Создание электронного магазина по продаже автомобильных шин с помощью языка программирования PHP

  • Вид работы:
    Курсовая работа (т)
  • Предмет:
    Информационное обеспечение, программирование
  • Язык:
    Русский
    ,
    Формат файла:
    MS Word
    2,79 Мб
  • Опубликовано:
    2012-09-30
Вы можете узнать стоимость помощи в написании студенческой работы.
Помощь в написании работы, которую точно примут!

Создание электронного магазина по продаже автомобильных шин с помощью языка программирования PHP

ОГЛАВЛЕНИЕ

ВВЕДЕНИЕ

         ПРОЕКТИРОВАНИЕ БАЗЫ ДАННЫХ ЭЛЕКТРОННОГО МАГАЗИНА АВТОМОБИЛЬНЫХ ШИН ЧТУП "ШИНКАТОРГ" В ТЕРМИНАЛЕ ER МОДЕЛИРОВАНИЯ

1.1     ОПИСАНИЕ ПРЕДМЕТНОЙ ОБЛАСТИ И СТРУКТУРЫ ЭЛЕКТРОННОГО МАГАЗИНА

.2       ПОСТРОЕНИЕ КОНЦЕПТУАЛЬНОЙ МОДЕЛИ БАЗЫ ДАННЫХ

.3       ПОСТРОЕНИЕ ЛОГИЧЕСКОЙ МОДЕЛИ БАЗЫ ДАННЫХ

2        РЕАЛИЗАЦИЯ МОДЕЛИ БАЗЫ ДАННЫХ ЭЛЕКТРОННОГО МАГАЗИНА АВТОМОБИЛЬНЫХ ШИН ЧТУП "ШИНКАТОРГ" В ИНТЕРАКТИВНОЙ СРЕДЕ ИНТЕРНЕТ

.1       ПОСТРОЕНИЕ ФИЗИЧЕСКОЙ МОДЕЛИ ДАННЫХ НА ЯЗЫКЕ SQL СРЕДСТВАМИ СУБД MYSQL

.2       РАЗРАБОТКА АЛГОРИТМА РАБОТЫ ЭЛЕКТРОННОГО МАГАЗИНА И ЕГО ПРОГРАММНАЯ РЕАЛИЗАЦИЯ С ПОМОЩЬЮ ЯЗЫКА ПРОГРАММИРОВАНИЯ PHP

         РАСЧЕТ ЭКОНОМИЧЕСКОЙ ЭФФЕКТИВНОСТИ ЭЛЕКТРОННОГО МАГАЗИНА АВТОМОБИЛЬНЫХ ШИН ЧТУП "ШИНКАТОРГ"

.1       РАСЧЕТ КАПИТАЛЬНЫХ И ТЕКУЩИХ ЗАТРАТ

.2       РАСЧЁТ ЭКСПЛУАТАЦИОННЫХ РАСХОДОВ

.3       РАСЧЁТ ЭКОНОМИЧЕСКОГО ЭФФЕКТА

ЗАКЛЮЧЕНИЕ

СПИСОК ИСПОЛЬЗОВАННЫХ ИСТОЧНИКОВ

ПРИЛОЖЕНИЯ

ВВЕДЕНИЕ

В последнее время в связи с бурным развитием сети Интернет в программировании начинает все более резко выделяться отдельная отрасль. Поначалу она не могла даже, и сравниться по своей сложности с другими областями программистского ремесла, не «дотягиваясь» не только до системного, но даже и до прикладного программирования. Речь идет, конечно, о программировании сценариев для Вэб, или, как часто говорят, Вэб-программировании. В наши дни, однако, роль этой отрасли в структуре сети Интернет возрастает, соответственно растет и средняя оценка сложности сценариев. Многие системы (например, поисковые) по объему кода приближаются к размеру исходных кодов серьезных пакетов прикладных программ.

Электронный магазин по продаже автомобильных шин - в наше время, тема очень актуальная, так как люди все чаще предпочитают не ходить по магазинам за покупками, а совершать их сидя на диване.

В курсовой работе рассматривается создание Web-интерфейса на языке PHP с использованием базы данных MySQL. Мы должны получить базу данных, которую легко обновлять, добавлять данные, производить выборку.

Объект исследования - ЧТУП "ШинкаТорг"; предмет - электронный магазин.

Целью курсовой работы является создание электронного магазина по продаже автомобильных шин с помощью языка программирования PHP с использованием базы данных MySQL.

Задачи курсовой работы:

спроектировать и создать базу данных электронного магазина по продаже шин;

разработать Вэб-интерфейс электронного магазина;

рассчитать экономическую эффективность разработанного магазина.

1. ПРОЕКТИРОВАНИЕ БАЗЫ ДАННЫХ ЭЛЕКТРОННОГО МАГАЗИНА ЧТУП "ШИНКАТОРГ" В ТЕРМИНАХ ER-МОДЕЛИРОВАНИЯ

 

1.1 Описание предметной области и структуры электронного магазина

электронный магазин моделирование концептуальный

В данном курсовом проекте необходимо разработать базу данных для автоматизации магазина по продаже шин. Для начала, надо проанализировать предметную область существующих электронных магазинов. Обычно, электронный магазин - это база данных. В общем виде предметная область представляет собой часть реального мира, сведения о которой будут отражаться в базе данных.

Распространение информации о товарах через глобальную сеть Интернет, и продажа товаров, является основным фактором создания электронных магазинов. Цели любого электронного магазина:

увеличение продаж;

автоматизация процесса получение информации клиентами магазина о товарах;

сокращение численности рабочих, и экономия затрат на содержании электронного магазина по сравнению с «физическим» магазином.

В результате поиска были найдены следующие магазины: #"576549.files/image001.gif">

Рисунок 1.1 - ER-диаграмма концептуальной модели

Далее нужно выявить атрибуты сущностей. Выявленные атрибуты приведены в таблице 1.2.

Таблица 1.2 - Атрибуты сущностей и связей

Тип сущности

Атрибут

Домен

Обязательность

1

2

3

4

Mark (марка)

mark_id (идентификатор марки)

Целое (5)

Да


mark_title (название марки)

Символьный (25)

Да

Product (шины)

product_id (идентификатор шины)

Целое (10)

Да


product_title (название шины)

Символьный (100)

Да


size (размер)

Символьный (50)

Да


mark_id (идентификатор марки)

Целое (5)

Да


info (описание)

Символьный (500)

Да


partner_id (идентификатор партнера)

Целое (10)

Да


price (цена)

Целое (10)

Да

Customer (покупатель)

customer_id (идентификатор покупателя)

Целое (10)

Да


customer_address (адрес покупателя)

Символьный (100)

Да


customer_phone (телефон покупателя)

Символьный (25)

Да


customer_name (имя покупателя)

Символьный (25)

Да

Order (заказ)

order_id (идентификатор заказа)

Целое (10)

Да


customer_id (идентификатор покупателя)

Целое (10)

Да


product_id (идентификатор шины)

Целое (10)

Да


date (дата)

Дата

Да

Partner (партнер)

partner_id (идентификатор партнера)

Целое (10)

Да


partner_full_name (Ф.И.О. партнера)

Символьный (100)

Да


partner_phone (телефон партнера)

Символьный (25)

Да


partner_address (адрес партнера)

Символьный (100)

Да


Выберем атрибуты, являющиеся потенциальными и первичными ключами. Следует отметить, что потенциальный ключ должен обладать следующими свойствами:

-       уникальность - в каждом кортеже отношения его потенциальный ключ единственным образом идентифицирует это кортеж;

-       неприводимость - никакое допустимое подмножество потенциального ключа не обладает свойством уникальности.

Первичный же ключ - это потенциальный ключ, вероятность потери уникальности которого мала по сравнению с другими потенциальными ключами. Также следует учесть то, что СУБД легче индексировать числовые, чем символьные ключи [3].

Выявленные потенциальные и первичные ключи приведены в таблице 1.3.

Таблица 1.3 - Первичные и потенциальные ключи

Сущность

Первичный ключ

Потенциальный ключ

1

2

3

Mark (марка)

mark_id (идентификатор марки)

-

Product (шины)

product_id (идентификатор шины)

mark_id (идентификатор марки), partner_id (идентификатор партнера)

Customer (покупатель)

customer_id (идентификатор покупателя)

-

Order (заказ)

order_id (идентификатор заказа)

customer_id (идентификатор покупателя), product_id (идентификатор шины)

Partner (партнер)

partner_id (идентификатор партнера)

-

1.3 Построение логической модели базы данных

Построим логическую модель при использовании языка ER-диаграмм. В данной модели сущности изображаются помеченными прямоугольниками, ассоциации - помеченными ромбами или шестиугольниками, атрибуты - помеченными овалами, а связи между ними - ненаправленными ребрами, над которыми может проставляться степень связи и необходимое пояснение.

Логическая модель описывает понятия предметной области, их взаимосвязь, а также ограничения на данные, налагаемые предметной областью [2].

Так как в нашем случае присутствует связь  (product принадлежит (belong) order), то реализация такой связи в СУБД реляционного типа затруднительна, поэтому, нужно ввести новую сущность, назовем ее customer_order (рисунок 1.2).

Рисунок 1.2 - Введение новой сущности customer_order

Построим логическую модель нашей базы данных с учетом введения новой сущности (рисунок 1.3).

Рисунок 1.3 - ER-диаграмма логической модели базы данных

В данной главе проведен анализ процесса разработки базы данных, который состоял из следующих этапов:

-       анализ предметной области;

-       построение концептуальной модели (формулировка объектов, описывающих предметную область проектируемой БД; описание атрибутов, составляющих структуру каждого объекта; построение ER-диаграммы);

-       построение логической модели.

2. РЕАЛИЗАЦИЯ МОДЕЛИ БАЗЫ ДАННЫХ ЭЛЕКТРОННОГО МАГАЗИНА ЧТУП «ШИНКАТОРГ» В ИНТЕРАКТИВНОЙ СРЕДЕ ИНТЕРНЕТ

2.1 Построение физической модели данных на языке SQL средствами СУБД MySQL

Теперь приступим к физическому проектированию базы данных. Будем строить таблицы, основываясь на логической модели базы данных. Правила перевода из логической модели данных в физическую следующие (рисунок 2.1):

объекты становятся таблицами в физической базе данных;

атрибуты становятся колонками (полями) в физической базе данных. Для каждого атрибута выбирается свой тип данных;

уникальные идентификаторы становятся колонками, не допускающими пустое значение. В физической базе данных они называются первичными ключами [6].

Рисунок 2.1 - Схема таблиц для базы данных

Теперь переведем все эти таблицы в SQL (язык структурированных запросов). В общем случае модели данных разрабатываются таким образом, чтобы не зависеть от конкретной базы данных. Поэтому разработанную физическую модель данных можно применить к любой СУБД. В нашем случае это будет MySQL [8].

Создать новую базу данных можно с помощью команды CREATE DATABASE <name>, где <name> - имя создаваемой БД. Далее к созданной БД необходимо добавить таблицы. Это можно сделать с помощью команды CREATE TABLE:TABLE имя_таблицы (имя_поля тип, имя_поля тип, ...)

Для СУБД MySQL запрос будет выглядеть следующим образом (структура таблицы «mark»):

`mark_id` int(5) NOT NULL auto_increment, /*это первичный ключ, он имеет специальные атрибуты NOT NULL (поле не может содержать неопределенное значение) и AUTO_INCREMENT (полю присваивается уникальное значение) . Int- целое(4байта)*/

`mark_title` varchar(25) NOT NULL default '', /*varchar- строка переменной длинны(1-100) */KEY (`mark_id`) /* поле mark_id является первичным ключом*/);

Для добавления новых строк к существующей таблице используется команда INSERT, которая имеет формат:

INSERT INTO <имя_таблицы> {VALUES (<value expression>, …)},

где<value expression> - выражение, которое производит значение.

Дамп данных таблицы `mark`

/*вставка в таблицу «mark» всех полей*/

INSERT INTO `mark` VALUES (1, 'Bridgestone'); (2, 'Cordiant'); (3, 'Goodyear'); (4, 'Michelin'); (5, 'Pirelli'); (6, 'Yokohama');

Физическая модель базы данных

phpMyAdmin SQL Dump

-- version 3.5.8

- #"576549.files/image006.gif">

Рисунок 2.2 - Общая структура работы электронного магазина

Электронный магазин работает по технологии, схожей с работой традиционного магазина. Покупатель товара является пользователем сети Интернет. Он входит через компьютер в сервер виртуального магазина. Происходит инициализация главной страницы, на которой отображаются меню и каталог книг. Пользователь имеет возможность выбрать нужный пункт меню (в нашем случае это страницы «Главная», «О магазине», «Контакты», «Схема проезда») или выбрать из каталога интересующую его марку производителя. При выборе последнего, на Интернет странице отображается продукция по выбранной марке, со ссылкой на заказ. Пользователь вводит необходимые данные, которые автоматически заносятся в БД. Последним этапом работы электронного магазина является отображение страницы с информацией о заказе покупателя.

Алгоритм работы электронного магазина смотри в приложении 3.

Одной из главных частей курсовой работы является работа с базой данных. Основные действия при работе с базой данных в порядке их выполнения:

соединиться с сервером баз данных;

-выбрать базу данных;

–       выполнить SQL-запрос;

–       вывести данные полученные в результате запроса на экран, в виде страницы HTML [4].

Рассмотрим сценарий, отображающий главную страницу (рисунок 2.4). Передача информации от одной страницы к другой происходит при помощи параметров, передающихся в адресной строке.

Исходный код файла index.php

<!DOCTYPE HTML PUBLIC "-//W3C//DTD HTML 4.0 Transitional//EN">

<html>

<head>

<meta http-equiv="Expires" content="Fri, Jan 01 1900 00:00:00 GMT">

<meta http-equiv="Pragma" content="no-cache">

<meta http-equiv="Cache-Control" content="no-cache">

<meta http-equiv="Content-Type" content="text/html; charset=windows-1251">

<title>Tires.by - Главная</title>

<style type="text/css">.bg_left {: url('img\bg_left.jpg') repeat-y; width: 15%; height: 100%; vertical-align: top; cursor: default;

}.bg_center {: 56%; height: 100%; vertical-align: top; cursor: default;

}.bg_right {: url('img\bg_right.jpg') repeat-y; width: 15%; height: 100%; vertical-align: top; cursor: default;

}.button {align: middle; cursor: default;

}.text_left {: #C0C0C0; text-align: center; font-family: 'Arial Black', sans-serif; font-size: 14 pt;

}.text_center {: #C0C0C0; text-align: justify; font-family: 'Arial Black', sans-serif;

}.text_right {: #C0C0C0; text-align: left; font-family: 'Arial Black', sans-serif;

}.text_bottom {: #C0C0C0; vertical-align: bottom; text-align: center; font-family: 'Arial Black', sans-serif;

}{: pointer;

}

</style>

</head>

<body BACKGROUND="img/10.jpg" topmargin="0" leftmargin="0" rightmargin="0" bottommargin="0" link="#C0C0C0" alink="#C0C0C0" vlink="#C0C0C0">

<table border="0" cellpadding="0" cellspacing="0" width="100%" height="230" align="center">

<tr>

<td colspan="3" align="center" nowrap="nowrap"><img width="100%" align="top" vspace="0" hspace="0" src="img/banner_glavnaja.png"></td>

</tr>

<tr>

<td colspan="3" align="center" nowrap="nowrap">

<a href="index.php" title="Главная"><img border="0" src="img/button_main.png" vspace="5"></a>

<a href="page_about.php" title="О магазине"><img border="0" src="img/button_about.png" vspace="5"></a>

<a href="page_contacts.php" title="Контакты"><img border="0" src="img/button_contacts.png" vspace="5"></a>

<a href="page_scheme.php" title="Схема проезда"><img border="0" src="img/button_scheme.png" vspace="5"></a>

</td>

</tr>

<tr>

<td>

<table>

<tr>

<td>

<font size="5">Каталог</font><br><br>

<?php_connect("localhost","root","1111");_select_db("tires");

{"page_mark.php"; // включает в себя страницу page_mark.php

}

?>

</td>

</tr>

</table>

</td>

<td>

<table>

<tr>

<td>

<table cellpadding="10">

<tr>

<td>

<?php_connect("localhost","root","1111");_select_db("tires");(isset($_GET['mark']))

{($_GET['mark']==100)

{"page_products.php";

}{include "page_products.php";}

}(isset($_GET['product'])){"page_order.php";

}(isset($_GET['product'])){"page_order.php";

}(isset($_GET['customer_address'])){"page_order_completed.php";

}

{("<center><font size=6>Добро пожаловать!</font></center><br>

Мы счастливы видеть Вас среди посетителей нашего сайта.

<br>

<br>Рады приветствовать вас в нашем интернет-магазине! Tires.by предлагает широкий ассортимент шин. Представляем большой выбор зимних и летних шин таких производителей: Bridgestone, Cordiant, Goodyear, Michelin, Pirelli, Yokohama.

Мы предлагаем самые выгодные условия для наших клиентов! Выбирая нас, Вы выбираете качество, надежность и приятную цену! Доставка нашей продукции осуществляется по Минску курьером и почтой по Беларуси.

Доставка осуществляется бесплатно!

<br>

<br>

Мы постоянно работаем над улучшением нашего магазина и увеличением ассортимента!

Мы ценим каждого клиента, и будем рады увидеть Вас в числе наших постоянных покупателей!

<br>

<br>С шиной по жизни!");

}

?>

</td>

</tr>

</table>

</td>

</tr>

</table>

</td>

<td>

<table>

<tr>

<td>

<font size="5">&nbsp;&nbsp;&nbsp;&nbsp;&nbsp;&nbsp;Адрес</font><br>

<br>&nbsp;&nbsp;&nbsp;&nbsp;&nbsp;&nbsp;&nbsp;&nbsp;&nbsp;ст. метро

<br>&nbsp;&nbsp;&nbsp;&nbsp;&nbsp;&nbsp;Кунцевщина

<br>&nbsp;ул. Тимошенко, 8<br><br>

<br><font size="5">&nbsp;&nbsp;&nbsp;&nbsp;Работаем</font><br>

<br>&nbsp;&nbsp;&nbsp;&nbsp;&nbsp;&nbsp;&nbsp;&nbsp;&nbsp;&nbsp;&nbsp;ПН - СБ

<br>&nbsp;&nbsp;&nbsp;&nbsp;&nbsp;&nbsp;&nbsp;10:00 - 21:00<br>

<br>&nbsp;&nbsp;&nbsp;&nbsp;&nbsp;&nbsp;&nbsp;&nbsp;&nbsp;&nbsp;&nbsp;&nbsp;&nbsp;&nbsp;&nbsp;ВС

<br>&nbsp;&nbsp;&nbsp;&nbsp;&nbsp;&nbsp;&nbsp;10:00 - 20:00<br>

</td>

</tr>

</table>

</td>

</tr>

</table>

</body>

</html>

Рисунок 2.3 - Внешний вид главной страницы

На главной странице производим выборку марок производителей с помощью SQL-запроса.

Исходный код файла page_mark.php

<?php_connect("localhost","root","1111");

mysql_select_db("tires");_query("SET NAMES cp1251");

$request1 = "select * from mark";

$result1 = mysql_query($request1);

$number_genres = mysql_num_rows($result1);

$i=0;($i < $number_genres){

$mark_id = mysql_result($result1,$i,"mark_id");

$name = mysql_result($result1,$i,"mark_title");"<table><tr><td>

$i++;

}

?>

Исходный код файла page_product.php

<?php_connect("localhost","root","1111");_select_db("tires");

$request2 = "select * from product where mark_id = ".$_GET["mark"];

$result2 = mysql_query($request2);

$number_rows2 = mysql_num_rows($result2);

$i=0;($i < $number_rows2){

$mark_id = mysql_result($result2,$i,"mark_id");

$product_id = mysql_result($result2,$i,"product_id");

$product_title = mysql_result($result2,$i,"product_title");

$size = mysql_result($result2,$i,"size");

$info = mysql_result($result2,$i,"info");

$price = mysql_result($result2,$i,"price");"<img src=$product_id.png><br><br>";"<b>$product_title</b><br>";"<b>Размер:</b> $size<br>";

echo "<b>Это интересно:</b> $info<br>";

echo "<b>Цена:</b> $price руб.<br>";"<center><a href=\"index.php?product=$product_id\">Купить</a><br><hr size=1 color=#800000></center>";

$i++;

}

?>

В URL передается идентификатор вида запроса, в соответствии с которым будет сделана выборка.

С помощью SQL-запроса можно просматривать каталог продукции по марке производителя (рисунок 2.5).

Рисунок 2.4 - Внешний вид каталога

Далее необходимо, чтобы пользователь, нажав на ссылку, мог оформить заказ, заполнив поля формы (рисунок 2.6).

Рисунок 2.5 - Форма заказа товара

Идентификатор продукции также передается через адресную строку.

Исходный код файла page_order.php

<?php_connect("localhost","root","1111");_select_db("tires");"<center><font size=5>Корзина</font><center>

<form method=get>";

$request2 = "select * from product where product_id=".$_GET["product"];

$result2 = mysql_query($request2);

$number_products = mysql_num_rows($result2);

$i=0;($i < $number_products)

{

$id_type = mysql_result($result2,$i,"product_id");

$name = mysql_result($result2,$i,"product_title");

$product_id = mysql_result($result2,$i,"product_id");"<img src=$product_id.png><br><br>";"<b>$name</b><br><br>";

$i++;

}"<center><input type=hidden name=product_title value=$id_type>

<table>

<tr><td><font color=#C0C0C0>Адрес:</td><td><textarea name=customer_address cols=16 rows=3></textarea></font></td></tr>

<tr><td><font color=#C0C0C0>Телефон:</td><td><input type=text name=customer_phone></font></td></tr>

<tr><td><font color=#C0C0C0>Имя:</td><td><input type=text name=customer_name><br> </font></td></tr>

<tr><td colspan=2><center><input type=submit value=Купить></center></td></tr>

</table>

</form></center>"

?>

<?php"<font size=5>Спасибо за покупку!<br><br></font>

<font size=4>В ближайшее время с Вами свяжутся наши сотрудники.</font>";

echo "<br>";

$date = date("d.m.Y");

$request2 = "insert into customer (customer_address, customer_phone, customer_name) values ('".$_GET["customer_address"]."','".$_GET["customer_phone"]."','".$_GET["customer_name"]."')";

$result2 = mysql_query($request2);

$last_insert = mysql_insert_id();

$request21 = "insert into orders (date, customer_id) values ('$date','$last_insert')";

$result21 = mysql_query($request21);

$last_insert = mysql_insert_id();

$request3 = "insert into customer_order (order_id, product_id) values ('$last_insert',".$_GET["product_title"].")";

$result3 = mysql_query($request3);

$request4 = "select * from product where product_id=".$_GET["product_title"];

$result4 = mysql_query($request4);

$product_title = mysql_result($result4,'$product_title', "product_title");"<b>Дата:</b> $date<br>";"<b>Адрес: </b>" .$_GET["customer_address"]."<br>";"<b>Телефон: </b>".$_GET["customer_phone"]."<br>";"<b>Имя: </b>".$_GET["customer_name"]."<br>";"<br>";"<b>Заказано:</b><br>";"<font size=4>$product_title<br></font>";

?>

После нажатия на кнопку «Купить» данные записываются в базу данных с помощью SQL-оператора INSERT, который вставляет запись в таблицу (рисунок 2.6).

Рисунок 2.6 - Оформленный заказ

Дамп базы данных

База данных Tires

 

Структура таблицы customer

Поле

Тип

Null

По умолчанию

customer_id

int(10)

Нет


customer_address

varchar(100)

Нет


customer_phone

varchar(25)

Нет


customer_name

varchar(25)

Нет


 

Дамп данных таблицы customer

1

г. Минск, ул. Есенина, д. 21, кв. 26

666-66-66

Петр Петров

 

Структура таблицы customer_order

Поле

Тип

Null

По умолчанию

customer_order_id

int(10)

Нет


order_id

int(10)

Нет


product_id

int(10)

Нет


 

Дамп данных таблицы customer_order

1

1

1

 

Структура таблицы orders

Поле

Тип

Null

По умолчанию

order_id

int(10)

Нет


customer_id

int(10)

Нет


date

date

Нет


 

Дамп данных таблицы orders

1

1

23.04.2012


Таким образом, на практике физическая модель базы данных была реализована с помощью средств СУБД MySQL, языка программирования PHP. Вэб-интерфейс создан с использованием сркиптов PHP, который работает с созданной ранее базой данных. Это позволило создать динамический сайт с возможностью обработки данных хранящихся в базе.

3. РАСЧЕТ ЭКОНОМИЧЕСКОЙ ЭФФЕКТИВНОСТИ ЭЛЕКТРОННОГО МАГАЗИНА НОУТБУКОВ

 

.1 Расчет капитальных вложений


Для оценки эффективности создания интернет-магазина автомобильных шин ЧТУП "ШинкаТорг» необходимо рассчитать затраты на его создание и обслуживание.

Капитальные вложения (КВ) на создание электронного магазина включают следующие статьи:

затраты на первоначальный анализ и планирование (Кпл);

затраты на приобретение технических и программных средств (Кпт);

затраты на установку и монтаж оборудования (Км);

затраты на разработку и создание Web-страниц (Кw);

затраты на подключение к сети Интернет (Кпи).

Затраты на первоначальный анализ и планирование (Кпл) составят 150 у.е, это 1 200 000 руб. (заработная плата специалисту за анализ и планирование интернет-магазина автомобильных шин и дисков). Далее все расчеты будем вести в белорусских рублях.

Затраты на приобретение технических и программных средств (Кпт) составят:

- по средством сайта onliner.by был выбран компьютер, покупная цена которого составила 3 280 000 руб. (Acer Aspire 5736Z-452G25Mnkk (LX.R7Z0C.010) 15.6" (1366 x 768), 2.6 кг, Pentium T4500, Intel GMA 4500MHD, 2 Гб DDR3, 250 Гб (5400 RPM)), доставку данный магазин осуществляет бесплатно. Так же был приобретен принтер Samsung ML-1660, стоимость которого составила 520 000 руб. Доставка также осуществлялась бесплатно.

- программные средства предоставляются компанией предлагающей хостинг, поэтому в затраты не включаются.

Затраты на установку и монтаж оборудования определяются по общепринятым нормативам, в процентах от стоимости технических средств. Норматив затрат - 3%, тогда формула будет такая (3.1):

Км = Кпт × 0,03 (3.1)

Км =( 3 280 000 + 520 000) × 0,03 = 114 000 руб

Затраты на разработку и создание Интернет-магазина: Для создание интернет-магазина автомобилиных шин мы обратимся в компанию websait.by, где стоимость создания интернет-магазина составит 850 000 руб. Срок создания 3 дня.

Затраты на подключение к сети Интернет: Для этих целей был выбран провайдер Byfly c тарифным планом «Рекорд 15» предоставляющий доступ в Интернет со скоростью 15/7,5 Мбит/с (неограниченный трафик 150 000 руб. в месяц). Регистрация домена в зоне BY составила 85 000 руб. Итого прочие затраты составили:

Кпр = 150 000 + 85 000 = 235 000 руб.

Общая сумма капитальных затрат рассчитывается как сумма всех предыдущих затрат и приведена в таблице 3.2.

Таблица 3.1 - Общая сумма капитальных затрат на Интернет-магазин

Статьи затрат

Обозначение

Величина затрат, тыс.руб.

1

2

3

Затраты на первоначальный анализ и планирование

Кпл

1 200 000

Затраты на приобретение технических и программных средств

Кпт

3 800 000

Затраты на установку и монтаж оборудования

Км

114 000

Затраты на разработку и создание Интернет-сайта

Кw

850 000

Затраты на подключение к сети Интернет

Кпи

235 000

ИТОГО

Кз

6 199 000


3.2 Расчет эксплуатационных затрат

Эксплуатационные затраты - это сумма затрат, связанных с эксплуатацией ЭМ. Она включает в себя следующие статьи затрат:

амортизационные отчисления (За);

затраты на потребляемую электроэнергию (текущие) (Зэл);

затраты на послегарантийный ремонт оборудования (Зр);

затраты на оплату труда (Зот);

начисления на заработную плату (Нд);

расходы на вспомогательные расходные материалы (Зм);

абонентская плата провайдеру услуг Интернет (Зi);

расходы на проведение рекламной кампании (Зрк);

расходы по доставке товара покупателю;

затраты на приобретение продукции.

Расчет амортизационных отчислений технических средств приобретенных для нашего интернет-магазина производится по формуле:

За = Кп × На (3.2)

где Кп - затраты на приобретение оборудования;

На - норма амортизации.

Норму амортизации возьмем в размере 20%. Тогда сумма амортизационных отчислений составит:

За = 3 800 000 × 0,2= 760 000 руб.

Затраты на потребляемую электроэнергию (Зэл) определяются по следующей формуле (3.3):

Зэл = Ц × М × t × Фэ, (3.3)

где Ц - стоимость 1Квт/ч электроэнергии;

М - потребляемая мощность 1 ПЭВМ;- время работы одной ПЭВМ в день (12 часов в сутки);

Фэ - годовое эффективное рабочее время.

Таблица 3.2 - Исходные данные

Показатель

Обозначение

Единица измерения

Значение, руб.

1

2

3

4

Стоимость 1кВт/ч электроэнергии

Ц

руб.

405

Потребляемая мощность одной ПЭВМ в день

М

кВт

0,2

Время работы одной ПЭВМ в день

t

ч

12


Тогда мы получим:

Зэл =405× 0,2 × 12 × 365 = 354 780 руб.

Затраты на оплату труда (менеджер и курьер) определяем по формуле 3.4 (только здесь t = 12) (0,5 ставки):

ФОТ = (з/п+з/п×Нд)×12×Ч, (3.4)

Зот = (1 800 000 + 1 800 000 × 0,2) × 12 × 1 = 25 920 000 руб.

Зот = (1 500 000 + 1 500 000 × 0,2) × 12 × 1 = 21 600 000 руб.

Итого затраты на оплату труда составили:

920 000 +21 600 000 = 47 520 000 руб.

Далее определим отчисления с заработной платы:

отчисления в фонд социальной защиты населения (34%):

ФСЗН = (25 920 000 +21 600 000) × 0,34 = 16 156 800 руб.

отчисления на социальное страхование (Ксоц):

Ксоц = (25 920 000 +21 600 000) × 0,006 = 285 120 руб.

Итого отчислений составило (Нд):

156 800 + 285 120 = 16 441 920 руб.

Расходы на вспомогательные расходные материалы (Зрм) представлены в таблице 3.3.

Таблица 3.3 - Вспомогательные расходные материалы

Наименование

Количество

Цена за единицу, руб.

Стоимость

1

2

3

4

Картриджи к лазерному принтеру

1

380 000

380 000

Заправка картриджа 1 раз в 2 мес.

5

70 000

350

Канцелярские принадлежности (в год)

-

-

600 000

Бумага А4, упаковка 500 шт.

6

27 000

162 000

Итого

-

-

1 492 000

Затраты на абонентскую плату за хостинг предоставленная Hoster.by равна 1 152 000 руб. в год. Оплата за Интернет (интернет-провайдер by fly) - 150 000 руб./месяц (1 Мбит/с).

Зi = 160 000 + 150 000 × 12 = 2 952 000 руб.

Расходы на проводимую рекламную кампанию в Internet (стоимость рекламы в Интернете составляет 290 000 руб в месяц):

Зрк = 290 000 × 12 =3 480 000 руб.

Расходы по доставке товара покупателю (Здт):

амортизация автомобиля 10% в год. Стоимость автомобиля 20 000 000 руб. (составила 2 000 000 руб.);

стоимость топлива 6 300 руб./литр;

пробег 20 000 км.;

расход 7 литров на 100 км.

Здт = 2 000 000 + (7 × 6300 × 20 000 / 100) = 10 820 000 руб.

Затраты на приобретение продукции составят (72 шины общей стоимостью 18 720 000 руб):

Расчета эксплуатационных затрат по всем статьям расходов приведены в таблице 3.4.

Таблица 3.4 - Текущие затраты на эксплуатацию и обслуживанию Интернет-магазина

Статьи затрат

Величина затрат, руб.

1

2

Затраты на электроэнергию (Зэл)

236 520

Затраты на оплату труда (Зот)

47 520 000

Начисления на ФЗП (Нд)

16 441 920

Затраты на расходные материалы (Зрм)

1 392 000

Затраты на амортизацию (За)

760 000

Затраты на подключение к Internet (Зi)

2 952 000

Затраты на рекламу (Зрк)

3 480 000

Расходы по доставке товара покупателю (Здт)

10 820 000

Затраты на приобретение продукции (Зпрод)

18 720 000

ИТОГО (ТЗ):

99 118 440

 

3.3 Расчет экономического эффекта


Результат в стоимостном выражении в виде экономии трудовых, материальных и финансовых ресурсов, получаемых от:

сокращения затрат на рекламу;

сокращении затрат на документооборот;

сокращение затрат на канцелярские принадлежности;

сокращения, связанные с уменьшением численности работников.

При расчете эксплуатационных затрат было установлено, что расходы на рекламу электронного магазина составили 3 480 000 руб. Затраты же на рекламу обычного магазина фирме обошлись бы значительно дороже. Например, стоимость размещения рекламы на канале НТВ-Беларусь целый год (40 выходов) составляет 1 660 USD по 1 минуте (т.е 13 280 000 бел. руб.) Мы видим, что экономия затрат на рекламу составила:

280 000 - 3 480 000 = 9 800 000 руб.

Рассчитаем экономию затрат на оплату труда за счет уменьшения численности работников. При расчете эксплуатационных расходов мы установили, что затраты на оплату труда 1 работника составили 25 920 000 руб, начисление на ФЗП - 8 968 320 руб. Итого:

920 000 +8 968 320 = 34 888 320 руб.

Так как в традиционном магазине фирмы работают 3 человека, то за счет уменьшения численности работников на 1 человека получили следующую экономию затрат:

920 000 +8 968 320 = 34 888 320 руб.

При функционировании любого электронного магазина уменьшается документооборот, связанный, как правило, с осуществлением внешнеторговых операций. Опираясь на исследования, выявилось, что уменьшение происходит примерно в 10 раз. Следовательно, при стоимости комплекта документов на одну операцию в размере 55 000 руб., фирма в текущем году, заключив 350 договоров на поставку товаров, сэкономила следующую сумму:

(350- 350/10)×55 000 = 17 325 000 руб.

Экономия на канцелярских принадлежностях составляет 840 000 руб.

Общая экономия затрат показана в таблице 3.5.

Таблица 3.5 - Оценка экономического результата от внедрения Интернет-магазина

Показатель

Обозначение

Величина экономии, руб.

1

2

3

Сокращение затрат на рекламу

Эрекл

9 800 000

Сокращение затрат, связанных с уменьшением численности персонала

Эч/р

34 888 320

Сокращение затрат, связанных с уменьшением документооборота

Эд/о

17 325 000

Сокращение расходов на канцелярские принадлежности

Экп

840 000

ИТОГО экономии

Эк

62 853 320


Мы приобретаем свой товар за год на 224 640 000 руб. (72 шины в месяц общей стоимостью 18 720 000 руб.) На каждую единицу товара мы делаем накрутку 60%, т.е. при реализации всего товара в месяц мы получим накрутку:

720 000 ×0,6= 11 232 000 руб. в мес.

Значит доход в месяц будет:

720 000 + 11 232 000 = 29 952 000 руб.

Получаем, что при создании электронного магазина наш доход в год составит 325 728 000 руб. (при объёме продаж 72 шины в месяц).

144 000 × 12 = 359 424 000 руб.

Балансовая прибыль (Пб) определяется по формуле (3.5):

ПБ = Д - С - НДС - ТЗ, (3.5)

где Д - увеличенный доход за счет создания Интернет-магазина;

С - себестоимость товара;

НДС - налог на добавленную стоимость (20%);

ТЗ - текущие затраты.

НДС определяется по формуле (3.6):

НДС = До × 20 / 120, (3.6)

НДС = (359 424 000 - 224 640 000) × 20 / 120 = 22 464 000 руб.

ПБ = 359 424 000 - 224 640 000- 22 464 000 - 99 118 440= 13 201 560 руб.

Экономический эффект выступает в виде чистой прибыли (Пч) и определяется по формуле (3.7):

Пч = ПБ - НП, (3.7)

где НП - налог на прибыль в размере 18%.

НП = 13 201 560 × 0,18 = 2 376 281 руб.

Пч = 13 201 560 - 2 722 876 = 10 825 279 руб.

За счет экономии на текущих затратах получим дополнительную прибыль. Общая чистая прибыль(Пчо) составит:

Пчо = Пч + Эк = 10 825 279 + 63 573 320 =74 398 599 руб.

Основные показатели для расчета экономического эффекта представлены в таблице 3.6.

Таблица 3.6 - Основные показатели для расчета экономического эффекта

Показатель

Величина, руб.

1

2

Прирост доходов

134 784 000

НДС

22 464 000

Прирост затрат (текущие затраты)

99 118 440

Прирост прибыли

13 201 560

Налог на прибыль

2 376 281

Чистая прибыль

74 398 599


Далее рассчитаем срок окупаемости капитальных вложений, которые окупаются за счет притока прибыли и амортизационных отчислений (амортизация не рассчитывалась).

Сумма этих двух показателей даст чистый финансовый поток (ЧФП), руб. (формула (3.8)):

ЧФП = Пч + А, (3.8)

где А - амортизационные отчисления, руб;

Пч - чистая прибыль.

ЧФП = 74 398 599 руб.

Приведем годовой прирост прибыли и амортизации к начальному периоду. Чистый дисконтируемый финансовый поток (ЧДФП) определяется по формуле (3.9):

ЧДФП = (Пч+А) × Lt , (3.9)

где Lt - коэффициент дисконтирования.

Коэффициент дисконтирования определяется следующим образом по формуле (3.10):

= 1 / (1 + Е)^t , (3.10)

где Е - реальная норма дисконта, берется из расчета (ставка рефинансирования - 34% и норма риска 6%) тогда Е будет 0,4;

t - номер года, результаты и затраты которого приводятся к расчетному.

Рассчитаем коэффициенты дисконтирования для Е = 0,4.

Lt 2012= 1 - расчетный год;2013= 1 / (1 + 0,2)^1 = 0,714;2014= 1 / (1 + 0,2)^2 = 0,51;2015= 1 / (1 + 0,2)^3 = 0,364;

ЧДФП2012 = (74 398 599 + 0) × 1 = 74 398 599 руб.

ЧДФП2013 = (74 398 599 + 0) × 0,714 = 53 099 180 руб

ЧДФП2014 = (74 398 599 + 0) × 0,51 = 37 943 285 руб

ЧДФП2015 = (74 398 599 + 0) × 0,364 = 27 081 090 руб

Чистый дисконтированный доход (ЧДД) как правило, рассчитывается при постоянной ставке дисконтирования на время реализации проекта.

ЧДД = ∑(Sn - Cn) × 1/(1+Е)n, (3.11)

где Sn - результаты (доходы) на n-ом шаге расчета;- затраты на n-ом шаге расчета;

Е - ставка (норма) дисконта.

Расчет ЧДД и срока окупаемости Интернет-магазина представлен в таблице 3.7.

Таблица 3.7 - Расчет эффективности

Показатели

Стоимостная оценка в рублях


2012

2013

2014

1

2

3

4

5

Капитальные затраты, руб.

6 199 000

Е = 0,2-6 199 000

Е = 0,2

Е = 0,2

L

1

0,714

0,51

0,364

Эксплуатационные расходы

-99 118 440

-99 118 440

-99 118 440

-99 118 440

То же, с учетом времени

-

-70 770 566

-45 960 404

-36 079 112

Год расчета

0

1

2

3

Прирост прибыли (ЧФП)

-

74 398 599

74 398 599

74 398 599

То же, с учетом времени (ЧДФП)

74 398 599

53 099 180

37 943 285

27 081 090

Превышение (ЧДД) результата над затратами, нарастающим итогом

-74 398 599

-19 795 504

18 147 781

45 228 871

Срок окупаемости

2 года 6,2 месяца


795 504/ ((19 795 504+ 18 147 781)/12)= 6,2 мес.

Как видно из таблицы 3.7 затраты на создание Интернет-магазина окупятся спустя 2 года и 6,2 месяца после его открытия.

Рентабельность определяется по формуле (3.17):

Р = А / К × 100%, (3.12)

где А - сумма дисконтированных доходов по проекту;

К - сумма дисконтированных затрат.

Р = 18 147 781/ 74 398 599× 100% = 17,2 %

Графически срок окупаемости представлен на рисунке 3.1.

Рисунок 3.1 - Анализ экономического эффекта нарастающим итогом

Из рисунка 3.1 видно что срок окупаемости определяется с использованием дисконтирования. В 2012 году накопленный дисконтированный поток денежных средств отрицательный (-74 398 599 руб.), в 2014 году он становится положительным (18 147 781руб.).

Данный проект окупится на третьем году работы Вэб-сайта, это обусловлено низкими капиталовложениями и высокой производительностью проекта. На третьнм году функционирования планируется получить чистый дисконтируемый доход в размере 18 147 781руб., что позволит вкладывать средства в дальнейшее развитие и раскрутку данного проекта.

ЗАКЛЮЧЕНИЕ

В результате выполнения курсовой работы была спроектирована база данных для интернет-магазина автомобильных шин ЧТУП "ШИНКАТОРГ", которая позволяет удобно пользоваться необходимой информацией. Также был написан web-интерфейс на языке PHP и использовалась база данных MySQL. MySQL используется в небольших организациях и на web-узлах. Использование базы данных облегчает управление данными.

По результатам проведенного экономического анализа данный проект окупится на третьем году работы Вэб-сайта, это обусловлено низкими капиталовложениями и высокой производительностью проекта. На третьем году функционирования планируется получить чистый дисконтируемый доход в размере 18 147 781руб., что позволит вкладывать средства в дальнейшее развитие и раскрутку данного проекта.

В ходе выполнения работы были выполнены следующие задачи:

изучены особенности реализации распределённых баз данных;

проектирование и разработка базы данных в терминах ER-моделирования;

реализация физической модели базы данных с помощью языка запросов SQL;

создание динамического web-сайта в интерактивной среде Интернет.

В первом разделе была разработана концептуальная и логическая модель базы данных автомобильных шин, проведено проектирование базы данных по заданной тематике в терминах ER-моделирования.

Второй раздел включил в себя построение физической модели базы данных с использованием системы управления базами данных MySQL и реализацию проектируемой схемы базы данных с использованием Вэб-интерфейса, созданного на языке программирования PHP.

В заключительной части курсовой работы была рассчитана экономическая эффективность внедрения электронного магазина. Был произведён расчёт капитальных вложений, расчёт эксплуатационных расходов и подведен итог от внедрения электронного магазина.

В качестве практической части в рамках курсовой работы создан веб-сайт магазина ноутбуков.

СПИСОК ИСПОЛЬЗОВАННЫХ ИСТОЧНИКОВ

1        Вишняков, В.А. Вэб-объекты и распределенная обработка в управлении: учеб.-метод. комплекс. В 2 ч.; Ч.2 / В.А. Вишняков. - Минск: Изд-во МИУ, 2010. - 212 с.

         Вишняков В.А. Информационный менеджмент: в 2 ч.Ч 1: Распределенные БД в экономике и управлении.- Мн.: Изд-во МИУ, 2010.-280с.

         Вишняков, В.А. Электронный бизнес и коммерция/ В.А. Вишняков, Ю.В. Бородаенко.- Минск: Изд-во МИУ, 2010.-188 с.

         Гончаров, А.В. Самоучитель HTML / А.В.Гончаров [Электронный ресурс].-2002.-Режим доступа://www.alleng.ru/d/w-site/w-site011.htm.- Дата доступа:17.04.2012.

         Конноли, Т. Базы данных: проектирование, реализация и сопровождение. Теория и практика / Т. Конноли, К. Бегг, А. Страчан. , 2-е изд.; пер. с англ. - М.: Издат. дом «Вильямс», 2000. - 1120 с.: ил.

         Малыхина, М.П. Базы данных: основы, проектирование, использование / М.П. Малыхина. - Спб.: БХВ-Петербург, 2004. - 512 с.: ил.

7        Чертовской, В.Д. Базы и банки данных. Учебное пособие - [Электронный ресурс], 2007. - Режим доступа: <#"576549.files/image012.gif">

Рисунок П.1.1 - Главная страница магазина «Колесо»

Рисунок П.1.2 - Оформление заказа магазина «Колесо»

Рисунок П.1.3 - Главная страница магазина «Comandir.by»

Рисунок П.1.4 - Оформление заказа магазина «Comandir.by»

Рисунок П.1.5 - Главная страница магазина «Car-online.by»

Рисунок П.1.6 - Оформление заказа магазина «Car-online.by»

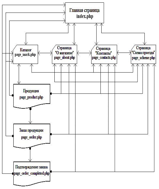
ПРИЛОЖЕНИЕ 2. Структура электронного магазина ЧТУП "ШИНКАТОРГ

Рисунок П.2 - Структура электронного магазина ЧТУП "ШИНКАТОРГ"

ПРИЛОЖЕНИЕ 3. Алгоритм работы электронного магазина

Рисунок П.3 - Алгоритм работы электронного магазина ЧТУП "ШИНКАТОРГ"

Похожие работы на - Создание электронного магазина по продаже автомобильных шин с помощью языка программирования PHP

 

Не нашли материал для своей работы?
Поможем написать уникальную работу
Без плагиата!
Без нейросетей!