Революция и кортрреволюция 1917 г (роль Л.Г. Корнилова)

  • Вид работы:
    Реферат
  • Предмет:
    История
  • Язык:
    Русский
    ,
    Формат файла:
    MS Word
    23,51 kb
  • Опубликовано:
    2008-11-06
Вы можете узнать стоимость помощи в написании студенческой работы.
Помощь в написании работы, которую точно примут!

Революция и кортрреволюция 1917 г (роль Л.Г. Корнилова)













Курсовая работа

"Цифровой фазометр лазерного интерферометра"

Техническое задание


Провести компьютерное моделирование методов измерения фазового сдвига двух синусоидальных сигналов с заданными характеристиками.

6

 f (Гц)

600

U вх (мВ)

300


Работа включает следующие методы измерения фазы:

.        Измерение по осциллограммам исследуемых напряжений;

2.       Измерение методом эллипса (фигуры Лиссажу);

.        Преобразование фазового сдвига во временной интервал;

.        Разработка функциональной и электрической схемы цифрового фазометра.

Моделирование на основе программы Electronuics Work Bench (EWB).

Введение


Задача измерения сдвига фаз сигналов часто используется в электро и радио измерениях. Измерительные приборы, специально предназначенные для измерения угла сдвига фаз, называются фазометрами. Фазометр является основным узлом электронного обрамления современных оптических интерферометров.

Фазой гармонического напряжения U (t) =Umsin (ωt+φ0) называется аргумент функции U (t), описывающей колебательный процесс. Фаза гармонического напряжения является линейной функцией времени. Угол сдвига фаз представляет собой модуль разности фаз двух гармонических сигналов U1 (t) и U2 (t) одинаковой частоты. Таким образом, если U1 (t) =U1msin (ωt+φ1), a U2 (t) =U2msin (ωt+φ2), то по определению угол сдвига фаз Δφ равен Δφ=|φ1 - φ2|.

Рис 1. Гармонические колебания со сдвигом по фазе

Если φ1 и φ2 постоянные, то Δφ от времени не зависит. При Δφ = 0 гармонические напряжения называются синфазными, при Δφ = ±π - противофазными. Выбор метода измерения угла сдвига фаз зависит от диапазона частот, амплитуды сигнала и от требуемой точности измерения. Результат измерения выражается либо в градусах, либо в радианах.

Ниже рассматриваются часто используемые решения подобной задачи.

цифровой фазометр лазерный интерферометр

1. Исследование фазового сдвига по осциллограммам исследуемых напряжений


Собрать схему из двух генераторов синусоидального напряжения частотой 600 Гц. У одного из генераторов устанавливаем фазовый сдвиг (например, 120 град). Контроль ведется с помощью двухлучевого осциллографа.

Рис 1.1 Схема измерений и результирующие осциллограммы

Реперы осциллографа устанавливаем на максимальные значения сигналов. И в правом нижнем углу берется отсчет Δt=T2-T1=0.5 мс.

Период колебания Т0=1/600 Гц=0.0016с=1.6 мс.

Фазовый сдвиг в градусах рассчитывается по формуле

Для разных фазовых сдвигов результаты измерений записать в таблицу. Положительный фазовый сдвиг условно считается при установке фазы генератора V1, а отрицательный - при установке фазы генератора V2.

Фазовый сдвиг генераторов φ (град)

+45

+90

+135

-45

-90

-135

Δt (мс)

0.2

0.4

0.65

1.4

1.25

1

Т0 (мс)

1.6

1.6

1.6

1.6

1.6

1.6

φ измеренное (град)

45

90

146

-45

-81

-135


Точность этого способа не высока. Погрешность зависит от:

¾      неточности измерения временных интервалов,

¾      нелинейности развертки.

Погрешность измерений составляет обычно ±10 %.

2. Исследование фазового сдвига методом эллипса


Исследуемые напряжения, как и в предыдущем случае, подаются на входы осциллографа. Но вместо временной развертки сигналов (режим Y/T) активизируется режим B/A или A/B (рис 2.1).



Рис 2.1 Схема включения и осциллограмма

При одинаковой амплитуде сигналов на экране отображается эллипс с осями А - малая и В - большая ось. Фазовый сдвиг связан с размерами эллипса соотношением

φ/2=A/B или φ=2arctg (A/B)

Для разных фазовых сдвигов сохранить в отчете осциллограммы, а результаты измерений записать в таблицу.

+45

+90

+135

-45

-90

-135

А (мм)

32

60

76

32

60

76

В (мм)

78

60

32

78

60

32

φ измеренное (град)

42

90

130

42

90

130

Метод эллипса не позволяет однозначно определить фазовый сдвиг в диапазоне (0…360) 0. Это видно из осциллограмм на рис 2.2.

Рис 2.2 Осциллограммы для разных фазовых сдвигов.

Неоднозначность измерения имеет место для фазовых сдвигов:

<φ<900 и 270<φ<3600;

<φ<1800 и 180<φ<2700;

φ=900 и φ=2700

Погрешность измерения фазового сдвига методом эллипса зависит от точности измерения длин осей, размера осциллограммы, точности фокусировки луча на экране и обычно составляет ± (2…5) 0.

:

:

:

3. Цифровой фазометр


Цифровой способ измерения фазового сдвига включает две основные операции:

¾      Преобразование фазового сдвига в интервал времени;

¾      Измерение интервала времени методом дискретного счета.

3.1 Преобразование фазового сдвига в интервал времени


Выполняется компаратором с гистерезисом - триггером Шмита U1 и U2. Этот элемент находится в корзине EWB Logic Gates под названием Schmitt Triggered Invertor.

Статья Help приведена ниже.Triggercomponent is basically a comparator with hysteresis. The internal comparator voltages are changed each time the output changes state (high to low or low to high).also:Block (Controls parts bin)Schmitt trigger outputs:

if the voltage is rising and Vin > Vtg+

if the voltage is falling and Vin < Vtg-+= 1.6 V (Vih)= 0.9 V (Vil)may be found in pulse and digital communications systems where noisy digital signals are frequently encountered and are required to be "cleaned up" into reliable digital signals without ambiguity.the example shown below, the Schmitt trigger is processing a noisy triangle waveform into a clean logic level pulse. The "noisy" waveform is produced by a 1.4v peak to peak sine wave superimposed on a clean triangular waveform representing the original signal before noise degradation.the input rises with less than 1,6V, the output is high. After the input crosses (becomes greater than) the 1.6V level for the first time, output changes to low and no further changes in output occur until the input crosses the 0.9V threshold in the negative direction. At this point, the output changes to high and the process repeats.inverting Schmidtt triggers are also available from semiconductor manufacturers.

Рис 3.1 Схема включения и осциллограмма формирователя с использованием триггера Шмита

Триггер Шмита незаменим, когда надо формировать цифровой сигнал из аналогового в условиях помех. Обычный компаратор в таких случаях формирует дребезг на фронтах цифрового сигнала.

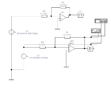
Для снижения влияния помех аналоговый сигнал следует усилить до максимальной амплитуды ±10 В, которую может обеспечить операционный усилитель (ОУ) AR1 и AR2.

Коэффициент усиления инвертирующего усилителя, изображенного на рис 3.2 зависит только от резисторов в цепи отрицательной обратной связи R2, R3 в одном канале и R4 R5 в другом.

=-R2/R1

Знак минус означает, что фаза сигнала на выходе сдвинута на 1800 по сравнению с входным (отсюда и название инвертирующий усилитель на ОУ).

Для контроля формы сигнала используется осциллограф, а для амплитудно-частотной характеристики усилителя (АЧХ) - Bode Plotter.

Из библиотеки ОУ (например Motorolla) выбрать подходящий тип ОУ.

Рис 3.2 Схема предварительного усилителя


Рис 3.2а. Осцилограммы Рис 3.2б. АЧХ

Убедиться, что сигнал на выходе около 10 В, форма сигнала при усилении не искажается, остается синусоидальной. Полоса пропускания измеряется по АЧХ (верхняя граничная частота fв, частота, при которой Ku уменьшается на 3 дб). Fв должна быть больше чем измеряемая частота.

Измерить:вых max=19dB=10в =56kHz

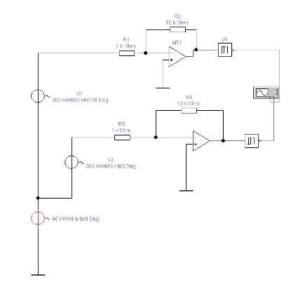
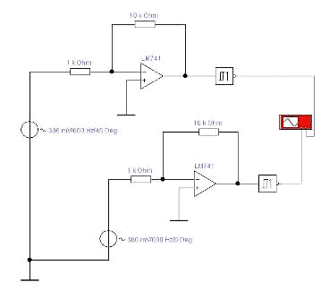
Рис 3.3 Исследуемая схема преобразователя гармонических сигналов во временные интервалы.


Рис 3.4 Осциллограммы сигналов на выходе ОУ и после триггеров Шмита

Фазовый сдвиг генераторов φ (град)

+45

+90

+135

-90

-135

Δt (мс)

0.2

0.4

0.65

1.4

1.25

1

Т0 (мс)

1.6

1.6

1.6

1.6

1.6

1.6

φ измеренное (град)

45

90

146

-45

-81

-135



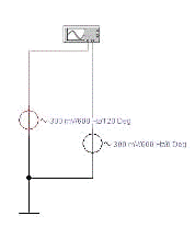
3.2 Исследование допустимого соотношения сигнал/шум на входе устройства


Для этого в цепь входных сигналов включаем генератор помех V3 (рис 3.5)

Рис 3.5 Схема для исследования влияния помех

При напряжении помехи более 60 мВ появляется дребезг на фронтах, показанный на осциллограмме рис 3.6.

Рис 3.6 Осциллограммы цифрового сигнала после триггера Шмита с учетом помех

Провести измерения для заданных значений сигнала.

Вывод: допустимое соотношение для данного устройства Uc/Uш max =300мВ/60мВ=5мВ.

 

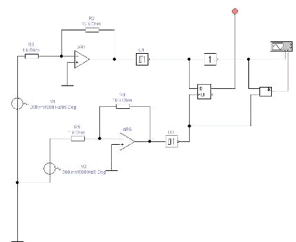
3.3 Формирователь фазового сдвига с индикатором знака фазы


Логический элемент U6 формирует инверсный временной интервал, пропорциональный фазовому сдвигу. Для этого на вход ЛЭ И-НЕ U6 подается прямой и инвертированный цифровые сигналы. Осциллограммы приведены на рис 3.7.

Рис 3.7 Схема формирования временного интервала фазового сдвига

Триггер U3 является триггером знака фазового сдвига. На входы триггера U3 подаются цифровые сигналы опорного и измерительного каналов. Если первым появляется высокий уровень с U1, то триггер U3 устанавливается в "1" и горит индикатор U7. Если первым высокий уровень приходит с формирователя U2, то триггер устанавливается в "0". Индикатор U7 гаснет.

Проверить работу индикатора, попеременно устанавливая фазовый сдвиг то на генераторе V1, то на V2.

Рис 3.8 Осциллограммы работы формирователя.

Реперами выделен временной интервал, пропорциональный фазовому сдвигу. Провести измерение, данные занести в таблицу.

Фазовый сдвиг генераторов φ (град)

+45

+90

+135

-45

-90

-135

Δt (мс)

0.2

0.4

0.65

1.4

1.25

1

Т0 (мс)

1.6

1.6

1.6

1.6

1.6

1.6

φ измеренное (град)

45

90

146

45

81

135


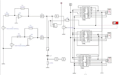
3.4 Цифровой фазометр


Для получения цифрового отсчета фазового сдвига следует заполнить временной интервал счетными импульсами подсчитать их количество счетчиками. Схема приведена на рис 3.9.

Рис 3.9 Схема цифрового фазометра

В качестве счетчиков выберем простейший двоично-десятичный счетчик 7490, статья на него из Help приведена ниже.

Счетчик в EWB расположен в корзине Digital/CNT.

(Decade Counter)Counter truth table:

7490 counts from 0 to 9 in binary.

Особенностью ИС, то что первый триггер счетчика выделен отдельно имеет отдельный вход CKA и выход QA. Чтобы реализовать четырехкаскадный счетчик, необходимо дополнительно соединить выход QA со входом CKB.

Для того, чтобы измерить фазовый сдвиг до 360 0 необходимо последовательно включить 3 счетчика U8, U9, U10.

Обнуление счетчиков производиться перед началом счета коротким импульсом, формируемым ЛЭ U16 и RC цепочкой R1C1. Длительность формируемого импульса приблизительно равна

τ= R1C1=10310-9=10-6 с=1 мкс.

Обнуление счетчиков должно быть положительным импульсом (см. Help). Для буферизации после RC цепочки поставлены два инвертора U6, U7.

Для отображения цифровой информации использованы семисегментные индикаторы U11, U12, U13, статья на индикатор из Help приведена ниже.

Индикатор в EWB расположен в корзине Indicator.Seven-Segment Displaydecoded seven-segment display is easier to use than the regular seven segment display, since it requires only four inputs. Each hexadecimal digit (0 to 9 and A to F) is displayed when its 4-bit binary equivalent is received.

Рис 3.10. Осциллограммы работы цифрового фазометра

При фазовом сдвиге 1200 Отсчет на индикаторах 1210, что связано с ошибкой дискретизации. Провести измерения при различных фазовых сдвигах и отобразить результат в таблице.

Фазовый сдвиг генераторов φ (град)

+45

+90

+135

-45

-90

-135

Состояние индикатора знака

горит

горит

горит

Не горит

Не горит

Не горит

φ измеренное (град)

45

90

135

46

91

136



Литература


1.       Новиков Ю.В. "Основы цифровой схемотехники": М "МИР" 2001.

2.       Нефедов В.И., Сигов А.С., Битюков В.К. "Метрология и радиоизмерения" М:, Высшая школа, 2006.

.        Лекции доц. Бабенко В.П. "Электроника и микропроцессорная техника" МИРЭА, 2012.

.        Титце У., Шенк К. "Полупроводниковая схемотехника" пер. с нем.

.        М.: Мир, 2008

.        Хоровиц П., Хилл У. "Искусство схемотехники" пер. с англ. в 3 томах М.: Мир, 1998.

7.       Краткое описание программы EWB и моделирование простейших цепей http://www.mini-soft.ru/it/ewb. php <http://www.mini-soft.ru/it/ewb.php>

Похожие работы на - Революция и кортрреволюция 1917 г (роль Л.Г. Корнилова)

 

Не нашли материал для своей работы?
Поможем написать уникальную работу
Без плагиата!
Без нейросетей!