Анализ схемы измерения крена автомобиля

  • Вид работы:
    Дипломная (ВКР)
  • Предмет:
    Транспорт, грузоперевозки
  • Язык:
    Русский
    ,
    Формат файла:
    MS Word
    1,24 Мб
  • Опубликовано:
    2012-06-07
Вы можете узнать стоимость помощи в написании студенческой работы.
Помощь в написании работы, которую точно примут!

Анализ схемы измерения крена автомобиля

ВВЕДЕНИЕ

В настоящее время перед автомобильной промышленностью нашей страны ставится широкий ряд задач. Одна из них - развитие и внедрение систем стабилизации, ориентации и навигации, поэтому данная тема является актуальной в наше время . К таким системам относятся датчики измерения крена, датчики положения ,акселерометры.

Датчики положения широко используются для измерения угла крена и наклона, сил инерции, ударов и вибрации. Они находят широкое применение в автомобилестроении, медицине, индустриальном контроле и других приложениях.

Использование датчиков положения:

·    Измерение крена или наклона

для систем предупреждения в автомобиле

для мониторирования (отслеживания) состояния пациентов

·    Измерение сил инерции

для защиты дисковых накопителей в портативных компьютерах

для создания датчиков аварий воздушных резервуаров

для навигационных систем автомобилей

для контроля подъемных устройств

·    Измерение ударов и вибрация

для контроля механизмов

для проведения специальных испытаний

·    Создание акселерометров в диапазоне ускорений от ±2g до ±100g

Целью данной работы является исследование схемы измерителя крена автомобиля.

В рамках поставленной задачи можно выделить следующие цели:

сделать обзор датчиков положения и измерителей угла наклона;

исследование основных характеристик измерителя крена автомобиля;

провести построение измерителя крена автомобиля;

осуществить моделирование измерителя крена автомобиля;

В выпускной работе используется отечественная и переводная литература по данной теме.

1. Обзор ЛИТЕРАТУРЫ

Элемент ячейки измерения ускорения показан на Рис.1.1. Элемент поверхностного микрообработанного датчика выполняется путем осаждения поликремния на вспомогательный оксидный слой, которой затем стравливается, оставляя при этом свободно подвешенный элемент датчика.

Рис.1.1 Микрообработанные акселерометры семейства АDXL (вид свеху)

На самом деле реальный датчик содержит десятки таких элементарных ячеек для измерения ускорения, но на рисунке, для ясности, показана всего одна ячейка. Электрической основой датчика является дифференциальный конденсатор (СS1, СS2), который образован центральной пластиной, являющейся частью подвижной балки, и двумя фиксированными внешними пластинами. Эти два конденсатора равны по величине в состоянии покоя (при отсутствии ускорения). При приложении ускорения масса балки вызывает ее смещение в сторону одной из фиксированных пластин и удаление от другой.

Это изменение дифференциальной емкости является электрической основой для работы нормирующей электроники, показанной на Рис.1.2.

Рис.1.2 Внутренняя структура устройства нормирования сигналов акселерометров семейства АDXL

На фиксированные пластины конденсатора датчика подается дифференциальное напряжение 1 МГц прямоугольной формы: амплитуды напряжения равны, а фазы сдвинуты на 180°. В состоянии покоя величины двух конденсаторов одинаковы и потому выходное напряжение в их электрическом центре (т.е. на центральной пластине, закрепленной на подвижной балке) = 0. Когда балка начинает двигаться, возникает рассогласование емкостей, и оно дает выходной сигнал на центральной пластине. Выходной сигнал будет увеличиваться с ростом ускорения. Сигнал с центральной пластины буферизуется усилителем А1 и подается далее на синхронный детектор. Перемещения балки воздействует на фазу сигнала, и поэтому для получения информации об амплитуде используется синхронное детектирование. Выходной сигнал синхронного детектора подается на усилитель А2, который дает выходное напряжение Vout, пропорциональное ускорению.

Рис.1.3 Измерение крена с использованием акселерометра

Одним из интересных приложений акселерометров рассчитанных на измерение малой величины ускорения является измерение угла крена. На Рис.1.3. показана реакция акселерометра при крене. Выходной сигнал акселерометра на диаграмме нормализован на верхний предел шкалы в 1 g. Выходной сигнал акселерометра пропорционален синусу угла крена по отношению к горизонтальной плоскости. Отметим, что максимальная чувствительность имеет место тогда, когда ось акселерометра перпендикулярна к направлению ускорения. Эта схема позволяет измерять углы крена от -90° до +90°.(поворот на 180°). Однако, для того, чтобы измерить полный оборот на 360° следует использовать акселерометр чувствительный по двум осям.

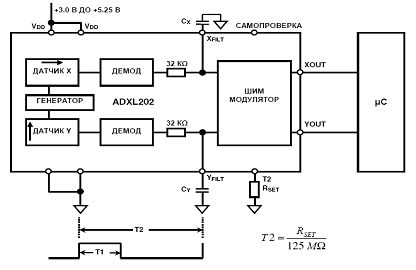
Рис.1.4 Двухосевой акселерометр ±2 g АDХL202

На Рис.1.4 показана упрощенная блок-схема двух осевого ±2 g акселерометра АDХL202. Выходной сигнал представляет собой импульсы, скважность следования которых содержит информацию об ускорении. Данный тип выхода крайне полезен вследствие своей высокой помехозащищенности и той особенности, что данные передаются всего по одному проводу. Стандартные микроконтроллеры недорогой стоимости имеют в своем составе таймеры, которые можно легко использовать для измерения временных интервалов Т1 и T2. Ускорение g вычисляется с использованием формулы


Отметим, что скважность в 50 % (Т1 = T2) на выходе дает g = 0. Величину T2 не следует измерять в каждом цикле измерения. Ее необходимо модифицировать только тогда, когда требуется учесть влияние изменения температурных условий.

Поскольку временной период T2 присутствует одновременно в каналах X и Y, его необходимо измерять только по одному каналу. С помощью внешнего резистора период T2 можно устанавливать в пределах от 0.5 мс до 10 мс.

В данном акселерометре можно получить аналоговое напряжение, отражающее величину ускорения, путем буферизации 'сигналов с выходов Хfil или Yfil, или путем пропускания сигналов с выходов «скважности» через RC фильтр для восстановления их постоянной составляющей.

Единственный акселерометр не может удовлетворять всем приложениям. Особенно таким, где требуются акселерометры с низким и высоким пределами по g. Устройства с низким g полезны в таких приложения, как измерение угла крена, а акселерометры с высоким g требуются в таких приложениях как, например, датчики контроля целостности воздушных резервуаров. На Рис.1.5. показаны акселерометры семейства АDХL Analog Devices на настоящий момент времени. Отметим, что некоторые из указанных устройств являются двух осевыми модификациями и устройствами, где выходная информация представлена скважностью.

Рис.1.5Акселерометры семейства АDХL

Дифференциальный емкостной датчик угловых и линейных перемещений.

Дифференциальный емкостной датчик разрабатывался для измерения угла отклонения зеркала сканера (раздел "Omega-VIMS" проекта "Марс-94", "Марс-96" СКБ КП ИКИ РАН, г. Таруса), а также был применен в макете магнитного подшипника, электронном строительном уровнемере и как датчик угла поворота поворотной платформы. При соответствующей конструкции может быть использован для измерения линейных перемещений.

При разработке и отлаживании макетов устройств сканирования светового потока необходимо решать задачу определения угла поворота зеркала устройства. Величина угла поворота составляет, как правило, единицы градусов или даже доли градуса, причем определять ее в большинстве случаев нужно с точностью не хуже 1 ... 2 %. Дополнительным осложнением является необходимость проводить измерения в динамике, т. е. при движущемся зеркале. Частота сканирования при этом может доходить до нескольких десятков герц. Устройства типа механических или оптических микрометров обладают достаточной точностью, но не позволяют проводить измерения на движущемся объекте. Они могут использоваться только для калибровки. Также не подходят измерительные устройства на основе индуктивных датчиков угла поворота, так как не обладают достаточной стабильностью. Наиболее полно условиям проведения измерений удовлетворяют емкостные датчики угла поворота, но они обычно отличаются сложностью электронных схем. Разработанный емкостной датчик угла поворота имеет простую и надежную электронную схему при удовлетворении условий точности, стабильности и быстроты измерений. Кроме того, его первичный преобразователь (чувствительный элемент) не оказывает влияния на движение зеркала сканирующего устройства.

Принцип работы.

В качестве чувствительного элемента емкостного датчика угла поворота используется дифференциальный конденсатор. Его конструкция может быть достаточно произвольной. Варианты представлены на рис. 1, 2. Емкость каждого из плеч может быть небольшой - порядка десяти пикофарад, но необходимо, чтобы относительное изменение емкостей было как можно большим.

Рис. 1.6. Конструкция чувствительного элемента емкостного датчика угла отклонения зеркала сканера: 1 - основание сканера, 2 - зеркало сканера на торсионе (соединено с общим проводом), 3 - пластины дифференциального конденсатора (изолированы от основания и зеркала).

Рис. 1. 7. Конструкция чувствительного элемента емкостного датчика угла поворота: 1 - крепежный винт, 2 - статор (стеклотекстолит), 3 - обкладки статора (медная фольга), 4 - изолирующая прокладка (полиэтиленовая пленка толщиной 0.1 мм), 5 - обкладки ротора, соединенные перемычкой (медная фольга), 6 - ротор (стеклотекстолит), 7 - гайка

Конструкция электронной части.

Электронный преобразователь сигнала емкостного датчика угла поворота выполнен по схеме рис. 1.8. [4] На микросхеме DA1 (КР574УД1) собран задающий синусоидальный RC-генератор с мостом Вина-Робинсона. Частота генератора, примерно равная 100 кГц, определяется элементами R1C1R2C2 (R1=R2, C1=C2). Стабилизация амплитуды колебаний осуществляется с помощью нелинейного элемента - лампы накаливания HL1 в цепи отрицательной обратной связи операционного усилителя DA1. На микросхеме DA2 (КР574УД1) собран усилитель, увеличивающий амплитуду колебаний до максимально возможной (около 10 В). Напряжение с выхода усилителя через резисторы R6, R7 подается на дифференциальный конденсатор C01, C02. Цепь R6R7C01C02 является, в сущности, резистивно-емкостным мостом, в одну из диагоналей которого включен источник переменного напряжения, а в другую - дифференциальный усилитель с фазовым детектором. Микросхемы DA3, DA4 (КР574УД1) включены по схеме буферных каскадов и служат для повышения входного сопротивления усилителя. Микросхема DA5 (КР574УД1) выполняет функцию дифференциального усилителя с коэффициентом усиления, равным двум. Операционный усилитель DA6 (КР574УД1) используется в качестве фазового детектора. Управление им осуществляется через ключ VT1. На выходе фазового детектора включен фильтр нижних частот R17C11 с частотой среза около 300 Гц. Как видно из принципиальной схемы, одна из пластин каждого плеча дифференциального конденсатора соединяется с общим проводом. Так как зеркало сканирующего устройства также, как правило, имеет контакт с общим проводом (через торсион), то оно может использоваться в качестве общей пластины дифференциального конденсатора. Это позволяет отказаться от гибких токоподводов, что является дополнительным преимуществом данного датчика.

Рис. 1.8 Схема принципиальная электронного преобразователя сигнала емкостного датчика угла поворота

Метод токовой петли для формирования сигналов параметрических датчиков.

К параметрическим датчикам относят датчики, которые изменяют свои параметры (сопротивление, емкость, индуктивность и т.д.) в соответствии с изменением свойств контролируемых объектов. К таким датчикам относят, например, резистивные датчики температуры, давления, перемещения, емкостные датчики ускорения и т.д. Параметрические датчики широко используются во всех отраслях промышленности, при научных исследованиях, в военной технике, в медицине и т.д. Наиболее универсальным методом формирования сигнала с таких датчиков является мостовой метод. Одним из достоинств неуравновешенных мостовых схем является возможность измерения приращения параметра (в общем случае импеданса) датчика относительно его начального (номинального) значения. Действительно, например, при измерении давления с помощью тензорезисторов изменение сопротивления во всем диапазоне измеряемых величин не превышает 1% от его номинального значения, что предъявляет очень жесткие требования к точности средств измерения. Недостатком неуравновешенных мостов является нелинейность их статической характеристики. Альтернативой мостовым методам может стать метод токовой петли.

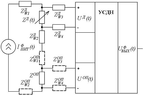
Рис. 1.9. Структурная схема формирователя сигнала параметрического датчика на базе метода «токовая петля»

Вследствие протекания тока Iфпит по измерительному контуру (рис.1.9.), состоящему из параметрического датчика с импедансом ZД и опорного элемента с импедансом ZОП на указанных элементах образуются падения напряжения UД(t) и UОП(t), которые подаются на дифференциальные входы измерительного и опорного каналов устройства сравнения дифференциальных напряжений (УСДН), реализующего операцию

ФВЫХ(t) = k Iфпит[ZД - ZОП]                                                                ()

При выборе значения ZОП равного номинальному (ZДном) значению импеданса датчика (ZД = ZДном + Δ ZД)

ФВЫХtk Iфпит Δ ZД                                                                        (2)

Для уменьшения влияния сопротивления соединительных проводов подключение датчика и опорного элемента осуществляется по четырехпроводной схеме с импедансом проводов ZДW1 - ZДW4, ZОПW1 - ZОПW4.

Как правило, в современных системах сбора информации формирование сигнала датчика завершается аналого-цифровым преобразованием. Для устранения влияния нестабильности тока Iфпит на результат преобразования при резистивных датчиках опорное напряжение Uref снимают с прецизионного резистора Rref, включенного в цепь токовой петли (рис.1.10.)

Рис. 1.10 Структурная схема формирователя сигнала резистивного датчика на базе метода «токовая петля» с компенсацией погрешности от нестабильности задающего тока

ФВЫХ=k Iфпит Δ RД                                                                         (3)

Для рационального использования диапазона преобразования АЦП коэффициент усиления k выбирают из условия UФВЫХ max = Uref, что соответствует

Iфпит Δ RДmax = Iфпит Rref.,

илиΔ RДmax = Rref.,                                                                                                                                             (4)

При выполнении условия (4) нетрудно доказать, что выходной код АЦП

                                                                                                                                  (5)

Выражение (5) показывает, что в предлагаемой схеме результат преобразования не зависит от стабильности источника тока Iфпит.

Следует отметить, что в современной электронной базе для информационных устройств намечена явная тенденция постоянного снижения напряжения питания. В связи с этим увеличение числа элементов в токовой цепи приводит к снижению уровней сигналов, формируемых на каждом из них, а это, в свою очередь увеличивает влияние паразитных параметров усилительных элементов.

Рис. 1. 11.Модифицированная структурная схема формирователя сигнала резистивного датчика на базе метода «токовая петля» с компенсацией погрешности от нестабильности задающего тока

Очевидно, что для формирования сигналов UОП можно использовать часть сигнала Uref, снимаемого с резистора Rref (рис.1.11.)

UОП = µ Uref         ,                                                                                    (6)

где µ - коэффициент деления резистивного делителя RД1, RД2

Напряжение UД выделяется с помощью инструментального усилителя с единичным коэффициентом передачи DA1. С помощью инструментального усилителя DA2 с коэффициентом передачи k выделяется информационная составляющая сигнала ΔUД и происходит согласования ее уровня с диапазоном преобразования АЦП.

ФВЫХ = k ΔUД  k Iфпит Δ RД                                                                                                        (7)

Также как и в предыдущем случае, выбирая соответствующим образом значение k, получим выражение для результата преобразования АЦП полностью идентичное выражению (5)

Определенными достоинствами обладают схемы формирования сигнала параметрического датчика с двойной токовой петлей (рис.1.12.), для которой при равенстве токов Iфпит1 и Iфпит2 справедлива зависимость (7). Естественно, что схема предполагает очень жесткие требования к идентичности обоих токовых каналов. Этот недостаток в значительной мере устранен в схеме с последовательной коммутацией источников тока [4].

Рис.1.12 Структурная схема формирователя сигнала резистивного датчика на базе метода двойная «токовая петля» с частичной компенсацией погрешности от нестабильности задающего тока

2 Описание Структурной схемы ИЗМЕРИТЕЛЯ КРЕНА АВТОМОБИЛЯ

Исходя из технического задания, которое говорит о том, что необходимо исследовать схему измерителя крена автомобиля, необходимо представлять функциональную схему измерителя. Структурная схема измерителя представлена на рис.2.1.

Рис.2.1 Структурная схема измерителя крена автомобиля

Источником питания в данной схеме является источник синусоидального напряжения. В качестве источника синусоидального напряжения выбирается одна из фаз автомобильного генератора.

Рис.2.2 Напряжение в обмотках фаз и выпрямленное напряжение генератора

Рис.2.3. Принципиальная схема генераторной установкиф1 - Uф3 - напряжение в обмотках фаз; Ud - выпрямленное напряжение; 1, 2, 3 - обмотки трех фаз статора: 4 - диоды силового выпрямителя; 5 - аккумуляторная батарея; 6 - нагрузка; 7 - диоды выпрямителя обмотки возбуждения; 8 - обмотка возбуждения; 9 - регулятор напряжения

Элемент ячейки измерения ускорения выполняется на дифференциальном конденсаторе, который меняет значение емкости в зависимости от угла наклона.

Устройство сравнения осуществляет сравнение сигналов, идущих с дифференциального конденсатора. Оно выполняется на измерительных усилителях.

Выпрямитель осуществляет функцию получения средневыпрямленного значения напряжения, поступающего с выхода устройства сравнения.

Аналого-цифровой преобразователь выполняет функцию преобразования аналоговых сигналов, идущих с выпрямителя, в цифровые, для дальнейшего подключения устройства к компьютерной системе.

Исходя из знания функциональной схемы, исследуемой схемы измерителя крена автомобиля можно проводить расчёт принципиальной схемы устройства.

. АНАЛИЗ ПРИНЦИПИАЛЬНОЙ СХЕМЫ ИЗМЕРЕНИЯ КРЕНА АВТОМОБИЛЯ

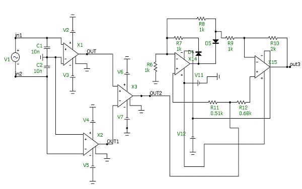
Схема измерения крена автомобиля приведена на рисунке 3.1.

Рисунок 3.1 - Схема измерения крена автомобиля

С конденсаторов С1и С2, подключенных к синусоидальному источнику напряжения амплитудой 12 В , поступают сигналы соответственно на измерительные усилители DA1 и DA2. С выходов этих измерительных усилителей сигнал поступают на измерительный усилитель DA3 который вычитает сигнал с выхода DA2 из сигнала с выхода DA1.

Далее сигнал поступает на двухполупериодный прецизионный выпрямитель. Полупроводниковые диоды непригодны для выпрямления сигналов менее 1 В. Для получения заметной проводимости на кремниевые диоды нужно подать прямое смещение около 0,7 В, на германиевые - около 0,3 В.

При введении ОУ в выпрямительное устройство уменьшается неидеальность вольт-амперной характеристики диодов.

Схема выполняет функции двухполупериодного выпрямления при подаче сигнала на входы ( + ). Усилитель DA4.1 имеет коэффициент усиления, равный 1, для положительных сигналов, и 2 - для отрицательных. Усилитель DA4.2 инвертирует и усиливает в 2 раза сигналы с выхода DA4.1 и в то же время усиливает входной сигнал в 3 раза. В результате модуль общего коэффициента передачи для отрицательного и положительного сигналов получается одинаковый. Схема имеет входное сопротивление порядка нескольких мегаом.

Диоды VD1 и VD2 соответственно работают на положительной и отрицательной волнах напряжения.

С выхода прецизионного выпрямителя, сигнал через фильтр поступает на вход АЦП (DD1).

. РАСЧЕТ ПАРАМЕТРОВ ЭЛЕМЕНТОВ СХЕМЫ ИЗМЕРЕНИЯ КРЕНА АВТОМОБИЛЯ

Схема для расчета параметров измерителя крена автомобиля представлена на рисунке 4.1.

Рисунок 4.1 - Схема для расчета параметров измерителя крена автомобиля

Выбор конденсаторов С1 и С2:

Конденсаторы С1 и С2 выполняют роль дифференциального конденсатора.

Выбираем многослойные керамические конденсаторы. Номинал 10 нФ, максимальное отклонение от номинала 10%, напряжение 50 В. Размер 3,81х3,81мм, расстояние между выводами 5,08мм

Выбор измерительных усилителей DA1,DA2,DA3:

Выбор производим по входному напряжению .Выбираем измерительный усилитель INA148 с питанием ±12 В.

Прецизионный выпрямитель:

В качестве операционных усилителей DA4.1 и DA4.2 прецизионного двухполупериодного выпрямителя выбираем микросхему LM474,с напряжением питания ±12 В. Данная микросхема содержит в одном корпусе два операционных усилителя. Отношение резисторов R3/R4 определяет коэффициент усиления DA4.1 ,равный 1.

. КРАТКОЕ ОПИСАНИЕ СИСТЕМЫ МОДЕЛИРОВАНИЯ

MicroCap 9 - универсальная программа схемотехнического анализа, предназначенная для решения широкого круга задач.

Программа моделирования MicroCap 9 позволяет анализировать как аналоговые, так и цифровые устройства.

MicroCap 9 содержит несколько видов моделирования [8]:

-    моделирование режимов работы электронных устройств, заданных с помощью принципиальных и функциональных схем;

-       анализ переходных процессов в схемах при подаче напряжения питания и (или) воздействия произвольной формы с построением графиков переменных состояния схемы и различных функций;

-       анализ малосигнальных частотных характеристик схемы;

-       анализ передаточных характеристик по постоянному току;

-       динамический анализ схемы по постоянному току с отображением на схеме напряжений, токов, мощностей, состояний полупроводниковых приборов при изменении с помощью движковых регуляторов.

-       расчет чувствительности в режиме по постоянному току;

-       расчет малосигнальных передаточных функций в режиме по постоянному току;

-       расчет нелинейных искажений усилительных схем с использованием математического аппарата спектрального Фурье-анализа.

-       многовариантовый анализ внутри трех основных режимов моделирования переходных характеристик, малосигнальных частотных характеристик и передаточных характеристик по постоянному току.

-       параметрическая оптимизация схемы для основных трех режимов анализа;

-       анализ Монте-Карло - многовариантный анализ при статистическом разбросе параметров компонентов в каждом их трех основных режимов моделирования и др.

6. Моделирование измерителя крена автомобиля

Дифференциальный конденсатор был заменен на 2 обычных конденсатора с емкостями, меняемыми вручную.

Такого рода замены позволяют создать модель схемы измерителя крена в программе Micro Cap.

Упрощенная схема для моделирования измерителя крена автомобиля представлена на рисунке 6.1.

крен автомобиль датчик схемотехнический

Рисунок 6.1 - Схема моделирования измерителя крена автомобиля

Временные диаграммы соответствующие схеме, изображенной на рисунке 6.1, при одинаковых емкостях С1=С2 представлены на рисунках 6.2, …, 6.5.

Рисунок 6.2 - Временная диаграмма входного напряжения

Рисунок 6.3 - Временные диаграммы напряжения на выходе DA1 и DA2

Рисунок 6.4 - Временные диаграммы выходных напряжении схемы

Временные диаграммы соответствующие схеме, изображенной на рисунке 6.1, при емкостях С1=15 нФ иС2=5 нФ представлены на рисунках 6.5, …, 6.7.

Рисунок 6.5 Временная диаграмма входного напряжения

Рисунок 6.6 Временные диаграммы напряжения на выходе DA1 и DA2

Рисунок 6.7 Временные диаграммы выходных напряжении схемы

Из временных диаграмм можно сделать вывод, что схема, приведенная на рисунке 6.1, является работоспособной и является пригодной для получения достоверных результатов. Изменяя пропорционально емкости С1 и С2 мы получаем определенный уровень сигнала на выходе схемы. Этот уровень сигнала и определяет угол наклона(крена) автомобиля.

Общим итогом моделирования стало подтверждение факта изменения уровня напряжения на выходе схемы при пропорциональном изменении емкостей С1 и С2.Этот уровень сигнала и определяет угол наклона(крена) автомобиля.

ЗАКЛЮЧЕНИЕ

В процессе выполнения работы был произведен анализ схемы измерения крена автомобиля.

Были изучены материалы по данной теме, основные принципы работы датчиков положения, измерителей крена и акселерометров.

Результаты моделирования показали, что исследуемая схема измерения крена автомобиля работает корректно. Полученная в ходе выполнения работы схема для имитационного моделирования может использоваться в учебно-методическом процессе.

Как отмечалось, измерители крена находят широкое применение в автомобилестроении, медицине, индустриальном контроле и других приложениях. и представляют глубокий научный интерес для дальнейшего исследования.

Анализ и моделирование принципиальных схем выполнен с помощью программы схемотехнического моделирования Micro-CAP 9.

СПИСОК ИСПОЛЬЗОВАННЫХ ИСТОЧНИКОВ

1 Амелина, М. А. Программа схемотехнического моделирования Micro-Cap 8 М. А. Амелина, С. А. Амелин. - М.: Горячая линия-Телеком, 2007.- 80 с.

Амелина, М. А. Оформление курсовых и дипломных работ: Методические указания для студентов специальности «Промышленная электроника» / М. А. Амелина, С. А. Амелин, Ю. В. Троицкий - Смоленск.: ГОУВПО СФ МЭИ (ТУ), 2011. - 80 с.

3 Методы практического конструирования при нормировании сигналов с датчиков/Горшков Б.Л., Силантьев В.И. - Москва ЗАО АВТЭКС, 2007.-311 с.

4 Пыльский В.А. Улучшение токовая петля Схема для FC и DC Заявление о цифровой обработки сигналов / Приборы и измерительная техника конференции: Труды 23 МСПД IEEE. - Италия, Сорренто: IEEE 2006 - стр. 1257 - 1201 с.

5 Нестеренко Б. К ., Интегральные операционные усилители: Справочное пособие по применению. - М.: Энергоиздат, 1982. - 128 с.

6 Титце У., Шенк К. Полупроводниковая схемотехника: Справочное руководство. Пер. с нем. - М.: Мир, 1982. - 512 с.

Хоровиц П., Хилл У. Искусство схемотехники: В 3-х томах: Т. 1 - 3. Пер. с англ. - 4-е изд. перераб. и доп. - М.: Мир, 1993.

Гусев В.Г. Электроника: учебное пособие / В.Г. Гусев, Ю.М. Гусев. - 2-е изд., перераб. и доп. - М.: Высшая школа, 1991. - 622 с.

9 Опадчий Ю.Ф. Аналоговая и цифровая электроника: учебник для вузов / Ю.Ф. Опадчий, О.П. Глудкин, А.И. Гуров. - М.: Горячая Линия - Телеком, 2000. -769 с.

10 Горбачев Г.Н. Промышленная электроника: учебник Горбачев Г.Н., Чаплыгин Е.Е.; под ред. В.А. Лабунцова - М: Энергоатомиздат, 1988. - 320 с.

Портал «IMLAB» http://imlab.narod.ru/index.html (дата обращения 12.05.2011)

Похожие работы на - Анализ схемы измерения крена автомобиля

 

Не нашли материал для своей работы?
Поможем написать уникальную работу
Без плагиата!
Без нейросетей!