Синтез цифрового автомата с памятью

  • Вид работы:
    Курсовая работа (т)
  • Предмет:
    Информатика, ВТ, телекоммуникации
  • Язык:
    Русский
    ,
    Формат файла:
    MS Word
    333,1 Кб
  • Опубликовано:
    2012-07-13
Вы можете узнать стоимость помощи в написании студенческой работы.
Помощь в написании работы, которую точно примут!

Синтез цифрового автомата с памятью













Синтез цифрового автомата с памятью

Оглавление

Задание на курсовое проектирование

Основная часть

1. Проектирование автомата Мили

1.1   Разметка ГСА

.2     Построение графа переходов-выходов

.3     Составление таблицы переходов-выходов

.4     Кодирование состояний автомата

.5     Составление структурной таблицы переходов-выходов

.6     Построение функций выхода автомата Мили

.7     Построение функций возбуждения автомата Мили на RS-триггерах

.8     Построение логической схемы автомата Мили

2. Проектирование автомата Мура

2.1   Разметка ГСА

.2     Построение графа переходов-выходов

.3     Составление таблицы переходов-выходов

.4     Кодирование состояний автомата

.5     Составление структурной таблицы переходов-выходов

.6     Построение функций выхода автомата Мура

.7     Построение функций возбуждения автомата Мура на T-триггерах

.8     Построение логической схемы автомата Мура

Заключение

Список литературы

Приложение 1

Приложение 2

Задание на курсовое проектирование

Спроектировать цифровые автоматы Мили и Мура с памятью в Булевом базисе по заданной ГСА (рисунок 1). В качестве элемента памяти выбрать T-триггер.

Для каждого автомата:

1.       Разметка ГСА;

2.       Построение графа переходов-выходов;

.        Составление таблицы переходов-выходов;

.        Кодирование состояний;

.        Составление частично структурированной таблицы переходов-выходов;

.        Построение функций выходов автомата;

.        Построение таблицы функций возбуждения выходов для заданного типа триггера;

.        Построение функций возбуждения;

.        Построение логической схемы автомата;

.        Экспериментальная проверка автомата;

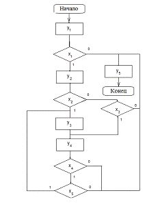
Рис. 1. Исходная ГСА проектируемого автомата

Основная часть

цифровой автомат логическая схема

1.       Проектирование автомата Мили


1.1     Разметка ГСА


Производим разметку заданной ГСА для автомата Мили:

рис. 2. Разметка ГСА автомата Мили

1.2     Построение графа переходов-выходов


рис. 3. Граф переходов-выходов для автомата Мили

1.3     Составление таблицы переходов-выходов


Таблица 1. Таблица переходов-выходов

Состояние автомата

Входной сигнал


1

x1

_x1

x2

_x2x3

___x2x3

_x4

x4x5

 _x4x5

q0

q1/y1









q1


q2/y2

q0/y5







q2




q3/y3

q3/-

q0/y5




q3









q4







q0/y5

q3/y3

q0/y5


1.4     Кодирование состояний автомата


Таблица 2. Кодирование состояний автомата Мили

Состояние

q0

q1

q2

q3

q4

Код α1α2α3

000

001

010

011

100


1.5      Составление структурной таблицы переходов-выходов


Таблица 3. Структурная таблица переходов-выходов

Состояние автомата

Входной сигнал


1

x1

_x1

x2

_x2x3

___x2x3

_x4

x4x5

 _x4x5

000

001/y1









001


010/y2

0000/y5







010




011/y3

011/-

000/y5




011

100/y4









100







000/y5

011/y3

000/y5


1.6     Построение функций выхода автомата Мили


Функции выхода автомата Мили:

____

y1= α1α2α3

 ___

y2= α1α2α3x1

 _ _ ___

y3= α1α2α3x2 1α2α3x4 x5

 _

y4= α1α2α3

 ___ _ _ _ ____ ___ __ ___ _5= α1α2α3 x11α2α3 x2 x3+ α1α2α3 x4+ α1α2α3 x4 x5

1.7     Построение функций возбуждения автомата Мили на RS-триггерах


Таблица 4. Таблица истинности T-триггера

состояние

входной сигнал


0

1

0

0

1

1

1

0


Таблица 5. Функции возбуждения автомата Мили на T-триггерах

Состояние автомата

Входной сигнал


1

x1

x2

_x2x3

___x2x3

_x4

x4x5

 _x4x5

000

001









001


011

001







010




001

001

010




011

111









100







100

111

100


Таким образом, получаем входные сигналы для T-триггеров:

_ ___ _ ___ ___ _ _ __

T1= α1α2α31α2α3 x41α2α3 x4 x51α2α3 x4 x5 = α1α2α31α2α3

___ _ _ ___ _ __

T2= α1α2α3 x11α2α3 x2 x31α2α31α2α3 x4 x5

 ____ ___ ___ _ _ _ _ _ _ _ ___

T3= α1α2α31α2α3 x11α2α3 x11α2α3 x21α2α3 x2 x31α2α31α2α3 x4 x5=

___ _ _ _ _ _ ___ _

1α21α2α3 x21α2α3 x2 x31α2α3 x4 x51α3

1.8     Построение логической схемы автомата Мили


Логическая схема автомата Мили представлена в приложении 1.

2.       Проектирование автомата Мура

 

2.1     Разметка ГСА


Производим разметку заданной ГСА для автомата Мура:

Рис. 4. Разметка ГСА автомата Мура

2.2     Построение графа переходов-выходов


рис. 5. Граф переходов-выходов для автомата Мура

2.3     Составление таблицы переходов-выходов


Таблица 6. Таблица переходов-выходов

функции выхода


y1

y2

y3

y4

y5

состояния

q0

q1

q2

q3

q4

q5

входные сигналы







1

q1



q4


q0

x1


q2





_x1


q5





 x2



q3




_ x2 x3



q4




____x2 x3



q5




_ x4





q5


 _ x4 x5





q5


 x4 x5


 

2.4     Кодирование состояний автомата


Таблица 7. Кодирование состояний автомата Мура

Состояние

q0

q1

q2

q3

q4

q5

Код α1α2α3

000

001

010

011

100

101


2.5     Составление структурной таблицы переходов-выходов


Таблица 8. Структурная таблица переходов-выходов

функции выхода


y1

y2

y3

y4

y5

состояния

000

001

010

011

100

101

входные сигналы







1

001



100


000

x1


010





_x1


101





 x2



011




_ x2 x3



100




____x2 x3



101




_ x4





101


 _ x4 x5





101


 x4 x5





011



2.6     Построение функций выхода автомата Мура


Функции выхода автомата Мура:

 _ _ 1= α1α2α3

 _ _2= α1α2α3

 _ 3= α1α2α3

 _ _4= α1α2α3

 _5= α1α2α3

2.7     Построение функций возбуждения автомата Мура на T-триггерах


Таблица 9. Таблица истинности T-триггера

состояние

входной сигнал


0

1

0

0

1

1

1

0


Таблица 10. Функции возбуждения автомата Мура на T-триггерах

функции выхода


y1

y3

y4

y5

состояния

000

001

010

011

100

101

входные сигналы







1

001



111


101

x1


011





_x1


100





 x2



001




_ x2 x3



110




____x2 x3



111




_ x4





001


 _ x4 x5





001


 x4 x5





111



Таким образом, получаем входные сигналы для T-триггеров:

___ _ _ _ _ ___ _ _

T1= α1α2α3x11α2α3x21α2α3x4x51α2α31α2α3

___ _ ___ ___ _

T2= α1α2α3x11α2α3x21α2α3x4x51α2α3

 ___ _ ___ _ _ ___ _ _ _

T3= α2α31α21α2α3x11α2α3x2x31α2α31α2α3x2

2.8     Построение логической схемы автомата Мура


Логическая схема автомата Мили представлена в приложении 2.

Заключение


Построение автоматов было произведено успешно, моделирование с помощью компьютера показало правильную работу автоматов.

Автомат Мура, построенный по данной ГСА, имеет чуть меньше элементов, чем автомат Мили, построенный по той же ГСА.

Таблица 10. Сравнительный анализ элементов автоматов

Логический элемент

Кол-во элементов в автомате


Мили

Мура

Элемент памяти (T)

3

3

Инвертор (НЕ)

5

3

Двухвходовой конъюнктор (И)

3

4

Трёхвходовой конъюнктор (И)

6

8

Четырехвходовой конъюнктор (И)

5

4

Пятивходовой конъюнктор (И)

5

3

Двухвходовой дизъюнктор (ИЛИ)

2

0

Четырехвходовой дизъюнктор (ИЛИ)

2

1

1

1

Шестивходовой дизъюнктор (ИЛИ)

0

1

Всего элементов

32

29


Список литературы


1.       Савельев А.Я. Прикладная теория цифровых автоматов. - М. Высшая школа. 1987, 272 с.

2.       Самофалов К.Г. Прикладная теория цифровых автоматов. - К. Высшая школа. 1987, 375 с.

.        Прикладная теория цифровых автоматов. Часть 3. Логические основы и абстрактная теория автоматов: Методические указания к лабораторным работам / Смирнов Г.Б. - Екатеринбург, УГТУ, 1996, 32 с.

.        Прикладная теория цифровых автоматов. Часть 4. Проектирование цифровых автоматов с памятью: Методические указания к лабораторным работам / Смирнов Г.Б. - Екатеринбург, УГТУ, 1996, 28 с.

.        Прикладная теория цифровых автоматов. Часть 4. Построение и моделирование логических схем в пакете "LCS": Методические указания к лабораторным работам/ Смирнов Г.Б. - Екатеринбург.

Приложение 1


Схема автомата Мили:


Приложение 2


Схема автомата Мура:

Похожие работы на - Синтез цифрового автомата с памятью

 

Не нашли материал для своей работы?
Поможем написать уникальную работу
Без плагиата!
Без нейросетей!