Расчет ступени коротковолнового передатчика с амплитудной модуляцией
ЗАДАНИЕ НА КУРСОВОЕ ПРОЕКТИРОВАНИЕ
Рассчитать оконечную ступень коротковолнового
передатчика с амплитудной модуляцией, пояснить назначение всех элементов схемы
передатчика (см. Приложения).
Рабочая частота - 6 МГц
Подавление гармоник - не хуже 40 дБ
Волновое сопротивление фидера
ВВЕДЕНИЕ
В данной курсовой работе производится расчёт
оконечной ступени коротковолнового передатчика с амплитудной модуляцией.
В соответствии с ГОСТом модуляцией называется
процесс изменения одного или нескольких параметров несущего радиочастотного
колебания в соответствии с изменением параметров передаваемого (модулирующего)
сигнала. Модулирующим является информационный сигнал. При амплитудной модуляции
в соответствии с информационным сигналом изменяется амплитуда высокочастотного
(несущего) колебания.
В настоящее время амплитудная модуляция (АМ)
применяется в радиовещании на длинных, средних и коротких волнах, в телевидении
для передачи видеосигнала.
В схеме выполнена коллекторная модуляция. Такой
вид модуляции применяется в мощных радиопередатчиках, так как имеет лучшие энергетические
характеристики в сравнении с модуляцией смещением.
При данном виде модуляции одновременно
обеспечиваются достаточные линейность статической модуляционной характеристики
(при глубине модуляции m≈1) и высокий КПД на всем интервале изменений АМ
колебаний (поскольку сохраняется близкий к критическому режиму работы
транзистора), а также относительно малая амплитудно-фазовая конверсия (АФК).
При коллекторной модуляции коэффициент полезного
действия генератора в режиме молчания вдвое выше, чем при модуляции смещением.
В этом состоит основное преимущество коллекторной модуляции.
СТРУКТУРНАЯ СХЕМА ПЕРЕДАТЧИКА
Составим структурную схему коротковолнового
передатчика с амплитудной модуляцией (рис. 1).
Рис. 1 - Структурная схема передатчика
Сигнал с микрофона поступает на мощный усилитель
низкой частоты (МУНЧ), который состоит из трёх усилительных каскадов.
Напряжение с модулятора подается на ОК
передатчика. Часть модулирующего напряжения подаётся на предоконечный каскад,
осуществляющего подмодуляцию. Введение коллекторной подмодуляции в
предоконечном каскаде увеличивает мгновенное напряжение питания на коллекторе и
позволяет снимать с транзистора большую мощность при больших КПД и коэффициенте
передачи по мощности, а также обеспечивается высокая линейность модуляционной
характеристики и уменьшается АФК.
В качестве задающего генератора в данной схеме
использован кварцевый автогенератор. Сигнал с АГ усиливается, модулируется (в
предоконечном каскаде) и подается на ОК, осуществляющий основную модуляцию.
Затем сигнал через согласующее устройство и фильтр нижних частот поступает в
антенну.
РАСЧЕТ ОКОНЕЧНОГО КАСКАДА
ПЕРЕДАТЧИКА
Выбор биполярного транзистора
Для выбора транзистора необходимо
руководствоваться следующими параметрами:
необходимая мощность;
диапазон рабочих частот;
наименьшее сопротивление насыщения rНАС (чем
меньше его величина, тем меньше остаточное напряжение в граничном режиме и выше
КПД генератора);
большие значения 
, 
для обеспечения
большого коэффициента усиления по мощности.
В задании на курсовое проектирование указывается
колебательная мощность на входе фидера, соединяющего передатчик с антенной -
РФ. Но между фидерным разъемом и коллекторной цепью транзистора стоит цепь
связи, трансформирующая сопротивление фидера и ослабляющая внеполосные
излучения передатчика. На сопротивлениях потерь элементов цепи связи бесполезно
теряется часть колебательной мощности, генерируемой транзистором. Для оценки
мощности Р1, которую должен отдавать транзистор, следует задаться величиной КПД
цепи связи:
В зависимости от схемы цепи согласования,
мощности и рабочей частоты передатчика величина ηцс
= 0,7 ... 0,9. Относительно большие потери высокочастотной энергии - в цепях
связи маломощных передатчиков СВЧ диапазона, меньше - в диапазоне коротких
волн.
Возьмём ηцс
= 0.8
Мощность в максимальном режиме определяется:
Тогда:
С учётом всех параметров наиболее подходящий
транзистор - 2Т966А.
Параметры транзистора 2Т966А:
Диапазон рабочих частот - 1.5…30 МГц
Режим работы - лин. < -40 дБ
Расчёт коллекторной цепи оконечного каскада
В схеме осуществляется коллекторная модуляция.
Модулирующее напряжение UΩвводится в
цепь коллекторного питания последовательно с постоянным коллекторным
напряжением Ек мол. Напряжение коллекторного питания переменное:
Коллекторная модуляция осуществляется в
перенапряженном режиме, так как в этом случае ток первой гармоники в
коллекторной цепи Iк1 и постоянная составляющая коллекторного тока Iк0 линейно
зависят от коллекторного напряжения Ек.
Производится расчет генератора на мощность
Р1макс в граничном режиме. Угол отсечки выбирается равным 80о - 90о.
Выполним предварительный расчёт генератора на
заданную мощность в максимальном режиме и в режиме молчания.
Расчёт коллекторной цепи в максимальном режиме
Выберем угол отсечки равным 90о.
При этом коэффициенты разложения
косинусоидальных импульсов:
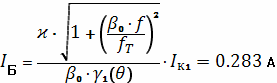
Входное сопротивление генератора для модулятора:
Расчёт базовой цепи оконечного каскада
передатчика
Коэффициент ослабления тока базы:
Амплитуда тока базы:
Постоянные составляющие базового и эмиттерного
токов:
Напряжение смещения на эмиттерном переходе:
Расчёт коллекторной цепи оконечного каскада с
учётом корректировки
Расчёт коллекторной цепи в максимальном режиме
Входное сопротивление генератора (сопротивление
нагрузки для модулятора):
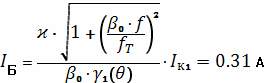
Расчёт базовой цепи оконечного каскада
передатчика с учётом корректировки угла отсечки
Коэффициент ослабления тока базы:
Амплитуда тока базы:
Постоянные составляющие базового и эмиттерного
токов:
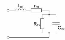
Параметры эквивалентной схемывходного
сопротивления транзистора с общим эмиттером (рис. 2):
Рис. 2 - Эквивалентная схема входного
сопротивления транзистора в схеме с ОЭ
РАСЧЁТ СОЛАСУЮЩЕГО УСТРОЙСТВА
В качестве согласующего устройства в данной
схеме используется Т-образный трансформатор, который должен трансформировать
выходное сопротивление оконечного каскада (24 Ом) в сопротивление нагрузки (50
Ом).
Расчёт согласующего устройства был произведён в
программе RFSim 99 version 1.05.
Рис. 3 - Схема Т-образного трансформатора
В результате работы программы были рассчитаны
элементы Т-образного трансформатора:
С1 = 703.645 пФ= 1.569 мкГн= 1.273 мкГн
В программе была получена АЧХ трансформатора. На
частоте 2f=12 МГц обеспечивается подавление 16 дБ.
Рис. 4 - АЧХ Т-образного трансформатора
РАСЧЁТ ВЫХОДНОГО ФИЛЬТРА
Для расчета выходного фильтра была использована
программа RFSim 99 version 1.05. В результате работы данной программы были
получены следующие данные:
Тип фильтра: ФНЧ Чебышева
Частота среза: 7 МГц
Порядок фильтра: 3
Неравномерность АЧХ: 0,7 дБ
Сопротивление: 50 Ом.
Рис. 5 - Схема фильтра нижних частот
Данный фильтр обеспечивает на частоте 2f=12 МГц
затухание в 21 дБ, что не соответствует требованиям технического задания на
проектирование (уровень подавления внеполосных излучений - не хуже 40 дБ).
Рис. 6 - АЧХ фильтра
В программе были получены расчётные значения
номиналов для элементов, входящих в данный выходной фильтр:
АНАЛИЗ ФИЛЬТРАЦИИ ГАРМОНИК
В программе RFSim 99 version 1.05 проанализируем
АЧХ согласующего устройства и фильтра нижних частот.
Рис. 7 - Схема СУ и ФНЧ
На частоте 2f=12 МГц обеспечивается подавление
гармоник в 40дБ, что соответствует заданию на проектирование (не хуже 40дБ).
Рис. 8 - АЧХ СУ и ФНЧ
Выберем номинальные значения элементов из ряда
Е24.
С1 = 680 пФ
С2 = 910 пФ
С3 = 910 пФ= 1.3 мкГн= 1.6 мкГн= 1.3 мкГн
КОНСТРУКТИВНЫЙ РАСЧЁТ КАТУШЕК ИНДУКТИВНОСТИ
Рассчитаем токи, протекающие в катушках
индуктивности.
Ток в нагрузке:
Напряжение на нагрузке:
Ток, протекающий через конденсатор С3:
Ток, протекающий через катушку L3:
Через катушки L1 и L2 протекает примерно
одинаковый ток. По катушке L2 протекает ток нагрузки (Iн = 0.589 А).
Будем рассчитывать однослойные цилиндрические
катушки с шагом, такие катушки обладают наивысшей добротностью.
Рис. 9 - Конструкция однослойной цилиндрической
катушки с шагом: D - диаметр катушки; d - диаметр провода; h - шаг намотки; l -
длина намотки
Выберем диаметр катушки D = 20 мм.
В связи с трудностями учета как степени нагрева
катушки (активное сопротивление провода катушки сложным образом зависит от
частоты тока f, материала и диаметра провода, диаметра катушки и т.д.), так и
разнообразных условий ее охлаждения часто пользуются эмпирической формулой для
определения диаметра провода катушки:
где d - диаметр провода, мм; I - радиочастотный
ток, А (эффективное значение);
- частота тока,
МГц; ΔT
- разность
температур провода и окружающей среды, К; (для катушек генераторов с внешним
возбуждением принимают ΔT= 40…50 К).
Для катушки L3диаметр провода будет равен 0.409
мм. Для катушек L1 иL2 - 0.206 мм.
Теоретические исследования и практика
рекомендуют 
.
Для катушки L3 шаг намотки равен 0.614 мм, для
катушек L1 иL2 - 0.309 мм.
С помощью программы COIL32рассчитаем длину
намотки и требуемое число витков.
Расчет индуктивности L3
Однослойная катушка с шагом
Индуктивность катушки: 1.3 мкГн
Диаметр каркаса D: 20мм.
Диаметр провода d: 0.41мм.
Шаг между витками h: 0.6мм.
Длина намотки L: 6.47 мм.
Требуемое число витков: 6
Расчет индуктивностиL2
Однослойная катушка с шагом
Индуктивность катушки: 1.6 мкГн
Диаметр каркаса D: 20мм.
Диаметр провода d: 0.206мм.
Шаг между витками h: 0.309мм.
Длина намотки L: 3.3 мм.
Требуемое число витков: 6
Расчет индуктивностиL1
Однослойная катушка с шагом
Индуктивность катушки: 1.3 мкГн
Диаметр каркаса D: 20мм.
Диаметр провода d: 0.206мм.
Шаг между витками h: 0.309мм.
Длина намотки L: 2.88 мм.
Требуемое число витков: 6.2
РАСЧЁТ БЛОКИРОВОЧНЫХ ЭЛЕМЕНТОВ
В данной схеме осуществлена параллельная схема
питания оконечного каскада передатчика.
Рассчитаем блокировочные элементы.
Сопротивление конденсатора С14 (на схеме в
Прил.1) должно быть существенно меньше, чем сопротивление выходной цепи,
последовательно с которой включается блокировочный элемент.
Выберем номинальные значения элементов:
С14 = 100 нФ
С13 = 510 пФ= 0.27 мкГн
В качестве элемента L7 выберем дроссель LQH66S.
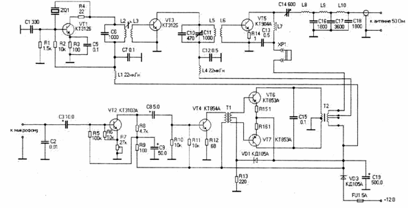
ОПИСАНИЕ НАЗНАЧЕНИЯ ЭЛЕМЕНТОВ СХЕМЫ
Сигнал с микрофона поступает на мощный усилитель
низкой частоты (МУНЧ), который состоит из трёх усилительных каскадов.
Блокировочный конденсатор С3 является
разделительным, при его отсутствии база транзистора VT2 замыкается на землю
через индуктивность микрофона, и смещение на базе оказывается нулевым.
При наведении большой высокой частоты на
микрофоне усилительный каскад на транзисторе VT2 выйдет из нормального режима
работы, будут сильные искажения. Во избежание этого высокочастотное напряжение
с микрофона закорачивается через конденсатор С2 на землю.
Смещение на базу транзистора VT2 подаётся через
делитель напряжения R5, R6, R7.Перестраиваемым резисторомR7обеспечивается
необходимое смещение на базе. Резисторы R8,R9 и конденсатор С9 образуют
блокировочную цепь.
Конденсатор С8 развязывает по постоянному току
коллектор VT2 и базу VT4. Смещение на базу VT4 подается через делитель R10,R11.
Резистор R12 образует отрицательную обратную связь по току для стабилизации
каскада (устранение самовозбуждения). Нагрузкой этого усилительного каскада
является трансформатор Т1, через который осуществляется связь с ОК МУНЧ.
При коллекторной АМ от МУНЧ требуется
сравнительно большая мощность, поэтому его оконечный каскад выполнен по
двухтактной схеме на транзисторах VT6 и VT7. Для стабилизации каскада в
эмиттерную цепь этих транзисторов введены низкоомные резисторы, осуществляющие
отрицательную обратную связь по току. Смещение на базу подается с помощью
резистора R13 и диода VD1. Подбором резистора R13 определяется ток через диод.
Напряжение, падающее на диоде, через обмотки трансформатора прикладывается
между базой и эмиттером транзисторов VT6 и VT7. Конденсатор С15 шунтирует
нагрузку и ограничивает напряжение по высокой частоте.
Коллекторная модуляция осуществляется через
трансформатор Т2, с которого снимается модулирующее напряжение UΩ. Часть
модулирующего напряжения подаётся на предоконечный каскад передатчика,
осуществляющего подмодуляцию.
В качестве задающего генератора в данной схеме
использован кварцевый автогенератор, выполненный по схеме емкостной трёхточкина
транзисторе VT1. Роль индуктивности играет кварцевый резонатор ZQ1. Конденсатор
С1 включен между базой и эмиттером. Роль конденсатора, включенного между
коллектором и эмиттером, играет колебательный контур, состоящий из конденсатора
С6 и катушки L2. Контур настроен на частоту, ниже частоты кварца, так как на
частоте кварца сопротивление этого контура должно быть емкостным. Настраивается
контур с помощью подстраиваемой индуктивностиL2. Делитель напряжения R1R2, а
также отрицательная обратная связь по постоянному току - цепь R3С5 (за счёт
эмиттерного тока) являются цепью автосмещения АГ. В цепи коллектора образуется
паразитная индуктивность, которая может вызвать самовозбуждение АГ на
паразитных частотах. Резистор R4, включенный последовательно этой
индуктивности, ухудшает её добротность и устраняет паразитное самовозбуждение.
Высокочастотные колебания с катушки L2 с помощью
магнитной связи передаются на катушку L3 и на базу транзистора VT3, который
является активным элементом предоконечного усилителя. Напряжение смещения на
базе транзистора VT3 нулевое. В нагрузке этого каскада колебательный контур
(С10, С11, L5), настроенный на частоту кварца. Настройка контура осуществляется
конденсатором С11.
Посредством магнитной связи высокочастотные
колебания через катушки L5 и L6 поступают на базу транзистора VT5 оконечного
каскада передатчика, в котором осуществляется коллекторная амплитудная
модуляция. Смещение на базеVT5 нулевое. Резистор R14 предназначен для
стабилизации ОК. Это резистор с малым сопротивлением (1 Ом), осуществляющий
отрицательную обратную связь по высокой частоте, для того, чтобы устранить
самовозбуждение генератора, т.к. при отсутствии резистора R14 каскад бы являлся
индуктивной трёхточкой.
Напряжение питания на АГ и на предоконечный
каскад подается по последовательной схеме. Блокировочные катушки индуктивности
L1 и L4 устраняют самовозбуждение генератора, так как оба каскада питаются от
одного источника, может возникнуть обмен ВЧ энергией. Блокировочные
конденсаторы С7 и С12 устраняют короткое замыкание источника питания.
Напряжение питания на ОК подается по
параллельной схеме. Блокировочные конденсаторы С13 и С14 устраняют короткое
замыкание источника питания. Дроссель L7 устраняет короткое замыкание нагрузки
по переменному току.
В качестве устройства согласования в схеме использован
Т-образный трансформатор сопротивления L8,C16,L9.
Фильтр С17,L10,C18 подавляет высшие гармоники.
Наличие перемычки ХР1 даёт возможность отключать
ОК передатчика, в этом случае схема может работать в режиме телеграфирования.
Питание в схему подается через предохранитель
FU1, который защищает схему от коротких замыканий и перегрузок. Предохранитель
рассчитан на максимальный ток срабатывания 5А.
Диод VD3 предназначен для того, чтобы при смене
полярности источника питания схема не выходила из строя, в этом случае диод
будет закрыт и это защитит схему.
Конденсатор С19 шунтирует источник питания и
устраняет высокочастотные составляющие.
ЗАКЛЮЧЕНИЕ
передатчик сопротивление транзистор
каскад
В результате выполнения данной курсовой работы
была рассчитана оконечная ступень коротковолнового передатчика в соответствие с
техническим заданием. Была составлена структурная схема передатчика,
соответствующая принципиальной схеме (прил.1). Был произведен расчет оконечного
каскада, согласующего устройства и выходного фильтра. В работе приведено
описание принципа работы схемы и назначения всех элементов схемы.
При выполнении работы использовались программы
RFSimm и COIL 32.
БИБЛИОГРАФИЧЕСКИЙ СПИСОК
1. Шумилин
М.С., Козырев В.Б., Власов В.А. Проектирование транзисторных каскадов
передатчиков: Учебное пособие для техникумов. М.: Радио и связь, 1987.
2. Проектирование
радиопередатчиков: Учебное пособие для вузов / В.В. Шахгильдян, М..С. Шумилин,
В.Б. Козырев и др.; Под ред. В.В. Шахгильдяна. - 4-е изд., перераб. и доп. - М.:
Радио и связь, 2000.
. Методические
указания к курсовому проектированию по дисциплине «Устройства формирования
сигналов» / Л.И. Булатов, Б.В. Гусев. Екатеринбург: Изд-во УГТУ, 1998.
. Радиопередающие
устройства: Учебник для вузов связи / Л.Е. Клягин, В.Б. Козырев, А.А. Ляховкин
и др.; Под ред. В.В. Шахгильдяна. - 3-е изд., перераб. и доп. - М.: Радио и
связь, 2003. - 560 с.
. Радиопередающие
устройства: Учебник для вузов / В.В. Шахгильдян, В.Б. Козырев, А.А. Ляховкин и
др.; Под ред. В.В. Шахгильдяна. - М.: Связь, 1980.
ПРИЛОЖЕНИЕ