Расчет и моделирование частотно-избирательного усилителя
ПОЯСНИТЕЛЬНАЯ ЗАПИСКА
«Расчет и моделирование
частотно-избирательного усилителя»
1. Состав
и анализ принципа работы схемы
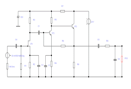
Схема усилителя низких частот (УНЧ) представлена на рисунке
1.
К усилителю предъявляются следующие требования:
схема должна работать при напряжении питания Uп = -24В;
иметь входное сопротивление много большее, чем внутреннее
сопротивление датчика.
Рисунок 1 - Усилитель
Схема представляет собой многокаскадный усилитель нижних
частот, собранный на трех транзисторах. Транзистор VT1 Р-канальный полевой
транзистор по схеме с общим истоком c емкостной связью между, VT2 p-n-p с непосредственной
связью между VT3 p-n-p оба являются биполярными
транзисторами по схеме с общим эмитором. Чтобы усилитель обладал более лучшими
усиливающими свойствами используется биполярный транзистор VT3, включенный по схеме
общий эммитер, что дает хорошее усиление по току и напряжению, а следовательно
и по мощности.
В курсовой работе в качестве входного сигнала используется
генератор переменного напряжения с амплитудой напряжения равной 30мВ и
внутренним сопротивлением 1мОм.
В усилителе используются конденсаторы С1, С4
выполняющие роль разделительных конденсаторов. Они не пропускают постоянную
составляющую входного сигнала и в определенной мере влияют на АЧХ усилителя.
Конденсаторы С2 и С3 формируют необходимую АЧХ УНЧ.
Для реализации полосового фильтра используем схему,
показанную на рисунке 2.
Выберем схему фильтра, изображенную на рисунке 2. Этот фильтр
состоит из звеньев. Все эти звена образуют полосовой фильтр, пропускающий
сигналы в некоторой полосе частот от fН до fВ. Необходимо определить
значения нижней и верхней частот среза данного фильтра, построить АЧХ
теоретически (с помощью программы MathCad 2000) и практически (с помощью программы Electronic Work Bench 5.12) и сравнить
полученные результаты.
Расчетные данные по фильтру:
R9=10кОм С5=0.05мкФ
R10=100кОм С6=0.1мкФ
Рисунок 2 - Полосовой фильтр
Данная схема представляет собой полосовой фильтр и
обеспечивает частотную избирательность устройства.
2. Расчет усилителя низких частот
Проведем расчет УНЧ в статическом режиме. Расчетная схема с
указанием направления токов в элементах показана на рисунке 1.
Зададимся параметрами транзисторов:
VD1: I=5мА, U=18 B
VT1: I СТн=10.04 мА, I СТр=5.02 мА, UЗИост=1.2 В, UЗИраб=0.35 В Pmax=225мВт
VT2: I К2= 2 мА, Uбэ=0.75 В, K=20, Pmax=5Вт
VT3: I К3= 3 мА, Uбэ=0.75 В, K=20 Pmax=5Вт
С целью обеспечения линейности амплитудной характеристики УНЧ
примем напряжение в рабочей точке усилителя равным
Uр.т = Еп/2
= = -12В.
Подсчитаем токи, протекающие через базу транзистора VT2, пользуясь следующей
формулой:
Подсчитаем токи, протекающие через базу транзистора VT3, пользуясь следующей формулой:
Подсчитаем падение напряжения на стоке и истоке Uси VT1:
Подсчитаем падение напряжения на эмиттере и коллекторе Uэк VT2:
Подсчитаем падение напряжения на эмиттере и коллекторе Uэк VT3:
Рассчитаем мощности, рассеиваемые транзисторами при выбранных
режимах работы, используя выражение Pк = Uкэ
× Iк.
Для VT1: P1 = 8.65 × 5.02 = 43.4 мВт;
VT2: P2 = 6 × 2 = 12 мВт;
VT3: P3 =10,8 × 3 = 32.4 мВт.
Расчеты показывают, что у всех транзисторов рассеиваемая
рабочая мощность не превышает предельно-допустимую.
Используя законы Ома и Кирхгофа, найдем номиналы резисторов
данного трехкаскадного усилителя:
Выбран исходя из того, что он должен быть намного больше Rвх, а т.е. R1>>1МОм
Из таблицы стандартного ряда E24 выбираем следующие значения номинальных сопротивлений
резисторов:
R1 = 2
МОм, R2 = 690 Ом, R3 = 1.8 кОм,
R4 =
610 Ом, R5 = 2.8 кОм, R6 = 100 кОм,
R7 =
2.2 кОм, R8 = 2.2 кОм,
Подстроим резисторами R5 и R7 рабочую точку каскадов.
R5* - 750 Ом, R7*=750
Ом
* - обозначим подстроечный резистор
Для определения коэффициента усиления в программе Electronic Work Bench 5.12, была получена
осциллограмма входного и выходного сигналов.
Рассчитаем мощности, рассеиваемые резисторами:

Выполним моделирование в пакете прикладных программ EWB 5.12C.
Результаты расчета и моделирования сведем в таблицу 1.
Таблица 1 - Результаты моделирования
|
Каскад
|
Параметр
|
Расчет
|
|
VT3 - I, мА
|
IК3
|
3
|
3.6
|
|
IБ3
|
0.15
|
0.18
|
|
VT2 - I, мА
|
IК2
|
2
|
2.3
|
|
IБ2
|
0.1
|
0.2
|
|
VT1 - I, мА
|
IС1
|
5.02
|
5.11
|
|
IИ1
|
5.02
|
5.18
|
|
IЗ1
|
0
|
0
|
|
Раб. точка, В
|
UVT3
|
12
|
12.019
|
|
UVT1
|
9
|
9.105
|
|
VT3 - U, В
|
UЭ3
|
12
|
12.019
|
|
UК3
|
1.2
|
1.248
|
|
UКЭ3
|
10.8
|
10.671
|
|
VT1 - U, В
|
UС1
|
9
|
9.1
|
|
UИ1
|
0.35
|
0.359
|
|
UСИ1
|
8.65
|
8.655
|
|
VT2 - U, В
|
UЭ2
|
6.75
|
6.785
|
|
UК2
|
12.75
|
12.766
|
|
UКЭ2
|
6
|
6.015
|
Как видно из таблицы значения эксперимента и расчета
практически совпадают.
Определение входного и выходного сопротивлений
Определим входное сопротивление усилителя: Rвх = 1МОм
,
транзистор усилитель
частота сопротивление
где U1 - напряжение на выходе усилителя без нагрузки, U2 - напряжение на выходе,
измеренное при подключенной нагрузке Rн на выходе.
кОм
Вывод: так
как внутреннее сопротивление датчика меньше, чем входное сопротивление
усилителя, то согласующего каскада между датчиком и усилителем не требуется.
Скорректируем амплитудно-частотную характеристику усилителя с
помощью моделирования. В результате чего получаем следующие графики АЧХ и ФЧХ
(рисунок 3).
Рисунок 3 - АЧХ и ФЧХ усилителя
Как видно из АЧХ частота среза усилителя 8.49 Гц.
1.3 Расчет полосового фильтра 2-го порядка
Выберем схему фильтра, изображенную на рисунке 2. Коэффициент
передачи такого фильтра равен:
UВХ=UC5+UR9+UВЫХ
{5}
Заменим оператор Лапласа (p) на (jw), получим комплексный коэффициент
передачи
Проверим вычисление в MathCad
2000, результатами проверки будут графики АЧХ и ФЧХ, рисунки 4 и 5:
Рисунок 4 - АЧХ фильтра
Рисунок 5 - ФЧХ фильтра
Так как полосовые фильтры пропускают сигналы в некоторой полосе
частот от fН до fВ, то найдём используя АЧХ, построенную в MathCad их значение на уровне 0.707 от Кmax. В данном случае fН = 10 Гц, fВ = 490Гц. Следовательно ширина полосы
пропускания будет равна
ΔFП = fВ - fН = 490 - 10 = 480 (Гц)
Центральная частота ПФ
Добротность фильтра
Q = fСР /ΔFП = 70/480 = 0,14.
Так как Q < 1, то данный фильтр является широкополосным.
Проверим полученные результаты, для этого смоделируем схему
данного фильтра на ПЭВМ в программе Electronic Work Bench 5.12. В результате
получим графики АЧХ и ФЧХ, изображенные на рисунке 6. Следовательно, теоретические
и практические результаты совпали, значит, расчеты были произведены, верно.
Рисунок 6 - АЧХ и ФЧХ фильтра
Определим входное сопротивление фильтра (Rн=5 к Ом):
{1}
где
- напряжение на выходе без сопротивления
нагрузки;
- напряжение на выходе с нагрузкой Rн.
Марку резисторов возьмем МЛТ, мощности 0,125 Вт. Конденсаторы С6
и С7 выбираем керамические низковольтные марки КМ-3.
4. Экспериментальная часть
Для согласования и проверки расчётов промоделируем всю схему в
программе Electronic Work Bench
5.12.
Рисунок 7 - моделирование всей схемы
Проверим условие согласование усилителя с фильтром.
Так как выходное сопротивление усилителя
Ом, а входное сопротивление фильтра
минимум 394кОм, отсюда следует, что согласование хорошее.
Измерим напряжение на выходе усилителя при амплитуде входного
сигнала, равной 30мВ. Это напряжение будет равно UВЫХ
=
В. При подключении фильтра, напряжение на
выходе уменьшилось до
В. Такое падение напряжение означает
хорошее согласование усилителя с фильтром.
Амплитудно-частотная и фазочастотная характеристики,
полученные при моделирование в программе Electronic Work Bench 5.12, представлены на
рисунке 8.
Рисунок 8 - АЧХ и ФЧХ схемы
Рисунок 9 - Входной и выходной сигнал устройства
По осциллограмме можно определить коэффициент усиления, К=20
Заключение
В результате выполнения курсовой работы был произведен расчет
и моделирование частотно-избирательного усилителя с заданными параметрами.
Результаты моделирования показали, что напряжения и токи в основных узлах схемы
соответствуют расчетным. Были выбраны марки резисторов, конденсаторов,
транзисторов.
Получены амплитудно-частотные и фазовые характеристики
усилителя и фильтра в отдельности и схемы в целом. Коэффициент усиления УНЧ
равен к = 100.
Усилитель имеет входное сопротивление, равное 1 МОм, а
выходное 100 кОм, что (как показывает моделирование) позволяет согласовать его
с датчиком и полосовым фильтром без согласующих каскадов.
В результате расчета и моделирования полосового фильтра 2-го
порядка была получена АЧХ, которая полностью соответствует заданным требованиям
т.е. полоса пропускания лежит в пределах от 10 Гц до 490 Гц.
Была проделана работа, результаты которой в целом показали
полное выполнение требований задания.
Список использованных источников
транзистор усилитель
частота сопротивление
1.
Алексеева И.Е. В помощь радиолюбителю: Сборник. - М.: Патриот, 1991. - 80 с.
.
Иванов В.А. И др. Электронные устройства в системах управления средствами
поражения и технических средствах охраны объектов. Пенза.: ПГУ, 2001. - 100 с.
.
Джонсон Д., Джонсон Дис., Справочник по активным фильтрам. - М.:
Энергоатомиздат., 1983.
.
В помощь радиолюбителю, выпуск 109.
.
Е.И. Манаев, «Основы радиоэлектроники», Москва «Советское радио», 1976 г.
.
Конспект лекций по ЭиЭ.