Разработка макетного лабораторного стенда для изучения работы электропривода

  • Вид работы:
    Дипломная (ВКР)
  • Предмет:
    Информатика, ВТ, телекоммуникации
  • Язык:
    Русский
    ,
    Формат файла:
    MS Word
    3,17 Мб
  • Опубликовано:
    2012-05-17
Вы можете узнать стоимость помощи в написании студенческой работы.
Помощь в написании работы, которую точно примут!

Разработка макетного лабораторного стенда для изучения работы электропривода

СОДЕРЖАНИЕ

Введение

Технологическая часть

.1 Технические характеристики

.2 Структурная схема

.3 Принципиальная схема

.3.1 Двигатель постоянного тока

.3.2 Частотный канал схемы управления двигателем

.3.3 Фазовый канал схемы управления двигателем

.3.5 Система электропитания

.4 Регулировка контроль параметров

.4.1 Контроль параметров входных сигналов для частотного и фазового канала

.4.2 Регулировка и контроль параметров систем управления фазой и частотой двигателя

.5 Методика ремонта устройства и алгоритм поиска неисправностей

.5.1 Неисправности системы управления частоты двигателя

.5.2 Неисправности системы управления фазы двигателя

ОРГАНИЗАЦИОННАЯ ЧАСТЬ

.1 Организация рабочего места

.2 Измерительные приборы и инструменты

.3 Требования по технике безопасности

РАСЧЕТНАЯ ЧАСТЬ

ЭКОНОМИЧЕСКАЯ ЧАСТЬ

.1 Исходные данные

.2 Организация производственного участка

.2.1 Расчет действительного фонда времени работы

.2.2 Расчет площади участка

.2.3 Расчет потребности в оборудовании

.2.4 Разработка стандарт-плана изготовления изделия

.3 Технико-экономические показатели

.3.1 Расчет численности рабочих

.3.2 Определение потребного количества основных рабочих

.3.3 Расчет численности вспомогательных рабочих

4.3.4 Расчет инженерно-технических работников (ИТР)

4.4 Расчет фонда заработной платы

.4.1 Расчет фонда заработной платы основных рабочих

.4.2 Расчет фонда заработной платы вспомогательных рабочих

.4.3 Расчет фонда заработной платы инженерно-технических

работников

.5 Составление сметы цеховых расходов

.5.1 Расходы на содержание и эксплуатацию оборудований

.5.2 Расчет отчислений заработной платы в ЕСН

.6 Составление калькуляции себестоимости

.7 Основные технико-экономические показатели работы участка

СПИСОК ИСПОЛЬЗОВАННЫХ ИСТОЧНИКОВ

ВВЕДЕНИЕ

Цель данного дипломного проекта - исследование принципов управления и регулирования частотой и фазой электродвигателя. Также разработка учебного стенда для практических исследований, так как современном учебном процессе нельзя обойтись без наглядных пособий, особенно в сфере профессионального обучения. В этой сфере деятельности человека важно доступность в плане понимания пособия или функциональных возможностей приборов, которые являются учебным материалом.

Дипломном проекте приведено конкретное устройство на базе видеомагнитофона «ЭЛЕКТРОНИКА -501-ВИДЕО», а точнее на базе системы автоматического регулирования блока вращающихся головок данного видеомагнитофона. В работе изучен и представлен принцип работы системы автоматического регулирования блока вращающихся головок, отдельных его схем и узлов, а также предложены практические методы на стройки системы и поиска неисправностей.

Практически невозможно осветить все способы управления электродвигателями, так как развитие радиоэлектронной техники происходит настолько стремительно на более современной элементной базе с постоянно улучшаемыми техническими и эксплуатационными характеристиками, и в этом случаи необходимо знать принципы, на которых они развиваются. Лучше всего понять принципы управления и регулирования частотой и фазой вращения электродвигателя можно на устройстве собранном на дискретных элементах.

В данном дипломном проекте приведено одно из таких устройств, доработанный под учебно-лабораторный стенд, цель которого обучения учащихся и студентов процессу настройки и регулировки режимов работы электрических двигателей, которые имеют широкое распространение во всех сферах человеческой деятельности, к пример CD и DVD приводы, видеомагнитофоны, различные промышленные станки. К последним, данный дипломный проект имеет большое значение, так как в современной промышленности системы автоматизированного управления имеет широкое распространения, в частности автоматическое управление электродвигателями в различных станках и самоходных грузоперевозчиках.

Для обслуживания и ремонта такого рода оборудования необходимо подготовка высококачественного специалиста. В процесс обучения должны входить не только теоретические занятия, но и практические. В этом случи, учебный стенд сервопривода становиться незаменимым для практических занятий.

Также приводиться методика настройки и регулировки выше указанного прибора, приводятся электрическая схема, структурная схема и описание к ним, список рекомендуемых инструментов для настройки и регулировки так же рисунки осциллограмм служебных и результирующих сигналов в основных контрольных точках системы автоматического управления двигателя.

1 ТЕХНОЛОГИЧЕСКАЯ ЧАСТЬ

.1 Технические характеристики

Электропривод

Питание электропривода.

Сетевое питание -220 В (190 - 242) В, 50Гц;

Потребляемая мощность -12В ит;

Напряжение питания двигателя - 7 В;

Номинальный ток не более - 0,52 А;

не

Ю0±Ю0 об/мин

не более 3,64 Вт

не менее 30«10"5

Пусковой ток при напряжении 7 В - 2,2 А;

Ток холостого хода при напряжении 7 В - 0,12 А;

Амплитудное значение напряжения коллекторных пульсаций при напряжении питания 7В, номинальном моменте и внутреннем сопротивлении источника питания 20Ом не более - 0,25 В;

Электрическая мощность, потребляемая двигателем в номинальном режиме - 3,64 Вт;

Скорость вращения электропривода.

Скорость вращения в номинальном режиме - 1500 об/мин;

Скорость холостого хода при напряжении 7 в -2100 об/мин;

Частота вращения двигателя -25 об./с ;

Входные и выходные сигналы для управления электроприводом.

Вход внешнего сигнала Video IN -1В/75 Ом;

Напряжение тахогенератора на нагрузке 10 кОм при скорости вращения 1500 об/мин не менее - 30 х 10-3 В;

Гц

Частота выходного напряжения тахогенератора при номинальной скорости вращения - 15625 Гц;

Условия работы электропривода.

Рабочая температура - (10 - 35) 0С;

Рабочая влажность - (35 - 80) %;

Атмосферное давление - (86-106)кПа;

Поддерживаемые технические параметры схемы управления двигателем.

Частота вращения электропривода при отсутствии корректирующего сигнала фазового канала - 15330 Гц;

Частота вращения электропривода с корректирующим сигналом фазового канала - 15625 Гц;

Время захвата фазы вращения двигателя - 5 секунд;

.2 Структурная схема

макетный стенд электропривод

Так как дипломный проект основывается на базе системы автоматического регулирования блока вращающихся головок видеомагнитофона «ЭЛЕКТРОНИКА -501-ВИДЕО» выявим вопросы которые решает данное устройство.

Процесс записи приводит к изменениям основных характеристик видеосигнала, в частности к нестабильности мгновенной частоты строчных и кадровых КСИ. Эти изменения в основном обусловлены невозможностью обеспечения в режиме записи и воспроизведения идентичности таких характеристик управления двигателями как, мгновенная частота вращения электродвигателя блока вращающихся головок , средняя частота и фаза. Для уменьшения искажений сигнала система управления двигателями блока вращающихся головок должна выполнять следующие функции: поддерживать среднюю скорость вращения видео головок с заданной точностью, производить коррекцию отклонений средней скорости, обеспечивать минимальную нестабильность мгновенной частоты вращения видео головок.

Выше указанные вопросы, в режимах записи и воспроизведения решает система автоматического регулирования блока вращающихся головок (САР БВГ), которое осуществляет ослабления влияния таких дестабилизирующих факторов, как непостоянство источника питания, пульсация напряжений, неравномерность движении магнитной ленты. Ослабление происходит за счет регулирования таких параметров, как частота и фаза вращения двигателя с помощью управления частотой питания диска с головками. Она обеспечивает уменьшение временных ошибок, вызванных колебаниями частоты вращения диска, до значений не более 0,15 мкс.

Остаточные временные ошибки затем компенсируются с помощью линии переменой задержки и достигаемая временная стабильность сигнала позволяет

Рисунок 1 - Двигатель блока вращающихся головок

осуществить режим внешней синхронизации видеомагнитофона. Столь малое значение достигается за счет прецизионного изготовления всех механических частей блока вращающихся головок, тракта движения ленты и применения электропривода с большими запасами устойчивости. Кроме того, система автоматического регулирования блока вращающихся головок обеспечивает постоянное временное соотношение между опорными сигналами и сигналами от датчика оборотов двигателя, определяющими его угловое положение.

На рисунке 3 представлена структурная схема система автоматического регулирования блока вращающихся головок, отличие которого от режима воспроизведения заключается в том, что ширина импульса опорного мультивибратора управляется ошибкой во времени между сигналом кадровой синхронизации и импульсом датчика 25 Гц в фазовом канале.

При записи изображения должна быть установлена жесткая фазовая связь между сигналом передатчика и скоростью вращения головки. Эта связь организуется с помощью кадрового синхроимпульса, который содержится в сигнале передатчика. Кадровые синхроимпульсы выделяются из записываемого сигнала ПЦТС селектором синхроимпульсов. Каждый второй импульс запускает ждущий мультивибратор, с помощью которого вырабатывается прямоугольный сигнал 25 Гц. Эти импульсы с частотой 25 Гц, соответствующие частоте вращения БВГ, заносятся также на специальную контрольную дорожку на ленте с помощью особой синхроголовки. Запись синхроимпульсов на ленту должна проводиться как можно более равномерно, то есть на одинаковом расстоянии друг от друга. Если запись синхросигналов происходила неравномерно, то последующее воспроизведение приводит к смещению строки или группы строк, что вызывает "дрожание" изображения. Поэтому целью серворегулирования БВГ является обеспечение вращения двигателя БВГ с постоянной скоростью и, кроме того, такая установка положения фазы вращения БВГ, чтобы запись полукадра начиналась всегда точно на одном месте. Для достижения этой цели регулирование двигателя должно осуществляться постоянно, так как уже малые колебания скорости, обусловленные, например, колебаниями напряжения питания, проявляются в виде помехи искажений на воспроизводимом изображении.

В режиме записи частота вращения двигателя БВГ (фактическое значение) сравнивается с частотой 25 Гц, синхронизованной кадровыми синхроимпульсами (эталонное значение). Если между этими значениями существует разбаланс, то в ступени фазового сравнения (фазовом дискриминаторе) вырабатывается положительное и отрицательное напряжение регулировки, пропорциональное разности частот и фаз сравниваемых сигналов, которое изменяет частоту вращения двигателя до тех пор, пока напряжение рассогласования не станет равным нулю, то есть пока фактическое значение не сравняется с эталонным значением.

Если колебания скорости вращения превышают ±3 см/с, то начинает работать цепь регулировки скорости. Эта грубая регулировка осуществляется с помощью другой системы автоматического регулирования. Выходной сигнал для этой схемы регулирования вырабатывается двигателем БВГ с помощью второго датчика скорости вращения (тахогенератора). При номинальной скорости вырабатывается гармонический сигнал постоянной частотой (смотри рисунок 2). Сигнал этой частоты усиливается и с помощью триггера преобразуется в прямоугольный сигнал, который подается на преобразователь частота-напряжение. Выходное напряжение преобразователя является частотно-зависимым. При номинальной скорости вращения двигателя БВГ вырабатывается сигнал с частотой 1,5 кГц, который далее преобразуется в постоянное напряжение.

Если частота повышается, то соответственно снижается уровень этого напряжения и, наоборот, при понижении частоты повышается уровень напряжения. Это напряжение, зависимое от скорости вращения двигателя, далее подается на сервоусилитель и на двигатель. Таким образом осуществляется грубая регулировка скорости вращения двигателя БВГ

Рисунок 2 - Осциллограмма сигнала тахогенератора

Рисунок 3 - Структурная схема системы автоматического регулирования

.3 Принципиальная схема

.3.1 Двигатель постоянного тока

Двигатель блока видеоголовок (М 1) (смотри рисунок 1), коллекторный двигатель постоянного тока, напряжение питания 7 В, номинальный ток 0,2 А, пусковой ток при напряжении 7 В 2,2 А, ток холостого хода при напряжении 7 В 0,12 А, амплитудное значение напряжения коллекторных пульсаций при напряжении питания 7В, номинальном моменте и внутреннем сопротивлении источника питания 20Ом не более 0,25 В, электрическая мощность, потребляемая двигателем в номинальном режиме 3,64 Вт, Скорость вращения электропривода в номинальном режиме 1500 об/мин, холостого хода при напряжении 7 в 2100 об/мин.

Двигатель имеет встроенный тахогенератор индукционного типа, с обмотки которого за один оборот вала двигателя поступает 625 импульсов. Поскольку двигатель вращается со скоростью 25 об/с, таходатчик выдает сигнал с частотой 15625 Гц.

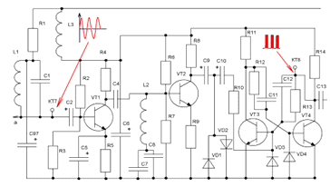
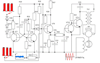
.3.2 Частотный канал схемы управления двигателем

Через резистор R1 на обмотку таходатчика подается напряжение подмагничивания. Транзистор VT1 служит для усиления импульсов с тахогенератора. Цепь L1-C1 является резонансным контуром, настроенным на частоту близкую к 15625 Гц, и одновременно развязкой от попадания в цепь питания строчной частоты - контур настроен на частоту тахогенератора 15625 Гц. VT1, VT2,VD1, VD 2 Усилитель и ограничитель. Сигнал с тахогенератора подается на двух-каскадный усилитель, выполненный на транзисторах VTI, VT2, после усиления ограничивается диодами VD1, VD2 и подается на триггер.

Цепь Ll,C7,C8 отфильтровывает помеху с частотой генератора стирания 80 кГц.

Рисунок 4 - Часть частотного канала схемы управления двигателем (усилители-ограничители и триггер), формирует прямоугольный импульсы из синусоидального сигнала тахогенератора

Рисунок 5 - Часть частотного канала схемы управления двигателем (триггер-делитель на 2-а)

VТЗ,VТ4 Триггер, который преобразует ограниченный синусоидальный сигнал тахогенератора в сигнал прямоугольной формы .

VT5,VT6 Триггер-делитель на 2-а. Запускается отрицательными импульсами с выхода триггера (VT3,VT4-формирователя прямоугольных импульсов) и делит частоту 15625 Гц на 2-а (полустрочная частота 7812,5 Гц).

VT7,VT8 Опорный мультивибратор запускается отрицательными импульсами с выхода VТ6. Длительность положительного импульса мультивибратора регулируется резистором R26, а также сигналом с VТ22. В случаи изменении частоты тахогенератора, опорный мультивибратор изменяет длительность положительного импульса и регулирует частоту вращения, тем самым осуществляется грубая регулировка.

Длительность импульса является опорной для частотного канала САР. VT9 Схема совпадения сравнивает два сигнала. На базу транзистора VT9 подаются сигналы с выхода триггера (делителя на 2-а) и с выхода опорного мультивибратора. Длительность импульсов на выходе схемы совпадения зависит от скорости вращения двигателя блока видеоголовок.

Рисунок 6 - Часть частотного канала схемы управления двигателем (опорный мультивибратор, схема совпадения и выходной каскад на УПТ)

Если скорость велика, импульс триггера будет короче положительного импульса опорного мультивибратора и на выходе VТ9 появятся положительные импульсы.

R30, C22 Интегратор выделяет постоянную составляющую импульсов на выходе схемы совпадения, пропорциональную скорости вращения двигателя М1.

VТ10, VT11 Усилитель постоянного тока усиливает сигнал на выходе интегратора и управляет скоростью вращения двигателя, включенного последовательно в цепь коллектора транзистора VT11.

TV1 - помехоподавляющий дроссель.

Рисунок 7 - Осциллограммы частотного канала с временными положениями относительно друг друга

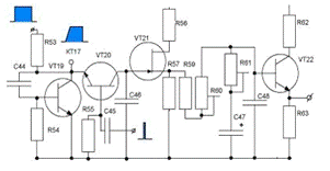
.3.3 Фазовый канал схемы управления двигателем

L5 Датчик 25 Гц. Датчик оборотов выдает сигнал, частота которого пропорциональна скорости вращения двигателя(смотри рисунок 7 ). Датчик оборотов двигателя, укрепленный на блоке видеоголовок, выдает сигнал в момент замыкания магнитопровода. Через резистор R64 на обмотку датчика подается напряжение подмагничивания.

VT23 Усилитель. Сигнал датчика 25 Гц усиливается транзистором VT23 и

подается на дискриминатор VT20, и дополнительно синхронизирует мультивибратор VT24, VT25.

VT24, VT25 Мультивибратор. Мультивибратор определяет время запуска

Рисунок 8 - Часть фазового канала схемы управления двигателем (усилитель сигнала с датчика 25 Гц и мультивибратор)

ждущего мультивибратора, собранного на транзисторах VT17, VT18. Запускается отрицательным задним фронтом импульса, приходящего с транзистора VТ23., VT18 Ждущий мультивибратор. Делит на 2 частоту подаваемого на него сигнала с ограничителя - диода VD15; ориентированное мультивибратора относительно сигнала датчика 25 Гц осуществляется подачей сигнала с мультивибратора VT24, VТ25. Регулировка длительности импульса мультивибратора производится резистором R 49.Формирователь. Изменяет передний фронт прямоугольных импульсов, подаваемых со ждущего мультивибратора, делая его наклонным. Регулировка наклона осуществляется резистором R54, длительность наклона фронта равно 5 мс.Схема совпадения. Сигналы с формирователя VT19 и с усилителяТ23 (сигналов датчика 25 Гц) подаются в схему совпадения.

С выхода схемы совпадения снимается с игнал ошибки, пропорциональный разности частот двух сигналов.

Рисунок 9 Выходной каскад фазового канала

Рисунок 10 - Осциллограммы фазового канала с временными положениями относительно друг друга

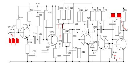
, VT22 Усилитель. Сигнал ошибки со схемы совпадения усиливается транзисторами VT21, VT22 и подается на опорный мультивибратор VT7, VT8, где сигнал ошибки изменяет длительность опорного импульса.Эмиттерный повторитель. Видеосигнал подается на эмиттерный повторитель VT12, усиливается по мощности и поступает на фильтр (R36, С29, С30), где отфильтровываются частоты выше строчной., С29, С30, VT13 Селектор. Цепочка R36, С29, С30 срезает импульсы,

Рисунок 11 - Входная часть фазового канала для обработки видеосигнала

длительность которых меньше длительности строчных синхроимпульсов. Режим транзистора VT13 выбран так, что он выделяет из смеси синхроимпульсов сигнал кадровой синхронизации.

После усиления VT13 сигнал поступает на фильтр (R40, С33, R41,C35 Интегратор), где происходит выделение импульсов полукадровой частоты, которые усиливаются усилителем VT14Усилитель. Усиливает по напряжению импульсы кадровой синхронизации., VT18 Мультивибратор. Выделенный кадровый сигнал частоты 50 Гц подается на вход мультивибратора VT17, VT18, который делит эту частоту на 2. Ориентирование мультивибратора осуществляется сигналом с мультивибратора VT24, VT25.

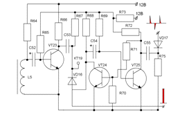
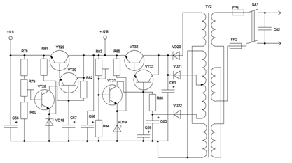
1.3.4 Система электропитания

Блок питания размещен на отдельной плате. Все электронные блоки схемы управления двигателем питаются от двухполупериодного выпрямителя, собранного на трансформаторе TV2 и диодах VD20,VD21.

Рисунок 12 - Электрическая схема блока питания для системы управления двигателем

Выпрямленное напряжение поддерживается постоянным при изменениях напряжения сети питания и сопротивления нагрузки двумя транзисторными VT32 и VT33 - компенсационными стабилизаторами с непрерывным регулированием.

Составные регулирующие элементы VT32 и VT33 - последовательного типа. С его выхода (эмиттера VТ32) снимается стабилизированное напряжение 12 В. Составное включение транзисторов применено для улучшения параметров стабилизатора и согласования мощного выходного транзистора маломощным транзистором схемы сравнения.

Выходное напряжение стабилизатора 12 В поступает на вход схемы сравнения (базу VТ31), где оно сравнивается с опорным напряжением, получаемым на стабилитроне VD19. Увеличение или уменьшение выходною напряжения приводит соответственно к увеличению или уменьшению тока коллектора транзистора VТ31, что изменяет напряжение коллектор-эмиттер регулирующего транзистора; в результате на выходе стабилизатора выходное напряжение поддерживается постоянным. Для улучшения стабилизации питание коллекторной нагрузки транзистора VT31 осуществляется от отдельного выпрямителя на диоде VD22 через фильтр C60, R86, C59.

VT29, VT30 - регулирующий элемент последовательного типа стабилизатора напряжения 9 В.

С выхода стабилизатора 9 В (эмиттера VT29) напряжение подается на вход схемы сравнения (базу VT28), где оно сравнивается с опорным напряжением, получаемым на стабилитроне VD18. Коллекторное напряжение VT28 управляет работой составного регулирующего элемента VT29, VT30.

.4 Регулировка контроль параметров

.4.1 Контроль параметров входных сигналов для частотного и фазового канала

Для работы системы автоматического управления необходим внешний сигнал, который сравнивается с внутренними сигналами системы управления фазового канала.

Подключить к сервоприводу генератор телевизионных сигналов с размахом видеосигнала в 1В. Осциллограмму видеосигнала можно снять на контрольной точке КТ10 (база VT12) , убедиться в наличии в этой точке видеосигнала амплитудой 1 В (смотри рисунок 13).

Рисунок 13 - Видеосигнал

.4.2 Регулировка и контроль параметров фазового и частотного канала систем управления двигателя

При регулировке системы управления двигателя необходимо контролировать ряд сигналов в определенных контрольных точках. Для настройки фазы вращения двигатель необходимо подключить осциллограф к КТ17, осциллограмма должна иметь вид, изображенный на Рисунок - 19. При не соответствии осциллограммы необходимо отрегулировать наклон переднего фронта резистором R54, длительность импульсов - резистором R49. Оставив осциллограф подключенным к КТ17, засинхронизировать его от КТ19 (смотри рисунок 19 сигнал датчика 25 ГЦ) и вращением резистора R60, установить импульс 25 Гц на середине переднего фронта.

Рисунок 14 - Сигнал в КТ 17

Рисунок 15 - Сигнал в КТ 17 при синхронизации от КТ19

Получение осциллограммы (смотри рисунок 15) говорит о нормальной работе системы фазового канала. Если импульс не синхронизируется от КТ19 или вообще отсутствует, необходимо произвести проверку скорости вращения двигателя БВГ. Необходимо отсоединив генератор ТВ сигналов от САР БВГ.

Подключить частотомер к КТ7. Частотомер должен показать частоту 15330 Гц. При несовпадении измеренной частоты с приведенной её необходимо подстроить резистором R26. Сигнал в КТ8 имеет форму, изображенную на рисунке 16. В случае отсутствия сигнала следует проверить работу триггера (транзисторы VТЗ.VT4), усилителя (VТ1,VТ2) и поступление сигнала с таходатчика на вход усилителя; при проверке выделения синхроимпульсов телевизионного сигнала подключить генератор ТВ сигналов к САР БВГ. Проверить осциллографом выделение строчных КТ15 и кадровых КТ16 импульсов, осциллограммы должны соответствовать рисунку 17 для КТ15 и рисунку 18 для КТ16;

Рисунок 16 - Сигнал в КТ8 при свободном вращении двигателя БВГ

Рисунок 17 - Строчные синхроимпульсы в КТ15

Рисунок 18 - Кадровые синхроимпульсы в КТ16

Подключить осциллограф к КТ19; импульсы датчика 25 Гц должны быть такими, как изображены на риске 19.

При несоответствии амплитуд импульсов амплитудам, приведенным на Рисунок - 40, необходимо отрегулировать величину зазора соответствующего датчика, проверить на обрыв обмотки датчиков.

Рисунок 19 - Сигнал датчика 25Гц. КТ19

Рисунок 20 Сигнал на входе схемы совпадения в КТ9

При включении и включении двигателя на осциллографе, подключенном к КТ17, с внешней синхронизацией от КТ19, заметить время, за которое импульс датчика 25 Гц займет устойчивое положение на наклонном фронте импульса полукадровой частоты.

Время установления импульса датчика 25 Гц должно составлять 6 с; при времени, превышающем 6 с, регулировкой R65 уменьшить время установления.

Подстройкой R66 добиться устранения колебаний импульса датчика 25 Гц на наклонном фронте.

1.5 Методика ремонта устройства и алгоритм поиска неисправностей

.5.1 Неисправности системы управления частоты двигателя

Рисунок 21 - Первая часть алгоритма поиска неисправности частотного канала

Рисунок 22 - Вторая часть алгоритма поиска неисправности частотного канала

.5.2 Неисправности системы управления фазы двигателя

Рисунок 23 - Первая часть алгоритма поиска неисправности фазового канала

Рисунок 24 - Вторая часть алгоритма поиска неисправности фазового канала

2 ОРГАНИЗАЦИОННАЯ ЧАСТЬ

.1 Организация рабочего места

Рабочее место радиотехника должно быть оборудовано с учетом правил техники безопасности: резиновым ковриком, клеммами заземления; к рабочему месту должно быть подведено напряжение 36 В для подключения электропаяльника. Освещенность рабочего места должна удовлетворять нормам для проведения точных работ (не менее 400 лк), так же нужно соблюдать следующие требования по охране труда:

расстояние между столами должно быть не менее 80 см;

расстояние между рядами не менее 100 см;

1   батареи и трубы в помещении должны быть закрыты диэлектриком;

2        должны быть в наличии и в исправном состоянии отключающие устройства электрического снабжения;

         должна быть приточно-настроенная вентиляция (кроме общей вентиляции), местные отсосы.

Также стол должен отвечать требованиям производственной санитарии:

площадь одного рабочего места 4 м2;

полы должны быть не пылящими, гладкими, но не скользкими;

полы должны убираться влажным способом;

температура воздуха зимой (18 - 20)0С, летом (18 - 20)0С;

воздухообмен в расчете на одного человека должен составлять 20м3 в час;

влажность 60 - 70%.

Под организацией рабочего места подразумевается укомплектование его измерительной аппаратурой с рациональным ее размещением. При рациональном выборе контрольно-измерительного оборудования для каждого рабочего места должны учитываться характер производства.

Рисунок 25 - Рабочий стол с устройством автоматического регулирования и с рабочими инструментами (КИП)

.2 Измерительные приборы и инструменты

Таблица __1__ Приборы и инструменты для настройки и регулировки номер название таблицы

Процесс

Приборы

Инструменты

Измерение

Частотомер Ч3-32, Осциллограф С1-49 СТ-67, Генератор ГЗ-33, Мультиметр М890G

Паяльник 36 В, 50 Вт Пинцет 100 мм Скальпель Бокорезы Отвертка 7810-0313

Настройка и регулировка

Частотомер Ч3-32, Осциллограф С1-49 СТ-67, Генератор ГЗ-33, Мультиметр М890GСекундомер двух-стрелочный С-1-2а ГОСТ

Паяльник 36 В, 50 Вт Пинцет 100 мм Скальпель Бокорезы Круглогубцы Отвертка 7810-0313


Осциллограф - применяется для наблюдения сигналов сложной формы и определения их частоты, амплитуды, длительности и других параметров.

Рисунок 26 - Осциллограф COS - 620FG

Генератор видеосигнала - применяются для подачи на вход проверяемой или настраиваемой аппаратуры видеосигналов необходимой формы.

Рисунок 27 - Генератор видеосигнала

Мультиметр - используют для измерения токов и напряжений, а также для проверки исправности элементов конструкции, т.е. радиодеталей.

Рисунок 28 - Мультиметр М890G

Частотомер - применяют для измерения частоты вращения двигателя БВГ.

Рисунок 29 Частотомер

Паяльник - применяют для пайки радиоэлементов, т.е. удаление неисправных и замена их на исправные.

Отвертки - служат для разборки и сбора аппаратуры, а также для подстройки подстрочных резисторов и конденсаторов, а также сердечников катушек индуктивности.

Бокорезы - для обработки проводов и для удаления лишних кусков ножек радиодеталей.

Пинцет - служит для обработки выводов.

Рисунок 30 - Монтажные инструменты

.3 Требования по технике безопасности

К ремонту видеомагнитофона должны допускаться лица, хорошо изучившие его и прошедшие инструктаж по правилам техники безопасности.

Радиомеханик на рабочем месте должен иметь индивидуальные средства защиты: диэлектрический коврик, нарукавники, диэлектрические п ерчатки (дежурные), инструмент с изолированными ручками.

Запрещается проверять наличие напряжения в цепи "на искру".

Ремонтировать и проверять видеомагнитофон под напряжением разрешается только в тех случаях, когда выполнение работ на отключенном от сети видеомагнитофоне невозможно (настройка, измерение режимов и т.д.).При этом необходимо быть особо внимательным во избежание попадания под напряжение.

Измерительные приборы должны подключаться к схеме видеомагнитофона после отключения его от сети штепсельным соединением. Все приборы, используемые при ремонте, должны иметь надежное заземление.

Пайка монтажа видеомагнитофона, находящегося по напряжением, запрещается. Следует использовать только электропаяльники» работающие от сети 36 В.

При ремонте видеомагнитофона со снятым корпусом необходимо пользоваться его сетевым шнуром с колодкой подключения.

Запрещается ремонтировать видеомагнитофон, включенный в сеть, в сырых помещениях, имеющих земляные, цементные или иные токопроводящие полы.

При производстве ремонтных работ на видеомагнитофоне необходимо помнить, что на электродвигатель М2, приводящий в движение ведущий вал и магнитную муфту, и на сетевые обмотки трансформатора Тр подается питание от сети переменного тока напряжением 127/220 В.

ЗАПРЕЩАЕТСЯ:

а) пробовать наличие напряжения на ощупь, отверткой;

б) нарушать блокировки замыканием отверткой или проволокой;

в) работать с неисправной блокировкой;

г) уходить с рабочего места или отходить от него, не выключив напряжение;

д) делать перепайки при включенном напряжении, возможны пробой паяльника и выход паяльника из строя;

е) производить очистку паяльника от излишнего припоя встряхиванием и под напряжением

ж) проверять нагретость паяльника на «ощупь», «на лицо» - испытывать паяльник можно только на припое;

з) иметь количество флюса, спирта, спирто-бензиновой смеси, растворителей клеевых и заливочных композиций больше сменной потребности:

и) прием пищи на рабочем месте, а также курение;

м) использовать растворителей для мытья оборудования рук;

н) применение браслетов на рабочих местах, где используется напряжение свыше 380 В, и при наличии оборудования, корпуса которого не

заземлены, а также перемещение с браслетом на руке вне зоны рабочего места монтажника.

Требования безопасности в аварийных ситуациях

При возникновении несчастного случая необходимо:

Получить медицинскую помощь в здравпункте

Сообщить о несчастном случае мастеру, преподавателю

Сохранить обстановку при котором произошел несчастный

случай, в неприкосновенности до расследования комиссией, если это не угрожает жизни учащихся. При тяжелом случае окажите медицинскую помощь пострадавшему.

3 РАСЧЕТНАЯ ЧАСТЬ

Расчет электрической схемы усилителей постоянного тока для гальванометров РV1 и РV2, необходимый для визуального контроля корректирующего сигнала системы автоматического регулирования частотного канала и фазового.

Расшифровка символов применяемых в формулах при расчете:

U - напряжение (В);

R - сопротивление (Ом);

I - ток (А).

Исходные данные:

Uпитания = 12В.

U входное 1 = 0,45 В.

U входное 2 = 0,62 В.

R PV1 и PV2= 400.Ом.

I PV1 и PV2 = 2,3 мА.

Рисунок 31 - Электрические схемы усилителей постоянного тока

 

Рисунок 32 - Входная и выходная характеристика транзистора VT27 (КТ315Г)

 

Рисунок 33 - Входная и выходная характеристика транзистора VT35 (КТ315Г)

 

Рисунок 34 - Входная и выходная характеристика транзистора VT26 и VT34 (КТ315Г)

)       
Находим ток R87, определяющий режим транзистора VT27 по постоянному току по формуле

IR87 =IбVT27 х 3 (1)

IR87 = 0,2мА x 3 = 0,6 мА;

По условию Uвход. 1= 0,45В = UR76

)        Определяем потенциал на базе VT27 по формуле

U бVT27 = Uвход. 1 + U эбVT27 (2)

U бVT27 = 0,45 В+0,525 В= 0,975 В.

)        Определяем падение напряжения на резисторе R87 по формуле

UR87= Uпит. + U бVT27 (3)

UR87=12В- 0,975В = 11,025В

)        Находим номинал резистора R87,по формуле

R87 = UR87/ IR87 (4)

R87 = 11,025В / 0,6 мА = 18375 Ом

)        Находим ток резистора R77, по формуле

IR77 = IR87-IбVT27(5)

IR77 = 0,6 мА - 0,2 мА = 0,4мА

)        Находим номинал резистора R77 для смещения базы VT27 по формуле

R77= U / I R77(6)

R77= 0,975В / 0,4 мА = 2437,5 Ом

)        Находим номинал резистора R76 по формуле

R76 = U R77 / Iб VT27 + IКVT27(7)

R76 = 0,45В / 0,2мА+18мА=24 ,75 Ом

)        Определяем потенциал на базе VT26 по формуле

U КVT27= U КЭVT27 + UR76 (8)

U КVT27= 1,5В + 0,45В = 1,95 В

)        Находим номинал резистора R75, по формуле

R75=Uпит -U КVT27 /IКVT27 +Iб VT26(9)

R75 =12В-1,95В/18мА+0,05мА=556,7Ом

)        Определяем падение напряжения на резисторе R91, по формуле

UR91= U КVT27 - U эбVT26(10)

UR91= 1,95 В - 0,39В = 1,56 В

)        Находим ток резистора R91, по формуле

IR91 =IКVT26 + IбVT26  (11)

IR91 =5мА+0,05мА= 5,05мА

)        Находим номинал резистора R91 по формуле

R91 = U R91 / IR91 (12)

R91 = 1,56В/5,05мА=308,9 Ом

)        Определяем потенциал на коллекторе VT26, по формуле

U КVT26= U ЭКVT26+ U R91(13)

U КVT26=6В+1,56В=7,56 В

)        Определяем потенциал среднего положения гальванометра PV1, по формуле

U PV1= IPV1/2 х RPV1(14)

 U PV1=2,3мА/2 х 400=0,45 В

)        Находим шунтирующий ток резистора R90 по формуле

I R90= IкVT26 - IPV1/2 (15)R90= 5мА- 1,15мА=3,85 мА

16)     Находим номинал резистора R90, по формуле

R90 = U PV1 / I R90 (16)

R90 =0,45В/ 3,85 мА = 119,4 Ом

)        Определяем падение напряжения на резисторе R89, по формуле

U R89= Uпит- U КVT26 -U PV1(17)

U R89=12В-7,56-0,46 = 3,98 В

)        Находим номинал резистора R89, по формуле

R89= U R89/ IкVT26 (18)

R89=3,98 В/5 мА = 796 Ом

) Определяем падение напряжения на резисторе R88, по формуле

UR89= Uпит- U(19)

UR89=12 В- 0,39 В = 11,61 В

) Находим ток резистора R88, по формуле

IR88 =IКVT35 + IбVT34(20)

IR88 =31 мА +0,05мА= 31,05мА

)Находим номинал резистора R88, по формуле

R88= U R88/ I R88(21)


)Определяем потенциал среднего положения гальванометра PV2, по формуле

U PV2= IPV2/2 х RPV2(22)

U PV2=2,3мА/2 х 400=0,45 В

23)     Находим шунтирующий ток резистора R92 по формуле

I R92= IкVT34 - IPV2/2(23)R92= 5мА- 1,15мА=3,85 мА

24)     Находим номинал резистора R92, по формуле

R92 = U PV2 / I R92(24)

R92 =0,45В/ 3,85 мА = 119,4 Ом

)        Определяем падение напряжения на резисторе R93, по формуле

U R93 = Uпит- U КVT34 -U PV2(25)

U R93=12В-6 В -0,46 В = 5,54 В

) Находим номинал резистора R93, по формуле

R93= U R93/ IкVT34(26)

R93=5,54 В/5 мА = 1108 Ом

4 ЭКОНОМИЧЕСКАЯ ЧАСТЬ

.1 Исходные данные

Таблица __2__ Технологический процесс изготовление изделия сервопривода номер название таблицы

Наименование операции

Наименование оборудование

1 2  3 4 5 6 7 8 9 10

Комплектация Формовка радиоэлементов Резка платы Травление платы Сверление отверстий Шлифование текстолита Установка радиоэлементов Пайка радиоэлементов Промывка платы Регулировка устройства Лакировка платы

расфасовочные тары пинцет, спец формы полотно ванная для травления сверлильный станок шкурка пинцет, пассатижи, паяльник, промывочная ванная вольтметр, осциллограф, частотомер, отвертка, пинцет, пульвилизатор


Таблица __3__ Расходные материалы на изготовление изделия номер название таблицы

Наименование материала

Единица измерений

Норма расхода

Цена :Руб.

1

Стеклотекстолит

м2

0,03

845

2

Флюс

л

0,01

400

3

Припой

кг

0,03

1000

4

Хлорное железо

кг

0,15

60

5

Спирт

л

0,05

230

6

Лак

л

0,2

334

7

Вода

л

1.2

5

8

ИТОГО:



2874


Таблица __4__ Расход покупных изделий на изготовление изделия номер название таблицы

Наименование покупных изделий

Количество

Цена: Руб.

Сумма: Руб.

1

2

3

4

5

1                               

Резисторы 1R - 15 кОм 2R - 10 кОм 3R - 100 кОм 4R - 3.3 кОм 5R - 62 кОм 6R - 22 кОм 7R - 47 кОм 8R - 300 Ом 9R - 2.4 кОм 10R - 510 Ом 11R - 33 Ом 12R - 470 Ом 13R - 13к Ом 14R - 22 Ом 15R - 5.6 кОм 16R - 150 кОм 17R - 3.6 кОм 18R - 82 кОм 19 R - 100 Ом 20R - 43 кОм 21R - 1 кОм 22R - 3.2 кОм  23R - 75 кОм 24R - 33 кОм 25R - 56 кОм 26R - 220 Ом 27R - 2.7 кОм 28 R - 1.5 кОм  29R - 2.2 кОм 30R - 200 Ом 31R - 4.7 кОм

 2 8 2 4 1 2 7 1 1 1 1 1 1 1 2 1 1 1 3 2 4 2 1 2 1 2 1 4 2 1 1

 0,5 руб. 0,5 руб. 0,5 руб. 0,5 руб. 0,5 руб. 0,5 руб. 0,5 руб. 0,5 руб. 0,5 руб. 0,5 руб. 0,5 руб. 0,5 руб. 0,5 руб. 50 коп. 0,5 руб. 0,5 руб. 0,5 руб. 0,5 руб. 0,5 руб. 0,5 руб. 0,5 руб. 0,5 руб. 0,5 руб. 0,5 руб. 0,5 руб. 0,5 руб. 0,5 руб. 0,5 руб. 0,5 руб. 0,5 руб. 0,5 руб.

 1 руб. 4 руб. 1 руб. 2 руб. 0,5 руб. 1 руб. 5.5 руб. 0,5 руб. 0,5 руб. 0,5 руб. 0,5 руб. 0,5 руб. 0,5 руб. 0,5 руб. 1 руб. 0,5 руб. 0,5 руб. 0,5 руб. 1.5 руб. 1 руб. 2 руб. 1 руб. 0,5 руб. 1 руб. 0,5 руб. 1 руб. 0,5 руб. 2 руб. 1 руб. 0,5 руб. 0,5 руб.

 2                     3      4  5  

Конденсаторы 1С - 82 пФ 2С - 100 пФ 3С - 120 пФ 4С - 200 пФ 5С - 1000 пФ 6С - 3300 пФ 7С -4700 пФ 8С - 0.01 мкФ 9С -0.033 мкФ 10С -0.022 мкФ 11С -0.068 мкФ 12С -0.1 мкФ 13С -0.45 мкФ 14С -0.15 мкФ 15С -0.5 мкФ 16С -1 мкФ 17С -10 мкФ 18С -30 мкФ 19С -50 мкФ 20С -200 мкФ Катушки индуктивности 1L-24000 мкГн 2L-15000 мкГн 3L-20000 мкГн 4L-19000 мкГн Трансформатор L - (Д14-0.5) Транзисторы 1VT - КТ315Б 2VT - КТ342Б 3VT - КТ801Б 4VT - ГТ321В 5VT - КТ303В

1 1 1 4 2 4 1 5 1 1 1 3 1 1 1 8 4 4 4 2   1 1 1 1  1  18 2 1 1 1

1 руб. 1 руб. 1 руб. 1 руб. 1 руб. 1 руб. 1 руб. 1 руб. 1 руб. 1 руб. 1 руб. 1 руб. 1 руб. 1 руб. 1 руб. 3 руб. 5 руб. 5 руб. 6 руб. 12 руб.   10 руб. 10 руб. 10 руб. 10 руб.  40 руб.  1руб. 3 руб. 11 руб. 4 руб. 6 руб.

1 руб. 1 руб. 1 руб. 4 руб. 2 руб. 4 руб. 1 руб. 5 руб. 1 руб. 1 руб. 1 руб. 3 руб. 1 руб. 1 руб. 1 руб. 24 руб. 20 руб. 20 руб. 24 руб. 24 руб.   10 руб. 10 руб. 10 руб. 10 руб.  40 руб.  54 руб. 6 руб. 11 руб. 4 руб. 6 руб.

 

6    7 8

Диоды 1VD- Д223А 2VD-Д12 3VD-Д103 Электродвигатель Гальванометры Итого:

3 10 2 1 2

3 руб. 3 руб. 3 руб. 200 руб. 10руб.

 9 руб. 30 руб. 6 руб. 200 руб. 20руб. 580 руб.

 

Таблица __5__ Тарифная ставка номер название таблицы

Разряд рабочего

Тарифная ставка час/руб.

2

8

3

15

4

35

5

42


.2 Организация производственного участка

.2.1 Расчет действительного фонда времени работыд - действительный фонд времени работы поточной линии на планируемый период с учетом регламентированных перерывов на отдых, час;зап - программа выпуска деталей за тот же период, штук;

Действительных фонд времени работы поточной линии определяется, исходя из номинального, и зависит от вида оборудования, его ремонтной сложности и, следовательно, среднего Ш простоя оборудования в ремонте, от регламентируемых перерывов на отдых и определяется по формуле

д=(КД-КВ- КП) х Ксн х Тсн х Кр-(Тпр+Трегл) (27)

где КД - количество календарных дней на планируемый период;

КВ - количество выходных дней на планируемый период;

КП - количество праздничных дней на планируемый период;

Ксн - количество смен в сутки;

Тсн - продолжительность смены, час;

Кр - коэффициенты, учитывающий плановые простои оборудования в ремонте;

Тпр - сокращенные праздничные часы;

Трегл - регламентируемые перерывы на отдых, час;д=(365-104-8) х 1 х 8 х 0,95-(13+83)= 1826,8 часов

4.2.2 Расчет площади участка

От рациональной планировки станков на участке зависят многие технико-экономические показатели его работы. Особенно большое значение имеет планировка оборудования на участках поточного производства.

Размер производственной площади может быть определен методами укрупненного или детального проектирования. При укрупненном проектировании размер производственной площади участка поточной линии определяется по средней удельной площади, приходящейся на один станок. В эту величину входит площадь, идущая на проезды и проходы участка. Исходя из норм удельной площади и количества станков на линии, можно определить размер производственной площади.

При детальном проектировании размер производственной площади поточной линии определяется исходя из конкретного расположения рабочих мест, проходов, транспортных средств. Величина площади в плане, занимаемая станком, определяется по каталогам оборудования.

Общая форма участка, отведенного для поточной линии, должна быть прямоугольной.

Общая площадь участка состоит из производственной и вспомогательной площадей. Производственная площадь занятая основными рабочими местами, проходами и проездами, определяется на основании планировки путем умножения ширины участка (6 м) на длину. Вспомогательная площадь занята под склады, контрольными пунктами, бытовыми и конторскими помещениями. Площадь, занятая материальным складом и складом готовой продукции, должна составлять 15% от производственной площади. Площадь инструментально-раздаточной кладовой (ИРК) устанавливается по норме 0.35 м2 на одно рабочее место. Площадь контрольного пункта принимается из расчета 6 м2 на одного контролера. Площадь под бытовые и конторские помещения определяется по норме: 1.22 м2 на одного человека в наибольшей смене.

Для определения стоимости здания участка необходимо найти объем участка, для чего общая площадь участка умножается на высоту производственного здания, которую следует принять равной 3,5 м. и на стоимость 1м3 производственного здания, равную 6670 руб. за 1м3.

1 0,8 1,5 0,8 1  1,5   0,8 0,8 1,5 1 1 






Рисунок 35 - Планировка производственного участка

Длина конвейера составляет

к = 1+0,8+1,5+0,8+1 = 5,1 м(28)

Длина производственного участка

уч = Lк + 1,5 = 5,1 + 2,5 = 7,6 м(29)

используя эти данные, найдем производственную площадь

осн = Lуч х 5,5(30)осн = 7,6 х 5,5 =41.8 м2

Вспомогательная площадь вычисляется по формуле

всп = Sмат + Sбыт + Sирк(31)

где: Sвсп - вспомогательная площадь;мат - площадь, занятая материальными складами, составляющая 15% от производственной площади;быт - площадь под бытовые помещения, определяется в расчете 1,22 м2 на одного человека в наибольшую смену.ирк - площадь инструментально-раздаточных кладовых, устанавливается по норме 0,35 на одно рабочее место (принятое количество станков)

мат = 0,15 х 41,8 = 6,27 м2;(32)

быт =1,22 х 7 = 8,54 м2;(33)

ирк = 0,35 +11 = 3,85 м2;(34)

всп = Sмат + Sбыт + Sирк =6,27 + 8,54 + 3,85 = 18,66 м2;

общ = Sосн + Sвсп = 41,8 + 18,66 = 60,46 м2.(35)

Объем здания:

зд = Sобщ х h = 60,46 х 3 = 181,3 м3.(36)

Стоимость всего здания:

Сзд = 6670 х Vзд = 6670 х 181,3 = 1209271 руб.(37)

Находим стоимость основных средств по формуле:

Сосн = Сзд + Ск + Соб(38)

где: Сзд - стоимость здания;

Соб - полная стоимость оборудования.

Сосн = 1209271 + 33436,2= 1242707,2 руб.

.2.3 Расчет потребности в оборудовании

Таблица __6__ Расчет количества оборудования номер название таблицы

Наименования операции

Наименование оборудования

Норма времени

Количества оборудования

Коэф. загрус. оборуд.

Разряд

 1 2  3 4  5  6 7 8 9 10 11

 Резка текстолита Шлифование текстолита Комплектация Формовка радиоэлементов Установка радиоэлементов Сверление отверстий Травление платы Пайка Промывка Лакировка Контроль

 полотно шкурка  расфасовочные тары пинцет, спец формы  пинцет, пассатижи  сверлильный станок ванная для травления паяльник промывочная ванная пульвилизатор измерительные приборы

 0,08 0,08 0.5 0.2   0.25  0,75 1 1 0,08 0,16 1

 1 1  6 2  2  1 1 1 1 1 4

 1,5 1,5  9,8 3,92  4,9  14,7 19,6 19,6 1,5 3,13 19,6

 3 3  4 3  3  4 4 4 3 3 4


Рисунок 36 - График загрузки оборудования

Таблица __7__ Характеристика производственного оборудования номер название таблицы

Наименование оборудования

Количество оборудования

Мощность оборудования; Вт.

Оптовая цена; Руб.

Монтаж

Полная стоимость

1

Полотно

1

-

75

11,25

86,25

2

Сверлильный станок

1

0,02

300

45

345

3

Ванная для травления

1

-

30

4,5

34,5

4

Пинцет

1

-

50

7,5

57,5

5

Отвертки

6

-

120

18

138

6

Круглогубцы

1

-

50

7,5

57,5

7

Скальпель

1

-

30

4,5

34,5

8

Бокорезы

1

-

50

7,5

57,5

9

Шкурка

1

-

10

1,5

11,5

10

Промывочная ванная

1

-

200

30

230

11

Паяльник

1

0,04

160

24

184

12

Осциллограф

1

0,055

20000

3000

2300

13

Мультиметор

1

0,001

1000

150

1150

14

Частотомер

1

0,02

7000

1050

8050

15

ИТОГО:

19

0,135

29075

4361,25

33436,2

4.2.4 Разработка стандарт-плана изготовления изделия

Для расчета изготовления изделия составляется план-график или стандарт-план ее работы, который является основным нормативно-плановым документом, устанавливающим распорядок работы.

Стандарт-план работы составляется на определенный отрезок времени, который называется периодом изготовления изделия. Стандарт-план регламентирует расстановку рабочих по операциям, устанавливает, какие именно операции и в какой последовательности выполняет каждый рабочий, определяет загрузку рабочего и оборудования. Он позволяет выявить возможность последовательного обслуживания оборудования одним рабочим. На основании стандарт-плана уточняется количество необходимых рабочих для обслуживания процесса изготовления, устанавливается способ и периоды передачи деталей с операции на операцию, виды и размер заделов между операциями, порядок их расходования и выполнения.

При разработке стандарт-плана важное значение имеет правильное определение периода обслуживания, то есть времени последовательного обслуживания рабочих мест, что имеет существенное значение с экономической точки зрения, так как от этого зависят показатели работы. При выборе периода обслуживания следует руководствоваться следующими соображениями:

выпуск деталей за период обхода по всем операциям технологического процесса должен быть одинаковым и кратным дневному заданию;

длительный период обслуживания приводит к увеличению величины заделов на производстве, что требует значительных дополнительных затрат на основные и оборотные средства;

короткий период обслуживания вызывает частые переходы рабочих, и соответственно увеличиваются потери времени на них;

следует устанавливать период обслуживания равным или кратным периоду смены инструмента, кратным продолжительности смены.

Построение стандарт-плана начинается с определения режима работы каждого рабочего места по операциям (Т)

Т=Тпериод х Спр х Кз(39)

где Тпериод - период обслуживания рабочих мест на линии; Спр - принятое количество рабочих мест на операции; Кз - коэффициент загрузки рабочих мест на данной операции.

Режим работы по операции за период обслуживания составит

Т1=8 х 1 х 0,015= 0,56 часа;

Т2=8 х 1 х 0,015= 0,56 часа;=8 х 1 х 0,098= 3,5 часа;=8 х 1 х 0,039=1,4 часа;=8 х 1 х 0,049=1,75 часа;=8 х 1 х 0,147=5,25 часа;

Т7=8 х 1 х 0,196=7 часа;=8 х 1 х 0,196=7 часа;=8 х 1 х 0,015=0,56 часа;=8 х 1 х 0,031=1,12 часа;=8 х 1 х 0,196=7 часа;

Таблица __8__ Стандарт-план работы прямоточной линии номер название таблицы

Наименование операции

Кол-во оборуд.

Режим работы оборуд.

1.

Резка текстолита

1

0,56

2.

Шлифование текстолита

1

0,56

3.

Комплектация

6

3,5

4.

Формовка радиоэлементов

2

1,4

5.

Установка радиоэлементов

1

1,75

6.

Сверление отверстий

1

5,25

7.

Травление платы

1

7

8.

Пайка

1

7

9.

Промывка

1

0,56

10.

Лакировка

1

1,12

11.

Контроль

3

7

12.

ИТОГО:

19

35,7


4.3 Технико-экономические показатели

.3.1 Расчет численности рабочих

Бюджет рабочего времени (действительный фонд времени работы одного рабочего) представляет собой среднее количество часов, которое может отработать один человек в течение планового периода. Оно рассчитывается исходя из принятого режима работы с учетом планируемых потерь рабочего времени. В качестве планового периода обычно принимается год.

Действующее трудовое законодательство предусматривает минимальную продолжительность оплачиваемого очередного отпуска трудящихся в 15 рабочих дней. Некоторые категории работающих имеют право на получение дополнительного отпуска за работу в вредных условиях.

Таблица __9__ Бюджет рабочего времени номер название таблицы

Показатели

Абсолютные данные

Процент к ном.фонду,%

Календарный фонд времени, дни

365

100

Нерабочих дней всего, в том числе: а)праздничных б)выходных

112 8 104

30,68 2,19 28,49

Номинальное число рабочих дней

253

69.3

Невыходы на работу, дни: всего в том числе: а)основные очередные отпуска б)дополнительные отпуска в)болезни

37.8 24 3,6 10,2

10,3 6,5 0,98 2,79

Всего рабочих дней

215,2

59

Нормальная продолжительность рабочего дня, ч.

8

100

Потери внутри рабочего дня, ч.: всего в том числе: а)для занятых вредных работах б)перерывы для кормящих матерей в)сокращенный рабочий день в праздничные дни

0,15 0,104 0,03 0,016

1,875

Полезный (эффективный) фонд времени рабочего, ч.

1689,32

98,12


Рисунок 37 - График бюджет рабочего времени

Рисунок 38 - График продолжительности рабочего дня

4.3.2 Определение потребного количества основных рабочих

Расчет численности основных рабочих можно произвести двумя методами: по рабочим местам и по трудоемкости работ. На изготовление изделия применяется метод расчета численности рабочих по рабочим местам, т.е. количество рабочих определяется по стандарт-плану. При этом устанавливается явочное Ря число работающих в одну смену, которое рассчитывается по формуле

Ря= ∑(режим работы оборуд.)/8(40)

Ря = 35,7/8= 4,46

Принимаем количество явочное Ря число работающих 5 человек.

Для определения списочного состава производственных рабочих Рсп следует учесть сменность работы Ксм и плановый коэффициент невыхода рабочих на работу а. Численность основных рабочих определяется по формуле

Рсп=Ря х Ксм/(1-а)(41)

Пример расчета производственных рабочих. По стандарт-плану число рабочих - 5 чел., линия работает в 1 смены, коэффициент невыходов -0,16. Списочное число рабочих составит

Реп = Ря х Ксм/(1-а) = 5 х 1/ (1-0,16) = 5,95

Принимаем количество производственных рабочих равным 6 человек.

.3.3 Расчет численности вспомогательных рабочих

Расчет численности вспомогательных рабочих производится либо по нормам обслуживания, установленным на одного вспомогательного рабочего, либо в размере 15% от производственных рабочих. Для расчета предлагаются следующие вспомогательные рабочие:

транспортный рабочий - III разряд

Рвсп=Рсп х 15/100(42)

Рвсп = Реп х 15/100 = 6 х 15/100 =0.9 = 1

Численность вспомогательных рабочих принимается равной 1 чел.: транспортный рабочий - III разряд.

.3.4 Расчет инженерно-технических работников (ИТР)

Метод расчета численности ИГР определяется в зависимости от размера производственного участка и типа производства. Количество работников ИТР рекомендуется брать 5-10% от общего количества производственных и вспомогательных рабочих

итр=(Рcп+Рвсп) х 7/100(43)

Численность ИТР составит: Ритр=(6+1) х 7/100= 0,49

ИТР принимаем равным 1 человеку, т.е. на участке будет 1 сменный мастер с окладом 8000 рублей.

.4 Расчет фонда заработной платы

.4.1 Расчет фонда заработной платы основных рабочих

Фонд заработной платы производственных рабочих складывается из основной и дополнительной заработной платы. Для расчета основной заработной платы вначале следует определить расценки на все операции технологического процесса. Расценки на выполнение данной операции определяются по формуле

Рoni=Счi х Tштi, (44)

где Роп, - расценка на операцию, руб.;

Сч,-часовая тарифная ставка соответствующего разряда работы на данной операции, руб.;

Тшт, - норма времени на i-ю операцию.

Рoni=Счi х Tштi = 15 х 0,08 = 1,2;

Рoni=Счi х Tштi = 15 х 0,08 = 1,2;

Рoni=Счi х Tштi = 35 х 0,5 = 17,5;

Рoni=Счi х Tштi = 15 х 0,2 = 3;

Рoni=Счi х Tштi = 15 х 0,25 = 3,75;

Рoni=Счi х Tштi = 35 х 0,75 = 26,25;

Рoni=Счi х Tштi = 35 х 1 = 35;

Рoni=Счi х Tштi = 35 х 1 = 35;

Рoni=Счi х Tштi = 5 х 0,08 = 1,2;

Рoni=Счi х Tштi = 15 х 0,16 = 2,4;

Рoni=Счi х Tштi = 35 х 1 = 35;

В состав основной заработной платы включаются:

тарифный фонд (прямой) - оплата по специальным расценкам;

доплаты до часового фонда: по прогрессивно-премиальным системам, за работу в ночное время, не освобождённым бригадирам, за обучение учеников, доплаты по районным коэффициентам и т.п.

Прямой фонд заработной платы производственных рабочих за изготовление всех деталей годовой программы выпускам определяются по формуле

Зпр=Роп х М(45)

где Роп - расценка выполнение на единицу операции;- годовая программа выпуска деталей, шт. Все виды доплат рассчитываются на основании трудового законодательства. В дипломном проекте учащимся рекомендуется определять доплаты до часового фонда в процентах к прямой заработной плате (10-25%)

Зчдопл=Зпр х Кчдопл/100(46)

где Зчдопл - доплата до часового фонда, руб.; Зпр - прямой фонд заработной платы; Кчдопл - процент доплат до часового фонда. Таким образом, основной фонд заработной платы определяется как сумма прямого фонда и доплат до часового фонда

Зосн = Зпр + Зчдопл(47)

Дополнительная заработная плата учитывает выплаты, предусмотренные Законодательством о труде или коллективными договорами за непроработанное (неявочное) время: оплата очередных и дополнительных отпусков, льготных 1 часов подросткам, оплата времени, связанного с выполнением государственных и общественных обязанностей, выплата вознаграждении за выслугу лет и т.д. Дополнительную заработную плату целесообразно рассчитывать в процентах к основной зарплате

Здоп = Зосн х Кдоп(48)

где Здоп - дополнительная заработная плата, руб.:

Кдоп - процент дополнительной заработной платы (рекомендуется брать 10%). Годовой фонд ЗП производственных рабочих определяется как сумма основного фонда и дополнительная заработная плата

Згод = Зосн + Здоп(49)

Расчет годового фонда ЗП основных рабочих представлен в таблице 10.

Таблица __10__ Расчет годового фонда ЗП основных рабочих номер название таблицы

Технологический процесс

Разряд

Норма времени

Часовая тарифная ставка Руб/ч.

Прямая заработная плата

Премия 75%

Основная заворотная плата

Дополнительная заработная плата

Общая заработная плата

 Резка текстолита Шлифование текстолита Комплектация Формовка радиоэлементов Установка радиоэлементов Сверление отверстий Травление платы Пайка Промывка Лакировка Контроль

 3 3  4 3  3  4  4 4 3 3 4

 0,08 0,08  0.5 0.2  0.25  0,75  1 1 0,08 0,16 1

 15 15  35 15  15  35  35 35 15 15 35

 1,2 1,2  17,5 3  3,75  26,25  35 35 1,2 2,4 35

 0,9 0,9  13,125 2,25  2,812  19,68  26,25 26,25 0,9 1,8 26,25

 2,1 2,1  30,625 5,25  6,56  45,93  61,25 61,25 2,1 4,2 61,25

 0,21 0,21  3,062 0,525  0,656  4,593  6,125 6,125 0,21 0,42 6,125

 2,31 2,31  33,687 5,775  7,216  50,523  67,37 67,37 2,31 4,62 67,375




161,5

121,13

282,6

28,26

310,9

ИТОГО:




243283,6

182474

425708,64

42570,8

468339,7


.4.2 Расчет фонда заработной платы вспомогательных рабочих

Расчет прямого фонда заработной платы вспомогательных рабочих производится путем умножения количества рабочих соответствующей профессии на эффективный фонд времени работы одного рабочего и часовую тарифную ставку соответствующего разряда рабочего

Зповр=Сч х Рэф х Рвсп,(50)

гдеЗповр - прямой фонд заработной платы вспомогательных рабочих по повременной системе оплаты труда, руб.;

Сч - часовая тарифная ставка соответствующего разряда рабочего, руб.;

Рэф - эффективный фонд времени работы одного рабочего, ч;

Рвсп - количество вспомогательных рабочих данной профессии (соответствующего разряда).

Доплаты до прямого (часового) фонда вспомогательных рабочих рекомендуется брать в процентах к прямому фонду для слесарей, наладчиков - 25%; для контролеров на операционном контроле, транспортных и подсобных рабочих, комплектовщиков и распределителей работ -15%; для кладовщиков и раздатчиков инструмента-10%.

Дополнительная заработная плата определяется в размере 10% к основному, фонду заработной платы вспомогательных рабочих.

Для расчета фонда зарплаты необходимо знать: численность рабочих, эффективный фонд времени (1630,45) и часовые тарифные ставки.

Расчет годового фонда ЗП вспомогательных рабочих представлен в таблице 11

Таблица _11_Ведомость вспомогательных рабочих и фонда их заработной платы номер название таблицы

Наименование

Кол-во принятых рабочих

Разряд

Час. тариф, ставка, руб.

Прямой фонд ЗП

Доплаты

Основной фонд ЗП, руб.

Доплаты

Годовой фонд ЗП, руб.






%

Сумма


%

Сумма


Транспортный рабочий

1

3

15

25339,8

15

3800,97

29140,77

10

2914,077

32054,847


.4.3 Расчет фонда заработной платы инженерно-технических работников

Фонд заработной платы ИГР исчисляется на основе штатного расписания, средних должностных окладов и числа работников каждой группы. Премии для ИТР в фонд ЗП не включаются, а выделяются из фонда материального поощрения. Величина основной заработной платы ИТР за год определяется по формуле

Зоснокл=Р х О х 12,(51)

гдеР - число работников данной группы;

О - месячный должностной оклад, руб.;

- число месяцев работы.

Зосн окл= 1 х 8000 х 12 = 96000 руб. Здоп = 96000 х 10/100 =9600 руб. Згод = 96000 + 9600 = 105600 руб.

Таблица _12_ Сводная ведомость годового фонда зарплаты персонала участка номер название таблицы

Категория работающих

Кол-во рабоч.

Осно. фонд ЗП, руб.

Дополн. фонд ЗП, руб.

Годовой фонд ЗП, руб.

Распред. фонда ЗП,%

Производственные рабочие

6

4325708,64

432570,8

468339,76

77,28

Вспомогательные рабочие

1

29140,77

2914,077

32054,847

5,28

ИТР

1

96000

9600

105600

17,4

ИТОГО

8

550849,4

55084,9

605994,6

100


Рисунок 39 - График годового фонда зарплаты персонала участка

.5 Составление сметы цеховых расходов

Цеховые расходы - это расходы, которые относятся к определенному цеху или участку, но не могут быть прямо отнесены на себестоимость отдельных видов продукции. Они подразделяются на расходы, связанные с содержанием и эксплуатацией оборудования и общецеховые расходы. Смета цеховых расходов составляется по статьям и элементам затрат. Цеховые расходы берутся из расчета 90-120% от основной заработной платы, в них входят: -заработная плата ИТР и МОП;

вода на бытовые нужды;

электроэнергия для освещения;

амортизация здания и инвентаря;

Цеховые расходы определяются по формуле

Нцех. = З. остн. х (0,9-1,2)(52)

Нцех.= 4325708,64 х 1,1=468279,5 руб.

.5.1 Расходы на содержание и эксплуатацию оборудований

Методика расчета сметы расходов на содержание и эксплуатацию оборудования берется из процента (30-60)% от основной заработной платы, в них входят:

силовая электроэнергия;

вода для производственных нужд;

содержание и ремонт оборудования;

амортизация основных средств;

заработная плата вспомогательных рабочих;

отчисления в Пенсионный фонд от З.П.

Расчет сметы расходов на содержание и эксплуатацию оборудования выполняется по формуле

Н обор.=(0,3-0,6) х З. остн.(53)

Н обор.=(0,5) х 4325708,64 = 212854,32 руб.

.5.2 Расчет отчислений заработной платы в ЕСН

Единый социальный налог берется из расчета 26% от общей заработной платы и рассчитывается по формуле

ЕСН = З общ х 0,26(54) ЕСН = 468339,76 х 0,26 = 121769,33 руб

4.6 Составление калькуляции себестоимости

Калькуляцией себестоимости называется исчисление себестоимости единицы продукции. Цеховая себестоимость должна включать затраты цеха, связанные с производством продукции в данном цехе. По укрупненному способу себестоимость можно рассчитать по формуле

Сцех=Мосн+Мпок х Зосн+Здоп+Qсе+Qрсо+Qоцр+ Мтр(55)

Где Мосн - затраты на основные материалы, руб.;

Мпок - затраты на покупные, комплектующие изделия, руб.;

Зосн - основная заработная плата производственных рабочих, руб.;

Здоп - дополнительная заработная плата производственных рабочих, руб.;се - отчисления отчислений заработной платы в ЕСН, руб.;рсо - расходы по содержанию и эксплуатации оборудования;оцр - общецеховые расходы.

Затраты на основные материалы определяются по формуле

Мосн = Q х Ц х N,(56)

гдеQ - норма расхода, кг;

Ц- цена одной единиць: измерения материала, руб.

Мосн=(0,03 х 845+0,01 х 400+0,03 х 1000+0,15 х 60+0,05 х 230+0,2 х 334+1,2 х 5) х 1506= 229890,9 руб

Затраты на покупные, комплектующие изделия определяются по, формуле

Мпок=К х Ц х N,(57)

где

К - количество изделий.,шт.;

Ц- цена одной единицы изделия, руб.

Мпок=580 х 1506 = 873480руб.

Затраты на транспортные расходы определяются по, формуле

Мтр.= (Мпок.+Мосн.) х 0,15(58)

Мтр.= (873480+229890,9) х 0,15=165505,63 руб.

Сцех=229890,9+873480+425708,64+42570,8+121769,33+212854,32+468279,5+ 165505,63 = 2540059,18 руб.

Таблица _13_ Плановая калькуляция цеховой себестоимости продукции номер название таблицы

Наименование статей затрат

Затраты в рублях

В % от цеховой себестоимости

Основные материалы

229890,9

9

Покупные и комплектующие изделия

873480

34,38

Основная заработная плата производственного рабочего

425708,64

16,75

Дополнительная заработная плата производственного рабочего

42570,8

1,67

Отчисления от заработной платы в Пенсионный фонд

121769,33

4,8

 Цеховые расходы: расходы по содержанию и эксплуатации обор. общецеховые расходы

  212854,32 468279,5

  8,37 18,43

Цеховая себестоимость запуска

2540059,18

100


Рисунок 40 - График калькуляции цеховой себестоимости продукции.

Итак, цеховая себестоимость выпуска составляет 2540059,18 руб. Цеховая себестоимость детали определяется делением цеховой себестоимости одной продукции на производственную программу и определяются по, формуле

Сед.= 2540059,18 /1506=1686,6 руб.(59)

.7 Основные технико-экономические показатели работы участка

Основные технико-экономические показатели на планируемый период являются результатом всех расчетов, выполненных в дипломной работе, которые сводятся в таблице 3.8.

Таблица _14_ Основные технико-экономические показатели участка номер название таблицы

Показатели

Ед. измер.

План

1.

Выпуск продукции в натуральном выражении

шт./год

1506

2.

Себестоимость продукции

руб.

2540059,18

3.

Количество единиц оборудования

шт.

19

4.

Средний процент загрузки оборудования

%

9,06

5.

Суммарная мощность двигателей

кВт

0,135

6.

Производственная площадь участка

м2

60,46

7.

Стоимость основных средств

руб

1242707,2

8.

Выпуск продукции на 1 м2 площади

руб.

42012,22

9.

Всего работающих, в том числе: а)основные рабочие б)вспомогательные рабочие в)ИТР

чел. чел. чел. чел.

8 6 1 1

10.

Годовой фонд заработной платы рабочих, в том числе: а)основные рабочие б)вспомогательные рабочие в)ИТР

руб. руб. руб. руб.

605994,6 468339,76 32054,847 105600

11.

Выработка на 1 производственного рабочего в год

руб.

423343,2

12.

Выработка на 1 работающего в год

руб.

317507,4

13

Эффективный фонд времени одного рабочего

ч.

1689,32

14.

Трудоемкость годовой программы

ч.

53764,2

15.

Выпуск продукции на 1 руб. стоимости основных средств

руб.

2,04

16

Производственная площадь на 1 станок

м2

4,3

17.

Выпуск продукции на единицу оборудования

руб.

133687,32


5 СПИСОК ИСПОЛЬЗОВАННОЙ ИСТОЧНИКОВ

1)  Гусяцкая А.Н., Давыдова А.С., Самсонова Г.Г., Полупроводниковые приборы: Транзисторы. - С. П.: Лань, 1988 г.

2)      Замятин В.Я., Кондратьев Б.В., Мощные полупроводниковые приборы - Транзисторы. - С. П.: Лань, 1989 г.

)        Гитлиц М. В., Магнитная запись сигналов. - М.: Радио и связь, 1990 г.

)        Колесниченко О. В., Шишигин И. В., Обслуживание и ремонт зарубежных бытовых видеомагнитофонов. - С. П.: Лань, 1996 г.

)        Афанасьев А. П., Самохин В.П., Бытовые видеомагнитофоны. - М.: Радио и связь, 1989 г.

)        Кривилев В.Н., Ремонт видеомагнитофонов. - М.: Радиотон, 1998 г.

)        Лобко А.Г., Генов Р., Макевнин А.В., Управление рынком. - М.: МГАП Мир книги, 1993 г.

9)      Каталог русскоязычных экономических газет и журналов - <http://press.lipetsk.ru/>

)        10) А.С. Пелика -Экономика предприятия и отросли промышленности. - Ростов-на-Дону: Феликс,1999 г.

Похожие работы на - Разработка макетного лабораторного стенда для изучения работы электропривода

 

Не нашли материал для своей работы?
Поможем написать уникальную работу
Без плагиата!
Без нейросетей!