Разработка автоматизированного рабочего места оператора обработки информации радиотехнических систем
Аннотация
Представленный дипломный проект посвящен разработке
автоматизированного рабочего места оператора обработки информации
радиотехнических систем.
В пояснительной записке приводится описание
автоматизированного рабочего места оператора обработки информации, назначение и
принцип работы устройства, расчеты надежности, а также оценка
производительности каналов внешнего информационного обмена. Разработана
структурная, электрическая принципиальная схема, сборочный чертеж платы и
сборочный чертеж прибора.
В организационно-экономической части проекта произведено
технико-экономическое обоснование разработки, приведен ленточный график
длительности работ, по которому определено время изготовления изделия.
Рассчитана цена разработки такого АРМ.
В разделе "Безопасность и Экологичность проекта"
была произведена оценка нагрузки на зрение оператора с использованием тестов по
оценки работоспособности и точности различения текста. В графической части
дипломного проекта приложены выполненные чертежи и плакаты.
Оглавление
Введение
Глава I АНАЛИЗ
Глава II СТРУКТУРНАЯ
СХЕМА ПРИБОРА
2.1 Описание
принципа действия устройства
Глава III ЭЛЕМЕНТНАЯ
БАЗА
3.1
Микроконтроллер
3.2
Жидкокристаллический индикатор
3.3 Плата
Питания
3.4 Панель
управления
Глава IV РАЗРАБОТКА
ПЕЧАТНОЙ ПЛАТЫ
4.1 Виды
печатных плат
4.2 Основные
правила конструирования печатных плат
4.3 Основные
этапы проектирования печатной платы
4.4 Этап 1 --
Подготовка схемы электрической принципиальной
4.5 Разработка
электрической принципиальной схемы интерфейсов
4.6 Сетевой
интерфейс Ethernet
4.6.1
Разновидности Ethernet
4.7
Последовательный интерфейс USB
4.8
Видеоинтерфейс LVDS
4.8.1 Принцип
действия LVDS.
4.8.2
Применение LVDS
4.9 Интерфейс
памяти DDR2 SDRAM
4.10 Интерфейс
памяти NAND FLASH
4.11 Этап 2
Трассировка печатной платы
4.12 Этап
Подготовка конструкторской документации
Глава V РАЗРАБОТКА
КОНСТРУКЦИИ ПРИБОРА
5.1 Метод
конструирования прибора
5.2
Конструкция автоматизированного рабочего места
Глава VI МАКЕТИРОВАНИЕ
6.1 Оценка
производительности Ethernet
6.2 Оценочная
производительности видеоподсистемы
Глава VII Расчет
надежности
7.1 Основные
показатели надежности
7.2 Исходные
данные
7.3 Методика
расчета
7.4 Пример
расчета надежности
7.5 Вывод
Глава VIII Организационно-экономическая
часть
8.1 Введение
8.2 Организация
и планирование работ
8.3 Смета
затрат на разработку. Договорная цена работы
8.4
Технико-экономическое обоснование целесообразности выполнения проекта
8.5
Использование программно-аппаратных средств.
Глава IX ЭКОЛОГИЧНОСТЬ
И БЕЗОПАСНОСТЬ ПРОЕКТА
9.1 Введение
9.2 Требования
к персональным электронно-вычислительным машинам (ПЭВМ)
9.3 Требования
к освещению на рабочих местах, оборудованных ПЭВМ
9.4
Технические требование к видеодисплейным терминалам
9.5
Исследование
9.6 Выводы
Заключение
Список литературы
Приложение В.
Листинг программы
Введение
Автоматизированное рабочее место - индивидуальный комплекс
технических и программных средств, предназначенный для обработки и отображения
информации. Автоматизированное рабочее место обеспечивает оператора всеми
средствами, необходимыми для выполнения функций человек-машина. Принципы
создания любых АРМ должны быть следующими: гибкость, устойчивость, а также
эксплуатационный принцип и эффективность.
Принцип гибкости означает приспособленность системы к
возможным перестройкам, благодаря модульности построения всех подсистем и
стандартизации их элементов.
Принцип устойчивости заключается в том, что система АРМ
должна выполнять основные функции независимо от воздействия на нее внутренних и
внешних возможных факторов.
Эксплуатационный принцип значит, что неполадки в отдельных ее
частях должны быть легко устранимы, а работоспособность системы - быстро
восстановима.
Эффективность АРМ следует рассматривать как суммарный
показатель уровня реализации приведенных выше принципов, отнесенного к затратам
на создание и эксплуатацию системы.
В данном дипломном проекте разрабатывается автоматизированное
рабочее место оператора обработки информации радиотехнических систем. Прибор
предназначен для использования в качестве рабочих мест операторов обработки и
отображения информации в зенитно-ракетных, навигационных и информационных
комплексах надводных кораблей, наземных радиоэлектронных системах, подвижных
сухопутных средствах, а также в качестве самостоятельного вычислительного комплекса
приема и обработки информации. Особенностью дипломного проекта является
разработка автоматизированного рабочего места на основе современной элементной
базы, а также минимизация массогабаритных показателей.
Глава I
АНАЛИЗ
Проанализируем основные технические характеристики и принципы
построения, современных автоматизированных рабочих мест, применяемых в
настоящий момент в ЗРК и других радиотехнических системах.
Рисунок 1.1. Современное автоматизированное рабочее место
Большинство из современных АРМов построено на базе системной
шины CompactPCI в конструктиве Евромеханика 3U или 6U. Стандарт CompactPCI
разработан для применения в промышленной автоматизации, телекоммуникационных
системах и системах специального (военного) назначения. Достоинства данной
архитектуры заключаются в:
. Высокой стойкости к внешним воздействующим факторам;
. Ремонтопригодность;
. Горячая замена модулей.
Одной из главных частей любой персональной электронной
вычислительной машины является процессор. В настоящее время в качестве
процессорных модулей используется одноплатные компьютеры на базе системной шины
CompactPCI. В настоящее время на
рынке предоставлен широкий выбор данной продукции таких фирм как Kontron
(модули СР307, СР308), MEN Mikro (модулm F19), Advantech, Evoc, ADLINK, Fastwel
и ряд других.
Данные процессорные модули оснащены мощными многоядерными
процессорами, большим объемом оперативной памяти стандарта DDR2. Также включают
в себя подсистему ввода-вывода с сетевым интерфейсом Ethernet и
последовательными интерфейсами USB 2.0. На данных модулях присутствует
видеоконтроллер, обеспечивающий поддержку мониторов с помощью VGA и DVI
интерфейсов. Современные промышленные процессорные модули поддерживают большой
температурный диапазон (-40°C...+85°C), демонстрируют хорошую устойчивость к
внешним воздействиям.
В качестве видеомонитора используются промышленные матрицы
размерами 19”...22" с применением дополнительных специальных средств
защиты от внешних воздействующих факторов. Преимущества данных ЖКИ заключается
в высоком качестве изображения при разных углах обзора, большой диапазон
рабочих температур, высокая ремонтопригодность.
Однако у АРМов построенных на данной архитектуре имеется ряд
недостатков:
Так как в основном функции применения АРМов в ЗРК и
радиотехнических системах сводятся к терминальным, данные приборы обладают
большой функциональной избыточностью процессорных модулей.
Высокие массогабаритные показатели.
Высокая цена.
Частая смена элементной базы приводит к изменению основных модулей
и как следствие невозможность обеспечения ремонта и обслуживания комплексов на
объектах (модуль становятся не взаимозаменяемые). В случае смены элементной
базы, применение нового модуля приводит к значительным изменениям на аппаратном
уровне всего прибора и невозможности поддержания работоспособности изделий.
В данном дипломном проекте разрабатывается иной подход к
реализации АРМов: отказ от применения универсальных модулей и применение
специализированных вычислителей.
Достоинства разрабатываемого АРМа:
-Более низкая цена.
-Высокая надежность. В связи с отказом от применения не
используемых интерфейсов и перехода от универсальных интерфейсов в ряде
функциональных задач.
-Обеспечения сопровождения и поддержки изделий на объектах в
течении длительного времени: в случае неизбежной смены элементной базы
существует возможность путем внесения изменения внутри модулей собственной
разработки обеспечивать полную совместимость на уровне модулей.
-Низкие массогабаритные показатели.
В качестве электронно-вычислительного модуля в
разрабатываемом АРМе будет использоваться микроконтроллер. В настоящее время
производительность микроконтроллеров позволяет разрабатывать на их основе ЭВМ,
а простота их реализации открывает новые возможности для активного
использования в современной технике.
Глава II
СТРУКТУРНАЯ
СХЕМА ПРИБОРА
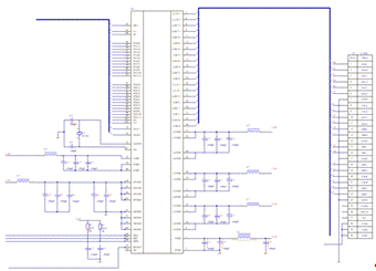
Структурная схема содержит самые общие сведения об изделии,
где показаны его функциональные части, их назначение и взаимосвязь. Структурная
схема применяется при проектировании изделия, а также может применяться для
уяснения принципа действия устройства
Структурная схема прибора приведена на рисунке 2. Прибор
состоит из микропроцессорной платы, видеомонитора, платы питания, пульта
управления и шарового регулятора управления.
2.1 Описание
принципа действия устройства
Разрабатываемый прибор работает от сети с переменным
напряжением равным 220В. Данное напряжение попадает на плату питания. Которая
состоит из одного преобразователя переменного напряжения в постоянное с двумя
выходными напряжения по 12 В и из двух преобразователей постоянного напряжения
в постоянное, которые на выходе дают напряжение равное 3.3В и 5В.
Напряжение в 12В поступает на инвертор, который преобразует
данное напряжение в высокое переменное для питания флуоресцентных ламп, находящиеся
на панели Видеомонитора. Напряжение в 5В питает ЖК панель.
Напряжение в 3.3В поступает на микропроцессорный модуль.
С помощью сетевого интерфейса Ethernet происходит обмен
информации между «сервером», внешними источниками информации и разрабатываемым автоматизированным
рабочим местом. Переданная информация поступает на Микропроцессорную плату, в
которой происходят процессы обработки.
Далее обработанная информация благодаря видеоинтерфейсу Lvds
поступает на ЖК панель.
С помощью клавиатуры и шарового регулятора управления
оператор совершает управляющее воздействия на принятую информацию. Клавиатура и
шаровой регулятор управления соединены передает информацию в микропроцессрную
плату, благодаря последовательному интерфейсу USB.
Рисунок 2.1. Структурная схема прибора
Глава III ЭЛЕМЕНТНАЯ БАЗА
3.1 Микроконтроллер.
Микроконтроллер <#"564114.files/image003.gif">
Рисунок 3.1. Сравнение технологий TN и SFT
• расширенный угол обзора, уменьшенный
• сдвиг цветовой гаммы;
• малое время отклика;
• высокая яркость, широкая цветовая гамма;
• высокое разрешение изображения.
Стоимость TFT-панели, построенной на технологии STF,
значительно выше, чему TFT-панелей, построенных на основе технологии NLT или
TN.
В настоящее время имеется 4 модификации технологии SFT:
• SFT : Super Fine TFT;
• A-SFT : Advanced - SFT; (уменьшен цветовой сдвиг)
• SA-SFT : Super Advanced - SFT; (улучшена прозрачность)
• UA-SFT : Ultra Advanced - SFT. (улучшена прозрачность)
Наиболее широко эта технология представлена в TFT-панелях с
диагональю от 19 до 22,5 дюйма и разрешением от 1280 х 1024 до 2560 х 2048.
Под все выше описанные требование подходит ЖК матрица
NL128102BC29-10 фирмы Nec.
Основные технические характеристики приведены в таблице 3.1.
Таблица 3.1.
|
Наименование характеристики
|
Значение
|
|
Видимый размер изображения: по горизонтали, мм
по вертикали, мм
|
376.32 301.056
|
|
Угол обзора: по вертикали, град по горизонтали,
град
|
88 88
|
|
Разрешение экрана: по горизонтали, пиксели по
вертикали, пиксели
|
1280 1024
|
|
Количество цветов
|
16,77 миллионов
|
|
Максимальная яркость, 300
|
|
|
Коэффициент контрастности
|
800:1
|
|
Интерфейс
|
2 Lvds порта
|
|
Размер экрана, дюймы
|
19
|
3.3 Плата
Питания
В связи с тем, что выбранный микроконтроллер работает под
постоянным напряжением равным 3.3В, матрица NEC под 5 В, а инвертор
предназначенный для питание ламп подсветки матрицы, питается под 12 В.
Возникает необходимость в блоке питании.
Блок питания, который используется в современных АРМов для
данной разработки не подходит, т.к. он имеет конструктив Евромеханика 3U, от которого пришлось
отказаться.
Один из выходов в сложившей ситуации служит приобретение
платы питания, состоящей из трех модулей источников питания. Одного преобразователя
переменного напряжения в постоянное и двух преобразователей постоянного
напряжения в постоянное.
Преобразователя переменного напряжения в постоянное.
В качестве преобразователя переменного напряжения в
постоянное был выбран модуль питания фирмы TDK Lambda KWS10-12 имеющий
следующие технические характеристики приведены в таблице 3.2:
Таблица 3.2.
|
Наименование характеристики
|
Значение
|
|
Входной диапазон по напряжению, В
|
85...265
|
|
Номинальное значение выходного напряжения, В
|
12
|
|
Количество выходов
|
2
|
|
Вид монтажа
|
На печатную плату
|
|
Диапазон рабочих температур, градусы
|
-10...70
|
Преобразователи постоянного напряжения в постоянное.
Преобразователями постоянного напряжения в постоянное были
выбраны также модули источников питания фирмы TDK Lambda. Основные технические
характеристики модулей питания приведены в таблице 3.3 и 3.4 соответственно.
. Модуль источника питания CC10-1203SF-E.
Таблица 3.3
|
Наименование характеристики
|
Значение
|
|
Входное напряжению, В
|
12
|
|
Номинальное значение выходного напряжения, В
|
3.3
|
|
Количество выходов
|
1
|
|
Вид монтажа
|
На печатную плату
|
|
Диапазон рабочих температур, °C
|
-40...85
|
. Модуль источника питания CC10-1205SF-E
Таблица 3.4
|
Наименование характеристикиЗначение
|
|
|
Входное напряжению, В
|
12
|
|
Номинальное значение выходного напряжения, В
|
5
|
|
Количество выходов
|
1
|
|
Вид монтажа
|
На печатную плату
|
|
Диапазон рабочих температур, °C
|
-40...85
|
3.4 Панель
управления
Панель управления предназначена для приема управляющих
воздействий оператора прибора с помощью клавиатуры и шарового регулятора управления.
Передача информации осуществляется по последовательному интерфейсу Usb.
В состав панели управления входят:
• Стандартная промышленная клавиатура SL -81-OEM-USB.
Данная клавиатура имеет 81 клавиши. Usb интерфейс. Рабочий диапазон температур
0...+70 °C
• Шаровой регулятор управления. Трекбол x50 ,имеющий
Usb интерфейс. рабочий диапазон температур 0...+55°C.
Данная элементная база удовлетворяет техническому заданию
выданная для дипломного проектирования 11.03.12г.
Глава IV
РАЗРАБОТКА
ПЕЧАТНОЙ ПЛАТЫ
Печатные платы -- это элементы конструкции, которые состоят
из плоских проводников в виде участков металлизированного покрытия, размещенных
на диэлектрическом основании и обеспечивающих соединение элементов
электрической цепи.
4.1 Виды
печатных плат
В зависимости от числа нанесенных печатных проводящих слоев
печатные платы разделяются на одно- двух- и многослойные. Первые два типа
называют также одно- и двусторонними.
Односторонние печатные платы (ОПП) выполняются на слоистом
прессованном или рельефном литом основании без металлизации или с металлизацией
монтажных отверстий. Платы на слоистом диэлектрике просты по конструкции и
экономичны в изготовлении. При невозможности стопроцентной разводки печатных
проводников применяются навесные перемычки. Их применяют для монтажа бытовой
радиоаппаратуры, блоков питания, устройств техники связи, в простой РЭА и
вспомогательной аппаратуре. Низкие затраты, высокую технологичность и
нагревостойкость имеют рельефные литые ПП, на одной стороне которых расположены
элементы печатного монтажа, а на другой - объемные элементы (корпуса
соединителей, периферийная арматура для крепления деталей и ЭРЭ, теплоотводы и
др.). В этих платах за один технологический цикл получается вся конструкция с
монтажными отверстиями и специальными углублениями для расположения ЭРЭ,
монтируемых на поверхность. В настоящее время технология рельефных ПП
интенсивно развивается.
Двусторонние печатные платы (ДПП) имеют проводящий рисунок на
обеих сторонах диэлектрического или металлического основания и обеспечивают
высокую плотность установки компонентов и трассировки. Переходы проводников из
слоя в слой осуществляются через металлизированные переходные отверстия. Платы
допускают как монтаж компонентов на поверхности, в том числе с двух сторон, так
и монтаж компонентов с осевыми и штыревыми выводами в металлизированные
отверстия. ДПП являются самой распространенной разновидностью ПП в производстве
модулей РЭА, используются в измерительной технике, системах управления и
автоматического регулирования. Расположение элементов печатного монтажа на
металлическом основании позволяет решить проблему теплоотвода в сильноточной
аппаратуре.
Многослойные печатные платы (МПП) состоят из чередующихся
слоев изоляционного материала с проводящими рисунками на двух или более слоях,
между которыми выполнены требуемые соединения, соединенных клеевыми прокладками
в монолитную структуру путем прессования. Электрическая связь между проводящими
слоями выполняется специальными объемными деталями, печатными элементами или
химико-гальванической металлизацией.
По сравнению с ОПП и ДПП они имеют ряд преимуществ:
• более высокая удельная плотность печатных проводников и
контактных площадок (20 и более слоев);
• уменьшение длины проводников, что обеспечивает
значительное повышение быстродействия (например, скорость обработки данных в
ЭВМ);
• возможность экранирования цепей переменного тока;
• более высокая стабильность параметров печатных
проводников под воздействием внешних условий.
Недостатки МПП:
• более жесткие допуски на размеры по сравнению с ОПП и
ДПП;
• большая трудоемкость проектирования и изготовления;
• применение специального технологического
оборудования;
• тщательный контроль всех операций;
• высокая стоимость и низкая ремонтопригодность.
4.2
Основные
правила конструирования печатных плат
• Максимальный размер стороны ПП не должен превышать
500 мм. Это ограничение определяется требованиями прочности и плотности
монтажа.
• Соотношения размеров сторон ПП для упрощения
компоновки блоков и унификации размеров ПП рекомендуются следующие: 1:1, 2:1,
3:1, 4:1, 3:2, 5:2 и т.д.
• При разбиении схемы на слои следует стремиться к
минимизации числа слоев. Это диктуется экономическими соображениями.
• Печатные проводники следует выполнять минимально
короткими.
4.3 Основные
этапы проектирования печатной платы
Система автоматизированного проектирования Altium Designer 10
представляет собой комплекс программ обеспечивающих "сквозное
проектирование". Сквозной цикл проектирования, это последовательность
этапов, которая начинается с разработки библиотек элементов, создания
электрических схем, а заканчивается конструированием топологии печатных плат и
выпуском конструкторской документации.
4.4 Этап
1 -- Подготовка схемы электрической принципиальной
Данный этап включает в себя ряд основных моментов:
• Создание библиотеки компонентов для проекта.
• Ввод схемы электрической принципиальной в редактор
схем.
Процесс проектирования печатной платы начинается с создания
библиотеки компонентов для данного проекта. На это этапе ведется поиск и
изучение документации ( Datasheet ) на используемые компоненты.
Каждый компонент библиотеки содержит условно-графическое
обозначение (УГО) компонента для редактора схем, и посадочное место (footprint)
для редактора топологии. Пример условно-графического обозначения "Ethernet"
разъемы представлен на рисунке 4.1. Пример посадочного места показан на рисунке
4.2
Рисунок 4.1. УГО Ethernet
Рисунок 4.2. Посадочное место Ethernet
4.5 Разработка
электрической принципиальной схемы интерфейсов
Для разрабатываемой печатной платы нам необходимо разработать
электрические принципиальные схемы для ряда интерфейсов:
• Сетевой интерфейс Ethernet;
• Последовательный интерфейс USB;
• Видеоинтерфейс LVDS;
• Интерфейс памяти DDR2;
• Интерфейс памяти NANDFLASH.
4.6 Сетевой
интерфейс Ethernet
Ethernet - пакетная
<#"564114.files/image007.gif">Рисунок 4.3. Электрическая принципиальная
схема Сетевого интерфейса Ethernet.
4.7 Последовательный
интерфейс USB
USB - последовательный интерфейс
<#"564114.files/image008.gif">
Рисунок 4.4. Условно-графическое обозначение разъема Db-9
В данном разъеме используется асинхронная передача данных рисунке
4.5.
Рисунок 4.5. Передача данных в последовательном интерфейсе USB
Изучив документацию всю требующую документацию для разработки
электрической принципиальной схемы последовательного интерфейса USB и, создав
библиотеку компонентов, также переходим к работе в Altium Designer 10.
Электрическая принципиальная схема USB приведена на рисунке
4.6.
Рисунок 4.6. Электрическая принципиальная
схема USB.
4.8 Видеоинтерфейс
LVDS
LVDS означает передачу информации дифференциальными
сигналами малых напряжений ( Low Voltage Differential Signaling ). Это направление
передачи данных использует очень малые перепады дифференциального напряжения
(до 350 мВ) на двух линиях печатной платы или сбалансированного кабеля.
Тенденции в LVDS
Потребители требуют всё более достоверной передачи
видеоинформации в пределах офиса или домашней обстановки. Эта потребность
вызвана необходимостью передачи видео, 3-D графики, фотоизображений от
видеокамер к персональному компьютеру, данных на принтер через сетевые
устройства типа LAN, телефонии, и сигналов спутниковых систем на домашний
телеприёмник, сигналов цифровых камкордеров. Задача состоит сегодня в
высокоскоростной передаче цифровых данных как на очень малые так и на очень
большие расстояния, или в пределах одной печатной платы или по волоконным и
спутниковым сетям. Передача таких данных от платы к плате или от прибора к
прибору, как бы не требовала экстремально высокой производительности, тем не
менее должна требовать минимальной мощности потребления, обеспечивать минимум
внутренних шумов, быть относительно не чувствительной к внешним шумам и быть
естественно дешёвой. Во всяком случае, существующие на сегодняшний день
предложения являются компромиссными сочетаниями этих четырёх составляющих:
производительности, мощности потребления, шума и цены.
Обеспечение скорости при малых шумах и потребляемой мощности-
метод передачи цифровых данных дифференциальными сигналами с малыми перепадами уровня
со скоростью до сотен и даже нескольких тысячь мегабит в секунду (Мбит/c).
Малые перепады уровня и токовый режим выхода передатчика
обеспечивают малый уровень шума и очень малую потребляемую мощность во всём
диапазоне скоростей передачи.
4.8.1 Принцип
действия LVDS.
Рисунок 4.7.Упрощенная схема соединения LVDS передатчика с
приёмником.
выход, содержит источник тока (номиналом 3.5 мА) нагруженный
на дифференциальную пару линии передачи.
Основной приёмник имеет высокий входной импеданс, поэтому
основная часть выходного тока передатчика протекает через 100 Ом резистор
терминатора линии, создавая на нём падение напряжения до 350 мВ, приложенное к
входу приёмника. При переключении выхода передатчика направление протекания
тока через терминатор меняется на противоположное, обеспечивая достоверные
логические состояния “0” или “1”.
Дифференциальный метод передачи используется в LVDS поскольку
обладает меньшей чувствительностью к общим помехам чем простая однопроводная
схема. Дифференциальный метод передачи использует двухпроводную схему
соединения с формированием перепадов инверсией тока или напряжения в отличие от
однопроводной простой схемы передачи информации. Достоинством дифференциального
метода является то, что шумы наводящиеся на двухпроводной линии симметричны и
не нарушают дифференциального сигнала к которому чувствителен приёмник.
Дифференциальный метод так же обладает меньшей чувствительностью к искажениям
сигнала от внешних магнитных полей. Токовый выход передатчика LVDS не склонен к
“звону” и выбросам фронтов, что в целом снижает уровень шума в линии передачи.
Поскольку дифференциальные технологии, в том числе и LVDS,
менее чувствительны к шумам, то в них возможно использование меньших перепадов
напряжения. Это достоинство является решающим, т.к. невозможно достичь высокой
производительности и минимума потребляемой мощности одновременно без снижения
перепадов напряжения на входе. Формирование малых перепадов напряжения на
выходе передатчика достижимо при более высоких скоростях. Токовый режим
передатчика обеспечивает очень низкий, всегда постоянный уровень потребления во
всём диапазоне частот. Выбросы фронтов передатчика очень незначительны, поэтому
ток потребления не увеличивается экспоненциально при увеличении скорости
передачи. В целом мощность потребления передатчика ( 3.5 мА350 мВ 1.2 мВт )
весьма низка.
Простота согласования
Поскольку среда распространения LVDS сигналов состоит из
кабеля или двухпроводной линии на печатной плате с легко контролируемым
дифференциальным импедансом, то такая линия должна заканчиваться терминатором с
импедансом данной линии для завершения токовой петли и подавления искажений
коротких импульсов. При отсутствии согласования, сигналы отражаются от
несогласованного конца линии и могут интерферироваться другими сигналами.
Правильное согласование так же подавляет нежелательные электромагнитные
наводки, обеспечивая оптимальное качество сигналов.
Для предотвращения отражений, LVDS требует применения
терминатора в виде простого резистора с расчётным значением сопротивления
равным дифференциальному сопротивлению линии распространения. Наиболее часто
используется 100 Ом среда и терминатор. Этот резистор заканчивает токовую петлю
и предотвращает отражения сигналов, он располагается на конце линии передачи,
по возможности на минимальном расстоянии от входа приёмника.
Максимальная скорость переключения
Вопрос максимальной скорости переключения LVDS интерфейса
достаточно сложен и ответ на него зависит от нескольких факторов. Этими
факторами являются производительность передатчика и приёмника, полоса
пропускания среды распространения и требуемое качество сигнала в применении.
При очень быстром выходе передатчика ограничения на
производительность объясняются:
• Скоростью ТТЛ данных поставляемых LVDS передатчику -
точнее производительностью устройств доставляющих ТТЛ/КМОП сигналы LVDS
передатчику.
• Полосой пропускания выбранной среды распространения
( кабеля), типа и длины.
Устройства формирования канальных сигналов ограничивают
скорость передачи в процессе формирования группового канального сигнала из
множества ТТЛ сигналов путём их последовательной передачи в едином LVDS канале.
Энергосбережениетехнология обеспечивает сбережение энергии по
нескольким направлениям. Мощность рассеиваемая нагрузкой (100 Ом) составляет
менее 1.2 мВт. Для сравнения, RS-422 передатчик обеспечивает 3 В на нагрузке
100 Ом, что составляет 90 мВт потребления - это в 75 раз больше чем LVDS.
Микросхемы LVDS изготавливаются по КМОП технологии, благодаря чему имеют малое
статическое потребление.
Помимо малой рассеиваемой мощности на нагрузке и статического
потребляемого тока, LVDS имеет меньшее потребление и благодаря токовому режиму
работы схемы передатчика. Эта схема сильно подавляет составляющие тока
потребления зависящие от частоты переключения передатчика.
Рисунок 4.8.Конфигурация точка-точка приемника и передатчика
Наиболее часто LVDS передатчик и приёмник используются в
конфигурации точка- точка, как показано на рисунке 4.8. Однако возможны и
другие топологии- конфигурации.
Рисунок 4.9. На рисунке приведена топология двунаправленной
передачи сигнала через витую пару.
Одновременно данные могут передаваться только в одном
направлении. Необходимость в двух терминаторах ослабляет сигналы ( и запас по
дифференциальным шумам), поэтому данная конфигурация может применяться в случае
малых шумов и дальность передачи не превышает 10 метров.
Рисунок 4.10. Многоточечная конфигурация
Многоточечная конфигурация объединяет множество приёмников с
одним передатчиком. Данная конфигурация встречается в системах распределения
информации, а так же в системах с множеством близко расположенных приёмников.
Надо отметить что LVDS технология обеспечивает наивысшее
качество сигналов в конфигурации точка-точка, ради которой и создавалась. Но в
целом LVDS имеет множество достоинств и может стать очередным важным стандартом
передачи данных со скоростями от постоянного тока до сотен мегабит в секунду,
на небольшие расстояния до десятков метров.
В этой роли LVDS значительно превышает возможности 20 Кбит\с
- 30 Мбит\с наиболее распространённых интерфейсов RS-422, RS-232 и RS-485.
Экономичность интерфейсаможет обеспечить экономию финансов по
нескольким направлениям:
• LVDS решения изготавливаются по недорогой КМОП
технологии.
• Высокая производительность достижима при
использовании дешёвых кабелей, соединителей.
• LVDS требует очень малой мощности питания, что
снижает количество источников питания и охлаждающих устройств.
• LVDS является источником весьма малых шумов и слабо
подвержена искажающему воздействию внешних шумов, в том числе и
электромагнитного характера.
• LVDS приёмники относительно дёшевы и могут быть
легко встроены в цифровые микросхемы обеспечивая высочайший уровень интеграции.
• Поскольку LVDS способна передавать информацию
значительно быстрее ТТЛ/КМОП, то множество ТТЛ/КМОП сигналов может быть
объединено или мультиплексировано в один LVDS канал, что исключает
необходимость затрат на дополнительные платы, кабели и соединители.
Достоверно известно, что во многих применениях стоимость
дополнительных микросхем LVDS значительно ниже стоимости заменяемых ими плат,
кабелей и соединителей. Кроме того, отсутствие дополнительных механических
деталей упрощает и удешевляет изделие в целом.
4.8.2 Применение
LVDS
Высокая производительность и малые мощность / шум / стоимость
LVDS расширяют границы её применения взамен традиционных технологий.
Ниже приведены такие примеры:
• Персональные компьютеры: Flat панели, шины
мониторов, соединения SCI процессоров, шины принтеров, цифровые копиры,
системные кластеры, шины мультимедиа периферии.
• Передача данных: трансляция, адресная мультиплексия,
хабы.
• Потребительские системы: видео шины, телевизоры,
игровые дисплеи и т.д.
Одним из самых важных применением LVDS является семейство
микросхем, которые преобразуют 21, 28 или 48 бит ТТЛ данных в 3, 4 или 8 LVDS
каналов данных плюс тактовый сигнал. Эти устройства обеспечивают формирование
высокоскоростного потока данных (до 5.4 Гбит\с) и используются в супер
быстродействующих сетевых серверах или маршрутизаторах, или везде где требуются
дешёвые, скоростные шины данных. Эти формирователи потоков LVDS везде позволяют
экономить затраты на систему за счёт экономии кабелей, соединителей, физических
размеров.
Шины LVDS являются развитием семейства дискретных линейных
LVDS приёмников/передатчиков. Они специально разработаны для многоточечных
применений, и согласованы с обоих концов линий передачи. Такие формирователи
могут использоваться в мощных связных панелях где эффективный импеданс линий
может отличаться от 100 Ом в сторону меньших сопротивлений. По этой причине
передатчики могут нагружаться на нагрузки до 30...50 Ом. Выходной ток
передатчика составляет величину 10 мА для обеспечения необходимого перепада
напряжения на такой нагрузке. В данном семействе микросхем доступны так же
приёмопередатчики и повторители. Изготавливается так же семейство10- битных
формирователей цифровых LVDS потоков, которые поддерживают функцию добавления и
извлечения тактового сигнала из цифрового потока. Некоторые демультиплексеры
цифрового потока впервые в промышленности реализуют функцию случайного ключа
данных.
Демультиплексеры функционируют непосредственно от потока и не
требуют фазовой автоподстройки частоты. Множество специальных изделий
проектируются с использованием технологии LVDS.
Такие микросхемы обеспечивают дополнительную функциональность
по сравнению с обычными изделиями. Например, изготавливается специальный
тактируемый трансивер с 6 КМОП выходами, анонсирован линейный многоточечный
переключатель.
Изделия LVDS технологии изменяют представления о скоростях,
мощности, шума, и цен в области высокопроизводительной передачи цифровой
информации. Поэтому, LVDS не только улучшает существующие достижения но и
открывают новые перспективы в развитии цифровой техники.
В качестве LVDS модуля был передатчик фирмы: Chrontel Ch7018.
Особенности данного передатчика:
• Поддерживает два режима работы Одноканальный и
двухканальный (каждый канал по 12 бит)
• В двухканальном режиме поддерживает скорость вплоть
до 330 Мпикселей/сек. , когда два порта ввода работают вместе.
• Максимально выдаваемое напряжение 1600x1200
пикселей.
• Имеет 18 и 24 битные выходы.
• программирование управление питанием.
Изучив документацию на данный LVDS передатчик, создав
библиотеку компонентов, можно приступать к разработке электрической
принципиальной схеме LVDS, с помощью программы Altium Designer и встроенного
приложение Schematic.
Электрическая принципиальная схема LVDS приведена на рисунке
4.11.
Рисунок 4.11. Электрическая принципиальная схема
видеоинтерфейса LVDS
4.9 Интерфейс
памяти DDR2 SDRAM
SDRAM - синхронная динамическая память с произвольным
доступом и удвоенной скоростью передачи данных.
Память DDR2 SDRAM представляет собой более быстродействующую
версию стандартной памяти DDR SDRAM - большая пропускная способность
достигается за счет использования дифференциальных пар сигнальных контактов,
обеспечивающих улучшенную передачу сигналов и устранение проблем с сигнальными
шумами/интерференцией. Предполагалось, что DDR2 обеспечит учетверенную скорость
передачи данных, однако финальные образцы предоставляют лишь удвоенную скорость
передачи, а модифицированный метод передачи сигналов позволяет достичь более высокой
производительности. Максимальная частота памяти DDR достигает 533 МГц, в то
время как рабочая частота модулей памяти DDR2 начинается с 400 МГц и достигает
800 МГц и выше.
Разрабатываемый АРМ будет иметь 4 модуля памяти DDR2 SDRAM
фирмы: Micron MT47H64M8CF-3 -F объем каждого модуля составляет 512 мбайт.
Изучив всю требующую документацию для разработки
электрической принципиальной схемы интерфейса модуля памяти и, создав
библиотеку компонентов, также переходим к работе в Altium Designer 10.
Электрическая принципиальная схема оперативной памяти DDR2
SDRAM приведена на рисунке 4.12
Рисунок 4.12. Электрическая принципиальная
схема Интерфейса памяти DDR2.
Интерфейс памяти NAND FLASH
Nand Flash- вид энергонезависимой памяти предназначенный
для хранения данных.Благодаря компактности, дешевизне, механической прочности,
большому объему, скорости работы и низкому энергопотреблению флеш-память широко
используется в цифровых портативных устройствах и носителях информации.
В разрабатываемом АРМе будет использоваться энергонезависимая
память Nand Flash MT29F2G08ABD фирмы: Micron. Объем данной модели составляет 2 Гбит, что
позволяет записать на данный модуль функциональное ПО и операционные системы : Windows CE, Linux, Android.
Изучив всю требующую документацию для разработки
электрической принципиальной схемы энергонезависимой памяти Nand Flash и, создав библиотеку
компонентов, также переходим к работе в Altium Designer 10.
Электрическая принципиальная схема Nand Flash приведена на рисунке
4.13.
Рисунок 4.13. Электрическая принципиальная схема
Энергонезависимой памяти Nand Flash
Разработав электрические принципиальные схемы всех
интерфейсов, предварительно изучив документацию на микроконтроллер at91sam9m10, составляем
электрическую принципиальную схему печатной платы при помощи программы Altium Designer 10. Электрическая
принципиальная схема представлена на чертеже 2.
4.10 Этап
2 Трассировка печатной платы
Трассировка печатной платы - разработка топологии
электрических соединений между посадочными местами электронных компонентов,
устанавливаемых на печатную плату. Виды трассировки:
1. Ручная. Человек самостоятельно с
помощью определенных САПР наносит рисунок проводников на чертеж платы.
2. Автоматическая. Программа
самостоятельно прокладывает проводники используя ограничения, наложенные
разработчиком. Разработчик контролирует результат На данный момент все
современные системы проектирования имеют сложные и эффективные системы
автоматической трассировки.
. Интерактивная. Человек указывает
роботу последовательность действий в сложных участках трассировки, контролируя
пошагово результат, а программа делает черновую работу по отрисовке цепи и
контролю правил трассировки. Интерактивная трассировка печатных плат может
использоваться как для полностью ручной трассировки, так и для доработок
печатной платы после автоматической трассировки.
Трассировка будет проводиться в ручную, как и создание
электрической в системе автоматизированного проектирование Altium Designer 10, в приложении PCB.
В связи с тем, что в данной печатной плате используется
видеоинтерфейс LVDS возникает ряд особенностей при трассировке.
Особенности трассировки дифференциальной пары:
. Проводники пары должны быть подобраны по длине с
точностью 0,635 мм. Более точное значение не играет особой роли, но может быть
уменьшено при передаче сигналов с большой скоростью.
. Расстояние между разными сигналами должно быть не
менее 0,508 мм. Это расстояние между одним из проводников дифференциальной пары
и проводником, по которому передается другой сигнал. Необходимо увеличивать
расстояние между двумя дифференциальными парамами настолько, насколько
возможно.
. Проводники тактового сигнала и групповго сигнала
данных должны быть подобраны по длине с точностью 6,35 мм. Более точное
значение также не играет особой роли и зависит от скорости передачи.
. Проводники позитивного и негативного сигнала должны
быть не только согласованы по длине, но и должны быть расположены максимально
симметрично.
Также в данной печатной плате используется BGA корпуса, которые
значительно осложняют трассировку печатной платы. В связи с тем , что
расстояние между контактами в корпусах BGA крайне мало, необходимо
увеличивать количество сигнальных слоев в проектируемой печатной плате, уменьшать
ширину проводников и диаметр переходных отверстий в области посадочного места.
На рисунке 4.14. показан процесс трассировки проектируемой
печатной платы в системе автоматизированного проектирования Altium Designer 10:
Рисунок 4.14. Трассировка Печатной платы.
Основные характеристики разрабатываемой печатной платы:
Таблица № 4.1.
|
Наименование характеристики
|
Значение
|
|
Размеры печатной платы, мм
|
100 х 100
|
|
Ширина проводников, мм
|
0.2
|
|
Диаметр переходных отверстий, мм
|
0.3
|
|
Диаметр монтажных отверстий, мм
|
4
|
|
Минимально допустимый зазор, мм
|
0.2
|
|
Технология монтажа
|
поверхностный
|
4.11 Этап
Подготовка конструкторской документации
В заключительном этап разработки печатной платы входит:
выпуск перечня элементов ( спецификации), сборочный чертеж.
Перечень элементов печатной платы предоставлен в приложении
4.
Сборочный чертеж - это конструкторский документ, содержащий
изображение сборочной единицы и другие данные, необходимые для ее сборки
(изготовления). Сборочный чертеж платы предоставлен на чертеже 5.
Глава V РАЗРАБОТКА КОНСТРУКЦИИ
ПРИБОРА
Разработка конструкции АРМа будет проводиться в системе
автоматизированного проектирования Solidworks. Перед тем как перейти к работе с
программой необходимо выбрать метод конструирования прибора.
5.1 Метод
конструирования прибора
Для разрабатываемого АРМа будет использоваться
функционально-узловой метод. Суть этого метода заключается в том, что
разрабатываемая конструкция расчленяется на функционально законченные узлы,
которые могут быть отдельно сконструированы, изготовлены, настроены и испытаны
до объединения их в общей конструкции. Функционально-узловой метод позволяет:
свести к минимуму число внешних (межузловых) соединений; вести параллельное
проектирование изделия и за счет этого значительно выиграть во времени
разработки, в связи с этим повышается надежность и облегчается
ремонтопригодность прибора.
5.2 Конструкция
автоматизированного рабочего места
Согласно ТЗ выданному 12.0.12 габариты прибора не должны
превышать следующие показатели:520х400х500 мм (ШхГхВ).
В верхней части прибора расположен видеомонитор с кнопками
управления а нижней панели обрамления для настройки параметров изображения.
Рисунок 5.1. На данном рисунке показано расположение
микропроцессорной платы и платы питания, находящиеся за матрицей
За матрицей видеомонитора находится микропроцессорная плата и
плата питания. Закрепленные платы крепятся к так называемым "окнам"
находящиеся на задней крышке монитора. Данный прием был использован для
удобства в эксплуатации и с целью повышения ремонтопригодности
автоматизированного рабочего места. Также на задней крышке находится разъемы
питания и Ethernet.

Под видеомонитором располагаются органы управления: клавитура
и трекболл.
Рисунок 5.3. Панель управления
При помощи уголков панель управления крепится к корпусу
видеомонитора.
Для того чтобы увеличить устойчивость конструкции к
воздействиям вибраций, а также ударных и линейных нагрузок необходимо
использовать амортизаторы. Действие амортизаторов основано на поглощении части
колебательной энергии. В данном АРМе амортизаторы будут крепиться изнутри к
задней крышке видеомонитора.
Рисунок 5.4. На данном рисунке изображен корпус монитора с
амортизаторами
Полная конструкция автоматизированного рабочего места
предоставлена на рисунке 5.5.
Рисунок 5.5. 3d модель конструкции разрабатываемого АРМа
Разработанная модель Автоматизированного рабочего места
полностью удовлетворяет ТЗ выданному 12.0.12г.
Панель управления, также как и корпус монитора будут
выполнены из материала: АМг5.
Глава VI
МАКЕТИРОВАНИЕ
6.1 Оценка
производительности Ethernet
Производительность данного интерфейса характеризует его
пропускная способность. Пропускная способность: наибольшая скорость передачи
информации в сетевом канале.
Для оценки производительности сетевого интерфейса Ethernet использовалось
макетирование. В состав которого входил: Персональный компьютер и отладочная
плата Sam9m10-g45-ek на базе ядра Arm9, предварительно на которой было
установлено системное обеспечение Linux. Ядро данной платы аналогично ядру
разрабатываемого АРМа. соединены между собой витой парой (Ethernet, rj45).
Оценка производительности заключалась в проведении ряда
тестов, в которых осуществлялась передача пакетов разного объема с
персонального компьютера по витой паре на сетевой интерфейс отладочной платы.
Таблица № 6.1.
|
№Теста
|
Объем одного пакета,кб
|
Количество пакетов отправленных пакетов
|
Количество полученных пакетов
|
Среднее время приема-передачи,мс
|
Максимальное время приема-передачи, мс
|
Максимальная загрузка процессора
|
|
|
|
|
|
|
|
|
|
|
|
|
|
|
|
1
|
1
|
200
|
200
|
0.1
|
0.1
|
1
|
|
2
|
10
|
200
|
200
|
2
|
2
|
1
|
|
3
|
15
|
200
|
199
|
2
|
3
|
2
|
|
4
|
20
|
200
|
200
|
3
|
4
|
4
|
|
5
|
25
|
200
|
199
|
4
|
5
|
4
|
|
6
|
30
|
200
|
200
|
6
|
6
|
4
|
|
7
|
35
|
200
|
199
|
6
|
6
|
5
|
|
8
|
40
|
200
|
200
|
7
|
7
|
5
|
|
9
|
45
|
200
|
200
|
8
|
8
|
5
|
|
10
|
50
|
200
|
200
|
9
|
9
|
6
|
|
11
|
55
|
200
|
199
|
10
|
10
|
6
|
|
12
|
60
|
200
|
200
|
11
|
11
|
8
|
|
13
|
65
|
200
|
199
|
12
|
12
|
9
|
Из проведенных тестов видно, что при передачи информации
между отладочной платой и ЭВМ происходила потеря пакетов. Однако данная потеря
составляла менее 1% , что допустимо и не существенно. Потери при обмене по Ethernet являются нормальным
событием и устраняются на аппаратном уровне.
Зная объем и среднее время прием-передачи можно вычислить
пропускную способность данного интерфейса по формуле:
, для каждого проведенного теста. Подсчитаем
пропускную способность и занесем данные в таблицу 6.2.:
Таблица № 6.2
|
№Теста
|
1
|
2
|
3
|
4
|
5
|
6
|
7
|
8
|
9
|
10
|
11
|
12
|
13
|
|
мб/c
|
10
|
5
|
7,5
|
6,6
|
6,25
|
5
|
5,8
|
5,7
|
5,6
|
5,5
|
5,5
|
5,4
|
5,3
|
По окончанию тестов наблюдается зависимость пропускной
способности от объема передаваемых пакетов.
Построим график зависимости Максимальной загрузки процессора
от разного объема передаваемых пакетов:
Рисунок 6.1. График зависимость загрузки
процессора от объема передаваемого одного пакета.
Подводя итог проведенным тестам можно сказать, что данный
интерфейс обладает необходимой пропускной способностью для выполнения ТТХ.
Также стоит отметить ,что производительность процессора при средней объеме
передаваемой информации достаточно для выполнения основных функциональных
задач.
6.2 Оценочная
производительности видеоподсистемы
Рисунок 6.2. Отладочная плата Sam9m10-g45-ek
Для оценки производительности видеоподсистемы использовался
последовательный вывод графической информации в виде стандартного потокового
видео. Скорость вывода измерялась с помощью встроенных программных средств Linux. Данный показатель
составил 30 кадров/сек при разрешении 480х272 точки.
Также была разработана программа, обеспечивающая вывод
видеоинформации без участия операционной системы.
Для оценки производительности видеоподсистемы будет
использовать программа, которая представляет собой передачу графического файла
с Персонального компьютера на LCD дисплей отладочной платы Sam9m10-g45-ek
.Программирование ведется в среде разработки приложений для архитектуры ARM на
языке C++. Разрабатываемая программа заключается в передачи графического файла
из ЭВМ в оперативную память микроконтроллера и выводе данного файла на LCD
дисплей отладочной платы.
Основные принципы программы:
Программа выводит на экран, предварительно записанные в
оперативную память графические данные. Данные представляют собой стандартный
графический файл в формате BMP.
С помощь специальной подпрограммы формат BMP декодируется в формат
для непосредственной передачи на экран LCD.
Для начала указывается адрес оперативной памяти куда будет
передан графический файл с персонального компьютера на отладочную плату. Далее
указывается разрешение LCD дисплея 480 х 272. После этого устанавливается
аналогичное разрешение передаваемого графического файла. Следующим шагом идет координата
точки с которой данный графический файл начнет "накладываться" на LCD дисплей. Данный
графический файл копируется в буфер и передается на LCD дисплей отладочной
платы, начиная с координаты (0,0) результат, которой можно наблюдать на рисунке
6.2.
Листинг программы указан в приложении 10.
Глава VII
Расчет
надежности
Надежность называется свойство объекта, системы, изделия,
устройства или их частей выполнять заданные функции, сохранять во времени
значения установленных эксплуатационных показателей в заданных переделах,
соответствующих заданным режимам и условиям эксплуатации, технического
обслуживания, хранения и транспортировки.
Расчет надежности основывается на следующих допущения:
все элементы работают в нормальных условиях;
интенсивность отказов всех элементов не зависит от времени(
срока службы);
отказы элементов являются событиями случайными и
независимыми;
все элементы работают одновременно;
отказ любого элемента приводит к отказу всей системы.
7.1 Основные
показатели надежности
Основными качественными показателями надежности является
вероятность безотказной работы, интенсивность отказов и средняя наработка до
отказа. Вероятность безотказной работы P(t) представляет собой вероятность
того, что в пределах указанного периода времени t, отказ объекта не возникнет.
Этот показатель определяется отношение числа элементов объекта, безотказно
проработавших до момента времени t к общему числу элементов объекта,
работоспособных в начальный момент.
Интенсивность отказов λ(t) - это число отказов
n(t) элементов объекта в единицу времени, отнесенное к среднему числу элементов
Nt объекта, работоспособных к моменту времени Dt:
,
где Dt - заданный отрезок времени.
7.2 Исходные
данные
Рассматриваемый прибор относится к группе аппаратуры 2.1
(аппаратура надводных кораблей), группе исполнения аппаратуры 2.1.1
(аппаратура, устанавливаемая в специальных помещениях, рубках, центральных
постах управления и жилых помещениях).
Рабочая температура окружающего воздуха +25єС.
Вероятность безотказной работы прибора АРМ, согласно ТЗ
вероятность безотказной работы должна быть не менее 0,99 за время работы t=1000
ч. Под вероятностью безотказной работы понимается вероятность того, что в
пределах заданной наработки отказ объекта не возникнет.
Структурная схема надежности прибора АРМ представляет собой
последовательно соединенные устройства. Критерием отказа блока является выход
из строя любого ЭРИ.
Все данные по надежности элементов взяты из справочника
«Надежность электроизделий».
7.3 Методика
расчета
Целью настоящего расчета является оценка показателей
надежности прибора АРМ.
Для обеспечения высокой надежности в процессе разработки
использована элементная база, удовлетворяющая требованиям условий эксплуатации.
При оценке показателей надежности блока использованы
следующие расчетные соотношения :
эксплуатационная интенсивность отказов ЭРИ:
где
- исходная интенсивность отказов типа ЭРИ,
приведенная к условиям:
электрическая нагрузка, равная номинальной;
температура окружающей среды t =25оС;
Кр - коэффициент режима, учитывающий изменение в зависимости
от электрической нагрузки и температуры окружающей среды;
Кэ - коэффициент эксплуатации, учитывающий во сколько раз
условия эксплуатации разрабатываемой аппаратуры жестче, чем аппаратуры группы 1.1.
Все выше указанные показатели приведены в справочнике по
надежности.
интенсивность отказов устройства:
гдеi - эксплуатационная интенсивность отказов i-го элемента;-
количество элементов i -го типа, входящих в устройство.
средняя наработка на отказ блока в целом:
гдеyj - суммарная интенсивность отказов j - го
устройства; n - число устройств в блоке.
вероятность безотказной работы за время непрерывной работы=
1000 ч:
7.4 Пример
расчета надежности
Расчет надежности на примере прибора АРМ приведен в таблице
7.1.
Таблица 7.1. Оценка надежности ячейки Арм
|
№ п/п
|
Наименование
|
Кол-во
|
Исходная инт-ть отказов, 10-6 1/ч.
|
К-т режима Кр
|
К-т экспл. Кэ
|
Сумм. инт-ть отказов, 10-6 1/ч..
|
|
1
|
Чип резистор 0.125 Вт 0805 5% 10 кОм
|
17
|
0,069
|
0,65
|
3
|
2,28735
|
|
2
|
Чип резистор 0.125Вт 0805 5% 1.5 кОм
|
1
|
0,069
|
0,65
|
3
|
0,13455
|
|
3
|
Чип резистор 0.125Вт 0805 5% 1 кОм
|
8
|
0,069
|
0,65
|
3
|
1,074
|
|
4
|
Чип резистор 0.125Вт 0805 5% 470 Ом
|
3
|
0,069
|
0,65
|
3
|
0,40365
|
|
5
|
Чип резистор 0.125Вт 0805 5% 49.9 Ом
|
4
|
0,069
|
0,65
|
3
|
0,5382
|
|
6
|
Чип резистор 0.125Вт 0805 5% 470 кОм
|
2
|
0,069
|
0,65
|
3
|
0,2691
|
|
7
|
Кер. Чип конденсатор 0805 5% 100 пФ
|
2
|
0,029
|
0,149
|
3
|
0,025926
|
|
8
|
Кер. Чип конденсатор 0805 5% 100 мкФ
|
18
|
0,029
|
0,149
|
3
|
0,2333
|
|
9
|
Кер. Чип конденсатор 0805 5% 0.1 мкФ
|
54
|
0,029
|
0,149
|
3
|
0,7
|
|
10
|
Кер. Чип конденсатор 0805 5% 22 пФ
|
4
|
0,029
|
0,149
|
3
|
0,051852
|
|
11
|
Кер. Чип конденсатор 0805 20% 33 мкФ
|
2
|
0,155
|
0,265
|
4
|
0,3286
|
|
12
|
Кер. Чип конденсатор 0805 10% 10 мкФ
|
4
|
0,155
|
0,265
|
4
|
0,6572
|
|
13
|
Чип индуктивности 0805 20% 10 мкГн
|
8
|
0,049
|
0,1930
|
4
|
0,075656
|
|
14
|
Диод 2Д522Б
|
3
|
0,012
|
0,3189
|
5
|
0,019134
|
|
15
|
Модуль питания CC10-1205SF-E
|
1
|
0,06
|
0,45
|
3
|
0,081
|
|
16
|
Модуль питания CC10-1203SF-E
|
1
|
0,06
|
0,45
|
3
|
0,081
|
|
17
|
Модуль питания KWS10-12
|
1
|
0,07
|
0,40
|
3
|
0,084
|
|
19
|
Микроконтроллер At91sam9m10
|
1
|
0,05
|
0,368
|
3
|
0,0552
|
|
20
|
Микроконтроллер DM9161AEP
|
1
|
0,05
|
0,468
|
3
|
0,0702
|
|
21
|
Модуль оперативной памяти MT47H64M8CF-3 -F DDR2
512мб
|
4
|
0,05
|
0,264
|
2,5
|
0,132
|
|
22
|
Модуль энергонезависимой памяти
MT29F2G08ABDHC:D NandFlash 2 Гбит
|
1
|
0,05
|
3
|
0,048
|
|
23
|
LVDS модуль CH7019
|
1
|
0,053
|
0,233
|
2,5
|
0,030872
|
l=7,3807910-6 1/ч
В результате расчета получены следующие параметры надежности
для данной ячейки:
Средняя наработка на отказ
Вероятность безотказной работы за время работы t =1000 ч
7.5 Вывод
Проведенный расчет показателей надежности АРМ показал
соответствие заданным требованиям надёжности.
Глава VIII Организационно-экономическая
часть
8.1 Введение
Основой задачей дипломного проекта является разработка
автоматизированного рабочего места оператора обработки информации, для нужд
военно-морского флота РФ. Данный прибор построен на основе микроконтроллера.
Разработка имеет стратегическое значение для вооружённых сил Российской
Федерации и выполняется в рамкам программы перевооружения российского флота.
Рассматривается возможность реализации данной продукции
иностранным заказчикам, в частности Индия и Китай. С этой целью предприятие
регулярно участвует в международных выставках.
8.2 Организация
и планирование работ
Описание и назначение изделия
Прибор предназначен для использования в качестве рабочих мест
операторов обработки и отображения информации в зенитно-ракетных, навигационных
и информационных комплексах надводных кораблей, наземных радиоэлектронных
системах, подвижных сухопутных средствах, а также в качестве самостоятельного
вычислительного комплекса приема и обработки информации.
Данная разработка вызвана уменьшением массогабаритных
показателей, появлением новой, современной элементной базой. А также к
экономической выгоде по отношению к аналогу.
Анализ рынка сбыта
Продукция, производимая НТЦ "Альтаир”, носит военный
характер и основным заказчиком является Министерство обороны Российской
Федерации. Однако, продукция пользуется спросом и за рубежом (производятся
поставки в Китай и Индию).
Конкурентоспособность
Аналогов данного прибора, производимого НТЦ
"Альтаир", нет не в России не за рубежом, следовательно этот раздел
можно опустить.
Маркетинг
Ценовая политика предприятия основывается на получаемых
"сверху" заказах. В данный момент предприятие собирается переходить
на самофинансирование.
Специальных рекламных акций предприятие не ведет в связи со
спецификой своей деятельности, однако, оно имеет широкую известность в кругах
военных структур.
Основным и единственным заказчиком ОАО ГСКБ Алмаз-Антей
является государство в лице Министерства обороны РФ.Разработка систем
электропитания, проводилась в рамках ОКР, единственным исполнителем является
ОАО ГСКБ Алмаз-Антей. В связи с особой спецификой данной работы конкуренция
отсутствует.
Источник финансирования
Источником финансирования является Гос. Оборон. Заказ.
Исполнителями является группа разработчиков НТЦ «Альтаир». В рамках договора
исполнители обязуются разработать конструкторскую документацию в срок и в
полном объеме. Приём продукта осуществляет представитель заказчика. Заказчик
обязуется вовремя расплатиться с разработчиками. Обе стороны обязуются
выполнять условия договора.
Этапы разработки:
. Техническое задание (ТЗ);
. Технические предложения (ТП);
. Эскизно-технический проект
.1. Разработка структурной схемы;
.2. Изучение и выбор ЭРИ;
.3. Разработка Э3, ПЭ3;
.4. Моделирование;
.5. Макетирование;
.6. Метрологическое обеспечение;
.7. Проектирование Э3, ПЭ3;
.8. Выпуск Э3, ПЭ3 на МНД;
.9. Предварительная разводка печатной платы;
.10. Выпуск ТЗК;
.11. Выпуск комплекта карт правильности применения ЭРЭ;
.12. Выпуск ТУ;
.13. Выпуск ТО;
.14. Разработка РКД;
. Изготовление Изделия
По имеющимся данным последовательности выполнения работ,
составим ленточный график:
Этапы и трудоёмкость проведения ОКР представлены в Таблице №
8.1
Таблица № 8.1.
|
№ п/п
|
Этапы
|
Исполнитель
|
Численность
|
Длительность работы, дней
|
Трудоемкость, Чел*дни
|
|
|
1
|
Техническое задание
|
Нач. Лаборатории
|
1
|
5
|
5
|
|
|
2
|
Технические предложения
|
Вед. Инженер.
|
1
|
14
|
14
|
|
|
3.1
|
Разработка структурной схемы
|
Вед. Инженер.
|
1
|
18
|
18
|
|
|
3.2
|
Изучение и выбор ЭРИ
|
Инженер I кат, техник
|
2
|
5
|
10
|
|
|
3.3
|
Разработка Э3, ПЭ3
|
Инженер I кат, Инженер II кат.
|
2
|
27
|
54
|
|
|
3.4
|
Моделирование
|
Инженер I кат, техник
|
2
|
4
|
8
|
|
|
3.5
|
Макетирование
|
Инженер II кат, техник
|
2
|
5
|
10
|
|
|
3.6
|
Метрологи- ческое обеспечение
|
Инженер II кат
|
1
|
7
|
7
|
|
|
3.7
|
Корректировка Э3, ПЭ3 после макетирования
|
Инженер II кат, техник
|
2
|
8
|
16
|
|
|
3.8
|
Выпуск Э3, ПЭ3 на МНД
|
Инженер II кат, техник
|
1
|
6
|
6
|
|
|
3.9
|
Предварительная разводка печатной платы
|
Инженер II кат, техник
|
12
|
2
|
24
|
|
|
3.10
|
Выпуск ТЗК
|
Инженер II кат
|
10
|
1
|
10
|
|
|
3.11
|
Выпуск комплекта карт правильности применения
ЭРЭ
|
Инженер I кат.
|
11
|
1
|
11
|
|
|
3.12
|
Выпуск ТУ
|
Инженер I кат, техник
|
20
|
2
|
40
|
|
|
3.13
|
Выпуск ТО
|
Инженер I кат.
|
9
|
1
|
9
|
|
|
3.14
|
Разработка РКД
|
Инженер конструктор I кат.
|
10
|
1
|
10
|
|
|
4
|
Изготовление изделия
|
Нач. Лаборатории.
|
10
|
1
|
10
|
|
|
Итого:
|
276 чел*дни
|
|
|
|
|
|
|
|
|
8.3 Смета
затрат на разработку. Договорная цена работы
Затраты на материалы и покупные изделия приведены в таблице №
8.2.
Таблица № 8.2
|
1
|
Микроконтроллер Atmel: At91sam9m10
|
1
|
840,89
|
840,89
|
|
2
|
Чип резистор 0.125 Вт 0805 5% 10 кОм
|
17
|
14
|
238
|
|
3
|
Чип резистор 0.125Вт 0805 5% 1.5 кОм
|
1
|
12
|
12
|
|
4
|
Чип резистор 0.125Вт 0805 5% 1 кОм
|
8
|
14
|
112
|
|
5
|
Чип резистор 0.125Вт 0805 5% 470 Ом
|
3
|
12
|
36
|
|
6
|
Чип резистор 0.125Вт 0805 5% 49.9 Ом
|
4
|
12
|
48
|
|
7
|
Чип резистор 0.125Вт 0805 5% 470 кОм
|
2
|
12
|
24
|
|
8
|
Кер. Чип конденсатор 0805 5% 100 пФ
|
2
|
12
|
24
|
|
9
|
Кер. Чип конденсатор 0805 5% 100 мкФ
|
18
|
14
|
252
|
|
10
|
Кер. Чип конденсатор 0805 5% 0.1 мкФ
|
54
|
16
|
864
|
|
11
|
Кер. Чип конденсатор 0805 5% 22 пФ
|
4
|
18
|
72
|
|
12
|
Кер. Чип конденсатор 0805 20% 33 мкФ
|
2
|
51
|
102
|
|
13
|
Кер. Чип конденсатор 0805 10% 10 мкФ
|
4
|
29
|
116
|
|
14
|
Индуктивность 0805 20% 10 мкГн
|
8
|
18
|
114
|
|
15
|
Оперативная память Micron: MT47H64M8CF-3 -F
DDR2 512мб
|
4
|
594
|
2376
|
|
16
|
Энергонезависимая память Micron:
MT29F2G08ABDHC:D NandFlash 2 GBIT
|
1
|
386
|
386
|
|
17
|
Микроконтроллер Davicom: DM9161AEP
|
1
|
102.3
|
102.3
|
|
18
|
Lvds Трансмиттер
Chrontel: 7019
|
1
|
687
|
687
|
|
19
|
Разъем: Db9 вилка 9 pin
|
2
|
71
|
142
|
|
20
|
Разъем: Ethernet 100 BASE-T
|
1
|
58
|
58
|
|
21
|
Панель NEC 19'' lcd
|
1
|
28308.5
|
28308.5
|
|
22
|
Промышленная клавиатура: Sl 81 OEM-USB-CYR
|
1
|
17467
|
17467
|
|
23
|
Трекбол x 50 мм, Usb
|
1
|
6013
|
6013
|
|
24
|
Штифты ГОСТ 3128-70 8Гх30
|
1
|
20
|
0
|
|
25
|
Винт ГОСТ 17473-80 М 6 полукруглая головка
|
4
|
15
|
60
|
|
26
|
Винт ГОСТ 17473-80 М 12 полукруглая головка
|
2
|
19
|
38
|
|
27
|
Винты ГОСТ 17475-80 М 4 с потайной головой
|
8
|
14
|
112
|
|
28
|
Винты ГОСТ 17475-80 М 5 с потайной головой
|
8
|
14
|
112
|
|
29
|
Винты ГОСТ 17475-80 М 6 с потайной головой
|
4
|
14
|
56
|
|
|
ИТОГО:
|
|
|
30362
|
Транспортные расходы составляют - 18,5% от прейскурантной
цены:
Общие расходы по статье:
Канцтовары
Таблица № 8.3
|
№ п/п
|
Наименование
|
Кол-во шт.
|
Стоимость ед. изделия
|
Итого, Руб.
|
|
Канц. товары
|
|
|
|
|
1
|
Cd диск
|
5
|
24
|
120
|
|
2
|
Канцелярские принадлежности
|
-
|
-
|
500
|
|
3
|
Картридж для лазерного принтера
|
1
|
1
|
1500
|
|
4
|
Лист формата А1
|
15
|
20
|
300
|
|
5
|
Лист формата А4
|
0.25
|
100
|
|
ИТОГО:
|
|
|
2520
|
Транспортные расходы составляют - 18,5% от прейскурантной
цены:
М''=0,185 × 2520 =466,2 руб.
Общие расходы по статье:
М = М'+M'' = 2986,2 руб.
Специальное оборудование
Всё специальное оборудование имеется в наличии предприятия.
Основная заработная плата исполнителей приведена в Таблице №
8.4.
Таблица № 8.4.
|
№ п/п
|
Этапы
|
Исполнитель
|
Трудоёмкость чел*дни
|
Оклад Руб.
|
Оплата за 1 день
|
Оплата за этап (руб.)
|
|
1
|
Техническое задание
|
Нач. Лаборатории
|
5
|
35000
|
1591
|
7955
|
|
2
|
Технические предложения
|
Вед. Инженер.
|
14
|
30000
|
1364
|
19096
|
|
3.1
|
Разработка структурной схемы
|
Вед. Инженер.
|
18
|
30000
|
1364
|
24552
|
|
3.2
|
Изучение и выбор ЭРИ
|
Инженер I кат, техник
|
5 5
|
27000 18000
|
1227 818
|
6135 4090
|
|
3.3
|
Разработка Э3, ПЭ3
|
Инженер I кат, Инженер II кат.
|
27 27
|
27000 23000
|
1227 1045
|
33129 28215
|
|
3.4
|
Моделирование
|
Инженер I кат, техник
|
4 4
|
27000 18000
|
1227 818
|
4908 3272
|
|
3.5
|
Макетирование
|
Инженер II кат, техник
|
5 5
|
23000 18000
|
1045 818
|
5225 4090
|
|
3.6
|
Метрологи- ческое обеспечение
|
Инженер II кат
|
7
|
23000
|
1045
|
7315
|
|
3.7
|
Корректировка Э3, ПЭ3 после макетирования
|
Инженер II кат, техник
|
8 8
|
23000 18000
|
1045 818
|
8360 6544
|
|
3.8
|
Выпуск Э3, ПЭ3 на МНД
|
Инженер II кат, техник
|
6 6
|
23000 18000
|
1045 818
|
6270 4908
|
|
3.9
|
Предварительная разводка печатной платы
|
Инженер II кат, техник
|
12 12
|
23000 18000
|
1045 818
|
12540 9816
|
|
3.10
|
Выпуск ТЗК
|
Инженер II кат
|
10
|
23000
|
1045
|
10450
|
|
3.11
|
Выпуск комплекта карт правильности применения
ЭРЭ
|
Инженер I кат.
|
11
|
27000
|
1227
|
13497
|
|
3.12
|
Выпуск ТУ
|
Инженер I кат, техник
|
20 20
|
27000 18000
|
1227 818
|
24540 16360
|
|
3.13
|
Выпуск ТО
|
Инженер I кат.
|
9
|
27000
|
1227
|
11043
|
|
3.14
|
Разработка РКД
|
Инженер конструктор I кат.
|
10
|
25000
|
1136
|
11360
|
|
4
|
Подготовка и сдача АРМ
|
Нач. Лаборатории.
|
10
|
35000
|
1591
|
15910
|
|
ИТОГО,руб:
|
299580
|
Дополнительная заработная плата научного и производственного
персонала.
Затраты по этой статье составляют 30% от основной заработной
платы:
Зд = 0,3 ×
= 89874 руб.
где
- месячный оклад, который берется в
качестве месячной заработной платы.
Отчисления в фонды
Отчисления в фонды составляет 26,3% от суммы основной и
дополнительной заработной платы:
Сн =0,263 × (
+
д.) =0,263 × (299580
+ 89874) = 102426 руб.
Фот =
+
д.
Контрагентские расходы
Мы не пользуемся услугами других предприятий. На данном
предприятии требуемое оборудование имеется в наличии.
Накладные расходы
Накладные расходы составляют 300% от основной заработной платы:
Н= 3 ×
= 3 × 299580 =898740 руб.
Прочие расходы
Расчет стоимости часа работы ЭВМ:
руб./час
где
- стоимость часа работы ЭВМ.
- стоимость ЭВМ.
- число часов службы ЭВМ.
Расчет затрат на электроэнергию
где
- суммарные затраты на электроэнергию,
- потребляемая ЭВМ мощность.
- суммарное время работы ЭВМ.
Расчет суммарной стоимости машинного времени с учетом затрат на
электроэнергию.
Полученные данные сводим в Таблицу № 8.5.
Таблица № 8.5
|
№
|
Наименование статей расхода
|
Стоимость (руб.)
|
|
1
|
Канцтовары
|
2986,2
|
|
2
|
Покупные комплектующие изделия
|
35978,97
|
|
3
|
Основная заработная плата научного персонала
|
299580
|
|
4
|
Дополнительная заработная плата персонала
|
89874
|
|
5
|
Оплата работ, выполняемых сторонними
организациями и предприятиями
|
-
|
|
6
|
Специальное оборудование для научных
(экспериментальных) работ
|
-
|
|
7
|
Отчисления в фонды
|
102426
|
|
8
|
Расходы на научные и производственные
командировки
|
-
|
|
9
|
Накладные расходы
|
898740
|
|
10
|
Прочие расходы
|
6115,2
|
|
11
|
ИТОГО затраты на проект :
|
1435700
|
|
12
|
НДС
|
-
|
|
13
|
Норматив прибыли
|
-
|
|
14
|
Договорная цена
|
1866410
|
Договорная цена включает в себя стоимость разработки, и
норматив прибыли (норматив прибыли составляет 30% от стоимости разработки).
Ц= 1435700 + 430710 =1866410 руб.
Налог на добавленную стоимость (НДС) не учитывается, так как
изделие не тиражируется.
8.4 Технико-экономическое
обоснование целесообразности выполнения проекта
Для анализа технико-экономическое обоснование
целесообразности необходимо провести сравнение разрабатываемого изделия с его
аналогом, разработанным ранее.
Определим целесообразность внедрения в производство новой
разработки, подсчитав экономический эффект.
В результате выполнения организационно-экономической части
дипломного проекта было доказано, что внедрение в производство новой разработки
АРМ более экономичного по сравнению с базовым вариантом.
Сравнительные показатели по базовому и новому вариантам
представлены в Таблице № 8.6.
Таблица № 8.6.
|
№
|
«образец» баллы
|
Аналог баллы
|
Экономия руб.
|
|
1. Надежность
|
8
|
7
|
30000
|
|
2. Быстродействие
|
7
|
8
|
170000
|
|
3. Эффективность
|
8
|
7
|
20000
|
|
4. Безотказность
|
9
|
8
|
10000
|
|
5. Безопасность
|
8
|
8
|
-
|
|
6. Возможность модернизации
|
9
|
9
|
-
|
В результате сравнения новой разработки и базового варианта
обнаруживается ряд существенных преимуществ в пользу новой разработки.
Повышается надежность, быстродействие, точность новой разработки АРМа.
В связи с постоянным обновлением
элементной базы, а также появлением новых быстродействующих микросхем с меньшей
потребляемой мощностью электроэнергии возникает возможность модернизации.
Надежность данного образца выше благодаря более просто реализации. Однако,
быстродействие уступает, производительности аналога. Так как Эффективность АРМ
представляет из себя суммарный показатель уровня реализации изделия,
отнесенного к затратам на создание и эксплуатацию системы, следовательно можно
утверждать, что данный АРМ обладает высокой эффективностью. Безотказность
данного изделия вытекает из надежность, в связи с тем, что упоминалось выше,
можно сделать вывод, что показатель безотказности разрабатываемого АРМ высоки.
Безопасность данного изделия также высока. В связи с тем, что при изготовлении
данного прибора соблюдались все санитарные нормы и правила разработки.
Быстродействие разрабатываемого изделие ниже, чем у существующих АРМов. Однако
в связи с тем, что в ЗРК и радиотехнических системах АРМ выполняет в основном
терминальные функции, такое быстродействие как у существующих АРМов излишне и
не рационально.
8.5 Использование
программно-аппаратных средств
В современном процессе разработки и производства аппаратуры
одну из важнейших ролей играют всевозможные компьютерные программы и системы
автоматизированного проектирования. За счет их эффективного применения удается
существенно сократить время разработки устройства. А эффективное применение
зависит не только от квалификации инженера и современности программного
продукта, но и от аппаратных средств и мощностей предприятия.
Помимо стандартного пакета MS Office при разработке АРМа
применялась программа Altium Designer.
Система Altium Designer позволяет выполнять следующие проектные
операции:
создание графических изображений компонентов принципиальной
схемы и их физических образов;
графический ввод чертежа принципиальной электрической схемы и
чертежа печатной платы проектируемого устройства;
одно и двустороннее размещение разно-габаритных элементов с
полярными и штыревыми выводами на поле печатной платы в интерактивном и
автоматическом режимах;
ручную и автоматическую трассировку печатных проводников
произвольной ширины в интерактивном режиме (число слоёв 1...20);
размещение межслойных переходов;
автоматизированный контроль результатов проектирования ПП на
соответствие принципиальной электрической схеме и технологическим ограничениям;
автоматическую коррекцию электрической принципиальной схемы
по результатам размещения на печатной плате;
выпуск конструкторской документации и технологической
информации на проектируемую печатную плату.
Также применялась еще одна система автоматизированного
проектирования Solidworks 2011. SolidWorks - система автоматизированного
проектирования, инженерного анализа и подготовки производства изделий любой
сложности и назначения. Она представляет собой инструментальную среду,
предназначенную для автоматизации проектирования сложных изделий в
машиностроении и в других областях промышленности.является системой гибридного
(твердотельного и поверхностного) параметрического моделирования, она
предназначена для проектирования деталей и сборок в трёхмерном пространстве
(3-D проектирования), а также для оформления конструкторской документации.
Для микроконтроллера применялась среда разработки приложений
для архитектуры ARM(IAR) на языке C++. Программа SAM-BA для прошивки
мироконтроллера.
Для разработки АРМа использовался мощный двухъядерный
компьютер. Также в разработке использовалась отладочная плата Sam9m10-g45-ek b,
программатор фирмы Atmel.
Выводы по экономической части:
Бизнес-план - специальный инструмент менеджмента,
используемый в современной рыночной экономике независимо от масштабов, сферы
деятельности и формы предпринимательства. Успех и в обычной рыночной торговле,
и в выходе фирмы с новым продуктом на рынок невозможен без полного и ясного
представления о перспективах предпринимаемого дела, без разработки надёжных
предварительных ориентиров и реального плана действий. Бизнес-план позволяет
очертить круг проблем, с которыми столкнётся предприниматель при реализации
своих целей в изменчивой, неопределённой, конкурентной хозяйственной среде,
сформировать и обеспечить пути решения этих проблем. Данный бизнес-план
посвящен разработке автоматизированного рабочего места оператора обработки
информации радиотехнических систем.
В результате проделанной работы произведено
технико-экономическое обоснование разработки, приведен ленточный график, по
которому определено время изготовления изделия (в течение 140 дней). Рассчитана
цена разработки (1435700 руб.), рассмотрена экономическая эффективность ОКР по
сравнению с базовым вариантом. В связи с использованием АРМ на основе
микроконтроллера, мы значительно снижаем массогабаритные показатели, нет
необходимости переплачивать за конструктив системного блока, выигрыш в
модернизации прибора, повышение надежности, в связи с более простой реализацией
схем. Хотя есть небольшой проигрыш в быстродействии по сравнению с аналогом, но
для большинства работ по обработке информации столь высокая производительность
излишня.
Глава IX ЭКОЛОГИЧНОСТЬ И
БЕЗОПАСНОСТЬ ПРОЕКТА
9.1 Введение
В данном дипломном проекте разрабатывается автоматизированное
рабочее место оператора обработки информации радиотехнических систем.
Прибор предназначен для использования в
качестве рабочих мест операторов обработки и отображения информации в
зенитно-ракетных , навигационных и информационных комплексах надводных
кораблей, наземных радиоэлектронных системах, подвижных сухопутных средствах, а
также в качестве самостоятельного вычислительного комплекса приема и обработки
информации. В состав данного прибора входит: микропроцессорная плата с
видеоинтерфейсом Lvds, сетевым интерфейсом Ethernet 100 Base-T, последовательным
интерфейсом Usb, 19" LCD монитор, панель управления: стандартная
клавиатура 84 клавиши, трекбол. При работе с данным прибором основная нагрузка
ложится на зрение оператора. Для оценки нагрузки на зрение оператора системы,
было проведено исследование влияния графических параметров электронного
документа на зрительное восприятие оператором. Данное исследование заключалось
в изучении графических параметров пользовательского интерфейса (сочетание
цветов фона и текста, размер и вид шрифта), оказывающих влияние на
эффективность работы пользователя с электронным документов.
9.2 Требования
к персональным электронно-вычислительным машинам (ПЭВМ)
Дизайн ПЭВМ должен предусматривать окраску корпуса в
спокойные мягкие тона с диффузным рассеиванием света. Корпус ПЭВМ, клавиатура и
другие блоки и устройства ПЭВМ должны иметь матовую поверхность с коэффициентом
отражения 0,4 ... 0,6 и не иметь блестящих деталей, способных создавать блики.
Конструкция ВДТ должна предусматривать регулирование яркости и контрастности.
Предельно допустимые значения визуальных параметров ВДТ, контролируемые на
рабочих местах, представлены в таблице 9.1.
Таблица 9.1. Допустимые визуальные параметры устройств
отображения информации.
|
N
|
Параметры
|
Допустимые значения
|
|
1
|
Яркость белого поля
|
Не менее 35 кд/кв.м
|
|
2
|
Неравномерность яркости рабочего поля
|
Не более +-20%
|
|
3
|
Контрастность (для монохромного режима)
|
Не менее 3:1
|
|
4
|
Временная нестабильность изображения
(непреднамеренное изменение во времени яркости изображения на экране дисплея)
|
Не должна фиксироваться
|
|
5
|
Пространственная нестабильность изображения
(непреднамеренные изменения положения фрагментов изображения на экране)
|
Не более 2 х 10(-4L), где L - проектное
расстояние наблюдения, мм
|
Для дисплеев на ЭЛТ частота обновления
изображения должна быть не менее 75 Гц при всех режимах разрешения экрана,
гарантируемых нормативной документацией на конкретный тип дисплея и не менее 60
Гц для дисплеев на плоских дискретных экранах (жидкокристаллических, плазменных
и т.п.).
9.3 Требования
к освещению на рабочих местах, оборудованных ПЭВМ
Также значительную роль на нагрузку зрения оператора влияет
освещение на рабочих местах оборудованных ПЭВМ.
Освещенность на поверхности стола в зоне размещения рабочего
документа должна быть 300 ... 500 лк. Освещение не должно создавать бликов на
поверхности экрана. Освещенность поверхности экрана не должна быть более 300 лк.
Следует ограничивать прямую блесткость от источников освещения, при этом
яркость светящихся поверхностей (окна, светильники и др.), находящихся в поле
зрения, должна быть не более 200 кд/м2. В качестве источников света при
искусственном освещении следует применять преимущественно люминесцентные лампы
типа ЛБ и компактные люминесцентные лампы (КЛЛ). При устройстве отраженного
освещения в производственных и административно - общественных помещениях
допускается применение металлогалогенных ламп. В светильниках местного
освещения допускается применение ламп накаливания, в том числе галогенных.
9.4 Технические
требование к видеодисплейным терминалам
· Линейность - при выводе на экран матрицы
изображения элементы, образующие ее столбцы и строки, должны быть выстроены по
прямым и необрывающимся линиям; в противном случае изображение теряет четкость.
Максимальное отклонение от прямой не должно составлять более 1% на половину
активного экрана (по ширине или по высоте).
· 4.2. Ортогональность - геометрически правильное
построение перпендикулярных линий. Нарушения перпендикулярности горизонтальных
и вертикальных линий приводит к появлению характерного явления
"подушки". Среднее отклонение по высоте и ширине не должно быть не
более 0, 02, а по диагонали 0,03.
· 4.3. Уровень яркости - количество
проецируемого света. Яркость может определяться как для одной точки излучателя
света, так и для какой-то части освещаемой поверхности. Для оценки яркости
экрана в целом, а также отдельного символа берется вторая методика. Смысл этого
требования заключается в обеспечении достаточной яркости экрана (с учетом
рассеянного освещения), при котором пользователю не пришлось бы напрягать глаза
для того, чтобы понять, что же на экране отображается. Требуемое значение
параметра - не менее 100 канделл на квадратный метр, а рекомендуемое - 125.
· 4.4. Равномерность освещения - обеспечение
одинакового уровня яркости экрана на все активной зоне. Этот параметр вычисляют
как отношение максимальной яркости в рассматриваемой зоне к минимальной. Для
проведения оценки равномерности освещенности в качестве активной зоны берется
вся рабочая площадь монитора. Сильная неоднородность может привести к
ошибочному восприятию выводимой на экран информации. Стандарт приписывает этому
параметру не выходить за рамки соотношения 1,5:1 и даже рекомендует более узкий
диапазон - 1,25:1.
· 4.5. Контрастность экрана - достаточная
контрастность между отдельным экранным символом и его окружением. Ясно, что
символ, не отличающийся по яркости от фона, крайне трудно прочесть. Вычисляется
этот параметр по формулам контрастной модуляции; допустимое значение должно
составлять не менее 0,5, а рекомендованное 0,7.
· 4.6. Уровень отражения - условный
коэффициент между фактической яркостью корпуса и стандартной яркостью для
белого цвета. Здесь же учитывается степень отражения от стекла монитора,
исчисляемая в глоссах.
· 4.7. Равномерность цвета - визуальная
характеристика, описывающая, насколько однородно выглядит дисплей при 100% - ой
заливке его белым цветом. При искажении цветовых характеристик монитор нельзя
использовать. Стандарт допускает относительное смещение по шкалам RGB не более
чем на 0,01, а рекомендует 0,005.
· Показатели стабильности изображения
описывают, насколько монитору удается сохранять статическое изображение неизменным.
Именно в этот раздел внесены требования к скорости вертикальной развертки и
рабочему разрешению:
· 14", 15": 800x600
· 17": 1024x768
· 19", 21": 1280x1024
Многочисленными исследованиями российских и зарубежных
специалистов доказано, что важнейшим условием безопасности человека перед
экраном является правильный выбор визуальных параметров дисплея и
светотехнических условий рабочего места.
Работа с дисплеями и это доказано однозначно при неправильном
выборе яркости и освещенности экрана, контрастности знаков, цветов знака и
фона, при наличии бликов на экране, дрожании и мелькании изображения - приводит
к зрительному утомлению, головным болям, к значительной физиологической и
психической нагрузкам, к ухудшению зрения. В таблице 9.2 показана связь между
нарушениями здоровья и потенциальными неблагоприятными эргономическими и
эмиссионными факторами, имеющими отношение к работе мониторов.
Таблица 9.2
|
Неблагоприятные факторы
|
Заболевания глаз и зрительные нарушения
|
|
мерцание изображения
|
+
|
|
яркий видимый свет
|
+
|
|
блики и отраженный свет
|
+
|
|
Уф излучение
|
+
|
9.5 Исследование
Рис.9.1 Пользовательский интерфейс.
В данном исследовании проводились тесты в условиях
приближенных к текстовому редактору, суть заключалась в том, что за
определенное время оператору необходимо было при помощи мыши и клавиш Delete и Backspace удалить из текста
специально заданные символы. По ходу тестов цвет шрифтов и фона изменялись,
также менялись шрифты и их размер. На рисунке 9.1 продемонстрирована 3d Модель АРМа ,сделанная в
Solidworks 2011. На экране
изображена программа исследования
Таблица 9.3. Тесты различных сочетаний цветов фона и текста
Коэффициент точности
выполнения задания рассчитывается по формуле Г. М. Уиппла:
.
Коэффициент работоспособности рассчитывается по формуле:
Рисунок 9.2. Коэффициент К таблицы 9.2.
Из построенного графика коэффициента точности, можно
утверждать, что наиболее подходящие сочетаниями цвета шрифта и фона являются:
темно-зеленый на белом , белый на черном, белый на темно-зеленом. Менее же
подходящими сочетаниями являются: желтый на темно-зеленом, голубой на черном.
Таблица 9.4. Тесты с помехой.
В проделанных тестах с помехой, где рассматриваись тесты 11 и
16 (тесты с наибольшим и наименьшим коэффициентом точности соответственно) из
предыдущей таблицы можно сделать вывод, что при наличии помехи и более мелком
размере шрифта, работоспособность и точность оператора заметно снижается, а
напряжение глаз заметно возрастает.
Таблица 9.5. Тесты с различными кеглями
В тестах 27 ... 30 проводился эксперимент с различными
кеглями. По результатам данных тестов видно, что размер кегль сильно влияет как
на точность, так и на работоспособность оператора. При более мелком размере,
ошибки допускают гораздо больше, чем при большем.
Таблица 9.6. Тесты с различными шрифтами
По итогам проведенных тестов 31 ... 38, где изменялся тип
шрифтов, можно утверждать, что при использовании шрифтов без засечек ( Times
New Roman и Arial), коэффициент работоспособности и точности оператора был
хуже, чем при использовании моноширинного шрифта (Courier), особенно ярко это
проявляется при менее походящем сочетании цвета фона и шрифта. Однако при более
благоприятном сочетании цветов, шрифты без засечек (Serif, Comic Sans)
показывают высокий коэффициент точности и работоспособности.
Рисунок 9.3. Распределение экстремумов
Из графика видно, что наиболее приемлемыми сочетаниями цветов
фона и текста являются белый на черном при шрифте Courier, Comic Sans или Serif. А наименее приемлемыми:
желтый на темно-зеленом, а также желтый на темно - зеленом при шрифте Times New Roman.
Рисунок 9.4. Коэффициент точности К тестов 31...34.
Рисунок 9.5. Коэффициент точности К тестов 35...38.
Как видно из графиков 9.4. и 9.5., шрифты, с которыми было
наиболее удобно работать - это Courier и Comic Sans, независимо от кегля (в тестах рассматривались
10 и 12 кегля.
9.6 Выводы
По окончанию тестов было выявлено, что наиболее подходящие
для комфортной работы оператора характеристики текста являются ахроматические
сочетания текста и фона. Размер шрифта должен быть не менее 10 кегля. Наиболее
приемлемый шрифтом является моноширинного шрифта, однако шрифты без засечек
тоже подходят, но необходимо, чтобы буквы были достаточно обособлены друг от
друга.
При использовании очень контрастных цветов, шрифтов с
маленькими кеглями и маленьким расстоянием между буквами, коэффициент
работоспособности и точности резко снижается, также нагрузка на зрение резко
возрастает и глаза очень быстро переутомляются.
Заключение
Дипломный проект посвящен разработке автоматизированного
рабочего места оператора обработки информации радиотехнических систем.
В дипломном проекте разработана структурная схема АРМа и
описан принцип ее работы. Была подобрана современная элементная база.
Разработана электрическая принципиальная схема, конструкция данного прибора.
В организационно-экономической части проекта произведено
технико-экономическое обоснование разработки, приведен календарный график
длительности работ, по которому определено время изготовления изделия.
Определена затрата и договорная цена разработки, а так же экономическая
целесообразность.
В разделе "Безопасность и Экологичность проекта"
была произведена оценка нагрузки на зрение оператора с использованием тестов по
оценки работоспособности и точности различения текста. В графической части
дипломного проекта приложены выполненные чертежи и плакаты.
Графическая часть проекта выполнена в соответствии с заданием
на дипломное проектирование и составляет 8 листов. Пояснительная записка к
дипломному проекту выполнена в текстовом редакторе Microsoft Word 2007 и представлена на
диске CD-R.
Проведенная работа подтвердила возможность использования
предложенного варианта построения прибора АРМ в составе существующих и
перспективных ЗРК и системах. Достигнуты высокие массогабаритные показатели,
надежность и широкие возможности по модернизации и обеспечения жизненного цикла
изделия в целом.
Список литературы
автоматизированный
рабочий оператор обработка информация
1) Новожилов О.П. Основы микропроцессорной
техники. Т. I. - М.: ИП Радиософт, 2007. - 416 с.
) Микушин А.В. Занимательно о
микроконтроллерах. СПб. : БХВ-
Петербург, 2006. - 432 с.
) Предко М. Руководство по микроконтроллерам.
Т. I. - М.: Постмаркет, 2001. - 416 с.
4) Гук М. Аппаратные интерфейсы ПК.
Энциклопедия. - СПб.: Издательский дом "Питер", 2002. - 528 с.
5) Олифер В.Г., Олифер Н.А. Компьютерные сети:
Принципы,
технологии, протоколы. - СПб. : Издательский дом
"Питер", 2001. - 672 с.
) Краткий справочник конструктора
радиоэлектронной аппаратуры / Р.Х. Бальян, Н.А. Барханов, А.В. Борисов и др.;
Под ред. Р. Г. Варламова. - М.: Советское радио, 1982, - 856 с.
) Пудовкин А.П., Малков Н.А., Кольтюков Н.А.
Конструирование РЭС: Учеб. пособие. - Тамбов: ТГТУ, 2007. - 88 с.
8) Ионов Ю.Г., Трипольский П.Э., Штыков А.В.
Оформление пояснительных записок дипломных проектов и работ. Методические
указания. - М.: МИРЭА, 2007. - 24 с.
9) СанПиН 2.2.2/2.4.1340 - 03
"Гигиенические требования к персональным электронно-вычислительным машинам
и организации работы"
) ГОСТ Р 50948 - 2001 "Средства отображения
информации индивидуального пользовании".
) ГОСТ Р 52324 - 2005 " Эргономические
требования к работе с визуальными дисплеями, основанными на плоских панелях.
Часть 2. Эргономические требования к дисплеям с плоскими панелями "
) Монаков В.К., Сотский В.А. Лабораторный
практикум по безопасности жизнедеятельности. МИРЭА 2005 г., 46 с.
) Венников А.Г, Качалов Б.Н , Савко В.А.
«Цифровые методы сбора и обработки информации»
) Нуль И.А., Фатеев А.Е «Выполнение
организационно-экономической части дипломного проекта»
) Г.М. Батищев, М.В. Забродина, Р.Р.«Экономика
предприятия и основы предпринимательства»
) В.Д. Камаев «Учебник по основам экономической
теории » М. «Владос» 1994г.
17) Сабунин А.Е. - Altium Designer. Новые решения в проектировании М. 2009г. - 432с.
) Дударева Н., Загайко С.- Solidworks Практическое
руководство М.2011г. - 448с.
19)
<http://www.ferra.ru/ru/video/s5679/print/>
)
http://www.chipdip.ru
)Официальный сайт
пенсионного фонда РФ <http://www.pfrf.ru/>
) Официальный
сайт ФНС РФ <http://www.nalog.ru/>
)
http://medsoft1.narod.ru/sthealth/tco99.html
Приложение
В. Листинг программы
///Подключенные библиотекии
#include <dma/dma.h>
#include <drivers/lcd/lcdd.h>
#include <drivers/lcd/draw.h>
#include <drivers/lcd/color.h>
#include <rtt/rtt.h>
#include <utility/bmp.h>
#if defined(PINS_DDRAM)
/// Адресс в котором находится графический файл
#define IMAGE_LOAD_ADDRESS (AT91C_DDR2 +
0x0100000)
/// Базовый адресс в котором находится декодированное
изображение
#define IMAGE_BASE_ADDRESS (AT91C_DDR2 +
0x0200000)
/// Адресс Экранной заставки
#define DISPLAY_ADDRESS (AT91C_DDR2 + 0x0300000)
#elif defined(PINS_SDRAM)
#else
#error Not define PINS_DDRAM
#endif
/// DMA transfer WORD width.
#define DMA_TRANSFER_WIDTH 2
/// Numbers of color channel of image (RGB).
#define PICTURE_COLOR_CHANNEL 3
/// Ширина LCD Дислея
#define IMAGE_WIDTH (480 * PICTURE_COLOR_CHANNEL)
/// Высота LCD Дислея
#define IMAGE_HEIGHT 272
/// Ширина графического файла.
#define PICTURE_WIDTH (480 *
PICTURE_COLOR_CHANNEL)
/// Высота графического файла.
#define PICTURE_HEIGHT (272
*PICTURE_COLOR_CHANNEL)
/// Адрес смещения графического файла.
#define ATMEL_OFFSET_IN_IMAGE 0
/// Расчет количества строк для передачи.
#define DMA_TRANSFER_SIZE(size) ((size) >>
DMA_TRANSFER_WIDTH)
/// Задержка экрана.
#define DELAY 3
//------------------------------------------------------------------------------
// Локальные переменные
//------------------------------------------------------------------------------
/// Буфер передачиDmaLinkList dmaLinkList[PICTURE_HEIGHT];
//------------------------------------------------------------------------------
// Local functions
//------------------------------------------------------------------------------
//------------------------------------------------------------------------------
/// Текст для прокерки режима передачи.
//------------------------------------------------------------------------------TestCallback()
{("-I- Callback fired !\n\r");
}
//------------------------------------------------------------------------------
//------------------------------------------------------------------------------
/// Декодирование Графического файла.
//------------------------------------------------------------------------------void
DecodeImage(void)
{
// Decode new image_Decode((void *)
IMAGE_LOAD_ADDRESS,
(unsigned char
*)IMAGE_BASE_ADDRESS,_LCD_WIDTH,_LCD_HEIGHT,
24);
}
//------------------------------------------------------------------------------
/// Передача графического изображения используя
мульти-буферный обмен передчи. Linked
/// Список источника и
назначения.
/// \param x X-axis offset for destination
/// \param y Y-axis offset for destination.
//------------------------------------------------------------------------------void
transferImageWithMultiBufferLli(unsigned int x, unsigned int y)
{int bufferSize;int startSourceAddr;int
startDestAddr;_Initialize(DMA_CHANNEL_1, DMAD_USE_DEFAULT_IT);=
IMAGE_BASE_ADDRESS + ATMEL_OFFSET_IN_IMAGE;= DISPLAY_ADDRESS + x *
PICTURE_COLOR_CHANNEL + y * IMAGE_WIDTH;=
DMA_TRANSFER_SIZE(PICTURE_WIDTH);(startSourceAddr,
startDestAddr);_Configure_TransferController(DMA_CHANNEL_1, bufferSize,
DMA_TRANSFER_WIDTH, DMA_TRANSFER_WIDTH, 0, 0);_Configure_Buffer(DMA_CHANNEL_1,
DMA_TRANSFER_LLI, DMA_TRANSFER_LLI, &dmaLinkList[0],
0);_BufferTransfer(DMA_CHANNEL_1, DMA_TRANSFER_SIZE(PICTURE_WIDTH),
TestCallback, 1);
}
//------------------------------------------------------------------------------
/// Передача части графического файла используя
мульти-буферную передачу начиная с адреса.
//------------------------------------------------------------------------------void
transferImageWithMultiBufferReload(void)
{int bufferSize;int startSourceAddr;int
startDestAddr;
// Initialize DMA controller using channel
1._Initialize(DMA_CHANNEL_1, DMAD_USE_DEFAULT_IT);= IMAGE_BASE_ADDRESS; // +
PICTURE_ROW * IMAGE_WIDTH;= DISPLAY_ADDRESS + 0 * IMAGE_WIDTH;;= (480*272*3);
//DMA_TRANSFER_SIZE (PICTURE_HEIGHT * IMAGE_WIDTH*2);
/// Настройка размера передачи._Configure_TransferController(DMA_CHANNEL_1,
bufferSize, DMA_TRANSFER_WIDTH, DMA_TRANSFER_WIDTH, startSourceAddr,
startDestAddr);
// Настройка мульти-буферного обмена с автоматически перезагружаемым адресом и переходящим на смежный
DMAD_Configure_Buffer(DMA_CHANNEL_1, DMA_TRANSFER_RELOAD,
DMA_TRANSFER_CONTIGUOUS, 0 , 0);
// Старт 1 канала передачи. Данный графический файл
загружается 1 раз.
DMAD_BufferTransfer(DMA_CHANNEL_1, bufferSize *
1, TestCallback, 0);(!DMAD_IsFinished(DMA_CHANNEL_1));
}
//------------------------------------------------------------------------------
/// Главная программа
//------------------------------------------------------------------------------main()
{int time;
unsigned char delay;
/// Координаты точки вдоль оси Х на экране.int x = 0;
/// Координаты точки вдоль оси У на экране.
unsigned int y = 0;_CONFIGURE(DBGU_STANDARD,
115200, BOARD_MCK);("-- Basic DMA Screensaver Project %s --\n\r",
SOFTPACK_VERSION);("-- %s\n\r", BOARD_NAME);("-- Compiled: %s %s
--\n\r", __DATE__, __TIME__);
//Конфигурация DDRAM для использования_ConfigureDdram(0,
BOARD_DDRAM_BUSWIDTH);
// Декодирование файла.();
// Инициализация LCD дисплея.
LCDD_Fill((unsigned char*)DISPLAY_ADDRESS,
COLOR_BLACK);_Initialize();_DisplayBuffer((unsigned char*)DISPLAY_ADDRESS);
// Время от момента посылки до момента получения ответа
составляет 3 с.
RTT_SetPrescaler(AT91C_BASE_RTTC, 32768);
// Передача Графического с использованием нескольких буферов
обмена с адресом автоматической перезагрузкой и смежными адресами назначения.
transferImageWithMultiBufferReload();= 0;(delay
!= DELAY){
// Wait next second(time ==
RTT_GetTime(AT91C_BASE_RTTC));= RTT_GetTime(AT91C_BASE_RTTC);++;
}
// Очистка Экрана.
// LCDD_Fill((unsigned char*)DISPLAY_ADDRESS,
COLOR_BLACK);
// Старт заставки до начала нажатия кнопки.
/* while(1) {
// Transfer part of image(black picture) using
single buffer transfer with Picture-In-Picture mode enable.(x, y);(&x,
&y);
// Transfer part of image(atmel logo) using
multi-buffer transfer with Linked List for both source and destination.(x, y);
// Back to desktop if user key
detected.(DBGU_IsRxReady()){_GetChar();;
}(time == RTT_GetTime(AT91C_BASE_RTTC));=
RTT_GetTime(AT91C_BASE_RTTC);
} */
}
// return 0;
}
Библиотеки:
#ifndef LCDD_H
#define LCDD_H
//------------------------------------------------------------------------------
// Глобальные функции
//------------------------------------------------------------------------------void
LCDD_Initialize(void);void * LCDD_DisplayBuffer(void *pBuffer);void LCDD_Start(void);void
LCDD_Stop(void);void LCDD_SetBacklight (unsigned int step only
#endif
#ifndef COLOR_H
#define COLOR_H
//------------------------------------------------------------------------------
/// RGB 24 Bpp
//------------------------------------------------------------------------------
#define COLOR_BLACK 0x000000
#define COLOR_WHITE 0xFFFFFF
#define COLOR_BLUE 0x0000FF
#define COLOR_GREEN 0x00FF00
#define COLOR_RED 0xFF0000
#define COLOR_NAVY 0x000080
#define COLOR_DARKBLUE 0x00008B
#define COLOR_DARKGREEN 0x006400
#define COLOR_DARKCYAN 0x008B8B
#define COLOR_CYAN 0x00FFFF
#define COLOR_TURQUOISE 0x40E0D0
#define COLOR_INDIGO 0x4B0082
#define COLOR_DARKRED 0x800000
#define COLOR_OLIVE 0x808000
#define COLOR_GRAY 0x808080
#define COLOR_SKYBLUE 0x87CEEB
#define COLOR_BLUEVIOLET 0x8A2BE2
#define COLOR_LIGHTGREEN 0x90EE90
#define COLOR_DARKVIOLET 0x9400D3
#define COLOR_YELLOWGREEN 0x9ACD32
#define COLOR_BROWN 0xA52A2A
#define COLOR_DARKGRAY 0xA9A9A9
#define COLOR_SIENNA 0xA0522D
#define COLOR_LIGHTBLUE 0xADD8E6
#define COLOR_GREENYELLOW 0xADFF2F
#define COLOR_SILVER 0xC0C0C0
#define COLOR_LIGHTGREY 0xD3D3D3
#define COLOR_LIGHTCYAN 0xE0FFFF
#define COLOR_VIOLET 0xEE82EE
#define COLOR_AZUR 0xF0FFFF
#define COLOR_BEIGE 0xF5F5DC
#define COLOR_MAGENTA 0xFF00FF
#define COLOR_TOMATO 0xFF6347
#define COLOR_GOLD 0xFFD700
#define COLOR_ORANGE 0xFFA500
#define COLOR_SNOW 0xFFFAFA
#define COLOR_YELLOW 0xFFFF00
#endif // #define COLOR_H
#ifndef DRAW_H
#define DRAW_H
//------------------------------------------------------------------------------
// Глобальные функции
//------------------------------------------------------------------------------void
LCDD_Fill(void *pBuffer, unsigned int color);void LCDD_DrawPixel(*pBuffer,int
x,int y,int c);unsigned int LCDD_ReadPixel(*pBuffer,int x,int y);void
LCDD_DrawRectangle(*pBuffer,int x,int y,int width,int height,int color);void
LCDD_DrawString(*pBuffer,int x,int y,char *pString,int color);void
LCDD_DrawStringEx(*pBuffer,int x,int y,char *pString,int color,int dir);void
LCDD_DrawStringWithBGColor(*pBuffer,int x,int y,char *pString,int fontColor,int
bgColor);void LCDD_DrawStringWithBGColorEx(*pBuffer,int x,int y,char
*pString,int fontColor,int bgColor,int dir);void LCDD_GetStringSize(char
*pString,int *pWidth,int *pHeight);
#endif //#ifndef DRAW_H
#ifndef DMA_H
#define DMA_H
//------------------------------------------------------------------------------
// Определения
//------------------------------------------------------------------------------
#define DMA_CHANNEL_0 0
#define DMA_CHANNEL_1 1
#define DMA_CHANNEL_2 2
#define DMA_CHANNEL_3 3
#define DMA_CHANNEL_4 4
#define DMA_CHANNEL_5 5
#define DMA_CHANNEL_6 6
#define DMA_CHANNEL_7 7
#if defined(CHIP_DMA_CHANNEL_NUM)
#define DMA_CHANNEL_NUM CHIP_DMA_CHANNEL_NUM
#endif
#define DMA_TRANSFER_SINGLE 0
#define DMA_TRANSFER_LLI 1
#define DMA_TRANSFER_RELOAD 2
#define DMA_TRANSFER_CONTIGUOUS 3
#define DMA_ENA (1 << 0)
#define DMA_DIS (1 << 0)
#define DMA_SUSP (1 << 8)
#define DMA_KEEPON (1 << 24)
#define DMA_BTC (1 << 0)
#define DMA_CBTC (1 << 8)
#define DMA_ERR (1 << 16)
#ifdef AT91C_HDMA_SRC_DSCR
#define AT91C_SRC_DSCR AT91C_HDMA_SRC_DSCR
#define AT91C_DST_DSCR AT91C_HDMA_DST_DSCR
#define AT91C_SRC_INCR
AT91C_HDMA_SRC_ADDRESS_MODE
#define AT91C_DST_INCR
AT91C_HDMA_DST_ADDRESS_MODE
#define AT91C_SRC_PER AT91C_HDMA_SRC_PER
#define AT91C_DST_PER AT91C_HDMA_DST_PER
#if defined(AT91C_HDMA_SRC_REP)
#define AT91C_SRC_REP AT91C_HDMA_SRC_REP
#endif
#if defined(AT91C_HDMA_DST_REP)
#define AT91C_DST_REP AT91C_HDMA_DST_REP
#endif
#if defined(AT91C_HDMA_SRC_PIP)
#define AT91C_SRC_PIP AT91C_HDMA_SRC_PIP
#endif
#if defined(AT91C_HDMA_DST_PIP)
#define AT91C_DST_PIP AT91C_HDMA_DST_PIP
#endif
#define AT91C_FC AT91C_HDMA_FC
#define AT91C_BTC (0xFF << 0)
#define AT91C_CBTC (0xFF << 8)
#define AT91C_ERR (0xFF << 16)
#endif
//------------------------------------------------------------------------------
// Экспортируемые функции
//------------------------------------------------------------------------------void
DMA_Config(unsigned int flag);void DMA_Enable(void);void DMA_Disable(void);void
DMA_EnableChannel(unsigned int channel);void DMA_EnableChannels(unsigned int
bmChannels);void DMA_DisableChannel(unsigned int channel);void
DMA_DisableChannels(unsigned int bmChannels);void DMA_KeeponChannel(unsigned
int channel);void DMA_ClearAutoMode(unsigned int channel);unsigned int
DMA_GetChannelStatus(void);unsigned int DMA_GetStatus(void);unsigned int
DMA_GetInterruptMask(void);unsigned int DMA_GetMaskedStatus(void);void
DMA_EnableIt (unsigned int flag);void DMA_DisableIt (unsigned int flag);void
DMA_SetSourceAddr(unsigned char channel, unsigned int address);void
DMA_SetDestinationAddr(unsigned char channel, unsigned int address);void
DMA_SetDescriptorAddr(unsigned char channel, unsigned int address);void
DMA_SetSourceBufferSize(unsigned char channel,int size,char sourceWidth,char
desDMAdth,char done);void DMA_SetSourceBufferMode(unsigned char channel,char
transferMode,char addressingType);void DMA_SetDestBufferMode(unsigned char
channel,char transferMode,char addressingType);void
DMA_SetConfiguration(unsigned char channel, unsigned int value);
#if defined(AT91C_SRC_PIP)void
DMA_SPIPconfiguration(unsigned char channel,int pipHole, unsigned int
pipBoundary);
#endif
#if defined(AT91C_DST_PIP)void
DMA_DPIPconfiguration(unsigned char channel,int pipHole, unsigned int
pipBoundary);
#endifvoid DMA_SetFlowControl(unsigned char
channel,int flow);
#endif //#ifndef DMA_H
#ifndef RTT_H
#define RTT_H
//------------------------------------------------------------------------------
// Определения
//------------------------------------------------------------------------------
#ifndef AT91C_BASE_RTTC
#define AT91C_BASE_RTTC AT91C_BASE_RTTC0
#endif
//------------------------------------------------------------------------------
// Экспортируемые функции
//------------------------------------------------------------------------------void
RTT_SetPrescaler(AT91S_RTTC *rtt, unsigned short prescaler);unsigned int
RTT_GetTime(AT91S_RTTC *rtt);void RTT_EnableIT(AT91S_RTTC *rtt, unsigned int
sources);unsigned int RTT_GetStatus(AT91S_RTTC *rtt);void
RTT_SetAlarm(AT91S_RTTC *pRtt, unsigned int time);
#endif //#ifndef RTT_H
#ifndef BMP_H
#define BMP_H
#define BMP_TYPE 0x4D42
/// headerSize must be set to 40
#define BITMAPINFOHEADER 40
//------------------------------------------------------------------------------
// Экспорт типов
//------------------------------------------------------------------------------
#ifdef __ICCARM__ // IAR
#pragma pack(1) // IAR
#define __attribute__(...) // IAR
#endif // IAR
// BMP (Windows) Header FormatBMPHeader {short
type;
/// размер графического файла в байтах.
unsigned int fileSize;short reserved1; short reserved2;
/// смещение начала данных изображения в байтах
unsigned int offset;
/// size of BITMAPINFOHEADER structure, must be
40int headerSize;
/// ширина файла в пикселяхint width;
/// высота файла в пикселяхint
height;short planes;
/// количество бтов на пиксель (1, 4, 8, 16, 24, 32)
unsigned short bits;
/// Тип сжатия (0=none, 1=RLE-8, 2=RLE-4)int compression;
/// размер изображения в
байтахint imageSize;
/// горизонтальное разрешение в пикселях на метр
unsigned int xresolution;
/// вертикальное разрешение в пикселях на метр
unsigned int yresolution;
/// количество цветов в изображении или ноль
unsigned int ncolours;
/// количество важных цветов или ноль
unsigned int importantcolours;
} __attribute__ ((packed)); // GCC
#ifdef __ICCARM__ // IAR
#pragma pack() // IAR
#endif // IAR
//------------------------------------------------------------------------------
// Экспортируемые функцииunsigned char BMP_IsValid(void *file);unsigned
int BMP_GetFileSize(void *file);unsigned char BMP_Decode(*file,char *buffer,int
width,int height,char bpp);void WriteBMPheader(unsigned int* pAddressHeader,int
bmpHSize,int bmpVSize,char bmpRgb,char nbByte_Pixels);void
BMP_displayHeader(unsigned int* pAddressHeader);void RGB565toBGR555(char
*fileSource,char *fileDestination,int width,int height,char bpp);
#endif //#ifndef BMP_H