Проектирование стенда для тестирования блоков питания АТХ

  • Вид работы:
    Дипломная (ВКР)
  • Предмет:
    Информатика, ВТ, телекоммуникации
  • Язык:
    Русский
    ,
    Формат файла:
    MS Word
    1,49 Мб
  • Опубликовано:
    2012-06-14
Вы можете узнать стоимость помощи в написании студенческой работы.
Помощь в написании работы, которую точно примут!

Проектирование стенда для тестирования блоков питания АТХ

СОДЕРЖАНИЕ

ВВЕДЕНИЕ

. БЛОКИ ПИТАНИЯ ПЕРСОНАЛЬНЫХ КОМПЬЮТЕРОВ

.1 Форм-факторы блоков питания

.1.1 Устаревшие форм-факторы блоков питания

.1.2 Современные форм-факторы блоков питания

.2 Разъемы питания системной платы

.3 Расчет потребляемой мощности

.4 Устройства для тестирования блоков питания ПК

. РАЗРАБОТКА СТЕНДА ДЛЯ ТЕСТИРОВАНИЯ БЛОКОВ ПИТАНИЯ ПК

.1 Назначение устройства

.2 Структурная схема устройства

.3 Микросхемы LM 3914

.4 Описание схемы устройства

. РАСЧЁТ НАДЁЖНОСТИ

. ЭНЕРГОСБЕРЕЖЕНИЕ

.1 Ресурсосбережение и государственные требования к ресурсосбережению

.2 Ресурсосбережение в радиоэлектронной промышленности

.3 Государственное регулирование в области энергосбережения

.4 Энергосбережение в радиоэлектронной промышленности

. ОХРАНА ТРУДА И ТЕХНИКА БЕЗОПАСНОСТИ

.1 Общие требования безопасности

.2 Требования безопасности до начала работы

.3 Требования безопасности во время работы

.4 Требования безопасности в аварийных ситуациях

.5 Требования безопасности по окончании работ

. РАСЧЕТ ЭКОНОМИЧЕСКИХ ПОКАЗАТЕЛЕЙ

ЗАКЛЮЧЕНИЕ

СПИСОК ИСПОЛЬЗУЕМЫХ ИСТОЧНИКОВ И ЛИТЕРАТУРЫ

АННОТАЦИЯ

В данном дипломном проекте создан и описан стенд для тестирования блоков питания АТХ. В работе преследовалась цель изучения особенностей измерения основных напряжений выходных каналов БП и создания специального оборудования для этих целей. Дополнительно изучались особенности наиболее распространенных форм-факторов блоков питания персональных компьютеров и разъемов питания материнской платы ПК.

Рассматривалось тестирование режимов работы БП форм-фактора АТХ при фиксированной нагрузке. Прибор представляет собой радиотехническое решение на базе микросхемы LM3914 - драйвера линейки светодиодов. Рассмотрены особенности ее работы, основные параметры. Проведен расчет экономических показателей данного устройства. Также рассмотрены вопросы охраны труда, техники безопасности, энергосбережения.

ВВЕДЕНИЕ

На сегодняшний день персональные компьютеры получили широкое распространение. Радиоэлектронная промышленность, бухгалтерская деятельность, сфера банковских и экономических услуг, связь и коммуникации - ни одну из этих областей человеческой деятельности нельзя представить без компьютерной техники. Повсеместное использование персональных компьютеров позволило существенно повысить производительность труда и оптимизировать процессы передачи информации.

Современный персональный компьютер представляет собой сложное устройство, состоящее из большого количества составных частей. Одной, из главных составляющих персонального компьютера является блок питания.

Компьютерный блок питания - вторичный источник электропитания, предназначенный для снабжения узлов компьютера электрической энергией постоянного тока, а также преобразования сетевого напряжения до заданных значений.

Выход из строя блока питания ПК является одной из основных неисправностей, диагностируемых при выходе из строя персонального компьютера. На сегодняшний день наибольшее распространение получил форм-фактор блоков питания АТХ. Учитывая повсеместное использование данного типа БП, возникла необходимость в качественном и точном тестировании блоков питания данного форм-фактора.

В данном дипломном проекте описывается разработка стенда для тестирования блоков питания форм-фактора АТХ, который предназначен для измерения напряжений на основных выходных каналах компьютерного БП. Основной отличительной особенностью этого устройства является наглядный способ индикации измеряемых величин, во всяком случае, что касается их размеров и формы.

На рынке персональных компьютеров первоначально пошла на стандартизацию компания IBM, а все остальные скопировали её стандарты. Все популярные форм-факторы блоков питания для ПК основаны на одной из трёх моделей, включая PC/XT, AT и PS/2 Model 30. Интересно, что все три оригинальных форм-фактора блока питания IBM имеют одни и те же разъемы и шлейфы для подключения к материнской плате, разница между ними состояла в форме, максимальной мощности, количестве выходов питания для периферийных устройств и расположении выключателя. Совместимые ПК, в которых использовался один из трёх оригинальных стандартов БП, разработанных IBM, были популярны до 1996 года и даже позднее. По своему устройству современный стандарт ATX12V восходит к физической компоновке модели PS/2 Model 30, но имеет другие разъёмы.

Новый форм-фактор блоков питания определила в 1995 году компания Intel, представив стандарт ATX. Стандарт ATX обрёл популярность в 1996 и начал отходить от предыдущего стандарта на основе разработки IBM. ATX и те стандарты, которые последовали за ним, с тех пор стали использовать отличные от форм-фактора IBM разъёмы с дополнительными выходными напряжениями и сигналами, которые позволяли обеспечить более высокую мощность и дополнительные возможности, которые отсутствовали у компьютеров с форм-фактором AT. [1]

Существовало более 10 различных форм-факторов блоков питания, которые претендовали на статус отраслевого стандарта. Многие из них были основаны на дизайне IBM, созданном в конце 80-х годов прошлого века, в то время как остальные основаны на дизайне Intel, созданном в середине 90-х и просуществовавшим вплоть до настоящего времени. Отраслевые стандарты в отношении блоков питания можно разделить на две основных категории: те, которые уже в значительной степени устарели, и те, которые применяются в современных ПК.

1. БЛОКИ ПИТАНИЯ ПЕРСОНАЛЬНЫХ КОМПЬЮТЕРОВ

1.1     Форм-факторы блоков питания

.1.1 Устаревшие форм-факторы/XT

В компьютерных системах PC и XT производства IBM (представленных в 1981 и 1983 годах соответственно) использовался блок питания одного форм-фактора; единственное отличие заключалось в том, что блок питания XT обладал вдвое большей мощностью. Поскольку по внешнему виду и типам разъемов данные блоки не отличаются, при модернизации систем PC можно смело использовать блок питания XT более высокой мощности; таким образом и зародилась сама идея модернизации блоков питания. Огромная популярность исходных систем PC и XT привела к тому, что многие производители начали выпускать компьютеры, совместимые как по форме, так и по функциям. Компоненты, применяемые в PC/XT совместимых системах, можно было использовать для замены соответствующих компонентов систем производства IBM; данные утверждения справедливы и в отношении блоков питания. Соответствующие блоки питания стандарта PC/XT выпускались многими компаниями. Блоки питания данного форм-фактора в современных системах не используются. [2]/Desktop

Настольные системы AT были представлены компанией IBM в августе 1984 года; в них использовался блок питания большего размера и другого, по сравнению с PC/XT, форм-фактора. Другие производители очень быстро представили собственные совместимые системы, которые полностью соответствовали конструкции разработки IBM. В подобных системах использовался блок питания форм-фактора AT/Desktop. Сотни производителей начали выпуск системных плат, блоков питания, корпусов и других компонентов, полностью соответствующих исходной конструкции IBM AT. Блоки питания данного форм-фактора в настоящее время не используются./Tower

Конфигурация AT/Tower представляет собой полноразмерную исходную конфигурацию AT, которая расположена горизонтально. Конфигурация Tower (башня) не нова; на самом деле даже на первых системах IBM AT присутствовал специальный логотип, указывающий на возможность постановки системного блока на бок.

В системах AT/Tower использовался такой же блок питания, как и в исходных настольных системах AT, за исключением размещения кнопки включения. В исходных системах AT/Desktop кнопка включения располагалась на панели блока питания (обычно это довольно большая кнопка). В системах AT/Tower, в свою очередь, использовалась внешняя кнопка, которая подключалась к блоку питания с помощью четырехжильного кабеля. Полноразмерный блок питания AT с внешней кнопкой включения называется блоком питания формфактора AT/Tower, хотя по размерам он полностью идентичен блоку питания AT/Desktop. Единственное различие заключается в использовании внешней кнопки включения. Этот форм-фактор считается устаревшим.

Следующим распространенным форм-фактором стал LPX, который также называли PS/2 и Slimline. Обозначение PS/2 указывает на то, что данный форм-фактор изначально был представлен в модели IBM PS/2 Model 30 в апреле 1987 года. Блоки питания LPX содержат такие же разъемы для подключения системной платы и жестких дисков, что и блоки питания форм-факторов PC/XT и AT. Блоки питания LPX использовались преимущественно с системными платами LPX, BabyAT и MiniAT.

Блоки питания LPX быстро нашли применение в системах различных производителей, после чего стали стандартом дефакто. На протяжении многих лет они использовались практически повсеместно: от низкопрофильных систем с системными платами LPX до систем в корпусах Desktop и Middle Tower с системными платами BabyAT и MiniAT и даже в полноразмерных башнях Tower с платами BabyAT и полноразмерными платами AT. Несмотря на свой устаревший статус, решения LPX (PS/2) до сих пор используются. Форм-фактор также сохранил свое существование, поскольку стал основой для стандартов ATX и PS3, которые широко применяются в современных системах. [2]

.1.2 Современные форм-факторыпредставила спецификации ATX в 1995 году, а в 1996 данный форм-фактор начал набирать популярность среди настольных систем на базе процессоров Pentium и Pentium Pro, захватив в первый же год 18% рынка. С 1996 года варианты форм-факторов, созданные на базе ATX, стали доминировать как среди материнских плат, так и среди БП, заменив распространённые ранее стандарты Baby-AT/LPX. Блоки питания, соответствующие стандарту ATX12V, также используются для материнских плат более современного стандарта BTX, который задумывался как замена ATX, что является гарантией возможности использования блоков питания на основе стандарта ATX в ближайшие несколько лет. Спецификации ATX12V определяет физическую или механическую форму блока питания, а также конфигурацию разъёмов, которые используются для питания компонентов компьютера.

С 1995 по 2000 год форм-фактор ATX определялся как часть спецификации материнских плат стандарта ATX. Тем не менее, в феврале 2000 года, Intel взяла за основу спецификации актуальной на тот момент версии ATX 2.03 для материнской платы и корпуса компьютера и создала отдельную спецификацию форм-фактора блоков питания - ATX/ATX12 версии 1.0, одновременно добавив дополнительный 4-контактный разъём +12 В (блоки питания с таким разъёмом соответствуют спецификации ATX12В). Коннектор +12 В стал требованием для версии 1.3 стандарта ATX, представленной в апреле 2002 г., после чего остался только стандарт ATX12В. Стандарт ATX12В 2.0 (февраль 2003 г.) лишился 6-контактного дополнительного разъёма, основной разъём стал 24-контактным, а наличие коннекторов питания Serial ATA стали обязательным требованием. Текущая на данный момент версия ATX12V 2.2 представлена в марте 2005 года и содержит лишь мелкие усовершенствования относительно предыдущих версий, как то использование на вилках контактов Molex High Current System (HCS).

Так как спецификация БП стандарта ATX была усовершенствована, была изменена также ориентация охлаждающего вентилятора и дизайн БП. Первоначальные спецификации предполагают использование 80-мм вентилятора, закреплённого на внутренней стороне блока питания, откуда он может гнать воздух из задней части корпуса, направляя поток воздуха вдоль материнской платы. Иными словами, такой вентилятор работает в противоположную сторону, чем большинство использующихся ныне вентиляторов, которые отводят горячий воздух от комплектующих. Идея заключается в том, чтобы перенаправить поток воздуха внутри корпуса таким образом, чтобы можно было обойтись всего одним вентилятором на БП, отказавшись от обязательного использования активного охлаждения радиатора CPU.

На рисунке 1.1 представлена схема блока питания стандарта ATX12В 2.x с основным 24-контактным кабелем питания:

Форм-фактор ATX решил несколько проблем, актуальных для предшествующих форм-факторов PC/XT, AT и LPX. Одна из них состояла в том, что платы стандартов PC/XT/AT были оснащены всего двумя разъёмами для кабелей питания. При некорректном подключении кабелей питания, как правило, сгорали и блок питания, и материнская плата. Большинство ответственных производителей пытались придумать специальный ключ, который позволял бы подключать данные кабели только в правильной последовательности.

Рисунок 1.1 - Схема блока питания стандарта ATX12В 2.x с основным 24-контактным кабелем питания, 4-контактным дополнительным разъёмом +12В, а также дополнительными разъёмами питания видеокарт, подключённых к шине PCI Express

Тем не менее, большинство производителей, предлагавших дешёвые системы, не предусматривали такой защиты на блоках питания или платах. Форм-фактор ATX предполагает гнезда на материнской плате и разъемы блока питания по умолчанию спроектированные с наличием "защиты от дурака" - то есть их можно подключить только правильным образом. Кроме того, среди разъёмов появилось низковольтная линия ATX +3.3 В, что снижает необходимость в распайке дополнительных стабилизаторов напряжения непосредственно на плате для тех компонентов, которые используют это напряжение.

Новые разъёмы +3.3 В на блоках питания ATX имеют другой набор выходов, который обычно не заметен на стандартном БП. Набор включает выходы Power_On (PS_ON) и 5V_Standby (5VSB), о которых говорилось чуть ранее и которые отвечают за режим Soft Power (программное управление питанием). Они обеспечивают работу таких функций, как Wake on Ring или Wake on LAN, то есть когда сигнал от модема или сети может использоваться для того, чтобы компьютер вышел из спящего режима или автоматически включился для выполнения запланированных задач. Эти сигналы также можно включить через специфические кнопки управления питанием, которые предусмотрены на большинстве современных клавиатур. В частности, опция включения с помощью кнопки на клавиатуре или по сети доступна, даже когда компьютер выключен, но подсоединён к источнику питания, так как линия 5V_Standby всегда находится под напряжением. Сами же функции расширенного управления питанием можно включить или отключить через BIOS. [3]

SFX/SFX12V

Intel представила материнскую плату форм-фактора microATX в декабре 1997 г. В то же время был представлен и блок питания уменьшенного размера - Small Form Factor (SFX). Несмотря на это, большинство шасси microATX по-прежнему использовали стандартный блок питания ATX. Но затем в марте 1999 года Intel представила дополнение FlexATX к спецификации microATX для миниатюрных материнских плат, использующихся в бюджетных настольных системах, а также промышленных ПК.

С этого времени корпуса стандарта SFX стали использоваться во многих компактных настольных системах. В отличие от большинства спецификаций для блоков питания, где указаны физические габариты, стандарт SFX описывает пять различных физических форм для блоков питания, некоторые из которых нельзя заменить как отдельный модуль. Кроме того, произошли изменения в наборе разъёмов БП, так как спецификация претерпела изменения. Таким образом, при покупке блока питания стандарта SFX/SFX12V следует убедиться, что выбран блок правильной разновидности, который физически поместится в корпус, а также имеет правильные разъёмы для подключения к материнской плате.

Количество и тип разъёмов менялись по ходу эволюции стандарта SFX. Оригинальная спецификация блока питания включает один 20-контактный разъём для материнской платы. Дополнительный 4-контактный коннектор +12В для независимого питания CPU появился как опция в спецификации ревизии 2.0, представленной в мае 2001 года, и стал обязательным в ревизии 2.3 (апрель 2003 г.), так что в итоге дальше развивалась только спецификация SFX12V. В SFX12V версии 3.0 основной коннектор питания трансформировался из 20-контактного в 24-контактный, а среди требований появились разъёмы Serial ATA. В данный момент актуальной считается версия 3.1, которая была представлена в марте 2005 и содержит незначительные отличия, в частности, использование в разъёмах контактов Molex High Current System (HCS).

SFX12V имеет несколько физических вариантов компоновки, один из которых называется PS3.

Стандартный блок питания SFX/SFX12 оснащён 60-мм вентилятором, расположенным внутри блока питания, лицевой стороной к внутренностям компьютера. Вентилятор втягивает горячий воздух внутрь БП из корпуса и выводит его через заднюю панель. Расположение вентилятора в данном месте обусловлено соображениями снижения уровня шума и сохраняет стандартный тип системы охлаждения с нагнетанием отрицательного давления внутри корпуса. В системе также могут использоваться дополнительные вентиляторы для охлаждения процессора и корпуса, независимые от блока питания.

На рисунке 1.2 представлен стандартный блок питания форм-фактора SFX/SFX12V, оснащённый внутренним вентилятором 60 мм:

Рисунок 1.2 - Стандартный блок питания форм-фактора SFX/SFX12V, оснащённый внутренним вентилятором 60 мм

Блоки питания SFX12V спроектированы специально для миниатюрных систем, которые содержат ограниченный набор комплектующих и ограничены в возможностях модернизации. Большинство БП стандарта SFX сконструированы для обеспечения мощности от 80 до 300 Вт под постоянной нагрузкой и имеют четыре линии питания: +5 В, +12 В, -12 В и +3.3 В. Мощность такого блока питания является достаточной для компактной системы, оснащённой процессором, графической картой AGP либо PCI-E x16, до четырёх слотов карт расширения, а также трёх внутренних накопителей, таких как жёсткие диски и оптические приводы.

Хотя Intel создавала спецификацию блоков питания SFX12V, имея в виду материнские платы стандартов microATX и FlexATX, SFX представляет собой не зависящий от типа материнской платы форм-фактор блоков питания, который может столь же успешно применяться с другими материнскими платами. В частности, блок питания версии PS3 стандарта SFX12V может использоваться как полноценная замена БП ATX12V по той причине, что коннекторы для данных двух стандартов идентичны. Блок питания SFX использует точно такие же 20-жильные или 24-жильные разъёмы, что определены в спецификации стандарта ATX/ATX12V, и включают линии Power_On и 5V_Standby. Блок питания SFX12V включает дополнительный 4-контактный разъём +12 В для питания CPU, точно так же, как прописано в стандарте ATX12V. Использовать ли в той или иной системе блок питания ATX или SFX, в большей степени зависит от корпуса или шасси, чем от материнской платы. Каждый форм-фактор имеет те же самые разъёмы питания, а основная разница заключается в физической компоновке и габаритах. [4]

.2 Разъемы питания системной платы

Блоки питания, соответствующие первоначальным версиям форм-фактора ATX и ATX12V 1.x, а также варианты, реализованные на базе данных стандартов, имеют следующие три разъёма для обеспечения питания материнской платы:

-контактный основной разъём питания;

-контактный дополнительный разъём питания;

-х контактный разъём питания +12 В.

Основной разъём питания требуется всегда, но два других являются опциональными и могут отсутствовать. Таким образом, блок питания ATX или ATX12V может иметь четыре комбинации набора разъёмов:

Только основной разъём питания;

Основной и дополнительный разъёмы;

Основной разъём и коннектор +12 В;

Основной, дополнительный и разъём +12 В.

Наиболее распространёнными являются варианты, включающие только основной разъём питания, а также основной разъём и коннектор +12 В. В большинстве материнских плат имеется гнездо для разъёма +12 В, но отсутствует возможность использовать дополнительный 6-контактный коннектор, или наоборот.

Основной 20-контактный разъём питания

Основной 20-контактный разъём питания, стандартный для всех БП, соответствующих спецификациям ATX и ATX12V 1.x, оснащён розеткой Molex Mini-Fit Jr., имеющей контакты, которые фиксируются в штырьках на соответствующем гнезде материнской платы. Розетка соответствует спецификации Molex 39-01-2200, а контакты - спецификации 5556. Таким образом, разъём представляет собой розетку с набором контактов, представленных на рисунке 1.3. Цветовая маркировка проводов соответствует рекомендациям к стандарту ATX, однако, производитель может использовать иную маркировку, так как она не является обязательным условием, прописанным в спецификации данного стандарта. На рисунке 1.3 изображена розетка вместе с проводами, что позволяет получить представление, каким образом располагаются провода на другой стороне розетки. Таким образом, можно видеть, как именно расположены провода при подключении разъёма к материнской плате.

Рисунок 1.3 - Основной 20-контактный разъём блока питания стандарта ATX

Таблица 1.1

Схема расположения контактов на разъёме ATX 20-pin

Схема расположения контактов на разъёме ATX 20-pin

Цвет

Сигнал

Контакт

Контакт

Сигнал

Цвет

Оранжевый

+3.3 V

11

1

+3.3 V

Оранжевый

Синий

-12 V

12

2

+3.3 V

Оранжевый

Чёрный

GND

13

3

GND

Чёрный

Зелёный

PS_On

14

4

+5 V

Красный

Чёрный

GND

15

5

GND

Чёрный

Чёрный

GND

16

6

+5 V

Красный

Чёрный

GND

17

7

GND

Чёрный

Белый

-5 V

18

8

Power_Good

Серый

Красный

+5 V

19

9

+5 VSB (Standby)

Фиолетовый

Красный

+5 V

20

10

+12 V

Жёлтый


24-контактный основной разъём

Начиная с июля 2004 года на материнских платах начал использоваться новый тип карт расширения - PCI Express. Шина PCI-E обеспечивает подключение графических карт и различных плат расширения, соединив функциональность слотов AGP и слота PCI. Слот, использующий одну линию PCI-E также называется x1 и используется для подключения карт расширения : сетевых контроллеров, звуковых карт и т.д. Шина PCI-E включает слот с широкой пропускной способностью - 16 линий, или x16 - который используется для подключения видеокарт. Во время развития интерфейса стало ясно, что карты PCI-E x16 могут потреблять больше энергии, чем может обеспечить основной 20-контактный и дополнительный 6-контактный разъёмы питания, особенно по линии питания +12 В.

Проблема состояла в том, что основной 20-контактный разъём питания включает всего один +12 В, а новые видеокарты PCI-E требуют больше линий +12 В для обеспечения стабильного питания. По этой причине был добавлен дополнительный разъём питания +12 В, но данный разъём предназначен специально для питания процессора и не используется для питания других устройств. Вместо того, чтобы добавить ещё один дополнительный разъем, компания Intel в конечном итоге решила обновить непосредственно сам основной разъём питания материнской платы.

Результат данных усовершенствований был официально представлен в феврале 2003 года и получил название ATX12V 2.0. Этот стандарт включил два основных изменения относительно стандарта ATX12V 1.x - новый 24-контактный основной разъём питания, а также отказ от использования вспомогательного 6-контактного разъёма. Обновлённый разъём получил четыре новых контакта: +3.3 В, +5 В, +12 В и заземление. Наличие дополнительных линий питания обеспечило дополнительную энергию для обеспечения потребностей видеокарт PCI-E, увеличив мощность на 75 Вт, а также позволил отказаться от вспомогательного 6-контактного разъёма питания. Гнёзда для нового 24-контактного разъёма питания стали появляться в материнских платах начиная с середины 2004 года. На рисунке 1.4, приведённом ниже, изображена розетка 24-контактного коннектора. [5]

Таблица 1.2

Схема расположения контактов на разъёме ATX12V 24-pin

Контакты на 24-контактном разъёме ATX12V 2.x для питания материнской платы

Цвет

Сигнал

Контакт

Контакт

Сигнал

Цвет

Оранжевый

+3.3 V

13

1

+3.3 V

Оранжевый

Синий

-12 V

14

2

+3.3 V

Оранжевый

Чёрный

GND

15

3

GND

Чёрный

Зелёный

PS_On

16

4

+5 V

Красный

Чёрный

GND

17

5

GND

Чёрный

Чёрный

GND

18

6

+5 V

Красный

Чёрный

GND

19

7

GND

Чёрный

-

N/C

20

8

Power_Good

Серый

Красный

+5 V

21

9

+5 VSB (Standby)

Фиолетовый

Красный

+5 V

22

10

+12 V

Жёлтый

Красный

+5 V

23

11

+12 V

Жёлтый

Чёрный

GND

24

12

+3.3 V

Оранжевый



Рисунок 1.4 - Основной 24-контактный разъём стандарта ATX12V 2.x для питания материнской платы

Четырехконтактный разъём питания процессора +12В

Чтобы увеличить ток по линии +12 В, Intel создала новую спецификацию БП ATX12V. Это привело к появлению третьего разъёма питания, который получил название ATX +12 В и использовался для подведения дополнительного напряжения +12 В к материнской плате. Данный 4-контактный разъём питания является стандартным для всех материнских плат, соответствующих спецификации ATX12V, и содержит контакты Molex Mini-Fit Jr. Согласно спецификации, разъём соответствует стандарту Molex 39-01-2040, тип конектора - Molex 5556. Это тот же самый тип контактов, что используется в основном разъёме питания материнской платы ATX.

Данный разъём имеет два контакта +12 В, каждый из которых рассчитан на ток до 8 А (либо до 11 А при использовании контактов HCS). Это обеспечивает силу тока 16 А дополнительно к контакту на материнской плате, а в сумме оба разъёма обеспечивают ток до 22 А по линии +12 В. Расположение контактов данного разъёма изображено на рисунке 1.5:

Рисунок 1.5 - Разъём +12В питания процессора, фронтальный вид и компоновка контактов

Таблица 1.3

Четырёхконтактный разъём +12 В для питания CPU

4-контактный разъём +12 В для питания CPU

Контакт

Сигнал

Цвет

Контакт

Сигнал

Цвет

3

+12 V

Жёлтый

1

Gnd

Чёрный

4

+12 V

Жёлтый

2

Gnd

Чёрный


.3 Расчет потребляемой мощности

Системный интегратор должен предоставлять технические спецификации всех компонентов, которые используются в системе. Данная информация обычно отражена в справочном руководстве, но спецификации блока питания, как правило, можно узнать и по стикеру на нём. Производители БП также обычно предоставляют такую информацию, что более предпочтительно, т.к. имеется возможност определить производителя и проверить данные напрямую или через интернет.

К входным характеристикам относится напряжение сети переменного тока, тогда как характеристики на выходе подразумевают перечень силы тока в амперах по каждой линии. Умножив силу тока на напряжение, можно рассчитать мощность блока питания для каждой линии:

Ватты (Вт) = Вольты (В) х Амперы (А)

Например, если для одной из линий +12В указана сила тока 8А, мощность равна 96Вт, согласно данной формуле. Сложив напряжение и силу тока на каждом из основных выходов, можно рассчитать общую мощность блока питания. Отметим, что в данных вычислениях участвуют только положительные напряжения. Отрицательные напряжения, линии Standby, Power_Good и другие вспомогательные сигналы при вычислении мощности БП не учитываются.

Большинство блоков питания считаются универсальными, то есть могут использоваться в любой точке мира. Иными словами, они могут работать в сетях переменного тока 127 В /60 Гц (США), 240 В/50 Гц (Европа и некоторые другие страны), 220 В/50 Гц (Россия). Переключение в соответствующий режим входящего тока, как правило, осуществляется в автоматическом режиме, хотя до сих пор иногда встречаются БП, оснащённые тумблером 127/240 В на задней панели. [6]

Устройства для тестирования блоков питания ПК

Существует ряд устройств для тестирования блоков питания ПК. Часть из них выпускается промышленно. Большинство данных тестеров предназначены для измерения основных напряжений на выходе блока питания ATX: +5В, +12В, +3,3В и, так называемое, "дежурное напряжение" +5ВSB.

DA-70601 компании DIGITUS

Рисунок 1.6 - Тестер БП DA-70601

Устройство имеет ЖКИ экран для отображения напряжений блока питания ATX. Оно подключается к 24-конт. разъему блока питания. Изображение тестера БП DA-70601 представлено на рисунке 1.6.

С помощью этого тестера можно проверить напряжение на следующих выводах БП: +5В, +3,3В, +5ВSB с точностью ±5% и +12В с точностью ±10%.

Существуют более простые модели, которые могут показать только наличие напряжения на каждом из выводов БП, но не показывают его величину. Изображение таких тестеров представлено на рисунке 1.7:

Рисунок 1.7 - Простой тестер БП со светодиодной индикацией

Большое распространение среди организаций, занимающихся ремонтом и обслуживанием компьютерной техники, получил метод тестирования БП с помощью снятия кросс-нагрузочных характеристик - КНХ. КНХ имеет вид замкнутой кривой и строится в двумерной системе координат: по абсциссе откладывается значение отдаваемой мощности цепью +12В, по оси ординат -- суммарная мощность по цепям +3,3В и +5В. Ее физический смысл следующий - в каждой точке, соответствующей определенной отдаваемой мощности и находящейся внутри области, ограниченной указанной кривой, БП обязан обеспечить питание нагрузки стабильными напряжениями с заданными точностью и уровнем пульсаций на выходе. Вид кросс-нагрузочных характеристик представлен на рисунке 1.8:

Рисунок 1.8 - Кросс-нагрузочные характеристики

Устройства для снятия кросс-нагрузочных характеристик достаточно сложны и дорогостоящи. Для работы таких установок необходимо специализированное программное обеспечение, как для персонального компьютера, так и для микроконтроллера. [7]

Блок-схема установки для снятия КНХ продемонстрирована на рисунке 1.9:

Рисунок 1.9 - Блок схема установки для снятия КНХ

 <D:\images\lab\2008\03\02\ATX\14-soft1_b.p>

Рисунок 1.10 - Программное обеспечение для снятия КНХ

2. РАЗРАБОТКА СТЕНДА ДЛЯ ТЕСТИРОВАНИЯ БЛОКОВ ПИТАНИЯ ПК

.1 Назначение устройства

Основным форм-фактором блоков питания в современных компьютерах является ATX. Для данного дипломного проекта была выбрана схема, позволяющая измерять четыре основных напряжения таких блоков питания форм-фактора ATX: +5В, +5ВSB, +12В и +3,3В. Данное устройство предназначено для измерения и наглядной индикации уровня напряжения на этих выводах БП. По своим характеристикам, измеряемым напряжениям и функциональности данная схема сопоставима с промышленными аналогами.

.2 Структурная схема устройства

Рисунок 2.1 - Структурная схема стенда для тестирования блоков питания АТХ

На структурной схеме, представленной на рисунке 2.1, используются следующие условные обозначения:

БП - блок питания;

БН - блок нагрузок;

ВМ - четырёхканальный вольтметр;

БИ - блок индикации.

Структурно, стенд для тестирования БП состоит из блока нагрузок, четырёхканального вольтметра и блока индикации. Блок нагрузок необходим по той причине, что современные БП не приспособлены для работы в режиме "холостого хода". К тому же, проверка работы источника питания под нагрузкой, позволяет более точно оценить разницу между номинальными и реальными рабочими напряжениями на выходе БП.

Четырёхканальный вольтметр предназначен для одновременного измерения четырёх основных напряжений блоков питания АТХ. Преимущество одновременного измерения заключается в удобстве снятия показаний для пользователя. К тому же, при одновременном измерении напряжения на четырёх каналах, режим работы блока питания ближе к реальному, а, следовательно, показания, снятые таким устройством, позволяют точнее оценить разницу между номинальными и реальными напряжениями на выходе блока питания.

Блок индикации предназначен для предоставления пользователю наглядной и удобной для восприятия информации о величине напряжений, измеренных четырёхканальным вольтметром. Для индикации уровня напряжения на каждом из каналов были выбраны десятисегментные светодиодные индикаторы. Внешний вид и принципиальная схема индикаторов представлена на рисунке 2.2.

Схемотехнически столбиковые индикаторы представляют собой несколько светодиодов (самым распространенным количеством является десять), помещенных в один корпус. И анод, и катод каждого светодиода, как правило, соединены с отдельным выводом корпуса, что упрощает управление и по схеме включения отличает столбиковые индикаторы от семисегментных дисплеев. Наиболее распространенными цветами излучения индикаторов являются красный и зеленый.

Использование такого типа индикаторов позволяет существенно сократить физические размеры и увеличить ремонтопригодность устройства. Расположение выводов подразумевает возможность установки в стандартные панели DIP-20. Такой способ монтажа существенно удобнее пайки. [8]

Рисунок 2.2 - Столбиковый десятисегментный светодиодный индикатор

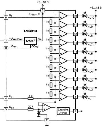
.3 Микросхемы LM 3914

Четырёхканальный канальный вольтметр собран на микросхемах LM3914 (драйвер линейки светодиодов).

Микросхемы LM3914, LM3915 и LM3916 фирмы National Semiconductors позволяют строить светодиодные индикаторы с различными характеристиками - линейной, растянутой линейной, логарифмической, специальной для контроля аудиосигнала.

Структура базовой микросхемы LM3914 семейства представлена на рисунке 2.3. Ее основу составляют десять компараторов, на инверсные входы которых через буферный ОУ подается входной сигнал, а прямые входы подключены к отводам резистивного делителя напряжения.

Выходы компараторов являются генераторами втекающего тока, что позволяет подключать светодиоды без ограничительных резисторов.

Индикация может производиться или одним светодиодом (режим “точка”), или линейкой из светящихся светодиодов, высота которой пропорциональна уровню входного сигнала (режим “столбик”).

Входной сигнал Uвх подают на вывод 5, а напряжения, определяющие диапазон индицируемых уровней, - на выводы 4 (нижний уровень Uн) и 6 (верхний уровень Uв). Эти напряжения должны быть в пределах от 0 до уровня, на 1,5В меньше напряжения источника питания, подключаемого к выводу 3.

“Цена деления” индикатора, т. е. увеличение входного напряжения, вызывающее включение очередного светодиода, составляет 0,1 от разности Uв - Uн. [9]

Рисунок 2.3 - Структура микросхемы LM3914

Параметры микросхемы LM3914 приведены в таблице 2.1.

Таблица 2.1

Параметры микросхемы LM3914

Параметр

Условия измерения

Миним.

Тип.

Макс.

Напряжение сдвига буферного усилителя и первого компаратора, мВ

Uвх<12B, 1СВ = 1 мА

-

3

10

Напряжение сдвига остальных компараторов, мВ

Uвх< 12B, Iсв = 1 мА

-

3

15

Крутизна передаточной характеристики компараторов, мА/мВ

Iсв = 10 мА

3

8

-

Входной ток по выв. 5, нА

0< Uвx < Uпит-1,5В

-

25

100

Максимальный входной сигнал, В

-

-

+35

Суммарное сопротивление резисторов делителя, кОм

-

8

12

17

Точность резисторов делителя, %

-

-

0,5

2

Напряжение опорного источника UREF, В

Uпит = 5 В, IREF = 0,1... 4 мА

1,2

1,28

1,34

Изменение UREF при изменении Uпит, %/В

Uпит = 3...18В

-

0,01

0,03

Изменение UREF при изменении тока нагрузки IREF, %

Uпит = 5 В, IREF = 0,1...4 мА

-

0,4

2

Изменение UREF при изменении температуры, %

Т = 0,„70°С, Uпит = 5 В, IREF = 1 мА

-

1

-

Ток вывода 8, мкА

-

-

75

120

Выходной ток (ток светодиода), мА

IREF = 1 мА

7

10

13

Разброс токов выходов

ICB = 2 мА

-

0,12

0,4


ICB = 20 мА

-

1,2

3

Изменение тока выхода при изменении напряжении на выходе, мА

UBЫX = ICB = 2 мА

-

0,1

0,25


2. ..17В 1св = 20мА

-

1

3


Пока напряжение на входе Uвх меньше, чем на входе Uн плюс “цена деления”, ни один светодиод не светится. Как только эти напряжения сравняются, включается светодиод HL1, подключенный к выходу 1.

В режиме “точка” при увеличении входного напряжения ток по выходу 1 прекращается и появляется ток выхода 2, при этом гашение первого светодиода и включение второго происходит одновременно, свечение плавно смещается из одного светодиода в другой, и не возникает ситуации, когда оба светодиода погашены. В режиме “столбик” включение очередного светодиода, естественно, не вызывает гашения предыдущего. Микросхема LM3914 предназначена для построения индикаторов с линейной шкалой, и все резисторы ее делителя имеют одинаковое сопротивление.

Типовая схема подачи входного сигнала на микросхему показана на рисунке 2.4.

Сопротивление резистора R1 выбирают в соответствии с уровнем входного сигнала Umax, при котором должен включаться верхний светодиод шкалы, по формуле: R1 = R2(UMAX/1,25- 1). Входное сопротивление микросхемы весьма велико, поэтому в большинстве случаев при расчете номинала резистора R1 его можно не учитывать.

Напряжение питания микросхемы должно находиться в пределах от 3 до 25В.

Напряжение питания светодиодов должно быть не менее 3В и не более напряжения питания микросхемы.

Источник питания микросхемы в непосредственной близости от нее должен быть зашунтирован оксидным танталовым конденсатором емкостью не менее 2,2 мкФ или алюминиевым 10 мкФ.

Возможно питание цепи светодиодов выпрямленным неотфильтрованным напряжением частотой 50 Гц, однако необходимо подключение к этой цепи такого же блокировочного конденсатора, как и к микросхеме.

Рисунок 2.4 - Типовая схема подачи входного сигнала на микросхему LM3914

Cопротивление резистора R3 определяет ток через светодиоды.

.4 Описание схемы устройства

Для измерения и индикации напряжения на каждом из четырёх каналов используется одна микросхема LM3914 и один десятисегментный светодиодный индикатор. Вольтметры для каналов +5В и +5ВSB идентичны. Так как ток, проходящий через схему невелик, были использованы резисторы, рассчитанные на мощность до 0,25 Вт. Это позволило значительно увеличить компактность устройства и снизить его стоимость.

Для измерения напряжения на канале +12В использовался дополнительный делитель напряжения, так как амплитуда входного сигнала на микросхеме не должна превышать 12В.

Схема вольтметра для канала 3,3В также соответствует типовой. Единственным отличием является отсутствие резистора между шестым и седьмым выводами микросхемы. Его отсутствие продиктовано низким, по сравнению с предыдущими каналами, входным напряжением.

Подстроечные резисторы были введены в схему устройства для более точной настройки индикации измеряемого напряжения.

Рисунок 2.5 - Печатная плата устройства

Печатная плата, показанная на рисунке 2.5, разрабатывалась в приложении Sprint-Layout пятой версии. Sprint-Layout (SL) - это весьма эффективное средство для проектирования односторонних и двухсторонних печатных плат. Эта программа содержит все необходимые функции для создания топологии плат с максимальными размерами 300х300 мм. SL позволяет сохранять файлы в форматах Gerber и Excellon, которые являются стандартом обмена данными при производстве печатных плат. SL оборудован инструментами для формирования контактных площадок различной формы (как для выводного, так и для поверхностного монтажа), проводников, полигонов, текста и т.д. Размеры элементов можно изменять в широком диапазоне.

Производство печатной платы осуществлялось фоторезистивным методом. Фоторезистом называется чувствительное к свету вещество, которое под воздействием освещения изменяет свои свойства. В последнее время на белорусском рынке появилось несколько видов импортных фоторезистов в аэрозольной упаковке, которые особенно удобны в использования. Фоторезистивный метод заключается в следующем: на плату с нанесенным на нее слоем фоторезиста накладывается фотошаблон и производится ее "засветка", после чего засвеченные участки фоторезиста смываются специальным растворителем, в качестве которого выступает едкий натрий (NaOH). Все фоторезисты делятся на две категории: позитивные и негативные. Для позитивных фоторезистов дорожке на плате соответствует черный участок на фотошаблоне, а для негативных, соответственно, прозрачный. Наибольшее распространение получили позитивные фоторезисты как наиболее удобные в применении. Весь процесс изготовления печатной платы можно разделить на семь основных этапов:

Предварительная подготовка заготовки (очистка поверхности, обезжиривание);

Нанесение защитного покрытия;

Удаление меди с поверхности платы (травление);

Очистка заготовки от защитного покрытия;

Сверление отверстий;

Покрытие платы флюсом;

Лужение.

Травление печатной платы осуществлялось с помощью хлорида железа. Этот реактив позволяет качественно и за короткий промежуток времени удалить не покрытые защитным слоем участки меди с заготовки.

На рисунке 2.6 показан внешний вид печатной платы устройства.

Рисунок 2.6 - Внешний вид печатной платы устройства

Для защиты от внешних электромагнитных воздействий устройство было помещено в экранирующий металлический корпус. На фронтальной стороне корпуса находятся четыре индикатора уровня измеряемых напряжений. На тыльной стороне расположен разъём для подключения тестируемого блока питания и решётка, предназначенная для охлаждения платы. [10]

Внешний вид стенда для тестирования блоков питания форм-фактора АТХ представлен на рисунке 2.7:

Рисунок 2.7 - Внешний вид стенда для тестирования блоков питания форм-фактора АТХ

. РАСЧЁТ НАДЁЖНОСТИ

Надежность - свойство объекта выполнять требуемые функции, сохраняя свои эксплуатационные показатели в течение заданного периода времени. Надежность представляет собой комплексное свойство, сочетающее в себе понятие работоспособности, безотказности, долговечности, ремонтопригодности и сохранности.

Работоспособность - представляет собой состояние объекта, при котором он способен выполнять свои функции.

Безотказность - свойство объекта сохранять свою работоспособность в течение определенного времени. Событие, нарушающее работоспособность объектов, называется отказом. Самоустраняющийся отказ называется сбоем.

Долговечность - свойство объекта сохранять свою работоспособность до предельного состояния, когда его эксплуатация становится невозможной по техническим, экономическим причинам, условиям техники безопасности или необходимости капитального ремонта.

Ремонтопригодность - определяет приспособляемость объекта к предупреждению и обнаружению неисправностей и отказов и устранению их путем проведения ремонтов и технического обслуживания.

Сохраняемость - свойство объекта непрерывно поддерживать свою работоспособность в течение и после хранения и технического обслуживания.

Основными качественными показателями надежности является вероятность безотказной работы, интенсивность отказов и средняя наработка до отказа.

Вероятность безотказной работы P(t) представляет собой вероятность того, что в пределах указанного периода времени t, отказ объекта не возникнет. Этот показатель определяется отношением числа элементов объекта, безотказно проработавших до момента времени t к общему числу элементов объекта, работоспособных в начальный момент.

Р(t) = е -ltр,(3.1)

где l - интенсивность отказов;

е - основание натуральных логарифмов;

tр - время безотказной работы изделия (определяется заданием на проектирование).

Другой характеристикой надежности изделий является наработка до отказа Тср. При этом регистрируется суммарное количество часов t, которое проработали изделия и количество возникших отказов n. В этом случае средняя наработка до отказа составит

Тср » t / n.(3.2)

Количественной мерой надежности является средняя наработка до отказа, полученная при проверке достаточно большого количества изделий. Чем больше Тср, тем выше надежность изделия.

Величину, обратную Тср, называют интенсивностью отказов l:

l = 1 / Тср.(3.3)

Размерность интенсивности отказов - 1/ч.

Интенсивность отказов изделия, состоящего из N различных элементов, определяется по формуле

l = l1 + l2 +…+ lN, (3.4)

где l1, l2, … lN - интенсивности отказов первого, второго и N-ного элементов с учетом всех воздействующих факторов. [11]

В таблице 3.1 приведена интенсивность отказов l(t) некоторых элементов.

Таблица 3.1

Интенсивность отказов радиокомпонентов

Наименование

λ0 10-6, ч -1

Диоды кремниевые: - выпрямительные - универсальные - импульсные - стабилитроны

 0,2 0,1 0,05 0,1

Транзисторы кремниевые малой мощности (биполярные): - низкочастотные - среднечастотные - высокочастотные

 0,5 0,25 0,2

Транзисторы кремниевые средней мощности (биполярные): - среднечастотные - высокочастотные

 1,3 0,5

Транзисторы полевые

0,1

Конденсаторы: - керамические - стеклянные - бумажные - пленочные комбинированные - электролитические алюминиевые

 0,05 0,1 0,1 0,05 0,50

Резисторы постоянные: - непроволочные - проволочные

 0,04 0,05

Коммутационные изделия

1,0

Транс форматоры

0,2

Один контакт соединителя типов: - РМ - СНЦ - РН - СНП

 0,003 0,002 0,02 0,005

Микросхемы

0,1

Резонаторы кварцевые

1,1

Индикаторы жидкокристаллические (ЖКН)

2,8

Соединения пайкой

0,005


Интенсивность отказов l(t) - это число отказов n(t) элементов объекта в единицу времени, отнесенное к среднему числу элементов Nt объекта, работоспособных к моменту времени ∆t:

l (t)=n(t)/(Nt∙∆t),(3.5)

где ∆t - заданный отрезок времени. Показатели интенсивности отказов комплектующих берутся на основании справочных данных.

Таблица 3.2

Интенсивности отказов

Наименование элемента

Количество

λ(t)10-6, ч-1

Пайка контактных точек

154

0,2

Микросхема

4

0,1

Резистор постоянный непроволочный

17

0,04

Светодиод

40

0,1


λ(t) =0,210-6∙154+0,110-6∙4+0,0410-6∙17+0,110-6∙40 = 35,8810-6 1/ч. (3.6)

Вероятность безотказной работы стенда за 1000 часов рассчитывается по следующей формуле:

P(1000) = e-0.0358.(3.7)

Таким образом, вероятность безотказной работы стенда за 1000 часов составляет

P(1000) = 0,964756.(3.8)

Зная величину интенсивности отказов, возможно определить время безотказной работы устройства:

Тср = 1/0,0000358.(3.9)

Таким образом, время наработки на отказ данного устройства составляет 27870,68 часов.

стенд блок питание энергосбережение

4. ЭНЕРГОСБЕРЕЖЕНИЕ

.1 Ресурсосбережение и государственные требования к ресурсосбережению

Ресурсосбережение - это есть снижение материалоемкости единицы продукции, увеличение выхода конечной продукции, сокращение потерь в производственном процессе путем применения достижений новейшей техники и технологии.

В Республике Беларусь действует Межгосударственный стандарт разработанный Межгосударственным Техническим комитетом по стандартизации МТК 111.

Настоящий стандарт является основополагающим и устанавливает цель, задачи, объекты, основные принципы, термины и классификацию групп требований рационального использования и экономного расходования материальных ресурсов на всех стадиях жизненного цикла веществ, материалов, изделий, продукции при проведении работ и оказании услуг юридическим и физическим лицам.

Целью стандартизации в области ресурсосбережения является создание организационно-методической и нормативной основы, необходимой и достаточной для проведения государственной технической политики, направленной на снижение ресурсоемкости получаемого дохода без ухудшения условий экономического развития страны при безусловном обеспечении высоких потребительских свойств продукции

Требования ресурсосбережения подразделяют на три группы:

Требования ресурсосодержания, определяющие совершенство процессов, продукции, работ и услуг, например по составу и количеству использованных материалов, массе, габаритам, объему изделия;

Требования ресурсоемкости (по технологичности), определяющие возможность достижения оптимальных затрат ресурсов при изготовлении, ремонте и утилизации продукции, а также выполнении различных работ и оказании услуг с учетом требований экологической безопасности;

Требования ресурсоэкономичности изделия, определяющие возможность достижения оптимальных затрат ресурсов при эксплуатации, ремонте и утилизации продукции, а также при выполнении работ и оказании услуг.

Указанные группы требований взаимосвязаны при:

Разработке продукции, планировании работ и услуг (устанавливают проектные требования ресурсосодержания и ресурсоэкономичности, рекомендации по ресурсоемкости);

Изготовлении продукции, выполнении работ и оказании услуг (устанавливают уточненные (контрольные) требования ресурсоемкости (по технологичности));

Эксплуатации продукции и выполнении работ и оказании услуг (устанавливают уточненные (контрольные) требования ресурсоэкономичности и ресурсоемкости);

Утилизации продукции (устанавливают требования ресурсоемкости и ресурсоэкономичности). [12]

.2 Ресурсосбережение в радиоэлектронной промышленности

В процессе хозяйственной деятельности ресурсы предприятия занимают одно из центральных мест, поэтому вопрос ресурсосбережения и определения оптимального соотношения ресурсов на предприятии очень актуален в настоящее время. Финансовая политика в области ресурсов направленно воздействует на долговременное состояние предприятия, а так же определяет его текущее состояние. Она диктует тенденции экономического развития, перспективный уровень научно-технического прогресса, состояние производственных мощностей предприятия.

Актуальность данной темы помимо прочего заключается в том, что в процессе хозяйственной деятельности практически все белорусские предприятия сталкиваются с проблемой нехватки ресурсов для обеспечения нормальной работы.

Классификация ресурсов и их характеристика.

Производство различных благ и вся хозяйственная деятельность базируются на использовании различных экономических ресурсов. Под экономическими ресурсами понимают все виды ресурсов, используемые в процессе товаров и услуг. К ресурсам предприятия относятся:

Земля (природные ресурсы) - капитал предприятия;

Кадровый потенциал;

Предпринимательские способности.

Земля − во-первых, это место обитания и жизнедеятельности более чем семи миллиардов человек. Во-вторых, на земле как на территории также расположены производственные и другие предприятия. В-третьих, земля, имеющая биологические свойства плодородия, служит объектом сельского и лесного хозяйства. В-четвертых, она является также источником полезных ископаемых, водных и других ресурсов. Говоря о земле как о факторе производства, экономическая теория учитывает все функции природных факторов в хозяйстве.

Основные фонды - это часть производственных фондов, которая вещественно воплощена в средствах труда, сохраняет в течение длительного времени свою натуральную форму, переносит по частям стоимость продукции и возмещается только после проведения нескольких производственных циклов.

В зависимости от назначения основные фонды делятся на:

Основные производственные фонды;

Основные непроизводственные фонды.

К основным производственным относятся фонды, которые непосредственно участвуют в производственном процессе или создают условия для производственного процесса (производственные здания, трубопроводы и др.)

Основные непроизводственные фонды - это объекты бытового и культурного назначения, медицинские учреждения и др.

Оборотные средства - это совокупность денежных средств, авансируемых для создания оборотных производственных фондов и фондов обращения, обеспечивающих непрерывный кругооборот денежных средств.

Далее следует отметить, что к оборотным производственным фондам относятся предметы труда (сырье, основные материалы и полуфабрикаты, вспомогательные материалы, топливо, тара, запасные части, средства труда со сроком службы не более 1 года или стоимостью не более пятидесятикратного установленного минимального размера оплаты труда в месяц (МБП и инструменты), незавершенное производство и расходы будущих периодов.

К фондам обращения относятся средства предприятия, вложенные в запасы готовой продукции, товары отгруженные, но неоплаченные, а также средства в расчетах и денежные средства в кассе и на счетах.

Оборотные производственные фонды вступают в производство в своей натуральной форме и в процессе изготовления продукции целиком потребляются. Они переносят свою стоимость на создаваемый продукт.

Оборотные средства обеспечивают непрерывность производства и реализации продукции.

Фонды обращения связанные с обслуживанием процесса обращения товаров. Они не участвуют в образовании стоимости, а являются ее носителями. После изготовления продукции и ее реализации стоимость оборотных средств возмещается в составе выручки от реализации продукции, что создает возможность систематического возобновления процесса производства. Он осуществляется путем непрерывного кругооборота средств предприятия.

В своем движении оборотные средства проходят последовательно 3 стадии: денежную, производственную и товарную.

Эффективное использование ресурсов во многом зависит от принципов организации производства. Так ритмичность, слаженность и высокая результативность зависит от оптимальных размеров оборотных средств. Поэтому большое значение приобретает процесс нормирования оборотных средств, который относится к текущему финансовому планированию на предприятии. Для формирования оборотных средств предприятие использует собственные и приравненные к ним средства, а также привлеченные и заемные пассивы. Источниками формирования оборотных средств могут быть: прибыль, кредиты, акционерный (уставный) капитал, паевые взносы, бюджетные средства, перераспределенные ресурсы, кредиторская задолженность и др.

Отдельно выделяется категория денежного капитала.

Финансовые ресурсы - это денежные средства, имеющиеся в распоряжении предприятия и предназначенные для осуществления текущих затрат по расширенному воспроизводству для выполнения финансовых обязательств и экономического стимулирования работающих. Финансовые ресурсы направляются так же на содержание и развитие объектов непроизводственной сферы, потребление, накопление в специальные резервные фонды и др.

Формирование финансовых ресурсов происходит за счет целого ряда источников. Первоначальное формирование финансовых ресурсов происходит в момент учреждения предприятия, когда образуется уставный капитал. В основном же финансовые ресурсы формируются за счет прибыли, а также перечисленных в выше изложенной схеме источников. Кадры или трудовые ресурсы предприятия - совокупность работников различных профессионально-квалификационных групп, занятых на предприятии и входящих в его списочный состав. Трудовые ресурсы приводят в движение материальные элементы производства, создают продукт, стоимость и прибавочный продукт в форме прибыли.

Отличие данного вида ресурсов от других заключается в том, что каждый наемный работник может отказаться от предложенных условий и потребовать изменения условий труда, переобучения другим профессиям, может уволиться с предприятия по собственному желанию. Кадровый состав предприятия и его изменения имеют определенные количественные, качественные и структурные характеристики, которые могут быть с меньшей или большей степенью достоверности изменены и отражены следующими абсолютными и относительными показателями:

списочная и явочная численность работников предприятия и его внутренних подразделений отдельных категорий и групп на определенную дату;

Среднесписочная численность работников предприятия и его внутренних подразделений за определенный период;

Удельный вес работников отдельных подразделений в общей численности работников предприятия;

Темпы роста (прироста) численности работников предприятия за определенный период;

Средний разряд рабочих предприятия;

Удельный вес служащих, имеющих высшее или среднее специальное образование в общей численности служащих и работников предприятия;

Средний стаж работы по специальности руководителей и специалистов предприятия;

Текучесть кадров по приему и увольнению работников;

Фондовооруженность труда работников и рабочих на предприятии и др.

Совокупность перечисленных и ряда других показателей может дать представление о количественном, качественном и структурном состоянии персонала предприятия и тенденциях их изменения для целей управления персоналом, в том числе планирования, анализа и разработки мероприятий по повышению эффективности использования трудовых ресурсов предприятия.

Эффективность использования трудовых ресурсов предприятия характеризует производительность труда, которая определяется количеством продукции, произведенной в единицу рабочего времени, или затратами труда на единицу произведенной продукции или выполненной работы.

В современной рыночной экономике и жесткой конкуренции, в условиях переходного периода, в котором находится Беларусь сегодня, довольно актуальным стал вопрос об экономии и рациональном использовании ресурсов.

В последнее десятилетие проблема экономии ресурсов на предприятии особенно обострилась. Необходимо осуществлять техническое перевооружение или реконструкцию действующих предприятий - перевести их на ресурсосберегающие технологии.

Ресурсосбережение - это совокупность мер по экономному и эффективному использованию всех факторов производства, общее свойство которых состоит в потенциальной возможности их участия в производстве (производственные ресурсы) и в потреблении(потребительские ресурсы). Ресурсосбережение означает использование всех видов ресурсов (материальных, трудовых, природных, финансовых и других) для решения задач экономического и социального развития. Поскольку потребности людей и общества стремительно растут, а ресурсы ограничены и редки, то роль ресурсосбережения в решении коренной триединой проблемы: что, как, для кого производить все возрастает. Ресурсосбережение охватывает не только факторы производства, но и продукцию, поскольку продукция одной отрасли потребляется в другой, связанной с ней общественным разделением труда.

Ресурсосбережение предусматривает удовлетворение потребности народного хозяйства в их приросте преимущественно за счет экономии. Достигается это путем комплексного использования ресурсов, устранения потерь при добыче, транспортировке и хранении, сокращении отходов при переработке, более широкого вовлечения в хозяйственный оборот вторичных ресурсов и попутных продуктов, путем улавливания ценных продуктов из отходящих газов и водных стоков, утилизации отбросов и др. Оно должно обеспечиваться на всех стадиях производства: при добыче, транспортировке, хранении, погрузке - разгрузке, разделке, переработке и т.п.

Соблюдение ресурсосбережения - важная характеристика качества техники и технологии. Техника считается ресурсосберегающей, если она требует меньше расхода ресурсов на изготовление и эксплуатацию. Ресурсосберегающей технологией называют технологию малоотходную или безотходную. Необходимость ресурсосбережения вызвана дефицитом многих видов ресурсов, истощением их запасов в природе, значительным удорожанием добычи и другими факторами.

В связи с переходом к интенсивному ресурсосберегающему типу экономического роста, основанного на использовании достижений НТР, снижении фондоемкости и материалоемкости продукции, повышения производительности труда, улучшении технико-экономических показателей и качества продукции возрастают возможности ресурсосбережения. Важное значение в решении проблемы ресурсосбережения имеет научно-технический прогресс. [13]

.3 Государственное регулирование в области энергосбережения

В целях укрепления экономической безопасности государства 14 июня 2007 года Президентом Республики Беларусь подписана Директива № 3 "Экономия и бережливость - главные факторы экономической безопасности государства".

Государственное регулирование в области энергосбережения и повышения энергетической эффективности осуществляется путем установления:

Требований к обороту отдельных товаров, функциональное назначение которых предполагает использование энергетических ресурсов;

Запретов или ограничений производства и оборота в Республике Беларусь товаров, имеющих низкую энергетическую эффективность, при условии наличия в обороте или введения в оборот аналогичных по цели использования товаров, имеющих высокую энергетическую эффективность, в количестве, удовлетворяющем спрос потребителей;

Обязанности по учету используемых энергетических ресурсов;

Требований энергетической эффективности зданий, строений, сооружений;

Обязанности проведения обязательного энергетического обследования;

Требований к энергетическому паспорту;

Обязанности проведения мероприятий по энергосбережению и повышению энергетической эффективности в отношении общего имущества собственников помещений в многоквартирном доме;

Требований энергетической эффективности товаров, работ, услуг, размещение заказов на которые осуществляется для государственных или муниципальных нужд;

Требований к региональным, муниципальным программам в области энергосбережения и повышения энергетической эффективности;

Требований к программам в области энергосбережения и повышения энергетической эффективности организаций с участием государства или городского образования и организаций, осуществляющих регулируемые виды деятельности;

Основ функционирования государственной информационной системы в области энергосбережения и повышения энергетической эффективности;

Обязанности распространения информации в области энергосбережения и повышения энергетической эффективности;

Обязанности реализации информационных программ и образовательных программ в области энергосбережения и повышения энергетической эффективности.

4.4 Энергосбережение в радиоэлектронной промышленности

Энергосбережение (экономия электроэнергии) - реализация правовых, организационных, научных, производственных, технических и экономических мер, направленных на эффективное (рациональное) использование (и экономное расходование) топливноэнергетических ресурсов и на вовлечение в хозяйственный оборот возобновляемых источников энергии .Энергосбережение - важная задача по сохранению природных ресурсов.

Эффекты от мероприятий энергосбережения можно разделить на несколько групп:

Экономические эффекты у потребителей (снижение стоимости приобретаемых энергоресурсов);

Эффекты повышения конкурентоспособности (снижение потребления энергоресурсов на единицу производимой продукции, энергоэффективность производимой продукции при ее использовании);

Эффекты для электрической, тепловой, газовой сети (снижение пиковых нагрузок, минимизация инвестиций в расширение сети);

Экологические эффекты;

Связанные эффекты (внимание к проблемам энергосбережения приводит к повышению озабоченности проблемами общей эффективности системы - технологии, организации, логистики на производстве, системы взаимоотношений, платежей и ответственности в ЖКХ, отношения к домашнему бюджету у граждан).

Повышение энергоемкости производства, количества техники, задействованной в производственных процессах, а также постоянный рост цен на энергоносители является серьёзным фактором, увеличивающим важность вопроса об экономии электроэнергии. Универсальных способов экономить электроэнергию на данный момент не существует, но разработаны методики, технологии и устройства, помогающие вывести энергосбережение на качественно новый уровень.

Вопрос экономии электроэнергии многоплановый и нужен стратегический подход, для того чтобы максимально эффективно использовать все производственные мощности при минимально возможных энергетических затратах. Подход к экономии электроэнергии основан на использовании энергосберегающих технологий, которые призваны уменьшить потери электроэнергии. Существует немало устройств, которые позволяют добиться уменьшения потерь при работе оборудования, основными из которых являются конденсаторные установки и частотно-регулируемые приводы, при эксплуатации различных бытовых осветительных приборов и устройств охранной сигнализации, приборов таймерного типа, позволяющих автоматически отключать различные электроустановки при перерывах в работе и быстро их включать в нужный момент времени.

Применение устройств, подобных разрабатываемой сигнализации позволяет обеспечить значительную экономию электроэнергии за счёт введения режима ожидания, учитывая, что устройство работает круглосуточно. Экономия электроэнергии составляет более чем в 25 раз.

Как видим, использование энергосберегающего оборудования и энергосберегающих технологий ведет не только к прямому уменьшению потребления электроэнергии, но и обеспечивает дополнительные преимущества. Особо актуально использование энергосберегающего оборудования на предприятиях тяжелой промышленности и на крупных производственных комплексах, где нерациональное потребление электроэнергии ведёт к огромным финансовым потерям. Также разумным является использование энергосберегающих технологий в плане повышения качества электроэнергии, что положительно отражается на качестве работы оборудования, на сроке его службы. [13]

. ОХРАНА ТРУДА И ТЕХНИКА БЕЗОПАСНОСТИ

Конституция Республики Беларусь от 24.11.1996 г. в качестве одного из основных прав граждан закрепила право на охрану здоровья (ст. 45). Естественным производным из этого является и право работника на здоровые и безопасные условия труда, которые также в качестве отдельных принципов и в форме субъективного права закреплены в статьях Конституции, право на труд (ст.41), на отдых (ст.43), на обеспечение в старости и в случае болезни (ст.47).

Охрана труда - система обеспечения безопасности жизни и здоровья работников в процессе трудовой деятельности, включающая правовые, социально-экономические, организационно-технические, санитарно-гигиенические, лечебно-профилактические, реабилитационные и иные мероприятия.

Выраженные в правовой форме и в первую, очередь закрепленные в трудовом законодательстве, все эти нормы образуют, важнейший правовой институт особенной части трудового права, хотя, конечно, нельзя при этом не учитывать, что под охраной труда в широком смысле слова следует понимать все трудовое право, поскольку все его нормы направлены на защиту интересов всех работающих.

В узком смысле слова под охраной труда понимается правовой институт трудового права, объединяющий нормы, непосредственно направленные на обеспечение условий труда, безопасных для жизни и здоровья работников.

Он включает следующие группы норм:

Правила по технике безопасности и производственной санитарии;

Специальные нормы охраны труда лиц, работающих в тяжелых, вредных и опасных производственных условиях;

Нормы по охране труда женщин, несовершеннолетних и лиц с пониженной трудоспособностью;

Нормы, регулирующие деятельность органов государственного надзора и общественного контроля, а также устанавливающие ответственность за нарушения законодательства об охране труда

Нормы, регулирующие планирование и организацию работы по охране труда.

Эти нормы, объединенные одной целью, могут приниматься как на локальном уровне, так и в централизованном порядке.

Так, первые четыре группы должны приниматься в централизованном порядке, чтобы установить единые стандарты вредности, тяжести и других неблагоприятных условий в обществе и возможности их устранения и нейтрализации, так же как и нормы, регулирующие деятельность органов надзора - единых органов в рамках государства. Однако третья устанавливает в централизованном порядке лишь минимум гарантий, которые могут быть повышены в локальных актах при условии финансовых возможностей предприятий.

Нормы же, регулирующие планирование и организацию работы по охране труда, наоборот, в большинстве случаев имеют локальный характер, содержатся в коллективных договорах и соглашениях.

Особый характер имеют нормы, устанавливающие ответственность за нарушение правил охраны труда. В отличие от всех других, составляющих рассматриваемый институт охраны труда, они также входят и в институты других отраслей права, ибо санкции, предусмотренные за соответствующие правонарушения, содержатся не только в трудовом, но и в административном и даже в уголовном отраслях права.

С учетом содержания норм всего этого института, а также формы источников нормативные акты по охране труда включают:

Стандарты Системы стандартов безопасности труда (государственные, отраслевые, стандарты предприятия);

Санитарные правила, нормы и гигиенические нормативы;

Правила устройства и безопасной эксплуатации (пожарной, ядерной, радиационной, лазерной, биологической, технической, взрыво- и электро- безопасности);

Правила по охране труда и инструкции по охране труда.

.1 Общие требования безопасности

К работе по ремонту и обслуживанию радиоаппаратуры допускаются лица не моложе 18 лет, прошедшие медицинский осмотр, обучение и общий инструктаж по технике безопасности непосредственно на рабочем месте.

После проверки знаний безопасности, способов производства работ на технике выдается соответствующее удостоверение. В дальнейшем, знания рабочими правил техники безопасности проверяется ежегодно.

Каждый работник по ремонту и обслуживанию радиоаппаратуры должен хорошо знать правила технической эксплуатации электроустановок (теле и радиоаппаратуры) и иметь соответствующую группу по электробезопасности (4 группу).

Работник по ремонту и обслуживанию радиоаппаратуры обязан строго выполнять правила техники безопасности, установленные для персонала, обслуживающиго теле и радиоаппаратуру.

Необходимо строго выполнять правила внутреннего распорядка.

.2 Требования безопасности до начала работы

Работник по ремонту и обслуживанию радиоаппаратуры обязан привести в порядок спецодежду, застегнуть манжеты, чтобы не было развивающихся концов.

Необходимо осмотреть и привести в порядок рабочее место, убрать мешающие работе предметы, проверить исправность рабочего инструмента и расположить его в удобном и безопасном для пользования порядке.

Принять меры, исключающие возможность подачи напряжения к месту работы.

Получить необходимые защитные средства.

.3 Требования безопасности во время работы

Работать можно только исправным инструментом и применять его по прямому назначению. Рукоятки инструмента должны иметь защитную изоляцию.

При подготовке радиоаппаратуры к ремонту, в обязательном порядке снять напряжение. Проверять наличие напряжения в сети нужно только специальными приборами: вольтметром, указателем напряжения.

При профилактическом обслуживании радиоаппаратуры быть внимательным, особенно при обследовании электрических вводов.

Рассмотрение плавких вставок предохранителей следует производить при снятом напряжении.

Запрещается оставлять оголенные провода без изоляции даже без напряжения.

При обслуживании оборудования с лестниц-стремянок, лестницы должны быть оборудованы крючьями, не позволяющими им произвольно раздвигаться во время работы. Высота приставной лестницы не должна превышать 5м.

Изоляция электропроводки должна быть исправна. Нельзя оставлять под напряжением электропроводку с поврежденной изоляцией.

При использовании электропаяльника необходимо следить, чтобы он был заземлен и имел фиксированную подставку.

При перерывах в работе, при переноске электрофицированного инструмента на другое место, инструмент необходимо отключить. Запрещается оставлять без надзора электрофицированный инструмент, подключенный к электросети.

При ремонте радиоаппаратуры по вызову, на дому выполняются все правила электробезопасности с личной ответственностью за безопасность производства работ работника по монтажу и ремонту радиоаппаратуры.

Для уборки пыли с радиоаппаратуры необходимо пользоваться пылесосом или специальной щеткой и только при отключенном напряжении на аппаратуре.

.4 Требования безопасности по окончании работ

Привести в порядок рабочее место, проверить и сложить инструменты, приспособления и индивидуальные защитные средства.

Сообщить руководителю о всех замечаниях в процессе работы.

Вымыть руки с мылом, снять одежду.

.5 Требования безопасности в аварийных ситуациях

При возникновении пожара на радиоаппаратуре, нужно немедленно отключить её от сети, накинуть одеяло, прекратив доступ воздуха к внутренним частям устройства, поставить в известность руководителя.

При получении травмы необходимо вызвать скорую медицинскую помощь, поставить в известность руководителя. [14]

. РАСЧЕТ ЭКОНОМИЧЕСКИХ ПОКАЗАТЕЛЕЙ

К основным экономическим показателям относятся себестоимость продукции и отпускная цена.

Себестоимость - это стоимостная оценка используемых в процессе производства продукции (работ, услуг) природных ресурсов, сырья, материалов, топлива, энергии, основных фондов, трудовых ресурсов и других затрат на ее производство и реализацию.

Отпускная цена - цена на продукцию, отпускаемую заготовительными организациями. [15]

Составим смету затрат на разработку программно-аппаратного терминала, которая рассчитывается по следующим статьям: материалы и комплектующие изделия; расходы на оплату труда; отчисление в фонд социальной защиты населения; командировочные расходы; услуги сторонних организаций; прочие расходы.

Расчет затрат по статье “Сырье и материалы” представлен в таблице 6.1.

Таблица 6.1

Расчет затрат на сырье и материалы

Наименование

Единица измерения

Норма расхода

Цена, руб.

Сумма, руб

Припой ПОС-61

кг

0,001405

270000

379

Провода

м

0,16

630

101

Флюс ФКТ

л

0,000102

75600

8

Итого:

488

Транспортно-заготовительные расходы ( =15%)73,2


Отходы(вычитаются)

24,4

Итого с транспортно-заготовительными расходами

536


Расчет затрат по статье “Покупные комплектующие изделия, полуфабрикаты и услуги производственного характера” представлен в таблице 6.2.

Расчет затрат на комплектующие изделия и покупные детали

Наименование материалов

Кол. на 1 изделие (шт.)

Стоимость единицы (руб.)

Общая стоимость изделий (руб.)

Микросхема LM 3914N-1

4

20600

82400

Индикатор REC-A10ZAR-G

4

2500

10000

Резисторы C1-4

13

50

650

Резисторы СП3 -38

4

500

2000

Итого:

95050

Транспортно-заготовительные расходы ( =15%)14258


Итого с транспортно-заготовительными расходами

109308


Следующий расчет - основная заработная плата рабочих, занятых монтажом, сбором и наладкой одного конструктивного элемента.

Величина основной зарплаты рассчитывается на основе трудоемкости работ, выполняемых рабочими разной квалификации, определяется по формуле (6.1):

ЗO = ΣgJ × rJ, (6.1)

где gj - затраты труда рабочего j-разряда, при производстве единицы продукции (чел-час);

rj - часовая тарифная ставка j-разряда (принимается по единой тарифной сетке). [16] Часовая тарифная ставка разряда рассчитывается исходя из месячной ставки 1 разряда, принятой на данном предприятии, тарифного коэффициента и определяется по формуле (6.2):

Чтарф= С1 × Ктар /176, (6.2)

где С1 - месячная ставка 1 разряда (210000 руб.);

Ктар - тарифный коэффициент разряда;

часов - количество рабочих часов в месяц (22×8).

Результаты расчётов заносятся в таблицу 6.3.

Таблица 6.3

Расчет основной заработной платы рабочих

Наименование вида операции

Разряд работы

Тарифные коэфф. разряда

Часовая тарифная ставка данного разряда, руб/ч

Норма времени по операции, нормо-час

Расценка, руб

Заготовительные

3

2,91735

3481

1

3481

Сборочные

4

2,94689

3516

1

3516

Наладочные

6

3,0343

3620

1,5

5430

Итого

12427

Премия (20%)

2485

Всего заработной платы

14912


Следующим пунктом расчёта будет расчёт себестоимости и отпускной цены продукции. Себестоимость продукции - это суммарные издержки производства и реализации ее. Все затраты приводятся к единому временному периоду (году).

Отпускная цена продукции предприятия-изготовителя состоит из: полной себестоимости, плановой прибыли на единицу продукции, отчислений в республиканские фонды и налога на добавленную стоимость.

Расчет себестоимости и отпускной цены сведём в таблицу 6.4.

Таблица 6.4

Расчет розничной цены

Наименование статьи затрат

Обозначение

Формулы расчетов

Значение, руб.

Материалы и сырье

РМ

таблица 6.1

536

Покупные полуфабрикаты и комплектующие

РК

таблица 6.2

109308

Основная зарплата рабочих

З0

таблица 6.3

12427

Дополнительная зарплата рабочих

ЗД

20% З0

2485

Отчисления в фонд социальной защиты

РСОЦ

34% (З0+ЗД)

5070

Износ инструментов и приспособлений целевого назначения

РИЗ

5% З0

621

Общепроизводственные расходы

РОБП

150% З0

18640

Общехозяйственные расходы

РОБХ

150% З0

18640

Прочие производственные расходы

РПР

3% З0

373

Производственная себестоимость

СПР

РМ+РК+З0+ЗД+РСОЦ+ +РИЗ+РОБП+РОБХ+РПР

168100

Коммерческие расходы

РКОМ

1% СПР

1681

Полная себестоимость

СП

СПР +РКОМ

169781

Плановая прибыль на единицу продукции

ПЕД

25% СП

42445

Оптовая цена предприятия

ЦОПТ

СП +ПЕД

212226

Налог на добавленную стоимость

НДС

20% ЦОПТ

42445

Отпускная цена

ЦОТП

ЦОПТ + НДС

254671


Данный продукт, при условии спроса конкретными предприятиями и организациями, будет реализовываться на внутреннем и внешнем рынках РБ. Указанная отпускная цена позволяет данному устройству успешно конкурировать с аналогичными стендами для тестирования блоков питания форм-фактора АТХ промышленного производства.

Использование распространённых и легко доступных элементов позволяет сократить затраты на поиск, заказ и транспортировку составляющих. Одним из основных достоинств данного устройства является короткое время, необходимое для его сборки. Это позволяет сократить время от поступления заказа до изготовления готового устройства и реализации его заказчику.

ЗАКЛЮЧЕНИЕ

Блоки питания персональных компьютеров являются неотъемлемой составной частью системного блока. Своевременное техническое обслуживание БП позволяет предотвратить выход из строя сложных и дорогостоящих элементов ПК. От правильного функционирования блока питания зависит работоспособность всей компьютерной системы в целом.

Для своевременного диагностирования неисправностей или отклонения характеристик БП от номинальных значений необходимо специализированное оборудование - стенды для тестирования блоков питания.

В данном дипломном проекте был разработан стенд для тестирования БП АТХ. Также были рассмотрены вопросы совместимости блоков питания разных форм-факторов. Рассматривались вопросы охраны труда и техники безопасности, была проведена оценка экономических характеристик данной разработки. Был рассмотрен вопрос энергосбережения.

СПИСОК ИСПОЛЬЗУЕМЫХ ИСТОЧНИКОВ И ЛИТЕРАТУРЫ

1.   Кучеров, Д.П. Источники питания ПК и периферии / Д.П. Кучеров. − СПб.: Наука и техника, 2002.

2.       Куличков, А.Б. Импульсные блоки питания для IBM PC / А.Б. Куличков. − М.: ДМК пресс, 2005.

.        Кучеров, Д.П. Современные источники питания ПК и периферии / Д.П. Кучеров. − СПб.: Наука и техника, 2007.

.        Мюллер, С. Модернизация и ремонт ПК / С. Мюллер. − М.: Вильямс, 2011.

.        Граф, Р.Ф. Энциклопедия электронных схем / Р.Ф. Граф. − М.: Додэка-XXI, 2009.

.        Старков, В.В. Архитектура персонального компьютера организация, устройство, работа ПК / В.В. Старков. − М.: Горячая линия-Телеком, 2009.

.        Ан, П. Сопряжение ПК с внешними устройствами / П. Ан. − М.: Вильямс, 2011.

.        Мэк, Р. Импульсные источники питания. Теоретические основы проектирования и руководство по практическому применению / Р. Мэк. − М.: Додэка-XXI, 2007.

.        Пис, Р.А. Практическая электроника аналоговых устройств / Р.А. Пис. − М.: ДМК пресс, 2001.

.        Шустов, М.А. Практическая схемотехника / М.А. Шустов. − М.: Альтекс, 2003.

.        Фрумкин, Г.Д. Расчёт и конструирование радиоэлектронной аппаратуры / Г.Д. Фрумкин. − М.: Высшая школа 1985.

.        Поспелова, Т.Г. Основы энергосбережения / Т.Г. Поспелова. − Мн.: Белорусский дом печати,2000.

.        Свидерская, О.В. Основы энергосбережения / О.В. Свидерская. − Мн.: Белорусский дом печати, 2000.

.        Инструкция по охране труда при ремонте радиоэлектронной аппаратуры: [Электронный ресурс]. − Инструкции по охране труда. Инструкции по технике безопасности. Библиотека инструкций на OHRANATRUDA.RU.- Режим доступа: http://www.ohranatruda.ru/ot_biblio/instructions/search/ index.php?q=%ED%E0%EB%E0%E4%EA%E5&where=&how=d − Дата доступа: 07.04.2012.

.        Семёнова, В.М. Экономика предприятия. Учебник для вузов / В.М.Семёнова. − СПб.: Питер, 2009.

.        Добрынина, А.И. Экономическая теория / А.И. Добрынина. − СПб.: Питер, 2009.

Похожие работы на - Проектирование стенда для тестирования блоков питания АТХ

 

Не нашли материал для своей работы?
Поможем написать уникальную работу
Без плагиата!
Без нейросетей!