Микропроцессорная система экологического мониторинга вредных газовых выбросов

  • Вид работы:
    Дипломная (ВКР)
  • Предмет:
    Информатика, ВТ, телекоммуникации
  • Язык:
    Русский
    ,
    Формат файла:
    MS Word
    1,6 Мб
  • Опубликовано:
    2012-04-18
Вы можете узнать стоимость помощи в написании студенческой работы.
Помощь в написании работы, которую точно примут!

Микропроцессорная система экологического мониторинга вредных газовых выбросов

ВВЕДЕНИЕ

Экология решает одну из важнейших проблем современности - изучение взаимоотношений человека с окружающей средой. Необходимость этого обусловлена, прежде всего, негативными экологическими последствиями за счет воздействия антропогенных факторов на биосферу.

За наблюдением факторов, воздействующих на окружающую среду, оценки фактического состояния и прогнозом состояния природной среды закреплен мониторинг. Мониторинг - процесс систематического или непрерывного сбора информации о параметрах сложного объекта или деятельности для определения тенденций изменения параметров.[1].

В науке, технике, производстве и нашем быту широко применяются газоаналитические приборы и системы, используемые для измерения количественных характеристик и параметров как физических, так и технологических процессов, для сбора, передачи и обработки информации.

В настоящее время достаточно широкое распространение получили газоаналитические приборы и системы, основанные на физических методах анализа (оптические, электрохимические, фотоколориметрические) контролирующие содержание газообразных веществ в атмосфере. Одним из характерных качеств такой аппаратуры является возможность анализа газовых смесей, обладающих широким разбросом физико-химических параметров (температуры, влажности, состава, запыленности, давления, наличия вредных и агрессивных сред и др.). Это обстоятельство позволяет создавать большое число элементов пробоподготовки и газовых схем в целом, обладающих более совершенными показателями по надежности и характеру решаемых задач. Весьма важным в газоаналитической технике также является повышение селективности анализа или уменьшение погрешностей от неинформативных компонентов газовой пробы, что позволит осуществлять надежный анализ многокомпонентных газовых смесей.[2].

1 ПОСТАНОВКА ЗАДАЧИ

В данном дипломном проекте предлагается разработать аппаратно-программный комплекс «Микропроцессорная система экологического мониторинга вредных газовых выбросов» ориентированной на использование в организациях, работающих в сфере санитарно-эпидемиологического надзора, а также, всех учреждений, которые занимаются экологическим мониторингом окружающей среды. В частности предназначены для экспресс-анализа воздушных и газовых сред с целью оптимизации сжигания топлива, контроля вредных выбросов, контроля техпроцессов и т.д. Применяются на предприятиях теплоэнергетики, водопроводно-канализационного хозяйства, черной и цветной металлургии, на полигонах и хранилищах радиоактивных веществ, переработки и транспортировки нефти и газа, химической промышленности, в инспекциях по экологическому контролю, инспекциях по безопасности труда, СЭС и т.д.

Система должна решать следующий круг задач:

Конечная цель проектирования - микропроцессорная система экологического мониторинга переносного типа с передачей результатов исследования по мобильной связи заинтересованным организациям и хранение её на диске. Газоанализатор должен обладать цифровым дисплеем, кнопками управления и GSM-модулем.

Система должна быть оформлена в виде малогабаритного прибора с возможностью контроля следующих газов:

-  CO - угарный газ, окись углерода, монооксид углерода;

-       CO2 - углекислый газ, диоксид углерода, двуокись углерода, угольный ангидрид, углекислота;

-       SO2 - диоксид серы, сернистый газ, сернистый ангидрид;

-       CH4 - метан, углеводород;

-       NO - мон(о)оксид азота, окись азота, нитрозил-радикал.

Входные данные - данные, принимаемые с датчиков.

Выходные данные - результат преобразованных значений.

Технико-экономическое обоснование проекта должно содержать расчет экономического эффекта от продажи системы.

В разделе охраны труда и окружающей среды необходимо рассчитать параметры системы молниезащиты.

В разделе гражданской обороны необходимо произвести оценку радиационной обстановки на предприятии при загрязнении радиоактивными веществами после аварии на атомной электростанции.

2 ОБЗОР ЛИТЕРАТУРНЫХ ИСТОЧНИКОВ

.1 Общие сведения о системах газового анализа

Анализ смесей газов с целью установления их качественного и количественного состава, называют газовым анализом.

Газовый анализ - это анализ смесей газов, целью которого является определение их качественного и количественного состава. Газовый анализ осуществляется при помощи специальных приборов, газоанализаторов. По принципу действия газоанализаторы бывают ручными и автоматическими. В любом случае основной метод анализа газовой смеси заключается в последовательном поглощении газов различными реагентами, однако автоматические газоанализаторы способны также определить физические или физико-химические характеристики газовой смеси и ее отдельных составляющих. Автоматические газоанализаторы в настоящее время более распространены. Газоанализаторы широко применяются в различных отраслях промышленности, в медицине, науке, на сервисных станциях.[3].

Газоанализаторы можно подразделить:

По типу:

-  Стационарные

Тяжелые и громоздкие газоанализаторы, предназначенные для длительной непрерывной работы, являются стационарными. Стационарные газоанализаторы используются преимущественно для непрерывного измерения объемной доли различных газов в составе газовоздушных смесей.

-  Переносные

Переносные газоанализаторы представляют собой менее габаритные, по сравнению со стационарными приборами, изделия, которые могут быть без особого труда перемещены с одного объекта на другой и достаточно просто запущены в работу. Как и для стационарных, количество измеряемых газов индивидуально для каждого прибора в зависимости от набора датчиков.

-  Портативные

Портативные газоанализаторы - это малогабаритные и легкие приборы. Основное качество портативных газоанализаторов - мобильность. Приборы применяются в местах, где невозможно или нерационально применение стационарных систем и приборов - при добыче, переработке и транспортировке нефти и газа, в колодцах, тоннелях, водоканалах и объектах общепромышленного назначения и АЗС.

По назначению:

-    Бытовые

Бытовой газоанализатор - это, обычно, недорогая модель, предназначенная для массового применения. Бытовой газоанализатор может быть использован для обнаружения утечки газа, автоматического управления вентиляционным оборудованием, для нормализации газовой обстановки. Применяются такие приборы индивидуально или на предприятиях коммунального хозяйства. Бытовые газоанализаторы характеризуются, как правило, небольшими размерами и низким энергопотреблением.

-  Для обеспечения безопасности работ

Приборы применяются в целях обеспечения безопасности работ в производственных помещениях, подземных коллекторах, колодцах, проходных каналах, тоннелях, гаражах и других объектах, где могут возникать скопления газов. Это могут быть как стационарные системы, так и переносные приборы газового контроля.

-  Для контроля технологических процессов

безопасности, которые применяются для измерения предельной допустимой концентрации рабочей зоны, контроля содержания концентрации газа в технологических процессах и в помещениях, для контроля технологических газовых сред и сигнализируют о возникшей опасности. Широко применяются на предприятиях большинства отраслей промышленности.

-    Для контроля промышленных выбросов

Используются для мониторинга газовых выбросов промышленных предприятий и тепловых станций, контроля выбросов загрязняющих веществ из труб заводов и контроля выбросов загрязняющих веществ из выхлопных труб автомобилей.

-    Для экологического контроля

Приборы для экологического контроля атмосферы и проведения экологической экспертизы. Для постоянного автоматического экологического контроля теплоэнергетических установок широко используются некоторые модели газоанализаторов.[4].

2.2 Обзор систем измерения вредных газовых выбросов

.2.1 Газоанализаторы стационарного типа

Газоанализатор многокопоненнтных газовых смесей ГАММА-100 (рис. 2.1)

Рисунок 2.1 - Газоанализатор многокопоненнтных газовых смесей ГАММА-100

Предназначен для автоматического непрерывного контроля одного, двух или трех компонентов из следующего набора газов: СО, СО2, SО2, H2, N2, CН4, NO, О2. Область применения: в системах контроля технологических процессов, окружающей среды и газовых выбросов промышленных предприятий. Тип газоанализатора - стационарный. Способ забора пробы - принудительный. Принцип работы - оптико-абсорбционный, термомагнитный;

Перечислим основные достоинства:

-  возможность одновременного измерения до 3-х компонентов;

-       введение термо- и влагокомпенсации, что значительно повышает стабильность показаний;

-       увеличение межкалибровочного интервала для термокондуктометрического датчика до 30 суток; для термомагнитного до 6 месяцев (для ряда шкал);

-       учет взаимных влияний изменяемых компонентов;

-       возможность использования дополнительной оболочки со степенью защиты IР54 и подогревом;

-       самодиагностика с выдачей результатов на дисплей;

-       мощные пороговые реле 250 В, 25 А;

-       наличие звуковой сигнализации;

-       цифровые выходы RS 232 и RS 485.

Дополнительные характеристики приведены в приложении А.

Стационарная система мониторинга газовых выбросов SWG 200 (рис. 2.2)

Рисунок 2.2 - Внешний вид газоанализатора SWG 200

200 - стационарная система мониторинга выбросов в атмосферу токсичных газов с источников постоянного загрязнения атмосферы: крупных котельных установок, ТЭЦ и промышленных предприятий. Высокая стабильность и точность показаний достигаются за счет комбинации электрохимических и инфракрасных сенсоров. Система устанавливается в непосредственной близости от места отбора пробы. Измеренные данные отображаются на большом встроенном дисплее и передаются в виде унифицированных аналоговых и цифровых сигналов

Особенности прибора следующие:

-  одновременное измерение концентраций 6-ти газов. Измерительные сенсоры: О2 - электрохимический, циркониевый или парамагнитный (по выбору); СО, NO, NO2 - электрохимические; инфракрасные - СО, СО2, СН4;

-       русская версия экранного меню прибора;

-       все электрохимические сенсоры с увеличенным сроком службы;

-       встроенный охладитель на элементе Пельтье для точного и длительного измерения концентрации газов;

-       программа самодиагностики всех функций прибора;

-       встроенный дисплей и клавиатура позволяют осуществлять контроль измеряемых параметров и управление системой по месту замеров;

-       серийный интерфейс RS 232/RS 485 для передачи данных на ПК, с программным обеспечением для обработки данных на ПК. Унифицированные аналоговые выходы: 4...20 мА;

-       работа в автоматическом режиме согласно заданной программе с периодической продувкой газового тракта свежим воздухом и калибровкой прибора;

-       мониторинг уровня конденсата;

-       платинородиевые термопары, позволяющие проводить анализ дымовых газов при высоких температурах: до 1700 °C.

Дополнительные характеристики приведены в приложении А.

2.2.2 Газоанализаторы переносного типа

АНКАТ-7631М - переносной газоанализатор токсичных газов или кислорода.

Переносной электрохимический газоанализатор для контроля концентрации в рабочей зоне одного из компонентов: CO, CL2, NH3, NO2, SO2, O2, H2S.

Рисунок 2.3 - АНКАТ-7631М - переносной газоанализатор токсичных газов или кислорода


Газоанализатор АНКАТ-7631М предназначен для контроля содержания предельно допустимой концентрации в рабочей зона одного из компонентов: окиси углерода СО, хлора Сl2, аммиака NН3, двуокиси азота NО2, двуокиси серы SО2, кислорода О2 или сероводорода Н2S, и выдачи световой и звуковой сигнализации при превышении установленных порогов измеряемого компонента.

Область применения: добыча, переработка и транспортировка нефти и газа, в колодцах, тоннелях, горводоканалах, химические производства, холодильные установки, службы экологии и охраны труда предприятий, связанных с выделением в атмосферу токсичных газов, на судах морского и речного флота и т.д.

Тип газоанализатора - переносной.

Способ забора пробы - диффузионный.

Принцип работы - электрохимический.

Основные достоинства газоанализатора:

-    малые габариты и масса;

-       взрывозащищенное исполнение;

-       наличие световой и звуковой сигнализации;

-       возможность комплектования устройством пробоотбора, позволяющим вести измерения в труднодоступных местах, колодцах, цистернах, вентиляционных шахтах на расстоянии до 15 м, не подвергая опасности здоровье персонала.

Комплект поставки: газоанализатор, ЗИП, техническая документация.

Дополнительные характеристики приведены в приложении А.

Переносной газоанализатор "АНГОР" (рис. 2.4)

Рисунок 2.4 - Внешний вид переносного газоанализатора "АНГОР"

Автоматические переносные многокомпонентные газоанализаторы «АНГОР» предназначены для:

-    измерения содержания кислорода, оксида углерода, оксида и диоксида азота, диоксида серы в отходящих газах топливосжигающих установок;

-       определения расчетным методом содержания диоксида углерода и суммы оксидов азота (NOX);

-       измерения температуры и избыточного давления (разряжения) в точке отбора проб, а также индикации температуры окружающей среды;

-       измерения перепада давления на пневмометрической трубке (трубке Пито) с целью расчета скорости газового потока в газоходе;

-       определения расчетным методом технологических параметров топливосжигающих установок - коэффициента избытка воздуха, коэффициента потерь тепла и КПД сгорания топлива.

Область применения газоанализаторов - контроль содержания загрязняющих веществ в отходящих газах стационарных и передвижных источников промышленных выбросов в целях экологического контроля и оптимизации процесса горения топлива.[5].

Дополнительные характеристики приведены в приложении А.

3 ОБОСНОВАНИЕ АКТУАЛЬНОСТИ ТЕМЫ И ЕЕ ПРАКТИЧЕСКОЙ ЗНАЧИМОСТИ

Научно-техническая деятельность человечества в конце ХХ века стала ощутимым фактором воздействия на окружающую среду. Тепловое, химическое, радиоактивное и другие загрязнения окружающей среды в последние десятилетия находятся под пристальным вниманием специалистов и вызывают справедливую озабоченность, а иногда - и тревогу общественности.

В последние десятилетия общество все шире использует в своей деятельности сведения о состоянии природной среды. Эта информация нужна в повседневной жизни людей, при ведении хозяйства, в строительстве, при чрезвычайных обстоятельствах - для оповещения о надвигающихся опасных явлениях природы.

Уже более 100 лет наблюдения за изменением погоды, климатом ведутся регулярно в цивилизованном мире. Это всем нам знакомые метеорологические, фенологические, сейсмологические и некоторые другие виды наблюдений и измерений состояния окружающей среды. Все шире становится круг наблюдений, число измеряемых параметров, все гуще сеть наблюдательных станций. Все большей сложностью обладают проблемы, связанные с мониторингом окружающей среды.[1].

Для того чтобы обеспечить безопасную для жизни и здоровья производственную среду, не наносить вред окружающей среде (ст. 50. и ст. 16 Конституции Украины) необходимо осуществлять контроль над загрязнением. С этой целью разработан целый ряд нормативных документов и критериев. Для предупреждения отравлений и профессиональных заболеваний вводится контроль, в основе которого положены величины предельно допустимых концентраций (ПДК).[6].

Для контроля одной из жизненно необходимых сред, в которых проживает человек, особое внимание занимает воздух. В воздухе содержится кислород, необходимый для нормального существования подавляющего числа живых организмов.

За состоянием воздуха разработано специальная измерительная аппаратура, которая включает в себя информационно-измерительные системы, информационно-вычислительные комплексы, а так же некоторые другие отдельные приборы.

Огромную роль играют комбинированные системы, объединяющие в себе, часть задачи (напр. СКАПО). Системы, которые сводят процесс к оптимизации и автоматизации. Роль человека сводится к минимуму, как роль простого пользователя, либо просто корректировщика. Их характерной особенностью является необходимость функционирования в автономном режиме длительное время от независимых, ограниченных по ёмкости и мощности батарейных или аккумуляторных источников энергии, что влечёт за собой определённую специфику в принципах построения и методике применения такой техники.

Область применения газоаналитических систем исключительно обширна. С их помощью получают информацию для оценки и прогноза состояния воздушной среды в конкретной области. Как показала практика, только прямые инструментальные наблюдения могут дать достоверные данные о физических процессах, происходящих на объекте загрязнения, и о влиянии этих процессов на его обитателей. И, самое главное - предоставление независимой настоящей информации в точно установленные сроки (интервалы времени приема информации).[3].

4 СИСТЕМНЫЙ АНАЛИЗ МОДЕЛИ ПРОЦЕССА

.1 Системный анализ

.1.1 Выбор принципа подхода к системному анализу

Как показывает вся история технического прогресса, создание сложных технических систем и сооружений происходит, как правило, на основе двух принципиально различающихся подходов:

- «нисходящее» проектирование (или проектирование «сверху-вниз», или «декомпозиционное» проектирование), связанное с реализацией «с нуля» некоторого глобального инновационного проекта в рамках единой концептуальной идеи (например, так создавались первые образцы ракетно-космической техники, атомные подводные лодки и др.);

-       «восходящее» проектирование (или проектирование «снизу-вверх», или «композиционное» проектирование), основанное на модернизации ранее созданных (унаследованных) технических систем и проектных решений и их агрегировании в виде компонентов в качественно иную, а значит, гораздо более сложную систему (например, создание кластерных архитектур из уже функционирующих автономных серверных платформ).

4.1.2 Выбор и обоснование основных принципов системного анализа исследуемой системы

Принципы системного анализа - это некоторые положения общего характера, являющиеся обобщением опыта работы человека со сложными системами. Различные авторы излагают принципы с определенными отличиями, поскольку общепринятых формулировок на настоящее время нет. Однако, так или иначе все формулировки описывают одни и те же понятия.

Наиболее часто, к системным причисляют следующие принципы: принцип конечной цели, принцип измерения, принцип единства, принцип связности, принцип модульности, принцип иерархии, принцип функциональности, принцип развития, принцип сочетания централизации и децентрализации, принцип учета неопределенности и случайностей. Пренебрежение этими принципами при проектировании любой нетривиальной технической системы, в том числе и программной, непременно приводит к потерям того или иного характера, от увеличения затрат в процессе проектирования до снижения качества и эффективности конечного продукта.

4.1.3 Принцип конечной цели

Представим проектируемую программную систему в виде «черного ящика» (рис. 4.1), тогда входные данные - вектор Х - будут включать в себя описание входных параметров, величины измерений, количество измеряемых величин и непосредственно наличие связи с источником. Управляющие параметры системы - вектор Z - это режим выдачи результатов: сокращенная форма (только сигналы на выходах элементов схемы с указанием времени установления) или полная (с временными диаграммами для всех цепей схемы). Выходные данные - вектор Y - это результаты моделирования, представленные в соответствии с режимом их выдачи, а также библиотека моделей представления результатов, модели представления результатов, сохраненные в отдельные файлы.[7].

Тогда для выполнения равенства Y=F(X,Z) проектируемая система должна выполнять следующие функции (в совокупности, представляющие собой функцию F):

-    Качественные и количественные показатели параметров измеряемых компонентов газовой смеси;

-       Определения основных параметров окружающей среды (температура, влажность, давление);

-       Первичная обработка результатов измерения сетевым микроконтроллером;

-       Передача результатов обработки по каналу GSM.

Рисунок 4.1 - Системотехническое представление программной системы в виде «черного ящика»

4.1.4 Принцип единства

Согласно принципу единства, в системе выделяются подсистемы, каждая из которых выполняет полностью или частично некоторые функции проектируемой системы. Совокупность этих систем выполняет все функции системы.

На основании функций проектируемой системы, представленных выше, в ней можно выделить следующие подсистемы:

-    Подсистема устройства пробоподготовки УПП;

-       Подсистема измерительного преобразователя ИП;

-       Подсистема устройств обработки информации УОИ;

-       Подсистема выходного прибора ВП.

4.1.5 Принцип связности

Совокупность подсистем проектируемой программной системы и их связей - данными, которыми эти подсистемы обмениваются друг с другом и с внешней средой, - образует ее структуру. Структура проектируемой системы представлена на рис. 5.2.

Рисунок 4.2 - Структура проектируемой системы

4.1.6 Принцип модульности

В проектируемой системе целесообразно выделить следующие модули:

- модуль ПИП (первичной обработки преобразователей);

-       модуль обеспечения связности;

-       модуль программной обработки.

4.1.7 Принцип иерархии

Согласно этому принципу в сочетании с методологией объектно-ориентированного программирования, в проектируемой системе можно выделить две иерархии объектов:

-    семейство объектов, относящихся к аппаратной части;

-       семейство объектов, относящихся к программной части.

Иерархия объектов аппаратной части представлена на рис. 4.3.

Иерархия объектов программной части представлена на рис. 4.4.

4.1.8 Принцип функциональности

Функции системы в целом рассмотрены в связи с принципом конечной цели. Рассмотрим функции, входные и выходные данные выделенных подсистем.

Рисунок 4.3 - Иерархия аппаратной части

Рисунок 4.4 - Иерархия программной части

1)      Основной функцией подсистемы первичных измерительных преобразователей, является сбор данных, снятых с измерителей первичных

)        преобразователей. Выходные данные этой подсистемы являются входными для следующей подсистемы, содержащей блоки обработки, нормирования и коммутации сигналов.

)        Подсистема обеспечения связности передает данные системе, включающей в себя устройства усилителей сигналов, процессоры аналоговых сигналов, для перевода сигналов и информации в уже приемлемой форме системе «Выходного прибора».

)        Основной функцией последней подсистемы, является предоставления результатов обработки информации адресату назначения, в нашем случае это канал GPRS интернет.

4.1.9 Принцип развития

Проектируемая система может быть расширена следующим образом:

-    расширение возможностей большего количества измеряемых параметров газовой смеси, путем добавления новых датчиков;

-       расширение предметной области, т.е. добавление возможности использования системы не только для комплексного контроля ПДК токсичных газов в рабочей зоне, но и контроля ДВК взрывоопасных газов;

-       расширение функционирования системы благодаря объединению подобных газоаналитических систем в единую сеть с шинной архитектурой;

-       расширение возможностей системы за счёт добавления исполнительного устройства управления технологическим оборудования объектов контроля (системы вентиляции, звуковые и световые сигнализации):

-       обновление адаптера интерфейса USB.

4.1.10 Принцип сочетания централизации и децентрализации

В множестве выделенных подсистем можно выделить несколько подмножеств (возможно пересекающихся), которые будут обладать достаточно высокой степенью автономности от других подмножеств. Например, можно выполнить декомпозицию таким образом:

-    {подсистема ПИП};

-       {подсистема обеспечения связности};

Связующие элементы, такие как АЦП, аналоговый коммутатор, усилители и преобразователи в целом подчиняются микроконтроллеру независимо от программной части ЭВМ, реализуя с ней двустороннюю связь.

-    {подсистема ЭВМ-обработки}.

Здесь ЭВМ только принимает сигналы от газоаналитической системы и интерпретирует их в соответствии с запросами пользователя.

Такое разбиение позволит реализовать полученные подмножества в виде отдельных исполняемых модулей и физически разделить процессы обработки тех или иных сигналов в проектируемой системе.

С другой стороны, все подсистемы можно реализовать в одном исполняемом модуле, регламентируя порядок обращения к каждой из подсистем посредством интерфейса оператора.

4.1.11 Принцип учета неопределенности и случайностей

В проектируемой системе следует предусмотреть возможность реакции на некорректные с точки зрения системы действия оператора, например:

-    Переполнение памяти;

-       Попытка запроса передачи еще не обработанной информации;

-       Попытка создания неверного обращения к системе и т.д.

А так же следует учесть ситуации негативный погодный условий (повышенная влажность, дождь), и предусмотреть наличие полноценного автономного питания.

4.2 Вариантный анализ алгоритмов оптимизации

Вариантный анализ реализации объекта проектирования реализуется методом анализа иерархий с точки зрения критериев, рассматривающихся в следующих принципах системного анализа:

-    принцип конечной цели;

-       принцип модульности.

Метод анализа иерархий (МАИ) является систематической процедурой для иерархического представления элементов, определяющих суть любой проблемы. Метод состоит в декомпозиции проблемы на всё более простые составные части и дальнейшей обработки последовательных суждений лица принимающего решение (ЛПР) по парным сравнениям. В результате может быть выражена относительная степень (интенсивность) взаимодействия элементов в иерархии. В результате получаются численные выражения этих суждений. МАИ включает в себя процедуры синтеза множественных суждений, получение приоритетных критериев и нахождение альтернативных решений. Полученные знания являются оценками в шкале отношений и соответствуют жёстким оценкам.[8].

Решение проблемы - процесс поэтапного установления приоритетов.

Необходимо сделать выбор одного из трех рассматриваемых вариантов. Предварительный просмотр критериев привел к выбору трех альтернатив:

-   Система А. Система, описываемая в данном техническом отчете.

-       Система Б. Стационарные газоанализаторы типа ГАММА-100, SWG 200.

-       Система В. Переносные газоанализаторы типа АНКАТ-7631М, "АНГОР".

Детальные характеристики обоих систем для сравнения приведены в приложении А.

Для решения задачи с помощью метода анализа иерархий следует определить критерии, по которым далее будем производить сравнение предложенных систем. Количество критериев должно удовлетворять условию: n=72.

В результате получаем следующие критерии:

А1 - количество компонентов;

А2 - обработка МК;

А3 - передача по GSM;

А4 - мобильность;

А5 - стоимость;

А6 - автоматизация;

А7 - удобство эксплуатации.

Количество критериев равно семи, что говорит о подходящем наборе критериев, для вывода объективного конечного результата.

Представим проблему выбора в виде трехуровневой иерархии:

Рисунок 4.5 - Трехуровневая схема представления иерархии

Производим расчеты относительно метода анализа иерархий: расставляем степени важности критериев относительно друг друга, рассчитываем локальные и глобальные приоритеты. В результате получаем, что система А, предпочтительнее двух остальных, на втором месте система В, на третьем - Б.

Система А вышла вперед за счет критериев А3 и А4 и А5, которые внесли в победу этой системы соответственно 100 % , 67,1825% и 45,481 % соответственно.

Таким образом, для индивидуального решения отношение согласованности ОС всей иерархии получилось равно 2,4967% (менее 10%), что, согласно МАИ является допустимым, это говорит о хорошем качестве проведённых суждений.

В ходе рассмотрения вариантного анализа можно сделать вывод о правильном подходе к проектированию системы, так как она превосходит две другие по ряду признаков, так же является более оптимальной и универсальной. Имеется возможность последующего усовершенствования и модернизации и т.п.

5 ОПИСАНИЕ АЛГОРИТМА ФУНКЦИОНИРОВАНИЯ СИСТЕМЫ

 

.1 Алгоритм работы системы


Подробное изучение предметной области, анализ технического задания на систему, изучение уровня технических и программных средств, позволили предложить структуру алгоритма, управления, преобразования и обработки информации:

1)      Работа системы начинается с включения питания на все блоки системы (компрессор, электрический фильтр смеси, стабилизатора температуры, влажности, побудитель расхода, интерфейсного блока, процессора, устройств отображения информации, GSM передатчика). Включение осуществляется подачей питания на контроллер интерфейса, либо программно.

2)    Все перечисленные устройства требуют разного времени для выхода на эксплуатационный режим (продувка, прогрев) а также опрос и тестирование всех подключенных компонентов системы (для GSM-передатчика требуется время для подключения к сети и установления связи с сервером). Поэтому команды на включение будем подавать программно с целью уменьшения энергопотребления. Если прибором длительное время не пользуются, желательно отключить питание от устройства.

3)      Далее необходимо установить диапазоны измерения газоанализаторов, либо автоматически, либо вручную.

)        После истечения времени подготовки самого инерционного блока, необходимо провести аналого-цифровое преобразование, считать результаты из АЦП в ОЗУ процессора и определить правильность выбранного диапазона газоанализаторов. Если диапазон выбран правильно, можно провести N измерений выбранной компоненты и поместить результаты в ОЗУ процессора.

5) Над полученным массивом данных выполняется статистическая обработка, в которую входят следующие операции:

1) Определение и исключение систематической погрешности;

2)      Уменьшение влияния случайной погрешности;

)        Компенсация внутренних шумов;

)        Определение погрешности;

)        Определение скорости и знака изменения концентрации;

)        Сравнение измеренной концентрации газовой компоненты с ПДК.

6)    Результаты статистической обработки выводятся на дисплей центрального процессора, а если концентрация превышает предельно-допустимую концентрацию (ПДК) или скорость увеличения превышает допустимую, то производится оповещение оператора.

7)      Далее система должна перейти к измерению следующей компоненты газовой смеси по вышеперечисленной последовательности.

)        Если измеренные компоненты остались в памяти до предыдущей проверки, они перезаписываются новыми. По команде оператора происходит считывание всех записанных измерений и передача по каналу GSM.

)        Если по каким-либо причинам передача не удалась, это можно сделать в любое другое время - в выключенном программно состоянии ОЗУ хранит измеренные значения.

Укрупненная структурная схема алгоритма управления преобразования и обработки измерительной информации системы газоанализа представлена на соответствующих чертежах.

Блок схема алгоритма статистической обработки приведена на чертеже 2010.М52.08.01 лист 1.

Блок схема алгоритма работы газоанализатора приведена на чертеже 2010.М52.08.01 лист 2.

6 РАЗРАБОТКА СТРУКТУРНОЙ СХЕМЫ

 

.1 Разработка и обоснование структурных блоков схемы


Одним из характерных качеств газоаналитической аппаратуры, является возможность анализа газовых смесей, обладающих широким разбросом физико-химических параметров (температуры, влажности, состава, запыленности, давления, наличия вредных и агрессивных сред и др.). Это обстоятельство позволяет создавать большое число элементов пробоподготовки и газовых схем в целом, обладающих более совершенными показателями по надежности и характеру решаемых задач.

Весьма важным в газоаналитической технике также является повышение селективности анализа или уменьшение погрешностей от неинформативных компонентов газовой пробы, что позволит осуществлять надежный анализ многокомпонентных газовых смесей.

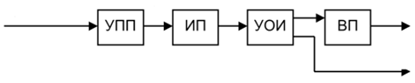
Большинство ГА (газоанализатор) в настоящее время построены по типу прямого преобразования с разомкнутой структурной схемой, в которых все преобразования от входной измеряемой величины Х до выходной У имеют одно направление: от входа к выходу ГА (рис. 6.1).[9].

Этот путь представляют следующие устройства:

-    устройство пробоподготовки УПП;

-       измерительный преобразователь ИП;

-       устройство обработки информации УОИ;

-       выходной прибор ВП.

УПП предназначены для забора, транспортирования, очистки, осушки, прокачки анализируемой смеси через измерительные камеры ИП, а также стабилизации (при необходимости) ее температуры T, давления P, расхода Q, потребляемой мощности W и других параметров.

ИП осуществляет преобразование параметров, характеризующих состояние газа, в электрический, пневматический (или другой вид) информационный сигнал.

УОИ обрабатывает поступающий из ИП сигнал, выделяя требуемую информацию в аналоговом YB или цифровом YH виде.

ВП представляет полученную в УОИ информацию в удобном для использования виде (например, в виде массовой концентрации ρ или объемной доли ϕ компонента анализируемой смеси).

Рисунок 6.1 - Обобщенная структурная схема газоаналитического

УОИ, в зависимости от назначения системы и решаемой задачи, является аппаратура сбора, регистрации (запоминания) и (или) отображения данных, либо вычислительное устройство (центральная или базовая ЭВМ) с периферийным оборудованием, обеспечивающим вывод информации в форме, необходимой для её дальнейшего использования, а также наличие УКВ передатчика для отправки измерений на соответствующий приемник.

Уравнение, связывающее входные и выходные переменные (сигналы) ИИС, можно записать в общем виде (6.1):

{Y} = Ф[{X}], (6.1)

где {Y} - множество выходных переменных системы;

{X} - множество входных измеряемых величин;

Ф - оператор системы, определяющий связь между входными и выходными величинами, в том числе с учётом алгоритма решаемой задачи.

Для нашей системы входными данными являются:

-    Сигналы с датчиков (газа, влажности, температуры, расхода газа);

-       Органы управления (селектор выбора газа, диапазона измерения, передачи по сети GSM, включения/выключения устройства).

Выходные данные:

-    Показания измерений на ЖК-дисплее прибора;

-       Файлы результатов измерений, находящихся на сервере, переданные посредством сети GSM.

Тогда множество {X} = {U,I,V} - это входные измеряемые величины. В разрабатываемой системе происходит передача по сети GSM результатов измерения, которые хранятся в ОЗУ, и по запросу пользователя происходит инициализация модема и передача данных.

С учётом поставленной задачи, разработана структурная схема измерительной системы которая представлена на чертеже 2010.М52.08.02.

В структуру входят:

-    Блок ПП (Датчики газа, температуры, влажности, расхода газа);

-       Усилители ток-напряжние (У1-У2);

-       Аналоговый коммутатор (АК), входящий в состав МК;

-       Аналогово-цифровой преобразователь (АЦП);

-       Память данных, программ (ОЗУ, ПЗУ);

-       Процессор (ЦПУ);

-       Асинхронный последовательный интерфейс (USART);

-       Порты ввода-вывода (ПВВ);

-       Схемы управления нагрузкой (СН1-СН2);

-       Насос (НС) и нагреватель (НГ);

-       Жидкокристаллический индикатор (ЖКИ);

-       Беспроводной модуль передачи данных (GSM-приемоередатчик).

В таком приборе измерения осуществляются по требованию оператора с помощью элементов управления. После окончания измерений значение о концентрации заносятся в память. Организация памяти представляют собой стек, при достижении его верхушки, старые значения вытесняются новыми. Закончив измерения, оператор по желанию отправляет измеренные данные, которые извлекаются из памяти и передаются по каналу мобильной связи.

Для передачи по мобильной связи используется GSM-модем в виде отдельного конструктивного решения. Модем работает через оператора выбранной сотовой сети посредством управления АТ-команд. Структурная схема взаимодействия представлена на рисунке 6.3.

В реализации удаленной передачи на конечный компьютер пользователя, данные передаются посредством GPRS через сеть интернет на промежуточный сервер.

Модуль выступает в качестве Web клиента (Web Client - WCL) обменивающегося данными с некоторым внешним сервером по протоколу HTTP. Сервер должен иметь статический внешний IP адрес и быть доступным в любой момент времени. В качестве сервера используется сервер KernelChip (предоставляемый производителем GSM-модема) круглосуточно обслуживающий запросы всех модулей. То есть в режиме WCL общение с модулем производится не на прямую, а через промежуточный сервер. В конечном итоге компьютер клиента запрашивает необходимую информацию с промежуточного сервера KernelChip и преобразует информацию к требуемому виду.

Рисунок 6.3 - Схема взаимодействия газоанализатора с беспроводной сетью и конечным компьютером

6.2 Описание работы газовоздушной части газоанализатора


Забираемая для анализа проба обладает весьма большим разбросом параметров, например, по запыленности, давлению, температуре, влажности, составу неизменяемых компонент, наличию вредных и химически активных веществ.

В то же время применяемые в газоанализаторах ИП требуют подачи в них, как правило, очищенной, осушенной анализируемой пробы со стабильными физическими параметрами (температура, давление, расход и др.). Вот почему между измеряемым или контролируемым объектом и ИП должны быть включены УПП.

В целом к УПП предъявляются следующие требования:

-    эффективная и надежная очистка от механических примесей и аэрозолей;

-       уменьшение до требуемых значений влагосодержания (осушка);

-       стабилизация давления, температуры, расхода и других параметров;

-       отсутствие или минимизация сорбции и десорбции информативного параметра (анализируемого компонента) смеси;

-       высокое быстродействие, минимальное время транспортного запаздывания;

-       высокая параметрическая надежность.

Одним из основных и трудновыполнимых требований УПП является обеспечение репрезентативности подаваемой в ИП пробы, т.е. гарантированное сохранение ее состава, прежде всего в отношении определяемого компонента (или компонентов).[9].

Чаще всего применяют следующий порядок подготовки пробы для анализа:

)      Отбор анализируемой пробы с помощью входного патрубка;

2)      Очистка от механических примесей с помощью фильтра;

)        Транспортирование смеси по линии транспортировки;

)        Дополнительная очистка с помощью фильтра;

)        Прокачка пробы (при необходимости) и коммутация осуществляются побудителями расхода и вентилями;

)        Осушка пробы осушителем;

)        Стабилизация давления и расхода с применением различных регуляторов давлений;

)        Стабилизация температуры пробы, влажности;

)        Блок информационных преобразователей (ИП1-ИПn);

)        Выходной патрубок.

Чаще всего пробоотборник или газозаборный зонд представляет собой трубку, обычно из нержавеющей стали определенной длины. К зонду подсоединен шланг с фильтром и блоком осушки газа. В состав блока осушки газа входит термоэлектрический холодильник с блоком питания.

Конденсат накапливается в специальной емкости, откуда периодически сливается вручную. На шланге имеется штуцер для подключения зонда к газоанализатору. Электрический провод с разъемом соединяет датчик термопары со специальным гнездом на передней панели прибора.

7 ВЫБОР И ОБОСНОВАНИЕ ЭЛЕМЕНТНОЙ БАЗЫ СИСТЕМЫ

.1 Выбор и обоснование первичных преобразователей

Назначением измерительной части прибора является измерение сигнала на чувствительном элементе газового датчика, его преобразование в цифровой код и дальнейшая передача этого кода в микропроцессор для обработки. Методы анализа газовой пробы рассмотрены далее. Прежде всего, необходимо ознакомится с характеристиками датчиков, для чего нужно знать диапазон измерения ПП для определения ПДК. Согласно гигиеническим нормативам [ГН 2.2.5.2100-06] "Предельно допустимые концентрации (ПДК) вредных веществ в воздухе рабочей зоны" и дополнению N 2 к [ГН 2.2.5.1313-03] а также ГОСТ 12.1.005-88, выведем их в таблицу 7.1:

Таблица 7.1 - Предельно допустимые концентрации (ПДК) в атмосферном воздухе

№ п/п

Наименование вещества

Формула

Величина ПДК

Ед. измерения

1

Угарный газ

CO

3, 2.576

мг/м3, ppm

2

Углекислый газ

CO2

27, 14 750

мг/м3, ppm

3

Сернистый газ

SO2

5, 1.876

мг/м3, ppm

4

Метан

CH4

50, 74.972

мг/м3, ppm

5

Окись азота

NO

1, 8.583

мг/м3, ppm


Примечание. Перевод одних единиц в другие проводился при нормальных атмосферных условиях по ГОСТ 2939-63: (101325 Н/м2, и 20°C).

Для выбора ПП сформулируем основные критерии:

-    Измерение требуемого компонента;

-       Соответствие диапазону измерения величине ПДК;

-       Малые габариты;

-       Низкое электропотребление;

-       Низкая цена.

Рассмотрим самые распространенные метода анализа содержания веществ в воздухе:

1)  Оптический;

2)      Полупроводниковый;

)        Электрохимический;

)        Хемилюминесцентный;

)        Атомно-эмиссионная спектроскопия.

У каждого из вышеописанных методов есть свои достоинства и недостатки. Например, оптический детектор может определять только молекулы двухатомного газа, и поэтому непригоден для одноатомного (водорода), в хемолюминесцентных сенсорах подложку с раствором композиции нужно менять с периодичностью от двух дней до 2-х недель (зависит от анализируемого вещества). Для постоянного контроля без участия человека это никуда не годится.

Атомно-эмиссионная спектроскопия - это либо очень громоздкие приборы, либо компактное, но очень дорогостоящее оборудование, достаточно сложное в обращении.

В настоящее время наибольшее распространение при решении задач по разработке и изготовлению ГА, получили газоанализаторы, основанные на оптических абсорбционных методах и потенциометрическом методе, который является разновидностью электрохимического.[10].

Для переносного ГА вполне подойдут миниатюрные и дешевые электрохимические датчики. Последние выпускаются серийно многими зарубежными производителями: Alphasense (Великобритания), Dynament (Великобритания), Nemoto & Co. Ltd (Япония), Membrapor (Швейцария), Sixth Sense (Великобритания).

Благодаря надежности и доступности были выбраны электрохимические датчики компании Alphasense. Все газы измеряются только электрохимическими датчиками, что облегчает настройку и подбор необходимых к ним элементов.

Рассмотрим основные преимущества датчиков этой фирмы:

-    Линейный выход пропорционален концентрации газа;

-       Высокая избирательность;

-       Высокая чувствительность;

-       Нечувствительность к влажности;

-       Стабильная мощность в течение длительного времени;

-       Низкое энергопотребление, поскольку нагреватель не используется;

-       Маленький и легкий (может использоваться в портативных устройствах);

-       Отсутствие механической структуры, значит, устойчив к ударам и вибрациям;

-       Невысокая стоимость.

7.2 Физические основы работы потенциометрических датчиков

Суть потенциометрического электрохимического метода состоит в том, что в ячейке, заполненной электрохимическим раствором, электролиз проводится при сохранении определенного потенциала на поверхности электродов и электролитического раствора.

В датчиках на каждый конкретный вид газа устанавливают вполне определенный потенциал, избирательно сдвигающий реакции окисления или восстановления, в результате чего и оказывается возможным производить количественный анализ различных газов. При электролизе какого-либо газа используют измерительный электрод, на котором протекает реакция окисления (или восстановления) и одновременно вспомогательный электрод, на котором протекает реакция восстановления (или окисления).

Для контроля над изменениями потенциала измерительного электрода в процессе электролиза и для поддержания потенциала на определенном уровне, используется ещё один дополнительный электрод внутри датчика. Заданный потенциал для проведения электролиза какого-либо газа выбирается на основе кривых ток-потенциал. Что касается этого потенциала, то определяется собственный окислительно-восстановительный потенциал в отношении газа, и он изменяется в зависимости от различных условий при электролизе.

Для примера приведены значения окислительного потенциала для некоторых газов:

CO + H2O ↔ CO2 + 2H+ + 2е - - 0,12 V (7.1)2+ 2H2O ↔ SO4+ 4H+ + 2е - + 0,17 V (7.2) + 2H2O ↔ NO3 + 4H+ + 3е - + 0,96 V (7.3)

Если в смеси имеется, например, два электролизирующих газа А и В, но потенциал для одного, например В выше, чем для газа А, т.е. Vв > Vа, то установив на электроде потенциал Vе < Vв, мы сможем изменять концентрацию газа А по величине электролитического тока Iа, при этом влияние на этот ток присутствия в смеси газа В будет незначительным.

Зависимость между величиной электролитического тока и концентрацией газа задается формулой (7.1):

 , где (7.1)

I - электролитический ток (А);

n - количество электронов, образующихся на 1 моль газа;

F - константа Фарадея;

A - размер площади диффузии газа (см2);

D - коэффициент диффузии (см2/с);

b - толщина диффузионного слоя (см);

C - концентрация газа, который электролизуется в электролитическом растворе.

В одном и том же датчике величины n, F, A, D и b - постоянные. Следовательно, электролитический ток I прямопропорционален концентрации газа С.

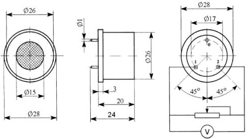
Конструктивно датчик (рис.7.1) состоит из геометрической ёмкости из пластика, заполненной электролитическим раствором, и трёх электродов. Измерительный электрод представляет собой тефлоновую пленку малой толщины (0,5 мм или меньше) с отверстиями (40%) и с прикрепленным к пленке катализатором из металла. Для того, чтобы между измерительным и вспомогательным электродами возникла постоянная разность потенциалов, в датчике применяют цепь постоянного напряжения. В зависимости от вида газа, материала катализатора в измерительном электроде, установленный потенциал между электродами нужно менять, определив его по кривым ток - разность потенциалов. Для датчика на СО подходит в качестве катализаторов чёрная платина (Pt), Rh, Ir и Pd .

При использовании потенциометрического электрохимического метода наиболее важным моментом является выбор потенциала и сохранение его на определённом уровне.[11-12].

Рисунок 7.1 - Схема сенсора: 0- электрод сравнения; 1-индикаторный электрод; 2 -вспомогательный электрод

Конструкция электрохимического датчика показана на рисунке 7.2.

 

Рисунок 7.2 - Внутренняя организация сенсора

Измеренное количество воздуха проникает в датчик через диффузионный барьер (трубку) и проницаемую газовую мембрану, при взаимодействии с зондом, присутствующий токсичный газ подвергается электрохимической реакции. В случае если это угарный газ, то мы получаем реакцию согласно химической формуле (7.1).

Образованный углекислый газ диффундирует в воздух, в то время как положительно заряженные ионы водорода попадают в электролит.

Полученные электроны заряжают электрод, но затем уничтожаются, как небольшое количество электрического тока внешней измерительной схемой.

Реакция окисления сбалансируется путем соответствующей реакции сокращения в противоэлектроде:

2 + 4H+ + 4e- => 2H2O (7.4)

Таким образом, в одном электроде при расходе воды образуются электроны и, наоборот, при расходе электронов образуется вода. При наличии угарного газа ни одна из этих реакций произойти не может. При соединении двух электродов, небольшое количество тока, образованного между ними, измеряется прямо пропорционально концентрации CO в воздухе.

Электрод сравнения контролирует весь процесс. Он полностью погружен в электролит. Если нет наличия газа, то он не позволяет току пройти. Электрод сравнения всегда сохраняет одинаковый электрохимический потенциал (Rest-Air Potential). Зонд связан с электродом сравнения через ток, что не позволяет ему измениться при наличии окислительного газа.[13].

Элементная база для системы, в частности измерители интересующих нас параметров, выбирались с учетом подходящих свойств и требований нашей системы. Данные основных характеристик ПП для удобства сравнения занесены в таблицы и указаны в приложении Б.

7.3 Разработка электрической принципиальной схемы измерительной части прибора

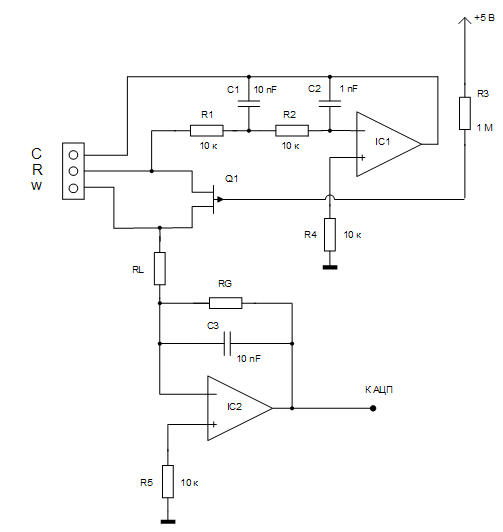
Электролитические сенсоры и на выходе выдают очень слабый аналоговый сигнал, порядка нескольких десятков наноампер, поэтому требуется усиление этого тока. Для этих целей подойдут дифференциальные усилители с большим коэффициентом усиления, но истинный коэффициент определяется схемотехническим видом ОУ и петлей ООС. К тому же их ток потребления чрезвычайно мал, а входы усилителя тока не потребляют. Схема включения датчиков с инвертирующим ОУ приведена на рисунке 7.3.[14].

Рисунок 7.3 - Схема усилителя для датчиков газа

Резисторы R5 и R4, устанавливаемые между неинвертирующим входом и землей, уменьшает ошибку, возникающую из-за тока смещения. Так как ОУ имеет емкостную нагрузку, то последняя вместе с выходным сопротивлением усилителя образует инерционное звено, которое дает дополнительный фазовый сдвиг выходного напряжения. Все это уменьшает запас по фазе, и схема усилителя может самовозбудиться уже при незначительной величине нагрузочной емкости.

Для устранения этого явления в цепь обратной связи включается дополнительный конденсатор С1, С2 и С3. В этом случае обратная связь представляет собой интегродифференцирующее фазо-опережающее звено, создающее в окрестности частоты среза положительный фазовый сдвиг, компенсирующий запаздывание, вносимое емкостью нагрузки.[15].

Основные критерии для параметрического поиска ОУ: предельно малые значения смещения нуля, входного тока и дрейфа нуля, низкое энергопотребление и низкий уровень шума.

Таким характеристикам удовлетворяют прецизионные и низковольтные ОУ, такие как AD707, MAX4289, КР140УД12, К140УД14А, 140УД24. Окончательно был выбран ОУ MAX4289, имеющий ультранизкий уровень напряжения с малым потребляемым током, что делает MAX4289 идеальным для применения в системах с автономным питанием, даже от одного щелочного элемента. Также ОУ имеет широкий диапазон входного синфазного сигнала, и размах выходного сигнала, который практически равен диапазону напряжения питания, что позволяет использовать почти всю энергию питания в выходном сигнале.

Отличительные особенности:

-    Низкое рабочее напряжение: гарантировано от 1.0 В до 5.5 В;

-       Диапазон входных сигналов: от 0 до (VCC - 0.2 В);

-       Ультранизкое энергопотребление: 9 мкА (типичное);

-       Оптимизирован для работы с источником питания из одного элемента;

-       Совместимость с однополярными источниками питания 3.0 В и 5.0 В;

-       Низкое напряжение смещения: 0.2 мВ;

-       Низкий входной ток смещения: 5 нА;

-       Высокий коэффициент усиления при разомкнутой петле обратной связи: 90 дБ;

-       Выходной уровень сигнала питания и выходное сопротивление 5 кОм;

-       Выпускается в миниатюрном корпусе 6-Pin SOT23 (3x3мм).

В схеме подключения ОУ с датчиками значения сопротивлений RG и RL подбираются для каждого сенсора индивидуально. Заявленная производителем величина RL нагрузки для любого датчика выбирается из диапазона 10-47 Ом. Для всех цепей примем его за 10 Ом, в целях удобства расчетов. В ОУ резисторы RG и RL образуют делитель, падении напряжения на резисторе RG равняется Uвых, а падение напряжения на RL равно Uвх. Тогда можно записать:

 , (7.2)

или коэффициент усиления по напряжению:

 , откуда (7.3)

 . (7.4)

Uвх можно определить исходя из максимальной концентрации газа и чувствительности датчика:

Uвх=макс. концентр. газа (ppm) * чувствительность (нА/ppm).

Окончательно формула выглядит так:

 . (7.5)

Пример для расчета датчика угарного газа CO-AE:

макс.концентр.газа (ppm)= 100.000, чувствительность (нА/ppm)= 20, тогда

25 кОм.

Аналогичные расчеты проведем и для других преобразователей, после чего занесем их в таблицы характеристик сенсоров, приведенные в приложении Б.

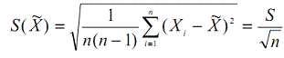
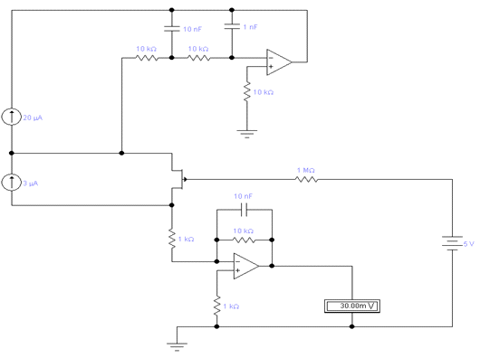
7.4 Моделирование в среде EWB

Проведем моделирование ОУ с датчиком в среде EWB. Так как нижний предел току в программе - 1 мкА, поэтому будем использовать его как заменитель нА. Для наглядности примем RG = 10 кОм, RL = 1 кОм, что соответствует усилению в 10 раз. Создадим разность потенциалов между вспомогательным и индикаторном электроде, подключив малый источник тока. То же самое сделаем между электродами сравнения и индикаторным, но в этом случае источник тока будит моделировать малый входной ток для датчика. Результаты моделирования представлены ниже на рисунках 7.4 и 7.5.

Моделирование показало, что ОУ с заданными параметрами успешно проходит тестирование: коэффициент усиления пропорционален делителю напряжения RG и RL, а значит и концентрации газа на выходе датчика пропорционально его количеству.

Рисунок 7.4 - Результат моделирования датчика №1

Рисунок 7.5 - Результат моделирования датчика №2

7.5 Модуль динамической индикации

Взаимодействие сложного прибора с пользователем осуществляется с помощью элементов управления и отображения информации.

Результат измерений должен быть представлен в удобной форме для человека. Такой системой счисления является десятичная. Для отображения единиц измерения ЖКИ должен обладать и алфавитной формой представления. Вывод служебной информации для пользователя требует дополнительных единиц знакомест. Минимальное количество отображаемых знакомест от 10 (концентрация газа плюс размерность величины). Поддержка русскоязычных символов. Размер экрана - для переносного устройства требуется компактный ЖКИ. Режимы отображения ЖКИ - днем без подсветки даже при ярком свете (темные сегменты на сером фоне), ночью - с подсветкой, метод - трансфлективный, позитивный.

Собственно подсветка может быть реализована несколькими способами: с помощью электролюминесцентной панели и люминисцетной лампой с холодным катодам (все работают в повышенном напряжении) и третий вариант - подсветка на основе светодиодной матрицы.

Последняя не требует высоковольтного источника (прямое падение напряжения составляет 4,2 В) и при использовании несложного источника тока позволит производить питание от источника с напряжением 5 В. Кроме того, светодиодная подсветка имеет значительно большее (в десятки раз) время наработки, а также только она допустима к эксплуатации в расширенном диапазоне температур (-20°С...+70°С).

Энергопотребление для переносной системы должно находится на минимальном уровне - от 5 до 25 мкА при 5 В (на кв. дюйм). Искусственная подсветка или требуют дополнительной энергии, использование которой предусматривает редкие случаи.

Следуя вышеперечисленным требованиям, наиболее подходящим ЖКИ являются: DV-16230S2FBLY/R ЖКИ 16х2, англо-русский; DV-16210S1FBLY/R ЖКИ 16х2, англо-русский; MT-16S2S; MT-16S2D; MT-16S2H; MT-16S2J.

По габаритным и ценовым характеристикам был выбран отечественный ЖКИ MT-16S2J, общее описание:

-    Разрешение: 2 строки по 16 символов;

-       Напряжение питания: 3.0 В; 5.0 В;

-       Габаритные размеры, мм: 85,0 x 30,0 x 13/9.5;

-       Размеры видимой области, мм: 62,0 x 19,0;

-       Размер знакоместа, мм: 2,96 x 5,65;

-       Типы ЖК-панели: STN-gray, STN-yellow, FSTN-positive, FSTN/STN negative;

-       Рабочий диапазон температур: от -30 до +80 градусов Цельсия;

-       Подсветка с нижним свечением: янтарная, желто-зеленая;

-       Тип контроллера: KS0066.

Интерфейс подключения - параллельный. Для соединения индикатора с микроконтроллером используется 11 или 7 линий - три линии управления и 8-ми или 4-ми битная шина данных (задается при инициализации). Линия RS служит для сообщения контроллеру индикатора о том, что именно передается по шине: команда или данные (RS = 1 - данные, RS = 0 - команда). По линии Е передается строб-сигнал, сопровождающий запись или чтение данных: по переходу сигнала на линии E из 1 в 0 осуществляется запись данных во входной буфер микроконтроллера индикатора. Запись информации в ЖКИ происходит по спаду этого сигнала. Потенциал на управляющем выводе R/W (Read/Write) задает направление передачи информации, при R/W = 0 осуществляется запись в память индикатора, при R/W = 1 - чтение из нее. Еще три линии предназначены для подачи питающего напряжения (VDD, GND) и напряжения смещения, которое управляет контрастностью дисплея.

Индикатор может управляется по параллельному 4х или 8ми битному интерфейсу. В итоге выбор будет осуществляться по наличию свободных портов В/В на МК.

Диаграмма обмена данными по 4-ми и 8-ёх битному интерфейсу с микроконтроллером показана на рисунке 7.6, 7.7.

Рисунок 7.6 - Диаграмма обмена по 4-х битному интерфейсу

В каждом цикле обмена необходимо передавать (читать или писать) все 8 битов - два раза по 4 бита. Передача старших 4х битов без последующей передачи младших 4х битов не допускается.

Рисунок 7.7 - Диаграмма обмена по 8-ми битному интерфейсу

7.6 Обзор модулей GSM/GPRS

Для передачи данным через GSM-сеть применяют специальные передающие устройства - GSM/GPRS-модули, выполненные в отдельным конструктивном исполнении. Для полноценной реализации законченного передающего устройство необходимо наличие так называемой «обвязки», в нашем случае - это держатель SIM-карты и антенна. Чтобы микроконтроллер связывался с модулем, необходимо наличие общего интерфейса. В общем GSM/GPRS-модулю для работы в составе газоаналитической переносной системы предъявляются следующие требования:

-    Поддержка минимум двух диапазонов, это GSM: 900/1800 МГц;

-       Встроенный TCP/IP/UDP/DNS стек для установки соединения с сервером;

-       Стандартный интерфейс RS-232 (UART) с поддержкой АТ-команд;

-       Питание не более 5 В, низкий ток потребления;

-       Компактные размеры и вес;

-       Расширенный температурный диапазон;

-       Минимум внешних компонентов, поддерживающих работу модуля;

-       Невысокая цена.

Этим требованиям удовлетворяет множество устройств: SIM300C, Enfora Enabler II-G GSM0108, Nfora Enabler II-G GSM0116, Cinterion BGS3, WAVECOM Q2686, GSM-модуль WISMO 228 (таб.7.2). При равных аппаратных характеристиках, выбор был сделан в пользу последней модели, представляющей квадратную микросборку 25х25 мм с низким током потребления в режиме ожидания (1,3 мА/Idle Mode Paging 9). К тому же весьма важным преимуществом является невысокая цена устройства.

Таблица 7.2 - Технические характеристики WISMO 228

Передача данных

GSM, CSD, SMS, FAX, GPRS class10

Память

Встроенная

Радиочасть

QUAD Band

Чувствительность

-108 dBm

Выходная мощность

33 dBm ±2 dB (2 W)

Питание

3,2 ... 4,8 В

Потребление

1,3 мА (Idle), 36 мкА (выкл.)

Кодеки

HR, FR, EFR, AMR, quality VDA2A

Аудио интерфейс

1 аналоговый звуковой канал

Эхоподавление

Да

Декодер DTMF

Да

Интерфейс управленя

1 UART

Аналоговые интерфейсы

1 ADC, 1 DAC, 3 PWM

Цифровые интерфейсы

11 GPIO, 1 SPI, 1 I2C

Корпус

46 краевых контактов, размер 25 x 25 x 2.5 мм

Температура

-40...+85 oC

Сертификаты

CE, GCF, China RTE, R&TTE


Передача команд и приём ответов осуществляется по шине UART на скорости 115,2 кбит по умолчанию. AT-команда состоит из ASCII-кодов латинских символов, и завершается символом возврата каретки <CR> (значение 0x0D, последовательность \r в Си). Обмен по шине полудуплексный, т. е. отправлять команду модулю можно только после принятия от него последнего байта ответа, в противном случае переданная команда будет проигнорирована.

7.7 Измерительные преобразователи влажности и температуры

Влияние окружающей среды неизбежно вносит неопределенность в рабочие параметры системы. Для учета этих факторов необходимо скомпенсировать взаимное влияние температуры и влажности.

Датчики влагосодержания можно классифицировать по принципу действия на следующие типы:

-    емкостные датчики, в которых при изменении влажности изменяется электрическая емкость конденсатора с гигроскопичным диэлектриком;

-       резистивные датчики, в которых изменяется сопротивление проводника, на поверхность которого нанесен гигроскопический слой;

-       пьезосорбционные датчики, в которых влага, поглощенная гигроскопическим покрытием, изменяет собственную частоту колебаний пьезокристалла, на поверхность которого нанесен гигроскопичный слой;

-       датчик температуры точки росы, в котором фиксируется температура, соответствующая переходу зеркального отражения металлической поверхностью в диффузное;

-       оптический абсорбционный датчик, в котором регистрируется доля поглощенной энергии света в полосах поглощения парами воды электромагнитного излучения.

Каждой из используемых технологий свойственны определенные достоинства и недостатки (точность, долговременная стабильность, время преобразования и т.д.). Из вышеописанных ИП, технологически подходят датчики двух типов: емкостные и резистивные.

Наиболее важные технические параметры, которые необходимо просмотреть при выборе датчика влажности для газоанализатора, это:

-  стойкость к загрязнению;

-       точность;

-       линейность;

-       время отклика;

-       габариты и стоимость;

-       питание.

Дополнительными фактора для рассмотрения могут стать стоимость замены, калибровка, сложность конструкции, надежность усилителя сигнала, схемы обработки данных, тип выхода - емкостный, по напряжению или цифровой.

По всем критериям, в том числе и по распространенности, лидирует емкостный тип датчиков, уступая по стоимости резистивным. Выходной сигнал любого (емкостного или резистивного) абсорбционного датчика влажности представляет собой функцию от температуры и влажности, поэтому для получения высокой точности измерения в широком диапазоне рабочих температур, требуется температурная компенсация характеристики преобразования. Некоторые модели имеют встроенный терморезистор или термистор.

Рассмотрим предъявляемые требования к датчикам температуры для нашей системы:

-  устойчивость к химическим воздействиям;

-       линейность выходных характеристик;

-       малое время отклика;

-       низкий дрейф;

-       диапазон измеряемых температур;

-       высокая точность.

Также существующие виды: термопары, термисторы, терморезистивные и полупроводниковые датчики. Каждый из них предназначен для решения специфических задач, и выбирается из соответствующих условий.

В целях уменьшения стоимостно-габаритых характеристик и сложности подключения, были выбраны комбинированные цифровые датчики влажности-температуры в одном корпусе: SHT11, SHT15.

Точность последнего датчика выше, чем предыдущего 1% и 0.1 оС, а стоимость больше на 30 %. Для калибровки ПП газов, эта точность не столь важна, поскольку у газовых сенсоров незначительный разброс в температуре и влажности не регистрируются.- имеет цифровой интерфейс I2C. CMOS датчики имеют низкое рабочее напряжение 5 В и выпускаются в SMD корпусах. Точность измерения температуры не превышает 0.3оС, а влажности - 2%.

7.8 Организация элементов управления

Органы управления газоанализатора выведены на лицевую панель корпуса. Всего используются 9 кнопок, 5 из них для выбора анализируемого газа. Начало преобразования АЦП начинается с нажатия кнопки «Пуск». Для выбора диапазона измерения газовой пробы предусмотрено две кнопки - «Высокое разрешение» и «Низкое разрешение», что соответствуют двум диапазонам измерения для трех газовых проб. Передача данных по сети GSM кнопкой - «Отправить». Включение и выключение питания осуществляется переключателем - «Пит».

Чтобы реализовать заданные коммутационные функции, микроконтроллеры неплохо приспособлены для работы с кнопками. Каждый из выводов каждого порта имеет специальные средства, облегчающие подключение внешних контактов.

На рисунке 7.8 показан типовой способ подключение пары контактов к порту микроконтроллера, где любой из выводов любого порта может работать в одном из двух режимов: либо как вход, либо как выход.

Рисунок 7.8 - Способ подключения контактов

В нашем случае соответствующий вывод должен быть переведен в режим входа. В этом режиме имеется возможность программным путем при необходимости подключать к любой внешней линии внутренний резистор нагрузки. На рисунке 7.8 этот резистор обозначен R. Для подключения остальных клавиш применяем матричное подключение всего порта PORTx1 и одну линию порта PORTx0. Все выводы порта PORTx1 переводятся в режим входов и включаются внутренние нагрузочные резисторы, PORTx0переводится в режим выхода. Процедура считывания подразумевает чтение байта из порта PORTx1, при этом на выходе PORTx0 должен присутствовать логический ноль.

7.9 Выбор микроконтроллера

Выбор микроконтроллера является одним из самых важных решений, от которых зависит успех или провал всего проекта. Необходимо учесть и оценить большое количество факторов. За основу последовательности продуманных действий, приводящих к окончательному решению, сформулируем план приоритетов.

Прежде чем приступить к постановке задачи выбора МК, примем некоторые допущения. Из микроконтроллеров фирм Microchip (PIC-контроллеры), Motorola и Atmel (AVR) предпочтения отдаются последнему, ввиду его знакомству разработчику, кроме того, Atmel хорошо зарекомендовала себя в производстве широкого спектра микросхем.[16].

Процесс поиска начнем с вопроса - что должен делать МК. В самых общий чертах МК должен выполнять следующие функции:

1)   выбор адреса (номера) датчика;

2)      преобразование информации с датчика;

)        расчет погрешностей, перевод в другие единицы измерения;

)        работа с ЖКИ;

)        вывод информации в последовательный порт (связь с беспроводным модулем);

)        регулирование работы насоса и нагревателя.

Далее перечислим системные требования, учитывающие особенности нашей газоаналитической системы:

-    Так как у нас система с автономным питанием, требования к пониженному энергопотреблению выходят на первый план;

-       Данное измерительное устройство, исходя из технического задания, не требует больших объемов вычислений (расчет матожидания и стандартного отклонения), и влияние такого фактора, как производительность, не так существенна, как энергопотребление. Если сэкономить на кварце, можно использовать внутреннюю RC-цепочку. Минимальное значение встроенного тактового генератора AVR - 1 МГц. Это значение приближенное и изменяется в зависимости от величины напряжения питания и температуры корпуса;

-       Количество портов ввода/вывода определяет число подключенных внешних устройств, при недостатке которых МК не сможет выполнить работу, а в случае избытка цена будит слишком высокой. Подсчет занимаемых портов приведен ниже;

-       Определим необходимые внутренние периферийные устройства. Для работы датчиков газа необходимо: наличие аналогово-цифрового преобразователя, интерфейс UART (GSM/GPRS-модуль), цифровой датчик влажности/температуры требует интерфейс I2C, таймер-счетчик (организация задержек и т.д.), поддержка внешних прерываний (например, опрос матричной клавиатуры), сторожевой таймер и устройство сброса по включению питания (непредвиденные ситуации, разряженная батарея).

-       Необходимый объем оперативной памяти (ОЗУ) выбирается с учетом требований к количеству измерений (точности измерения). Ниже рассчитаем минимальный объем памяти.

-       Мобильность прибора подразумевает ограничения на массогабаритность МК.

Выполним необходимый расчет для определения точных характеристик МК:

) Количество портов В/В для МК: количество датчиков газа - 8(3 дл расширенного диапазона). Все занимают 1 порт АЦП: ЖКИ - вместе с управляющими 11 или 7, примем 7; матричная клавиатура размером 3х3 - выводов 6; GSM-модуль - 2 вывода TxD и RxD; датчик влажности/температуры - интерфейс I2C; схемы управления нагрузкой - 2 вывода (микрокомпрессор и нагреватель). Общая сума - минимум 26 выводов.

) Рассчитаем количество требуемой памяти:

Так как АЦП 10-разрядный, то результат после преобразования сохраняется в 2-ух регистрах ADCH и ADCL, которые вместе занимают 2 байта.

Пусть количество циклов считывания N=100, тогда для 5 газов:

Nram=2*100*5=1000 байт, округляем до 1 кб.

Для долговременного хранения результатов преобразования можно использовать EEPROM-память, организованную в виде стека. Преобразованные значения величин газов имеют вещественный тип, для хранения которого выделяется тип float, размерностью 4 байта, плюс 2 байта для записи метаданных (число, месяц, время измерения). Чтобы хранить, как минимум 10 измерений для каждого газа потребуется:

NEEPROM=10*6*5=300 байт.

В соответствии с вышестоящими характеристиками, наиболее подходящие МК: ATmega162, ATmega164P, ATmega164PA, ATmega16A. У МК ATmega164PA оказался самый низкий то потребления (плюс один UART), у ATmega16A ток чуть выше, но цена ниже (19 грн. против 28 грн.).

По критерию наилучшей цены и незанятой периферии был выбран ATmega16A (таблица 7.3).

Таблица 7.3 - основные технические характеристики ATmega16A

Ядро

AVR </index.php?page=document&id=21423>

F, МГц

от 0 до 16

Flash, кБ

16

RAM, кБ

1

EEPROM, кБ

0.5

I/O (макс.), шт.

32

8-бит, шт

2

16-бит, шт

1

Каналов ШИМ, шт

4

RTC

Да

UART, шт

1

SPI, шт

1

I2C,шт

1

Разрядов АЦП, бит

10

Каналов АЦП, шт

8

Быстродействие АЦП, kSPS

15

Аналоговый компаратор, шт

2

VCC, В

от 2.7 до 5.5

ICC, мА

7

TA,°C

от -40 до 85

Корпус

DIP-40 MLF (VQFN) 44 TQFP-44


Окончательный вид микропроцессорной сборки приведен на чертеже 2010.М52.08.04.

8 РАЗРАБОТКА ПРОГРАММНОГО ОБЕСПЕЧЕНИЯ СИСТЕМЫ

.1 Подпрограмма перевода единиц измерения

Кратко ознакомимся с теорией. Основной задачей газового анализа является определение вида газов, присутствующих в многокомпонентной газовой смеси, и значений их содержаний, т. е. нахождение спектра содержаний.

На рисунке 8.1 по оси абсцисс отложены номера i соответствующих компонентов газовой смеси, по оси ординат - содержания Хi этих компонентов. Содержания компонентов газовой смеси могут выражаться различными физическими величинами.

Рисунок 8.1 - Спектр содержаний многокомпонентной газовой смеси

Наиболее распространенными из них являются: массовая концентрация, массовая доля, объемная доля.

При необходимости можно переходить от одних единиц к другим, воспользовавшись известными формулами. Массовая концентрация ρ может быть пересчитана в объемную долю ϕ и обратно по формулам:

ρ = 0,16 ϕM р/Т, г/м3 , (8.1)

ϕ = - ρT /0,16 pM , %, (8.2)

где p - давление газа, мм рт. ст.; Т - абсолютная температура, К.

Формулы (8.1) и (8.2) справедливы только для идеального газа, однако они остаются достаточно точными для реальных газов при обычных температурах и давлениях.[9].

Программа, выполняющая перевод величин приведена в приложении Г.

8.2 Подпрограмма статистической обработки

Обработка результатов наблюдений при прямых измерениях.

Измерения не могут быть выполнены абсолютно точно. Всегда имеется некоторая неопределенность в значении измеряемой величины. Нашей задачей является найти оценку отклонения истинной величины от измеренной. Погрешности физических измерений принято подразделять на систематические, случайные и грубые. Нас же интересуют случайные, проявление которых неодинаково в каждом измерении и не может быть учтена. Закономерности, описывающие поведение случайных величин, изучаются теорией вероятностей.[17].

При статистической обработке результатов наблюдений выполняются следующие операции:

1)      Находим среднее арифметическое всех n измерений xi , где i принимает значения от 1 до n:




где n ⎯ число результатов наблюдений; Xi ⎯ i-ый результат наблюдения.

2)      Оцениваем дисперсию (среднеквадратичная погрешность - отклонение от среднего - СКО)





3)      Находим случайную абсолютную погрешность прямого измерения:

,

где t(n,p) - коэффициент Стьюдента, который зависит от числа измерений n и вероятности p, с которой мы хотим указать погрешность ∆xсл( половина доверительного интервала для среднего арифметического). Полученные значения сравниваются с погрешностью градуировки прибора и, если они различаются на порядок и более, то берется наибольшее из них. Если они сравнимы по величине, то полную погрешность вычисляют как корень квадратный из суммы квадратов этих погрешностей.[18].[9].

4)      Находим относительную погрешность прямого измерения:

 ,

5)      Выводим результат в виде:

.

Программа приведена в приложении Д.

8.3 Описание программных модулей

Для удобства работы с модулями они выполнены в виде отдельно подключаемых заголовочных файлов.

Описание константных величин (малярных масс газов, температуры и давления), объявление структуры погрешности, состоящей из двух полей, вынесены в отдельных файл. Приложение В.

В приложении X1 функции перевода требуют подключенного constant.h, передаваемые параметры - название газа и единица измерения.

В приложении X2 выполняется статистическая обработка результатов измерения в соответствии с вышеперечисленными формулами. Значения измерений берутся из стека, и вынимаются поадресно. Там же имеется функция вычисления адреса.

9 РАСЧЕТ ОСНОВНЫХ ПАРАМЕТРОВ СИСТЕМЫ

.1 Быстродействия системы

Быстродействие разрабатываемого информационно измерительной системы складывается из быстродействия интегральных микросхем, входящих в него и времени обработки информации.

Выведем в таблицу 9.1 известные и рассчитанные временные задержки.[19].

Таблица 9.1 - Быстродействия элементов системы

Т1 АЦП

Время преобразования 100 измерений все 5 газов

650 нс

Т2 Работы

Время обработки данных (выполнение программы)

1515 мкс

T3 EEPROM

Время записи в EEPROM

8,8 мс

T4 GSM

Время отправки 512 байт

500 мс

T5 ЖКИ

Время вывода на ЖКИ

40 мкс


Рассчитаем время работы элементов преобразования без учета отклика ПП:

Tобщ = ТАЦП + + Тобраб + Т EEPROM + Тиндик+ ТЖКИ , тогда:

Tобщ = 650 нс + 1515 мкс + 8,8 мc + 40 мкс + 500 мс = 510,31 мс.

Из расчетов видно, что наибольшая задержка времени работы системы связана с передачей результатов по сети, а также времени статистической обработки.

9.2 Расчёт мощности потребляемой микропроцессорной системой

Таблица 9.2 - Мощности, потребляемые элементами системы (без учета пробоотборной системы)

Р Операционного усилителя


45 нВт

Р Микроконтроллера на 1 МГц (в работе)

9мВт

Р АЦП микроконтроллера


1,4 мкВт

P ЖКИ (без подсветки)


5 мВт

Р GSM (в режиме передачи)


800 мВт


Робщ = 45*10-9+9*10-3+1,4*10-6+5*10-3+800*10-3=0,814 Вт.

Максимальная мощность, потребляемая разработанной информационно-измерительной системой:

Робщ = 0,814 Вт.

9.3 Расчет надежности микропроцессорной системы

Один из основных параметров ЭВМ - надежность - зависит как от надежности использования элементной базы, так и от принятых схемотехнических и конструкторских решений. Учитывая значимость современных ЭВМ в хозяйственной деятельности человека, требования к ее надежности постоянно повышают.

Надежность ЭВМ - свойство выполнять заданные функции, сохраняя эксплуатационные показатели в допустимых пределах в течение требуемого промежутка времени, и возможность возобновления функционирования, утраченного по тем или иным причинам. Однако не каждая неисправность приводит к невыполнению ЭВМ заданных функций в отношении основных параметров. Поэтому для оценки надежности систем введены понятия:

Работоспособность - состояние ЭВМ, при котором она в данный момент времени соответствует всем требованиям в отношении основных параметров, характеризующих нормальное протекание вычислительных процессов.

Наработка - объем работы объекта.

Отказ - событие, состоящее в полной или частичной утрате работоспособности системы. В основе полных, отказов лежат короткие замыкания и обрывы в тех или иных частях ИС, а в основе постепенных отказов - медленные изменения электропроводности и других электрофизических свойств отдельных участков ИС. Обрывы могут возникать как под действием механических сил (вибраций, ударов), так и в результате электрохимических и химических процессов. В каждом конкретном случае в качестве показателя надежности необходимо выбрать те, которые наилучшим образом характеризуют надежность объекта с точки зрения его целевого назначения.

Если объект характеризуется постоянством интенсивности отказов, тогда в качестве надежности целесообразно использовать ее значение λ. Этот показатель используется для характеристики невосстанавливаемых электронных узлов (ИС и БИС).

λ - средняя частота или интенсивность отказов, характеризует вероятность отказа в единицу времени. (1/ч).

Зная величину λ, можно оценить вероятность безотказной работы ИС в течении заданного времени эксплуатации

Р = е -λt (9.1)

Из выражения (9.1) следует, что какой бы малой ни была величина λ, с течением времени вероятность безотказной работы приближается к нулю.

Средним временем безотказной работы или средний срок службы прибора принято считать величину, получаемую из условия λt=1:

Т=1/λ, значит (9.2) (t)=e-t/T.


Таблица 9.3 - Интенсивности отказов для элементной базы

Наименование

Интенсивность отказов

Датчики газа

50*10-6

Операционные усилители

1*10-6

МК

6*10-6

Пайка

0,01*10-6

Конденсаторы

0,001*10-6

Резисторы

0,0001*10-6

ЖКИ

1*10-6


Тогда суммарная интенсивность отказов элементов платы

λобщ = 58,01*10-6,

Среднее время наработки на отказ элементов платы:

Т = 17238 ч.

Тогда по Р(t)=е-t/T рассчитываем вероятность безотказной работы разработанного модуля. Надежность системы:

Таблица 9.4 - Надежность системы

Т/час

100

1000

2000

4000

10000

20000

 30000

40000

Рбезот. сиc.

0.994

0.944

0.89

0.793

0.56

0.313

0.175

0.098


10 ТЕХНИКО-ЭКОНОМИЧЕСКОЕ ОБОСНОВАНИЕ ПРОЕКТА

За последние несколько десятилетий в эволюции приборов газового анализа произошли значительные изменения. От аналоговых каталитических газоанализаторов мы перешли к цифровым микропроцессорным устройствам, способных считывать массу показателей из окружающей среды. И, хотя качественный переход уже можно считать завершенным - можно утверждать, что цифровые устройства в этом секторе практически вытеснили аналоговые, тем не менее, количественные характеристики еще далеки от совершенства.

В большинстве случаев наиболее важными целями является уменьшение габаритных размеров и потребляемой мощности устройства при сохранении или улучшении таких параметров как количество и качество измеримых компонентов.

Аппаратно-программный комплекс, предложенный к разработке, состоит из следующих основных компонентов: устройство пробоподготовки, предназначенный для забора, транспортирования, очистки, осушки, прокачки анализируемой смеси через измерительные цилиндры, устройства сбора информации - датчики газа, влажности, температуры и т.д., устройства обработки информации - микроконтроллера, передатчик GSM и других схемотехничных решений, и подсистемы выходного прибора, обеспечивающий вывод информации на требуемый приемник. При этом газоанализатор должен обладать сверхмалыми размерами и необходимой точностью измерений в различных диапазонах.

Основная цель данной работы - провести маркетинговые исследования проектируемого комплекса, определить затраты на проектирование, сформировать цену предложения продукта, рассчитать капитальные затраты и эксплуатационные расходы, а также оценить эффективность проектирования данного комплекса.

После проведения подобного анализа можно делать выводы о целесообразности проектирования и производства данного комплекса, а также вывода его на потребительский рынок.

10.1 Маркетинговые исследования проектируемого комплекса

Маркетинг - комплексная система организации производства и сбыта продукции, ориентированная на удовлетворение потребностей конкретных потребителей и получение прибыли на основе исследования и прогнозирования рынка, изучения внутренней и внешней среды предприятия-экспортера, разработки стратегии и тактики поведения на рынке с помощью маркетинговых программ.

Для оценки уровня спроса на рынке возникает потребность в проведении маркетинговых исследований, задачей которых и является определение уровня спроса на предлагаемый товар, что дает основу для построения стратегии продвижения товара на рынке.

10.1.1 Исследование проектируемого продукта

.1.1.1 Назначение комплекса

Основным компонентом комплекса является аппаратная часть сбора, обработки, передачи и хранения измеренных данных. Программное обеспечение (ПО) играет сопутствующую роль.

Назначением газоанализатора является измерение вредных компонент в газовой смеси и последующим инспектированием по нормам ПДК, а также передача обработанных данных по сети GSM в заинтересованные службы.

Назначением ПО является обеспечение связи между ПК и газоанализатором на программном уровне, связи между приемником мобильной связи и компьютером соответствующей службы контроля.

10.1.1.2 Основные свойства комплекса

Свойства, которыми обладает рассматриваемый продукт:

-    простота установки и использования;

-       наглядность предоставляемой информации;

-       удобный интерфейс пользователя.

10.1.1.3 Основные потребительские свойства

К потребительским свойствам проектируемого продукта относятся такие особенности, как:

К потребительским свойствам проектируемого газоанализатора относятся такие параметры, как:

-    миниатюрные размеры и вес устройства;

-       продолжительное время автономной работы;

-       простота управления;

-       возможность варьирования соотношения диапазонов измерения;

-       передача результатов измерений в реальном времени на компьютер оператора заинтересованных служб.

К потребительским свойствам проектируемого ПО относятся такие параметры, как:

-    удобный, интуитивно понятный пользовательский интерфейс с возможностью выполнения всех операций, как с клавиатуры, так и посредством манипулятора «мышь»;

-       невысокие требования к оборудованию, на котором осуществляется работа ПО;

-       обеспечение многоязычного интерфейса.

10.1.1.4 Требования к функциональным характеристикам комплекса

Газоанализатор должен обладать следующими функциональными возможностями:

-    Цифровая индикация концентрации измеряемого компонента;

-       Введение термо- и влагокомпенсации, что значительно повышает стабильность показаний;

-       Учет взаимных влияний измеряемых компонентов для многоканального прибора;

-       Самодиагностика с выдачей результатов на дисплей;

-       Выдача информации о концентрации измеряемых компонентах в цифровом виде по интерфейсу USB или по каналу GSM.

ПО должно обладать следующей функциональностью:

-    работать под управлением следующих операционных систем: Microsoft Windows XP, Windows Vista, Widows 7 на ПК типа IMB PC AT и совместимых с ними;

-       осуществлять взаимодействие с пользователем посредством интерфейса, стандартного для вышеперечисленных операционных систем;

-       отображать содержимое памяти газоанализатора при непосредственному подключению к ПК;

-       взаимодействовать с GSM модулем и ПК.

10.1.1.5 Требования к надежности комплекса

Основной характеристикой надежности газоанализатора является его время наработки на отказ, т.е. усредненное время, при котором газоанализаторы данного типа сохраняют свои эксплуатационные характеристики без заметных ухудшений.

Требуется обеспечить время наработки на отказ не менее 2 лет для электронной схемы. Для обеспечения работоспособности прибора в течение данного срока при изготовлении необходимо использовать материалы, из которых изготавливаются печатные платы и корпус, а также комплектующие с показателями, превышающими данный срок, по меньшей мере на 50%.

Помимо этого, поскольку наименее надежным узлом газоанализатора являются датчики газа, которые непосредственно контактируют с измеряемой воздушной средой, необходимо наличие проверки всех исполнимых устройств, и в случае сбоя одного из них выдать результат проверки на экран.

Надежность ПО выражается в том, что оно должно функционировать в течение всего срока эксплуатации газоанализатора. Для обеспечения этого ПО должно удовлетворять следующим требованиям:

-  использовать только те функции операционной системы, которые остаются неизменными независимо от версии операционной системы, а следовательно, являются наиболее проверенными на наличие ошибок и сбоев;

-       осуществлять дополнительный контроль над получаемыми от газоанализатора данными;

-       автоматически устранять возникшие ошибки, если данные ошибки подлежат исправлению и были предусмотрены алгоритмом;

-       в случае возникновения ошибок, автоматическое устранение которых не предусмотрено или невозможно, подробно проинформировать пользователя об ошибке;

-       в случае неверной операции пользователя сообщить пользователю о причине и предложить варианты для исправления данной ситуации.

10.1.1.6 Требования к условиям эксплуатации комплекса

Условия эксплуатации газоаналитического прибора должны удовлетворять требованиям, указанным в технических характеристика.

Для нормальной работы ПО требуется IBM PC AT-совместимый компьютер с наличием по меньшей мере одного порта USB 1.1 и операционной системой семейства Windows с поддержкой USB. Остальные требования к аппаратной конфигурации ПК должны соответствовать минимальным требованиям установленной операционной системы.

10.1.1.7 Конкурентоспособность

Конкурентоспособность разрабатываемого комплекса, несмотря на наличие большого числа предложений как стационарных так и переносных газоанализаторов от всемирно известных производителей, заключается, прежде всего в миниатюрных размерах и сверхмалом потреблении, т.е. большом сроке автономной работы без замены (подзарядки) элементов питания.

По сравнению с газоанализаторами массового производства с аналогичными характеристиками измеряемых компонентов, разрабатываемый прибор имеет существенно меньшие габаритные размеры, потребление и стоимость.

Основным минусом данного комплекса является необходимость применения специализированного ПО для снятия показаний прибора через канал GSM, в то время как газоанализаторы массового производства зачастую позволяют использовать средства, предоставляемые операционной системой.

10.1.1.8 Оценка рыночной направленности

Проведем оценку шансов и рисков проектируемого комплекса по таблице:

Таблица 10.1 - Оценка шансов и рисков проектируемого программного продукта

Показатели

Баллы


Опасность

Нейтрально

Шансы


1

2

3

4

5

6

7

8

9

Объем рынка






+




Рост рынка





+





Финансовый потенциал






+




Число конкурентов



+







Поведение конкурентов





+





Осведомленность потребителей








+


Возможность повышения цен






+




Изменение конъюнктуры рынка




+






Возможность замещения продукта





+





Потенциал сервиса







+




Определим среднеарифметическую величину оценки этих показателей по формуле (10.1):


(10.1)

где Кэ.оц.- среднеарифметическая величина экспертной оценки;

Бi - балл по i-тому показателю, 10 - количество показателей.

.

Так как рыночная направленность продукта превышает значение 5, то исследуемый программный продукт будет иметь шансы на рынке.

10.1.2 Определение рынка сбыта проектируемого комплекса

.1.2.1 Сегментирование рынка

Сегментация рынка - разбивка рынка на четкие группы покупателей, для каждой из которых могут потребоваться отдельные товары и комплексы маркетинга.

Комплекс маркетинга включает в себя товар, цену, методы распространения, методы стимулирования товара (реклама).

Принципы сегментации:

-  географический (город, округ, плотность населения, климат);

-       психографический (общественный класс, образ жизни, тип личности);

-       поведенческий (повод для покупки, статус пользователя, интенсивность потребления, степень готовности покупателя к восприятию товара, отношению к товару);

-       демографический (возраст, пол, размер семьи, этап жизненного цикла семьи, уровень доходов, род занятий, образование);

-       операционный (технология, статус пользователя, объем требуемых товаров/услуг).

Этапы процесса сегментации:

-  Формирование критериев сегментации (способ оценки обоснованности выбора того или иного сегмента рынка для предприятия).

-       Выбор метода осуществления сегментации рынка: метод группировок по одному или нескольким признакам; метод статистического анализа.

-       Интерпретация полученных сигналов. Интерпретация - описание профилей групп потребителей.

-       Выбор целевых рыночных сегментов. Целевой сегмент рынка - один или несколько сегментов, отображаемых для маркетинговой деятельности предприятия. Цели предприятия могут быть заданы количественно или качественно, они могут касаться ввода новых товаров или проникновения известных на новые сегменты рынка. При этом сегмент должен иметь достаточный потенциал спроса, чтобы выбрать его в качестве целевого.

Стратегии целевого сегмента:

-  Стратегия массового маркетинга - недифференциальный маркетинг. Главная цель - максимальный сбыт товара, рассчитана на крупные сегменты рынка.

-       Дифференциальный маркетинг - по вариантам. Максимизация сбыта, выпуска товара и его разновидности, охват нескольких сегментов требует значительных ресурсов для производства и маркетинга.

-       Концентрированный маркетинг - концентрация усилий и ресурсов предприятия на одном или нескольких сегментах рынка. Максимум прибыли.

-  Выбор позиции товара.

Позиционирование товара - логическое продолжение нахождения целевых сегментов. Убеждает потребителя в том, что ему предлагается именно тот товар, который он хотел бы приобрести. Включает в себя комплекс маркетинговых элементов, с помощью которых потребителю внушается, что речь идет о товаре, созданном специально для него, чтобы он идентифицировал предлагаемый товар со своим идеалом. При этом существуют следующие подходы и методы:

-  позиционирование на базе определенных преимуществ товаров;

-       на основе удовлетворения специфических потребностей или специфического использования товара;

-       через определенную категорию потребителей, уже купивших этот товар;

-       позиционирование путем сравнения;

-       с помощью устойчивых представлений о товаре.

В разделе плана маркетинга следует выделить следующие элементы:

-  схема распространения товара;

-       ценообразование (методика определения цен на товары, ожидаемый уровень рентабельности);

-       реклама;

-       методы стимулирования продаж.

В данном случае выбраны географический принцип сегментации по городам и соответствующему климату, а также операционный принцип по технологии. Выделены следующие сегменты:

-  государственные структуры, специфика которых требует использование соответствующих приборов контроля воздушной среды, способных измерять до 3-х компонент одновременно и работать в непрерывном режиме ;

-       коммерческие структуры, выполняющие похожие задачи;

-       частные лица, имеющих необходимость измерять параметры воздушной среды.

Среднее распределение продукта по сегментам выглядит следующим образом:

-  государственные структуры: 45%;

-       коммерческие структуры: 35%;

-       частные лица: 20%.

Данное распределение проиллюстрировано диаграммой на рисунке 10.1.

Рисунок 10.1 - Распределение продукта по сегментам

Данное соотношение для разных стран может изменяться: например, в странах СНГ будет преобладать сегмент государственных структур, поскольку коммерческие структуры такого рода недостаточно развиты; а в США соотношение между ними будет примерно одинаковым.

В качестве стратегии выбран дифференциальный маркетинг, наибольший упор делается на государственные и коммерческие структуры.

10.1.2.2 Анализ тенденции рынка

Данный продукт, в принципе, решает проблему, которая с успехом решалась и до сих пор. Однако, продукт имеет отличительные особенности, специфические для выбранных сегментов рынка, а именно: миниатюрные размеры; большое время автономной работы; простоту управления в сочетании с гибкостью выбора параметров измерения, наличие коротковолнового передатчика результатов обработки измерений на станцию мониторинга. Помимо всего прочего, конкурентоспособность продукта повышает еще и тот факт, что целевые сегменты занимают крайне малую часть мирового рынка, что делает данные сегменты малопривлекательными для крупных мировых производителей подобного типа устройств.

10.1.2.3 Предпочтительный потребитель

Покупателем является предприятие любой формы собственности или частное лицо, находящееся в одной из 27 стран (в т.ч. большинство стран СНГ), где имеются фирмы, с которыми заключены дилерские соглашения.

Канал распределения - прямой маркетинг. Форма оплаты - любая.

10.1.2.4 Возможные причины финансовых неудач

Основными причинами финансовых неудач могут быть следующие:

-    низкая осведомленность потребителей;

-       изменение тенденции рынка;

-       законодательная база, запрещающая или затрудняющая использование средств передачи информации по данному волновому диапазону;

-       потребительская стоимость продукта будет ниже установленной;

10.1.3 Итоги маркетинговых исследований

В результате проведенных маркетинговых исследований продукта были изучены все основные потребительские свойства продукта, а именно:

1)   миниатюрные размеры и вес устройства;

2)      продолжительное время автономной работы;

)        простота управления;

)        возможность варьирования соотношения диапазонов измерения;

)        передача результатов измерений в реальном времени на компьютер оператора заинтересованных служб;

)        удобный, интуитивно понятный пользовательский интерфейс ПО с возможностью выполнения всех операций как с клавиатуры, так и посредством манипулятора «мышь»;

)        невысокие требования к оборудованию, на котором осуществляется работа ПО;

)        обеспечение многоязычного интерфейса ПО.

Изучена конкурентоспособность товара, определена рыночная направленность, определен портрет потребителя.

Проведена сегментация рынка в соответствии с потенциальными потребителями - продукт предназначен для организаций, которым требуются легкое переносное устройство, способное измерять количество основных вредных газов и передача результатов по мобильной связи в центр санпин станции. В данном случае выбраны географический принцип сегментации по городам и соответствующему климату, а также операционный принцип по технологии.

10.2 Определение затрат на проектирование программного продукта

Затраты на проектирование продукта включают в себя следующие направления:

-    заработная плата проектировщиков (включая социальные отчисления);

-       стоимость отладки аппаратной и программной части;

-       накладные расходы.

10.2.1 Вычисление трудоемкости

Расчет трудоемкости аппаратной части проекта.

Трудоемкость стадий разработки устройства приведена в таблице 10.2.

Таблица 10.2 - Трудоемкость стадий разработки устройства

Стадия разработки

Трудоемкость, чел-дней

Техническое задание

10

Эскизное проектирование

25

Схемотехническое проектирование

17

Рабочее проектирование

74

Внедрение

37

Всего

163


Общая трудоемкость разработки

 чел-дней.

Исходя из трудоемкости Тобщ и количества исполнителей, рассчитываем срок разработки по формуле:

 (месяцев), (10.2)

где Ф - среднее количество рабочих дней в месяце, равное 21,8 дней;

Ч - численность разработчиков [чел], равное 1.

Ср = 163 / (1 * 21,8) = 7,5 месяцев.

Расчет трудоемкости программной части проекта

Трудоемкость программной части проекта определяем, исходя из данных об используемых функциях ПП.

Список функций приведен в таблице10.3.

Таблица 10.3 - Каталог функций программных средств вычислительной техники

Наименование (содержание) функции

Объем функций, тыс. УМК

Организация ввода/вывода информации в интерактивном режиме

2,700

Обработка входного заказа и формирование таблиц

3,260

Управление внешними устройствами и объектами

3,850

Обработка ошибочных и сбойных ситуаций

6,86

Система генерации ПС ВТ

5,350

Вспомогательные и сервисные программы

0,850

Всего

22,87


Общий объем разрабатываемого продукта определяется по формуле:

/p, (10.3)

где Vi - объем i- ой функции; n- общее число функций.

Принимаем р=5.

В данном случае V0 = (2,7+3,26+3.85+6,86+0,85)/5 =4,574 тыс. УМК.

Затраты труда (Tр) определяются в зависимости от объема V0 по нормам времени в человеко-часах (выбираем группу 3).

Для данного случая Tр = 30,6 человеко-дней.

Общую трудоемкость Tо рассчитаем по формуле:

То = Тр × Ксл (10.4)

В свою очередь коэффициент сложности ПП (Ксл) рассчитывается по формуле:

, (10.5)

где Кi - коэффициент, учитывающий уровень повышения сложности по дополнительным характеристикам продукта; n - количество дополнительных характеристик продукта.

Дополнительные характеристики продукта: интерактивный доступ.

Поскольку в данном случае присутствуют дополнительные характеристики, то коэффициент уровня повышения сложности равен 0,08.

Таким образом, получаем:

Kсл = 1 + 0,08 = 1,08;

То = 30,6 * 1,08 = 33 чел-дней.

Теперь требуется разбить полученную общую трудоемкость на соответствующие стадии разработки: технического задания (ТЗ), эскизного проектирования (ЭП), технического проектирования (ТП), рабочего проектирования (ТП), рабочего проектирования (РП), внедрения (ВН). Расчет осуществляется по формулам:

Т1 = Lтз × Кн × То -трудоемкость стадии ТЗ;

Т2 = Lэп × Кн × То -трудоемкость стадии ЭП;

Т3 = Lтп × Кн × То -трудоемкость стадии ТП;

Т4 = Lрп × Кн × То × Кт -трудоемкость стадии РП;

Т5 = Lвн × Кн × То -трудоемкость стадии ВН.

где L - удельный вес трудоемкости соответствующей стадии разработки в общей трудоемкости; Кн - поправочный коэффициент, учитывающий степень новизны ПП; Кт - поправочный коэффициент, учитывающий степень использования в разработке типовых (стандартных) программ ПП.

Значение L и поправочных коэффициентов Кт и Кн определяют по соответствующим таблицам.

Степень новизны данного продукта определяется как «ПС ВТ, являющиеся развитием определенного параметрического ряда ПС ВТ», при этом не требуется использования новой ЭВМ и новой ОС (Код степени «В»), соответствующее значение Кн = 0,7.

Значения коэффициентов удельных весов трудоемкости стадий в общей трудоемкости разработки представлены в таблице 10.3.

Таблица 10.3 - Значения коэффициентов удельных весов трудоемкости для каждой стадии

Стадия разработки

В

Техническое задание

0,09

Эскизное проектирование

0,07

Схемотехническое проектирование

0,07

Рабочее проектирование

0,61

Внедрение

0,16


Степень охвата реализуемых функций ПС ВТ типовых (стандартных) программ в данном случае находится в пределах 40-60%, соответствующее значение Кт = 0,7.

Рассчитаем трудоемкость каждой стадии разработки:

Т1 = 0,09 * 0,7 * 33= 2,079 чел-дней;

Т2 = 0,07 * 0,7 * 33 = 1,617 чел-дней;

Т3 = 0,07 * 0,7 * 33 = 1,617 чел-дней;

Т4 = 0,61 * 0,7 * 33 * 0,7 = 9,86 чел-дней;

Т5 = 0,16 * 0,7 * 33 = 3,696 чел-дней.

Уточненная общая трудоемкость ПП (Тут.общ.) в человеко-днях определяется как сумма трудоемкостей каждой стадии разработки. (10.6)


где Тi - трудоемкость разработки i-той стадии, N - число стадий разработки.

Тут.общ. = 2,079+1,617+1,617+9,86+3,696 = 18,87 чел-дней.

Исходя из трудоемкости Тут. общ. и количества исполнителей, рассчитываем срок разработки по формуле:

 (месяцев), (10.7)

где Ф - среднее количество рабочих дней в месяце, равное 21,8 дней; Ч - численность разработчиков [чел], равное 1.

Ср = 18,87 / (1 * 21,8) = 0,86 месяцев.

Общий срок разработки является суммой срока разработки аппаратной и программной части.

Таким образом,

Ср общ. = 7,5 + 0,86 = 8,36 месяцев.

10.2.2 Расчет бюджета рабочего времени

Расчет бюджета производится для нормальных условий производства, исходя из восьмичасового рабочего дня и одной смены работы предприятия независимо от фактически установленного режима работ предприятия. В предпраздничные дни продолжительность рабочего времени сокращается на 1 час.

Номинальный фонд времени определяем по формуле:

Fном = (Dк - (Dв + Dп)) * 8 час - Dпп * 1 час;

где Dк - количество календарных дней в году (366); Dв - количество выходных дней в году (104); Dп - количество праздничных дней в году (10); Dпп - количество предпраздничных дней в году (9).

Таким образом, Fном = (365-(104+10))*8-13 = 1995 часов.

Определим эффективный фонд рабочего времени по формуле:

Fэф=Fном (1-П(%)/100); (10.8)

где П - потери рабочего времени, равные 4% для оборудования и 12% для работников, т.е. в сумме 16%.

Fэф. = 1995 * (1-16/100) = 1675,8 часов.

10.2.3 Расчет себестоимости часа машинного времени

Для расчета себестоимости часа машинного времени необходимо составить смету годовых эксплуатационных затрат. Для расчета годовых эксплуатационных затрат воспользуемся данными, приведенными в таблице 10.4.

Таблица 10.4 - Данные для расчета годовых эксплуатационных затрат

Основные показатели

Усл. обозн.

Ед. изм.

Значение

1

Стоимость основного комплекта оборудования

C

грн.

2000

2

Потребляемая мощность

W

кВт/ч

0,06

3

Коэффициент использования мощности

Ки


0,7

Цена 1 кВт / час электроэнергии

Цэ

грн.

0,187

5

Номинальный фонд времени работы ЭВМ

Fном

час

1995

6

Потери времени на ремонт и профилактику (% от Fном)

Тпот

%

4

7

Коэффициент годовых затрат на ремонт (% от C)

Кр

%

7

8

Коэффициент сменности

Ксм


1

9

Норма амортизационных отчислений на оборудование

Ноб

%

10

10

Норма амортизационных отчислений на здания

Нзд

%

8

11

Балансовая стоимость 1 кв.м.

Сбал

грн.

100

12

Общая производственная площадь

S

кв.м.

6

13

Коэффициент начислений на фонд оплаты труда

Кн

%

17

14

Коэффициент накладных расходов (% от ФОТ)

Кнр

%

20

15

Коэффициент материальных затрат (% от C)

Кмз

%

5

16

Оклад разработчика

Окр

грн.

700


Для расчета себестоимости часа машинного времени необходимо составить смету годовых эксплуатационных затрат. Расчет эксплуатационных затрат сведен в таблицу 10.5.

Таблица 10.5 - Смета годовых эксплуатационных затрат

Наименование затрат

Формула расчета

Значение

Материальные затраты

Зм = С×Кмз/100 [грн]

100

Затраты на электроэнергию

Зэ = Fном×Цэ×W×Ки×Ксм[грн]

15,67

Оплата труда (ФОТ)

ФОТ = 11,8×Ксм×Окр,[грн]

8260

Отчисления от зарплаты

Отч = ФОТ×Кн/100 [грн]

1404

Затраты на ремонт

Зр = С×Кр/100 [грн]

140

Накладные расходы

Зн = ФОТ×Кнр/100 [грн]

1652

Амортизационные отчисления на здания

Азд = Нзд×S×Сбал/100 [грн]

48

Амортизационные отчисления на оборудование

Аоб = С×Ноб/100 [грн]

200

Итого, ∑Зi

11821


Себестоимость часа машинного времени (Сч.м.в.) рассчитывается по

формуле:

Сч.м.в.= SЗi/(Fэф × Ксм), (10.9)

где SЗi -сумма годовых эксплуатационных затрат, грн.

Таким образом, Сч.м.в.= 10793,15 / 1675,8 = 7,05 грн.

Расчет сметы затрат на проектирование продукта

Работы, выполняемые при разработке данного продукта, можно разделить на следующие виды:

-    работы по разработке и отладке устройства и ПО, производимые с помощью вычислительной техники;

-       работы без применения вычислительной техники;

-       работы, связанные с изготовлением опытных образцов.

Исходя из специфики разрабатываемого продукта, а также опыта предыдущих разработок, определим, что из общего срока разработки (Ср) 75% приходится на работы с использованием вычислительной техники, и 25% - на работы без применения вычислительной техники.

Работы, связанные с изготовлением опытных образцов, выполняются сторонним предприятием в начале стадии рабочего проектирования и завершаются ранее, чем в них возникнет потребность. Таким образом, для данного вида работ требуется учитывать только их стоимость.

Определим фонд оплаты труда проектировщиков (за работы без использования вычислительной техники). Для этого сначала рассчитаем прямую заработную плату разработчика:

ЗПпрямая = Сробщ. * 0,25 * Окр = 8,36 * 0,25 * 700 = 1463 грн.

Кроме прямой заработной платы, в расчет включаем доплаты в размере 30% от прямой зарплаты. Тогда фонд основной зарплаты составит:

ФОТ = ЗПпрямая × 1.3 = 1902 грн.

Совокупность расходов на содержание помещений, на управление той организацией, в которой выполняется проект, относим к накладным расходам (Знакл):

Знакл = Кнр * ФОТ / 100 = 380 грн.

Затраты на работы с применением вычислительной техники определяются по формуле:

Зпо = Срм× Fэф.м×Cч.м.в, (10.10)

где Срм - срок разработки ПП с использованием ВТ, месяцев; Fэф. м - эффективный фонд рабочего времени за месяц; Сч.м.в. - себестоимость часа машинного времени, грн.

Таким образом, получаем:

Зпо = (8,36 * 0,75) * (1675,8 / 11,8) * 7,05 = 6277,64 грн.

Рассчитаем стоимость изготовления одного опытного образца. Затраты на изготовление состоят из:

затраты на изготовление печатной платы (1,30 грн за 1 см2);

затраты на комплектующие элементы;

затраты на монтаж (0,10 грн за 1 одну точку пайки).

Печатная плата опытного образца имеет размеры 15 x 8 см = 120 см2. Затраты на изготовление равны 1,30 * 120 = 156 грн.

Перечень комплектующих элементов, их стоимость и стоимость их монтажа приведены в таблице10.6.

Таблица 10.6 - Смета затрат на комплектацию аппаратной части

Наименование

Цена 1 шт.

Коли-чество

Точек пайки

Всего точек пайки

Общая стоимость, грн

Затраты на монтаж, грн

МК ATMega16

35

1

40

40

35

4

Кварцевый резонатор

1,20

2

2

4

1,40

0,4

Конденсатор керамический

0,10

2

2

4

0,2

0,4

Конденсатор танталовый 0,33 пф

0,25

4

2

8

1

0,8

Стабилитрон MC7805

2

2

3

6

4

0,6

Датчики газа Alphasense

120

6

3

18

740

1,8

Датчик влажности  HIH-4602

450

1

3

3

450

0,3

Датчик расхода газа Honeywell AWM 3000

640

1

3

3

640

0,3

Компрессор МКМ-7

140

1

2

2

140

0,2

GSM модуль Wismo 228

420

1

-

-

420

-

Операционные усилители LM158

18

8

8

64

144

6,4

Резистор 0603

0,10

2

2

4

0,2

0,4

Кнопка К32-3М

1,50

4

1

4

1,50

0,4

Светодиод HT-190UG

0,10

2

1

2

0,20

0,2

Разъём Mini USB (тип В)

2,00

8

1

8

2,00

0,8

Транзистор КТ-815

1,5

1

3

3

1,5

0,3

Итого:





2581

17,3


Таким образом, затраты на изготовление опытного образца равны:

Зоп. обр. = 156+ 2581 + 17,3 =2754,3грн.

Сведем все расчеты в смету затрат на проектирования, представленную в таблице 10.7.

Таблица 10.7 - Смета затрат на проектирование

Наименование расходов

Сумма, грн

Фонд оплаты труда проектировщиков (с отчислениями на социальные мероприятия) за работу, выполненную без применения вычислительной техники

1463

Накладные расходы

380

Затраты на разработку ПП с применением вычислительной техники

6277,64

Затраты на изготовление опытного образца

2754,3

Итого: Затраты на проектирование (Зпр)

10875


Полученная сумма будет учитываться при определении цены предложения продукта.

10.4 Формирование цены предложения разработчика

Цена предложения разработчика устанавливается в соответствии с выбранными методами ценообразования, в данном случае по методу безубыточности. Прежде всего определим себестоимость изготовления одного экземпляра при серийном производстве. При серийном производстве площадь печатной платы уменьшена до 58 см2, также к себестоимости добавляется стоимость изготовления корпуса для изделия (160 грн).

Таким образом, себестоимость серийного изделия получится чуть больше себестоимости опытного образца и составит 2834 грн.

Для определения цены предложения необходимо рассчитать постоянные, переменные и полные издержки на проектирование и реализацию продукта. Постоянные издержки (Ип) представляют собой затраты на разработку продукта, переменные - расходы, связанные с изготовлением и реализацией продукта, а их сумма образует полные издержки. Величина удельных переменных издержек Иуд.пер. включает в себя затраты на изготовление одного экземпляра продукта, на комплект рабочей документации, на операции, связанные с защитой программного продукта от копирования и др. Переменные издержки для продукта представлены в таблице.

Таблица 10.8 - Переменные издержки

Вид расходов

Сумма, грн

Изготовление одного экземпляра продукта

2834грн

Комплект рабочей документации

25 грн

Упаковка

15 грн

Гарантийное обслуживание

198,4 грн (7% от себестоимости)

Реклама

56,68 грн (2% от себестоимости)

Всего

3129 грн


Таким образом, Иуд.пер = 2834+25+15+198,4+56,68 = 3129 грн.

Общая величина переменных издержек (Ипер) определяется по формуле:

Ипер = Иуд.пер. × N, (10.11)

где N - количество проданных экземпляров продукта.

Рассчитаем цену предложения разработчика, исходя из размеров прибыли 15%:

Ц = Иуд.пер * 1,15 = 3129 * 1,15 = 3598,4 грн.

Полные издержки составят:

Ипол = Ип + Иуд.пер. × N. (10.12)

Выручка от реализации (В) определяется в зависимости от цены продажи одного экземпляра программного продукта (Ц) и объема продаж:

В = Ц × N.

Наклон графика изменения выручки зависит от уровня цены. В точке безубыточности достигается равенство:

В = Ипол; т.е.

Ц × N = Ип + Иуд.пер. × N. (10.13)

Отсюда минимальный объем продаж составит:

min = Ип / (Ц - Иуд.пер.) = 10875 / (3598,4 - 3129) = 24 экз,

что подтверждается графиком безубыточности для данного продукта, изображенным на рис. 10.3.

Рисунок 10.3 - Минимальный объем продаж

10.5 Расчёт капитальных затрат

Капитальные вложения представляют собой:

а) для разработчика - расходы на покупку (Цтс), доставку (Зтр) и монтаж (Зм) технических средств, а также на приобретение программного обеспечения (Цпо), необходимого для процесса создания продукта:

Кр = Цтс + Зтр + Зм + Цпо, (10.14)

В данной работе примем следующие значения вышеперечисленных параметров:

Цтс = 2000 грн;

Зтр = 0 грн;

Зм = 0 грн;

Цпо = 4500 грн;

Таким образом, капитальные вложения разработчика составят:

Кр = 2000 + 4500 = 6500 грн.

Расчет эксплуатационных расходов

Составим смету эксплуатационных расходов на одно обращение к продукту и сведем их в таблицу 10.9.

Таблица 10.9 - Смета эксплуатационных расходов

Направление расходов

Сумма, грн

Затраты на эксплуатацию устройства (элементы питания)

9,00

Материальные расходы (оплата за связь оператора)

5,00

Заработная плата обслуживающего персонала с отчислениями на социальные нужды

15,00

Амортизация продукта

1,70


В итоге получаем сумму одного обращения к продукту, равную 30,7 грн.

10.6 Оценка эффективности проектирования продукта

Анализ эффективности проекта производится на основе показателей, широко применяемых в мировой практике, а именно: интегрального экономического эффекта за весь жизненный цикл продукта; периода возврата капитальных вложений; внутренней нормы рентабельности.

Задачей экономической оценки является определение динамики чистой текущей стоимости, т.е. суммы, ежегодно возвращающейся в виде отдачи от вложенных средств.

Рассмотрим основные показатели экономической эффективности данного продукта за четыре года. Подвергнем анализу затраты и результаты разработчика и пользователя. Исходные данные для расчёта и результаты представим в таблице.

Рассчитаем следующие показатели экономической эффективности по ниже приведенным формулам.

Определение показателей чистого денежного потока (ЧДП) за период реализации проекта по формуле:

ЧДПt = Рt - (Кt + Иt), (10.15)

где ЧДПt - чистый денежный поток года t, грн.;

Рt - выручка от реализации работ и услуг в году t, грн.;

Кt - капитальные вложения года t, грн.;

Иt - издержки года t, грн;

Объем реализации работ (услуг) определяется следующим образом:

а) для разработчика

Рt = Ц × Nt , (10.16)

где Ц - цена реализации одного изделия (пакета программ), грн.;t - годовой объем реализации изделий (пакетов программ), шт.

Годовые издержки представляют собой:

а) для разработчика - расходы по проектированию, модернизации, продвижению продукта на рынке и др.

Иtпрtперtмаркt, (10.16)

где Зпрt - затраты на проектирование года, t,

Иперt - переменные издержки года, t,

Имаркt - затраты на продвижение программного продукта на рынке года, t.

Очевидно, что

Зпр2010=Зпр=10875 [грн].

Переменные издержки можно вычислить по следующей формуле:

Иперtпер*Nt, (10.17)

Издержки на продвижение программного продукта на рынке можно вычислить по следующей формуле:

Имаркt= Рt*0.05. (10.18)

Исходные данные для расчета интегрального экономического эффекта приведены в таблице 10.10:

Таблица 10.10 - Исходные данные для интегрального экономического эффекта

Года

Кап.вложения, ден.ед.

Объем выпуска, шт

Цена,грн.

Издержки разработчика грн./шт.

2010

10875

6

3598

3129

2011

0

32

3798

3129

2012

0

44

3898

3129

2013

0

38

3898

3129


Для 2010 года:

Р2010 = 3598 × 6=21588[грн];

Имарк2010=21588*0.05=1079[грн];

Ипер2010=6*3129=18774[грн],

И2010=10875+1079+18774=30728[грн].

Тогда ЧДП2010 = 21588 - (6500 + 30728) = -15640[грн].

Для 2011 года:

Р2011 = 3798× 32 =121536[грн];

Имарк2011 = 115136*0.05=5756[грн];

Ипер2011 = 32*3129=100128[грн],

И2011 = 0 +100128+5756=105884[грн].

ЧДП2011 = 121536 - (105884 + 0) = 15652[грн].

Р2012 = 3898× 44=171512[грн].

Имарк2012 = 158312*0.05=7915[грн];

Ипер2012 = 44*3129=137676[грн],

И2012 = 0 +7915+137676=145591[грн].

ЧДП2012 = 171512- (145591 + 0) = 25921[грн].

Р2013 = 3898× 38=148124[грн].

Имарк2013 = 136724*0.05=6836[грн];

Ипер2013 = 38*3129=118902[грн],

И2013 = 0 +6836+118902=125738[грн].

ЧДП2013 =148124- (125738 + 0) = 20000[грн].

Определение показателей чистой текущей стоимости за период реализации проекта по формуле:

ЧТСt = ЧДПt × αt , (10.19)

где ЧТСt - чистая текущая стоимость в году t, грн.;

ЧДПt - чистый денежный поток года t, грн.;

αt - коэффициент приведения по фактору времени, рассчитываемый по формуле:

, (10.20)

где Е - ставка дисконтирования или норма доходности (прибыльности) от вложения средств (примем Е = 0.12);- расчетный год;p - данный год.

Определение интегрального экономического эффекта по формуле:

Эs = ЧТСt, где Т - жизненный цикл проекта, 4 года.

Результаты расчета сведены в таблицу 10.11.

Таблица 10.11 - Расчет показателей интегрального экономического эффекта

Показатели

2010

2011

2012

2013


Объем реализации, шт

6

32

44

38


t10,890,80.71






Кап. Вложения, грн

10875

-

-

-


Годовые издержки, грн

30728

105884

145591

125738


ЧДПt, грн

-15640

15652

25921

20000


ЧТСt, грн

-15640

13930

20736

14200


ЭИ, грн

-15640

-1710

19026

33226


Определим интегральный экономический эффект по формуле:

, (10.21)

где Т - жизненный цикл проекта, 4 года.

ЭИпроизв.= -15640+ 13930+ 20736+ 14200=33226 [грн].

По результатам расчета строим финансовые профили проекта и определяем период окупаемости капитальных вложений.

Рисунок 10.4 - График финансового профиля проекта для производителя

По графику 10.4 видно, что производитель окупит все расходы и начнет получать прибыль через 2 года.

10.7 Определение внутренней нормы рентабельности

Метод определения внутренней нормы рентабельности позволяет оценить эффективность капитальных вложений. Внутренняя норма рентабельности соответствует такой ставке коэффициента дисконтирования (Ех), при которой интегральный экономический эффект равен:

Эs = . (10.22)

Рисунок 10.5 - График внутренней нормы рентабельности

Используя графический метод, получили, что Ех для производителя составляет Ех=1,5 %.

Заключение

В ходе расчетов были определены следующие основные экономические показатели производства программного продукта:

) Время разработки программного продукта - 8,36 месяца.

) Затраты на проектирование - 10,875 грн.

) Затраты на покупку оборудования - 2000 грн.

) Цена программно-аппаратного комплекса установлена в размере 3598 гривень за штуку.

) В ходе оценки экономической эффективности программного продукта было определено, что инвестиции, вложенные в разработку программного продукта окупятся через 2 года.

) Интегральный экономический эффект при продаже программного продукта в течение четырех лет составил 33226 грн.

) Внутренняя норма рентабельности составила 1,5 %.

На основе полученных результатов можно сделать вывод, что производство и продажа программного продукта экономически целесообразна и обоснована.

Все расчеты и исследования проведены на основании [20].

11 ОХРАНА ТРУДА И ОКРУЖАЮЩЕЙ СРЕДЫ

В разделе "Охрана труда" рассматривается анализ условий труда разработчика дипломного проекта, работающего в помещении с ЭВМ. Целью работы является выявления опасных и вредных производственных факторов, которые могут возникнуть в процессе использования оборудования. Производится расчет параметров комплекса молниезащитного устройства, необходимого для обеспечения безопасности людей.

11.1 Анализ условий труда разработчика

.1.1 Краткая характеристика помещения

Разработчик работает в помещении площадью 14,28 м2 (длина - 3,4 м, ширина - 4,2 м, высотой 2,5 метра). Эскиз помещения с указанием размещения оборудования и рабочих мест, а также дверных и оконных проемов приведен на рисунке 12.1.

Число рабочих мест равно одному. Оборудование - компьютер (монитор, системный блок, клавиатура и мышь), принтер и сканер - размещены на рабочем столе. В помещении также располагается стеллаж с технической литературой, с которой постоянно работает разработчик; рабочее кресло, кресло для посетителей, а также огнетушитель.

Рисунок 12.1 - Эскиз рабочего помещения: 1 - рабочий стол; 2 - рабочее кресло; 3 - кресло для посетителей; 4 - дверь; 5 - стеллаж; 6 - окно; 7 - огнетушитель.

11.1.2 Соответствие общим требованиям

Здание, в котором расположено рабочее помещение, удовлетворяет соответствующим требованиям огнестойкости. Рабочее помещение не граничит с помещениями, где шумы и вибрации превышают норму согласно [СНиП 3077-84].

На одного работающего приходится площадь помещения, равная 14,28 м2, и объем помещения, равный 35,7 м3, что удовлетворяет действующим требованиям санитарным нормам [СНиП 4559-88] (площадь не менее 6,0 м2; объем не менее 20 м3).

Рабочее помещение расположено на первом этаже здания, что удовлетворяет требованиям [СНиП 4719-88].

Батареи отопления не защищены от случайного прикосновения, что не удовлетворяет требованиям [СНиП 2.08.01-89].

Аптечка скорой медицинской помощи отсутствует, что не удовлетворяет требованиям.

В помещении производится ежедневная уборка, что удовлетворяет требованиям.

В помещении имеется система автоматической пожарной сигнализации и средства пожаротушения, а также обеспечен свободный подход к ним, что удовлетворяет требованиям [СНиП 21-01-97].[21].

11.1.3 Метеорологические условия

Метеорологические условия (микроклимат) характеризуются параметрами:

Температурой воздуха.

Относительной влажностью.

Скоростью движения воздуха на рабочем месте.

Барометрическим давлением.

В лаборатории, где находятся персональные ЭВМ, должен поддерживаться определенный температурный режим для нормальной эксплуатации ЭВМ и условий труда операторов и программистов. Параметры воздушной среды в лаборатории должны соответствовать требованиям ГОСТ 12.1.005-88 «Воздух рабочей зоны». При этом надо учитывать, что работа оператора относится к разряду легких работ (разряд 1а - затраты энергии до 150 ккал/час), а помещение - к производственным помещениям. В помещении имеются источники избыточного тепла. Необходимо наличие системы кондиционирования.

Источники тепла:

Тепловыделение от ЭВМ.

Тепло, поступающее через остекление и наружное ограждение.

Тепловыделения от светильников.

Тепло, выделяемое обслуживающим персоналом.

Для поддержания необходимых параметров воздушной среды используется как естественная вентиляция (через окна и двери путем проветривания), так и искусственная (при помощи кондиционера). Для обогрева помещения в зимнее время используется водяное отопление, а также применяются бытовые электронагревательные приборы.

При кондиционировании производственных помещений должны соблюдаться оптимальные параметры микроклиматических условий, которые приведены в таблице 12.1.

Таблица 12.1 - Нормативные значения параметров метеоусловий

Период года

Параметры воздушной среды


Оптимальные

Допустимые


Температура t, °C

Влажность φ, %

Скорость движения воздуха v, м/с

Температура t, °C

Влажность φ, %

Скорость движения воздуха v, м/с

Холодный и переходный (t<+10°C)

20-22

60-40

Не более 0.2

18-22

Менее 70

Не более 0.3

Теплый (t>+10°C)

20-25

60-40

Не более 0.5

20-28

40-70

Не более 0.5


Система кондиционирования воздуха для помещений вычислительных центров обеспечивает подачу необходимого количества охлажденного воздуха заданной температуры и влажности к техническим устройствам с целью создания нормального теплового режима их элементной базы, для создания необходимых условий работы носителям информации и комфортных условий обслуживающему персоналу. Кроме того, эта система обеспечивает требуемую чистоту воздушной среды и воздуха, подаваемого к техническим устройствам.

Необходимые оптимальные значения параметров метеоусловий поддерживаются системами кондиционирования, вентиляции и охлаждения.

Источников вредных выбросов в помещении нет.

Контроль за состоянием воздуха рабочей зоны должен осуществляться по ГОСТ 12.1.005-88, ГОСТ 243.89-80 методом контроля по ГОСТ 12.1.014-79.

11.1.4 Содержание вредных веществ в воздушной среде помещения

В соответствии с ГОСТом 12.1.005-88, концентрация пыли и сажи в воздухе, подаваемом в помещение, не должна превышать:

- Пыль нетоксичная - 0.1 мг/м3.

Сажа (копоть) - 0.05 мг/м3.

Весовая концентрация пыли в воздухе не должна превышать 0.5 мг/м3.

Основными техническими мероприятиями по поддержанию чистоты в машинных залах и других чистых помещениях следует считать:

а) обеспечение общеобменной вентиляции в помещениях;

б) очистку при помощи фильтров наружного и ре-циркуляционного воздуха в установке кондиционирования;

в) поддержание в зале ЭВМ избыточного давления воздуха (не менее 2-3 кг/м2) по отношению к наружной атмосфере и давлению воздуха в коридоре;

г) устранение статической электризации полимерных полов с помощью поддерживания относительной влажности воздуха выше 45-55%;

д) очистка оборудования и поверхностей от пыли, при помощи спецсредств.

Основные виды загрязнения воздуха представлены в таблице12.2.

Таблица 12.2 - Основные виды загрязнения воздуха в помещении

Виды загрязнения

Причины

Преобладающий состав

Атмосферные

Недостаточная герметизация ограждающих конструкций

Пыль рыхлых почв, горных пород, дорожных покрытий, угольная пыль, копоть, сажа, пыль растений, пары

Производственные

Износ деталей технологического оборудования, пыль от перфокарт, перфолент, пыль отделочных материалов

Пыль металлических, бумажных и других материалов

Бытовые

Недостаточная чистка и износ одежды и обуви, приём пищи, износ полов, стен и инвентаря, продукты жизнедеятельности человека, курение

Атмосферная пыль, табачный дым, частицы пищи, пыль от износа полов, стен, инвентаря, одежды и так далее


11.1.5 Шум

Источниками шума в помещении являются:

- Непосредственно персональные ЭВМ (вентиляторы внутри системных блоков, а также устройства CD-ROM для чтения компакт дисков).

Системы кондиционирования воздуха.

Печатающие устройства.

Сканирующие аппараты.

Разговорная речь.

Шум вне рабочей зоны.

Постоянный шум оказывает отрицательное воздействие на человека как биологически, так и психологически, что отражается на качестве работы и на общей производительности труда сотрудников: снижается производительность труда и повышается количество допущенных ошибок, некоторые из которых могут быть критическими.

В помещениях для программистов по ГОСТ 12.1.003-83 «Шум. Общие требования безопасности» допустимые уровни звукового давления приведены в таблице, допустимый уровень звука - 50 дБА. При работающем оборудовании в помещениях для программистов ожидаемый уровень звука - 70-75 дБА.

Таблица 12.3 - Допустимые уровни звукового давления

Тип помещения

Допустимые уровни звукового давления

Служебные помещения

50 Дба

Помещения для отдыха

38 Дба



Сравнив допустимый и ожидаемый уровни звука в помещении, видно, что необходимо провести мероприятия по борьбе с шумом.

К ним относятся:

- строительные мероприятия;

-       архитектурно-планировочные и технологические решения, направленные на изоляцию источников шума;

-       применение звукопоглощающих облицовок;

-       экранирование рабочих мест;

-       ослабление шума самих источников;

-       под настольные ЭВМ следует подкладывать мягкие коврики из синтетических материалов, а под ножки столов - прокладки из мягкой резины толщиной 6-8 мм.;

-       источники шума закрывать защитными звукоизолирующими кожухами (в частности, необходимо следить, чтобы принтеры работали только с закрытыми крышками);

-       нежелательна одновременная работа нескольких принтеров;

-       обеспечивать правильную эксплуатацию оборудования.

11.1.6 Освещение

В зависимости от необходимости, производственное освещение в помещении может быть естественным, создаваемое непосредственно Солнцем или диффузным (рассеянным) светом, и искусственное, осуществляемое электрическими лампами.

Естественное освещение в помещениях регламентируется нормами [СНиП II-4-79]. Естественное освещение, обеспечиваемое оконным проемом размерам 1,5 x 2,5 (м), изменяется в зависимости от времени суток, года, от состояния погод, поэтому для его характеристики и расчета используют величину е (коэффициент естественного освещения (к.е.о.)).

Зрительная работа инженера - программиста относится к III разряду (работа высокой точности).

Исходя из того, что:

а) работа операторов (программистов) относится к III-му разряду зрительных работ (работа высокой точности - по наименьшему размеру объекта различения (0.3-0.5 мм));

б) коэффициент светового климата для Кpыма m = 0.8;

Искусственное и естественное освещение помещения должно отвечать светотехническим требованиям строительных норм и правил.

а) ориентация окон восточная и соответствующий коэффициент солнечности c = 0.7;

б) система освещения комбинированная, то, в соответствии с требованиями[ СНиП II-4-79] получаем:

нормированное значение К.Е.О.= 2 %;

нормированное значение освещенности при искусственном освещении Ен = 400 лк.

Мероприятия, за счет которых выполняются требования норм [СНиП II-4-79]:

проверка, не реже одного раза в год, соответствия освещенности на рабочей поверхности нормам искусственного освещения;

очистка светильников, не реже одного раза в квартал;

норма естественной освещенности поддерживается чисткой окна не реже двух раз в год.

Освещение рабочих мест в помещении для работы операторов должно планироваться так, чтобы свет не падал прямо в глаза, отсутствовали мерцающие тени и мигание люминесцентных ламп, яркость была распределена равномерно.

Рабочее место оборудуют с учетом особенностей работающего персонала. Для увеличения освещения рекомендуется использовать светлую окраску стен, полы покрыть светлым покрытием, шторы должны быть светлых тонов.

11.1.7 Электробезопасность

В помещении электроэнергия поступает для питания персональных ЭВМ, принтеров, сканирующего устройства, устройств вентиляции и кондиционирования воздуха, а также электрического освещения.

Питание осуществляется от трехфазной сети переменного тока напряжением 380/220 В (+10..-15%) частотой 50 Гц (+1 Гц).

Поскольку помещение сухое (относительная влажность не более 75%), температура не превышает 30 ºС, то, согласно ПУЭ («Правилам устройства электроустановок»), оно не относится к категории помещений повышенной опасности. Однако возможна потенциальная опасность поражения людей электрическим током. Источниками и причинами опасности являются:

- открытые токопроводящие части оборудования, кабельной проводки;

неисправность электрооборудования, электрических розеток;

короткое замыкание в результате повреждения изоляции.

Для предотвращения поражения электрическим током потребителей электроэнергии в лаборатории необходимо предусмотреть следующие технические мероприятия:

а) все токопроводящие части оборудования и кабельной проводки должны быть защищены ограждающими кожухами;

б) все металлические конструкции, которые могут оказаться под напряжением в результате короткого замыкания, должны быть заземлены, защищены и выполнено защитное отключение. В качестве заземляющих проводников должны быть использованы элементы металлических конструкций, металлическое обрамление кабельных каналов, здание должно быть оборудовано комплексом мер предотвращающих попадание энергии молнии в электрическую сеть, а так же поражение людей. Для чего на здание устанавливаются громоотводы. Кроме технических, необходимо проведение организационных мероприятий:

в) к работе с электроустановками допускаются только лица, прошедшие инструктаж и проверку знаний правил техники безопасности в соответствии с ГОСТ 12.0.004-79, ПТЭ и ПТБ;

г) периодически осуществляется контроль сопротивления электрической изоляции токоведущих частей (в соответствии с требованиями ПУЭ, оно не должно быть ниже 0.5 МОм по отношению к корпусу ЭВМ).

11.1.8 Пожаровзрывобезопасность

Пожар в помещении может возникнуть при взаимодействии горючих веществ, окислителя (условия пожара) и источников воспламенения (причина пожара).

Горючие вещества в лаборатории: деревянные столы, двери, полы (паркет), покрытия стен, бумага для печати, изоляция соединительных кабелей, жидкости для протирки узлов ЭВМ и др.

Возможные источники и причины возникновения пожара:

- эксплуатация неисправного оборудования;

неправильное применение электронагревательных приборов;

короткое замыкание;

неисправность проводки;

нарушение правил пожарной безопасности.

Для отвода тепла от ЭВМ работают вентиляторы, в лаборатории постоянно действует также система кондиционирования воздуха, поэтому кислород, как окислитель процессов горения, имеется в достаточном количестве. Исходя из этого, помещение лаборатории, согласно нормам [СНиП-II-90-81], по степени пожаробезопасности следует отнести к категории Д (помещения, в которых в обращении находятся негорючие вещества и материалы в холодном состоянии).

Мероприятия по пожарной профилактике разделяются на:

а) организационные - правильная эксплуатация оборудования, противопожарный инструктаж, обеспечение возможности безопасной эвакуации людей и так далее;

б) технические - соблюдение противопожарных правил при проектировании, при устройстве электропроводов и оборудования; деревянные предметы, пол и напольное покрытие следует пропитывать огнезащитным составом; стеллажи, шкафы должны быть из несгораемых материалов; система электропитания ЭВМ должна иметь блокировку, обеспечивающую отключение в случае пробоя изоляции на корпус; для обогрева помещения использовать по возможности только водяное отопление;

в) режимные - запрещение курения в не установленных местах и т.п.;

г) эксплуатационные - своевременная профилактика, ремонт оборудования.

В качестве средств тушения пожара применяются углекислотные огнетушители, используемые для тушения электроустановок, находящихся под напряжением.

11.1.9 Травмоопасность

К числу неблагоприятных факторов производственной среды на современном предприятии можно отнести:

а) электрический ток;

б) неправильную организацию трудового процесса;

в) производственные излучения;

г) ненормальные метеорологические условия;

д) несоответствие психофизиологических данных работающего выполняемой работе.

Средства защиты работающих от неблагоприятных факторов:

а) защитное заземление;

б) инструктажи по организации трудового процесса;

в) защитные экраны;

г) вентиляция, кондиционирование, освещение;

д) улучшение условий труда.

11.1.10 Эргономика и техническая эстетика

Эффективность работы оператора (программиста) во многом зависит от организации рабочих мест. Рабочее положение оператора - сидячее. Стул по возможности должен быть регулируемым по высоте, поскольку клавиатура и дисплей компьютеров должны находиться в зоне наилучшего обзора. Для сохранения работоспособности имеет большое значение выбор основной рабочей позы.

Техническая эстетика позволяет снижать нервное утомление и вредные воздействия на функции организма в процессе труда. Огромное значение в эстетическом оформлении производства имеет цвет. Окраска, форма, внешний вид производственного помещения и оборудования улучшают условия освещения, а также психологическое состояние человека.

Рассматриваемое помещение соответствует требованиям ГОСТ 12.2.032-78.

11.2 Расчет молниезащиты

.2.1 Общие сведения

Молниезащита - это комплекс защитных устройств, предназначенных для обеспечения безопасности людей, сохранности зданий и сооружений, оборудования и материалов от возможных взрывов, загораний и разрушений, возникающих при воздействии молний.

Все здания и сооружения, в зависимости от их назначения и от ожидаемого ежегодного количества поражений их молнией, должны иметь молниезащиту в соответствии с одной из трех категорий устройств.

Так, взрывоопасные производственные здания и сооружения классов B-I и В-П должны иметь I категорию молниезащиты.

Для наружных технологических установок, содержащих взрывоопасные пары, газы, горючие и ЛВК, относимых ПУЭ к классу В-I, должна предусматриваться молниезащиту II категории.

Молниезащиту II категории должны иметь здания и сооружения классов П-Ш и П-III при условиях:

-    объекты расположены в местностях со средней грозовой деятельностью 20 грозовых часов в год и более;

-       ожидаемое количество поражений не менее 0,05 в год для зданий и сооружений I и II степени огнестойкости;

-       ожидаемое количество поражений не менее 0,01 в год для зданий и сооружений I, II и III степеней огнестойкости.

Ожидаемое количество поражений в год зданий и сооружений определяется по формуле (12.1):

= (S + 3h) · (L + 3h) ·n·10-6 (12.1)

где L и S - ширина и длина сооружения, м;- высота здания по его боковым сторонам, м;- среднее число поражений молнией 1 км2 в год.

Для Крыма грозовая деятельность составляет 25 часов в год.

Защиту от прямых ударов молнии зданий и сооружений I категории следует выполнить, как правил, отдельно стоящим стержневым или тросовым молниеотводом. При невозможности этого можно устанавливать изолированные молниеотводы на защищаемом сооружении.

Защита от прямых ударов молнии зданий II и III категории должна быть выполнена либо отдельно стоящим стержневым или тросовым и молниеотводами, либо способом наложения молниеприемной сетки на неметаллическую кровлю, или использованием в качестве молниемприемника металлической кровли здания и сооружения.

Зоной защиты молниеотвода называют часть пространства, примыкающего к молниеотводу и обеспечивающего защиту сооружения от прямых ударов молний с достаточной степенью надежности (99%).

11.2.2 Выбор исходных данных

Для нашего здания выпишем данные:

L = 16 м;

S = 50 м;

h = 15 м;

n = 2,5.

Ожидаемое количество поражений в год вычистим по формуле (12.1):

N = (16 + 3·15) · (50 + 3·15) ·2,5/106 = (16 + 45)*(50 + 45) · 2,5/106 = 61·14·2,5/106= 0.014.

11.2.3 Определение зоны защиты между двумя молниеотводами

Граница между двумя молниеотводами равной высоты, представляет дугу окружности, проходящей через вершины этих молниеотводов с центром, находящемся на перпендикуляре, восстановленном к поверхности земли из середины расстояния между молниеотводами на высоте H=4h. Торцевые области зоны защиты определяют как зоны одиночного стержневого молниеотвода.

Зона защиты одиночно молниеотвода высотой 60-100 м

Рисунок 12.2 - Зона защиты вдойного стердневого молниеотвода высотой не более 60 м при расстоянии между одиночными молниеотводами, равном a

Высота молниеотвода выбирается такой, чтобы в зону защиты вписывалось все защищаемое здание, как по фасаду, так и в плане.

Рассчитаем высоту молниеотвода:

hм=R+h0; (12.2)

h0=hзд+ β; (12.3)

где hм-высота молниеотвода,

hзд-высота здания.

hм =(R+ hзд+ β)/4, откуда R принимаем 60 м;

hм =(60+18,4)/4=19,6 м.

Таким образом высота молниеотвода составляет 19,6 метров.

Молниеотвод должен находится от объекта защиты на расстоянии:

β=0,3·Rи+0,1·hз, м (12.3)

где hз- высота защищаемого здания, м;

Rи-импульсное сопротивление заземления молниеотвода, Ом;

Величина Rи определяется по формуле:

Rиi·Rз , Ом (12.4)

где Rз - сопротивление растеканию тока заземляющего устройства;

αi - импульсный коэффициент заземления, определяемый по таблице 12.4.

Таблица 2.4 - Импульсный коэффициент αi единичного вертикального заземлителя длинной 2-3 м и диаметром до 6 см

Удельное cопротивление грунта, Ом

При амплитуде тока Iм, кА


5

20

30

100

0,85-0,90

0,75-0,86

0,60-0,75

0,50-0,70

500

0,60-0,70

0,50-0,60

0,35-0,45

0,25-0,30

1000

0,46-0,55

0,35-0,45

0,23-0,30

-


Величина импульсного сопротивления заземлителя должна быть не боле 10 Ом, а в грунтах с большим удельным сопротивлением (5·102 Ом·м и выше) допускается до 30 Ом. Разрешается объединение заземлителей от прямых ударов молнии и защитного заземления электрооборудования.

Заземлители в зависимости от их расположения в грунте могут быть углубленными, вертикальными, горизонтальными и комбинированными.

11.2.4 Расчет сопротивления заземляющего устройства

Сопротивление заземления зависит не только от глубины и площади поверхности электрода, но и от удельного сопротивления грунта.

Оно является главным фактором, который определяет сопротивление заземления и глубину заземления штыря, которая потребуется для обеспечения малого сопротивления.

Удельное сопротивление грунта сильно изменяется в зависимости от района земного шара и времени года.

Оно в значительной степени зависит от содержания в почве электропроводящих минералов и электролитов в виде воды с растворенными в ней и солями. Так, сухая почва, не содержащая растворимых солей, имеет высокое сопротивление.

Для расчетов примем удельное сопротивление почвы под нашим зданием равным 40 Ом•м, что характерно для глины и глинистых сланцев (таблица 2.5). Большинство молний в нашем районе имеет амплитуду тока в 5-10 кА, примем последнюю.

Таблица 2.5 - Удельное сопротивление грунта различных пород почв


Удельное сопротивление, Ом·м

Почвы

Мин.

Среднее

Макс.

Зольные почвы, шлаки, засоленные почвы, пустынные

5,9

23

70

Глины, глинистые сланцы, илистая, суглинок

3,4

40

160

Те же с песком или гравием

10

158

1350

Гравий, песок, камни с небольшим количеством глины или суглинка

590

940

4580


Сопротивление растеканию тока примем 8 Ом. Тогда

Rи=8·0,75=6 Ом;

β=0,3·6+0,1*16=1,8+1,6=3,4 м;

Выводы:

Ожидаемое количество поражений в год для нашего здания N=0,014. Была рассчитана высота двухстержневого молниеотвода в соответствии с габаритами здания. Расстояние от молниеотвода до поверхности здания - 3,4 метра, высота молниеотвода - 19,6 метров.

11.3 Охрана окружающей среды

В настоящее время хозяйственная деятельность человека все чаще становится основным источником загрязнения биосферы. В природную среду во все больших количествах попадают газообразные, жидкие и твердые отходы производств. Различные химические вещества, находящиеся в отходах, попадая в почву, воздух или воду, переходят по экологическим звеньям из одной цепи в другую, попадая в конце концов в организм человека.

На земном шаре практически невозможно найти место, где бы не присутствовали в той или иной концентрации загрязняющие вещества. Даже во льдах Антарктиды, где нет никаких промышленных производств, а люди живут только на небольших научных станциях, ученые обнаружили различные токсичные (ядовитые) вещества современных производств. Они заносятся сюда потоками атмосферы с других континентов.

Вещества, загрязняющие природную среду, очень разнообразны. В зависимости от своей природы, концентрации, времени действия на организм человека они могут вызвать различные неблагоприятные последствия. Кратковременное воздействие небольших концентраций таких веществ может вызвать головокружение, тошноту, першение в горле, кашель. Попадание в организм человека больших концентраций токсических веществ может привести к потере сознания, острому отравлению и даже смерти. Примером подобного действия могут являться смоги, образующиеся в крупных городах в безветренную погоду, или аварийные выбросы токсичных веществ промышленными предприятиями в атмосферу.

Реакции организма на загрязнения зависят от индивидуальных особенностей: возраста, пола, состояния здоровья. Как правило, более уязвимы дети, пожилые и престарелые, больные люди. При систематическом или периодическом поступлении организм сравнительно небольших количеств токсичных веществ происходит хроническое отравление. Признаками хронического отравления являются нарушение нормального поведения, привычек, а также нейропсихического отклонения: быстрое утомление или чувство постоянной усталости, сонливость или, наоборот, бессонница, апатия, ослабление внимания, рассеянность, забывчивость, сильные колебания настроения.

При хроническом отравлении одни и те же вещества у разных людей могут вызывать различные поражения почек, кроветворных органов, нервной системы, печени. Сходные признаки наблюдаются и при радиоактивном загрязнении окружающей среды. Так, в районах, подвергшихся радиоактивному загрязнению в результате Чернобыльской катастрофы, заболеваемость среди населения особенно детей, увеличилась во много раз.

Высокоактивные в биологическом отношении химические соединения могут вызвать эффект отдаленного влияния на здоровье человека: хронические воспалительные заболевания различных органов, изменение нервной системы, действие на внутриутробное развитие плода, приводящее к различным отклонениям у новорожденных. Медики установили прямую связь между ростом числа людей, болеющих аллергией, бронхиальной астмой, раком, и ухудшением экологической обстановки в данном регионе. Достоверно установлено, что такие отходы производства, как хром, никель, бериллий, асбест, многие ядохимикаты, являются канцерогенами, то есть вызывающие раковые заболевания. Еще в прошлом веке рак у детей был почти неизвестен, а сейчас он встречается все чаще и чаще. В результате загрязнения появляются новые, неизвестные ранее болезни. Причины их бывает очень трудно установить.

Человек всегда жил в мире звуков и шума. Звуком называют такие механические колебания внешней среды, которые воспринимаются слуховым аппаратом человека (от 16 до 20 000 колебаний в секунду). Колебания большей частоты называют ультразвуком, меньшей - инфразвуком. Шум - громкие звуки, слившиеся в нестройное звучание. Для всех живых организмов, в том числе и человека, звук является одним из воздействий окружающей среды. В природе громкие звуки редки, шум относительно слаб и непродолжителен. Сочетание звуковых раздражителей дает время животным и человеку, необходимое для оценки их характера и формирования ответной реакции. Звуки и шумы большой мощности поражают слуховой аппарат, нервные центры, могут вызвать болевые ощущения и шок. Так действует шумовой загрязнение.

Уровень шума измеряется в единицах, выражающих степень звукового давления, - децибелах. Это давление воспринимается не беспредельно. Уровень шума в 20-30 децибелов (дБ) практически безвреден для человека, это естественный шумовой фон. Что же касается громких звуков, то здесь допустимая граница составляет примерно 80 децибелов. Звук в 130 децибелов уже вызывает у человека болевое ощущение, а 150 становится для него непереносимым.

Очень высок уровень и промышленных шумов. На многих работах и шумных производствах он достигает 90-110 децибелов и более. Не намного тише и у нас дома, где появляются все новые источники шума - так называемая бытовая техника. Долгое время влияние шума на организм человека специально не изучалось, хотя уже в древности знали о его вреде и, например, в античных городах вводились правила ограничения шума.

В настоящее время ученые во многих странах мира ведут различные исследования с целью выяснения влияния шума на здоровье человека. Их исследования показали, что шум наносит ощутимый вред здоровью человека, но и абсолютная тишина пугает и угнетает его. Так, сотрудники одного конструкторского бюро, имевшего прекрасную звукоизоляцию, уже через неделю стали жаловаться на невозможность работы в условиях гнетущей тишины. Они нервничали, теряли работоспособность. И, наоборот, ученые установили, что звуки определенной силы стимулируют процесс мышления, в особенности процесс счета. Каждый человек воспринимает шум по-разному. Многое зависит от возраста, темперамента, состояния здоровья, окружающих условий. Некоторые люди теряют слух даже после короткого воздействия шума сравнительно уменьшенной интенсивности. Постоянное воздействие сильного шума может не только отрицательно повлиять на слух, но и вызвать другие вредные последствия - звон в ушах, головокружение, головную боль, повышение усталости. Шум обладает аккумулятивным эффектов, то есть акустические раздражение, накапливаясь в организме, все сильнее угнетают нервную систему. Поэтому перед потерей слуха от воздействия шумов возникает функциональное расстройство центральной нервной системы. Особенно вредной влияние шум оказывает на нервно-психическую деятельность организма.

Процесс нервно-психических заболеваний выше среди лиц, работающих в шумных условиях, нежели у лиц, работающих в нормальных звуковых условиях. Шумы вызывают функциональные расстройства сердечно-сосудистой системы; оказывают вредное влияние на зрительный и вестибулярный анализаторы, снижает рефлекторную деятельность, что часто становится причиной несчастных случаев и травм.

Как показали исследования, неслышимые звуки также могут оказать вредной воздействие на здоровье человека. Так, инфразвуки особое влияние оказывают на психическую сферу человека: поражаются все виды интеллектуальной деятельности, ухудшаются настроение, иногда появляется ощущение растерянности, тревоги, испуга, страха, а при высокой интенсивности - чувство слабости, как после сильного нервного потрясения.

Даже слабые звуки инфразвуки могут оказывать на человека существенное воздействие, в особенности если они носят длительный характер. По мнению ученых, именно инфразвуками, неслышно проникающими сквозь самые толстые стены, вызываются многие нервные болезни жителей крупных городов.

Ультразвуки, занимающие заметное место в гамме производственных шумов, также опасны. Механизмы их действия на живые организмы крайне многообразны. Особенно сильно их отрицательному воздействию подвержены клетки нервной системы.

Шум коварен, его вредное воздействие на организм совершается незримо, незаметно. Нарушения в организме человека против шума практически беззащитен. В настоящее время врачи говорят о шумовой болезни, развивающейся в результате воздействия шума с преимущественным поражением слуха и нервной системы.

12 ОЦЕНКА РАДИАЦИОННОЙ ОБСТАНОВКИ НА ПРЕДПРИЯТИИ ПРИ ЗАГРЯЗНЕНИИ РАДИОАКТИВНЫМИ ВЕЩЕСТВАМИ ПОСЛЕ АВАРИИ НА АЭС

.1 Вводная часть

Среди потенциально опасных производств особое место занимают радиационно-опасные объекты (РОО). Они представляют собой особую опасность для людей и окружающей среды и требуют постоянного контроля за их работой и защитой. Особенностью является то, что человек может определить наличие загрязнения среды только специальными приборами.

К радиационно-опасным объектам относятся:

— атомные электростанции (АЭС);

—      предприятия по производству и переработке ядерного топлива;

—      научно-исследовательские и проектные организации, связанные с ядерным реактором;

—      ядерные энергетические установки на транспорте.

На территории Украины работают 4 атомных электростанций с 15 энергетическими ядерными реакторами, которые дают около 52% электроэнергии, вырабатываемой в стране. Для проведения исследовательских работ функционируют 2 ядерных реактора.

В Украине работают более 8 тысяч предприятий и организаций, которые используют различные радиоактивные вещества, а также хранят и перерабатывают радиоактивные отходы.

Развитие отечественной ядерной энергетики ведется на основе строительства реакторов на тепловых нейтронах, позволяющих использовать в качестве топлива слабообогощеный природный уран (U-238).

К таким реакторам относятся:

— реакторы большой мощности, канальные (РБМК-1000, РБМК-1500), замедлителем в нем служит графит, а теплоносителем - кипящая вода, циркулирующая снизу вверх по вертикальным каналам, проходящим через активную зону. Он размещается в наземной шахте и содержит 192 т. слобообогощенной двуокиси урана-238, а под ним находится железобетонный бункер для сбора радиоактивных отходов при работе реактора;

—      водоводяные энергетические реакторы (ВВЭР-600, ВВЭР-1000), в которых вода служит одновременно теплоносителем и замедлителем (наиболее распространенные).

При аварии на АЭС с выбором радионуклидов необходимо быстро выявить радиационную обстановку методом прогнозирования, а затем уточнить ее по данным разведки.

Оценку радиационной обстановки произведем методом прогнозирования.

При авариях на АЭС выделяются 5 зон радиоактивного загрязнения. Зона радиационной опасности (М) - представляет собой участок загрязненной местности, в пределах которой доза излучения на открытой местности может составлять от 5 до 50 рад. в год. На внешней границе этой зоны уровень радиации через 1 час после аварии составляет 0,014 рад/час.

В пределах зоны «М» целесообразно ограничить пребывание людей, не привлекаемых непосредственно к работам по ликвидации последствий радиационной аварии.

При ликвидации аварии в зоне «М» и во всех других зонах должны выполняться основные мероприятия: радиационный и дозиметрический контроль, защита органов дыхания, профилактический прием йодсодержащих препаратов, санитарная обработка людей, дезактивация обмундирования и техники.

Зона умеренного загрязнения (А) - представляет собой участок загрязненной местности, в пределах которой доза излучения может составлять от 50 до 500 рад в год. На внешней границе этой зоны уровень радиации через 1 час после аварии составляет 0,14 рад/час. Действия формирований в зоне «А» необходимо осуществлять в защитной технике с обязательной защитой органов дыхания.

В зоне сильного загрязнения (Б) - доза излучения составляет от 500 до 1500 рад в год. На внешней границе этой зоны уровень радиации через 1 час после аварии составляет 1,4 рад/час. Действия формирований необходимо осуществлять в защитной технике с размещением в защитных сооружениях.

В зоне опасного загрязнения (В) - доза излучения составляет от 1500 до 5000 рад в год. На внешней границе этой зоны уровень радиации через 1 час после аварии составляет 4,2 рад/час. Действия формирований возможно только в сильно защищенных объектах, техники. Время нахождения в зоне - несколько часов.

В зоне чрезвычайного опасного загрязнения (Г) - доза излучения может составлять больше 5000 рад в год. На внешней границе этой зоны уровень радиации через 1 час после аварии составляет 14 рад/час. В зоне нельзя находиться даже кратковременно.

Оценка радиационной обстановки при аварии на АЭС сводится к определению методом прогноза доз излучения и выработке оптимальных режимов деятельности людей при нахождении их в прогнозируемой зоне загрязнения.

При расчетах необходимо руководствоваться допустимой дозой облучения, установленной для различных категорий населения, оказавшегося в зоне радиоактивного загрязнения при аварии на АЭС.

1)      Население, рабочие и служащие, не привлекаемые в мирное время к работе с радиоактивными веществами - 1 мЗв в год.

2)      Население, рабочие и служащие, персонал, привлекаемые в мирное время к работе с радиоактивными веществами - 2 мЗв в год.

)        Постоянно работающие и ионизирующим излучением - 20 мЗв в год.

12.2 Расчетная часть

Расчетную часть выполним по методике, изложенной в методических указаниях «Выявление и оценка радиационной обстановки на объекте при загрязнении радиоактивными веществами после аварии на АЭС» для следующих исходных данных:

-     тип реактора РБМК-1000;

-        мощность реактора 1000 МВт;

         количество аварийных реакторов n=1;

         доля выброса радиоактивных веществ в % h=10%;

         время аварии Ta = 11.00 ч;

         время начала работ Тнач = 14.00 ч;

         время работы после аварии Т = 3ч;

         продолжительность работы Траб = 12 ч;

         коэффициент ослабления мощности дозы kосл = 2;

         метеоусловия:

а) скорость ветра на h = 10 м V10 = 10 м/с;

б) направление ветра - в сторону предприятия;

в) облачность - 5 б;

-     расстояние от предприятия до АЭС Rx = 80 км;

-        допустимая доза облучения за время работы Dуст = 0.3 бэр;

         обеспечение убежищами (СИЗ) - 100%.

Определяем категорию устойчивости атмосферы, соответствующую погодным условиям и заданному времени суток. По условию: облачность - 5 б, скорость ветра на высоте 10 м - 10 м/с. Следовательно, категория устойчивости D - нейтральная (изотермия).

Определим среднюю скорость ветра Vср в слое распространения радиоактивного облака. Для категории устойчивости D и скорости приземного ветра V10 = 10 м/с средняя скорость ветра Vср = 10 м/с.

Для заданного типа реактора РБМК-1000, доли выброшенных радиоактивных веществ (h=50%) и Vср = 10 м/с определяем размеры прогнозируемых зон загрязнения местности и наносим их в масштабе в виде правильных эллипсов согласно таб. 13.1 (Рис. 12.1).

Таблица 13.1 - Размеры прогнозируемых зон загрязнения местности на следе облака при аварии АЭС

 Зона

Параметры

М

А

Б

В

Длина зоны, км

272

60

11

-

Ширина зоны, км

14

2,45

0,32

-

Площадь зоны, км2

3080

115

3,02

-


Рисунок 13.1 - Зоны радиоактивного загрязнения

Исходя из заданного объекта (Rx = 80 км) до аварийного реактора с учетом образующихся зон загрязнения устанавливаем, что объект оказался на внутренней границе зоны «М».

Определяем время начала формирования следа радиоактивного загрязнения (tф) после аварии (время начала выпадения радиоактивных осадков на территории объекта). Для Rx = 80 км, категории устойчивости D и средней скорости ветра Vср = 10 м/с tф = 2 часов. Следовательно, объект через tф = 2 часов окажется в зоне загрязнения, что потребует дополнительных мер по защите сотрудников предприятия.

Для зоны загрязнения «М» с учетом времени начала работы после аварии (Т = 3 часа) и продолжительности работы (Траб = 12 часов) определяем дозу облучения, которую получат рабочие при открытом расположении на внутренней границе зоны «М». Dзоны = 0,29 рад. Таким образом, сотрудники объекта за 12 часов работы получат дозу облучения не больше чем установленная (Dуст = 0,3 бэр).

Определим допустимое время начала работы сотрудников объекта после аварии на АЭС при условии получения дозы не более Dуст = 0,3 бэр:

(13.1)

где Dзоны= 0.29 и Кзоны= 3.2.

Полученные результаты сведем в форме таблицы (таб. 13.2).

Таблица 13.2 - Результаты расчетов

Категория устойчивости

Vср

Зона

tф

Dобл

Dз1

Режимы 1) Tнач=1сутки 2) Tраб = 12 ч

D

10 м/с

М внутренняя

2 ч

0.29

0.46

0.19

1) Tнач = 3 ч 2) Tраб = 7



Выводы:

) Объект оказался на внутренней границе зоны М (Рис. 13.1). Следовательно, сотрудники объекта, чтобы получить дозу не выше установленной (0,3 бэр), могут начинать работу в зоне «М» через 1 сутки (Тнач) Dз1 = 0.19 бэр и выполнять ее 12 часов (Траб).

) По исходным данным необходимо начать работу после аварии через 3 часа. Следовательно, с учетом Тнач = 3 часов, рассчитанной дозе Dз1 = 0.19 бэр и Dуст = 0,3 бэр, продолжительность работы Траб = 7 часов.

) Время подхода облака загрязненного воздуха к предприятию - 2 ч.

12.3 Мероприятия по защите рабочих предприятия

1)   После получения оповещения о движении радиоактивного облака установить на объекте непрерывное радиационное наблюдение с переносными или стационарными дозиметрическими приборами.

2)      При прохождении радиоактивного облака сотрудников объекта укрыть в убежище или ПРУ.

)        По данным разведки уточнить прогнозируемую радиационную обстановку.

)        При уровнях радиации (Р> 5 мР/ч) на открытой местности сотрудники объекта должны находиться в респираторах или противогазах.

)        Во избежание переобучения сотрудников объекта необходимо организовать сменную работу с учетом допустимой дозы.

)        Для исключения заноса радиоактивных веществ внутрь помещений объекта необходимо загерметизировать их, а при наличии фильтровентиляционных установок включить их в режиме «чистой вентиляции».

)        После выпадения радиоактивных осадков и снижения загрязненности территории объекта произвести дезактивационные работы с последующим контролем степени загрязненности.

)        При больших уровнях загрязненности и невозможности работы сотрудников объекта необходимо эвакуировать в незагрязненные районы.

Все расчеты проведены на основании [21].

ЗАКЛЮЧЕНИЕ

аппаратный программный микропроцессорный экологический

В ходе выполнения работы были изучены свойства и возможности работы газоаналитических систем, и реализована новая информационно-вычислительная система определения газовых компонент. Изучены свойства и характеристики системы на базе переносных газоанализаторов.

Проведен системный анализ системы, где рассмотрены все основные принципы системного анализа по отношению к проекту. Применение этих принципов при анализе своего объекта проектирования дает возможность понять разработчику все неточности, ошибки, либо же какие-то расхождения с техническим заданием на ранних этапах проектирования. Дает возможность вовремя учесть некоторые существенные моменты проектирования, от которых впоследствии пришлось бы отказаться из-за несвоевременного проведения четкого анализа протекания самого процесса проектирования.

Проведен также вариантный анализ. Сравнивались три системы: система, являющаяся предметом разработки в данном дипломном проекте, стационарные и переносные газоанализаторы. Вариантный анализ, проведенный методом анализа иерархий, дал понять, что система, которую мы рассматриваем в данном проекте, выходит на первое место и имеет явное превосходство по сравнению с двумя оставшимися.

Выбраны окончательные технические решения, позволяющие данному прибору конкурировать на равных правах с аналогичными характеристиками, снижена масса, энергопотребление прибора, в окончательном итоге, себестоимость, при улучшении основных метрологических характеристик. Несомненным преимуществом является мониторинг в режиме реального времени, где имеется GSM покрытие.

Подобраны датчики, определяющие основные вредные газы. Датчики, измеряющие эти следующие газы: СO, CO2, SO2, CH4, NO. Результаты параметрического моделирования показали, что система справляется с поставленной задачей.

В результате получены следующие характеристики газоаналитической системы:

-    Переносной газоанализатор весом не более 1 кг;

-    Наличие у прибора цифрового дисплея ЖКИ (MT-16S2J);

-    Наличие модуля беспроводной сети GSM (WISMO 228);

-    Измерение до 5-ти газов одновременно;

-       Хранение до 50 результатов измерений.

Измеряемые параметры:

Анализируемый газ

Диапазон измерений

Пределы допускаемой погрешности

SO2

0 - 2000 ppm 0 - 5 315 мг/м3

не нормирован (определение по расчету)

NO

0 - 5000 ppm 0 - 6 236 мг/м3

не нормирован (определение по расчету)

CO

0 - 10000 ppm 0 - 11 644 мг/м3

не нормирован (определение по расчету)

СO2

0 ,2 - 95 об%

не нормирован (определение по расчету)

CH4

0 - 100 об%

не нормирован (определение по расчету)

Температура воздуха

-40..+125 oС

абсолютная ±0.3оС

Влажность воздуха

0-100 % (при температуре точки росы -20..+60 oС)

относительная ±2 % rh


Разработанный газоанализатор основан на микроконтроллере ATmega16A, который полностью соответствует требованиям технического задания, однако это не ограничивает возможностей дальнейшей доработки системы, где, безусловно, в первую очередь стоит вопрос о ее расширении до большего количества измеряемых компонентов, повышении точности измеренных результатов, надежности и прочих параметров. Перечень детальных характеристик разработанного прибора приведены в приложении E.

Также были выполнены в соответствии с заданием следующие разделы:

-    Экономическое обоснование проекта, где рассчитан экономический эффект от продажи системы;

-       Охрана труда и окружающей среды, в котором рассчитана система молниезащиты;

-       Гражданская оборона, где произведена оценка радиационной обстановки на предприятии при загрязнении радиоактивными веществами после аварии на атомной электростанции.

БИБЛИОГРАФИЧЕСКИЙ СПИСОК

1)      Бродский А.К. Краткий курс общей экологии. С-Пб, 1992, 152с.

)        Горелик Д.О., Конопелько Л.А. Мониторинг загрязнения атмосферы и источников выбросов. М.; из-во Стандартов, 1992, 432 с.

)        Франко Р.Т., Кадук Б.Г., Кравченко А.А. Газоаналитические приборы и системы. М., Машиностроение, 1983, 128 с.

)        ГОСТ 13320-81. Государственный стандарт СОЮЗА ССР. Газоанализаторы промышленные автоматические.

)        © 2005 ФГУП СПО "Аналитприбор" Смоленск:

<http://www.analitpribor-smolensk.ru/?idc=9&idp=35>

6)      Конституция Украины от 28.06.1996 № 254к/96-ВР.

)        Процедура системного анализа при проектировании программных систем/ Сост. Сергеев Г.Г., Скатков А.В., Мащенко Е.Н. - Севастополь: Изд-во СевНТУ, 2005. - 32с.

)        Щепин Ю.Н. Методические указания к практическому занятию на тему «Метод анализа иерархий» по дисциплине «Теория оптимальных решений» / Ю.Н. Щепин - Севастополь: Изд-во СевНТУ, 2002 - 11с.

)        Кустикова М.А., Мешалкина М.Н., Мусяков В.Л., Тимофеев А.Н. Методические указания к лабораторным работам по разделу «ОПТИКО-ЭЛЕКТРОННЫЕ ГАЗОАНАЛИЗАТОРЫ» курса «ЭКОЛОГИЧЕСКИЙ МОНИТОРИНГ» / Под общей редакцией д.т.н., профессора Г.Г. Ишанина. -СПб: СПбГИТМО, 2003. - 139 с.

)        Ельяшевич М.А. Атомная и молекулярная спектроскопия М., 1962.

)        Каттралл Роберт В. Химические сенсоры. - М.: Научный мир, 2000.

)        Алейников А.Ф., Цапенко М.П. О классификации датчиков // Датчики и системы, 2000, № 5, С. 2-3.

)        Компания Сенсорс групп

<http://www.sgspb.ru/index.php?id=5>

14)     Хоровиц П., Хилл У. Искусство схемотехники: В 3-х томах: Т. 1. Пер. с англ.- 4-е изд., перераб. и доп.- М.: Мир, 1993.-413 с, ил.

)        Операционные усилители. Принцип работы и применение Пер.с англ. Вып. 628 Автор: Данс Дж. Б.Издательство: ЭнергоиздатГод издания: 1982. Стр.: 80.

)        Гребнев В.В. Микроконтроллеры семейства AVR фирмы Atmel.-M.: ИП Радиософт, 2002 -176с.:ил

)        З а й д е л ь А.Н. Ошибки измерений физических величин. -Л., «Наука», 1974.

)        Т е й л о р Дж. Введение в теорию ошибок. -М., «Мир», 1985.

)        Надежность в технике. ГОСТ 27.002-89

)        Методические указания к выполнению курсовой работы по дисциплине «Основы менеджмента и маркетинга» для студентов специальностей 8.091501, 8.091401, 8.080401 всех форм обучения/Сост. Г.А. Раздобреева, Е. В. Коваль, Т.В. Кулешова, Л. И. Андреева. - Севастополь: Изд-во СевНТУ, 2005. - 24с.

)        Методические указания для выполнения раздела «Охрана труда и окружающей среды» в дипломних проектах спеціальностей 7.080401 - «Информационные и управляющие системы и технологии», 7.092502 - «Компьютерно-интегрированные технологические процессы и производства», 7.091401 «Системы управления автоматики», 7.091501 «Компьютерные системы и сети»/ Сост. Е.И Азаренко. - Севастополь: Изд-во СевНТУ, 2005. - 10с.

)        Методические указания к расчетно-графической работе «Выявление и оценка радиационной обстановки на объекте при загрязнении радиоактивными веществами после аварии на атомной электростанции (АЭС)» по дисциплине «Гражданская оборона» для студентов всех специальностей. - Разраб. И.А. Придатко, Изд-во СевНТУ - 2003, 24с.

ПРИЛОЖЕНИЕ А

Характеристики газоанализаторов

Таблица А.1 - Характеристика для стационарного газоанализатора ГАММА-100

Характеристики

Значение

Примечание

Измеряемые компоненты

СО, СО2, СН4, NO, SO2, O2, H2, N2

- до 3-х в любой комбинации - различные шкалы

Температура окружающей среды, °С

+5 - +45 -40 - +45

- общепром. для помещений - с дополнительной оболочкой

Канал связи для подключения внешних устройств

RS 232, RS 485

 

Унифицированный токовые сигналы, мА

0 - 5 или 4 - 20

 

Выходные контакты реле

220В, 2,5А

- 2 программируемых порога на повышение или понижение концентрации

Параметры анализируемой газовой среды Температура, °С Влага, не более г/м3 Пыль, не более мг/м3

 от 5 до 45 5 1

При необходимости дополнительно поставляется система пробоотбора, пробоподготовки

Напряжение питания, В

220

 

Потребляемая мощность, ВА, не более

150

 

Габаритные размеры, мм

450х440х280

 

Масса, кг, не более

20

 


Таблица А.2 - Характеристика для стационарного газоанализатора SWG 200 <swg200.htm>

Диапазон измерения

O2

0...1 (макс. 0...100) % об.

CO

0...1000 ппм (макс. 0...50) % об.

CO2

0...1 (макс. 50) % об.

NO

0...100 (макс. 0...4000) ппм

NO2

0...1000 ппм

CH4

0...1 (макс. 0...50) % об.

Габаритные размеры

600 x 220 x 420 мм

Масса

до 24 кг

Рабочая температура

+5 ... +45°C

Температура хранения

-20 ... +60°C

Температура газов

до 1700°C

Питание

100 ... 240 В (AC)


Таблица А.3 - Характеристика для переносного газоанализатора АНКАТ-7631М  <swg200.htm>

Характеристики

Значения

Примечания

Время прогрева, мин, не более

10


Время установления показаний, с, не более

60


Время работы без подзарядки, ч, не менее

34

при емкости батареи 0,8 А*ч

Питание от аккумулятора, В

3,6

3 аккумулятора типоразмер ААА

Температура окружающей среды, ° С

(-30±45)

(-20 - +45) для газоанализаторов

Уровень звукового сигнала, дБ, не менее

70


Габаритные размеры, мм  выносного датчика

130х40х72 140х66х66


Масса, кг  выносного датчика

0,24 0,35


Срок службы, лет, не менее  для электрохимического датчика

10 1,7



Таблица А.4 - Характеристика переносного газоанализатора "АНГОР"

Анализируемый газ

Диапазон измерений

Пределы допускаемой погрешности

SO2

0 - 5000 мг/м3

(20+0,1*Cx) мг/м3

NO

0 - 3000 мг/м3

(20+0,1*Cx) мг/м3

NO2

0 - 200 мг/м3

20 мг/м3

CO

0 - 10000 мг/м3

(20+0,1*Cx) мг/м3

O2

0,2 об%

СO2

0 - 25 об%

не нормирован (определение по расчету)


Определяемый параметр

Диапазон измерений

Пределы допускаемой погрешности



абсолютной

относительной

Температура газового потока

-20 - +800 ˚С

2 ˚С (-20 - +100 ˚С)

2 % (100-800 ˚С)

Избыточное давление (разряжение) газового потока

(0 - 50) гПа

0,2 гПа ((0 - 10) гПа)

2 % ((10 - 50) гПа)

Дифференциальное давление пневмометричесой трубки

(0 - 50) гПа

0,2 гПа ((0 - 10) гПа)

2 % ( (10 - 50 гПа)

Скорость газового потока

4 - 50 м/с

не нормирован (определяется пневмометрической трубкой

Температура окружающей среды

-30 - +50 ˚С

не нормирован (индикатор)

Коэффициент избытка воздуха

1,00 - 9,99

не нормирован (определение по расчету)

Коэффициент потерь тепла

0 - 99,9 %

не нормирован (определение по расчету)

КПД сгорания топлива

0 - 99,9 %

не нормирован (определение по расчету)



ПРИЛОЖЕНИЕ Б

Справочные характеристики газовых датчиков

Таблица Б.1 - Технические данные датчика угарного газа Alphasense CO-AE и CO-AF


CO-AE

CO-AF

Диапазон (млн-1)

0-10,000

0-5,000

Чувствительность (нА/млн-1)

12-20

55-90

Разрешение (млн-1)

< 5

< 0.5

Время отклика (t90) (сек)

< 75

< 25

Нулевой поток (млн-1 при 20 °C)

< ±20

< ±2

Взаимная чувствительность (% при 20 °C)

< 75

< 60

Предел (млн-1)

100,000

10,000

Срок службы (мес.)

> 24

> 24

Диапазон температуры (°C)

-30 +50

-30 +50

Диапазон давления (кПа)

80-120

80-120

Диапазон влажности (%)

15-90

15-90

Рассчитаный резистор RG (кОм)

25

11


Таблица Б.2 - Технические данные датчика углекислого газа CO2-D1

Диапазон (%)

0.2-95

Чувствительность (В/десятая) (0.5%-5%)

6-10

Разрешение (млн-1 эквивалент)

100

Время отклика (t90) (мин)

2-4

Нулевой поток (mV)

-30 +30

Дрейф нуля (мВ)

±3

Срок службы (мес.)

> 24

Диапазон температуры (°C)

10-35

Диапазон давления (кПа)

80-120

Диапазон влажности ( %)

15-95

Рассчитаный резистор RG (кОм)

100



Таблица Б.3 - Техническая данные датчика диоксида серы SO2-AE и SO2-BF


SO2-AE

SO2-BF

Диапазон (млн-1)

0-2,000

0- 100

Чувствительность (нА/млн-1)

55 -80

300- 440

Разрешение (млн-1)

< 1.5

< 0.1

Время отклика (t90) (сек)

< 25

< 30

Нулевой поток (млн-1 при 20 °C)

< ± 5

< ± 0.5

Предел (млн-1)

10,000

500

Срок службы (мес.)

> 24

> 24

Диапазон температуры (°C)

-30 +50

-30 +50

Диапазон давления (кПа)

80-120

80-120

Диапазон влажности (%)

15-90

15-90

Рассчитаный резистор RG (кОм)

32

120


Таблица Б.4 - Технические даные датчика метана CH-A3

Диапазон (%)

0-100

Чувствительность (мВ/%)

15-21

Время отклика (t90) (сек)

< 15

Нулевой поток (мВ

±20

Срок службы (месяцы)

> 24

Диапазон температуры (°C)

-40-55


Таблица Б.5 - Технические данные датчика монооксида азота NO-AE и NO-D4


NO-AE

NO-D4

Диапазон (млн-1)

0 - 5,000

0 - 100

Чувствительность (нА/млн-1)

60 -100

500 - 750

Разрешение (млн-1)

< 1

< 0.1

Время отклика (t90) (сек)

< 45

< 10

Нулевой поток (млн-1 при 20 °C)

0 - 5

0 - 1

Предел (млн-1)

10,000

200

Срок службы (мес.)

> 24

> 24

Диапазон давления (кПа)

80-120

80-120

Диапазон влажности (%)

15-90

15-90

Рассчитаный резистор RG (кОм)

10

67



ПРИЛОЖЕНИЕ В

Константный модуль constant.h

// молярная масса вещества

#define NO 30006

#define CH4 16040

#define SO2 64054

#define CO2 44009

#define CO 28010

// давление газа

#define P 760

// температура

#define T 293

// Описание структуры - погрешностьTFault

{

//Абсолютная погрешность aF;

//Относитьельная погрешность rF;

};

ПРИЛОЖЕНИЕ Г

Функции перевода единиц измерения

#include "constant.h"

// функция - переводит из объёмной доли в массовую концентрацию

float FillToMass(unsigned int M,float fill)

{mass = 0;= (float)(0.16 * fill * M * P)/T;

return mass;

};

// функция - переводит из массовой концентрации в объёмную долю

float MassToFill(unsigned int M,float mass)

{fill = 0;= (float)(mass * T)/(0.16 * P * M);

return fill;

};

ПРИЛОЖЕНИЕ Д

Подпрограмма статистической обработки

double pow( float x, float y ); sqrt(float x);

// Фукнкция чтения из памяти

unsigned int ReadSRAM(unsigned int adr)

{int Data;(EECR & (1<<EEWE));

//ждем пока освободится память

EEAR = adr;

//присваиваем начальный адрес EEAR

EECR |= (1<<EERE);

//возвращаем адрес

return EEDR;

};

// Функция - вычисляет погрешность

struct TFault SolveFault(unsigned int n)

{

// Коэффициэнт

#define f 0.95

// Адресint adrress = 0;

// Данные из памяти(из АЦП)

unsigned int x_data;

// Среднее арифметическоеX = 0;

// Среднеквадратичное отклонение

double S = 0;

// Погрешность

struct TFault Fault;

(adrress < n)

{

// получение данных из памяти_data = ReadSRAM(adrress);

// Увеличение адреса

adrress++;= X + x_data;

};= X / n;= 0;(adrress < n)

{

// получение данных из памяти_data = ReadSRAM(adrress);

// Увеличение адреса++;= S + pow((x_data - X),2);

};= sqrt( S / (n*(n-1)) );

// вычислим абсолютную погрешность.aF = f * S;

// вычислим относитьеную погрешность

Fault.rF = ((f * S)/X)*100;

return Fault;

};

ПРИЛОЖЕНИЕ Е

Технические и эксплуатационные характеристики разработанного газоанализатора

Таблица Е.1 - Измеряемые параметры

Анализируемый газ

Диапазон измерений

Пределы допускаемой погрешности

SO2

0 - 2000 ppm 0 - 5 315 мг/м3

не нормирован (определение по расчету)

NO

0 - 5000 ppm 0 - 6 236 мг/м3

не нормирован (определение по расчету)

CO

0 - 10000 ppm 0 - 11 644 мг/м3

не нормирован (определение по расчету)

СO2

0 ,2 - 95 об%

не нормирован (определение по расчету)

CH4

0 - 100 об%

не нормирован (определение по расчету)

Температура воздуха

-40..+125 oС

абсолютная ±0.3оС

Влажность воздуха

0-100 % (при температуре точки росы -20..+60 oС)

относительная ±2 % rh


Таблица Е.2 - Расчетные параметры

Объем энергонезависимой памяти EEPROM

512 байт

Объем памяти ОЗУ

1024 байт

Количество хранимых измерений

10

Быстродействие

510,31 мс

Максимальная мощность

0,814 Вт

Наработка на отказ

17238 ч


Таблица Е.3 - Эксплуатационные характеристики

Масса

до 1 кг

Рабочая температура

+5 ... +45°C

Температура хранения

-20 ... +60°C

Питание

9 В (AC)


Похожие работы на - Микропроцессорная система экологического мониторинга вредных газовых выбросов

 

Не нашли материал для своей работы?
Поможем написать уникальную работу
Без плагиата!
Без нейросетей!