Диагностика и ремонт СВ-передатчика

  • Вид работы:
    Курсовая работа (т)
  • Предмет:
    Информатика, ВТ, телекоммуникации
  • Язык:
    Русский
    ,
    Формат файла:
    MS Word
    159,4 Кб
  • Опубликовано:
    2012-07-06
Вы можете узнать стоимость помощи в написании студенческой работы.
Помощь в написании работы, которую точно примут!

Диагностика и ремонт СВ-передатчика

Министерство образования Омской области

Бюджетное образовательное учреждение Омской области

среднего профессионального образования

«Омский государственный колледж управления и профессиональных технологий»

Специальность 210308 «Техническое обслуживание и ремонт радиоэлектронной техники (по отраслям)»



Диагностика и ремонт СВ - передатчика

Курсовой проект

КП.210308.ТР-42П.903/06


Разработал

Студент

С.В. Чебаков




2009

Содержание

Введение

. Описание схемы

. Алгоритм диагностики всего радиопередатчика

. Описание алгоритма диагностики радиопередатчика

. Алгоритм диагностики микрофонного усилителя

. Описание алгоритма диагностики микрофонного усилителя

. Структурные схемы измерений в микрофонном усилителе

. Технологическая карта замены транзистора КТ315Б

Заключение         

Список литературы

Введение

Провести ремонт радиоэлектронного изделия, значит восстановить его работоспособность. Чтобы провести ремонт необходимо определить является ли изделие ремонтопригодным. При ремонте узлы изделия могут быть заменены полностью или частично. После проведения замены элементов в ремонтируемом изделии необходимо провести регулировки и настройки, а также поставить изделие на электропрогон.

Диагностика - поиск и установление признаков неисправности изделия. Самая длительная операция это нахождение неисправности, она занимает 65-70% всего времени. 3% времени занимает установление факта неисправности, 10-15% тратится на устранение неисправности, остальное время занимает регулировка, настройка и проверка изделия.

Существует два типа неисправности радиоэлектронного изделия:

механические неисправности, возникают в корпусных элементах, ручных регуляторах;

электрические неисправности, возникают в связи с нарушением работы электрических цепей.

Существует несколько методов диагностики неисправностей:

внешний осмотр, проверяют все элементы на изменение цвета, наличие запаха, подгара,

способ промежуточных измерений; производится последовательное измерение параметров сигнала от блока к блоку, от начала схемы к концу;

способ покаскадной проверки, проверяют параметры сигнала от конца схемы к началу, неисправные блоки заменяются на заведомо исправные,

способ исключения, определяются те блоки, которые обуславливают неисправность,

способ сравнения, параметры блоков сравниваются с параметрами блоков исправного изделия,

метод теплового удара, используется для определения неисправности элементов, параметры которых нестабильны из-за влияния температуры.

Цель работы:

выполнить алгоритм и технологические карты по диагностике и настройки СВ - передатчика

Задачи:

составить алгоритм поблочной диагностики передатчика;

составить алгоритм поэлементной диагностики микрофонного усилителя;

выполнить структурную схему подключений измерительных приборов при диагностике микрофонного усилителя;

выполнить или написать алгоритм настройки микрофонного блока.

1. Описание схемы

Данный передатчик работает на одной фиксированной частоте в диапазоне 27 МГц с частотной узкополосной модуляцией. Выходная мощность на нагрузке 50 Ом составляет 1.5 Вольт. Передатчик разрабатывался для работы в составе одноканальной батареи напряжением 11-15 Вольт. Есть микрофонный усилитель, на входе которого можно подать сигнал от динамика - микрофона, а также, режим вызова.

Схема полностью транзисторная, с минимумом дефицитных деталей. Функционально её можно разделить на четыре узла: микрофонный усилитель-модулятор, задающий генератор, предварительный усилитель, усилитель мощности.

микрофонный усилитель-модулятор выполнен на транзисторах VT1 и VT2. Усилитель выполнен по схеме усилителя напряжения. Для подачи вызывного сигнала используются кнопка S1, при нажатии которой микрофон от выхода усилителя отключаются, но подключается цепь положительной обратной связи C2-R5. Это превращает усилитель в генератор, генерирующий частоту около 1 кГц. С коллектора VT2 через фильтр C4-R6-C5 и резистор R7 напряжение ЗЧ поступает на варикапную матрицу VD1. Емкость VD1 вместе с индуктивностью DL1 образует LC-цепь, включенную последовательности кварцевому резонатору Q1, и сдвигающую его частоту. Частотная модуляция получается, так как емкость VD1 зависит от поданного на него ЗЧ сигнала.

задающий генератор выполнен на транзисторе VT3. Частота генерации определяется кварцевым резонатором Q1 и цепью VD1-DL1, смещающей его частоту резонанса в небольших пределах. В данном случае, частота несущей выбрана 27,12Мгц, на эту частоту настроен и контур C9 L1, включенный в коллекторной цепи VT3. Обратная связь осуществляется посредством емкостного делителя C7-C8 (между эмиттером и базой транзистора)

предварительный усилитель выполнен на транзисторе VT4, он нужен для подъема уровня сигнала до такой величины, чтобы обеспечить уровень выходного каскада на VT5. Транзистор VT4 работает с смещением, задаваемым резистором емкостная, через C10. Для стабилизации режима используется цепь ООС R14-C11. Коллекторной цепи транзистора включен контур C12-L2, так же, настроенный на 27,12 МГц. Контур включен коллекторную (отвод у катушки от середины числа витков). С коллектора VT4 через конденсатор С13 усиленное высокой частоты.

напряжение поступает на усилитель мощности.

усилитель мощности выполненный на транзисторе VT5. Выходное сопротивления усилителя 100 Ом, связь с предварительным усилителем емкостная. В коллекторной цепи VT5 включен дроссель DL2, зашунтированный резистором R15. Дроссель DL2 и резистор R15 составляет единое целое, так как обмотка дросселя намотана на этом резисторе как на каркасе. С коллектора VT5 усиленное по мощности высокая частота поступает на двухзвенный П - образный фильтр подавляющей гармонию и согласующий выходной. Катушка L5 - удлинительная, она требуется для увеличения электрической длины антенны, на которую работает передатчик. В том случае, если используется полноразмерная антенна, эта катушка не нужна

Недостатки этой схемы: сложность в намотки и подборки катушки.

2. Алгоритм диагностики всего радиопередатчика

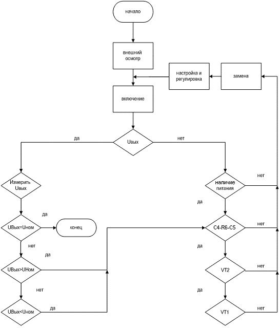
Рис 1 - Алгоритм диагностики всего радиопередатчика

3. Описание алгоритма диагностики радиопередатчика

Диагностика передатчика начинается с внешнего осмотра. Сначала плата чистится от пыли и других загрязнений. Проверяется внешняя целостность элементов, а именно наличие подгорания, запаха, поврежденных ножек элементов. Затем проверяется печатные дорожки платы и также пайка элементов на наличие разрывов. Теперь нам понадобится высокочастотный генератор, вольтметр и осциллограф.

Для начала вольтметром измерим сигнал источника питания, подаваемый на передатчик, он должен соответствовать 12 вольт.

Далее подключаем на вход передатчика высокочастотный генератор и осциллографом измеряем выходной сигнал передатчика, его частота должна быть равна 27 МГц. Если сигнал не соответствует заданной норме, его настраивают с помощью подстрочной катушки L3, но если это не удастся то, нужно проверить транзистор VT5 (КТ907А) на его работоспособность.

И так транзистор исправен. Теперь осциллограф подключаем на выход предварительного усилителя. На выходе должен быть нужный усиленный сигнал, если он не соответствует, его нужно подстроить контуром С12-L2. Далее проверяем транзистор VT4 (КТ603Б). Осциллограф подключаем на выход задающего генератора, несоответствие сигнала можно исправить подстрочным контуром C9-L1 или проверить работоспособность элементов транзистора VT3 (КТ315Б), кварцевый резонатор Q1 и цепь VD1-DL1 . Последним проверяем микрофонный усилитель, на выходе которого должен быть усиленный сигнал.

При наличии искажения или помехи сигнала проверить фильтр C4-R6-C5, а при наличии несоответствия усиления по напряжению проверить транзисторы VT2 (КТ315Б) и VT1 (КТ315Б) поочередно.

После замены неисправных элементов, нужно повторно провести регулировку и настройку всего передатчика, и измерить выходные параметры.

Алгоритм диагностики микрофонного усилителя

Рис 2 - Алгоритм диагностики микрофонного усилителя

Описание алгоритма диагностики микрофонного усилителя

Необходим внешний осмотр микрофонного усилителя, то есть проверка на наличие запаха гари, наличие подгорания, разрывов контактов и проверка печат6ных дорожек на наличие разрывов. Потом плату необходимо почистить от пыли. Теперь нам понадобится высокочастотный генератор, вольтметр и осциллограф.

Для начала вольтметром измерим наличие питания, которое должно соответствовать 12 вольт.

Далее подключаем на вход микрофонного усилителя генератор и осциллографом измеряем выходной сигнал усилителя на соответствие с правленым значением. Если измеренный сигнал не соответствует норме, необходимо проверить целостность фильтра C4-R6-C5, а при наличии несоответствия усиления по напряжению проверить транзисторы VT2 (КТ315Б) и VT1 (КТ315Б) поочередно.

После замены неисправных элементов, нужно повторно провести регулировку и настройку микрофонного усилителя, проверить соответствие выходных параметров табличным.


Моделирование отдельных узлов радиопередатчика производилось с помощью моделирующей программы Electronics Workbench.

Схема электронного усилителя представлена на рис.3.

Рис 3 - Модулирования микрофонного усилителя

На вход усилителя от генератора сигналов подается сигнал с частотой 1кГц и амплитудой 10мкВ. На выходе усилителя получено напряжение той же частоты с амплитудой 661 мВ, то есть усиление усилителя составляет порядка 66100 раз. В процессе моделирования была отмечена высокая чувствительность усилителя. На вход подавалось напряжение амплитудой 0,1 мкВ, при этом коэффициент усиления сохранялся. Это позволяет использовать в качестве микрофона стандартный малогабаритный динамик. Также отмечена следующая закономерность. При увеличении входного сигнала до 100 мкВ на выходе отмечалось ограничение сигнала. Поэтому важно, чтобы диапазон изменений входного сигнала не превышал 60 дБ.

Рис 4 - Межкаскадное усиление

На вход микрофонного усилителя от генератора также подается сигнал частотой 1кГц и амплитудой 10мкВ. Измеряем мультиметром межкаскадное усиление. Берем вольтметр, черный провод (минус) подключаем к земле, а красный провод (плюс) между коллектором первого транзистора и базой второго транзистора. Межкаскадное усиление получилось 5.3 мВолт.

Технологическая карта замены транзистора КТ315Б

Таблица 1 - Технологическая карта замены транзистора КТ315Б

№ опера-ции

наименование операции

Оборудов-ание приспособления

Инструмен-ты

материалы

технологический режим

Приме-чание

1

демонтировать транзистор

паяльная станция

пинцет, оловоотсос, скальпель

флюс ЛТИ

температура паяльника-280º С


2

подготовить место на плате

паяльная станция

пинцет, тампон

флюс ЛТИ, спирт

температура паяльника-280º С


3

лудить выводы транзистора

паяльная станция

пинцет

флюс ЛТИ, припой ПОС-61

температура пайки-280º С, t <3с, расстояние от корпуса 2 мм


4

установить транзистор на плату, опаять

паяльная станция

пинцет

флюс ЛТИ, припой ПОС-61

температура пайки-280º С, t <3с, расстояние от корпуса 2 мм


5

очистить плату


пинцет, тампон

спирт




Прежде чем заменить неисправный транзистор, необходимо убедиться в работоспособности нового транзистора, путем измерения его параметров.

Замена транзистора начинается с демонтажа неисправного транзистора с платы.

После демонтажа подготовить место для установки транзистора, убрать лишний припой, с помощью тампона и спирта очистить остатки флюса.

Чтобы залудить выводы транзистора, использовать припой ПОС-61, флюс ЛТИ. Температура жала паяльника при лужении 280º С, лудить не более 3 секунд. Расстояние от корпуса транзистора до места лужения не менее 2 мм.

Установить транзистор на плату, опаять. Пайку проводить не более 3 секунд, при температуре паяльника 280 С, на расстоянии не менее 2 мм от корпуса транзистора.

Очистить плату от остатков флюса, используя тампон, смоченный в спирте.

Заключение

Целью данного проекта являлось проведение диагностики и ремонта СВ - передатчика. Для этого нужно было выполнить следующие задачи:

выполнить чертеж принципиальной схемы СВ- передатчика

составить алгоритм диагностики СВ- передатчика

составить алгоритм определения неисправности в усилителе мощности

составить структурную схему измерений в усилителе мощности

составить технологическую карту замены транзистора в усилителе мощности

В результате работы выполнен чертеж принципиальной электрической схемы микрофонного усилителя с использованием программы Компас 3D. Разработан алгоритм диагностики СВ - передатчика. Также разработан алгоритм определения неисправности в усилителе мощности данного микрофонного усилителя. Составлена технологическая карта замены транзистора КТ610А.

Задачи данного курсового проекта выполнены, цель достигнута.

Список литературы

передатчик усилитель мощность чертеж

Зайцев А.А., Миркин А.И., Мокряков В.В..: под ред. Голомедова А.В. «Полупроводниковые приборы. Транзисторы малой мощности» М.:Радио и связь, КУбК-а 1995.- 384с.

Руководство пользователя Компас 3D v.10

Справочник трансформаторы для бытовой и офисной аппаратуры. Автор А.В Куневич, И.Н Сидоров, С.В Скорняков

Карлащук В.И. Электронная лаборатория на IBM PC. М.:Солон-Р, 2000.-506с.:ил. //calculator2006.narod.ru/

Гоненко А.П.; Милованов Ю.В.; Лапсарь М.И. Оформление текстовых и графических материалов при подготовке дипломных проектов, курсовых и письменных экзаменнационных работ (требования ЕСКД): Учеб. для нач. проф. образования: Учебное пособ. для сред. проф. образовния- М.: Издательский центр «Академия», 2005. - 366.

Виноградов В. «Уроки телемастера» Часть 1. Издательство «КОРНАпринт» Санкт-Петербург, 2000. - 416с.

А.С. Сигова «Электорорадиоизмерения» Издательство ФОРУМ-ИНФРА-М Москва, 2004.

П.И. Мисюль; В.Г. Игнатович; А.Л. Гринь «Техническое обслуживание и ремонт телевизионной аппаратуры» Издательство Вышэйшая школа Минск, 2002. - 336с.

Похожие работы на - Диагностика и ремонт СВ-передатчика

 

Не нашли материал для своей работы?
Поможем написать уникальную работу
Без плагиата!
Без нейросетей!