Семь новых инструментов управления качеством

  • Вид работы:
    Курсовая работа (т)
  • Предмет:
    Менеджмент
  • Язык:
    Русский
    ,
    Формат файла:
    MS Word
    653,21 Кб
  • Опубликовано:
    2012-09-08
Вы можете узнать стоимость помощи в написании студенческой работы.
Помощь в написании работы, которую точно примут!

Семь новых инструментов управления качеством

Министерство образования Российской Федерации

Уральский Государственный Экономический Университет

Кафедра «Управление качеством товаров и услуг»







Курсовая работа

На тему: «Семь новых инструментов управления качеством»



Исполнитель

Студентка группы УК-06

Демидова П.С.

Руководитель

Плиска О.В.




Екатеринбург 2010

Содержание

Введение

Диаграмма сродства

Диаграмма отношений

Древовидная диаграмма

Стрелочная диаграмма

Матричная диаграмма

Метод мозгового штурма

Карта технологического процесса

Практическая часть

Общие сведения о ОАО «Татарский мясокомбинат»

Диаграмма отношений

Диаграмма сродства

Древовидная диаграмма

Матричная диаграмма

Карта технологического процесса производства колбасных изделий

Заключение

Список использованных источников

Введение

Задача обеспечения качества приобретает в настоящее время все большее значение: в условиях конкурентной борьбы именно качество обеспечивает жизнеспособность предприятия. В понятие качества включают качество всех процессов, выполняемых на предприятии - начиная от целей, которые ставит перед собой руководство (качество цели), и заканчивая организацией конкретных производственных процессов (качество исполнения). Учитывая всеобъемлющий характер вопросов управления качеством, можно предположить, что происходит формирование принципиально новой философии управления производством, в основе которой лежит критерий качества.

На предприятии должна быть создана система качества, регламентирующая выполнение всех действий согласно последним достижениям в области управления процессами. Система качества представляет собой совокупность задач, которые решаются на разных этапах производства, и методов (инструментов) их реализации. Основными являются методы математической статистики, что связано со статистической природой информации, порождаемой в производственных процессах. Действительно, даже при строгом соблюдении технологии на производственный процесс влияет множество случайных факторов, которые не позволяют получить желаемый детерминированный показатель качества. Это приводит к необходимости анализировать ситуацию в среднем, с вероятностной оценкой ожидаемого значения показателя. Состав статистических методов регламентируется российскими стандартами группы ГОСТ Р ИСО 50779 и перечислен в отчете технического комитета Госстандарта ИСО/ТК 10017.

В зависимости от уровня решения задач статистического управления качеством устанавливается степень доверия к поставщику. При высшей степени доверия продукция может поставляться без приемочного контроля, что обеспечивает поставщику ощутимые экономические преимущества.

Исходной информацией для работы статистических процедур являются результаты измерения параметров производства, определяющих качество конечной продукции. Измерения производятся на различных этапах технологического цикла и консолидируются в соответствующих базах данных системы управления предприятием. До недавнего времени применение статистических методов сдерживалось низким уровнем автоматизации сбора и хранения информации о производственных процессах, но за последние годы в информационных технологиях произошел существенный сдвиг в проектировании и управлении производством появился широкий спектр программных продуктов. Именно поэтому я и выбрала именно эту тему для курсовой работы. [1]

Целью создания семи инструментов контроля качества было получение возможности применения методов контроля качеством всем персоналом организации, фирмы на любом участке работы. Оставшиеся проблемы должны были решаться с помощью каких-то других методов. Этими методами стали «семь новых инструментов контроля качества» (или семь инструментов управления процессом совершенствования) :

Диаграмма сродства;

Диаграмма отношений;

Древовидная диаграмма;

Линейная(стрелочная) диаграмма;

Матричная диаграмма;

Метод мозгового штурма;

Карта технологического процесса ;

«Семь новых инструментов контроля качества» относятся к методам обработки главным образом словесных (описательных) данных. Применение этих инструментов особенно эффективно, когда их используют как методы наиболее полной реализации планов на основе системного подхода в условиях сотрудничества всего коллектива предприятия. [2]

Цель работы: рассмотреть сущность и применение семи новых инструментов управления качеством;

Задачи: рассмотреть:

диаграмму родственных связей;

диаграмму отношений;

древовидную диаграмму;

линейную(стрелочную) диаграмму;

матричную диаграмму;

метод мозгового штурма;

карту технологического процесса

ДИАГРАММА СРОДСТВА

Применение

Диаграмма сродства - метод, позволяющий выявить основные нарушения процессе путем объединения родственных устных данных. Этот метод иногда называют KJ-методом (по имени ее основоположника - японского ученого Джиро Кавакита (Jiro Kawakita). Этот метод - творческое средство организации больших количеств устных данных таких, как идеи, пожелания потребителей или мнения групп, участвующих в обсуждаемой проблеме, теме и т.п.) в группы на основе естественных взаимосвязей между каждой идеей (темой) для определения этих тематических групп. Это в основном творческий, а не логический метод.

Самым большим препятствием для планирования улучшения является прежний успех или неудачи. Мы предполагаем, что-то, что срабатывало или не срабатывало прежде, будет действовать таким же образом и в будущем. Тем самым мы сохраняем образ мышления, который может оказаться подходящим, но в равной степени и не подходящим. Постоянное совершенствование требует новых логических моделей.

Описание

Диаграмма сродства является очень хорошим способом, помогающим группе людей достичь творческого уровня в отличие от интеллектуального подхода. Этот метод помогает также успешно организовать эти новые творческие идеи для последующей работы с ними, течение 30-45 минут обсуждающая группа может "выдать" и организовать более 100 идей или тем. Нетрудно представить, какое время это бы заняло при использовании традиционного процесса обсуждения. Кроме того, что этот метод является эффективным, он еще и обеспечивает истинное участие каждого, поскольку все идеи находят свое место в этом процессе. В этом отличие от большинства других дискуссий, где многие идеи теряются и, таким образом, не обсуждаются.

Лучший способ понять Диаграмму Сродства - изучить ее происхождение. Она б создана в 60-х гг., как аналитический метод японским антропологом Джиро Кавакито, корый исследовал большое количество различных обществ и организаций. Он делал очень подробные заметки для последующего анализа. Когда это время настало, он обнаружил огромное количество информации, которая не была никаким образом связана между собой: также не подпадала под прежние теории. Кавакито создал т.н. метод KJ для достижения двух важных целей:

)        Эффективная обработка большого количества информации

)        Определение новых моделей информации для последующего более тщательного изучения.

Некоторые ситуации для использования этого метода являются более естественными чем другие. Наиболее "чистые" ситуации:

Факты или мысли находятся в хаосе. Когда темы кажутся слишком обширными сложными для понимания;

Необходимо преодоление традиционных подходов. Когда единственными решениями являются только старые решения, попробуйте Диаграмму сродства.

)        Групповая поддержка решений необходима для последующей их реализации.

Не рекомендуется использовать Диаграмму, когда проблема:

проста;

требует быстрого решения.

Процедура

.        Создание команды.

.        Формулирование обсуждаемой темы

Для начала тема формулируется очень широко. Например, "Что может нам помочь, для того, чтобы заручиться поддержкой высшего руководства?" Не должно быть иной формулировки, чем эта, иначе группа скатится на "привычные позиции". После того, как все согласились с темой, напишите ее наверху листа бумаги большого формата/на доске, чтобы все в группе могли это видеть.

.        Формулирование и запись идей

Идеи должны формулироваться с использованием традиционных принципов мозгового штурма:

не критиковать никакие идеи

сосредоточиться на формулировании большого количества идей за короткое время

поощрять участие каждого

         идеи должны быть записаны точно так, как они были высказаны, а не перефразированы записывающим.

Ответы должны быть записаны на маленьких карточках (одна идея на одну карточку).

Примечания

) Все идеи должны размещаться на большой доске для осуществления постоянного контроля за всеми идеями.

)        Необходимо настаивать на том, чтобы все формулировки были короткими (не более 5-7 слов). С другой стороны, необходимо избегать формулировок в 1-2 слова, потому что их легко неправильно истолковать.

)        Каждое утверждение должно иметь существительное и глагол.

)        Размер написанных утверждений должен быть достаточно большим, чтобы можно было прочитать с расстояния 1-1,5 метра.

.        Перемещение заполненных карточек

Команда должна смешать карточки и разложить их в случайном порядке.

.        Организация карточек в группы по сродству

На этом этапе карточки должны быть организованы с участием всей команды или назначенного лица. Это должно происходить в тишине.

Примечания

) Хотя один человек может проделать эту работу, но в таком случае теряется пре-имущество взаимодействия различных точек зрения, мнений и взглядов. Поэтому рекомендуется групповой подход. Посмотрите на две карточки, которые кажутся каким-то образом связанными друг с другом. Отложите их в сторону. Посмотрите на другие карточки, которые не связаны ни друг с другом, ни с двумя предыдущими карточками. Повторите этот процесс до тех пор, пока вы не разложите все карточки в 6-10 групп. Не старайтесь втиснуть одиночные карточки в те группы, в которые они не подходят. Эти карточки ("одиночки") могут стать началом новых групп или же никогда не найти свой "дом".

) Необходимо поощрять участников группы реагировать на то, что они видят. Многие руководители стремятся структурировать все карточки наподобие шахмат и разложить все на заранее приготовленные места. В Диаграмме скорость, а не интеллект играет главную роль. Это процесс высокой энергии, а не интеллектуальная игра.

Несогласие относительно положения карточки должны решаться просто и не дипломатически: если вам не нравится, где находится карточка, переместите ее! Это не только ускоряет процедуру, но также дает возможность не согласиться с начальником и просто переложить его карточку.

Участники должны избегать неосознанного сортирования карточек в "безопасные* известные категории. Надо стараться создавать новые группы из имеющегося хаоса карточек.

.        Выделение ведущих карточек

Найдите в каждой группе карточку, которая выражает главную идею, связывающую все остальные карточки вместе. Это и будет ведущая карточка, которая помещается над каждой группой. Часто такие карточки не существуют. В таких случаях ее нужно создать.

Примечания

) Ведущие карточки должны быть очень краткими. Они должны в трех-пяти словах выражать существо каждой группы.

Представьте, что все подробные карточки под ведущей будут убраны, все, что останется, - это только ведущие. Сможет ли кто-нибудь, кто не являлся членом команды понять сущность и детали обсужденных тем? Это хорошая проверка ваших ведущих карточек.

Каждая ведущая карточка должна четко выражать общую мысль, которая связывает все карточки вместе.

) Избегайте клише, создание ведущих карточек является возможностью выявления новых идей в старых темах. Если ведущие карточки выглядят слишком знакомыми, то может быть, они заслуживают пересмотра под новым углом зрения.

.        Конструирование окончательной Диаграммы сродства.

Нарисуйте линии вокруг каждой группы, которые четко показывают связь всех ее элементов с ведущей карточкой. Родственные группировки должны быть помещены радо друг с другом и соединены линией. Часто, когда вы это делаете, вы обнаруживаете, что необходимо создать другую ведущую карточку, назовем ее главной, которая показывает, каким образом эти две группы связаны друг с другом. Эта карточка помешается над двумя группами и также соединяется линиями.

Эта заключительная конструкция может быть помешена на другой лист бумага. Обычно так делается, поскольку Диаграмма сродства часто показывается другим людям j обсуждения и изменений. Помните, что этот процесс отражает только текущую ситуацию ключевые факторы, которые могут меняться. [4]

Общий вид Диаграммы сродства


ДИАГРАММА ОТНОШЕНИЙ

Применение

Этот метод позволяет группе сотрудников выявить, проанализировать и классифицировать причины и результаты тех взаимодействий, которые существуют между основными проблемами (идеями, предположениями) и, таким образом, основывать более эффективное решение на базе выявленных движущих сил и вероятных исходов.

Описание

Стимулирует рабочую группу к видению проблемы в нескольких планах, а не только в одной плоскости

Помогает исследовать причины и результаты отношений между всеми проблемами (идеями, предположениями), включая наиболее противоречивые.

Позволяет выявить ключевые моменты демократичным способом, а не как результат доминирования какого-нибудь члена группы.

Систематически выявляет основные предположения и причины несогласия между членами группы.

Позволяет группе выявить главные причины, даже если нет достоверных данных.

Типичные случаи использования Диаграммы Отношений (ДО)

Служба качества не удовлетворена уровнем участия в рабочих группах. Сотрудники Службы считают, что это вызвано обычными и более глубокими причинами. Президент компании решает выявить главные причины проблемы и устранить их.

Управляющий магазина получил вдвое больше жалоб, чем обычно в течение последних 8 недель. Он решает проанализировать жалобы и определить основные причины и, таким образом, принять соответствующие меры. Например, провести обучение, установить новое оборудование и т.п.

Процедура

. Принимается решение об обсуждаемой проблеме

Например: Каковы причины большого количества отходов?

Используя исходное утверждение, постройте законченное утверждение, которое будет полностью понятно и одобрено всеми участниками.

Если вы используете результаты других методов, например, диаграммы сродства, то необходимо следить, чтобы цель обсуждения не менялась и была полностью понятна.

.        Создание наиболее подходящей группы.

ДО требует более близкого знакомства с предметом, нежели это требовалось в диаграмме сродства. Здесь очень важно, что бы выявленные результаты и причины были достоверными.

Идеальный размер группы 4-6 человек. [9]

.        Соберите все идеи, написанные на карточках, которые явились результатом
других методик или же результатом мозгового штурма.

Организуйте 5-25 карточек в большой круг, оставляя как можно больше пространства для нарисования стрелок. Пишите большими буквами, что облегчит вам работу на последующих этапах.










. Определите причины или воздействия взаимодействий между идеями и начертите стрелки

Выберите любую из этих идей как отправную точку. Если все карточки пронумерованы, то работайте с ними последовательно.

Стрелка, исходящая из карточки, означает более сильную причину или воздействие

                            или

                            или



Решение: Б является причиной А

Подобным образом проверяются все комбинации между всеми карточками.

.        Посмотрите и проанализируйте первый результат ДО.

Покажите полученный результат людям, не входящим в команду для получения дополнительных советов.

.        Посчитайте количество входящих и выходящих стрелок и выберите ключевые моменты для дальнейшего планирования.

Определите карточку с наибольшим числом выходящих стрелок и карточку с наибольшим числом исходящих стрелок.

Выходящие стрелки. Большое число выходящих стрелок указывает на данную проблему как на главную причину или ведущую силу. Обычно это тема, с которой команда занимается в первую очередь.

Входящие стрелки. Большое количество входящих стрелок указывает на данную тему, как на главный результат. Таким образом, это может быть центром для планирования или же средством измерения достигнутого успеха или же изменения темы в ходе обсуждения.

.        Конструирование окончательного варианта ДО.

Покажите на схеме основные движущие силы (самое большое количество выходящих стрелок) и ключевые результаты (самое большое количество входящих стрелок). Тема: Каковы причины большого количества отходов[5]

Ведущая сила                  результат

ДРЕВОВИДНАЯ ДИАГРАММА

Применение

Древовидная диаграмма применяется для показа связи между темой (предметом суждения) и ее составными элементами.

Описание

Древовидная диаграмма систематически используется для разложения темы составные элементы. Идеи, генерированные при "мозговом штурме" и изображения, сгруппированные с помощью диаграммы сродства, можно преобразовать в древ диаграмму, чтобы показать логические и последовательные связи. Это средство использовать при планировании и решении проблем.

Процедура

Четко и просто сформулируйте тему, которую предстоит изучить.

Определите основные категории темы. (Примените метод "мозгового используйте основные карточки учета из диаграммы сродства).

Постройте диаграмму, поместив тему в прямоугольник слева. Разветвленные категории по горизонтали вправо.

Для каждой основной категории определите составные элементы и любые моменты.

Составные элементы и подэлементы для каждой основной категории располагают по горизонтали вправо.

Проанализируйте диаграмму, чтобы убедиться в том, что нет пробелов в логических связях.

Анализ может осуществляться в разных аспектах, например, для:

выявления тех подпроблем, совокупность которых отражает сущность сложной исходной проблемы (в этом случае дерево представляет собой дерево проблем);

определения набора средств, с помощью которых может быть обеспечено решение исходной проблемы (дерево становится деревом средств или деревом мероприятий);

обозначения или иерархического упорядочения тех целей, для достижения которых выполняется некоторый проект или программа (дерево целей);

выбора оптимального набора средств, обеспечивающих решение исходной сложной проблемы (дерево решений);

распространения ресурсов (например, финансовых), выделяемых для решения отдельных подпроблем сложной проблемы (дерево относительных важностей);

прогнозирование возможности решения отдельных подпроблем сложной проблемы (дерево прогнозов).

Применяются и другие виды деревьев: дерево свойств, дерево показателей, дерево классификационное, дерево дефектов, дерево полезностей, дерево функций, дерево взаимосвязей, дерево ресурсов.

Практически все перечисленные выше виды деревьев могут рассматриваться как частные случаи дерева проблем. Поскольку оно наиболее часто используется на практике, последующий материал будет излагаться на наиболее часто встречающемся дереве проблем.

В современных условиях древовидные структуры наиболее часто и широко используются в системном анализе, прогнозировании, квалиметрии и в теории принятия решений.

Основное понятие - свойство (представлено одной из ветвей дерева).

Свойства бывают сложные (делимые на менее сложные) и простые (элементарные, неделимые).

В дереве проблем аналогом свойства является - проблема, в дереве целей - цель, в дереве ресурсов - ресурс и т.д.

Кроме сложных и простых в дереве свойств могут присутствовать так называемые квазипростые свойства. Это свойства, которые в силу того, что они являются сложными, могут быть разделены на группы менее сложных, однако нет необходимости подвергать их такому делению, поскольку известна функциональная или корреляционная зависимость между таким сложным свойством и группой менее сложных свойств.

В дереве свойств качество, как наиболее сложное свойство рассматривается в виде ствола дерева, который условно считают расположенным в 0-м ярусе дерева. Это сложное свойство делится на менее сложные свойства, каждое из которых, в свою очередь, делится на еще менее сложные и т.д. Причем свойства более низкого (К-1)-го яруса являются обобщающимися для соответствующих свойств последующего К-го яруса (К=1,2,…m, где m - номер самого высокого (последнего) яруса дерева свойств).

Кроме приведенных выше, в дереве свойств применяются и другие термины. Например:

группа свойств - совокупность менее сложных свойств, на которую непосредственно раскладывается сложное свойство;

высота дерева - общее число ярусов в дереве;

полное дерево - такое дерево, на самом высоком ярусе которого расположены только простые или сверхпростые свойства;

неполное дерево - дерево, разветвленное не до самого высокого яруса (т.е., имеющее на нем хотя бы одно сложное свойство);

усеченное дерево - это полное или неполное дерево, из которого, в соответствии со спецификой конкретной, решаемой с помощью дерева задачи можно исключить одно или несколько свойств.

При построении (синтезе) деревьев в системном анализе, исследовании операций, чаще всего используют так называемое нижестороннее дерево (т.е. дерево, растущее вниз). Реже верхнестороннее дерево или правостороннее (растущее слева направо). Совсем редко применяют левосторонее (т.е. растущее влево). [5]

На практике применяются три основные формы изображения дерева: табличная форма , дающая возможность компактно (но не совсем наглядно) изобразить взаимосвязи элементов дерева и две так называемые графовые формы, менее компактные по сравнению с табличной, но обеспечивающие лучшую наглядность. Эти разновидности графовых форм: строгая графовая форма и нестрогая графовая форма .

Строгая графовая форма используется чаще всего в прогнозировании и исследовании операций.

Правила, регламентирующие выбор типа дерева:

полное дерево при применении точного метода решения задачи (решение задачи количественного сравнения двух объектов по их качеству с минимальной погрешностью);

усеченное дерево при применении шкалы рангов (если количественные результаты сравнения объектов по качеству допустимо выразить в шкале рангов).

неполное дерево при применении упрощенного метода решения задачи.

Каждое свойство, входящее в группу свойств должно быть необходимым для адекватного описания связанного с этой группой сложного свойства, расположенного на дереве свойств на один ярус ниже, и, одновременно, количество этих свойств должно быть достаточным для обеспечения выше адекватного описания. [6]

Число свойств в группе должно быть минимальным, не более семи-девяти.

Правильное построение дерева - важное условие, в решающей степени влияющее на достоверность получаемой при оценивании качества объекта информации.

Предположим, что фактор «много бракованных деталей, получаемых по внешнему заказу» на диаграмме зависимостей является наиболее важным фактором. В этом случае проблемой, требующей решения, будет «Снижение брака деталей, получаемых по внешнему заказу». Меры, применяемые для решения возникшей проблемы, выбираются с учетом самых разных факторов, таких как руководство фирмой, на которой размещен заказ, уровень техники на фирме-заказчике, уровень техники контроля и т.д.

Древовидная диаграмма, в которой систематизированы меры, с помощью которых планируется распространение на фирме «семи новых инструментов контроля качества», для успешного осуществления плана внедрения всеобщего контроля качества.

В правой части диаграммы обычно приводится оценка мер по их важности и подробное пояснение способа выполнения намеченной меры.

СТРЕЛОЧНАЯ ДИАГРАММА

Стрелочная диаграмма используется на этапе составления оптимальных планов тех или иных мероприятий после того, как определены проблемы, требующие решения, намечены необходимые меры, определены сроки и размечен ход осуществления запланированных мер, т.е. после составления первых четырех диаграмм.

Стрелочная диаграмма наглядно показывает взаимозависимость процессов и событий.

На диаграмме показывают порядок осуществления мероприятий, представлены параллельные операции. В случае если срок выполнения мероприятия окажется излишним по отношению к намеченному сроку, план необходимо скорректировать. Для этого следует оптимизировать программу подготовки: добавить параллельные операции, сократить сроки, отведенные на те или иные операции, и т.д. [7]

МАТРИЧНАЯ ДИАГРАММА

Применение

Матричная диаграмма применяется для сравнения процесса с процессами признанных лидеров с целью идентификации благоприятных возможностей улучшения качества.

Описание

Установление конкурентоспособности дает возможность сравнить процессы и технические характеристики продукции и услуг с процессами и характеристиками продукции и услуг признанных лидеров. Это позволяет идентифицировать цели и установить приоритеты подготовки планов, которые приведут к повышению конкурентоспособности на рынке.

Процедура

а) Определите пункты, по которым следует установить конкурентоспособность:

         эти пункты должны включать основные характеристики процессов и их выходы:

         выход процесса, который сравнивается, должен быть непосредственно связан с требованиями потребителя.

b)      Определите круг конкурентов:

         типичные организации могут быть непосредственными конкурентами и(или) не конкурентами, они являются признанными лидерами в интересуемом вопросе.

c)       Соберите данные:

         данные по характеристикам процесса и потребностям потребителя могут быть собраны посредством прямого контакта, наблюдений, опросов, личных и профессиональных контактов, а также технических журналов.

         анализ направьте на выработку наивысших практических целей по всем соответствующим пунктам.

e)       Установите конкурентоспособность:

         идентифицируйте благоприятные возможности улучшения качества, основанные на потребностях потребителя и характеристиках продукции и услуг как конкурента, так и не конкурента. [6]

МЕТОД "МОЗГОВОГО ШТУРМА"

Применение

Метод "мозгового штурма" используется для идентификации возможных решений проблем и потенциальных возможностей улучшения качества.

Описание

"Мозговой штурм" - это метод приведения в действие творческого мышления группы для генерирования и прояснения перечня идей, проблем или вопросов.

Процедура

Включает два этапа:

a)      Этап генерирования

Организатор анализирует руководящие указания по "мозговому штурму" и назначение заседания, затем члены группы составляют перечень идей. Задача - генерировать как можно больше идей.

b)      Этап пояснения

Группа анализирует перечень идей, чтобы убедиться, что каждый понимает все идеи. I Оценка идеям будет дана после завершения заседания по применению метода "мозгового штурма".

Руководящие указания по "мозговому штурму" предполагают следующее:

         организатор определен;

         назначение заседания по применения метода "мозгового штурма" четко установлено;

каждый член группы выступает по очереди, предлагая одну идею;

по возможности, участники учитывают идеи других членов группы;

на данном этапе идеи не осуждаются и не обсуждаются;

идеи регистрируются так, чтобы все участники могли видеть запись;

этот процесс продолжается до тех пор, пока идеи генерируются;

все идеи анализируются с целью прояснения. [5]

КАРТА ТЕХНОЛОГИЧЕСКОГО ПРОЦЕССА

Применение

Карта технологического процесса применяется для:

описания существующего технологического процесса, или

проектирования нового процесса.

Описание

Карта технологического процесса является наглядным отображением этапов процесса. Она может быть полезной при изучении благоприятных возможностей для улучшений, так как позволяет глубже понять, как фактически протекает процесс. Изучение взаимосвязи разных этапов процесса дает возможность обнаружить потенциальные источники несоответствий. Карты технологического процесса могут применяться ко всем процессам жизненного цикла продукции от маркетинга до поставки продукции потребителю.

Для составления Карты технологического процесса используются символы, используемые для описания алгоритмов.

Символы последовательности операций


Начало и конец Описание вида Блок принятия Указание направления

этапов деятельности решений потока от одного вида деятельности к след-му

Идентифицируйте начало и конец процесса.

Исследуйте весь процесс от начала до конца.

Определите этапы процесса (деятельность, принятие решений, вход, выход).

Составьте проект карты технологического процесса, чтобы представить процесс.

Проанализируйте этот проект карты с людьми, вовлеченными в процесс.

Внесите улучшения в карту технологического процесса на основе данного анализа.

Сравните составленную карту технологического процесса с фактическим процессом.

Идентифицируйте карту технологического процесса (проставьте дату, присвойте номер) для удобства использования в будущем. Такая карта служит в качестве зарегистрированной записи фактического протекания процесса и может также использоваться для определения благоприятных возможностей улучшения.

Проектирование нового процесса:

Идентифицируйте начало и конец процесса.

         Отчетливо представьте себе состав процесса, который надо разработать (деятельность, принятие решений, вход, выход).

Определите этапы этого процесса (деятельность, принятие решений, вход, выход).

Составьте проект карты технологического проектируемого процесса.

Проанализируйте этот проект карты с людьми, вовлеченными в процесс.

Внесите улучшения в карту технологического процесса на основе данных анализа.

Идентифицируйте карту технологического процесса (проставьте дату, присвойте номер) для удобства использования в будущем. Такая карта служит в качестве зарегистрированной записи предстоящего протекания разработанного процесса и может также использоваться для определения благоприятных возможностей улучшения проекта. [6]

Практическая часть:

. Общие сведения о ОАО «Татарский мясокомбинат»

Татарский мясокомбинат был основан в феврале 1928г.

Сначала действовали всего два цеха: забойный и по складированию и хранению шкур. Перед началом войны комбинат расширился. Уже действовали убойный, жировой, шкуропосолочный, кишечный, мыловаренный цеха. Комбинат имел подсобное хозяйство.

В годы войны открылся еще пирожковый и пельменный цеха.
Вся продукция отгружалась за пределы района и города, на
фронт.

В 1964 году, в Швейцарии было закуплено оборудование для нового мясокомбината. Выработка мяса доходила до 50 тонн в смену, колбасных изделий вырабатывали 8-10 тонн в смену. Жиры отправляли во Вьетнам и Кубу.

В 1992 году мясокомбинат был переименован в АООТ «Мясокомбинат Татарский «

«Татарский мясоптицекомбинат», как завод по производству мясопродуктов введен в эксплуатацию в 1964 году и был предназначен для приемки скота в живом виде и переработки его на колбасные изделия, мясопродукты и мясные полуфабрикаты. В 1992 году мясоптицекомбинат переименовали в АООТ «Татарский мясокомбинат» регистрационный номер 59, 19.09.2000 года внесены изменения и зарегистрирован как ОАО «Татарский мясокомбинат»

Предприятие включает в себя: мясожировой корпус, колбасно-полуфабрикатный цех, холодильный цех.

Мясожировой корпус включает в себя отделение по обработки кишечного сырья КРС и свиней - К б - ФЛК, отделение обработки кожсырья . Производственная мощность мясожирового корпуса 40 тонн мяса в смену. В основном мясожировой корпус оснащен отечественным оборудованием.

Колбасный цех производит выпуск вареных, полукопченых и копченых колбас, сосисок и сарделек, деликатесных изделий и мясных полуфабрикатов мощностью 5 тонн в смену. Колбасный цех включает в себя участок диффростации мяса, подготовки сырья с его измельчением, камеры созревания фарша и шприцевания колбасных изделий, отделение по варке и копчению колбас, камеры хранения готовых изделий. В основном оборудование колбасного цеха зарубежное- куттер производство фирмы KILLIA (Германия), шприц вакуумный - FREY (Германия).

На хранение мясо размещается в холодильнике, имеющего камеры хранения мороженного мяса емкостью 1800 тонн

Факты признания высокого уровня качества и востребованности продукции:

по условиям соревнований за 2006 г. ОАО «Татарский мясокомбинат» награжден Почетной грамотой главы Татарского района и вымпелом за 1-е место среди предприятий пищевой и перерабатывающей промышленности,

по условиям соревнований за 2007 г. ОАО «татарский мясокомбинат» награжден Почетной грамотой главы Татарского района и вымпелом за 1-е место среди предприятий пищевой и перерабатывающей промышленности,

в 2007 г. На Сибирской ярмарке предприятие награждено малой золотой медалью.

Для обеспечения выпуска продукции, отвечающей современным требованиям, в цехах производится реконструкция как в части замены устаревшего оборудования, так и в части внедрения современных технологий,

Расширение и модернизация производства связана с увеличением объемов производства и востребованности продукции. Увеличение производства колбасных изделий позволяет расширить рынок сбыта. На данный момент предприятие работает с предприятиями других областей, соответственно увеличились объемы реализуемого сырья в Свердловскую обл., Пермскую обл., Омскую обл. и др.

Обеспечение стабильно высокого качества продукции с целью полного удовлетворения запросов потребителей - основополагающий принцип работы профессиональной команда ОАО «Татарский мясокомбинат».

На предприятии разработана собственная программа многоступенчатого контроля качества. В этой цепочке участвует каждое звено производственного процесса, начиная от склада по приемке мясосырья заканчивая складом готовой продукции.

Сертификация является логическим завершением в организации процессов и позволило предприятию повысить конкурентоспособность продукции, поставок, снизить управленческие затраты и, как следствие, повысить доверие к ОАО «Татарский мясокомбинат».

Ассортимент составляет более 70 наименований колбасных изделий и деликатесов. Продукция, производимая мясокомбинатом, четко сегментирована по потребительским группам - от простых вареных колбас и сосисок до элитных сортов, включая различные копчености - карбонаты, рулеты, балыки.

Реализация продукции: мясо отправляется в Пермь, Сургут, Екатеринбург, Саратов, Нижневартовск, Мегион. Колбасные изделия пользуются спросом в Барабинске, Куйбышеве.

Шкуры отправляются в Казань, Рязань, Москву

Новый цех вакуумной упаковки и расфасовки продукции, где установлено новое оборудование, позволяет поставлять продукцию в великолепной упаковке с сохранением качества продуктов, продлять сроки хранения. [8]

«Семь новых инструментов контроля качества» относятся к методам обработки главным образом словесных (описательных) данных. Применение этих инструментов особенно эффективно, когда их используют как методы наиболее полной реализации планов на основе системного подхода в условиях сотрудничества всего коллектива предприятия.

.Диаграмма отношений

В чем причина отклонения температуры вареной колбасы в толще батона?








Главная причина - это сбои в работе оборудования.

. Диаграмма сродства

квалификация персонала

Качество упаковки новизна оборудования

качество материалов

качество сырья

Качество колбасных качество подготовки мясного сырья

изделий качество специй

температурный режим варки и запекания

новизна оборудования

Оборудование время простоя

план проверок и ремонта

. Матричная диаграмма

Производитель

Качество

Цена

Татарский мясокомбинат

7

9

Куйбышевский мясокомбинат

5

7

Омский мясокомбинат

9

5



Вывод: После сравнения этих трёх мясокомбинатов я пришла к выводу, что основной конкурент Татарского мясокомбината - это Омский мясокомбинат, но у Омского мясокомбината цены менее лояльные. Для того чтобы составить достойную конкуренцию Омскому мясокомбинату, Татарский мясокомбинат должен повысить уровень качества своей продукции. Для этого необходимо произвести анализ поставщиков, выбрать поставщика, который способен поставить сырьё требуемого качества, по возможности оснастить производство новым более модернизированным оборудованием и постоянно повышать квалификацию персонала посредствам всевозможных обучающих курсов.

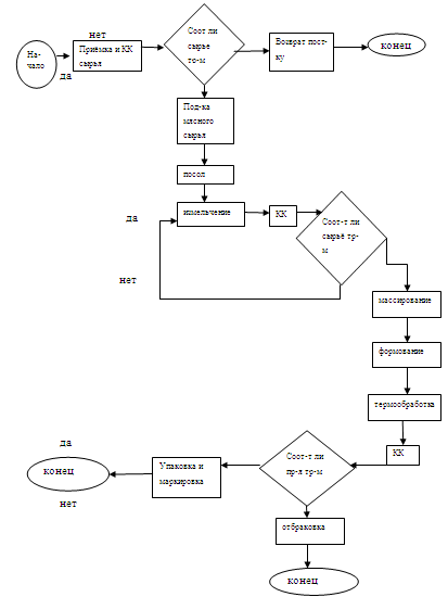
6.Карта технологического процесса


Составив карту процесса, мы получаем возможность проследить все связи между стадиями технологического процесса, петли возврата и критические точки, что позволяет нам принять решение на какой именно стадии небходимо улучшение.

Заключение

Применение семи новых инструментов управления качеством позволяет:

выявить основные нарушения в процессе путем объединения родственных устных данных;

выявить, проанализировать и классифицировать причины и результаты тех взаимодействий, которые существуют между основными проблемами (идеями, предположениями) и, таким образом, основывать более эффективное решение на базе выявленных движущих сил и вероятных исходов;

показать связи между темой (предмет суждения) и ее составными элементами;

наглядно показать взаимозависимость процессов и событий;

сравнить процесс с процессами признанных лидеров с целью идентификации благоприятных возможностей улучшения качества;

идентифицировать возможные решения проблем и потенциальных возможностей улучшения качества;

описания существующего технологического процесса, или

спроектировать новый процесс.

В данной работе я рассмотрела:

Диаграмма сродства

Диаграмма отношений

Древовидная диаграмма

Стрелочная диаграмма

Матричная диаграмма

Метод мозгового штурма

. Карта технологического процесса

И применила эти методы на практике для анализа деятельности ОАО «Татарский мясокомбинат»

Список использованных источников:

управление качество диаграмма

«Управление качеством» под ред. В.Н.Азарова, Москва, 1999г.;

О.Г.Глудкин «Всеобщее управление качеством», Москва, 2001г.;

Система менеджмента качества, соответствующая требованиям ИСО серии 9000 2000 года выпуска. Опорный материал к лекционному курсу. МИСиС, Москва 2003г.;

Менеджмент качества. Процессный подход. Рабочая тетрадь. МИСиС, Москва, 2003г.;

«Статистические методы контроля качества» под ред. Л.Ноулера;

Р.Фишер «Статистические методы»;

Р.Шмайлова «Теория статистики»;

Устав ОАО «Татарский Мясокомбинат»;

Менеджмент качества. Процессный подход. Опорный материал к лекционному курсу. МИСиС, Москва, 2003г;

А.М. Дубров «Статистические методы»;

В.Н.Клячкин «Статистические методы в УК»;

Т.Дуброва «Статистические методы прогнозирования»;

1.     


Не нашли материал для своей работы?
Поможем написать уникальную работу
Без плагиата!
Без нейросетей!