Управление активами Аленкинской ПМК ОАО 'Марспецмонтаж'
Введение
Понятие активов развивалось в экономической науке начиная с
17 века. Изменялось само название, классификации, подходы к оценке стоимости
активов. В начале своего исторического развития активы назывались капиталом,
затем имуществом. В настоящее время под активами понимается уже имущественный
потенциал предприятия.
Активы предприятия - это собственность предприятия, имеющая
денежную стоимость и отражаемая в активе баланса. Активы предприятия - это
деньги, счета дебиторов, оборотные фонды, основной капитал и нематериальные
активы.
Главным свойством активов является их способность приносить
доход. Предприятие не будет инвестировать свои ресурсы в приобретение
имущества, которое не обладает таким свойством.
Управление активами предприятия, т.е. составом и структурой
его имущества и источников средств, позволяет оценить их динамику и принять
решение о необходимых направлениях их изменения. Структура активов
характеризует в первую очередь уровень мобильности имущества предприятия, а
также позволяет определить, за счет каких элементов эта мобильность
обеспечивается, снижается или повышается.
От структуры активов непосредственно зависят показатели
платежеспособности и финансовой устойчивости предприятия. Кроме того, эта
структура оказывает большое влияние на систему показателей, которые принято
называть коэффициентами деловой активности.
Управление активами преследует две основные цели: определение
структуры расходов и контроль отдачи от вложенных средств. По этой причине
такое управление не замыкается в рамках отдела управления активами, а
распространяется на все подразделения и направления деятельности предприятия.
Так, например, оно затрагивает высшее руководство, которое санкционирует
закупки тех или иных ресурсов; бухгалтерию, которая учитывает расходы; собственно
подразделения компании, которые обращаются к руководству с просьбами о
закупках. Вместе с тем, зачастую, информацией о финансовом состоянии
собственной организации не располагает даже сам руководитель, призванный
заниматься общехозяйственной деятельностью. Хотя с показателями, дающими
возможность определить финансовую устойчивость фирмы, он сталкивается, по
меньшей мере, раз в квартал, подписывая бухгалтерскую отчетность.
В настоящее время управление активами предприятий и
возможности его совершенствования являются актуальной проблемой. Переход к
рыночным условиям хозяйствования, разгосударствление собственности с одной
стороны обострило эту проблему с другой, - расширило возможности по ее
эффективной реализации. Поэтому, выбор темы исследования можно объяснить
следующим:
Во-первых, управление активами является важнейшим аспектом
управления предприятием в целом, от которого зависит эффективность
функционирования предприятия.
Во-вторых, в условиях рынка изменились права предприятий в
области управления активами, мера ответственности за качество (эффективность)
их использования, т.к. под активами стали понимать авансированный в них
капитал.
В-третьих, изменился подход к пониманию проблемы. Под
активами, как объектом купли-продажи в настоящее время понимаются не только
части имущественного комплекса, но и предприятие целиком. А это требует
комплексного, объективного подхода к оценке.
В-четвертых, расширение законодательной базы дает возможность
предприятиям эффективней использовать имущество, строить политику
воспроизводства основных средств.
Целью данной работы является изучение основных проблем и
методов управления активами.
В соответствии с выбранной целью поставлены следующие задачи
исследования:
- изучение теоретической основы управления
активами;
- анализ финансового состояния предприятия;
- анализ эффективности использования активов
предприятия;
- разработка рекомендаций по
совершенствованию управления активами предприятия.
Объектом исследования является Филиал Аленкинская ПМК ОАО
«Марспецмонтаж».
Предметом исследования служит система управления активами на
предприятии.
При проведении исследования использовались отчетные материалы
2009-2011 гг. Филиала Аленкинская ПМК ОАО «Марспецмонтаж».
1. Теоретические основы управления активами
.1
Основы управления внеоборотными активами
Понятие, состав и структура внеоборотных активов
Внеоборотные активы являются одними из важнейших
составных частей имущества организации, многократно участвующих в процессе
хозяйственной деятельности и переносящих использованную стоимость на продукцию
частями.
Разнообразие видов и элементов внеоборотных активов
предприятия определяет необходимость их предварительной классификации в целях
обеспечения целенаправленного управления ими. С позиций финансового менеджмента
эта классификация строится по следующим основным признакам.
. По функциональным видам внеоборотные активы подразделяются
на (их состав) [39,28]:
основные средства;
нематериальные активы;
незавершенное капитальное строительство;
долгосрочные финансовые вложения;
доходные вложения в материальные ценности.
Основные средства - те средства предприятия, которые
функционируют длительное время (свыше 1 года), сохраняя при этом свою
натуральную форму, и переносят в процессе функционирования свою стоимость на
стоимость готовой продукции по частям.
Основные средства занимают значительную долю внеоборотных
активов. К ним относятся: здания, сооружения, рабочие и силовые машины и
оборудование, вычислительная техника, транспортные средства, измерительные и
регулирующие приборы и устройства, инструменты, производственный и
хозяйственный инвентарь, рабочий и продуктивный скот, многолетние насаждения и
прочие основные средства.
Расшифровка основных средств по видам, их движение, а также
реальные данные о первоначальной(восстановительной) стоимости и износе
приведены в приложении к балансу.
Нематериальные активы - вид средств предприятия, не имеющие
вещественной (материальной) формы, физической основы, но имеющие стоимостную
оценку и приносящие доход: патенты, лицензии, ноу-хау, программные продукты,
товарные знаки и др. Как и основные средства, нематериальные активы переносят
свою стоимость на создаваемый продукт постепенно, частями, по мере износа.
Нематериальные активы отражаются в балансе по остаточной
стоимости. Первоначальная стоимость и суммы накопленных амортизационных
отчислений приведены в приложении к балансу; здесь же можно найти данные о
движении нематериальных активов в расшифровке по их видам.
Незавершенное капитальное строительство - затраты на
строительно-монтажные работы, приобретение оборудования, инструмента, прочие
капитальные работы и затраты.
Долгосрочные финансовые вложения - инвестиции организации в
государственные ценные бумаги и уставные капиталы других организаций,
предоставленным другим организациям займы со сроком их использования более
одного года вне зависимости от размера их стоимости.
Доходные вложения в материальные ценности включают имущество
для передачи в лизинг и имущество, предоставляемое по договору проката.
. По характеру обслуживания отдельных видов деятельности
предприятия:
Ø Внеоборотные активы,
обслуживающие операционную деятельность (операционные внеоборотные активы).
Они характеризуют группу долгосрочных активов предприятия
(основных средств, нематериальных активов), непосредственно используемых в
процессе осуществления его производственно-коммерческой деятельности. Эта
группа активов играет ведущую роль в общем составе внеоборотных активов
предприятия.
Ø Внеоборотные активы,
обслуживающие инвестиционную деятельность (инвестиционные внеоборотные активы).
Они характеризуют группу долгосрочных активов предприятия, сформированную в
процессе осуществления им реального и финансового инвестирования (незавершенные
капитальные вложения, оборудование предназначенное к монтажу, долгосрочные
финансовые вложения).
Ø Внеоборотные активы,
удовлетворяющие социальные потребности персонала (непроизводственные
внеоборотные активы). Они характеризуют группу объектов социально-бытового
назначения, сформированных для обслуживания работников данного предприятия и
находящихся в его владении (спортивные сооружения, оздоровительные комплексы,
дошкольные детские учреждения и т.п.).
3. По характеру владения внеоборотные активы предприятия
подразделяются на такие группы:
а) Собственные внеоборотные активы. К ним относятся долгосрочные
активы предприятия, принадлежащие ему на правах собственности и владения,
отражаемые в составе его баланса.
б) Арендуемые внеоборотные активы. Они характеризуют группу
активов, используемых предприятием на правах пользования в соответствии с
договором аренды (лизинга), заключенным с их собственником.
. По формам залогового обеспечения кредита и особенностям
страхования выделяют следующие группы внеоборотных активов:
· Движимые внеоборотные активы. Они
характеризуют группу долгосрочных имущественных ценностей предприятия, которые
в процессе залога (заклада) могут быть изъяты из его владения в целях
обеспечения кредита (машины и оборудование, транспортные средства, долгосрочные
фондовые инструменты и т.п.).
· Недвижимые внеоборотные активы. К ним
относится группа долгосрочных имущественных ценностей предприятия, которые не
могут быть изъяты из его владения в процессе залога, обеспечивающего кредит
(земельные участки, здания, сооружения, передаточные устройства и т.п.).
В соответствии с этой классификацией дифференцируются формы и
методы финансового управления внеоборотными активами предприятия в процессе
осуществления различных финансовых операций.
Сущность и основные этапы управления внеоборотными активами
предприятия
Несмотря на многообразие состава операционных внеоборотных
активов по отдельным видам и группам, цель финансового менеджмента в этой
области относительно проста - обеспечить своевременное обновление и повышение
эффективности использования операционных внеоборотных активов. С учетом этой цели
формируется политика управления операционными внеоборотными активами
предприятия.
Политика управления операционными внеоборотными активами
представляет собой часть общей финансовой стратегии предприятия, заключающейся
в финансовом обеспечении своевременного их обновления и высокой эффективности
использования.
И.А. Бланк наиболее полно представил этапы политики
управления внеоборотными активами. Он отметил, что процесс управления
операционными внеоборотными активами осуществляется на предприятии по следующим
основным этапам [11, 234]:
1. Анализ операционных внеоборотных активов предприятия в
предшествующем периоде. Этот анализ проводится в целях изучения динамики общего
их объема и состава, степени их годности, интенсивности обновления и
эффективности использования.
На первом этапе анализа рассматривается динамика общего
объема операционных внеоборотных активов предприятия - темпы их роста в
сопоставлении с темпами роста объема производства и реализации продукции,
объема операционных оборотных активов, обшей суммы внеоборотных активов. В
процессе этого анализа изучается изменение коэффициента участия операционных
внеоборотных активов в общей сумме операционных активов предприятия. Расчет
этого коэффициента осуществляется по формуле:
, где
КУова - коэффициент участия внеоборотных активов в
общей сумме операционных активов предприятия;
ОВА - средняя стоимость операционных внеоборотных активов
предприятия в рассматриваемом периоде;
ОА - средняя сумма оборотных активов предприятия в рассматриваемом
периоде.
На втором этапе анализа изучается состав операционных внеоборотных
активов предприятия и динамика их структуры. В процессе этого изучения
рассматривается соотношение основных средств и нематериальных активов,
используемых в операционном процессе предприятия; в составе основных средств
анализируется удельный вес движимых и недвижимых их видов (которые в
производственной деятельности характеризуют соответственно активную и пассивную
их части); в составе нематериальных активов рассматриваются отдельные их виды.
На третьем этапе анализа оценивается состояние используемых
предприятием внеоборотных активов по степени их изношенности (амортизации). В
процессе такой оценки используются следующие основные показатели:
• Коэффициент износа основных средств.
, где
Иос - сумма износа основных средств (амортизации);
ОСпер - первоначальная стоимость основных средств.
• Коэффициент годности основных средств.
, где
ОСост - остаточная стоимость основных средств;
ОСпер - первоначальная стоимость основных средств.
• Коэффициент амортизации нематериальных активов.
, где
- сумма амортизации нематериальных активов;
НАпер - первоначальная стоимость нематериальных
активов.
• Коэффициент годности нематериальных активов.
, где
НАост - остаточная стоимость нематериальных активов;
НАпер - первоначальная стоимость нематериальных
активов.
• Сводный коэффициент годности операционных внеоборотных активов,
используемых предприятием.
, где
ОВАост - сумма всех используемых предприятием
операционных внеоборотных активов по остаточной стоимости;
ОВАпер - сумма всех используемых предприятием
операционных внеоборотных активов по первоначальной стоимости.
На четвертом этапе анализа определяется период оборота
используемых предприятием операционных внеоборотных активов.
, где
ОВАпер - среднегодовая сумма всех используемых
предприятием операционных внеоборотных активов по первоначальной стоимости;
ИОВА - среднегодовая сумма износа всех используемых
предприятием операционных внеоборотных активов.
На пятом этапе анализа изучается интенсивность обновления
операционных внеоборотных активов в предшествующем периоде. В процессе изучения
используются следующие основные показатели:
• Коэффициент выбытия операционных внеоборотных активов
(характеризует долю выбывших операционных внеоборотных активов в общей их
сумме).
, где
ОВАвыб - стоимость выбывших операционных внеоборотных
активов в отчетном периоде;
ОВАн.п. - стоимость операционных внеоборотных активов
на начало периода.
• Коэффициент ввода в действие новых операционных внеоборотных
активов (характеризует долю вновь введенных операционных внеоборотных активов в
общей их сумме).
, где
ОВАввод - стоимость вновь введенных операционных
внеоборотных активов в отчетном периоде;
ОВАк.п. - стоимость операционных внеоборотных активов
на конец периода.
• Коэффициент обновления операционных внеоборотных активов
(характеризует прирост новых операционных внеоборотных активов в общей их
сумме).
, где
Указанные показатели рассчитываются в процессе анализа не только
по операционным внеоборотным активам в целом, но и в разрезе их видов -
основных средств и нематериальных активов.
На шестом этапе анализа оценивается уровень эффективности
использования операционных внеоборотных активов в отчетном периоде. В процессе
такой оценки используются следующие основные показатели:
• Коэффициент рентабельности операционных внеоборотных активов.
• Коэффициент производительности операционных внеоборотных
активов.
• Коэффициент производственной емкости операционных внеоборотных
активов. Он характеризует среднюю стоимость операционных внеоборотных,
приходящуюся на единицу объема реализации продукции (или объем ее
производства).
. Оптимизация общего объема и состава внеоборотных активов
предприятия. Это осуществляется при помощи найденных возможных резервов
повышения использования внеоборотных в процессе анализа в предстоящем периоде.
В процессе оптимизации общего объема операционных внеоборотных активов из их
состава исключаются те виды, которые не участвуют в производственном процессе
по различным причинам.
. Обеспечение своевременного обновления операционных внеоборотных
активов предприятия. Стоимость основных средств (за исключением земельных
участков), нематериальных активов организации погашается путем начисления
амортизации и списания на издержки производства или обращения в течение
нормативного срока их полезного использования по нормам, утвержденным в установленном
законодательством порядке. Метод начисления амортизации предприятие выбирает
самостоятельно в соответствии с политикой формирования финансовых ресурсов для
обновления внеоборотных активов.
. Обеспечение эффективного использования операционных внеоборотных
активов предприятия. Заключается в разработке системы мероприятий, направленных
на повышение коэффициентов рентабельности и отдачи операционных внеоборотных
активов.
Используя эти показатели в процессе управления эффективностью
внеоборотных активов, следует учитывать два важных момента, которые
обеспечивают объективность оценки разрабатываемых мероприятий. Первый состоит в
том, что при оценке всегда должна использоваться восстановительная стоимость
операционных внеоборотных активов (сумма затрат в виде амортизационных
отчислений, необходимых для восстановления изношенных в процессе производства
внеоборотных активов) на момент проведения оценки. Второй из них состоит в том,
что при оценке следует использовать остаточную стоимость операционных внеоборотных
активов, т.к. большая их часть в процессе износа теряет часть своей
производительности.
Рост эффективности использования операционных внеоборотных активов
позволяет сократить потребность в них (за счет механизма повышения
коэффициентов их использования во времени и по мощности), т.к. между этими
двумя показателями существует обратная зависимость. А отсюда можно сделать
вывод, что мероприятия по обеспечению повышения эффективности использования
операционных внеоборотных активов можно рассматривать как мероприятия по
сокращению потребности в объеме их финансирования и повышению темпов
экономического развития предприятия за счет более рационального использования
собственных финансовых ресурсов.
. Формы и оптимизация структуры источников финансирования операционных
внеоборотных активов.
1.2
Основы управления оборотными активами
оборотный актив платежеспособность
амортизационный
Сущность, цели, задачи и принципы управления оборотными
активами предприятия
Управление оборотными активами как процесса роста прибыли и
повышения рентабельности, укрепление платежеспособности и финансовой
устойчивости, как следствие совершенствования эффективности функционирования
предприятия представляет собой механизм оптимизации ресурсной, финансовой
экономической, социальной, инновационной, технологической, информационной,
организационной и других сторон деятельности предприятия и заключается в
комплексном подходе, который включает на сегодня диверсификацию деятельности с
учетом приоритетов предприятия в условиях достаточно жесткой конкуренции.
Целью управления оборотными активами предприятия является
оптимизация удовлетворения потребностей в приобретении различных элементов
оборотных активов, обеспечение соответствия их объемов объемам финансово -
хозяйственной деятельности, максимизации прибыли, и минимизации издержек при
допустимом уровне риска.
При этом задачами управления оборотными активами являются:
формирование оптимальной структуры и состава оборотных
средств с позиций эффективного функционирования предприятия;
обеспечение соответствия объема привлекаемого капитала объему
формируемых оборотных активов;
минимизация затрат по формированию оборотных активов из
различных источников;
эффективное использование оборотных активов в процесс
финансово-хозяйственной деятельности предприятия и другие [21, 11].
Политика управления оборотными активами направлена на
обеспечение самофинансирования предприятия, эффективность их использования,
определения общей потребности в оборотных активах и практики нормирования,
оценке стоимости привлечения для установления финансового потенциала
предприятия для развития в будущем, соответствие темпов роста прибыли и
рентабельности темпам прироста оборотных активов и объемам продаж,
достаточности средств, платежеспособности и ликвидности, использование эффекта
финансового рычага, обеспечение устойчивого роста предприятия, оптимизацию
движения денежных потоков, снижения риска неплатежеспособности и другое.
Под оборотными активами или оборотным капиталом предприятия
понимают активы (средства), которые будут превращены в наличность в ходе
нормальных операций предприятия в течение периода, не превышающего один год. К
оборотным активам относятся денежные средства и средства, которые могут быть
обращены в деньги в течении года или одного производственного цикла.
Структура оборотных средств представляет собой соотношение
отдельных элементов оборотных производственных фондов и фондов обращения и
показывает долю каждого элемента в общей сумме оборотных средств.
Преобладающую часть оборотных производственных фондов составляют
предметы труда - сырье, основные и вспомогательные материалы, покупные
полуфабрикаты, топливо и горючее, тара и тарные материалы.
Кроме того, к оборотным производственным фондам относятся и
некоторые орудия труда - малоценные и быстроизнашивающиеся предметы (МБП),
инструменты, специальные приспособления, сменное оборудование, инвентарь,
запасные части для текущего ремонта, специальная одежда и обувь. Эти орудия
труда функционируют менее года или имеют ограничения по стоимости. Лимиты
стоимости средств в обороте периодически изменяются, что связано с проводимыми
переоценками основных фондов и периодом их приобретения.
Перечисленные предметы и орудия труда составляют группу
оборотных производственных фондов - производственные запасы. В оборотные производственные
фонды входят также незавершенное производство и расходы будущих периодов.
Основное назначение средств, авансированных в оборотные производственные фонды,
заключается в обеспечении непрерывного и ритмичного процесса производства.
Кроме оборотных производственных фондов на предприятиях
формируются фонды обращения. К ним относятся: готовая продукция на складе;
товары отгруженные; денежные средства в кассе предприятия и на счетах в банке;
дебиторская задолженность; средства в прочих расчетах. Основное назначение
фондов обращения состоит в обеспечении ресурсами процесса обращения.
Выделим основные факторы, которые влияют на скорость оборота
оборотных средств. Наиболее существенные из них показаны на рисунке 1.
Рис. 1. Факторы влияния на оборачиваемость оборотных средств
Поскольку оборотные средства включают как материальные, так и
денежные ресурсы, от их организации и эффективности использования зависит не
только процесс материального производства, но и финансовая устойчивость
предприятия [35, с. 43]. Организация и управление оборотных средств как процесс
включает:
определение состава и структуры оборотных средств;
установление потребности предприятия в оборотных средствах;
определение источников формирования оборотных средств;
распоряжение и маневрирование оборотными средствами;
ответственность за сохранность и эффективность использования
оборотных средств [45, с. 56].
Под составом оборотных средств понимается совокупность элементов,
образующих оборотные производственные фонды и фонды обращения. Элементами
оборотных средств являются: сырье; основные материалы и покупные полуфабрикаты;
вспомогательные материалы; топливо и горючее; тара и тарные материалы; запчасти
для ремонта; инструменты; хозинвентарь и другие МБП; незавершенное производство
и полуфабрикаты собственного изготовления; расходы будущих периодов; готовая
продукция; отгруженные товары; денежные средства; дебиторы; прочие. Рассмотрим
классификацию оборотных активов для целей управления.
В практике управления - планировании, учете, контроле и
анализе - оборотные активы группируется по следующим признакам:
- в зависимости от функциональной роли в процессе
производства - оборотные производственные фонды (средства) и фонды обращения;
- в зависимости от практики контроля,
планирования и управления - нормируемые оборотные средства и ненормируемые
оборотные средства;
- в зависимости от источников формирования
оборотного капитала - собственный оборотный капитал и заемный оборотный
капитал;
- в зависимости от ликвидности (скорости
превращения в денежные средства) - абсолютно ликвидные средства, быстро
реализуемые оборотные средства, медленно реализуемые оборотные средства;
- в зависимости от степени риска вложения капитала
- оборотный капитал с минимальным риском вложений, оборотный капитал с малым
риском вложений, оборотный капитал со средним риском вложений, оборотный
капитал с высоким риском вложений;
- в зависимости от стандартов учета и
отражения в балансе предприятия - оборотные средства в запасах, дебиторская
задолженность, краткосрочные финансовые вложения, денежные средства, прочие
оборотные активы;
- в зависимости от материально-вещественного
содержания - предметы труда, готовая продукция и товары, денежные средства и
средства в расчетах. [9, с. 81]
Состав и структура оборотных средств определяются факторами
производственного, экономического и организационного порядка.
По степени планирования оборотный капитал подразделяют на
нормируемый и ненормируемый. Материальные оборотные активы являются
нормируемыми, а платёжные - не нормируются. Если плановая потребность превышает
сумму собственных оборотных средств предприятия, возникает недостаток
собственных оборотных средств. Предприятия, допустившие образование недостатка
оборотных средств, могут выполнять его за счет собственных и временно за счет
заемных средств. Если соотношение обратное, возникает излишек собственных
средств, который может служить источником финансирования прироста оборотных
средств.
Важнейшим принципом управления и организации оборотных
средств является использование их строго по целевому назначению. Нарушение
этого принципа путем отвлечения из производственного оборота авансированных
оборотных средств на покрытие убытков, потерь по бесхозяйственности, на оплату
завышенных банковских процентов по ссудам, на взносы в бюджет налоговых
платежей привело к кризису платежно-расчетную дисциплину, росту огромной
задолженности поставщикам за поставляемое сырье и готовую продукцию, рабочим и
служащим по заработной плате, бюджету по налоговым платежам. К числу важнейших
показателей, характеризующих источники формирования капитала, прежде всего,
относятся: величина, структура и стоимость всех источников капитала и отдельных
его составляющих.
Функционирующий капитал определяется показателями иного
порядка: объемными показателями активов; структурой и ценой активов
предприятия. [47, с. 320]. Кроме того, показатели функционирующего капитала
должны включать объемные показатели текущих активов и структуру текущего
капитала. Среди показателей структуры источников оборотных средств
необходимо выделить следующие.
- структура отдельных источников и их
динамику за период, в том числе (величину собственных источников; величину
долгосрочных заемных источников; величину краткосрочных заемных источников);
- стоимость, средневзвешенная стоимость и
структура стоимости источников капитала.
- совокупный показатель стоимости источников
капитала.
- показатель эффекта финансового рычага
рассматривается как инструмент управления капиталом, а не просто как показатель
структуры источников капитала.
К показателям оборотного капитала относятся: величина,
состав, структура и динамика, динамика оборачиваемости, факторы, влияющие на
оборачиваемость.
К показателям эффективности использования капитала относятся:
прибыль, результат в виде текущего капитала, прибыльность, рентабельность,
капиталоемкость, использование амортизационных отчислений, изменение
показателей финансового состояния. [41, с. 52].
Управление оборотными активами как производственный и управленческий
процесс включает также:
- анализ источников формирования оборотного
капитала, их структуры и стоимости;
- анализ функционирующего капитала, его
структуры и стоимости, в разрезе основного и оборотного капитал;
- факторный анализ текущего капитала;
- анализ эффективности использования
капитала.
Определение состава материального и нематериального капитала,
его структуры и состояния, показателей динамики, оценка степени эффективности
использования оборотного капитала и влияния внешних и внутренних факторов на
его состояние, структуру и динамику, влияния внешних и внутренних факторов на
величину текущего капитала предприятия, адекватность величины текущего капитала
источникам образования капитала предприятия и реальному его размещению в
активах по суммам и срокам - важнейшие элементы операционного менеджмента.
Денежные средства не потребляются предприятием напрямую, а в
обмен на них можно приобрести товары и услуги. Поэтому управление ими не
относится к операционному менеджменту, а только к управлению денежными
средствами. Уменьшив текущие активы на сумму денежных средств и краткосрочных
финансовых вложений мы получим чистые текущие активы, которые показывают часть
активов, относящихся к компетенции операционного менеджмента. Текущие пассивы
уменьшают на величину краткосрочных кредитов и займов и образуют чистые текущие
пассивы. Управление оборотными активами отражается различными показателями, в
том числе показателями эффективности и рентабельности, деловой активности,
платежеспособности, ликвидности, финансовой устойчивости и другими. Таким
образом, процесс управления оборотными активами означает процесс формирования
капитала, величины, структуры и динамики, балансовых соотношений между
отдельными группами источников капитала, капиталоотдачи при сохранении объема
оборотного капитала, расширения бизнеса и выступает как система экономических,
правовых, технологических, информационных, методических и других отношений,
которые составляют процесс планирования, прогнозирования, учета, принятия
соответствующих управленческих решений и контроль за их выполнением по готовой
продукции на складе, отгруженным товарам, денежным средствам в кассе
предприятия и на счетах в банке, дебиторской задолженности, средствам в
расчетах, сырью, топливу и многим другим элементам состава и структуры
оборотных средств [10].
2.
Финансово-экономический анализ Аленкинской ПМК ОАО «Марспецмонтаж»
.1
Общая характеристика организации
При Марийском республиканском объединении «Сельхозтехника» 4
февраля 1974 года организован трест по монтажным работам в сельском хозяйстве
«Марсельхозмонтаж».
Трест «Марсельхозмонтаж» переименован в трест
«Марийскагропроммехмонтаж» Госагропрома Марийской АССР на основании приказа
Госагропрома РСФСР №295 от 08.04.86 г.,
Трест «Марийскагропроммехмонтаж» Госагропрома Марийской АССР
на основании Постановления Главы администрации г. Йошкар-Ола №1166 от 25.09.92
года реорганизован в открытое акционерное общество «Марспецмонтаж».
Государственной регистрационной палатой Республики Марий Эл
выдано свидетельство №336 Серия ГИ №129629 от 2 июля 1996 года.
ОАО «Марспецмонтаж» Аленкинская ПМК является юридическим
лицом, имеет постоянный, самостоятельный баланс, обособленное имущество,
фирменное наименование, круглую печать со своим наименованием, эмблему и
товарный знак.
АПМК ОАО «Марспецмонтаж» расположено по следующему
юридическому адресу: 424000, Республика Марий Эл, город Йошкар-Ола, ул.
Аленкина, дом 29.
Открытое акционерное общество «Марспецмонтаж» Аленкинская ПМК
выполняет весь комплекс специализированных строительных и монтажных работ.
Сегодня организация живет и развивается благодаря
многопрофильности, широкому внедрению индустриализации и механизации
производственных процессов, внедрению новых технологий и современных
материалов, повышению профессионализма кадров, значительному сокращению сроков
строительства и повышению качества выполняемых работ, ежегодному росту темпов
производства.
ОАО «Марспецмонтаж» АПМК принимаем активное участие при
строительстве важнейших объектов Республики Марий Эл.
Ежегодно наращивая объемы выполняемых работ, акционерное
общество расширило сферу своей деятельности, выполняя монтажные работы любой
сложности как в республике, так и в соседних регионах, вплоть до северных
районов. Где бы ни работали специалисты акционерного общества, их труд всегда
получал положительные отзывы.
Огромные объемы работ стали выполняться в г. Йошкар-Оле. Будь
то больницы или высотные многоквартирные жилые дома, школы или детские сады,
квартальные котельные или тепловые сети от ТЭЦ-1 и ТЭЦ-2, объекты газификации или
другие подконтрольные Госгортехнадзору РФ объекты - всюду специалисты
акционерного общества оставляли частицу своего труда. Практически все
возводимые в последние годы на территории республики объекты не обходятся без
участия Аленкинской ПМК ОАО «Марспецмонтаж».
Оценивая деятельность АПМК ОАО «Марспецмонтаж», можно с
уверенностью сказать, что коллектив общества вносил и будет вносить достойный
вклад в решение перспективных задач развития республики и других регионов
России. Он призван работать на благо людей, дарить им тепло, уют и радость.
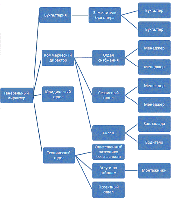
Организационная структура АПМК ОАО «Марспецмонтаж»
Организационная структура предприятия - одна из главных
характеристик, определяющих оптимальность его функционирования и использования
его производственно-технологического потенциала.
Международный стандарт ISO 9000:2000 «Системы
менеджмента качества. Основные положения и словарь» вводит следующее
определение понятия организационной структуры: 3.3.2 Организационная структура
(organizational structure) - распределение ответственности,
полномочий и взаимоотношений между работниками.
Описание организационной структуры предприятия
осуществляется, обычно, в виде организационной диаграммы или схемы.
Структуры управления на многих современных предприятиях были
построены в соответствии с принципами управления, сформулированными еще в
начале XX века.
Организационная структура, построенная в соответствии с
иерархической или бюрократической структур. Наиболее распространенным типом
такой структуры является линейно - функциональная (линейная структура).
Забегая вперед, скажу, что именно такая структура действует и
в АПМК ОАО «Марспецмонтаж», что и не удивительно - это одна из самых
распространенных структур в нашем городе.
Управление предприятием должно осуществляться на базе определенной
организационной структуры. Структура предприятия и его подразделений
определяется предприятием самостоятельно. При разработке организационной
структуры управления АПМК ОАО «Марспецмонтаж» необходимо было обеспечить
эффективное распределение функций управления по подразделениям.
Основы линейных структур составляет так называемый «шахтный»
принцип построения и специализация управленческого процесса по функциональным
подсистемам организации (маркетинг, производство, подсистеме формируется
иерархия служб («шахта»), пронизывающая всю организацию сверху донизу.
Результаты работы каждой службы оцениваются показателями, характеризующими
выполнение ими своих целей и задач. Соответственно строится и система мотивации
и поощрения работников. При этом конечный результат (эффективность и качество
работы организации в целом) становится как бы второстепенным, так как
считается, что все службы в той или иной мере работают на его получение.
Рис. 2. Организационная структура организации
Преимущества линейной структуры:
·
четкая
система взаимных связей функций и подразделений;
·
четкая
система единоначалия - один руководитель сосредотачивает в своих руках
руководство всей совокупностью процессов, имеющих общую цель;
·
ясно
выраженная ответственность;
·
быстрая
реакция исполнительных подразделений на прямые указания вышестоящих.
Недостатки линейной структуры:
·
отсутствие
звеньев, занимающихся вопросами стратегического планирования; в работе
руководителей практически всех уровней оперативные проблемы («текучка»)
доминирует над стратегическими;
·
тенденция
к волоките и перекладыванию ответственности при решении проблем, требующих
участия нескольких подразделений;
·
малая
гибкость и приспособляемость к изменению ситуации;
·
критерии
эффективности и качества работы подразделений и организации в целом - разные;
·
тенденция
к формализации оценки эффективности и качества работы подразделений приводит
обычно к возникновению атмосферы страха и разобщенности;
·
большое
число «этажей управления» между работниками, выпускающими продукцию, и лицом,
принимающим решение;
·
перегрузка
управленцев верхнего уровня;
·
повышенная
зависимость результатов работы организации от квалификации, личных и деловых
качеств высших управленцев.
Вывод: в современных условиях недостатки структуры
перевешивают ее достоинства. Такая структура плохо совместима с современной
философией качества.
Однако, на практике, я исключил некоторые из недостатков -
это большое число «этажей» и перегрузка управленцев верхнего уровня. Сделано
это было по следующим соображениям:
·
число
этажей действительно небольшое, поскольку и штат компании небольшой.
·
перегрузки
управленцев тоже не происходит.
Сейчас коротко рассмотрим функции отделов:
1) Общее собрание участников и директор выполняют четко
обозначенные функции, которые прописаны в уставе, поэтому тут подробно
останавливаться не будем.
2) Технический отдел.
Основная задача отдела составление проектно-сметной
документации и работа с заказчиками. В отделе есть градация по видам работ:
инженерные системы, гражданское строительство и сметное дело. Каждый из
специалистов отвечает только за свой профиль работ.
3) Коммерческий директор.
Этот работник должен уметь:
·
разработать
и курировать продвижение товаров компании на рынке;
·
вместе
с финансовым или генеральным директором обсуждать бюджет;
·
формировать
и контролировать каналы дистрибуции;
·
создать
вместе с директором службы персонала систему материальной мотивации сотрудников
компании;
·
участвовать
в формировании кадровой политики для найма сотрудников отдела продажи и держать
под контролем это подразделение;
·
лично
проводить особо сложные переговоры с крупными клиентами;
·
подписывать
договоры;
·
участвовать
в разработке ценовой политики и кампаний скидок;
·
одобрять
или отклонять рекламные проекты, программы продвижения.
Ему подчиняются: отдел снабжения; маркетинговый отдел; склад.
4)
Юридический
отдел. Отдел находится под чутким руководством директора организации, поскольку
он сам по профессии юрист. В задачи отдела входит - ведение документации в
организации, решение спорных и судебных дел.
5)
Бухгалтерия.
Ведение финансовой деятельности организации - расчет с контрагентами, работа с
дебиторской задолженностью, начисление заработной платы, выполнение функций
отдела кадров.
Из всего вышеописанного видно, что все отделы выполняют
стандартные функции для строительно-ремонтной организации. Единственным
отличительным моментом является то, что директор организации активно принимает
участие в работе юридического отдела, тем самым, оставляя за собой право, лично
принимать окончательное решение по тем или иным юридическим вопросам.
АПМК ОАО «Марспецмонтаж» имеет средства измерения и контроля,
средства связи; оргтехнику, а также в достаточном объеме нормативно-техническую
и технологическую документацию.
2.2
Экономический анализ деятельности предприятия
Анализ основных технико-экономических показателей АПМК ОАО
«Марспецмонтаж»
Анализ технико-экономических показателей свидетельствует о
том, что предприятие добилось некоторых положительных результатов хозяйственной
деятельности, но по некоторым показателям можно судить о недостаточно хороших
тенденциях производственной деятельности предприятия. Основные
технико-экономические показатели представлены в таблице 1.
В 2010 г., выручка от работ и услуг увеличилась на 116646
тыс. руб., а в 2011 г. на 119469 тыс. руб.,; чистая прибыль увеличилась на 4353
тыс. р. по сравнению с 2009 г. за счет снижения операционных и
внереализационных расходов, но в 2011 г. наблюдается спад на 13471 тыс. руб. по
сравнению с 2010 г. Происходит равномерный рост затрат, увеличивается
численность работников предприятия. Показатель фондоотдачи увеличивается с 2009
по 2011 гг., но наблюдается равномерный спад фондоемкости.
Общей оценкой эффективности работы предприятия служат
показатели рентабельности и доходности реализованной продукции. Рентабельность
реализованной продукции - это отношение прибыли от реализации продукции к
полной ее себестоимости. Доходность реализованной продукции определяется как отношение
прибыли от реализации продукции к выручке от реализации продукции. В
анализируемом периоде на предприятии произошло увеличение рентабельности и
доходности реализованной продукции в результате снижения себестоимости
продукции.
Обобщающим показателем, характеризующим уровень себестоимости
продукции, являются затраты на 1 рубль изготовленной продукции, выполненных
работ, услуг. Как мы видим, затраты на 1 рубль изготовленной продукции
увеличились, что отрицательно повлияло на сумму валовой прибыли предприятия.
Среднегодовая стоимость основных производственных фондов
имеет тенденцию к повышению, но негативным фактом является недостаточный рост
стоимости активной части основных производственных фондов, которая
непосредственно участвует в процессе производства продукции.
Среднемесячная заработная плата является показателем,
характеризующим уровень оплаты труда. Основным источником повышения заработной
платы, в принципе, должно быть повышение производительности
труда. В то же время и средняя заработная плата активно
влияет на производительность труда. Для получения необходимой прибыли и
рентабельности производства нужно, чтобы темпы производительности труда
опережали темпы роста его оплаты. Если этот принцип нарушается, то это приводит
к повышению себестоимости продукции и уменьшению прибыли.
Таким образом, - в 2010 и 2011 годах соотношение между ростом
производительности труда и ростом средней заработной платы показывает
опережающий темп производительности труда.
Таблица 1. Основные экономические показатели АПМК ОАО
«Марспецмонтаж» за 2009-2011 гг.
|
Показатели
|
Значения по годам
|
Отклонение 2010 г. к 2009 г.
|
Отклонение 2011 г. к 2010 г.
|
|
2009 г.
|
2010 г.
|
2011 г.
|
Абсолютное
|
Относительное
|
Абсолютное
|
Относительное
|
|
Выручка от продажи товаров, продукции, работ,
услуг, тыс. р.
|
507110
|
623756
|
743225
|
116646
|
123
|
119469
|
119,5
|
|
Общая сумма затрат, тыс. р.
|
477437
|
598907
|
731928
|
121470
|
125,44
|
133021
|
122,21
|
|
Затраты на 1 р. выручки от продажи товаров,
р./р.
|
0,94
|
0,96
|
0,98
|
0,02
|
102,13
|
0,02
|
102,08
|
|
Среднесписочная численность работников
предприятия, чел.
|
498
|
547
|
550
|
49
|
109,84
|
3
|
100,55
|
|
Среднегодовая выручка на 1 работника, тыс.
р./чел.
|
1018
|
1140
|
1351
|
122
|
111,98
|
211
|
118,51
|
|
Среднегодовая стоимость основных средств, тыс.
р.
|
69250,5
|
61001,5
|
55589
|
-8249
|
88,09
|
-5412,5
|
91,13
|
|
Фондовооруженность, тыс. р./чел.
|
139,06
|
111,52
|
101,07
|
-27,54
|
80,2
|
-10,45
|
90,63
|
|
Фондоотдача, р./р.
|
7,3
|
10,2
|
13,4
|
2,9
|
139,73
|
3,2
|
131,37
|
|
Фондоёмкость, р./р.
|
0,137
|
0,098
|
0,075
|
-0,039
|
71,53
|
-0,023
|
76,53
|
|
Общий фонд заработной платы, тыс. р.
|
13851
|
12686
|
13223
|
-1165
|
91,59
|
537
|
104,23
|
|
Среднемесячная заработная плата на одного
работника, тыс. р./чел.
|
12
|
12
|
12
|
0
|
0
|
0
|
0
|
|
Прибыль (убыток) от продаж, тыс. р.
|
29673
|
24849
|
11297
|
-4824
|
83,74
|
13552
|
45,46
|
|
Чистая прибыль, тыс. р.
|
14929
|
19282
|
5811
|
4353
|
129,16
|
-13471
|
30,14
|
|
Рентабельность продаж, %
|
5,85
|
3,98
|
1,52
|
-1,87
|
-2,46
|
38,19
|
|
Рентабельность активов, %
|
6,33
|
6,12
|
1,93
|
-0,21
|
96,68
|
-4,19
|
31,54
|
|
|
|
|
|
|
|
|
|
Анализ состава, структуры и эффективности использования
основных средств
Одной из составных частей основного капитала предприятия
являются основные средства. Основные средства - это совокупность средств труда,
функционирующих в неизменной натуральной форме в течении длительного времени и
переносящих свою стоимость на готовый продукт частями, по мере износа. От
стоимости, объема, технического уровня и эффективного применения основных
фондов зависят итоговые результаты хозяйственной деятельности предприятия, а
именно - производство продукции, себестоимость, прибыль, уровень рентабельности
устойчивость финансового положения.
Соотношение между отдельными видам основных производственных
фондов называется их структурой. Анализ структуры основных средств АПМК ОАО
«Марспецмонтаж» представлен в таблице 2.
На основании данных таблицы 2 делаем вывод: удельный вес
активной части основных средств в их общей доле в 2011 г. составила 20,7%.
Пассивная часть основных средств в общей доле составила в 2011 г. 79,3%.
Таблица 2. Анализ структуры основных средств АПМК ОАО
«Марспецмонтаж» в 2009-2011 г. г.
|
Показатели
|
2009 год
|
2010 год
|
2011 год
|
Абсолютное отклонение
|
Темп роста, %
|
|
Среднегодовая стоимость ОС, тыс. р.
|
Удельный вес, %
|
Среднегодовая стоимость ОС, тыс. р.
|
Удельный вес, %
|
Среднегодовая стоимость ОС, тыс. р.
|
Удельный вес, %
|
2010 г. к 2009 г.
|
2011 г. к 2010 г.
|
2010 г. к 2009 г.
|
2011 г. к 2010 г.
|
|
Основные средства
|
69250,5
|
100
|
61001,5
|
100
|
55589
|
100
|
-8249
|
-5412,5
|
|
|
|
в том числе
|
|
|
|
|
|
|
|
|
|
|
|
Активная часть
|
23960,7
|
34,6
|
12932,3
|
21,2
|
11526,2
|
20,7
|
-11028
|
-1406,1
|
54
|
89
|
|
Пассивная часть
|
45289,8
|
65,4
|
48069,2
|
78,8
|
54462,8
|
79,3
|
2779,4
|
6393,6
|
106
|
11,3
|
Основные средства, непосредственно участвующие в процессе
производства, составляют активную часть основных производственных фондов. К
активной части основных средств относятся транспортные средства, машины и
оборудование.
К пассивной части основных средств относятся здания,
сооружения, передаточные устройства и другие виды основных средств.
Показатели движения основных средств АПМК ОАО «Марспецмонтаж»
за 2009-2010 гг.приведены в таблице 3.
Данные таблицы 3 показывают поступление основных средств в
2010 году произошло незначительное выбытие основных средств за счет чего
снизились коэффициент обновления основных средств. А в 2011 г. произошло больше
выбытия ОС, что повлияло незначительным ростом на коэффициенты ввода и
обновления основных средств. За 2009-2011 года наблюдается стабильный рост
амортизации.
К обобщающим показателям использования основных средств
относятся фондоотдача, фондоёмкость и рентабельность основных производственных
фондов. Анализ эффективности использования основных фондов приведен в таблице
4.
Таблица 3. Показатели движения основных средств АПМК ОАО
«Марспецмонтаж» в 2009-2011 гг.
|
Показатели
|
Годы
|
Абсолютное отклонение 2010 к 2009
|
Темп изменения, % 2010 к 2009
|
Абсолютное отклонение 2011 к 2010
|
Темп изменения, % 2011 к 2010
|
|
2009 г.
|
2010 г.
|
2011 г.
|
|
|
|
|
|
Основные средства на начало года, тыс. р.
|
121101
|
121294
|
118806
|
193
|
100,16
|
-2488
|
97,95
|
|
поступило
|
3401
|
1419
|
2134
|
-1982
|
41,72
|
715
|
150,39
|
|
выбыло
|
3208
|
3907
|
7707
|
699
|
121,79
|
3800
|
197,26
|
|
Основные средства на конец года, тыс. р.
|
121294
|
118806
|
112762
|
-2488
|
97,95
|
-6044
|
94,91
|
|
Среднегодовая стоимость ОС, тыс. р.
|
121198
|
120050
|
115784
|
-1148
|
99,05
|
-4266
|
96,45
|
|
Начислено амортизации, тыс. р.
|
56180
|
61917
|
66698
|
5737
|
110,21
|
4781
|
107,72
|
|
Коэффициенты
|
|
|
|
|
|
|
|
|
ввода
|
0,03
|
0,01
|
0,02
|
-0,02
|
33,3
|
0,01
|
200
|
|
выбытия
|
0,03
|
0,03
|
0,06
|
0
|
0
|
0,03
|
200
|
|
обновления
|
0,03
|
0,01
|
0,02
|
-0,02
|
33,3
|
0,01
|
200
|
Таблица 4. Анализ эффективности использования основных
средств АПМК ОАО «Марспецмонтаж» в 2009-2010 гг.
|
Показатели
|
Годы
|
Абсолютное отклонение 2010 к 2009
|
Темп роста, % 2010 к 2009
|
Абсолютное отклонение 2011 к 2010
|
Темп роста, % 2011 к 2010
|
|
|
2009 г.
|
2010 г.
|
2011 г.
|
|
|
|
|
|
Среднегодовая стоимость основных, тыс. р.
|
121198
|
120050
|
115784
|
-1148
|
99,05
|
-4266
|
96,45
|
|
Прибыль от реализации, тыс. р.
|
29673
|
24849
|
11297
|
-4824
|
83,74
|
-13552
|
45,46
|
|
Фондоотдача ОС
|
4,2
|
5,2
|
6,4
|
1
|
123,81
|
1,2
|
123,08
|
|
Фондорентабельность ОС
|
30,3
|
43
|
16,56
|
12,7
|
141,91
|
-26,44
|
38,51
|
|
Фондоемкость
|
0,24
|
0,19
|
0,16
|
-0,05
|
79,17
|
-0,03
|
84,21
|
По данным таблицы 4 можно говорить о незначительном снижении
среднегодовой стоимости основных средств на 1% в 2010 г. и на 4% в 2011 г.
Фондоотдача имеет тенденцию к увеличению. На это влияет ряд факторов: за счет
уменьшения среднегодовой стоимости основных средств фондоотдача увеличивается -
влияние данного фактора положительное, за счет уменьшения объема выпущенной
продукции фондоотдача уменьшается - влияние данного фактора отрицательное. В
2010 г. произошло повышение общей фондорентабельности на 141,9%.
Анализ обеспеченности предприятия трудовыми ресурсами
От обеспеченности АПМК ОАО «Марспецмонтаж» трудовыми
ресурсами и эффективности их использования зависят объем и своевременность
выполнения всех работ, оказания услуг, степень использования оборудования,
машин, механизмов и как следствие - объем выполненных работ, оказанных услуг,
прибыль и ряд других экономических показателей.
Основные задачи анализа:
изучение обеспеченности предприятия и его структурных
подразделений персоналом по количественным и качественным параметрам;
оценка экстенсивности, интенсивности и эффективности
использования персонала на предприятии;
выявление резервов более полного и эффективного использования
персонала предприятия.
Источники информации - статистическая отчетность «Отчет по
труду», данные табельного учета и отдела кадров.
Обеспеченность предприятия трудовыми ресурсами определяется
путем сравнения фактического количества работников по категориям и профессиям с
плановой потребностью. Особое внимание уделяется анализу обеспеченности
предприятия кадрами наиболее важных профессий (табл. 5).
Таблица 5. Обеспеченность АПМК ОАО «Марспецмонтаж» трудовыми
ресурсами
|
Категория работников
|
2009 г.
|
2010 г.
|
2010 г.
|
Изменние (+,-) 2010 г. к 2009 г.
|
Изменние (+,-) 2011 г. к 2010 г.
|
Темп роста, %
|
|
|
|
|
|
|
2010 г. к 2009 г.
|
2011 г. к 2010 г.
|
|
Среднесписочная численность производственного
персонала
|
86
|
85
|
90
|
-1
|
5
|
98,84
|
105,88
|
|
в том числе рабочие
|
68
|
65
|
68
|
-3
|
3
|
95,59
|
104,62
|
|
инженерно-технические работники и служащие
|
18
|
20
|
22
|
2
|
2
|
111,11
|
110
|
Согласно данных таблицы 5, за анализируемый период
среднесписочная численность персонала в 2011 г. увеличилась на 5 человек,
однако численность инженерно-технических работников увеличивались на 2
человека.
Для характеристики движения рабочей силы рассчитывают и
анализируют следующие показатели: коэффициент оборота по приему, по выбытию
персонала, коэффициент текучести кадров и коэффициент постоянства состава
персонала предприятия.
Эти расчеты можно отразить в таблице 6.
По данным таблицы 6, коэффициент оборота по приему работников
в 2011 г. этот показатель повышается на 0,02. Коэффициент оборота по выбытию
также повышается в 2011 г. на 0,02, что свидетельствует о том, что число
принятых на работу практически равняется числу выбывших работников.
Коэффициент текучести кадров показывает текучесть работников,
проработавших короткое время. В 2011 г. повысился на 0,01. Коэффициент
постоянства кадров показывает уровень изменения состава работников
предприятия в течение анализируемого периода. Он в целом высокий и составляет в
2010 г. - 0,85 и в 2011 г. - 0,87. Коэффициент постоянства кадров выше
коэффициента текучести кадров, что является положительным показателем.
Таблица 6. Данные о движении персонала АПМК ОАО
«Марспецмонтаж»
|
Показатель
|
2009 г.
|
2010 г.
|
2011 г.
|
Изменение (+,-) 2010 г. к 2009 г.
|
Изменение (+,-) 2011 г. к 2010 г.
|
|
Численность персонала на начало года, чел.
|
87
|
83
|
84
|
-4
|
1
|
|
Приняты на работу, чел.
|
33
|
13
|
15
|
-20
|
2
|
|
Выбыли, чел.
|
37
|
13
|
15
|
-24
|
2
|
|
В том числе: по собственному желанию уволены за
нарушения трудовой дисциплины
|
30 -
|
10 -
|
12 -
|
-20 -
|
2 -
|
|
Численность персонала на конец года, чел.
|
83
|
83
|
84
|
-
|
1
|
|
Среднесписочная численность персонала, чел.
|
86
|
85
|
90
|
-1
|
5
|
|
Коэффициент оборота по приему работников
|
0,38
|
0,15
|
0,17
|
-0,23
|
0,02
|
|
Коэффициент оборота по выбытию работников
|
0,43
|
0,15
|
0,17
|
-0,28
|
0,02
|
|
Коэффициент текучести кадров
|
0,35
|
0,12
|
0,13
|
-0,23
|
0,01
|
|
Коэффициент постоянства кадров
|
0,81
|
0,85
|
0,87
|
0,04
|
0,02
|
Напряженность в обеспечении предприятия трудовыми ресурсами
может быть несколько снята за счет более полного использования имеющейся
рабочей силы, роста производительности труда работников, интенсификации производства,
комплексной механизации и автоматизации производственных процессов, внедрения
новой, более производительной техники, усовершенствования технологии и
организации производства. В процессе анализа должны быть выявлены резервы
сокращения потребности в трудовых ресурсах в результате проведения
перечисленных мероприятий.
Структура себестоимости продукции
Себестоимость продукции (работ, услуг) представляет собой
стоимостную оценку используемых в процессе производства продукции природных
ресурсов, сырья, материалов, топлива, энергии, основных фондов, трудовых
ресурсов, а также других затрат на ее производство и реализацию.
Согласно данных формы 5 «Приложение к бухгалтерскому балансу»
можно провести анализ расходов предприятия по элементам (табл. 7).
Таблица 7. Структура затрат на производство и реализацию
продукции
|
Элементы затрат
|
Сумма, тыс. р.
|
Удельный вес, %
|
Абсолютное отклонение
|
|
2009 г.
|
2010 г.
|
2011 г.
|
2009 г.
|
2010 г.
|
2011 г.
|
2010 г. к 2009 г.
|
2011 г. к 2010 г.
|
|
Материальные затраты, тыс. р.
|
307381
|
407011
|
567890
|
64,6
|
68,2
|
77,8
|
99630
|
160879
|
|
Затраты на оплату труда, тыс. р.
|
67843
|
73235
|
70695
|
14,3
|
12
|
9,7
|
5392
|
|
Отчисления иа соц. нужды, тыс. р.
|
17733
|
20638
|
23676
|
3,7
|
3,5
|
3,2
|
2905
|
3038
|
|
Амортизация, тыс. р.
|
7151
|
6436
|
6085
|
1,5
|
1,1
|
0,9
|
-715
|
-351
|
|
Прочие затраты, тыс. р.
|
75532
|
89225
|
61540
|
15,9
|
15,2
|
8,4
|
13693
|
27685
|
|
Всего, тыс. р.
|
475640
|
596545
|
729886
|
100
|
100
|
100
|
120905
|
133341
|
Данные таблицы 7, позволяют сделать вывод о увеличении затрат
на производство и реализацию продукции (услуг) АПМК ОАО «Марспецмонтаж» в 2010
г. на 120905 тыс. р. и на 133341 тыс. р. в 2011 г. Произошло это за счет
увеличения затрат на оплату и повышения затрат по статье «прочие затраты».
Структура затрат АПМК ОАО «Марспецмонтаж» включает в себя
материальные затраты, затраты на оплату труда, отчисления на социальные нужды,
амортизацию, прочие затраты. Наибольший удельный вес в общей сумме затрат
занимают материальные затраты и затраты на оплату труда, материальные затраты
возросли до 68,2% в 2010 г. в общей сумме затрат и до 77,8% в 2011 г.
Отчисления на социальные нужды носят постоянный характер и колеблются в
пределах 3%.
2.3
Финансовый анализ деятельности ОАО «Марспецмонтаж»
Анализ активов и пассивов баланса. Общая оценка финансовой
устойчивости
Главной целью финансового анализа является выявление и оценка
внутренних проблем предприятия для принятия различных управленческих решений, в
том числе в области улучшения финансового состояния, развития, выхода из
кризиса или привлечения инвестиций.
Основным источником данных для финансового анализа является
бухгалтерская отчетность.
Финансовое состояние предприятия и его устойчивость в
значительной степени зависит от того, каким имуществом располагает предприятие,
в какие активы вложен капитал, и какой доход они приносят. Сведения о
размещении капитала, имеющегося в распоряжении предприятия, содержаться в
активе баланса. Главным признаком группировки статей баланса считается степень
их ликвидности. По этому признаку все активы баланса подразделяются на
долгосрочные, или основной капитал, и оборотные активы.
Таким образом, мы можем видеть, что в активе баланса ОАО
«Марспецмонтаж» оборотные активы преобладают над внеоборотными активами.
Активы баланса за рассматриваемый период выросли в абсолютном
значении на 104069 тыс. р. в 2010 г., а в 2011 г. увеличились на 48653 тыс. р.
Это произошло за счет увеличения оборотных активов, а именно дебиторской
задолженности на 22955 тыс. р. в 2010 г., 1480 тыс. р. в 2011 г., и денежных
средств и краткосрочных финансовых вложений на 103617 тыс. р. в 2010 г., 124825
тыс. р. в 2011 г., внеоборотные активы уменьшились почти на равные значения в
обоих годах.
Также следует сказать о том, что произошли изменения в
структуре оборотных средств. Уменьшилась доля запасов и НДС (на 5,69% в 2010
г.; 5,06% в 2011 г.), дебиторской задолженности (на 8% и 6,25%) и увеличилась
доля денежных средств и краткосрочных финансовых вложений (на 18,98%) в 2010
г., но уменьшилась в 2011 г. (24,9%).
Таблица 8. Анализ статей актива баланса
|
Актив
|
На конец года
|
Отклонение
|
|
|
Тыс.р.
|
% к итогу
|
Абсолютное, тыс. р.
|
Относительное, %
|
|
2009 г.
|
2010 г.
|
2011 г.
|
2009 г.
|
2010 г.
|
2011 г.
|
|
|
|
|
|
|
|
|
|
2010 к 2009
|
2011 к 2010
|
2010 к 2009
|
2011 к 2010
|
|
Имущество - всего
|
390527
|
494596
|
445943
|
100
|
100
|
100
|
104069
|
-48653
|
-
|
-
|
|
1. Внеоборотные активы
|
67113
|
58881
|
50776
|
17,19
|
11,9
|
11,39
|
-8232
|
-8105
|
-5,29
|
-0,51
|
|
2. Оборотные активы
|
323414
|
435715
|
395167
|
82,81
|
88,1
|
88,6
|
112301
|
-40548
|
5,29
|
0,5
|
|
2.1. Запасы и НДС
|
52506
|
38235
|
120032
|
13,44
|
7,75
|
2,69
|
-14271
|
81797
|
-5,69
|
-5,06
|
|
2.2. Дебиторская задолженность
|
234313
|
257268
|
259748
|
60
|
52
|
58,25
|
22955
|
2480
|
-8
|
6,25
|
|
2.3. Денежные средства и краткосрочные
финансовые вложения
|
36595
|
140212
|
15387
|
9,37
|
28,35
|
3,45
|
103617
|
-124825
|
18,98
|
-24,9
|
Проанализируем динамику изменений статей пассива баланса.
В структуре статей пассива предприятия преобладают заемные
средства, причем за анализируемый период их доля незначительно, но увеличилась,
а собственные средства соответственно уменьшились.
В структуре заемных средств наибольшая доля приходится на
краткосрочные кредиты и займы и кредиторскую задолженность. Мы может видеть,
что за 2009-2010 гг. произошло увеличение кредиторской задолженности на 48098
тыс. р. или на 1,93%., хотя за 2010-2011 гг. наблюдается снижение на 7,56%
(61279 тыс. р.).
Таблица 9. Анализ статей пассива баланса
|
Пассив
|
На конец года
|
Отклонение
|
|
Тыс.р.
|
% к итогу
|
Абсолютное, тыс. р.
|
Относительное, %
|
|
2009
|
2010
|
2011
|
2009
|
2010
|
2011
|
|
|
|
|
|
|
|
|
|
2010 к 2009
|
2011 к 2010
|
2010 к 2009
|
2011 к 2010
|
|
Источники имущества - всего
|
390527
|
494596
|
445943
|
100
|
100
|
100
|
104069
|
-48653
|
-
|
-
|
|
1. Собственный капитал
|
98311
|
117032
|
119314
|
25,17
|
23,66
|
26,76
|
18721
|
2282
|
-1,51
|
3,1
|
|
2. Заемный капитал
|
292216
|
377564
|
321622
|
74,83
|
76,34
|
72,12
|
85348
|
-55942
|
1,51
|
-4,22
|
|
2.1. Долгосрочные обязательства
|
3445
|
3262
|
3082
|
0,88
|
0,66
|
0,69
|
-183
|
-180
|
-0,22
|
0,03
|
|
2.2. Краткосрочные кредиты и займы
|
144067
|
181500
|
187017
|
36,9
|
36,7
|
41,94
|
37433
|
5517
|
-0,2
|
5,24
|
|
2.3. Кредиторская задолженность
|
144704
|
192802
|
131523
|
37,05
|
38,98
|
29,49
|
48098
|
-61279
|
1,93
|
-7,56
|
Таким образом, преобладание в составе пассива предприятия
заемных средств уже говорит нам о неустойчивости предприятия.
Анализ финансовой устойчивости предприятия
Оценка финансового состояния организации будет неполной без
анализа финансовой устойчивости. Задачей анализа финансовой устойчивости
является оценка величины и структуры активов и пассивов. Это необходимо, чтобы
ответить на вопросы: насколько организация независима и отвечает ли состояние
активов и пассивов предприятия задачам ее финансово-хозяйственной деятельности.
Показатели, которые характеризуют независимость по каждому элементу активов и
по имуществу в целом, дают возможность измерить, достаточно ли устойчива
анализируемая организация в финансовом отношении.
Необходимо определить, какие абсолютные показатели отражают
сущность устойчивости финансового состояния. Ответ связан с балансовой моделью,
из которой исходит анализ.
Долгосрочные обязательства (кредиты и займы) и собственный
капитал направляются преимущественно на приобретение основных средств, на
капитальные вложения и другие внеоборотные активы. Для того чтобы выполнялось
условие платежеспособности, необходимо, чтобы денежные средства и средства в
расчетах, а также материальные оборотные активы покрывали краткосрочные
пассивы.
Таблица 10. Методика расчета показателей финансовой
устойчивости
|
Показатели
|
2009 г.
|
2010 г.
|
2011 г.
|
Ограничение
|
|
1. Коэффициент финансового риска
|
2,97
|
3,23
|
2,74
|
Не выше 1,5
|
|
2. Коэффициент обеспеченности собственными
источниками финансирования
|
0,96
|
0,13
|
0,17
|
Нижняя граница 0,1; оптимальное значение: U2>=0.5
|
|
3. Коэффициент финансовой независимости
|
0,25
|
0,24
|
0,27
|
U3>=0.4-0.6
|
|
4. Коэффициент финансирования
|
0,34
|
0,31
|
0,37
|
U4>=0.7; оптимальное значение: U4=1.5
|
|
5. Коэффициент финансовой устойчивости
|
0,26
|
0,24
|
0,27
|
U5>=0.6
|
Коэффициент финансового риска на протяжении 2009-2011 годов выше
своего допустимого значения, что связано со значительной долей заемных средств.
На конец 2010 года данный показатель вырос на 0,26, что связано с увеличением
заемного капитала, в 2011 г. уменьшение заемного капитала.
Коэффициент обеспеченности собственными источниками
финансирования в 2009 году выше своего допустимого значения, на конец 2010-2011
годов данный показатель снизился до 0,13; 0,17, то есть все оборотные активы
финансируются за счет заемных источников.
Коэффициент финансовой независимости также имеет динамику
снижения, но на конец 2011 года наблюдается небольшой рост на 0,03, что ниже
рекомендуемого.
Коэффициент финансирования также имеет динамику уменьшение,
на конец 2011 года его значение достигает 0,37, что ниже рекомендуемого
значения и показывает, какая часть деятельности финансируется за счет
собственных, а какая - за счет заемных средств.
Коэффициент финансовой устойчивости также понижается. На
конец 2011 года его значение достигает 0,27, что не соответствует норме, но на
0,03 больше чем в 2010 году, то есть все большая часть актива не финансируется
за счет устойчивых источников.
Обобщая вышеизложенное, можно сделать вывод, что в капитале
ОАО «Марспецмонтаж» за 2009-2011 гг. наблюдается значительное превышение
заемного капитала над собственным и происходит рост заемного капитала на конец
периода. Предприятие не имеет достаточного запаса финансовой устойчивости,
способности покрыть долговые обязательства и достаточную независимость от
внешних финансовых источников, однако необходимо обратить внимание на то, что к
2011 г. не все показатели финансовой устойчивости улучшаются.
Анализ деловой активности предприятия
В рыночной экономике главным критерием эффективности работы
организации является результативность. Набор экономических показателей,
характеризующих результативность деятельности предприятия, зависит от глубины
исследования. По данным внешней отчетности, можно проанализировать
экономический эффект или прибыль, показатели экономической эффективности или
рентабельности и показатели деловой активности.
Деловая активность проявляется в динамичности развития
организации, достижении ею поставленных целей, что отражают абсолютные
стоимостные и относительные показатели.
Деловая активность в финансовом аспекте характеризуется,
прежде всего, скоростью оборота средств. Анализ деловой активности заключается
в исследовании уровней и динамики разнообразных финансовых
коэффициентов-показателей оборачиваемости. Они очень важны для организации, так
как: 1) от скорости оборота средств зависит размер годового оборота; 2) с
размерами оборота, а следовательно, и с оборачиваемостью связана относительная
величина условно-постоянных расходов: чем быстрее оборот, тем меньше на каждый
оборот приходится этих расходов; ускорение оборота на той или иной стадии кругооборота
средств влечет за собой ускорение оборота и на других стадиях. Финансовое
положение предприятия, его платежеспособность зависит от того, насколько быстро
средства, вложенные в активы, превращаются в реальные деньги.
На длительность нахождения средств в обороте оказывают
влияние различные факторы. К внешним факторам относятся отраслевая
принадлежность, сфера и масштаб деятельности организации, влияние инфляционных
процессов, характер хозяйственных связей с партнерами. К внутренним факторам
относятся эффективность стратегии управления активами, ценовая политика
организации, методика оценки товарно-материальных ценностей и запасов.
Таким образом, для анализа деловой активности предприятия
используют две группы показателей: общие показатели оборачиваемости и
показатели управления активами.
Оборачиваемость средств, вложенных в имущество организации,
может оцениваться: 1) скоростью оборота - количеством оборотов, которое делают
за анализируемый период капитал или его составляющие; 2) периодом оборота -
средним сроком, за который возвращаются в хозяйственную деятельность
организации денежные средства, вложенные в производственно-коммерческие
операции.
Информация о величине выручки от реализации содержится в
форме №2 «Отчет о прибылях и убытках». Средняя величина активов для расчета
коэффициентов деловой активности определяется по балансу по формуле средней
арифметической.
Таблица 11. Анализ деловой активности предприятия
|
Наименование
|
2009 г.
|
2010 г.
|
2011 г.
|
|
Общие показатели оборачиваемости
|
|
1. Коэффициент общей оборачиваемости
(ресурсоотдача)
|
1,5
|
1,4
|
1,6
|
|
2. Коэффициент оборачиваемости мобильных
средств
|
1,9
|
1,6
|
1,8
|
|
3. Коэффициент отдачи собственного капитала
|
5,6
|
5,8
|
6,3
|
|
Показатели управления активами, в днях
|
|
4. Оборачиваемость материальных средств
(запасов)
|
37,9
|
32,2
|
38,3
|
|
5. Оборачиваемость денежных средств
|
28,3
|
51
|
37,7
|
|
6. Срок оборачиваемости средств в расчетах
(дебиторской задолженности)
|
124
|
141,8
|
125,2
|
|
7. Срок оборачиваемости кредиторской
задолженности
|
102
|
59,9
|
78,5
|
Коэффициент общей оборачиваемости имеет не значительную
динамику увеличения на 2011 г., как и коэффициент оборачиваемости мобильных
средств на 0,2. Коэффициент отдачи собственного капитала также увеличивается
0,2. Оборачиваемость материальных средств уменьшился на 5,7 в 2010 и увеличилась
на 6,1 в 2011 г., то есть срок оборота запасов уменьшался, что также является
положительным фактором в 2010 г.
Оборачиваемость денежных средств увеличилась на 22,7 в 2010
г. и уменьшилась на 13,3 в 2011 г.
Срок оборачиваемости дебиторской задолженности за 2009-2010
года вырос на 17,8 и почти не изменился по сравнения с 2009 г. на 2011 г. Срок
оборачиваемости кредиторской задолженности за 2009-2010 года также снижается на
42,1 в 2010, но возрастает до 78,5 в 2011 г.
Таким образом, за 2009-2011 г. положительными моментами в
работе предприятия ОАО «Марспецмонтаж» являются: отдача собственного капитала,
денежных средств. К отрицательным моментам можно отнести: сокращение сроков
оборачиваемости мобильных средств, рост срока оборачиваемости материальных
средств, что в дальнейшем может привести к замораживанию значительной части
капитала в запасах.
Таким образом, можно сделать вывод, что капитал предприятия
представлен в большей степени заемными источниками, ликвидность баланса
отличается от абсолютной, платежеспособность предприятия пока находится не на
достаточно высоком уровне, выявлен недостаток наличия у предприятия собственных
оборотных средств. Многие показатели платежеспособности предприятия не
соответствуют норме, но наблюдается динамика их увеличения. Предприятие не
имеет достаточного запаса финансовой устойчивости, способности покрыть долговые
обязательства и достаточную независимость от внешних финансовых источников.
Но несмотря на это в целом ОАО «Марспецмонтаж» прибыльно и
рентабельно. Предприятие постоянно расширяет направления своей деятельности,
занимается модернизацией производства, строительством новых объектов, что
неразрывно связано с необходимостью привлечения заемных средств как на
краткосрочный период, так и на долгосрочный, что в свою очередь ведет к рискам
не возврата долга. В связи с этим показатели финансовой устойчивости далеки от
норм, но ситуация меняется в лучшую сторону медленно, но верно.
Анализ ликвидности и платежеспособности
Анализ ликвидности баланса предприятия проводится в связи с
необходимостью оценить кредитоспособность предприятия, т.е. способность
рассчитываться по всем своим обязательствам в срок и в полном объеме.
Анализ ликвидности баланса заключается в сравнении средств по
активу, сгруппированных по степени их ликвидности и расположенных в порядке
убывания ликвидности, с обязательствами по пассиву, сгруппированными по срокам
их погашения и расположенными в порядке возрастания сроков погашения.
Баланс считается абсолютно ликвидным, если имеют место
следующие соотношения: А1≥П1; А2≥П2; АЗ≥ПЗ; А4≤П4.
Если выполняются первые три неравенства в данной системе, то
это влечет выполнение и четвертого неравенства, поэтому важно сопоставить итоги
первых трех групп по активу и пассиву. Выполнение четвертого неравенства
свидетельствует о соблюдении одного из условий финансовой устойчивости -
наличия у предприятия внеоборотных средств.
В случае, когда одно или несколько неравенств системы имеют
противоположный знак от зафиксированного в оптимальном варианте, ликвидность
баланса в большей или меньшей степени отличается от абсолютной. При этом
недостаток средств по одной группе активов компенсируется их избытком по другой
группе в стоимостной оценке, в реальной же ситуации менее ликвидные активы не
могут заместить более ликвидные.
Таким образом, мы видим, что в ОАО «Марспецмонтаж» не
выполняются первое из неравенств как в 2009, 2010 так и в 2011 годах, что
свидетельствует о не ликвидности баланса.
Наблюдается недостаток в наиболее ликвидных средствах
предприятия. Это свидетельствует о невысокой текущей платежеспособности
предприятия. Ликвидность баланса отличается от абсолютной. Выявлен недостаток
наличия у предприятия собственных оборотных средств; не соблюдается минимальное
условие финансовой устойчивости, т.е. выявлен недостаток у предприятия
собственных оборотных средств.
Другие три неравенства выполняются, это является хорошим
показателем развития предприятия.
Сопоставление ликвидных средств и обязательств позволяет
вычислить следующие показатели: - текущая ликвидность, которая свидетельствует
о платежеспособности (+) или неплатежеспособности (-) организации на ближайший
к рассматриваемому моменту промежуток времени:
Таблица 12. Оценка ликвидности баланса
|
Состав активов
|
Годы, тыс. р.
|
Состав пассивов
|
Годы, тыс. р.
|
|
2009 г.
|
2010 г.
|
2011 г.
|
|
2009 г.
|
2010 г.
|
2011 г.
|
|
1. Денежные средства и краткосрочные финансовые
вложения (А1)
|
36595
|
140212
|
15387
|
1. Кредиторская задолженность (П1)
|
144704
|
192802
|
131523
|
|
2. Краткосрочная дебиторская задолженность (А2)
|
234271
|
257140
|
259708
|
2. Краткосрочные кредиты и займы, задолженность
участникам по выплате доходов, прочие краткосрочные обязательства (П2)
|
144067
|
181500
|
187017
|
|
3. Запасы, долгосрочная дебиторская
задолженность, НДС по приобретенным ценностям, прочие ОбА (А3)
|
52548
|
38363
|
120072
|
3. Долгосрочные кредиты и займы, доходы будущих
периодов, резервы предстоящих расходов (П3)
|
3445
|
3082
|
|
4. Внеоборотные активы (А4)
|
67113
|
58881
|
50776
|
4. Капитал и резервы (П4)
|
98311
|
117032
|
119314
|
|
БАЛАНС
|
390527
|
494596
|
445943
|
БАЛАНС
|
390527
|
494596
|
445943
|
ТЛ = (А1 +А2) - (П1 + П2) = -43445 тыс. руб. - предприятие
неплатежеспособно на ближайший период времени.
перспективная ликвидность - это прогноз платежеспособности на
основе будущих поступлений и платежей: А3 - П3 = 116990 тыс. руб. - в
дальнейшем перспективная платежеспособность предприятия характеризуется как
высокая.
Анализ платежеспособности предприятия
Для более детального анализа ликвидности рассчитаем и
проанализируем платежеспособность при помощи финансовых коэффициентов.
Таблица 13. Анализ платежеспособности предприятия
|
Показатели
|
2009 г.
|
2010 г.
|
2011 г.
|
Индикатор
|
|
1. Общий показатель платежеспособности
|
0,78
|
0,99
|
1,68
|
≥ 1
|
|
2. Коэффициент абсолютной ликвидности
|
0,13
|
0,37
|
0,05
|
0,2 - 0,3
|
|
3. Коэффициент критической ликвидности
(промежуточный коэффициент покрытия)
|
0,94
|
1,06
|
0,86
|
допустимое: 0,7 - 0,8 желаемое: 1
|
|
4. Коэффициент текущей ликвидности
|
1,12
|
1,16
|
1,24
|
необходимое: 2 оптимальное: 2,5 - 3
|
|
5. Коэффициент маневренности функционирующего
капитала
|
1,52
|
0,62
|
1,57
|
Уменьшение показателя в динамике - положит.
факт
|
|
6. Доля оборотных средств в активах
|
0,83
|
0,88
|
0,87
|
≥0,5
|
|
7. Коэффициент обеспеченности собственными
оборотными средствами
|
0,1
|
-0,1
|
0,2
|
≥0,1
|
Общий показатель платежеспособности за два рассматриваемых
года так и не достиг нормального ограничения, хотя наблюдается его
положительная динамика в сторону увеличения. Но в 2011 году он вырос в 1,5
раза.
Коэффициент критической ликвидности на 2009 год не находится
в пределах допустимого значения и составляет 0,94. К концу 2010 года происходит
рост данного показателя до 1,06, то есть предприятие сможет погасить большую
часть краткосрочных обязательств за счет средств на различных счетах, в ценных
бумагах, а также поступлений по расчетам. В 2011 году снова опустился до
допустимого значения.
Коэффициент текущей ликвидности в 2009-2011 года также имеет
тенденцию к увеличению на 0,04 и 0,08, но все еще не соответствует
рекомендуемому значению. Значение показателя на конец 2011 года достигает 1,24,
то есть краткосрочные обязательства покрываются оборотными активами компании
1,24 раза за период.
Кoэффициент маневреннoсти функциoнирующегo капитала за 2010
года уменьшается до 0,62, то есть уменьшается часть функционирующего капитала
предприятия, которая обездвижена в запасах.
Доля оборотных средств в активах на протяжении 2009-2011
годов больше, чем рекомендуемое значения (≥0,5), но на конец 2010 года
данный показатель увеличивается на 0,05, то есть происходит увеличение
количества оборотных средств для оптимального функционирования предприятия и
незначительное уменьшение на конец 2011 года на 0,01 по сравнению с предыдущим.
Коэффициент обеспеченности собственными оборотными средствами
на 2009 год находится в пределах допустимого значения (≥0,1) и составляет
0,1. К концу 2010 года происходит уменьшение данного показателя до -0,1, то
есть предприятие испытывает недостаток в собственных оборотных средствах,
необходимых для его финансовой устойчивости. На 2011 год данный показатель
составляет 0,2, что в 2 раза превышает пороговое минимальное значение.
Таким образом, ликвидность баланса ОАО «Марспецмонтаж» за
2009-2011 гг. отличается от абсолютной, то есть платежеспособность предприятия
пока находится не на достаточно высоком уровне, выявлен недостаток наличия у
предприятия собственных оборотных средств. Почти все показатели платежеспособности
предприятия не соответствуют норме, но в свою очередь наблюдается динамика их
увеличения.
Анализ финансовых результатов деятельности предприятия
Прибыль - важнейший показатель, характеризующий финансовый
результат деятельности предприятия.
Анализ финансовых результатов характеризует абсолютную
эффективность деятельности предприятия. Рост прибыли создает возможность
саморазвития предприятия, повышает степень его деловой активности и финансового
благополучия.
Данные для оценки динамики и структуры финансовых результатов
деятельности организации за 2009-2010 гг. представлены в таблице.
Таблица 14. Анализ финансовых результатов деятельности
предприятия
|
Наименование
|
2009 г.
|
2010 г.
|
2011 г.
|
Отклонение
|
|
|
|
|
|
2010 г. к 2009 г.
|
2011 г. к 2010 г.
|
|
Выручка (нетто) от продажи товаров, работ,
услуг
|
507110
|
623756
|
743225
|
116646
|
119469
|
|
Себестоимость проданных товаров, продукции,
работ, услуг
|
(475640)
|
(596545)
|
(729886)
|
-120905
|
-133341
|
|
Валовая прибыль
|
31470
|
27211
|
13339
|
-4259
|
-13872
|
|
Коммерческие расходы
|
(1797)
|
(2362)
|
(2042)
|
-565
|
320
|
|
Прибыль (убыток) от продаж
|
29673
|
24849
|
11297
|
-4824
|
-13552
|
|
Проценты к получению
|
13920
|
16013
|
17523
|
2093
|
1510
|
|
Проценты к уплате
|
(17210)
|
(17661)
|
(19070)
|
-451
|
-1409
|
|
Доходы от участия в других организациях
|
289
|
1192
|
296
|
903
|
-896
|
|
Прочие доходы
|
33833
|
32109
|
29079
|
-1724
|
-3030
|
|
Прочие расходы
|
(39045)
|
(29416)
|
(30047)
|
9629
|
-631
|
|
Прибыль (убыток) до налогообложения
|
21460
|
27086
|
9078
|
5626
|
-18008
|
|
Отложенные налоговые активы
|
(8)
|
(7)
|
861
|
1
|
868
|
|
Отложенные налоговые обязательства
|
(151)
|
183
|
180
|
334
|
-3
|
|
Текущий налог на прибыль
|
(6372)
|
(7980)
|
(4308)
|
-1608
|
3672
|
|
Чистая прибыль
|
14929
|
19282
|
5811
|
4353
|
-13471
|
По данным таблицы видно, что за анализируемый период выручка
от продажи увеличилась почти на равные части и в 2011 году это 119469 тыс. р.,
прибыль от продаж уменьшилась, чистая прибыль увеличилась на 4353 тыс. р. в
2010 г., но в 2011 сократилась на 13471 тыс. р.
На конец 2011 года коммерческие расходы сократились на 320
тыс. р. Валовая прибыль имеет тенденцию к уменьшения за анализируемый период, а
так же проценты к уплате и прочие доходы. Текущий налог на прибыль в последнем
рассматриваемом году снизился на 3672 тыс. р.
3.
управление Активами Аленкинской ПМК ОАО «Марспецмонтаж»
.1
Амортизационная политика Аленкинской ПМК ОАО «Марспецмонтаж»
Амортизационная политика - составная часть общей политики
формирования собственных финансовых ресурсов, заключающаяся в управлении
амортизационными отчислениями от используемых основных фондов и нематериальных
активов с целью их реинвестирования в производственную деятельность. В процессе
формирования амортизационной политики предприятия учитываются следующие
факторы:
а) объем используемых основных фондов и нематериальных
активов, подлежащих амортизации;
б) методы оценки стоимости используемых основных фондов и нематериальных
активов, подлежащих амортизации;
в) реальный срок предполагаемого использования на предприятии
амортизируемых активов;
г) разрешенные законодательством методы амортизации основных
фондов и нематериальных активов;
д) состав и структура используемых основных фондов;
е) темпы инфляции в стране;
ж) инвестиционная активность предприятия в предстоящем
периоде.
При выборе методов амортизации исходят из действующей
законодательной базы в этой области, предполагаемого периода использования
амортизационных активов и задач формирования инвестиционных ресурсов
предприятия в разрезе отдельных источников. Решение о применении метода
прямолинейной (линейной) или ускоренной амортизации основных фондов предприятие
принимает самостоятельно.
Согласно Положению по бухгалтерскому учету «Учет основных
средств» (ПБУ 6/01) амортизация основных средств может осуществляться одним из
следующим способов:
· линейным;
· уменьшаемого остатка;
· списания стоимости по сумме чисел лет
срока полезного использования;
· списания стоимости пропорционально объему
продукции (работ).
Амортизационные отчисления по объекту основных средств
начисляются с 1-го числа месяца, следующего за месяцем принятия этого объекта к
бухгалтерскому учету, и производятся до полного погашения стоимости этого
объекта либо списания этого объекта с бухгалтерского учета.
Начисление амортизационных отчислений по объекту основных
средств прекращается с первого числа месяца, следующего за месяцем полного
погашения стоимости этого объекта либо списания этого объекта с бухгалтерского
учета.
В течение срока полезного использования объекта основных
средств начисление амортизационных отчислений не приостанавливается, кроме
случаев перевода его по решению руководителя организации на консервацию на срок
более трех месяцев, а также в период восстановления объекта, продолжительность
которого превышает 12 месяцев.
Срок полезного использования объекта основных средств
определяется организацией при принятии объекта к бухгалтерскому учету.
В Аленкинской ПМК ОАО «Марспецмонтаж» применяется линейный
способ амортизации для всех видов основных средств.
В таблице 15 представлен перечень групп основных средств
Аленкинской ПМК ОАО «Марспецмонтаж»
Таблица 15. Перечень групп основных средств Аленкинской ПМК
ОАО «Марспецмонтаж» в 2011 г.
|
№
|
Наименование группы основных средств
|
Первоначальная стоимость, тыс. руб.
|
Сумма накопленной амортизации, тыс. руб.
|
Остаточная стоимость, тыс. руб.
|
|
1
|
Здания и сооружения
|
49862
|
20587
|
29275
|
|
2
|
Передаточные устройства
|
2082
|
1692
|
390
|
|
3
|
Машины и оборудование
|
32794
|
25367
|
7427
|
|
4
|
Транспортные средства
|
26434
|
18002
|
8432
|
|
5
|
Земельные участки
|
377
|
0
|
377
|
|
6
|
Прочее
|
1213
|
1050
|
163
|
|
ИТОГО
|
112762
|
66698
|
46064
|
Как видно из данных таблицы 15, сумма накопленной амортизации
в 2011 г. составила 66698 тыс. руб. и там образом остаточная стоимость всех
основных средств на конец 2011 г. составляет 46064 тыс. руб.
Рассмотрим на примере эффективность использования на
предприятии линейного способа начисления амортизации. Проведем сравнительный
анализ двух методов начисления амортизации: линейный (который используется на
предприятии) и уменьшенного остатка.
Рассмотрим на конкретном примере. Предприятие приобрело в
2011 г. к учету транспортное средство первоначальная стоимость которого 495
тыс. руб. В соответствии с Классификацией основных средств, включаемых в
амортизационные группы, срок полезного транспортного средства установлен 5 лет.
Рассчитаем сумму амортизации этого транспортного средства
линейным способом. Годовая норма амортизации составит 20% (100/5).
Соответственно в год будет начислена сумма амортизации в размере 99000 руб.
Расчет суммы амортизации линейным способом по транспортному
средству представлен в таблице 16.
Как видно из данных таблицы 16, общая сумма амортизационных
отчислений составит 495 тыс. руб. по 99 тыс. руб. ежегодно.
Произведем расчет амортизационных отчислений способом
уменьшенного остатка.
Таблица 16. Расчет амортизационных отчислений линейным
способом
|
Год
|
Остаточная стоимость на начало года, руб.
|
Годовая норма амортизации, %
|
Сумма амортизационных отчислений, руб.
|
Остаточная стоимость на конец года, руб.
|
|
2011
|
495000
|
20
|
99000
|
396000
|
|
2012
|
396000
|
20
|
99000
|
297000
|
|
2013
|
297000
|
20
|
99000
|
198000
|
|
2014
|
198000
|
20
|
99000
|
99000
|
|
2015
|
99000
|
20
|
99000
|
0
|
|
Итого
|
|
|
495000
|
|
Способ уменьшаемого остатка в отличии от линейного способа
предполагает последовательное уменьшение годовой суммы амортизационных
отчислений. Расчет по данному методу представлен в таблице 17.
Таблица 17. Расчет амортизационных отчислений способом
уменьшаемого остатка
|
Год
|
Остаточная стоимость на начало года, руб.
|
Годовая норма амортизации, %
|
Сумма амортизационных отчислений, руб.
|
Остаточная стоимость на конец года, руб.
|
|
2011
|
495000
|
20
|
99000
|
396000
|
|
2012
|
396000
|
20
|
79200
|
316800
|
|
2013
|
316800
|
20
|
63360
|
253440
|
|
2014
|
253440
|
20
|
50688
|
202752
|
|
2015
|
202752
|
20
|
40550
|
162202
|
|
Итого
|
|
|
332798
|
|
В отличие от линейного способа, способ уменьшаемого остатка
предполагает последовательное уменьшение годовой суммы амортизационных
отчислений. Так, если в 2011 году было самортизированно 20% первоначальной
стоимости, то в последний - лишь 8%, или на 12% меньше. Но что еще более важно,
довольно значительная часть стоимость оборудования оказалась
недоамортизированной, а именно 162202 руб., или 33% первоначальной стоимости.
ПБУ 6/01 не содержит каких-либо рекомендаций о порядке списания этой части
стоимости имущества. Но если предположить, что недоамортизированная часть
стоимости должна быть отнесена на затраты производства последнего, 2015 года,
то это составит 41% первоначальной стоимости (162202 + 40550)/495000 * 100%).
Такое резкое увеличение затрат может привести к значительному снижению прибыли
предприятия и ухудшению его финансового состояния. Исходя из этого можно
предположить, что применение способа уменьшаемого остатка нецелесообразно.
При использовании способа уменьшаемого остатка предприятия
могут применять коэффициент ускорения в размере не выше 3. Данные расчета
представлены в таблице 18.
Таблица 18. Расчет амортизационных отчислений способом уменьшаемого
остатка с использованием коэффициента ускорения
|
Год
|
Остаточная стоимость на начало года, руб.
|
Годовая норма амортизации, %
|
Сумма амортизационных отчислений, руб.
|
Остаточная стоимость на конец года, руб.
|
|
2011
|
495000
|
60
|
297000
|
198000
|
|
2012
|
198000
|
60
|
118800
|
79200
|
|
2013
|
79200
|
60
|
47520
|
31680
|
|
2014
|
31680
|
60
|
19008
|
12672
|
|
2015
|
12672
|
60
|
7603
|
5069
|
|
Итого
|
|
|
489931
|
|
В рассматриваемом примере коэффициент ускорения составил 3.
При использовании коэффициента ускорения достигается более высокая степень
амортизируемости основных средств. В этом случае, как правило, сумма амортизационных
отчислений по последнему году не рассчитывается, а списывается вся остаточная
стоимость. Как видно из данных таблицы 18 при данном способе в первые годы
списывается большая часть стоимости объекта основных средств (в первые два года
переносится на затраты более 56% их стоимости).
На рисунке 3 представлен график начисления амортизационных
отчислений линейным способом, способом уменьшаемого остатка и способом
уменьшаемого остатка с применением коэффициента.
Рис. 3 - Величина годовых амортизационных отчислений
Влияние выбора метода начисления амортизации на основные
характеристики состояния и использования основных средств представлены в
таблице 19.
Таблица 19. Влияние способов начисления амортизации на
показатели эффективности использования основных средств в 2011 г.
|
Показатель
|
Линейный метод начисления амортизации
|
Начисление амортизации методом уменьшаемого
остатка с применением коэффициента ускорения 3
|
|
Прибыль
|
11297
|
11297
|
11297
|
|
Выручка
|
743225
|
743225
|
743225
|
|
Среднегодовая стоимость основных средств
|
112762
|
112762
|
112762
|
|
Амортизационные отчисления, в том числе
|
66698
|
66698
|
66896
|
|
Транспортное средство
|
99
|
99
|
297
|
|
Коэффициент износа
|
0,5614
|
0,5614
|
0,5631
|
|
Коэффициент годности
|
0,4085
|
0,4085
|
0,4068
|
|
Фондоотдача
|
6,5911
|
6,5911
|
6,5911
|
|
Рентабельность основных средств
|
0,2452
|
0,2452
|
0,2463
|
Из данных таблицы 19 можно сделать следующие выводы: в
краткосрочном периоде при увеличении амортизационных отчислений растет
себестоимость продукции, снижается налогооблагаемая прибыль и налог на прибыль,
и растут собственные финансовые средства. Так как в нашем случае произошло
увеличение транспортных средств на 495 тыс. руб. соответственно увеличилась
сумма амортизационных отчислений. При линейном способе в 2011 г. увеличилась
сумма амортизационных отчислений на 99 тыс. руб., при способе уменьшаемого
остатка на 99 тыс. руб., а при способе уменьшаемого остатка при использовании
коэффициента 3 на 297 тыс. руб. Таким образом можно сказать что чем больше
сумма амортизационных отчислений, тем выше эффект налогового щита. В нашем
примере в краткосрочном периоде выгоднее использовать способ уменьшаемого
остатка с использованием коэффициента, так как именно этот способ приведет к
большему снижению налога на прибыль и росту собственных средств.
3.2
Анализ оборотных активов Аленкинской ПМК ОАО «Марспецмонтаж»
Оборотные активы - это денежные средства и эквиваленты,
которые не ограничены в использовании, а также прочие активы предназначенные
для реализации или потребления в течение операционного цикла или в течение
двенадцати месяцев с даты баланса.
Анализ оборотных активов проводят в следующей
последовательности:
· на первом этапе оценивают общий размер оборотных
активов предприятия и анализируют изменения в их объеме в течение отчетного
периода. При проведении этой работы определяется также удельный вес оборотных
активов в общем объеме имущества и его изменение в течение периода.
Сопоставление темпов роста оборотных активов с темпами инфляции позволяет
определить номинальный и реальный прирост оборотных активов предприятия;
· на втором этапе исследуют структуру
оборотных активов предприятия по видам активов, а также другим квалификационным
признакам (прибыльность, скорость оборачиваемости, платежеспособность,
инфляционная защищенность и др.). Это позволяет оценить основные тенденции в
изменении состава оборотных активов и степень достижения соответствующей цели
деятельности;
· в ходе проведения третьего этапа анализа
необходимо количественно оценить влияние факторов, которые обуславливают
изменения в объеме оборотных активов предприятия;
· на четвертом этапе анализа оценивают
изменения в составе источников финансирования оборотных активов предприятия.
Для этого вычисляют размер собственного оборотного капитала, сравнивают с
соответствующими показателями за предыдущие периоды. Удельный вес собственных
источников финансирования оборотных средств используется для оценки степени
финансовой устойчивости предприятия, его независимости от внешних источников
финансирования;
· на пятом этапе анализа рассчитывают
показатели эффективности использования оборотных средств, проводят их анализ и
делают аналитические выводы.
Проведение такого анализа позволяет, с одной стороны,
определить стабильность отдельных источников формирования оборотных средств с
точки зрения возможного их использования в будущем, с другой - определить, на
финансирование каких операций потрачены средства, является ли это использование
целесообразным и сохранится ли в будущем структура использования средств,
которая сложилась.
Одной из главных задач анализа оборотных активов является
определение их объема и структуры, так как для обеспечения долгосрочной
производственной и эффективной деятельности предприятию необходимо иметь
достаточный уровень текущих активов для того, чтобы быть в силе покрыть
кредиторские обязательства и сберечь свою ликвидность и платежеспособность. Для
оценки динамики оборотных средств необходимо сгруппировать статьи актива
баланса в отдельные специфические группы по признакам ликвидности.
Структура оборотных активов отображает финансовое состояние
предприятия на дату составления отчетности и свидетельствует про уровень
коммерческой и финансово-экономической работы.
Рис. 4. Динамика структуры активов организации в 2009-2011
годах, %
Информация, представленная на рис. 4. свидетельствует о том,
что доля оборотных активов от общей стоимости имущества предприятия состоянием
на конец 2011 г. составляет 78,48%. По сравнению с 2009 г. она возросла на
2,45%. Из трех анализируемых периодов, наивысшим удельный вес оборотных активов
в валюте баланса является в 2010 году - 81,32%.
Проанализируем состав и структуру оборотных активов АПМК ОАО
«Марспецмонтаж». Результаты анализа представлены в таблице 20.
Расчеты свидетельствуют, что состоянием на конец 2011 года
АПМК владело оборотными активами стоимостью 395167 тыс. руб. В сравнении с 2010
годом она уменьшилась на 40548 тыс. руб. Это произошло из-за резкого уменьшения
денежных средств на сумму 124825 тыс. руб. Такое уменьшение так же сказалось и
на удельном весе статьи денежных средств в общей сумме оборотных активов.
Удельный вес снизился с 32% до 4%.
Таблица 20. Анализ состава и структуры оборотных активов АПМК
ОАО «Марспецмонтаж» за 2009-2011 гг.
|
Актив
|
На конец года
|
Отклонение
|
|
Тыс. руб.
|
% к итогу
|
Абсолютное, тыс. руб.
|
Относительное, %
|
|
2009 г.
|
2010 г.
|
2011 г.
|
2009 г.
|
2010 г.
|
2011 г.
|
|
|
|
|
|
|
|
|
|
2010 к 2009
|
2011 к 2010
|
2010 к 2009
|
2011 к 2010
|
|
Оборотные активы
|
323414
|
435715
|
395167
|
100
|
100
|
100
|
112301
|
-40548
|
0,0000
|
0,0000
|
|
1. Запасы
|
52321
|
38175
|
119955
|
16,1777
|
8,7615
|
30,3555
|
-14146
|
81780
|
-7,4163
|
21,5941
|
|
2. НДС
|
185
|
60
|
77
|
0,0572
|
0,0138
|
0,0195
|
-125
|
17
|
-0,0434
|
0,0057
|
|
3. Дебиторская задолженность
|
234271
|
257140
|
259708
|
72,4369
|
59,0156
|
65,7211
|
22869
|
2568
|
-13,4212
|
6,7054
|
|
4. Финансовые вложения
|
1
|
1
|
1
|
0,0003
|
0,0002
|
0,0003
|
0
|
0
|
-0,0001
|
0,00002
|
|
5. Денежные средства и денежные эквиваленты
|
36594
|
140211
|
15386
|
11,3149
|
32,1795
|
3,8935
|
103617
|
-124825
|
20,8646
|
-28,2860
|
|
6. Прочие оборотные активы
|
42
|
128
|
40
|
0,0130
|
0,0294
|
0,0101
|
86
|
-88
|
0,0164
|
-0,0193
|
Представим результаты анализа структуры оборотных активов в
виде диаграммы на рисунке 5.
Рис. 5 Анализ структуры оборотных активов АПМК ОАО
«Марспецмонтаж» за 2009-2011 гг.
Наибольшую долю в структуре оборотных активов занимают
дебиторская задолженность 65,7% и запасы 30%. Наименьшую долю занимают
финансовые вложения (0,0003%) и прочие оборотные активы (0,01%).
Предприятие независимо от организационно-правовой формы и
собственности для осуществления своей деятельности требует достаточного объема
финансирования, которое зависит от периода оборота оборотных активов и
соответствующих им пассивов.
Источниками формирования имущества предприятия могут быть как
собственные, так и заемные средства.
Собственные средства должны обеспечивать имущественную и
оперативную самостоятельность предприятия, необходимую для рентабельной его
деятельности. Собственные оборотные средства являются источником покрытия
нормируемых оборотных активов. Формирование собственных оборотных средств
осуществляется за счет собственного капитала предприятия (уставный капитал,
паевой капитал, дополнительно вложенный капитал, прочий дополнительный капитал,
резервный капитал, нераспределенная прибыль).
Привлеченные средства в источниках формирования оборотных
активов в современных условиях принимают важное значение и покрывают временную
дополнительную необходимость предприятия в средствах. Привлечение заемных
средств обусловлено характером производства, расчетно-платежными отношениями,
необходимостью пополнения недостачи собственных оборотных средств и прочими
объективными причинами.
К привлеченным источникам формирования оборотных активов
относят краткосрочные займы и кредиты банка, инвестиционный налоговый кредит и
реже долгосрочные займы и кредиты банка.
Кредиторская задолженность, фонд потребления, резервы будущих
затрат и платежей, добровольные поступления - это дополнительно заемные
источники, которые не принадлежат предприятию, но постоянно пребывают в обороте
предприятия и в сумме минимального остатка используют как источник формирования
собственных оборотных средств.
На основе данных финансовой отчетности можно оценить
источники формирования, структуру и размещение оборотного капитала предприятия.
Актив баланса свидетельствует о размещении оборотного капитала предприятия.
Каждому виду размещенного оборотного капитала отвечает отдельная статья баланса.
Данные, которые содержит пассив баланса, дают возможность
определить, какие изменения произошли в структуре собственных и заемных
средств. Кроме того, по пассиву баланса можно установить, откуда взялись эти
средства и перед кем предприятие имеет долг.
Полным будет анализ оборотных активов в результате
первоочередной оценки изменений в структуре активов и пассивов предприятия.
Проведем анализ изменений в структуре пассива АПМК ОАО
«Марспецмонтаж» (таблица 21).
По результатам анализа данных, приведенных в таблице 21,
прослеживается увеличение общей стоимости имущества Аленкинской ПМК в 2011 году
более чем на 57% в сравнении с 2009 годом, при этом необоротные активы и
оборотные увеличились соответственно на 41,40 и 62,66%. Увеличились также
источники формирования имущества. За период, который анализируется, существенно
увеличился собственный капитал, преимущественно за счет увеличения суммы
нераспределенной прибыли в 2011 году почти на 167% в сравнении с 2009 годом.
При увеличении в абсолютной сумме заемного капитала на 119,3 тыс. р. его доля в
структуре пассива уменьшилась на 1,24 пункта.
В течение 2009-2011 годов наибольшую долю в структуре
имущества предприятия занимают оборотные активы (в 2009 году - 76,02%, в 2010
году - 81,32%, в 2011 году - 78,48%).
Что касается оборотного капитала, то его доля в составе
имущества предприятия увеличилась 2,46 (с 76,02 до 78,48%). Проведенный анализ
свидетельствует, что в течение трех последних лет оборотные средства на
предприятии полностью формировались за счет собственных средств, доля которых в
составе источников финансирования составляет 87%.
Таблица 21. Анализ состава и структуры источников
финансирования АПМК ОАО «Марспецмонтаж» за 2009-2011 гг.
|
Пассив
|
На конец года
|
Отклонение
|
|
Тыс.р.
|
% к итогу
|
Абсолютное, тыс. р.
|
Относительное, %
|
|
2009
|
2010
|
2011
|
2009
|
2010
|
2011
|
|
|
|
|
|
|
|
|
|
2010 к 2009
|
2011 к 2010
|
2010 к 2009
|
2011 к 2010
|
|
Источники имущества - всего
|
390527
|
494596
|
445943
|
100
|
100
|
100
|
104069
|
-48653
|
-
|
-
|
|
1. Собственный капитал
|
98311
|
117032
|
119314
|
25,17
|
23,66
|
26,76
|
18721
|
2282
|
-1,51
|
3,1
|
|
1.1 Уставный капитал
|
286
|
286
|
286
|
0,07
|
0,06
|
0,06
|
0
|
0
|
-0,01
|
0
|
|
1.2. Добавочный капитал
|
1173
|
1173
|
1173
|
0,3
|
0,24
|
0,26
|
0
|
0
|
-0,06
|
0,02
|
|
1.3. Резервный капитал
|
43
|
43
|
43
|
0,01
|
0,01
|
0,01
|
0
|
0
|
0
|
0
|
|
1.4. Нераспределенная прибыль
|
96809
|
115530
|
117812
|
24,8
|
23,4
|
26,4
|
18721
|
2282
|
-1,4
|
3
|
|
2. Заемный капитал
|
292216
|
377564
|
321622
|
74,83
|
76,34
|
72,12
|
85348
|
-55942
|
1,51
|
-4,22
|
|
2.1. Долгосрочные обязательства
|
3445
|
3262
|
3082
|
0,88
|
0,66
|
0,69
|
-183
|
-180
|
-0,22
|
0,03
|
|
2.2. Краткосрочные кредиты и займы
|
144067
|
181500
|
187017
|
36,9
|
36,7
|
41,94
|
37433
|
5517
|
-0,2
|
5,24
|
|
2.3. Кредиторская задолженность
|
144704
|
192802
|
131523
|
37,05
|
38,98
|
29,49
|
48098
|
-61279
|
1,93
|
-7,56
|
.3
Повышение эффективности использования оборотных активов
Эффективное использование оборотных активов играет большую
роль в обеспечении нормализации работы предприятия, повышении уровня
рентабельности хозяйствования и зависит от действий множества факторов. В
современных условиях огромное негативное влияние на эффективность использования
оборотных активов, замедления их оборачиваемости имеют факторы кризисного
состояния экономики, которые действуют независимо от желания предприятия.
Вместе с тем, предприятия имеют внутренние резервы повышения эффективности
использования мобильных активов, на которые оно может существенно повлиять. К
ним относят:
· нормирование материальных оборотных активов;
· использование продолжительных
хозяйственных связей;
· усовершенствование системы расчетов;
· рациональная организация продажи;
· систематический контроль над
оборачиваемостью средств в расчетах и т.д.
Улучшение использования оборотных средств предприятия и
повышение эффективности производства можно достигнуть с помощью:
) сокращения производственных запасов товарно-материальных
ценностей;
) ускорение оборачиваемости оборотных средств за счет
реализации ненужных товарно-материальных ценностей;
) сокращение срока оборачиваемости дебиторской задолженности;
) увеличение срока оборачиваемости кредиторской
задолженности.
Оценка эффективности использования оборотных средств
осуществляется с помощью показателей его оборачиваемости. Поскольку критерием
оценки эффективности использования оборотных активов является фактор времени,
то используются показатели, которые отображают:
§ во-первых, продолжительность оборота в днях или
общее время оборота;
§ во-вторых, быстрота оборота.
Расчет показателей оборачиваемости оборотных активов ОАО
«Марспецмонтаж» приведено в таблице 22.
Как видно из таблицы 22, продолжительность оборота оборотных
активов за 2011 год составляет 335,4 дней и в сравнении с 2009 и 2010 годами
замедлилась на 35,2 и 28 дней. Замедление оборачиваемости оборотных активов
наблюдается и в разрезе отдельных видов. Так, оборачиваемость средств в
расчетах замедлилась на 22,2 и 13,6 дней относительно 2009 и 2010 гг., денежных
средств и их эквивалентов на 12,5 и 8,8 дней; запасов - 0,6 и 7,1 дней
соответственно. Эти изменения свидетельствуют об ухудшении эффективности
использования оборотных активов предприятия, так как средства, которые вложены
в мобильные активы, снова примут денежную форму на 35,2 и 28 дней позже в
сравнении с 2009 и 2010 годами. Это приведет, в свою очередь к условному
привлечению средств в хозяйственный оборот.
Замедление оборачиваемости текущих активов на 35,2 и 28 дней
обусловило условное дополнительное привлечение средств в 2011 году.
Замедление оборачиваемости текущих активов на 11,3 и
ускорение на 17,7 дней обусловило условное уменьшение привлеченных средств в
2011 году в размере:
в сравнении с 2010 годом - (+11,3) x 2064514= 23329008 руб.
в сравнении с 2011 годом - (-17,7) x 2064514 = -36541898 руб.
Расчеты периода оборота денежных средств за отчетный период
показывают, что с момента поступления средств на текущий счет предприятия до
момента их выбытия проходит в среднем 37,7 дней. Оборачиваемость средств в
расчетах очень низкая и составляет 2,9 оборотов за год или 125,2 дней.
Оборотные активы за 2011 год осуществили в среднем 1,58 оборота против 1,89
оборота в 2009 и 1,64 - в 2010 гг. Наиболее быструю оборачиваемость имеют
запасы - 12,7 раз за 2009 год, хотя в сравнении с 2010 годом она замедлилась на
5,64 оборота и в 2011 году - на 3,1 оборота. Запасы предприятия в течение 2011
года осуществили 9,4 оборота.
Таблица 22. Показатели эффективности использования оборотных
активов АПМК ОАО «Марспецмонтаж» в 2009-2011 гг.
|
Показатели
|
2009 г.
|
2010 г.
|
2011 г.
|
Отклонения
|
|
|
|
|
2011 года от:
|
2011 год в% к:
|
|
|
|
|
2009 г.
|
2010 г.
|
2009 г.
|
2010 г.
|
|
1. Средние остатки оборотных активов, тыс. руб.
|
268096
|
379564,5
|
470269,5
|
202173,5
|
90705
|
175,4
|
123,9
|
|
1.1. Денежных средств и их эквивалентов, тыс.
руб.
|
39925
|
88402,5
|
77798,5
|
37873,5
|
-10604
|
194,9
|
88
|
|
1.2. Дебиторская задолженность, тыс. руб.
|
174688
|
245705,5
|
258424
|
83736
|
12718,5
|
147,9
|
105,2
|
53033,5
|
45248
|
79065
|
26031,5
|
33817
|
149,1
|
174,7
|
|
2. Выручка от реализации, тыс. руб.
|
507110
|
623756
|
743225
|
236115
|
119469
|
146,6
|
119,2
|
|
2.1. Однодневная выручка от реализации, тыс.
руб.
|
1408639
|
1732656
|
2064514
|
655875
|
331858
|
146,6
|
119,2
|
|
3. Оборачиваемость оборотных активов, дни
|
189,9
|
218,9
|
201,2
|
11,3
|
-17,7
|
-
|
-
|
|
3.1. Денежных средств и их эквивалентов, дней
|
28,3
|
51
|
37,7
|
9,4
|
-13,3
|
-
|
-
|
|
3.2 Средств в расчетах, дней
|
124
|
141,8
|
125,2
|
1,2
|
-16,6
|
-
|
-
|
|
3.3. Запасы, дней
|
37,6
|
26,1
|
38,3
|
0,7
|
12,2
|
-
|
-
|
|
4. Число оборотов оборотных активов, руб.
|
1,89
|
1,64
|
1,58
|
-0,31
|
-0,06
|
-
|
-
|
|
4.1. Денежных средств и их эквивалентов, руб.
|
12,7
|
7,06
|
9,6
|
-3,1
|
2,54
|
-
|
-
|
|
4.2. Средств в расчетах, руб.
|
2,9
|
2,5
|
2,9
|
0
|
0,4
|
-
|
-
|
|
4.3. Запасы, руб.
|
9,6
|
13,8
|
9,4
|
-0,2
|
-4,4
|
-
|
-
|
|
5. Высвобождение (-), привлечение (+) оборотных
активов в связи с изменениями их оборачиваемости, руб.
|
-
|
+23329008
|
-36541898
|
-
|
59870906
|
-
|
-156,6
|
Скорректированный показатель оборачиваемости оборотных
активов рассчитан при значении средних остатков оборотных активов за балансовый
период (2009 год, 2010 год) и однодневной выручки от реализации за отчетный период
(2011 год).
Разница между скорректированным показателем и
оборачиваемостью оборотных активов базового периода является показателем
влияния изменения выручки от реализации продукции, а разница между
оборачиваемостью оборотных активов отчетного периода и скорректированным
показателем указывает на влияние изменений средних его остатков.
Проведенные расчеты показывают, что в сравнении с 2009 годом
причиной ухудшения эффективности использования мобильных активов стало
значительное увеличение размера средних остатков текущих активов, что замедлило
оборачиваемость оборотных активов на 127,2 дней как в целом по предприятию, так
и в разрезе отдельных видов оборотных активов. Увеличение выручки от реализации
ускорило оборачиваемость оборотных средств на 92 дня.
В сравнении с 2010 годом замедление оборачиваемости оборотных
активов объясняется увеличением размера средних остатков текущих активов
(влияние фактора составляет 70 дней). Что касается выручки от реализации, то ее
увеличение способствовало ускорению оборачиваемости оборотных активов на 42
дня.
В рыночной экономике основным ограничителем выступают
финансы. Если финансовых ресурсов достаточно, то остальные ресурсы, необходимые
для обеспечения роста объемов реализации продукции, могут быть приобретены.
Обозначим через ΔВ - прирост продукции за
счет ускорения оборачиваемости оборотных средств. Для определения его величины
можно воспользоваться методом цепных подстановок.
Учитывая, что изменение числа оборотов - интенсивный фактор,
влияющий на прирост (уменьшение) объемов реализации продукции, расчеты
проводятся следующим образом
Δ Вкоб = Δ Коб * ОА1, где:
Δ Вк = Вк1 - Вк0 - прирост
объемов реализации продукции организации за счет роста оборачиваемости
оборотных средств;
Δ Коб - увеличение за
отчетный период числа оборотов оборотных средств.
Δ Вкоб = (1,31)*
470269,5=616053
Ускорение оборачиваемости оборотных активов в 2011 г.
уменьшило выручку от продаж на 616053 руб.
Так же повысить эффективность использования оборотных активов
можно за счет сокращения срока оборачиваемости дебиторской задолженности.
Поведем анализ оборачиваемости дебиторской задолженности АПМК ОАО
«Марспецмонтаж» в 2009-2011 гг. (таблица 23)
Таблица 23. Оборачиваемость дебиторской задолженности АПМК
ОАО «Марспецмонтаж» в 2009-2011 гг.
|
Показатели
|
2009 г.
|
2010 г.
|
2011 г.
|
|
Оборачиваемость дебиторской задолженности,
обороты
|
1,9721
|
2,3539
|
2,7972
|
|
Период погашения дебиторской задолженности, дни
|
182,5450
|
152,9386
|
128,6995
|
|
Доля дебиторской задолженности в общей сумме
текущих активов
|
0,7247
|
0,6082
|
0,6724
|
Анализ показателей из таблицы 23 свидетельствует о ускорении
оборачиваемости дебиторской задолженности. Так, в 2009 году активы предприятия,
иммобилизованные в расчёты с дебиторами, обернулись 1,9 раз, в то время как в
2011 году уже 2,8 раз. В результате этого средняя продолжительность одного
оборота дебиторской задолженности снизилась на 53,8 дня со 182 дней в 2009 году
до 128,7 дней в 2011 году. Такая тенденция является благоприятной для
финансового состояния предприятия, так как приводит к ускорению финансового
цикла, а, следовательно, и к улучшению эффективности деятельности предприятия.
Произведем оценку дебиторской задолженности по характеру
погашения (таблица 24).
Таблица 24. Структура дебиторской задолженности по характеру
погашения АПМК ОАО «Марспецмонтаж» в 2011 г.
|
Вид задолженности
|
Всего на конец 2011 г.
|
В том числе
|
|
|
Срок оплаты которой не наступил
|
Просроченной
|
|
|
|
До 3 месяцев
|
От 3 месяцев до 1 года
|
Свыше 1 года
|
|
Задолженность по торговым счетам, тыс. руб. %
|
227858 100
|
107276 47,08
|
72368 31,76
|
30077 13,2
|
18137 7,96
|
|
Авансы выданные, тыс. руб. %
|
15358 100
|
8094 52,7
|
4076 26,54
|
1841 11,99
|
1348 8,78
|
|
Прочая краткосрочная дебиторская задолженность,
тыс. руб. %
|
22486 100
|
16739 74,77
|
4495 19,99
|
1095 4,87
|
164 0,73
|
|
Итого, тыс. руб. %
|
265702 100
|
160431 60,38
|
68631 25,83
|
24391 9,18
|
12275 4,62
|
Расчёты, приведенные в таблице 24, показывают, что структура
дебиторской задолженности по срокам её возникновения является несовершенной,
так как более 39% задолженности просрочено, в том числе 4,62% просрочено более
чем год назад. Это снижает вероятность инкассирования дебиторской задолженности
в объёме, отражённом в Бухгалтерском балансе. Задолженность по выданным авансам
просрочена в 2011 году, из которой 8,78% на сумму 1348 тыс. руб. свыше одного
года, а также 26,54% на сумму 4076 тыс. руб. до трёх месяцев. Прочая
краткосрочная дебиторская задолженность на сумму 16739 тыс. руб. на конец 2011
года является оправданной на 74,44%. Из общей суммы задолженности по торговым
счётам только 47% является оправданной, а 53% - просрочены, что свидетельствует
о том, что в большинстве своём покупатели рассчитываются не в срок.
В целом структуру дебиторской задолженности по срокам
возникновения можно охарактеризовать как удовлетворительную, так как почти 60%
общей суммы оправданы, 25,83% просрочены до 3 месяцев, что говорит о достаточно
большой степени вероятности её взыскания, а свыше одного года просрочено 4,62%,
т.е. процент не очень велик.
Таким образом для увеличения оборачиваемости оборотных
активов необходимо снизить дебиторскую задолженность хотя бы на сумму
просроченной, а именно на 12275 тыс. руб. В таблице 25 представлен расчет
эффективности предложенного мероприятия.
Таблица 25. Эффективность снижения дебиторской задолженности
АПМК ОАО «Марспецмонтаж» в прогнозном году
|
Показатель
|
2011 г.
|
Прогнозный год
|
Отклонение
|
|
Дебиторская задолженность, тыс. руб.
|
265702
|
253427
|
-12275
|
|
Оборачиваемость дебиторской задолженности,
обороты
|
2,7972
|
2,93
|
0,13
|
|
Период погашения дебиторской задолженности, дни
|
128,6995
|
122,75
|
-5,95
|
|
Оборотные активы, тыс. руб.
|
395167
|
382892
|
-12275
|
|
Оборачиваемость оборотных активов, обороты
|
1,88
|
1,94
|
0,06
|
|
Оборачиваемость оборотных активов, дни
|
191,41
|
185,57
|
-5,84
|
Как видно из данных таблицы 25, уменьшение дебиторской
задолженности приведет к повышению оборачиваемости оборотных средств на 6% с
1,88 до 1,94.
Для того чтобы снизить рост дебиторской задолженности
(который наблюдается в 2011 году) и оставить ее на прежнем уровне, а так же
обеспечить возврат долгов и снижения потерь при их возврате, необходимо:
избегать дебиторов с высоким риском неоплаты, например
покупателей, предоставляющих организации, испытывающие серьезные финансовые
трудности;
периодически пересматривать предельную сумму отпуска товаров
в долг исходя из финансового положения покупателей;
при продаже большого количества товаров немедленно выставлять
счета покупателям, с тем, чтобы они получили их не позднее, чем за день до
наступления срока платежа;
при предоставлении займа или кредита требовать залог на сумму
не ниже величины дебиторской задолженности по предстоящему платежу;
гасить задолженность путем зачета, т.е. предоставления
встречного однородного требования, замены первоначального обязательства другим
или предоставления иного исполнения долговых обязательств.
Конечно, в первую очередь необходимо не допускать
необоснованной задолженности, роста не оплаченных в срок и безнадежных к
возврату долгов.
Для того чтобы выявить факторы, определяющие эффективность
функционирования бизнеса, оценить степень их влияния и складывающиеся тенденции
в их изменении и значимости воспользуемся пятифакторной моделью Дюпона, которая
имеет следующий вид:
ROE = TB * IB * OM * AT * LR
где TB - налоговое бремя (чистая прибыль / прибыль до уплаты
налогов);- процентное бремя (прибыль до уплаты налогов / прибыль до уплаты
процентов и налогов);- операционная рентабельность (прибыль до уплаты процентов
и налогов / чистый объем продаж) или рентабельность продаж;- оборачиваемость
активов (чистый объем продаж / актив);- коэффициент финансового рычага (актив /
акционерный капитал).
Произведем расчет в сводной таблице 26.
Таблица 26. Анализ динамики доходности акционерного капитала
АПМК ОАО «Марспецмонтаж» в 2009-2011 гг.
|
Показатели (коэффициенты)
|
2009 г.
|
2010 г.
|
2011 г.
|
Отклонение 2010 г. от 2009 г.
|
Отклонение 2010 г. от 2009 г.
|
|
Налоговое бремя
|
0,6957
|
0,7119
|
0,6401
|
0,0162
|
-0,0718
|
|
Процентное бремя
|
0,7232
|
1,0900
|
0,8036
|
0,3668
|
-0,2864
|
|
Операционная рентабельность
|
0,0585
|
0,0398
|
0,0152
|
-0,0187
|
-0,0246
|
|
Оборачиваемость активов
|
1,2985
|
1,2611
|
1,6666
|
-0,0374
|
0,4055
|
|
Коэффициент финансового рычага
|
2,9724
|
3,2262
|
2,7376
|
0,2538
|
-0,4886
|
|
Коэффициент доходности акционерного капитала
|
0,1136
|
0,1258
|
0,0357
|
0,0121
|
-0,0901
|
Как видно из данных таблицы 26 за 2011 г. по всем
показателям, за исключением оборачиваемости активов, наблюдалось снижение
значений коэффициентов. В 2010 году ОАО «Марспецмонтаж» не имела долгов или, по
крайней мере, не платила процентов за кредиты, так как процентное бремя равно
1. Вследствие этого операционная рентабельность уменьшилась на 2%, а
оборачиваемость активов - на 41%. В 2011 году 80% операционной прибыли была
направлена на уплату процентов. В результате доходность акционерного капитала
компании снизилась более чем в два раза (с 11% до 3,6%).
На основе проведенного анализа финансового состояния можно
предложить следующие мероприятия по уменьшению финансовых рисков (табл. 27).
Из данных таблицы 27 следует, что предприятию для уменьшения
финансовых рисков необходимо снизить период оборачиваемости оборотных активов
на 6 дней, период оборота готовой продукции на 0,07 оборота и установить
контроль за сроками образования дебиторской задолженности, который должен быть
снижен на 6 дней.
Реализация выше перечисленных мероприятий, позволит улучшить
управление финансовыми рисками предприятия и повысить общую эффективность
производства.
Таблица 27. Мероприятия по улучшению управления финансовыми
рисками в прогнозном периоде
|
Мероприятия по улучшению управления финансами
предприятия
|
2011 г.
|
Прогнозный год
|
Отклонение
|
|
Снизить период оборота оборотных активов, дни
|
191,41
|
185,57
|
-5,84
|
|
Снизить период оборота готовой продукции, дни
|
1,17
|
1,1
|
-0,07
|
|
Установить контроль за сроками образования
дебиторской задолженности, дни
|
128,70
|
122,75
|
-5,95
|
Эффективность использования оборотных средств заключается не только
в ускорении их оборачиваемости, но и в снижении себестоимости продукции за счет
экономии натурально-вещественных элементов оборотных производительных фондов и
издержек обращения. Поскольку обобщающими показателями эффективности работы
организаций промышленности являются величина прибыли и уровень общей
рентабельности, следует определить влияние использования оборотных средств на
названные показатели.
Заключение
В мире уже давно пришли к выводу, что единственная цель
деятельности компании, которая позволяет примирить и согласовать все остальные
частные цели функционирования, это рост стоимости компании. В России уже стали
появляться компании, для которых ориентация на рост стоимости бизнеса из
разряда теоретических изысков из западных учебников перешла в сферу реальной
практической работы
Сейчас уже не секрет, что к переходу к философии бизнеса,
построенной на стоимостном мышлении, готовы сегодня многие. Ведь большинство
предприятий уже сталкивались с оценкой элементов имущественного комплекса хотя
бы в рамках до недавнего времени обязательной переоценки активов. А именно
оценка, но только бизнеса, служит первым шагом к созданию системы управления
стоимостью компании.
Не будет ошибкой утверждение, что предприятие стоит столько,
сколько стоят его активы. Актив является формируемым ресурсом за счет
привлечения капитала в экономику предприятия, например, инвестиционные проекты,
такие как капитальное строительство, модернизация, реконструкция и ремонтные
программы в целом.
Некоторые свойства активов интересны для уровня финансового
управления и принятия оптимальных решений руководством в соответствии с
текущими и стратегическими целями. Для разграничения ответственности и
достижения поставленных целей необходимо выстроить эффективную схему
управления, на основе лучших практик.
Реализация системы управления активами организации
предполагает, что целью и критерием эффективности деятельности является
максимализация рыночной стоимости собственного капитала, т.е. «цены»
предприятия. Для этого нужно обеспечить интеграцию разрабатываемой системы с
системой бюджетирования, финансового анализа, бухгалтерского и управленческого
учета. Постановка замкнутого контура управления стоимостью компании позволит
обоснованно принимать решения о:
- необходимости изменений в составе активов
компании, включая неоперационные (избыточные), социальные и финансовые;
- целесообразности участия в капитале других
организаций;
- эффективности существующих бизнесов
компании и целесообразности открытия новых - линий;
- характере динамики стоимости имущества и
организации в целом с учетом поставленных стратегических и оперативных целей
управления, а также многих других задач.
Информация о финансовом состоянии предприятия, содержащаяся в
его балансе, дает достаточно основательную базу для определения конкретных мер
по управлению финансами предприятия.
Проведенный анализ финансового состояния предприятия показал,
что по всем показателям финансовой устойчивости предприятие имеет очень высокую
вероятность банкротства.
На конец отчетного года оборотные средства составили 395167
тыс. руб., доля оборотных средств в имуществе предприятия составила 88,6%, что
свидетельствует о том, что структура активов является мобильной и способствует
ускорению оборачиваемости средств предприятия. Для Аленкинской ПМК величина
запасов в общем объеме оборотных активов составляет 30,4%, что выше нормы.
Как негативный момент необходимо отметить полученные значения
коэффициента соотношения заемного капитала к собственному. Это свидетельствует
о большом объеме заимствования средств, и о рискованности ситуации. Высокий
уровень данного коэффициента отражает потенциальную опасность возникновения у
предприятия дефицита денежных средств.
Также наблюдается снижение рентабельности активов (до 1,93%),
рентабельности собственного капитала - до 4,9% и рентабельности заемного
капитала - до 273,8%. Это свидетельствует о неэффективном использовании
различных источников средств организацией.
Сложность оценки финансового состояния предприятия состоит в
том, что Филиал составляет неоконченный баланс, только для ОАО «Марспецмонтаж»
т.е. она не представляет финансовую и бухгалтерскую отчетность работникам
налоговой инспекции. ОАО «Марспецмонтаж» составляет завершенный баланс с учетом
деятельности всех филиалов и отчитывается перед налоговой инспекцией.
По итогам проведенного анализа предлагаются следующие
рекомендации:
- в целях улучшения финансового состояния на
предприятии необходимо предусмотреть увеличение скорости поступления денежных
средств, для выполнения этого мероприятия необходимо не допускать появления
просроченной дебиторской задолженности, добиваться своевременного погашения
текущей дебиторской задолженности и получения предоплат, авансов от подрядчиков
и поставщиков. Особое внимание следует обратить на оценку состояния внутреннего
контроля за погашением долгов дебиторами в соответствии с установленными
каждому из них сроками.;
- организации необходимо не допускать
авансовых платежей или сократить их до минимума, что достигается путем
исключения условия предоплаты в заключаемых договорах и выполнение подрядных
работ;
- для оптимального использования имеющихся
на предприятии ресурсов, которое позволит увеличить скорость оборачиваемости
оборотных средств, необходимо уменьшать остатки запасов на складах, закупать
только необходимые и в нужном количестве, так как денежные средства с течением
времени обесцениваются.
Причины низкой платежеспособности:
- недостаточные показатели оборачиваемости активов,
особенно дебиторской задолженности;
- небольшая величина денежных средств,
приведшая к критическим показателям абсолютной и быстрой ликвидности и снижению
финансовой устойчивости. Расчет операционного и финансового цикла показал, что
на предприятии очень длинный операционный цикл - 335 дней.
В завершении можно сказать, что оценка управления активами
предприятия является эффективным инструментом финансового менеджмента и должна
являться одной из функций финансовой службы предприятия.
При таком подходе к управлению достигается разрешение
классических противоречий задач менеджмента, что обеспечивает выживаемость и
высокую конкурентоспособность организации. Практически воздействуя путем
принятия управленческих решений на принятие стратегий использования активов
можно добиться значительного улучшения их использования.
Библиографический
список
1.
Гражданский
кодекс Российской Федерации, Части первая и вторая (с алфавитно-предметным
указателем). - М.: ИНФРА-М-НОРМА, 2007.-560 с.
2.
Налоговый
кодекс Российской Федерации. Часть 1, Часть 2 РФ - М.:Юрайт, 2007.-355 с.
3.
Методические
указания по разработке финансовой политики предприятия: Приказ Министерства
экономики Российской Федерации №118 от 1 октября 1997 г. // Экономика и жизнь.
-1997. - №38. - С. 24.
4.
Методические
указания по проведению анализа финансового состояния предприятия: Приказ ФСФО
РФ №16 от 23 января 2001 г. // Библиотечка Российской газеты. - 2001. - №2, 3.
- С. 7-10.
5.
Методические
положения по оценке финансового состояния предприятий и установлению
неудовлетворительной структуры баланса от 12 августа 1994 г. №31-Р //
Библиотечка Российской газеты. - 1994. - №8, 9. - С. 16.
6.
Абрютина,
М.С. Анализ финансово-экономической деятельности предприятия:
Учебно-практическое пособие/ М.С. Абрютина, А.В. Грачев, 2-е изд., испр. - М.:
«Дело и Сервис», 2000. - С. 112.
7.
Баканов,
М.Б. Экономический анализ // М.Б. Баканов, А.Д. Шеремет. - М.: Финансы и
статистика, 2007. - 423 с.
8.
Балабанов,
И.Т. Основы финансового менеджмента: учебное пособие/ И.Т. Балабанов. - М.:
Финансы и статистика, 2007. - 348 с.
9.
Балабанов,
И.Т. Основы финансового менеджмента. Как управлять капиталом?/ И.Т. Балабанов -
2-е. изд. - М.: Финансы и статистика, 2008. - 384 с.
10.Балабанов, И.Т. Анализ и планирование финансов хозяйствующего
субъекта./ И.Т. Балабанов - М.: Финансы и статистика, 2009. - 243 с.
11.Бланк, И.А. Финансовый менеджмент / И.А. Бланк. - Киев: изд-во
«Ника-Центр», 2004. - 656 с.
12.Бочаров, В.В. Финансовый анализ / В.В. Бочаров. - СПб: Питер,
2007. - 356 с.
13.Бухгалтерский учет: учеб. для вузов / под ред. проф. Ю.А. Бабаева.
- М.: ЮНИТИ-ДАНА, 2010. - 476 с.
14.Волчков, С.А. Оценка финансового состояния предприятия / С.А.
Волчков // Методы менеджмента качества. - 2007. - №3. - С. 11 - 15.
15.Выборова, Е.Н. Диагностика финансовой устойчивости субъектов
хозяйствования / Б.Н. Выборова // Аудитор. - 2003. - №12. С. 64-68.
16.Генералова, Н.В. МСФО (IFRS) 1 «Первое применение Международных стандартов
финансовой отчетности» / Н.В. Генералова // Бухгалтерский учет. - 2010. - №3. -
С. 49-59
17.Графов, А.В. Оценка финансово-экономического состояния предприятия
/ А.В. Графов // Финансы. - 2003. - №7. - С. 23-26.
18.Грибов, В.Д., Экономика организации. Учебное пособие / В.Д.
Грибов, В.П. Грузинов, В.А. Кузьменко. - М.: КноРус, 2008. - 416 с.
19.Грузинов, В.П. Экономика предприятия. - М.:ЮНИТИ, 2005. - 336 с.
20.Донцова, Л.В. Анализ финансовой отчетности: учеб. / Л.В. Донцова,
Н.А. Никифорова. - М.: Дело и сервис, 2007. - 368 с.
21.Ефимова, О.В. Анализ оборотных активов организации /О.В. Ефимова
// Бухгалтерский учет. - 2008. - №10. - С. 47-53.
22.Зуб, А.Т. Стратегический менеджмент: теория и практика: учеб.
пособие для вузов / А.Т. Зуб. - М.: Аспект Пресс, 2006. - 415 с.
23.Каморжанова, Н.А. Бухгалтерский, финансовый учет. / Н.А.
Каморжанова, И.В. Карташова, М.В. Тимофеева. - 2-е изд., М., 2003. - 464 с.
24.Киселева, И.А. Основные средства до и во время кризиса / И.А.
Киселева // Консультант бухгалтера. - 2009. - №2. - С. 29-38
25.Ковалев, В.В. Анализ хозяйственной деятельности предприятия: учеб.
/ В.В. Ковалев, О.Н. Волкова. - М.: Проспект, 2006. - 421 с.
26.Ковалев, В.В. Финансовый анализ: управление капиталом, выбор
инвестиций, анализ отчетности /В.В. Ковалев. - М.: Финансы и статистика, 2005.
- 356 с.
27.Ковалев, В.В. Как читать баланс./ В.В. Ковалев, В.В. Патров - 5-е
изд., перераб. и доп. - М.: Финансы и статистика, 2006. - 672 с.
28.Ковалева, А.М. Финансы фирмы: учебник./ А.М. Ковалева, М.Г.
Лапуста, Л.Г. Скамай. - 4-е изд., испр. и доп. - М.: ИНФРА-М, 2009. - 522 с.
29.Коновалова, И.Р. Учет убытков от продажи основных средств / И.Р.
Коновалова // Бухгалтерский учет. - 2010. - №11. - С. 16-19
30.Кочинев, Ю.Ю. Аудит. / Ю.Ю. Кочинев 2-е изд. - СПб.: Питер, 2011.
- 304 с.
31.Логинова, Н.В. Бухгалтерская отчетность организации: учеб. пособие
/ Н.В. Логинова, А.Л. Моторин, Т.И. Ушакова. - Й-Ола, 2004. - 322 с.
32.Любушин, Н.П. Анализ финансово-экономической деятельности
предприятия: учеб. пособие для вузов / Н.П. Любупшин, В.Б. Лещева, В.П.
Дьякова; под ред. НЛ. Любушина. - М.: ЮНИТИ-ДАНА. 2007. -471 с.
33.Малявкина, Л.И. Учет основных средств при упрощенной системе
налогообложения / Л.И. Малявкина // Бухгалтерский учет. - 2010. - №24. - С.
14-23.
34.Минаков, И.А. Экономика отраслей АПК / И.А. Минаков, Н.И. Куликов,
О.В. Соколов. - М.: КолосС, 2004. - 464 с.
35.Овсийчук, М.Ф. Финансовый менеджмент: методы инвестирования
капитала. / М.Ф. овсийчук, Л.Б. Сидельников - М.: Юрайт, 2004 - 180 с.
36.Основные средства. Бухгалтерский и налоговый учет / под ред. Ю.Е.
Коротковой. - М.: ГроссМедиа, 2011. - 240 с.
37.Палий, В.Ф. Финансовый учет./ В.Ф. Палий, В.В. Палий. Часть 1,2,
М., 2003.
38.Предприятие: стратегия, структура, положения об отделах и службах,
должностные инструкции. Издательство «Экономика», М., 2004.
39.Савицкая, Г.В. Анализ хозяйственной деятельности предприятия /
Г.В. Савицкая, 6-е изд./ Минск: ООО «Новое знание», 2001.
40.Соколов, П.А. Учет незавершенного строительства / П.А. Соколов //
Бухгалтерский учет. - 2009. - №24. - С. 37-41
41.Стоянова Е.С., Быков Е.В., Бланк А.И. Управление оборотным
капиталом. - М.: Изд-во «Перспектива», 2008. - 128 с.
42.Пестолов СМ. Экономический анализ деятельности предприятий:
учебное пособие для вузов/ СМ. Пестолов. - М.: Академический проект, 2007. -
572 с.
43.Финансы предприятий: учебное пособие / В.А. Береславская, В.Е.
Костромин. - Йошкар-Ола: Марийский государственный технический университет,
2007. - 112 с.
44.Финансовый менеджмент: теория и практика. Учебник / Под ред. Е.С
Стояновой. - М.: Перспектива, 2005. - 656 с.
45.Финансы предприятий: Учеб. пособ. /Под ред. Бородиной - М.: Банки
и биржи, ЮНИТИ, 2009 - 208 с.
46.Финансовый менеджмент. Учебное пособие / Под ред. Е.И. Шохина. -
М.: ИД ФБК-Пресс, 2006. - 408 с.
47.Чурилов С.В. Анализ собственного оборотного капитала
/Бухгалтерский учет. - 2009. - №11. - С. 76-78
48.Шеремет А.Д. Методика финансового анализа / А.Д. Шеремет, Е.В.
Негашев. - М.: ИНФРА-М, 2005. - 326 с.
49.Шеремет А.Д. Методика финансового анализа / А.Д. Шеремет, Р.С
Сайфулин. - М.: ИНФРА - М, 2007. - 420 с.
50.Шилкин, С. Что делать в нестандартных ситуациях в амортизацией основных
средств / С. Шилкин // Главбух. - 2009. - №16. - С. 40-44