Система и методы измерений в метрологии

  • Вид работы:
    Ответы на вопросы
  • Предмет:
    Другое
  • Язык:
    Русский
    ,
    Формат файла:
    MS Word
    493,28 Кб
  • Опубликовано:
    2012-06-13
Вы можете узнать стоимость помощи в написании студенческой работы.
Помощь в написании работы, которую точно примут!

Система и методы измерений в метрологии

1.      Метрология и метрологическое обеспечение

Метрология - наука об измерениях, методах и средствах обеспечения их единства (метрон - мера, логос - учение).

Метрологическое обеспечение - это комплекс научный, правовых, технических и организационных мер, обеспечивающих единство измерений в России, и представляет собой, единую систему измерений.

Метрологическое обеспечение состоит из Научной основы, Правовой основы, Технической основы и Организационной основы.

Научная основа - установление единой системы единиц, разработка новых методов измерений, разработка новых измерительных средств, оценка точности, достоверности измерений, обработка результатов измерений. Составной частью метрологии как науки, является теория погрешностей.

Правовая основа - законодательная база, которая закрепляет основные положения единства измерений в России с помощью законов.

Техническая основа - технические средства измерений, эталоны единиц физических величин, нормативно технические документы по правилам использования технических средств, по методам измерений.

Организационная основа - это порядок организации метрологической службы страны. В эту службу входит сеть государственных учреждений, которые координируют работу метрологических служб предприятий.

2.      Правовая база метрологии

По метрологии высшим документом является закон «Об обеспечении единства измерений» 1993 г.

Основной принцип: единство измерений (единая система); единые методики измерений (есть реестр приборов); СИ

В законе прописана структура метрологической службы России.

Государственный контроль и надзор - что и как контролировать.

Жёстко контролируются: оборонные предприятия, торговля, геодезия и т.д.

Стальные предприятия контролируются на добровольных условиях.

Также используются международные документы: ИСО

До 1993 г. использовались ГОСТы.

3.      Основные сведения о физических величинах

Любая величина может быть измерена или оценена.

Измеряемая - это когда есть реальная единица измерения. Оцениваемая величина измеряется в условных единицах, т.е. единицы не имеют физической основы (баллы, рейтинг, и т.п.).

Сама физическая величина имеет количественную и качественную стороны. Качественная сторона - это род величины. Количественная - её значение (5 ампер: ампер - род; 5 - значение). Значение может быть истинное, действительное и измеренное.

Истинное - это некоторое идеальное значение физической величины реально существующее, но которое человек не знает и не узнает.

Действительное - это значение, найденное экспериментально с наивысшей точностью (максимально приближено к истинному значению; эталоны имеют действительное значение, самые точные)

Измеренное - это значение, полученное при измерении объекта.

Единица физической величины - это фиксированное значение физической величины, которому присвоено числовое значение, единица. (условно придуманное людьми из жизненной практики)

4.      Система международных единиц (СИ 1960 г.)

Основные единицы - характеризуют не зависимые друг от друга величины (7 шт.): длина (метр), масса (килограмм), время (секунда), сила электрического тока (ампер), температура (кельвин), количество (моль), сила света (кандела - кд).

Дополнительные единицы (так же не зависимы, но не имеют физической сущности): плоский угол (радиан - рад), телесный угол (стерадиан - ср).

Производные единицы (могут быть получены из основных - 33 единицы): частота (герц), энергия (джоуль), сила (ньютон), мощность (ватт), кол-во электричества (кулон), напряжение (вольт), электрическая ёмкость (фарада), электрическое сопротивление (Ом), электрическая проводимость (сименс), магнитная индукция (тесла), магнитный поток (вебер), индуктивность (генри).

Кратные и дольные единицы. Кратные получаются умножением на 10n, а дольные получаются делением на 10n, где n - целое число. К единице делают приставку (в +18 и м -18): 101 - декада (да), 102 - гекта (г), 103 - кило (к), 106 - мега (М), 109 - гига (Г), 1012 - тера (Т); 10-1 - децы (д), 10-2 - санти (с), 10-3 - мили (м), 10-6 - микро (мк), 10-9 - нано (н), 10-12 - пика (п)

5.      Эталоны единиц физической величины

Эталон - это средство измерений, обеспечивающее хранение и воспроизведение единиц физической величины.

Первичные:

МЭ - международный эталон, имеет самую высокую точность на Земле, международный эталон принимается международной конференцией по мерам и весам.

ГЭ - государственный эталон, наиболее точный в государстве, принимается постановлением правительства. Нельзя вывозить и внутри страны тоже не перемещается.

Вторичные:

Эталон Свидетель - для проверки сохранности и неизменности государственного эталона (регулярно сверяются, точно такой же), в случае неисправности государственного эталона, эталон свидетель становиться государственным эталоном или выполняет его функции.

Эталон Копия - этот эталон необходим для передачи единицы физической величины от государственного эталона рабочим эталонам.

Эталон Сравнение - используется для сравнения эталонов (сравнить международный эталон с государственным).

Рабочие:

Рабочие эталоны используются в метрологических службах для поверки измерительных средств.

Iр - наивысшая точность. II - высокая точность. III - средняя точность. IV - низкая точность.

6.      Классификация видов измерений

По способу получения результата:

прямое измерение - результат отсчитывается непосредственно по показанию прибора (95% измерений)

косвенное измерение - результат измерения является функцией от результата измерения от прямых измерений.

совокупные измерения - измерения нескольких одноимённых величин в различных сочетаниях, результат получают путём решения системы уравнений.

совместные измерения - измерения нескольких разноимённых величин в разны условиях, результат получают решением системы уравнений.

По применяемому методу измерений:

непосредственной оценки (измеряемая величина подаётся на чувствительный элемент который сам даёт показания).

метод сравнения (нулевой метод, дифференциальный метод, метод замещения)

По связи с объектом:

Контактный - когда чувствительный элемент прибора контактирует с объектом исследования.

Бесконтактный - нет непосредственного контакта, а измеряемая информация передаётся косвенным методом.

Дистанционный - как контактный, так и бесконтактный метод, но чувствительный элемент и сам прибор находиться на расстоянии друг от друга. Используется в измерительных системах, где необходимо получение большого количества информации.

По точности:

Технические - применяются в производственных циклах (рабочие измерения).

Прецизионные - измерения при научных исследованиях (при получении констант), измерения с высокой точностью, сложные методики.

Контрольно поверочные - измерения в метрологических лабораториях с использованием эталонов, очень высокая точность, отработанные методики.

По числу измерений:

Однократные, многократные (в рабочих условиях не производят).

По условиям измерений:

Равноточные - это измерения, которые проводятся одинаковых условиях (одна и та же температура, прибор, оператор).

Неравноточные - в различных условиях.

По характеру изменения во времени измеряемой величины:

Статические - измеряемая величина постоянна или очень медленно изменяется.

Динамические - измеряемая величина изменяется:

Детерминированные и случайные величины. Детерминированная величина ведёт себя по определённому закону.

По виду поставляемой информации:

Аналоговые цифровые.

7.      Методы измерений

Непосредственной оценки (измеряемая величина подаётся на чувствительный элемент который сам даёт показания). Пример: электромеханические стрелочные приборы.

Достоинства: простота. Недостатки: низкая точность.

метод сравнения (нулевой метод, дифференциальный метод, метод замещения)

Нулевой метод - действие измеряемой величины уравновешивается действием эталонной величины.


Достоинства: высокая точность. Недостатки: большое количество эталонных величин.

Дифференциальный метод - получают разность между измеряемой величиной и эталонной, после чего измеряют эту разность.


Метод замещения - действие измеряемой величины замещают действием эталонной величины (последовательно). Начал первым разрабатывать Менделеев.

8.      Средства измерений. Их классификация

Средство измерений - это техническое устройство, предназначенное для измерений, имеющее нормированную метрологическую характеристику, воспроизводящее и хранящее единицу физической величины, размер которой принимается неизменным в течении известного интервала времени.

По метрологическому назначению:

рабочие (для производственных, научных измерений и т.д.).

метрологические (для проведения поверочных и калибровочных работ).

По конструктивному исполнению:

Меры - это средства измерений предназначенные для хранения и воспроизведения размера физической величины (гири, эталонный источник напряжения). Меры однозначные и многозначные (гиря - однозначная; линейка - многозначная).

Измерительные преобразователи - это приборы, предназначенные для преобразования измеряемой величины в сигнал удобный для передачи, хранения, обработки и восприятия наблюдателя, могут выполняться как самостоятельные приборы (датчики), либо как встраиваемые в измерительный прибор.

Измерительные приборы - это средство измерения, предназначенное для получения значения измеряемой величины в форме доступной для восприятия оператором.

Измерительные системы - это совокупность средств измерения и вычислительных средств объединённых в единую систему.

По виду измеряемых величин поделены на группы, которые обозначаются большими буквами русского алфавита:

А - амперметр; В - вольтметр; Б - источники питания; Г - генераторы; М - измерители мощности; С - осциллографы; Ч - частотомеры.

ХХ-ххх первая Х - буква, вторая Х - вид прибора по функции (1-универсальный), хххх - номер модели.

9.       Метрологические характеристики средств измерений

Метрологическая характеристика - это одно или несколько свойств измерительного средства влияющих на точность измерений. Диапазоны измерений. Метрологические характеристики нормируют, т.е. устанавливают их допустимые значения. Метрологические характеристики могут быть индивидуальными или типовыми. Индивидуальные устанавливаются на конкретный прибор (уникальный), а типовые характеристики указываются на для классов приборов.

.        Погрешность измерительного средства.

.        Диапазон показаний и диапазон измерений (показаний - вся шкала, измерений - часть шкалы, где погрешность не превышает допустимую).

.        Пределы измерений - это наибольшее и наименьшее значение диапазона измерений.

.        Градировочная характеристика - это зависимость изменения показания от изменения измеряемой величины.

.        Чувствительность - это отношение изменения показания к изменению входного сигнала.

.        Разрешающая способность - это минимальное изменение измеряемой величины, которое различимо по показанию прибора.

.        Быстродействие - это число измерений в единицу времени.

.        Область рабочих частот.

.        Входное или внутреннее сопротивление прибора, входная ёмкость, индуктивность.

.        Гистерезис показаний.

Класс точности может задаваться в форме предела абсолютной, относительной, или приведённой погрешности. Аддитивная погрешность (для стрелочных приборов), то есть класс точности может задаваться величиной а или приведённой погрешностью

ɣ=а/ XN.

Аддитивная + мультипликативная

∆=a+bx δ=±[c+d(Xk/X-1)]

класс точности - c/d (для цифровых приборов). Таблица погрешностей (для уникальных приборов).

 

.        Количественные оценки погрешности

По форме количественного выражения погрешности:

Абсолютная погрешность - это разность между измеренным значением и истинным значением.

∆=X-Xи (в тех же единицах)

Относительная погрешность

δ= ∆/ Xи *100%

δ= ∆/ Xи *100%≈∆/ X *100%

Мера точности:

M=1/ δ

при Х→0 δ→∞ не можем использовать в начале шкалы.

Приведённая погрешность

ɣ=∆/ XN *100% XN-нормированное

это некоторое условно принятое постоянное значение для данного измерения. Для стрелочных приборов максимальное значение шкалы. Выбор характеристики зависит от прибора измерения.

11.    Классификация погрешностей

По форме количественного выражения погрешности:

Абсолютная.

Относительная.

Приведённая.

По характеру проявления:

Систематические - остаётся постоянной или закономерно изменяется при многократных измерениях.

Случайные - эти погрешности изменяются случайным образом при многократных измерениях.

Грубые - это погрешности, которые возникают из-за ошибок оператора или не учитываются внешние воздействия на прибор.

Методические - следствие не совершенства метода измерений.

Инструментальные - возникает из-за не совершенства прибора измерений, а так же из-за воздействия на него внешних факторов.

Субъективные - погрешности вызванные ошибкой оператора.

По характеру поведения измеряемой величины:

Статические, если измеряемая величина постоянна или медленно изменяется.

Динамические.

По условиям эксплуатации:

Основная - при нормальных условиях эксплуатации прибора.

Дополнительная - при эксплуатации вне нормальных условиях.

12.    Систематические погрешности

Прогрессивная погрешность - погрешность, которая либо возрастает, либо убывает по какому-то закону. Пример: прибор работает от батареи, по мере разрядки батареи.

Периодические систематические погрешности, обычно возникают от шкалы или времени. Пример: цена деления изменяется по периодическому закону из-за смешения центра стрелочного прибора; измерения в течение суток, в зависимости от температуры будет меняться погрешность.

Причины возникновения: погрешность средств измерений из-за неточности калибровочных приборов, старения элементов, стабильные внешние воздействия.

Исключение систематических погрешностей (можно исключить в большинстве случаев).

.        Устранение источников систематической погрешности до начала измерений. Уменьшить инструментальную погрешность: провести калибровку прибора, подстройку, прогреть прибор (если необходимо). Исключить влияние внешних факторов(температура, влажность, электромагнитные помехи). Уменьшить методическую погрешность. Уменьшить влияние субъективного фактора.

.        Введение поправок к результатам измерений.

.        Способ замещения.

.        Способ компенсации погрешности по закону. Измерения проводят дважды, первый раз когда погрешность имеет один знак, а второй когда погрешность имеет другой знак.

X=(X1++X2-)/2

.        Статистический метод.

13.    Случайные погрешности. Законы распределения случайных погрешностей

Причины: инструментальная погрешность вызвана нестабильной работой элементов, шумами, помехами.

Для оценки случайных погрешностей используется аппарат математической статистики. Случайная величина характеризуется законом распределения. Этот закон можно задавать таблицей.

Х1

Х2

Х3

Х4

……………..

Хn

p1

p2

p3

p4

……………..

pn


В виде графика:

В виде формул:

Интегральная форма

F(x)=P(x<X)

Дифференциальная форма

P(x)=F’(x).

Дифференциальный закон так же называют функцией плотности случайной величины.

Нормальный закон распределения.

Погрешность измерения обычно подчиняется нормальному закону распределения случайной величины (закон Гаусса). Погрешности могут принимать непрерывный ряд значений от - до +. Большие погрешности появляются реже, чем малые. Погрешности противоположных знаков появляются примерно с одинаковой вероятностью. С вер. 0.997 истинное значение.


Равномерный закон. Погрешности дискретизации и квантования.

Треугольный закон. Там где применяется цифровое интегрирование.

14.   
Точечные оценки и доверительная вероятность случайных погрешностей

Реально мы имеем n измерений. Точечная оценка мат ожидания - среднее арифметическое


Оценка дисперсии - несмещённая точечная оценка дисперсии


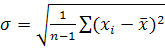
Оценка среднеквадратичного отклонения


Интервал значений случайных величин внутри которого с заданной вероятностью находиться истинное значение измеряемой величины называется доверительным интервалом, а соответствующая вероятность доверительной вероятностью.

Уровень значимости q=1-pд 4 градации доверительной вероятности

0.9

0.95

0.975

0.99

q

0.1

0.05

0.025

0.01


.9 - для грубых оценок (при оценочных расчётах)

.95 - для технических расчётов

.975 - для точных расчётов

.99     - для особо ответственных расчётов, где ошибка не допустима.

15.    
Статистические методы исключения грубых промахов

Выдвигается нулевая гипотеза, что сомнительный результат принадлежит к данной совокупности измерений.

Пользуясь статистическими критериями, опровергают нулевую гипотезу, если доказывают, что гипотеза не состоятельна, то результат отбрасывают. Все критерии можно поделить на 2 группы:

А) Критерий, который позволяет отбросить результат, резко отличающийся от среднего арифметического. (Гребс, Шарлье, Шовене)

 Z(q,n)=f(q,n)

Если KГ> Z(q,n) то отбрасываем.


Б) Критерий, который позволяет отбросить результат, резко отличающийся от соседних результатов.

Критерий Диксона

К’д=(х21)/(хn1) К’’д=(хnn-1)/(хn1) Kд> Z(q,n)


16.  
Статистические методы исключения систематических погрешностей


Критерий Аббе.

1. Находим оценку дисперсии


2.   Находим сумму квадратов последовательных разностей

 

3.   Находим критерий Аббе A=Q/D находим теоретическое значение A(q,n)

4.       Сравниваем, если A(q,n)>A то есть систематическая ошибка

Для выделения тренда используют методику наименьших квадратов.


17.     Методика оценки погрешности при прямых измерениях с однократным наблюдением

Для оценки точности измерений при однократном наблюдении необходимо иметь априорную информацию: Об измерительном приборе. О методе измерений. О данном исследователе.

То есть мы должны знать погрешности: методическую, инструментальную (основная + дополнительная), субъективную. (суммы погрешностей)

Методика 1. Расчёт погрешности на основе допустимых предельных погрешностей. В этой методике нет разбиения погрешности на систематическую и случайную. В основе методики заключён принцип наихудшего результата, когда погрешность носит систематический характер и имеет одинаковый знак. При этой методике общая погрешность равна.

∆=|∆м|+|∆и|+|∆с| X±∆

Данная методика даёт завышенный результат, но достаточно надёжный, так как с вероятностью близкой к 1 можно утверждать, что истинное значение будет находиться в заданном интервале.

Методика 2. Расчёт погрешности с учётом систематических и случайных предельных погрешностей. То есть известно

∆=|∆сист|+|∆сл|


K - зависит от уровня значимости(q) и числа погрешностей(m) (от 0.9 до 1.4)

Если ∆сист/∆сл<0.8 то ∆=∆сл.

Если ∆сист/∆сл>8 то ∆=∆сист.

Если 0.8≤ ∆сист/∆сл≤8 то ∆=K|∆сл+∆сист|

K - некоторый коэффициент так же близкий к единице зависит от уровня значимости и от числа сумм погрешностей K(q,m,n). ∆ по 2 методу меньше чем по 1.

18.     Методика оценки погрешности при прямых измерениях с многократными наблюдениями

 

1.   Исключают из результата измерений известную систематическую погрешность, в результате получают исправленный результат.

2.       Исключают грубые погрешности (т.е. часть значений отбрасывается)

.        Определим среднее арифметическое (либо мат ожидание)

 

4.   Определяем средне квадратичное отклонение


5.   Определяем принадлежность результата измерений нормальному закону (используют критерий Пирсона).

6.       Если распределение подчиняется нормальному закону, то доверительный интервал определяется по формуле

 tp - коэффициент Стьюдента

сл=∆r

7. Если есть не исключённая систематическая составляющая, то применяют тоже алгоритм что и для однократного наблюдения.

19.   Правила округления результатов измерений

Погрешность указывается 2 значащими цифрами, если первая цифра 1 или 2, либо одной цифрой. Результат округляется до того же знака что и погрешность.


20.     Измерение напряжения и силы тока. Измеряемые параметры

Напряжение может быть постоянным и переменным. Электрический ток так же постоянный и переменный. Так же измерение сопротивлений, ёмкостей, индуктивности и др. Для этого применяют комбинированные приборы - тестеры и цифровые приборы - универсальные вольт метры или мультиметры.

Измеряемые параметры напряжения. Измерение напряжения наиболее частая процедура по следующим причинам: напряжение наиболее полно характеризует режимы работы электрической схемы; при измерении напряжения нет необходимости разрывать электрическую цепь.

При измерении постоянного напряжения прибор указывает на его действительное значение.

При измерении переменного напряжения могут быть получены различные характеристики (значения).

1.   Амплитудная характеристика. Um

2.       Среднее значение напряжения.


3.   Средневыпрямленное


4.   Среднеквадратичное значение (или действующее)


Коэффициент амплитуды Ka=Um/U=1.41 (для переменного, синус)

Коэффициент формы Kф=U/Uср.в=1.11(для переменного, синус)

21.     Электромеханические измерительные системы

Магнитоэлектрические - высокая чувствительность и достаточно высокая точность. Линейная шкала. (постоянный магнит и катушка, к катушке стрелка с возвратным механизмом) Недостатки: может работать только с постоянным током. Используется в тестерах.

α=Kмэ Iх

Электромагнитные (ферримагнитный сердечник втягивается в катушку, к сердечнику стрелка с возвратным механизмом). Достоинства: Не боится перегрузок, устойчив к помехам, работает с переменным током. Недостатки: низкая точность, низкая чувствительность.

α=Kэм2

Электродинамические (одна катушка втягивается в другую, одна катушка закреплена, а другая связана со стрелкой и возвратным механизмом, по одной из катушек течёт эталонный ток) Может использоваться как фазометр, измеритель мощности и работы.

α=Kэд Iх1 Iх2cosφ

Электростатические. (две пластины напротив друг друга, стремятся занять положение точно друг против друга, одна пластина закреплена, к другой прикреплена стрелка с возвратным механизмом) Недостатки: не высокая точность. Достоинства: работает на СВЧ (остальные примерно до 10 кГц)

α=Kэc2

22.     Электронные вольтметры

Аналоговые электронные вольтметры.

Аналоговые электронные вольтметры строятся на основе электронного усилителя и отсчетного устройства на базе стрелочного устройства. Достоинством данных приборов является высокое входное сопротивление (сотни мегаом), что существенно уменьшает влияние подключаемого прибора на режим работы исследуемой электрической цепи. Кроме того, электронные вольтметры имеют высокую точность и чувствительность. Электронные аналоговые приборы целесообразно применять при измерениях малых значений токов и напряжений. В настоящее время электронные аналоговые приборы вытесняются электронными цифровыми приборами, которые, как правило, имеют аналогичные метрологические характеристики, но более удобны в применении.

Для постоянного тока:


ВУ - входное устройство. УПТ - усилитель постоянного тока. МЭС - магнитоэлектрическая сис.

Для переменного тока:

УС - усилитель переменного тока. Д - детектор.

Универсальный цифровой вольтметр (Мультиметр)

Измерительным элементом универсального цифрового вольтметра является аналого-цифровой преобразователь постоянного напряжения в цифровой код. Цифровой вольтметр (базовое устройство) дополняют диодным выпрямителем, набором резисторов-шунтов, комбинированным источником постоянного тока и т.д. Эти устройства преобразуют переменное напряжение, ток, сопротивление в постоянное напряжение, которое и измеряется вольтметром.

Цифровые универсальные вольтметры позволяют практически измерять те же электрические величины, что и стрелочные тестеры, но имеют ряд преимуществ:

·        более широкие пределы измерения (например, 1 мкВ-1000 В вместо 0,3-300 В для тестера);

·        большая точность(например, класс точности 0,1% вместо 1-5% для тестера);

·        более удобный способ отображения результата, что сокращает время считывания результата и исключает возможность субъективных ошибок;

·        большое входное сопротивление при измерении напряжения, что уменьшает погрешность согласования.

23.     Назначение и классификация осциллографов

Универсальные осциллографы - позволяют исследовать сигнал с широким диапазонам частот и амплитуд (от доли герца до сотен мега герц; амплитуды от 10 мВ до 1000 В; точность не высока 7-10% - относительная погрешность).

Стробоскопические осциллографы - предназначены для измерения кратковременных повторяющихся сигналов (на частотах до десятков гигагерц). Запоминающие осциллографы - для исследования однократных и редко повторяющихся сигналов.

Специальные осциллографы - имеют обычно дополнительные блоки.

24.     Универсальные осциллографы

 

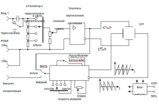
Принцип действия осциллографа заключается в следующем:

Электронная пушка и фокусирующая система создают в электронно-лучевой трубке узкий пучок электронов (луч), движущийся от катода к экрану между отклоняющими пластинами. Если напряжение между парой пластин (вертикально отклоняющих либо горизонтально отклоняющих) равно нулю, электронный луч попадает на центр экрана, создавая на нем светящуюся точку.

При подаче на отклоняющие пластины напряжения электронный луч отклоняется от центра экрана в направлении «от отрицательной - к положительной». Входной сигнал от гнезда «Вход Y» либо через разделительный конденсатор Ср (только переменная составляющая), либо напрямую (постоянная плюс переменная составляющие) поступает на точно откалиброванный частотно-компенсированный делитель напряжения (аттенюатор), имеющий несколько отводов. При помощи переключателя чувствительности по вертикали через плавный регулятор усиления соединяется с входом усилителя вертикального отклонения.

Аттенюатор и переключатель чувствительности предназначены для того, чтобы при помощи одного и того же осциллографа можно было исследовать сигналы с различной амплитудой.

Структурная схема

 

Чувствительностью называется величина напряжения, которую нужно подать на вход, чтобы луч отклонился по вертикали на одно деление. На экране осциллографа имеется сетка, шаг этой сетки составляет одно деление. Шаг сетки может быть поделен на более мелкие доли.

Единица измерения чувствительности В/дел, мВ/дел.

Необходимо помнить, что чувствительность, например, 0,5 В/см БОЛЬШЕ, чем 2 В/см.

Чувствительность 2 В/дел БОЛЬШЕ, чем 20 В/дел.

Усилитель вертикального отклонения усиливает входное напряжение до величины, необходимой для полного отклонения луча на достаточную величину (обычно 2-3 см вверх и вниз от центра экрана).

Если выходное напряжение в какие-то моменты времени оказывается больше допустимого (слишком большая чувствительность установлена переключателем), в усилителе происходят нелинейные искажения сигнала и форма изображения искажена.Чтобы не допускать такого явления, на экране наносятся границы рабочей области.

При работе с осциллографом необходимо следить, чтобы изображение графика не выходило за границы этой области ни вверх, ни вниз.

Генератор развертки предназначен для выбора линейно изменяющегося во времени напряжения, необходимого для отклонения луча по горизонтали.

Разверткой называется горизонтальная составляющая движения луча по экрану с постоянной скоростью (стандартное направление - слева направо).

Для удобства измерения длительности скорость этого движения (скорость развертки) принято характеризовать ОБРАТНОЙ ВЕЛИЧИНОЙ. Т.е. не величиной V=S/t [дел/сек], а обратной величиной 1/V [с/дел] (мс/дел, мкс/дел).

25.   
Виды развёрток и режимы работы развёртки осциллографа (режимы и запуск)

Генератор развертки может работать в двух режимах:

·        автоколебательный режим,

·        ждущий режим.

В автоколебательном режиме луч периодически «пробегает» по экрану не зависимо от того, есть сигнал запуска (т.е. команда «начало движения») или его нет.

Для того чтобы момент начала движения луча каждый раз точно совпадал с выбранной точкой периода входного сигнала, т.е. чтобы изображение сигнала каждый раз повторялось на одном и том же месте экрана, необходима СИНХРОНИЗАЦИЯ генератора развертки, т.е. абсолютно точное совпадение частот (точнее их кратность) входного сигнала и развертки.

Синхронизация может быть ВНУТРЕННЕЙ (т.е. самим входным сигналом), либо ВНЕШНЕЙ, т.е. вспомогательным сигналом (СИНХРОИМПУЛЬСОМ), имеющим ТОЧНО ту же частоту, что и входной сигнал.

Для подключения источника синхроимпульса предусмотрено отдельное гнездо. В ждущем режиме генератор развертки не начнет выработку линейно изменяющегося напряжения до тех пор, пока на него не поступит сигнал «ЗАПУСК».

Сигнал (команда) ЗАПУСК может быть сформирован из самого исследуемого, т.е. входного сигнала. Это ВНУТРЕННИЙ ЗАПУСК. Сигнал запуска может быть подан и от другого источника. Это ВНЕШНИЙ ЗАПУСК.

26.   
Запоминающие осциллографы


Построены на запоминающих электроннолучевых трубках.

Луч пробивает на мишени некую фигуру, которая при подсветке горит ярче и держит рисунок несколько секунд. Подача на коллектор напряжения снова равномерно окрашивает поверхность (окрашенное стекло и процарапать на нём).

Построены на цифровой памяти (с цифровыми элементами).


А - аттенюатор. АЦП - аналогово-цифровой преобразователь. УМП - управление матричной панелью. МП - матричная панель.

27.    Стробоскопические осциллографы

Для увеличения полосы до гигагерц. Узкий синхросигнал - стробирующий сигнал.


СМ - смеситель; Ус - усилитель; Р - расширитель;

Тстх+t t= Тх/n

здесь n=4 но обычно несколько тысяч.


28.     Назначение и классификация измерительных генераторов

Измерительные генераторы подразделяются на несколько групп (см. рис. 2.1). Наиболее распространенными являются генераторы звуковой частоты ГЗ, высокой частоты Г4, прямоугольных импульсов Г5, качающейся частоты Г2. Генераторы звуковой частоты вырабатывают сигналы в диапазоне частот от 20 Гц 300 кГц при напряжении до 10 В. Высокочастотные генераторы синусоидальных сигналов (иногда их называют генераторами стандартных сигналов ГСС), работают обычно в диапазоне частот от 200 кГц до 300 МГц, при выходном напряжении до 1÷1,5 В. СВЧ генераторы работают на частотах свыше 300 МГц.


Основные требования, которым должны удовлетворять генераторы синусоидальных сигналов:

Степень отклонения формы сигнала от синусоиды является главной характеристикой этих генераторов.

Степень отклонения формы сигнала от синусоидальной (содержание высших гармоник в спектре сигнала) обычно нормируется при помощи коэффициента нелинейных искажений, который измеряется в процентах.

Лучшие генераторы обеспечивают коэффициент нелинейных искажений Кн≤ 0,1%, генераторы "среднего класса 0,2÷1%.

Основные требования к генераторам прямоугольных импульсов:

минимальное отклонение формы импульса от прямоугольной т.е. минимальная длительность фронтов и минимальные искажения вершины; -достаточная точность установки частоты повторения; -достаточная точность установки длительности импульса.

Наибольшее распространение получили генераторы прямоугольных импульсов, работающие в диапазоне от 50 Гц до 10 МГц, длительности импульса от 0,1 мкс до 0,2-0,8 периода, длительность фронтов не более 0,05 мкс, амплитуды импульса до 10 В, полярность импульса по необходимости.

Генераторы произвольной формы. Регулируются параметры: амплитуда, период, длительность импульса, скважность = длит им/период


Генераторы качающейся частоты. С помощью данных генераторов измеряют АЧХ.

Аналоговая схема:


Цифровая схема:


Цифровые генераторы сигналов произвольной формы: форма сигнала в ПЗУ


Генераторы случайных сигналов: Основной узел - задатчик случайного сигнала. В качестве задатчика используются: источники теплового шума, газоразрядные источники, полупроводниковые источники(все полупроводники шумят). В цифровой технике применяют генераторы псевдослучайных сигналов.

29.     Цифровой частотомер в режиме измерения частоты

В состав частотомера входят (как правило) следующие основные узлы:

Входное устройство (ВУ). Масштабирует входной сигнал до заданного уровня.

Формирователь импульсов (ФИ). Формирует из входного периодического сигнала произвольной формы импульс прямоугольной формы.

Кварцевый высокостабильный задающий генератор импульсов (КГ),

Делитель частоты (ДЧ). Выдает набор меток времени с частотами: 1 кГц, 10 кГц, 100 кГц, 1 МГц, 10 МГц, 100 МГц. и набор интервалов измерения с длительностями: 1 мс, 10 мс, 100 мс, 1 с. 10 с. Примечание: наборы частот и интервалов времени могут быть более широкими. Кроме того, ДЧ в начале интервала измерения выдает короткий импульс сброса счетчика;

схема совпадения &,

-ти либо 8-ми разрядный декадный счетчик числа импульсов (СТ),

Цифровое отсчетное устройство (ЦОУ).

Упрощенная структурная схема для режима "измерение частоты"


Принцип измерения частоты заключается в следующем. Задающий генератор вырабатывает импульсы заданной частоты (например, 100 МГц). Высокая точность частоты обеспечивается применением в генераторе кварцевого резонатора. Современные КГ имеют погрешность частоты не более 0,001 + 0,0001%.

Делитель частоты делит частоту КГ на число, кратное 10 в целой степени. На выходе делителя при этом образуются импульсы, длительность которых равна интервалу измерения Т0. Интервал измерения Т0 выбирается из ряда 1 мс, 10 мс, 100 мс, 1 с. 10 с. С делителя частоты выдается также короткий импульс, который расположен по времени вначале интервала Т0 для сброса счетчика импульсов.

Входное устройство и формирователь импульсов формируют прямоугольные импульсы с заданной амплитудой из входного сигнала любой формы (например, синусоидальный, пилообразный, прямоугольный и т.д.). Частота этих импульсов равна измеряемой частоте.

Импульсы с формирователя поступают на входы схемы совпадения &, на второй вход которой поступает импульс с длительностью Т0. С выхода этой схемы на вход декадного счетчика СТ поступает пачка импульсов. Длительность пачки равна длительности интервала измерения Т0, частота импульсов в пачке равна частоте входного сигнала (см. эпюры рис. 2.).

Декадный счетчик подсчитывает в десятичной системе счисления число пришедших на его вход импульсов за время Т0. Если интервал измерения Т0 выбран равным 1 секунде, то число импульсов в пачке будет равно частоте измеряемого сигнала. Если период Т0 не равен 1 секунде, то частота подсчитывается по формуле

ƒ=N/Tсч,

где N - число импульсов в пачке.

При Т0 =0,1 с. Частота будет равна 10·N, а при Т0 =10 с. частота будет равна N/10.

Двоично-десятичный код с декадного счетчика поступает на цифровое отсчетное устройство и индицируется на десятичных индикаторах. Умножение или деление числа N на десять выполняется перемещением запятой. Положение запятой определяется положением переключателя интервала измерения. На цифровом табло частотомера кроме самого показания указываются также единицы измерения.

Нужно правильно устанавливать интервал измерения Т0. Если измеряемая частота низкая (например, единицы герц), то необходимо выбирать большую длительность интервала измерения, чтобы получить хорошую точность. Если измеряемая частота высокая, то целесообразно выбрать меньший интервал измерения Т0, в противном случае счетчик может переполниться и результат будет неверным.

30.     Цифровой частотомер в режиме измерения интервалов времени

Принцип измерения интервалов времени поясняет упрощенная структурная схема.


Формирователь импульсов формирует прямоугольный импульс U2 с длительностью Тх. Длительность импульса равна периоду входного измеряемого сигнала. Вначале периода Тх формирователь вырабатывает также короткий импульс U4, который необходим для сброса счетчика и подготовки его к новому циклу счета. Делитель частоты в данном режиме перестраивается на формирование меток времени с частотой fо. Частота меток должна быть достаточно высокой, чтобы в измеряемом интервале времени уложилось достаточное число импульсов. Обычно частота меток выбирается из ряда 1 МГ, 10 МГц, 100 МГц. Сигналы U2 и U3 поступают на вход схемы совпадения, на выходе которой получается пачка импульсов. На вход счетчика поступает пачка импульсов, число которых N равно: N=Тх/Т0, где Т0- период меток. С выхода счетчика двоично-десятичный код поступает на цифровое отсчетное устройство для индикации. Для обеспечения максимальной точности измерения следует придерживаться следующего правила. Если измеряемая частота сравнительно низкая (единицы десятки, сотни герц), следует измерять длительность периода, а значение частоты вычислять по формуле

ƒх = 1/Тх.

Если частота высокая (согни килогерц, мегагерцы), то следует измерять частоту, а длительность периода вычислять по формуле

Тх = 1/ƒх.

31.    Классификация автоматизированных измерительных систем

Необходимость измерения одновременно большого количества параметров в сложных технических системах. Работа в системах с реальным временем, требует высокой скорости измерений и точной привязки момента измерения к реальному времени. Необходимость исключения человеческого фактора при ответственных измерениях.

По организации алгоритма автоматизации средства измерений делятся:

С жёсткой структурой алгоритма - программа измерений жёстко записывается в ПЗУ;

Гибкие измерительные системы (ГИС) или перепрограммируемые могут в процессе измерений перестраиваться;

Адаптивные измерительные системы - это самонастраивающиеся измерительные системы, они автоматически приспосабливаются к изменяющимся внешним условиям;

Интеллектуальные измерительные системы - это системы которые не только измеряют но и принимают решения.

Дополнительные функции, выполняемые в автоматических измерительных средствах:

. функции по автоматическому сбору измеряемой информации. 2. функции связанные непосредственно с процессом измерения: организация процесса измерения (установка режимов, параметров); организация обмена данными между отдельными частями оборудования и формирование управляющих команд для управления измерительным процессом. 3. вычислительные функции: обработка результатов измерений; анализ результатов измерений. 4. сервисные функции и функции по диагностике.

32.    Автоматизированные (автономные?) многофункциональные измерительные приборы

Особенность: отдельный прибор в отдельном корпусе (вольтметр, осциллограф). Достоинства: универсальность, высокая точность, удобство в эксплуатации.


33.    Информационно-измерительные системы и измерительно-вычислительные комплексы


ИИС - это измерительная система предназначенная для сбора первичной информации от объекта исследования её преобразования, хранения и передачи на смежные системы более высокого уровня.

КОП - канал общего пользования.

Д - датчик. К - коммутатор.

ПП - первичный преобразователь.

ИВК - это измерительная система состоящая из стандартных измерительных средств и вычислительной техники, объединённых каналом общего пользования. Основная задача ИВК обработка измерительной информации. ИВК делятся на: типовые; специализированные; научно-ориентированные.


34.    Виртуальные измерительные приборы и системы

В основе лежит персональный компьютер.

. обширные возможности разработки прикладных программ.

. возможность передачи данных по компьютерным сетям.

. использование высокоразвитого пользовательского интерфейса.

. использование стандартных средств памяти с большим объемом.

. возможность документирование измерений.


Оцифров. сигнал в комп. где с помощью прикладных программ модифицируется работа измерений прибора (осциллографа). При этом на экране создается виртуальная панель соответствия прибора, привычная для оператора.

35.    Организация метрологической службы в России


Федеральное агентство по техническому регулированию и метрологии - высший орган (гос. стандарт).

Научные центры - это НИИ (разработка методик, измерительных средств…).

МС - метрологические службы - основные рабочие органы на местах:

. территориальные МС - создаются в субъектах РФ.

. МС юридических лиц - службы, нах-ся на предприятиях, могут быть любой формы собственности.

Предприятия обязательно должны содержать МС - предприятия торговли, обороны. СМС - спец. МС.

служба времени и частоты (организуют точное время);

служба стандартных образцов и материалов;

служба физических констант.

36.    Государственный метрологический контроль

 

ГМС - осуществляет контроль за предприятиями, нах-ся в сфере обязательного гос. метр. контроля.

Включает:

1. утверждение типа средств измерений;

- выполняется для новых средств измерений либо для импортируемых из заграницы, заинтересованное лицо предоставляет образы новых средств измерения (в ТМС), проводится их испытания, и они вносятся гос. реестр измерительных средств.

2. проверка средств измерений;

- осуществляется с целью подтверждения соответствия измерительного прибора техническим требованиям на него. Поверку выполняют ТМС и некоторые службы, имеющие разрешение. Поверке подлежит каждый экземпляр измерительного средства.

Поверка осуществляется после:

. выпуска с завода изготовителя;

. после ремонта;

. периодически.

После выдается свидетельство и устанавливается штамп со сроком.

3. лицензирование юридических и физических лиц.

- производится в отношении юридических и физических лиц, которые выполняет следующее:

. изготовление;

. ремонтирование;

. продажа;

. прокат.

37.    Государственный метрологический надзор

физический величина погрешность осциллограф

Надзор осуществляется в отношении организаций, входящих в сферу обязательного гос. контроля. Надзор - оперативный контроль.

.        Надзор на предприятиях, использующих измерительную технику (проверены ли приборы, методики)

.        Надзор на предприятиях торговли (контроль обмеров и обвесов выполняется в форме контрольной закупки)

Санкции: штраф, аннулирование лицензии, аннулирование средства о поверке измерительных приборов, предписание о запрете выпуска измерительных приборов.

38.    Калибровка средств измерений. Методы поверки и калибровки. Межповерочный интервал

Калибровка - процедура, аналогичная поверке, но осуществляется только для тех приборов, которые не подлежат обязат. гос. контролю, это добровольная процедура. Создана система калибровки, которая содержит Рос. совет по калибровке (РСК), научно-методические центры РСК и метрологическая лаборатория.

Порядок проведения поверки и калибровки.

Проводятся в метрологич. службах, имеющих разрешения на выполнение этих работ. Порядок устанавливается поверочной схемой. Поверочная схема - это нормативно-технич. документ, в котором указывают: Образцовые средства измерений, которые используются при поверке; Метод поверки; Погрешность; Порядок поверки(указываются диапазоны, кол-во измерений на каждом диапазоне, оценка погрешностей). Гос. поверочные схемы выпускаются в виде гос. стандартов. Локальные поверочные схемы используются в отдельных отраслях или предприятиях.

Методы поверки:

.        Методы сличения с образцовыми средствами

.        Независимые (поверка уникальных приборов). Суть в проверке работоспособности прибора или отдельных его частей.

Поверка и калибровка проводятся в заданные сроки. Период между поверками наз-ся межповерочным интервалом. Бывает единичный и индивидуальный.

39.   
Задачи технического регулирования

В 2002 году вышел закон о техническом регулировании.

Техническое регулирование - правовое регулирование отношений в следующих областях:

установление обязательных требований в продукции;

установление обязательных требований на добровольной основе;

контроль исполнения обязательных требований;

контроль исполнения требований на добровольной основе.


уровень регулирования гос-во взяло на себя.

уровень выполняется негос. предприятиями.

Цель Т.Р.:

обеспечение безопасности продукции;

обеспечение качества и конкурентоспособности.

В основу Т.Р. заложены принципы:

. единства (стандарты, нормы);

. независимость.

. содействие предпринимательству;

. соответствие уровню развития национальной экономики и международным требованиям.

Национальные органы по Т.Р.:

ФАТРиМ - центральный орган;

территориальные службы по Т.Р.

40. Технические регламенты

 

Технический регламент - это документ, который устанавливает обязательные требования.

Объектами являются:

. продукция;

2. процессы (движение продукции):

производство;

реализация;

перевозка;

хранение;

эксплуатация;

утилизация.

Цель принятия:

защита жизни и здоровья человека;

защита окружающей среды;

защита жизни и здоровья растений и животных;

защита имущества юридических и физических лиц;

предупреждение действий, вводящих в заблуждение приобретателей.

Могут быть:

общие (касаются целого класса (типа) продукции);

специальные (для конкретных видов).

Технический регламент может приниматься:

международной организацией, как договор = конвенция);

думой, как закон;

правительством, как указ или постановлением (когда нужно принять срочно, действует полгода до принятия закона, процедура стандартна, как для любого закона).

41. Основные задачи стандартизации и документы в области стандартизации

 

Стандартизация - деятельность в установлении требований в целях их добровольного многократного использования.

Цели стандартизации:

.        Обеспечение научно-технического прогресса

.        Повышение качества продукции

.        Обеспечение техническо-информационной совместимости

.        Обеспечение взаимозаменяемости

Принципы стандартизации:

.        Добровольность

.        Приоритетность международных стандартов(стандарт ISO)

.        Учет интересов заинтересованных лиц

.        Недопустимость противоречия стандарта требованиям технич. регламентов

Перечень документов в обл. стандартиз. установлен международной организацией ISO.

.        Международный стандарт

а) стандарты ISO

б) стандарты МЭК (электротехнич. продукц.)

.        Региональные стандарты(Евросоюза, азиатский стандарт)

.        ГОСТ Р (гос. стандарт России, устанавливается ФАТРиМ)

.        Отраслевые стандарты (ОСТ)

.        Фирменные стандарты или стандарты предприятия (СТП)

.        Технические условия (ТУ)

.        Методические положения, нормы, рекомендации

42. Цели и задачи подтверждения соответствия. Классификация видов подтверждения соответствия

Цели, принципы и формы подтверждения соотв-я:

.        Установить соотв-е продукции обязательным требованиям

.        Содействовать приобретателям в компетентном выборе продукции

.        Повышение конкурентоспособности продукции

.        Создание условий для свободного перемещения товаров через таможенные границы

Принципы подтверждения соответствия:

.        Принцип обязательности для обязательных требований

.        Принцип добровольности для необязательных требований

.        Принцип непринуждения

.        Принцип содействия бизнесу


43. Добровольная и обязательная сертификация. Декларирование соответствия

Декларирование - заявление лица о том, что его товары соответствуют обязательным требованиям. Должны быть и другие документы подтверждения соответствия:

собственные;

доказательства, полученные от трех лиц.

Товары, которые могут подтверждать декларирование соответствия, указаны в постановлении правительства.

Сертификация - более сложное подтверждение соответствия.

обязательная;

добровольная.

Сертификация - форма подтверждение соответствия объектов требованиям технических регламентов и стандартов спец. органом сертификации.

Обязательная сертификация подтверждает выполнение требований технических регламентов. Перечень товаров, подлежащих обязательной сертификации, установлены постановлением правительства (пищевая, легкая).

Товарам, прошедшим сертификацию, выдается сертификат - соответствия.

Добровольная сертификация - по инициативе заявителя. Осуществляют с целью повышения конкурентной способности продукции. Выдается такой же сертификат, но голубой.

44. Участники сертификации

 

Органы сертификации - официально признанная путем аккредитации на компетентность и независимость организация, которая имеет право выполнять сертификацию в определенной области сертификации.

О.С. - Независимая 3-я сторона, юр.лицо, которое осуществляет контроль выполнения требований на продукцию и подтверждает это выдачей документа(сертификата).

Юр.лицо любой формы собственности(чаще частной собств-ти).

Задачи органа сертиф.:

.        Выдавать сертификат соответствия

.        Привлекать использование лабораторий

.        Осуществлять контроль за объектами сертификации

.        Вести реестр выданных сертификатов

.        Информировать госорганы о продукции, не прошедшей сертификацию

.        Приостанавливать или прекращать действие сертификата

Требования к органам:

.        Независимость

.        Техническая компетентность

.        Наличие технического оснащения

.        Квалифицированный персонал

.        Фонд технической литературы

В систему сертификации входят также испытательные лаборатории, в которых проходят сами испытания. Испытательные лаборатории также проходят аккредитацию.

45. Системы и схемы сертификации. Знаки соответствия и обращения на рынке

Сертификация проводится по одной схеме, но в разных сертиф. органах, т.е. органы по добровольной и обязательной сертификаций. Порядок сертификации определяется системой сертификации. Эта система создается на однородную продукцию. У нас в России действует 40 систем обязательной сертификации и 80 добровольной сертификации. Каждая система делится на подсистемы.

Самые крупные системы сертификации в России называются ГОСТ Р. Она касается потребительских продуктов, т.е. те товары, что продаются в магазинах. (в ней около 40 подсистем по разным товарам) - основная система. Это нормативный документ, который разрабатывает ФАТР.

В системе отображены следующие вопросы:

к какой продукции, к каким процессам и услугам относится;

схемы сертификации для данной системы;

порядок сертификации.

Схема сертификации - это совокупность способов доказательства соответствия, т.е. указан для данной продукции.

Доказательство может осуществляться:

1.       испытания в определенных лабораториях по методикам испытания;

а) с одним образцом;

б) с несколькими образцами (со статической выборкой - представительная - характеризует партию);

в) каждый образец проходит испытание (пр.: корабли).

2.       проверка производства;

3.       инспекторский контроль - после выдачи сертификата.

Обычно применяются комбинации способов: 1 и 3, 1 и 2.

Порядок сертификации:

1.       подача заявки и пакет документов;

2.       заявка рассматривается 15 дней и выдается предварительное решение (со схемой и испытаниями);

.        проводятся испытания (получают акт испытаний), смотрят - нужно ли делать проверку производства;

.        дают сертификат либо бумагу с причиной отказа.

Знаки соответствия и обращения на рынке.

Вместе с сертификатом выдается лицензия на применение того или иного знака (дается рекомендация по установлению знака).

1.       знак обращения на рынке устанавливается на продукцию, прошедшую обязательную сертификацию. Этот знак говорит о безопасности продукции.

2.       знак соответствия устанавливается на продукцию, прошедшую добровольную сертификацию. Этот знак говорит о качестве продукции.

Похожие работы на - Система и методы измерений в метрологии

 

Не нашли материал для своей работы?
Поможем написать уникальную работу
Без плагиата!
Без нейросетей!