Расчет турбин ПТ-12-35-10М и Р-27-90/1,2
REZUMAT
Lucrarea de faюг prezintг un calculul a douг turbine de abur ПТ-12-35-10М єi Р-27-90/1,2.
Turbina ПТ-12-35-10М cu o puterea nominalг 12000 kW єi douг
prize reglabile: prizг industrialг єi prizг de termoficare. Parametrii aburului
viu sunt 35 ati єi 435 єС.Р-27-90/1,2 - este o turbina cu contrapresiune cu
puterea nominalг 27000 kW. Parametrii aburul viu sunt 90 ati єi 535єС.
Оn cadrul lucrului realizat au fost calculaюi indicatori de
eficienюei a turbinei: randamentul intern relativ, puterea electrica, caldura
specificг, utilizatг pentru producerea unei unitгюi de putere electricг etc. De
asemenea, оn lucrare s+a efectuat bilanюurile a preоncгlzitoarelor єi
degazoarelor.
АННОТАЦИЯ
В данной работе проведен расчет двух турбин ПТ-12-35-10М и Р-27-90/1,2.
Турбина ПТ-12-35-10М - турбина номинальной мощностью 12000 кВт с 2-мя
регулируемыми отборами пара: промышленным и теплофикационным, с начальными
параметрами пара 35 ати и 435єС.
Турбина Р-27-90/1,2- турбина с противодавлением с номинальной мощностью
27000 кВт, рассчитанная на работу с начальными параметрами пара 90 ати и 535єС.
В ходе работы были рассчитаны основные показатели эффективности
турбоустановки, а именно: внутренний относительный коэффициент полезного
действия, внутренняя электрическую мощность, удельный расход тепла,
затраченного на выработку 1 единицы электрической энергии и другие. Также в
работе выполнен энергобаланс подогревателей и деаэраторов.
THE SUMMARY
This work represents technical calculation of two turbines ПT-12-35-10M and Р-27-90/1,2.ПT-12-35-10M - turbine with nominal
power - 12000 kW with 2 regulated selections of steam: industrial and
termofication, with primary parameters 35 аtа and 435єС.P-27-90/1,2 - turbine with
contrapressure with nominal power - 27000 kW, with primary parameters 90 аtа and 535єС.been calculated the basic
indicators of efficiency of the turbine: efficiency, internal electric
capacity, heat spent for production of 1 unit of electric capacity, etc. Also
there are thermal calculations of heaters and deaerators in this work.
СОДЕРЖАНИЕ
ВВЕДЕНИЕ
. ТУРБОГЕНЕРАТОР ТИПА Р-12-35-10М
.1 Краткое описание турбоустановки
.2 Расчет внутреннего КПД турбины и её частей
.3 Баланс деаэратора и ПВД
.3.1. Расчет ПВД
.3.2. Расчет деаэратора
.4 Материальный баланс установки
.5 Расчет внутренней электрической мощности
.6 Расход тепла турбоустановки на выработку
электроэнергии
.7 Расчет температурного напора конденсатора
.8 Расчет температурного напора в ПВД
.9 Расчет эжектора
. ТУРБОГЕНЕРАТОР ТИПА Р-27-90/1,2
.1 Краткое описание турбоустановки
.2 Расчет внутреннего КПД турбины и её частей
.3 Материальный баланс установки
.4 Расчет внутренней мощности
.5 Расход тепла турбоустановки на выработку
электроэнергии
ВЫВОДЫПИСОК ИСТОЧНИКОВ ИНФОРМАЦИИ
ПРИЛОЖЕНИЯ
ВВЕДЕНИЕ
ТЭЦ является энергетическим предприятием, предназначенным для выработки и
отпуска производственным и коммунально-бытовым потребителям двух видов энергии:
тепловой (в виде горячей воды или водяного пара) и электрической.
Котлотурбинный цех отвечает за производство пара и горячей воды,
выработку электроэнергии, получаемой при расширении пара высокого давления в
проточной части паровой турбины, а также отпуск тепла для теплоснабжения
промышленных и коммунально-бытовых потребителей. Электроэнергия вырабатывается
электрогенераторами, приводимыми во вращение паровыми турбинами типа ПТ, Р и
др. Тепловая энергия отпускается от отборов и противодавления турбин.
турбина
конденсатор мощность напор
1.
ТУРБОГЕНЕРАТОР ТИПА Р-12-35-10М
1.1 Краткое описание турбоустановки
Паровая турбина типа ПТ-12-35/10 М является активной
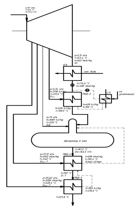
семнадцатиступенчатой турбиной. Принципиальная схема турбины ПТ-12-35-10М
представлена в приложении 1. Камерами регулируемых производственного и
теплофикационного отборов турбина делится на часть высокого давления, часть
среднего давления и часть низкого давления. ЧВД включает в себя клапанное
парораспределение с рычажным приводом и проточную часть, состоящую из одной
регулирующей ступени скорости и четырех ступеней давления. ЧСД включает в себя
парораспределение, выполненное в виде поворотной диафрагмы с рычажным приводом,
и проточную часть, состоящую из семи ступеней давления. ЧНД состоит из
парораспределения, выполненного в виде поворотной диафрагмы, и проточной части
из пяти ступеней давления. Парораспределение ЧВД, ЧСД и ЧНД приводятся в
действие тремя сервомоторами, расположенными в общем блоке регулирования.
Концевые уплотнения вала ротора и промежуточные уплотнения
диафрагм-лабиринтовые с уплотнительными усиками, закатанными на валу ротора и в
специальные сегменты диафрагмы. Ротор турбины гибкий с насадными рабочими
колесами. На конце вала ротора насажена жесткая муфта для соединения ротора
турбины с ротором генератора. Критические числа оборотов ротора турбины - 1350
об/мин, ротора генератора - 1800 об/мин.
|
Таблица ý1.1- Технические характеристики турбины ПТ-12-35/10 М
|
|
№
|
Параметр
|
Разм-ть
|
Значение
|
|
1.
|
Тип турбины
|
ПТ-12-3 5/10М
|
|
2.
|
Номинальная мощность
|
МВт
|
12
|
|
3.
|
Максимальная мощность
|
МВт
|
15
|
|
4.
|
Номинальное число оборотов
турбины
|
об/мин
|
3000
|
|
5.
|
Номинальные параметры пара
перед стопорным клапаном
|
давление
|
кгс/см2
|
34
|
|
|
температура
|
°С
|
435
|
|
6.
|
Номинальные параметры пара
при производственном отборе
|
давление
|
кгс/см2
|
9
|
|
|
температура
|
°С
|
350
|
|
7.
|
Номинальные параметры пара
при теплофикационном отборе
|
давление
|
кгс/см2
|
0.2
|
|
|
расход пара
|
т/ч
|
40
|
|
|
|
|
|
|
С валом ротора турбины выполнено рабочее колесо главного масляного
насоса, одновременно являющееся и гребнем упорного подшипника турбины. Корпус
переднего опорно-упорного подшипника прикреплен болтом к корпусу турбины на
полуфланце. На крышке подшипника установлен блок регулирования турбины, а
внутри корпуса подшипника смонтирован автоматический затвор регулятора
безопасности. На корпусе турбины установлены две предохранительные диафрагмы,
которые срабатывают при повышении давления в выхлопной части турбины выше 0.2
кгс/см2.
Турбина допускает длительную работу при одновременном изменении в любых
сочетаниях начальных параметров пара:
давление, кгс/см2 от 31 до 36
температура, °С от 420 до 445
Турбина допускает длительную работу при изменении давления в регулируемых
отборах пара в диапазоне:
для производственного отбора - от 7 до 12 кгс/с;
для теплофикационного отбора - от 0.3 до 1.5 кгс/см2.
Лопаточный аппарат турбины рассчитан на работу при частоте сети 50 Гц,
что соответствует числу оборотов ротора турбогенератора 3000 об/мин.
Обеспечивается продолжительная работа турбины при частоте сети от 49.5 до 50.5
Гц.
Турбина допускает при номинальных начальных параметрах пара, номинальной
температуре и количестве охлаждающей воды увеличение количества отбираемого
пара из производственного отбора 80 т/ч при абсолютном давлении 10 кгс/см2 с
одновременным уменьшением убираемого пара из теплофикационного отбора. Мощность
при этом определяется по диаграмме режимов.
Турбина допускает при номинальных начальных параметрах пара, номинальной
температуре и количестве охлаждающей воды увеличение количества отбираемого
пара из теплофикационного отбора до 65 т/ч при давлении 1.2 кгс/см2 с
одновременным уменьшением отбираемого пара из производственного отбора.
В проточной части турбины пар последовательно отбирается:
за 5-ой ступенью перед поворотной диафрагмой ЧСД - в 1-ый регулируемый
производственный отбор;
за 7-ой ступенью - во 2-ой нерегулируемый отбор на ПВД;
за 12-ой ступенью перед поворотной диафрагмой ЧНД - в 3-ий регулируемый
отбор на теплофикацию;
за 14-ой ступенью - в 4-ый нерегулируемый отбор на ПНД(в конденсационных
режимах)
Для регенеративного подогрева питательной воды паром из отбора высокого
давления установлено два подогревателя высокого давления (ПВД).
ПНД служит для регенеративного подогрева конденсата паром из отбора
низкого давления турбины.
|
Таблица ý1.2- Характеристики ПВД-2а,б
|
|
|
№.
|
Технические характеристики
|
Раз-ть
|
Значение
|
|
|
1.
|
Тип подогревателя
|
ПВ-30
|
|
|
2.
|
Расход подогреваемой воды
|
т/ч
|
60.2
|
|
|
3.
|
Температура входа
подогреваемой воды
|
°С
|
104
|
|
|
4.
|
Температура выхода
подогреваемой воды
|
°С
|
146
|
|
|
5.
|
Расход греющего пара
|
т/ч Т/Ч _1
|
4.76
|
|
|
6.
|
Давление греющего пара
|
кгс/см2
|
4
|
|
|
7.
|
Температура греющего пара
|
°С
|
234
|
|
|
8.
|
Поверхность нагрева
|
м2
|
34
|
|
|
9.
|
Гидравлическое
сопротивление
|
кгс/см2
|
0.8
|
|
|
Таблица ý1.3- Характеристики ПНД
|
|
№
|
Технические характеристики
|
Раз-ть
|
Значение
|
|
1.
|
Тип подогревателя
|
ПН-30
|
|
2.
|
Расход подогреваемой воды
|
т/ч
|
40
|
|
3
|
Температура входа
подогреваемой воды
|
°С
|
36
|
|
4.
|
Температура выхода подогреваемой
воды
|
°С
|
81
|
|
5.
|
Расход греющего пара
|
т/ч
|
3.5
|
|
6.
|
Давление греющего пара
|
кгс/см2
|
0.6
|
|
7.
|
Температура греющего пара
|
°С
|
86
|
|
8.
|
Поверхность нагрева
подогревателя
|
м
|
32
|
|
9.
|
Гидравлическое
сопротивление
|
кгс/см2
|
<0.5
|
|
|
|
|
|
|
|
Конденсат греющего пара ПВД направляется в деаэратор атмосферного типа,
КГП ПНД сливается в конденсатор через конденсатоотводчики, в кондесационных
режимах откачивается сливным насосом КС-12-50 в атмосферный деаэратор.
Отработавший пар турбины направляется в конденсатор типа КП-540/2.
|
Таблица ý1.4 Технические характеристики
конденсатора
|
|
№
|
Параметр
|
Раз-ть
|
Значен
|
|
1
|
Тип конденсатора
|
КП-540/2
|
|
2
|
Максимальное кол-во пара,
поступающего в конденсатор при температуре охлаждающей воды 20°С на входе в
конденсатор
|
т/ч
|
22.7
|
|
3
|
Расход охлаждающей воды, т/ч
|
т/ч
|
1850
|
|
4
|
Номинальная температура
охлаждающей воды.
|
°С
|
20
|
|
5
|
Вакуум в конденсаторе,
кгс/см2
|
кгс/см2
|
-0.95
|
|
6
|
Поверхность охлаждения, м2
|
м2
|
540 1
|
|
7
|
Гидравлическое
сопротивление водяной части
|
кгс/см2
|
0.4
|
Конденсат отработавшего пара поступает в конденсатосборник, откуда
откачивается двумя насосами типа КС-50-55 через две основных ступени эжектора
типа 30-30, который предназначен для отсоса воздуха, попавшего в конденсатор с
целью поддержания в последнем необходимого разрежения.
1.2 Расчет внутреннего КПД турбины и
её частей
Для расчета КПД турбины находим энтальпии пара на пересечении изобар и
изотерм в каждой точке по диаграмме h-s. В приложении 2 показан процесс
расширения пара в турбине в h-s диаграмме. В точках 2 и 4 происходят
потери давления за счет регулирующих диафрагм, а в точке 1 - за счет
регулирующего клапана.
|
Таблица ý1.5 Параметры острого пара и
пара в каждом отборе
|
|
Наименование
|
Р, бар
|
t, оС
|
hр, кДж/кг
|
hт, кДж/кг
|
|
Острый пар
|
36
|
430
|
3291
|
3291
|
|
Отбор 8-13
|
13,5
|
344
|
3020
|
3138
|
|
Отбор на ПВД
|
5
|
290
|
2890
|
3044
|
|
Теплофикационный отбор
|
1,27
|
150
|
2620
|
2775
|
|
Конденсационный отбор
|
0,24
|
64
|
2310
|
2616
|
Внутренний относительный КПД турбины:
(ý1.1)
где: ∆Нт - использованный теплоперепад турбины, кДж/кг. ∆Нт
находят как разность между энтальпией острого пара и энтальпией пара на выходе
из турбины:
(ý1.2)
∆Нр - располагаемый теплоперепад турбины, кДж/кг. ∆Нр находят
как разность между энтальпией острого пара и теоретической энтальпией пара на
выходе из турбины:
(ý1.3)
Подставляя значения располагаемых теплоперепадов в формулу(1.1) находим
внутренний относительный КПД турбины:
(ý1.4)
Внутренний относительный КПД ЧВД:
,(ý1.5)
где: ∆Нт(ЧВД) - использованный теплоперепад части высокого
давления, кДж/кг. ∆Нт(ЧВД) находят как разность между энтальпией острого
пара и энтальпией пара в отборе 8-13:
(ý1.6)
∆Нр(ЧВД) - располагаемый теплоперепад части высокого давления,
кДж/кг. Находят как разность между энтальпией острого пара и теоретической
энтальпией пара в отборе 8-13:
(ý1.7)
Подставляя значения располагаемых теплоперепадов в формулу(1.5) находим
внутренний относительный КПД ЧВД:
(ý1.8)
По
нормам внутренний относительный КПД ЧВД должен быть:
Внутренний
КПД ЧСД:
(ý1.9)
где: ∆Нт(ЧСД) - использованный теплоперепад части среднего
давления, кДж/кг. ∆Нт(ЧСД) находят как разность между энтальпией пара в
отборе 8-13 и энтальпией пара в
теплофикационном отборе:
(ý1.10)
∆Нр(ЧСД) - располагаемый теплоперепад части среднего давления,
кДж/кг. Находят как разность между энтальпией пара в отборе 8-13 и
теоретической энтальпией пара в теплофикационном отборе:
(ý1.11)
Подставляя значения располагаемых теплоперепадов в формулу(1.8) находим
внутренний относительный КПД ЧСД:
(ý1.12)
По
нормам внутренний относительный КПД ЧСД должен быть:
Внутренний
КПД ЧНД:
(ý1.13)
где: ∆Нт(ЧНД) - использованный теплоперепад части низкого давления,
кДж/кг;
∆Нт(ЧНД) находят как разность между энтальпией пара в
теплофикационном отборе и энтальпией пара на
выходе из турбины:
(ý1.14)
∆Нр(ЧНД) - располагаемый теплоперепад части низкого давления,
кДж/кг. Находят как разность между энтальпией пара в теплофикационном отборе и
теоретической энтальпией пара на выходе из турбины:
(ý1.15)
Подставляя значения располагаемых теплоперепадов в формулу(1.13) находим
внутренний относительный КПД ЧНД:
(ý1.16)
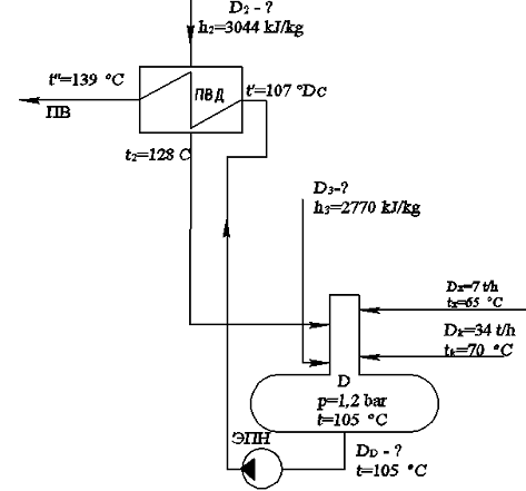
1.3 Баланс деаэратора и ПВД
Распределение тепловых потоков пара и воды на подогреватель высокого
давления и деаэратор показаны на рис.1.1.
Рисунок
ý1.1 Расчетная схема ПВД и
деаэратора
1.3.1 Расчет ПВД
Количество тепла, отданное паром второго отбора в ПВД составляет:
(ý1.17)
где: D2- расход греющего пара на подогреватель высокого давления , т/ч;
h2 -
энтальпия пара перед входом в ПВД, кДж/кг;
ср - удельная теплоемкость воды, кДж/(кг∙°С);
t2 -
температура выхода конденсируемой воды из ПВД, °С;
η - КПД ПВД;
Количество тепла, полученное питательной водой в ПВД, составляет:
(ý1.18)
где: DD - расход питательной воды, т/ч.
t’ - температура питательной воды на выходе из ПВД, °С;
t’’ -
температура питательной воды на входе в ПВД, °С;
Температура питательной воды после деаэратора t=105 oC. Энтальпия
питательной воды перед электронасосом питательной воды ЭПН h’аа=440 кДж/кг.
Рост энтальпии в насосе можно вычислить по формуле:
(ý1.19)
Температура воды после ЭПН будет:
(ý1.20)
Нагрев питательной воды в насосе составляет:
(ý1.21)
Расход питательной воды находим по формуле:
(ý1.22)
где: Dо -
расход свежего пара, т/ч.;
π - процент продувки, равный 3%.
(ý1.23)
Количества тепла отданное паром и полученное питательной водой в ПВД
равны:
=
(ý1.24)
Из (1.24) следует, что:
=
(ý1.25)
Подставляя данные, найдем расход пара второго отбора:

(ý1.26)
1.3.2 Расчет деаэратора
Количество тепла воды и пара, входящее в деаэратор:
(ý1.27)
где:D3 - расход греющего пара на деаэратор, т/ч;
h3 - энтальпия пара перед входом в деаэратор из третьего отбора,
кДж/кг;- расход греющего пара на подогреватель высокого давления , т/ч;
ср - удельная теплоемкость воды, кДж/(кг∙°С);
t2 -
температура выхода конденсата из ПВД, °С;К - расход конденсата на деаэратор,
т/ч;
tК - температура конденсата на входе в деаэратор, °С;Х -
восполнение потерь конденсата производственного отбора, т/ч;
tК - температура воды на входе в деаэратор из хим.цеха, °С;
Количество тепла выходящего из деаэратора:
Q
=
(ý1.28)
где: DD - расход питательной воды, т/ч;
ср - удельная теплоемкость воды, кДж/(кг∙°С);
tD - температура
питательной воды на выходе из деаэратора, °С;
Эти две теплоты между собой равны:
=
(ý1.29)
Из (1.29) следует, что:
(ý1.30)
Рассчитываем расход пара из третьего отбора:
(ý1.31)
По
норме для расхода 40 т/ч пара на турбину tпит.вод.из ПВД=141
С, что на 2
С больше
температуры питательной воды, выходящей из ПВД. Возможно, теплообмен в ПВД
происходит с потерями энергии из-за загрязненных поверхностей.
1.4 Материальный баланс установки
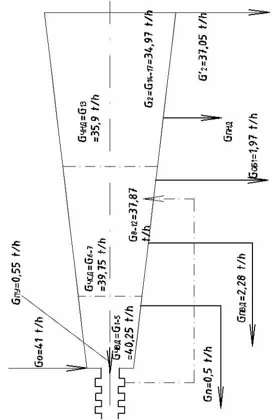
Распределение потоков пара по ступеням турбины показаны на рис.1.2.
Рисунок
ý1.2 Распределение потоков пара по
ступеням турбины
Элементами схемы являются:- расход свежего пара, G0=41 т/ч.ЧВД - расход
пара на входе в часть высокого давления,
GЧВД=G0-Gотсшт-Gпу(ý1.32)
Протечка пара через первую обойму переднего уплотнения турбины и отсос
пара из первой камеры переднего уплотнения определены по [1]:отсшт - отсос пара
от штоков клапанов, Gотсшт=0,2 т/ч.пу - протечка пара через первую обойму
переднего уплотнения, Gпу=0,55 т/ч.
GЧВД=41-0,2-0,55=40,25
т/ч
(ý1.33)
GЧСД - Расход пара на входе в часть низкого давления:
GЧСД=GЧВД-Gп(ý1.34)
где: Gп -расход пара на производство, Gп=0,5 т/ч.
GЧСД=40,25-0,5=39,75
т/ч(ý1.35)
G8-12 - Расход пара на ступени 8-12:
G8-12=GЧСД-GПВД+Gотскпу(ý1.36)
ПВД - расход пара на подогреватель высокого давления, GПВД =2,28 т/ч .
Расход пара на отсос из камеры переднего уплотнения:
Gотскпу=
0,7Gпротпу=0,4 т/ч(ý1.37)
-12=39,75-2,28+0,4=37,87
т/ч(ý1.38)
GЧНД - расход пара на входе в часть низкого давления:
GЧНД=Gст13-Gтоб1(ý1.39)
GЧНД=37,87-1,97=35,9
т/ч(ý1.40)
G2 - расход пара в части низкого давления после отбора на подогреватель
низкого давления:
G2=Gст13-GПНД(ý1.41)
где GПНД - Расход пара на подогреватель низкого давления: GПНД=0 т/ч.
G2=35,9-0=35,9
т/ч(ý1.42)
G2’ - Расход конденсата на выходе из турбины:
G2’=G2+Gотсшт+упл=37,05
т/ч(ý1.43)
где: Gотсшт+упл - количество пара от штоков клапанов и уплотнений:
отсшт+упл=0,55+0,2+0,4=1,15 т/ч.
G2’=35,9+1,15=37,05
т/ч(ý1.44)
1.5 Расчет внутренней электрической мощности
Внутреннюю мощность подсчитывается по формуле:
, кВт(ý1.45)
где Gвхi - расход пара на входе, т/ч;
-
использованный теплоперепад, ккал/кг;
,86
-коэффициент, переводящий Гкал в 1МВт∙ч.
Внутренняя
мощность ЧВД:
(ý1.46)
где GвхЧВД - расход пара на входе в ЧВД, т/ч;
-
использованный теплоперепад в ЧВД, ккал/кг.
(ý1.47)
Внутренние мощности ЧСД:
(ý1.48)
(ý1.49)
где GвхЧСД - расход пара на входе в ЧСД, т/ч;
-
использованный теплоперепад в ЧВД от второго до третьего отбора, ккал/кг;-12ЧСД
- расход пара на ступени 8-12, т/ч;
-
использованный теплоперепад в ЧВД на ступенях 8-12, ккал/кг.
(ý1.50)
(ý1.51)
Внутренняя мощность ЧНД:
(ý1.52)
где GвхЧНД - расход пара на входе в ЧНД, т/ч;
-
использованный теплоперепад в ЧНД, ккал/кг.
(ý1.53)
Внутренняя суммарная мощность:
(ý1.54)
1.6 Расход тепла турбоустановки на выработку электроэнергии
Расход тепла находим как сумму теплоты каждой части турбины:
Q=QЧВД+QЧСД+QЧНД+QK
= 


,(ý1.55)
где: QЧВД - расход тепла ЧВД на выработку электроэнергии;
QЧСД - расход тепла ЧСД на выработку электроэнергии;
QЧНД - расход тепла ЧНД на выработку электроэнергии;
Qк - расход тепла на парообразования;вхЧВД , GвхЧСД , GвхЧНД -
расход пара на входе в ЧВД, ЧСД и ЧНД соответственно, т/ч;
,
,
- использованный теплоперепад в ЧВД, ЧСД и ЧНД
соответственно, кДж/кг.
,19
- коэффициент, переводящий Дж в 1 кал.
G’2 - расход
конденсата на выходе из турбины, т/ч.
r- удельная
теплота парообразования, Мкал/кг; удельную теплоту парообразования находим по
давлению в последнем отборе 0,24 бар по [2] и равна 560 Мкал/кг.=


(ý1.56)
Удельный расход теплоты брутто: