Модернизация системы автоматического управления и узла дозирования флокулянта, разработка конструкции узла измерения расхода флокулянта

  • Вид работы:
    Дипломная (ВКР)
  • Предмет:
    Другое
  • Язык:
    Русский
    ,
    Формат файла:
    MS Word
    1,33 Мб
  • Опубликовано:
    2012-04-29
Вы можете узнать стоимость помощи в написании студенческой работы.
Помощь в написании работы, которую точно примут!

Модернизация системы автоматического управления и узла дозирования флокулянта, разработка конструкции узла измерения расхода флокулянта

СОДЕРЖАНИЕ

Введение

. Обзор существующих методов флотационной очистки сточных вод

2. Описание технологического процесса

.1 Структура очистных сооружений комбината

.2 Производственные операции, осуществляемые флотатором

.3 Характеристика и конструкция флотатора

3. Процесс флотационной очистки - как объект автоматического управления

.1 Основные режимы работы флотационной установки

.2 Система управления процессом флотационной очистки

4. Структура АСУТП процесса флотационной очистки

.1 Структура АСУТП

.2 Общая структура системы АСУ

5. Модернизация существующей флотационной установки

.1 Причины модернизации

.2 Система управления процессом дозировки

6. Модернизация узла дозирования флокулянта и системы автоматического управления дозированием флокулянта

.1 Исходные данные для модернизации

.1.1 Параметры процесса подачи на флотатор избыточного ила:

.1.2 Существующая система автоматического управления подачей избыточного ила

.1.3 Механические и технологические параметры процесса дозирования флокулянта:

.1.4 Основная текущая процедура управления производительностью установки дозирования флокулянта

.2 Предлагаемая схема модернизации узла дозирования раствора флокулянта

6.3 Предлагаемая конструкция узла измерения расхода флокулянта

.3.1 Выбор типа, марки и модели измерителя расхода раствора флокулянта

.3.2 Конструкция узла измерения расхода раствора флокулянта

.3.3 Требования к процессу сборке и монтажа узла измерения расхода флокулянта

6.4 Модернизация автоматизированной системы управления установкой напорной флотации в части управления дозированием раствора флокулянта64

.4.1 Доработка аппаратной части контроллера автоматической системы управления установкой напорной флотации

.4.2 Изменение схемы регулирования производительности дозирующих насосов

.4.3 Дополнительные сигналы блокировок и блокировки

7. Безопасность жизнедеятельности и охрана труда

.1 Оценка безопасности и экологичности проекта

.2 Условия труда на рабочем месте

.3 Производственное освещение

.4 Анализ шума на рабочем месте

.5 Анализ воздействия электромагнитных излучений

.6 Санитарные нормы рабочей зоны помещения

.6.1 Санитарно-технические требования к территории предприятий, к их зданиям и сооружениям

.6.2 Расположение объектов - источников выделения вредностей. Санитарно-защитные нормы

.7 Анализ электробезопасности на рабочем месте

.8 Пожарная профилактика

.9 Организация рабочего места

8. Экономическая оценка проекта

.1 Концепция экономического обоснования

.2 Трудоемкость и календарный план

.2.1 Трудоемкость

.2.2 Календарный план выполнения проекта

.3 Смета затрат на проведение проекта

.3.1 Статья ”Материалы”

.3.2 Статья “Спецоборудование”

.3.3 Статья “Расходы на оплату труда”

.3.4 Статья «Отчисления на социальные нужды» (единый соц. налог)

.3.5 Статья “Работы выполняемые сторонними организациями”

.3.6 Статья “Командировочные расходы”

.3.7 Статья “Прочие прямые расходы”

.3.8 Статья “Накладные расходы”

.4. Экономическая оценка эффективности проекта

.4.1 Количественная эффективность

.4.2 Качественная оценка экономической эффективности

.4.3 Количественная оценка экономической эффективности

Выводы

ЗАКЛЮЧЕНИЕ


Введение


Современное развитие жилых комплексов, производственных предприятий, агропромышленных комплексов невозможно без внедрения природоохранных систем, что напрямую связано со строительством сооружений для очистки сточных вод. Серьезную проблему представляют вопросы утилизации осадков сточных вод. Из-за сложности, трудоемкости и энергоемкости процессов обработки осадков, а также наличия в них загрязняющих веществ промышленного происхождения накладывается множество ограничений на выбор способа утилизации. Основными задачами обработки осадков, особенно избыточного активного ила, являются: максимальное сокращение их объемов, а также обеспечение экологической и санитарной безопасности при последующей утилизации. Поэтому разработка эффективной технологии сгущения избыточного активного ила является одной из важнейших задач, которую приходится решать при проектировании очистных сооружений бытовых и промышленных сточных вод.

Многие предприятия сбрасывают неочищенные сточные воды, таящие в себе бактериальные и органические загрязнения, а также соединения азота и фосфора, что ухудшает экологическую обстановку прилегающей территории. Это создает угрозу санитарному и экологическому благополучию, поэтому законодательные и природоохранные органы выдвигают повышенные экологические требования по отношению к различным производствам.

Вот почему проблема промышленной очистки сточных вод стоит достаточно остро и установка эффективных очистных сооружений - неизбежная проблема, с которой сталкивается руководство различных промышленных предприятий. Системы очистки воды позволяют сократить платежи за сброс загрязняющих веществ и избавить предприятие от штрафов со стороны природоохранных органов.

Очистка промышленных сточных вод является комплексной задачей и зависит от типа производства, исходного сырья, от места его размещения, требований к качеству и объемов очищаемых сточных вод и всегда требует индивидуального подхода. Для каждого производства необходимы свои методы очистки сточных вод, так как для разных отраслей промышленности характерен различный состав стоков.

Эффективное решение проблемы очистки промышленных сточных вод  <#"553577.files/image001.gif">

Рисунок 2.1.1 Классическая схема очистных сооружений

В распредчашу поступают сточные воды комбината ОАО «Светогорск» и завода СГИ SCA Hygiene Products. Также в распредчашу подаются внутренние оборотные воды - надиловая вода от илоуплотнителей первичного осадка и избыточного ила, а также промывные воды флотофильтров.

В первичных отстойниках радиального типа происходит очистка от взвешенных частиц. Используются первичные отстойники 1-3.

Осветленная вода подается в камеру нейтрализации, где дозируются растворы биогенных добавок - аммиачная вода и фосфорная кислота. Сточные воды поступают на биологическую очистку, состоящую из преаэратора 1-2 и аэротенка 1-4. Подача кислорода в аэротенк осуществляется поверхностными турбоаэраторами устаревшей конструкции ш3500 мм, N = 110 кВт. Концентрация иловой смеси в среднем поддерживается 4 г/л.

Иловая смесь поступает на илоразделение во вторичные отстойники радиального типа. Используются вторичные отстойники №1-5. Концентрация ила после вторичных отстойников в среднем 10 г/л. Возвратный ил подается в преаэраторы 1-2 и аэротенк 1-4. Избыточный ил подается в илоуплотнитель.

Вода после вторичных отстойников поступает на доочистку на флотофильтрах, где проходит безреагентную флотационную очистку с последующей фильтрацией через песчаную загрузку. Промывная вода с флотошламом подается в голову очистных сооружений.

Осадок из первичных отстойников подается в гравитационный илоуплотнитель радиального типа. Надиловая вода поступает в голову очистных сооружений. Уплотненный осадок перекачивается на сгущение на винтовые прессы.

Избыточный ил из вторичных отстойников подается в гравитационный илоуплотнитель радиального типа. Надиловая вода поступает в голову очистных сооружений. Уплотненный избыточный ил перекачивается на сгущение на винтовые прессы.

Два на винтовых пресса распологаются в цеху МТК. Для увеличения обезвоживающей способности к первичному осадку и избыточному активному илу добавляются отходы САЦ и опилки. Для обезвоживания используется раствор флокулянта.

В дипломном проекте мне бы хотелось рассмотреть работу флотационной установки цеха обработки избыточного ила.

2.2 Производственные операции, осуществляемые флотатором


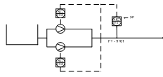
Флотатор SDC-49 (поз. 07-1101) представляет собой цилиндрический корпус высотой до 3,5 м, диаметром 15 м и площадью 182 м2. Специально для целей илоуплотнения флотатор SDC-49 имеет большую площадь открытой поверхности воды и увеличенное время пребывания.

После основных очистных сооружений избыточный активный ил из существующего приемного резервуара КНС 3 (поз. 07-142) насосом (поз. 07-Р1102, Q=100м3/час, H=25м) через камеру гашения напора (поз. 07-Т1007) поступает по трубопроводу на илоуплотнение во флотатор SDC - 49 (поз. 07-1101).

Трубопровод подачи избыточного ила Ду300 на уплотнение идет от камеры гашения, проходит через здание, опускается вниз и по каналу выходит под флотатором. В этот же трубопровод подается 2 трубопроводами Ду150 насыщенная растворенным воздухом в 2 установках АДТ-2500 приготовления водовоздушной смеси (поз. 07-1102, 07-1103) осветленная вода после илоуплотнения и 3 трубопроводами Ду25 раствор флокулянта после станции приготовления раствора СПФА-2000 (поз. 07-1100).

Рисунок 2.2.1 Схема процесса флокуляции (укрупнения) иловых частиц полимером

После узла смешения в подающем на флотатор трубопроводе и затем во флотаторе идут параллельно 2 процесса - флокуляции (укрупнения частиц ила) и флотации (подъем частиц ила с пузырьками воздуха).

Рисунок 2.2.2 Схема подводящих и отводящих патрубков флотатора с указанием уровней различных фаз

Из центральной распределительной колонны смесь распределяется по всему объему флотатора. Во флотаторе происходит интенсивное разделение иловой смеси.

Хлопья ила, увлекаемые воздухом, поднимаются на поверхность воды и образуют устойчивый слой флотошлама - фазу 1 (см. рисунке 2.2.2). По рельсу цилиндрической части вращается каретка, на которой установлен спиральный сборник. Вращаясь, спиральный сборник зачерпывает флотошлам и сбрасывает его в центральную трубу для вывода из флотатора. Уровень и скорость вращения спирального сборника регулируются, так что концентрация флотошлама держится постоянно высокой. Флотошлам выходит из флотатора самотеком и по трубопроводу Ду 200 попадает в бак 34 м3 (поз. 07-Т1002) сфлотированного избыточного активного ила и донного осадка.

Вода без загрязнений - фаза 2 (см. рисунке 2.2.2) собирается в кольцевой трубе “постоянной скорости”. Вода выходит из флотатора самотеком через регулируемый перелив “стакан в стакане”, установленный на наружной стенке флотатора. За счет перелива можно регулировать уровень во флотаторе. Рабочий уровень во флотаторе составляет 300 мм от зеркала верхнего фланца боковой стенки флотатора. Из ванны системы “стакан в стакане” поток осветленной воды разделяется на два: первый по трубопроводу Ду 200 направляется самотеком в промежуточный сборник очищенных сточных вод БХТММ объемом 60 м3 (поз. 07-Т1003), второй по трубопроводу Ду 250 направляется самотеком на установки приготовления водовоздушной смеси АДТ-2500. Из бака (поз. 07-Т1003) сток прошедший 1-ую ступень биологической очистки насосами (поз. 07-Р1010, 07-Р1011, Q=500м3/час, H=20м) перекачивается на станцию нейтрализации, где, смешиваясь со стоками комбината проходит 2-ую ступень биологической очистки на существующих аэротенках №№ 1-4.

Часть иловых частиц по различным причинам (неразвитая поверхность из-за нехватки флокулянта, нехватка растворенного воздуха) оседает на дно флотатора и образует донный осадок - фаза 3 (см. рисунке 2.2.2), который собирается донным скребком в приямок отвода донного осадка. С приямка по трубопроводу Ду150 донный осадок под действием гидростатического давления идет вдоль подземного канала в здание и через промежуточный пережимной клапан (поз. 07-HSV9107) заходит в бак 34 м3 (поз. 07-Т1002) сфлотированного избыточного активного ила и донного осадка. Время сброса и время промежутков между сбросами донного осадка задается оператором на основании текущей ситуации на флотаторе (уровень донного осадка и концентрация).

Из бака (поз. 07-Т1002) сфлотированного активного ила, биошлама и донного осадка (избыточный активный ил обеих систем биологической очистки) перекачивается насосами (Q=45 м3/ч, H=70 м). Один насос работает, один насос находится в горячем резерве. Производительность насосов регулируется частотными преобразователями для поддержания уровня в баке

Для защиты в зимних условиях флотатор SDC-49 оборудован пластиковой вращающейся крышкой (GRP). Дополнительная задача крышек - герметизация флотатора SDC-49 для запирания дурнопахнущих газов. В случае использования крышек для удаления дурнопахнущих газов канал гидрозатвор крышек необходимо заполнить водой, а патрубок отвода газов подключить к вентилятору.

Раствор флокулянта подается дозирующими насосами со станции приготовления флокулянта 2000 л/час (поз.07-1100), которая готовит 0,1% раствор флокулянта. Второй насос установлен в резерве. Переключение насосов производится ручными задвижками. Данные насосы являются насосами мембранного типа и имеют пульсационную подачу, поэтому на нагнетательном трубопроводе установлены демпферы расхода.

Расход флокулянта на флотатор регулируется автоматически частотным преобразователем пропорционально расходу стока от расходомера и заданию оператора. Расходомер установлен на трубопроводе из приемного резервуара КНС 3 (поз. 07-142), после насоса (поз. 07-Р1102). Его данные заносятся в ШУ и программа, учитывая коэффициент заданный оператором регулирует ЧП нагрузку на привод дозирующих насосов (поз. 07-Р1112, поз. 07-Р1113, Q=0,5м3/час, H=30м).

Подача раствора флокулянта производится в подающий трубопровод непосредственно перед флотатором (1 врезка, Ду25) и в трубопроводы подачи водовоздушной смеси (2 врезки, Ду25), соответственно со своими шаровыми отсечными задвижками, которые позволяют регулировать подачу раствора флокулянта в любую из 3 точек, или сразу в три и другие комбинации оптимальные для отладки режимов флокуляции.

При определенных условиях в флотаторе SDC-49 можно достичь концентрации флотошлама до 100 г/л т.е. 10%. В реализованной конструкции флотатора этот флотошлам не будет обладать достаточной текучестью, поэтому наиболее целесообразная концентрация активного ила в системе флотационного илоуплотнения ОАО «Светогорский ЦБК» должна лежать в пределах 30-60 г/л т.е 3-6%.

При появлении сигнала о повышенной толщине уплотненного ила сборник флотошлама начинает отбирать повышенное количество шлама, вращаясь при этом с повышенной скоростью. При снижении толщины флотошлама сборник, соответстветственно заданию при этом снижается скорость сборника. Этим предотвращается попадание слоя активного ила в очищенную воду и поддерживается его концентрация при сгущении.

В случае наличия повышенного уровня активного ила в баке 34 м3 (поз. 07-Т1002) сфлотированного избыточного активного ила и донного осадка - приемнике (не справляются насосы поз. 07-P1105, 07-P1106 откачки на обезвоживание) автоматика снижает поступление иловой смеси на илоуплотнение и уменьшает скорость сборника.

Уплотненный избыточный ил концентрацией 3-5% перекачивается на обезвоживание, в процессе которого ожидается получить сухость кека около 30%. Предварительное уплотнение на флотаторе SDC-49, разумеется, снизит эксплуатационные затраты на получение такой сухости.

Промежуточный резервуар опорожнения

Все переливы, сливы флотаторов и баков насосной станции флотаторов, дренаж и аварийные сливы собираются в промежуточном резервуаре опорожнения 45 м3 (поз. 07-Т1005).

Задача резервуара - перехватить любые сливы и переливы и не допустить их попадания в реку.

Из резервуара стоки перекачиваются насосами (поз. 07-1117, 07-1118, Q=200 м3/ч, H= 30 м). Один насос работает, один насос находится в горячем резерве. Производительность насосов регулируется частотными преобразователями для поддержания уровня в резервуаре. Откачка производится на станцию нейтрализации (2-ая ступень биологической очистки)

Установки растворения воздуха ADT-2500

Флотатор SDC-49 оснащен двумя установками ADT-2500 поз. 07-1102 и 07-1103.

В работе задействованы обе установки ADT-2500 (см. рисунке 2.2.3).

Подача рециркуляционной воды на установки ADT-2500 производится насосом (Q=210 м3/ч, H= 65 м). Работа насоса в непрерывном режиме.

Работа насоса разрешена только при подаче сжатого воздуха. Сжатый воздух подается на две установки ADT-2500 от компрессора (Q=75 нм3/ч, Р= 8 бар) через ресивер.

Сжатый воздух подается на пневмопанель установки ADT-2500.

В состав пневмопанели установок ADT-2500 (поз.07-1102, 07-1103) входят:

1. Линия подачи воздуха на растворение.

-  реле давления, блокирующее рециркуляцонный насос при падении давления ниже установленного задания (поз. 07-PS9111),

-       редуктор давления сжатого воздуха, устанавливающий максимальное давление сжатого воздуха (7-8 бар),

-       соленоидный клапан (поз. 07-НS9113), открывающий подачу воздуха на установки ADT-2500,

-       по 4 ручных регулирующих игольчатых клапана на каждую установку ADT-2500, регулирующие расход воздуха, подаваемого на растворение,

-       по 4 ротаметра на каждую установку ADT (1,5-3 нм3/ч)

-   по 4 обратных клапана,

-        по 4 запорных шаровых клапана.

2. Линия питания клапана сброса донного осадка (поз. 07-HSV9107).

-   редуктор давления сжатого воздуха, устанавливающий максимальное давление сжатого воздуха (2 бара),

-        соленоидный клапан, открывающий подачу воздуха.

Для растворения в установках ADT используется технологический воздух.

Для контрольных клапанов используется осушенный КИП воздух.

Для контроля работы установок ADT установлены аналоговые датчики давления (поз. 07-PI9116, 07-PI9123), дублированные дифманометрами.

Рисунок 2.2.3 Установка растворения воздуха АДТ-2500

2.3 Характеристика и конструкция флотатора


Конструкция флотаторов. В состав флотационных установок входят флотационные камеры, совмещенные с камерами хлопьеобразования, узлы подготовки и распределения водовоздушного раствора, устройства для удаления и отвода пены. Флотационные камеры-флотаторы могут быть разнообразных форм (круглые или прямоугольные в плане) и конструкций с горизонтальным и радиальным направлением движения воды.

Тип - флотатор Sedicell,

Марка - SDC-49,

Количество сборников флотошлама - 1 на флотатор,

Схема насыщения воздухом - напорная рецикловая,

Задача: уплотнение ила до 3-5%.

Флотатор Sedicell SDC - это высокоэффективная установка напорной флотации, предназначенная сугубо для целей илоразделения.

Флотатор SDC-49 представляет собой цилиндрический корпус высотой до 3,5 м и диаметром 15 м. Специально для целей илоразделения флотатор SDC-49 имеет большую площадь открытой поверхности воды и увеличенное время пребывания.

Подача водовоздушной смеси и иловой смеси, содержащей сфлокулированные хлопья ила, осуществляется в центральную часть флотатора. Из центральной распределительной колонны смесь распределяется по всему объему флотатора.

Во флотаторе происходит интенсивное разделение иловой смеси

Хлопья ила, увлекаемые воздухом, поднимаются на поверхность воды и образуют устойчивый слой флотошлама. По рельсу цилиндрической части вращается каретка, на которой установлен спиральный сборник. Вращаясь, спиральный сборник зачерпывает флотошлам и сбрасывает его в центральную трубу для вывода из флотатора. Флотошлам выходит из флотатора самотеком.

Вода без загрязнений собирается в коллекторе постоянной скорости. Вода выходит из флотатора самотеком через регулируемый перелив, установленный на наружной стенке флотатора.

Осевшие загрязнения выводятся под действием гидростатического давления с помощью пережимных клапанов в нижней части флотатора.

Для защиты в зимних условиях флотатор SDC-49 оборудован пластиковой вращающейся крышкой. Дополнительная задача крышек - герметизация флотатора SDC-49 для запирания дурнопахнущих газов. В случае использования крышек для удаления дурнопахнущих газов канал гидрозатвор крышек необходимо заполнить водой, а патрубок отвода газов подключить к вентилятору.

Флотатор SDC-49, как и все установки напорной флотации KWI, оборудован установками Растворения Воздуха ADT. Эти аппараты разработаны компанией KWI и значительно выделяются на фоне традиционных сатураторов. Установки ADT обеспечивают высокоэффективный массообмен, используя механизм высокоскоростной мембранной диффузии. Это обеспечивает значительно большую степень растворения воздуха и меньшее время пребывания.

В данном случае для растворения воздуха используется часть осветленной воды после флотатора (рецикловая схема). Осветленная вода подается в установку ADT рециркуляционным насосом. Воздух подается от компрессора.

Илоразделение имеет множество точек регулировки, что делает её надежной и настраиваемой. Дозирование химикатов может быть настроено очень точно, в зависимости от качества поступающей на очистку воды и требований к уровню очистки.

Описание флотатора SDC-49

Установка имеет очень надежную и легко настраиваемую систему удаления флотошлама. Уровень воды в ванне регулируется ручным настраиваемым переливом. Каждый флотатор имеет один спиральный сборник флотошлама для удаления максимального количества сгущенного ила. Двигатели спирального сборника флотошлама имеют регулировку скорости посредством частотных преобразователей, управляемых контуром регулировки толщины слоя флотошлама (аналоговый ультразвуковой датчик уровня и дискретный преобразователь сигнала). Это обеспечивает постоянную высокую концентрацию флотошлама, что важно на станции обезвоживания. Для получения более высокой концентрации флотошлама двигатели спирального сборника могут останавливаться и оборудованы тормозами. Положение спирального сборника в момент останова проверяется датчиком конечного положения. Положение сборника в останове должно быть такое, чтобы флотошлам не сгребался лопастями.

Осевший осадок автоматически удаляется из флотатора через пневматический пережимной клапан (один на флотатор).

Каждый флотатор оборудован двумя двигателями:

-  двигатель каретки - вращается постоянно, регулируется частотным преобразователем.

двигатель спирального сборника - вращается постоянно или периодически, регулируется частотным преобразователем.

3. Процесс флотационной очистки - как объект автоматического управления


3.1 Основные режимы работы флотационной установки


Напорный флотатор SDC-49 входит в состав участка 07:

В группу SDC-49 входит:

• измеритель уровня в баке избыточного ила 07-142 (LIA-9100);

• подающие насосы иловой смеси 07-P1102, 07-P1103;

• измеритель расхода иловой смеси FT-9101;

• станция приготовления флокулянта 07-P1100;

• дозирующий насос флокулянта (07-P1100);

• дозирующий насос флокулянта (07-P1101);

• выключатель давления воздуха (PS-9111);

• клапан воздуха на АДТ (HYV-9113);

• насос рециркуляции на АДТ (07-P1104);

• измерители давления АДТ 07-1102 (PT-9116 и PT-9174);

• измерители давления АДТ 07-1103 (PT-9123 и PT-9175);

• спиральный сборник флотошлама (07-1101.1);

• каретка флотатора (07-1101.2);

• датчик плотности папки флотошлама (NT-9104);

• клапан сброса донного шлама (HSV-9107);

• измеритель уровня в баке сфлотированного активного ила (LT-9084);

• измеритель уровня в баке осветленных вод (LT-9087);

Данный участок имеет общий режим работы, который может быть «СЕРВИСНЫЙ», «РУЧНОЙ» или «АВТОМАТИЧЕСКИЙ». Режим работы включается с ТР-панели при соответствии условий запуска режима.

Условно оборудование разделено на подгруппы:) оборудование подачи иловой смеси и дозировки флокулянта;) оборудование узла АДТ (2 установки) ;) оборудование удаления флотошлама (каретка, сборник, клапан сброса шлама) ;) уровни бассейнов 07-142, 07-T1002, 07-T1003

Каждая из этих групп в автоматическом режиме работает по собственному алгоритму и взаимодействует с другими группами на уровне блокировок оборудования и технологических блокировок.

Сервисный режим работы

Устанавливается оператором с ТР-панели после выбора данного режима и введения операторского пароля. Вход в данный режим возможен только из РУЧНОГО при полностью остановленном оборудовании участка (двигатели остановлены, задвижки закрыты). Является наладочным режимом, блокировки работы оборудования отсутствуют. Манипуляции в СЕРВИСНОМ режиме может проводить только квалифицированный персонал ТО. Выход из режима возможен только в РУЧНОЙ режим при полностью остановленном оборудовании участка (двигатели остановлены, задвижки закрыты).

Ручной режим работы

Данный режим появляется после запуска системы управления. В этом режиме возможно проведение работы под контролем оператора. Действуют блокировки по оборудованию и основные технологические блокировки. В данном режиме запуск оборудования производит оператор с ТР-панели по раздельности. Временные интервалы и алгоритмы регулирования в данном режиме не работают. Из РУЧНОГО режима возможен переход в СЕРВИСНЫЙ режим при полностью остановленном оборудовании участка (двигатели остановлены, задвижки закрыты) или запуск АВТОМАТИЧЕСКОГО режима (при соблюдении всех условий запуска). В РУЧНОЙ режим система переводит оборудование при блокировках, которые происходят во время работы участка в АВТОМАТИЧЕСКОМ режиме.

Автоматический режим работы

Действует на весь участок напорного флотатора SDC-49, запускается из РУЧНОГО режима. В данном режиме оборудование работает по алгоритмам автоматического регулирования, активны все блокировки по оборудованию и все технологические блокировки. Данный режим предназначен для работы в без опрераторном режиме, но имеет полную информативность на ТР-панели и сохраняет аварийные сигнализации и технологические параметры (графические тренды). При возникающих блокировках по оборудованию АВТОМАТИЧЕСКИЙ режим прерывается, и система корректно переходит в РУЧНОЙ режим. При этом выдается сигнализация причины выхода из РЕЖИМА (на ТР-панели). Работа на участке напорного флотатора прекращается. При технологической блокировке, система не выходит из АВТОМАТИЧЕСКОГО режима, а временно прекращает работу на флотаторе, а при деблокировке возобновляет работу с предыдущими параметрами.

3.2 Система управления процессом флотационной очистки


Рисунок 3.2.1 Система управления процессом флотации

Система управления выполнена на контроллере (PLC) Simatic S7-314-2DP (SIEMENS)

Он имеет встроенную периферию:

x24VDC - дискретные входы;

x24VDC - дискретные выходы;

x13 bit - аналоговые входы;

x12 bit - аналоговые выходы.

Дополнительно используются внешние модули ввода/вывода:

аналоговые входы 8x13 bit (1 шт.);

аналоговые выходы 8x12 bit (1 шт.);

Кроме этого используются модули удаленной периферии (на базе ET-200S). К ним подключены насосы подачи ила на флотатор и расходомер FT-9101. Модули удаленной периферии.

х13bit - аналоговые входы (2шт.)

х13bit - аналоговые выходы (1шт.)

х24VDC - дискретные входы (3шт.)

х24VDC - дискретные выходы (1шт.)

Панель оператора - SIMATIC HMI TP-270-10

Программное обеспечение: Simatic Manager v. 5.3 (по PLC)

Pro Tool/Pro v. 6.2 SP2 (по панели оператора) WinCC v. 6.2 (ПК на центральном пульте)

Все оборудование производства SIEMENS.

1. Регулятор подачи избыточного ила на флотатор.

Рисунок 3.2.2 Регулятор подачи избыточного ила на флотатор

Регулятор: 1. PV - измеряемый текущий расход (расход ила на флотатор от FT-9101)

. SP - задание на расход. Может быть:

a) INT - начальное задание, устанавливается оператором с панели управления перед запуском авторежима.

b)      DYN - значение задания, задаваемого оператором в процессе работы в авторежиме. Первоначально: DYN=INT

c)      LOW - значение задания при блокировке процесса (пониженная производительность)

d)      MIN - значение задания при блокировке процесса (минимальная производительность)

Режимы LOW, MIN, INT- устанавливаются перед автоматическим режимом.

. LMN - выход на исполнительный механизм (насос подачи). Результат работы ПИ - регулятора.

. Настройки: Kp - коэффициент пропорциональности (усиление)

Ti - интегральная составляющая (время переходного процесса)

Рисунок 3.2.3 Схема регулирования

2. Регулятор дозировки полимера

Регулятор: 1. PV - отсутствует.

.SP - рассчитывается по формуле:

Рисунок 3.2.4 Регулятор дозировки полимера.

LMN = Fтек*100/Fmax*Kp

Fтек - измеряемый расход ила на флотатор

Fmax - максимальный расход ила (определяется 100% производительностью подающего насоса и записывается в систему)

Kp - коэффициент усиления, при работе устанавливается оператором (0.1…2, с шагом 0.01)

. LMN - выход на исполнительный механизм (насос дозировки полимера)

. Настройки: нет.

. Регуляторы удаления флотошлама.

Рисунок 3.2.5 Регулятор удаления флотошлама

NIS-9104 - датчик толщины (плотности) папки флотошлама

SC-9105 - скорость спирального сборника (удаление флотошлама)

SC-9106 - каретка флотатора (удаление флотошлама)

.1 Регулятор спирального сборника:

PV - измерение толщины (дискретное) =2 сигнала А и В

SP - задание на скорость удаления флотошлама

Может быть:

a) INT - при отсутствии папки (сигналов А и В нет)

b)      MIDD - при папкесредней толщины (есть сигнал А и нет сигнала В)

c)      HIGH - при папке большой толщины (есть сигнал А и есть сигнал В). Все 3 значения SP (INT, MIDD и HIGH) должны быть установлены оператором перед запуском авторежима.

d)      LMN - выход на исполнительный механизм (частотный привод сборника)

Дополнительных настроек регулирования - нет.

.2.Регулятор каретки флотатора:

PV - измерение толщины (дискретное) =2 сигнала А и В

SP - задание на скорость вращения крышки флотатора

Может быть:

a) INT - начальное значение, устанавливаемое оператором с панели перед запуском автостарта.

b)      DYN - значение задаваемое оператором в процессе работы в авторежиме. Первоначально: DYN= INT

c)      EXTRA - значение задания при останове и блокировке.

d)      LMN - выход на исполнительный механизм (частотный привод каретки). Дополнительных настроек - нет.



4. Структура АСУТП процесса флотационной очистки

 

.1 Структура АСУТП


Так как, процесс флотационной очистки является сложным технологическим процессом (очистка стоков, дозирование, отделение шлама, доочистка и т.д.), то целесообразно применять многоуровневую структуру управления супервизорного типа.

Многоуровневая структура системы управления обеспечивает надежность, оперативность, ремонтоспособность системы автоматизации, при этом легко решается оптимальный уровень централизации управления с минимальным количеством технологического контроля, управления и линий связи между ними.

Под супервизорным понимается такой режим работы АСУ ТП, когда на нижних уровнях функционируют регуляторы, управляющие локальными контурами (на базе серийных электронных устройств или контроллеров), а на верхнем - ЭВМ, на которой реализованы задачи управления этими контурами через механизм выдачи управляющих воздействий на автоматические датчики локальных контуров.

Супервизорная система с использованием средств локальной автоматики обеспечивает достаточно качественное управление для процессов с относительно небольшим количеством параметров и несложными алгоритмами выработки управляющих воздействий, а использование локальной автоматики уменьшает использование машинного времени ЭВМ, что целесообразно с экономических позиций: один компьютер можно использовать для управления несколькими АСУ, также возможно использование машинного времени для иных операций.

В дипломном проекте разработана система супервизорного типа. Для обеспечения гибкости системы предусмотрены возможности перехода системы в полуавтоматический (ручное определение задания регулятору), а также ручной режим работы (ручное управление исполнительными механизмами).

4.2 Общая структура системы АСУ


В комплект АСУ входит КИП и ИМ, аппаратные и программные средства управления:

АРМ или АСУ ТП предприятия;

Система управления (локальный шкаф управления);

Исполнительные механизмы и запорная арматура;

Комплектный шкаф частотного преобразователя для управления производительностью;

Контрольно-измерительные приборы и оборудование;

В АСУ установки можно выделить следующие иерархические уровни:

Верхний уровень:

АСУ ТП предприятия (обеспечивается подключение к существующей АСУ ТП предприятия).

Автоматизированное рабочее место оператора (АРМ).

Данный уровень реализуется в АСУ ТП предприятия или дополнительного АРМ. Верхний уровень на основе SCADA-системы и выполняет следующие функции:

►отображение в интуитивно понятной для оператора форме информации о параметрах технологического процесса и о состоянии устройств системы;

►контроль, регистрацию и хранение основных параметров технологического процесса с возможностью построения их графиков реального времени;

►автоматическое формирование и ведение истории технологического процесса с возможностью построения графиков параметров технологического процесса за последний час, сутки, месяц;

►автоматическое формирование и выдачу сообщений о выходе параметров технологического процесса за допустимые границы;

►обеспечение возможности дистанционного управления установкой.

Уровень автоматического управления:

Управляющий контроллер.

Пульт местного управления.

Устройства ввода-вывода.

На данном уровне размещается главный компонент системы управления - программируемый логический контроллер, который реализует логику автоматического управления и обеспечивает выполнение основных функций:

►непрерывное централизованное управление установкой в реальном времени;

►поддержание в установленных пределах значений регулируемых параметров технологического процесса в соответствии с заданными законами управления;

►дистанционное управление преобразователем частоты и электрическими приводами запорно-регулирующей арматуры установки;

►автоматическое обнаружение и обработка отказов в работе технологического оборудования и аварийных ситуаций;

►обмен данными по стандартным протоколам с АРМ или действующей АСУ ТП предприятия, местной панелью управления.

В качестве программируемого логического контроллера используется оборудование ведущих мировых производителей в области промышленной автоматизации. Также на этом уровне расположены устройства ввода-вывода и местный пульт управления.

Устройства ввода-вывода реализуют функции низкоуровневого управления и играют роль концентратора данных. Программируемый логический контроллер связан устройствами ввода-вывода посредством промышленной шины последовательной передачи данных (например, Profibus-DP или Genius). Программируемый логический контроллер организует циклический обмен данными с устройствами ввода-вывода и получает полную информацию о текущем значении параметров и состоянии оборудования, а также выдает управляющие сигналы, поступающие через устройства ввода-вывода на исполнительные механизмы.

Местный пульт управления обеспечивает наблюдение за ходом технологического процесса и состоянием оборудования, а также управление работой установки непосредственно в цеху. Пульт предоставляет возможность технологическому персоналу получать данные о параметрах функционирования и задавать необходимые параметры работы установки при помощи жидкокристаллической сенсорной панели.

Нижний уровень:

Контрольно-измерительные приборы.

Комплектный шкаф частотного преобразователя для управления производительностью.

На данном уровне обеспечивается:

►контроль параметров установки (расход, давление, проток и т. д.);

►управление (перекрытие, регулирования) потоком рабочих среды (пульпа, оборотная вода, маточный раствор и т. д.) путем изменения площади проходного сечения арматуры и частоты вращения двигателя;

Рисунок 4.2.1 Общая структура системы АСУ

5. Модернизация существующей флотационной установки


5.1 Причины модернизации


Для успешного протекания процесса флотации требуется дозированная подача флотационных реагентов в различные точки технологической цепочки. В последние годы система физически устарела и дозировка реагента практически велась вручную - посредством запорной арматуры, что приводило к недостаточной дозировке полимера при изменении задания подающих стоков и как итог перерасход полимера, избыточность его в процессе.

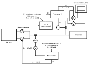
Схема регулирования до модернизации:

Рисунок 5.1.1 Схема регулирования до модернизации

В дипломном проекте хотелось бы рассмотреть несколько вариантов решения этой проблемы и выбрать наиболее рентабельный:

. Ввод системы двухконтурного регулирования.

. Использование в качестве регуляторов дозирующие насосы.

Если рассматривать эти варианты с технической точки зрения, то можно сказать, что они оба будут отвечать нашим требованиям. А вот с экономической точки зрения наиболее рентабельно для решения данной проблемы сделать установку индукционного расходомера на линии подачи полимера и разработать в PLC систему двухконтурного регулирования.

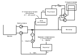
Рисунок 5.1.2. Схема регулирования после модернизации

5.2 Система управления процессом дозировки


На данный момент в систему добавлена новая позиция измерения расхода на линии дозировки полимера в поступающий поток избыточного ила.

Необходимо выполнить программирование в существующей системе управления процессом дозировки:

I.  Контроллер 07-ЩУ03 (SIMATIC S7-314С-2DP):

1) регулятор дозировки флокулянта на флотатор 07-1101 (07-FIC-0005).

·  в автоматическом режиме задание на регулятор математически рассчитывается от количества поступающих стоков (от расходомера 07-FT-9101) и коэффициента соотношения - сколько на 1m3 необходимо литров флокулянта (устанавливается оператором со станции управления). Задание поступает на регулятор, который обеспечивает необходимый расход, управляя дозаторными насосами (07-P1100 и 07-Р1101) c частотным управлением. Текущий расход флокулянта корректируется по расходомеру флокулянта (07-FT-0005).

·        в ручном режиме задание на регулятор задается оператором (устанавливается оператором с панели оператора). Регулятор, который обеспечивает заданный расход флокулянта, управляя дозаторными насосами (07-P1100 и 07-Р1101) c частотным управлением. Текущий расход флокулянта корректируется по расходомеру (07-FT-0005). Изменение задания осуществляется оператором.

По операторской панели:

·  Возможность изменения задания АВТОМАТИЧЕСКОМ, РУЧНОМ и СЕРВИСНОМ (задание производительности насоса напрямую) режимах;

·        Отображение расхода флокулянта в графических трендах (текущее значение/задание/степень открытия клапана и расход стоков/расход флокулянта);

·        Аварийные сообщения (обрыв датчика, и.т.д.);

·        Возможность задания данных для регулирования (максимальный расход, коэффициент соотношения, концентрация химиката);

·        Выдача предупредительных сигнализаций процесса.

II. Общее:

Общее для всех контуров: необходимые параметры (текущие расходы, коэффициенты, пределы и др.) должны быть доступны для OPC-сервера на станции оператора доочистки. С этой станции должно быть возможно управление дозировкой. Это так же справедливо для счетчика расхода, аварийных сигнализаций, графических трендов.

Принцип регулирования дозировки химикатов:

Сейчас дозировка в автоматическом режиме выполняется через линейный усилительный коэффициент от кол-ва поступающих стоков. Необходимо использование системы двухконтурного регулирования; расчет задания на дозировку от кол-ва поступающих стоков через коэффициент соотношения, проверка полученного результата на крайние пределы и отработка регулятором задания с корректировкой по реальному расходу полимера.

Сейчас дозировка в ручном режиме выполняется по установке оператором производительности дозирующих насосов (от 0 до 100%). Необходимо использование системы регулирования; оператор задает необходимый расход, а система сама поддерживает его, ориентируясь по реальному расходу полимера.

Обрыв измерителя расхода полимера должен быть заведен в блокировки группы дозирования и прерывать автоматический процесс (переход в ручной режим), при этом дозаторный насос остается в работе на последнем задании.

6. Модернизация узла дозирования флокулянта и системы автоматического управления дозированием флокулянта

 

.1 Исходные данные для модернизации

 

.1.1 Параметры процесса подачи на флотатор избыточного ила:

­  Расход избыточного ила минимальный, м3/час: 0.

­  Расход избыточного ила номинальный, м3/час: 67.

­    Расход избыточного ила максимальный, м3/час: 120.

­    Шкала расходомера избыточного ила, мин…макс расход, м3/час: 0…150.

­    Выходной сигнал расходомера избыточного ила, мин…макс, мА: 4…20.

­    Диаметр условного прохода (Ду) трубопровода подачи избыточного ила, мм: 200.

6.1.2 Существующая система автоматического управления подачей избыточного ила

Визуализация и операторский интерфейс

Операторский интерфейс созданный на ТР-панели позволяет визуально контролировать текущий процесс, вносить изменения в работу, переключать режимы работы, воздействовать на оборудование.

Отображение максимально приближено к реальному, осуществляется подцветка оборудования, трубопроводов и клавиш управления (интерактивный режим).

Основные цвета для двигателей:

• исправен (готов к работе) - темно-серый;

• запущен в работу - темно-зеленый;

• неисправен (не готов к работе) - красный, постоянный

• произошла блокировка по обратной связи или токовой перегрузке - красный мигающий

Основные цвета для клапанов:

• полностью закрыта - темно-серый;

• полностью открыта - темно-зеленый

Основные цвета для аналоговых измерений (уровни, нагрузки и др.):

• предкритические пределы - желтый;

• критические пределы - красный

Основные цвета для папки флотошлама

• средняя плотность - желтый;

• высокая плотность - темно-коричневый

Для клавиш «АВТОМАТ», «РУЧНОЙ» и «СЕРВИС» выбраны следующие цвета:

• включен данный режим - зеленый, постоянный;

• переход из режима в режим - зеленый, мигающий;

• режим заблокирован - желтый;

• режим неактивен - серый

Для клавиши «СИГНАЛ» выбраны следующие цвета:

• есть одна или более активная аварийная сигнализация - красный, мигающий;

• есть одна или более активная предупредительная сигнализация - желтый, мигающий;

• сигнализации отсутствуют - серый, постоянный

Для клавиш «ЗАПИСАТЬ», «ЗАКРЫТЬ» и др. мигающий зелено-серый цвет означает необходимость

нажатия перед выходом с данного экрана.

Остальные клавиши - серый цвет.

Операторский интерфейс может быть переключен на альтернативный язык - английский.

ПАРОЛИ

В системе управления используется 3 уровня паролей:

• администраторский

• технического обсуживания

• операторский

Администраторский пароль доступен специалистам АСУ ТП, используется для системных настроек, диагностики PLC, установки ДАТА/ВРЕМЯ, изменения других паролей и прочих функций, связанных с системой ТР-панели и PLC.

Пароль технического обслуживания служит для изменения шкалировок, записи настроек регуляторов, ввода граничных пределов, времени оборудования, входа в СЕРВИСНЫЙ режим и др. функций связанных с настройками оборудования.

Пароль оператора служит для изменения технологических параметров процесса.

Ввод паролей осуществляется с экранной клавиатуры в соответствующее окно, после ввода необходимо подтвердить нажанием «ENTER». Доступные данные становятся видны на белом поле.

Если данные закрыты или не могут быть изменены, они отражаются на сером поле.

Графические тренды оборудования и процесса

В системе управления представлены следующие группы трендов:

. расход иловой смеси на флотатора SDC-49 (FIC-9101)

• текущий расход (FIC-9101_PV);

• задание расхода (FIC-9101_SP);

• задание скорости на ЧП подающего насоса №1 (SC_9102_FO);

• задание скорости на ЧП подающего насоса №2 (SC_9103_FO)

. дозировка флокулянта в иловую смесь на флотатор

• текущий расход (FIC-9101_PV);

• задание скорости на ЧП дозирующего насоса №1 (SC_9133_FO);

• задание скорости на ЧП дозирующего насоса №2 (SC_9134_FO)

. работа оборудования удаления флотошлама (NIC-9104)

• задание скорости на ЧП сборника (SC_9105_FO);

• задание скорости на ЧП каретки (SC_9106_FO)

. токовая нагрузка рециркуляционного насоса 07-Р1104

. токовая нагрузка подающих насосов иловой смеси

• подающий насос иловой смеси №1 (07_P1102_C);

• подающий насос иловой смеси №2 (07_P1103_C);

. давление на АДТ 07-1102

• текущее давление в камере АДТ (PI-9116);

• текущее давление перед камерой АДТ (PI-9174)

. давление на АДТ 07-1103

• текущее давление в камере АДТ (PI-9123);

• текущее давление перед камерой АДТ (PI-9175)

. уровень в баке сфлотированного ила 07-142 (LIA-9100)

. уровень в баке сфлотированного ила 07-Т1002 (LIA-9084)

. уровень в баке осветленных вод 07-Т1003 (LIA-9087)

Каждая линия тренда имеет свой цвет, расшифровка которого представлена в меню «ЛЕГЕНДА» на экране трендов.

Хранение данных на ТР-панели

ТР-панель позволяет хранить некоторое время последние данные по сигнализациям и графическим трендам. Т.к. оперативная память данного типа панелей не очень большая, то данные сохраняются около 1 недели. В течении этого времени можно их просмотреть путем активизации функций АРХИВ на экране сигнализаций и трендов. По прошествии времени наиболее старые данные стираются а свежие записываются в АРХИВ.

Имеется возможность стереть АРХИВ, данная функция закрыта паролем уровня ТО.

Данные по расходу стоков на флотатор

В программе используется обработка данных поступающих с расходомера и создание суточного счетчика объема иловой смеси подаваемой на флотатор. По окончании суток данные с этого счетчика сохраняются в недельной базе данных, а счетчик обнуляется и начинает считать расход следующих суток.

Данные по расходу (в м3) содержатся в таблице с указанием числа которому эти данные принадлежат. Возможен просмотр данных за последние 7 дней (неделю). По окончании суток самая старая запись исчезает, но появляются данные за последние сутки.

Сервисные функции

Используются для системных настроек, работе с коммуникацией PLC, установке системных параметров, паролей пользователя, диагностике PLC (всё это доступно только специалистам АСУ)

Кроме этого возможно переключение языка операторского интерфейса и функции сервиса ТР-панели (контрасность, чистка экрана). Эти функции доступны оператору.

Навигация по экранам ТР-панели

Рисунок 6.1.2.1 - Запуск автоматического режима

Показан момент запуска АВТОМАТИЧЕСКОГО режима. В данный момент еще активен РУЧНОЙ режим (клавиша зеленая), но звучит сигнальный горн (изображен мигающим вверху) и мигает клавиша «АВТОМАТ». Оборудование флотатора еще не запущено (указанные значения токовой нагрузки незапущенных насосов и давление на АДТ - ошибка симуляции (прим. Автора)). Один из подающих насосов электрически выключен, но второй исправен и выбран на запуск (зеленая точка), поэтому запуск АВТОМАТИЧЕСКОГО режима возможен. Уровни баков 07-142, 07-Т1002, 07-Т1003 находятся в допустимых пределах (нет желтого и красного цветов бар-трендов уровней).

Рисунок 6.1.2.2: Предупредительная сигнализация на АДТ №2

Показан момент работы в АВТОМАТИЧЕСКОМ режиме. Всё необходимое оборудование в работе.

Перепад давлений входа/выхода на АДТ №2 (нижний) меньше установленного предела (на АДТ №1 перепад 0,5 бар, а на АДТ №2 - 0,1 бар). Процесс продолжается, но показание давления в АДТ №2 отображается на желтом сигнализационном поле. Оператор, согласно инструкции, должен предпринять действия для устранения данной ситуации.


Рисунок 6.1.2.3: Критически высокий уровень в баке избыточного ила

Показан момент работы в АВТОМАТИЧЕСКОМ режиме. Всё необходимое оборудование в работе. В баке избыточного ила критически высокий уровень (более 4.5 м). Бар-тренд отображения уровня в красном цвете. Т.к. данная ситуация является для данной системы предупредительный, то процесс продолжается с установленной производительностью (220 м3/час - белые цифры около расходомера задания, 219 м3/час - черные цифры около расходомера текущий расход). Под отображением текущего расхода - значение суточного счетчика расхода иловой смеси (в м3). Желтая полоса в флотаторе говорит о том, что присутствует папка флотошлама средней плотности. Скорость сборника зависит от плотности папки. Кнопка сигнализации мигает желтым, т.к. присутствует только предупредительная сигнализация по критическому уровню в баке избыточного ила.

Активна блокировка по низкому уровню в баке флокулянта (бак показан белым цветом, мигает обозначение - LS). Основной подающий насос (отмечен зеленой точкой) и дозировочный насосостановлены (указанное значение токовой нагрузки незапущенного подающего насоса - ошибка симуляции (прим. Автора)). Задание на регулятор расхода -100 м3/час (задание при блокировке).

Рисунок 6.1.2.4: Аварийная блокировка оборудования подачи и дозировки

Оборудование АДТ и оборудование удаления флотошлама работают экстра время. Папки флотошлама нет, сборник работает на установленной скорости «холостого» хода. Клавиша «АВТОМАТ» заблокирована (желтый цвет), т.к. присутствует активная аварийная блокировка.

Клавиша «СЕРВИС» заблокирована, т.к. некоторое оборудование еще в работе. Клавиша «РУЧНОЙ» мигает зеленым на период экстра работы. Клавиша «СИГНАЛ» мигает красным (аварийная блокировка).

Рисунок 6.1.2.5: Аварийная блокировка оборудования удаления флотошлама

Сработала блокировка по потере обратной связи во время работы на двигателе спирального сборника (мигает изображение мотора). Двигатель каретки остановился по блокировке неисправности спирального сборника. Основной подающий насос (отмечен зеленой точкой) и дозировочный насос корректно остановлены. Задание на регулятор расхода -100 м3/час (задание при останове по блокировке). Оборудование АДТ работает установленное экстра время. Клавиша «АВТОМАТ» заблокирована (желтый цвет), т.к. присутствует активная аварийная блокировка. Клавиша «СЕРВИС» заблокирована, т.к. некоторое оборудование еще в работе. Клавиша «РУЧНОЙ» мигает зеленым на период экстра работы. Клавиша «СИГНАЛ» мигает красным (аварийная блокировка).

Рисунок 6.1.2.6: Аварийная блокировка оборудования по измерению уровня

Система диагностировала неисправность измерения уровня в баке избыточного ила (мигает «НЕИСП.», бар-тренд уровня - фиолетовый). Оборудование подачи ила и дозировки флокулянта корректно остановлены. Задание на регулятор расхода -100 м3/час (задание при останове по блокировке). Оборудование АДТ и оборудование удаления флотошлама работают установленное экстра время. Плотность папки флотошлама высокая (коричневая линия), сборник работает на установленной для этого скорости. Каретка работает на установленной скорости для экстра работы.

Клавиша «АВТОМАТ» заблокирована (желтый цвет), т.к. присутствует активная аварийная блокировка. Клавиша «СЕРВИС» заблокирована, т.к. некоторое оборудование еще в работе. Клавиша «РУЧНОЙ» мигает зеленым на период экстра работы.

Клавиша «СИГНАЛ» мигает красным (аварийная блокировка).

Рисунок 6.1.2.7: пример ручного управления (1)

Установлен РУЧНОЙ режим (клавиша «РУЧНОЙ» горит зеленым цветом). Никакое оборудование еще не запущено и переключение в «СЕРВИСНЫЙ» режим возможно (клавиша «СЕРВИС» серая).

Вызвано окно ручного управления для рециркуляционного насоса. Вызов окна осуществляется нажатием на необходимое оборудование. В вызванном окне указано название управляемого оборудования («РЕЦИРКУЛЯЦИОННЫЙ НАСОС 07-Р1104»), текущий режим, и клавиши оперативного управления «СТАРТ», «СТОП». Клавиша «НАЗАД» закроет окно без изменения статуса оборудования. Нажатие клавиши «СТАРТ» в текущем состоянии должна привести к запуску рециркуляционного насоса, но этого не произойдет, т.к. клапан воздуха на АДТ не открыт. После нажатия клавиш «СТАРТ» или «СТОП» окно закрывается.

Рисунок 6.1.2.8: Пример сервисного управления (1)

Установлен СЕРВИСНЫЙ режим (клавиша «СЕРВИСНЫЙ» горит зеленым цветом). Некоторое оборудование запущено и переключение в «РУЧНОЙ» режим невозможно (клавиша «РУЧНОЙ» желтая). АВТОМАТ из СЕРВИСНОГО режима запущен быть не может. Клавиша «СИГНАЛ» мигает красным, т.к. ошибку имеет подающий насос №1. Данный экран хорошо иллюстрирует особенности СЕРВИСНОГО режим, т.к. рециркуляционный насос АДТ запущен без открытия клапана воздуха на АДТ, дозаторный насос №1 - ЧП включен при задании 0%, ЧП спирального сборника имеет задание но не включено.

6.1.3 Механические и технологические параметры процесса дозирования флокулянта:

­  Номинальная концентрация флокулянта в растворе массовая, %: 0,1.

­    Диаметр условного прохода трубопровода подачи флокулянта Ду, мм: 25.

­    Управление запорными клапанами: ручное.

­    Производительность установки дозирования флокулянта минимальная, м3/час: 0,0.

­    Производительность установки дозирования флокулянта максимальная, м3/час: 1,0

­  Погрешность поддержания расхода флокулянта в установившемся режиме: не более 2%.

­    Управление производительностью насосов подачи флокулянта - существующие частотные преобразователи - позиции SC9133, SC9134.

­    Входной сигнал цепи управления существующими ЧП насосов подачи флокулянта: токовая петля 4-20 мА.

­    Формула для расчета задания расхода флокулянта:

фл.задание = Kp фл * Fфл.макс * Fила измер текущий/Fила измер. макс ,

где Kp фл - коэффициент преобразования, принимающий значения в диапазоне от 1 до 25 с шагом 0, 1.

Значение коэффициента преобразования находится по заранее рассчитанным таблицам, исходя из марки применяемого в настоящий момент полимера, на основании лабораторных данных о текущих концентрации и гранулометрическом составе избыточного ила в сборнике, а также текущей концентрации флокулянта.

Табличные значения рассчитаны отдельно для каждой марки применяемого флокулянта по рекомендациям и формулам производителей и скорректированы в процессе их натурных испытаний.

Таблицы значений коэффициента преобразования являются интеллектуальной собственностью ЗАО «Интернешнл Пейпер» и не могут быть частично или полностью опубликованы в данном дипломном проекте.

 

.1.4 Основная текущая процедура управления производительностью установки дозирования флокулянта

­  Оператор с локального пульта управления флотационной установкой или мастер смены с центрального пульта управления очистными сооружениями переводят флотатор в ручной режим работы. При этом выходы системы управления флотатором фиксируются и поддерживаются в состояниях, существовавших в момент перехода в ручной режим, автоматическое управление полностью отключается.

­    Оператор или мастер смены вручную вводят в систему управления новое значение коэффициента преобразования Kp фл, после чего переводят систему управления флотатором в автоматический режим работы.

­    АСУТП установки установки напорной флотации устанавливает и поддерживает с необходимой точностью производительность узла дозирования флокулянта в соответствии с текущим расходом избыточного ила.

Ввод нового коэффициента преобразования может производиться после получения данных очередной серии лабораторных анализов, а также должен производиться при каждой смене марки или концентрации полимера в растворе.

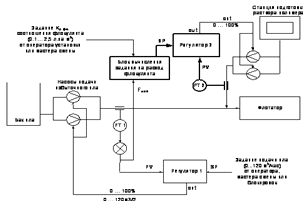
6.2 Предлагаемая схема модернизации узла дозирования раствора флокулянта


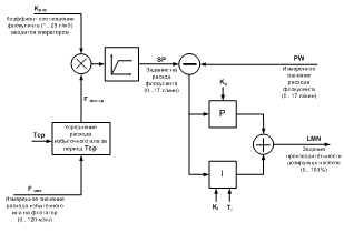
Для достижения необходимой точности дозирования раствора флокулянта предлагаю ввести в технологическую схему узел измерения текущего расхода раствора флокулянта, а в существующем программируемом логическом контроллере управления установкой напорной флотации дополнительный контур регулирования подачи раствора флокулянта с обратной связью по текущему фактическому расходу флокулянта. Предлагаемая технологическая схема узла дозирования флокулянта показана на рисунке 6.2.1., а структурная схема системы автоматического управления установкой напорной флотации в части подачи избыточного ила и флокулянта - на рисунке 6.2.2. Утолщенными линиями на схемах показаны вновь вводимые или изменяемые элементы.

Рисунок 6.2.1 Предлагаемая схема регулирования узла дозирования флокулянта

Рисунок 6.2.2 Предлагаемая схема расчета задания на дозировку и регулятора дозирования флокулянта

Задание на расход флокулянта SPфл будет формироваться, как и в существующей схеме, исходя из текущего измеренного расхода избыточного ила и коэффициента соотношения, задаваемого вручную оперативным персоналом, по следующей формуле:

фл. = Kp фл * Fфл.макс * Fила текущий/Fила макс ,

где Kp фл - коэффициент соотношения, принимающий значения в диапазоне от 1 до 25 с шагом 0,1.

6.3 Предлагаемая конструкция узла измерения расхода флокулянта


6.3.1 Выбор типа, марки и модели измерителя расхода раствора флокулянта

В качестве датчика расхода флокулянта предлагаю применить электромагнитный расходомер, подходящий по диапазону измеряемого расхода, точности измерения, диаметру условного прохода, химической и механической стойкости, температурным характеристикам измеряемой жидкости и внешней среды. Применение электромагнитного расходомера возможно вследствие того, что измеряемой средой является водный раствор флокулянта малой (0,1% по массе) концентрации. Электрическая проводимость раствора практически не отличается от проводимости воды, и для измерения расхода будет пригоден практически любой электромагнитный расходомер, предназначенный для измерения расхода воды. Электромагнитный расходомер более предпочтителен по сравнению с другими возможными типами расходомеров (электромеханическими, ультразвуковыми, дифференциальными манометрами и т.п.) по ряду технических и эксплуатационных параметров и при этом не уступает им в точности измерения расхода.

В частности, он практически не создает дополнительного динамического сопротивления потоку жидкости.

Одним из самых важных факторов является то, что электромагнитный расходомер не содержит движущихся механических частей. Поэтому электромагнитный расходомер будет нуждаться в техническом обслуживании только для проведения регулярной поверки, как правило, ежегодной, а также в периодической промывке и очистке внутренней поверхности и электродов от возможного осадка полимера. Однако выполнение этих мероприятий не требуется производить чаще промывки самого трубопровода подачи полимера в периоды останова флотатора для планово-предупредительного ремонта.

Для измерения расхода предлагаю применить электромагнитный расходомер производства компании Siemens серии Sitrans F M, модели MAGFLO MAG 5100 W на Ду25 в комплекте с компактным измерительным преобразователем MAG 6000 I.

В соответствии с техническим описанием, полный номер для заказа расходомера будет выглядеть следующим образом: 7ME 6 5 2 0 - 2DF13-2CA1.

6.3.2 Конструкция узла измерения расхода раствора флокулянта

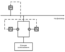
Предлагаю выбрать типовой вариант конструкции узла измерения, предполагающий возможность ручного включения/выключения канала обхода линии расходомера и ручного полного отключения линии измерителя расхода от трубопровода подачи флокулянта (Рисунок 6.2.3).

Включение узла измерения расхода в трубопровод подачи флокулянта произвести при помощи фланцевых соединений. Расположение узла измерения - в непосредственной близости от узла насосов подачи флокулянта. Кроме прочего, использование подобной типовой конструкции позволит автоматически выполнить требование о постоянном полном заполнении расходомера измеряемой средой.

Рисунок 6.2.3 Компоновка узла измерения расхода. Направление потока измеряемого раствора выбирается по месту

Несмотря на то, что электромагнитный расходомер является надежным и точным прибором, но принимая во внимание его относительно высокую стоимость, предлагаю сохранить в системе автоматического управления возможность возврата к старой схеме управления дозированием флокулянта, в том числе и автоматического. Это может быть необходимым при внезапном выходе из строя расходомера, на ремонт или замену которого требуется время, часто достаточно продолжительное (от нескольких часов при наличии запасного прибора на складе запасных частей предприятия до нескольких недель при отсутствии запасного прибора и необходимости выполнения ремонта в сервисном центре производителя). При этом желательно, чтобы флотатор не простаивал, а мог выполнять свои функции, пусть даже и не в оптимальных режимах.

Подобную схему можно достаточно просто осуществить при использовании вентиля включения обхода расходомера (байпасного вентиля) с ручным управлением и дискретными датчиками крайних положений («открыто» и «закрыто»). В качестве байпасного вентиля предлагается применить вентиль серии 411 с резьбовым соединением по DN ISO 228 на Ду25 с ручным управлением производства компании GEMU (номер для заказа 411 25 D 1 12 14 0 - по техническому описанию вентилей серии 411), дополнительно укомплектованный датчиком крайних положений серии 1225 (номер для заказа по техническому описанию производителя - 1225 000 Z 10 07).

С целью унификации в качестве запорных клапанов (2 шт.) предлагаю применить такие же вентили серии 411 производства компании GEMU, но без датчика крайних положений.

6.3.3 Требования к процессу сборке и монтажа узла измерения расхода флокулянта

Для уменьшения времени, которое потребуется на монтаж (врезку) узла измерения расхода на трубопровод предлагаю произвести сборку всего узла, включая входной и выходной фланцевые соединители, на листе нержавеющей стали подходящих размеров и толщины, в условиях стационарной мастерской, а на трубопровод монтировать уже собранный и опрессованный узел.

Врезку в трубопровод предлагается запланировать на период останова установки флотации на ППР или на период работы флотационной установки в режиме рециркуляции, так как все операции, требущие останова подачи флокулянта (опорожнение и резка трубопровода, приварка фланцев, монтаж узла и опрессовка) могут быть в основном выполнены в течение 1-2 часов при правильной подготовке и организации работ. Выполнение остальных механических и электрических монтажных работ можно будет производить при действующем оборудовании дозирования флокулянта.

6.4 Модернизация автоматизированной системы управления установкой напорной флотации в части управления дозированием раствора флокулянта


Введение в линию дозирования раствора флокулянта узла измерения расхода и оснащение байпасного клапана датчиками крайних положений байпасной задвижки требуют доработки как аппаратной части управляющего контроллера (подключение кабельных линий от устанавливаемых датчиков к соответствующим назначению резервным входам контроллера), так и программной его части. К последнему относятся:

добавление нескольких новых переменных в программный модуль считывания входных сигналов;

добавление дополнительных уставок в параметры работы оборудования;

изменение основного алгоритма программного модуля управления производительностью дозирующих насосов в ручном и автоматическом режимах работы;

введение новых блокировок по состоянию вновь вводимых входных переменных.

добавление новой переменной (расход раствора флокулянта) в модуль формирования графических трендов, а также вновь введенных переменных в список считываемых переменных процесса OPC-сервера для передачи на вышестоящие иерархические уровни АСУТП и АСУП;

 

.4.1 Доработка аппаратной части контроллера автоматической системы управления установкой напорной флотации

Наличие на управляющем контроллере и его периферийных модулях ввода-вывода большого количества незадействованных (резервных) дискретных и аналоговых входов, выведенных на клеммные модули в шкафах ввода-вывода, а также наличие резервных выходов электропитания (24В постоянного тока) существенно упрощает и удешевляет подключение к системе дополнительных датчиков. Для подключения новых датчиков необходимо всего лишь проложить дополнительные питающие и сигнальные кабельные линии и произвести их подключение соответственно на выходы свободных автоматических выключателей питания линий 24VDC и клеммы на клеммном модуле ввода/вывода, соответствующих резервным входным каналам контроллера.

Анализ взаимного расположения узла измерения расхода флокулянта и модулей ввода/вывода со свободными входами показывает, что наиболее удобным, экономичным и логичным является вариант подключения дополнительных входных сигналов, приведенный в Таблице 7.1.

Таблица 6.1

Карта подключения к резервным входам контроллера дополнительных входных сигналов

Наименование входного сигнала

Адрес

Тип

Активное сост.

Описание

Модуль ввода/ввода

*07-S0005_CL

I 8.3

BOOL

+24 В

Байпасный клапан узла измерения расхода флокулянта полностью закрыт

ДИСКРЕТНЫЕ ВХОДЫ НА ВНЕШНЕМ МОДУЛЕ DI 32x24VDC

*07-S0006_OP

I 8.4

BOOL

+24 В

Байпасный клапан узла измерения расхода флокулянта полностью открыт


*07-FT-0005

PIW 774

WORD

4-20 мА

Расход флокулянта на флотатор SDC-49 (07-1101-FIC-0005): 0-1,2 м3/час (0-20 л/мин)

АНАЛОГОВЫЕ ВХОДЫ НА ВНЕШНЕМ МОДУЛЕ AI 8x13 BIT


Два новых сигнала являются дискретными и один - аналоговым (токовая петля 4-20 мА). Подключение необходимо производить на входы внешних модулей вода-вывода, расположенных в одной стойке с управляющим контроллером.

Уже существующие и вновь вводимые уставки режимов работы оборудования и дополнительные переменные с численными значениями и границами их изменений приведены в соответствующих разделах Приложения А.

6.4.2 Изменение схемы регулирования производительности дозирующих насосов

Как уже отмечалось выше, на флотационной установке используется типовая схема регулирования дозировки раствора флокулянта, разработанная и применяемая производителем флотационной установки компанией KWI. Типовая схема регулирования изображена на рисунке 6.4.2.1. Основной принцип регулирования выглядит следующим образом:

Рисунок 6.4.2.1 Существующая схема регулирования дозирования флокулянта.

В автоматическом режиме дозировка выполняется через линейный усилительный коэффициент от кол-ва поступающих стоков по показаниям расходомера избыточного ила (поз. FIC-9101, сигнал *07-FT-9101). Схема расчета задания дозирующим насосам изображена на рисунке 6.4.2.2.

Рисунок 6.4.2.2 Схема расчета задания дозирующим насосам (существующая)

В ручном режиме дозировка выполняется по установке оператором производительности дозирующих насосов (от 0 до 100%).

В процессе эксплуатации установки флотации выяснилось, что применяемые схема и принцип регулирования не обеспечивают достаточной точности дозирования флокулянта. Его реальный расход зависит не только от установленной производительности дозирующих насосов, но и от ряда других факторов, влияние которых может быть существенным, но не поддающимся учету и формализации.

Фактически в процессе пусконаладочных работ, тестовой и промышленной эксплуатации флотационной установки путем подбора дополнительного коэффициента усиления удалось несколько скомпенсировать разницу между заданием производительности насоса флокулянта и реальным его расходом. Но большую часть факторов, оказывающих заметное влияние на реальный расход флокулянта при постоянном задании на дозирующие насосы, не удалось даже однозначно идентифицировать.

В ряде случаев причиной подачи заниженного количества флокулянта являлась халатность персонала ТО и операторов - после выполнения работ по ТО и ремонту, требующих закрытия запорной арматуры трубопроводов подачи флокулянта, запорные вентили не открывались полностью, а фиксировались в случайных промежуточных положениях. Предпусковая проверка положения запорной арматуры технологическим персоналом не проводилась. Это приводило к настолько значительному уменьшению диаметра условного прохода в линии подачи флокулянта, что подаваемое на флотатор количество флокулянта было в несколько раз меньше необходимого.

Поэтому есть необходимость в изменении схемы регулирования расхода флокулянта - автоматическому поддержанию его на заданном уровне с корректировкой по текущему расходу. Схема регулирования изображена на рисунке 6.2.1.

При этом принцип регулирования предполагается следующим:

В автоматическом режиме: задание на дозировку рассчитывается от измеренного количества избыточного ила, подающегося на флотатор через коэффициент соотношения Kр дозировки. Далее следует проверка полученного результата на крайние пределы, а затем отработка регулятором задания с корректировкой по реальному расходу флокулянта.

В ручном режиме: оператор задает задание на дозировку в виде значения необходимого расхода, а система управления поддерживает его, производя корректировки по реальному расходу флокулянта.

Кроме перечисленных штатных режимов предлагается старый алгоритм управления дозированием сохранить в качестве аварийного и производить дозирование флокулянта во всех режимах, переходя на его использование в случае выхода из строя цепи расходомера раствора флокулянта.

Переход на аварийный режим регулирования расходом флокулянта должен быть разрешен только из ручного режима и только с включенным в режим «обход» узлом измерения расхода флокулянта.

Если не ввести специальных мер, существует вероятность частого скачкообразного изменения производительности насосов дозирования флокулянта из-за относительно быстрых флуктуаций измеренного значения расхода ила Fила текущий (этот параметр участвует в формировании задания на расход флокулянта). Флуктуации Fила текущий могут быть вызваны работой установки подачи ила в переходных режимах, флуктуациях течения избыточного ила в трубопроводе, электрическими помехами в сигнальных и питающих цепях и другими причинами.

Такой «рваный» режим работы электродвигателей, приводных механизмов и насосов ускоряет их износ, что ведет к необходимости выполнения более частых проверок их технического состояния, а также к более частому выполнению работ по их техническому обслуживанию, ремонту и замене, что заметно увеличит эксплуатационные расходы. В то же время усредненные параметры процессов флотации избыточного ила в общем и подачи избыточного ила на флотатор в частности, достаточно «гладки» вследствие их большой инерционности (к примеру, стандартная уставка постоянной времени Tи ПИ-регулятора подачи ила на флотатор равна 14 секундам при возможном диапазоне уставок 8 - 20 секунд).

Поэтому, чтобы избежать частой «раскачки» насосов узла дозирования флокулянта, предлагаю ввести в блок вычисления задания расхода флокулянта усреднение измеренного расхода избыточного ила за определенный период времени Tу. По истечении этого периода в блоке вычисления задания расхода флокулянта рассчитывается новое значение задания расхода SPф new. Рассчитанное значение SPф new сравнивается с текущим, и, в случае отличия их более чем на 2%, новое значение принимается в качестве задания на расход флокулянта (SPф = SPф new), если различие рассчитанного и текущего значений задания на расход флокулянта менее установленного порога, задание на расход SPф не изменяется. Цикл расчета среднего расхода ила начинается заново. Данные для получения оптимального значения периода усреднения Tу расчетным методом отсутствуют, поэтому предлагаю подобрать его значение из диапазона от 10 до 240 секунд, т.е. от ~Tи до 12*Tи по фактическим данным процесса на стадии пусконаладочных работ и тестовой эксплуатации.

Предлагаю произвести следующую доработку системы управления - ввести дополнительный контур регулирования для регулирования расхода флокулянта с обратной связью по расходу. В качестве регулятора предлагаю использовать встроенный в контроллер ПИ-регулятор. Схема расчета задания и регулятора при этом будет выглядеть следующим образом (См. рисунок 6.2.2.).

Такая схема позволит устранить большую часть факторов, способных повлиять на точность дозирования флокулянта, которая теперь будет в основном определяться:

1. Погрешностями измерителей расхода ила и флокулянта. Эта величина при использовании современных расходомеров будет составлять не более 0,25-0,5% у каждого прибора.

2.       Возможной статической ошибкой автоматического регулирования, которая полностью компенсируется введением в контур регулирования интегрирующего звена при использовании стандартных ПИ-регуляторов.

.        Динамической погрешностью автоматического регулирования. Эта составляющая погрешности дозирования флокулянта будет невелика вследствие очень большой инерционности процесса подачи ила на флотатор, а при оптимальном подборе параметров ПИ-регуляторов - исчезающее мала в установившихся режимах работы флотатора.

.        Погрешность дозирования вследствие ошибок и невнимательности оперативного персонала (ошибки при проведении лабораторных анализов, ошибки определения или ввода коэффициента соотношения флокулянта). Эта составляющая погрешности может быть самой существенной и достигать сотен процентов. Однако она практически не поддается компенсации техническими средствами, по крайней мере, без весьма существенных единовременных и операционных затрат. Поэтому эту составляющую погрешности требуется исключить из рассмотрения, так как ее вероятность и размер может быть уменьшена только административными и методологическими мерами.

Из вышеизложенного можно сделать вывод, что погрешность дозирования будет определяться практически только погрешностью измерителей расхода ила и раствора флокулянта и, при выборе расходомеров классом точности лучше 0,5, не превысит 1% в широком диапазоне расходов.

флотационный очистка автоматизированный дозатор

6.4.3 Дополнительные сигналы блокировок и блокировки

В блокировки группы дозирования флокулянта необходимо добавить следующие дополнительные сигналы:

1. Сигнал обрыва цепи измерителя расхода флокулянта (FT-0005 < 4 мА).

2.       Сигнал «открыто» состояния байпасного клапана (S0006_OP > +5 В).

.        Сигнал «закрыто» состояния байпасного клапана. (S0005_CL > +5 В).

Потребуется также ввести следующие программные блокировки:

1. В автоматическом режиме: при обрыве цепи измерителя расхода флокулянта необходимо прервать автоматический процесс и перевести систему управления в ручной режим, включить оповещение «Неисправность измерителя расхода полимера. Переключите узел измерения расхода полимера в режим «обход»», при этом дозаторный насос оставить в работе на последнем задании.

2.       В автоматическом режиме: одновременное отсутствие сигналов «открыто» и «закрыто» байпасного клапана переводит систему управления в ручной режим, оператору выдается сообщение «Проверьте состояние запорной арматуры узла измерения расхода полимера». Переход в автоматический режим блокируется до появления одного из сигналов. Дозаторный насос остается в работе на последнем задании.

.        В ручном режиме: при наличии обрыва в цепи измерения расхода флокулянта и появлении сигнала «закрыто» состояния байпасного клапана переход в автоматический режим запрещен. Дозаторный насос устанавливается в состояние нулевой производительности. Оператору выдается сообщение «Переключите узел измерения расхода полимера в режим «обход» или подключите расходомер».

.        В ручном режиме: при наличии сигнала «открыто» байпасного клапана разрешается переход в автоматический режим независимо от состояния цепи измерителя расхода флокулянта. При этом ПИ-регулятор контура дозировки флокулянта не активируется. Дозировка выполняется через линейный усилительный коэффициент от кол-ва поступающих стоков по показаниям расходомера избыточного ила. Оператору выдается оповещение на панели управления «Неоптимальный режим работы системы дозирования флокулянта». Сигнализация о наличии этого системного события заносится в таблицу сигнализаций и удерживается активной до тех пор, пока система управления не будет переведена в режим автоматического регулирования с обратной связью по расходу раствора флокулянта.

7. Безопасность жизнедеятельности и охрана труда


Безопасность жизнедеятельности - это наука о сохранении здоровья и безопасности человека в среде обитания.

Ее задачи: выявить опасные и вредные факторы, действующие на человека в среде обитания; разрабатывать меры и способы снижения этих факторов до безопасных значений; разрабатывать методы и средства защиты человека; разрабатывать меры по предупреждению чрезвычайных ситуаций; по действию в чрезвычайных ситуациях, по ликвидации последствий чрезвычайных ситуаций (ЧС).

В дипломном проекте рассматривается модернизация флотационной установки, поэтому в данном разделе хотелось бы рассмотреть безопасность жизнедеятельности на производстве.

Исходя из ГОСТа 12.0.003-74* «Опасные и вредные производственные факторы. Классификация» все опасные и вредные производственные факторы подразделяются на 4 группы:

. Физические факторы: движущиеся части механизмов, повышение или понижение температуры воздуха, повышение или понижение температуры поверхности, повышенная запыленность или загазованность, повышенная влажность, повышенная скорость движения воздуха, повышенный уровень шума, повышенный уровень вибрации, недостаточная освещенность, повышенный уровень излучения (УФИ, лазерное, электромагнитное), опасность поражения электрическим током и т.д.

. Химические факторы: общетоксичные, раздражающие, вызывающие аллергию, канцерогенные (вызывают рак), мутагенные, влияющие на репродуктивную деятельность.

. Биологические факторы: микроорганизмы, макроорганизмы.

. Психофизиологические факторы: физическая перегрузка, нервно-психические перегрузки (умственное перенапряжение, перенапряжение анализаторов, эмоциональные перегрузки, монотонность труда).

7.1 Оценка безопасности и экологичности проекта


Размеры помещения (площадь, объем) должны в первую очередь соответствовать количеству работающих и размещенному в них комплексу технических средств. Для обеспечения нормальных условий труда санитарные нормы устанавливают на одного работающего объем производственного помещения не менее 30 м3 , а площадь помещения не менее 3 м 2 на человека с учетом максимального числа одновременно работающих в смену.

7.2 Условия труда на рабочем месте


Условия среды помещений определяются действующими на организм человека сочетаниями температуры, влажности и скорости движения воздуха и теплового облучения.

Допустимые параметры, определяющие условия труда на рабочем месте, могут вызывать переходящие и быстро нормализующиеся изменения функционального и теплового состояния организма и напряжение реакции терморегуляции, не выходящие за пределы физиологической приспособленности организма, не создающие нарушений состояния здоровья, но вызывающие дискомфортные ощущения, ухудшение самочувствия и снижение работоспособности.

Концентрация пыли в воздухе составляет не более 0,5 мг/м3.

Условия труда на рабочем месте регламентирует ГОСТ 12.1.005-88, который определяет оптимальные и допустимые параметры для рабочей зоны производственных помещений (то есть для пространства высотой до 2 м над уровнем пола).

Выполняемые на рабочем месте работы относятся к категории легких физических с затратой энергии до 120 Ккал/ч (категория I), а рассматриваемое помещение - к помещениям с незначительными избытками явной теплоты (до 23 Вт/м2). Оптимальные параметры микроклимата приведены в таблице 7.1.

Таблица 7.1

Оптимальные нормы температуры, влажности и скорости движения воздуха в рабочей зоне производственных помещений

Период года

Температура воздуха, oС

Скорость движения воздуха, м/с

Относительная влажность воздуха, %

Холодный

22-24

до 0,1

40-60

Теплый

23-25

0,1-0,2

40-60


Для обеспечения микроклиматических условий труда в помещении имеется система отопления и вентиляции, что обеспечивает поддержание оптимальных условий труда на рабочем месте.

7.3 Производственное освещение


Безопасность и здоровье условия труда в большой степени зависят от освещенности рабочих мест и помещений. Неудовлетворительное освещение утомляет не только зрение, но и вызывает утомление организма в целом.

Неправильное освещение может быть причиной травматизма: плохо освещенные опасные зоны, слепящие лампы, резкие тени ухудшают или вызывают полную потерю зрения, ориентации.

Неправильная эксплуатация осветительных установок в пожароопасных цехах может привести к взрыву, пожару и несчастным случаям.

Согласно Санитарным правилам и нормам СанПиН 2.2.2/2.4.1340-03, освещение в помещениях с компьютерами должно быть смешанным: естественным (за счет солнечного света) и искусственным. Естественное освещение должно осуществляться через светопроемы, ориентированные преимущественно на север и северо-восток и обеспечивать коэффициент естественной освещенности (Кео) не ниже 1.5%.

Основными световыми единицами являются световой поток (люмен), сила света (кандела-свеча), освещенности (люкс) и яркость (нит).

Люмен - световой поток F, излучаемый абсолютно черным телом, с площади 0, 5305 кв. мм при температуре затвердевания платины (2042К).

Сила света - (кандела-свеча) - пространственная плотность светового потока - отношение светового потока к величине телесного угла, в котором равномерно распределен световой поток (кандела-кд).

Освещенность (люкс) - отношение светового потока F к величине освещаемой поверхности S, измеряется люксметром (селеновый фотоэлемент и гальванометр).

Яркость (нит) - это яркость поверхности, испускающей силу света величиной в 1 свечу с площади в 1 кв. м в перпендикулярном ее направлении, т. е. 1нт=1 кд/кв. м.

) 87% впечатлений человека от внешнего мира - это зрительные;

) человек в темноте может разглядеть свет на расстоянии - 1 км;

) человек ночью видит (острота зрения) как сова, но в 4 разахуже кошки, зато днем зрения кошки в 5 раз слабее человека.

Обычно пользуются естественными, искусственным и совмещенным (естественное и искусственное совместно) освещением. Нормирование освещения внутри и вне зданий, мест производства работ, наружного освещения городов и др. населенных пунктов производится по СНиП 11-4-79 (строительные нормы и правила, часть II, глава 4, Естественное и искусственное освещение, М, 1980).

Нормами все работы в производственных помещениях разделены на VII разрядов зрительной работы от работ наивысшей точности (наименьший объект различия менее 0,25 мм) и до общего наблюдения за ходом производственного процесса. При этом в зависимости от контраста объекта различения (малый, средний, большой) и характеристики фона (светлый, средний, темный) устанавливаются подразряд зрительной работы норма освещения с учетом коэффициента запаса Кэ. Коэффициент запаса учитывает снижение освещенности вследствие загрязнения и старения светопрозрачных заполнений в световых проемах, светильниках. Нормы для жилых помещений, общественных и др. помещений даны в СНиП 11-4-79, табл. 2 и 3.

Естественное освещение предпочтительнее, т. к. солнечный свет наиболее благоприятен для человека. Солнечное излучение дает видимую часть излучения и невидимую - ультрафиолетовую и инфракрасную. Ультрафиолетовые излучения оказывают биологически положительное воздействие на организм человека и вызывает эритемный эффект (загар), но при высоких интенсивностях они могут вызвать ожог кожи. Проникая в глаза, могут вызвать ожог сетчатки глаза, что ведет к ухудшению или полной потере зрения. Ультрафиолетовые излучения возникают при работе кварцевых ламп, электрической дуги, лазерных установок, электро- и газовой сварке, при эритемном освещении (эритемные лампы).

Защита от УФ излучения проста - ткань обычной одежды, очки с простым стеклом.

Инфракрасное излучение - это тепловое излучение. Видимое излучение при больших яркостях вызывает ослепленность и снижение остроты зрения.

Согласно санитарным нормам все помещения с постоянным пребыванием людей должны иметь естественное освещение.

Естественное освещение может быть:

боковым - через световые проемы в наружных стенах (одностороннее и двухстороннее);

верхнее - через световые проемы (фонари) в покрытиях и через проемы в стенах в местах перепада высот зданий;

верхним и боковым (комбинированное) - сочетание верхнего и бокового

7.4 Анализ шума на рабочем месте


Шум - любой нежелательный для человека звук. Сильный шум в условиях производства снижает производительность труда до 40 - 60% и может явиться причиной несчастного случая.

Согласно ГОСТ 12.1.001-83 нормируемой шумовой характеристикой рабочих мест при постоянном шуме является уровень звукового давления в октавных полосах, выраженный в децибелах. Совокупность таких уровней называется предельным спектром ПС, номер которого численно равен уровню звукового давления в октавной полосе со среднегеометрической частотой 1000 Гц.

Основными источниками шума в помещениях, оборудованных вычислительной техникой, являются принтеры, плоттеры, множительная техника и оборудование для кондиционирования воздуха, вентиляторы систем охлаждения, трансформаторы.

Для снижения шума и вибрации в помещениях вычислительных центров оборудование, аппараты необходимо устанавливать на специальные фундаменты и амортизирующие прокладки, предусмотренные нормативными документами.

Уровень шума на рабочих местах не должен превышать 50 дБА. Нормируемые уровни шума обеспечиваются путем использования малошумного оборудования, применением звукопоглощающих материалов (специальные перфорированные плиты, панели, минераловатные плиты). Кроме того, необходимо использовать подвесные акустические потолки.

7.5 Анализ воздействия электромагнитных излучений


Основным источником различного вида излучений на рабочем месте являются мониторы. Их спектр излучения включает в себя рентгеновскую, ультрафиолетовую и инфракрасную области излучений, а также широкий диапазон электромагнитных волн более низких частот. Из вышеперечисленных излучений наиболее опасно рентгеновское, которое обладает большой проницаемостью.

На сегодня считается, что кратковременное и длительное воздействие всех видов излучений мониторов, особенно при наличии защитных экранов, не представляют опасности для здоровья оператора.

Рекомендуется применение мониторов, удовлетворяющих стандарту безопасности MPR II.

Максимальная напряженность на кожухе монитора Samsung SyncMaster 510s, который соответствует стандарту MPR II, составляет по паспортным данным 3,6 В/м, что соответствует фоновому уровню.

Интенсивность электромагнитного излучения в 5 см от экрана составляет 64. В/м, но на расстоянии 30 см, не превышает 2,4 В/м, что ниже, чем допустимый уровень. Это же можно сказать и об интенсивности ультрафиолетового и инфракрасного излучения.

Таким образом, при работе на настоянии 40 - 50 см от экрана дисплея вредное воздействие исключено.

7.6 Санитарные нормы рабочей зоны помещения


В соответствии с санитарными нормами СН 245-71, ГОСТ 12. 1. 005-88 устанавливаются оптимальные и допустимые метеорологические условия для рабочей зоны помещений - это пространство высотой 2 м над уровнем пола, где находятся рабочие места. Оптимальные условия обеспечивают поддержание теплового равновесия между организмом и окружающей средой.

 

.6.1 Санитарно-технические требования к территории предприятий, к их зданиям и сооружениям

Санитарные нормы проектирования промышленных предприятий СН 245-71 предписывают определенные требования к территории предприятия, его водоснабжению и канализации, к вспомогательным зданиям и сооружениям.

Территория предприятий должна быть ровной, без заболоченностей, иметь небольшой уклон для отвода дождевой и сточных вод. Здания и сооружения располагаются относительно сторон света и господствующих ветров так, чтобы создать наиболее благоприятные условия естественного проветривания и освещения.

Расположение производственных зданий и помещений должно обеспечивать минимальное влияние промышленных вредностей (дыма, пыли, шума) на условия в жилом районе. Санитарные разрывы между зданиями и сооружениями, освещаемые через оконные проемы, должны быть не менее наибольшей высоты противостоящих зданий и сооружений.

Производственные здания и сооружения также должны соответствовать санитарным нормам. Выбор типа здания и расположение в нем рабочих помещений зависят от технологического процесса, от выделяющихся промышленных вредностей.

При производствах с избытком явного тепла (более 20 ккал/куб. м ч) и значительными выделениями вредных газов, паров и пыли для них выбираются одноэтажные здания, в если имеется необходимость размещения таких производств во многоэтажных зданиях, то их необходимо размещать в верхних этапах.

СН 512-78 Инструкция по проектированию зданий и помещений по монтажу РЭА. - М: Стройиздат, 79-23 с.

Инструкция по проектированию зданий и помещений для ЭВМ. - М.: Стройиздат, 1979, 21 с.

 

.6.2 Расположение объектов - источников выделения вредностей. Санитарно-защитные нормы

Предприятия, их отдельные здания и сооружения с техническими процессами, являющимися источниками выделения в окружающую среду вредных и неприятно пахнущих веществ и других производственных вредностей (шума, электромагнитных и ионизирующих излучений и др.) отделяются от жилой застройки санитарно-защитными зонами. Санитарными нормами в зависимости от мощности предприятий, характера и количества выделяемых вредностей установлены 5 классов предприятий, для которых установлен определенный размер санитарно-защитных зон:м; II-500 м; III-300 м; IV-100 м; V-50 м. Например: к первому классу относятся заводы производства аммиака, удобрений, предприятия по добыче свинцовых руд, ртути, свалки нечистот и др.

К пятому классу - машиностроительные небольшие предприятия, заводы полиграфических красок и др.

В данной санитарно-защитной зоне могут размещаться предприятия с низшим классом, а также пожарное депо, бани, и т. п.

Территория предприятий и санитарно-защитная зона должны быть озеленены и благоустроенны, т. е. устраиваются дороги, пешеходные дорожки, отвод ливневых вод и освещение.

7.7 Анализ электробезопасности на рабочем месте


Электрический ток, действуя на организм человека, может вызвать нарушения его деятельности, вплоть до летального исхода. Тяжесть поражения определяется величиной протекающего через тело человека тока, частотой тока, длительностью протекания и другими факторами. Значения предельно допустимых уровней напряжения и токов устанавливаются ГОСТ 12.1.038-82.

Рассматриваемое помещение относится к классу помещений без повышенной опасности поражения электрическим током, так как в данном помещении отсутствуют признаки повышенной или особой опасности (влажности, проводящей пыли, токоведущих оснований (металлических, земляных), повышенной температуры (длительное превышение 35 (С или кратковременное превышение 40(С) и т.д.

Возникновению вышеперечисленных факторов препятствуют:

соблюдение требований охраны труда на рабочем месте;

характер работ в помещении;

использование в качестве покрытия пола дерева.

Применяемая техника (компьютеры IBM PC и принтеры HP Laser Jet 1100) относятся к электроустановкам напряжением до 1000 В, питание которых осуществляется от сети однофазного переменного тока напряжением 220 В, частотой 50 Гц. Напряжение подается через автоматический выключатель с силовым расцепителем, имеющим ток срабатывания 25 А. В мониторах компьютеров имеются и более высокие напряжения (до 25 кВ), которые надежно изолированы от оператора и не могут представлять опасности, доступ к цепям с таким напряжением возможен лишь при проведении ремонтных работ, которые осуществляются в специализированных ремонтных организациях специально подготовленным персоналом.

Устранить опасность поражения током при замыкании на корпус можно с помощью установки в помещении нулевого защитного проводника .

Занулением называется преднамеренное электрическое соединение с нулевым защитным проводником металлических нетоковедущих частей оборудования, которые могут оказаться под напряжением.

Нулевым защитным проводником называется проводник, соединяющий зануляемые части с глухозаземленной нейтральной точки источника питания или ее эквивалентом. Назначение нулевого защитного проводника - создание для тока короткого замыкания цепи с малым сопротивлением, чтобы этот ток был достаточным для быстрого срабатывания защиты, то есть быстрого отключения поврежденной установки от сети.

Кроме того, на рабочем месте оператора ЭВМ необходимо обеспечить защиту от статического электричества.

В вычислительных центрах разрядные токи статического электричества чаще всего возникают при прикосновении обслуживающего персонала к любому из элементов ЭВМ. Такие разряды могут привести к выходу из строя ЭВМ. Они оказывают неблагоприятное воздействие на работающих, ухудшают условия труда.

Для снижения величины возникающих разрядов статического электричества вВЦ, покрытие технологических полов следует выполнять из однослойного антистатического линолеума марки АСН. К общим мерам защиты от статического электричества в ВЦ можно отнести увлажнение воздуха (до 75%), ионизацию воздуха. Данные защитные меры регламентирует ГОСТ 12.4.124-83.

Из всего вышесказанного можно сделать вывод о том, что помещение удовлетворяет условиям обеспечения электробезопасности.

7.8 Пожарная профилактика


Пожар - это неконтролируемое горение, развивающееся во времени и пространстве. Понятие пожарной безопасности означает состояние объекта, при котором с установленной вероятностью исключается возможность возникновения и развития пожара с воздействием на людей опасных факторов, а также обеспечивается защита материальных ценностей. Опасными факторами пожара для людей являются:

• открытый огонь;

• повышенные температуры воздуха и предметов;

• токсичные продукты горения;

• дым;

• пониженная концентрация кислорода;

• взрыв и т. д.

Все помещения по пожарной и взрывоопасности делятся на пять категорий:

• А, Б - взрывопожароопасные;

• В, Г, Д - пожароопасные.

Данное помещение относится к категории В - горючие и трудно горючие помещения, в которых в обращении имеются жидкости, твердые, горючие и трудно горючие вещества и материалы, способные при взаимодействии с кислородом воздуха или друг другом только гореть, при условии что помещения, в которых они находятся, не относятся к категориям А и Б.

При подходе к обеспечению пожарной безопасности особое внимание следует уделять наличию токоведущей проводки в помещении. Данная проводка должна быть выполнена согласно требований ГОСТ 9098-59, данное требование соблюдения условий пожарной безопасности вызвано тем фактом, что согласно статистическим данным 85% всех пожаров происходит именно по причине не качественно выполненной проводки.

Противопожарная профилактика:

• Наличие двух ручных порошковых огнетушителей, марки ОП-2М, предназначенных для тушения загорания с расстояния 2 м, при температуре 40-50 °С. Огнетушители хранятся в защищенном от солнечных лучей и нагревательных приборов месте, хорошо доступном при возникновении возгорания;

• Для отопления помещений используется центральное водяное отопление;

• Установлена система электрической пожарной сигнализации, два тепловых пожарных излучателя реагируют на повышение температуры окружающей среды до значения 80°С и выше в радиусе 3 м. Для помещений вычислительных центров рекомендуется использовать тепловые пожарные излучатели типа ДТЛ, АТП-ЗМ и др.;

• Помещение расположено в здании таким образом, что имеется как минимум два пути эвакуации, один из которых не может быть перекрыт огнем - пожарная лестница.

Здание офиса предприятия в соответствии с «Техническим регламентом о требованиях пожарной безопасности» №123-ФЗ от 22.07.2008 г, статья 32 по функциональной пожарной опасности относится к классу функциональной опасности Ф4.3 - «здания органов управления учреждений, проектно-конструкторских организаций, информационных и редакционно-издательских организаций, научных организаций, банков, контор, офисов»

Для минимизации риска возникновения пожарной опасности следует

вести деятельность любой организации в соответствие с первичными мерами пожарной безопасности.

Первичные меры пожарной безопасности включают в себя:

. Реализацию полномочий органов местного самоуправления по решению вопросов организационно-правового, финансового, материально-технического обеспечения пожарной безопасности муниципального образования;

. Разработку и осуществление мероприятий по обеспечению пожарной безопасности муниципального образования и объектов муниципальной собственности, которые должны предусматриваться в планах и программах развития территории, обеспечение надлежащего состояния источников противопожарного водоснабжения, содержание в исправном состоянии средств обеспечения пожарной безопасности жилых и общественных зданий, находящихся в муниципальной собственности;

. Разработку и организацию выполнения муниципальных целевых программ по вопросам обеспечения пожарной безопасности;

. Разработку плана привлечения сил и средств для тушения пожаров и проведения аварийно-спасательных работ на территории муниципального образования и контроль за его выполнением;

. Установление особого противопожарного режима на территории муниципального образования, а также дополнительных требований пожарной безопасности на время его действия;

. Обеспечение беспрепятственного проезда пожарной техники к месту пожара;

. Обеспечение связи и оповещения населения о пожаре;

. Организацию обучения населения мерам пожарной безопасности и пропаганду в области пожарной безопасности, содействие распространению пожарно-технических знаний;

. Социальное и экономическое стимулирование участия граждан и организаций в добровольной пожарной охране, в том числе участия в борьбе с пожарами.

Классификация пожаров

Пожары классифицируются по виду горючего материала и подразделяются на следующие классы:

) пожары твердых горючих веществ и материалов (А);

) пожары горючих жидкостей или плавящихся твердых веществ и материалов (В);

) пожары газов (С);

) пожары металлов (D);

) пожары горючих веществ и материалов электроустановок, находящихся под напряжением (Е);

) пожары ядерных материалов, радиоактивных отходов и радиоактивных веществ (F). [13]

Классификация пожароопасных зон

. Пожароопасные зоны подразделяются на следующие классы:

) П-I - зоны, расположенные в помещениях, в которых обращаются горючие жидкости с температурой вспышки 61 и более градуса Цельсия;

) П-II - зоны, расположенные в помещениях, в которых выделяются горючие пыли или волокна;

) П-IIа - зоны, расположенные в помещениях, в которых обращаются твердые горючие вещества в количестве, при котором удельная пожарная нагрузка составляет не менее 1 мегаджоуля на квадратный метр;

) П-III - зоны, расположенные вне зданий, сооружений, строений, в которых обращаются горючие жидкости с температурой вспышки 61 и более градуса Цельсия или любые твердые горючие вещества.

. Методы определения классификационных показателей пожароопасной зоны устанавливаются нормативными документами по пожарной безопасности. [13]

7.9 Организация рабочего места


Персональный компьютер типа IBM PC спроектирован с учетом необходимых для работы эргономических требований:

• имеется возможность поворота дисплея в горизонтальной и вертикальной плоскостях.

• нет жесткой связи клавиатуры с дисплеем.

• существует возможность регулировки яркости и контрастности на дисплее.

• обеспечивается удобное расположение кнопок на панели компьютера.

• клавиатура обеспечивает удобный угол наклона к поверхности стола - 150.

• мягкость нажатий клавиш на клавиатуре.

• принтер HP 1100 также удовлетворяет ряду эргономических требований:

• красивое оформление и окраска мягкого цвета.

• удобное расположение кнопок управления.

• простота и удобство смены картриджа;

• небольшие мускульные усилия при работе.

• Рабочие места оборудованы легкими стульями, что соответствует требованиям ГОСТ 12.2.031-78. Высота сиденья не регулируется, что допускается нормами.

• Рабочий стол оператора имеет габариты: длина 1,25 м; ширина 0,7 м; высота 0,8 м, что соответствует требованиям ГОСТ 12.2.031-78. Высота поверхности не регулируется, что также допускается нормами.

Вышеперечисленные характеристики обеспечивают минимальные затраты мускульной и нервной энергии оператора.

Также обеспечивается рациональный режим труда и отдыха, установленный с учетом психофизической напряженности труда, динамики функционального состояния систем организма и работоспособности, кроме того предусматривается строгое соблюдение регламентированных перерывов.

Для поддержания нормальной работоспособности работников рекомендуется продолжительность работы с монитором не более 50% рабочего времени, при этом время непрерывной работы не более 1,5-2 часов; время перерыва -15 мин.; и также время перерыв на обед - 40 мин. Все вышеперечисленные мероприятия по режиму работы и отдыха соблюдаются.

Рациональное цветовое оформление помещения направлено на улучшение санитарно-гигиенических условий труда, повышения его производительности и безопасности. Окраска производственных помещений влияет на нервную систему человека, его настроение, а также играет важную роль при организации системы освещения. Окраска стен не раздражает глаз и гармонирует с цветом технических средств.

8. Экономическая оценка проекта


8.1 Концепция экономического обоснования


Основной задачей проведения данного проекта является получение функциональной схемы системы автоматического управления технологическим процессом и схемы аппаратной реализации, при наличии которых можно будет осуществить внедрение данной системы в реальное производство. Без внедренной системы автоматизации, дозировка реагента практически велась вручную - посредством запорной арматуры, что приводило к недостаточной дозировке полимера при изменении задания подающих стоков и как итог перерасход полимера, избыточность его в процессе.

Разработка автоматической системы и последующее ее внедрение в производство значительно снизит затраты предприятия на данный технологический процесс путем точной дозировки полимера, а так же это благоприятно влияет на экологию путем улучшения качества осветленной воды. Так же данная система повысит безопасность труда, так как исключает контакт человека с механическими и электрическими агрегатами.

Данная разработка не предназначена для прямой или косвенной реализации на рынке, т.к. выполняется для конкретного заказчика и единственного потребителя, следовательно, относится к «разработке, выполняемой с некоммерческой целью». Поэтому, в составе расчетов по экономической части, будет только расчет сметы затрат на разработку.

Целью расчета себестоимости разработки системы, является экономически обоснованное определение величины затрат на ее выполнение. В себестоимость включаются все затраты, связанные с разработкой системы. Определение затрат на проведение работы производится путем составления калькуляции себестоимости. Она является основным документом, на основании которого осуществляется планирование и учет затрат на разработку системы индикации. Затраты на заработную плату, налоговые отчисления и отчисления в различные социальные фонды, а также затраты на материалы, электроэнергию, амортизацию производятся в рублях по состоянию на 01.12.2009.

Основные этапы и сроки проведения проекта приведены в п.2.1 трудоемкость следующего параграфа.

 

.2 Трудоемкость и календарный план


8.2.1 Трудоемкость

Трудоемкость проекта разбита на этапы и представлена в таблице 8.1

Таблица 8.1

Трудоемкость проекта

Трудозатраты, чел.*часов

ВСЕГО

Инженер АСУ

Инженер КИПиА

Инженер-механик

Инженер-конструктор

Слесарь КИПиА 4 р

Слесарь КИПиА 6 р

Электромонтажник 4 р

Слесарь 4 р.

Слесарь 5 р.

Электрогазосварщик 5 р.

Разработка технического проекта модернизации

80

24

32

40





176

Настройка и поверка электромагнитного расходомера



2

4



6

Сборка узла измерения расхода флокулянта

2

2

1

1

24

24

4

58

Монтаж узла измерения расхода флокулянта в трубопровод

2



4

4

4

14

Прокладка кабельных линий и подключение к оборудованию



1

1

16


18

Разработка и тестирование программы управления установкой флотации

80

8







88

Пусконаладочные работы

24

8

8

8



48

Тестовая эксплуатация, исправление ошибок, разработка инструкций и обучение технологического персонала

40

8

8






56

ИТОГО трудозатраты, человеко-часов:

224

50

52

40

4

14

16

28

28

8

464

ИТОГО трудозатраты, человеко-дней:

28

6,25

6,5

5

0,5

1,75

2

3,5

3,5

1

58

Трудоемкость выполнения работы:

·  Инженера АСУ составляет 28 чел.-дней,

·        Инженер КИПиА 6,25 чел.-дней,

·        Инженер-механик 6,5 чел.-дней,

·        Инженер-конструктор 5 чел.-дней,

·        Слесарь КИПиА 4 р 0,5 чел.-дней,

·        Слесарь КИПиА 6 р 1,75 чел.-дней,

·        Электромонтажник 4 р 2 чел.-дней,

·        Слесарь 4 р. 3,5 чел.-дней,

·        Слесарь 5 р. 3,5 чел.-дней,

·        Электрогазосварщик 5 р. 1 чел.-дней.

Общая продолжительность выполнения данного проекта составляет 58 дней

 

.2.2 Календарный план выполнения проекта

Календарный план проекта указан в ПРИЛОЖЕНИИ Б

8.3 Смета затрат на проведение проекта


Произведем расчет затрат, требуемых на проведение проекта.

8.3.1 Статья ”Материалы”

В статью относятся затраты на сырье, основные и вспомогательные материалы c учетом транспортно-заготовительных расходов.

Таблица 8.2

Материалы

Описание

Кол-во

Ед.изм.

Цена, руб.

Стоимость, руб.

Труба нержавеющая 25х2,5 мм

2

м

750

1500

Лист 1000х1100х3 мм, нержавеющая сталь

1

шт.

450

450

Фланец ДУ25, нержавеющая сталь

6

шт.

215

1290

Прокладки уплотнительные для фланцевых соединений, Ду25

4

шт.

75

300

Кабель сигнальный JAMAC 4х2х1 мм2

100

м

150

15000

Комплект крепежа и расходных материалов

1

шт.

800

800

Итого:

19340

Транспортно-заготовительные расходы 15%

2901

Всего:

22241


8.3.2 Статья “Спецоборудование”


Таблица 8.3

Спецоборудование.

Описание

Производитель

Артикул

Кол-во

Ед. изм.

Цена, руб.

Стоимость, руб.

Расходомер электромагнитный Magflo 5000W в комплекте с компактным измерительным преобразователем Mag 6000 I, фланцевый Ду25. Диапазон измеряемого расхода - 0…20 л/мин. Выходной сигнал - 4…20 мА

Siemens

7ME 6 5 2 0-2DF13-2CA1

1

шт.

290000

290000

Вентиль с ручным управлением серии 411 с резьбовым соединением по DN ISO 228 на Ду25.

GEMU

411 25 D 1 12 14 0

3

шт.

890

2670

Датчик крайних положений серии 1225 для комплектования вентилей серии 411

GEMU

1225 000 Z 10 07

1

шт.

1100

1100

Итого:

293770

Транспортно-заготовительные расходы 15%

44065,5

Всего:

337835,5


8.3.3 Статья “Расходы на оплату труда”

Основная зарплата рассчитывается по формуле:

,

где Т - трудоемкость выполнения работ по НИР, Сзо,мес - месячный оклад.

Дополнительная зарплата рассчитывается по формуле:

,

где Сзо - основная зарплата, Нд - норматив дополнительной зарплаты.

Трудоемкость выполнения работ:

·  Инженера АСУ составляет 28 чел.-дней,

·        Инженер КИПиА 6,25 чел.-дней,

·        Инженер-механик 6,5 чел.-дней,

·        Инженер-конструктор 5 чел.-дней,

·        Слесарь КИПиА 4 р 0,5 чел.-дней,

·        Слесарь КИПиА 6 р 1,75 чел.-дней,

·        Электромонтажник 4 р 2 чел.-дней,

·        Слесарь 4 р. 3,5 чел.-дней,

·        Слесарь 5 р. 3,5 чел.-дней,

·        Электрогазосварщик 5 р. 1 чел.-дней.

Месячный оклад инженера Сзо,мес. инж асу = 35000 р.

Месячный оклад инженера КИПиА Сзо,мес. инж КИПиА = 33000 р.

Месячный оклад инженера-механика Сзо,мес. инж мех = 36000 р.

Месячный оклад инженера-конструктора Сзо,мес. инж кон = 30000 р.

Месячный оклад инженера Сзо,мес. инж асу = 35000 р.

Месячный оклад слесаря КИПиА 4 р Сзо,мес слес КИПиА 4р = 15000 р.

Месячный оклад слесаря КИПиА 6 р Сзо,мес слес КИПиА 6р = 22000 р.

Месячный оклад электромонтажника 4 р Сзо,мес эл.монт. 4р = 16500 р.

Месячный оклад слесаря 4 р Сзо,мес слес 4р = 14500 р.

Месячный оклад слесаря 5 р Сзо,мес слес 5р = 17000 р.

Месячный оклад электрогазосварщика 5 р Сзо,мес элек.свар 5р = 25000 р.

Норматив дополнительной зарплаты Нд = 12%.

Сзо,мес. инж асу =(28* 35000)/22= 44545р.

Сзо,мес. инж КИПиА =(6,25 * 33000)/22= 9375 р.

Сзо,мес. инж мех = (6,5 *36000)/22= 10636 р.

Сзо,мес. инж кон =(5*30000)/22= 6818 р.

Сзо,мес слес КИПиА 4р =(0,5*15000)/22= 341 р.

Сзо,мес слес КИПиА 6р = (1,75 *22000)/22=1750 р.

Сзо,мес эл.монт. 4р =(2 *16500)/22= 1500 р.

Сзо,мес слес 4р =(3,5 *14500)/22= 2307 р.

Сзо,мес слес 5р =(3,5 *17000)/22=2705 р.

Сзо,мес элек.свар 5р = (1*25000)/22=1136 р.

Сзо = 44545+9375 +10636+6818+341+1750+1500+2307+2705+1136 =

р.

Сзд,мес. инж асу =(44545*12)/100= 5345 р.

Сзд,мес. инж КИПиА =(9375*12)/100=1125 р.

Сзд,мес. инж мех = (10636*12)/100=1276 р.

Сзд,мес. инж кон =(6818*12)/100=818 р.

Сзд,мес слес КИПиА 4р =( 341*12)/100=41 р.

Сзд,мес слес КИПиА 6р = (1750*12)/100=210 р.

Сзд,мес эл.монт. 4р =(1500*12)/100=180 р.

Сзд,мес слес 4р =(2307*12)/100=277 р.

Сзд,мес слес 5р =(2705*12)/100=325 р.

Сзд,мес элек.свар 5р = (1136*12)/100=136 р.

Сзд = 5345+1125+1276+818+41+210+180+277+325+136= 9734 р.

Общие расходы на оплату труда составляют

Ср. от =81114+9734=90848 р.

8.3.4 Статья «Отчисления на социальные нужды» (единый соц. налог)

- федеральный бюджет - 20%;

фонд социального страхования - 3.2%;

фонд обязательного медицинского страхования - 2,8%;

страхование от несчастных случаев - 0,2%.

,

где Нсн - суммарный норматив отчислений на социальные нужды - 26,2%.

Ссн = 81114*26/100+(81114+9734)*0,2/100 = 21090+182= 21272 р.

8.3.5 Статья “Работы выполняемые сторонними организациями”

Для данной работы не требуются люди со сторонних предприятий.

 

.3.6 Статья “Командировочные расходы”

При проведении данного проекта нет расходов связанных с служебными командировками.

 

.3.7 Статья “Прочие прямые расходы”

Для проведения данного проекта «прочие прямые расходы» не требуются

8.3.8 Статья “Накладные расходы”

Данная статья включает расходы на управление и обслуживание:

,

где Н - норма накладных расходов, равная 20%.

Снр = 90848*20/100 = 18170 руб.

Таблица 8.4

Смета затрат на проведение проекта:

Наименование статьи

Сумма, руб.

Материалы

22241

Спецоборудование

337836

Расходы на оплату труда

90848

Отчисления на социальные нужды

21272

Затраты по работам, выполняемым сторонними организациями

0

Командировочные расходы

0

Прочие прямые расходы

0

Накладные расходы

18170

Итого себестоимость проекта

490367


8.4 Экономическая оценка эффективности проекта


8.4.1 Количественная эффективность

Определить количественно-экономическую эффективность проекта не представляется возможным, так как данная разработка является первым этапом в разработке модернизации всей системы.

 

.4.2 Качественная оценка экономической эффективности

Качественная оценка экономической эффективности проекта представлена в таблице 8.4

8.4.3 Количественная оценка экономической эффективности

Заключается в оценке увеличений денежных поступлений заказчику от внедрения разрабатываемой системы.

Таблица 8.5

Направление экономического эффекта

Показатели

Направление эффекта

За счет повышение точности дозирующего оборудования

Повышение качества осветленных вод

Повышение точности дозировки флотационных реагентов

Экономия на издержках


. За счет повышение точности дозирующего оборудования повышается качество очищаемых сточных вод. Ожидаемое снижение штрафов за загрязнение окружающей среды составляет (по данным предприятия):

Сштраф= 150 000 рублей/год.

. В связи с повышение точности дозировки флотационных реагентов, происходит экономия на издержках. Предполагаемое снижение расхода полимера после внедрения системы составляет (по данным предприятия) 3%. Эффект от экономии на издержках:

,

где П =12 000 000 рублей - затраты на полимер за год.

= 12000000 * 0,03 = 360000 рублей/год.

Выводы:

Трудоемкость выполнения работ:

·  Инженера АСУ составляет 28 чел.-дней,

·        Инженер КИПиА 6,25 чел.-дней,

·        Инженер-механик 6,5 чел.-дней,

·        Инженер-конструктор 5 чел.-дней,

·        Слесарь КИПиА 4 р 0,5 чел.-дней,

·        Слесарь КИПиА 6 р 1,75 чел.-дней,

·        Электромонтажник 4 р 2 чел.-дней,

·        Слесарь 4 р. 3,5 чел.-дней,

·        Слесарь 5 р. 3,5 чел.-дней,

·        Электрогазосварщик 5 р. 1 чел.-дней.

2) Себестоимость проекта составляет 490367 р.

) Потребность в начальном капитале составляет 490367 р.

) После проведения данного проекта ожидается:

§ Снижение штрафов за сброс недоочищенных стоков в размере 150000 руб/год.

§  Снижение затрат на химикаты (флокулянт) - 360000 руб/год.

Итого общая экономия будет оставлять 490000 руб/год.

) Ожидаемые результаты от внедрения АСУ ТП оправдывают разработку проекта.

ЗАКЛЮЧЕНИЕ


В дипломном проекте была разработана АСУ ТП участка флотационной очистки сточных вод. Причиной для модернизации существующей флотационной установки послужила недостаточная дозировка полимера при изменении задания подающих стоков и как итог: перерасход полимера и избыточность его в процессе.

Для полноценного понятия проблемы на первом этапе в проекте рассматриваю работу флотационной установки, конструкцию и характеристики флотатора. Так как, процесс флотационной очистки является сложным технологическим процессом (очистка стоков, дозирование, отделение шлама, доочистка и т.д.), то в целях целесообразности применяем многоуровневую структуру управления супервизорного типа. После этого рассматриваем общую структуру системы АСУ ТП, в состав которой входит КИП и ИМ, аппаратные и программные средства управления.

Разобравшись в структуре и работе флотационной установки, переходим к рассмотрению основного вопроса дипломного проекта: модернизации существующей флотационной установки, по причине недостаточной дозировки.

Для достижения необходимой точности дозирования раствора флокулянта предлагаю ввести в технологическую схему узел измерения текущего расхода раствора флокулянта, а в существующем программируемом логическом контроллере управления установкой напорной флотации дополнительный контур регулирования подачи раствора флокулянта с обратной связью по текущему фактическому расходу флокулянта.

В качестве датчика расхода флокулянта применяется электромагнитный расходомер, подходящий по диапазону измеряемого расхода, точности измерения, диаметру условного прохода, химической и механической стойкости, температурным характеристикам измеряемой жидкости и внешней среды. Также выбираю типовой вариант конструкции узла измерения, предполагающий возможность ручного включения/выключения канала обхода линии расходомера и ручного полного отключения линии измерителя расхода от трубопровода подачи флокулянта.

Предлагаю при процессе сборки и монтажа узла измерения расхода флокулянта для уменьшения времени, произвести сборку всего узла, включая входной и выходной фланцевые соединители, на листе нержавеющей стали подходящих размеров и толщины, в условиях стационарной мастерской, а на трубопровод монтировать уже собранный и опрессованный узел.

После проведения модернизации данной системы получилось устранить большую часть факторов, способных повлиять на точность дозирования флокулянта.

Для подведения окончательного итога привожу рассчеты по организацонно-экономическим вопросам, в результате которых определены экономические показатели проекта, которые показали что разработка является экономически оправданной и может быть использована для реализации.

СПИСОК ИСПОЛЬЗОВАННЫХ ИСТОЧНИКОВ

1. Малюков А.А., Проектирование дипломное / А.А. Малюков В.Н. Воронцов, Т.П. Курчавова - СТП.001-98, 1998.

2. Проектирование дипломное. Методические указания по выполнению технико-экономического обоснования дипломных проектов (работ), - Санкт-Петербург, 2003.

3.       Гуткин В.И., Проектирование дипломное: безопасность жизнедеятельности / В.И. Гуткин, Р.Д. Магомет, С.А. Филенко - СПб.: Изд-во СЗТУ, 2007.

4. Данилин А.В., Архитектура предприятия - www.intuit.ru, 2006.

5.       Маглинец Ю.А., Анализ требований к автоматизированным информационным системам - www.intuit.ru, 2007

6. Грекул В.И., Проектирование информационных систем - www.intuit.ru, 2006.

7.       Кузнецов А.И., к.э.н., МГТУ им. Н.Э. Баумана, Методика проведения обследования бизнес-процессов компании.

.        Габец А.П. Флотационные методы очистки сточных вод /А.П. Габец, Д.И. Гончаров, Д.В. Козырев, Д.С. Кухлевский, М.Г. Радченко - Питер: 2006.

.        Прыкина Л.В., Экономический анализ предприятия: Учебник для вузов. - М.: ЮНИТИ-ДАНА, 2002.

.        Любушин Н.П., Анализ финансово-экономической деятельности предприятия: Учеб. пособие для вузов. /Под ред. Проф. Н.П. Любушина. - М.: ЮНИТИ-ДАНА, 2003.

11.     www.conti.nnov.ru - Каталог “Электрооборудование”.

.        www.electron.ru - Каталог “Электрооборудование”.

.        Федеральный закон Российской Федерации от 22 июля 2008 г. N 123-ФЗ "Технический регламент о требованиях пожарной безопасности"

.        Белов Н.А. «Безопасность жизнедеятельности»,- М: Знание, 2000-364 с.

.        http://www.KWI.ru/

ПРИЛОЖЕНИЕ А

Установленные уставки работы узлов системы илоуплотнения и допустимые диапазоны регулирования.

. Временные уставки по работе оборудования:

Наименование параметра

Уставка

Допустимое изменение

Подающие насосы 07-Р1102/1103

Ожидание обратной связи подающего насоса 07 Р1102 Ожидание обратной связи подающего насоса 07 Р1103

3.000 сек 3.000 сек

+/_ 1.000 сек +/_ 1.000 сек

Нагрузка: Задержка сигнала по току (НН) Задержка сигнала по току (Н) Задержка сигнала по току (L)

 5.000 сек 5.000 сек 3.000 сек

 +/_ 1.000 сек +/_ 1.000 сек +/_ 1.000 сек

Оборудование узла АДТ-2500 1102/1103

Задержка старта насоса Р 1104 после открытия клапана HS 9113 Задержка закрытия клапана после отключения насоса Р 1104

5.000 сек 5.000 сек

+/_ 1.000 сек +/_ 1.000 сек

Рециркуляционный насос

Ожидание обратн. связи 07Р 1114 Нагрузка: Задержка сигнала по току - НН Задержка сигнала по току - Н Задержка сигнала по току - L

60.000 сек  3.000 сек 3.000 сек 0.000 сек

+/_10.000 сек  +/_ 1.000 сек +/_ 1.000 сек +/_ 0.000 сек

Дозирующий насос 07 Р1100/1101

Ожидание обр. связи насоса дозирования №1 07 Р1100 Ожидание обр. связи насоса дозирования №2 07 Р1101

3.000 сек 3.000 сек

+/_ 1.000 сек +/_ 1.000 сек

Регулятор стоков на флотатор

240.000 сек 5.000 сек  10.000 сек

+/_ 100.000 сек +/_ 1.000 сек  +/_ 1.000 сек

Уровень в бассейне 07 - 142

Задержка сигнала по уровню (НН) Задержка сигнала по уровню (Н) Задержка сигнала по уровню(L) Задержка сигнала по уровню (LL)

3.000 сек 5.000 сек 5.000 сек 3.000 сек

+/_ 1.000 сек +/_ 1.000 сек +/_ 1.000 сек +/_ 1.000 сек

Уровень в бассейне 07 Т1002

Задержка сигнала по уровню (НН) Задержка сигнала по уровню (Н)

3.000 сек 5.000 сек

+/_ 1.000 сек +/_ 1.000 сек

Уровень в бассейне 07 Т1003

Задержка сигнала по уровню (НН) Задержка сигнала по уровню (Н)

3.000 сек 5.000 сек

+/_ 1.000 сек +/_ 1.000 сек

Оборудование удаления шлама

Ожидание обратной связи сборника (07 - 1101.1) Ожидание обратной связи каретки(07 - 1101.2)

3.000 сек 3.000 сек

+/_ 1.000 сек +/_ 1.000 сек

Регулятор расхода раствора флокулянта (Вычисление задания на расход)

Период усреднения расхода ила на флотатор (T_AVR)

30 сек.

10-240 сек.

Сигналы блокировки регулятора расхода раствора флокулянта

Задержка сигнала обрыва линии измерения расхода флокулянта Задержка сигнала «открыто» клапана обхода расходомера Задержка сигнала «закрыто» клапана обхода расходомера

3.000 сек 3.000 сек 3.000 сек

+/_ 1.000 сек +/_ 1.000 сек +/_ 1.000 сек


. Технологические настройки оборудования:

Наименование оборудования и регулируемого параметра

Уставка

Допустимое изменение

Оборудование удаления шлама

Задание по скорости Задание на ЧП каретки флотатора при старте авторежима Задание на ЧП каретки флотатора при блокировке или остановке Задание на ЧП сборника при средней толщине папки флотошлама Задание на ЧП сборника при высокой толщине папки флотошлама Задание на ЧП сборника при малой толщине папки флотошлама Время допол-ной работы узла удаления флотошлама после остановки Время периодичности сброса донного шлама (HS 9053) Время работы клапана сброса донного шлама (HS 9053)

 35 % 65 % 50 % 90 % 25 % 3 м 30 сек 2.0 часа 2.0 мин

 15 % - 20% 10 %- 35 % +/- 10 % 10%-40 % 15 %- 10 % 15 мин +/- 1 час +/- 1 мин

Насосы дозировки 07-1001/14

Основной насос 07 - 1000 (первый на включение) Основной насос 07 - 1101 (первый на включение) Кр дозировки Коэффициент дозировки (от расхода стоков на флотатор)

Вкл/откл Вкл/откл  2,5 л/м3

= =  1 - 25 л/м3

Оборудование узла АДТ 07 1102/1103

Время дополнительной работы узла АДТ (при останове) Перепад давления на входе/ выходе АДТ 07 1102 Перепад давления на входе/ выходе АДТ 07 1103

10.0 мин 0.2 бар 0.2 бар

5 - 20 мин 0.2 - 0.4 бар 0.2 - 0.4 бар

Регулятор стоков на флотатор

Коррекция показаний расхода (при 0% производительности) Максимальный расход стоков (при 100% производительности)

1 м3/час 120 м3/час

3 м3/час

Выбор насоса

Основной насос 07 Р1102 - первый на включение Основной насос 07 Р1103 - первый на включение

Вкл/выкл Вкл/выкл


Регулятор расхода раствора флокулянта на SДС-49

Максимальный расход (при 100% производительности)

16.67 л/мин. (1 м3/час)



. Шкалы

Наименование оборудования и регулируемого параметраУставкаДопустимое изменение



Оборудование узла АДТ 07 1102

 

Задание по скорости Датчик давления в АДТ РТ 9116_Верхняя точка Датчик давления в АДТ РТ 9116_Нижняя точка Датчик давления перед АДТ РТ 9172_Верхняя точка Датчик давления перед АДТ РТ 9172_Нижняя точка

 10 бар 0 бар 10 бар 0 бар


Оборудование узла АДТ 07 1103

 

Датчик давления в АДТ РТ 9023_Верхняя точка Датчик давления в АДТ РТ 9023_Нижняя точка Датчик давления перед АДТ РТ 9175_Верхняя точка Датчик давления перед АДТ РТ 9175_Нижняя точка

10 бар 0 бар 10 бар 0 бар


Регулятор расхода ила на SДС -49

 

Датчик расхода FT 9101_Верхняя точка (НР) Датчик расхода FT 9101_Нижняя точка (LР)

180 м3/час 0 м3/час


Уровень в бассейне 07 - 142

 

Датчик уровня LT 9100_Верхняя точка (НР) Датчик уровня LT 9100_Нижняяя точка (LР )

6.0 м 0.0 м


Рециркуляционный насос 07-1005

 

Измеритель тока нагрузки_Верхняя точка (НР) Измеритель тока нагрузки_Нижняя точка (LР)

150 А 0 А


Насосы дозировки 07 - 1100/1101

 

Выход на ЧП SC 9133_Верхняя точка (НР) Выход на ЧП SC 9133_Нижняя точка (LР) Выход на ЧП SC 9134_Верхняя точка (НР) Выход на ЧП SC 9134_Нижняя точка (LР)

100 % 0 % 100 % 0 %


Подающие насосы 07 - Р1102/1103

 

Выход на ЧП SC 9102_Верхняя точка (НР) Выход на ЧП SC 9102_Нижняя точка (LР) Выход на ЧП SC 9103_Верхняя точка (НР) Выход на ЧП SC 9103_Нижняя точка (LР)

100 % 0 % 100 % 0 %


Обрудование удаления шлама

 

Выход на ЧП SC 9105 (сборник)_Верхняя точка (НР) Выход на ЧП SC 9105 (сборник)_Нижняя точка (LР) Выход на ЧП SC 9106 (каретка)_Верхняя точка (НР) Выход на ЧП SC 9106 (каретка)_Нижняя точка (LР)

100 % 0 % 100 % 0 %


Нагрузка

 

Измеритель тока нагрузки Р1102 (верхняя точка) (НР) Измеритель тока нагрузки Р1102 (нижняя точка ) (LР) Измеритель тока нагрузки Р1103 (верхняя точка) (НР) Измеритель тока нагрузки Р1103 (нижняя точка)(LР)

30 А 0 А 30 А 0 А


Уровень в баке ила Т1102

 

Датчик уровня LT 9084 (верхняя точка) (НР) Датчик уровня LT 9084 (нижняя точка) (LР)

6.0 м 0.0 м


Уровень в баке очищенной воды Т1103

 

Датчик уровня LT 9087 (верхняя точка) (НР) Датчик уровня LT 9087 (нижняя точка) (LР)

4.0 м 0.0 м


Рециркуляционный насос 07 Р 1104

 

Измеритель тока нагрузки (верхняя точка) (НР) Измеритель тока нагрузки (нижняя точка) (LР)

200 А 0 А


Регулятор расхода раствора флокулянта на SDС -49

 

Датчик расхода FT 0005_Верхняя точка (НР) Датчик расхода FT 0005_Нижняя точка (LР)

20 л/мин 0 л/мин



. Регулировки

Наименование оборудования и регулируемого параметраУставкаДопустимое изменение



Регулятор расхода ила на SДС -49

Кр Тi Задания на регулятор Начальное (SP INT) Пониженное( SP LOW) Минимальное (SP MIN)

Режим авт. 0.5 14.0 сек 60 м3/час 40 м3/час 20 м3/час

4- .0 8-20 сек до 120 м3/час

Уровень в баке избыточного ила 07-142

Критически высокий предел (НН) Повышенный предел (Н) Пониженный предел (L) Критически низкий предел (LL)

4.5 м 4.0 м 1.5 м. 1.0 м

+0.5м +0.5м +1.5м +1.5м

Уровень в баке ила 07 Т 1002

Критически высокий предел (НН) Повышенный предел (Н)

4.6 м 4.1 м

+/- 0.2 м +/-0.2 м

Уровень в баке осветленной воды 07 Т1003

Критически высокий предел (НН) Повышенный предел (Н)

3.2 м 3.0 м

+/- 0.2 м +/-0.2 м

Рециркуляционный насос 07-Р1104

Критически высокий предел (НН) Повышенный предел (Н) Пониженный предел (L)

138 А 135 А 35 А


Регулятор расхода раствора флокулянта на SДС-49

Параметры ПИ-регулятора расхода флокулянта Кр f Тi f Задания на регулятор Начальное (SP F INT) Максимальное (SP F MAX) Пониженное (SP F LOW) Минимальное (SP F MIN)

  0.5 2.0 сек 8 л/мин. 16,67 л/мин 1,0 л/мин 0,5 л/мин

 0.1 - 1.0 1.0 - 5.0 сек     <=16,67 л/мин


Примечание. В таблицах параметров полужирным шрифтом и цветной заливкой фона обозначены уставки, добавляемые при модернизации автоматизированной системы управления.

Похожие работы на - Модернизация системы автоматического управления и узла дозирования флокулянта, разработка конструкции узла измерения расхода флокулянта

 

Не нашли материал для своей работы?
Поможем написать уникальную работу
Без плагиата!
Без нейросетей!