ЗАО 'СпецЭлектроМеханика'

  • Вид работы:
    Отчет по практике
  • Предмет:
    Другое
  • Язык:
    Русский
    ,
    Формат файла:
    MS Word
    1,11 Мб
  • Опубликовано:
    2012-07-18
Вы можете узнать стоимость помощи в написании студенческой работы.
Помощь в написании работы, которую точно примут!

ЗАО 'СпецЭлектроМеханика'

1. История создания предприятия

cпецэлектромеханика источник электропитание

История ЗАО "СпецЭлектроМеханика" начинается с 2006г. Фирма расположена по адресу: г.Брянск, бульвар Щорса, д.7. Первоначально был создан только электротехнический отдел. Далее по ходу развития фирмы были созданы другие отделы. На данный момент в штате фирмы находиться свыше 70 человек. Предприятие занимает несколько больших помещений, а также имеет свой производственный цех, в котором происходит сборка и испытание выпускаемой продукции электротехническим отделом.

ЗАО «СпецЭлектроМеханика» - передовое предприятие, выпускающее современные вторичные источники электропитания, источники бесперебойного питания, системы автоматического ввода резерва, автоматизированные системы управления, системы контроля параметров и сбора данных.

Одно из основных направлений - разработка и выпуск систем электропитания для автоматики телемеханики метрополитена. Предприятие производит комплексное обследование объекта, в минимальные сроки разрабатывает проектную и конструкторскую документацию, и по согласованию с заказчиком производят поставку оборудования.

Осуществляется полное сопровождение гарантийного срока эксплуатации, а так же послегарантийное сервисное и техническое обслуживание на всем сроке эксплуатации систем электропитания.

Предприятие специализируется по выполнению проектных работ нового строительства и реконструкции энергетических объектов 110-750 кВ с поставкой оборудования, выполнением строительно-монтажных работ и окончательной стадии пуско-наладки оборудования. Проектирование АСКУЭ, передачи данных телеметрии, удаленного управления, видеонаблюдения энергетических объектов, подстанций и промышленных комплексов.

Целью данного предприятия является обеспечение соответствия оказываемых инжиниринговых услуг при разработке, проектировании, строительстве и эксплуатации объектов электроэнергетической отрасли требованиям и ожиданиям заказчика.

ЗАО "СпецЭлектроМеханика" выполняет:

• Комплексное проектирование энергообъектов (станции, подстанции, линии высоковольтные) нового строительства и реконструкции с классом напряжения 110 кВ и выше.

• Проектирование автоматических систем управления технологическими процессами (АСУ ТП).

• Проектирование современных систем электропитания, автоматизированных систем управления, систем контроля параметров, систем сбора данных, интерактивное программное обеспечение пользовательского интерфейса дежурного оператора.

• Строительно-монтажные, пуско-наладочные работы с поставкой оборудования.

• Сборка, монтаж, испытание и гарантийное обслуживание оборудования.

Структура предприятия

• Архитектурно-строительный отдел

• Отдел подстанций и сетей

• Отдел РЗА и ПА

• Отдел АСУ ТП

• Производственно-технологический отдел

• Отдел управления проектами

• Проектно-сметный отдел

• Строительно-монтажный участок

• Производственный участок

• Электротехнический отдел

Архитектурно - строительный отдел

Проектирование:

• Зданий и сооружений, фундаментов, несущих и ограждающих конструкций открытых распределительных устройств подстанций.

• Инженерных сетей.

• Кабельных и трубопроводных эстакад.

• Систем вентиляции и отопления зданий.

• Систем водоснабжения.

• Линий электропередач и кабельных линий.

Генеральные планы, архитектурно-строительные и конструктивно- строительные разделы проектов, проекты организации строительства, вентиляции и отопления, водоснабжения, охраны окружающей среды, ГО и ЧС для подстанций, рабочая документация по монтажу оборудования с оформлением проектов на базе платформы Autocad с применением 3d моделирования.

Расчёты на базе программных комплексов Scad office, Base. Расчеты и проектирование BJI на базе комплекса Energy СS Line.

Отдел подстанций и сетей

Проектирование электротехнической части:

• Главная электрическая схема подстанции.

• Система собственных нужд подстанции.

• Электрические схемы соединений внешних проводок.

• Схемы электроснабжения потребителей.

• Планы размещения оборудования на территории подстанций.

• Выбор и проверка основных параметров оборудования.

Расчеты с использованием программ «Energy», «Energy TKZ», «WinElso», «Rastr»:

• токов нормального, аварийного режимов работы и

• токов КЗ подстанции;

• емкостного тока замыкания на землю;

• коэффициента реактивной мощности «tg(ц)»;

• контуров заземления, молниезащиты подстанций;

• освещения территории подстанции.

В проектах широко применяется продукция отечественных и зарубежных производителей высоковольтного оборудования таких как ABB, SIEMENS, ЗАО «ЗЭТО», ОАО «УЭТМ-УГМ», ОАО «Электрозавод», ЗАО «ЧЭМЗ», ЗАО ГК «Электрощит» и др.

Отдел релейной защиты и противоаварийной автоматики (РЗА и ПА)

Проектирование:

• систем комплексной релейной защиты;

• оборудования подстанции, ЛЭП;

• систем противоаварийной автоматики;

• систем оперативного питания;

• систем аварийного отключения и переключения оборудования.

В проектах широко применяется микропроцессорное оборудование известных фирм ABB, Siemens, ALSTOM, НПП «Экра», ЗАО «Радиус Автоматика», И «Бреслер», а так же с применением оборудования РЗА на электромеханической базе. Выполняются расчеты установок защищаемого оборудования, кабельных и воздушных линий. Разработаны типовые проекты РЗА и ПА до 110 кВ, в стадии разработки 220 кВ и выше.

Отдел автоматизированных систем управления технологических процессов (АСУТП)

Проектирование автоматических систем управления технологическими процессами подстанций АСУТП, которая используется в качестве:

• нижнего звена автоматизированной системы диспетчерского управления (АСДУ), обеспечивающего необходимой информацией о ходе технологического процесса и состояния оборудования для вышестоящего уровня управления;

• общеподстанционной автоматизированной информационной системы, обеспечивающей оперативный персонал информацией о ходе технологического процесса и состояния оборудования АСУТП разрабатывается на базе современных программно-технических комплексов ведущих мировых производителей в области электроэнергетики (Siemens, ABB) с учётом общих требований к структуре АСУТП:

• открытость;

• масштабируемость;

• расширяемость;

• совместимость и интеграция с современными информационными

технологиями.

Системы АСУТП ПС проектируются по стандартной 3-х уровневой структуре и интегрируют в себя смежные системы подстанции:

• Телемеханики.

• Технологического и охранного видеонаблюдения.

• Инженерные подсистемы.

Оборудование нижнего уровня различных производителей (Siemens, ABB, Бреслер) объединяется средствами сетевых коммуникаций на базе промышленных протоколов обмена данными МЭК 870-5-103, Modbus, Profibus.

Человеко-машинный интерфейс верхнего уровня может быть выполнен на базе различных SCADA систем (SICAM PAS СС, MicroScada, iFIX).

Обмен оперативной технологической и архивной информацией с вышестоящими уровнями диспетчерского управления производится по открытым протоколам МЭК 870-5-101, МЭК 870-5-104.

Система телемеханики проектируется на современном микропроцессорном оборудовании отечественных и зарубежных производителей: ЗАО «НПФ Энерго-союз», ЗАО «Систем Автоматизация», Schneider Electric, Advantech и др.

В качестве измерительных преобразователей для системы телемеханики используются измерительные преобразователи производства ЗАО «НПФ Энергосоюз», ЗАО «Систем Автоматизация», завода" Алекто" и др.

Проектирование высокочастотной связи по воздушным высоковольтным линиям электропередачи (ВЛЭП), связи по оптико-волоконным линиям связи (BOJIC) в электроэнергетике высокого напряжения от 35 до 1150 кВ.

В качестве оборудования ВЧ-связи по ЛЭП используется аппаратура как отечественного, так и зарубежного производства Siemens, ABB, ОАО «Шадринский телефонный завод» и др.

В качестве оборудования ВОЛС используется аппаратура как отечественного, так и зарубежного производства Siemens, ABB, Lucent-Alcatel, ЗАО «СуперТел», «Русская телефонная компания» и др.

В части телефонии используется оборудование производства ЗАО «Фирма Коралл Телеком», ЗАО НПФ «Сибнефтекарт», фирмы Avaya communication, фирмы Siemens.

Проектирование автоматизированных информационно-измерительных систем контроля, учета энергопотреблением для различных групп потребителей.

Направления разработки систем АИИС:

• Коммерческий учет электроэнергии АИИС КУЭ.

• Технический учет электроэнергии АИИС ТУЭ.

• Контроль качества электроэнергии АИИС КЭ.

В качестве технических средств АИИС применяется аппаратура производства фирмы «Инкотекс», производства «Эльстер Метроника», ООО «Волгаэнерго- прибор», ООО "Концерн Энергомера", Нижегородский завод им. М.В. Фрунзе, и др.

2. Проектно - сметный отдел

Составление сметной документации к проектируемым и строящимся объектам с определением стоимости строительства в базовом и текущем уровне цен, с разработкой смет на проектные работы, локальных смет и сметных расчётов, сводных сметных расчётов; с оформлением актов выполненных работ по форме КС-2 и справок КС-3, с составлением калькуляций.

Расчёты ведутся в программных комплексах Гранд - СМЕТА, ESTIMATE в сметно-нормативной базе по ФЕР-2001, ТЕР-2001 (всех областей), МТСН, ТСН, ГЭСН, ЕНиР с переводом в текущие цены.

Строительно-монтажный участок

Выполняет строительные, монтажные и пуско-наладочные работы на объектах.

Выполненные работы

• Разработаны проекты:

• Реконструкции ПС 500 кВ «Курдюм»;

• Реконструкции ПС 500 кВ «Помары»;

• Реконструкции BЛ 500 кВ Вешкайма-Пенза-2;

• Реконструкции ВЛ 110 кВ «Таежная»;

• Реконструкция ВЛ 500 кВ Кустовая - Сургутская ГРЭС-2

• Реконструкции ПС 330 кВ «Талашкино»;

• Реконструкции ПС 220кв «Сызрань»;

• Реконструкции ПС 500 кВ «Тарко-Сале»;

• Реконструкции ПС 220 кВ «Эмтор»;

• Реконструкции ПС 220 кВ «Южная»;

• Реконструкции ПС 110 кВ и ПС35 кВ «Кряжская», «Кротовка», «Рудня», «Вышков», «Егорьевск», «Бруски», «Красные пески», «Чамзинка», «Коржевка»; «Барыштяговая», BЛ 35 кВ «Заборовка-1»;

• Строительства ПС 110 кВ закрытого типа «Тимофеевка»;

• Строительства ПС 220 кВ ПС «Бутурлиновка»;

• Строительства ПС глубокого ввода 110 кВ «Серебрянь».

Выполнены строительно-монтажные и пуско-наладочные работы по реконструкции:

• ПС 750 кВ «Новобрянская»;

• ПС 500 кВ «Помары»;

• ПС 220 кВ «Южная»;

• ПС 220 кВ «Сызрань»;

• ПС 110 кВ «Вышков», «Рудня».

3. Электротехнический отдел

Электротехнический отдел (ЭТО) на предприятии сформировался одним из первых. На момент прохождения практики начальником отдела является Хохлов Владимир Алексеевич.

Отдел занимается проектированием современных систем электропитания, разрабатывает автоматизированные системы управления, системы контроля параметров, системы сбора данных, интерактивное программное обеспечение пользовательского интерфейса дежурного оператора, шкафов и ячеек для силовых подстанций.

Отделом разработано:

Системы бесперебойного питания.

Блоки и источники питания.

Зарядные устройства.

Шкафы питания автоматики и телемеханики движения поездов.

Комплекты оборудования для модернизации центральной диспетчерской панели.

Оборудование серийно производится этим предприятием, поставляется и эксплуатируется на объектах электроэнергетики, метрополитенах РФ и СНГ.

Заказчиками являются:

МЭС Центр - Филиал ОАО «ФСК ЕЭС»

МЭС Волги - Филиал ОАО «ФСК ЕЭС»

МЭС Северо-Запада - Филиал ОАО «ФСК ЕЭС»

Брянское ПМЭС - Филиал ОАО «ФСК ЕЭС»

ЦИУС Северо-Запада - Филиал ОАО «ЦИУС ЕЭС»

ЦИУС Волги - Филиал ОАО «ЦИУС ЕЭС»

Самарские РС - Филиал ОАО «МРСК Волги»

Ульяновские РС - Филиал ОАО «МРСК Волги»

ОАО «МОЭСК»

ГУП «Московский метрополитен»

ОАО «Тюменьэнерго»

На сегодняшний день серийно выпускаются шкафы питания автоматики телемеханики движения поездов из 3-х шкафов (ШПАТДП). Система обеспечивает преобразование электроэнергии первичных источников питания в ток различного напряжения, частоты и других параметров, питает следующие устройства: рельсовые цепи, светофоры, аккумуляторные батареи, реле, табло и другие виды нагрузок.

Система предусматривает автоматическое переключение первого (второго) питающего фидера на второй (первый) фидер (автоматический ввод резерва) при исчезновении напряжения на питающем фидере или при выходе параметров напряжения за пределы нормы: 187(A3)I240(A3)В - эти функции обеспечивает шкаф автоматического ввода резерва.

В функции шкафа вводно-распределительного входит защита от короткого замыкания отходящих фидеров, гальваническая развязка цепей 3-х фазного напряжения для питания рабочих цепей стрелок.

Шкаф распределительно-преобразовательный преобразует переменное напряжение сети 220 В, в многоканальное постоянное, необходимое для конечных потребителей, а по отдельным каналам заданной длительности импульсов (пригласительные сигналы). Канал =24В имеет запас автономной работы до 10 минут.

Новая разработка предприятия - система бесперебойного питания автоматики телемеханики движения поездов (СБПАТДП), предназначена для преобразования электроэнергии первичных источников питания в ток различного напряжения, частоты и других параметров, обеспечивающих питание широкого спектра устройств.

Особенность данной системы в двух источниках бесперебойного питания (ИБП), которые при отключении основного и резервного питающих фидеров обеспечивают автономную работу всей системы более 1 часа. При том, что наиболее ответственные потребители (в основном это напряжения =24 В) имеют дополнительный резерв автономного питания.

Шкаф системы бесперебойного питания (ШСБП) выполняет функции бесперебойного питания потребителей электроэнергии переменным трехфазным (синусоидальным) напряжением переменного тока промышленной частоты при номинальной мощности в нагрузке до 30 кВA при критичных неполадках в электросети.

Автоматическое переключение питания нагрузки с основного источника на резервный (аккумуляторную батарею) при исчезновении или недопустимых изменениях напряжения основного источника;

Автоматическое переключение питания нагрузки с резервного источника на основной, при восстановлении нормального напряжения основного источника.

Защита от короткого замыкания и перегрузки по току, мягкий старт, зарядка аккумуляторной батареи (АКБ) с помощью зарядного устройства (ЗУ), автоматическое отключение системы от аккумуляторной батареи при глубоком ее разряде, индикацию величины напряжения, тока, состояния батареи, частоты на входе и выходе с помощью жидкокристаллического дисплея.

В функции вводно-распределительного шкафа (ШВР) входит автоматическое переключение первого (второго) питающего фидера на второй (первый) фидер (автоматический ввод резерва) при исчезновении напряжения (отключении шкафа ШСБП) на питающем фидере или при выходе параметров напряжения за пределы нормы: 187(±3)ч240(±3)В. Номинальное значение линейного напряжения 220(+11-22)В.- ввода и распределения электроэнергии трёхфазного переменного тока напряжением 220(+11 -22)В частотой 50(±1)Гц. Гальванической развязки цепей переменного трехфазного напряжения для питания рабочих цепей стрелок. Защиты отходящих фидеров от короткого замыкания.

Шкаф распределительно-преобразовательный (ШРП) обеспечивает преобразование переменного напряжения сети 220(+10 -22)В частотой 50(±1)Гц в переменное и постоянное напряжение, необходимое для потребителей. Управляет процессами заряда и разряда аккумуляторной батареи 24В, поддержание ее в буферном режиме.

Система СБПАТДП оснащена системой сбора данных, отслеживающая все основные узлы и компоненты аппаратуры их работоспособность и параметры входных выходных напряжений. Все данные отображаются не только на передних панелях шкафов, а поступают на автоматизированное рабочее место оператора. Оператор в программе ШПАТДП-monitor в реальном времени наблюдает за состоянием всех параметров системы:

Входное напряжение на питающих первом и втором фидерах.

Напряжения и токи на выходе шкафа ШВР по каждой фазе, каждого канала ~220 В.

Отслеживает режимы работы автоматики каждого фидера (ручной или автоматический).

Состояние силовых контакторов.

Параметры выходных напряжений каналов =24 В, =6В и токи потребления.

Дополнительно, каждый шкаф имеет информационные сигналы в виде сухого контакта.

Источник бесперебойного питания построен по принципу двойного преобразования энергии. Таким образом, выходное напряжение ИБП не будет зависеть от наличия гармоник и импульсных помех в питающей сети. Так как система комплектуется двумя ИБП, один из них находится в горячем резерве. При возникновении аварийной ситуации в основном ИБП моментально включается в работу резервный, основной ИБП переходит в режим автоматического байпаса (прямое подключение к питающему основному фидеру). Более того, выходное напряжение синхронизируется с напряжением питающего фидера, так что при переходе на автоматический байпас напряжение не пропадает. В сочетании со шкафом ШВР это обеспечивает 4-х кратное резервирование путей подачи напряжения.

В каждом из шкафов ИБП установлен встроенный контроллер диагностики, информация с которого выводится на монохромный дисплей передней панели шкафа:

Отображение даты и времени.

Цифровую индикацию напряжений и токов каждой фазы по входу и выходу.

Диаграммы формы токов и напряжений питающего фидера и выходного.

Уровень заряда АКБ.

Температура в 4-х контрольных точках.

На пульт диспетчера дублируются сигналы режимов работы ИБП.

Разработан комплект оборудования для модернизации ПВ-24, предназначенная, для питания устройств электрической и горочной централизации средних и больших станций при батарейной системе питания. В комплекте 2 блока ЗБВ и модуль сопряжения резервного блока.

 Дублирующая система- резервирование основного блока ЗБВ-24 резервным.

Нулевое время переключения с основного на резервный блок.

Сигнализация состояния каждого блока.

Настройка конфигурации режима заряда АКБ ЗБВ 24/40 Зарядно-буферный выпрямитель.

Выпрямитель предназначен для питания радиоэлектронных устройств в буфере с аккумуляторной батареей. Обеспечивает:

Мощность до 900Вт.

Гальваническую развязку.

Трехступенчатый заряд АКБ с ограничением первоначального зарядного тока.

Поддержание в заряженном состоянии.

Цифровая индикация выходных параметров тока и напряжения.

Входное переменное напряжение (три фазы), В....185ч250.

Частота входного напряжения, Гц ………………..50±1%.

Выходное постоянное напряжение, В …….……. 24ч29,5.

Степень защиты корпуса выпрямителя IP31.

4. TC4 - 4х канальный модуль телеуправления

Назначение.

Модуль TС4 предназначен для приема команд телеуправления, контроля достоверности принятой команды, управления исполнительными устройствами (контакторы и т.п.), контроля исправности промежуточных реле, контроля всех этапов выполнения команды ТУ. Для связи с пунктом управления реализован протокол МЭК870-5-101, интерфейс RS485.

Технические характеристики.

Тип и количество каналов: 4 ;

Диапазон коммутируемых напряжений: AC/DC 110-240В;

Защита от перенапряжения цепей управления: 390В (ампл. значение);

Максимальный ток в цепи управления: 5А (AC);

Количество портов: 2 RS485;

Скорость обмена: до 1Мбит/с;

Гальваническая развязка: 1500В (линии питания/интерфейсов, цепи управления);

Напряжение питания: 12-36B (допустимы провалы напряжения до 20мс с периодом следования 50мс), защита от переполюсовки ;

Потребляемая мощность: 5Bт;

Габариты: 245 Ч 116 Ч 75 мм;

Температурный диапазон от: -40 .. +70°С.

Функциональные характеристики.

Каждая цепь управления канала состоит из двух последовательно включенных реле.

Периодическое тестирование исправности реле (сопротивление обмотки каждого реле, залипание контактов первичных реле), самотестирование модуля (наличие внутренних напряжений необходимых для работы, проверка контрольных сумм при чтении данных из энергонезависимой памяти), а так же проверка наличия напряжения на входных контактах цепи управления каждого канала.

Проверка наличия/отсутствия напряжения в цепи управления (после каждого реле) в ходе выполнения команды ТУ.

Учет электрического ресурса по каждому реле.

Двухступенчатая команда ТУ (выбор/исполнить) с квитанциями подтверждения.

Световая индикация выдачи сигналов управления по каждому реле, неисправных реле, состояния портов, питания/состояния модуля.

Программная и аппаратная защита от ошибочной выдачи сигналов управления реле.

Все события (обнаружение неисправности реле, изменение конфигурации модуля, вкл/выкл. модуля, вкл/выкл. канала) хранятся в энергонезависимой памяти, глубина архива 860 записей.

Регистрация событий с миллисекундными метками времени.

Два независимых полнофункциональных последовательных порта RS485.

Возможность подключения модуля GPS модуля для синхронизации к порту RS485.

Работа с ТС4.

Подключение и индикация.

Для подключения питания используются разъемы «24VDC», полярность указана на панели, оба разъема равнозначные. COM1, так же, выведен на два разъема для удобства подключения нескольких модулей «последовательно». При необходимости, на свободный разъем в «последнем» модуле в линии можно установить согласующий резистор. Правильность подключения кабелей питания и интерфейса контролировать по индикаторам PWR, COM1, COM2. При правильном подключении, после подачи питания PWR горит (моргает в случае наличия неисправных реле), COM1/COM2 не горят (либо моргают при наличии запросов в линии). Индикаторы интерфейсных линий двухцветные - зеленый принимаемые данные, красный - отправляемые данные.

Общие принципы работы.

Через 0.2с после подачи питания модуль готов к работе. Для передачи данных на «верхний» уровень реализован протокол МЭК 870 -5-101 (небалансная передача), для которого список «непрочитанных» событий представлен в виде стека FIFO (первый вошел, первый вышел), глубиной 860 записей. Таким образом, при переполнении стека, будет происходить потеря самых «старых» событий. При необходимости, есть возможность «пометить» все имеющиеся события в списке как «непрочитанные», тем самым сделав их заново доступными для считывания по протоколу. Для обмена по протоколу реализованы два последовательных порта с интерфейсом RS485. Оба порта независимые, обмен может происходить одновременно, при этом каждому порту соответствует свой буфер непрочитанных событий, своя скорость и свой номер в сети. Параметры порта (кроме скорости и номера) зафиксированы и недоступны для изменения.

Все настраиваемые параметры модуля хранятся в энергонезависимой памяти, после загрузки они анализируются и, если оказались «испорчены», происходит попытка их восстановления. При неуспешной попытке восстановлении, модуль принимает заводские настройки. Для искусственного сброса параметров связи необходимо замкнуть на левом разъеме COM1 выводы 3 и 4 (нумерация сверху - вниз) и включить или перезагрузить модуль (выкл. - вкл. питание), при этом заводские настройки остаются в силе только тогда, когда модуль загружен с замкнутыми контактами 3-4 разъема COM1 (светодиод PWR при этом оранжевый: красный + зеленый).

Каждый модуль обладает уникальным 10 разрядным серийным номером, который не меняется при смене ПО. Последние цифры номера образуют номер в сети (1..254) заводских настроек.

Цепи управления канала.

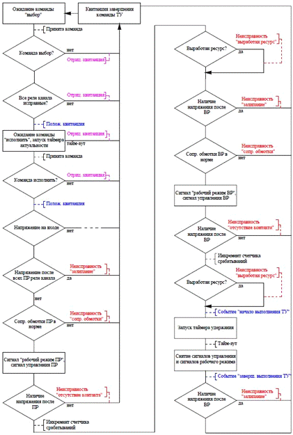
В цепи управления канала два включенных последовательно реле. Двум первичным реле (ПР) соответствует одно вторичное (ВР). Контроль напряжения осуществляется до и после контактов каждого реле, за исключением случая отсутствия напряжения на входе канала на момент начала выполнения команды.

Схема выдачи управляющих сигналов реле.


Сигнал на включении первичного реле выдается через схему мультиплексации в соответствие с адресом реле. Сигнал на включение вторичного реле выдается через схему мультиплексации в соответствие с адресом первичного реле. Сигналы наличия напряжения после первичных и вторичных реле поступают на контроллер управления через схему мультиплексации в соответствии с адресом первичного реле. Адресная шина единая для всех схем мультиплексации, таким образом, один раз выбрав адрес, мы обеспечиваем коммутацию сигналов:

• включения - в направлении от контроллера управления к первичному и вторичному реле для одного канала;

• наличия напряжения после ВР - в направлении от вторичного реле к контроллеру управления;

• наличия напряжения после ПР - в направлении от первичного реле к контроллеру управления.

Схема сброса, при отсутствии определенной последовательности импульсов от контроллера управления, свидетельствующей об исправности программной и аппаратной частей контроллера управления, выдает сигнал сброса для схем мультиплексации, переводя тем самым выходы управления для всех ПР и ВР в неактивное состояние. Сигналы «рабочий режим» позволяют переключать схему включения реле из тестового режима в рабочий режим. В тестовом режиме сигналы управления используются для измерения сопротивления обмотки реле, и включения реле в этом режиме произойти не происходит.

Данная схема управления позволяет:

• обеспечить выдачу сигналов управления только по одному заданному каналу;

• исключить одновременную выдачу сигналов управления включения двух реле (ВКЛ и ВЫКЛ) по заданному каналу;

• обеспечить контроль напряжения после ПР по заданному каналу;

• обеспечить контроль напряжения после ВР по заданному каналу;

• в случае выхода из строя контроллера управления аппаратно запрещать прохождение сигналам управления;

• в случае выхода из строя аппаратной части схем мультиплексации или управления, программно выявить неисправность и принудительно снять сигналы управления и сигнал «рабочий режим».

Обнаружение неисправностей.

После включения питания настройки считываются из ПЗУ. В случае несовпадения контрольных сумм происходит восстановление данных путем копирования данных с помощью резервной копии. Если резервная копия так же «испорчена», то принимаются значения по умолчанию, при этом формируется соответствующее событие («внутренняя ошибка» объекты 2401, 2402). Модуль при этом считается неисправным (объект по адресу 2404 в состоянии «1»). Снятие данной неисправности происходит при чтении настроек конфигуратором.

Периодически происходит проверка наличия напряжения в цепях управления реле. В случае отсутствия напряжения формируется событие «внутренняя ошибка типа 3» (объект 2403, в состоянии «1»). Модуль при этом так же считается неисправным (объект по адресу 2404 в состоянии «1»). Снятие признака неисправности происходит автоматически после устранения причины. Период тестирования - 15мин.

Так же производится периодическое тестирование каждого канала, в ходе которого:

• происходит измерение сопротивления каждого реле канала. При отклонении сопротивления на 40% от номинала, реле помечается как неисправное («сопротивление обмотки»), тестирование сопровождается морганием зеленых индикаторов каждого реле, период теста 15минут;

• проверка наличия напряжения на входе канала. В случае отсутствия напряжения управление разрешено, при этом наличие/отсутствие напряжения в контрольных точках в ходе выполнения команды проверяться не будет и электрический ресурс реле меняться не будет. Период теста 1с;

• если зафиксировано напряжение на входе канала, то происходит проверка наличия напряжения после обоих выключенных первичных реле канала, и, в случае обнаружения, реле помечается как неисправное («залипание контактов»), период теста 1с.

Во время выполнения команды ТУ все тесты приостанавливаются до момента завершения выполнения. В ходе выполнения команды производятся проверки (при наличии напряжения на входе канала) с целью выявить следующие неисправности:

• наличие напряжения после выключенных ПР канала, неисправность - «залипание ПР»;

• сопротивление ПР отличается более чем на 40% от номинала, неисправность

• «сопротивление обмотки ПР»;

• отсутствие напряжения после включенного ПР реле, неисправность «отсутствие контакта ПР»;

• наличие напряжения после выключенного ВР, неисправность - «залипание ВР»;

• сопротивление ВР отличается более чем на 40% от номинала, неисправность

• «сопротивление обмотки ВР»;

• отсутствие напряжения после включенного ВР реле, неисправность «отсутствие контакта ВР»;

• выработан ресурс ПР;

• выработан ресурс ВР;

В случае обнаружения неисправности загорается красный индикатор соответствующий неисправному реле. Неисправное реле в дальнейших проверках не участвует, признак неисправности хранится в энергонезависимой памяти и снимается с помощью конфигуратора (замена реле или изменение параметров реле).

Если неисправность обнаружена в ходе выполнения команды ТУ, то команда завершается на данном этапе (кроме неисправности «ресурс»). Команды ТУ по каналу с неисправным реле не принимаются. При наличии хоть одного неисправного реле в модуле или неисправности модуля, индикатор PWR периодически моргает красным цветом.

Прием и выполнение команд ТУ .

С точки зрения протокола каждый канал представляет собой одно однопозиционное реле («включить», «отключить»), команда ТУ двухступенчатая (выбор/исполнить).

После приема команды «выбор» происходит проверка на наличие неисправных реле по данному каналу. Если управление возможно, дается положительная квитанция подтверждения, индикатор соответствующего промежуточного реле загорается зеленым цветом. При этом до окончания выполнения команды другие индикаторы погашены. Далее запускается таймер актуальности и ожидается команда «исполнить». В случае отсутствия команды «исполнить» по истечении времени актуальности или в случае приема «неожидаемой» команды, происходит завершение команды, индикаторы принимают состояния до начала выполнения.

Прием команд ТУ одновременно по двум портам невозможен. Команда ТУ пришедшая во время выполнения другой команды (по другому порту), будет сопровождаться отрицательной квитанцией, в то время как выполнение текущей команды будет продолжено.

В случае успешного приема команды «выбор» начинается пошаговая реализация алгоритма выполнения команды.

Алгоритм выполнения команды.


Работа с GPS модулем, синхронизация.

В модуле ТС4 предусмотрена возможность работы с GPS модулями, поддерживающих протокол TSIP (Trimble Standard Interface Protocol) и имеющими интерфейс RS485. Помимо интерфейсных линий, используется секундный синхроимпульс PPS (Puls-Per-Second). Тип выхода: открытый коллектор (5В, 5мА). Модуль подключается к COM2 модуля ТС4. При обнаружении импульсов «PPS», происходит инициализация порта для работы по протоколу TSIP, обратная инициализация порта для работы по протоколу МЭК происходит при отсутствии импульсов в течении 5сек. После первой синхронизации от модуля GPS, дальнейшая синхронизация по COM1 игнорируется, но при этом определяется часовой пояс и сезонный сдвиг, которые необходимы для пересчета времени GMT с модуля в «местное» время. Время в модуле всегда зимнее, т.е. при поступлении времени с признаком летнее, оно пересчитывается в зимнее (минус 1час). При подключенном GPS модуле в моменты синхронизации происходит корректировка длительности «внутренней» секунды модуля TC4 в соответствие с периодом «PPS».

Синхронизация с GPS модуля происходит периодически 1 раз в 5секунд при условии, что в зоне видимости модуля присутствует необходимое количество спутников для точного (50мкс) определения времени. В случае отсутствия синхронизации в течении 10мин, а так же в случае отсутствия сигнала «PPS» в течении 5с, модуль GPS считается отключенным (при наличии импульсов «PPS» COM2 будет продолжать работать по протоколу TSIP, иначе он будет инициализирован для работы по МЭК) и дальнейшая синхронизация осуществляется по COM1.

Расположение индикаторов и разъемов:


Разъемы:

VDCС - разъемы (равнозначные) питания, при смене полярности, срабатывает защита, и питание на модуль не подается;- разъемы (равнозначные) последовательного порта COM1 с интерфейсом RS485, для связи с модулем;- полнофункциональный дополнительный последовательный порт COM2 (RS485), используется так же для подключения интерфейсных линий и сигнала «PPS» модуля GSM модуля.

Группа разъемов цепей управления канала:- входное напряжение цепи управления;- вспомогательная линия - уровень («нейтраль», «-») относительно которого будет производиться контроль входного напряжения цепи управлении (контакт «L»);- выходное напряжение цепи управления включения;- выходное напряжение цепи управления выключения;- выходное напряжение цепи блокировки.

Индикаторы:- индикатор питания/сброса: зеленый-питание в норме, параметры связи (номер, скорость) и настройки согласно установленным; оранжевый - питание в норме, приняты заводские настройки, мигание - модуль не готов к приему команд ТУ в результате (см. таблицу ниже)., COM2 - индикация состояния порта: зеленый прием, красный-передача.

Группа индикаторов состояний реле (четыре группы, одна на канал):- первичного реле включения;-первичного реле выключения;- вторичного реле;

Возможные состояния индикаторов:


Заключение

В результате прохождения производственной практики была изучена производственная база ЗАО «СпецЭлектроМеханика». Современная развивающаяся многопрофильная компания, оснащенная современной вычислительной техникой и оборудованием, специальной техникой. Высококлассные специалисты позволяют осуществлять полный спектр инжиниринговых, строительно-монтажных услуг в области электроэнергетики. Фирма имеет в своем составе необходимые структурные подразделения для разработки проектно-сметной документации энергообъектов без привлечения субподрядчиков. Работники ЗАО "СпецЭлектроМеханика" оснащены современной оргтехникой, новейшим программным обеспечением и оборудованием для разработки всех разделов проектно-сметной документации.

На предприятии создана система автоматизированного проектирования, которая позволяет инженеру-проектировщику сосредоточить внимание на решении концептуальных вопросов, освободившись от трудоемкой рутинной работы, позволяя существенно сократить сроки проектирования и обеспечить качество проектной документации. ЗАО "СпецЭлектроМеханика" оснащена всеми видами спецтехники, необходимой для выполнения строительно- монтажных и пуско-наладочных работ.

Похожие работы на - ЗАО 'СпецЭлектроМеханика'

 

Не нашли материал для своей работы?
Поможем написать уникальную работу
Без плагиата!
Без нейросетей!