Функции ОС по установке, исполнению и удалению приложений
Федеральное агентство по образованию
Санкт-петербургский государственный
университет сервиса и экономики
Контрольная работа
Дисциплина: Информатика
Тема: Функции ОС по установке,
исполнению и удалению приложений
Выполнил студент 1 курса
Специальность: 0502-у(3,5 г.)
Бурнаева Н.С.
Колпино 2010
Содержание
Функции ОС по установке, исполнению и удалению приложений
Работа в среде текстового процессора Microsoft Word: создание
текстового документа со встроенным готовым рисунком
Задача
Список использованных источников
Функции ОС
по установке, исполнению и удалению приложений
Одной из основных функций ОС является работа с приложениями.
ОС позволяет управлять установкой, исполнением и удалением приложений.
Управление выполняется через «Пуск» - «Настройка» - «Панель управления».
Непосредственно управлением работой с установкой/удалением приложений
занимается служба «установки».
Служба установки Windows Installer - это компонент операционной системы,
централизованно управляющий конфигурацией установки приложения, а также его
удалением. Использование Windows Installer позволяет операционной системе
управлять установкой и конфигурированием приложений, что обеспечивает:
· Управление подсчетом ссылок и проверкой версий совместно
используемых компонентов, что помогает обеспечить лучшее сосуществование
приложений.
· Устойчивые установки и самовосстанавливающиеся приложения.
· Надежное и полное удаление, включая корректную обработку
разделенных компонентов.
· Способность выполнять установку в защищенных системах (для
непривилегированных пользователей и пользователей, не являющихся
администраторами).
· Полное использование приложением возможностей установки,
обновления и удаления Windows 2000 IntelliMirror по сети на базе
политик.Installer позволяет использовать все эти возможности с помощью пакетов,
описывающих конфигурации приложений. Windows Installer поставляется вместе со
всеми версиями Windows 2000 и выше, а также распространяется с Windows NT 4,
Windows 98 и Windows 95.
Если приложение использует Windows Installer, конечные пользователи
получают следующие преимущества:
· Уменьшение числа проблем при установке приложения: менее
вероятно, что установка и удаление приложений отразится на производительности
другого приложения, благодаря надлежащей реализации счетчика ссылок и проверки
версии.
· Самовосстановление испорченных приложений при запуске: Во
время загрузки приложения Windows Installer проверит корректность его установки
и, если установка некорректна, динамически восстановит приложение.
· Проведение установки: Если установка не завершена (например,
если произошел сбой в сети), Windows Installer может вернуться к ранее
установленной без ошибки версии приложения.
· Установка приложения по запросу.
Если приложение использует службу Windows Installer, системные
администраторы в корпоративной среде получают следующие преимущества:
· Возможность установки в защищенных системах (для
непривилегированных пользователей и пользователей, не имеющих прав
администратора) без необходимости посещения конкретного компьютера.
· Пакет на базе Windows Installer (файл.msi) позволяет
администратору легко определить устанавливаемые файлы и их версии. Это особенно
полезно для организаций, в которых поддерживается список «хороших версий»
совместно используемых библиотек DLL и позволено устанавливать только
приложения, использующие общие библиотеки DLL из этого списка.
· Интерфейсы API для управления службой Windows Installer могут
использоваться с инструментами управления, позволяющими производить удаленную
проверку целостности файлов и приложений.
· Установка по требованию и отсутствие привязки к путям с
помощью API установки обеспечивает более надежную поддержку приложением
пользователей, работающих на нескольких компьютерах, (сокращена зависимость от
фиксированных путей, которые могут быть различными на разных компьютерах).
· В результате использования управления программным
обеспечением Win2000, а также стандартной поддержки настройки и автоматической
установки, обеспечивается более надежная поддержка широкомасштабного развертывания
приложений в организациях.
Установка с помощью пакета на базе Windows Installer, прошедшего тест на
корректность:
· Соблюдение правил разбивки приложений на компоненты
· Идентификация совместно используемых компонентов
· Установка по умолчанию в каталог Program Files
· Корректная поддержка добавления/удаления программных файлов
· Поддержка приложением оповещения
· Корректная поддержка удаленияInstaller всегда устанавливает и
удаляет приложение как единый участок информации, называемый компонентом.
Компонент может состоять из набора файлов, параметров реестра, ярлыков или
любой другой информации, которая должна записываться на компьютер пользователя
в процессе установки. Программа установки идентифицирует компонент с помощью
его уникального кода GUID. Местоположение компонента определяется с помощью
файла ключевого пути, принадлежащего этому компоненту. Поскольку обычно
компоненты используются совместно несколькими приложениями или продуктами,
разработчики должны корректно организовывать разбивку приложения на компоненты,
чтобы обеспечить управляемость приложения программой установки. Более подробную
информацию можно найти в разделе «Organizing Applications into Components
(Компонентная организация приложений)» в документации по Windows Installer в Platform
SDK.
Чтобы гарантировать, что удаление одной программы не нарушит работу
других программ в системе и что Windows Installer корректно удалит все ресурсы,
относящиеся к данной программе, Ваше приложение должно строго придерживаться
следующих правил:
· Одиночный ресурс не должен поставляться в качестве элемента
набора компонентов в нескольких продуктах, если он не выделен как независимый
компонент и не отмечен в таблице компонентов как совместно используемый.
· Все файлы одного компонента должны устанавливаться в один и
тот же каталог. Это означает, что файлы в различных каталогах должны
принадлежать различным компонентам.
· Все файлы, используемые ярлыками с объявлением, должны
представлять собой ключевой путь компонента. Это означает, что в одном компоненте
может быть только один файл с объявлением, хотя указывать на этот файл могут
несколько ярлыков.
· Серверы COM должны быть ключевым путем компонента. Это
означает, что на один компонент может быть только один сервер COM. Отдельный
файл, находящийся только в одном компоненте, может обслуживать несколько CLSID.
Однако два файла, обслуживающие различные CLSID, должны находиться в различных
компонентах.
· Серверы расширения должны быть ключевым путем компонента. Это
означает, что на один компонент может приходиться только один сервер
расширения.
Работа в
среде текстового процессора Microsoft Word: создание текстового документа со
встроенным готовым рисунком
приложение документ рисунок квартплата
Данная работа выполнялась в Microsoft@ Office Word 2003. Если у Вас будет другая версия
Word, то возможны незначительные
отклонения от того, что перечислено ниже, но они не должны сказаться на
понимании того, как встроить готовый рисунок в текстовый документ Word.
Очень часто при использовании текстового процессора MS Word пользователь
сталкивается с ситуацией, когда возникает необходимость не только печатать
текст, но и сопроводить его некой иллюстрацией (рисунком). MS Word позволяет
выполнять такого рода операции за считанные секунды. Опишем более подробно
последовательность действий при вставке заранее готового рисунка.
С
использованием функции drag&drop
(«взяли и перетащили»)
Запустив стандартный Проводник или любое другое приложение, которое
работает с просмотром картинок (например, ACDSee), найдем интересующую нас
картинку. Нажимаем на левую кнопку мыши и «перетаскиваем» этот файл в
предварительно открытый документ. Отпускаем кнопку мыши только там, где
необходимо по тексту расположить готовый рисунок. После отпускания кнопки мыши
рисунок отобразиться.
Рисунок 1. Пример встраивания готового рисунка в текст Word документа
С
использованием пункта меню «Вставка»
Установите курсор в том месте текстового документа, куда предполагается
вставить готовый рисунок. Выберите пункт меню «Вставка»-«Рисунок»-«Из файла…»
Затем появится стандартный Windows-диалог
выбора файла (см. рисунок 2). Стоит отметить, что все поддерживаемые форматы Word сразу же отображаются в выбираемом
типе файлов «Все рисунки». Выберите нужный Вам файл и нажмите на кнопку
«Вставить» в диалоговом окне. Эффект аналогичный и первому описанию, - картинка
появится там, где был установлен до запуска диалога курсор.
Рисунок 2. Диалог с пользователем. Добавление рисунка
Данный способ имеет, на мой взгляд, два недостатка
1. Пользователь должен сначала подумать, куда ему вставить
картинку?
2. Пользователь должен помнить название файла, необходимого ему в
данный момент.
По этим причинам я настоятельно рекомендую Вас использовать при встраивании
готовых картинок первый способ - он интуитивно понятен даже рядовому
пользователю: «взял и положил».
Встроенные рисунки можно размещать в текстовом документе различными
способами. Диалог форматирования встроенных рисунков вызывается, например,
нажатием правой кнопки мыши на самом рисунке в окне Word (см. рисунок 3). Выберите пункт всплывающего меню
«Формат рисунка» (см. Рисунок 4). На рисунке 4 представлена в качестве примера
закладка «Положение» и в виде пиктограмм отображены возможные варианты положения
рисунка относительно текста документа Word, так же под каждым рисунком приведено словесное описание, где будет
располагаться рисунок (В тексте, вокруг рамки, по контуру, за текстом, перед
текстом). В зависимости от поставленной задачи можно так или иначе указывать
положение для каждого встроенного рисунка.
Рисунок 3. Меню встроенного рисунка в Word
Рисунок 4. Диалог «Формат рисунка»
Задача
Постановка
задачи
Считая известными тарифы на кв.м, пользование лифтом, отопление, газ и
воду, разработать алгоритм и программу расчета ежемесячной квартплаты с учетом
площади квартиры, этажа и числа жильцов.
Рекомендации: организовать двойной цикл (внешний по месяцам и внутренний
по числу квартир), где в теле внутреннего цикла обеспечить и ввод данных, и
расчет, и вывод на печать результатов. Условие включения оплаты за
использование лифта задать самостоятельно.
Формализация
задачи
Как следует из условия задачи, в качестве исходных данных для решения
такой задачи выступают:
– тариф на кв.м. - tarif_kvm (руб./в сутки)
– стоимость пользования лифтом - lift (руб./в сутки)
– тариф на газ - tarif_gaz (руб./в сутки)
– тариф на воду - tarif_h2o (руб./в сутки)
– количество квартир - kv (шт.)
– расчетный год - year
В частности для каждой квартиры при расчете квартплаты необходимо иметь
следующие исходные данные:
– площадь квартиры - sq (м2)
– этаж - et (номер)
– число жильцов - people (шт.)
Соответственно для каждого месяца и каждой квартиры необходимо рассчитать
следующее
1) Определить количество дней в расчетном месяце
2) Путем перемножения тарифов на количество жильцов и на количество
дней в расчетном месяце, определяется стоимость квартплаты. Критерием пользования
лифтом является этаж, на котором расположена квартира. Если этаж не первый, то
взимается плата за пользование лифтом с каждого жильца
) Вывод полученных результатов. Результаты должны выводиться по
месяцам, а затем по квартирам
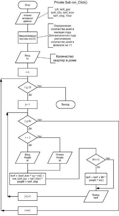
Разработка
алгоритма решения задачи
Буду ориентироваться на данные в задании рекомендации от автора
методических указаний, т.е. организация вложенного цикла, где внешний цикл по
месяцам года, внутренний по числу квартир. Чтобы во внутреннем цикле не
повторять ввод исходных данных необходимо их ввести по условию первого захода
во внутренний цикл, т.е. при подсчетах квартплаты за январь (первый месяц
года).
Блок-схема алгоритма программы приведена ниже. Программный код напишем на
языке программирования Visual Basic 6.0

Разработка
машинной программы задачи на языке программирования
Option ExplicitSub Form_Load()_lift.Text =
CSng(1.4)_tarif_gaz.Text = "50"_tarif_h2o.Text =
CSng(137.88)_tarif_kvm.Text = CSng(1.1)_tarif_otop.Text = CSng(9.61)_year.Text
= 2008SubSub run_Click()kv As Integer, et As Integer, people As Integer, s As
String, _(1 To 12) As Integer, j As Integer, i As Integer, _As Single,
tarif_gaz As Single, tarif_h2o As Single, __kvm As Single, tarif_otop As
Single, Year As Integer, _As Integer, tarif As Single, sq As Single
Rem чтение исходных данных= CSng(text_lift.Text)
tarif_gaz = CSng(text_tarif_gaz.Text)_h2o =
CSng(text_tarif_h2o.Text)_kvm = CSng(text_tarif_kvm.Text)_otop =
CSng(text_tarif_otop.Text)= CInt(text_year.Text)
s = "Ввод исходных данных"Кнопка Расчет
With Gr
.Cols = 16
.Col = 0:.Row = 0:.Text = "№кв."
.Col =.Col + 1:.Text = "Жильцов"
.Col =.Col + 1:.Text = "Этаж"
.Col =.Col + 1:.Text = "Кв.м"
.Col =.Col + 1:.Text = "Январь": m(1) = 31
.Col =.Col + 1:.Text = "Февраль": m(2) = 28
.Col =.Col + 1:.Text = "Март": m(3) = 31
.Col =.Col + 1:.Text = "Апрель": m(4) = 30
.Col =.Col + 1:.Text = "Май": m(5) = 31
.Col =.Col + 1:.Text = "Июнь": m(6) = 30
.Col =.Col + 1:.Text = "Июль": m(7) = 31
.Col =.Col + 1:.Text = "Август": m(8) = 31
.Col =.Col + 1:.Text = "Сентябрь": m(9) = 30
.Col =.Col + 1:.Text = "Октябрь": m(10) = 31
.Col =.Col + 1:.Text = "Ноябрь": m(11) = 30
.Col =.Col + 1:.Text = "Декабрь": m(12) = 31
kv = InputBox("Количество квартир в доме", s, "12")
.Rows = kv + 1Определяем високосный год
y = Year / 4y * 4 = Year Then m(2) = m(2) + 1
For i = 1 To 12 ' цикл по месяцамj = 1 To kv ' цикл по квартирамi = 1
Then ' ввод исходных данных
.Row = j
.Col = 0:.Text = CStr(j)
people = CInt(InputBox("Количество жильцов в квартире " +
Str(j), s, 1))
.Col =.Col + 1:.Text = CStr(people)= CInt(InputBox("Этаж квартиры
" + Str(j), s, 1))
.Col =.Col + 1:.Text = CStr(et)= CSng(InputBox("Площадь квартиры
" + Str(j), s, 1))
.Col =.Col + 1:.Text = CStr(sq)
Else ' чтение ранее введенной информации
.Row = j
.Col = 1: people = Val(.Text)
.Col =.Col + 1: et = Val(.Text)
.Col =.Col + 1: sq = CSng(.Text)If= (tarif_kvm * sq * m(i) +
text_tarif_gaz + tarif_h2o) * people + tarif_otopet <> 1 Then tarif =
tarif + lift * people * m(i)
.Col = i + 3:.Text = Format(tarif, "#.00")jiWith
End Sub
Разработанная экранная форма
Текстовый пример работы
Окно программы после запуска
Ввод исходных данных
И т.д.
Результаты расчета
Список
использованных источников
1. http://ru.medin.nsc.ru/kafedri/informatiki-i-vysshei-matematiki/metodika/
Ochnoe/LechPedStom/lekciya3.html
2. Меженный О. А. «Microsoft Office Word
2003. Самоучитель.» -
Киев: Диалектика, 2004 г. - 272 стр., с ил.