Учёт движений библиотечного фонда

  • Вид работы:
    Курсовая работа (т)
  • Предмет:
    Информационное обеспечение, программирование
  • Язык:
    Русский
    ,
    Формат файла:
    MS Word
    1,01 Мб
  • Опубликовано:
    2012-04-24
Вы можете узнать стоимость помощи в написании студенческой работы.
Помощь в написании работы, которую точно примут!

Учёт движений библиотечного фонда

Введение

Актуальность темы учёта движений библиотечного фонда, заключается в том, что в настоящее время процессы автоматизации затронули не только производственную деятельность человечества, но и информационное пространство, в частности библиотеки. Сложно представить жизнь общества без компьютера и интернета.

Автоматизация библиотек позволила работникам библиотечной сферы избавиться от многих сложных процессов, что обеспечило наиболее быстрое, полное и качественное обслуживание пользователей информацией.

Целью данной курсовой работы, является создание базы данных для библиотеки, ведение учёта сдачи и выдачи книг, формирование каталога книг (интерфейс программной части должен учитывать нормальную и удобную работу библиотекаря, более эффективное и быстрое обслуживания, увеличения трудоёмкости, и в тоже время уменьшение времени на выполнение поставленной цели работы).

Курсовой проект проводится с целью:

1) систематизации и закрепления полученных теоретических знаний и практических умений по общепрофессиональным и специальным дисциплинам.

2)      формирования умений применять теоретические знания при проектировании базы данных, разработке системы;

3)      углубления теоретических знаний в вопросах учета сдачи и выдачи книг в библиотеке, управления библиотекой.

)        изучения и применения требований ГОСТ 34.601-90, ГОСТ 34.602-89.

1. Требования заказчика к системе

Полное наименование системы «Учёт движений библиотечного фонда». Объектом автоматизации является рабочее место библиотекаря в колледже.

Основная цель автоматизации - повышение эффективности работы библиотекаря за счёт сокращения времени на обслуживание посетителей.

Кратко опишем работу библиотекаря (Рис. 1).

Рис. 1

Проблемы заказчика:

•        длительное время выполнения заказа (очередь абонентов).

•        трудно отследить задолжников.

•        небольшой книгооборот.

•        субъективные ошибки при составлении отчётной документации.

Для решения проблем заказчика необходимо разработать автоматизированную систему, в функциональные возможности которой должны входить:

•        автоматизировать учёт библиотечного фонда (каталог книг).

•        автоматизировать учёт книгооборота на абонементе.

•        автоматизировать ведение каталога.

•        автоматизировать формирование отчётности по работе библиотеки.

•        создание более удобного пользовательского интерфейса.

2. Правление проектом на основе анализа предметной области

Управление проектом АС «Учёта движений библиотечного фонда» ведется в соответствии с ГОСТ 34.601-90, согласно которому управление проектом можно разделить на следующие пункты:

-       Формирование требований заказчика (описаны в разделе 2 «Требования заказчика к системе»);

-       Обследование объекта автоматизации;

-       Разработка концептуальной модели;

-       Разработка технического задания (описано в разделе 5 «Логическое проектирование»);

-       Разработка рабочего проекта;

-       Внедрение системы (производится в последствии на предприятии заказчика).

Составим план-график обследования деятельности библиотекаря, который представим в таблице 1.

Таблица 1

Рабочее место

Бизнес - процесс

Рабочая документация

Исполнитель

Сроки

Библиотекарь

1) Регистрация пользователей. 2) Учёт сдачи и выдачи книг. 3) Отслеживание задолжников. 4) Формирование каталога книг. Ввод данных о поступившей литературе.

Отчет о деятельности библиотеки, вся нормативная справочная документация по деятельности библиотеки.

Бурлаков В.А.

01.05.2011-09.06.2011


Изучив предметную область, можно ответить на несколько вопросов:

что лежит в основе автоматизируемой деятельности?

В основе деятельности библиотекаря колледжа лежит:

)        Проверка наличия книг по каталогу.

)        Выдача книг читателям.

)        Сдача книг, в положенные сроки.

)        Отслеживание задолжников.

)        Составление отчетов.

)        Ведение каталога книг.

как это делается?

)        Библиотекарь производит поиск по каталогу необходимых читателю книг.

)        Осуществляет выдачу книг читателю, с определённым сроком сдачи книги в библиотеку.

)        При сдачи книги библиотекарь сверяет наименование книги и данные читателя, который её брал.

)        При не сдачи, и не возврате книги в течении некоторого времени, начинается отслеживание.

)        При наступлении отчетного периода библиотекарь составляет отчеты о читателях, учёте, и каталоге книг на данный момент.

)        При изменении информации о имеющейся книги или при поступлении новой книги библиотекарь вносит соответствующие изменения в каталог.

кем это делается?

Деятельность осуществляется библиотекарем.

- когда это делается?

Деятельность библиотекаря осуществляется в рабочее время, оговоренное с директором.

- где происходит деятельность?

Внутри помещения, на территории колледжа.

- зачем это делается?

Для осуществления деятельности работы в библиотеке колледжа и для поддержания её функционирования.

Итак, бизнес - компонентами автоматизации объекта, являются:

•        Каталог пользователей

•        Каталог книг

•        Учёт книг

•        отчётность

•        персонал

Бизнес-процессами автоматизации объекта, являются:

•        Регистрация пользователей

•        Учет сдачи и выдачи книг

•        Отслеживание задолжников

•        Формирование каталога книг

•        Ввод данных о поступившей литературе

Бизнес-правила:

•        Пользователи регистрируются

•        Книга у читателя хранится не более 3 дней

•        При не сдачи книги, и при её не возврате в течении положенного времени, начинается отслеживание

•        Обновление каталога книг, при поставке новых

•        Редактирование каталога книг.


3. Описание постановки задачи

.1 Функциональная структура системы

Функциональная схема АС «Учёта движений библиотечного фонда» представлена на рис. 2.

Рисунок 2

Данная функциональная структура помогает определить основные функции и задачи библиотекаря.

Функция 1 - «Учёт сдачи и выдачи книг» - предназначена для поиска книг по каталогу и работы с читателями.

Функция 2 - «Формирование каталога» - Предназначена для внесения изменений в каталог книг.

Функция 3 - «Отслеживание задолжников» - Предназначена для поиска задолжников.

Функция 4 - «Отчёты» - Предназначена для оформления различного рода отчетности.

Функция 5 - «Защита информации» - предназначена для защиты данных от несанкционированного доступа.

3.2 Характеристика комплекса задач

Задача 1.1 - «Поиск книг по каталогу» - Предоставляет результаты поиска книг по каталогу на экран.

Задача 1.2 - «Работа с читателями» - Включает в себя регистрацию новых читателей и учет сдачи и выдачи книг.

Задача 2.1 - «Редактирование информации о книгах» - Предназначена для внесения изменений о книгах в каталоге.

Задача 2.2 - «Добавление новых книг» - Предназначена для добавление информации при поступлении о новых книгах в каталог.

Задача 2.3 - «Удаление книг» - Предназначена для удаления информации о списанных книгах в каталоге.

Задача 3.1 - «Поиск задолжников» - Предназначена для отслеживания задолжников.

Задача 4.1 - «Выдача отчета по сдачи и выдачи книг» - Предназначена для выдачи отчета по учёту сдачи и выдачи книг.

Задача 4.2 - «Выдача отчета каталога книг» - Предназначена для выдачи отчета по каталогу книг.

Задача 4.3 - «Выдача отчета о читателях» - Предназначена для выдачи отчета по читателям книг в библиотеки.

Задача 5.1 - «Ввод логина и пароля» - Предназначена для входа пользователя в систему.

3.3 Выходная информация

Таблица 2

ID

Наименование

Вид представления

Задача или операция

Период выдачи

Получатель

П1

Результат поиска

Экранные формы

Предоставляет информацию о найденной книги

По требованию

Библиотекарь

П2

Работа с читателями

Экранные формы

Предоставляет регистрацию читателей и учёт книг

По требованию

Библиотекарь

П3

Формирование каталога

Экранные формы

Редактирование каталога книг

По требованию

Библиотекарь

П4

Отслеживание задолжников

Экранные формы

Предоставляет информацию о задолжниках

По требованию

Библиотекарь

П5

Отчеты по сдачи и выдачи книг

Экранные формы / бумажные носители

Предоставление отчетности по учёту сдачи / выдачи книг.

По требованию

Библиотекарь

П6

Отчеты по каталогу книг

Экранные формы / бумажные носители

Предоставление отчетности по существующему каталогу книг.

По требованию

Библиотекарь

П7

Отчеты о читателях

Экранные формы / бумажные носители

Предоставление отчетности о читателях.

По требованию

Библиотекарь



3.4 Входная информация

Входная информация предназначена для занесения и накопления необходимых данных в базе данных АС «Учёта движений библиотечного фонда». Входные сообщения указаны в таблице 3.

Таблица 3

ID

Наименование

Формат получения

Сроки

Источник

В1

Данные о поступивших книгах

Бумажные документы

По требованию

Поставщик

В2

Данные читателя

Устные данные

По требованию

Читатель


3.5 Структурные единицы входной и выходной информации

Перечень структурных единиц входной и выходной информации представлен в таблице 4.

Таблица 4.

Наименование

Описание

ID

Инвентарный номер

Уникальный код книги

П1, П2, П3, П4, B1

Регистрационный номер

Уникальный номер читателя

П4, П7, B2

Автор

Наименование автора книги

П1, П3, П6, B1

Тип

Рубрика книг

П1, П3, П6, B1

Название

Наименование книги

П1, П3, П6, B1

Год издания

Год выпуска книги

П1, П3, П6, B1

Издатель

Издательство книги

П1, П3, П6, B1

Количество страниц

Количество страниц в книги

П1, П3, П6, B1

Фамилия

Фамилия читателя

П2, П4, П7, B2

Имя

Имя читателя

П2, П4, П7, B2

Отчество

Отчество читателя

П2, П4, П7, B2

Группа

Группа в которой обучается

П2, П4, П7, B2

Адрес

Место прописки

П2, П4, П7, B2

Телефон

Контактный телефон

П2, П4, П7, B2

Дата

Дата поступления книги

П3, B1




4. Логическое проектирование

.1 Логическая модель данных

библиотека каталог логический база

Логическая модель данных - это развернутая информационная модель, привязанная к конкретной предметной области. Она отражает логические связи между элементами данных вне зависимости от их содержания и среды хранения.

Сущности и атрибуты логической модели данных представлены ниже:

)        «Каталог» (таблица 5)

)        «Студент» (таблица 6)

)        «Поступление» (таблица 7)

)        «Списание» (таблица 8)

)        «Учёт_сдачи_выдачи» (таблица 9).

Таблица 5

Атрибут

Описание

Инвентарный номер

Уникальный код книги

Автор

Наименование автора книги

Тип

Рубрика книг

Название

Наименование книги

Год издания

Год выпуска книги

Издатель

Издательство книги

Количество страниц

Количество страниц в книги


Таблица 6

Атрибут

Описание

Регистрационный номер

Уникальный номер читателя

Фамилия

Фамилия читателя

Имя

Имя читателя

Отчество

Отчество читателя

Группа

Группа в которой обучается

Адрес

Место прописки

Телефон

Контактный телефон


Таблица 7

Атрибут

Описание

Автор

Наименование автора книги

Название

Наименование книги

Год издания

Год выпуска книги

Количество страниц

Количество страниц в книги

Издатель

Издательство книги

Тип

Рубрика книг

Дата

Дата поступления книги

Количество

Количество книг

Инвентарный номер

Уникальный код книги


Таблица 8

Атрибут

Описание

Автор

Наименование автора книги

Название

Наименование книги

Год издания

Год выпуска книги

Количество страниц

Количество страниц в книги

Издатель

Издательство книги

Тип

Рубрика книг

Дата

Дата поступления книги

Количество

Количество книг

Инвентарный номер

Уникальный код книги


Таблица 9

Атрибут

Описание

Регистрационный номер

Уникальный номер читателя

Инвентарный номер

Уникальный код книги

Дата выдачи

Дата выдачи книги

Дата сдачи

Дата сдачи книги

Кем выдан

Кем была выдана книга



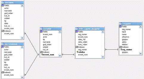
Нормализованная логическая модель данных представлена на рисунке 3.

Рисунок 3

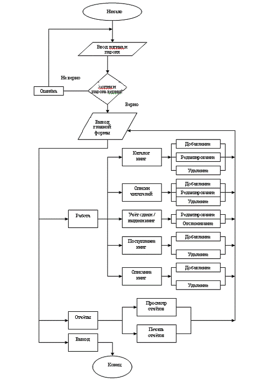
4.2 Алгоритм системы

Рисунок 4

5. Разработка программно-информационного ядра системы

.1 Физическая модель данных

Физическая модель баз данных, это логическая модель баз данных, реализованная в программной среде. Физическая модель указывает на физическое положение элементов данных в системе, методы доступа к данным, с целью пополнения, корректировки, удаления, т.е. возможность манипулирования данными на физическом уровне.

Физическая модель базы данных автоматизированной системой представлена в таблицах 10-14.

Таблица 10. Издание.dbf

Наименование поля

Тип

Длина

Описание

Invent_nom

integer

4

Инвентарный номер

avtor

character

10

tip

character

20

Тип

nazvanie

character

20

Название

god_izdan

Numeric

8

Год издания

izdatel

character

14

Издатель

Kol_str

Numeric

10

Количество страниц

Таблица 11. Студент.dbf

Наименование поля

Тип

Длинна

Описание

Reg_nomer

Integer

4

Регистрационный номер

famil

Character

10

Фамилия

name

character

10

Имя

othestvo

Character

13

Отчество

gryppa

Character

10

Группа

adres

Character

41

Адрес

telefon

Character

16

Телефон



Таблица 12. Поступление_в_фонд.dbf

Наименование поля

Тип

Длинна

Описание

Avtor

character

15

Автор

nazvanie

character

15

Название

god_izdan

Numeric

8

Год издания

Kol_str

Numeric

10

Количество страниц

izdatel

character

15

Издатель

tip

character

15

Тип

data

date

8

Дата

Kol-vo

Numeric

10

Количество

invent_nom

Integer

4

Инвентарный номер


Таблица 13. Списание.dbf

Наименование поля

Тип

Длинна

Описание

Avtor

character

15

Автор

nazvanie

character

15

Название

god_izdan

Numeric

8

Год издания

Kol_str

Numeric

10

Количество страниц

izdatel

character

15

Издатель


Таблица 14. Выдача.dbf

Наименование поля

Тип

Длинна

Описание

Reg_nomer

Integer

4

Регистрационный номер

Invent_nom

Integer

4

Инвентарный номер

Data_vid

Date

50

Дата выдачи

Data_sdahi

Date

4

Дата сдачи

Kem_vidan

character

8

Кем выдан


5.2 Клиентское приложение

Выбранная среда программирования позволяет создавать программные модули путем объектно-ориентированного программирования. Это дает возможность разработчику тщательно спроектировать интерфейс программных модулей и увидеть результат этого проектирования еще до выполнения программы. Программирование осуществляется путем написания обработчиков событий - программ, выполняющихся при выполнении какого-либо действия.

Далее будут представлены все экранные формы, используемые в АС «Учёта движений библиотечного фонда» и обработчики событий, соответствующие объектам этих форм.

Обработчик кнопки «Войти»

IF ((thisform.text1.value= «admin») and (thisform.text2.value= «pas»)).releaseform form2

MESSAGEBOX («Неправильный логин или пароль», 0+48+0)

Thisform.text1. Value=''.text2. Value=''

Форма главного меню main


Обработчик кнопки «Работа»

DO FORM rabot

Форма работы rabot


Обработчик кнопки «Каталог книг»

FORM katalog

Форма Каталог книг catalog


Обработчик кнопки «Удалить»

SELECT каталогMESSAGEBOX ('Вы действительно хотите удалить эту запись?', 4+32+256)=6 then

SET DELETED ON.grid1. Refresh()(«Запись удалена», 0, «Сообщение системы»)

Обработчик кнопки «Поиск».grid1. Refresh

GO topFOR invent_nom=VAL (ALLTRIM(thisform.text1.value))FOUND().grid1. ActivateCell (n, 1).grid1. SetFocus('Такого номера нет', 0,'Ошибка')

ENDIF

Форма «Добавление» Dobav


Обработчик кнопки «Добавить»

INSERT INTO каталог (invent_nom, avtor, tip, nazvanie, god_izdan, izdatel, kol_str);(VAL (ThisForm. Text1. Text), ThisForm. Text2. Text, ThisForm. Text3. Text, ThisForm. Text4. Text, VAL (ThisForm. Text5. Text), ThisForm. Text6. Text, VAL (ThisForm. Text7. Text))('Запись добавлена!', 0,'Сообщение системы')

Форма «Отчётность» Oth


Обработчик кнопки «студенты»

REPORT FORM student PREVIEW NOWAIT

Обработчик кнопки «печать»

report form student NOCONSOLE TO PRINTER PROMPT.

5.3 Описание выбранного метода разработки

1. Visual FoxPro

Visual FoxPro имеет встроенный объектно-ориентированный язык программирования с использованием xBase и SQL, диалекты которых встроены во многие СУБД. Имеет высокий уровень объектной модели. При использовании в вычислительных сетях обеспечивает как монопольный, так и раздельный доступ пользователей к данным. Эта СУБД предназначена для создания приложений баз данных объёма предприятия, обладает хорошим быстродействием и устанавливается на различные платформы.

2. Access

СУБД Access проста в изучении и эксплуатации и поэтому доступна для пользователей с низкой квалификацией, снабжена обширными средствами по созданию отчётов различной степени сложности, создаваемых на основе таблиц различных форматов. Как правило, Access используется для создания личных баз данных (справочники, записные книжки и т.д.), не имеющих коммерческого распространения.

3. Visual Basic

Visual Basic не требовательна к техническим характеристикам персонального компьютера. Так как Visual Basic является продуктом фирмы Microsoft, то легко интегрируется со всеми приложениями Microsoft Office и многими приложениями, интегрированными в WINDOWS. Предназначен Visual Basic для создания небольших приложений, в которых не требуются большие вычисления и серьёзная обработка данных.

Несмотря на то, что все перечисленные выше среды поддерживают доступ к серверам баз данных, была выбрана СУБД Visual FoxPro 9.0, как наиболее удобная система для работы с данными, создания и управления базами данных. Visual FoxPro имеет большое количество встроенных функций: таких как работа с графикой, мастер отчётов, мастер этикеток. Большой набор функций с лёгкостью поможет реализовать любой круг задач. Учитывая возможное расширение системы, Visual FoxPro наиболее подходит для реализации поставленных целей.

6. Организационный компонент

.1 Инструкция для пользователя

Инструкция предназначена для колледжа, работающего с АС «Учёта движений библиотечного фонда».

Перед работой АС «Учёта движений библиотечного фонда»

пользователю необходимо полностью ознакомиться с приведённой ниже инструкцией по эксплуатации системы.

Требования безопасности перед началом работы.

Перед началом работы библиотекарь обязан:

1)            осмотреть и привести в порядок рабочее место;

2)      отрегулировать освещенность на рабочем месте;

)        проверить правильность подключения оборудования;

)        убедиться в отсутствии дискет в дисководах процессора персонального компьютера;

При включении компьютера библиотекарь обязан соблюдать последовательность включения оборудования:

)        включить блок питания;

)        включить периферийные устройства (принтер, монитор, сканер и др.);

)        включить системный блок.

Требования безопасности во время работы.

Библиотекарь обязан:

1)            выполнять только ту работу, которая ему была поручена и по которой он был проинструктирован;

2)      в течение всего рабочего дня содержать в порядке рабочее место;

)        держать открытыми все вентиляционные отверстия устройств;

)        внешнее устройство «мышь» применять только при наличии специального коврика;

)        при необходимости прекращения работы на некоторое время корректно закрыть все активные задачи;

)        выполнять санитарные нормы и соблюдать режимы работы и отдыха;

)        соблюдать правила эксплуатации вычислительной техники в соответствии с инструкциями по эксплуатации;

Порядок работы с системой

Список файлов, необходимых для работы системы представлен на рисунке 5.

Рисунок 5

Для начала работы с АС «Учёта движений библиотечного фонда» необходимо запустить файл о:\Разработка и эксплуатация АИС\ais.scx нажать далее, в появившемся окне ввести логин и пароль, если пароль верный, откроется главное меню программы, имеющее пункты: Работа и отчётность.

Добавление:

Для того чтобы добавить данные, нужно ввести каждое поле, после чего нажать ок. В следствии чего, введенные данные появятся в таблице.

Редактирование каталога:

Чтобы отредактировать запись в каталоге нужно выбрать нужную запись и изменить ее значение в необходимом поле, после чего нажать клавишу Enter.

Отчеты:

Форма отчеты предназначена для просмотра отчетов.

Чтобы просмотреть отчет о студентах нужно нажать в форме «Отчётность» кнопку «Студенты». Чтобы просмотреть отчет о издательстве нужно нажать в форме «Отчётность» кнопку «Издательство». Чтобы просмотреть отчет по сдачи и выдачи книг нужно нажать в форме «Отчётность» кнопку «Сдача и выдача книг».

Для того, чтобы распечатать отчёт нужно нажать на противоположную кнопку напротив отчётов.

6.2 Инструкция для сопровождающего систему

Данная инструкция предназначена для штатного программиста, ведущего обслуживание системы и вычислительной техники.

В обязанности штатного программиста входят следующие функции по работе с системой:

установка системы;

задание настроек системы;

ведение копий таблиц БД (архивирование);

восстановление работоспособности БД;

обучение пользователей;

) Перед началом установки системы необходимо установить Visual FoxPro, начиная с 9 версии.

При установке системы АС «Учёта движений библиотечного фонда» нужно создать на диске директорию. В эту папку скопировать с инсталляционного диска файлы.

Для более удобной и наглядной работы с приложением следует создать его ярлык.

) Установить настройки системы можно следующим образом.

Запустить файл Visual FoxPro;

В открывшемся окне Visual FoxPro в меню Tools, выбрать Options, затем на вкладке Files Locations среди перечня предлагаемых директорий выбрать Default Directory и прописать путь к папке, куда установлена система.

) В конце каждого рабочего дня программистом должно осуществляться архивирование и резервное копирование данных, используемых для случаев при сбое работы системы. Для уменьшения объема использовать какой-либо архиватор.

) Заключается в обучении персонала при работе с системой, при работе с компьютером, а также техническими средствами.


Заключение

В результате проделанной работы было разработано автоматизированное рабочее место библиотекаря колледжа.

Поставленные задачи были реализованы благодаря возможностям Visual FoxPro 9.0. Система снабжена удобным пользовательским интерфейсом, не создаёт трудностей при её эксплуатации. Программа проста в обращении и не требует особых знаний в области персональных компьютеров, что в значительной мере упрощает задачи, и этим самым облегчает работу, и делает её более эффективной.

При составлении пояснительной записки были изучены содержание программной документации, правила её оформления согласно ГОСТ 19.106 - 76. Результатом выполнения курсового проекта является функционирующая система, все этапы разработки которой представлены в пояснительной записке.


Источники информации

1. В.П. Агальцов. Базы данных. - Издательство «Мир», 2002 г. - 376 с.

. А. Горев, Р. Ахаян. Эффективная работа с СУБД. - Издательство «СПБ», 1997 г. - 445 с.

. Омельченко Л. Самоучитель Visual FoxPro 6.0. Издательство - «Петербург», 2000 г. - 512 с.

Похожие работы на - Учёт движений библиотечного фонда

 

Не нашли материал для своей работы?
Поможем написать уникальную работу
Без плагиата!
Без нейросетей!