Система индивидуальных тематических блогов

  • Вид работы:
    Отчет по практике
  • Предмет:
    Информационное обеспечение, программирование
  • Язык:
    Русский
    ,
    Формат файла:
    MS Word
    1,25 Мб
  • Опубликовано:
    2012-07-05
Вы можете узнать стоимость помощи в написании студенческой работы.
Помощь в написании работы, которую точно примут!

Система индивидуальных тематических блогов

Реферат

Отчет содержит: листов - 108, рисунков - 27 приложений - 5, источников - 7, таблиц - 10.

Ключевые слова: БЛОГ, ЗАПИСЬ, CMS, ФРЕЙМВОРК, ИНФОРМАЦИЯ.

Разработана система индивидуальных тематических блогов. Проведен аналитический обзор существующих систем управления блогами. Выявлены базовые характеристики блогов, изучена их функциональность. Произведен выбор средств разработки.

Данная система протестирована и внедрена в портал лаборатории мониторинга учебного процесса ДГТУ

Содержание

ВВЕДЕНИЕ

1. АНализ Средств создания индивидуальных блогов

.1 Обзор существующих программных средств организации блога

1.1.1 Общие характеристика блогов

.1.2 Разновидности CMS для организации блогов

1.2 Постановка задачи разработки web-системы индивидуальных блогов

2. Алгоритмическое конструирование подсистемы индивидуальных блогов

.1 Общий алгоритм работы приложения

.2 Алгоритм работы с записями

.3 Алгоритм работы с комментариями

.4 Алгоритм создания блога

2.5       Алгоритм вывода популярных записей

.6         Алгоритм поиска записей

.7         Алгоритм добавления математических формул

3. Программное конструирование подсистемы индивидуальных блогов

.1 Выбор средств разработки

.2 Организация данных системы индивидуальных блогов

.3 Описание структуры программных модулей

. ЭКСПЕРИМЕНТАЛЬНАЯ ЧАСТЬ

.1 Работа с подсистемой индивидуальных блогов

.2 Тест производительности системы

.3 Выводы

. РАСЧЕТ ЭКОНОМИЧЕСКОЙ ЭФФЕКТИВНОСТИ РАЗРАБОТКИ ПОДСИСТЕМЫ ИНДИВИДУАЛЬНЫХ БЛОГОВ

5.1       Резюме

.2         Характеристика разрабатываемого сайта

5.3 Определение сроков выполнения работ

.4 Определение себестоимости

.5 Определение экономической эффективности

. БЕЗОПАСНОСТЬ И ЭКОЛОГИЧНОСТЬ ПРОЕКТА

.1 Анализ опасных и вредных факторов при эксплуатации ПЭВМ

.2 Анализ условий труда разработчика

6.2.1 Проектирование оптимального рабочего места разработчика

.2.2 Освещение рабочего места

.2.3 Требования к уровням шума и вибрации

.2.4 Предупреждение возможных чрезвычайных ситуаций (ч/с)

.2.5 Экологичность

.2.6 Выводы

ЗАКЛЮЧЕНИЕ

СПИСОК ИСПОЛЬЗОВАННЫХ ИСТОЧНИКОВ

ПРИЛОЖЕНИЕ

ВВЕДЕНИЕ


Блог - интернет ресурс, состоящий из коротких, часто дополняемых записей. Блог несет в себе как информационную, так и образовательную составляющую. Для блогов характерны записи временной значимости, отсортированные в обратном хронологическом порядке. Также для блогов характерна возможность публикации отзывов (комментариев), что делает блоги средой сетевого общения и обеспечивает ряд преимуществ перед электронной почтой, веб-форумами и чатами. Блоги подразделяются на следующие категории:

·        по авторству блоги подразделяются:

o   личный (персональный, авторский ) - блог ведется одним лицом (как правило его владельцем);

o   коллективный или социальный блог - ведется группой лиц по правилам, определенными владельцем;

o   корпоративный блог - ведется сотрудниками одной организации;

·        по тематической направленности:

o   политика - блоги, посвященные политике. Обычно такие блоги ведут политические лидеры, представители политических партий и политических объединений;

o   быт - блоги, в которых обычно затрагиваются вопросы взаимоотношения людей, психологии, ведения домашнего хозяйства;

o   путешествия - блоги, в которых авторы делятся своими впечатлениями от поездок, дают советы, как вести себя в той или стране, рассказывают про традиции и обычаи других народов;

o   образование - блоги, посвященные теме образования . Часто это блоги определенных учебных заведений, в которых ученики обсуждают процесс обучения и другие темы в образовании;

·        по особенности контента:

o   контентный блог - блог, публикующий первичный авторский контент;

o   мониторинговый блог - ссылочный блог, основным контентом которого являются откомментированные ссылки на другие сайты;

o   цитатный блог - блог, основным контентом которого являются цитаты из других блогов;

·        по технической основе:

o   автономный блог - блог на отдельном хостинге и системе управления содержимым;

o   блог на блог-платформе - блог, ведущийся на сторонних блог-службах (Живой Журнал, LifeInternet.ru, Blogger, HabraHabr и др.) [1].

Таким образом, блог является как средством для привлечения новых пользователей на сайт, так и инструментом для обеспечения методов дистанционного обучения.

В связи с этим представляется актуальной тема данной работы - разработка программного средства для коммуникации участников образовательного процесса на основе тематических блогов.

Данная работа представляет основные этапы разработки web-сервиса управления блогами и состоит из трех разделов.

В первом разделе данного отчета рассмотрены средства организации блогов, разновидности CMS используемых для разработки и сопровождения блогов их достоинства и недостатки.

Во втором разделе рассмотрены общий алгоритм работы программного средства и основные алгоритмы работы с данными.

В третьем разделе приведено обоснование выбора средств разработки, а также представлена структура организации данных и структура основных программных модулей.


1. АНализ Средств создания индивидуальных блогов

1.1 Обзор существующих программных средств организации блога

 

1.1.1 Общие характеристика блогов

Блог (интернет-журнал событий, интернет-дневник) - веб-сервис, основное содержимое, которого регулярно добавляемые записи, содержащие текст, изображения или мультимедиа. Для блогов характерны недлинные записи временной значимости, отсортированные в обратном хронологическом порядке. Отличия блога от традиционного дневника обусловливаются средой: блоги обычно публичны и предполагают сторонних читателей, которые могут вступить в публичную полемику с автором (в комментарии к блогозаписи или своих блогах). Основные функции блогов:

·   коммуникативная функция;

·   функция самопрезентации;

·   функция развлечения;

·   функция сплочения и поддержания социальных связей;

·   функция мемуаров:

·   функция саморазвития или рефлексии;

·   психотерапевтическая функция.

Таким образом блог является не только личным интернет-журналом, но так же стал местом для обмена информацией, местом для обмена новостями и их обсуждения. Но основной функцией блога - стала обучающая функция. В этой сфере блоги затрагивают наиболее свежие и интересные области науки, техники, политики и многих других областей повседневной жизни. Так же блоги являют собой площадку для обсуждения наиболее значимых и интересных вопросов, что позволяет узнать мнения компетентных людей по тем или иным вопросам.

1.1.2 Разновидности CMS для организации блогов

Существует множество разновидностей движков и систем управления содержимым сайта (CMS). При выборе программного обеспечения для блога необходимо учитывать множество аспектов. Например:

·   язык программирования: большинство блог-платформ разработано на PHP либо на Rails, но в принципе можно найти платформу, написанную на любом языке web-разработок [2];

·   необходимые свойства;

·   размер сообщества, посвященного конкретному программному обеспечению: лучше выбрать программу с наиболее активным сообществом;

·   давность создания программного обеспечения: "возраст" платформы указывает на ее завершенность, а молодые проекты чаще всего нестабильны и в них гораздо больше ошибок;

·   планирование расширения блога.

То, какой именно софт выбрать для создания блога, будет оказывать огромное влияние на его дальнейшее функционирование. Очень важно с самого начала выбрать наиболее подходящий вариант, чтобы в будущем избежать переноса всей системы на другой движок. Рассмотрим плюсы и минусы наиболее популярных блог-систем. Wordpress - это наиболее известная и широко использующаяся блог-платформа. Она оснащена очень простым и интуитивным инсталлятором, поэтому любой, даже новичок, может быстро установить ее безо всяких заминок. Главным достоинством этого софта является сообщество Wordpress. Это одно из самых больших и активных сообществ разработчиков и пользователей, поэтому в нем можно найти какую угодно тему или плагин. Возможности доработки этого софта бесконечны, поэтому множество веб-сайтов и веб-сервисов используют код Wordpress как основу для создания различных внутренних приложений. Кроме того, Wordpress можно интегрировать с Akismet - одной из наиболее эффективных систем защиты от спама, предназначенной для блог-софта. Для создания сайта, содержащего в себе множества блогов используется система Wordpress MU. Она содержит тот же самый код, что и Wordpress, рассчитанный на создание одного блога и обладает следующими функциями:

·   возможность публикации с помощью сторонних программ и сервисов;

·   простота установки, настройки;

·   поддержка RSS, Atom, trackback, pingback;

·   подключаемые модули (плагины) с уникальной простой системой их взаимодействия с кодом;

·   поддержка так называемых "тем", позволяющих легко менять как внешний вид, так и способы вывода данных;

·   "темы" реализованы как наборы файлов-шаблонов на PHP, что положительно сказывается на скорости и гибкости;

·   громадные библиотеки "тем" и "плагинов";

·   заложенный потенциал архитектуры позволяет легко реализовывать сложные решения;

·   наличие ЧПУ (человеко-понятный URL);

·   наличие русских переводов.

Если Wordpress - наиболее широко распространенная блог-платформа, то на платформе Movable Type работает большинство блогов с высоким трафиком. Самые значимые среди них - Huffinqton Post, Gawker blogs, BoinqBoinq и dooce. Главный плюс в пользу системы Movable Type - это встроенная в нее поддержка функционирования множества блогов на одном движке. С ее помощью возможно быстро создать то количество блогов, которое необходимо, или сразу целую сеть блогов наподобие Huffington Post или Gawker. Движок Moveable Type "перешагнул" Wordpress в плане дружественности к пользователю, и поэтому его интерфейс и инсталлятор стали гораздо удобнее, а самым большим скачком вперед стал переход платформы на открытый исходный код. В результате этого сообщество Moveable Type резко увеличилось в размерах. Основные возможности:

·   неограниченное количество блогов на одной инсталляции;

·   статическая и динамическая публикация;

·   отдельные страницы с любой удобной структурой URL;

·   управление медиа файлами (картинки, аудио, видео, и др.);

·   настраиваемые пользовательские роли, управление группами пользователей;

·   любое расширение для публикуемых файлов;

·   теги (для записей и для медиа объектов);

·   категории, подкатегории;

·   встроенная поддержка OpenID.

Платформа ExpressionEngine обладает высокой надежностью, но за нее нужно платить. Ее самое большое достоинство - это возможность публиковать web-сайты сложной структуры либо с использованием нескольких субдоменов, созданных в одном домене, либо на различных доменах. Для того чтобы создать разветвленный сайт на системе из нескольких доменов, достаточно одного исходного кода. Работать с серверной частью платформы очень просто, и это удобно для пользователя. А дизайнеры и разработчики любят эту программу за то, что ее достаточно просто привязать к сайту и таким образом дать возможность клиенту работать со своим собственным блогом. Движок ExpressionEngine - это надежный единый пакет программ. ExpressionEngine разработан для людей, которые пытаются создать разветвленный блог-сайт, и при этом любой может достаточно легко справиться с этим ПО благодаря его продуманному и изящному дизайну. Функции:

·   дружественные URL;

·   модуль тэгов;

·   Wiki-движок в комплекте;

·   модуль форума;

·   модуль избранного;

·   модуль рейтинга статей;

·   множество плагинов, расширений и других модулей, позволяющих подстроить сайт под любые запросы;

·   высокий уровень безопасности - по информации securitylab, за 4 года существования CMS, в ней была обнаружена только одна уязвимость;

·   фото галерея;

·   многопользовательская система, группы пользователей, настраиваемые поля пользователей;

·   разграничение доступа пользователей к различным частям сайта;

·   мощный поисковый движок;

·   RSS и ATOM ленты;

·   мобильный блоггинг;

·   гибкая система шаблонов;

·   поддержка протоколов: phpMail, SendMail, and SMTP;

·   рассылка через email как группам пользователей, так и персонально;

·   система предотвращения автоматической регистрации (Captcha);

·   SQL менеджер;

·   кэширование шаблонов, запросов.

Платформа Drupal блестяще справляется с функцией софта для создания блог-сообществ. Великолепным примером использования Drupal при разработке сообщества является Performansinq. С помощью Drupal можно создать любое количество блогов. Еще одной сильной стороной этой платформы является универсальность софта. В комплект входит надежная система взаимодействия с пользователем, а также набор функций, необходимых для успешной работы сообщества: форумы, книги (для создания документов со структурой "книга"), а также трекер, с помощью которого можно отслеживать свежие изменения системы и появление контента, недавно введенного пользователями. Кроме того, у Drupal имеется большое сообщество разработчиков и модули. С помощью этих модулей можно создать любой тип сайта или добавить практически любые функции при установке Drupal. Технические особенности CMS Drupal:

·    единая категоризация всех видов содержимого (таксономия) - от форумных сообщений до блогов и новостных статей;

·        широкий набор свойств при построении рубрикаторов: плоские списки, иерархии, иерархии с общими предками, синонимы, родственные категории;

·        вложенность категорий любой глубины;

·        поиск по содержимому сайта, в том числе поиск по таксономии и пользователям;

·        разграничение доступа пользователей к документам (ролевая модель);

·        динамическое построение меню;

·        поддержка XML-форматов;

·        вывод документов в RDF/RSS;

·        агрегация материалов с других сайтов;

·        BlogAPI для публикации материалов с помощью внешних приложений;

·        авторизация через OpenID;

·        символьные осмысленные URL;

·        переводы интерфейса сайта на разные языки, а также поддержка ведения разноязычного контента;

·        возможность создания сайтов с пересекающимся содержимым (например общей базой пользователей или общими настройками);

·        раздельные конфигурации сайта для различных виртуальных хостов (собственные наборы модулей и тем оформления для каждого подсайта);

·        механизм для ограничения нагрузки на сайт (автоматическое отключение при высокой посещаемости части информационных блоков и модулей);

·        уведомления о выходящих обновлениях модулей.- самая простая блог-платформа по сравнению со всеми описанными выше. Для форматирования текста в ней используется язык разметки Textile. Платформа Textpattern очень похожа на ExpressionEngine, за исключением тех возможностей, которыми наполнена ExpressionEngine изначально. У этой платформы существует достаточное количество тем и расширений, и хотя сообщество разработчиков Textpattern не такое большое, как в случае Wordpress, оно весьма лояльно и открыто по отношению к пользователям. Платформа Textpattern идеально послужит более опытным создателям блогов, которые предпочитают простоту и знакомы с языком Textile. Возможности Textpattern:

·   встроенный редактор CSS;

·   использование конвертора Textile, позволяющего пользователям размечать текст без изучения HTML;

·   предварительный просмотр публикуемой заметки и её представления в XHTML;

·   базовые шаблоны страниц созданы в соответствии со стандартами W3C;

·   основанная на собственных тегах система создания шаблонов позволяет многократно использовать фрагменты кода или наполнения и включает т. н. "компоновщик тегов" для автоматизации процесса редактирования;

·   разграничение прав пользователей, позволяющее организовать структуру издателей, редакторов, дизайнеров для совместной работы;

·   система комментариев к статьям включающая средства борьбы со спамом;

·   встроенная система статистики, включающая отслеживание перенаправлений;

·   трансляция наполнения сайта через RSS и Atom;

·   расширяемая архитектура, позволяющая использовать плагины для добавления функциональности любой части системы, включая административную;

·   интегрированная система управления ссылками;

·   интегрированная система управления изображениями, позволяющая связывать изображение с определённой частью содержания;

·   интегрированная система управления файлами позволяющая загружать их через собственный интерфейс;

·   разделение наполнения и представления с помощью концепции "секций" для представления и "категорий" для организации наполнения;

·   использование кодировки UTF-8 и поддержка большого количества языков.

CMS Joomla очень похожа на ориентированную на сообщества платформу Drupal, и число ее поклонников растет с каждым днем. Если Drupal в большей степени приспособлена для разработки сайтов и блогов, действующих как сообщества, то Joomla больше подходит для разработки электронных магазинов. Несмотря на различия, движки Joomla и Drupal очень похожи в одном: всего за несколько минут из простейшего сайта можно соорудить блог-сообщество. У Joomla есть весьма активное сообщество разработчиков, создающее множество расширений. Платформа Joomla превосходно подходит для создания блог-сообществ или для добавления к существующим блогам дополнительных функций электронного магазина. Основные возможности:

·    функциональность можно расширять с помощью дополнительных расширений (компонентов, модулей и плагинов);

·        модуль безопасности для многоуровневой аутентификации пользователей и администраторов (используется собственный алгоритм аутентификации и "ведения" сессий);

·        система шаблонов позволяет легко изменять внешний вид сайта или создать свой уникальный;

·        настраиваемые схемы расположения модулей, включая левый, правый, центральный и любое другое произвольное положения блока;

·        к преимуществам системы можно отнести то, что все компоненты, модули, плагины и шаблоны можно написать самому, разместить их в структурированном каталоге расширений или отредактировать существующее расширение по своему усмотрению;

·        пожизненное бесплатное обновление CMS.evolution - это еще одна блог-платформа, с помощью которой можно создать либо единичный блог, либо сразу целую сеть блогов. Но сообщество разработчиков этого движка, вероятно, самое слабое из всех существующих - оно разработало всего около 200 плагинов. Но хотя сообщество разработчиков b2evolution не особенно велико, движок обладает достаточно многообещающим исходным кодом, и многие люди все еще используют b2evolution для создания своих блогов и блог-сообществ. С серверной частью приложения разобраться очень легко, поэтому эта платформа идеально подходит для начинающих. Кроме того, у b2evolution есть встроенная функция статистической обработки, которая почему-то отсутствует у большинства блог-платформ. В комплект программы входит редактор сообщений с минимальным набором WYSIWYG, что может порадовать блоггеров-новичков. Расширенные возможности b2evolution:

·   удобный менеджер файлов;

·   передовая технология использования тем и шаблонов;

·   возможность ведения нескольких блогов;

·   гибкая настройка разрешений пользователей;

·   возможность расширения функционала за счет плагинов [3].

Рассмотренные средства управления контентом web-ресурса обладают множеством функций, каждое из них имеет свои отличительные особенности, положительные и отрицательные стороны. Применение таких систем значительно упрощает администрирование и управление ресурсом, но в рамках разрабатываемой системы использование данных систем не уместно, так как ни одна из них не может решать задач поставленных перед системой.

 

1.2 Постановка задачи разработки web-системы индивидуальных блогов


Проведенный аналитический обзор показал неэффективность применения существующих систем управления контентом, в связи с этим актуальной представляется цель данной работы - разработка подсистемы универсальных блогов, представляющая возможность участникам образовательного процесса обмениваться информацией. В соответствии с техническим заданием (прил. А) данная подсистема должна обеспечить выполнение следующих функций:

·   интеграция с существующей системой авторизации пользователей;

·   возможность создания персонифицированного блога для каждого пользователя;

·   возможность добавления, редактирования и удаления записей, содержащих текстовую информацию и медиа-контент;

·   возможность просмотра записей других пользователей;

·   возможность добавления комментариев к записям;

·   возможность просмотра добавленных комментариев;

·   возможность оценки записи или комментария;

·   возможность вывода популярных записей.

Далее рассмотрим основные алгоритмы разрабатываемого программного средства и их программную реализацию.

 



2. Алгоритмическое конструирование подсистемы индивидуальных блогов


Инициирование и сопровождение блога подразумевает процесс аутентификации пользователя на сайт. Разрабатываемая система является частью информационно-образовательного портала ДГТУ и поэтому должна обеспечивать методы аутентификации и проверки прав пользователей в рамках принятых на ресурсе правил. Необходимо для хранения медиа-контента пользователя, вставляемого в блог использовать методы реализованные в системе "Документооборот" для защиты от загрузки файлов недопустимых форматов, а также для контроля общего размера, загружаемых пользователем данных. Также необходимо реализовать интеграцию с событийной моделью, используемой на web-ресурсе для реализации методов сообщения подписчикам блогов и обычным пользователям об изменениях в структуре и содержании системы.

Рассмотрим алгоритм, применяемый при реализации блога с учетом выше обозначенных требований.

 

2.1 Общий алгоритм работы приложения


Сформулированный в техническом задании (прил. А) функционал определяет следующий алгоритм:

·    создание индивидуального блога - процесс инициирования структур данных в БД, которые будут использоваться системой;

·        добавление записи - добавление пользователем сайта в свой блог записи, которая может содержать текст, ссылки, различный медиа-контент (аудио, видео, изображения);

·        работа с существующими записями (просмотр, редактирование или удаление);

·        работа с комментариями (просмотр и добавление комментарий к записям);

·        оценивание записей - должно выполняться для каждого пользователя к каждой записи единожды.

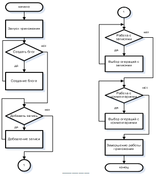
На рисунке 1 приведена общая блок-схема работы приложения.

Рисунок 1 - Общая блок-схема работы приложения

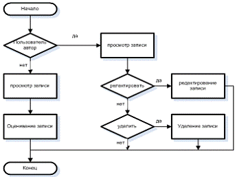
2.2 Алгоритм работы с записями


Далее рассмотрим алгоритм работы с записями в блоге:

·    если пользователь автор записи:

o   просмотр записи;

o  редактирование записи;

o  удаление записи;

·    если пользователь не автор записи:

o  просмотр записи;

o  оценивание записи.

Входные данные: идентификатор блога и идентификатор записи.

Выходные данные: содержимое записи.

На рисунке 2 приведена блок-схема работы с записями.

Рисунок 2 - Блок-схема работы с записями

 

2.3 Алгоритм работы с комментариями


Алгоритм работы с комментариями содержит следующие пункты:

·    добавление комментария к записи;

·    просмотр существующих комментариев.

Входные данные: идентификатор блога и идентификатор записи.

Выходные данные: содержимое комментариев.

На рисунке 3 приведена блок-схема работы с комментариями.

Рисунок 3 - Блок-схема работы с комментариями

 

2.4 Алгоритм создания блога


Алгоритм создания блога содержит следующие пункты:

·    переход на панель конфигураций;

·    загрузка шаблона;

·        ввод личных данных;

·        сохранение в базе данных.

Входные данные: идентификатор пользователя.

Выходные данные: идентификатор блога.

На рисунке 4 приведена блок-схема создания блога.

Рисунок 4 - Блок-схема создания блога

2.5 Алгоритм вывода популярных записей

Алгоритм вывода популярных записей содержит следующие пункты:

·    загрузка шаблона;

·        ввод личных данных;

·    сохранение в базе данных.

Входные данные: рейтинг.

Выходные данные: идентификатор записи.

На рисунке 5 приведена блок-схема вывода популярных записей.

Рисунок 5 - Блок-схема вывода популярных записей

.6 Алгоритм поиска записей

Алгоритм поиска записей содержит следующие пункты:

·        выбор тега для поиска;

·        запрос к базе данных;

·        получение результатов поиска;

·        отображение результатов поиска

Входные данные: идентификатор тега.

Выходные данные: список записей.

На рисунке 6 приведена блок-схема алгоритма поиска

Рисунок 6 - Блок-схема алгоритма поиска записей

.7 Алгоритм добавления математических формул

Алгоритм добавления математических формул содержит следующие этапы:

·        вызов окна конструктора;

·        компоновка изображения пользователем;

·        формирование post-запроса к серверу;

·        сохранение изображения;

·        вставка изображения на страницу.

На рисунке 7 приведена блок-схема отображающая алгоритм добавления математических формул.

Рисунок 7 - Блок-схема алгоритма добавления математических формул

В данном разделе была рассмотрена работа основных алгоритмов разработанной подсистемы, с описанием методов проверки принимаемых данных.


3. Программное конструирование подсистемы индивидуальных блогов

 

3.1 Выбор средств разработки


Систему индивидуальных блогов необходимо разработать в виде веб-ресурса, который будет внедрен в существующий портал. Для выполнения программы на стороне сервера был выбран РНР 5.3, который зарекомендовал себя в многочисленных приложениях как гибкий и хорошо развитый язык [4]. В роли HTTP- сервера выбран Apache , данный сервер является кроссплатформенным ПО и поддерживает такие операционные системы как Linux, BSD, Windows, Mac OS. Основными достоинствами сервера Apache является надежность и гибкость конфигурации. В роли сервера баз данных выбран PostgreSQL, так как он является наиболее развитым среди бесплатных СУБД. PostgreSQL полностью соответствует спецификации SQL99, обладает высокой надежностью и гибкостью конфигурации [5]. Для отображения на стороне пользователя используется язык HTML и CSS. Исполнение приложений на стороне клиента используется язык JavaScript. Для повышения производительности и расширения возможностей языка JavaScript используется библиотека JQuery.

Для более удобной и легкой реализации был выбран фреймворк CodeIgniter. Фреймворк CodeIgniter - это готовый каркас для приложений, которые будут строиться на его основе. В его состав включены наиболее часто используемые библиотеки. Он обладает рядом значительных плюсов перед другими веб-фреймворками, например:

·        используется модель MVC (Модель-Отображение-Контроллер), хорошо зарекомендовавшая себя при разработке приложений самой разной направленности;

·        поддерживается множество баз данных(MySQL,PostgreSQL) [6].

3.2 Организация данных системы индивидуальных блогов

На данном этапе была разработана схема базы данных, отвечающая за работу блога. Данная схема представлена в виде ER-диаграммы на рисунке 8.

Рисунок 8 - ER-диаграмма

Отношение "Resource" - содержит записи о блогах, постах и комментариях.

Атрибуты:

·        id_resource -идентификатор в таблице;

·        parent_fk - указатель на родителя(т.е. указывает для какого блога был создан пост);

·        resource_name - имя ресурса (название блога , тема сообщения);

·        resource_type - тип ресурса;

·        resource_description - текст сообщения , комментария ;

·        time_last_modify - время последней модификации;

·        owner_fk - ссылка на пользователя (автора).

Отношение "tresource" - содержит описание ресурса .

Атрибуты:

·        Id - идентификатор записи;

·        Name - имя ресурса (Блог, пост, комментарий).

Отношение "user_account" - содержит данные для аутентификации пользователя в системе.

Атрибуты:

·        Id_account - идентификатор записи в таблице;

·        Login_name - имя пользователя для входа в систему;

·        Pass_hash - хэш пароля ;

·        Person_fk - ссылка на данные о пользователе.

Отношение "person" - содержит персональные данные о пользователях.

Атрибуты:

·        Id - идентификатор записи о пользователе в таблице;

·        Surname - фамилия пользователя;

·        Name - имя пользователя;

·        Patronymic - отчество пользователя;

·        Birthday - дата рождения.

Отношение "marks" - содержит оценки пользователей для того или иного ресурса. Связка полей resource_fk и user_account_fk уникально идентифицируют запись в таблице.

Атрибуты:

·        Resource_fk - указатель на оцениваемый ресурс;

·        User_account_fk - ссылка на пользователя оставившего оценку.

 

3.3 Описание структуры программных модулей


Так как выбранный фреймворк CodeIgniter работает по принципу MVC, программные модули состоят из контроллеров, моделей и видов. В данной работе модели работают с базой данных, виды отвечают за представление нужных данных, а контроллеры являются управляющими модулями для взаимодействия данных и их визуального представления [7] , пример представлен на рисунке 9.

Рисунок 9 - Основные программные модули

В разрабатываемом программном средстве все контроллеры и модели разделены с учетом обрабатываемого ими ресурса.

Blog - данный контроллер предназначен для организации работы с блогом, позволяя создавать, оценивать, просматривать записи о блогах. В нем реализованы следующие методы:

·        index() - функция переадресовывающая пользователя на домашнюю страницу;

·        add_blog() - добавление блога;

·        get_all_blog_titles() - получения списка всех блогов;

·        get_blog_by_owner($owner_fk) - получение списка блогов всех пользователя. Идентификатор пользователя передается в виде параметра owner_fk;

·        blog_mark_minus($resource_fk,$user_account_fk) - понижение оценки блога. Параметры resource_fk - указатель на ресурс и user_account_fk - указатель на пользователя;

·        blog_mark_plus ($resource_fk,$user_account_fk) - повышение оценки блога. Параметры resource_fk - указатель на ресурс и user_account_fk - указатель на пользователя;

·        get_blog_mark($resource_fk) - получение оценки блога. Идентификатор ресурса передается в виде параметра resource_fk.

Post - данный контроллер предназначен для работы с записями в блогах , добавления, оценивания. В данном контроллере рализованны следующие методы:

·        index() - функция переадресовывающая пользователя на домашнюю страницу;

·        add_post() - добавить новый пост к блогу;

·        get_post($id_resource) - получение содержания поста . Идентификатор записи передается в виде параметра id_resource$

·        get_post_mark($resource_fk) - получение оценки записи. Идентификатор записи передается в виде параметра resource_fk;

·        post_mark_plus($resource_fk,$user_account_fk) - повышение рейтинга записи. Параметры resource_fk - указатель на ресурс и user_account_fk - указатель на пользователя;

·        post_mark_minus ($resource_fk,$user_account_fk) - понижение рейтинга записи. Параметры resource_fk - указатель на ресурс и user_account_fk - указатель на пользователя.

Тексты основных программных модулей приведены в приложении Д.

3.4 Реализация методов программного средства

3.4.1 Получение всех записей в блоге

Алгоритм получения всех записей в блоге основывается на выборке всех потомков ресурса для которого вызывается данный метод. В качестве параметров функция получает идентификатор ресурса родителя (блога) и возвращает массив записей у которых полученный идентификатор отмечен как породивший его. Полученный массив результатов передается в контроллер который формирует страницу результатов. Код данного метода имеет следующий вид:

function get_in_blog_titles($id_resource)

{

$sql = "select id_resource,resource_name,resource_type, pers.surname,.name,pers.patronymic,time_last_modify,sum(value) as ratio,owner_fkaccess_management.resource resjoin access_management.user_account acc on res.owner_fk=acc.id_accountjoin general.person pers on acc.person_fk=pers.idjoin access_management.marks m on res.id_resource=m.resource_fkres.parent_fk = ? by id_resource,resource_name,resource_type, pers.surname,.name,pers.patronymic,time_last_modify,owner_fk

";

$query = $this->db->query($sql,array($id_resource));

$query = $query->result_array();$query;

}

.4.2 Удаление блога

Алгоритм удаления блога основывается на удалении всех его потомков. Это достигается путем вызова функции удаления для всех его прямых потомков. Данное действие необходимо так как удаление сводится не только к удалению прямых потомков, но и к удалению потомков ресурсов порожденных блогом. Код данного метода имеет следующий вид:

public function delBLog($id_resource){

$sql = "delete from access_management.resourceid_resource = ?";

$this->db->query($sql,array($id_resource)); }function get_blog_child($id_resource){

$sql = " select id_resource from access_management.resourceparent_fk = ?";

$res = $this->db->query($sql,array($id_resource)); $res->result_array();

}

}

3.4.3 Получение содержимого записи

Алгоритм получения содержимого записи состоит из двух частей: получение описания самой записи и получения комментариев к записи. Функции передается идентификатор записи, а возвращает она массив записей. Программный код данного метода имеет следующий вид:

function get_post($id_resource)

{

$sql= "select id_resource,t1.parent_fk,resource_name,resource_description,_last_modify,owner_fk,surname,name,patronymicaccess_management.resource t1join access_management.user_account t2t1.owner_fk=t2.id_accountjoin general.person t3 on t2.person_fk=t3.idt1.id_resource = ?";

$query = $this->db->query($sql,array($id_resource)); $query; }

4. ЭКСПЕРИМЕНТАЛЬНАЯ ЧАСТЬ

4.1 Работа с подсистемой индивидуальных блогов

В качестве контрольного примера рассмотрим работу с подсистемой индивидуальных блогов. Для работы с программным средством, на уровне пользователя необходимо ознакомиться с руководством оператора, приведенным в приложении Г.

Для того чтобы попасть на главную страницу проекта необходимо в строке браузера ввести #"552875.files/image010.gif">

Рисунок 10 - Главная страница системы индивидуальных блогов

При нажатии кнопки "Add new" на экране появляется форма создания нового блога. В данной форме необходимо заполнить название создаваемого блога , а так же необходимо заполнить краткое описание блога. Заполнение краткого описания может быть опущено, отсутствие этих данных на работу системы блогов ни как не повлияет. По окончанию заполнения необходимо нажать кнопку сохранить. На рисунке 11 представлена форма создания блога.

Рисунок 11 - Форма создания блога

После нажатия кнопки сохранить будет открыта страница записей по данному блогу. Так как блог был только, что создан система сообщит об отсутствии записей в нем. Для создания записей необходимо нажать кнопку "Add new". После данного действия будет открыта форма создания записи. Пример представлен на рисунке 12.

Рисунок 12 - Форма создания записи в блоге

Здесь необходимо заполнить все поля. Для удобства работы в системе блогов предусмотрено добавление мультимедиа к записи. Таких как добавление картинки с удаленного ресурса, а так же добавление видео из YouTube. Добавление мультимедиа представлено на рисунке 13.

Рисунок 13 - Форма добавления мультимедиа

Здесь необходимо выбрать вид вставляемого ресурса из выпадающего списка и вставить ссылку на добавляемый ресурс, далее нажать добавить.

Так же в системе предусмотрено добавление формул в тексты сообщений и комментариев. Для вызова окна добавления формул необходимо нажать на кнопку ∑ расположенную в верхней части окна редактора. После чего в окне браузера отобразиться следующая форма. Добавление формулы к записи представлено на рисунке 14.

Рисунок 14 - Форма редактора формул

После создания формулы необходимо нажать кнопку "Insert". После нажатия созданное изображение будет вставлено в окно редактора. Данное действие представлено на рисунке 15.

Рисунок 15 - Добавление формулы в окно редактора

Так же для удобства поиска записей в программном продукте предусмотрено добавление тегов(термов) к записям. Для этого надо ввести наименование добавляемого тега(терма), если в системе такой тег уже присутствует, то система предложит добавить тег из списка существующих. Если тег отсутствует то будет предложено добавить новый. Данное действие представлено на рисунке 16 и на рисунке 17.

Рисунок 16- Добавление существующего тега(терма)

Рисунок 17 - Добавление нового тега(терма)

После того как все необходимые поля будут заполнены необходимо нажать кнопку сохранить. Система сохранит созданную запись и переведет нас на станицу записи. Данное действие представлено на рисунке 18.

Рисунок 18 - Страница записи в блоге

На данной странице возможны следующие действия :

·        добавления комментария к записи (рисунок 19);

·        оценивание записи, причем пользователь лишь единожды может оценить запись;

·        редактирование записи;

·        удаление записи;

·        голосование за комментарий (рисунок 20);

·        поиск записей по тегу (рисунок 22);

·        редактирование комментария (рисунок 21);

·        удаление комментария;

·        цитирование комментария.

Рисунок 19 - Добавление нового комментария

Рисунок 20 - Голосование за комментарий

Рисунок 21 - Редактирование комментария

Рисунок 22 - Поиск по терму(тегу)

4.2 Тест производительности системы

Для проверки системы на производительность и на устойчивость исполняемого кода была выбрана утилита Apache Beanchmark. Данная утилита зарекомендовала себя как мощная и легкая утилита тестирования.

Испытания производительности системы индивидуальных блогов выполняются в три этапа, в ходе которых система тестируется с разной степенью нагрузки. Входными данными для теста являются количество одновременных запросов к скрипту в секунду и общее количество посылаемых запросов. Для первого этапа тестирования была выбрана отсылка 3 одновременных запросов в секунду, в результате были получены следующие данные, которые представлены на рисунке 23.

Рисунок 24 - Результаты первого этапа тестирования

Результаты первого этапа тестирования показали что в среднем при данном уровне нагрузки отображается за 280 мс . Что свидетельствует о высокой производительности скрипта. Для второго этапа тестирования были решено посылать 5 одновременных запросов к скрипту. Такое увеличение количества запросов должно показать при каких нагрузках сервер перестает отвечать на запросы клиентов. Результаты второго этапа представлены на рисунке 17.

Рисунок 25 - Результаты второго этапа тестирования

Полученные данные показали, что при увеличении количества одновременных запросов к серверу возрастает время отклика страницы и составляет в среднем 327 мс. Но количество запросов которое было проигнорировано сервером по-прежнему остается равным нулю. Для третьего этапа тестирования была выбрана нагрузка в 10 запросов в секунду при общем количестве запросов равному 1000. . Результаты третьего этапа представлены на рисунке 26.

Рисунок 26 - Результаты третьего этапа тестирования

Третий этап показал, что даже при большом количестве одновременных запросов к одному скрипту программное средство сохраняет стабильность. Среднее время отклика составляет 592 мс, количество потерь равно нулю.

4.3 Выводы

На этапе тестирования были выявлены и устранены функциональные недочеты системы индивидуальных блогов. Так же были проведены тесты производительности, которые показали, что система не теряет устойчивость даже при большом количестве запросов к одной странице. Снижение скорости отклика страницы свидетельствует не о росте времени выполнения скрипта, а о возрастающей нагрузке на сервер баз данных.

5. РАСЧЕТ ЭКОНОМИЧЕСКОЙ ЭФФЕКТИВНОСТИ РАЗРАБОТКИ ПОДСИСТЕМЫ ИНДИВИДУАЛЬНЫХ БЛОГОВ

5.1     Резюме

Предлагается разработка сайта, который предназначен для внедрения в информационно-образовательный портал лаборатории мониторинга и автоматизации образовательного процесса учебно-методического управления Донского государственного технического университета.

Данный сайт позволяет решать такие задачи как:

·   предоставление возможности создания индивидуальных блогов;

·   возможность обмена учебной информации;

·   предоставление возможности создания записей в блогах;

·   организация поиска записей их комментирования и возможность оценивания;

·   предоставление удобной навигации пользователям.

Главной целью разработки проекта является создание сайта позволяющего облегчить доступ к учебной информации, и как следствие сократить издержки на производство учебной литературы.

5.2   Характеристика разрабатываемого сайта

Разрабатываемый сайт должен решать следующие задачи:

·   предоставление возможности создания индивидуального блога каждым желающим;

·   предоставление возможности обмена учебной информацией;

·   предоставление возможности добавления новых записей;

·   организация поиска интересующих записей, их комментирования и оценивания;

·   предоставление удобной навигации пользователям и т.д.

·   возможность вывода популярных записей и блогов.

Характеристика сайта с позиции маркетинга проводилась по следующим критериям:

·   по замыслу: Осуществление обмена информацией между участниками образовательного процесса.

·   в реальном исполнении: сайт для поддержки дистанционного обучения.

·   область применения: высшие и средние учебные заведения.

·   Преимущества у пользователя:

·   отсутствие сдерживающего географического фактора, так как доступ на сайт открыт для всех студентов, обучающихся в ВУЗе;

·   возможность просмотра в любое удобное время интересующей записи или блога;

·   возможность добавления новой информации в любое время;

·   удобство навигации между блогами, а также внутри их по записям.

5.3 Определение сроков выполнения работ

Для определения сроков выполнения проекта составлен перечень всех необходимых работ. Затем установлены этапы их выполнения, произведено распределение по этапам с указанием конкретных исполнителей. Результаты выполнения работы сведены в таблицу 1.

Таблица 1- Распределение работ по этапам

Этапы

Виды работ

Исполнители

1

Разработка технического задания

1.Составление ТЗ и утверждение ТЗ

Руководитель

2

Согласование структуры

2. Разработка и согласование дизайна сайта и макета сайта

Программист



3. Создание шаблона сайта по согласованному макету

Программист



4.Создание основных навигационных элементов и информационных блоков сайта

Программист



5. Разработка и согласование стиля оформления

Программист



6.Наполнение сайта предоставленным содержимым (контентом)

Программист

3

Разработка ПО

7. Программирование сайта по требованиям, предъявленным к сайту, с использованием макета

Программист

4

Приемка работы и устранение замечаний

8. Тестирование и оценка полноты решения поставленных задач

Руководитель



9. Устранение ошибок и замечаний

Программист



10.Составление отчета и документации

Программист


Трудоемкость выполнения данного проекта определяется как сумма трудоемкостей этапов и видов работ и носит вероятностный характер, так как зависит от множества трудно учитываемых факторов.

Расчет производится по формуле:

, где

(i) - минимально возможная трудоемкость;

b(i) - максимально возможная трудоемкость;

m(i) - наиболее вероятная трудоемкость.

Дисперсия характеризует степень неопределенности выполнения работы за ожидаемое время T(i) и определяется по формуле:

, где

(i) - минимально возможная трудоемкость;

b(i) - максимально возможная трудоемкость.

Продолжительность работ определяется по формуле:


, где

ri- численность исполнителей;

Ti - общее количество времени на выполнение этапа работ.

Результаты экспертных оценок и расчетные величины трудоемкости этапов проведения проекта приведены в таблице 2.

Таблица 2- Оценка эффективности отдельных видов работ

№ п/п

Вид работы

Оценка трудоемкости, чел/дни

Расчетная величина

Длител-ть, дни



а(i)

m(i)

b(i)

T(i), чел/дни

D(i)

ti

1

Составление ТЗ и утверждение ТЗ

1

2

3

2

0,7

2

2

Разработка и согласование дизайна сайта и макета сайта

5

7

8

6,83

1,5

6,83

3

Проведение верстки шаблона сайта по согласованному макету

5

8

10

7,83

4,16

7,83

4

Создание основных навигационных элементов и информационных блоков сайта

3

4

5

4

0,7

4

5

Разработка и согласование стиля оформления

2

3

5

3,16

1,5

3,16

6

Интеграция шаблона макета с программно-логической основой сайта

4

5

7

5

0,7

5

7

Программирование сайта по требованиям, предъявленным к сайту, с использованием макета

20

25

30

25

16,6

25

8

Тестирование и оценка полноты решения поставленных задач

3

5

6

4,8

1,5

4,8

9

Устранение ошибок и замечаний

13

15

20

15,5

8,16

15,5

10

Составление отчета и документации

8

9

10

9

0,7

9

Итого

*

*

*

*

*

83,12



Таблица 3 - Перечнь комплекса работ

№ п/п

Наименование работы

Код работы

 tож

1

Составление ТЗ и утверждение ТЗ

0-1

2

2

Разработка и согласование дизайна сайта и макета сайта

1-2

6,8

3

Проведение верстки шаблона сайта по согласованному макету

2-3

7,8

4

Создание основных навигационных элементов и информационных блоков сайта

1-4

4

5

Разработка и согласование стиля оформления

4-5

3,16


Таблица 3 - Продолжение

6

Интеграция шаблона макета с программно-логической основой сайта

3-6

5

7

Программирование сайта по требованиям, предъявленным к сайту, с использованием макета

5-6

30

8

Тестирование и оценка полноты решения поставленных задач

6-7

4,8

9

Устранение ошибок и замечаний

7-8

15,5

10

Составление отчета и документации

8-9

9


Рисунок 19 - Сетевой график разработки системы индивидуальных блогов

0-1-4-5-6-7-8-9 - критический путь сетевого графика, представленного на рисунке 19. Оптимизация сетевого графика не представляется возможной, так как все работы по проекту выполняются одним человеком.

Таблица 4 - Графическое представление календарного плана выполнения отдельных этапов разработки сайта.


5.4 Определение себестоимости


Плановая себестоимость проекта определяется по следующим статьям расходов:

·   расходные материалы;

·   основная заработная плата программиста и руководителя;

·   дополнительная заработная плата;

·   страховые взносы;

·   амортизация основного оборудования, программного обеспечения;

·   накладные расходы.

Ниже приводится расчет плановой себестоимости разработки сайта:

Таблица 5  - Смета затрат на материалы.

Материалы и другие ресурсы

Ед. измер.

Коли-чество

Цена за единицу,

Сумма, руб.

Бумага копировальная

Пачка

3

150

450

Диск

Шт.

10

30

300

Картридж принтера

Шт.

1

1750

1750

Канцтовары

-

-

-

380

Справочная литература

-

-

700

700

Средства телефонной и радиосвязи; использование сети Internet

-

-

-

800

Транспортно-подготовительные расходы (5%)

220

ВСЕГО:

4600


Таблица 6 - Стоимость программного обеспечения.


Первонач. стоим., руб.

Кол- во

Сумма, руб.

Windows 7 Professional Russian

7200

1

7200

ВСЕГО:

*

*

7200


Таблица 7 - Стоимость основных средств производства.

Наименование компьютерного оборудования

Кол-во

Сумма,руб.

1

Системный блок

1

18450

2

Монитор

1

3

Принтер

1

2500

4

Сканер

1

1700

5

Mодем

1

1900

6

Прочие (мышь, клавиатура, шлейфы, кабели, удлинители, переходники) (10% суммы п.1-п.5)

-

2845


ВСЕГО:

*

31295


В целях создания условий для ускорения внедрения в производство научно-технических достижений и повышения заинтересованности предприятий в ускорении обновления и техническом развитии активной части ОСП предприятия имеют право применять метод ускоренной амортизации активной части ОСП.

При введении ускоренной амортизации предприятия применяют равномерный (линейный) метод ее начисления, при этом утвержденная в установленном порядке норма годовых амортизационных отчислений на полное восстановление увеличивается, но не более чем в 2 раза.

Расчет производим по ускоренному методу амортизации активной части ОПФ. Годовые нормы амортизации в этом случае:

·   вычислительная техника - 16,7 %;

·   прочие неучтенные фонды - 20,0 %.

Так как использование вычислительной техники без программного обеспечения невозможно, учтем годовые нормы амортизации и для программного обеспечения (20%).

Таблица 8 - Амортизационные начисления ОСП.

Основные фонды участка

Общая первоначальная стоимость, руб.

Годовая норма амортизации, %

Сумма годовой амортизации, руб.

Вычислительная техника

31295

16,7

5226,26

Программное обеспечение для ВТ

7200

20,0

1440

Прочие неучтенные фонды

5690

20,0

1138


Норма времени на разработку сайта составила - 71,6 дней, а рабочих дней в году - 255. Следовательно, на разработку данной программы будет начислена только часть суммы годовой амортизации.

Из 255 рабочих дней -71.6 дней составляет -35,6% .

Сумма амортизации на разработку данной программы рассчитана в таблице 9.

Таблица 9- Амортизация основных средств в расчете на проект.

Наименование

Сумма, руб.

1

Вычислительная техника (ВТ)

1860,54

2

Программное обеспечение для ВТ

512,64

3

Прочие неучтенные фонды

405,12


Итого:

2778,3


Заработная плата основных исполнителей определяется по формуле:

, где

T(i) - трудоемкость (чел/дни);

(Р) и 3(И) - дневная заработная плата (руб./д.);

Руководитель - 600 руб./день;

Программист - 400 руб./день.

ЗП0 = 6,8 * 600 + 64,82 * 400= 30008 руб.

Дополнительная заработная плата определяется по формуле (а =10%):

ЗПд = 30008*0,10 = 3000,8 руб.

Страховые взносы определяются по формуле (b=30%):

СВ = (ЗП0 + ЗПд ) * 0.30 ,

СВ = (25928+4080)*0.30= 9002, 4руб.

Накладные расходы (содержание административных зданий; представительские расходы; коммунальные платежи) определяются по формуле:

=ЗП0·120%,

HP = 30008 * 1,2= 36009,6 руб.

Таким образом, плановая себестоимость проведенного проекта определяется по формуле:

S=МТ+ЗПо+ЗПд+СВ+А+НР,

Таблица 10 - Сводная таблица себестоимости проекта.

Наименование затрат

Сумма в рублях

1. Расходные материалы

4600

2. Основная заработная плата

30008

3. Дополнительная заработная плата

3000,8

4. Социальные вычеты

9002, 4

5. Амортизация основного оборудования, программного обеспечения

2778,3

5. Накладные расходы

36009,6

Итого (Еед.з):

85399,1

 

5.5 Определение экономической эффективности


В настоящем проекте принято, что в результате предоставления полной информации о кафедре снизятся расходы на поиск, получение и отправку информации, так же снизятся расходы на разработку и производство учебно-методической литературы, что позволит сократить затраты на печатную типографскую продукцию. Из расчета того, что для удовлетворения потребности в печатной продукции ДГТУ требуется примерно 10000 печатных страниц в год, сумма экономии составит 39500 рублей.

Расчет годового экономического эффекта производится по формуле:

, где

- изменение фонда оплаты труда после появления сайта компании;

- годовой экономический эффект, руб.;

 - нормативный коэффициент экономической эффективности (Ен=0,25);

 - единовременные затраты, (руб.).

= 39500 - 0.25*85399,1=18250,22 руб.

Коэффициент сравнительной эффективности рассчитывается следующим образом:

, где

Е - коэффициент сравнительной эффективности.

Е=39500/85399,1=0,46

Срок окупаемости НИР: , где

Т - срок окупаемости, год.

Т = 1 / 0,46 = 2,17 года = 26 месяцев.

Затраты, связанные с разработкой сайта, являются эффективными, т.к. коэффициент сравнительной эффективности Е =0,46 , то есть  и окупаемыми, так как срок окупаемости Т = 2,17 года.

6. БЕЗОПАСНОСТЬ И ЭКОЛОГИЧНОСТЬ ПРОЕКТА

 

6.1 Анализ опасных и вредных факторов при эксплуатации ПЭВМ


Любой производственный процесс, в том числе и работа с ПЭВМ, сопряжен с появлением опасных и вредных факторов.

Опасным называется фактор, воздействие которого на человека вызывает травму, то есть внезапное повреждение организма в результате воздействия внешних факторов.

Вредным называется фактор, длительное воздействие которого на человека, приводит к профессиональным заболеваниям.

Питание ПЭВМ производится от сети 220В. Так как безопасным для человека напряжением является напряжение не выше 36В, то при работе на ПЭВМ опасным фактором является поражение электрическим током.

В дисплее ПЭВМ высоковольтный блок строчной развертки и выходного строчного трансформатора вырабатывает высокое напряжение до 25кВ для второго анода электронно - лучевой трубки. А при напряжении от 5 до 300 кВ возникает рентгеновское излучение различной жесткости, которое является вредным фактором при работе с ПЭВМ (при 15 - 25 кВ возникает мягкое рентгеновское излучение).

Изображение на ЭЛТ создается благодаря кадрово-частотной развертке с частотой:

·   85 Гц (кадровая развертка);

·   42 кГц (строчная развертка).

Следовательно, пользователь попадает в зону электромагнитного излучения низкой частоты, которое является вредным фактором.

Во время работы компьютера дисплей создает ультрафиолетовое излучение, при повышении плотности которого > 10 Вт/м2, оно становиться для человека вредным фактором. Его воздействие особенно сказывается при длительной работе с компьютером.

Любые электронно-лучевые устройства, в том числе и электронно-вычислительные машины во время работы компьютера вследствие явления статического электричества происходит электризация пыли и мелких частиц, которые притягивается к экрану. Собравшаяся на экране электризованная пыль ухудшает видимость, а при повышении подвижности воздуха, попадает на лицо и в легкие человека, вызывает заболевания кожи и дыхательных путей.

При эксплуатации перечисленных элементов вычислительной техники могут возникнуть следующие опасные и вредные факторы:

·   поражение электрическим током;

·   электромагнитное излучение;

·   ультрафиолетовое излучение;

·   статическое электричество.

 

6.2 Анализ условий труда разработчика


Специфика труда разработчика программного обеспечения включает следующие этапы работы:

·   анализ и поиск решения задачи,

·   программирование,

·   отладку и тестирование программных компонент,

·   выпуск документации.

Большинство этих операций производится на персональном компьютере (ПК). Работа связана с большими зрительными нагрузками в сочетании с малой двигательной активностью, монотонностью выполняемых операций, вынужденной рабочей позой. Наиболее существенные факторы, отрицательно влияющие на самочувствие и, в конечном счете, приводящие к профессиональным заболеваниям:

·   электромагнитное поле (ЭМП) мониторов;

·   свет, отраженный от экранов мониторов;

·   недостаточное освещение рабочего места;

·   вынужденная поза за рабочим местом.

Таким образом, зрительное утомление и малоподвижность оказывают негативное влияние на важнейшие процессы, составляющие деятельность разработчика-программиста. Следовательно, планирование мероприятий по предотвращению зрительного утомления и разработка такого режима труда и отдыха, который позволит устранить монотонность и малоподвижность, являются одной из основных задач при обеспечении оптимальных условий труда.

 

6.2.1 Проектирование оптимального рабочего места разработчика

Для эффективной работы разработчика большое значение имеет правильная организация рабочего места.

Конструкцией оптимального рабочего места должно быть обеспечено выполнение трудовых операций в пределах досягаемости моторного поля. При проектировании рабочего места следует учитывать антропометрические особенности человека.

Рабочий стул должен быть подъемно-поворотным и регулируемым по высоте и углам наклона сиденья и спинки, а также расстоянию спинки от переднего края сиденья. Высота сиденья должна быть изменяемой в пределах 400-550 мм. Глубина сиденья должна быть не менее 400 мм. Угол наклона спинки должен регулироваться в пределах 0 30 от вертикального положения. Этим достигается принятие пользователем оптимальной для него рабочей позы.

Согласно вышеизложенному выбрана высота сиденья, равной 550мм., глубина сиденья - 500мм, угол наклона - 10 градусов .

Расстояние от переднего края сиденья должно регулироваться в пределах от 260 до 400 мм. Высота рабочей поверхности при организации рабочего места выбирается в пределах 680 - 800 мм. Под высотой рабочей поверхности понимается расстояние по вертикали от пола до горизонтальной плоскости, в которой выполняются основные трудовые движения. Рабочая поверхность стола должна иметь следующие размеры: глубина 600 - 800 мм, ширина 1200 - 1600 мм.

Выбраны следующие параметры: высота рабочей поверхности - 770мм, глубина 800мм, ширина 1200мм.

Пространство для ног должно быть спроектировано так, чтобы оно удовлетворяло следующим требованиям: высота пространства для ног - не менее 500 мм, глубина на уровне колен - 450 мм и на уровне вытянутых ног - не менее 650 мм.

Высота пространства для ног выбрана равной 740мм. и глубина на уровне колен и ног равной 800мм.

На рабочем месте программиста располагается следующее оборудование: системный блок, клавиатура, монитор, манипулятор типа "мышь", телефон, принтер.

Основная трудовая деятельность разработчика - работа на персональном компьютере. В течение всего рабочего дня разработчик находится на своем рабочем месте и совершает минимум движений, что отрицательно влияет на здоровье.


Не нашли материал для своей работы?
Поможем написать уникальную работу
Без плагиата!
Без нейросетей!