Система автоматизирования операций учета товаров на складе фирмы розничной торговли

  • Вид работы:
    Контрольная работа
  • Предмет:
    Информационное обеспечение, программирование
  • Язык:
    Русский
    ,
    Формат файла:
    MS Word
    69,85 Кб
  • Опубликовано:
    2012-06-16
Вы можете узнать стоимость помощи в написании студенческой работы.
Помощь в написании работы, которую точно примут!

Система автоматизирования операций учета товаров на складе фирмы розничной торговли













Контрольная работа

по дисциплине "Высокоуровневые методы информатики и программирования"

по теме: «Система автоматизирования операций учета товаров на складе фирмы розничной торговли»

Содержание

1. Описание бизнес-процессов предметной области на естественном языке

2. Объектно-ориентированная модель бизнес-процессов предметной области на языке UML

3. Спецификация функциональных требований к программному обеспечению

4. Список классификационных справочников

5. Объектно-ориентированная модель программного продукта

. Отчет по результатам работы

Список используемой литературы

1. Описание бизнес-процессов предметной области на естественном языке

При конкуренции между предприятиями розничной торговли выиграет только тот, кто сможет минимизировать материальные потери в технологическом процессе предоставления услуг покупателю. Тем самым, увеличить товарооборот магазина примерно на 5%, если доверять статистике. Усиление конкуренции в розничной торговле в связи с кризисом вынуждает даже небольшие торговые предприятия обратить пристальное внимание автоматизацию бизнес-процессов и учета товара в целом.

Сегодня склад должен исполнять роль структурного звена системы, для которого определяются задачи, направленные на достижение общих целей развития всей компании. Реализация этих целей (удовлетворение спроса клиентов и получение максимальной прибыли) подразумевает совершенствование работы всех подразделений компании. В связи с этим перед складом ставятся следующие основные задачи:

повышение скорости обработки товарных потоков для организации ускоренного сбыта;

минимизация потерь;

снижение издержек;

организация эффективного управления всеми бизнес-процессами.

Деятельность склада фирмы розничной торговли состоит из следующих бизнес-процессов:

Приемка товара по количеству и качеству, размещение товара на складе;

Изменение свойств товара;

Инвентаризация товаро-материальных ценностей.

2. Объектно-ориентированная модель бизнес-процессов предметной области на языке UML

Рисунок 1 - Диаграмма прецедентов (Деятельность склада)

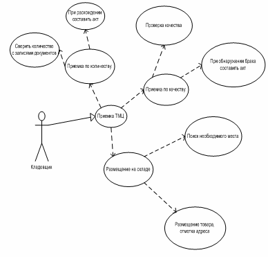
Рисунок 2 - Диаграмма прецедентов (Приемка товара)

Рисунок 3 - Диаграмма активности

Рисунок 4 - Диаграмма последовательности (отпуск товара)

Рисунок 5 - Диаграмма последовательности (проведение инвентаризации)

3. Спецификация функциональных требований к программному обеспечению

Система предназначена для автоматизирования операций учета товаров на складе фирмы розничной торговли.

Система состоит из подсистем:

Приемка ТМЦ;

Похожие работы на - Система автоматизирования операций учета товаров на складе фирмы розничной торговли

 

Не нашли материал для своей работы?
Поможем написать уникальную работу
Без плагиата!
Без нейросетей!