Разработка программного модуля искусственного интеллекта для игры в шахматы
Разработка
программного модуля искусственного интеллекта для игры в шахматы
шахматный компьютерный
интеллект алгоритм
Введение
Понятие «компьютерные шахматы» является
ровесником науки кибернетики и ее раздела «искусственный интеллект». Шахматы
представляют собой идеальную модель для исследования сложных задач, особенно
тех, где требуется перебор вариантов. Разработку шахматной программы относят к
проблеме разработки искусственного интеллекта по следующим причинам:
• имеется общая уверенность, что задача имеет
отношение к проблеме искусственного интеллекта, так как шахматы считаются самой
интеллектуальной игрой
• существует объективный критерий сделанной
работы - сила шахматной программы
• большая дифференцированность этого критерия
представляет возможность постепенного усовершенствования программы.
Один из основателей кибернетики и теории
информации - Клод Шеннон - еще в 50-х годах первым сформулировал правила выбора
хода на шахматной доске. В анализируемой позиции на определенную глубину перебираются
все возможные варианты, и итоговым позициям с помощью целевых функций
присваивается численная оценка. Затем минимаксной процедурой осуществляется
откат к исходной позиции, происходит ее оценка и указывается лучший, по мнению
машины, ход[7].
Роль человека заключается в том, чтобы,
оценивания позиции, как можно точнее задать целевые функции. Эти функции имеют
две составляющие - материальную и позиционную. С первой все ясно - материальный
перевес (в фигурах и пешках) является, как правило, весьма серьезным аргументом
для оценки позиции как лучшей. Кроме того, чем меньше материала на доске у
обеих сторон, тем точнее оценка.
А вот с позиционной составляющей все гораздо
сложнее: здесь учитывается много факторов, например, особенности расположения
отдельных фигур и пешек, пространство на доске, время для перегруппировки сил и
др. Умение правильно оценить роль всех факторов в определенной позиции всегда
считалось одним из признаков мастерства шахматистов-людей.
Слабость игры компьютеров заключалась именно в
злоупотреблении материалом и невозможности осуществить «абсолютный перебор»
вариантов. В шахматных книгах 70-80-х годов можно встретить немалое количество
образцово-показательных примеров игры людей с машинами, когда мастер или
гроссмейстер выигрывал партию с помощью красивых жертв фигур и пешек. Секрет
уже понятен: для человеческого интеллекта, в отличие от искусственного, было
очевидным доминирование позиционных факторов над материальными именно в те
моменты, когда осуществлялись жертвы материала[20].
Шли годы, с ростом быстродействия ЭВМ
увеличивалась глубина расчета, и одновременно совершенствовались алгоритмы,
улучшающие составление функций оценки позиций. И во второй половине 90-х годов
компьютеры уже стали успешно соперничать с гроссмейстерами экстра-класса.
Эпохальное для «шахматных кибернетиков» событие произошло в мае 1997 года.
Созданный корпорацией IBM компьютер Deep Blue в матче из 6 партий победил
самого Гарри Каспарова. Компьютер был оснащен специальным шахматным чипом,
причем машина просматривала около 200 млн. позиций в секунду. Корпорация IBM
для своего проекта привлекла многих гроссмейстеров, использовались последние
достижения шахматной теории для создания как можно более совершенных
алгоритмов. И вот, как уже отмечалось, в 90-е годы шахматные программы для
настольных ПК стали теснить специализированные компьютеры.
С каждым месяцем сила шахматных программ и
мощность компьютеров неумолимо увеличивается, опережая даже самые смелые
предположения оптимистов. Еще лет 12-15 назад рассуждения на тему «Когда машина
сможет обыгрывать гроссмейстера?» в основном сводились к вопросу «А способна ли
она это сделать в принципе?». И если ответ «Сможет» все же удавалось получить,
то время оценивалось в промежутке 15-25 лет.
Действительность же опровергла и эти прогнозы.
Все случилось гораздо быстрее! Уже в середине 90-х обнаружилось, что синтез
«игровая программа + компьютер» способен состязаться с гроссмейстером[8].
Целью работы является разработка и реализация
программного модуля искусственного интеллекта для игры шахматы, что в себя
включает:
. исследование существующих игровых алгоритмов
применимых для игры шахматы
. разработка алгоритма поведение компьютерного
оппонента
. определение параметров алгоритма поведение
компьютерного оппонента
. реализация программного обеспечения, что
включает в себя реализацию игрового алгоритма и разработка графического
интерфейса
. сравнение разработанного программного
обеспечения с существующими аналогами.
1. История развития шахматных
программ
В 1951 году Алан Тьюринг написал алгоритм, при
помощи которого машина могла бы играть в шахматы[11]. Только в то время в роли
машины выступал сам изобретатель. В том же 1951 г . математик Клод Шеннон пишет
свою первую статью о программировании шахмат. Он описывал две стратегии поиска
лучшего хода, обе основываются на эвристической функции оценки конечных точек:
• тип А - перебор всех возможных ходов на
фиксированную глубину, с вызовом в конце оценочной функции (т.к. невозможно
осуществить перебор до конца)
• тип В - выполняет только выборочные расширение
определенных строк, используя накопленные шахматные знания, чтобы подрезать
неинтересные ветви
Первый компьютер был спроектирован фон Нейманом
для ведения сложных расчетов при создании ядерного оружия. В 1950 году появился
первый образец, способный производить 10000 операций в секунду. Одним из первых
экспериментов с аппаратом стало написание шахматной программы, правда, шахматы
были нестандартные - на доске 6*6 без слонов.
Через несколько лет этот компьютер
("MANIAC") сыграл с людьми: сильный шахматист одержал уверенную
победу, а новичок проиграл за 23 хода.
В 1957 году на IBM704 (42 кГц, 7 Кбайт -память)
был реализован тип В программы на полной доске, с участием всех фигур. Машина
считала 4 полухода за 8 минут. Уровень игры - любительский[15].
В 1962 году Ньюэл, Саймон и Шоу открывают
алгоритм, получивший название альфа-бета (alpha-beta), он давал результат не
хуже, чем полный перебор, не исследуя все варианты. В нем не требовались
никаких специальных шахматных знаний, и он мог быть применен для решения любой
переборной задачи. Суть алгоритма в том, что в каждой строке игры, для белых и
черных отслеживаются их максимальные результаты, и если в некоторой точке
черные уже получили результат, сравнявшийся с максимумом белых, достигнутым до
этого, то дальше передирать нет смысла. Когда перебор вернется в точку, где был
достигнут максимум белых, результат, все равно, будет отвергнут.В основе всех
современных шахматных программ лежит одна из усовершенствованных версий данного
алгоритма[22].
Примерно до 1973 года все шахматные программы
были типа В. Они главным образом основывались на генераторах правдоподобных
перемещений, отсекая статической оценкой малоправдоподобные. С появлением более
мощных процессоров программисты стали переключаться на тип А. Первыми были
Teach и Chess4, это были программы «грубой силы», как только они достигали
глубины 5 полуходов средней стадии игры, они начинали побеждать в соревнованиях
с программами типа В.
В 1975 году Роберт Хьят начинает разрабатывать
CrayBlitz, который долгое время был самой быстрой шахматной программой и в
период с 1983 по 1989 гг . - мировым чемпионам среди шахматных программ. Он
искал примерно 40-50 тыс. позиций в секунду (в 1983 году), что для своего
времени было большим достижением[17].
В 1977 году Томпсон и Кондон из лаборатории Bell
создают первый специализированный шахматный комрьютер. Основная идея была в
реализации некоторых частей шахматной программы (генератора ходов, функции
оценки позиции, детектора шахов и пр.) на аппаратном уровне, что избавляло от
программных задержек в каждой позиции не дожидаясь увеличения мощности
процессоров. Лучшие компьютеры того времени могли исследовать до 5 тысяч
позиций в секунду, а машина Кена Томпсона, которую назвали Belle, обрабатывала
180 тысяч строк в секунду. Belle мог продумывать позиции на 8-9 полуходов
вперед, что ставило его на уровень мастера. Он побеждал на многих компьютерных
шахматных турнирах. Но несмотря на то, что специализированное железо на порядок
быстрее, чем обычная машина, программа CrayBlitz на сверхсовременной тогда
машине все равно играла лучше[17].
В 90-х года Ричард Лэнг , пишущий исключительно
на ассемблере, сделал очень сильную программу выборочного поиска Genius. До сих
пор эта программа стабильно держит 5-6 место на мировых компьютерных шахматных
чемпионатах. Так же в 90-ы годы стали сильно развиваться шахматные алгоритмы,
появилась эвристика пустого хода (NullMove), выборочное отсечение пограничных
ветвей дерева перебора[17].
Отдельно стоит рассмотреть самую известную шахматную
программу, шахматный супер компьютер - Deep Blue. В 1987 году Deep Blue
начиналась как студенческая разработка - интересно было группе способных
студентов попробовать свои силы, да и тема для диплома отличная. Прогресс
технологии позволил сделать первую же версию процессоров (названную ChipTest)
очень быстрыми. Последовала следующая, усовершенствованная версия, названная
Deep Thought. В этот момент группу заметил маркетинговый департамент фирмы IBM
и обратился к ней с предложением, от которого невозможно было отказаться.
Результатом стали Deep Blue и Deep Blue II. Таким образом, Deep Blue II - это
результат более чем 10 лет работы очень способной группы, в которой были как
программисты/железячники, так и сильные гроссмейстеры . Финансировалась вся работа
фирмой IBM, таким образом у группы были ресурсы, которые и не снились
академическим организациям. Deep Blue II сделана на основе мощного сервера
RS/6000 фирмы IBM. В сервере имеется 31 обычных процессора; один объявлен
главным, ему подчиняются 30 остальных. К каждому «рабочему» процессору
подключено 16 специализированных шахматных процессора, таким образом всего
имеется 480 шахматных процессоров. Весь комплекс обрабатывал более миллиарда
позиций в секунду[21].
мая 1997 года Deep Blue II одержал победу над
чемпионом мира по шахматам Гарри Каспаровым в матче из 6 партий. После матча с
чемпионом, Deep Blue был разобран.
Как видно, начиная с самых первых, и заканчивая
самыми современными программами, шахматные программы строились на основе
перебора возможных ходов, но были и попытки построить более
"интеллектуальные" алгоритмы, отличные от переборного. Многие
известные шахматисты пытались разработать такие алгоритмы, но результаты не
удовлетворяли требованиям. К примеру Ботвинник М.М., будучи чемпионом мира и автором
многочисленных работ по теории шахмат, более 20 лет занимался созданием
шахматной программы, но программа так никогда и не заиграла[5].
Все переборные алгоритмы для поиска наилучшего
хода строият дерево игры и по нему ищут лучший ход.
2. Общие понятия теории игр
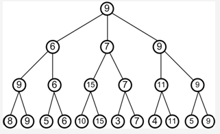
.1 Дерево возможных позиций
Пусть задано конечное ориентированное дерево G,
множество В его вершин составлено из двух непересекающихся подмножеств B0 и B1
, а любой вершине p
B , которая не
является началом никакого звена этого дерева, поставлено в соответствие
действительное число Oe(p) . Это определяет игру двух противников с полной
информацией. Вершины ориентированного дерева G, принадлежащие подмножеству B0 ,
называются позициями с ходом белых, а принадлежащие подмножеству B1 - позициями
с ходом черных; звенья этого дерева называются ходами белых или черных в
зависимости от того, какому из подмножеств B0 или B1 принадлежит их начало.
Если позиции p
B поставлено в соответствие
число Oe(p) , она называется заключительной, а Oe(p) называется статической
оценкой этой позиции.
Ориентированное дерево G называется деревом
игры.
Согласно определению для любой позиции p
B
существует единственный путь L{p0 → p1, p1 → p2 , ..., pk → p
} с началом в корне p0 ориентированного дерева Г и концом в рассматриваемой
позиции ,такой путь называется партией, приводящей к позиции p .
Корень p0 дерева игры G является выделенной
позицией. Это - позиция, предложенная программе, и задача состоит в том, чтобы
найти в ней лучший ход. Для этого достаточно определить Oep0 и Oepi для всех
позиций, которые получаются из p0 за один ход. Определения оценки начальной
позиции p0 , выполняется схемой полного перебора, а в теории игр этот алгоритм
называется алгоритмом negamax.
Сложность игрового дерева вычисляется по
формуле: w^d, где w-среднее кол-во возможных ходов, а d-глубина дерева.
Рисунок 1 - Дерево возможных позиций
2.2 Принцип минимакса
Данный алгоритм осуществляется с помощью поиска
в глубину. То есть для каждой не пройденной вершины необходимо найти все не
пройденные смежные вершины и повторить поиск для них. Мы откатываемся на
вершину последней глубины и рассчитываем очки выигрыша относительно первого
игрока. Затем от родительского ему узла переходим на следующий дочерний узел
(если есть) и рассчитываем там очки выигрыша. Если количество дочерних узлов
закончилось, то ищем минимум очков выигрыша (если уровень родительского узла
нечетный) либо максимум (если четный). Родительский узел обладает полученным
очком выигрыша. Делаем аналогичный поиск, но учитывая уже, что родительский
узел уже дочерний[9].
В листьях дерева расчет очков происходит
относительно первого игрока, т.е. считается, что первый игрок стремится
максимизировать свой выигрыш, а второй игрок - минимизировать выигрыш первого
игрока. Первый игрок выигрывает в том случае, если количество очков на вершине
дерева уровня больше нуля.
Рисунок 2 - Поиск в дереве алгоритмом минимакс
В результате, процесс, используемый программой,
соответствует чередованию решений (компьютер / человек), на каждом ходе
компьютер выбирает максимальную оценку. Решение, возвращающееся в корень
дерева, несомненно оказывается лучшим выбором, при предположении, что противник
в каждом случае также делает самые сильные ходы. Статическое оценивание
выполняется только в узлах последнего уровня (листья дерева) для позиции
компьютера.
Этот алгоритм осуществляет полный перебор всех
вариантов. Число рассмотренных позиций будет оцениваться как W в степени D, где
W - примерное количество ходов в одной позиции, D - глубина просчета. Для
шахмат W примерно равно 40, это значит, что считая на глубину 4, мы должны перебрать
40^4 = 2560 тыс. позиций, а для глубины 5 - 10240 тыс. позиций[21].
Дерево перебора растет экспоненциально. На
сегодняшний день на самых мощных процессорах при самом оптимальном коде
возможно считать на глубину 6 в реально оцениваемый промежуток времени. В этом
заключается основная проблема разработки алгоритмов игры шахматы и все
разработки направлены на сокращение рассматриваемых комбинаций.
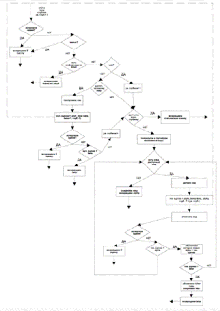
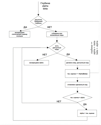
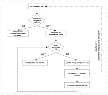
На рисунке 3 представлена блок-схема алгоритма
минимакс по выбору лучшего хода, представленный алгоритм возвращает лучший ход
по оценке, полученной при более глубоком анализе. Блок-схема алгоритма по
поиску оценки в глубину представлена на рисунке 4.
Рисунок 3 - Блок-схема по выбору лучшего хода
Рисунок 4 - Блок-схема по поиску оценки в
глубину
При вызове алгоритма поиска оценки в глубину с
очень большой требуемой глубиной, получим оценку при полном переборе всех
возможных ходов.
2.3 Метод отрицательного максимума
(NegaMax)
В данном алгоритме статическая оценка позиции
для одной из сторон, равно статической оценка другой стороны с обратным знаком.
Рисунок 5 - Метод отрицательного максимума
Далее, для удобства восприятия, деревья будут
рисоваться без учета NegaMax.
2.4 Статическая оценка позиции и
основные требования к оценочной функции
Статическая оценка позиции - это способ
объективного, количественного выражения того субъективного ощущения, которое
возникает у человека при взгляде на позицию, без анализа возможных путей
развития игры. В программировании игр, статическая оценка позиции называется
функцией качества позиции.
Если нахождение лучшего хода с помощью дерева
игры может с одинаковым успехом применяться для всех игр, то статическая оценка
позиции - часть, специализированная под определенную игру. Её специализация
определяет стиль игры искусственного игрока, факторы, заложенные в оценочную
функцию, определяют цель перебора[14].
Сопоставление числа с позицией дает возможность
различать машине плохие и хорошие комбинации. Способность отличать хорошие
комбинации от плохих, определяет силу виртуального игрока. В играх двух лиц
оценка производится со стороны одного из игроков. Если оценочная функция
возвращает хорошую оценку для одного игрока, она должна возвращать плохую для
его противника. Это правило является критерием применимости любой функции
оценки в алгоритмах, реализующих искусственный интеллект.
Основное требование к оценочной функции - её
симметричность по отношению к игрокам, т.е. должно выполняться условие - то,
что хорошо для одного игрока, плохо для другого. Хорошая оценочная функция
должна учитывать базовые принципы стратегии игры и отвечать следующим
характеристикам:
• материальная - вычисляется непосредственно как
разность количества фигур игроков, возможно добавление весовых коэффициентов
для каждой конкретной фигуры
• развитость позиции - показывает количество
возможных ходов игрока. Чем лучше развита позиция, тем больше возможных
стратегий имеет игрок. По этой причине необходимо контролировать и уменьшать её
состояние у противника
• отслеживание конца игры - в случаи выигрыша
(взятие короля соперника), должна давать максимальную оценку, обычно +
бесконечность, в случаи проигрыша (потери короля), должна возвращать
минимальную оценку, обычно - бесконечность
Для игры шахматы, надо учитывать изменение
оценки позиции, в зависимости от стадии партии.
Классическая оценочная функция представляет
собой функцию от некоторых вышеперечисленных характеристик игровой позиции, то
есть оценочная функция является суммарным результатом оценки позиции с
различных точек зрения.
Оценочная функция для всех игр различна, так как
она отражает специфику игры. Характеристики оценочной функции выбираются
экспериментально.
Существенное значение имеет важность выбранной
характеристики. Важность определяется путем домножения выбранной характеристики
на соответствующий, коэффициент. Этот коэффициент должен иметь статистическое
обоснование.
Следовательно, оценочную функцию можно
представить в следующем виде:
(p) - оценочная функция по позиции р,
- коэффициент
важности для i-ой характеристики,
- i-ая характеристика
позиции p[22].
2.5 Постановка задачи
В ходе выполнения дипломной работы необходимо
исследовать существующие методы и алгоритмы для компьютерной реализации игры
шахматы, определить их основные преимущества и недостатки для того, чтобы,
основываясь на полученных знаниях, выбрать алгоритм, обеспечивающий наилучшую
работу данной системы.
По итогам дипломной работы необходимо:
ü реализовать исследуемые алгоритмы на
языке программирования С#
ü реализовать их различные
модификации, используя дополнительные модули
ü провести численные эксперименты,
позволяющие оценить качество разработанных моделей, сравнить реализованные
модификации, с целью выбора наилучшей
ü разработать удобный и интуитивно
понятный интерфейс
3.Исследуемые алгоритмы и дополнения
.1 Альфа-бета отсечение
Альфа-бета отсечение (англ. Alpha-beta pruning)
- это алгоритм поиска, стремящийся сократить количество узлов, оцениваемых в
дереве поиска алгоритмом минимакс. Основная идея состоит в следующем: если на
один из ваших ходов оппонент имеет неблагоприятный для вас ответ, то
бессмысленно анализировать другие его возможные ответы на этот ваш ход, потому
что даже если среди них и найдутся более благоприятные для вас, противник их не
выберет. Альфа-бета отсечение является оптимизацией, так как результаты работы
оптимизируемого алгоритма не изменяются.
Рисунок 6 - Алгоритм альфа-бета отсечения
Преимущество альфа-бета отсечения фактически
заключается в том, что некоторые из ветвей подуровней дерева поиска могут быть
исключены после того, как хотя бы одна из ветвей уровня рассмотрена полностью.
Так как отсечения происходят на каждом уровне вложенности (кроме последнего),
эффект может быть весьма значительным. На эффективность метода существенно
влияет предварительная сортировка вариантов (без перебора или с перебором на
меньшую глубину) - при сортировке чем больше в начале рассмотрено «хороших»
вариантов, тем больше «плохих» ветвей может быть отсечено без исчерпывающего
анализа. минимаксный поиск осуществляется в глубину, поэтому в любой момент
времени достаточно рассматривать узлы вдоль единственного пути в дереве.
Ключевая идея альфа - бета отсечения состоит в
том, чтобы найти ход не обязательно лучший, но "достаточно хороший"
для того, чтобы принять правильное решение.
На вход этого алгоритма подаются параметры alpha
и beta, их называют окном перебора. Эти параметры отвечают за границы отсечения
на первом уровне, при углублении в дерево игры, эти параметры изменяются.
Алгоритм alpha-beta с параметрами alpha = + бесконечность и beta = -
бесконечность ( перебор с полным окном ) дает результат точно такой же, как и
алгоритм negamax, т.е полный перебор[18]. На рисунке 7 представлена блок-схема
алгоритма alpha-beta по подсчету оценки позиции в глубину.
Рисунок 7 - Блок-схема alpha-beta по поиску
оценки в глубину
3.1.1 Пример стандартного отсечения
Рисунок 8 - Пример стандартного отсечения
Рассмотрим пример стандартного альфа бета
отсечения. В позиции А ход выбираем мы, следовательно выберем наибольшее
значение из позиций В и С. Значение В уже посчитано - это 10. При расчете
позиции С выяснилось, что один из узлов имеет значение 5. В позиции С ход будет
делать наш соперник, а значит выберет наименьшее значение. Из этого следует что
значение позиции С будет от 5 и ниже, следовательно мы всегда выберем
В-вариант. Поэтому расчет остальных узлов С мы не проводим.
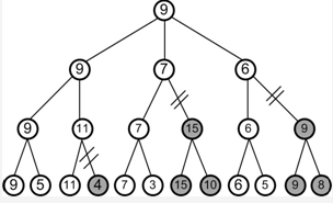
3.1.2 Пример углубленного отсечения
Рисунок 9 - Пример углубленного отсечения
Рассмотрим пример глубокого отсечения. В позиции
А мы будем выбирать между ходами в позиции В и С. Значение В=15. Мы начинаем
расчет С. В позиции Е один из узлов дал значение 5. В позиции Е выбор хода
принадлежит сопернику, а значит итоговое значение Е будет от 5 и ниже. Если
значение С окажется равным Е, то мы выберем вариант В, так как он более
привлекательный. Следовательно нам не обязательно знать точное значение позиции
Е, поэтому все остальные ветви выходящие из него обрезаются.
3.2 Итерационное погружение (Iterated
Deepening)
Смысл веера перебора или итерационного
углубления заключается в повторяющемся вызове процедуры перебора на
фиксированную глубину с увеличением глубины, пока установленный лимит времени
не превышен или максимальна глубина поиска не достигнута. Преимущество этого
метода состоит в том, что вы не должны выбирать глубину поиска заранее; кроме
этого вы можете всегда использовать результат последнего законченного поиска.
Значения, возвращенные от каждого поиска могут использоваться, чтобы
корректировать окно стремления следующего поиска[10].
В общем случае, альфа-бета отсечение вызывается
из вершины дерева на интервале (-∞;+∞). Однако используя
итерационное погружение мы можем его поменять.
Предположим что Х - значение оптимального хода
найденное на предидущей итерации, а числом Epsilon обозначим предполагаемую
разницу в результатах между поиском на глубину D-1 и глубину D. Далее мы просто
вызываем альфа-бета отсечение из вершины дерева с предполагаемым интервалом: alphabeta(D,
x-epsilon,
x+epsilon).
Далее могут произойти два случая:
. Значение вернется в интервале (x-epsilon,
x+epsilon)
- это корректное значение, мы можем его использовать.
. Значение вернется вне интервала (x-epsilon,
x+epsilon)
необходимо повторить вычисление с измененным интервалом.
Даже если допустить, что метод альфа-бета
отсечений не даст никакого выигрыша, общее увеличение времени анализа на самом
деле окажется относительно небольшим. Действительно если предположить, что
среднее число вариантов на каждом уровне равно D, а количество анализируемых
уровней составляет p, то итеративный поиск до первого уровня, затем до второго
и т.д. до уровня p, эквивалентен (без альфа-бета отсечений) просмотру D +
+
...+
позиций[20].
Эта сумма равна
,
тогда как количество позиций, просматриваемых при обычном анализе, равно
.
Соотношение между этими двумя числами при больших p примерно равно
и,
следовательно, близко к 1 в случаях, когда D достаточно велико
Также при использование итеративного поиска
можно ввести контроль времени, что позволит компьютеру в любой момент
предложить удовлетворительное решение. Таким образом, если время на размышление
ограничено 5 секундами, он рассмотрит все позиции до уровня 2, например, за
0.001 секунду, до уровня 3 - за 0.01 секунду, до уровня 4 - за 1 секунду, а
затем, после начала анализа на уровне 5 будет вынужден прерваться из-за
нехватки времени. Однако при этом у компьютера уже будет достаточно хорошее
решение, найденное на уровне 4.
В результате компьютер способен дать ответ в
указанное время (например, сделать 50 ходов за 2 часа). Также очевидно, что
программа, поддерживающая подобный метод, будет играть с разной силой на разных
компьютерах[20].
Несмотря на то, что некоторые ветки дерева
придется проверять несколько раз этот метод дает достаточное количество
отсечений.
3.3 Сортировка ходов
На результаты альфа-бета отсечения очень сильно
влияет в каком порядке проверяются ходы. Рассмотрим это на примерах:
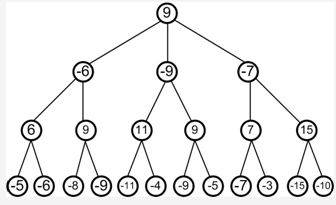
В первом случае проведем расчет рассортировав
ходы «от худшего к лучшему»
Рисунок 10 - Альфа-бета отсечение с ходами «от
худшего к лучшему»
Как видно из примера, не было отсечено ни одно
ветви дерева.
Теперь отсортируем ходы «от лучшего к худшему»
Рисунок 11 - альфа-бета отсечение с ходами «от
лучшего к худшему»
При оптимальных обстоятельствах перебор с
альфа-бета отсечением должен просмотреть W^((D+1)/2) + W^(D/2) - 1 позицию. Это
намного меньше чем минимакс.
Для повышения эффективности альфа-бета
отсечения, необходимо задуматься над тем, какие ходы надо исследовать в первую
очередь. Для этих целей используется так называемая эвристика убийцы.
Идея состоит в том, что если ход был хорошим в
одной части дерева, то, если он возможен, его стоит попробовать проверить и в
других (на одинаковой глубине). Для этого вводится массив куда заносятся
несколько лучших ходов для каждой глубины, если в позиции для текущей глубины
есть ходы из этой таблицы - они проверяются первыми.
Для остальных ходов алгоритм отдает предпочтение
ходам с шахами и взятиями.
3.4 Нега-Скаут (NegaScout)
- надстройка над альфа бетой. Это направленный
алгоритм поиска для вычисления минимаксного значения узла.- самый популярный на
сегодня алгоритм грубого усилия. Он чрезвычайно прост и дает некоторое (до 50%)
ускорение, не внося никакой дополнительной погрешности в вычисление. Он очень
хорошо сочетается с современными атрибутами шахматных программ - хеш-таблицами.
У этого алгоритма есть преимущество в том, что
он никогда не будет исследовать узлы которые могут быть отсечены альфа-бетой,
однако некоторые ветки могут быть рассмотрены несколько раз[14].
Алгоритм NegaScout проверяет первый узел с
полным окном (Alpha,Beta), считая этот вариант наилучшим. Следующие узлы он
пытается отсечь перебором с нулевым окном, т.е. окном (Alpha , Alpha+1). Если
результат счета улучшает альфа, то это означает что 1 узел не был лучшим, а
этот узел нужно проверить с полным окном, однако вместо Alpha мы может взять
полученное значение (Value,Beta). Код этого
метода
приведен
ниже:
public int NegaScout(Cell[,]
CopyBoard, int Depth, int FinalDepth, int Alpha, int Beta, int PossibleMoves,
bool IsMy)
{Value = 0, MaxValue = -1000, leight
= 0;[,] Board = new Cell[8, 8];[,] Moves = new Point[50, 10];[] Move = new
Point[10];(Board, CopyBoard);(Depth == 2)
{(Moves, ref leight, Board, true,
true);= leight;= 0;(Moves, ref leight, Board, false, true);+= leight;= 0;
}((Depth == FinalDepth) ||
GameIsOver(Board, IsMy))
{(IsMy)Eval(Board, PossibleMoves);-1
* Eval(Board, PossibleMoves);
{(Move, Moves, i);(Board, Move);= -1
* NegaScout(Board, Depth + 1, FinalDepth, -1*b, -1 * a, PossibleMoves,
!IsMy);(Value>a && Value<Beta && i>0 &&
(Depth<FinalDepth-1))= -1 * NegaScout(Board, Depth + 1, FinalDepth, -1 *
Beta, -1 * Value, PossibleMoves, !IsMy);(Value > a)= Value;(a == Beta)a;= a
+ 1;(Board, CopyBoard);
}a;
}
Как видно из описания выше для
Нега-скаута перебор ходов является важной функцией. Если расположить все ходы
«от худшего к лучшему» то перебор может занять даже больше времени чем
минимакс.
.5 Хеш-таблицы
.5.1 Теория
В шахматах во время перебора получается не
дерево игры, а граф - очень часто после перестановки ходов мы получаем одну и
ту же позицию. Методика использования хеш таблиц заключается в хранении оценки
уже рассмотренных позиций. Для каждой позиции надо хранить её оценку (точнее,
оценку поддерева под этой позицией), глубину перебора, наилучший ход. Теперь,
начав разбирать позицию, надо взглянуть - а не встречали ли мы уже её? Если не
встречали, то поступаем как раньше. Если встречали, то смотрим, на какую
глубину мы её раньше разбирали. Если на такую же, как нам надо сейчас, или
более глубокую, то можно воспользоваться старой оценкой и сэкономить время.
Если же на меньшую, то мы всё равно можем воспользоваться частью информации, а
именно наилучшим ходом[20].
Лучший ход для глубины N может оказаться лучшим
и для глубины N+1. То есть, кроме своего изначального предназначения, хэш
таблица оказывается полезна и для упорядочения ходов. Тут ещё неожиданно
помогает итеративное углубление - когда мы начинаем следующую итерацию, хэш
таблица оказывается заполнена информацией от предыдущей, и до какого-то момента
(до глубины 1) все позиции просто есть в ней, с наилучшим ходом на глубину N-1.
Программа, использующая итеративное углубление и
хэш-таблицы, часто выполняет все итерации от 1 до N в несколько раз быстрее,
чем если бы она сразу начала итерацию N, т.к. с вероятностью 75% она всегда
первым выбирает наилучший ход, а с вероятностью ~90% наилучший ход оказывается
в числе первых трёх рассмотренных.
3.5.2 Реализация
Хеширование является одним из самых мощных
способов повышения производительности компьютера. Использование хеш таблиц
является основным инструментом в программирование шахматных игр.
Хеш таблица - представляет из себя большую
индексированную таблицу, в ячейках которых храниться следующая информация:
· 2 хеш индекса
· глубина просчета для этого хода
· ход
· оценка этого хода
Выбор алгоритма подсчета хеш индекса хода -
является важнейшим моментом, при использовании алгоритмов хеширования. При
выборе алгоритма расчета хеш индекса надо учитывать 2 важнейших момента:
индекс должен наиболее отражать уникальную
информации о ходе, чтобы максимально сократить количество коллизий
хеш индекс должен быть простым для подсчета
Сложный алгоритм, дает наилучшие показатели
количества коллизий, но они сложно для просчета, а следовательно отнимают много
процессорного времени. Необходимо построить алгоритм, простой для подсчета, но
имеющий минимально число коллизий.
Для подсчета индекса, была выбрана операции с
некоторыми, случайно сгенерированными масками.
Изначально хеш маски заполняются случайными
числами. Для каждой позиции рассчитывается 2 хеш индекса, первый используется
для поиска позиции в хеш таблице, второй для проверки коллизий.
Перед любым использование информации из хеш
таблицы, проверятся совпадение вторых хеш индексов, если они не совпадают, то
произошла коллизия, и информация игнорируется.
Обновление информации о позиции следует
проводить только в том случае, если текущая глубина просчета больше той, что
уже храним в хеш таблице.
Информации из хеша, возможно доверять только в
том случае, если глубина в хеше, больше текущей глубины просчета.
3.6 Использование библиотек дебютов
Алгоритм использования библиотек дебютов
заключается в использовании заранее просчитанных баз данных с дебютами партий,
так как в начале партии наибольшее количество возможных ходов имеющих
одинаковые оценки.
3.7 Оценка позиции
При разработке алгоритма статической оценки
позиции ( функции качества ) существует неопределенность выбора между качеством
и скоростью работы. Качественные оценочные функции, основанные на
статистической базе, работают медленно, но дают очень точные оценки, некоторые
даже без применения перебора, проявляют задатки интеллекта.
Гораздо быстрее работают простые функции,
учитывающие простейшие принципы игры, они не дают точной оценки, но позволяют
проводить глубокий поиск. Таким образом, точная, но медленная оценка, может
уступить глупой, но быстрой.
Качество оценки определяется объемом знаний об
игре, на основе которых позиции сопоставляется число. Добротность оценки прямо
пропорциональна скорости работы и объему знаний. Как показывает 40-летняя
практика создания программ с искусственным интеллектом, объем знаний оценочной
функции обратно пропорционален её скорости[7].
Графически эта зависимость изображена на рисунке
в виде семейства гипербол.
Рисунок 12 - Пример углубленного отсечения
При разработке оценочной функции для шахмат,
следует учитывать, что в шахматах оценки всех параметров зависят от стадии
игры.
Шахматны принято разделять на этапа: дебют -
открытие партии, миттельшпиль - середина игры, эндшпиль - заключительная
стадия. Для алгоритма решено разделить партии на 3 этапа по количеству фигур,
оставшихся на доске у компьютерного игрока. Изначально на доске по 16 фигур у
игроков. В таблице представлена зависимость этапа игры от количества оставшихся
фигур:
Таблица 1 - Этапы игры
|
Этап
игры
|
Название
|
Количество
фигур
|
|
Открытие
партии
|
Дебют
|
[12,16]
|
|
Середина
игры
|
Миттельшпиль
|
[6,11]
|
|
Заключительная
стадия
|
Эндшпиль
|
[0,5]
|
3.7.1 Материальная оценка
Материальный перевес одного из игроков считается
важнейшим параметром в шахматной теории, следовательно материальная оценка
вносит наибольшее влияние на общую оценку позиции. Материальная оценка
считается как сумма весовых коэффициентов всех фигур на доске. Король не
включается в материальную оценку, так как в случае потери короля, игрок
автоматически проигрывает. Оценка весов фигур, является основной задачей при
построении оценочной функции. Для определения весов фигур, было решено
воспользоваться самообучаемым алгоритмом, основанном на генетическом алгоритме.
Веса фигур не зависят от этапа игры. Генетический алгоритм - это эвристический
алгоритм поиска, используемый для решения задач оптимизации и моделирования
путём случайного подбора, комбинирования и вариации искомых параметров с
использованием механизмов, напоминающих биологическую эволюцию, впервые
предложены Холландом (1975)[4].
3.7.2 Описание работы генетического
алгоритма
Исходная задача кодируется таким образом, чтобы
её решение могло быть представлено в виде вектора («хромосома»). Случайным
образом создаётся некоторое количество начальных векторов («начальная
популяция»). Они оцениваются с использованием «функции приспособленности», в
результате чего каждому вектору присваивается определённое значение («приспособленность»),
которое определяет вероятность выживания организма, представленного данным
вектором.
После этого с использованием полученных значений
приспособленности выбираются вектора (селекция), допущенные к «скрещиванию». К
этим векторам применяются «генетические операторы» (обычно «скрещивание» и
«мутация»), создавая таким образом следующее «поколение». Особи следующего
поколения также оцениваются, затем производится селекция, применяются
генетические операторы и т. д. [1]
Так моделируется «эволюционный процесс»,
продолжающийся несколько жизненных циклов (поколений), пока не будет выполнен
критерий остановки алгоритма. Таким критерием может быть:
нахождение оптимального решения;
исчерпание числа поколений, отпущенных на
эволюцию;
исчерпание времени, отпущенного на эволюцию [2].
Генетические алгоритмы служат, главным образом,
для поиска решений в очень больших, сложных пространствах поиска.
Таким образом, можно работу генетического
алгоритма можно представить на следующей схеме:
Рисунок 13 - Пример углубленного отсечения
.7.3 Этапы работы генетического
алгоритма
Создание начальной популяции - случайным образом
создается начальная популяция; даже если она окажется совершенно
неконкурентоспособной, генетический алгоритм все равно достаточно быстро
переведет ее в жизнеспособную популяцию. Таким образом, на первом шаге можно
особенно не стараться сделать слишком уж приспособленных особей, достаточно,
чтобы они соответствовали формату особей популяции[4].
Отбор (селекция) - из всей популяции выбирается
определенная доля, которая останется «в живых» на этом этапе эволюции.
Скрещивание (размножение) - для того, чтобы произвести потомка, нужны несколько
родителей; обычно, конечно, нужны ровно два. Размножение в разных алгоритмах
определяется по-разному - оно, конечно, зависит от представления данных.
Главное требование к размножению - чтобы потомок или потомки имели возможность
унаследовать черты обоих родителей, «смешав» их каким-либо достаточно разумным
способом[3].
Мутации - стохастическое изменение части особей
(хромосом).
3.7.4 Определение весов фигур с
помощью генетического алгоритма
В состав хромосомы генетического алгоритма
входят веса шахматных фигур, за исключением короля.
Для задания начальной популяции значения
хромосом задаются случайным образом в интервале [100; 1000], кроме весов пешки
и ферзя, значения их весов фиксируются, пешка - 100, ферзь - 1000.
Для проведения отбора используется турнирный
отбор. Играют случайные 2 хромосомы между собой, до четырех побед, ходят
первыми по очереди. Победитель дуэли остается, проигравший удаляется из
популяции[2].
Берется случайным образом 2 родителя, выбирается
случайно число, по которой хромосома разделится, схема показана на рисунке №14.
В результате у каждого потомка будут черты как от первого так и от второго
родителя.
Рисунок 14 - Пример углубленного отсечения
Мутации выполняется следующим образом:
выбираются с некоторой вероятностью хромосомы, и у них, каждый «ген» меняется
на случайное число в диапазоне [-50; 50], кроме значения статических оценок
ферзя и пешки[1].
Для финальных значений полученные веса делятся
на 100.
3.7.5 Суммарная оценка
При оценке позиции обращается внимание на 8
составляющих:
. Материальные силы соперников
. Количество полей под боем
. Занятие ключевых полей
. Проходные пешки
. Сдвоенные пешки
. Рокировка
. Продвижение пешки
. Пешечные цепи [*1]
Количество полей под боем рассчитывается на глубине
дерева 2, ввиду большых производительных затрат. За каждое поле которое бьет
фигура компьютера к оценке позиции прибавляется 1 очко, за поля, которые бьются
фигурами игрока, снимается по очку. Полученное значение передается в низ дерева
как параметр. Так же на глубине 2 производится рассчет баллов за пешечные цепи,
проходные и сдвоенные пешки. За наличие соприкающихся слева или справа пешек
сторона получает по 1 баллу. Пешка считается проходной, если на ее вертикали, а
так же на соседних с ней, нету пешек соперника которые могут помешать ей пройти
до конца. Сдвоенные пешки - 2 пешки одного цвета стоящих на одной
вертикали[11]. За наличие сдвоенных пешек со стороны снимается 4 очка, за
наличие каждой проходной пешки прибавляется 5 очков. В шахматах есть ключевые
поля:
Рисунок 15 - Ключевые поля
За занятие каждого из них даются дополнительные
4 очка.
Т.к. после совершения рокировки король находится
в очень устойчивом положении, за совершенную рокировку сторона получает 3 очка.
Чем ближе пешка к последней для нее горизонтали,
тем она ближе к превращению. За каждую пройденную вперед клетку к ценности
пешки прибавляется 1.
После рассчета количества очков для обоих сторон
получается итоговая оценка позиции, путем вычитания из очков компьютерного
оппонента очков игрока.
4. Разработка программы
.1 Требования к шахматному алгоритму
Во время разработке модели программного модуля
для игры в шахматы, следует учитывать следующие параметры:
• шахматные алгоритмы очень требовательны к
производительности, и сила игры программы напрямую зависит от
производительности программы
• модули программного обеспечения должны быть
легкими в разработке и тестировании
• пользовательский интерфейс должен быть легким,
легко настраиваемым и масштабируемым
4.2 Виды шахматных алгоритмов
Большую часть современных программ можно разбить
на 3 категории:
• Первая категория Fast searchers - идея состоит
в том, что, упростив до предела оценочную функцию, и тщательно с оптимизировав
всю программу в целом (что обычно достигается путём написания программы на
ассемблере), можно довести количество позиций, рассматриваемых программой (nps
- nodes per second) до астрономического числа, например, до 150-200k nps на
P/200. То есть на каждую позицию программа тратит порядка одной-двух тысяч
машинных команд. В это число входит делание хода из предыдущей позиции в эту,
оценка позиции, генерация ходов из данной позиции, управляющая логика и т.д. На
собственно оценочную функцию остаются вообще крохи - порядка сотни команд.
Программы получаются безумно быстрыми и превосходно ведут себя в сложных
тактических позициях, а также отлично решают комбинационные задачи, но имеют
слабую позиционную игру
• Вторая категоря - knowledge-based программы.
Тут все силы брошены на написание сложной оценочной функции. Учитывается и
взаимодействие фигур друг с другом, и прикрытость короля, и контроль позиций, и
чуть ли не фаза луны. В терминах nps программа работает в 10-100 раз медленнее,
чем fast searches, но играет в хорошие позиционные шахматы. Точнее, хорошими
эти шахматы являются только тогда, когда на доске нет глубокой тактики, или же
контроль времени таков, что у программы есть достаточно времени, чтобы эту
тактику просчитать.
• Третья категория - гибрид между двумя первыми
категориями. Они работают в 2-5 раза медленнее быстрых программ и имеют уже
достаточно сложную оценочную функцию[25].
4.3 Контроль времени в шахматных
алгоритмах
Важнейшим параметром в построении алгоритма
искусственного интеллекта шахматного оппонента является контроль времени хода.
От контроля времени зависит сила игры шахматной программы. Перед началом
"обдумывания" хода компьютером, должно быть вычислено время,
доступное компьютеру.
При расчете времени доступного на ход, надо
исходить из двух параметров:
• алгоритм поиска лучшего хода строиться на
переборе всех возможных ходов на некоторую глубину, и, следовательно, напрямую
зависит от времени, затраченного на перебор. Чем больше времени используем, тем
сильнее компьютер играет
• время ожидание ответа компьютерного оппонента
не должно быть слишком большим. За основу можно взять международные правила
шахмат, в которых есть несколько видов партий: блиц - 15 минут на партия,
быстрые - 60 минут на партию, классические - больше 60 минут на партию.
Исходя из требуемых параметров, решено время
доступное для ходы перед началом каждого хода компьютера вычислять по следующей
формуле:где: time - время на ход; full_game_time - общее время партии;
avg_moves - среднее количество ходов игрока в партии; collect_time - дополнительно
накопленное время; Δ - небольшое
сокращение времени, требуемое на дополнительные расчеты. Параметры общего
времени партии и среднее количество ходов игрока в партии - два основных
внешних параметры, изменяя которые можно менять силу игры[27]. По статистике
шахматного портала TheChess.ru, среднее количество ходов игроков за партию
равно 30, по этому решено взять среднее количество ходов игрока в партии
равному 30. Таким образом, из вне задается общее время партии. При разработке
алгоритма поведения компьютерного оппонента (искусственного интеллекта) были
использованы следующие алгоритмы:
• алгоритм итеративного поиска, с контролем
времени
• алгоритм alpha-beta отсечения и Nega-Scout
• библиотеки дебютов
• хеш-таблицы
• для сортировке ходов использовались эвристики
убийцы и истории.
.4 Разработанная программа
В программе на языке программирования С# были
реализованы все вышеперечисленные алгоритмы и дополнения.
Скриншоты программы приведены ниже:
Рисунок 16- Выбор цвета
Рисунок 17 - Скриншот программы
Рисунок 18 - Скриншот программы
При наведении мышкой на фигуру своего цвета, она
подсвечивается белым цветом. При выборе фигуры для хода цвет ее поля становится
оранжевым и все клетки, на которые может сходить фигура, выделяются белым. При
наведении мышкой на такую клетку ее цвет тоже становится оранжевым.
Во время игры совершенные ходы выводятся в
табличке слева, так же игрок может сохранить историю в отдельный файл.
4.5 Базовый цикл поиска лучшего хода
Главной задачей базового цикла поиска лучшего
хода является нахождение и выполнение наилучшего хода компьютерного оппонента.
Цикл использует библиотеки дебюта и итеративный поиск с контролем времени. На
рисунке 12 представлен процесс поиска лучшего хода:
Рисунок 19 - Базовый цикл поиска лучшего хода
4.6 Поиск лучшего хода первого
уровня
Главной задачей работы алгоритма поиска лучшего
хода первого уровня (ответа противника) является нахождение наилучшего хода
оппонента на первом уровне. Алгоритм построен на алгоритма NegaScout,
использующий оценивание в глубину, для определения оценки текущего хода. На
рисунке 13 представлен процесс работы алгоритма:
Рисунок 20 - Поиск лучшего хода первого уровня
4.7 Нахождение глубинной оценки хода
Главной задачей нахождения глубинной оценки -
нахождение оценки текущего хода, используя алгоритм NegaScout,
эвристику нулевого хода, данные из хеш таблицы и статическую оценку позиции. На
рисунке 14 представлен процесс подсчета оценки хода в глубину:
Рисунок 21 - Нахождение глубинной оценки хода
4.8 Прочие модели и диаграммы
Математическая модель программы выглядит
следующим образом:

От абстрактного класса Figure сосздаются 7
классов наследников, описывающих действия и свойства фигур. Так же есть класс
Еmpty, обозначающий что клетка пуста. Доска представляет собой массив из 64
элементов Figure, каждый из которых может становиться любым из
классов-наследников. Ход в компьютере представляется в виде 4 цифр - координат
(от 1 до 8) точки начала хода и координат точки конца хода. Ниже приведена
диаграмма состояний для программы:
Рисунок 23 - Диаграмма состояний
5. Экспериментальная оценка качества
реализованных алгоритмов
Реализованные алгоритмы были подвергнуты
сравнительному анализу с целью выявления оптимальной по быстродействию и
качеству совершения хода конфигурации. В ходе эксперимента проводился ряд
турниров между каждой парой различных реализаций.
.1 Оценка работы Альфа-Бета
отсечения
С помощью данного эксперимента необходимо было
выяснить, удалось ли достичь снижения фактора ветвления, и как следствие
улучшения скорости работы алгоритма без потери качества принятия решения о
совершаемом ходе.
Для оценки качества итогового алгоритма,
экспериментально сравнивался данный алгоритм поиска с поиском по принципу
минимакса.
В таблицах приведены коэффициенты,
демонстрирующие отношения числа перебираемых позиций для алгоритмов, а так же
отношение времен, отводимых на совершение данного просмотра.
Таблица 1 - Сравнение показателей алгоритма
альфа-бета отсечения с алгоритмом минимакса.
|
Глубина
перебора
|
Сокращение
числа перебираемых позиций
|
Сокращение
времени перебора
|
|
6
|
45%
|
43%
|
|
7
|
53%
|
50%
|
|
8
|
71%
|
70%
|
Результаты экспериментов показывают, что
альфа-бета отсечение намного лучше простого минимакс поиска.
5.2 Оценка работы итерационного погружения
и сортировки ходов
Для оценки качества алгоритма, экспериментально
сравнивался данный алгоритм поиска с Альфа-Бета отсечением и просто Альфа-Бета
отсечение.
Таблица 2 - Сравнение показателей алгоритма
альфа-бета отсечения с итерационным погружением и сортировкой ходов с простым
алгоритмом альфа-бета отсечения.
|
Глубина
перебораСокращение числа перебираемых позицийСокращение времени перебора
|
|
|
|
6
|
20%
|
21%
|
|
7
|
23%
|
25%
|
|
8
|
26%
|
25%
|
Результаты экспериментов показывают, что этот
алгоритм ускоряет перебор.
5.3 Оценка работы хеш-таблиц
В этом сравнении участвовали Альфа-бета с
итерационным погружением и сортировкой ходов и альфа-бета отсечения с
итерационным погружением, сортировкой ходов и хеш-таблицами.
Таблица 3 - Сравнение показателей алгоритма альфа-бета
отсечения с итерационным погружением и сортировкой ходов и альфа-бета отсечения
с итерационным погружением, сортировкой ходов и хеш-таблицами.
|
Глубина
перебораСокращение числа перебираемых позицийСокращение времени перебора
|
|
|
|
6
|
15%
|
14%
|
|
7
|
16%
|
16%
|
|
8
|
16%
|
15%
|
Как мы видим в конечном счете использование
хеш-таблиц полностью оправдывает себя.
5.4 Оценка работы библиотек дебютов
и эвристик убийц и истории
В этом сравнении участвовали Альфа-бета с
предыдущими модификациями и альфа-бета с предыдущими модификациями и с
использованием библиотек дебютов и эвристик убийц и истории.
Таблица 4 - Сравнение показателей алгоритма
альфа-бета отсечения с итерационным погружением, сортировкой ходов и
хеш-таблицами и альфа-бета отсечения с итерационным погружением, сортировкой
ходов, хеш-таблицами, библиотеками дебютов и эвристиками убийц и истории.
|
Глубина
перебораСокращение числа перебираемых позицийСокращение времени перебора
|
|
|
|
6
|
5%
|
4%
|
|
7
|
6%
|
6%
|
|
8
|
6%
|
6%
|
5.5 Оценка работы алгоритма NegaScout
В этом сравнении участвовали Альфа-бета из
предыдущей оценки и алгоритм NegaScout с теми же модификациями.
Таблица 5 - Сравнение показателей алгоритма
альфа-бета со всеми дополнениями и алгоритма NegaScout с теми же дополнениями.
|
Глубина
перебораСокращение числа перебираемых позицийСокращение времени перебора
|
|
|
|
6
|
17%
|
|
7
|
21%
|
22%
|
|
8
|
20%
|
23%
|
Как мы видим алгоритм NegaScout значительно
ускоряет процесс перебора.
6.Оценка качества работы программы
Для проведения оценки качества разработанной
программы были сыграны 20 партий с популярными аналогами. Результаты игр
показаны в таблице 6:
Таблица 6 - результаты турниров на 20 партий с
популярными аналогами
|
Absolut
Chess v 1.3.9
|
Deep
Fritz
|
LingoChess
|
Chess
Workbook v2.2.0
|
ChessPro
V 3.7
|
|
%
побед
|
70%
|
55%
|
65%
|
60%
|
65%
|
|
Количество
партий
|
20
|
20
|
20
|
20
|
20
|
Заключение
Целью выполнения дипломного проекта была
разработка и реализация программного алгоритма логической игры шахматы.
В ходе выполнения дипломного проекта необходимо
было исследовать существующие методы и алгоритмы для компьютерной реализации
игры шахматы, определить их основные преимущества и недостатки для того, чтобы,
основываясь на полученных знаниях, создать алгоритм, обеспечивающий наилучшую
работу данной системы.
В ходе выполнения задания были изучены и реализованы
на языке программирования С# следующие алгоритмы и дополнения:
· Альфа-Бета отсечение
· Nega-Scout
· Итерационное погружение
· Сортировка ходов
· Хеш-таблицы
· Генетический алгоритм
Затем были проведены сравнительные испытания
реализованных алгоритмов и дополнений.
По итогам испытаний было выяснено что без
модификаций алгоритм Альфа-Бета отсечения ускоряет перебор ходов на 50-60%.
Дополнения в виде итерационного погружения и сортировки ходов увеличивают
производительность еще на 20-22%. При добавлении хеш-таблиц процесс ускоряется
еще на 15%. После перехода на алгоритм Nega-Scout итоговые показатели возросли
еще на 20%. Так же генетический алгоритм позволил определить наиболее
оптимальные весовые коэффициенты для фигур. Таким образом изученные дополнения
в значительной степени улучшают результат работы программы.
В результате в ходе выполнения дипломного
проекта была разработана программа, позволяющая человеку играть с компьютерным
оппонентом.
Проведенная оценка качества показала
состоятельность программы на фоне популярных аналогов.
Список литературы
.Исаев
С.Е., Введение в генетические алгоритмы программирования, Наука, 2002
.Гладков
Л. А., Курейчик В. В., Курейчик В. М. Генетические алгоритмы: Учебное пособие.
- 2-е изд. - М: Физматлит, 2006
.Курейчик
В. М., Лебедев Б. К., Лебедев О. К. Поисковая адаптация: теория и практика. -
М: Физматлит, 2006
.Емельянов
В. В., Курейчик В. В., Курейчик В. М. Теория и практика эволюционного
моделирования. - М: Физматлит, 2003
.Ботвинник
М. М. О кибернетической цели игры. М.: Советское Радио, 1975
.Ботвинник
М.М., Алгоритм игры в шахматы, "Наука", Москва, 1968
.Лысенко
А.А., Гик В.Е., Оценка позиции. Компьютерные шахматы, 2004
.Джонс
М.Т. Программирование искусственного интеллекта в приложениях /М. Тим Джонс; Пер.
с англ. - М.: ДМК Пресс 2004.
9.Imran
Ghory, Reinforcement learning in board games. 2004.
.J.B.Pollack,
A.D. Blair, Co-Evolution in the successful learning of backgammon strategy.
.D.Stoutamire,
Machine learning, game play, and Go.
.A.Shapiro,
G.Fuchs, R.Levinson, Learning a game strategy using pattern-weights and
self-play.
.J.Baxter,
A.Tridgell, L.Weaver, KnightCap: a chess program that learns by combining TD
with game-tree search.
.A.Junghanns,
J.Shaeffer, Search versus knowledge in game-playing programs revisted.
.J.Pollack
& A.Blair «Co-Evolution in the successful learning of backgammon strategy.
.M.
Buro «Efficient approximation of backgammon race equities».
17.Мальцев
А.И., Алгоритмы и рекурсивные функции, Наука, 2003
.Назин
А.В., Позняк А.С. Адаптивный выбор вариантов: Рекуррентные алгоритмы, 1986
.Юзюк
В.В., Виртуальный алгоритм, "Абетка", 2000
.Карпов
А.Е. Мацукевич А.А., Оценка позиции и план, 1999
.Ананд
В., Энциклопедия шахматных дебютов, 1993
.Николаев
Л.В., Оценка и расчет, 2009
.Ламот
А., Программирование игр для Windows,
2004
.Норвиг
П., Искусственный интеллект. Современный подход, 2007
.Нэш
Т., C# Ускоренный курс
для профессионалов, 2008
.Шилдт
Г., Полный справочник по C#.
2004
.Бишоп
Д., C# в кратком
изложении, 2005
28.Adam
N., WPF 4 Unleashed, 2008
.Matthew
D., Pro WPF in C# 2010: Windows Presentation Foundation in .NET 4, 2010
Приложение
Правила игры в шахматы
Фигуры располагаются на шахматной доске, которая
поделена на 64 клетки черного и белого цвета поровну. Начальное положение
шахматных фигур выглядит следующим образом.
Рисунок 24 - Начальное положение фигур
По горизонтали доска помечена латинскими буквами
от a до h, по вертикали цифрами от 1 до 8. Эти цифры и буквы служат для записи
шахматной партии. Перед началом партии "черные" и "белые"
имеют одинаковое количество фигур. Эти фигуры расположены симметрично, как
показано на рисунке. В комплект фигур (как белых, так и черных) входят
следующие:
Рисунок 25 - Начальный комплект фигур
Король. Самая главная фигура шахматной партии,
но в тоже время самая уязвимая. Если королю поставлен мат (то есть у короля нет
возможности пойти, и ему шах), то шахматная партия заканчивается.
Возможные ходы короля помечены крестиком на
рисунке. Король может ходить на любое соседнее поле, по вертикали, горизонтали
и диагонали. Король не может ходить на поле, если это поле занято своей фигурой,
либо это поле атакуется фигурой противника (то есть король попадает под шах).
Особенность короля в том, что он может сделать рокировку. Рокировка - это ход
короля, который делается совместно с ладьей. Король перемещается на две клетки
к ладье, а ладья в свою очередь ставится возле короля, на поле которое он
прошел. Рокировка бывает двух видов: короткой и длинной. Короткая рокировка
делается на королевском фланге, а длинная на ферзевом.
Рисунок 26 - Возможные действия короля
Рокировку нельзя делать:
· если король уже делал ход
· если ладья, с которой король хочет
сделать рокировку уже делала ход
· если заняты соседние поля (для
короткой рокировки g и f, для длинной b,c,d )
· если после рокировки король окажется
под шахом
· если королю объявлен шах (и он
уходит из-под него рокировкой)
· если король при рокировке должен
пройти через "битое поле" (т.е. поле, которое находится под ударом
фигуры противника)
В записи шахматной партии короткая рокировка
обозначается "0-0", длинная "0-0-0".
Шах - ситуация, когда король атакован вражеской
фигурой. В такой ситуации возможно:
· защититься от шаха
· забрать шахующую фигуру другой своей
фигурой
· уйти от шаха на другое поле не
атакованное вражеской фигурой
Мат - такое положение, когда королю объявлен
шах, и ему некуда ходить, потому что все свободные поля, куда может пойти
король, атакуются вражескими фигурами, забрать атакующую фигуру не возможно, и
закрыться от шаха тоже не возможно.
Пат - такое положение, при котором королю некуда
ходить, потому что все свободные поля, куда может пойти король, атакуются
вражескими фигурами, но королю не объявлен шах, и у игрока нету больше фигур
кроме короля, либо нету возможности пойти той или иной фигурой.
Ферзь. Самая мощная фигура шахматной партии.
Условная цена ферзя 8 пешек. Ферзь может ходить как по диагоналям, так и по
вертикалям, занимая любое из возможных полей, если на его пути нет других
фигур, сочетая в себе силу слона (который ходит только по диагоналям) и ладьи
(которая ходит только по вертикалям и горизонталям).
Ладья. Условная цена 5 пешек. Ходит по
горизонталям и вертикалям, на любое возможное место, если на пути ладьи не
стоят другие фигуры.
Слон. Условная цена слона 3 пешки. Ходит по
диагонали, на любое возможное место, если на его пути не стоят другие фигуры.
Слоны бывают чернопольные (те,которые ходят только по черным полям) и
белопольные (те,которые ходят только по белым полям).
Конь. Условная цена коня 3 пешки. Конь ходит
буквой "Г". То есть в начале он перемещается на два поля вперед по
вертикали, а затем на одно поле в бок по горизонтали или же он перемещается на
одно поле по вертикали, и два вбок по горизонтали, что также является буквой
"Г". Отличительной особенностью коня является то, что он может
"перепрыгивать" через другие фигуры.
Пешка. Ходит по вертикали, но бьет по
горизонтали, становясь на место побитой фигуры. Если пешка находится в
начальной позиции (например на поле е2), то она может сделать ход через клетку
(на поле е4), а может пойти только на одну клетку вперед (е3). Если пешка
находится не в начальной позиции, то она ходит только на одну клетку вперед.
Рис.
Рисунок 27 - Ходы фигур
Битое поле - это такая позиция когда, к примеру,
белая пешка дошла до е5, а черная находится в начальной позиции. Черная пешка
делает ход d7-d5, и здесь белая пешка может побить черную, став на поле d6.
Еще одна особенность пешки в том, что достигнув
восьмой горизонтали - у белой пешки, и первой горизонтали у черной пешки - она
может превратиться в любую фигуру.
Начинают шахматную партию белые. Затем ходят
черные и т.д. С каждым ходом перемещается одна фигура. Игра завершается
выигрышем одной из сторон или ничьей.
Выигрыш фиксируется в следующих случаях:
· На доске поставлен мат. Игрок,
поставивший мат королю противника , выигрывает.
· Один из игроков сдался. Игрок,
решивший, что дальнейшее сопротивление бессмысленно, может сдаться в любой
момент, для этого ему достаточно объявить вслух «сдаюсь». Его противник
объявляется победителем.
· Один из игроков просрочил время. Его
противник объявляется победителем, если при этом у него формально достаточно
материала, чтобы поставить мат (подробнее см. в разделе «Контроль времени»).
· Техническая победа - присуждается в
официальном турнире игроку, если его противник не явился на партию в течение
определённого правилами турнира времени, либо прервал партию (начал партию, но
отказался её продолжать), либо в случае грубого нарушения правил турнира или
неподчинения судье.
· Также техническая победа может быть
присуждена за несыгранную игру в том случае, если игроку в данном туре по
какой-либо причине не находится соперника и правила проведения турнира
специально оговаривают данный случай (например, если соперник, с которым должна
была проводиться партия, выбыл из турнира, либо при нечётном количестве игроков
в турнире по швейцарской системе).
Ничья фиксируется в следующих случаях:
· Пат.
· Ни у одной из сторон нет минимально
необходимого для мата количества
фигур (например, на доске остались только короли
и одна лёгкая фигура).
· Троекратное повторение одной и той
же позиции (не обязательно в течение трёх ходов подряд), причём в понятие
позиции здесь входит расположение фигур, очерёдность хода и возможные ходы (в
том числе право на рокировку и взятие на проходе для каждой стороны). Для
фиксации ничьей игрок, заметивший троекратное повторение позиции, должен
обратиться к судье.
· Обе стороны сделали 50 последних
ходов без взятия и без хода пешкой. Как и в предыдущем случае, ничья
фиксируется по требованию любого из игроков. Раньше в шахматном кодексе
оговаривалось, что в позиции, где выигрыш достижим, но для него не хватает 50
ходов и это можно доказать, количество необходимых для ничьей ходов можно
увеличить до 100.
· Данным пунктом, правда, никто ни
разу не воспользовался, и впоследствии его отменили, было сделано исключение
лишь для трёх типов окончаний - ладья и слон против ладьи, два коня против
пешки и ладья с пешкой против слона с пешкой. В 1970-1980-х годах компьютерный
анализ показал, что для многих других типов эндшпиля 50 ходов также не хватает,
и кодекс был пополнен. Однако впоследствии все исключения отменили, и сейчас
правило 50ходов действует в любых позициях[6].
· Игроки согласились на ничью, то есть
один из игроков при своём ходе предложил ничью, другой её принял. Для
предложения ничьей достаточно сказать «ничья». Если противник делает ход, не
ответив на предложение ничьей, оно считается отвергнутым. С недавних пор на
некоторых турнирах применяются так называемые «Софийские правила»,
ограничивающие возможность соглашения игроков на ничью.
· Один из игроков просрочил время, но
у его противника недостаточно материала, чтобы поставить мат.
· Игрок просрочил время в последнем
периоде партии, но его соперник пытался или не мог выиграть и играл «на время».
Если у игрока осталось менее 2 минут времени до конца партии, а соперник явно
тянет время, игрок может остановить часы и обратиться к судье с требованием
объявления ничьей.
· Судья вправе, по собственному
усмотрению, либо объявить ничью немедленно, либо отложить решение (в этом
случае он должен лично наблюдать за игрой до конца партии и вынести решение до
или после падения флажка), либо отклонить требование (в этом случае сопернику
добавляется 2 минуты времени) (Правила ФИДЕ, статья 10).
В зависимости от итога игрок получает следующее
количество очков:
Выигрыш - 1 очко;
Ничья - ½
очка;
Проигрыш - 0 очков.