Разработка виртуального магазина

  • Вид работы:
    Курсовая работа (т)
  • Предмет:
    Информационное обеспечение, программирование
  • Язык:
    Русский
    ,
    Формат файла:
    MS Word
    54,6 Кб
  • Опубликовано:
    2012-04-23
Вы можете узнать стоимость помощи в написании студенческой работы.
Помощь в написании работы, которую точно примут!

Разработка виртуального магазина

            Введение


Так как в последние годы в России быстрыми темпами развивается Интернет, и большая доля населения имеет у себя дома или на работе выход к его ресурсам, возникает возможность использования этого направления в рекламных целях. Интернету как каналу коммуникации свойственны следующие характерные особенности:

). Интернет дает прекрасную возможность фокусировать воздействие на конкретную узкопрофильную, целевую аудиторию;

). коммуникация в Интернете интерактивна. Она позволяет получать обратную связь, адекватно анализировать сложившуюся ситуацию и своевременно реагировать в случае необходимости;

). предрасположенность пользователей Интернета к получению информации способствует более позитивному восприятию и высокой усвояемости материала;

). это глобальный виртуальный электронный рынок, не имеющий каких-либо территориальных или временных ограничений;

). сравнительно невысокая стоимость коммуникации среди остальных СМИ;

В данном секторе рынка есть множество предприятий занимающихся продажей программных продуктов домашнего назначения. С целью рекламы и расширения сферы возможности продаж, руководством было принято решение о создании виртуального магазина который бы выполнял следующие функции:

·   отображал информацию о новинках в сфере программного обеспечения домашнего назначения;

·   объяснял посетителям недостатки «пиратской» продукции;

·   давал информацию о преимуществах лицензионной продукции;

·   давал возможность сделать заказ, как на имеющуюся продукцию, так и на продукцию которой нет в наличии.

Целью выпускной квалификационной работы является создание виртуального магазина для ООО «Транслес». Для этого необходимо решить следующие задачи:

·   изучить специфику работы данного рынка;

·   выяснить требования заказчика к сайту;

·   выбрать средства и технологии для создания виртуального магазина;

·   разработать базу данных;

·   создать виртуальный магазин;

·   протестировать готовый продукт.

         ГЛАВА 1. Методы и технологии создания виртуальных магазинов

        

         1.1 Методы создания виртуальных магазинов

Создание виртуальных магазинов можно начать с готового шаблона. Это самый простой выход. Бесплатные хостинги предоставляют готовые шаблоны виртуальных магазинов. Как правило такие шаблоны не очень удобны в настройке и у них готовый дизайн не всегда хорошего качества, и могут не отвечать замыслу. Но есть и совершенные, современные шаблоны, включающие массу сервисов, вплоть до собственных интернет- магазинов. К примеру :

1. Joomla!

Легка в установке и управлении, и очень надежна. Joomla! не требует от пользователя или администратора системы знаний HTML для управления и работы с ней.

Возможности Joomla!:

­   Полное управление компонентами базы данных и сайта;

­    Разделы новостей, товаров или сервисов полностью доступны для управления и редактирования;

­    Темы разделов могут быть добавлены при сотрудничестве авторов;

­    Полная настройка расположения блоков, включая левые, правые и центральные блоки меню ;

­    Загрузка изображений браузером в свою собственную библиотеку для использования на сайте ;

­    Динамические модули форумов, опросов, голосований с показом результатов;

­    Совместимость с Linux, FreeBSD, MacOSX server, Solaris и AIX ;

­    Большая управляемость;

­    Изменение порядка объектов, включая новости, часто задаваемые вопросы, статьи и т.д. ;

­    Генератор важных новостей сайта ;

­    Возможность отправки авторами новостей, статей, FAQ и ссылок;

­    Иерархия объектов - возможно создание разделов, категорий и страниц в желаемом порядке;

­    Библиотека изображений - возможность хранения своих документов в форматах PNG, PDF, DOC, XLS, GIF и JPEG прямо на сайте для облегчения дальнейшего использования;

­    Автоматическое исправление путей;

­    Менеджер новостных лент;

­    Менеджер архива. Можно поместить старые новости и статьи в архив, не удаляя их с сайта;

­    Каждый материал сайта можно "Отправить по почте другу" или "Распечатать";

­    Встроенный текстовый редактор, похожий на Word Pad;

­    Возможность настраивать доступ пользователей к определенным функциям;

­    Создание опросов и голосований как для отдельных страниц, так и для всего сайта;

­    Менеджер шаблонов. Возможность скачать шаблоны и установить их на сайт за несколько секунд.

1. DSite.

Данная система предназначена для управления сайтом и для создания сайтов любой сложности.уже имеет большое количество надстроек, а также удобный WPI для разработчика сайтов. Основным языком разработки сайта является PHP. Содержит необходимый интерфейс для написания собственных надстроек, а также имеет подробную техническую документацию.

Система управления сайтами DSite позволяет создавать сайты с многочисленными дизайнами, сайты внутри сайтов, интернет-магазины с каталогом произвольной архитектуры и многое другое, имеет удобный и простой интерфейс администрирования. Несколько встроенных WYSIWYG редакторов, позволяющих быстро и удобно отредактировать любую страницу сайта, систему визуального управления сайтом, встроенный графический редактор, содержащий минимальный набор функций для обработки закаченных изображений. Также DSite имеет возможность отмены изменений, режим предварительного просмотра изменений, возможность создания резервной копии сайта.

Основные надстройки (модули) системы:

·        Динамический каталог произвольной архетиктуры - для разработчика позволяет быстро собрать, а для конечного пользователя - управлять каталогом товаров или услуг произвольной архитектуры. Автоматически собираются административные интерфейсы, существует возможность импорта и двустороннего обмена с системой «1C» или для любой другой репликации;

·              Система новостей - лента новостей, разделы новостей, управление новостями, архив, поиск, подписка, рассылка и многое другое, что касается новостей. Эта же надстройка позволяет создавать ленты спец-предложений, статьи и прочее;

·              Форум, гостевая книга, мини-форум - возможность для пользователей писать сообщения на форум, для модераторов и администраторов - управление форумом, получение уведомлений и т.п. функциональность.

·              Форма обратной связи, анкета, калькулятор - возможность отправить заполненную анкету с данными пользователя, рассчитать стоимость услуг и т.п.;

·              Корзина покупок - на ряду с каталогом товаров позволяет получить полнофункциональный Интернет-магазин. Дополнительно есть такие надстройки, как "личная корзина покупок", "история покупок", "личный кабинет" и т.п.;

·              Регистрация пользователей - управления доступом пользователей к определенным разделам сайта и другая функциональность, связанная с введением логина и пароля посетителем сайта; для разработчиков - специальный класс PHP для управления пользовательскими данными; административный интерфейс управления пользователями; возможность синхронизации с доступом к форуму и другим разделам;

·              Меню второго и третьего уровня - меню первого уровня встроено в систему, меню второго и третьего уровня сделано специальной надстройкой, позволяющей не только формировать пункты подменю, но и определять какой пункт меню считать активным при посещении определенной страницы сайта;

·              Опрос, голосование - возможность формировать простые опросы для сбора статистической информации с посетителей;

·              Баннерная система - возможность размещения баннерной рекламы в различных блоках сайта, автоматическая система ротации баннеров;

·              Система обмена ссылками - автоматизация процесса обмена ссылками, включая отображение и административную часть, проверку обратной ссылки и ее цитируемости в поисковых системах;

·              Фотогаллерея - опубликование изображений с возможностью предварительного просмотра (маленького изображения), листания, разбиения на страницы, категоризацией и т.п.;

·              Чат - интернет-чат;

·              Динамическая карта сайта, управление доступами к разделам сайта, управление языками, встроенный графический редактор, система поиска по каталогу и многое другое.

1. CMS Cubesystem, это система управления сайтом (движок сайта), которая имеет следующие возможности :

·   удобный инструмент облегчающий и ускоряющий создание и обновление документов на используемом ресурсе.

·   Без особых специальных знаний позволяет создавать и редактировать любые разделы сайта, а также управлять их содержимым.

·   Имеет многопользовательскую поддержку. Возможность создания пользователей и разделение их прав доступа - позволяет организовать работу нескольких сотрудников для заполнения или обновления содержимого отдельных разделов сайта. Пользователи смогут управлять только своей частью сайта, и не будут иметь доступ в другие части сайта.

·   Лёгкость работы, простота обучения и установки.

Движок CMS Cubesystem написан на PHP, в качестве базы данных используется MySQL.

Не смотря на все достоинства данных систем у них есть «недостаток» - все эти системы разработки сайтов достаточно дорогие. Так же можно заказать систему создания сайтов у разработчиков данных систем, но разработка такой системы тоже стоит не малых денег.

От использования бесплатных систем разработки руководство магазина отказалась по причине того, что данные системы не надежны.

        

         1.2 Технологии создания виртуального магазина

Существует несколько технологий создания виртуального магазина: статические html-страницы, SSI-технология, CGI-технология и технологии использующие «PHP+SQL». Технологии применяются в зависимости от назначения, от особенностей функционирования сайта. В соответствии с этим и выбирается технология реализации проекта.

1.    Технология статических html-страниц. Создается десяток страниц, одна из которых называется Главной, а несколько других представляют собой содержание основных рубрик проекта. Затем все они связываются сетью гиперссылок, на них в беспорядке вешаются картинки и кнопки, выбирается фон - и магазин готов к запуску - без единой строчки кода, написанной самим оператором. Как правило с помощью этой технологии создаются личные. домашние сайты, которые создаются неопытными пользователями.

Недостатком такой технологии является то, что при необходимости обновить сайт или добавить несколько страниц приходится заново переделывать весь сайт. Приходится набрать страницу в html-формате, поместить ее на сервер, дать аннотированную ссылку из содержания рубрики, в которой страница публикуется, сообщить о появлении материала на Главной странице, в разделе «Новости», изменить другие связанные страницы (установив перекрестные ссылки), при этом все страницы нужно снова закачать на сервер, все ссылки проверить на правильность, а при нахождении ошибки - исправить оба варианта страницы, и тот, что на сервере, и тот, который на домашнем компьютере. Публикации и обновления материалов при использовании такой технологии очень осложнены. Эти же шаги приходится делать и при смене дизайна сайта.

2.    SSI-технология, расшифровывается как Server Side Include, то есть включение на стороне сервера, и позволяет собирать страницу из отдельных кусочков, подключая к одним файлам другие. То есть любая страница на сайте представляет собой «слоеный пирог» - текст материала оказывается зажат между верхним и нижним колонтитулом, причем последние одинаковы на всех страницах и по этому их можно достаточно легко вынести в отдельные файлы, а затем подключать SSI-инструкциями. С помощью текстового редактора (визуальные уже неприменимы, поскольку они предпочитают работать с целостными html-документами, а не с «SSI-нарезкой»), разрезаются страницы сайта, заменяется код, относящийся к дизайну (те самые колонтитулы). Реализуется идея разделения содержания и формы: в файлах остается только контент, а дизайн настраивается через изменение SSI-вставок.

3.      Таким образом легко сменить оформление и навигацию на всем сайте. И верстка страниц становится заметно облегчается - не приходится путаться в коде таблиц и ячеек. Недостаток технологии в том, что при публикации новых материалов все равно половину сайта приходится менять вручную и перезакачивать на сервер.

4.    CGI-скрипты. Скрипты представляют собой программы, которые запускаются и работают на стороне сервера, взаимодействуя с пользователем через браузер. Информация вводится в такой скрипт путем заполнения веб-формы, обрабатывается им, а затем результат выводится посетителю в виде динамической страницы. Это достаточно гибкий и универсальный инструмент, с помощью которого автоматизируются рутинные действия. С помощью Perl и пишется программа, которая запрашивает через веб-форму параметры материала: рубрику, заголовок, имя автора, сам текст, аннотацию и т. д., затем записывает введенную информацию в уже сверстанном виде в новый файл, проставляет на него ссылки в других файлах и делает всю остальную рутинную работу. С помощью CGI можно делать еще много хороших вещей - начиная от вставки в страницы, например, случайной ссылки из коллекции, и заканчивая гостевой книгой или даже баннерной сетью.

Недостаток такой технологии: любое изменение, кроме публикации, не автоматизировано, так как сделать это с технологией хранения информации в статических html-файлах принципиально невозможно.

5.    Технология использования связки «PHP+SQL». Во многих больших коммерческих сайтах используется именно эта технология. Контент лучше хранить в базах данных, например MySQL. Эти базы являются набором обычных таблиц, связанных перекрестными ссылками. Специальный язык запросов позволяет извлекать записи, удовлетворяющие определенным, порой достаточно сложным критериям, сортировать их разными методами, производить поиск по всей базе и многое другое. Язык PHP изначально нацелен на работу с базами данных и web-страницами. С этим

6.      также связано огромное количество PHP-функций и библиотек, предназначенных для специфических операций при программировании сайтов, и поддержки шаблонов.

Самым оптимальным выбором для выполнения выпускной квалификационной работы будет использование связки «PHP+SQL», так как подразумевается использование базы данных.

А использование PHP-скриптов добавит интерактивности сайту.

        

         1.3 Программные средства для создания сайта

.3.1 WYSIWYG-редакторы

Применяются для описания способа редактирования, при котором редактируемый материал выглядит так же, как и конечный результат. Создавать сайт с их помощью достаточно просто. Для этого не обязательно знание языков программирования. Результат сразу отображается на экране и выглядит он почти так же, как при просмотре с помощью браузера.

Достоинство этого метода (по сравнению с использованием готового шаблона) в том, что страницу создаем сами, от начала до конца. При этом можно изменять и переделывать все что угодно, создавая сайт полностью в соответствии с требованиями. Это касается не только цвета, шрифтов, размера букв и других параметров, но и цветового решения, дизайна, компоновки страницы и т.п.

Недостатком их является, в первую очередь, огромная избыточность кодов, в результате чего получаются большие, медленно загружающиеся страницы. Этот недостаток исправляется в имеющемся в них режиме "код", но для этого надо владеть языком программирования HTML. К тому же, чтобы научиться работать в этих редакторах требуется время.

Многие веб-мастера предпочитают разрабатывать сайты непосредственно в кодах HTML с помощью простейших редакторов, чтобы не производить постоянно подчистку избыточных кодов, привносимую WYSIWYG-редакторами. Это очень эффективно, особенно при применении каскадных таблиц стилей (CSS), но требует хорошего знания html-тегов. Сразу создается оптимальный код страниц, не содержащий никакой избыточности.

К ним относятся такие приложения, как Microsoft FrontPage и Macromedia Dreamweaver, упрощают создание веб-страниц. Эти редакторы генерируют код страниц и помогают загрузить их на веб-сервер. Некоторые пакеты даже включают шаблоны, которые позволяют избежать принятия решений в области оформления сайта. Иногда эти программы полезны. Сложный код, например, вложенные таблицы, легче генерировать с помощью WYSIWYG-редактора чем создавать вручную. При этом страдает качество кода, HTML-код который получается при использовании таких редакторов намного больше, чем при верстке в ручную. Из-за этого повышается время загрузки страницы, что напрямую сказывается на посещаемости сайта.

Среди WYSIWYG-редакторов наиболее популярными являются следующие :

1.    «Microsoft FrontPage»

Входит в пакет Microsoft Office, является классическим WYSIWYG-редактором, в котором, однако, присутствует возможность ручной правки кода. Интерфейс программы во многом напоминает Microsoft Word. В программе имеется три режима работы с документом: Normal, HTML и Preview. В режиме Normal веб-страница представляет собой обычный текстовый файл с возможностью редактирования всех элементов - от текста до картинок. HTML-режим позволяет просматривать код страницы и, соответственно, редактировать его. В этом режиме FrontPage осуществляет подсветку синтаксиса, однако довольно посредственную - дескрипторы выделены синим цветом, все остальное - черного цвета. Наконец, в режиме Preview можно посмотреть, как будет выглядеть страница в окне браузера. FrontPage, благодаря тесной интеграции с другими продуктами корпорации Microsoft, позволяет вставить в веб-документ различные типы объектов: от картинок и диаграмм до листов Microsoft Excel. Разумеется, FrontPage имеет конструктор таблиц, существенно облегчающий их создание. Одним из основных преимуществ программы является большое количество имеющихся шаблонов, позволяющих пользователю выбрать необходимый шаблон, после чего можно приступать непосредственно к наполнению страницы контентом. Процесс создания HTML-страницы ничем не отличается от создания обычного текстового документа в Microsoft Word. Пользователю доступны те же средства для редактирования текста, смены его форматирования, создания и редактирования таблиц, вставки различных объектов и изображений. Программа позволяет с легкостью создавать маркированные, нумерованные и многоуровневые списки - и все это без знания языка HTML. FrontPage делит рабочую область на некоторое количество блоков, содержащих определенные элементы страницы - рисунки, текст, заголовки и проч. Для каждого блока можно назначить свои параметры форматирования и расположения его относительно страницы. Есть и обратная сторона медали - сложность и громоздкость полученного кода, что естественно сказывается на конечном размере документа. Также в дальнейшем будет весьма сложно вносить изменения в подобный документ. Но это скорее недостаток не конкретного продукта, а практически всех WYSIWYG-редакторов.

Плюсы: привычный интерфейс для продуктов MS Office, неплохой набор шаблонов, интеграция с другими программами из пакета MS Office.

Минусы: небольшой набор инструментов разработки, невозможность отдельного приобретения программы. Microsoft FrontPage неплохо подойдет в качестве HTML-редактора на первое время, однако с ростом потребностей пользователя его возможностей может не хватить.

2.    «Dreamweaver MX 2004»

Имеет множество возможностей. После установки требуется выбрать внешний вид программы, который отличается в зависимости от подхода к созданию веб-документов. При выборе "Code" интерфейс программы будет подстроен под нужды кодировщика, а при выборе "Design" - соответственно, дизайнера. Возможен также третий, комбинированный режим - рабочая область программы делится на две части.

Дополнительную помощь разработчику обеспечивают контекстные меню, в которых продублированы основные функции, вызываемые из главного меню. Основные возможности программы заключены именно в использовании визуального режима. Пиктограммы на панели инструментов отвечают за самые распространенные действия: добавление гиперссылку, вставка изображения, конструирование таблицы, добавление текущей даты и др.

Пользователи, знакомые с возможностями языка HTML, могут воспользоваться инструмент под названием Tag Chooser, с помощью которого можно вставить не только любой HTML-тег, но и основные выражения и операторы таких языков программирования, как JavaScript, ASP.Net, PHP, WML и ColdFusion. Все это позволяет разрабатывать различные сложные проекты с использованием серверных языков программирования.

Удобство комбинированного режима заключается в том, что все проделанные изменения отображаются сразу в обоих окнах. То есть, при внесении изменения в код документа, результат отображается в смежном окне и, наоборот, при выборе какого-либо элемента отображается соответствующий код.Dreamweaver MX 2004 может использоваться совместно с другими продуктами компании - Macromedia Fireworks, Flash и др.

Плюсы: огромный набор инструментов для визуальной разработки документов, понятный интерфейс, возможность работы в режиме кодера, готовый набор шаблонов.

Минусы: большой объем дистрибутива.

3.    «Блокнот»

Самый простейший WYSIWYG-редактор, для создания НTML-страниц. Не имеет никаких наборов инструментов для визуальной разработки документов, как например Macromedia Dreamweaver MX 2004 и Microsoft FrontPage. Для написания HTML-документов создатель должен знать необходимые «тэги» для редактирования и создания документа.

Плюсом «Блокнота» является то, что код получается оптимальным и не содержит лишние «тэги».

Для создания сайта будем использовать Macromedia Dreamweaver MX 2004, так как у него есть множество функций, шаблонов которые значительно упрощают процесс создания и верстки сайта. Так же, как вспомогательное средство для создания сайта мы будем использовать «Блокнот».

.3.2 Приложения для создания графики и дизайна

Для разработки дизайна виртуального магазина предполагается использовать графические редактор Adobe PhotoshopPhotoshop - это один из лучших растровых графических редакторов, он обладает богатым арсеналом всевозможных инструментов и фильтров.

Основными возможностями этой программы являются :

1.   обработка цифровых и отсканированных фотоснимков, цветокоррекция, спецэффекты, устранение различных дефектов съемки;

2.      возможность создания многослойного изображения. При этом каждый элемент иллюстрации может быть сохранен в собственном, отдельном слое, который может редактироваться отдельно, перемещаться относительно других слоев и т.д.;

.        фотомонтаж, составление коллажей ;

.        обработка эскизов, нарисованных вручную ;

.        улучшенные инструменты для работы с текстом ;

.        используя различные инструменты, эффекты и фильтры можно получить очень интересные результаты ;

.        создание текстур для 3D моделей ;

.        создание графических элементов дизайна и оформления для сайтов, документов, печати и полиграфии ;

.        подготовка изображений к печати или публикации в Интернете;

.        поддержка различных графических форматов, как растровых (BMP, JPEG, GIF), так и векторных (AI, CDR).

        

         1.4 Выбранные средства разработки

В связи с тем что было принято решение, о самостоятельной разработке сайта, были выбраны следующие технологии и программное обеспечение :

·   в качестве технологии было принято решение об использовать связку «PHP+SQL»;

·   для разработки самого сайта будут использованы WYSIWYG-редакторы Macromedia Dreamweaver MX 2004 и «Блокнот»;

·   для создания дизайна был выбран графический редактор Adobe Photoshop.

         виртуальный магазин сайт

        
ГЛАВА 2. Разработка виртуального магазин

        

         2.1 Логическая структура сайта

Логической структурой сайта называется набор тематических рубрик с распределенными по соответствующим разделам документам и заранее спроектированными гиперсвязями между всеми страницами ресурса.

В результате анализа предметной области была определена логическая структура сайта.

Рис 2.1.1 Схема работы сайта

При открытии сайта, загружается главная страница. На ней отображен каталог имеющихся жанров. При выборе какого либо необходимого жанра, посылается запрос в базу данных, на нужный жанр, и отображаются имеющиеся диски данного жанра. После чего клиент может выбрать необходимый ему диск данного жанра, почитать его описание и получить ссылку на сайт издателя. После этого он может оформить бланк заказа, на данный товар ему диск.

Так же с главной страницы можно перейти на страничку новостей, при открытии которой снова происходит обращение к базе данных, и выводятся новости о новинках в сфере программных продуктов домашнего назначения, так же дается краткое описание продукта. Если новинка заинтересовала клиента, он может прочитать более полное его описание, если же более полного описания по какой либо причине не окажется, то ему будет предложено обращение на сайт издателя данного диска, и возможность оформления заказа на данный продукт.

        

         2.2 Физическая структура сайта

Физическая структура сайта подразумевает алгоритм размещения физических файлов по директориям папки, в которой опубликован сайт.

Рис 2.2.1 Схема физической структуры сайта

Файл

Назначение

Размер, байт

Index.php

\WWW

Главный модуль

8 887

error_log

\WWW

Учет ошибок

42 634

WWW.rar

\WWW

Резервная копия сайта

1 215 586

bg.jpg

\www\CONF\

Графика

385

black000.gif

\www\CONF\

Графика

55

dm.jpg

\www\CONF\

Графика

338

error_log

\www\CONF\

Учет ошибок

153

logo.jpg

\www\CONF\

Графика

16 142

mm.jpg

\www\CONF\

Графика

328

r1.jpg

\www\CONF\

Графика

1 284

razd.jpg

\www\CONF\

Графика

1 535

spacer00.gif

\www\CONF\

Графика

43

head.tcl

\www\CONF\BODY\

Элемент информации отображаемый на веб-странице

5 543

legs.tcl

\www\CONF\BODY\

Элемент информации отображаемый на веб-странице

3 271

style.css

\www\CONF\BODY\

Стиль

1 222

in1.jpg

\www\CONF\MAGZ\

Графика

21 936

in2.jpg

\www\CONF\MAGZ\

Графика

21 648

\www\CONF\MAGZ\

Графика

24 785

in4.jpg

\www\CONF\MAGZ\

Графика

24 928

in_main.jpg

\www\CONF\MAGZ\

Графика

40 320

main.jpg

\www\CONF\MAGZ\

Графика

62 659

out1.jpg

\www\CONF\MAGZ\

Графика

21 908

out2.jpg

\www\CONF\MAGZ\

Графика

19 752

out3.jpg

\www\CONF\MAGZ\

Графика

20 971

shema.gif

\www\CONF\MAGZ\

Графика

18 243

antipirate.tcl

\www\CONTENT\

Элемент информации отображаемый на веб-странице

4 536

buy.tcl

\www\CONTENT\

Элемент информации отображаемый на веб-странице

1 337

for_free.tcl

\www\CONTENT\

Элемент информации отображаемый на веб-странице

183

gb.tcl

\www\CONTENT\

Элемент информации отображаемый на веб-странице

22

index.tcl

\www\CONTENT\

Элемент информации отображаемый на веб-странице

256

inet.tcl

\www\CONTENT\

Элемент информации отображаемый на веб-странице

4

katalog.tcl

\www\CONTENT\

Элемент информации отображаемый на веб-странице

348

newadd.tcl

\www\CONTENT\

Элемент информации отображаемый на веб-странице

975

op.tcl

\www\CONTENT\

Элемент информации отображаемый на веб-странице

2

other.tcl

\www\CONTENT\

Элемент информации отображаемый на веб-странице

pc.tcl

\www\CONTENT\

Элемент информации отображаемый на веб-странице

7 129

priceadd.tcl

\www\CONTENT\

Элемент информации отображаемый на веб-странице

2 834

search.tcl

\www\CONTENT\

Элемент информации отображаемый на веб-странице

754

service.tcl

\www\CONTENT\

Элемент информации отображаемый на веб-странице

11 534

sites.tcl

\www\CONTENT\

Элемент информации отображаемый на веб-странице

5

some.tcl

\www\CONTENT\

Элемент информации отображаемый на веб-странице

520

what_we_can.tcl

\www\CONTENT\

Элемент информации отображаемый на веб-странице

1 193

WHAT_W~1.TCL

\www\CONTENT\

Элемент информации отображаемый на веб-странице

1 193

who_find.tcl

\www\CONTENT\

Элемент информации отображаемый на веб-странице

758

zakaz.tcl

\www\CONTENT\

Элемент информации отображаемый на веб-странице

765

1.jpg

\www\CONTENT\bloodMagicDOp\

Графика

8 345

2.jpg

\www\CONTENT\bloodMagicDOp\

Графика

12 288

3.jpg

\www\CONTENT\bloodMagicDOp\

Графика

11 051

4.jpg

\www\CONTENT\bloodMagicDOp\

Графика

9 258

5.jpg

\www\CONTENT\bloodMagicDOp\

Графика

9 672

box.jpg

\www\CONTENT\bloodMagicDOp\

Графика

14 915

1.JPG

\www\CONTENT\BLOO DM~2\

Графика

8 345

2.JPG

\www\CONTENT\BLOO DM~2\

12 288

3.JPG

\www\CONTENT\BLOO DM~2\

Графика

11 051

4.JPG

\www\CONTENT\BLOO DM~2\

Графика

9 258

5.JPG

\www\CONTENT\BLOO DM~2\

Графика

9 672

BOX.JPG

\www\CONTENT\BLOO DM~2\

Графика

14 915

1.jpg

\www\CONTENT\Civilization IV\

Графика

11 572

2.jpg

\www\CONTENT\Civilization IV\

Графика

10 756

3.jpg

\www\CONTENT\Civilization IV\

Графика

8 943

4.jpg

\www\CONTENT\Civiization IV\

Графика

6 780

5.jpg

\www\CONTENT\Civilization IV\

Графика

12 233

6.jpg

\www\CONTENT\Civilization IV\

Графика

11 479

box.jpg

\www\CONTENT\Civilization IV\

Графика

15 746

66.large.jpg

\www\CONTENT\ghos t recon\

Графика

41 601

66LARG~1.JPG

\www\CONTENT\ghos t recon\

Графика

41 601

66_10.prev.jpg

\www\CONTENT\ghos t recon\

Графика

13 004

66_10P~1.JPG

\www\CONTENT\ghos t recon\

Графика

13 004

66_2.prev.jpg

\www\CONTENT\ghos t recon\

Графика

12 432

66_2PR~1.JPG

\www\CONTENT\ghos t recon\

Графика

12 432

66_4.prev.jpg

Графика

15 315

66_4PR~1.JPG

\www\CONTENT\ghos t recon\

Графика

15 315

66_8.prev.jpg

\www\CONTENT\ghos t recon\

Графика

15 082

66_8PR~1.JPG

\www\CONTENT\ghos t recon

Графика

15 082

 
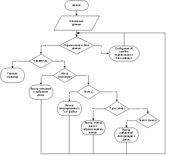
2.3 Разработка php-модуля

Рис. 2.3.1 Схема работы файла index.php

Файл index.php после запуска, выполняет следующие действия:

·   проверяет имеющиеся начальные данные:

·   подключается к базе данных, если подключение не удалось то выводиться сообщение об ошибке;

·   при удачном подключении базы данных, происходит проверка на заданные параметры, если параметры не заданы, то отображается главная страница;

·   если же параметры заданы, то идет проверка запрашиваемых параметров и в соответствие с заданными параметрами выводиться запрашиваемая информация.

Модуль index.php реализуеться в виде различных php-скриптов, в качестве примера рассмотрим php-скрипт поиска нужного товара в базе данных.

#-----search------

@include("content/search.tcl"); //присоединение формы поиска

if (isset($search)){(strlen($search)<=2){ //проверка длины запроса

echo "Поиск менее 3х символов не возможен!!!";

@include('conf/body/legs.tcl'); exit;}

else

{(preg_match("/[^(\w)|(\x7F-\xFF)|(\s)]/",$search)) { //проверка на правильность введенных символов"Неправельный запрос!";

@include('conf/body/legs.tcl');

exit;

}

$res = mysql_query("SET character_set_results='cp1251'");

$res = mysql_query("SELECT * FROM `allcds` WHERE name LIKE CONVERT(_cp1251 '%".$search."%' USING utf8)"); //выборка по имени(mysql_num_rows($res)>30){ //разделение результатов поиска на несколко страниц"<b>Страницы : </b>[<a ='?search=$search&page=1'>1</a>]&nbsp;&nbsp;"; //создание списка страниц по 30 результатов на сранице

for($i=2; $i<=round(mysql_num_rows($res)/30);$i++){(($i==18) or ($i==35) or ($i==50)or ($i==65)or ($i==80)){echo "<br>&nbsp;&nbsp;&nbsp;&nbsp;";}"[<a

href='?search=$search&page=".($i)."'>".($i)."</a>]&nbsp;&nbsp;";

}"<br><br>";

}(isset($page)){if ($page>1){$n2=30*$page;}else{$n2=0;}}else{$n2=0;} //переход по страницам

$res = mysql_query("SET character_set_results='cp1251'");

$res = mysql_query("SELECT * FROM `allcds` WHERE name LIKE CONVERT(_cp1251 '%".$search."%' USING utf8) LIMIT $n2, 30");

}

}#-----search------

         ГЛАВА 3. Разработка базы данных

- это популярная система управления базами данных (СУБД), которая будет применяться в сочетании с PHP.

База данных представляет собой структурированную совокупность данных. Эти данные могут быть любыми - от простого списка предстоящих покупок до перечня экспонатов картинной галереи или огромного количества информации в корпоративной сети. Для записи, выборки и обработки данных, хранящихся в компьютерной базе данных, необходима система управления базой данных, каковой и является ПО MySQL. Поскольку компьютеры замечательно справляются с обработкой больших объемов данных, управление базами данных играет центральную роль в вычислениях. Реализовано такое управление может быть по-разному - как в виде отдельных утилит, так и в виде кода, входящего в состав других приложений.- это система управления реляционными базами данных. В реляционной базе данных данные хранятся не все скопом, а в отдельных таблицах, благодаря чему достигается выигрыш в скорости и гибкости. Таблицы связываются между собой при помощи отношений, благодаря чему обеспечивается возможность объединять при выполнении запроса данные из нескольких таблиц.

Технические возможности СУБД MySQL. MySQL является системой клиент-сервер, которая содержит многопоточный SQL-сервер, обеспечивающий поддержку различных вычислительных машин баз данных, а также несколько различных клиентских программ и библиотек, средства администрирования и широкий спектр программных интерфейсов (API).

Для нормальной работы интернет магазина желательно использовать базу данных, которая будет состоять минимум из трех таблиц:

В первой таблице будет содержаться информация о предлагаемых програмных продуктах домашнего назначение. Во второй таблице будет содеражться информация об издателях данных продуктов.

Третья таблица будет содержать новости об имеющихся программных продуктах и их краткое описание.

Рис. 3.1 Модель базы данных

В таблице «издатели» содержится индекс издателя, название фирмы издателя, и ссылка на его сайт.

В таблице «Диски» содержится информация о названии диска, индекс издателя, дата выпуска, цена, формат данного диска (DVD, video-DVD, pc), жанр, индекс диска в базе, полное его описание.

В таблице «новости» содержится краткое описание диска и индекс на полное его описание диска, месяц и год выхода информации о данном диске.

Похожие работы на - Разработка виртуального магазина

 

Не нашли материал для своей работы?
Поможем написать уникальную работу
Без плагиата!
Без нейросетей!