Проектирование автоматизированной системы управления базой шаблонов зубочисток на примере ОАО 'Зубочистка +'

  • Вид работы:
    Курсовая работа (т)
  • Предмет:
    Информационное обеспечение, программирование
  • Язык:
    Русский
    ,
    Формат файла:
    MS Word
    2,3 Мб
  • Опубликовано:
    2012-08-12
Вы можете узнать стоимость помощи в написании студенческой работы.
Помощь в написании работы, которую точно примут!

Проектирование автоматизированной системы управления базой шаблонов зубочисток на примере ОАО 'Зубочистка +'

Содержание

Введение

. Требования к автоматизированной системе управления базой шаблонов зубочисток и ее жизненный цикл

.1 Требования к системе в целом

.2 Функциональные требования к системе

.3 Требования к видам обеспечения

.4 Профиль жизненного цикла АСБШ

. Разработка модели производственного предприятия ОАО «Зубочистка+»

.1 Краткая характеристика предприятия и его модели

2.2 Миссия, цели и стратегия предприятия (модель уровня собственника)

.3 Бизнес-модель деятельности предприятия (модель уровня менеджмента)

2.4 Модель данных

. Модель автоматизированной системы управления базой шаблонов зубочисток уровня внешнего представления

3.1 Внешнее представление требований к информационной системе

.2 Описание вариантов использования

.3 Описание бизнес-процесса (бизнес-процессов) как будет

. Модель архитектуры автоматизированной системы

управления базой шаблонов зубочисток

.1 Модель классов информационной системы

.2 Модель динамики информационной системы

. Тестирование автоматизированной системы управления базой шаблонов зубочисток и ее внедрение

.1 Тест системы

.2 Стратегия внедрения для спроектированной информационной системы

Заключение

Список использованных источников

Приложение А. Форма заказа на изготовление зубочистки

Приложение Б. Зарплатный листок

Приложение В. Отчет о тестировании

Введение

Сегодня все чаще на предприятиях возникает необходимость в организации информационных систем. Такие системы универсальны в связи с широким распространением информационных и сетевых технологий, и, сочетая удобство и автоматизированное выполнение рутинных функций работника, в конечном итоге повышают эффективность работы предприятия.

Цель данной работы - проектирование автоматизированной системы управления базой шаблонов зубочисток (АСБШ) на предприятии специфического профиля ОАО «Зубочистка +», на котором разрабатываются и производятся дизайнерские зубочистки ручной работы с учетом пожеланий заказчика. Объект исследования - АСБШ - управляет базой шаблонов зубочисток (далее мы будем называть эту базу просто базой шаблонов) и представляет собой программное средство эффективной разработки шаблона зубочистки (в соответствии с заданием по изготовлению конструкции зубочистки) на основе существующей базы шаблонов зубочисток, добавления новых шаблонов и редактирования базы шаблонов. Это позволяет сократить время на передачу данных между отделами предприятия и, как следствие, повысить эффективность и качество производства.

В работе необходимо сформулировать требования к АСБШ, создать профиль жизненного цикла, разработать модель предприятия, модель АСБШ уровня внешнего представления, модель архитектуры АСБШ и тестирование АСБШ.

1. Требования к автоматизированной системе управления базой шаблонов зубочисток и ее жизненный цикл

1.1 Требования к системе в целом

.1.1 Требования к структуре и функционированию системы

АСБШ должна использоваться в дизайнерском отделе, открыта всем дизайнерам для добавления новых и редактирования в стороннем редакторе существующих шаблонов, начальнику дизайнерского отдела и всем дизайнерам - для просмотра информации о любом шаблоне, креативщику - для просмотра информации о художественном проекте, связанном с соответствующим шаблоном (в креативном отделе используется аналогичная система, называемая Автоматизированная Система Поддержки Создания Художественных Проектов или АСХП).

АСБШ должна быть совместима со смежными системами, использующимися на предприятии и иметь взаимный доступ к данным этих систем.

АСБШ должна работать на различных платформах.

АСБШ должна быть модернизируема в условиях общей модернизации объекта управления.

1.1.2  Показатели назначения

- АСБШ должна иметь хорошую приспособляемость к изменению процессов и методов управления, а также к изменению параметров объекта управления.

.1.3 Требования к надежности

АСБШ должна иметь возможность резервного сохранения данных на случай непредвиденных сбоев.

Технические средства, использующие АСБШ, а также сама АСБШ должны отвечать современным требованиям к надежности.

АСБШ должна обеспечивать режим непрерывной работы в течение 9 часов.

.1.4 Требования к эксплуатации, техническому обслуживанию, ремонту и хранению компонентов системы

АСБШ эксплуатируют дизайнеры, начальник дизайнерского отдела и креативщики из художественного отдела.

- Численность обслуживающего персонала АСБШ должна составлять: инженер - 1 человек, оператор ЭВМ (дизайнер) - 3 человека.

- Программное обеспечение АСБШ должно обладать понятным и наглядным для оператора интерфейсом. Интерфейсы должны быть совместимы с Microsoft Windows, а также со всеми современными СУБД.

Во время эксплуатации АСБШ должна подвергаться техническому обслуживанию. Периодичность технического обслуживания АСНК - один год.

Система должна быть не требовательна к ресурсам компьютера.

.1.5 Требования к защите информации от несанкционированного доступа

Доступ к АСБШ должны иметь только работники дизайнерского отдела, работники художественного отдела, обслуживающий персонал, начальник дизайнерского отдела. При этом работник должен иметь доступ только к фукнциям, определенным конкретно для своей должности.

.2 Функциональные требования к системе

АСБШ должна выполнять следующие функции

Авторизация каждого пользователя (функции для различных должностей будут отличаться) для просмотра списка шаблонов.

Получение информации о характеристиках каждого шаблона зубочисток, созданного ранее.

Вызов приложения для создания нового шаблона.

Вызов приложения для редактирования каждого шаблона зубочисток.

Добавление нового шаблона в список и добавление информации о его характеристиках.

Поиск шаблонов из списка на основе заданных и настроенных параметров поиска:

размер формы зубочистки;

число отверстий;

вид отверстий;

тип наконечника зубочистки.

Генерация и редактирование случайного типового шаблона с возможностью задания фиксированных параметров.

Получение информации о художественном проекте, связанном с каждым шаблоном из списка.

Требования к качеству реализации каждой функции

Каждый выводимый шаблон должен точно соответствовать запросу, при отсутствии запроса - должен выводиться весь список шаблонов, с кратким описанием характеристик каждого.

.3 Требования к видам обеспечения

Требования к математическому обеспечению

Математические алгоритмы должны быть максимально эффективны и обоснованы.

Требования к информационному обеспечению.

Информационное обеспечение должно содержать характеристики шаблона, иллюстрацию внешнего вида.

Вывод информации должен осуществляться с привязкой к системному времени. Выдача всех видов сообщений на средства отображения и документирования должна производиться на русском языке.

Представление информации должно осуществляться на экране ПК в виде текстовых сообщений, таблиц, графиков, изображений.

Должны быть предусмотрены средства контроля, хранения, обновления и восстановления данных.

Требования к программному обеспечению

Программное обеспечение должно быть разработано, исходя из требований ЕСПД.

Программное обеспечение АСНК должно состоять из
системного и сетевого программного обеспечения и прикладного. Системное программное обеспечение (Windows 7.Pro) поставляется совместно с ПЭВМ и должно быть лицензионным.

Программное обеспечение должно иметь носитель, поставляемый вместе с системой.

.4 Профиль жизненного цикла АСБШ

Применяемые стандарты:

·  ЕСПД - ГОСТ серии 19,

·        АСУП - ГОСТ серии 24

·        АС - ГОСТ и ГОСТ Р серии 34

·        ГОСТ Р ИСО/МЭК 12207, 15271, 15288, 16326 и др.

·        ISO/IEC 9126-1, 15939

·        OMG (UML, BPMN, BPEL)

·        CA (ECM)

В качестве базового стандарта для разработки был выбран стандарт OMG.

В качестве фундаментальной модели жизненного цикла выбрана каскадная модель как универсальная и в то же время пригодная для разработки систем уровня АСБШ [1].

Профиль жизненного цикла (таблица 1):

Таблица 1

Этап

Содержание

Отчетность

Период

1 Анализ ТЗ

Уточнение пунктов, согласование с Заказчиком

План работы

01.01.2013 - 15.01.2013

2 Проектирование

Разработка дизайна программы, разработка структуры отдельных блоков, начальное программирование связок и модулей

Функционал, дизайн программы

15.01.2013 - 1.05.2013

3 Разработка

Программирование блоков, программирование связок, отлаживание программы

Программный код, листинг программы

1.05.2013 - 1.09.2013

4 Внедрение и тестирование

Тестирование программы, утверждение продукции, установка программы на компьютерах

Готовый программный продукт, инструкция

1.09.2013 - 1.12.2013

5 Поддержка и эксплуатация

Периодическая проверка работоспособности, устранение ошибок, консультации с разработчиком

Технический акт

21.12.2013 и далее



2. Разработка модели предприятия производственного предприятия специфического назначения ОАО «Зубочистка +»

2.1 Краткая характеристика предприятия и его модели

ОАО «Зубочистка +» появилось в 2001 году как развитие новаторской идеи, заключающейся в том, что современному человеку необходима индивидуальная зубочистка, подчеркивающая его стиль. Идея возводит использование зубочистки в эстетику, делает зубочистку модным аксессуаром. Предприятие объединяет разработку зубочисток по индивидуальным заказам (учитываются пожелания заказчика, связанные с дизайном, художественным оформлением зубочистки), их производство и поставку заказчику. Предприятие «Зубочистка +» существует на основе договора акционеров как открытое акционерное общество.

Предприятие занимает двухэтажное здание в северо-восточном округе Москвы. В мастерских имеется современное оборудование по обработке древесины, высококачественные лаки и краски. Отделы разработчиков оборудованы графическими станциями, специализированными рабочими местами.

Персонал предприятия насчитывает 50 человек.

.2 Миссия, цели и стратегия предприятия (модель уровня собственника)

Миссия ОАО «Зубочистка +» - производство дизайнерских зубочисток ручной работы. Дерево целей изображено на рисунке 1:

Организационная структура предприятия

Рисунок 1 - Дерево целей

Схематичная модель взаимодействия с внешними контрагентами приведена на рисунке 2:

Рисунок 2 - Модель взаимодействия с внешними контрагентами

Функциональная матрица ответственности - в таблице 2.

Таблица 2


.3 Бизнес-модель деятельности предприятия (модель уровня менеджмента)

Описание функциональной статической модели предприятия

Система автоматизации и локальная сеть - на рисунке 3:

Во главе предприятия - генеральный директор. Уровнем ниже следуют заместители и начальники подразделений (они находятся на одном должностном уровне и подчиняются генеральному директору):

Рисунок 3 - Локальная сеть

·  Заместитель генерального директора по производству - заведует мастерскими по изготовлению зубочисток, обработки и мастерской художников.

·        Заместитель генерального директора по разработке - заведует креативным отделом, дизайнерским отделом, отделом подготовки технической документации.

·        Начальник отдела маркетинга.

·        Начальник коммерческого отдела.

·        Главный бухгалтер.

·        Начальник отдела технического контроля.

·        Заведующий ремонтным участком.

·        Начальник финансово-экономического отдела.

·        Начальник отдела доставки.

·        Начальник отдела снабжения.

Вышеперечисленные начальники заведуют соответствующими отделами. В мастерских (по изготовлению зубочисток, обработки, художников) и отделах разработки (дизайнерском, креативном, подготовки технической документации) главами являются начальники, подчиняющиеся заместителям генерального директора по производству и по разработке соответственно.

Организационная структура приведена на рисунке 4 [2].

Рисунок 4 - Организационная структура предприятия

Функциональная структура предприятия

Деятельность предприятия ОАО «Зубочистка +», которая в целом заключается в разработке и производстве дизайнерских зубочисток, подразделяется на следующие направления: разработка дизайнерских зубочисток, производство зубочисток, сбыт продукции, контроль и обслуживание.

К разработке дизайнерских зубочисток относятся:

·  прием заказов на изготовление,

·        разработка конструкции зубочисток,

·        разработка художественного оформления зубочисток,

·        разработка технической документации.

К производству зубочисток относятся:

·  снабжение древесиной,

·        изготовление зубочисток,

·        раскраска зубочисток,

·        обработка зубочисток (форма, рельеф),

·        ремонт зубочисток.

К контролю и обслуживанию относятся:

·  бухгалтерский учет,

·        технический контроль,

·        доставка зубочисток.

Более детально описание представлено на рисунке 5 [2].

Рисунок 5 - Функциональная структура предприятия

Производственная структура предприятия

Производство на предприятии делится на основное, вспомогательное и обслуживающее. Основное производство осуществляется в мастерской по изготовлению зубочисток, мастерской по обработке и мастерской художников. За вспомогательное производство отвечают коммерческий отдел, дизайнерский отдел, креативный отдел, отдел подготовки технической документации, участок ремонта. Обслуживающее производство выполняют отдел материально-технического снабжения, бухгалтерия, отдел технического контроля, отдел доставки, отдел маркетинга, финансово-экономический отдел.

Производственная структура предприятия представлена на рисунке 6 [2].

Рисунок 6 - Производственная структура предприятия

Взаимодействие организационных единиц предприятия

В коммерческий отдел поступает заказ на изготовление зубочистки. Информация о поступлении заказа направляется в отдел материально-технического снабжения, информация о принятом заказе - в бухгалтерию, задание по изготовлению конструкции - в дизайнерский отдел, задание по изготовлению художественного оформления - в технический отдел. Дизайнерский и креативный отделы обмениваются информацией о ходе разработки, и в результате дизайнерский отдел выпускает дизайнерский проект, а креативный - художественный проект. Оба этих проекта поступают в отдел подготовки технической документации, из которого в мастерскую по обработке поступает конструкторская документация, а в мастерскую художников - оформительская документация. Отдел материально-технического снабжения направляет древесину в мастерскую по изготовлению зубочисток, где получают заготовку зубочистки, она оправляется в мастерскую по обработке. Из мастерской по обработке зубочистка заданного дизайна приходит в мастерскую художников, откуда выходит готовая зубочистка. Она поступает в отдел технического контроля. Оттуда полностью готовая зубочистка с сертификатом качества направляется в отдел доставки. В бухгалтерии составляется счет и вместе с зубочисткой из отдела доставки направляется заказчику.

Схема взаимодействия предприятия изображена на рисунке 7 [2].

Описание динамической процессной модели предприятия (модели бизнес-процессов).

Описание структуры модели бизнес-процессов.

Основные бизнес-процессы:

.0 Разработка и производство зубочистки по заказу клиента

.0 Гарантийный ремонт зубочисток

.0 Доставка зубочисток

Вспомогательные бизнес-процессы:

.0 Снабжение древесиной

Обслуживающие процессы:

.0 Электрообеспечение в отделы

.0 Выплата зарплаты

Управляющие бизнес-процессы:

.0 Технический контроль готовой продукции

.0 Управление стоимостью услуг

Описание структуры модели бизнес-процессов приведено на рисунке 8 [3,4].

Описание основных бизнес-процессов как есть

Разработка и производство зубочистки по заказу клиента

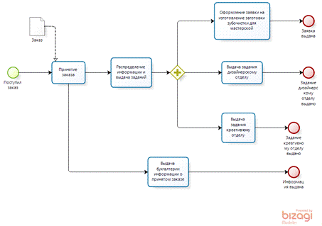
Заказчик формирует заказ на изготовление зубочистки в компанию. Заказ поступает в коммерческий отдел и обрабатывается. В результате обработки заказа появляются:

·  заявка на изготовление зубочистки, которая поступает в мастерскую по изготовлению зубочисток, заявка сообщает, мастерской, что необходимо сделать новую заготовку зубочистки;

·        информация о принятом заказе - поступает в бухгалтерию для оформления счета;

·        задание по изготовлению конструкции - поступает в дизайнерский отдел с информацией о конструктивных требованиях заказчика;

·        задание по изготовлению художественного оформления - поступает в креативный отдел с информацией о предпочтениях заказчика насчет художественного оформления изделия.

Дизайнерский и креативный отделы обмениваются информацией о ходе разработки, и в результате дизайнерский отдел выпускает дизайнерский проект, а креативный - художественный проект. Оба этих проекта поступают в отдел подготовки технической документации, из которого в мастерскую по обработке поступает конструкторская документация, а в мастерскую художников - оформительская документация. В мастерской по изготовлению зубочисток получают заготовку зубочистки, она оправляется в мастерскую по обработке. Из мастерской по обработке зубочистка заданного дизайна приходит в мастерскую художников, откуда выходит готовая зубочистка. Как только зубочистка готова, в бухгалтерии составляется счет и вместе с зубочисткой направляется заказчику.

BPMN-диаграмма этого процесса представлена на рисунке 9 [5, 6, 7].

Детализация этого процесса представлена на рисунках 10-17.

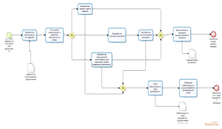
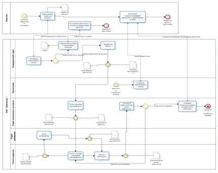
Гарантийный ремонт зубочистки

Заказчик обращается в компанию по вопросу гарантийного ремонта и составляет заявку на ремонт зубочистки. Эта заявка поступает в коммерческий отдел, где проверяют, прошел ли гарантийный срок на зубочистку. Если срок прошел, формируется отказ в гарантийном ремонте и зубочистка с отказом возвращается заказчику. Если гарантийный срок не прошел, заявку обрабатывают. Неисправную зубочистку вместе с описанием неисправности со слов заказчика отправляют в отдел технического контроля. Там ищут причину неисправности, передают указания на участок ремонта. На участке ремонта ищут способ устранения неисправности, выписывают бланк заказа материалов и направляют его в отдел снабжения. В отделе снабжения заказывают материалы и направляют на участок ремонта. Происходит ремонт зубочистки, и уже отремонтированная зубочистка поступает снова в отдел технического контроля. Как только зубочистка отремонтирована и проверена, в бухгалтерии создается гарантийный отчет, и отправляется заказчику вместе с отремонтированной зубочисткой.

BPMN-диаграмма этого процесса представлена на рисунке 18 [5, 6, 7].

Обработка заказа (коммерческий отдел): поступает заказ, и сразу бухгалтерии выдается информация о принятом заказе. Происходит распределение информации и выдача заданий. Отдельные элементы заявки - заявки на изготовление заготовки зубочистки для мастерской, задания дизайнерскому отделу, задания креативному отделу, - оформляются и выдаются в соответствующие отделы.

Рисунок 7 - Схема взаимодействия предприятия

Рисунок 8 - Описание структуры модели бизнес-процессов

Рисунок 10 - Обработка заказа

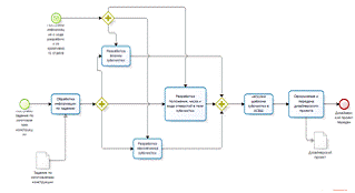
Рисунок 11 - Изготовление заготовки зубочистки

Рисунок 12 - Разработка дизайнерского проекта

Рисунок 13 - Разработка художественного проекта

Рисунок 14 - Подготовка технической документации

Рисунок 15 - Обработка зубочистки

Рисунок 16 - Раскраска зубочистки

Рисунок 17 - Выставление счета

Рисунок 18 - Гарантийный ремонт зубочистки

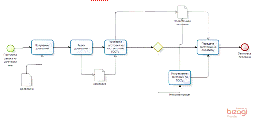
Изготовление заготовки зубочистки (мастерская по изготовлению зубочисток): Из коммерческого отдела поступает заявка на изготовление. Из отдела снабжения приходит древесина. Производится резка древесины, полученную заготовку проверяют на соответствие ГОСТа на обработку древесины (если ГОСТу заготовка не соответствуют, вносятся исправления). Далее следует передача заготовки на обработку.

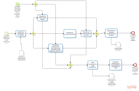
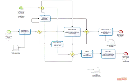
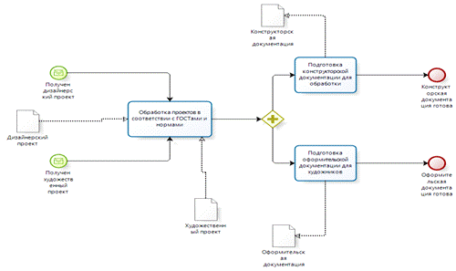
Разработка дизайнерского проекта (дизайнерский отдел): в дизайнерский отдел поступает задание по изготовлению конструкции. Происходит обработка информации по заданию. По мере надобности получая информацию о ходе разработки художественного проекта, дизайнеры разрабатывают форму зубочистки, положения, числа и вида отверстий в теле зубочистки, наконечника зубочистки. По ходу собирается информация о ходе разработки и передается в креативный отдел. В конце концов оформляется дизайнерский проект и передается далее.

Разработка художественного проекта (креативный отдел): в креативный отдел поступает задание по изготовлению оформления. Происходит обработка информации по заданию. По мере надобности получая информацию о ходе разработки дизайнерского проекта, креативщики разрабатывают общий цвет зубочистки, специальную типографику для написания имени владельца зубочистки, расположение рисунков. По ходу собирается информация о ходе разработки и передается в дизайнерский отдел. В конце концов оформляется художественный проект и передается далее.

Подготовка технической документации (отдел подготовки технической документации): В отдел поступают дизайнерский и художественный проекты. Эти проекты обрабатываются в соответствии с ГОСТами и нормами. Из дизайнерского проекта формируется и готовится конструкторская документация для обработки, из художественного проекта - оформительская документация для художников.

Обработка зубочистки: (Мастерская по обработке): из мастерской по изготовлению зубочистки пришла заготовка, из отдела подготовки технической документации - конструкторская документация. В соответствии с документом происходит вытачивание формы из заготовки, изготавливаются отверстия в теле зубочистки, изготавливается наконечник. После всех действий наконечник монтируется и подгоняется. Зубочистка обработана.

Раскраска зубочистки (мастерская художников):

Обработка зубочистки: (Мастерская по обработке): из мастерской по обработке пришла обработанная зубочистка, из отдела подготовки технической документации - оформительская документация. В соответствии с документом происходит покрытие зубочистки общим цветом, наносятся рисунки, имя владельца зубочистки. После всех действий зубочистка покрывается лаком. Зубочистка готова.

Выставление счета (бухгалтерия): Поступила информация о принятом заказе. Производится анализ видов и количества услуг, исходя из заказа. Утверждается стоимость услуг. Производится расчет стоимости работ и оформляется счет, доставляемый заказчику вместе с готовой зубочисткой.

Описание вспомогательных и обслуживающих бизнес-процессов

Вспомогательный процесс - снабжение древесиной

После обработки заказа клиента из коммерческого отдела в отдел материально-технического снабжения приходит информация о поступлении заказа. Отделом материально-технического снабжения составляется план закупки древесины и происходит закупка древесины, после чего древесина направляется в отдел обработки зубочистки после прихода в этот отдел обработки информации о поступлении заказа на изготовление. Отдел обработки приступает к работе.

BPMN-диаграмма на рисунке 19 [5,6,7].

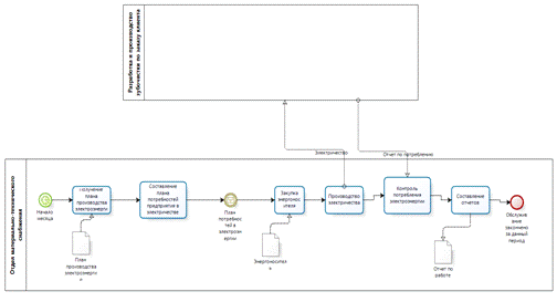
Обслуживающий процесс - электрообеспечение в отделы

В начале месяца Отдел материально-технического снабжения получает план производства электроэнергии. Составляется план потребностей предприятия в электричестве. После этого закупаются энергоносители. Производится электричество и направляется в соответствием с планом потребностей в отделы. Из отделов приходят отчеты по потреблению электричества для контроля отделом материально-технического снабжения. После этого составляются отчеты по производству электричества. Обслуживание за данный период считается законченным.

BPMN-диаграмма приведена на рисунке 20 [5,6,7].

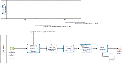
Обслуживающий процесс - выплата зарплаты

Наступает срок оформления зарплатных ведомостей. Бухгалтерия оформляет запросы по отчетам о проделанной работе каждого отдела. Отделы оформляют эти отчеты и направляют их обратно в бухгалтерию. Получив отчеты, бухгалтерия уточняет нормы и графики, которые могут меняться, оформляет зарплатные листы по отделам и отправляет их в отделы. После этого каждому сотруднику отдела в соответствии с зарплатными листами выдается зарплата.

BPMN-диаграмма приведена на рисунке 21 [5,6,7]

Описание управленческих бизнес-процессов

Управленческий процесс - Технический контроль готовой продукции

Из мастерской художников приходит готовая зубочистка в отдел технического контроля. Отдел контроля составляет акт о поступлении зубочистки. В отделе зубочистку проверяют на соответствие ГОСТам. Если изделие не соответствует ГОСТу, то оформляется отчет о несоответствии. Если соответствует, то зубочистку начинают тестировать по параметрам. В случае непрохождения зубочисткой тестов также оформляется отчет о несоответствии. В случае успеха всех проверок происходит оформление отчета о тестировании, который остается в компании и оформление сертификата качества, который отправляется с готовой зубочисткой заказчику. Если зубочистка не проходит любую проверку, будь то ГОСТ или тесты, то она списывается в брак.

BPMN-диаграмма приведена на рисунке 22 [5,6,7].

Рисунок 19 - Снабжение древесиной

Рисунок 20 - Электрообеспечение в отделы

Рисунок 21 - Выплата зарплаты

Рисунок 22 - Технический контроль готовой продукции

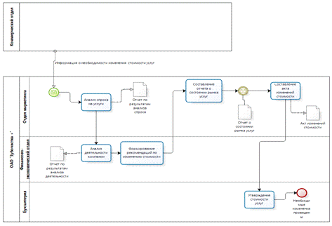
Рисунок 23 - Управление стоимостью услуг

Управленческий процесс - Управление стоимостью услуг

Из коммерческого отдела приходит информация о необходимости изменения стоимости услуг в отдел маркетинга. В отделе маркетинга анализируют спрос на услуги и выпускают отчет по результатам анализа спроса. Эти результаты приходят в финансово-экономический отдел, где происходит анализ деятельности компании и выпускается отчет по его результатам. Далее формируются рекомендации по изменению стоимости, которые возвращаются в отдел маркетинга. После чего в отделе маркетинга составляется отчет о состоянии рынка услуг и составляется акт изменений стоимости, который направляется в бухгалтерию. В бухгалтерии утверждают стоимость услуг. Необходимые изменения проведены.

BPMN-диаграмма приведена на рисунке 23 [5,6,7]

2.4 Модель данных

Здесь приведен состав всех документов, оформляемых на предприятии [8].

Основные процессы:

Заказ на производство зубочистки, заявка на изготовление, задание по изготовлению конструкции, задание по изготовлению художественного оформления, информация о принятом заказе, информация о ходе разработки дизайнерского проекта, дизайнерский проект, информация о ходе разработки художественного проекта, художественный проект, конструкторская документация, оформительская документация, бухгалтерский счет; заявка на ремонт, отказ ремонта, описание неисправности, гарантийный отчет, указание по ремонту, бланк заказа материалов.

Вспомогательные процессы: план закупки древесины.

Обслуживающие процессы:

план производства электроэнергии, отчет по потреблению электроэнергии;

запросы в отделы по отчетам о проделанной работе, отчет о проделанной работе, зарплатные листы и ведомости.

Управляющие процессы:

Отчет по результатам анализа спроса, отчет результатам анализа деятельности, отчет о состоянии рынка услуг, акт изменений стоимости;

отчет о несоответствии, отчет о проверке на соответствие, отчет о тестировании, сертификат качества.

В приложениях А,Б и В соответственно приведены формы следующих документов:

·  Форма заказа на изготовление зубочистки

·        Зарплатный листок

·        Отчет о тестировании

автоматизированный управление производственный зубочистка

3. Модель автоматизированной системы управления базой шаблонов зубочисток уровня внешнего представления

3.1 Внешнее представление требований к информационной системе

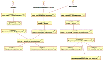
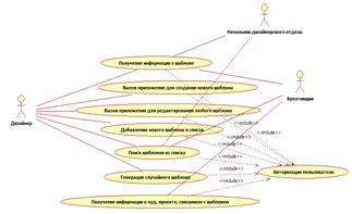
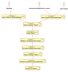
Внешнее представление требований к информационной системе представлено на UseCase-диаграмме на рисунке 24[9,10].

Рисунок 24 - UseCase-диаграмма

.2 Описание вариантов использования

В данном варианте ПО используют:

·  Дизайнер.

·        Начальник дизайнерского отдела.

·        Креативщик.

Цели каждого участника:

Дизайнер:

·  Получает доступ к расширенным функциям работы с базой шаблонов;

·  получает информацию о любом шаблоне;

·        вызывает приложение для редактирования любого шаблона;

·        может добавить новый шаблон в список;

·        находит нужный шаблон, пользуясь поиском;

·        генерирует случайный шаблон (задав определенные параметры).

Начальник дизайнерского отдела:

·  получает доступ к просмотру шаблонов;

·  получает информацию о любом шаблоне;

·        находит нужный шаблон, пользуясь поиском.

Креативщик:

·  получает доступ к просмотру шаблонов;

·        получает информацию о любом шаблоне;

·        находит нужный шаблон, пользуясь поиском;

·        получает информацию о художественном проекте, связанном с шаблоном.

Общий успешный сценарий

Авторизация пользователя

Начальник дизайнерского отдела (дизайнер, креативщик) запускает программу, появляется окно «Ввод личных данных».

Начальник дизайнерского отдела (дизайнер, креативщик) вводит свои личные данные для авторизации.

Система загружает список шаблонов из Базы Шаблонов.

Для начальника и креативщика появляется окно «Просмотр базы шаблонов». Для дизайнера появляется окно «Работа с базой шаблонов».

Получение информации о шаблоне

Начальник дизайнерского отдела (дизайнер, креативщик) выбирает требуемый шаблон из списка, выделяет его.

Начальник (дизайнер, креативщик) нажимает на кнопку «информация».

Система загружает данные из Базы Шаблонов.

В появившемся окне представлена информация о шаблоне, а также уменьшенное изображение шаблона.

Вызов приложения для создания нового шаблона

Дизайнер нажимает на кнопку «создать». Открывается проект нового шаблона в приложении для редактирования.

Вызов приложения для редактирования любого шаблона

Дизайнер выбирает требуемый шаблон из списка, выделяет его.

Дизайнер нажимает на кнопку «редактировать». Открывается проект шаблона в приложении для редактирования.

Добавление нового шаблона и полной информации

Дизайнер нажимает на кнопку «Добавить». Появляется окно «Загрузка шаблона».

Дизайнер выбирает шаблон для загрузки, сделанный им в редакторе, нажимает «загрузить».

Происходит загрузка шаблона в базу

В базе шаблонов появляется добавленный шаблон.

Поиск шаблона из списка

Начальник дизайнерского отдела (дизайнер, креативщик) нажимает кнопку «Поиск». Открывается окно поиска.

Начальник дизайнерского отдела (дизайнер, креативщик) выбирает типы параметров поиска: размер формы зубочистки, число отверстий, вид отверстий, тип наконечника зубочистки. В окне поиска появляются элементы настройки параметров поиска.

Начальник дизайнерского отдела (дизайнер, креативщик) настраивает параметры поиска.

Начальник дизайнерского отдела (дизайнер, креативщик) нажимает кнопку «найти».

Происходит получение данных из Базы Шаблонов.

В списке шаблонов показан результат поиска.

Генерация случайного шаблона и его редактирование

Дизайнер нажимает на кнопку «создать случайный». Появляется окно настройки генерации.

Дизайнер задает параметры шаблона, которые не будут случайными (например, случайный шаблон с фиксированной длиной).

Дизайнер нажимает на кнопку «сгенерировать» окна настройки генерации.

Происходит загрузка данных в Базу Шаблонов.

В списке появляется сгенерированный шаблон.

Получение информации о художественном проекте, связанном с шаблоном

Креативщик выбирает требуемый шаблон из списка, выделяет его.

Креативщик нажимает на кнопку «Художественный проект».

Происходит получение данных из Базы Шаблонов.

В открывшемся окне находится уменьшенное изображение художественного проекта оформления текущего шаблона (открывающее проект при нажатии), приведены характеристики оформления и ФИО разработчика из художественного отдела.

·  После авторизации для пользователя не появляется окно «Просмотр базы шаблонов» или «Работа с базой шаблонов».

·        После нажатия на кнопку «информация» не выводится информация о шаблоне.

·        После нажатия на кнопку «создать» или «редактировать» не открывается приложение для редактирования.

·        После нажатия кнопки «загрузить» и выбора проекта не происходит загрузка шаблона в базу.

·        При задании любого параметра поиска и нажатии кнопки «найти» поиск выдает 0 вариантов.

·        После нажатия кнопки «Сгенерировать» в окне генерации в списке не появляется сгенерированный шаблон.

·        После нажатия на кнопку «Художественный проект» не появляется окно с параметрами проекта.

Диаграммы робастности:

·  Для 3.2.1 - На рисунке 25:

Рисунок 25 - Диаграмма робастности

·  Для 3.2.3…3.2.5, 3.2.7 - на рисунке 26:

Рисунок 26 - Диаграмма робастности

В) Для 3.2.2, 3.2.8 на рисунке 27:

Рисунок 27 - Диаграмма робастности

Г) Для 3.2.6 на рисунке 28:

Рисунок 28 - Диаграмма робастности

.3 Описание бизнес-процесса (бизнес-процессов) как будет

Вместо передачи документации между художественным и дизайнерским отделом, в последних вводится процедура работы с АСБШ, которая упрощает получение информации о ходе разработки дизайнерского проекта. Эти диаграммы на рисунках 29 и 30. Сравните эти диаграммы с рисунками 12 и 13.

Рисунок 29

Рисунок 30

4. Модель архитектуры автоматизированной системы управления базой шаблонов зубочисток

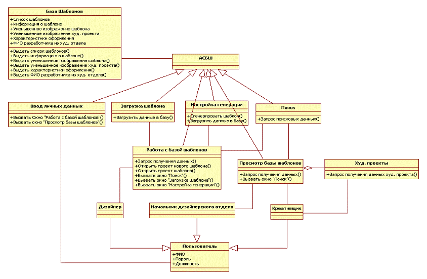
.1 Модель классов информационной системы

Модель классов АСБШ представлена на рисунке 31.

.2 Модель динамики информационной системы

Модель динамики информационной системы АСБШ описана с помощью диаграмм последовательностей. Эти диаграммы описывают действия системы, реализующие установленные в работе варианты использования.

Диаграммы последовательностей приведены на рисунках 32-38.

Рисунок 31 - Модель классов АСБШ

Рисунок 32 - Получение информации о шаблоне (диаграмма последовательности)

Рисунок 33 - Вызов приложения для создания нового шаблона (диаграмма последовательности)

Рисунок 34 - Вызов приложения для создания нового шаблона (диаграмма последовательности)

Рисунок 35 - Добавление нового шаблона в список (диаграмма последовательности)

Рисунок 36 - Поиск шаблонов из списка (диаграмма последовательности)

Рисунок 37 - Генерация случайного шаблона (диаграмма последовательности)

Рисунок 38 - Получение информации о худ. проекте, связанном с шаблоном (диаграмма последовательности)

5. Тестирование автоматизированной системы управления базой шаблонов зубочисток и ее внедрение

.1 Тест системы

Выбранный метод тестирование - деление на классы эквивалентности.

Тест приведен в таблице 3.

Таблица 3

Список функций

Цель теста

Исходные данные

Ожидаемый результат

Фактический результат

1

Авторизация каждого пользователя

Проверка безошибочного ввода фамилии

Ввести в поле «Фамилия» - «Ахофщывшао353365»

Появление сообщения об ошибке

Появляется сообщение «Фамилия введена неверно, введите заново»

2

Получение информации о характеристиках каждого шаблона зубочисток, созданного ранее.

Проверка вывода информации в полном объеме

Выбрать элемент, стоящий первым в списке, нажать на кнопку «Информация»

Появление характеристик и уменьшенного изображения шаблона

Появляется окно «Информация», в котором выведены характеристики шаблона (размеры, число отверстий и т.д.), приводится уменьшенное изображение шаблона

3

Вызов приложения для редактирования каждого шаблона зубочисток.

Проверка запуска приложения для редактирования

Выбрать первый элемент списка, нажать на кнопку «Редактировать»

Запуск приложения для редактирования этого шаблона

Запускается приложение для редактирования, название проекта совпадает с названием выбранного шаблона

4

Добавление нового шаблона в список и добавление информации о его характеристиках.

Проверка загрузки проекта в базу

Нажать на кнопку «Добавить», в появившемся окне выбрать проект шаблона №1, нажать на кнопку «Загрузить», после чего просмотреть и найти загруженный шаблон в списке

После загрузки в списке должен появиться нужный шаблон

После загрузки в списке под номером 1 появляется загруженный шаблон

5

Получение информации о художественном проекте, связанном с разработкой каждого конкретного шаблона из списка

Проверка вывода информации о худ. проекте в полном объеме

Выбрать элемент, стоящий первым в списке, нажать на кнопку «Художественный проект»

Появление уменьшенного изображения худ. проекта, характеристик оформления, ФИО разработчика из художественного отдела

На экране появляется окно с уменьшенным изображением худ. проекта текущего шаблона, окно, в котором приведены характеристики оформления и ФИО разработчика из художественного отдела.

6

Поиск шаблонов из списка на основе заданных параметров поиска: - размер формы зубочистки;

Соответствие найденного шаблона (шаблонов) параметрам поиска

Нажать на кнопку «Поиск», выбрать параметр «размер формы зубочистки», установить параметр «до», ввести в поле «длина» - 15, «ширина» - 3, «сечение» - 1. Выделить любой из найденных шаблонов, нажать на кнопку «Информация»

Появление найденных шаблонов, у которых параметры соответствуют параметрам, заданным в поиске

На экран выводятся шаблоны. При нажатии на кнопку «информация» конкретные строки совпадают с параметрами поиска: «Размер формы: Длина - 13 (до 15 мм), Ширина - 2 (до 3 мм), Сечение - 0.5 (до 1мм)». Остальные параметры - любые

7

Поиск шаблонов из списка на основе заданных параметров поиска: - число отверстий

Соответствие найденного шаблона (шаблонов) параметрам поиска

Нажать на кнопку «Поиск», выбрать параметр «число отверстий», ввести в поле «количество» - 3 установить параметра «точно». Выделить любой из найденных шаблонов, нажать на кнопку «Информация»

Появление найденных шаблонов, у которых параметры соответствуют параметрам, заданным в поиске

На экран выводятся шаблоны. При нажатии на кнопку «информация» конкретные строки совпадают с параметрами поиска: «Количество отверстий в теле зубочистки: 3». Остальные параметры - любые

8

Поиск шаблонов из списка на основе заданных параметров поиска: - вид отверстий

Соответствие найденного шаблона (шаблонов) параметрам поиска

Нажать на кнопку «Поиск», выбрать параметр «вид отверстий», выбрать параметр «любой». Выделить любой из найденных шаблонов, нажать на кнопку «Информация»

Появление найденных шаблонов, у которых параметры соответствуют параметрам, заданным в поиске

На экран выводятся шаблоны. При нажатии на кнопку «информация» конкретные строки совпадают с параметрами поиска: «Количество отверстий в теле зубочистки: 2 (любое), Форма отверстий: «Круглое (любое)». Остальные параметры - любые

9

Поиск шаблонов из списка на основе заданных параметров поиска: - тип наконечника зубочистки

Соответствие найденного шаблона (шаблонов) параметрам поиска

Нажать на кнопку «Поиск», выбрать параметр «тип наконечника зубочистки», выбрать параметр «острый», нажать на кнопку «Информация»

Появление найденных шаблонов, у которых параметры соответствуют параметрам, заданным в поиске

На экран выводятся шаблоны. При нажатии на кнопку «информация» конкретные строки совпадают с параметрами поиска: «наконечник зубочистки: острый». Остальные параметры - любые

10

Вызов приложения для создания нового шаблона зубочистки (в том числе на основе выбранного(-ых) из списка).

Проверка запуска приложения для редактирования

Нажать на кнопку «Создать»

Запуск приложения для редактирования нового шаблона

Запускается приложение для редактирования, в котором пустое рабочее пространство, проект без имени (то есть новый пустой шаблон).

11

Генерация и редактирование случайного типового шаблона с возможностью задания фиксированных параметров

Проверка правильности генерации случайного шаблона с фиксированными параметрами

Нажать на кнопку «Создать случайный», в окне «Настройка генерации» ввести в поле «длина» - 20, «ширина» - 5, «сечение» - 1, «количество отверстий» - «2», «вид отверстий» - овал. Нажать на кнопку «Сгенерировать». Нажать на кнопку «Поиск», ввести в поле «длина» - 15, «ширина» - 3, «сечение» - 1, «количество отверстий» - 2, «вид наконечника» - овалВыделить найденный шаблон, нажать на кнопку «Информация»

Сгенерированный шаблон соответствует выбранным фиксированным параметрам

На экран выводится шаблоны - результат поиска. При нажатии на кнопку «информация» конкретные строки совпадают с параметрами генерации: «Размер формы: Длина - 20, Ширина - 5 Сечение - 1, Количество отверстий: 2, вид отверстий: Овал». Остальные параметры - любые (т.е. случайные)


.2 Стратегия внедрения для спроектированной информационной системы

Разработанная система АСБШ устанавливается в систему автоматизации в соответствии с рисунком 3 на сервер дизайнерского отдела и подключается к находящейся там Базе Шаблонов. Клиентские модули соответственно устанавливаются на компьютеры начальника дизайнерского отдела, всех дизайнеров, креативщиков из креативного отдела. Осуществляется информационная связь Базы Шаблонов и Базы Художественных проектов (последняя установлена на сервере креативного отдела. Следует отметить, что эта связь затрагивает лишь информацию о художественных проектах, связанных с конкретными шаблонами зубочисток и не предусматривает загрузку и обмен самими проектами, как дизайнерскими, так и художественными.

Система АСБШ открывает доступ к своим данным для еще одной разрабатываемой для предприятия системе - АСХП (Автоматизированной системе поддержки художественных проектов) - аналогичной системе креативного отдела. Это отдельные, хоть и схожие по принципу работы программы, поэтому работа и разработка АСХП в данном исследовании не приводится.

Поступающая в систему информация должна быть приведена к виду, пригодному для обработки с помощью ЭВМ.

Должны быть созданы условия функционирования объекта автоматизации, при которых гарантируется соответствие создаваемой систему требованиям, содержащимся в данном ТЗ.

Заключение

В результате проведенной курсовой работы были получены следующие результаты.

·  Были определены требования к разрабатываемой системе: к структуре, функционированию, надежности, эксплуатации, обслуживанию, ремонту, хранению компонентов, защите от несанкционированного доступа.

·        Создан профиль жизненного цикла, в качестве фундаментальной модели жизненного цикла выбрана каскадная модель.

·        Проведен глубокий анализ бизнеса предприятия: описана характеристика предприятия, сформированы цели, миссии предприятия, построена и описана бизнес-модель предприятия уровня менеджмента (описана функциональная статическая модель предприятия - организационная, функциональная, производственная структура, схема взаимодействия подразделений; динамическая процессная модель предприятия - приведена классификация бизнес-процессов, рассмотрены и описаны основные, вспомогательные, обслуживающие и управляющие бизнес-процессы), приведена модель данных - перечислены виды документов предприятия, в приложениях приведено несколько форм документов. Структурные схемы оформлены в Microsoft Visio, модели бизнес процессов - в BizAgi (по стандарту BPMN).

·        Детально исследована автоматизированная система управления базой шаблонов зубочисток (АСБШ) уровня внешнего представления: приведено внешнее представление требований к АСБШ, описаны варианты использования (с описанием целей каждого участника, приведены успешные сценарии каждого варианта использования, некоторые исключения, построены диаграммы робастности по стандарту UML), описаны бизнес-процессы, «как будет» в результате применения системы.

·        Разработана модель архитектуры АСБШ: создана модель классов, модель динамики АСБШ представлена диаграммами последовательности для каждого варианта использования. Все диаграммы (включая диаграммы робастности) созданы по стандарту UML в программе StarUML.

·        Спроектирован тест разработанной системы и вкратце описана стратегия внедрения ее на предприятии.

Разработанная системы универсальна и проста в использовании, ей можно пользоваться без специального обучения.

В результате была изучена специальная литература по проектированию информационных систем, жизненного цикла и архитектуре предприятия. Были изучены стандарты проектирования BPMN, UML, программы для разработки моделей в рамках этих стандартов.

Список использованных источников

1. Управление организацией: Энциклопедический словарь. - М.: Издательский дом ИНФРА-М, 2001.

2.      Информационный менеджмент на предприятии: Учебное пособие / В.Д. Калачанов, А.И. Рыбников, А.Л. Рыжко, А.К. Шилов. - М.: Доброе слово, 2006.

.        Андерсен Б. Бизнес-процессы. Инструменты совершенствования / Пер с англ. С.В. Ариничева; Под науч. ред. Ю.П. Адлера. - 4-е изд. - М.: РИА «Стандарты и качество», 2007.

.        Репин В.В. Бизнес-процессы компании. Построение, анализ, регламентация. - М.: Стандарты и качество 2007.

5.      BIZ AGI. BizAgi BPM Software. - URL: http://www.bizagi.com

.        Business Process Modeling Notation (BPMN). Version 1.2. - OMG Document Number: formal/2009-01-03, Standard document, URL: http://www.omg.org/spec/BPMN/1.2

7.      Ильин В.В. Моделирование бизнес-процессов. Практический опыт разработчика. - М.: ООО «И.Д. Вильямс», 2006.

.        Документооборот в бухгалтерском и налоговом учете. Том 1, Том 2 / Под ред. Г.Ю. Касьяновой - М.: ИД «Аргумент», 2007.

.        Фаулер М. UML. Основы. - 3-е издание. - М.: Символ плюс, 2005.

.        Кендалл С. UML. Основные концепции.: Пер. с англ. - М.: Издательский дом «Вильямс», 2002.

Приложение А

Форма заказа на изготовление зубочистки

ОАО «Зубочистка +»

Форма заказа на изготовление зубочистки

Я,… обращаюсь в компанию ОАО «Зубочистка +» с заказом на разработку и изготовление дизайнерской зубочистки (зубочисток) со следующими требованиями*:

Требования к форме:

Требования к наличию отверстий:

Требования к оформлению:

Требования к наконечнику:

Требования к написанию имени:

Особые требования:

Для выяснения и уточнения моих требований вы можете связаться со мной по телефону:

Место печати:

Дата

Подпись заказчика:

* обращаем Ваше внимание, что по любому пункту Вы можете написать «Не имеет значения». Это означает, что наши разработчики будут вольны в работе над указанным параметром и согласуют выбранные характеристики с Вами по телефону.

Приложение Б

Зарплатный листок

ОАО «Зубочистка +»

Расчетный листок за: (Дни, Часы)

Табельный номер и ФИО:

Отдел:

Должность

Оклад:

Сумма вычетов:

Период

Период

Код

Часы

Начислено

Удержано

Итого начислено:

Итого удержано:

К выдаче:

Главный бухгалтер:

Приложение В

Отчет о тестировании

ОАО «Зубочистка +»

Отчет о тестировании зубочистки

Зубочистка № успешно прошла тестирование в отделе технического контроля по следующим тестам:

. Ударопрочность, результат, норма

. Стойкость к воздействию повышенной температуры

результат, норма

. Стойкость к воздействию пониженной температуры

результат, норма

. Стойкость к вибрации:

результат, норма

. Гибкость

результат, норма

. Наличие заноз

результат, норма

. Эргономические тесты

результат, норма

По результатам тестов зубочистка № может быть допущена к выдаче сертификата качества.

Дата

Начальник отдела контроля

Похожие работы на - Проектирование автоматизированной системы управления базой шаблонов зубочисток на примере ОАО 'Зубочистка +'

 

Не нашли материал для своей работы?
Поможем написать уникальную работу
Без плагиата!
Без нейросетей!