Технологический цикл 'Западно-Сибирской ТЭЦ – филиал ОАО 'ЗСМК'

  • Вид работы:
    Отчет по практике
  • Предмет:
    Физика
  • Язык:
    Русский
    ,
    Формат файла:
    MS Word
    2,65 Мб
  • Опубликовано:
    2012-05-16
Вы можете узнать стоимость помощи в написании студенческой работы.
Помощь в написании работы, которую точно примут!

Технологический цикл 'Западно-Сибирской ТЭЦ – филиал ОАО 'ЗСМК'

Министерство образования и науки РФ

Федеральное агентство по образованию

Государственное образовательное учреждение

Высшего профессионального образования

Новосибирский государственный технический университет

Кафедра тепловых и электрических станций






Отчет по производственной практике
на «Западно-Сибирская ТЭЦ - филиал ОАО «ЗСМК»»


Факультет: ФЭН

Группа: ТЭ-62

Студенты: Орловская А.А.

Проверили:

руководитель от кафедры ТЭС НГТУ Квривишвили А.Р.

руководитель от «Западно-Сибирская ТЭЦ - филиал ОАО «ЗСМК» Руппель В.Ф.



Новосибирск 2009

Оглавление

1.Общие сведения о «Западно-Сибирская ТЭЦ - филиал ОАО «ЗСМК»

.1      Географическое положение

.2      Краткие исторические сведения

.3      Общестанционные характеристики

.Технологический цикл«Западно-Сибирская ТЭЦ - филиал ОАО «ЗСМК»

.1      Цех топливоподачи

.1.1 Структура цеха

.1.2 Технологическая схема топливоподачи ОАО «ЗС ТЭЦ»

.1.3Оборудование цеха топливоподачи

·        Ленточный конвнейер

·              Грохота и молотковые дробилки

·        Качающиеся питатели

·        Узлы пересыпок и шибера

·        Металлоискатели и металлоуловители

·        Пробоотборные установки и проборазделочные машины

·        Плужковые сбрасыватели

·        Весы

·        Дренажные насосы

·        Система парообеспыливания

·        Портальный кран-перегружатель типа «КРАФТ»

·        Вспомогательное оборудование

.2       Котельный цех

.2.1Система пылеприготовления

.2.2 Основное оборудование

·        Барабанные мельницы

·        Пылевой сепаратор

·        Циклон

·        Мельничный вентилятор

.2.3 Котельные агрегаты

·        Состав и состояние парка котельного оборудования

.2.4Котельные агрегаты I очереди

·        Характеристика котельного оборудования

.2.5 Котельные агрегаты IIочереди

·        Характеристика котельного оборудования

·        Устройство котла

·        Шлакоудаляющие устройства

·        Горелочные устройства

·        Топочная камера

·        Барабан

·        Пароперегреватель

·        Водяной экономайзер.

·        Воздухоподогреватель

.2.6 Эксплуатация котлов

.3       Турбинный цех

.3.1 Состав и состояние парка турбинного оборудования

.3.2 Принципиальная тепловая схема ТЭЦ

.3.3 Технологическая схема комбинированного производства электрической и тепловой энергии

.3.4 Редукционно-охладительные установки

.3.5 Деаэраторы

.3.6 Подпиточно-деаэрационная установка

.3.7 Конденсационное устройство

.3.8 Воздухоудаляющее устройство

.3.9 Регенеративное устройство

.3.10 Маслосистема турбогенератора

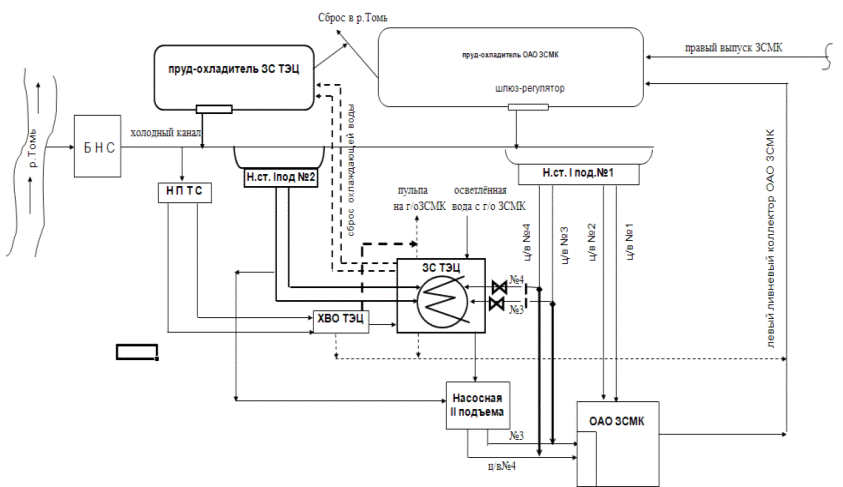
.3.11 Технологическая схема забора, подачи воды на ЗС ТЭЦ и потребителям; сброса сточных вод

.3.12 Внешние гидротехнические сооружения водоснабжения ТЭЦ

·        Береговая насосная станция

·        Насосная станция подпитки теплосети

·        Циркуляционная насосная станция №1 первого подъема

·        Циркуляционная насосная станция №2 первого подъема

·        Циркуляционная насосная станция второго подъема

·        Насосная станция горячего водоснабжения

·        Характеристика насосов пажарохозяйственной насосной

.3.13 Объединенная схема техводоснаджения

.3.14  Условия эксплуатации турбоагрегатов

.4 Цех тепловой автоматики и измерений

.4.1    Внедренные и эксплуатируемые на ТЭС системы

.5       Химический цех

.5.1    Схема обессоливания

.5.2    Схема подпитки теплосети

.5.3    Химическая лаборотория

.5.4 Топливная лаборотория.

.6       Электрический цех

.6.1    Состав и состояние парка генераторного оборудования

.6.2    Состав и состояние парка силовых трансформаторов ЗС ТЭЦ напряжением 110кВ

.7       Производственно-техническая служба

.7.1    Структура ПТС

.7.2    Задачи и функции ПТС

.7.3    Общестанционные технико-экономическиких показатели

·        Производство электро- и теплоэнергии за 2008г

·        Сводная таблица ТЭП

·        Отпуск теплоэннергии по месяцам 2008г по видам теплоносителей

·        Удельный расход электроэнергии га собственные нужды в 2008г

·        Структура израсходованного топлива за 2008г

·        Динамика изменения качества твердого топлива по месяцам 2008г

.8 Группа охраны окружающей среды (режимная группа)

.8.1 Мониторинг окружающей среды

·        Контроль за выбросами в атмосферу на ЗС ТЭЦ

·        Контроль за сточными водами и почвой ЗС ТЭЦ.

1. Общие сведения о «Западно-Сибирская ТЭЦ»


1.1 Географическое положение


ЗС ТЭЦ расположена в г. Новокузнецке Кемеровской области на юго-востоке Западно-Сибирского региона. Площадь Кемеровской области равна 95.5 тыс. кв. км, что составляет около 4 % территории Западной Сибири и порядка 0.6 % территории России. Численность населения области по состоянию на 01 января 2005 г. - 2 863.6 тыс. человек, плотность населения - около 30 чел/км2, а удельный вес городского населения - 85%. Климат Кемеровской области резко континентальный. Зима холодная и продолжительная, лето короткое и теплое. Среднегодовая температура воздуха колеблется от -1.4oС до +1.0oС.

Кемеровская область располагает богатейшими в России запасами энергетических и коксующихся углей, значительными запасами железной руды, полиметаллических руд, золота, фосфоритов и других минеральных ресурсов. В связи с этим, основу экономики Кемеровской области составляют предприятия угольной промышленности, а также черной и цветной металлургии. На долю региона приходится 56% добычи каменных углей в России, около 80% от добычи всех коксующихся углей, 13% производства чугуна и стали, 23% сортового стального проката, более 11% алюминия и 19% кокса.

В непосредственной близости от ЗС ТЭЦ в Южном энергоузле расположены крупнейшие энергоемкие производства региона: Западно-Сибирский металлургический комбинат, Новокузнецкий металлургический комбинат, Новокузнецкий алюминиевый завод, Кузнецкий завод ферросплавов. Эти производства обеспечивают высокий и стабильный спрос на электроэнергию и мощность при сравнительно низких сезонных колебаниях.

1.2 Краткие исторические сведения «ЗС ТЭЦ»

апреля 1957 г. Совмин СССР принял решение о строительстве ТЭЦ в составе Западно-Сибирского металлургического завода. Станция предназначалась для обеспечения электрической и тепловой энергией цехов металлургического комбината и жилого поселка.

В 1963 г. с вводом в работу двух котлов и турбины мощностью 60 МВт ТЭЦ была выведена из подчинения ЗСМК и передана РЭУ "Кузбассэнерго". Основным промышленным потребителем станции является металлургический комбинат, кроме того, ТЭЦ стала единственным источником теплоснабжения жилых массивов Заводского и Ильинского районов Новокузнецка, а также расположенных на их территории предприятий и прилегающих к районам шахт.

До 1 июля 2006 г. электростанция функционировала в качестве филиала вертикально-интегрированной энергетической компании Кузбассэнерго.

ОАО «Западно-Сибирская ТЭЦ» было создано в результате реорганизации Кузбасского открытого акционерного общества энергетики и электрификации (ОАО «Кузбассэнерго») в форме выделения (протокол внеочередного общего собрания акционеров ОАО «Кузбассэнерго» от 16 января 2006г.). Общество являлось правопреемником в отношении части прав и обязанностей ОАО «Кузбассэнерго» в соответствии с разделительным балансом ОАО «Кузбассэнерго», утвержденным внеочередным общим собранием акционеров ОАО «Кузбассэнерго». ОАО «Западно-Сибирская ТЭЦ в форме выделения было создано с целью последующей продажи активов на аукционе.

марта 2007 года состоялся аукцион по продаже Западно-Сибирской ТЭЦ, принадлежащей РАО «ЕЭС России». В результате торгов ООО «ЕвразХолдинг» выкупил контрольный пакет акций ОАО «Западно-Сибирская ТЭЦ» и стал собственником предприятия.

С 1.10.2008г. ОАО «Западно-Сибирская ТЭЦ» было присоединено к ОАО «Западно- Сибирский металлургический комбинат» в качестве филиала.

1.3 Общестанционные характеристики ЗС ТЭЦ предназначена для:

·   комбинированного производства электрической и тепловой энергии, и выдаёт электрическую энергию в энергосистему "Кузбассэнерго", связь с которой осуществляется на напряжении 110кВ через трансформаторы связи;

·   электроснабжения ОАО ЗСМК и других промышленных потребителей на генераторном напряжении 10,5кВ;

·   обеспечения отоплением и горячим водоснабжением комплекса промышленных предприятий (ОАО «ЗСМК» с его субабонентами) и жилищно - коммунальной сферы Заводского и Новоильинского районов. Горячее водоснабжение всех потребителей осуществляется по схеме открытого водозабора с температурным графиком теплосети 150 - 700 С со срезкой на 125оС.

ЗС ТЭЦ имеет санитарно-защитную зону радиусом в 1 километр, которая входит в состав пятикилометровой санитарно - защитной зоны предприятий Северного промышленного узла г. Новокузнецка. Удалённость промплощадки ЗС ТЭЦ от селитебной зоны составляет 20км.

Установленная, располагаемая и рабочая мощность 2007г. 2008г.

Установленная электрическая мощность мВт 600 600

Рабочая мощность, средняя за год мВт 433,3 333,7

Установленная мощность котлоагрегатов

в том числе: - паровая т/час 3360 3360

тепловая Гкал/час 1990 1990

Установленная тепловая мощность ЭС

всего: Гкал/час 1307,5 1307,5

в том числе: - по турбоагрегатам Гкал/час 1021,5 1021,5

от РОУ Гкал/час 286 286

Коэффициент эффективности использования установленной мощности

Период

Рабочая мощность, мВт

Коэффициент эффективности использования установленной мощности, %


2007г.

2008г.

2007г.

2008г.


факт

задание

факт

%

факт

Факт

Январь

560,6

540,0

534,3

98,94

93,43

89,05

февраль

568,4

545,0

413,6

75,89

94,73

68,93

Март

565,7

545,0

327,8

60,15

94,28

54,63

Апрель

485,9

470,0

408,8

86,98

80,98

68,13

Май

419,2

404,0

392,2

97,08

69,87

65,37

Июнь

258,0

438,8

276,2

62,94

43,00

46,03

Июль

244,2

372,0

234,3

63,0

40,70

39,05

Август

255,0

273,8

223,6

81,67

42,50

37,27

сентябрь

416,0

350,8

251,0

71,55

69,33

41,83

октябрь

487,6

398,0

307,92

77,37

81,27

51,32

ноябрь

533,9

430,0

334,4

77,77

88,98

55,73

декабрь

475,9

475,0

352,5

74,21

79,32

58,75

Год

433,31

433,79

333,69

76,92

72,22

55,62


Топливо

ЗС ТЭЦ была спроектирована для работы на углях марки Д и Г калорийностью свыше 4 900 ккал/кг, поступающие с различных шахт и разрезов Кемеровской области, расположенных на расстоянии 24 -160 км от станции (76,62 % топливного баланса 2008г.), а также на сжигание вторичных энергоресурсов в виде буферных сбросов доменного и коксового газов (14,10 % топливного баланса 2008г.), а также промпродукта (отходы коксохимического производства) ЗСМК. До 100% поставок угля осуществляется железнодорожным транспортом.

Станция также располагает необходимой действующей инфраструктурой для приема и сжигания природного газа (который поступает в Кемеровскую область по газопроводу «Парабель-Кузбасс»).

В настоящее время основным видом топлива ЗС ТЭЦ являются кузнецкие угли марки Д различных типов калорийностью свыше 4 900 ккал/кг, поставку которых могут осуществлять как крупнейшие угольные компании (Кузбассразрезуголь, СУЭК и пр.), так и более мелкие производители. Максимальная вместительность двух угольных складов станции составляет 320 тыс. тн. (120+200).

Топочный мазут (2,219 тыс.тн) использовался на ЗСТЭЦ в качестве растопочного топлива и на поддержание горения при сжигании углей низкого качества (0,23 % топливного баланса 2008г.)

Качественные характеристики сжигаемых марок углей:

·   калорийность от 4300 до 5600 ккал/кг;

·   зольность от 16 до 25 %%;

·   содержание серы - 0,25 ¸0,38 %%;

·   содержание азота - 1,8 ¸2,7 %%;

·   влажность - 10 ¸18 %%.

ЗС ТЭЦ состоит из следующих структурных подразделений:

1)   цех топливоподачи (вагоноопрокидыватель, два склада угля, гараж для автотранспортной техники, склад ГСМ), предназначенный для подачи топлива в котлы;

2)   котельный цех (1 очередь - 6 котлов БКЗ-210-140, 2 очередь - 5 котлов ТП-87, а также мазутное хозяйство), служащий для производства пара;

3)   турбинный цех (7 турбоагрегатов с теплофикационной мощностью отборов 1021,5 Гкал/час), предназначенный для производства электрической и тепловой энергии;

4)   электрический цех - производит обслуживание электрооборудования;

5)   химический цех - производит химическую очистку и химобессолевание воды;

6)   цех тепловой автоматики и измерений - производит ремонт и обслуживание КИПиА

Ремонтные работы производятся в основном подрядными организациями.

2.Технологический цикл ОАО «Западно-Сибирская ТЭЦ»

.1 Цех топливоподачи

.1.1 Структура цеха

Топливоподача является начальным и ответственным звеном технологического процесса выработки электрической и тепловой энергии. Характерной особенностью этого процесса является его непрерывность - от подачи топлива в расходные бункера котлоагрегатов БСУ до выдачи энергии потребителям. Наряду с этим, невозможность складирования электрической и тепловой энергии и практически мгновенная ее реализация создает жесткие и специфические условия работы всего энергетического оборудования.

Неполадки в любом звене технологического процесса выработки энергии, в частности в звене подачи твердого топлива в БСУ работающих котлов, могут вызвать общие, порой весьма серьезные, затруднения в работе ТЭЦ (вплоть до снижения нагрузки по диспетчерскому графику). Каждый котлоагрегат ЗС ТЭЦ имеет по два БСУ с объемами 200м3 и 280м3 на 1-ой и 2-ой очереди соответственно.

Для надежной работы тракта топливоподачи имеются две нитки топливоподачи (А и Б), одна из которых является резервной. В работу включается , как правило одна линия, которая должна эксплуатироваться при проектной максимальной производительности, обеспечивающей минимальное время загрузки БСУ с соблюдением требований по качеству дробления и очистке топлива от металлических и других посторонних предметов.

Система топливоподачи состоит из разгрузочного устройства (двух вагоноопрокидывателей роторного типа), двух дробильно-фрезерных машин типа ДФМ-11А, надземных и подземных галерей с транспортерами, восьми узлов пересыпки, двух дробильных корпусов производительностью 258 т/час на I очереди и 1100 т/час на II очереди.

Открытые угольные склады обслуживаются краном-перегружателем типа «КРАФТ» грузоподъемностью 32тн.

В зимнее время вагоны со смерзшимся углем предварительно подают в размораживающие устройство.

Углеразгрузочный парк ЗС ТЭЦ:

·        Размораживающее устройство на 12 вагонов (конвекторного типа, паропровод Р=10-16 ат, конденсатопровод Р=3-6 ат).

·        Вагоноопрокидыватель ВРС-134; ВРС-125.

·        Прием угля производится на два угольных склада по ленточным конвейерам №19 и №20. Объём угольных складов: №1 - 120т.т, №2 - 200т.т.

Управление технологическим процессом топливоподачи ЗС ТЭЦ, производится с двух щитов управления. Щит управления I очереди: дистанционное включение конвейеров подача угля в БСУ котлов № 1-6. Щит управления II очереди: дистанционное включение конвейеров подача угля в БСУ котлов № 7-11. Автоматизация загрузки топливом БСУ котлов I-II очереди, производится станционарными плужковыми сбрасывателями, установленными на ленточных конвейерах. Каждый плужковый сбрасыватель имеет индивидуальный привод. Управление сбрасывателями возможно как в ручном режиме, так и дистанционно со ЩУ I-II очереди топливоподачи.

Расход угля определяется по ленточным весам (весы ленточные непрерывного действия) I и II очереди, качество - через приемо-раздаточный механизм I, II очереди.

На фронт выгрузки мазута одновременно можно поставить 4 цистерны, разогрев мазута для слива осуществляется паром через поворотные штанги. Приемные лотки оборудованы змеевиками для разогрева мазута паром и перекачки 2 насосами в баки хранения мазута. Подача мазута в котельный цех производится насосами.

С угольного склада уголь подается бульдозерами в приемный бункер, из которого по ленточному транспортеру в дробильный корпус, где дробится до фракции 5-8 мм.

Дробленый уголь по ленточному транспортеру поступает в бункер сырого угля котельного отделения.

Предусмотрены следующие блокировки и технологические защиты:

·   трос аварийного останова.

·   датчики от переполнения течек.

·   защита от схода ленты (вторая очередь).

·   не правильно выбрана схема (положение шибера).

·   защита от растяжения поперечного порыва, пробуксовки ленты.

·   защита от продольного порыва ленты (вторая очередь).

·   Защита от переполнения бункеров

·   датчик установки крана-перегружателя с конвейером №12.

2.1.4  Технологическая схема топливоподачи


2.1.5 Оборудование цеха топливоподачи

Подача топлива в БСУ осуществляется посредством двух имеющихся линий топливоподачи (А и Б ), и состоит из следующих механизмов и узлов:

·        приемных бункеров с решетками 350х350

·        качающихся питателей (КП)

·        ленточных конвейеров (ЛК)

·        узлов пересыпок (У/П) с шиберами

·        грохотов и молотковых дробилок

·        железоотделителей с металлоискателями

·        плужковых сбрасывателей (ПС)

·        пробоотборных (ПУ) установок и проборазделочных машин (ПРМ)

·        ленточных весов

·        аспирационных установок (АУ)

·        дренажных насосов

·        системы пожаротушения

·        системы парообеспыливания,

·        устройств управления, защит, блокировок, автоматики и сигнализации с щитами управления топливоподачи (ЩУ-1, ЩУ-2).

Основные механизмы топливоподачи - от разгрузочного устройства до бункерной галереи включительно - сдублированы (кроме конвейеров №19,20) и составляют две самостоятельные технологические линии, которым присвоены индексы «А» (слева по ходу топлива) и «Б» (справа по ходу топлива). Для более надежного резервирования узлы пересыпок (8/9, 10/12, 12/13, 14/15, 17/2, 5/6, 6/14) выполнены с перекрестными связями и установкой шиберов, позволяющих собрать технологическую линию из отдельных элементов разных линий.

Ленточный конвейер.

Ленточный конвейер состоит из следующих основных узлов:

·        опорной металлоконструкции (станины),

·        приводного и натяжного барабанов (приводная и натяжная станции),

·        верхних (желобчатых - состоящих из трех отдельных роликов) и нижних (цилиндрических) роликов установленных в роликоопорах,

·        замкнутой конвейерной ленты (рабочая и холостая части), огибающей приводной и натяжной барабаны.

Загрузка транспортерной ленты производится через пересыпные течки или с помощью качающихся питателей. Разгрузка топлива с ленты конвейера может производиться в любом месте по его длине с помощью плужковых сбрасывателей или через приводной барабан конвейера.

Для надежной работы все конвейера работают с одинаковой скоростью ленты установлена не выше 2,0 - 2,25 м/с для 1-ой и 2-ой очереди соответственно.

На станине конвейера установлены или закреплены все вспомогательные механизмы ленточного конвейера, включая ограждение. Станина изготовлена из стального швеллера и имеет на различных участках конвейеров различную высоту, так как трасса конвейеров не прямолинейна.

Приводная станция состоит из двигателя, редуктора, приводного барабана, приемного короба, очистителей, ограждений, и т.д. Лента конвейера огибает приводной барабан для лучшего охвата, на приводных станциях установлены отклоняющие барабаны. Приводной барабан передает ленте поступательное движение от электродвигателя через редуктор. Приводные станции наклонных конвейеров оборудованы тормозными устройствами. Использование тормозов при остановке конвейера позволяет исключить обратное движение транспортерной ленты под действием силы тяжести и веса угля вниз к натяжной станции и тем самым избегать завалов, обрывов ленты или поломки механизмов.

·        На конвейерах №№ 2 А,Б, 4 А,Б и 5 А,Б установлены ленточные тормоза, представляющие собой отрезок конвейерной ленты, закрепленный одним концом жестко к металлоконструкции (свободный конец при обратном ходке затягивается силой трения между барабаном и лентой конвейера и тормозит его).

·        На конвейерах №№ 8 А,Б и 14 А,Б - тормоза с электрическим приводом, которые действуют на тормозной шкив соединительной муфты между электродвигателем и редуктором. При работающем электродвигателе колодки тормоза разжаты, при снятии питания с двигателя колодки прижимаются к тормозному шкиву соединительной муфты, останавливая движение вала.

·        На конвейерах № 13 А,Б - редукторные тормоза.

Натяжная станция служит для натяжения ленты с целью компенсации её вытяжки в процессе работы и обеспечения сцепления ленты с приводным барабаном. Натяжная станция включает в себя:

·        натяжной барабан, установленный на подвижной тележке,

·        грузы, прикрепленные к тележке через блоки тросами,

·        приемный лоток,

·        приемный стол,

·        ограждения,

·        очистители и т.д.

Все составляющие натяжной станции установлены на металлоконструкции. Натяжные станции конвейеров № 10 А, Б дополнительно оборудованы барабанами (по одному на каждую нитку) неподвижными по оси конвейера, расположенными спереди от натяжного барабана, а на № 9 А, Б дополнительно установлено по два барабана.

Основной функцией роликов установленных в роликоопоры, смонтированных на станине, является поддержание массы конвейерной ленты вместе с грузом при его передвижении. Рабочая ветвь ленты перемещается по желобчатым роликам. Угол наклона боковых роликов составляет от 15º до 30º к горизонтальной плоскости. Холостая ветвь ленты поддерживается цилиндрическими роликами. Все ролики состоят из корпуса подшипников, закрепленных на валах и запрессованных в трубу. Они различаются только по типоразмерам в зависимости от ширины ленты.

·        Для обеспечения правильного хода ленты на конвейерах установлены центрирующие (саморегулирующиеся) роликоопоры, представляющие собой обычные роликоопоры, установленные на раме, через опорный подшипник вращающейся вокруг своей оси. Центрирующие саморегулирующие роликоопоры желобчатые, регулирующие рабочую ветвь ленты, установлены в наиболее сложных участках конвейеров (подъемах, у плужковых сбрасывателей, на длинных конвейерах, при выходе их приемных лотков).

·        С обеих сторон на раме саморегулирующей опоры, установлены вертикальные ролики, с которыми лента при сходе в сторону соприкасается кромкой и поворачивает роликоопору на определенный угол. За счет изменения угла центрирующей роликоопоры, возникающей при новом положении, лента смещается к центру.

На топливоподаче ЗС ТЭЦ используется пятислойная конвейерная лента пожаробезопасного исполнения ТШК-200. Стыковка ленты выполняется методом вулканизации.

Во избежание налипания топлива на различные части ленточных конвейеров на топливоподаче используются очистные устройства нескольких типов:

·        для очистки холостой ветви ленты - плужковый очиститель, устанавливаемый в районе натяжной станции;

·        для очистки рабочей части ленты - скребковый двойной очиститель с грузовым прижимом, устанавливаемый в коробе приводного барабана;

·        скребковый одинарный очиститель, устанавливаемый за плужками сбрасывателями бункерных галерей по необходимости;

·        щетка из металлической проволоки установленная на приводной станции 19-ого конвейера;

·        для очистки натяжных барабанов скребки-ножи из листового металла.

Грохота и молотковые дробилки.

Дробильные устройства, предназначенные для измельчения топлива перед подачей в бункера котлоагрегатов, включают в себя дробилки, грохоты, соединительные муфты и электродвигатели.

На ЗС ТЭЦ используются однороторные молотковые дробилки моделей СМ 170Б (на 1-ой очереди) и М 20-30 (на 2-ой очереди), которые состоят из ротора, корпуса, отбойной плиты, отбойного бруса.

Ротор представляет собой вал с закрепленными на нем дисками, между которыми на осях свободно подвешены молотки (била) - основные рабочие элементы дробилки. Поворот дисков предотвращают призматические шпонки. Вал ротора вращается на двух роликоподшипниках 3636 и 3652. Роликоподшипники смонтированы в чугунные разъемные корпуса и свободно вкладываются в опоры нижней части корпуса.

Вал ротора соединен, с валом электродвигателя упругой муфтой.

Корпус дробилки сварен из листового проката и имеет разъем в горизонтальной плоскости по оси подшипников ротора, Верхняя и нижняя части корпуса закреплены между собой болтами.

Топливо подается в молотковую дробилку сверху непрерывным потоком через загрузочную горловину. Молотки вращающегося ротора раскалывают падающие на них куски топлива, отбрасывают их с большой скоростью на отбойную плиту, при ударе о которую куски разрушаются.

В верхней части корпуса установлено два ряда отбойных плит. Регулировка нижнего ряда производится упорными винтами, позволяющими смещать нижние кромки броневых плит на 50 мм в сторону ротора.

Под отбойными плитами в прямоугольных гнездах корпуса помещен отбойный брус, который имеет возможность перемещаться в горизонтальном направлении при помощи винтовых механизмов. Такая конструкция и расположение дробящих узлов позволяет создавать минимальные зазоры между рабочими кромками отбойного бруса и головками молотков, что обеспечивает при вращении ротора хорошее качество дробления. Отбойный брус и отбойные плиты имеют сменную броню (футеровку).

В верхней части корпуса имеется отверстие для контроля за износом молотков и замены их без разборки корпуса. Передняя и задняя стенки нижней части корпуса имеют проемы для осмотра и очистки дробилок. В боковых стенках корпуса имеются люки для осмотра и очистки загрузочной горловины, течки для прохода угля, не требующего дробления и грохотов.

Непосредственно перед молотковыми дробилками, перекрывая загрузочную горловину, установлены грохота для отсева мелкого топлива. Грохота представляют собой наклонные веерообразные неподвижные решетки с расширяющимися вниз зазорами. Они выполнены из круглого профильного металла (колосников) и установлены под углом, обеспечивающим прохождение топлива по решетке самотеком.

Качающиеся питатели

В системе топливоподачи питатели предназначены для непрерывной и равномерной подачи требуемого количества топлива. Качающиеся питатели представляют собой сварной каркас с четырьмя роликоопорами, на которые опирается подвижное днище - стол питателя. Приводная часть питателя состоит из электродвигателя редуктора, соединительной муфты, кривошипно-шатунного механизма.

На ЗС ТЭЦ используются качающиеся питатели:

·        под приемными бункерами № 1 А,Б и 2 А,Б (галерея № 2) - типа КП-8,

·        под приемными бункерами № 1-6 (вагоноопрокидывателя) № 3 А,Б, 4 А,Б (галерея №17), № 13 А,Б (галерея № 13) - типа КП-12,

·        под приемным бункером крана перегружателя -.пластинчатый питатель.

Производительность качающихся питателей регулируется двумя способами:

·        регулировкой толщины слоя подаваемого топлива перемещением шибера (заслонки).

·        изменением хода подвижного днища путем изменения эксцентриситета кривошипа с соответствующим отверстием корпуса кривошипа.

Основные технические характеристики качающихся питателей.

Наименование

Тип питателей


КП-8

КП-12

300

570

Максимальный размер кусков угля, поступающих в питатель, мм

400

700

Число ходов подвижного днища, ход/мин

80

80

Наибольший ход днища, мм

200

200

Редукторы:



а) тип

1 Ц2У-200

РЦД 400

б) передаточное число

20,64

20,19

Напряжение электродвигателя, вольт

380

380/660

Мощность электродвигателя, кВт

7

15

Заслонка с приводом от:

Червячного редуктора

МЭО


Узлы пересыпок и шибера.

Узлы пересыпки топлива оборудованы пересыпными течками вместе с приемными лотками. Их исполнение должно быть таким, чтобы обеспечить правильное направление поступающего на ленту топлива, исключающее сход ленты в сторону, повреждение и быстрый износ её от ударов и истирания падающими кусками топлива. Для улучшения прохождения топлива пересыпные течки выполнены круглыми или со скругленными углами без переломов и изгибов.

Для предупреждения повреждений конвейерных лент крупными кусками топлива после падения, под пересыпными течками установлены приемные столы из металлического листа шарнирного типа с амортизаторами из специальной профильной резиной толщиной 100 мм.

Для равномерной по ширине загрузки ленты, к основанию нижней частирователи потока. В месте соединения пересыпной течки и приемного лотпересыпной течки приварены направляющие (отбойные) лист, формика выполнено расширение нижней части, что позволяет производить максимальную загрузку конвейерной ленты.

В приемных лотках установлено уплотнение, изготовленное из конвейерной ленты. Исправное состояние приемных лотков и уплотнений уменьшает пыление при пересыпе топлива.

Основное требование к перекидным шиберам, устанавливаемым в узлах перекрестных пересыпок - обеспечение свободного и легкого их перевода из одного крайнего положения в другое. Шиберы оборудованы механизированным приводом (МЭО), для возможности дистанционного управления их перевода в рабочее положение. К валу шибера крепится рычаг, который тягой соединен с рычагом электрического исполнительного механизма.

Металлоискатели и металлоуловитель.

На конвейерах № 4. А, Б и № 13. А, Б, непосредственно перед молотковыми дробилками, установлены металлоискатели и металлоуловитель для очистки потока топлива от ферромагнитных металлических предметов.

Ленточные конвейеры № 13 А,Б оборудованы одним на две нитки шкивным самоочищающимся металлоуловителем типа Ш Э10-80В, устанавливаемым при помощи электротельфера на одну из работающих ниток топливоподачи. Самоочищающийся металлоуловитель состоит из следующих узлов:

·        грузоподъемного электромагнита;

·        ленты-очистителя с приводным, натяжным и отклоняющими барабанами;

·        привода;

·        рамы,

·        приемной воронки.

Удаление уловленного электромагнитом металла производится с помощью разгрузочной ленты-очистителя, огибающей электромагнит. Для улучшения сброса металла, на ленте укрепляются специальные скребки из немагнитного материала высотой 80-100 мм, предотвращающие скольжение уловленного металла по ленте. Вращение ведущего барабана осуществляется цепной передачей от привода, состоящего из электродвигателя и редуктора. На конвейерах № 4 А,Б установлены железоотделители конструкции ЗС ТЭЦ.

Приводные барабаны ленточных конвейеров галереи № 13 оборудованы барабанными электромагнитными металлоуловителями, отделяющими выделенные из потока твердого топлива ферромагнитные предметы в специальные течки со сбросом на отметку 4,8 м дробильного корпуса 2-ой очереди. Каждый металлоуловитель оборудован выпрямительной станцией и работает в продолжительном режиме с повторно-кратковременным включением привода.

Ленточные конвейера № 4 А и Б оборудованы дополнительно подвесными электромагнитными сепараторами типа ЭП I-800, используемые в период нахождения в нерабочем состоянии самоочищающихся металлоуловителей. Сепаратор запитан от сети постоянного тока напряжением 220 Вольт и имеет режим работы продолжительный-постоянный. Установка сепаратора в рабочее или резервное состояние производится при помощи эле-ктротельфера.

Сепаратор состоит из магнитной коробки и пускового устройства.

Магнитная система состоит из полюсной скобы, представляющей собой цельную стальную отливку, цилиндрические части которой являются сердечниками магнитов, и ярма - верхней соединяющей их части. Снизу к сердечникам приварены полюсные наконечники. На самих сердечниках помещаются катушки (всего 4 шт.), заключенные в металлические кожухи, защищающие обмотку от механических повреждений. Зазоры между кожухом и катушками заполнены заливочной массой. Соединительная коробка служит для подключения кабеля, соединяющего обмотку сепаратора с источником постоянного тока, а также для пересоединения обмотки с 220 Вольт на 110 Вольт или наоборот.

Для включения магнитной системы сепаратора служит пусковое устройство типа РС-2, состоящее из двух однополюсных контактов постоянного тока, включенных последовательно при питании на 220 Вольт и параллельно при питании на 110 Вольт.

В комплексе с металлоуловителями работают металлоискатели тип МП-I-ТМ, работающие автоматически и установленные до металлоуловителя (ниже) по ходу топлива над рабочей ветвью конвейерной ленты.

При обнаружении случайных металлических предметов, металлоискатель подает импульс на включение металлоуловителя с одновременным включением световой сигнализации на ЩУ.

Питание металлоискателя осуществляется от сети переменного тока напряжением 220 Вольт.

Пробоотборные установки и проборазделочные машины.

На конвейерах № 5 А,Б и № 14 А,Б (после дробильного корпуса) размещены пробоотборники типа ВТИ, отбирающие пробу из потока угля и действующие в комплексе с проборазделочными машинами тип МПЛ-150, установленными на шиберной площадке У/П 5/6 и специальной площадке У/П 14/15.

Пробоотборник состоит из:

·        отбирающего элемента (ковша);

·        взводного механизма с приводом;

·        приемной течки; заслонки с приводом, закрывающей отверстие течки;

·        бункера первичной пробы (только на 2-ой очереди) и шибера.

Отбирающий пробу элемент (ковш) подвешивается к валу на рычагах внутри приемного короба приводного барабана конвейера. Периодически (с определенным интервалом) ковш пересекает поток топлива, падающий с приводного барабана, возвращается на 52º и резким возвратом сбрасывает порцию топлива в приемную течку. В промежутках между отборами отдельных порций, отверстие приемной течки закрывается заслонкой, которая действует автоматически, открываясь за 10-30 секунд до сбрасывания топлива, а после закрывает приемное отверстие также в течении 10-30 с. Во избежание попадания в приемную течку «постороннего», т.е. не отобранного отборником топлива, над отверстием течки установлен козырек-отражатель. Отбирающий элемент ковш приводится в движение специальным взводным механизмом, шток которого соединен с кривошипом, закрепленном на валу отбирающего элемента. Привод взводного механизма осуществляется от электродвигателя через редуктор и цепную передачу.

Проборазделочная машина предназначена для подготовки (последовательного измельчения и сокращения) проб топлива от крупности 0-15 мм до лабораторной пробы крупностью 0-3 мм. Основными узлами машины являются:

·        ленточный питатель 12,

·        шиберное устройство 11,

·        молотковая дробилка типа ЛДМ-1,

·        ковшовый сократитель,

·        сварной корпус из углового и листового проката,

·        конусный делитель-сократитель, осуществляющий сокращение лабораторной пробы и распределение её по трём ёмкостям.

Ленточный питатель и дробилка проборазделочной машины работают от индивидуальных электроприводов, мощность которых соответственно равна 0,6 и 10 кВт.

Сократитель ковшовый и делитель-сократитель приводятся в движение от единого привода мощностью 0,6 кВт.

Электродвигатели выполнены во взрывозащитном исполнении.

Входной контроль качества твердого топлива, поступающего на ЗС ТЭЦ железнодорожным транспортом, осуществляется отбором проб вручную ( из потока топлива) с последующей разделкой их для лабораторных испытаний на проборазделочной машине МПЛ-300, установленной в районе натяжной станции галереи № 14. Принцип действия проборазделочной машины такого типа такой же, как МПЛ-150, различие составляет лишь крупность входного материала до 300 мм.

Плужковые сбрасыватели (ПС)

Для разгрузки топлива в необходимом месте по длине конвейера на тракте топливоподачи устанавливаются плужковые сбрасыватели. Разгрузка находящегося на движущейся ленте топлива производится при встрече угля с плужковым сбрасывателем и производится на обе стороны конвейера (двусторонние № 31 и 37) или на одну сторону (односторонние - все остальные ПС в ЦТП).

Плужковые сбрасыватели представляют собой металлический сферический лист установленный поперек хода ленты под определенным углом к продольной оси конвейера, к нижней кромке которого прикрепляется металлический пруток. При хорошем прилегании прутка к ленте конвейера и устройстве под плужком устраняются пропуски и просыпания топлива, уменьшается износ конвейерной ленты.

Привод плужков, т.е. их подъем и опускание осуществляется электрическими исполнительными механизмами (МЭО) через рычажно-тросовую систему.

Весы

Для определения технико-экономических показателей работы ЗС ТЭЦ на конвейерах № 5 А,Б и № 14 А,Б установлены автоматические ленточные конвейерные весы непрерывного действия типа ВЛ. Конструкция конвейерных весов состоит из весоизмерительной платформы и сложной рычажной системы, которая позволяет учитывать массу угля с рабочей ветви конвейера.

Для определения количества и качества угля (вес, влажность, зольность) в галерее № 12 установлен весовой радиометрический комплекс «МАСОN 21», на конвейерах № 12 А; и № 12 Б. Весы состоят из измерительного участка, блока обработки и отображения информации и промышленного компьютера. Все части измерительного участка смонтированы в жестком каркасе. Источники гамма-излучений помещены в защитные контейнера, представляющие собой свинцовые цилиндры, обеспечивающие полную безопасность при эксплуатации оборудования. Узкий канал в рабочей части цилиндра обеспечивает формирование рабочего луча , который проходя через поток угля и считывается специальными датчиками детекторами. С датчиков данные в виде токового сигнала в пределах 0/4-20 мА передаются на блок обработки данных, который рассчитывает массу, зольность и влажность топлива с выдачей данных на компьютер. Измерительный луч можно перекрыть с помощью задвижки в экранирующем контейнере. Во время эксплуатации весов задвижки блоков источников радиоактивного излучения должны быть постоянно открыты и зафиксированы замком. Закрывать задвижки необходимо только для обеспечения безопасности при ремонте, монтаже, а также при обслуживании весов при нахождении персонала внутри ограждения конвейера на расстоянии ближе 1 метра от измерительных блоков.

Техническое обслуживание весового комплекса заключается в следующем:

периодически (1 раз в неделю) осуществлять осмотр блока измерения данных на предмет надежности креплений рамы и блока источника излучения, траверсы датчиков и самих датчиков к ней,

производить удаление пыли по мере её накопления с датчиков излучения (допустим слой пыли высотой не более 2 мм) путем обметания сухой мягкой щеткой, не допуская смыв пыли прямой струей воды.

Работой с блоком источника системы «МАСОN 21» могут заниматься только прошедшие специальное обучение работники, отнесенные к персоналу А.

Дренажные насосы

Для откачки воды и шлама в низких точках галерей и узлах пересыпок в приямках установлены дренажные насосы работающие в автоматическом и ручном местном режиме.

Агрегат электронасосный ПКВП 63/22,5 предназначен для перекачивания гидросмесей плотностью до 1300 кг/м³, температурой от 5 до 60º С, с твердыми включениями объемной концентрации до 25%, максимальной крупностью твердых частиц 1 мм.

Агрегат установлен на горизонтальных опорных конструкциях и состоит из насоса и двигателя, который крепится к фланцу корпуса подшипников насоса. Привод осуществляется через упругую муфту. Всасывающая часть расположена вертикально вниз по оси вала насоса, нагнетательная труба расположена вертикально вверх. Рабочее колесо открытого типа наворачивается на вал по резьбовой поверхности, опорами второго служат подшипники качения. Направление вращения ротора насоса - против часовой стрелки, если смотреть со стороны двигателя (при обратном вращении ротора насос может выйти из строя). В конструкции насоса предусмотрена возможность регулировки осевого положения ротора насоса, что необходимо для установки требуемого зазора (в пределах 0,1…2,0 мм) между рабочим колесом и корпусом насоса. Регулировка осуществляется при помощи набора прокладок.

В приямке для сбора воды и шлама установлены датчики заполнения, с помощью которых откачка воды может производится в «автоматическом» режиме. Насосы ПКВП имеют ключи управления с режимами работы «Автоматика» и «Местное».

При выходе из строя основных насосов ПКВП на конвейерах центробежные самовсасывающие насосы. Такие насосы состоят из корпуса, опоры, рабочего колеса, вала с подшипниками качения, масляного затвора, обратного клапана, крышки смотрового окна, заливного устройства, всасывающего и напорного рукава. Корпус насоса имеет всасывающую полость, спиральную камеру и нагнетательную полость. Чтобы исключить возможность засорения рабочего колеса и поломки деталей насоса, всасывающий рукав снабжен фильтром. Вал насоса соединен с валом двигателя муфтой.

Для пуска насоса в работу необходимо: завернуть спускную пробку в корпусе насоса, сдвинуть крышку заливного отверстия и наполнить корпус насоса водой, после чего крышку вставить на место и затянуть гайками, запустить электродвигатель в работу. В течении 3-5 минут насос самовсасывает воду, затем откачивает воду из приямка. Перед каждым запуском насоса нужно проверять наличие воды в корпусе. Во время работы насоса не допускать: резких перегибов рукавов, всасывания воздуха через фильтр, работу насоса без фильтра, попадания воды на электродвигатель, нагрева подшипников до температуры более 80º С, вибрации насоса и посторонних стуков в нем. Следует помнить, что при продолжительной работе насоса с переломом напорного рукава или при его перекрытии вода в корпусе нагревается до кипения, а образовавшийся пар перекрывает обратный клапан. В этом случае необходимо охладить корпус насоса, налив в него холодную воду. Откачка воды этим насосом может производится только в «местном» режиме.

При выходе из строя насосов стационарно установленных по тракту т/п в работу могут быть включены переносные насосы типа «Гном» аварийного резерва.

Отапливаемые производственные помещения топливоподачи оборудованы системой гидроуборки, представляющую собой систему стоков, трубопроводов, кранов с разъемом для подключения к ним резинотканевых переносных рукавов (шлангов).

Весь тракт т/п (обе нитки каждой галереи) оборудован автоматической системой пожаротушения (АСП). АСП представляет собой сеть трубопроводов с клапанами, задвижками и сплинклерными распылителями. На ЩУ т/п выведена световая, звуковая сигнализация АСП и ключи дистанционного управления.

Во всех галереях топливоподачи, дробильном корпусе и ЩУ выполнено рабочее и аварийное освещение, ключи управления которыми находятся в начале галереи, при входе и на середине.

Для бесперебойной работы системы топливоподачи большое значение имеют не только основные механизмы, но и дополняющее их оборудование (решетки приемных бункеров, приемные бункера, приемные лотки, уплотнения, ограждения. Система отопления, воздушно-тепловые завесы и т.д.). Их неполадки также могут вызвать задержки в подаче топлива.

Система парообеспыливания

Для гашения пыления в узлах пересыпок топлива на тракте т/п 1-ой и 2-ой очереди смонтировано парообеспыливание, подача пара в которую осуществляется ТЦ. Паровые задвижки (главные), обслуживаемые персоналом ЦТП, расположены в галерее № 6 ( № ) на тракт 1-ой очереди, на площадке проборазделочной машины галереи № 15 (№ ) на тракт 2-ой очереди.

Заизолированный участок паропровода заведен в приемный лоток с определенным расходом пара и контрольным вентилем происходит паропылеподавление. х.

Управление паровой задвижкой 1-ой очереди возможно автоматически со ЩУ т/п, «местно» и вручную; паровая задвижка 2-ой очереди автоматического управления не имеет.

·        Порядок включения пара:

открыть дренажные вентили - затем главную задвижку - открыть вентили на узлах пересыпок - после дренирования конденсата закрыть дренажные вентили.

·        Порядок отключения пара: закрыть главную задвижку - закрыть вентили узлов пересыпок - открыть дренажный вентиль.

К трубопроводу парообеспыливания тракта топливоподачи 1-ой очереди подключена система пожаротушения маслохозяйства, обслуживаемого ЭЦ. Подача пара в помещения маслохозяйства производится путем открывания вентиля, находящегося на шиберной площадке пересыпки 2/4 (у лестничного марша). На ЩУ т/п 1-ой очереди имеется сигнальное табло «Пожар на маслохозяйстве».

Портальный кран-перегружатель типа «КРАФТ»

Портальный кран-перегружатель является крупным транспортно-техническим агрегатом, снабженный грейферной тележкой и предназначенный для перевозки угля на открытом угольном складе. Уголь из вагонов забирается грейфером и транспортируется в перегрузный бункер пластинчатого питателя, из которого уголь попадает в загрузочную воронку конвейера 12 Б.. Питание портального крана перегружателя осуществляется от сети трехфазного тока напряжением 6000В по кабелю, передвигающемуся в бетонном желобе.

Техническая характеристика портального крана-перегружателя

Грузоподъемность грейферной тележки

32т

Высота подъема грейфера

35м

Скорость подъема грейфера

80м/мин

Емкость грейфера

16м3

Самая низкая температура, при которой может работать кран-перегружатель

-450С

Производительность портального крана

690т/час


Вспомогательное оборудование: аспирационные установки, дренажные насосы, системы пожаротушения, освещение.

Аспирационные установки. АУ

Наиболее распространенным и эффективным средством для снижения запыленности помещений топливоподачи является система аспирации.

Все аспирационные установки состоят из пылевого вентилятора; воздуховодов, изготовленных из листовой стали; различных пылеочистных устройств и электродвигателя.

АУ приводятся в действие автоматически при включении конвейеров, а так же дистанционно с кнопки местного управления.

.2       Котельный цех

Дробленый уголь по ленточному транспортеру поступает в бункеры сырого угля котельного отделения. Размол угля осуществляется в шаровых мельницах, куда он поступает из бункера сырого угля. В мельницу подается предварительно разогретый в воздухоподогревателе воздух, с помощью которого угольная пыль транспортируется в сепаратор посредствам мельничного вентилятора, где от угольной пыли отделяются крупные фракции, которые возвращаются в мельницу. А угольная пыль пневматически через циклон, где происходит ее отделение от воздуха, направляется в бункер пыли, и затем через питатели и пылеугольные горелки поступает в топки котла. Воздух для горения подается дутьевым вентилятором в воздухоподогреватель, а затем частично в мельницу и непосредственно к горелкам.

Выходящие из топочной камеры дымовые газы омывают последовательно пароперегреватель, водяной экономайзер и воздухоподогреватель, проходят золоулавливающую установку и дымососом отправляются в дымовую трубу.

В котельном цехе первой очереди установлено 6 котлов типа БКЗ - 210 - 140. Котлы Барнаульского котельного завода. Паропроизводительность котла 210 т/час, давление пара 140 атм., температура перегретого пара 550 оС.

На второй очереди котельного цеха установлены котлы типа ТП - 87. Котлы Таганрогского завода с паропроизводительностью 420 т/час и давлением пара 140 атм., температура перегретого пара 540 оС.

По экранным трубам топочной камеры пароводяная смесь поступает в барабан котла, где происходит отделение воды от пара. Для сепарации насыщенного пара внутри барабана установлены циклоны. Вода стекает на поддон, а отсепарированный пар проходит промывку с целью снижения солесодержания. После барабана насыщенный пар проходит пароперегреватель, где температура его повышается до 5500С на 1-й очереди до 5400С на второй.

Состав и состояние парка котельного оборудования - приложение №1.

2.2.1 Система пылеприготовления

Пылеприготовительная установка служит для получения сухого угольного порошка (пыли) и состоит из следующих элементов: мельница, питатель сырого угля, бункер сырого угля, мельничный вентилятор, вентилятор присадки инертных газов, сепаратор, циклон, промежуточный бункер, шнек.

Уголь из бункера сырого угля через питатели угля подается в мельницу.

В мельнице происходит подсушка и размол топлива.

Пылевоздушная смесь передвигается через сепаратор, где происходит отделение крупных фракций пыли с возвратом их в мельницу. Пыль нормальной тонины помола поступает в циклон, где происходит отделение угольной пыли от аэросмеси, поступающей из мельницы. Передвижение пылевоздушной смеси по тракту пылесистемы осуществляется мельничным вентилятором, который кроме того, осуществляет и транспорт пыли по пылепроводам к горелкам. Пыль из циклона подается через мигалку в промбункер пыли или на шнек для осуществления подачи пыли от пылесистемы одного котла в промбункер пыли другого котла. Промежуточный бункер служит для запаса угольной пыли на случай остановки мельниц и для устойчивости работы пылепитателей. Назначение мигалок на пылесистеме - защита элементов пылесистемы от присоса воздуха при переходе угольной пыли из одной области давления в другую.

Шнеки распределяют пыль из пылесистем котлов по промежуточным бункерам соответствующих котлов. Вентилятор присадки инертных газов служит для подачи дымовых газов в пылесистему для предотвращения в ней взрывов.

2.2.2 Основное оборудование

Краткая характеристика основного оборудования установок пылеприготовления I очереди

№№ п/п

Наименование

Един. измер.

Кол-во

Примечание

1.

Тип и завод-изготовитель мельницы

ШБМ 287/410 Сызранский

2.

Количество мельниц на котле


2


3.

Система пылеприготовления

Индивидуальная с промбункеров

4.

Номинальная пылепроизводительность мельницы

т/час

19


5.

Вес шаров, загруженных в мельницу

т

25

шаров 30-40 мм

6.

Мощность электродвигателя мельницы

кВт

475

на котлах №№ 4-6 - 400

7.

Напряжение электродвигателя

кВ

6


8.

Метод подсушки топлива и располагаемая температура сушильного агента (воздуха)

263/73

на котлах 5,6 - 370

9.

Тип мельничного вентилятора

к.№3-6 - ВМ 75/1200-1Б к.№1,2 - ВМ 44/950

10.

Число оборотов мельничного вентилятора

об/мин

1480


11.

Мощность электродвигателя мельничного вентилятора

кВт

320

на котле №1 - 440 кВ

12.

Напряжение электродвигателя мельничного вентилятора

кВ

6


13.

Число оборотов мельницы

об/мин

18,75


14.

Количество бункеров сырого угля

шт.

2

на котел

15.

Тип питателя угля

СПЧ5040х700 СПУ4060х700Э

16.

Производительность питателя угля

т/час

25


17.

Емкость бункера угля

тн

212


18.

Циклоны ВИО2АЗ

Ф 1850, 2шт.

19.

Бункер пыли

тн

165

У=235 м3

20.

Тип питателя пыли

УЛПП-1 лопастной

21.

Сепаратор У=14,3 м3

Ф 3420

22.

Максимальная производительность питателя пыли

т/час

3-5


23.

Мощность электродвигателя

кВт

0,9


24.

Пределы изменения числа оборотов электродвигателя

об/мин

450-1350


25.

Напряжение постоянного тока

В

220


26.

Дымосос инертных газов 1Б, 2А, 3Б Тип ВШ-40/750 Производительность - 40000 т/час Напор - 750 мм в.с. Число оборотов - 1480 об/мин

В

380

Д-10


Краткая характеристика основного оборудования установок пылеприготовления II очереди

№№ п/п

Наименование

Един. измер.

Кол-во

Примечание

1.

Тип мельничного вентилятора



ВМ-100/1000-У

2.

Число оборотов мельничного вентилятора

об/мин

1480


3.

Мощность мельничного вентилятора

кВт

400


4.

Напряжение электродвигателя мельничного вентилятора

кВ

6


5.

Тип мельницы



ШБМ 375/550 (ШК-32)

6.

Число оборотов барабанов мельницы

об/мин

18


7.

Мощность электродвигателя мельницы

кВт

580


8.

Количество электродвигателей мельницы

шт

2


9.

Количество мельниц на котел

шт

2


10.

Система пылеприготовления



Индивидуальное с промбункером

11.

Нормальная производительность мельницы

т/час

32


12.

Вес шаров, загружаемых в мельницу

т

70


13.

Температура сушильного агента

380


14.

Емкость бункера сырого угля

т

280


15.

Емкость бункера пыли к. №7,9

т

70

на к. №8,10 - 140

16.

Количество бункеров на котел №7,9

шт

2

на к. №8,10 - 1

17.

Тип питателя сырого угля



ленточный Б-5050

18.

Производительность питателя сырого угля

т/час

40


19.

Ширина ленты

мм

1400


20.

Электродвигатель



АО-72-2

21.

Мощность электродвигателя

кВт

4,5


22.

Число оборотов электродвигателя

об/мин

1735


23.

Тип питателя пыли



УЛПП-64-П; к.№9 - ППЛ-5

24.

Максимальная производительность п/п минимальная

т/час т/час

10 3,3

к.№9 - 1,4-1,7

25.

Тип электродвигателя



ПБ-52

26.

Мощность электродвигателя

кВт

2,4


27.

об/мин

1500


28.

Напряжение электродвигателя

В

220

постоянный ток

29.

Сепаратор

шт

2

ТКЗ-ВТИ 3600

30.

Циклон

шт

2

НИИОГаз 3000

31.

Вентилятор инертных газов

шт

2

ВМ 40/750 ПУ

32.

Производительность

м3/час

40000


33.

Напор

мм. вод. ст.

750


34.

Число оборотов

об/мин

1480


35.

Мощность электродвигателя

кВт

125


36.

Напряжение

В

380



Барабанные мельницы

Барабан является главной и наиболее тяжелой частью мельницы. Корпус барабана изготовлен цельносварным из листовой стали. Загрузочная и разгрузочная крышки литые. С внутренней стороны барабан футерован броневыми плитами в волнообразной поверхностью. Для ремонта и замены износившихся плит на цилиндрической части барабана имеется люк.

Торцевые стенки имеют полные цапфы, которыми барабан опирается на коренные подшипники. Внутри полых цапф полые втулки полых цапф со спиралями, способствующими ускорению питания мельницы и возврату шаров в барабан.

Броневые плиты уложены на асбестовые прокладки с целью теплоизоляции и шумоизоляции. Для дополнительной изоляции шума и теплоотдачи барабан снаружи покрыт металлическим кожухом, внутри которого помещается шлаковата. В местах соединения углеподающего и пылевыдающего патрубков с торцов втулок полых цапф имеются войлочные уплотнения, предотвращающие пыление и присос холодного воздуха внутри барабана. Барабанная броня крепится четырьмя рядами клиньев - двумя упорными неподвижными и двумя затяжными подвижными.

Бронеплиты и клинья составляют правильную геометрию волны, что обеспечивает равномерность движения шаровой загрузки. Во избежание присосов холодного воздуха и пыления через болты крепления бронеплит, болты под шайбами обмотаны асбестовым шнуром. Размер бронеплит позволяет доставлять их в барабан через люк. Шары изготавливаются из любой кованной или прокатной стали с правильной геометрией шара и твердость НВ 300.

Во избежание быстрого износа броневых плит и шаров не следует вращать барабан без топлива. Волнообразная броня позволяет выбрать любое направление вращения в зависимости от положения заходов спиралей втулок полых цапф.

Пылевой сепаратор

Назначение и принцип действия

Сепаратор - аппарат, предназначенный для разделения пыли по зерновому составу. Принцип работы пылевого сепаратора основан на использовании центробежных сил и собственного веса наиболее крупных фракций пыли, которые отделяются и выходят из общего потока и возвращаются на домол в мельницу.

Сепаратор пылевой состоит из корпуса, крышки, лопастного аппарата, ручного механизма поворота лопаток. В нижней части сепаратора находится входной патрубок, подсоединенный непосредственно к мельнице. В сепараторе имеется течка возврата, подсоединенная к входной горловине мельницы. Для осмотра и мелкого ремонта в корпусе имеются люки. Лопаточный аппарат состоит из лопаток, расположенных равномерно по окружности и находящимся в верхней части крышек.

Поворотом лопаток достигается регулировка тонины помола.

Привод лопаток состоит из индивидуальных рычагов каждой лопатки, которые соединяются посредством пальцев с приводным кольцом, расположением на опорах. Кольцо приводится в движение ручным червячным приводом. На сепараторе предусмотрены взрывные предохранительные клапана, расположенные в верхней части сепаратора.

Циклон

Назначение и принцип действия

Циклон - аппарат, предназначенный для очищения воздуха от пыли, принцип которого основан на центробежном эффекте. На входе в циклон поступательное движение пылевой смеси превращается во вращательное с направлением вихревого потока вниз. В силу большой массы частицы пыли прижимаются к стенкам циклона и по инерции падают вниз на мигалки и по течке попадают в пылевой бункер или на шнек, воздух же в силу малой инерции поворачивается Яна 1800 и очищенный воздух через выходной патрубок отсасывается мельничным вентилятором и сбрасывается в топку через ПУГ.

1.       Циклон состоит из корпуса, входного патрубка, бункера и выхлопной камеры.

2.       Корпус представляет собой два концентрических цилиндра, между которыми поток пылевоздушной смеси, который затем разделяется на поток пыли, находящийся у стенки цилиндра и поток воздуха, находящийся у стенки внутреннего цилиндра. Наружный цилиндр заканчивается конусом с опорным кольцом, которым циклон опирает на конструкции. В нижней части внутреннего цилиндра у циклонов с раскручивателями установлены лопатки раскручивателя. В верхней части корпуса расположен аппарат, основной деталью которого является спиральный.

Для осмотра и ремонта внутренних стенок на корпусе имеются люки.

3.       Входной патрубок подсоединяется к вихревому аппарату. На боковой стенке входного патрубка имеется смотровой люк с целью осмотра и удаления отложений.

4.       Бункер расположен в нижней части корпуса и представляет собой цилиндр, соединенный с корпусом.

.         Выхлопная камера представляет собой цилиндр с боковым патрубком, к которому подсоединяется отводящий воздуховод. Камера устанавливается на внутренний цилиндр корпуса.

.         На циклоне предусмотрены взрывные клапана, расположенные на входном патрубке и на крышке выхлопной камеры.

Мельничный вентилятор

Назначение и краткое описание

Мельничный вентилятор предназначен для транспортировки угольной пыли в системе пылеприготовления, а также для транспортировки угольной пыли из-под питателей пыли в топку. Мельничный вентилятор устанавливается после циклона и допускает содержание угольной пыли в подаваемом воздухе до 80 грамм на 1 кг воздуха.

.2.3 Котельные агрегаты

Состав и состояние парка котельного оборудования

Станц. номер агрегата

Тип (марка) котла

Параметры острого пара

Производи-тельность т/час

Год ввода

Завод изготовитель

Наработка с начала экспл.,час

Кол-во пусков с начала экспл.

Год реконстр.или модерн.

Характер реконс. или модернизац.

Топливо

Дата останова котла при ТП в отчетн. году

Цель останова котла при ТП в отчетном году
















давление, кгс/см2

темпер., 0С








 основн.

 резерв

 проект



1

2

3

4

5

6

7

8

9

10

11

12

13

14

15

16

КП 01

БКЗ-210-140

140

550

210

1963

БКЗ

277338

468

1998

улучшение экологии, в т.ч. новые технологии сжигания топ лива

уголь

-

уголь

-

-

КП 02

БКЗ-210-140

140

550

210

1963

БКЗ

275640

445

1995-96


уголь

-

уголь

-

-

КП 03

БКЗ-210-140

140

550

210

1964

БКЗ

277809

445

1999


уголь

-

уголь

-

-

КП 04

БКЗ-210-140

140

550

210

1964

БКЗ

281738

437

2000


уголь

-

уголь

-

-

КП 05

БКЗ-210-140

140

550

210

1966

БКЗ

184316

458

2002


уголь

-

уголь

-

-

КП 06

БКЗ-210-140

140

550

210

1967

БКЗ

177953

463

2003


уголь

-

уголь

-

-

КП 07

ТП-87

140

545

420

1972

ТКЗ

198602

448

-

-

уголь

-

уголь

-

-

   КП 08

   ТП-87

   140

   545

   420

   1974

   ТКЗ

   203655

   331

   2001

Прочие: (замена дымососов типа Д на ДН, реконструкция зажигательного пояса предтопка и пода топки)

   уголь

   -

   уголь

   -

   -

 КП 09

 ТП-87

 140

 545

 420

 1977

 ТКЗ

 165187

 324

 2005-2006

улучшение экологии, в т.ч. новые технологии сжигания топлива

 уголь

 -

 уголь

 -

 -

КП 10

ТП-87

140

545

420

1980

ТКЗ

138802

263

-

-

уголь

-

уголь

-

-

КП 11

ТП-87

140

545

420

1983

ТКЗ

122902

300

-

-

уголь

-

уголь

-

-

I очередь

Паровые котлы № 1 - 6 типа БКЗ - 210 - 140 ФД(Ф) однобарабанные, радиационные, с естественной циркуляцией выполнены по П - образной компоновке и рассчитаны на следующие параметры: паропроизводительность 210 т/час, давление пара в барабане 155 ати, температура перегретого пара 5600С. Топочная камера образована экранами из труб 60´55 мм, ширина топки 9536 мм, глубина топки 6656 мм.

На ЗС ТЭЦ систематически проводится работа по модернизации основного и вспомогательного оборудования. Так, в целях достижения установленных для ЗС ТЭЦ нормативов предельно - допустимых выбросов по диоксиду азота за период 1990 - 2003гг выполнена реконструкция топок всех шести котлов I очереди ТЭЦ по проекту МЭИ (г. Москва) с внедрением новой экологической эффективной технологии трёхступенчатого сжигания Кузнецких углей в смеси с газами на пяти котлах БКЗ - 210-140.

Котлы БКЗ-210-140ФД (ст.№ 1-4) ОАО «Западно-Сибирская ТЭЦ» до реконструкции были снабжены 6 пылегазомазутными горелками улиточного типа, установленными по три на боковых стенах топки по схеме треугольника с вершиной внизу, причем две верхние горелки имели отметку 10,7 м, а нижняя - 9,8 м. Угольная пыль подавалась по кольцевому каналу прямотоком сбросным агентом пылесистем. Буферное (и растопочное) топливо - коксовый газ вводился в топку через кольцевой канал меньшего диаметра. По оси горелок были установлены форсунки парового распыла мазута, который является резервно-аварийным топливом. Основное буферное топливо - доменный газ и значительная часть воздуха подавались в топку через четыре пятищелевые горелки доменного газа, установленные на отметке 10,5 м фронтальной стены топки.

Положение кардинально улучшилось после реконструкции указанных котлов (в период 1995 - 2001 гг.) с внедрением технологии трехступенчатого сжигания указанных видов топлива в U-образном прямоточно-вихревом факеле. Суть технологии заключается в следующем. Восемь прямоточных горелок, представляющих собою прямоугольные сопла пылеугольной смеси, были установлены на отметке 16,35 м с фронтальной стены топки. Они установлены с наклоном вниз на 60…65° и размещены попарно над горелкой доменного газа. На отметке 14,5 м задней стены соосно горелкам были размещены прямоугольные сопла третичного дутья, направленные горизонтально. Две трубки коксового газа Ø 76 мм и форсуночная труба были размещены под корпусом каждой горелки и направлены под небольшим углом к ее геометрической оси в вертикальной проекции.

На котле №5 (БКЗ-210-140Ф) вместо отсутствующих горелок доменного газа были установлены в одних вертикальных плоскостях с горелками и соплами, имеющими равномерный горизонтальный шаг, сопла вторичного воздуха. Отметка их расположения составила 9,75 м, а направление осей с наклоном вверх на 10° (рис. 2).

В 2003 г. была выполнена малозатратная реконструкция котла БКЗ-210-140Ф (ст.№ 6) ОАО «Западно-Сибирская ТЭЦ». Ее цель состояла в повышении экономичности и надежности сжигания кузнецкого угля с изменяющейся величиной летучих, стабилизации обеспечения уровня перегретого пара, а также в снижении удельного выброса оксидов азота.

Этот котел снабжен четырьмя тангенциально направленными горелками типа «слоеный пирог», установленными в угловых зонах боковых стен топки. В каждой горелке угольная пыль подается в топку по двум каналам аэросмеси отработанным сушильным агентом пылесистем. В нижнем воздушном канале горелки установлена мазутная форсунка. Мазут является растопочно-аварийным топливом. В средний и верхние воздушные каналы горелки вводится коксовый газ, являющийся буферным и растопочным топливом. Отметка верхних каналов аэросмеси составляет 11,4 м. Котел имел 4 прямоугольных сопла третичного воздуха, установленных на отметке 14,8 м над горелками и направленных соосно с ними в горизонтальной проекции. (рис 3) Доля третичного воздуха составляла 15 %.

На основе модельных аэродинамических и расчетных исследований, на отметке 14,08 м фронтальной и задней стен топки были установлены 6 дополнительных сопл третичного воздуха - по три на каждой стене. Сопла были установлены с наклоном вниз на 30° и имеют габариты 500×200 мм. Суммарная доля третичного воздуха, поступающего в топку из четырех боковых, трёх фронтальных и трёх задних сопл составила 31 %.

Основные характеристики котлов.

Наименование

 Ед. изм.

Котлы № 1-4

Котел № 5

Котел № 6

Объем топочной камеры Водяной объем котла Паровой объем Радиационная поверхность топки Конвективная поверхность отводящих труб заднего экрана Поверхность «горячего» пакета пароперегревателя Поверхность «холодного» пакета пароперегревателя Поверхность нагрева ширм пароперегревателя Поверхность нагрева водяного экономайзера а) нижней части б) верхней части 10. Поверхность нагрева воздухоподогревателя

м3 м3 м3 м2  -  -  -  - - - -

992 64 34 655  31,6  732  740  506 1482 1360 13072

992 64 34 655  31,6  712  925  456 1340 680 15770

992 64 34 655  31,6  1109  833  352 1340 680 15770

очередь

Котельный агрегат ТП-87-1 барабанный с естественной циркуляцией, предназначен для получения пара высокого давления при сжигании в виде факела угольной пыли, природного и коксового газа. Способ сжигания топлива в котле - камерный. Котел ТП-87-1 предназначен для работы с жидким шлакоудалением, что достигается применением зажигательного пояса и созданием высокого теплонапряжения топочного объема.

Котельный агрегат рассчитан на следующие параметры:

Номинальная производительность............................................     420 т/час

Рабочее давление в барабане котла...........................................     155 атм

Давление пара за пароперегревателем......................................     140 атм

Температура перегретого пара..................................................    550 оС

Температура питательной воды.................................................    230 оС

Основные характеристики котла ТП-87:

Наименование

Ед. измер.

Котел ТП-87

Примечание

Объем топочной камеры

м3

2240


Водяной объем

116


Паровой объем

68


Поверхность ширмового пароперегревателя

м2

760


Поверхность первой части конвективного пароперегревателя

800


Поверхность второй части конвективного пароперегревателя

695


Поверхность третьей части конвективного пароперегревателя

1025


Поверхность экранов

1125


Поверхность четвертой части конвективного пароперегревателя

870


Поверхность нагрева воздухоподогревателя

28920


Поверхность нагрева водяного экономайзера I ступени

2580


Поверхность нагрева водяного экономайзера II ступени

870



Температура уходящих газов

оС

Примечание

Камера горения

1873


На выходе из камеры догорания/ перед ширмами

1110


За ширмами пароперегревателя


За II ступенью пароперегревателя

706-763


За I ступенью конвективного пароперегревателя

583-653


За II ступенью водяного экономайзера

473


За II ступенью воздухоподогревателя

367


За I ступенью водяного экономайзера

280


Уходящие газы

140




На входе оС

На выходе оС

Примечание

Температура пара по перегревателю

I ступень конвективного п/п

348

360

Снижение температуры пара в пароохладителе: I ст. - 7 оС II ст. - 7 оС III ст. - 19 оС

Средние ширмы

360

391


Крайние ширмы

384

420


II ступень конвективного п/п

420

515


III ступень конвективного п/п

508

544


IV ступень конвективного п/п

525

550


Температура питательной воды

I водяного экономайзера

230

269


II водяного экономайзера

266

299


Температура воздуха

Воздухоподогреватель I ступень

30

236


Воздухоподогреватель II ступень

236

380



Устройство котла

Котельный агрегат ТП-87 имеет П-образную компоновку. Топочная камера является восходящим газоходом, а конвективная шахта - нисходящим газоходом.

В горизонтальном соединительном газоходе, соединяющим топочную камеру с отпускным газоходом, расположен пароперегреватель с вертикальным расположением змеевиков поверхности нагрева.

В опускном газоходе расположены в рассечку водяной экономайзер и трубчатый воздухоподогреватель. Последовательно по ходу газов сверху вниз установлено: II ступень водяного экономайзера по ходу воды, II ступень воздухоподогревателя по ходу воздуха, I ступень водяного экономайзера и далее установлена I ступень воздухоподогревателя.

Топочная камера полностью экранирована трубами 60х6 сталь 20. Потолок топочной камеры и конвективной части закрыт трубами потолочного пароперегревателя 38х4 сталь 20.

Основной особенностью конструкции котла является разделение топочной камеры пережимом, образованным выступами фронтального и заднего экранов на камеру сгорания (предтопок) и камеру дожигания (пространство выше пережимов).

В конвективной шахте, разделенной на два газохода расположены экономайзерные поверхности и трубчатый воздухоподогреватель.

Основные конструктивные данные котельного агрегата.

Топка имеет обычную призматическую форму. Трубы фронтового и заднего экранов образуют в нижней части под топочной камеры.

Топка спроектирована для работы с жидким шлакоудалением.

Шлакоудаляющие устройства

Работа шлакоудаляющих устройств во многих случаях оказывает существенное влияние на надежность и экономичность работы котлоагрегатов и системы гидрозолоудаления. Количество персонала, занятого в процессе удаления золошлаковых остатков, в значительной мере определяется степенью механизации и совершенством установок для удаления очаговых остатков из-под котлов.

На котле две шлакоудаляющие установки непрерывного действия со шнековым транспортером. Из всех типов механизированного шлакоудаления шнековые транспортеры являются наиболее простыми устройствами.

Основной частью указанных устройств является заполненная водой стальная, сварной конструкции ванна. Шахта, по которой выпадает шлак в ванну, погружается в воду на 180 мм, чем создается необходимый гидравлический затвор.

Удаление шлака из ванны осуществляется по наклонному дну шнеков, в процессе работы в ванне поддерживается постоянный уровень холодной воды. Для прохода крупных кусков шлака, расстояние от кромки бункера до наклонной части дна 800 мм. Шнековый конвейер приводится в движение специально установленным двигателем с редуктором.

Шлак в ванну поступает через летку 608х878 мм, расположенную в середине наклонного пода под углом 15о к горизонту охлаждаемого пода, образованного нижней частью ошипованных и торкретированных хромомагнезитовой массой экранных труб фронтового и заднего экранов.

В месте прохода летки экранные трубы образуют амбразуру1150х1350 мм для предотвращения размывания летки жидким шлаком, последняя оборудована охлаждающим змеевиком 60х6 мм.

Оставление змеевика без охлаждения недопустимо ввиду его пережога, летка со шлаковой ванной соединяется коробом охлаждаемым водой.

В коробе по периметру имеются форсунки 10 мм. Для дробления шлака под шнеком ГЗУ установлены дробилки с электроприводом.

Горелочные устройства

На фронтовой и задней стенах камеры горения на отм. 10-750 расположены пылегазовых горелок с однорядным встречным расположением. Горелки предназначены для сжигания угольной пыли, коксового и природного газа. В горелку вставляется мазутная форсунка парового распыления типа ТКЗ-4 производительностью 1,6-1,8 т/час. Для обеспечения качественного распыливания мазута давление пара перед форсункой должно быть не менее 8 атм. Номинальная производительность форсунки достигается при давлении мазута 20 атм. Для сброса сушильного агента пылесистем на боковых стенах. В топочной камере на отметке 1125 установлены сбросные горелки - по две на каждую пылесисстему. На котел №11 мазутные форсунки вставляются только во фронтовые горелки.

Топочная камера

Для интенсификации сгорания топлива топочной камеры в нижней части имеет пережим, образованный гнутыми во внутрь топки трубами фронтового заднего экрана. Глубина выступа 1890 мм.

Пережим выполнен всеми трубами фронтового и заднего экранов. Около 50% труб этих экранов имеет в месте пережима посредством развилок еще и вертикальные необогреваемые участки, которые являются несущими. Проходящая через эти трубы паровая смесь, в основном, движется через изогнутые участки. Через прямые несущие участки проходит небольшое количество пароводяной смеси, только для поддержания их температуры на уровне обогреваемых труб.

Необходимый расход пароводяной смеси через необогреваемые прямые трубы обеспечивается установкой шайб с отверстием 10 мм.

В верхней части топки трубы заднего экрана образуют выступ глубиной 2000 мм, для улучшения смывания газами ширм и выравнивания температуры газов на выходе из топки. Выступ образуется всеми заднего экрана. 60% этих труб, кроме изогнутого участка, образующего выступ имеют еще посредством развилок и вертикальный участок, который является несущим. Отверстие в верхнем коллекторе под штуцеры вериткальных участков несущих труб выполнено 10 мм.

Топка имеет натрубную обмуровку толщиной 200 мм. Стены топки экранированы испарительными трубами 60х6 мм сталь 20. Трубная система экранов подвешена к металлоконструкциям потолочного перекрытия каркаса котла. Все экраны имеют возможность свободно расширяться вниз. Для уменьшения влияния неравномерного обогрева и для надежности циркуляции экраны разделяются на 20 панелей. Отсчет панелей ведется по часовой стрелке, начиная с задней панели правого бокового экрана, который поделен на 4 панели, фронтовой и задний экраны поделены на 6 панелей.

Барабан

На котле установлен 1 барабан, изготовленный из стали 16ГНМА. Внутренний диаметр 1600 мм, длина 18100 мм, толщина стенки 115 мм. Для осмотра и ремонта в днищах барабана имеются лазы 400 мм. Барабан установлен на двух роликах обеспечивающих свободное удлинение при нагреве. Для получения качественного пара на котле № 7-11 выполнено трехступенчатое испарение. Водяной объем барабана поделен на 3 отсека: отсек I ступени чистый, в него подводится питательная вода. Два отсека II ступени испарение по торцам барабана. Питание отсеков II ступени происходит по отверстиям в перегородках между I и II ступенями. Третьей ступенью являются выносные циклоны.

В барботажнопромывочном устройстве промывка пара осуществляется на плоском листе с отверстиями 5 мм. Сверху на листы подается около половины общего количества питательной воды поступающей в барабан. Пар барботирует сквозь слой питательной воды и промывается от имеющихся в нем солей (при этом часть пара конденсируется и сливается вместе с питательной водой водяной объем барабана). Затем пройдя через потолочный лист с отверстиями 5 мм, пар поступает в 12 пароотводящих труб 133х10 мм сталь 20 на котлах №7-8 и 133х15 на котлах №9-11.

Для подачи постоянного (независимо от нагрузки котла) количества воды на промывку, питательная вода подводится к специальному раздающему коллектору, который установлен под промывочным листом.

Раздающий коллектор представляет собой горизонтальный короб с отверстиями в нижней его части для слива воды. Излишнее количество воды и пар получаемый в водяном экономайзере, подается через переливной короб в объем барабана под дырчатые барботажные листы.

Помимо организации промывки пара, получаемого в экономайзере, эта конструкция обеспечивает хорошее качество промывки пара при сниженных нагрузках котла, а также предотвращает омывание стенок барабана холодной водой.

Питательная вода подается в барабан равномерно по всей длине восемью трубами 108х9 мм. Каждая труба подсоединена к своему коллектору.

К первой ступени испарения подключены все панели фронтового и заднего экранов, а также панель №1 и панель №14, ко второй ступени испарения подключены панели №3,4,11,12, к третьей ступени подключены панели №2,13.

В третьей ступени испарения производится 6% пара, который по четырем пароотводящим трубам отводится в барабан под промывочное устройство, в выносных циклонах пароотводящая смесь для качественной сепарации проходит через специальные завихрители, т.е. пароводяная смесь вводится в стальные цилиндры, по касательной к их внутренней поверхности, благодаря чему в каждом циклоне возникает вращательное (вихревое) движение воды и пара. При этом вода, как более тяжелая, отжимается к стенкам циклона и стекает вниз. Как и в других сосудах, где воде сообщается вихревое движение, ее поверхность имеет вид воронки, внутри которой собирается пар, выходящий из верхней части циклона. Подпитка каждого циклона производится котловой водой из соленого отсека по одной трубе. К барабану котла подключено 94% испарительных экранов.

Внутрибарабанные устройства с пароосушительными циклонами (черными стрелками показано направление движения пара и пароводяной смеси, светлыми - воды).

- барабан, 2 - короб для вводимой в барабан паровой смеси, 3 - циклон, 4 - крышка циклона, 5 - поддон циклона, 6 - труба, подающая питательную воду, 7 - раздающий короб питательной воды, 8 - промывочный щит, 9 - насадка, отводящая воду мимо промывочных щитов, 10 - труба для слива питательной воды, 11 - верхний дырчатый лист, 12 - труба для подачи фосфатов, 13 - труба для парового разогрева барабана при растопке котла, 14 - труба аварийного сброса воды, 15 - средний уровень воды, 16 - вывод насыщенного пара, 17 - водоопускные трубы экранов.

Диаметр циклонов определяется возможностью их прохождения через торцевые лазы барабана.

Для сепарации насыщенного пара внутри барабана установлены 54 циклона диаметром 200 мм. Из циклонов вода сливается через кольцо с крестовиной на поддон, который препятствует чрезмерному удлинению водяной воронки и передаче вихревого движения воды, находящейся внутри циклона, а отсепарированный пар направляется на промывочное устройство. С повышение давления возрастает плотность насыщенного пара и увеличивается растворимость в нем большинства солей. Особенно опасно наличие в паре растворимой кремниевой кислоты и кремниевых солей, которые при охлаждении пара в турбине могут образовывать на ее рабочих лопатках трудно удаляемые отложения. Пар промывается питательной водой, в результате промывки снижается солесодержание насыщенного пара. Питательная вода, выходя из горизонтальной трубы, разливается по поверхности дырчатого щита и удаляется в отводящий короб. Пар проходит вверх через отверстие в дырчатом щите и затем, подымаясь в слое воды, промывается. После промывки пар проходит через верхний дырчатый лист, служащий доля улавливания отдельных брызг питательной воды, и удаляется из барабана в пароперегриватель.

Условия работы паропромывочного устройства в барабане котла высокого давления.

а - правильная работа, б - малая скорость пара, в - высокая скорость пара.

- паропромывочный дырчатый щит, 2 - труба питательной воды, 3 - отводящий короб, 4 - верхний дырчатый лист, 5 - пароотводящая труба.

Для работы паропромывочных устройств необходимо прежде всего , чтобы скорость пара в отверстиях дырчатого щита была при 115 кгс/см2 не менее 0,8м/с, а при 155 кгс/см2 - не менее 0,65 м/с. При еще меньшей скорости пар не может протекания питательной воды сквозь отверстия. Тогда вода сливается не в отводящий короб, а сквозь дырчатый щит, а пар проходя сквозь другую часть этого щита, почти не смачивается водой. Кремневая кислота при этом почти не улавливается.

Недопустима и слишком большая скорость пара, при которой сперва резко увеличивается число брызг над слоем питательной воды, а затем возникают «фонтаны», появление которых приводит в быстрому возрастанию толщины слоя воды на промывочных щитах. Заброс этой воды в пароперегреватель может стать причиной значительного снижения температуры перегретого пара и аварийной остановки паровой турбины. При наличии в барабане паропромывочных устройств становится опасной работа котла с нагрузкой, превышающая расчетную.

Для предупреждения промывки котла в барабане установлена труба аварийного слива из чистого отсека, позволяющая излишнее количество воды сливать в барбатер, но не ниже среднего уровня, который установлен на 175 мм ниже геометрической оси барабана. Верхний и нижний уровни расположены соответственно на 50 мм выше и ниже среднего уровня, верхний предельный - 150 мм выше среднего.

Понижение уровня в барабане от среднего до нижнего при номинальной нагрузке и полном прекращении питания котла происходит за 8 сек.

Далее если питание не будет остановлено, то по истечении следующих восьми секунд уровень еще понизится на 50 мм, то есть достигнет 100 мм от среднего, котел в этом случае должен быть немедленно остановлен.

Барабан котла оборудован также устройством для парового разогрева его перед растопкой теплом от постороннего источника (РОУ 140/27 или насыщенным паром из барабана соседнего котла).

В барабане также смонтирована труба ввода фосфатов.

Пароперегреватель

Пароперегреватель котла размещен в горизонтальном газоходе, а также экранирует потолок топочной и поворотной камер. Конструктивно пароперегреватель выполнен из следующих частей: потолочного, ширмового и четырех ступеней конвективного пароперегревателя. По характеру восприятия тепла пароперегреватель подразделяется на три части: радиационную, полурадиационную и конвективную.

Полурадиационная часть пароперегревателя состоит из ширм, изготовленных из труб диаметром 32´4 ст.12ХIМФ.

Ширмы установлены вертикально на входе в горизонтальный газоход с шагом 670 мм.

Конвективная часть пароперегревателя состоит из четырех ступеней: первая по ходу пара, состоит из сдвоенных змеевиков диаметром 38´4 ст.20, расположена а горизонтальном газоходе перед поворотной камерой и является продолжением потолочной части пароперегревателя. Число труб по ходу газов (в одном змеевике) восемь, поперечный шаг 88 мм, продольный шаг 31,5 мм.

Вторая ступень (по ходу пара) расположена за ширмами и состоит из строенных змеевиков диаметром 32´5 ст.12XIМФ, число труб по ходу газов - 6, поперечный шаг 80 мм, продольный шаг - 48 мм.

Третья ступень состоит из строенных змеевиков диаметром 32´5 ст.XIМФ. Число труб по ходу газоходов - 12, поперечный шаг - 80 мм, продольный - 58,2 мм.

Четвертая ступень расположена в горизонтальном газоходе между третьей и первой ступенями и является выходной по ходу пара. Змеевики выполнены из труб диаметром 32´5 ст.12XIМФ. Число труб по ходу газов - 12, поперечный шаг - 80 мм, продольны шаг - 53,6 мм. Пароперегреватель двухпоточный с независимым регулированием температуры пара в каждом потоке.

По ходу пара установлено 3 пароохладителя впрыскивающего типа, расположенных горизонтально.

Пароохладитель первой ступени расположены на выходе пара из средних ширм, пароохладители второй ступени установлены на выходе пара из второй конвективной части пароперегревателя. Пароохладители третий ступени - на выходе из третьей ступени конвективного пароперегревателя.

Для выравнивания тепловосприятия потоков пара при неравномерном тепловыделении по ширине топки по ходу их движения, выполнены перебросы пара с одной стороны котла на другую. Перебросы осуществляются пароохладителями первого, второго и третьего впрысков.

Движение пара по тракту пароперегревателя следующее: насыщенный пар из барабана котла по двенадцати не обогреваемым трубам диаметром 108´9 мм ст.20 подводится к левой и правой частям потолочного пароперегревателя.

Пройдя потолочные трубы до поворотной камеры и далее потолочные трубы над поворотной камерой пар возвращается к фронтовой стене топки.

Выходными сборными коллекторами потолочного пароперегревателя подразделяются на два потока и поступает в 10 средних ширм левой и правой половины котла. Из средних ширм пар направляется в пароохладители первой ступени и по ним перебрасывается в крайние ширмы противоположной стороны котла. Далее по паропропускным трубам, пар поступает во входную камеру второй конвективной ступени пароперегревателя.

После второй конвективной ступени пар по перепускным трубам направляется в пароохладители второй ступени впрыска.

Камерами впрыска второй ступени осуществляется взаимный переброс потоков пара по ширине котла, в третью ступень конвективного пароперегревателя, пар поступает в пароохладители третьей ступени, где опять перебрасывается по ширине котла и поступает в четвертую ступень конвективного пароперегревателя, откуда в общую паросборную камеру диаметром 325´50 мм.

Все камеры пароперегревателя и пароохладителя подвешиваются к потолочным металлоконструкциям, посредством специальных подвесок.

Регулирование температуры пара производится пароохладителями впрыскивающего типа. Все пароохладители выполнены с трубой «внутри». Впрыск конденсата осуществляется за счет разности давлений в конденсаторе и пароохладителе, которая слагается из сопротивления пароперегревателя между барабаном и пароохладителем, а также падением давления, создаваемого трубой «внутри».

Доя получения конденсата из насыщенного пара, предназначена конденсационная установка. Конденсационная установка имеет четыре конденсатора и один конденсатосборник. Конденсатор представляет собой кожухотрубный теплообменник.

Вода для конденсации пара берется после первичной ступени водяного экономайзера и пройдя конденсаторы, направляется во вторую ступень водяного экономайзера. Пар из конденсатора подводится из барабана. Образовавшейся конденсат собирается в конденсатосборнике и направляется к сниженному узлу впрыска, а затем через механические фильтры подается в пароохладители.

Регулирование подачи конденсата в пароохладители может осуществляться как автоматически, так и дистанционно.

Водяной экономайзер

На котле ТП - 87 - 1 установлен стальной, змеевиковый водяной экономайзер двухпоточный и размещен в конвективных шахтах, выполнен из труб диаметром 25´3,5 мм в виде сдвоенных змеевиков. По ходу газов установлено две ступени, между которыми располагается выходная ступень воздухоподогревателя.

Трубы в пакетах змеевиков водяного экономайзера установлены с продольным шагом во второй ступени - 1210 мм и в первой ступени - 80 мм, поперечный шаг одинаковый - 41,5 мм.

Вода из узла питания поступает в первую ступень водяного экономайзера, подогревается в нем и идет в конденсаторы. После конденсаторов весь поток питательной воды возвращается в экономайзер второй ступени, затем поступает в барабан.

Между первой и второй ступенями экономайзера предусмотрены две соединительные линии Ду-50, байпасирующие конденсационную установку. Эти линии в период растопки должны быть обязательно открыты, для обеспечения надежной циркуляции воды от барабана к экономайзеру и отсутствия «паровых пробок» в трубах верхних пакетов. Наличие «паровых пробок» может привести к местным перегибам труб, а затем к резким охлаждениям во время подпитки. Соединительные линии используются также для дренирования второй ступени водяного экономайзера. Вторая ступень водяного экономайзера стройками опирается на охлаждаемые балки.

Первая ступень состоит из двух пакетов по высоте. Змеевики верхнего пакета первой ступени экономайзера по краям при помощи стоек подвешены к выходным обогреваемым камерам этой ступени, а по середине опирается также при помощи стоек на балку. Нижний пакет ступени опирается на выходные коллектора, по середине подвешены к той же балке. Камеры водяного экономайзера крепятся к металлоконструкциям каркаса, стойки первой ступени экономайзера выполнены из стали ЭКП, стойки второй ступени - из стали IXIЗ.

Воздухоподогреватель

Воздухоподогреватель - трубчатый, двухступенчатый, многопоточный. Верхняя ступень изготовлена из труб диаметром 51´1,5 мм поперечным шагом 78 мм и продольным шагом 51 мм; нижняя ступень из труб диаметром 40´1,5 с магом 62 и 40,5 мм.

Дымовые газы движутся внутри труб воздухоподогревателя сверху вниз, а воздух проходит в межтрубном пространстве. Первая ступень выполнена по высоте из двух кубов, воздушное пространство каждого из которых в свою очередь разделена трубной доской на две части. Таким образом воздух совершает в первой ступени воздухоподогревателя четыре хода.

Вторая ступень воздухоподогревателя одноходовая по воздуху и состоит из одного куба. Первая ступень воздухоподогревателя со второй ступени, а так же кубы первой ступени между собой. Подвод холодного воздуха к первой ступени осуществляется с трех сторон: фронта, сбоку и сзади с последующим разворотом потока в трубном пучке нижнего ряда секции.

В котле ТП - 87 - 1 в целях предохранения кубов воздухоподогревателя от коррозии предусмотрен подогрев воздуха перед поступлением его в воздухоподогреватель от - 25 до + 25. Подогрев воздуха осуществляется за счет рециркуляции горячего воздуха на лопасти дутьевых вентиляторов.

Для поддержания в чистоте поверхности нагрева экранов и пароперегревателя котел оборудован 34 обдувочными аппаратами типа ОПР - 5 - 58 и 14 Ж - 8 в комплексе с узлом обдувки.

Обдувка производится дросселированнм паром 26 - 30 ати, отбор пара на продувку производится из выходной камеры потолочного пароперегревателя правого коллектора, далее пар проходит через дроссельную установку, после чего идет обдувку поверхности нагрева.

Помимо проведенных мероприятий по реконструкции котлов 1-й очереди, в 2005 г. по разработке кафедры КУ и ЭЭ и проекту ОАО «ЦКБ Энергоремонт» был реконструирован котел ТП-87 (ст.№ 9) ОАО «Западно-Сибирская ТЭЦ».

Двенадцать прямоточных горелок, благодаря повороту на угол 8,5° по отношению к нормали, обеспечивают устойчивое положение факела в центре топки. Наклон горелок вниз на 10° обеспечивает надежное омывание пода и быстрое выгорание отсепарированной пыли на пленке жидкого шлака. Расчетные значения избытка и скорости истечения первичного воздуха составили 0,52 и 23,4 м/с.

Двенадцать комбинированных сопл Ø 365 мм предназначены для ввода в топку сбросного агента пылесистем и вторичного воздуха. Они имеют значительный наклон вниз (35°) с целью турбулизации факела и надежного выгорания мелкой пыли. В горизонтальном проекции топки они образуют систему ВСС за счет их поворота на 8,5° по отношению к нормали, но в противоположную сторону по сравнению с горелками. Расчетный избыток воздуха на выходе из комбинированных сопл (при работе двух пылесистем) составил 0,4. Как показали модельные исследования, эти особенности компоновки комбинированных сопл обеспечивают хорошее перемешивание струй с первичным факелом и частично компенсируют несимметричность аэродинамики горелочных струй.

Сопла третичного воздуха (12 штук), установлены в вертикальных плоскостях размещения горелок и комбинированных сопл и направлены горизонтально. Каждое из них представляет собою блок из восьми труб Ø 133×6 мм, которые в горизонтальной проекции топки направлены через 1 под углом 8,5° к нормали в разные стороны. Такая конструкция сопл характеризуется устойчивостью движения струй. Кроме того, суммарный начальный периметр эжекции всех струй, вытекающих из одного сопла, в 2,84 раза больше значения этого параметра для круглой струи, вытекающей из сопла эквивалентного сечения, и в 2,37 больше, чем у прямоугольной струи, вытекающей из эквивалентного сопла, в котором размеры стенок находятся в отношении 2 : 1. Расчетные значения избытка и скорости третичного воздуха составили 0,26 и около 50 м/с.

Испытания реконструированного котла в октябре-ноябре 2000 г. выявили хорошие результаты по надежности выхода жидкого шлака, уровню удельного выброса оксидов азота и температуре уходящих газов, а также по мехнедожогу. пароперегревателем в диапазоне αпп=1,1…1,32.

Летом и осенью 2006 г. котел № 9 был остановлен для проведения второго этапа реконструкции, основная цель которой - увеличение высоты зоны дожигания факела за счет снижения уровня пода и уменьшения отметок установки горелок и сопл на 2,5 м. Позонные расчеты показали, что в этом случае температура газов на уровне аэродинамического выступа снижается на 80…90 °С и составит около 1160 °С. Таким образом, она станет меньше температуры начала размягчения золы для угля марки ГРОК (порядка 1200 °С).

Было принято также решение о восстановлении в полном объеме средств паровой обдувки экранов в средней и верхней частях топки. Кроме того, разработана эффективная система газоимпульсной очистки нижней части ширм и первых по ходу газов труб конвективного пароперегревателя.

Для своевременного перемешивания догорающего факела с третичным дутьем и его надежного отжатия от фронтального и заднего экранов предусмотрен наклон сопл третичного воздуха на 30° вниз и более значительный (до 45°) угол поворота труб Ø 133×6 мм относительно нормали в горизонтальной проекции топки. Было признано целесообразным разделить короба подвода воздуха на горелки и сопла третичного дутья и обеспечить возможность регулирования расхода воздуха на те и другие режимными средствами.

Эксплуатация котлов

Нормативная продолжительность пусков из различных тепловых состояний котлоагрегатов, установленных на ЗС ТЭЦ.

№№ п\п

Тип оборудования

ст. №№

Время пуска ТГ и К/А из холодного состояния до вкл. в сеть \ до набора номинальной нагрузки, (час)

Время пуска ТГ и К/А из горячего состояния до вкл. в сеть \ до набора номинальной нагрузки, (час)

Время пуска ТГ и К/А из неостывшего состояния до вкл. в сеть \ до набора номинальной нагрузки, (час)

КОТЛОАГРЕГАТЫ

7

БКЗ-210-140

1 ÷ 6

6час

2час

3час

8

ТП-87

7 ÷ 11

6час

2час

3час

 
Режимная карта работы котла ст.№5 ОАО «Зап. -Сиб ТЭЦ» при сжигании твердого топлива

N0 п\п

Наименование величин

Обоз-е

Размерность

Величина

1.

Пароводяной тракт




1.1

Теплопроизводительность

Qk

Гкал/ч

89

100

114

123

1.2

Расход перегретого пара

Dпп

т/ч

150

170

190

210

1.3

Давление перегретого пара

Рпп

кгс/см2

138÷140

1.4

Температура перегретого пара

Тпп

550

1.5

Температура питательной воды

Тпв

230

1.6

Давление в барабане

Рб

кгс/см2

143÷147

1.7

Давление питательной воды

Рпв

-//-

148÷152

2.

Воздушный тракт

2.1

Давление горячего воздуха

Ргв

кг/м2

10

15

40

80

2.2

Сопротивление ВЗП

Рвзп

-//-

40

45

80

140

2.3

Температура холодного воздуха (после рециркуляции)

 t′взп

 0С

 40

2.4

Температура горячего воздуха

t″взп

330÷340

2.5

Содержание О2 за пароперегре-вателем.

 О2

 %

 6,5

 5,7

 4,2

 4,2

2.6

Избыток воздуха за пароперегре-вателем

 άпп

 -

 1,45

 1,3

 1,25

 1,25

3.

Газовый тракт

3.1

Температура газов за КПП

t″кпп

550

560

570

580

3.2

Температура уходящих газов

tух

-//-

140÷145

3.3

Разрежение вверху топки

S″т

кг/м2

3÷4

3.4

Разрежение за воздухоподогрева-телем

 S″взп

 -//-

 145

 160

 170

 175

3.5

Разрежение перед дымососами

S′дым

-//-

215

240

255

265

4.

Топливный тракт

4.1

Кол-во работающих п/питат.

n

шт.

6

8

8

8

4.2

Кол-во работающих мельничных вентиляторов

 n

 -//-

 2

4.3

Давление в пылепроводах

Hп/п

кг/м2

200÷250

4.4

Температура аэросмеси

t″м

70

5.

Экономические показатели

5.1

Содержание горючих в уносе

Сун

%

2,0÷4,0

5.2

КПД котла брутто

ηбр.

%

90,5÷92,0

5.3

Содержание NOx за воздухоподо-гревателем (в пересчете на α=1,4)

 NOx

 мг/нм3

 580

 440

 420

 480

Примечания:

.Режимная карта составлена при сжигании угля с характеристиками:p =10-15, A p=20-25%, Qнр=4400-4700ккал/кг.

.Шибера на соплах вторичного и третичного воздуха открыты на 100%.

.При работе пылесистем давление в пылепроводах поддерживать открытием рециркуляции.

Режимная карта котлов ст.№7,8,9 при работе на твердом топливе

№ п/п

Наименование параметра

Ед. изм.

ЗНАЧЕНИЕ ПАРАМЕТРА

 

1.

Вид топлива

т/час

УГОЛЬ

2.

кгс/см2

300

320

340

360

380

400

420

3.

Давление в барабане

кгс/см2

148

149

152

154

155

156

158

4.

Давление перегретого пара

град.С

140

5.

Температура перегретого пара

град.С

545-5

6.

Температура питательной воды

град.С

230

7.

Количество работающих питателей

штук

12

8.

Количество работающих дымососов

штук

2

9.

Количество работающих дутьевых вентиляторов

штук

2

10.

Скорость вращения электродвигателей дымососов

-

1 2

11.

Скорость вращения эл.двигателей дутьевых вентиляторов

-

1 2

12.

Разрежение вверху топки

кгс/м2

3-4

13.

Давление воздуха в пылепроводах

кг/м2

1000-1700

14.

Давление в коллекторе ПВК на котле

кгс/см2

0,35-0,4

15.

Содержание О2 в газах за пароперегревателем

%

4,0-4,5

16.

Давление горячего воздуха за ВЗП при работе одной мельницы

кгс/м2

40

40

45

55

65

80

100

17.

Давление горячего воздуха за ВЗП при работе двух мельниц

кгс/м2

-

-

35

45

55

70

90

18

Разрежение за воздухоперегревателем

кгс/м2

140-170

170-190

180-205

200-215

210-230

215-245

240-260

19.

Разрежение перед дымососами

кгс/м2

190-220

220-240

240-265

265-280

280-300

300-330

330-350

20.

Температура дымовых газов за пароперегревателем

град.С

590

600

605

615

620

625

630

21.

Температура уходящих газов

град.С

151

152

153

154

156

158

160

22.

Температура воздуха на входе в воздухоперегреватель

град.С

40

23.

Температура аэросмеси за мельницами

град.С

70

24.

Разрежение перед мельницами

кгс/м2

20

25.

Тонина помола угольной пыли (R90)

%

17-20

26.

Содержание горючих в уносе

%

4,0

27.

Содержание NOx за воздухоподогревателем

мг/нм3

700-1150

28.

КПД брутто котла

%

89,0-91,0

Примечание:

.         Режимная карта составлена при сжигании на котле твердого топлива с характеристикой: WP= 9 - 12%, АР= 15 - 25%, VГ= 30 - 37%, QHP= 4700 - 5700ккал/кг.

.         Шибера вторичного воздуха перед горелками открыты на 100%

2.2 Турбинный цех

Компоновка турбоагрегатов ЗСТЭЦ выполнена с поперечными связями. Установленная электрическая мощность ЗСТЭЦ - 600 МВт.

Персонал турбинного цеха обслуживает 7 турбоагрегатов, которые расположены в отдельных зданиях.

По паропроводам пар подводится к паровой турбине, вращающей ротор электрического генератора. Давление пара при подаче на турбину составляет 140 атм.

Электрический генератор вырабатывает переменный ток 10,5 кВ, который через повышающий трансформатор идет на сборные шины закрытого распределительного устройства (ЗРУ) напряжением 110 кВ. К выводам генератора через трансформатор собственных нужд присоединены шины распределительного устройства КРУ 6 кВ и РУСН-0,4 кВ.

2.2.1 Турбинный цех - I очередь

Три турбоагрегата, суммарная электрическая мощность которых, составляет 170МВт. Щиты управления турбинами открытого исполнения, расположены возле каждой турбины и в отдалении друг от друга. Тип турбин - две теплофикационные Т-50-130, Т-60/65-130 и одна с теплофикационным и производственным отборами пара ПТ-60/75-130/13

.2.2Турбинный цех - II очередь

Четыре турбоагрегата, суммарная электрическая мощность которых составляет 430МВт. Управление турбинами осуществляется на двух Центральных Тепловых Щитах (ЦТЩУ). Тип турбин - все турбины теплофикационные Т-100-130, Т-110/120-130, Т-110/120-130, Т-110/120 -130.

.3.1 Состав и состояние парка турбинного оборудования

Станционный № агрегата

Тип (марка) турбины

Завод-изготовитель

Дата ввода

Установленная электрическая мощность, МВт

Тепловая мощность, Гкал/час.

Выработка эл.эн. в отчетном году, тыс.кВт.ч

В т.ч., по теплофикационному циклу, тыс.кВт.ч

Отпуск тепла из отборов турбин в отчет ном году, Гкал

Парковый ресурс (ПР), норма, час (лет)

Наработка с начала экспл. на конец года, час (лет)

Год достижения паркового ресурса (ПР)

Количество пусков с начала эксплуатации, шт.

Индивид. ресурс - разрешенное продление ПР ,час

Организация, ответственная за продление ПР

Дата оформления продления ПР

Дата завершения модернизации (ДД.ММ.ГГ)

Вид работ при модернизации

Дополн. ресурс (ДР) - замена базового узла (БУ), час

Наработка после замены БУ на конец отчетного года, час.

Год достижения ИР (продление или ДР при модерн.)

Дата останова при ТП (ДД.ММ.ГГ)

Цель останова при ТП

Дата перемаркировки в отчетном году (ДД.ММ.ГГ)

Причина перемаркировки в отчетном году

Изменение мощности при перемаркировке

1

2

3

4

5

6

7

8

9

10

11

12

13

14

15

16

17

18

19

20

21

22

23

24

25

26

ТП О1

ПТ-60/75-130/13

 ЛМЗ

1.07.93

 60

 144 (100/44)

 244247

 75731

 185788

 220000

 110894

 2021

 76

 -

 -

 -

 -

 -

 -

 -

 -

 -

 -

 -

 -

 -

ТП О2

Т-50-130

ТМЗ

30.11.63

50

92,5

421764

182070

402761

220000

338049

2017

187

-

-

-

08.12.89

Замена ЦВД, паро-перепускных труб, стопор-ного клапана

-

143628

2017

-

-

-

-

-

ТП О3

Т-60/65-130

 ТМЗ

 31.03.96

 60

 100

 412526

 203046

 457925

 220000

 96052

 2024

 54

 -

 -

 -

 -

 -

 -

 -

 -

 -

 -

 -

 -

 -

ТП О4

Т-100/120-130-2

 ТМЗ

28.11.72

 100

 160

 525236

 159745

 366063

 220000

 263016

 2006

 128

 50000

 ВТИ

 21.10.02

 -

 -

 -

 -

 -

 -

 -

 -

 -

 -

ТП О5

Т-110/120-130-3

 ТМЗ

27.12.74

 110

 175

 546794

 231769

 528000

 220000

 241293

 2006

 139

 

 -

 -

 -

 -

 

 -

 -

 -

 -

 -

 -

 -

ТП О6

 ТМЗ

 30.12.83

 110

 175

 296908

 163039

 377625

 220000

 170311

 2014

 116

 -

 -

 -

 -

 -

 -

 -

 -

 -

 -

 -

 -

 -

ТП О7

Т-110/120-130-4

 ТМЗ

01.07.87

 110

 175

 470604

 206177

 465682

 220000

 110307

 2020

 130

 -

 -

 -

 -

 -

 -

 -

 -

 -

 -

 -

 -

 -


.3.2Принципиальная тепловая схема ТЭЦ


.3.3Технологическая схема комбинированного производства электрической и тепловой энергии

Технология комбинированного производства электрической и тепловой энергии представляет собой процесс преобразования химически связанного тепла, выделяющегося из топлива при его сжигании, в электрическую и тепловую энергию в паротурбинной установке ( ПТУ ), основными элементами которой являются котел, турбина, конденсатор и электрический генератор Рабочим телом в ПТУ являются вода и пар, топливом - уголь, газ.

В котле (1), представляющим собой систему поверхностей нагрева для производства пара из непрерывно поступающей в него питательной воды, в результате химических реакций окисления (горения) органического топлива происходит выделение теплоты, которая передается воде и образуемому водяному пару. Полученный в котле перегретый пар высокого давления поступает в турбину, где его теплота (потенциальная энергия высоких параметров-давления и температуры) превращается в механическую (кинетическую) энергию вращения ротора турбины. С последним связан электрический генератор, в котором механическая энергия превращается электрическую.

Отработавший в турбине пар поступает в конденсатор, представляющий собой поверхностный теплообменник с большим числом трубок, внутри которых проходит (циркулирует) охлаждающая вода, подаваемая циркуляционным насосом от гидротехнических сооружений (ГТС) ТЭЦ.

В конденсаторе, отработавший в турбине пар, отдает свою теплоту охлаждающей воде, превращаясь в конденсат. Нагретая охлаждающая вода сбрасывается в пруд-охладитель, где за счет испарения с его поверхности охлаждается настолько, насколько она подогрелась в конденсаторе и возвращается в охлаждающий контур турбины.

Необходимость отбора теплоты отработавшего пара диктуется критериями конструкционной надежности и экономичности ПТУ (снижения затрат на единицу продукции) за счет увеличения разности между начальными и конечными параметрами рабочего тела (пара), т.е. наибольшего использования располагаемой в нем теплоты.

Полученный конденсат перекачивается конденсатным насосом через регенеративный подогреватель низкого давления (ПНД) в деаэратор, где освобождается от агрессивных газов (кислорода, углекислоты), вызывающих коррозию оборудования. Сюда поступает химобессоленная добавочная вода от водоподготовительной установки (ВПУ) ТЭЦ, восполняющая потери пара и конденсата в цикле. Из деаэратора вода питательным насосом через регенеративный подогреватель высокого давления (ПВД) подается в паровой котел. Таким образом, замыкается цикл рабочего тела в ПТУ. Регенеративный подогрев конденсата в ПНД и ПВД за счет использования отборного пара турбины, повышает экономичность ПТУ.

Часть пара, отработавшего в турбине, используется для производства тепловой энергии (тепла) для нужд промышленности и быта.

Тепло отпускается непосредственно с паром, который расходуется на технологические нужды, и с горячей водой, нагреваемой в бойлерных установках, которая подается на нужды отопления, вентиляции и горячего водоснабжения. Для восполнения потерь в системах водоснабжения (горячий водоразбор ) осуществляется добавка химически очищенной водой от ВПУ ТЭЦ.

·   Таким образом, описанная технологическая схема ( технология производства ) ТЭЦ представляет собой сложный комплекс взаимосвязанных трактов и систем: система водоснабжения;

·   система приготовления добавочной воды;

·   топливный тракт;

·   система пылеприготовления;

·   газовоздушный тракт;

·   система шлакоудаления;

·   пароводяной тракт;

·   электрическая часть-использующих воду в целях:

·   Отвода теплоты: - из конденсаторов турбин, масло-газоохладителей и подшипников вспомогательных механизмов.

·   Восполнения потерь: - при транспортировке воды на ТЭЦ ( фильтрация и испарение в холодном канале и пруде-охладителе ); при промывке (регенерации) ионообменных фильтров в схеме водоподготовительной установки; химически обессоленной воды (пара и конденсата) в пароводяном тракте; химически очищенной воды в тепловых сетях потребителей, осуществляющих открытый горячий водоразбор; в схеме транспортировки золошлаковой пульпы; в пруде-охладителе ТЭЦ для поддержания постоянного солевого баланса.

.3.4 Редукционно-охладительные установки

Краткая характеристика РОУ 140/13 кгс/см2 № 4, 5, 6:

·        Производительность по редуцированному пару - 250 т/час;

·        Параметры свежего пара: давление -140 кгс/см2 , температура 570 0С;

·        Параметры редуцированного пара: давление -10÷13 кгс/см2 , температура 250 0С;

·        Параметры охлаждающей воды: давление -230 кгс/см2 , температура 160 0С;

·        Количество охлаждающей воды - 30 т/час;

·        Давление срабатывания предохранительных клапанов -17,5 кгс/см2 .

РОУ 140/13 кгс/см2 № 4, 5, 6 предназначены для резервирования производственного отбора ТГ-1 по снабжению паром деаэраторов, эжекторов турбин, пиковых бойлеров и отпуска потребителям. Регулирование давления и температуры редуцированного пара может осуществляться с ЦТЩУ как автоматически, так и дистанционно машинистом ЦТЩУ.

Регулятор давления поддерживает его с точностью ±0,5 кгс/см2 путем изменения величины открытия дроссельного клапана на подводе острого пара. Регулятор температуры поддерживает ее с точностью ± 5 0С изменением количества охлаждающей воды, впрыскиваемой в пароохладитель.

Острый пар поступает к дроссельному клапану через задвижки № 28,29. Пройдя через дроссельный клапан и глушители, пар поступает в пароохладитель с форсунками распыляющими подводимую питательную воду, после пароохладителей пар через задвижки № 31,30 и расходомер поступает в коллектор 10-13 кгс/см2 , связанный через задвижки №№ 344-4, 373-4 с коллектором 10-13 кгс/см2 I-ой очереди. Питательная вода на впрыск РОУ подключается от напорного питательного коллектора к РОУ № 4 через задвижку № 292-4, к РОУ № 5 через задвижку № 292-5, к РОУ №6 через задвижку №292-6.

Питательная вода к РОУ №4,5 подводится к регулирующему клапану "постоянного" расхода через дроссельные шайбы. Корпус клапана имеет один входной и два выходных патрубка, через один из которых вода подается на впрыск РОУ, через другой в трубопровод, идущий в коллектор к деаэраторам 5 кгс/см2 .

Сечение окон клапана постоянного расхода выполнено так, что при уменьшении количества воды на впрыск РОУ на эту же величину увеличивается пропуск ее в деаэраторы и наоборот. Это позволяет снизить дроссельным устройством давление воды до клапана до 40-50 кгс/см2 , в результате чего он работает на меньшем перепаде давления. К РОУ №6 питательная вода подводится через угловой регулирующий клапан.

Приборы управления и контроля РОУ

. Приборы замера расхода, давления и температуры редуцированного пара.

. Светозвуковое табло: "давление в РОУ-4/5/6 недопустимо", "температура в РОУ-4/5/6 недопустима".

. Ключи управления регулирующими клапанами давления и температур с указателями положения клапана, кнопками "больше" и "меньше", переключателем с положениями: "автоматическое", "выключено", "дистанционное".

Светозвуковой сигнал "Давление в РОУ недопустимо" включается при давлении редуцированного пара 10 кгс/см2 и 15 кгс/см2 .

Каждая РОУ снабжена предохранительными клапанами, управляемыми импульсными рычажными клапанами для предотвращения повышения давления редуцированного пара сверхдопустимого.

Предохранительные клапаны должны быть плотными, настраиваться на срабатывание при давлении пара 17,5 кгс/см2 и проверяться после монтажа или ремонта, но не реже 1 раза в 6 месяцев.

.3.5 Деаэраторы

На II очереди ТЦ установлено пять деаэраторов повышенного давления ст. №№ 7, 8, 9, 10, 11. Деаэраторы № 7, 8 представляют собой аппараты, в которых на опорные решетки засыпается насадка. Исходная вода стекает по насадке сверху вниз, а навстречу ей движется пар.

Эти аппараты называют деаэраторами с неупорядоченной насадкой. В качестве элементов насадки применены пластины из нержавеющей стали, имеющей форму греческой буквы "омега". В деаэраторах №№ 9,10,11 установлены сита с отверстиями 5 мм. Исходная вода стекает через отверстия, а навстречу ей движется пар, происходит нагрев воды и удаление из нее агрессивных газов.

Характеристика деаэраторов.

Тип ДСП-500. Завод изготовитель - Барнаульский котельный завод.

Производительность - 500 т/час.

Рабочая температура - 164 0С.

Рабочее давление (абсолютное) - 5 кгс/см2 .

Высота слоя насадки - 500 мм.

Пробное гидравлическое давление - 8 кгс/см2 .

Емкость аккумуляторного бака - 120 м3.

Деаэраторы 5 кгс/см2 №№ 7-11 оборудованы на ЦТЩУ-1 следующими приборами контроля, сигнализации и автоматического регулирования:

а) регуляторами №1 и №2 давления пара, поступающего из коллектора 10-13 кгс/см2 и регуляторами давления пара, поступающего из 2-го и 3-го отборов ТГ-4, 5, 6 соответственно;

б) регулятором уровня воды, поступающей из напорного коллектора перекачивающих насосов;

в) указателями уровня в деаэраторах;

г) светозвуковыми сигналами «уровень в деаэраторах 6 ата высок (низок)», «давление в деаэраторах 6 ата высоко (низко)».

Ключи управления регуляторами деаэраторов точно такие же, как на управлении РД и РТ РОУ.

На деаэраторах № 7, 8 установлено по 8 предохранительных клапанов рычажного типа настраиваемых на срабатывание при давлении 6,9 кгс/см2 . На деаэраторах №№ 9,10,11 по одному основному предохранительному клапану, открывающемуся при открытии импульсного клапана.

Выпар из головки каждого деаэратора может производиться в атмосферу, в охладитель выпара и в коллектор пара 1,2 кгс/см2.

Охлаждаются охладители выпара хим.обессоленной водой. Уровень в деаэраторах 5 кгс/см2 поддерживается регулятором, установленным на напорной линии перекачивающих насосов № 3, № 4, которые смогут забирать воду из деаэратора хим.обессоленной воды при его включении и подавать ее в деаэраторы обеих очередей ТЭЦ. По существующей схеме перекачивающие насосы могут подавать в деаэраторы II очереди только конденсат с коллектора основного конденсата I-й очереди и наоборот - со II очереди на первую.

Помимо деаэратора хим.обессоленной воды и перекачивающих насосов поддерживать уровень в деаэраторах №№7, 8 можно подачей хим.обессоленной воды в конденсаторы ТГ-4, 5, 6, 7 в количестве 75- 80 т/час.

.3.6 Подпиточно-деаэрационная установка

На 2-ой очереди ТЦ установлены три деаэратора подпитки теплосети типа ДС-500.

Производительность- 500 т/час.

Давление пара- 0,2 кгс/см2 .

Температура подпиточной воды - 102 0С.

Емкость баков - 72 м3.

Деаэраторы ПТС № 4, 5, 6 от повышения давления и уровня предохраняются комбинированными гидрозатворами, не допускающими повышения давления выше 0,5 кгс/см2.

При повышении уровня до 2000 мм происходит перелив гидрозатвора в пром.ливневый колодец за ряд "А" на улице.

При нормализации уровня гидрозатвор прекращает перелив.

При повышении давления пара до 0,5 кгс/см2 происходит выдавливание уровня воды из трубопровода гидрозатвора, пар стравливается на крышу маш.зала и в колодец.

Деаэраторы ПТС могут работать при режимах без подачи пара 1,2 кгс/см2 , при условии, что подпиточная вода нагревается в бойлерных установках ТГ-2, 3; ПХОВ 500 № 1, 2 II очереди.

Для отключения деаэратора ПТС необходимо:

а) закрыть задвижку уравнительную по воде № 860 и уравнительную по пару № 337;

б) закрыть задвижку подвода пара № 335;

в) закрыть задвижку подвода воды № 837;

г) закрыть задвижки на всас НПТС №№ 839, 915;

д) открыть задвижку опорожнения в ГЗУ в КЦ.

Включение деаэратора ПТС:

а) осмотреть деаэратор, убедиться, что окончены ремонтные работы, заболчены все фланцевые соединения и люк. Убедиться, что установлены и подключены все приборы, что рабочее место не загромождено;

б) закрыть задвижку опорожнения и открытием задвижки уравнительной по пару поставить на прогрев деаэратор. Открыть выпар из деаэратора в атмосферу;

в) продуть водомерные стекла и убедиться, что стекла и указатель уровня работают правильно;

г) через 30 мин. открыть задвижку подвода воды на головку деаэратора, поднять уровень до рабочего 1500 мм;

д) открыть задвижку на уравнительной по воде и всасывающий коллектор.

На ЦТЩ-I установлена светозвуковая сигнализация:

а) при снижении уровня в деаэраторе ПТС до 1000 мм появляется сигнал "уровень в деаэраторе низкий";

б) при повышении уровня в деаэраторе ПТС до 1800 мм появляется сигнал "уровень в деаэраторе высокий".

Для откачки подпиточной воды из деаэраторов ПТС установлено шесть насосов:

№1 - Д-630-90 производительностью 630 т/час;

№2 - Д-315-50 производительностью 315 т/час;

№3 - Д-637-76 производительностью 637 т/час;

№4,6 - 6НДС-60 производительностью 230 т/час;

№5 - Д-530-63 производительностью 530 т/час.

Насосы подпитки т/сети управляются с ЦТЩ - I.

На напорном трубопроводе установлена расходная шайба и узел регулирования в обратную т/сеть ТГ-4, 5.

Для подогрева подпиточной воды установлены подогреватели типа ПСВ-500 .

Бойлера ПСВ-500 (ПХОВ) №№ 1, 2 вертикального типа имеет две трубные доски с развальцованными в них латунными трубками.

Поверхность нагрева подогревателя 500 м2, тепловая нагрузка 60 Гкал/час.

Расход хим.очищенной воды максимальный - 1200 м3/час, минимальный- 700 м3/час. Пробное гидравлическое давление в паровом пространстве - 3 кг/см2, в водяном пространстве - 23 кг/см2 .

Подогреватель хим.очищенной воды ПСВ-500 № 1, 2 2-ходовой по воде.

Хим.очищенная вода из хим.цеха проходит параллельно через подогреватели № 1,2 и подается в деаэраторы ПТС I - II очереди. Греющий пар поступает в ПСВ № 1 и № 2 из коллектора пара 1,2 кг/см2 . Нагрев хим. очищенной воды разрешается не выше 105 0С. Паровоздушная смесь отсасывается в конденсатор ТГ-4, либо в атмосферу.

Конденсат греющего пара откачивается конденсатными насосами КСВ-320х160 и подается в коллектор конденсата ПСВ на деаэраторы 5 кг/см2 № 7-11. Принятой схемой трубопроводов и размещения запорной арматуры обеспечена возможность нагрева хим.очищенной воды в одном, либо в двух подогревателях ПСВ, а также отключение по пару, воде, паровоздушной смеси и конденсату греющего пара подогревателя. Кроме того, для защиты от аварийного повышения уровня, снижения давления в пучке, предусмотрена защита отключения бойлера по пару и дренажу конденсата.

Уставки срабатывания защиты:

. Повышение уровня в ПСВ до I предела 550 мм - сигнал.

. Повышение уровня до аварийного предела 800 мм - защита.

. Снижение давления воды в трубном пучке 2 кг/см2 - защита

.3.7 Конденсационное устройство включает в себя:

а) поверхностный двухходовой конденсатор типа К-3100 со встроенным пучком.

Поверхность охлаждения конденсатора составляет 3100 кв.м и выполнена из латунных трубок 0 24/22, которые развальцованы с обоих сторон в трубных досках. Вся поверхность разделена по водяной части на 3 обособленных пучка, из которых два крайних - основные, составляют 85% поверхности, образованы трубками длиной 7500 мм, а один встроенный (средний) составляет 15% поверхности, образован трубками длиной 7160 мм.

Корпус конденсатора сварной, трубки развальцованы с обеих сторон в трубных досках. Внутри парового пространства расположено шесть трубных досок, служащих для поддержания трубок и увеличения жесткости корпуса. К нижней части корпуса конденсатора приваривается конденсатосборник, в который конденсат сливается через прорезь в корпусе.

Отсос газов производится с боков паровой части корпуса, куда они поступают, омывая выделенные из общей массы трубок трубки воздухоохладителя. Конструкция конденсатора позволяет отключать одну из его половин или встроенный пучок для очистки и устранения неплотности трубок.

В нижней половине конденсатора около 15% охлаждающей поверхности конденсатора выделено в виде встроенного пучка, который имеет свои водяные камеры и отдельный отсос паровоздушной смеси.

При охлаждении циркуляционной водой встроенный пучок работает как одноходовой или двухходовой, при пропуске подпиточной воды он работает как четырехходовой. Наибольшее допустимое давление в водяном пространстве встроенного пучка - 6 ата, в водяном пространстве основных пучков конденсатора - 2,5 ата.

.3.8 Воздухоудаляющее устройство

. Два основных трехступенчатых эжектора типа ЭП-3-600. Эжекторы имеют поверхностные охладители за каждой ступенью и питаются паром с расходом 900 кг/час.

. Пусковой эжектор типа ЭП-1-600-3 для первоначального создания вакуума. Питается паром с расходом 600 кг/час

. Пусковой эжектор типа ЭП-600-3 для отсоса воздуха из цирк.водоводов с расходом свежего пара 600 кг/час.

.3.9 Регенеративное устройство

Предназначено для подогрева конденсата и питательной воды паром, отборов турбин. Включает следующее оборудование:

. Поверхностные охладители основных эжекторов.

. Поверхностный охладитель пара, отсасываемого из концевых уплотнений турбины ХЭ-40.

. Поверхностный сальниковый подогреватель, питаемый паром отсоса пара промежуточных уплотнений типа ПС-100.

. Поверхностные подогреватели низкого давления типа:

ПНД-100 (ПНД-1), ПНД-100-1 (ПНД-2), ПН-130-5а (ПНД-3), ПН-130 (ПНД-4)

. Подогреватели высокого давления NN 5,6,7 типа:

ПВ-350/230

. Два конденсатных насоса типа 8ксД5х3 и сливной насос типа 5КС 5х4.

Основной конденсат турбин после конденсатных насосов последовательно проходит через все вышеуказанные подогреватели, после ПНД-4 идет в деаэраторы 6 ата, откуда забирается питательными насосами и нагнетается через ПВД или помимо них в котлы.

Схемой предусмотрена возможность отключения каждого ПНД по воде и перепуска конденсата помимо. Сальниковые подогреватели ХЭ-40 и ПС-100 по пару не отключаются, через них при работе обязательна прокачка конденсата для конденсации пара, отсасываемого из уплотнений.

Схема дренажей паровой части ПНД выполнена каскадной: из ПНД-4 в ПНД-3, из ПНД-3 дренаж можно откачивать сливным насосом или перепускать в конденсатор. Есть задвижки перепуска дренажа ПНД-4 помимо ПНД-3 в конденсатор. Дренаж из ПНД-1 идет только в конденсатор. Уровни во всех ПНД регулируются регуляторами. Дренажи паровой части основных эжекторов, сальниковых подогревателей ПС-100 направляются в конденсатор, а дренажи ХЭ-40 - в бак низких точек (БНТ). При загрязнении маслом конденсата дренажа ХЭ-40 его можно переключать на сброс в канализацию.

.3.10 Маслосистема турбогенератора

В турбине применено масло марки ТП-22С с улучшенными эксплуатационными свойствами. Давление масла на регулирование 14 ати, на подшипники 0,4-0,6 ати (после маслоохладителей).

Подача силового масла в систему регулирования производится главным масляным насосом ГМН при работе турбины и пусковым маслонасосом типа 8-МС 7х4 при пусках и стоянке. Силовое масло подводится к 2-м инжекторам, расположенным в маслобаке и на крышке маслобака. Один инжектор подает масло (0,4-0,6ати) на все ГМН. Другой инжектор (инжектор смазки) подает масло ( 1 ати) через 4 маслоохладителя на смазку подшипников турбины.

Кроме инжектора смазки в напорную линию маслопровода на подшипники подают масло аварийный насос (АМН) типа 4НДВ с двигателем переменного тока и постоянного тока.

На напорном маслопроводе инжектора смазки установлен обратный клапан, не допускающий перетока масла при работе АМН и имеющий привод для расхаживания, выведенный на крышку маслобака.

Маслобак турбины емкостью 20 куб.м, в нем смонтирована инжекторная группа и 4 параллельно включенных маслоохладителя с поверхностью охлаждения каждого по 45 кв.м.

Маслоохладители 2-х ходовые по воде и 8-ми ходовые по маслу допускают отключение одного из них для ремонта и чистки. Двумя рядами сетчатых фильтров маслобак делится на 3 отсека - сливной, грязный и чистый. В грязном и чистом отсеках установлены указатели уровня масла со световой и звуковой сигнализацией при падении уровня на шкале до 20 мм и повышении его до 200 мм.

Перепад уровня в "грязном" отсеке маслобака выше чем на 90 мм под уровнем в "чистом" отсеке свидетельствует о загрязнении и необходимости чистки сеток маслобака. Максимальный уровень масла в маслобаке 200 мм, минимальный уровень на шкале - 0 мм, что соответствует уровню 520 мм от крышки. При падении давления масла на смазку подшипников до 0,35 ати включается аварийный маслонасос от двигателя переменного тока, при 0,30 ати - от двигателя постоянного тока, при 0,25 ати - отключается турбина, при 0,2 ати - отключается валоповорот.

.3.11Технологическая схема забора, подачи воды на ЗС ТЭЦ и потребителям; сброса сточных вод

Проектом Ленинградского отделения ВГПИ «Теплоэлектропроект» внешних гидротехнических сооружений технического водоснабжения ЗС ТЭЦ и ЗСМК (2-я очередь строительства, корректировка проектного задания том 1-ый, часть 4-я гидротехническая, книга 3-я, 1968г.) система технического водоснабжения ЗСТЭЦ определена как прямоточно-оборотная, что обуславливается технологией производства, термическим и солевым режимами существующего пруда-охладителя, и соответствует требованиям СниП2.04.02-84 «Водоснабжение. Наружные сети и сооружения» (стр. 73, п. 11-64).

Забор воды на технологические нужды ТЭЦ и ОАО ЗСМК осуществляется из р. Томи посредством водозаборного ковша, расположенного в Телеутском створе, и расположенной в нем береговой насосной станцией (БНС). Речная вода насосами БНС подается в открытый подводящий канал холодной воды, в который также через шлюз-регулятор №2 поступает охлажденная вода из пруда-охладителя ЗС ТЭЦ. После смешения вода по каналу подводится к насосной 1-го подъема №2, с помощью которой по двум стальным водоводам Ду 2400 подается на ЗС ТЭЦ для производственных и вспомогательных нужд предприятия. В последующем течении вода, смешиваясь через дюкер ЗСМК с охлажденной водой из пруда-охладителя ЗСМК, подводится к насосной станции 1-го подъема №1, подающей воду по водоводам №1,2,3,4 только на технологические нужды ЗСМК.

Насосная станция подпитки теплосети (НПТС), находящаяся на холодном канале до смешения с водой из пруда-охладителя ЗС ТЭЦ, подает воду речного качества только на водоподготовительную установку (ВПУ) ЗС ТЭЦ для использования на приготовление:

·   химически очищенной воды для подпитки тепловых сетей потребителей, осуществляющих открытый горячий водоразбор;

·   химически обессоленной воды для подпитки котлов (пароводяной тракт).

Вода, отработавшая на конденсаторах турбин ТЭЦ, сбрасывается по двум стальным водоводам Ду3000 в пруд-охладитель ЗС ТЭЦ, где охладившись возвращается в оборотный цикл ТЭЦ.

Сброса сточных вод их пруда-охладителя в р.Томь в настоящее время ЗС ТЭЦ не имеет. Акт о прекращении сброса от 13.04.2000г. направлен в ГУ природных ресурсов и охраны окружающей среды Кемеровской области своевременно.

Часть воды, отработавшей в конденсаторах турбин ЗС ТЭЦ, посредством насосной станцией 2-го подъема подается на ВПУ ЗСМК, как вода имеющая качество речной воды.

Талые и дождевые сточные воды с крыш и территории ТЭЦ, охлаждающая вода вспомогательного оборудования, технологические дренажные воды отводятся тремя потоками и передаются в левый ливневый коллектор ЗСМК для дальнейшего использования только в его оборотном цикле.

Все засоленные стоки ЗС ТЭЦ от промывки фильтров ВПУ ХВО отводятся на шламохранилище ЗСМК, чем исключается их попадание в основной оборотный цикл ЗС ТЭЦ и в р. Томь.

Все сточные воды ЗСМК отводятся в собственный пруд-охладитель и шламохранилище, и используются только в оборотном цикле ЗСМК.

На питьевые нужды и в систему пожарного водопровода вода поступает из пожаро-хозяйственного водопровода ЗСМК, запитанного от городских сетей.

Сточные воды от хозяйственно-бытовых нужд ЗС ТЭЦ передаются в хозфекальную канализацию ЗСМК и далее на городские очистные сооружения.

Собственных очистных сооружений ЗС ТЭЦ не имеет. Пруд-охладитель осуществляет частичную механическую очистку сбрасываемых вод.

Условия оказания услуг по:

·   подаче технической воды;

·   приему и перекачке хозбытовых стоков и обеспечению пожаро-хозяйственной водой;

·   приему сточных вод на шламонакопитель и возврату осветленной воды, определяются ежегодно заключаемыми договорами между ОАО ЗСМК и ЗС ТЭЦ

Оперативные взаимоотношения и технические условия эксплуатации ГТС определены «Производственно-технической инструкцией по техническому водоснабжению ЗС ТЭЦ и ОАО ЗСМК (ПТИ №2 от 01.10.1995г.).

КРАТКИЕ СВЕДЕНИЯ О РАНЕЕ ПРОВЕДЕННЫХ РЕКОНСТРУКЦИЯХ.

Характерной особенностью эксплуатации объединённой системы технического водоснабжения Зап.-Сиб. ТЭЦ и ЗСМК до 1991 г. являлось то, что водооборотные системы обоих предприятий были замкнуты друг на друга через насосную 1-го подъема №1, посредством которой техническая вода из оборотного цикла ЗСМК (грязного цикла) подавалась в системы техводоснабжения не только ЗСМК, но и ЗС ТЭЦ (Рис.1 приложение). Таким образом ливневые стоки с промплощадок обоих предприятий, сточные воды промышленного значения, попадая в систему левый ливневый коллектор --пруд-охладитель ЗСМК - насосная 1-го подъема №1, вносились в оборотный цикл ЗС ТЭЦ, что приводило к значительному повышению уровня загрязненности общей системы водоснабжения предприятий и вызывало необходимость осуществления продувок обоих прудов-охладителей в больших объемах.

Главным фактором, диктующим степень продувки прудов, являлось накопление хлоридов в оборотной воде. При превышении концентрации более чем 20 мг/л, возникает угроза разрушения трубок теплообменников (конденсаторов турбин, бойлерных установок и др. оборудования), изготовленных из латуни, из-за вымывания цинка.

Чувствительной к качеству воды является также и водоподготовительная установка паровоздуходувной станции (ПВС) ЗСМК, которая вообще не может работать на воде, содержащей промышленную органику, поскольку последняя является ядом для ионообменных смол.

Два последних обстоятельства не были учтены при проектировании и были выявлены в ходе освоения работы общей системы водоснабжения при изучении причин повышения аварийности конденсаторов турбин ЗС ТЭЦ и турбовоздуходувок ПВС, а также резкого снижения емкости ионообменных фильтров ВПУ предприятий.

После длительной подготовки и проведения капиталоемких технических мероприятий завершения строительства насосной 1-го подъема №2 и прокладки напорных и сбросных циркводоводов ), водооборотные системы предприятий были разомкнуты. Насосная 1-го подъема №1 была выведена для подачи техводы только на металлургический цикл ЗСМК, который менее чувствительный к уровню загрязнений. Засоленные стоки от ВПУ обоих предприятий были переведены в систему гидроотвального хозяйства ЗСМК.

Тем самым, разделение водооборотных систем ЗС ТЭЦ и ЗСМК, с прекращением подачи на ТЭЦ воды с насосной станции 1-го подъема №1, обеспечило защиту водооборотной системы ЗС ТЭЦ от попадания загрязнений из оборотной системы ЗСМК. По своему качеству вода в оборотной системе ЗС ТЭЦ стала мало отличаться от речной, что позволило отработавшую воду на конденсаторах турбин ТЭЦ, использовать в качестве свежей воды на ВПУ ПВС ЗСМК.

В целом, проведенная реконструкция позволила сократить общий объем водопотребления из р. Томь к уровню 1991 года в три раза, объем сбросов более чем в четыре раза.

2.3.12 Внешние гидротехнические сооружения технического водоснабжения ТЭЦ

Внешние гидротехнические сооружения технического водоснабжения являются общими для ЗС ТЭЦ и ОАО ЗСМК и построены с 1-ой и 2-ой очередями строительства.

В систему внешних гидротехнических сооружений технического водоснабжения Зап-Сиб ТЭЦ входят:

·   береговая насосная станция с водозаборнным ковшом на р. Томь;

·   открытый подводящий канал холодной воды;

·   насосная станция подпитки тепловых сетей;

·   насосные станции первого подъема № 1 и № 2 ЗСТЭЦ;

·   насосная станция 2-го подъема ЗС ТЭЦ;

·   пруд-охладитель ЗС ТЭЦ;

·   промливневая канализация;

·   гидрозолоудаление.

Береговая насосная станция

Береговая насосная станция располагается на расстоянии 9,4км от главных корпусов турбинного цеха. Насосная предназначена для забора исходной воды из реки Томь, для обеспечения водоснабжения ЗСТЭЦ и поддержания необходимого уровня в холодном подводящем канале протяженностью 5,4км. Управление оборудованием береговой насосной станции осуществляется по месту.

Характеристика насосов береговой станции.

№ п/п

Наименование насосов / эл.двигателей

Тип

Кол-во

Производительность, м3/ч

Напор, м.в.с

Оборот, об/мин

Мощн двиг., кВт

Сила тока

Напр-ие, В

1

Пропеллерные ВВД 170/34-46

ОП-5-110

6

13000

7,6

365

500

71

6000

2

Дренажные самовсасывающие

С-666

2

120

20

2980

7

14,2

380


Насосная станция подпитки теплосети.

Насосная предназначена для подачи воды из холодного канала на водоподготовку для приготовления химически очищенной и деаэрированной воды. Далее по циклу вода используется для восполнения потерь сетевой воды в открытых системах теплоснабжения. Управление оборудованием насосной станции осуществляется по месту.

Характеристика насосов насосной станции ПТС.

№ п/п

Наименование насосов / эл.двигателей

Тип

Кол-во

Производитель-ность, м3/ч

Напор, м.в.ст.

Оборот, об/мин

Мощн двиг., кВт

Сила тока, А

Напр-ие, В

1

Насосы добавочной воды ПТС №№ 1,2,3

20-Дб

3

2500

47

985

800

55

6000

2

Дренажные насосы №1,2

НЦС-1

2

130

20

1450

14


380

3

Вакуумные насосы №1,2

ВН-6г

2

9,3

20

980

22


380


Циркуляционная насосная станция №1 первого подъема.

Насосная станция предназначена для обеспечения циркуляционной водой ЗСМК и ЗСТЭЦ. Насосная станция располагается в конце холодного подводящего канала. Управление оборудованием насосной станции - местное. Насосная станция оборудована камерой переключения, для распределения циркуляционной воды по четырем водоводам Ду = 1200мм. Машинный зал насосной станции и камера переключения располагаются в отдельно стоящих зданиях.

Характеристика насосов насосной станции №1 I подъема .

№ п/п

Наименование насосов / эл.двигателей

Тип

Кол-во

Производитель- ность, м3/ч

Напор м.в.ст.

Оборот об/мин

Мощн двиг., кВт

Сила тока, А

Напр-ие, В

1

Циркуляционные насосы №№ 1-10

32Д-19

10

6500

26

730

680

74,8

6000

2

Насосы опорожнения водоводов №1,2

8-К-12

2

280

29

1450

40

76

380

3

Дренажные насосы №1,2

С-245

2

100

16

1440

10

14,2

380

4

Дренажный насос кабельного канала

С-798

1

50

2890

2,8


380

5

Дренажный насос камеры переключений

НЦС-1

1

130

20

1450

14


380


Циркуляционная насосная станция №2 первого подъема.

Насосная станция предназначена для обеспечения циркуляционной водой ЗСТЭЦ. Насосная станция располагается на расстоянии 4,4км от береговой насосной станции. Управление оборудованием насосной станции - местное. Насосная станция оборудована камерой переключения, для распределения циркуляционной воды по двум водоводам Ду = 1400мм. Машинный зал насосной станции и камера переключения располагаются в отдельно стоящих зданиях.

Характеристика насосов насосной станции №2 I подъема

№ п/п

Наименование насосов / эл.двигателей

Тип

Кол-во

Производитель ность, м3/ч

Напор м.в.с

Обороты, об/мин

Тип эл.двигателя

Мощн двиг., кВт

Напряже ние, В

1

Циркуляцион ные насосы

96ДПВ 4,5/23К

6

16200

22

495

АВ-17-31-12

1275

6000

2

Дренажный насос Насосной станции

НЦС-1

2

120

11,3

2910

АО2-42-2

7,5

380

3

Промывочный

4КМ-8

2

120

43

2950

А2-62-2

22

380

4

Дренажный насос туннеля

IВ-20/10

1

16

100


ВАО64-4

13

380


Циркуляционная насосная станция второго подъема

Насосная станция предназначена для обеспечения ЗСМК циркуляционной водой использованной в технологическом цикле на ЗСТЭЦ. Насосная станция располагается на территории ЗСТЭЦ вне главных корпусов турбинного цеха. Управление оборудованием насосной станции осуществляется по месту и с дополнительного щита управления находящегося в турбинном цехе - 1. Насосная станция оборудована камерой переключения, для распределения циркуляционной воды по двум Ду = 1200мм. Машинный зал насосной станции и камера переключения располагаются в одном здании, но в разных помещениях.

Характеристика насосов насосной станции II подъема.

№ п/п

Наименование насосов / эл.двигателей

Тип

Кол-во

Производитель-ность, м3/ч

Напор, м.в.с

Обороты, об/мин

Мощн. двиг., кВт

Напряжение, В

1

Циркуляционные насосы

32Д-19б

5

5900

16,5

730

400

6000

2

Дренажные

С-666

2

120

20

2980

7

380

3

Вакуумные

КВН-8

2

40

-

1450

2,2

380


Насосная станция горячего водоснабжения

Насосная станция горячего водоснабжения предназначена для подпитки тепловых сетей из аккумулирующих баков в часы максимального водоразбора (с600 до 2330 )

Насосная станция располагается на территории ЗСТЭЦ вне главных корпусов турбинного цеха.

Характеристика насосов насосной горячего водоснабжения.

Место установки

Тип

Мощность квт

Кол-во, шт.

Напряж., в

Давление, м.в.с.

Произв., м3/ч.


Насоса

Эл.дв-ля






Насосная горячего водоснабжения

Д650/90  Д800/57  3В200-2

А102-4М А3315 М493 ВАО45ОМ А2-Р13

160  200  200

1  1  3

380  380  6000

90  57  92,5

600  800  500


Характеристика насосов пожарохозяйственной насосной

Наименование насосов

Тип насосов

Кол-во, шт.

Про-изводительность, м3/ч

На-пор, м.в.с

Высота вса-са, м. в.с.

Тип двигателя

Число оборотов, об/мин

Мощность, кВт

Напря-жение, в

1

2


3

4

5

6

7

8

9

Хозяйственные №№ 1, 2

4к-6а

2

85

76

6,4

А-62-81-2

2920

40

380

Пожарные №№ 3, 4

-//-

2

85

76

6,4

-//-

2920

40

380

Пожарные №№ 5, 6

4НДВ-60

2

180

97


АС2-91-2

2960

75

380

Пожарные, дизельные №№ 7 и 8

6МС-7

2

175

86

5

1Д6

1500

114

-

Хозяйственный в служебном корпусе I очереди

АНС-40

1

40

41,5

5


2940




Внешние тепловые сети, находящиеся на балансе ТЭЦ

Направление тепловывода

Диаметр, мм

Надземная прокладка, м

Подземная прокладка, м

Количество труб

Завод-I прямая

Ду=800

230

-

1

Завод-I обратная

Ду=800

230

-

1

Завод-II прямая

Ду=800

230

-

1

Завод-II обратная

Ду=800

230

-

1

Завод-III прямая

Ду=1200

150

-

1

Завод-III обратная

Ду=1200

150

-

1

Западный вывод («Поселок») прямая

Ду=1200

470

-

1

Западный вывод («Поселок») обратная

Ду=1200

470

-

1



.3.13 Объединенная схема техводоснабжения


.3.14 Условия эксплуатации турбоагрегатов

Нормативная продолжительность пусков из различных тепловых состояний турбоагрегатов, установленных на ЗС ТЭЦ.

№№ п\п

Тип оборудования

ст. №№

Время пуска ТГ и К/А из холодного состояния до вкл. в сеть \ до набора номинальной нагрузки, (час)

Время пуска ТГ и К/А из горячего состояния до вкл. в сеть \ до набора номинальной нагрузки, (час)

Время пуска ТГ и К/А из неостывшего состояния до вкл. в сеть \ до набора номинальной нагрузки, (час)

ТУРБОАГРЕГАТЫ

1

ПТ-60/75-130

1

3час20мин \ 7час15мин

35мин \ 2час10мин.

2час15мин \ 5час15мин.

2

Т-50-130

2

2час35мин \ 5час55мин

35мин \ 1час40мин.

1час10мин \ 4час20мин

3

Т-60/65-130

3

-------------«»---------------

-------------«»---------------

-------------«»---------------

4

Т-100/120-130-2

4

2час40мин \ 6час30мин

30мин \ 2час30мин

1час15мин \ 4час20мин

5

Т-110/120-130-3

5

--------------«»-------------

--------------«»-------------

--------------«»-------------

6

Т-110-120-130-4

6,7

--------------«»-------------

--------------«»-------------

--------------«»-------------


Эксплуатация, ремонт и наладка устройств защиты т.г производится персоналом цеха ТАИ.

В обязанность персонала ТЦ входит включение защиты и контроль за ее работой и состоянием приборов.

Защита т.г включается машинистом т.г перед толчком ротора во время пуска т.г при открытом стопорном клапане, после получения подтверждения от дежурного слесаря-прибориста о готовности защиты, который должен проверить все приборы защит и отключить ключом защиты, препятствующих пуску - по снижению вакуума, температуры пара.

Выключение защит, препятствующих пуску машинист должен потребовать от дежурного слесаря-прибориста при установившемся вакууме и нормальной температуре пара, перед включением генератора после пуска турбины.

.4       Цех тепловой автоматики и измерений

Цех тепловой автоматики и измерений обеспечивает эксплуатацию и ремонтное обслуживание всего обширного комплекса измерительной и регулирующей аппаратуры станции. Цех контрольно - измерительных приборов и автоматики был организован в 1962 году. В 1963 ТЭЦ была передана в РЭУ «Кузбассэнерго», а участок переименован в цех тепловой автоматики и измерений (ТАИ).

Персонал цеха занимается ремонтом и обслуживанием контрольно - измерительных приборов, тепловой автоматики, схем защиты и сигнализации, электроприводов АСУ основного оборудования ТЭЦ.

В цехе трудятся работники, профессиональный уровень которых позволяет не только справляться с текущими проблемами, но и решать перспективные задачи развития производства.

.4.1    Внедренные и эксплуатируемые на ТЭС системы

«Автоматизированная информационно-измерительная система коммерческого учета электроэнергии ОАО «Западно-Сибирская ТЭЦ».

В состав АИИС входят:

·               информационно-вычислительный комплекс (ИВК)

·        информационно-вычислительных комплексов электроустановок (ИВКЭ);

·        информационно-измерительных комплексов (ИИК);

·        система обеспечения единого времени (СОЕВ).

АИИС КУЭ ОАО «Западно-Сибирская ТЭЦ» предназначена для автоматизации процессов измерения, сбора, обработки и хранения информации по учету электроэнергии, диагностической информации по состоянию технических средств АИИС, а также обеспечения интерфейсов доступа к этой информации.

Целью создания и функционирования АИИС КУЭ ОАО «Западно-Сибирская ТЭЦ» является измерение количества электрической энергии, позволяющее определить величины учетных показателей, используемых ОАО «Западно-Сибирская ТЭЦ» в финансовых расчетах на оптовом рынке электроэнергии.

Перечень присоединений, на которых установлены средства коммерческого учета электроэнергии: генераторы, ячейки ГРУ 10 кВ, системы шин 110 кВ.

В состав АСУ ЗС ТЭЦ входят следующие информационно-вычислительные системы (ИВС):

ИВС общестанционного уровня в составе:

Персональный компьютер 1шт.

(работает одновременно на АСУТП потребителей тепла и пара)

Эксплуатируемые задачи (7 шт.):

Число входных сигналов АСУ                          42 шт.

Из них:

Нормирующих преобразователей                              42 шт.

Технологические микроконтроллеры ТСМ 51          4шт.

Количество обрабатываемых сигналов            417

Круглосуточно работают:

Микроконтроллеры ТКМ 51                             4шт.

Персональный компьютер                                 1шт.

ИВС общестанционного уровня введена в эксплуатацию в 1994 году, произведена модернизация в 1999 году.

Сбор, ведение архива и отображение в реальном времени основных параметров (расход, давление, температура перегретого пара, питательной воды) по котлоагрегатам и турбоагрегатам ЗС ТЭЦ.

ИВС турбоагрегата №1 в составе:

Число входных сигналов АСУ                           268

Из них:

Параметры температуры                                   33

Другие аналоговые*                                           87

Состояние эл. двигателей и задвижек, защит    148

Технологические микроконтроллеры ТСМ 51          4шт.

Круглосуточно работают:

Микроконтроллеры ТКМ 51

Персональный компьютер (АРМ машиниста ТА №1)

*-параметры расхода, давления, уровня, ток двигателей, положение клапанов

ИВС турбоагрегата №1 введена в эксплуатацию в 2000 году.

Сбор, ведение архива и отображение в реальном времени технологических параметров турбоагрегата №1 ЗС ТЭЦ.

ИВС турбоагрегата №2 в составе:

Число входных сигналов АСУ                           337

Из них:

Параметры температуры                                   33

Другие аналоговые*                                           123

Состояние эл. двигателей и задвижек, защит    177

Технологические микроконтроллеры ТСМ 51          4шт.

Круглосуточно работают:

Микроконтроллеры ТКМ 51

ИВС турбоагрегата №2 введена в эксплуатацию в 2002 году.

Сбор, ведение архива и отображение в реальном времени технологических параметров турбоагрегата №2 ЗС ТЭЦ.

ИВС турбоагрегата №3 в составе:

Число входных сигналов АСУ                           456

Из них:

Параметры температуры                                   34

Другие аналоговые*                                           132

Состояние эл. двигателей и задвижек, защит    290

Технологические микроконтроллеры ТСМ 51          6шт.

Круглосуточно работают:

Микроконтроллеры ТКМ 51

Промышленный компьютер (АРМ старшего машиниста ТЦ I очереди)

*-параметры расхода, давления, уровня, ток двигателей, положение клапанов.

ИВС турбоагрегата №3 введена в эксплуатацию в 1998 году.

Сбор, ведение архива и отображение в реальном времени технологических параметров турбоагрегата №3 ЗС ТЭЦ.

Число входных сигналов АСУ                           278

Из них:

Параметры температуры                                   10

Другие аналоговые*                                           177

Состояние эл. двигателей и задвижек, защит    91

Технологические микроконтроллеры ТСМ 51          5шт.

Сетевые платы Bitbus                                         1шт.

Круглосуточно работают:

Микроконтроллеры ТКМ 51

Промышленный компьютер *-параметры расхода, давления, уровня, ток двигателей, положение клапанов.

ИВС котлоагрегата №3 введена в эксплуатацию в 1999 году.

Сбор, ведение архива и отображение в реальном времени технологических параметров котлоагрегата №3 ЗС ТЭЦ.

АСР турбоагрегата №3 в составе:

Число входных сигналов АСУ                           278

Из них:

Параметры температуры                                   10

Другие аналоговые*                                           177

Состояние эл. двигателей и задвижек, защит    91

Технологические микроконтроллеры ТСМ 51          5шт.

Сетевые платы Bitbus                                         1шт.

Круглосуточно работают:

Микроконтроллеры ТКМ 51

Промышленный компьютер

*-параметры расхода, давления, уровня, ток двигателей, положение клапанов.

АСР турбоагрегата №3 введена в эксплуатацию в 2003 году.

Автоматическое регулирование технологических параметров турбоагрегата №3 ЗС ТЭЦ.

Система виброконтроля и диагностики турбоагрегата №2 в составе:

Число входных сигналов АСУ                           50

Из них:

Аналоговые                                                         46

Дискретные                                                         4

Сервер системы СВИД                                       1шт.

Контроллер сбора и обработки данных           1шт.

Круглосуточно работают:

Микроконтроллеры сервер системы СВИД

Система виброконтроля и диагностики турбоагрегата №2 введена в эксплуатацию в 2004 году.

Контроль вибрации опор подшипников турбогенератора №2, ведение архива данных параметров, работает в системе защиты.

Система виброконтроля и диагностики турбоагрегата №4 в составе:

Число входных сигналов АСУ                           96

Из них:

Аналоговые                                                         92

Дискретные                                                         4

Сервер системы СВИД                                       1шт.

Контроллер сбора и обработки данных           4шт.

Круглосуточно работают:

Микроконтроллеры сервер системы СВИД

Система виброконтроля и диагностики турбоагрегата №4 введена в эксплуатацию в 2003 году.

Контроль вибрации опор подшипников турбогенератора №4, ведение архива данных параметров, работает в системе защиты.

АСУ багерной насосной станции №2 в составе:

Число входных сигналов АСУ                                                        752

Из них:

Аналоговые                                                                                      162

Дискретные                                                                                      590

Число входных дискретных сигналов                                            288

Сервер системы управления БНС №2                                            1шт.

Контроллер МФК                                                                            2шт.

Электронные блоки умощнения сигналов ТСВ (8 каналов)         18 шт.

Модули УСО контроллеров                                                           4шт.

Контроллер сбора и обработки данных                                        4шт.

Круглосуточно работают:

Микроконтроллеры сервер системы СВИД

Автоматизированная система управления БНС №2 введена в эксплуатацию в 2003 году.

Контроль и оперативная информация о работоспособности оборудования БНС №2. В персективе удаленный доступ к управлению оборудоваем с ГРЩУ I ЗС ТЭЦ.

Автоматизированная система теплового учета на ЗС ТЭЦ (включая БНС №2) в составе:

Число входных сигналов АСУ                                                        65

Из них:

Аналоговые                                                                                      65

Дискретные                                                                                      0

Число входных дискретных сигналов                                            288

Сервер системы теплосеть                                                               1шт.

Теплосчетчики                                                                                 8шт.

Круглосуточно работают:

Сервер системы теплосеть

Теплосчетчики

Микроконтроллеры сервер системы СВИД

Автоматизированная система теплового учета на ЗС ТЭЦ введена в эксплуатацию в 2002 году.

Организация учета потребляемой тепловой энергии, отпущенной в водяные системы теплоснабжения.

Автоматизированная система взвешивания железнодорожных вагонов в составе:

Сервер АСВ жд. Вагонов                                   1шт.

Контроллер С1-6000                                         2шт.

Тензометрические датчики                                 8шт.

Автоматизированная система взвешивания железнодорожных вагонов на ЗС ТЭЦ введена в эксплуатацию в 2001 году.

Информационно-измерительный комплекс Moskad (KAMA INSTRUMETS) в составе:

Расходомер PROMAG 50 P                               15 шт.

Датчик температуры TST 10                              17шт.

Датчик давления CERABAR TPMC                  17 шт.

Устройство обработки данных       RTU                    1шт.

Центральная компьютерная станция                1шт.

ИИК Moskad введен в эксплуатацию в 2004 году.

Информационно-измерительный комплекс Moskad предназначен для организации учета тепловой энергии и теплоносителя, отпущенных в водяные системы теплоснабжения.

.5       Химический цех

Описание работы оборудования ХВО

.5.1 Схема обессоливания

ВПУ для подпитки котлов высокого давления работает по схеме двухступенчатого обессоливания:

ХВО №1: (приложение №2)

Коагуляция сернокислым алюминием при окисляемости исходной воды больше 2,0 мг/дм3, осветлители (3шт.) - баки осветленной воды (2шт.) - насосы перекачки из промбака (2 шт.) - механические фильтры (4шт.) - водород-катионитовые фильтры 1 ступени (4шт.) - анионитовые фильтры 1 ступени (4шт.) - декарбонизатор (2шт.) - баки частично-обессоленной воды (2 шт.) - насосы частично-обессоленной воды (3 шт.) - водород-катионитовые фильтры 2 ступени (3шт.) - анионитовые фильтры 2 ступени (4шт.).

Проектная производительность установки Q = 200 м3/ч.

ХВО №2: (приложение №3,4)

Коагуляция сернокислым алюминием в паводок, осветлители (6шт.) -баки осветленной воды (2шт.) - насосы осветленной воды (3шт.) - механические фильтры (10шт.) - водород-катионитовые фильтры 1 ступени (3шт.) - анионитовые фильтры 1 ступени (3шт.) - декарбонизатор (1шт.) - баки частично-обессоленной воды (2шт.) - насосы частично-обессоленной воды (2шт.) - водород-катионитовые фильтры 2 ступени (2 шт.) - анионитовые фильтры 2 ступени (3шт.).

Проектная производительность установки Q = 100 м3/ч.

2.5.2 Схема подпитки теплосети

Умягченная вода для подпитки теплосети ЗС ТЭЦ подготавливается по схеме одноступенчатое натрийкатионирование:

Коагуляция сернокислым алюминием в паводок, осветлители (6 шт.) - баки осветленной воды (2шт.) - насосы осветленной воды (3шт.) - механические фильтры (10 шт.) - натрий-катионитовые фильтры ХВО №1 (9шт.) - баки запаса химочищенной воды ХВО №1 (2шт.) - насосы химочищенной воды ХВО №1 (3шт.); натрий-катионитовые фильтры ХВО №2 (10шт.) - баки запаса химочищенной воды ХВО №2 (2шт.) - насосы химочищенной воды ХВО №2 (3шт.).

Проектная производительность установки ХВО №1 Q= 800 м3/ч.

Проектная производительность установки ХВО №2 Q= 1600 м3/ч.

Общая проектная производительность ХВО по химочищенной

воде Q=2400 м3/ч.

Фактическая производительность в 2001 году химобессоленной воды:

м3 или 99 м3/ч.

Фактическая производительность в 2001 году химочищенной воды:

т или 1268 м3/ч.

Схема нейтрализации отмывочных вод ХВО №1

Отмывочные воды с обессоливающей установки ХВО №1 поступают в баки нейтрализации:

БН №1 V=50 м3

БН №3 V=140 м3

БН №4 V=200 м3

В баках нейтрализации кислые и щелочные воды нейтрализуются. Из баков нейтрализации вода поступает в бак сбора дренажных вод V = 16 м3, из бак сбора дренажные воды перекачиваются насосами перекачки сбросных вод Q = 315 м3/ч (2 шт.) в бак нейтрализации котельного цеха 2 оч., V=400 м3.


Расход хим. очищенной воды по месяцам 2008 года

МЕСЯЦЫ

Расход хим. очищенной воды

Всего отпущено подпиточной воды, тн


ЗСМК и его субабо-ненты

Западный и Ильинский тепловывода

Хозяйствен-ные нужды ТЭЦ

ООО «Сибтранском»


ЯНВАРЬ

220984

625577

799

-

847360

ФЕВРАЛЬ

211717

617373

785

-

829875

МАРТ

201596

698783

776

-

901155

АПРЕЛЬ

141481

680165

770

-

822416

МАЙ

180261

372340

760

-

553361

ИЮНЬ

156540

689677

747

-

846964

ИЮЛЬ

148363

600033

748

-

749144

АВГУСТ

150635

625154

749

-

776538

СЕНТЯБРЬ

232303

707806

748

-

940857

ОКТЯБРЬ

289910,145

666166

770,855

-

956847

НОЯБРЬ

268184

639472

783

-

908439

ДЕКАБРЬ

400429

614937

749

-

1016115

ЗА ГОД

2602403,145

7537483

9184,855

-

10149071

 

2.5.3 Химическая лаборатория

Основным средством наблюдения за поведением воды и пара по всему тракту ТЭЦ, их взаимодействием с конструкционными материалами, переносом имеющихся в них загрязнении в котлы, турбины и другие теплоэнергетическое оборудование является химический контроль.

Химический контроль качества пароводяного хозяйства, качества воды системы централизованного горячего водоснабжения на электростанции должен обеспечивать:

·   своевременное выявление нарушений режимов работы водоподготовительного, теплоэнергетического и теплосилового оборудования, приводящих: к коррозии, накипеобразованию и отложениям; ухудшению качества и условий водоснабжения населения;

·   определение качества или состава воды, пара, конденсата, отложений, реагентов, консервирующих и промывочных растворов, сточных вод;

·   определение качества подпиточной, сетевой воды в соответствии санитарно-эпидемиологическими правилами и нормативами СанПиН 2.1.4.1074-01.

Определение показателей качества среды осуществляется с помощью следующих видов контроля:

·   автоматического непрерывного химического контроля регулируемых показателей качества теплоносителя (электрической проводимости и электрической проводимости Н-катионированной пробы; значения рН;

·   ручного периодического химического контроля, применяемого для определения содержания в теплоносителе продуктов коррозии и ряда корректирующих присадок, установления источника загрязнения при нарушениях ВХР, поверки правильности показаний автоматических приборов, проведения эксплуатационного химического контроля при отсутствии или временной неисправности приборов автоматического контроля.

Для ручного отбора проб теплоносителя водяной тракт оборудуется отдельными пробоотборными устройствами и линиями. Не допускается использовать для ручного контроля слива от автоматических приборов непрерывного действия. Ручной контроль электрической проводимости и рН осуществляют при подключении первичных преобразователей приборов непосредственно к точкам отбора проб, для чего используют переносные приборы или вывод проб в специальные помещения. Длина пробоотборной линии должна быть минимальной в целях предотвращения осаждения примесей из пробы и запаздывания показаний.

При эксплуатационных режимах продувка пробоотборных линий выполняется 1 раз в декаду в течение 1 мин не менее чем за час до отбора пробы. Регулирование расхода пробы осуществляется также за 1 час до отбора пробы.

При эксплуатации автоматических приборов руководствуются указаниями заводов-изготовителей по поверке и обслуживанию приборов.

Регистрация показаний приборов автоматического химического контроля проводится два раза в смену с записью их в суточную ведомость. С момента обнаружения нарушения норм ПТЭ запись показателей выполняется один раз в час с указанием времени начала и окончания нарушений ВХР. В графе «Примечания» суточной ведомости указываются меры, принятые для ликвидации нарушения ВХР.

Данные контроля автоматическими приборами ежесуточно анализируются начальником химического цеха или химической лабораторией и подлежат архивации.

Отбор и подготовка проб воды

Непременным условием правильного определения качества воды является отбор представительной пробы, состав которой был бы таким же, как и состав контролируемой воды. Неправильно отобранная проба обесценивает анализ.

Объем отбираемой пробы должен быть достаточным для выполнения, а в случае необходимости и повторения анализа. Количество воды, необходимое для выполнения анализа, зависит от требуемой его точности, чувствительности применяемого метода, числа определяемых компонентов и их концентраций. Пробы воды необходимо отбирать в чистую посуду с чистыми пробками.

При вводе в эксплуатацию новых пробоотборных линий необходимо их подготовка пропусканием контролируемой среды в течение не менее 24 часов до начала пробоотбора.

Нормы качества воды, причины ухудшения и их устранения

Качество обессоленной воды для подпитки котлов с естественной циркуляцией давлением 140 кгс/см2 (13,8 МПа) должно удовлетворять следующим нормам:

·   общая жесткость, мкг-экв/дм3 - не более 1;

·   содержание кремниевой кислоты, мкг/дм3 - не более 250;

·   содержание соединений натрия, мкг/дм3 - не более 80;

·   удельная электрическая проводимость, мкСм/см - не более 2,0.

В отдельных случаях нормы качества обессоленной воды могут быть скорректированы АО-энерго в зависимости от местных условий (качества исходной воды, схемы водоподготовительной установки, типа используемых ионитов, доли обессоленной воды в балансе питательной) при условии соблюдения норм качества питательной воды.

Аммиачная обработка питательной воды посредством ввода аммиака в химобессоленную воду осуществляется для связывания остатков углекислоты, после термической деаэрации (NH4OH+CO2=NH4HCO3), предупреждения коррозии металла конденсатно-питательного тракта котлов путем повышения значения рН питательной воды в соответствии с требованиями ПТЭ. Снижение значения рН интенсифицирует коррозию стали конденсатно-питательного тракта, большинство продуктов коррозии в условиях работы котла высокого давления отлагается на поверхностях нагрева, практически не удаляясь с непрерывной продувкой. Повышение значения рН, вызванное передозировкой аммиака, приводит к коррозии медьсодержащих сплавов.

При повышении содержания кремнекислоты, электрической проводимости питательной воды без значительной увеличения жесткости НСХЦ необходимо:

·   проверить качество химобессоленной воды на выходе с ВПУ и в баке V=200 м3, принять меры к дренированию бака с некачественной водой и немедленно приступить к наладке технологического режима работы ВПУ.

При снижении значения рН питательной воды НСХЦ необходимо:

·   проверить содержание аммиака после точки его ввода, осуществить наладку режима амминирования для достижения эксплуатационной нормы дозы аммиака по результатам анализа рН (щелочности) за точкой ввода;

·   отключить оборудование ВПУ, показатели качества фильтра которого превышают нормы (анионитовые фильтры I, II ступеней).

При повышении норм содержания общей жесткости, соединений кремниевой кислоты, соединений натрия не более, чем в 2 раза причина ухудшения должна быть устранена в течение 72 часов. До устранения причин нарушения качества питательной воды НСХЦ необходимо:

·   сообщить НСС, НСТЦ, НСКЦ, руководству химического цеха;

·   дать указание персоналу ХЦ увеличить концентрацию раствора фосфата в рабочем растворе.

При ухудшении качества котловой воды:

При попадании в котел нелетучих потенциально кислых соединений (снижение рН котловой воды на 0,5 ед. рН и более) НСХЦ необходимо:

·   сообщить НСС, НСТЦ, НСКЦ, руководству химического цеха.

При изменении концентрации фосфатов, рН, щелочности, соотношений Щф, Що, Na/РО4, электрической проводимости котловой воды по сравнению со средними значениями, соответствующими нормальному режиму эксплуатации, необходимо:

·   проверить концентрацию рабочих растворов тринатрий-фосфата и едкого натра; при необходимости приготовить новый раствор требуемой концентрации;

·   проверить содержание соединений натрия, жесткости и аммиака в питательной воде;

·   наладить нормальный режим амминирования;

·   проверить качество химобессоленной воды на щелочность (присутствие органических соединений);

·   принять меры к снижению содержания натрия в питательной воде, а при невозможности этого изменить количество едкого натра, добавляемого в рабочий раствор фосфата.

Химобессоленная вода для подпитки электролизной установки должна удовлетворять нормам:

·   удельная электропроводимость, мкСм/см не более 5,0.

При повышении электропроводимости химобессоленной воды на ХВО№1 выше 5,0 мкСм/см НСХЦ сообщает НСЭЦ об ухудшении качества воды и отключает трубопровод химобессоленной воды на электролизерную.

Качество сетевой воды должно удовлетворять следующим нормам ПТЭ и Санитарным Правилам и Нормам 2.1.4.1074-01:

Показатель

Норма

- содержание свободной угольной кислоты

-8,3-9,0 (верхний предел допускается только при глубоком умягчении воды)

- содержание соединений железа, мг/дм3

- не более 0,3

- содержание растворенного кислорода, мкг/дм3

- не более 20

- количество взвешенных веществ, мг/дм3

- не более 5

- содержание нефтепродуктов, мг/дм3

- не более 0,1

- общая минерализация (сухой остаток), мг/дм3

- не более 1000

- жесткость общая, мг-экв/дм3

- не более 7

- поверхностно-активные вещества (ПАВ), анионоактивные, мг/дм3

- не более 0,5

- фенольный индекс, мг/дм3

- не более 0,25

- содержание алюминия, мг/дм3

- не более 0,5

- содержание соединений железа, мг/дм3

- не более 0,3

- содержание марганца, мг/дм3

- не более 0,1

- содержание меди, мг/дм3

- не более 1,0

- содержание нитратов, мг/дм3

- не более 45

- содержание сульфатов, мг/дм3

- не более 500

- содержание хлоридов, мг/дм3

- не более 350

- содержание цинка, мг/дм3

- не более 5,0

- содержание полиакриламида (ПАА), мг/дм3

- не более 2,0


ЛАБОРАТОРНЫЕ ПРИБОРЫ

Колориметр КФК-2

Колориметр фотоэлектрический концентрационный КФК-2 предназначен для измерения в отдельных участках диапазона длин волн 315-980 им, выделяемых светофильтрами, коэффициентов пропускания и оптической плотности жидкостных растворов и твердых тел, а также определения концентрации веществ в растворах методом построения градировочных графиков.

Фотометр фотоэлектрический КФК-3:

Фотометр фотоэлектрический КФК-3 предназначен для измерения коэффициентов пропускания и оптической плотности прозрачных жидкостных растворов и прозрачных твердых образцов, а также для измерения скорости изменения оптической плотности вещества и определения концентрации вещества в растворах после предварительной градуировки фотометра.

Иономер ЭВ-74

Универсальный иономер ЭВ-74 предназначается для определения в комплекте с ионселективными электродами активности одно- и двухвалентных анионов и катионов (величин рХ) в водных растворах, а также для измерения окислительно-восстановительных потенциалов (величины Eh) в этих же растворах.

Иономер состоит из преобразователя и подставки, предназначенной для крепления электродов и установки сосудов с контролируемым раствором. Работа иономера основана на преобразовании э.д.с. электродной системы в постоянный ток, пропорциональный измеряемой величине. Преобразование э.д.с. электродной системы в постоянный ток осуществляется высокосъемным преобразователем автокомпенсационного типа.

Иономер И-130

Иономер лабораторный И-130 предназначен для измерения активности ионов водорода (рН), активности других одновалентных анионов и катионов (рХ) и окислительно-восстановительных потенциалов (Еh) в цифровой форме и в виде аналогового сигнала напряжения постоянного тока.

.5.4 Топливная лаборатория

Отбор первичных проб угля.

Отбор первичных проб угля топлива должен производиться механизированным способом с применением пробоотборников. Если невозможен механизированный отбор, допускается отбор проб вручную. Точечные пробы, отбираемые в объединённую пробу, должны быть равномерно расположены по всему объёму партии топлива.

Количество точечных проб ( п ), отбираемых в объединённую пробу от партии каменных углей массой до 1000 т, должно быть:

Вид топлива

Количество точечных проб не менее

Топливо обогащённое Топливо необогащённое

16 32


При отборе объединённых проб от партии более 1000 т, количество точечных проб ( п ) вычисляют по формуле :


где М- масса опробуемой партии топлива, Т

Масса точечных проб, отбираемых в объединённую пробу, должна быть не менее :

= 0.06 Д,

где m - минимальная масса точечной пробы, кг;

Д - размер максимальных кусков, мм.

За размер максимальных кусков рядового топлива условно принимают размер отверстия сит, на котором при просеивании надрешётный продукт составляет не более 5%.

За размер максимальных кусков сортового топлива принимают верхний предел крупности данного сорта.

Отбор проб из железнодорожных вагонов производится по ГОСТ 10742-71 «Угли. Методы отбора и обработки проб» .

Отбор точечных проб производится из определённых точек, равномерно расположенных на поверхности вагонов. Отбор точечных проб вручную производится со дна лунок, выкопанных на глубину не менее 0,4 м от поверхности погружного топлива.

Топливо берётся без выбора, включая в пробу уголь, сростки, породу. Расположение мест отбора точечных проб должно соответствовать схеме:

1 *

4 *

7 *

10 *

13 *

В/4

2 *

5 *

8 *

11 *

14 *

В/4

3 *

6 *

9 *

12 *

15 *

В/4

L-2 4

L-2 4

L-2 4

L-2 4


При отборе проб вручную от топлива крупностью 100 мм топливо отбирается в один приём, а от топлива крупностью более 100 мм допускается производить набор точечных проб в 2-3 приёма, обеспечив при этом требуемую массу точечной пробы.

От партии топлива, состоящего из одного ж/д вагона, в объединённую пробу отбирается 8 точеных проб в шахматном порядке.

Отбор первичных проб топлива на топливоподаче производится механизированным способом с применением пробоотборников, а для подготовки лабораторных проб применяются проборазделочные машины МПЛ-150.

Первичная проба отбирается от всего суточного количества топлива, подаваемого в котельный цех каждой линией топливоподачи.

На каждой нитке топливоподачи смонтированы автоматические пробоотборники в местах пересыпки топлива на конвейеры бункерной галереи котельного цеха.

Каждый из двух пробоотборников как по I, так и по I I очереди работает в комплексе с одной проборазделочной машиной МПЛ-150. Одна проборазделочная машина находится на шиберной площадке узла пересыпки 5/6, а другая на площадке над ленточными конвейерами 15. Ёмкости для сбора лабораторных проб топлива находятся в нижней части проборазделочной машины.

На первой очереди топливоподачи установлены автоматические пробоотборники АО-ВТИ, состоящие из ударного механизма , высекателя, заслонки и пульта управления. Периодичность между отборами порций топлива регулируется реле времени. Отбор порций твёрдого топлива производится высекателем, подвешенным внутри короба на рычагах. Перед отбором каждой порции высекатель находится за потоком топлива, а при отборе с помощью тягового устройства он быстро пересекает поток и забрасывает пробу топлива в приёмное окно течки. После разгрузки, высекатель быстро выходит из приёмного окна течки и возвращается в исходное положение - за поток топлива.

После каждого отбора включается проборазделочная машина, разделывая поступившую пробу до трёх лабораторных в течении 30 сек. и отключаясь до времени поступления очередной порции пробы.

Бункера-накопителя первичных проб нет.

На второй очереди т/подачи установлены работающие в автоматическом режиме механические пробоотборники системы ВТИ: отбирающий пробу элемент приводится в движение заводным механизмом. Заводной механизм, связанный рычагами с отбирающим элементом, приводится в действие от эл. двигателя через редуктор и цепную передачу. В периоды между отборами точечных проб топлива приёмная течка бункера- накопителя первичных проб перекрывается автоматически действующей заслонкой. Заслонка защищает объединённую пробу от подсушки и засорения случайными кусками. Разделка объединённой пробы до лабораторной осуществляется проборазделочной машиной, работающей в режиме местного управления.

Машина для подготовки проб МПЛ-150 м состоит из следующих основных сборных единиц: каркаса, питателя, дробилки, ковшей и сократителя.

Каменный уголь с крупностью 0-150 мм и влажностью 18 % поступает в бункер питателя.

Посредством ленточного питателя материал равномерно со скоростью 9,5 м/с с подаётся в молотковую дробилку. Количество подаваемого материала регулируется шибером и скоростью движения ленты. В молотковой дробилке уголь измельается до крупности лабораторной пробы 0-3 мм.

Измельчённый материал просыпается через щели колосниковой решётки в сократитель.

Назначение решётки: успокаивать поток.

Ковш сократителя, пересекая поток, отбирает часть пробы и сбрасывает её в три банки.

Остальная часть материала просыпается и удаляется в отходы. Масса каждой пробы должна быть не менее 0,5 кг. При этом масса этих проб не должна отличаться друг от друга более чем на 10 % .

Обслуживание пробоотборников и проборазделочных машин осуществляется персоналом цеха топливоподачи, а приготовление лабораторных и аналитических проб определение качества топлива лабораторией химцеха.

Контрольные испытание машин для подготовки лабораторных проб необходимо производить не реже одного раза в месяц, остаток на сите 3х3мм не должен превышать 3%массы взятой пробы.

Пояснения к терминам

Партия-проба, состоящая из требуемого количества точечных проб отобранных непосредственно от партии топлива и характеризующая его среднее значение.

ОБЪЕДИНЁННАЯ ПРОБА - проба, состоящая из требуемого количества точечных проб, отобранных непосредственно от партии топлива и характеризующая его среднее значение.

ТОЧЕЧНАЯ ПРОБА - количество топлива, отобранное из одного места однократным движением устройства для отбора проб.

ЛАБОРАТОРНАЯ ПРОБА - проба, полученная в результате обработки объединённой пробы до крупности 0-3 мм и предназначенная для лабораторных испытаний и подготовки аналитических проб.

АНАЛИТИЧЕСКАЯ ПРОБА - проба, полученная в результате обработки объединённой или лабораторной пробы и предназначенная для проведения анализов, с крупностью частиц 0-0,2 мм

.6       Электрический цех

топливоподача турбинный котельный технологический

Электрический цех обеспечивает эксплуатацию и ремонтное обслуживание всего электрического хозяйства станции, включая генераторы, трансформаторы, силовые линии электропередачи, комплектные распределительные устройства 10, 6, 04 кв. и другое оборудование. Цехом постоянно решаются перспективные задачи повышения надежности и безопасности электроснабжения как потребителей так и, собственных нужд. Заменены турбогенераторы стационарной № 1,3 на современную серию ТВФ - 63 - 2ЕУЗ, силовой трансформатор № 125000 кВА. А с вводом воздушный линий ЛЭП 0 6кВ повышена надежность электроснабжения насосных станций в системе технического водоснабжения ЗС ТЭЙ и ОАО «ЗСМК». В течении последних лет произведен монтаж и наладка тиристорной системы резервного возбуждения тербогенераторов первой очереди, введены в работу терминалы аварийных событий сети 110 кВ, 10 кВ.

Состав и состояние парка генераторного оборудования

Станци-онный номер агрегата

Тип (марка)

Напряж., кВ

Мощность, МВт

Год ввода

Завод изготовитель

Срок службы лет

Тип системы возбуждения

Первоначальная стоимость ОПФ по последней оценке на конец года, руб

Величина начисленного износа ОПФ по итогам года ( на конец отчетного года)







норма

факт

основная

резервная



1

2

3

4

5

6

8

9

10

11

14

15

ТГ 01

ТВФ-63-2ЕУ3

10,5

63

1993

ОАО "Элсиб"

30

13

СТС-250-2000

СТСР

-

-

ТГ 02

ТВ-60-2

10,5

60

1963

ОАО "Элсиб"

30

43

ЭЛМАШ

СТСР

-

-

ТГ 03

ТВФ-63-2ЕУ3

10,5

63

1996

ОАО "Элсиб"

30

10

СТС-250-2000

СТСР

-

-

ТГ 04

ТВФ-120-2

10,5

120

1972

ЛМЗ "Электросила"

30

34

СНД-310-1900 машинное

ЭЛМАШ

-

-

ТГ 05

ТВФ-120-2

10,5

120

1974

ОАО "Элсиб"

30

32

СНД-310-1900 машинное

ЭЛМАШ

-

-

ТГБ 06

ТВФ-120-2

10,5

120

1983

ОАО "Элсиб"

30

23

СНД-310-1900 машинное

ЭЛМАШ

-

-

ТГБ 07

ТВФ-120-2У3

10,5

125

1987

ОАО "Элсиб"

30

19

КОСУР

ЭЛМАШ

18392298

10496286



Состав и состояние парка силовых трансформаторов ЗС ТЭЦ напряжением от 110 кВ

Станцион-ный номер агрегата

Тип (марка) трансформатора

Напряжение, кВ

Мощ- ность МВа

Дата ввода

Завод изготови- тель

Срок службы, лет

Дата отклю-чения транс-форма-тора при ТП

Цель останова при ТП в отчетном году



 низшее

 высшее

 среднее




 норма

 факт



1

2

3

4

5

6

7

8

9

10

11

12

ТФ ТФ1

ТРДН 63000/110-83У

10,5

115,0

-

63

1984

МЭЗ

25

24

-

-

ТФ ТФ2

ТРДН 63000/110-80У

10,5

115,0

-

63

1988

МЭЗ

25

20

-

-

ТФ ТФ3

ТДЦ 125000/110

10,5

121,0

-

125

1983

г.Тольятти

25

25

-

-

ТФ ТФ4

ТДЦ 125000/110-85

10,5

121,0

-

125

1990

г.Тольятти

25

18

-

-

ТФБ ТФ6

ТДЦ 125000/110

10,5

121,0

-

125

1984

г.Тольятти

25

24

-

-

ТФБ ТФ7

ТДЦ 125000/110-70

10,5

121,0

-

125

1974

г.Тольятти

25

34

-

-



.7       Производственно-техническая служба (ПТС)

.7.1Структура ПТС


.7.2 Задачи и функции ПТС

Основные Задачи

·        Разработка мероприятий и координация деятельности производственных подразделений электростанции для обеспечения надежной и экономичной работы оборудования и создания безопасных условий труда.

·        Ведение технической отчетности и анализа производственной деятельности электростанции.

·        Разработка технических мероприятий, обеспечивающих безопасные условия труда, повышение производительности труда на электростанции за счет механизации и автоматизации, совершенствования технологических процессов, внедрения новой техники.

·        Организация работы по охране окружающей среды и природных ресурсов.

·        Организация контроля за тепловыми перемещениями и состоянием индикаторов паропроводов, элементов паровых котлов.

·        Организация контроля за состоянием опорно-подвесной системы трубопроводов пара и горячей воды высокого давления.

Основные функции

·        Разрабатывает основные технико-экономические показатели для расчета выработанной и отпущенной электрической и тепловой энергии, готовности агрегатов к работе, удельного расхода условного топлива на отпущенную и тепловую энергию, другие технические данные для включения их в проекты планов электростанции.

·        Производит расчет технико-экономических показателей работы оборудования по агрегатно с учетом плановых заданий и графиков ремонтов.

·        Контролирует проведение наладки и испытаний оборудования, разработку режимов работы оборудования, режимных карт, составление технических характеристик оборудования.

·        Контролирует проведение капитальных и текущих ремонтов в соответствии с утвержденными графиками.

·        Производит анализ экономичности и надежности работы оборудования, расхода топлива, химически очищенной воды и конденсата.

·        Разрабатывает и обобщает мероприятия по снижению потерь энергии, по экономии топлива и электроэнергии на собственные нужды, контролирует выполнение их производственными цехами.

·        Обеспечивает производство ремонтных работ необходимой технической документацией.

·        Контролирует и ведет учет расхода топлива, воды, выработки, отпуска и потерь электрической и тепловой энергии.

·        Принимает участие в работе комиссий по расследованию аварий и отказов в работе оборудования, несчастных случаев на производстве.

·        Планирует и ведет контроль за выполнением мероприятий по охране окружающей среды.

·        Принимает участие в оформлении договоров со сторонними организациями на проведение научно-исследовательских, проектных и проектно-конструкторских работ на электростанции.

·        Ведет учет и составляет месячную, квартальную и годовую отчетность в соответствии с установленными формами по технико-экономическим показателям, научно-техническому прогрессу и охране окружающей среды.

·        Организует учет, составляет отчетность о производственной деятельности, ведет техническую документацию отдела.

.7.3Общестанционные технико-экономические показатели ТЭС

(данныне взяты из отчета о производственной деятельности ОАО «ЗС ТЭЦ» за 2008г.)

 

Производство электроэнергии и теплоэнергии за 2008 год


Электроэнергия, млн.кВтч

Теплоэнергия, тыс.Гкал


 2007 г.

 2008 г.

 2007 г.

 2008 г.

в т.ч. отработавшим паром

Г О Д

3510,060

2918,079

2623,053

2802,812

2655,593


Сводная таблица

технико-экономических показателей

(форма 3-ТЕХ(энерго)

№№ Пп

НАИМЕНОВАНИЕ

Един. измер.

2007 год

2008 год

1.

Установленная мощность на конец года

мВт

600

600

2.

Среднегодовая установленная мощность

 мВт

 600

 600

3.

Число часов использования среднегодовой установленной мощности

  час

  5850

  4863

4.

Выработка электроэнергии, ВСЕГО в том числе: - на тепловом потреблении

т.кВтч т.кВтч %

3510060 1196275 34,1

2918079 1221577 41,9

5.

Отпуск электроэнергии с шин

т.кВтч

3061496

2476614

6.

Отпуск теплоэнергии, ВСЕГО в том числе: - от производственного отбора - от теплофикационного отбора

Гкал  Гкал Гкал

2623053  17368 2678318

2802812  23240 2760604

7.

Расход тепла на производство электроэнергии

 Гкал

 6456371

 5258429

8.

Удельный расход условного топлива на отпущенную : а) электроэнергию б) теплоэнергию

  г/кВтч кг/Гкал

  358,87 152,88

  370,74 150,31

9.

Расход условного топлива на производство электроэнергии, в том числе: - газ - мазут

 тут тут тут

 1098691 137303 1955

 918179 140273 2347

10.

Расход условного топлива на отпущенную теплоэнергию, в том числе: - газ - мазут

тут тут тут

401016 46922 759

421294 48536 756

11.

Расход электроэнергии на собственные нужды: а) на выработку электроэнергии б) на отпуск теплоэнергии

% т.кВтч кВтч/Гкал т.кВтч

9,13 320348 48,88 128216

10,23 298461 51,02 143004


Отпуск теплоэнергии по месяцам 2008 года по видам теплоносителей

МЕСЯЦЫ

Отпуск тепла ЗСМК в паре, Гкал

Отпуск тепла с горячей водой, Гкал

Всего отпущено тепла, Гкал


РОУ- 140/13

Отбор ТГ№1

ЗСМК и его субабо-ненты

Западный и Ильинский тепловывода

Хозяйствен-ные нужды ТЭЦ

ООО «Сибтранском»


ЯНВАРЬ

2555

7371

210082

280216

453

14

500691

ФЕВРАЛЬ

-

8689

165444

234181

358

13

408685

МАРТ

-

6459

121611

324

9

319050

АПРЕЛЬ

-

-

91074

163363

261

8

254706

МАЙ

-

-

29460

51819

118

2

81399

ИЮНЬ

-

-

9051

37544

29

-

46624

ИЮЛЬ

-

-

7038

28593

38

-

35669

АВГУСТ

-

-

7902

33414

38

-

41354

СЕНТЯБРЬ

-

-

24189

80881

107

-

105177

ОКТЯБРЬ

-

-

105202,21

144437

265,79

-

249905

НОЯБРЬ

-

-

132795

173705

351

6

306857

ДЕКАБРЬ

-

-

198939

253316

424

16

452695

ЗА ГОД

-

22519

1102787,21

1672116

2766,79

68

2802812

Увеличение удельного расхода электроэнергии на собственные нужды на отпущенную теплоэнергию в 2008 году по сравнению с 2007 годом на 2,14 кВтч/Гкал объясняется увели-чением расхода эл.энергии на теплофикационную установку, что связано с использованием насосов большей мощностью для перекачки сетевой воды (+4,6%), а также увеличением

расхода эл.энергии на С/Н котельного цеха на 1,87 % ( + 4,16 кВтч/Гкал) при снижении среднеагрегатных нагрузок К/А на 7 Гкал/час в связи с

увеличением расхода эл.энергии на питательные насосы с 8,09 до 8,67 кВтч/т.пит.в. - увеличения расхода на тягу и дутье с 9,92 до 10,17 кВтч/Гкал

увеличения расхода на пылеприготовление с 30,24 до 36,58 кВтч/тнт

Удельный расход электроэнергии на собственные нужды в 2008 году по месяцам

МЕСЯЦЫ

На выработку электроэнергии, %

На отпуск теплоэнергии, кВтч/Гкал


Норма

Факт

Результаты: - экономия + перерасход т/кВтч

Норма

Факт

Результаты: - экономия + перерасход т/кВтч

ЯНВАРЬ

7,98

7,95

-129

42,06

42,01

-26

ФЕВРАЛЬ

8,63

8,55

-221

45,95

45,84

-47

МАРТ

8,98

8,89

-209

55,20

55,07

-40

АПРЕЛЬ

9,28

9,20

-246

57,79

57,56

-58

МАЙ

10,41

10,35

-168

77,46

77,48

+2

ИЮНЬ

12,44

12,42

-36

68,27

68,46

+9

ИЮЛЬ

14,35

14,30

-87

79,00

79,00

-

АВГУСТ

14,27

14,50

+386

76,46

77,84

+57

СЕНТЯБРЬ

12,36

12,69

+566

57,35

58,64

+136

ОКТЯБРЬ

10,21

10,04

-386

53,98

53,97

-3

НОЯБРЬ

10,13

10,13

-1

48,35

48,51

+50

ДЕКАБРЬ

9,34

9,31

-78

46,18

46,23

+24

ЗА ГОД

10,25

10,23

-609

50,98

51,02

+104

В целях оптимизации расходов электроэнергии на собственные нужды ТЭЦ проводятся следующие работы:

. Анализ причин отклонений от норматива.

. Испытание и наладка оборудования.

. Последовательная замена оборудования, отработавшего нормативный ресурс времени.

. Ремонт основного и вспомогательного оборудования с целью повышения его экономичности

Структура израсходованного топлива за 2008г.

МЕСЯЦА

Общий расход условного топлива, тут

Расход угля

Расход коксового газа

Расход доменного газа

Расход природного газа

Расход мазута



Тут

в % от общего расхода топлива

 тут

в % от общего расхода топлива

 тут

в % от общего расхода топлива

 .тут

в % от общего расхода топлива

 тут

в % от общего расхода топлива

ЯНВАРЬ

180239

166672

92,47

10630

5,90

2818

1,56

-

-

119

0,07

ФЕВРАЛЬ

135305

118227

87,38

10514

7,77

6484

4,79

-

-

80

0,06

МАРТ

110310

93923

85,14

11551

10,47

4430

4,02

-

-

406

0,37

АПРЕЛЬ

125478

108393

86,38

12337

9,83

4597

3,67

-

-

151

0,12

МАЙ

113668

91235

80,26

12699

11,17

9374

8,25

-

-

360

0,32

ИЮНЬ

86872

65318

75,19

11470

13,20

9926

11,43

-

-

158

0,18

ИЮЛЬ

74220

51382

69,23

10890

14,67

11511

15,51

-

-

437

0,59

АВГУСТ

70147

53583

76,39

8270

11,79

7598

10,83

-

-

696

0,99

СЕНТЯБРЬ

82470

66998

81,24

8857

10,74

6500

7,88

-

-

115

0,14

ОКТЯБРЬ

109809

96142

87,55

9855

8,97

3714

3,38

-

-

98

0,09

НОЯБРЬ

120111

111171

92,56

8653

7,20

-

-

-

-

287

0,24

ДЕКАБРЬ

130844

124517

95,16

6131

4,69

-

-

-

196

0,15

ЗА ГОД

1339473

1147561

85,67

121857

9,10

66952

5,0

-

-

3103

0,23



Данные о расходах и стоимости топлива (основного и растопочного) на пуск из холодного состояния генерирующего оборудования ОАО «Западно-Сибирской ТЭЦ».

Ст. №№ КА, ТГ

Расход топлива на 1 пуск одного агрегата

Цена топлива


основное

растопочное

основное

растопочное


Кузнецкий уголь тнт

Мазут тнт

Кузнецкий уголь руб/т.н.т.

Мазут руб/тнт

ТГ ст.№№ 1÷3

24,5

-

540,76

-

ТГ ст.№№ 4÷7

32,7

-

------«»-------

-

КА ст.№№ 1÷6

25,1

15,6

------«»-------

5944,84

КА ст.№№ 7÷11

9,8

32,2

------«»-------

--------«»--------


Динамика изменения качества твердого топлива по месяцам 2008 года

МЕСЯЦЫ

ВЛАГА

ЗОЛЬНОСТЬ

ЛЕТУЧИЕ

КАЛОРИЙНОСТЬ

ЯНВАРЬ

11,08

18,0

39,0

5203

ФЕВРАЛЬ

12,26

18,61

40,10

5055

МАРТ

11,60

21,14

40,42

4952

АПРЕЛЬ

11,80

20,93

38,45

4880

МАЙ

13,10

19,36

39,38

4832

ИЮНЬ

14,90

20,88

37,48

4054

ИЮЛЬ

13,43

21,87

39,35

4213

АВГУСТ

14,12

22,43

38,43

4538

СЕНТЯБРЬ

13,90

21,10

39,29

4644

ОКТЯБРЬ

10,35

19,75

37,23

5078

НОЯБРЬ

9,36

17,40

38,97

5251

ДЕКАБРЬ

10,47

17,30

37,44

5484

ЗА ГОД

11,92

19,54

38,91

4929

 
Калорийность угля в 2008 году составила 4929 ккал/кг против 4976 ккал/кг в 2007 году, зольность -19,54% в 2008 году против 19,29 % в 2007 году, влажность - 11,92 % в 2008 году против 12,65 % в 2007 году, летучие 38,91 % в 2008 году против 40,21 % в 2007 году.

годовой отчет ЗСТЭЦ также содержит:

·        Фактическая поставка топлива по видам и маркам, с указанием поставщика

·        Выполнение инвестиционной программы

·        Справка о выполнении ремонтной программы

·        Охрана окружающей среды

·        Фактические запасы топлива на электростанции и контрольные запасы, определенные графиком нормативных запасов топлива

·        Степень использования резерва тепловой экономичности оборудования. Срок пересмотра нормативных характеристик. Мероприятия проведенные в 2008 году для улучшения ТЭП и намеченные для проведения в 2009 году.

2.8 Группа охраны окружающей среды (режимная группа)

.8.1 Мониторинг окружающей среды

Неотъемлемой частью системой управления качеством ОС является мониторинг, который позволяет оценить состояние природных сред (воздух, вода, почва), дает возможность своевременно принять конкретное техническое решение, направленное на улучшение качества ОС за счет изменения технологии, организации очистки выбросов и так далее.

Мониторинг включает:

выявление источников загрязняющих ОС и факторов, которые приводят к наиболее серьезным и длительным изменениям в природных средах;

наблюдение за факторами, воздействующими на природную среду;

наблюдение за состоянием природных сред;

оценку фактического состояния природной среды;

прогноз состояния окружающей среды и его оценку.

Существующая на предприятиях система локального (импактного) мониторинга, в основе которой лежит деятельность промышленно-санитарных лабораторий, является одним из основных звеньев природоохранной структуры управления качеством ОС в зоне действия предприятия.

Работа промышленно-санитарной лаборатории предприятия строится в зависимости от характера его взаимодействия с ОС. Например, если предприятие загрязняет водную среду и воздушный бассейн, то существует контроль за загрязнением (и соответственно состоянием) этих сред.

На Западно-Сибирской ТЭЦ производственному контролю подлежат в обязательном порядке источники выбросов (дымовые трубы, угольные штабеля при перевалке топлива) и ТЭЦ в целом. Поэтому работа химической лаборатории предприятия сориентирована главным образом на контроле загрязняющих веществ воздушного бассейна.

Характеристика ЗС ТЭЦ, как источника выбросов вредных веществ в атмосферу.

На Западно-Сибирской ТЭЦ установлено 11 котельных агрегатов. Они являются основным источником загрязнения атмосферного воздуха, дымовые газы от которых поступают в атмосферу через 2 источника организованных выбросов - дымовые трубы, а также имеется ряд вспомогательных участков, выбросы вредных веществ от которых попадают в атмосферу как организованным, так и неорганизованным путем. С продуктами сгорания топлива в атмосферу через дымовые трубы ЗС ТЭЦ выбрасываются летучая зола, сернистый ангидрид и диоксид азота.

Время работы источников выделения вредных веществ - круглосуточное, непрерывное.

Производственные участки ЗС ТЭЦ, вредные выбросы от которых попадают в атмосферу организованным путем:

механический участок (металлообрабатывающие и заготовочные станки) и кузница;

зарядка аккумуляторов в гараже и зарядка аккумуляторных батарей;

заводка двигателей автотранспортной техники в гараже;

пропитка обмоток двигателей;

мазутное хозяйство и маслохозяйство;

перекачка кислот и щелочей из цистерн;

автозаправочная станция;

деревообрабатывающие станки.

Источниками неорганизованных выбросов на ЗС ТЭЦ являются:

сварочные посты;

участок по отгрузке сухой золы;

угольный склад и вагоноопрокидыватель;

окрасочный участок.

Очистка дымовых газов от золы осуществляется в золоуловителях. В качестве золоуловителей на котлах первой очереди установлены мокрые золоуловители с трубами-коагуляторами Вентури, на котлах второй очереди - электрофильтры.

В таблице 1 приведены данные о выбросах в атмосферу из дымовых труб ЗС ТЭЦ.

Выбросы загрязняющих веществ за 2008 год

Наименование ингредиентов

Валовые выбросы, т/г

1. Зола твердого топлива

6648,257

2. Зола мазутная

0,1521

3. Сернистый ангидрид

8358,052

4. Диоксид азота

6236,355

5. Моноокись азота

1013,194

6. Оксид углерода

374,311

7. Неорганиз.выбросы

12,954

Всего

22643,48

в т.ч. твердые

6648,409

в т.ч. газообразные

15982,117


С продуктами сгорания топлива в атмосферу выбрасывается большое количество золы твердого топлива, оксидов азота и сернистого ангидрида.

Западно-Сибирская ТЭЦ сжигает Кузнецкие угли различных месторождений с резко меняющимися характеристиками совместно с буферными сбросами доменного и коксового газов металлургического цикла ОАО ЗСМК на первой очереди станции (котлоагрегаты БКЗ - 210 - 140 ст. №№1 ¸ 6) и преимущественно твёрдое топливо (уголь) на второй очереди ТЭЦ (к/а ст.№№ 7 ¸ 11), использующей мазут в качестве растопочного топлива. Подача газа в течение года происходит неравномерно, поэтому доля сжигаемого угля постоянно колеблется на уровне 90 - 93 %. Качественные характеристики сжигаемых марок углей колеблются:

·   калорийность от 4300 до 5600 ккал/кг;

·   зольность от 16 до 25 %%;

·   содержание серы - 0,25 ¸0,38 %%;

·   содержание азота - 1,8 ¸2,7 %%;

·   влажность - 10 ¸18 %%.

·   Котлы ст. № 1, 2, 5, 6 оборудованы мокрыми золоуловителями М-ВТИ с вертикальными трубами Вентури круглого сечения с компоновкой - 2 трубы на 4 скруббера на каждом котле. Среднеэксплуатационная степень очистки дымовых газов от золы каменных углей составляет 98,3%, от окислов серы - 4 %.

·   На котлах ст. № 3,4 установлены мокрые золоуловители того же типа (4 шт. на 1 котел) с вертикальными трубами Вентури круглого сечения (4 на каждый котёл), имеющие аналогичную степень очистки от золы и 6% - по диоксиду серы из-за повышенного (в сравнении с вышеприведённой группой котельных агрегатов в 1,5 раза) расхода орошающей воды на трубы Вентури.

·   Для интенсификации золоулавливания все золоулавливающие установки котлов I очереди ЗС ТЭЦ оснащены акустической системой, разработанной СП"Энергогазоочистка" г. Кишинёв, в результате чего степень очистки дымовых газов от золы возросла до 98,3% при номинальной нагрузке котлоагрегата.

·   Дымовые газы от сожжённого в котлах I очереди ТЭЦ (ст.№ 1 ¸ 6) топлива отводятся в дымовую трубу №1 высотой Н = 100м и диаметром устья трубы - 6м.

·   Котельные агрегаты ст. №7, 8 оборудованы электрофильтрами типа ПГДС-4*70 (по два на каждый котёл), изготовленными на Каширском электромеханическом заводе по проекту «Ленгипрогазоочистки». Эксплуатационная степень очистки дымовых газов от золы - 97,5%.

·   На котлах ст. №9, 10, 11 установлены электрофильтры типа УГ2-4*74-04 (по два на каждый котёл), изготовленными Каширским заводом металлоконструкций по проекту «Ленгипрогазоочистки», имеющие ту же степень очистки уходящих дымовых газов от золы.

·   Дымовые газы от котлов II очереди ЗС ТЭЦ отводятся в дымовую трубу №2 высотой Н = 250м и диаметром устья трубы -8м.

·   С дымовыми газами из труб №1, 2 в атмосферу выбрасываются: зола, сернистый ангидрид, двуокись и оксид азота, зола мазутная и оксид углерода.

РЕЖИМНАЯ КАРТА

работы электрофильтров к/а 10

Наименование

ЭЛЕКТРОФИЛЬТР 1

ЭЛЕКТРОФИЛТР 2


ПОЛЕ 1

ПОЛЕ 2

ПОЛЕ 3

ПОЛЕ 4

ПОЛЕ 1

ПОЛЕ 2

ПОЛЕ 3

ПОЛЕ 4

Тип агрегата питания

АТФ-400

АТФ-400

АТФ-400

АТФ-1000

АТФ-400

АТФ-400

АТФ-400

АТФ-1000

Значение токовой загрузки,%

 5-15

 5-15

 5-20

 5-15

5-15

5-20

 5-20

 5-15

Отряхивание осодительных электродов (продолжительность остоновов/продолжительность встряхивания)

 0/ непрерывное

  10/15

  15/10

  40/10

 0/ непрерывное

  10/15

  15/10

  40/10

Отряхивание коронирующих электродов (продолжительность остоновов/продолжительность встряхивания)

  10/15

  10/15

  15/10

  15/10

  10/15

  10/15

  15/10

  15/10


Фактические эксплуатационные показатели работы газоочистной установки типа М-ВТИ

Наименование оптимальных параметров

Единица измерения

Показатели работы




1. Производительность по газу на входе на выходе

тыс. м3/ч

 237,028 237,028

2. Гидравлическое сопротивление

мм.вод.ст

120

3. Температура очищенного газа на входе на выходе

 °С °С

 175 75

4. Расход воды: на орошение скрубберов, на орошение труб Вентури.

 м3/ч м3/ч

15 - 20 35 - 40 (к/а 1,2,5,6)/ 55 - 60 (к/а 3,4)

5. Запыленность газа на входе на выходе

г/м3 г/м3

28,94 0,5

6. Степень очистки дымовых газов

%

98,3


·   Золоуловитель М - ВТИ представляет собой сочетание двух основных элементов: трубы Вентури и каплеуловителя, последовательно соединенных по ходу очищаемых дымовых газов.

·   Каплеуловитель служит для выделения из потока дымовых газов капель с осевшими на них золовыми частицами, а также частичного улавливания из газа золовых частиц, неосевших на каплях в ТВ. Каплеуловитель с улитообразным вводом газа и пленочным орошением внутренней поверхности.

·   Нижняя часть каплеуловителя заканчивается конусом с гидрозатвором. Гидрозатвор предназначен для непрерывного удаления из каплеуловителя образующейся в нем пульпы и обеспечения при этом воздушной плотности каплеуловителя.

·   Система орошения золоуловителя служит для бесперебойного питания аппарата необходимым количеством воды, очищенной от механических примесей. Система орошения труб Вентури не имеет индивидуального регулирования расхода воды по трубам Вентури и каплеуловителям. Орошение центробежных скрубберов организовано на прямую, без напорного бака. Золоулавливание основано на улавливании скоагулированных золовых частиц на каплях орошающей воды, распыленной в ТВ, а также крупнофракционных нескоагули-рованных золовых частиц в каплеуловителе.

·   Уловленные золовые частицы смываются с внутренней поверхности каплеуловителя орошающей водой в сливной патрубок и через гидрозатвор удаляются в канал гидрозолоудаления. Далее в шандорный приямок, откуда откачивается с помощью 4-ех багерных насосов ГРТ - 1250/71 по трем золопроводам диаметром 530 мм на шламохранилище ОАО «ЗСМК».

Р Е Ж И М Н А Я К А Р Т А

работы золоулавливающей установки котла БКЗ-210-140 ст. № 1 с аэроакустической системой интенсификации золоулавливания

№ пп

НАИМЕНОВАНИЕ

Ед.изм.

ВЕЛИЧИНА

1

Вид топлива


Уголь, коксовый и доменный газы

2

Паровая нагрузка

т/ч

150

170-180

200-210

3

Расход воды на орошение скрубберов

    м3/час 

15-20

4

Расход воды на орошение труб Вентури

    м3/час 

35-40

5

Давление воды на скруббера

    кгc/см2 

0,1-0,15

6

Давление воды на трубы Вентури

    кгc/см2 

4,5-5,5

7

Температура уходящих газов до золоулавливающей установки

    оС 

140-180

8

Температура уходящих газов после золоулавливающей установки

    оС 

65-75

9

Сопротивление золоулавливающей установки

кгc/м2

100

110

120

10

КПД золоулавливающей установки

%

98,1

98,2

98,3



Контроль за выбросами в атмосферу на ЗС ТЭЦ

Контроль выбросов загрязняющих веществ в атмосферу на ТЭЦ обеспечивает:

систематические данные о выбросах;

исходные данные к отчетности ТЭЦ по форме № 2-тп (воздух);

информацию к оценке соблюдения установленных норм выбросов и к анализу причин, вызывающих превышение норм.

Контроль подразделяется на производственный и технологический (внутрипроизводственный).

Производственный контроль обеспечивает:

оценку соблюдения установленных норм валовых выбросов;

систематические данные о валовых выбросах;

исходные данные к отчетности ТЭЦ по форме № 2-тп (воздух).

Технологический контроль обеспечивает:

систематические данные об удельных выбросах;

информацию к оценке соблюдения норм удельных выбросов;

информацию для воздействия на технологические процессы в котлах, пыле- и газоочистном оборудовании, влияющие на выбросы в атмосферу.

Контролю подлежат только те нормируемые загрязняющие вещества, выбрасываемые с дымовыми газами, для которых установлена норма выброса. К нормируемым загрязняющим веществам, выбрасываемым с дымовыми газами, относятся:

пыль (зола твердого топлива;

оксиды серы (в пересчете на диоксид серы);

диоксид азота;

оксид азота;

оксид углерода;

мазутная зола (в пересчете на ванадий);

При контроле определяются выбросы: максимальные в граммах в секунду и суммарные (за длительный период - месяц, квартал, полугодие, год) в тоннах.

Контроль максимальных выбросов осуществляется только для загрязняющих веществ, на которые установлен норматив выбросов в граммах в секунду.

Контроль выбросов подразделяется на систематический, осуществляемый непрерывно или периодически, и разовый. Непрерывный систематический (аналитический) контроль осуществляется с целью определения максимальных и годовых выбросов из дымовых труб.

Разовый контроль выбросов осуществляется:

после выхода котла, его пылегазоочистного оборудования из капитального ремонта;

при переводе котла на длительное использование нового топлива;

после реконструкции, замены, изменения режима работы пылегазоочистного оборудования;

·   по завершении пусконаладочных и режимно-наладочных работ.

Общее руководство природоохранной деятельностью на ЗС ТЭЦ осуществляет главный инженер. Ответственным за соблюдением норм по охране атмосферного воздуха является заместитель начальника ПТС. Составлением отчетности по выбросам в воздушный бассейн занимается инженер ПТС. Контроль выбросов на источниках производит промышленно-санитарная лаборатория по газообразным ингредиентам, а по золе - ПТС (проводится экспресс испытание по определению КПД золоуловителей).

Контроль за сточными водами и почвой Западно-Сибирской ТЭЦ

Собственного золоотвала ЗС ТЭЦ не имеет. Золошлаковые отходы складируются на шламохранилище ОАО «ЗСМК», куда транспортируются водой по каналам ГЗУ. После механического отстаивания часть осветленной воды по водоводам вновь поступает в систему гидрозолоудаления станции. Тем самым обеспечивается замкнутая циркуляция воды.

Также осуществляется сброс воды с пруда-охладителя ОАО «ЗСМК». Баланс восполняется путем увеличения объемов подачи свежей речной воды. Этот факт имеет место в основном в летнее время, когда температура воды в системе выше нормативной. В этом случае также ЗС ТЭЦ компенсирует затраты ОАО « ЗСМК».

Мероприятия, проведенные на ОАО «Западно-Сибирская ТЭЦ», направленные на снижение выбросов золы

Реконструкция золоуловителей МВ-УО ОРГРЭС

В период 1993 - 1997гг. на ЗС ТЭЦ были произведены мероприятия по реконструкции золоуловителей. Причина реконструкции состояла в том, что в результате эксплуатации газоочистной установки и проведения испытаний были обнаружены следующие недостатки:

частые отложения золы на стенках труб Вентури, что приводит к временному приостановлению газоочистной установки и эколого-экономическому ущербу предприятия;

большой расход орошающей воды на ТВ;

·   концентрация пыли и вредных дымовых газов на выходе из трубы превышает рекомендуемую концентрацию.

Для того чтобы увеличить степень очистки газа от пыли и улучшить эксплуатационные характеристики ЗУУ были заменены золоуловители I очереди типа МВ-УО ОРГРЭС с горизонтальными трубами Вентури на золоуловители М-ВТИ с вертикальными трубами Вентури со следующей компоновкой:

·   К/а 1,2,5,6 - 2 трубы Вентури на 4 скруббера;

·   К/а 3,4 - 4 трубы на 4 скруббера.

Суть проведенной реконструкции заключается в следующем:

) замена золоуловителей типа МВ-УО ОРГРЭС на золоулавители с вертикальными трубами Вентури:

четыре горизонтальные ТВ с подводящими газоходами должны быть заменены на две круглые вертикальные ТВ;

схему подвода дымовых газов к скрубберу, одна ТВ к одному скрубберу, затененить на схему - одна ТВ к двум каплеуловителям;

для орошения трубы Вентури применеть центробежно-струйную форсунка;

) на горловине ТВ смонтировать акустическую систему интенсификации золоулавливания.

Таким образом, из котла по газоходу дымовые газы поступают в золоулавливающую установку, которая состоит из двух вертикальных труб Вентури круглого сечения и четырех каплеуловителей (разработка Кишиневского энергетического института). Одна труба Вентури приходится на два каплеуловителя. За золоулавливающей установкой расположено два дымососа, поэтому вся установка находится под разряжением. По газоходу от дымососа очищенные дымовые газы поступают в борова и далее в дымовую трубу высотой 100 метров, для дальнейшего рассеивания.

Для орошения каждой трубы Вентури применим центробежно-струйную форсунку производительностью 21-16 т/ч, форсунка установлена на расстоянии 800 мм от начала конфузора (в соответствии с результатами математического моделирования Кишиневского энергетического института взаимодействия распыляемой жидкости с газовым потоком во входных патрубках труб Вентури).

Для интенсификации золоулавливания все золоуловители первой очереди были оснащены системой АСИЗ (система интенсификации золоулавливания), разработанной СП «Энергогазоочистка» г. Кишинев. Данный ряд мероприятий позволил повысить КПД с 95,5 до 98,2 %.

Технология акустической интенсификации базируется на концепции наложения турбулентного и акустического поля на процесс инерционной коагуляции аэрозолей в трубах Вентури.

Источником акустической, внесенной в основной газопылевой поток, турбулизации служат резонансные пучки. Рабочим телом аэрокустической системы служит холодный воздух, поданный с напорной части дутьевых вентиляторов котла. Расход воздуха на аэроакустическую систему составляет около 10000 м3/ч.

Технология реализована путем взаимодейстия аэроакустических турбулизаторов с основным газопылевым потоком. Принцип действия аэрокустических турбулизаторов основан на явлении возникновения акустического резонанса при протекании воздуха через каналы определенной геометрии.

Газоочистные тракты за котлами объединены в одну систему. Они выходят от шести котлов в два коллектора, которые подведены к железобетонной трубе высотой Н = 100 м и диаметром устья трубы dуст = 7м с двух сторон симметрично.

В дальнейшем были осуществлены другие эффективные мероприятия, положительно повлиявшие на эксплуатационную надежность золоуловителей и степень очистки дымовых газов от золы, увеличившие ее до 98,3 %, в том числе:

·   2002-2003 гг. - установлены форсунки орошения труб Вентури с центробежным подводящим каналом воды для более лучшего коагулирования частиц золы и воды;

·   2003-2004 гг. - увеличены объединенные короба скрубберов с целью снижения скорости дымовых газов;

·   2003-2004 гг. - на к/а 1,2,3,5,6 система АСИЗ была помещена внутрь труб Вентури с изменением схемы подачи воздуха на вертикальный подвод, что позволило повысить ее эксплуатационную надежность и эффективность;

·   2004г. - установлены «козырьки» над тангенциальным подводом дымовых газов в скруббер, предотвращающие брызгоунос, тем самым, снизив отложения золы в объединенных коробах скрубберов и всасах дымососов. На внутренней поверхности рассекателя потока дымовых газов на тангенциальном подводе к скрубберам к/а 5,6 установлено резиновое покрытие для повышения износостойкости.

После проведенной реконструкции выбросы золы снизились в два раза: с 13 800 т/год до 6 800 т/год.

Мероприятия, направленные на снижение выбросов оксидов азота

На ЗС ТЭЦ систематически проводится работа по снижению вредного воздействия станции на экологическую обстановку города.

Так, в целях достижения установленных для ЗС ТЭЦ нормативов предельно - допустимых выбросов по диоксиду азота за период 1990 - 2003гг выполнена реконструкция топок всех шести котлов I очереди ТЭЦ по проекту МЭИ (г. Москва) с внедрением новой экологической эффективной технологии трёхступенчатого сжигания Кузнецких углей в смеси с газами на пяти котлах БКЗ - 210-140, которая с технической стороны была описана в разделе 2.2.2.

В основу новой технологии заложены следующие принципы:

1)   использование режима работы топки с твердым шлакоудалением при обеспечении температуры факела менее 15000С для подавления образования в ней термических оксидов азота;

2)   принятие ряда мер, направленных на подавление генерации топливных NОx за счет раннего прогрева и зажигания потока аэросмеси, прежде всего, за счет организации в топке ступенчатого сжигания при значительной нехватке кислорода в превой ступени горения;

3)   обеспечение удлиненных траекторий угольных частиц в топке посредством использования прямоточных факелов U-образной формы;

4)   организация движения струй горящей пылевоздушной смеси, вторичного и третичного воздуха по близким траекториям с интенсификацией перемещения реагентов в хвостовых частях факела.

Результатом проведённых реконструкций на данного типа котельных агрегатов явилось:

снижение концентрации оксидов азота в пересчёте на a = 1,4 до 250 - 450 мг/м3, что соответствует требованиям ГОСТ Р 50831 - 95 «Установки котельные. Тепломеханическое оборудование».

-   повышение устойчивости зажигания факела при малых нагрузках без газовой подсветки;

-        повышение надёжности работы металла пароперегревателя в допустимых пределах;

-        стабильность поддержания номинальной температуры перегретого пара;

-        снижение температуры уходящих газов на 5 ¸ 100С за счёт повышения эффективности работы топочных экранов;

-        увеличение к.п.д. брутто котельных агрегатов на 0,5 ¸ 1 %.

Также была произведена реконструкция котла ТП-87 на 2-й очереди с применением трехступенчатого сжигания топлива, направленного на технологическое подавление выбросов оксидов азота и улучшения ТЭП, описанная с технической стороны в разделе 2.2.2.

Испытания реконструированного котла выявили хорошие результаты по надежности выхода жидкого шлака, уровню удельного выброса оксидов азота и температуре уходящих газов, а также по мехнедожогу. Как можно видеть на графиках рис. 5, при эксплуатационном избытке воздуха за пароперегревателем (αпп = 1,25), удельный выброс оксидов азота составил порядка 560 (вместо 1150…1200 мг/м3 до реконструкции, при нормативе 570 мг/м3). Мехнедожог оказался не выше 0,55 %, что примерно соответствует аналогичному показателю работы нереконструированных котлов ТП-87 в режиме стехиометрического сжигания. Приведенная температура уходящих газов составила 134 °С, что на 5…7 °С меньше, чем на указанных котлах. Показатели, приведенные рис. 5, слабо зависели от нагрузки котла и избытка воздуха за пароперегревателем в диапазоне αпп=1,1…1,32. В большинстве опытов на повышенных нагрузках котла КПД «брутто» составил около 92%. В процессе проведения испытаний характеристики сжигаемого угля составляли следующие величины: Qнр=4378…5847 ккал/кг, Wр=8,75…17,03 %, Ар=11,7…20,66 %, Vг=40,8-42,4 %, Nг=2,4…2,5 %. Тонина помола угольной пыли отвечала нормативным величинам: R90=14…15 %.

Летом и осенью 2006 г. котел № 9 был остановлен для проведения второго этапа реконструкции, основная цель которой - увеличение высоты зоны дожигания факела за счет снижения уровня пода и уменьшения отметок установки горелок и сопл на 2,5 м.

Было принято также решение о восстановлении в полном объеме средств паровой обдувки экранов в средней и верхней частях топки. Кроме того, разработана эффективная система газоимпульсной очистки нижней части ширм и первых по ходу газов труб конвективного пароперегревателя.

Похожие работы на - Технологический цикл 'Западно-Сибирской ТЭЦ – филиал ОАО 'ЗСМК'

 

Не нашли материал для своей работы?
Поможем написать уникальную работу
Без плагиата!
Без нейросетей!