Расчет и оптимизация каскадной системы автоматического регулирования и автоматизированной системы управления технологическими процессами
Содержание
Введение
. Назначение АСУ и функции
. Технический, экономический, экологический и социальные
эффекты внедрения АСУ ТП
. Основные подсистемы АСУ ТП
.Исходные данные для моделирования
.Методика оптимизации каскадной САР
.Методы расчета настройки каскадной САР
. Расчет оптимальной настройки каскадной САР
. Таблица исходных данных для моделирования переходных
процессов на ЭВМ
. Алгоритм расчета переходных процессов САР на ЭВМ
. Определение переходных процессов САР при основных
воздействиях со сравнением ПИ и ПИД алгоритмов регулирования
. Сводная таблица прямых показателей качества
Заключение
Литература
Приложение
Введение
Автоматизация играет решающую роль при организации
промышленного производства по принципу: выпуск заданного количества продукции
при минимуме материальных затрат и затрат ручного, труда. В особенности
актуальной автоматизация становится в отраслях промышленности, конечная
продукция которых находит массовый спрос у потребителя и используется
практически во всех производственных процессах. К таким отраслям в полной мере
относится энергетика.
Основу современной энергетики составляют крупные тепловые электрические
станции (ТЭС). Сырьем для ТЭС служат природное органическое топливо, вода и
воздух. На ТЭС осуществляется непрерывное и вместе с тем поэтапное
преобразование теплоты, скрытой в топливе, в электричество: паровой котел
вырабатывает перегретый водяной пар, в турбине его потенциальная энергия
превращается в кинетическую, которая в электрогенераторе превращается в энергию
переменного тока с частотой 50 Гц.
Процессы преобразования и распределения тепловой и электрической энергии
на современной ТЭС почти полностью механизированы и в значительной степени
автоматизированы.
Трудоемкие процессы, связанные с производством и
распределением тепловой и электрической энергии на современных ТЭС, в основном
механизированы, и труд человека состоит в том, чтобы управлять машинами,
механизмами и установками (перемещать регулирующие органы, включать или
отключать оборудование и т. п.) и наблюдать за их работой непосредственно или
по измерительным приборам.
Однако механизация (даже полная) круглосуточно
работающего энергетического оборудования не избавляет человека от утомительного
и однообразного труда по управлению основными и вспомогательными установками
ТЭС, а что самое главное, не гарантирует их надежной и экономичной работы даже
при высокой квалификации эксплуатационного персонала. Это обусловило большое
развитие автоматизации в современной энергетике.
1. Назначение АСУ и функции
Совокупность технических средств (машин, орудий труда и т. д.),
выполняющих соответствующие рабочие операции, представляет собой объект
управления. Систему, в которой все рабочие операции и операции управления
выполняются без участия человека, называют автоматической.
Автоматическое управление - это совокупность действий, направленных на
поддержание или улучшения функционирования управляемого объекта без
непосредственного участия человека в соответствии с заданной целью управления.
Характерные операции управления, осуществляемые автоматическими устройствами:
включение и выключение механизмов и агрегатов машин (например, вентилятора
системы охлаждения двигателя), поддержание управляемой величины на заданном
уровне (угловой скорости двигателя, давление воздуха в ресивере тормозной
системы), изменение управляемой величины по определенному закону, обеспечение
экстремального значения некоторых функций и др.
Комплекс взаимодействующих между собой технических устройств, содержащий
объект управления и автоматическое управляющее устройство, называют системой
автоматического управления.
Применение автоматизированных систем управления позволяет повысить
надежность и экономичность энергетических установок при малом числе
обслуживающего персонала, способствует повышению его квалификации. При этом
электронной цифровой вычислительной машине может быть передана значительная
часть функций по контролю и управлению.
Автоматическая система в общем случае состоит из множества
взаимодействующих элементов. Простейшая модель автоматической системы может
быть представлена совокупностью двух основных элементов: объекта управления
(ОУ) и управляющего устройства (УУ).
Все воздействия, приложенные к элементам системы, можно разделить на
внешние и внутренние.
Функции, выполняемые АСУ ТП ТЭС.
. Оперативный контроль.
.1 контроль на индивидуальных постоянно включенных приборах охватывает
минимальное число наиболее важных технологических параметров, позволяющих
оценить общее положение на энергоблоке.
.2 контроль по вызову на аналоговых приборах предназначен для обеспечения
повышенной надежности измерений ограниченной группы технологических параметров.
.3 графическая регистрация на аналоговых приборах, принимаемая для важных
точек контроля в целях представления оператору перед истории и направления
изменения параметров.
.4 предупредительная световая и звуковая сигнализация технологических
параметров, вышедших за пределы установленных значений.
.5 сигнализация состояний оборудования, осуществляемая на оперативном
контуре БЩУ.
. Регистрация аварийных положений.
Предназначена для регистрации событий и параметров в аварийных режимах
работы энергоблоков с последующей отработкой и представлении информации
персоналу для анализа причин возникновения и характера развития аварий.
. Автоматический расчет ТЭП.
В состав вычисляемых ТЭП входят: показатели ПГ и Т, тепловых и
электрических собственных нужд по отдельным составляющим и по блокам в целом.
. Коррекция регуляторов.
Предназначена для автоматической подстройки регуляторов при изменении
режимов работы энергоблока (изменении нагрузки, состава работающего
оборудования и его характеристик)
. Оптимизация процесса горения в топке парогенератора.
Предназначена для поддержания максимального значения КПД парогенератора в
разных режимах его работы, путем воздействия на расход воздуха, подаваемого в
топку с помощью регулятора подачи воздуха и экстремального регулятора КПД,
реализуемого УВК.
. Оптимизация вакуумы в конденсаторах турбин.
Предназначена для выбора оптимального расхода циркуляционной воды на
турбину. В качестве критерия используется КПД нетто турбины.
Функциями управления АСУ ТП по ТЭС являются следующие:
·
оптимальное
распределение нагрузок между блоками с помощью УВК;
·
выбор состава
оборудования энергоблоков в зависимости от заданного графика электрической
нагрузки ТЭЦ с учетом останова и длительности простоев части оборудования и
затрат топлива и электроэнергии на его последующий пуск;
·
дискретное и
дискретно непрерывное управление оборудованием, образующим функциональные
группы и подгруппы общеблочного и общестанционного назначения.
К настоящему времени автоматизация производства выделилась в
самостоятельную отрасль науки и техники, в которой разрабатываются вопросы
теории автоматического управления и автоматические системы регулирования
производственных процессов, создаются и внедряются необходимые средства.
. Технический, экономический, экологический и социальные эффекты
внедрения АСУ ТП
Технический эффект внедрения АСУ ТП ТЭС:
изменение экономичности работы технологического оборудования: уменьшение
расхода условного топлива на выработку единицы тепловой и электрической
энергии, т.е. повышение КПД котла, уменьшение расхода вспомогательных
материалов (химических реагентов), а также самих технических средств АСУ ТП
(раньше регуляторы технологических процессов использовали электронные лампы, на
питание которых требовался большой расход электроэнергии).
долговечность - как увеличение срока службы технологического оборудования
и технических средств АСУ.
надежность - как уменьшение числа отказов предаварийных и аварийных ситуаций.
повышение безопасности работы.
Экономический эффект есть технический эффект в денежном выражении.
Экологический
эффект проявляется в уменьшении выбросов вредных веществ, как в атмосферу, так
и в водный бассейн. Например, САР оптимизации процесса горения, т.е.
согласования работы регуляторов топлива общего воздуха с корректирующим
регулятором, с датчиками газового анализа на содержание
и СО в уходящих дымовых газах, а также регулятора
разряжения, позволяют поддерживать максимальное значение К.П.Д. котла при
изменении нагрузок, что уменьшает требуемое количество топлива на производство
энергии и уменьшает выбросы вредных веществ, например
.
По
технологическим режимам цех ХВО может использовать как кислые, так и щелочные
воды, сброс которых в водоем наносит ущерб, как природе, так и человеку.
Поэтому система автоматического регулирования нейтрализации сбросных кислых вод
позволяет путем измерения расходов кислых и щелочных вод, а также измерением
РН, так перемешать кислые и щелочные воды с помощью регулятора соотношения
расходов, чтобы образовалась нейтральная среда, которую можно безболезненно
сливать в водоем.
Социальный эффект автоматизации проявляется в освобождении человека-оператора
от тяжелого физического труда и части умственного труда (если котел
автоматизирован - сокращение технологического персонала на 3-4 человека
приводит к увеличению персонала автоматчиков на одного человека).
. Основные подсистемы АСУ ТП
Теплотехнические измерения.
Осуществляется сбор информации и проведение расчетов
технико-экономических показателей, а также о состоянии оборудования.
В качестве датчиков для измерения температуры наиболее широкое
распространение получили термопары и термосопротивления. В термопарах в
качестве выходного сигнала выступает ЭДС, а в термосопротивлениях - изменение
сопротивления.
Дистанционное управление.
Управление на расстоянии силовыми приводами машин и механизмов
осуществляется системами дистанционного управления (ДУ). Объектами ДУ служат
электроприводы запорных и регулирующих клапанов, а так же электроприводы
вспомогательных вращающихся механизмов, являющихся основными потребителями
электроэнергии на собственные нужды ТЭС.
Системы ДУ состоят из электропривода, силового коммутационного устройства
и аппаратуры управления. Электроприводами исполнительных механизмов ДУ служат
синхронные двигатели, двигатели переменного тока мощностью от 0,15 - 0,4 кВт,
работающие под напряжением 220/360 В.
Силовыми коммутационными устройствами исполнительных механизмов и
электроприводами запорных и регулирующих органов служат контактные реверсивные
магнитные контакторы и бесконтактные магнитные, и терристорные усилители
различных типов в зависимости от типов двигателей. Для коммутации мощных (от 55
кВт и более) высоковольтных двигателей СН применяют масляные выключатели с
соленоидными приводами; для коммутации низковольтных - воздушные автоматические
выключатели, а для коммутации маломощных двигателей - магнитные контакторы в
комплекте с защитными автоматическими устройствами.
Силовая коммутационная аппаратура на ТЭЦ размещается в щитах собственных
нужд или в комплексных распределительных устройствах (КРУ), отдельно от
электродвигателей, обычно находятся в тяжелых условиях окружающей производственной
среды. Коммутационные устройства для маломощных двигателей и исполнительных
механизмов размещаются в основных шкафах, на специальных сборках внутри щитов
управления или в индивидуальных металлических корпусах (коробках) на схеме
расположения двигателей.
К аппаратуре управления относятся: релейная аппаратура управления и
защиты; орган управления (ключи, кнопки, тумблеры) индикатора состояния и
положения (амперметры, вольтметры, ваттметры, сигнальные лампы и т.д.);
аппаратура технологической защиты объектов (первичные измерительные
преобразователи температуры, оснащенные контактными устройствами, реле расхода,
давления и т.д.). Релейная аппаратура цепей управления размещается обычно в
месте силовой коммутационной аппаратуры в силовых или отдельных шкафах. Органы
управления размещаются на панелях пультов и щитов управления (БЩ). Аппаратура
технологической защиты располагается непосредственно на объектах управления.
Основной канал дистанционного управления соединяет орган управления с
силовым коммутационным аппаратом. Канал управления представляет собой
малоприводной электрический контрольный кабель, по которому передаются
командные сигналы и принимается информация о выполнении команд, состоянии объекта.
На основе аппаратуры управления реализуются схемы управления. Они должны
составляться, исходя их основного требования, - надежности, которая
складывается из надежности технических средств ДУ и надежности работы
оператора. Последняя оценивается количеством ошибочных действий оператора в
единицу времени. Следовательно, во избежании ошибок действия оператора по
управлению должны быть максимально простыми они должны сводиться, например, к
одноразовому повороту ключа или нажатием кнопки. В тоже время оператор на
должен испытывать недостатки в исходной информации. Для этого электрические
схемы должны обеспечивать информационную связь с объектами управления в виде
визуальных или акустических сигналов подтверждающих выполнение команд. Кроме
того, должна быть обеспечена светозвуковая сигнализация при неисправностях
самой электрической схемы, а также самопроизвольных или преднамеренных
включениях (отключениях) того или иного агрегата СН.
Электрическое питание аппаратуры управления (обмоток реле, катушек
электромагнитных пускателей и др. элементов коммутационной техники)
осуществляется от наиболее надежного источника электропитания на ТЭС переменным
или постоянным оперативным током при напряжении 220 В. Вместе с тем
электрическое питание силовых и управляющих цепей для крупных эл. двигателей СН
ТЭС должны быть независимыми друг от друга.
В соответствии с ПТЭ резервирование источников питания цепей управление
постоянным током 220В осуществляется лишь для управления крупными
высоковольтными двигателями СН и высоковольтными исполнительными механизмами
АСУ ТП.
Для остальных исполнительных механизмов АСУ ТП, мощность которых не
превышает 4 кВт, питание цепей управления может осуществляться непосредственно
от источника силового напряжения двигателей.
Однако в этом случае должно обеспечиваться его надежное резервирование.
На ТЭС применяются следующие виды дистанционного управления: Прямое
индивидуальное, избирательное (по вызову), групповое (управления
функциональными группами). Все электрические схемы, реализующие эти способы, должны
допускать автоматическое управление.
Технологические защиты, сигнализации и блокировки.
Устройства защиты обычно устанавливаются для контроля наиболее
ответственных параметров, чрезмерное отклонение которых ведет к нарушению
нормального технологического процесса и повреждению оборудования.
Большинство современных защитных устройств представляют собой системы
непрямого действия, отдельные, связанные между собой элементы, первичные
приборы-датчики, снабженные электрическими контактами, усилительные устройства,
промежуточные реле, устройства пуска и останова исполнительных механизмов.
По степени воздействия на установки защитные устройства делятся на
основные (главные) и местные (локальные). К основным относятся защитные
устройства, срабатывание которых приводит к останову парового котла или
энергетического блока в целом или к глубокому снижению их нагрузки.
Местные защиты предотвращают развитие аварии без останова основных
агрегатов
К основным защитам котла относятся:
1. Защита от повышения давления пара.
2. Защита по уровню в барабане.
. Защита от потускнения и погасания факела.
. Защита от понижения температуры первичного перегрева пара.
. Логическая схема защит барабанного парового котла, работающего
на пылеугольном топливе.
К основным защитам турбины относятся:
1. Защита от увеличения частоты вращения ротора.
2. Защита от осевого сдвига ротора.
. Защита от ухудшения вакуума в конденсаторе.
. Защита от понижения давления масла в системе смазки и охлаждения
подшипников.
. Логические схемы действия защит турбогенератора.
. Защита регенеративных подогревателей высокого давления.
Защита от осевого сдвига ротора.
Вращающийся ротор имеет некоторую свободу продольного перемещения
относительно ротора. Численное значение этого перемещения весьма мало (до 1.2
мм для различных типов турбин) и ограничивается упорным подшипником
турбогенератора. Однако из-за износа рабочих поверхностей или превышения
расчетного усилия может произойти продольное смещение ротора, превышающее
допустимое значение. Если при этом не принять соответствующих мер, то
чрезмерный сдвиг ротора вызовет повреждение концевых уплотнений или лопаточного
аппарата турбины. Современные турбогенераторы оснащаются специальным защитным
устройством, воздействующим на останов турбины при чрезмерном осевом сдвиге
ротора. Действие этого устройства, в котором первичным прибором, фиксирующим
изменения положения ротора относительно статора, служит индукционный датчик.
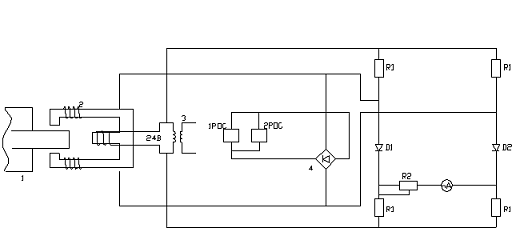
Рис 3.1- Реле осевого сдвига ротора турбины (принципиальная схема
действия)
Кольцевой выступ 1 на валу ротора располагается в магнитном поле
Ш-образного трансформатора 2. На укороченном среднем стержне трансформатора
расположена обмотка питания, подключенная к источнику переменного тока,
наводящая магнитные потоки М1 и М2 в крайних стержнях, на которых имеются
обмотки с одинаковым числом витков.
При равенстве воздушных зазоров a и b потоки М1 и М2 равны, а
следовательно, равны и наводимые в их обмотках ЭДС. В этом положении
фиксируется нулевой сдвиг ротора. При продольном сдвиге ротора изменяются
зазоры a и b, а следовательно, потоки М1 и М2 и наводимые ими ЭДС.
Результирующее напряжение вторичной обмотки выпрямляется на выпрямителе 4,
питающем цепь, состоящую из обмотки сигнального реле 2РОС и обмотки первичного
реле осевого сдвига 1РОС, действие которого через промежуточное реле осевого
сдвига приводит к выключению элетромагнитного привода, управляющего механизмом
мгновенного закрытия стопорного клапана турбины.
Применение датчика с одинаковыми вторичными обмотками позволяет измерять
величину смещения ротора в обе стороны, которое фиксируется указательным
стрелочным прибором МА, включенным в диагональ на да, образованного резисторами
R. Мост питается переменным
напряжением 24 В непосредственно от понижающего трансформатора.
Для множества величин, контролируемых в процессе управления, достаточно
установить лишь фактор их нахождения в зоне допустимых значений или отклонения
за её пределы. Для этих целей в помощь оператору выделяется специальная группа
технических средств, предназначенных для контрольного чтения представляемой
информации - подсистема технологической сигнализации (ТС). Устройства ТС
оповещают персонал о происшедших нарушениях технологического процесса,
установленных режимов работы основного и вспомогательного оборудования или же о
неисправностях в самой АСУ ТП ТЭС. Для оповещения персонала применяют
акустические и зрительные индикаторы.
Звуковая сигнализация обычно выполняется двухтональной. Первый тон -
звонок или зуммер - включается при подаче предупредительного сигнала, второй
сигнал более мощного звучания, обычно сирена - включается и оповещает персонал
об авариях или аварийных отключениях.
Визуальная сигнализация - обычно световая - осуществляется сигнальными
лампами с двухцветным ( красным и зеленым ) кодированием состояния объекта или
же с помощью двухламповых или одноламповых табло.
Электрическое питание схем технологической сигнализации осуществляется
постоянным током от собственного источника. Раздельное питание обусловлено
вероятностью отказов в разветвлённых цепях технологической сигнализации,
обладающих сравнительно низкой электрической изоляцией по отношению к земле.
Автоматическое регулирование барабанного парогенератора.
Основными регулируемыми величинами парогенератора являются расход
перегретого пара Dпп, его давление рпп и температура tпп . При этом расход пара
является переменной величиной, а его давление и температура поддерживаются в
пределах допустимых отклонений. Кроме этих величин следует поддерживать в
пределах допустимых отклонений следующие параметры:
уровень воды в барабане Hб -регулируется изменением подачи питательной
воды Dп.в.;
разряжение в верхней части топки Sт- регулируется изменением
производительности дымососов;
оптимальный избыток воздуха за пароперегревателем Sт- регулируется
изменением производительности дутьевых вентиляторов;
солесодержание котловой воды NaCl - регулируется изменением расхода воды
Dпр, выпускаемой из барабана в сепаратор непрерывной продувки;
Процессы горения и парообразования тесно связаны - тепловыделение в топке
в установившемся режиме работы котла должно соответствовать количеству
вырабатываемого пара. Регулирование процессов горения и парообразования
сводится к поддержанию близ заданных значений следующих величин:
давления перегретого пара рпп и тепловой нагрузки Dq;
экономичности процесса горения, т.е. избытка воздуха в топке,
определяемого содержанием О2 за пароперегревателем;
разряжения в верхней части топки Sт.
Паровой котел как объект управления представляет собой сложную
динамическую систему с несколькими взаимосвязанными выходными и входными
величинами.
Однако, ярко выраженная направленность участков регулирования по основным
каналам регулирующего воздействия (Dпв, Нб, Dвпр, tпп) позволяет осуществлять стабилизацию регулируемых величин
с помощью независимых одноконтурных систем, связанных лишь через объекта
регулирования. При этом регулирующее воздействие участка (сплошные линии)
служит основным способом стабилизации регулируемой величины, а другие
воздействия (пунктир) считаются к этому участку внутренними или внешними
возмущениями.
а)
б)
Рисунок 3.2 - Принципиальная схема барабанного котла
а) Принципиальная технологическая схема барабанного парового котла
1. Экранируемая камерная топка; 2. Трубы циркуляционного контура; 3.
Опускные трубы; 4. Барабан; 5,6. Пароперегреватель; 7. Пароохладитель; 8.
Экономайзер; 9. Воздухоподогреватель.
б) Схема взаимосвязей между выходными и входными величинами в барабанном
котле.
Существуют следующие виды регулирования:
·
регулирование
экономичности процесса горения;
·
регулирование
разряжения в топке;
·
регулирование
первичного перегрева пара;
·
регулирование
питание барабанного котла;
·
регулирование
качества котловой воды.
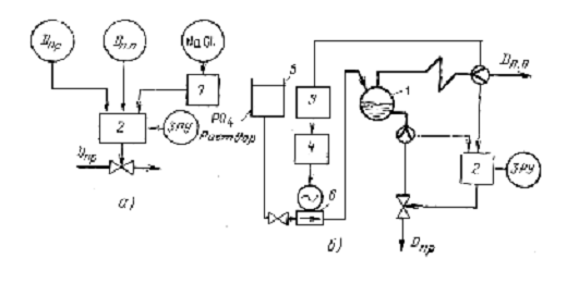
АСР водного режима барабанного котла
Рис. 3.3 - АСР водного режима барабанного котла
а). Схема регулирования продувки с 3-х импульсным регулятором;
б). Принципиальная схема регулирования ввода фосфатов;
. Барабан;
. Регулятор продувки;
. Импульсатор расхода пара;
. Пусковое устройство;
. Плунжерный насос;
. Корректирующий прибор;
Автоматизация непрерывной продувки ввода фосфатов облегчает труд
обходчиков оборудования, позволяет сократить трудоемкий лабораторный анализ качества
котловой воды, ведет к увеличению срока безремонтной службы основного
оборудования
Информационно-вычислительные подсистемы.
АСУ ТП отличается от традиционных систем наличием управляющего
вычислительного комплекса (УВК). Его образуют совокупность технических средств
и элементов, предназначенных для выработки и реализации управляющих воздействий
или выдачи рекомендаций по управлению техническими процессами.
Рис.3.4 Функциональная схема ЭВМ.
Центральной частью УВК является ЭВМ. Она состоит из пяти основных
элементов:
1. Запоминающего устройства ЗУ, служащего местом хранения данных,
используемых при вычислении команд, выполнение которых определяет функции
вычислительной машины в системе управления;
2. Арифметического устройства АУ, выполняющего вычислительные
операции(сложение, вычитание, умножение, деление и сравнение);
. Устройство ввода УВ’, служащего для введения в ЗУ программ и
данных, обрабатываемых вычислительной системой (численных значений констант,
измеренных технологических параметров, коэффициентов и др.);
. Устройство вывода УВ’’, обеспечивающего появление на выходе ЗУ
результатов вычислений, принимаемых для непосредственного управления (численных
значений сигналов управляющих воздействий) или для рекомендаций оператору;
. Устройство управления УУ, подающего в определенном порядке
команды на выполнение вычислительных функций, направленных на принятие ЭВМ
логических решений и арифметических операций.
. Арифметическое и запоминающее устройства (сверхоперативная
память) и устройство управления образуют центральный процессор. Для решения
задач управления технологическим процессом центральный процессор должен быть
оснащён пятью дополнительными функциональными устройствами.
Рис. 3.5 Функциональная схема.
. Устройство текущего времени УТВ (электронные часы).Время вводится в
программы, реализуются в АСУ ТП. Главное назначение устройства - расписание и
учет событий, приходящих в течении дня; подача управляющих воздействий в
определённый момент времени, после выявления запланированных событий.
. Устройство внешнего прерывания выполнения текущей программы. УВП при
появлении с более высоким приоритетом, оставляет обработку менее важной задачи,
имеющей низкий приоритет. После выполнения программы обслуживания, связанной с
высоко приоритетным прерыванием, процессор возвращается к выполнению прерванной
программы.
.Устройство связи с объектом УСО совместно с устройством ввода - вывода
УВВ служит для связи с внешней средой в реальном масштабе времени. УВК
воспринимает информацию в виде аналоговых и цифровых сигналов. Для этого
существуют аналого-цифровые преобразователи АЦП. подключаемые к множеству
первичных преобразователей с помощью входного коллектора. Большинство ЭВМ имеют
два вида сигналов управляющих воздействий, аналоговый и цифровой. Переход от
цифрового значения сигнала к аналоговому осуществляется с помощью
цифроаналового преобразователя ЦАП.
. Устройство сопряжения человека с машиной. Оператор должен иметь
возможность «общаться» с ЭВМ. Чаще всего эта связь осуществляется с пульта
управления процессом. Следствием связи служат: дисплей вывода информации;
дисплей ввода информации.
. Устройство связи с вышестоящим центром управления ВЦУ служит для
осуществления диалога между двумя машинами, находящихся на разных уровнях
управления. Кроме того, УВК соединены между собой устройствами связи. Во время
связи подсистемы низшего уровня должна быть готова к прерыванию своей задачи
через устройства внешнего прерывания при появлении сигнала от системы
управления, обладающей приоритетом.
Автоматическое управление
Включает в себя автоматические системы регулирования и защиты
предназначенные для управления регулирующими органами.
Эта подсистема выполняет следующие функции:
1.
стабилизация
технологических параметров;
2.
поддержание
соответствия между двумя зависимыми величинами;
3.
изменение
регулируемой величины во времени по заданной программе;
4.
поддержание
какого-либо оптимального значения регулирующей величины.
Эта подсистема производит приём соответствующей информации, формирует
законы регулирования и управляющие воздействия, а также выдает оператору
информацию о работе регуляторов и регулируемых параметрах.
Все регуляторы подразделяются на 4 класса:
1.
ответственные
регуляторы - обеспечивают надежность работы агрегатов. Выход их из строя влечет
за собой останов агрегата;
2.
режимные
регуляторы - обеспечивают ведение нормального режима технологического процесса,
поэтому выход их отключение только снижает эффективность работы оборудования;
3.
пусковые
регуляторы - поддерживают технологические параметры по заданным программам в
процессе пуска и останова агрегата;
4.
местные
регуляторы - поддерживают технологические параметры вспомогательных процессов и
агрегатов.
Оперативная связь.
Предназначена для передачи команд информации между оперативным
персоналом.
Подсистема логического управления.
Устройства логического управления (УЛУ)
предусматривают возможность автоматического вмешательства в ведение
технологического процесса путем переключений энергооборудования и
исполнительных органов, воздействующих на объект, в зависимости от условий
эксплуатации, режима или ограничений, например автоматическое воздействие на
группу функционально связанных механизмов или установок (агрегатов) при пуске,
останове оборудования или перехода на новый уровень нагрузки.
Устройства логического управления действуют по цепочке
командный сигнал - логическое устройство - исполнительное устройство (пусковое
устройство исполнительного механизма, регулирующего или запорного органа).
Применение УЛУ на ТЭС, так же как и АСР, способствует
повышению надежности и экономичности работы оборудования ТЭС в различных
режимах эксплуатации.
автоматизированный система управление технологический
4. Исходные данные для моделирования
Задача данной курсовой работы состоит в расчете переходных процессов
двухконтурной САР. Динамические характеристики опережающего и инерционного
участков объекта регулирования:
Коп = 4 оС/(т*ч);
Т1 = 17 с;
= 1,7 с;
Кин
= 1,0;
Тк
= 175 с;
τy = 25 c;
Передаточная функция крайнего внешнего возмущения f2:
Wв(р)=
Рисунок
4.1 - Схема КСАР.
Стабилизирующий
регулятор настроить по МЧК для оптимизации f1;
Корректирующий
ПИ-регулятор настроить по формулам МПК в ЧВ, корректирующий ПИД-регулятор - по
формулам МПК в общем виде, для оптимизации f2.
.
Методика оптимизации каскадной САР
Произведем
декомпозицию двухконтурной САР рисунок 4.1 в две одноконтурные.
Для
расчета настройки стабилизирующего регулятора используем только внутренний
контур, рисунок 5.1:
Рисунок
5.1
Для расчета настройки корректирующего регулятора используем одноконтурную
схему, рисунок 5.2:
Рисунок
5.2
Структурная
схема рис 5.2 получается из схемы рисунка 4.1, если внутренний контур заменить
эквивалентной передаточной функцией равной единице.
Это
справедливо в том случае если динамика опережающего участка не только не
содержит запаздывания, но и обладает малой инерционностью по отношению к
динамике инерционного участка, а произведение кр1 на коп стремится к
бесконечности:
(1)
В
результате в соответствии с (1) структурная схема рисунок 4.1 превращается в
одноконтурную - рисунок 5.2
.
Расчет настройки стабилизирующего регулятора производим по схеме рисунок 5.1 на
основании численных значений передаточной функции опережающего участка по МЧК
со следующим критерием оптимальности:
и степень
затухания ψ
= 0,95 (2).
.1 Настраиваем КР по МПК в частном виде, при этом в КСАР реализуется
алгоритм ПИ+ПИ-регуляторы, со следующим критерием оптимальности:
колебательное
звено, к=1,
(3)
3.2
Настраиваем КР по МПК в общем виде, при этом в КСАР реализуется алгоритм
ПИД+ПИ-регуляторы, а критерий оптимальности равен последовательному соединению
звена чистого запаздывания и инерционного звена I порядка со
временем разгона Тзд , которое выбирается двумя способами:
а)
Тзд=
- система max по быстродействию;
б)
Тзд=min - чтобы уменьшить термические напряжения в металле.
Тu2=Tк;
(4)
6. Методы расчета настройки каскадной САР
Вывод формул по МПК в частном виде
Исходные данные:
. Динамика объекта задана в виде передаточной функции инерционного звена
второго порядка:
(5)
Т1
- большая постоянная времени;
- малая
постоянная времени;
.
Передаточная функция ПИ-регулятора:
(6)
.
Структурная схема одноконтурной САР в виде направленного графа:
Рисунок
6.1
.
Оптимизируем отработку скачка задания: хзд(t)=f2(t)=1(t).
Вместо
оптимизации скачка f
будем оптимизировать скачок задания, который не
зависит от потребителя.
5. Критерий оптимальности:
Будем
считать такие значения
и
ПИ
регулятора оптимальными, которые при обработке скачка задания обеспечивают
такой переходный процесс, который напоминает колебательное звено с
коэффициентом передачи
=1 и коэффициентом демпфирования:
(7)
Алгоритм
вывода формулы оптимальной настройки:
.
В соответствии с названием метода, время интегрирования регулятора выбирается
равное большей постоянной времени объекта
, т.е.
опережающее действие регулятора ((
) в
числителе) полностью компенсирует инерционность объекта в виде суммы ((
) в знаменателе):
Ти=Т1
(8)
Оптимальный
переходный процесс зависит только от численного значения малой постоянной
времени -
.
2. Запишем передаточную функцию замкнутой САР рисунка 4.1 по задающему
воздействию:
(9);
. Т.к. произведение передаточной функции регулятора на передаточную
функцию объекта регулирования называется передаточной функцией разомкнутой САР,
то:
(10)
. В передаточной функции (9) числитель и знаменатель разделим на
числитель
(11)
.
Передаточную функцию (11) подставим в передаточную функцию (10) и преобразуем к
типовому колебательному звену:
(12)
6. Составляем систему уравнений:
(13)
(14)
Тогда
с учетом (8):
(15)
Решив систему уравнений (15) получим:
(16)
7. В (16) подставляем (7):
(17)
. Равенство (17) представим в относительных единицах через относительный
коэффициент усиления К и относительную постоянную объекта регулирования Т:
(18)
(19)
.
Если объект задан в виде передаточной функции (5), то получить оптимальный
переходной процесс можно, если рассчитать настройки ПИ-регулятора по формулам
МПК в частном виде: формулы (8), (17).
Если
передаточная функция объекта содержит запаздывание:
(20)
то
расчёт параметров динамической настройки ПИ-регулятора производим по формулам
МПК в частном виде, только вместо Ти подставляем Тк , а вместо
в (17) подставим
:
Ти=Тк
(21)
И
тогда:
(22)
Вывод
формул по МПК в общем виде
Исходные
данные:
.
Передаточная функция объекта:
(23)
. Структурная схема:
Рисунок
6.2
3.
Оптимизируем отработку скачка задания: хзд(t)=1(t).
.
Критерий оптимальности:
В
качестве критерия оптимальности выбираем такие настройки регулятора, которые бы
при отработке скачка задания обеспечивали переходный процесс, подобный динамике
последовательному соединению звена чистого запаздывания (
) и инерционного звена первого порядка со временем
разгона
(24)
Время
разгона экспоненты выбираем так, чтобы скорость изменения регулируемого
параметра не превышала заданного значения.
Требуется:
1. Вывести формулу, по которой будет определить тип регулятора из
стандартных алгоритмов регулирования.
2. Для выбранного типового регулятора вывести формулы для
оптимальной динамической настройки, которые бы при отработке скачка задания
обеспечивали переходный процесс, соответствующий кривой, которая соответствует
передаточной функции (24).
Алгоритм вывода формулы оптимальной настройки:
(25)
. Для получения одного уравнения с одним неизвестным подставим в (25)
оптимальную передаточную функцию замкнутой САР:
(26)
.
Запишем передаточную функцию регулятора:
(27)
В передаточную функцию регулятора (27) последовательно подставим
передаточную функцию объекта (23), передаточную функцию (24):
(28)
(29)
(30)
Формулы
(29) и (30) позволяют уже для конкретной передаточной функции объекта с
запаздыванием определить структуру, т. е. тип регулятора, при этом в ф-лу (29)
подставляется только та часть передаточной ф-ции объекта, которая не содержит
запаздывания
.
Если
, то получим ПИД-регулятор:
Если
запаздывание
объекта мало, то
также
мало, им можно пренебречь. Тогда вместо ПИД-регулятора можно оставить
ПИ-регулятор. Однако в этом случае оптимальный переходный процесс будет
колебаться вокруг экспонента с перерегулированием 4,3%.
Вывод
формул МЧК
Это
один из методов расчёта оптимальной настройки ПИ-регулятора одноконтурной САР
для объекта с передаточной функцией в виде инерционного звена II -
го порядка для оптимальной отработки внутреннего возмущения f1 (f)
обеспечивающий минимум интеграла квадрата ошибки регулирования при заданной
степени затухания
=0,95.
Исходные
данные:
.
Передаточная функция объекта:
(33)
где:
Т1>σ;
.
Передаточная функция ПИ-регулятора:
(34)
где:
кр, Ти - параметры оптимальной динамической настройки, которые надо рассчитать
по таким формулам, чтобы при отработке скачка внутреннего возмущения f1,
выполнялись следующие требования критерия оптимальности:
.
Критерий оптимальности:
(35)
.
Структурная схема:
Рисунок
6.3
Алгоритм
вывода формул основан на отказе от размерных величин и переходу к безразмерным
параметрам.
-
относительный коэффициент усиления регулятора.
-
относительное время интегрирования.
- новый
оператор Лапласа.
-
относительная постоянная времени объекта регулирования.
Алгоритм
вывода формулы оптимальной настройки:
.
Переход к относительному времени объекта регулирования:
(36)
.
(37)
.
Запишем передаточную функцию замкнутой САР при скачке внутреннего возмущения:
(38)
Переходим
к третьему оператору Лапласа:
(39)
где
(40)
(41)
(42)
.
В диаграмме Вышнеградского требуется найти одну точку, которая бы удовлетворяла
критерию оптимальности. Эта точка имеет координаты А1=2,539; А2=1,853, она
находится в зоне I, рисунок 6.4.
.
Относительные параметры оптимальной динамической настройки ПИ-регулятора через
коэффициент Вышнеградского и относительную постоянного времени объекта:
(43)
(44)
.
Определяем абсолютное значение:
(45)
(46)
Рисунок 6.3 Диаграмма Вышнеградского
. Расчет оптимальной настройки каскадной САР
Относительная постоянная времени опережающего участка по ф-ле (18):
Относительный
коэффициент усиления по ф-ле (43):
Коэффициент усиления стабилизирующего регулятора по ф-ле (45):
Относительное время интегрирования по ф-ле (44):
Абсолютное время интегрирования стабилизирующего регулятора
по ф-ле (46):
Коэффициент
усиления корректирующего регулятора по ф-ле (31):
Абсолютное
время интегрирования корректирующего регулятора по ф-ле (31):

8. Таблица исходных данных для моделирования переходных процессов на ЭВМ
|
Относительная постоянная
времени опережающего участка
|
Т=10
|
|
Относительный коэффициент
усиления стабилизирующего регулятора
|
К=7,948
|
|
Коэффициент усиления
стабилизирующего регулятора
|
кр1=1,987
|
|
Относительное время
интегрирования
|
I=3,798
|
|
Время интегрирования
стабилизирующего регулятора по МПК в частном виде
|
Ти1=6,456
|
|
МПК в общем виде
|
|
Время регулирования
корректирующего регулятора
|
Ти2=175
|
|
Коэффициент усиления
корректирующего регулятора
|
кр2=3,5
|
|
МПК в частном виде
|
|
Время интегрирования
|
Ти2=175
|
|
Коэффициент усиления
|
кр2=3,5
|
|
Время дифференцирования
|
Тд=6,25
|
. Алгоритм расчета переходных процессов САР на ЭВМ
. Собираем схему (рисунка 4.1):
. Даём скачёк Хзд, выводим на печать У, если при этом максимальное
перерегулирование > 5%, то вместо скачка задания Хзд=1, используем звено
медленного реагирования, Wкз(р).
.
Методом подбора Т1 и Т2 (при том, что Т1 < Т2) добиваемся, чтобы
перерегулирование было <5 %.
.
Даём скачёк внутреннего возмущения f1, выводим на печать У.
.
Даём скачёк внешнего возмущения f2, выводим на печать У.
.
В схеме (рисунок 4.1) корректирующий ПИ-регулятор заменяем на ПИД - регулятор.
.
Даём скачёк Хзд, выводим на печать У, если при этом максимальное
перерегулирование > 5%, то вместо скачка задания Хзд=1, используем звено
медленного реагирования, Wкз(р).
.
Методом подбора Т1 и Т2 (при том, что Т1 < Т2) добиваемся, чтобы
перерегулирование было = 4,3 %, и дальше операции 4, 5.
10. Определение переходных процессов САР при основных воздействиях со
сравнением ПИ и ПИД алгоритмов регулирования
Рассматривая полученные графики переходных процессов САР с использование
ПИ- и ПИД- регуляторов, можно сказать, что:
1. Оба регулятора не имеют статической ошибки регулирования
(приложение, ПИ рисунок 1 и ПИД рисунок 3).
2. У ПИ- регулятора величина перерегулирования составляет 31,1 %, у
ПИД- регулятора перерегулирование составляет 20,7 %, (приложение , ПИ рисунок 1
и ПИД рисунок 3).
. При добавлении к ПИ-регулятору звена медленного реагирования
величина перерегулирования составляет 4 %,(приложение, ПИ+ЗМР рисунок 2), при
добавлении к ПИД-регулятору звена медленного реагирования величина
перерегулирования составляет 3,9 %,(приложение, ПИД+ЗМР рисунок 4).
. При отработке внутреннего возмущения f1 (ПИ рисунок 5 и ПИД рисунок 6) видно, что ПИД- регулятор
имеет меньшее абсолютное значение ошибки регулирования, по сравнению с ПИ-
регулятором на 9 %.
. При отработке крайнего внешнего возмущения f2 (ПИ рисунок 7 и ПИД рисунок 8) у
ПИД- регулятора значение величины максимальной динамической ошибки
регулирования меньше, чем у ПИ- регулятора на 4,5%.
. Видно, что у ПИД- регулятора, ПИД+ЗМР скорость изменения
регулирующего параметра больше (приложение, наклон прямой, ПИ рисунок 1, ПИД
рисунок 3, ПИД+ЗМР рисунок 4), чем у ПИ- регулятора, и, соответственно, полное
время регулирования скачка задания меньше на 110 секунд.
. Свободная таблица прямых показателей качества
|
Показатели качества
|
ПИ-регулятор
|
ПИД-регулятор
|
|
Отработка скачка
задания, Хзд
|
|
Перерегулирование, %
|
31,1(4*)
|
20,7(3,9**)
|
|
Полное время регулирования,t п
|
560(555*)
|
450(445**)
|
|
Время наступления
максимальной динамической ошибки регулирования,tр
|
140(145*)
|
130(135**)
|
|
Максимальная динамическая
ощибка, Амакс
|
1,311(1,04*)
|
1,207(1,039**)
|
|
Степень затухания, 0,998(1*)0,999(1**)
|
|
|
|
Отработка внутреннего
возмущения, f1
|
|
Полное время регулирования,t п
|
700
|
700
|
|
Время наступления
максимальной динамической ошибки регулирования,tр
|
60
|
57
|
|
Максимальная динамическая
ощибка, Амакс
|
0,015
|
0,0147
|
|
|
|
Отработка крайнего внешнего
возмущения, f2
|
|
Полное время регулирования,t п
|
560
|
500
|
|
Время наступления
максимальной динамической ошибки регулирования,tр
|
50
|
50
|
|
Максимальная динамическая
ощибка, Амакс
|
7,519
|
7,175
|
|
Степень затухания, 0,8930,972
|
|
|
* - Перерегулирование при ПИ +ЗМР.
* * - Перерегулирование при ПИД+ЗМР.
Заключение
Выше были рассмотрены 2 регулятора: ПИ и ПИД. Каждый из них имеет свои
недостатки и достоинства:
ПИ-регулятор:
он относится к астатическим регуляторам, которые в законе регулирования
содержат интегральную составляющую, что позволяет в конце переходного процесса,
при отработке любого воздействия, свести статическую ошибку регулирования к
нулю;
имеет 2 параметра оптимальной динамической настройки, что больше 1-го и
меньше 3-ёх, поэтому он обеспечивает при минимальных затратах на наладку
хорошее качество регулирования для широкого диапазона объектов.
ПИД-регулятор:
из всех линейных регуляторов, он обеспечивает наилучшее качество
регулирования, благодаря предвиденью Д составляющей закона регулирования. Так,
например, время отработки скачка задания соответствует: ПИД - 4τ;
ПИ - (6-7)τ.
Но ПИД-регулятор имеет недостатки:
3 параметра оптимальной динамической настройки труднее рассчитать и
установить на регуляторе;
имеет узкую зону заданного запаса устойчивости в плоскости параметров
настройки регулятора. Для устранения этого недостатка, в микропроцессоре должна
быть программа. Она автоматически корректирует параметры оптимальной
динамической настройки в зависимости от изменившейся динами объекта
регулирования. Что стоит денег.
Из проделанной курсовой работы мы видим, что наиболее высокое качество
регулирования обеспечивается при установке ПИД - регулятора.
Литература
1.Кулаков
Г.Т. Инженерные экспресс-методы расчета промышленных систем регулирования: Спр.
Пособие. - Мн.: Выш. шк., 1984. - 192 с.
. Кулаков
Г.Т. Анализ и синтез САР: Спр. Пособие. - Мн.: Выш. шк., 2003.
. Кулаков
Г.Т. конспект: Минск, БНТУ, 2007.
.Плетнев Г.П.
Автоматическое управление и защита теплоэнергетических установок
электростанций: Учебник для техникумов. - М.: Энергоатомиздат, 1986. - 344 с.
. Плетнев
Г.П. Автоматизированное управление объектами тепловых электростанций: Учебн.
Пособие для вузов. - М.: Энергоиздат, 1981. - 368
Приложение
Рисунок 1 - Отработка скачка задания ПИ-регулятора
Рисунок 2 - Отработка скачка задания ПИ+ЗМР-регулятора
Рисунок 3 Отработка скачка задания ПИД-регулятора
Рисунок 4 Отработка скачка задания ПИД+ЗМР-регулятора
Рисунок 5 - Отработка внутреннего возмущения ПИ-регулятора
Рисунок 6 - Отработка внутреннего возмущения ПИД-регулятора
Рисунок 7 - Отработка крайнего внешнего возмущения ПИ-регулятора
Рисунок 8 - Отработка крайнего внешнего возмущения ПИД-регулятора