Моделирование электронных схем в пакете прикладных программ OrCad 9.2
СОДЕРЖАНИЕ
введение
1.
практическая часть
.1 Моделирование схемы в
приложении Capture
.2 Оптимизация схемы с
помощью элемента Parameters
.3 Оптимизация схемы с
помощью приложения PSpice Optimizer
.4 Трассировка печатной платы
с помощью приложения Layout Plus
Выводы
Перечень
источников
введение
В настоящее время компьютерные и информационные технологии используются
во всех сферах жизни человека. К примеру, создание сложных электрических схем и
устройств требует предварительного моделирования этих схем и устройств.
Моделирование работы прибора на компьютере дает возможность экономить на
материалах, содержании лабораторий и на рабочей силе.
Пакет прикладных программ OrCad 9.2 позволяет не только моделировать
электрические схемы, но и производить оптимизацию, трассировать печатные платы,
создавать полный набор технической документации по устройству или блоку.
Возможность создания полной технической документации в одном пакете прикладных
программ позволяет значительно упростить и ускорить разработку.
1.
практическая часть
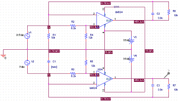
1.1 Моделирование схемы в приложении Capture
Для моделирования схемы соберем ее сначала в приложении Capture. Для этого выполним следующую
последовательность действий: Запускаем приложение Capture; Создаем новый пустой проект; Устанавливаем на
рабочую область все элементы схемы и устанавливаем их номиналы (рисунок 1.1)
Рисунок 1.1 - Элементы схемы
Для того чтобы установить требуемые элементы предварительно нужно
добавить соответствующие библиотеки, которые содержат данные элементы. В нашем
случае использовались следующие библиотеки: ANALOG - библиотека содержит пассивные
элементы(сопротивления и емкости); SOURCE - содержит источники питания; OPAMP - содержит операционные усилители. Также на схеме необходимо разместить
заземление для чего нажимаем пиктограмму
. Чтобы добавить элементы на схему
можно воспользоваться меню Place\Part, либо нажав соответствующую
пиктограмму
.
Когда все элементы схемы добавлены, их необходимо соединить между собой,
для этого можно воспользоваться меню Place\Wire или нажать пиктограмму
. После соединения схема принимает
вид показанный на рисунке 1.2.
Рисунок 1.2 - Схема, собранная в Capture
Добавляем на выходы схемы маркер для снятия напряжения. В меню PSpice выбираем пункт Create Netlist. После этого в меню PSpice выбираем пункт New Simulation Profile, появляется окошко, в котором мы вводим имя профиля.
В следующем окошке на вкладке Analysis в пункте Analysis
type выбираем пункт AC Sweep/Noise.
В полях справа в этом же окне вводим начальную и конечную частоты, а также
количество точек. После проведения этих действий наша схема готова к
моделированию ее работы. Чтобы запустить моделирование в меню PSpice нужно выбрать пункт Run либо нажать пиктограмму
. После завершения моделирования мы
увидим графики АЧХ на выходах нашей схемы (рисунок 1.3).
1.2 Оптимизация схемы с помощью элемента Parameters
Для оптимизации схемы с помощью Parameters осуществи следующие действия. Сначала заменим номинал
конденсатора С1 на переменную new.
После этого добавим элемент Parameters, щелкнув на нем два раза, открывается окно Property Editor. В этом окне нажимаем кнопку New Column, в появившемся окошке вводим имя переменной new и номинал конденсатора С1 - 470n.
Рисунок 1.3 - АЧХ на выходах схемы
После этого выбрав в меню PSpise
пункт Edit Simulation Profile, либо нажав соответствующую пиктограмму
, откроем окно свойств профиля.
Выбрав в списке Options пункт Parametric Sweep, в списке Sweep Variable выбираем Global Parameters, в поле Name вводим имя переменной new, затем последовательно вводим начальное и конечное
значение переменной, а также шаг с которым она будет изменятся.
Запустив моделирование снова мы увидим семейство АЧХ при разных значениях
емкости С1 (рисунок 1.4)
Рисунок 1.4 - Семейство АЧХ при разных значениях емкости С1
Для того чтобы подобрать значение емкости С1, при котором частота среза
слева будет составлять 200Гц, необходимо построить зависимость частоты среза от
значения емкости С1. для этого произведем следующие действия.
Выберем в меню Simulation пункт Performance Analysis, либо нажмем соответствующую
пиктограмму
. После этого появляется пустая система координат,
зависимость по Х которой - это зависимость от значения емкости С1. Чтобы
построить зависимость частоты среза от емкости С1, выберем в меню Trace пункт Add Trace или нажмем пиктограмму
. В появившемся окне выберем целевую
функцию которая определяет частоту среза, список функций находится в правой
части окна, а список параметров в левой. Функция определяющая частоту среза HPBW имеет два параметра: первый параметр
- это функция АЧХ, второй - это уровень в децибелах по которому нужно
определить частоту среза (частота реза определяется по уровню 0,707 что
соответствует 3дБ). В нашем случае функция имеет следующий вид:
HPBW(V(U1A:OUT),3). Затем в меню Trace
выберем подменю Cursor в котором
выберем пункт Display, или нажмем на соответствующей
пиктограмме
.
Передвигая курсор по графику подберем значение емкости соответствующее
частоте среза в 200Гц. В результате получаем 203,248Гц при значении емкости
С1=73,438нФ. Результаты построения графика и подбора номинала показаны на
рисунке 1.5.
Рисунок 1.5 - График зависимости частоты среза от емкости С1
1.3 Оптимизация схемы с помощью приложения PSpice Optimizer
Для оптимизации схемы с помощью PSpice Optimizer
необходимо добавить элемент optimizer parameters для чего в меню Pspice выберем пункт Place Optimizer Parameters и установим этот элемент на схему.
Два раза щелкнем на элементе optimizer parameters, чтобы открыть окно Optimizer Parameters, где вводим имя переменной,
подлежащей оптимизации, значение инициализирующее переменную, текущее значение
переменной, точность, нижний и верхний предел значения переменной (емкости
конденсатора С1). После ввода всех значений нажмем кнопку Add для добавления параметров
оптимизации.
Затем запустим Optimizer, для чего в меню PSpice выберем пункт Run Optimizer. Откроется окно PSpice Optimizer. Для
определения задания оптимизации в меню Edit выберем пункт Specifications, в появившемся окне введем требуемое
значение частоты, точность, имя файла симуляции и целевую функцию. Затем
необходимо запустить оптимизацию, для чего в меню Tune выберем подменю Auto, в котором выберем пункт Start.
В результате получим значение частоты среза 200,022Гц при емкости
С1=67,154нФ. Окно PSpice Optimizer с полученными значениями емкости и
частоты среза показано на рисунка 1.6.

Для замены текущего значения емкости С1 на полученное в результате
оптимизации выберем в меню Tune
пункт Update Performance. Перейдя обратно в Capture и запустив моделирование получим АЧХ
с частотой среза 200,022Гц (Рисунок 1.7)
Рисунок 1.7 - АЧХ оптимизированной схемы
1.4 Трассировка печатной платы с помощью приложения Layout Plus
Для осуществления трассировки печатной платы в первую очередь нужно
создать список цепей в приложении Capture и передать его в приложение Layout Plus. Для этого в меню Tools выберем пункт Create Netlist. В появившемся окне выбираем закладку Layout и нажимаем кнопку ОК. программа
сохранит список цепей в файле с расширением MNL.
Затем запускаем приложение Layout Plus. Создаем
новый файл. При создании нового документа указываем путь к Template File с именем Default, который находится в папке, в которую установлен Layout Plus. Затем указываем путь к файлу списка цепей, который
мы создали ранее. Изображение элементов и соединений до разводки приведено на
рисунке 1.8.
программа оптимизация электронный прибор
Рисунок 1.8 - Изображение элементов и соединений до разводки
Для проведения автоматической трассировки выберем в меню Auto подменю Auto route в котором выберем пункт Board. После этого Layout Plus автоматически произведет разводку двухсторонней
платы. Изображение печатной платы приведено на рисунке 1.9.
Рисунок 1.9 - Печатная плата
Для изменения вида печатной платы можно изменить расположение элементов
не ней, что осуществляется простым перетягиванием и разворотом элементов.
Выводы
В результате выполнения лабораторной работы были освоены основные навыки
работы с пакетом комплексного проектирования электрических схем OrCad 9.2.
Смоделирована схема расширителя стереобазы, построены АЧХ.
Двумя способами подобрано значение емкости С1 (с помощью Parametric Sweep и с помощью PSpice Optimizer), при
которой частота среза составляет 200Гц. Разброс номиналов полученных первым и
вторым способами составляет около 8%.
Также произведена трассировка печатной платы в приложении Layout Plus.
Перечень источников
1. “OrCad
9.2 - electronic book” Свидерская Л.И., ХНУРЭ
. Справочная
система пакета комплексного проектирования OrCad 9.2