Моделирование схем в программе Electronics Workbench

  • Вид работы:
    Контрольная работа
  • Предмет:
    Информационное обеспечение, программирование
  • Язык:
    Русский
    ,
    Формат файла:
    MS Word
    1,38 Мб
  • Опубликовано:
    2012-07-22
Вы можете узнать стоимость помощи в написании студенческой работы.
Помощь в написании работы, которую точно примут!

Моделирование схем в программе Electronics Workbench

ElectronicsWorkbench - это электронная лаборатория на ПК, предназначена для моделирования и анализа электрических схем (Аналоговых, цифровых и цифро-аналоговых). В библиотеках имеется широкий набор активных и пассивных элементов.

В библиотеку входят пассивные элементы, транзисторы, управляемые источники, управляемые ключи, гибридные элементы, индикаторы, логические элементы, тригерные устройства , цифровые и аналоговые элементы а так же огромный набор приборов для измерения: вольтметр, амперметр, осциллограф, генератор слов, логический анализатор и логический преобразователь.

Базовые компоненты:

1)      Соединяющий узел (точка) - к каждому узлу можно присоединить не более 4 проводников.

)        Заземление - имеет нулевое напряжение для отчёта потенциала. Не все схемы нуждаются в заземлении, однако схемы которые содержат осциллограф, трансформатор должны быть заземлены, иначе они не будут производить измерение правильно.

)        Все источники в программе ElectronicsWorkbench идеальны, внутреннее сопротивление идеального источника равно нулю, а выходное напряжение не зависит от нагрузки. Идеальный источник тока имеет бесконечно большое внутренние сопротивление по этому ток не зависит от сопротивление нагрузки.

Основные компоненты программы ElectronicsWorkbench

Рис.1. Отображение основных компонентов

Действующее значение напряжения:


Действующее значениетока:


Для установки требуются основные параметры:

)        4 мегабайта на жёстком диске

)        ОС XP

)        Процессор IBM 486 и выше

)        8 мегабайт ОЗУ

Я проверил принцип действия работы осциллографа и генератора:

Рис.2. Схема и осциллограмма генератора и осциллографа

Вывод: В ходе проведённой мною работы, я изучилвозможности, основные компоненты, приборы для проведения измерений и моделирование схем программыElectronicsWorkbench, смоделировал простейшую схему и проверил принцип действия.

Исследование элементов электрических цепей. Идеальный источник ЭДС

Цель работы: Снятие вольтамперных характеристик у идеального источника ЭДС с помощью амперметра и вольтметра, снятие осциллограммы с помощью осциллографа и занесение характеристик в таблицу.

Элементы электрической цепи можно разделить на элементы, генерирующие энергию(источники питания, активные элементы), элементы, преобразующие электромагнитную энергию в другие формы энергии (резистивные элементы). Свойства первых двух групп элементов можно описывать зависимостями тока через них от напряжения(вольтамперными характеристиками). Исследовать их свойства можно применяя сигналы, не изменяющиеся во времени. Токи и напряжения в реактивных элементах связаны интегро-дифференциальными зависимостями, и для исследования их свойств необходимо генерировать изменяющиеся во времени сигналы.

Независимые идеальные источники питания. Простейшими источниками питания в электротехнике являются идеальные источники тока и напряжения. Они имеют бесконечно большую мощность. Свойства и обозначения основных типов идеальных источников (активных двухполюсников), использующихся в электротехнике.

Рис.3. Не идеальный источник ЭДС

) Снятие вольтамперных характеристик с помощью амперметра и вольтметра.

Собрал схему идеального источника ЭДС с несколькими нагрузочными резисторами.

Рис.4. Схема идеального источника ЭДС.

Произвёл подсчёт всех характеристик и занёс их в таблицу

Таблица 1

Снятие внешних характеристик

Сопротивление, Ом

0.1

1.0

10.0

100

1000

Ток источника El, A

-29.70A

-2.997A

300.0mA

-30.00mA

-3.000mA

Напряжение на Е1, В

-3.000V

-3.000V

-3.000V

-3.000V

-3.000V

Ток источника Е2, А

-118.8A

-11.99A

-1.200A

-120.0mA

-12.00A

Напряжение на Е2, В

-12.00V

-12.00V

-12.00V

-12.00V

-12.00V

Ток источника ЕЗ, А

99.01A

9.99A

1.000A

100.0mA

Напряжение на ЕЗ, В

10.00V

10.00V

10.00V

10.00V

10.00V

Ток источника Е4, А

-49.51A

4.995A

499.9mA

50.00mA

5.000mA

Напряжение на Е4, В

5.000V

5.000V

5.000V

5.000V

5.000V


Зависимые источники питания. Зависимые источники питания представляются четырехполюсниками и являются идеальными источниками питания, управляемыми входным сигналом тока или напряжения. При этом величина выходного напряжения или тока в каждый момент времени определяется мгновенным значением входного управляющего сигнала и коэффициентом передачи четырехполюсника.

Собрал схему из четырёх источников питания, одного резистора и генератора:

Рис.5. Схема идеального постоянного источника ЭДС.

Снятие вольтамперных характеристик с помощью осциллографа

Рис.6. Осциллограмма идеального источника ЭДС

Вывод: В ходе проведения работы, мною было смоделировано две схемы, одна схема для снятие вольтамперной характеристики а вторая для снятие зависимость выходного напряжения от времени с помощью осциллографа. После снятия ВАХ наводок не было и помех тоже. Вторая схема смоделированная для снятие осциллограммы с идеального источника ЭДС, оба источника взаимодействовали и давались наводки. Напряжение на минимуме не будет такое отрицательное. В этом случае дополнительный источник синусоидального напряжения обеспечивает мне протекание различных значений напряжение через источник идеальной ЭДС, а внешняя характеристика изображается непосредственно на экране.

Идеальные источники постоянного тока

Цель работы: Снятие вольтамперных характеристик с помощью амперметра и вольтметра, а так же осциллографа.

) Построение идеально источника питания для снятия характеристик с помощью амперметра и вольтметра:

Рис.7. Схема идеально источника питания

После снятие характеристик записываю в таблицу

Таблица 2

Снятие внешних характеристик

Сопротивление, Ом

0,1

1,0

10,0

100

1000

Ток источника J1,A Напряжение на J1,B

0.1A

0.1A

0.1A

0.1A

0.1A


10.15mV

95.1mV

1.000V

10.05V

98.91V

Ток источника J2, A Напряжение на J2, B

10А

10A

10A

10A

10A


1.010V

10.01V

100.0V

1.000kV

9.99V

Ток источника J3, A Напряжение на J3, B

1A

1A

1A

1A

1A


101.1mV

1.001V

100.0V

956.0V

Ток источника J4 A

15A

15A

15A

15A

15А

Напряжение на J4 B

1.510V

15.02V

15.V

1.500V

14.18kV


Вывод: В ходе проведённой мною работы я смоделировал схему идеального источника питания из четырёх постоянного тока и пяти резисторов. Подключил постоянный источник идеального тока к системе из нескольких нагрузочных резисторов. Замыкая и размыкая перемычки, коммутируярезисторы и измеряя ток и напряжение я заполнил таблицу. В ходе снятия и заполнения характеристик не каких искажений и недочётов не было обнаружено. На каждом источнике питания токи совпадали с построением самой схемы.

Рис.8. Идеальный источник ЭДС.

) Построение идеального источника питания с помощью четырёх источников тока и одного резистора дляснятие характеристик с помощью осциллографа:

Рис.9. Схема идеального источника питания.

Рис.10. Схема идеального источника питания после моделирования

Вывод: В ходе проведённой мною работы я построил в программе ElectronicsWorkbench схему, дляснятие характеристик с помощью осциллографа. После проведения моделирования на каждом участке постоянного тока я не получил не одной наводки. На каждом источнике тока и при моделировании самой схемы из-за подключения ключей на каждый источник для снятия с него характеристик, осциллограф мне выдавал почти все похожие диаграммы источника.

Преобразования двухполюсников

electronics workbench электрическая схема

Цель работы: Исследование последовательного и параллельного соединений резисторов. Проверка эквивалентной замены двухполюсника. Исследование делителя напряжения.

Эквивалентное преобразование. Замена является эквивалентной, если при одинаковых токах через элементы напряжения на их зажимах также будут равны.

. Эквивалентная замена двух последовательно включенных сопротивлений: Re=R1+R2

. Замена двух параллельно включенных сопротивлений: RE=R1*R2/(R1+R2).

. Замена двух последовательно включенных источников ЭДС: E=E1+E2 сумма алгебраическая.

. Замена двух параллельно включенных источников тока: J=J1+J2 сумма алгебраическая.

. Замена неидеального источника тока неидеальным источником ЭДС: E=J*Rj и RE=Rj

Формула для обратной замены: J=E/Re и Rj=Re

Собираю схему делителя напряжения из параллельно соединенных резисторов

Рис.11. Схема спроектированного делителя напряжения

Рассчитайте эквивалентное сопротивление двухполюсника, состоящего из двух параллельно соединенных резисторов, относительно зажимов А и В по формуле R=R1*R2/(R1+R2).

R=12+4=16 Ом, 12*4=48 Ом, 48/16=3 Ом.

И так, на зажиме А; R=12 Ом а на зажиме BR=4 Ом.

Вывод: В ходе проведённой мною работы я исследовал параллельное соединение резисторов что представляет собой схему делителя тока из нескольких резисторов и рассчитал эквивалентное сопротивление двухполюсника.

Амплитудно-фазовые соотношения в простых цепях

Цель работы: 1)Анализ амплитудно-фазовых соотношений для тока и напряжения в резисторе, конденсаторе и катушке индуктивности при гармоническом воздействии. Исследование мгновенной, полной, активной и реактивной мощностей в этих элементах.

Измерить действующее значение токов и напряжений в цепи. Результаты расчета проверить экспериментально с помощью вольтметров и амперметра. 2) Измерить активную, реактивную и полную мощность. Подать сигналы, пропорциональные току и напряжению источника питания, на два входа умножителя, подключить на выход умножителя осциллограф и по осциллограмме мощности определить активную и полную мощности. Подключить на второй вход осциллографа сигналы напряжения источника питания и напряжения на резисторе (пропорционального току) через коммутатор.

Формулы

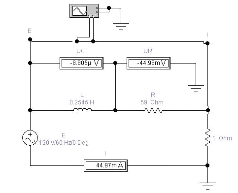
) Моделирую схему RL-цепь на переменном токе:

Рис.12. RL-цепь на переменном токе.

После моделирования:

Рис.13. Осциллограмма RL-цепи на переменном токе.

2) Моделирую схему RL-цепь на переменном токе для измерения активной, реактивной и полной мощностей:

Рис.14. Схема RL-цепи.

После моделирования:

Рис.15. Осциллограмма RL-цепи.

Вывод: В ходе проведённой мною работы, я сделал анализ амплитудно-фазовых соотношений для тока и напряжения в резисторе. Исследовал мгновенной, полной, активной и реактивной мощностей в этом элементе. Измерил действующее значение токов и напряжений в цепи. Подал сигналы, пропорциональные току и напряжению источника питания, на два входа умножителя, подключил на выход умножителя осциллограф и по осциллограмме мощности определил активную и полную мощности. Подключил на второй вход осциллографа сигналы напряжения источника питания и напряжения на резисторе (пропорционального току) через коммутатор.


Не нашли материал для своей работы?
Поможем написать уникальную работу
Без плагиата!
Без нейросетей!