Моделирование бизнес–процессов 'Управления связи УВД'
Курсовой
проект
на
тему:
Моделирование
бизнес-процессов "Управления связи УВД"
Содержание
ВВЕДЕНИЕ
. Обследование предметной области
"Управления связи УВД"
1. Краткое описание предприятия и
подразделения и его истории
1.2 Описание деятельности управления
связи
1.3 Перечень документов ЦСОСТ и СС
1.4 Информационные системы,
используемые в УВД
2.
Построение модели деятельности "как
есть" (AS-IS)
2.1 Структурная функциональная
модель деятельности в соответствии со стандартом IDEF0 (иерархия SADT-диаграмм)
3. Построение модели деятельности
"как должно быть" (TO-BE)
3.1 Структурная
функциональная модель деятельности в соответствии со стандартом IDEF0 (иерархия
SADT-диаграмм)
. Формирование технического задания
на создание автоматизированной информационной системы
Заключение
Список литературы
Приложения
связь автоматизированный
информационный диаграмма
Введение
Информационная система улучшит контроль за
техникой поступающей в ремонт, а точнее контроль за тем что именно поступает,
так как имеет место подмена запчастей с ПК, принтерах и т.д.
Информационная система - это взаимосвязанная
совокупность средств, методов и персонала, используемых для хранения, обработки
и выдачи информации в интересах достижения поставленной цели [1].
Данный проект предусматривает частичную
доработку работы управления связи и сервисного центра.
Цель данного курсового проекта заключается в
моделировании бизнес-процессов отдела связи (в частности сервисного центра).
Для достижения данной цели необходимо решить
следующие задачи:
o изучить предметную область;
o построить модель деятельности
"как есть" (AS-IS);
o построить модель деятельности
"как должно быть" (TO-BE);
o сформировать техническое задание на
создание автоматизированной информационной системы.
В данном курсовом проекте, для моделирования
будет применяться программа для моделирования бизнес-процессов AllFusion
Process Modeler 7 (BPWin
v4.1 SP2
для Windows
Vista).Process Modeler 7
(ранее BPwin) - инструмент для моделирования, анализа, документирования и
оптимизации бизнес-процессов. AllFusion Process Modeler 7 можно использовать для
графического представления бизнес-процессов. Графически представленная схема
выполнения работ, обмена информацией, документооборота визуализирует модель
бизнес-процесса. Графическое изложение этой информации позволяет перевести
задачи управления организацией из области сложного ремесла в сферу инженерных
технологий [4].
С помощью функционального моделирования (нотация
IDEF0), можно провести систематический анализ процессов и систем,
сосредоточившись на регулярно решаемых задачах (функциях), свидетельствующих об
их правильном выполнении, показателях, необходимых для этого ресурсах,
результатах и исходных материалах (сырье).
Моделирование потоков данных (DFD), часто
используемое при разработке программного обеспечения, сосредоточено вокруг
потоков данных, передающихся между различными операциями, включая их хранение,
для достижения максимальной доступности и минимального времени ответа. Такое
моделирование позволяет рассмотреть конкретный процесс, проанализировать
операции, из которых он состоит, а также точки принятия решений, влияющих на
его ход [8].
1. Обследование предметной области
"Управления связи УВД"
1.1 Краткое описание
предприятия и подразделения и его история
История Омской милиции берет отсчет со времени -
с ноября 1917 года, когда в Омске была установлена советская Советов. Активная
работа по созданию нового государственного аппарата началась с первых ее шагов.
Первая рабочая милиция в Омске просуществовала всего шесть месяцев. С 4 декабря
до 25 мая 1918 года ее возглавлял Петр Успенский. В октябрьские дни 1917 года
Успенский был одним из активных участников борьбы за власть Советов в Омске.
Первые сотрудники милиции спасали человеческие
жизни и народное достояние, не имея специальных знаний и опыта работы. Их
предшественники из полицейских аппаратов проявляли акты саботажа, так что
милиции приходилось начинать с "чистого листа". Хорошо вооруженным
преступникам новые стажи порядка противопоставили веру в справедливость,
строгое соблюдение законов, надежду на светлое будущее.
декабря 1949 года в системе МВД была создана
служба связи - в этот день был подписан приказ министра внутренних дел СССР №
785 "Об организации комиссии по приемке станционных сооружений
Автоматической телефонной станции МВД СССР".
В Омской области управление связи появилось пятью
годами позже на основе отдела связи КГБ СССР
УВД по Омской области, правоохранительный орган
Омской области, функция которой - защита жизни, здоровья, прав граждан,
интересов общества и государства. А одно из его подразделений, Управление связи
УВД по Омской области несёт функцию обеспечения стабильной радиосвязью,
контроль за компьютерной техникой и сетевыми коммуникациями по всей Омской
области.
1.2 Описание деятельности
управления связи
В настоящее время внедряет в деятельность
органов внутренних дел современные средства радио и проводной связи,
вычислительной, оперативной и специальной техники и проводит мероприятия по
реализации программы МВД России "Единая информационно-телекоммуникационная
система", целью которой является объединение в единую компьютерную сеть
всех информационных ресурсов органов внутренних дел, в целях ускорения поиска и
обмена служебной информацией оперативных служб милиции.
А центр сервисного обслуживания спец техники и
средств связи (ЦСОСТ и СС) занимается ремонтом техники, программным
обеспечением и т.д.
Главной задачей сервисного центра, это быстрый и
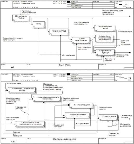
своевременный ремонт техники. Общий процесс работы сервисного центра выглядит
так;
Из отдела милиции (например: ЦАО-2) инженер
ответственный за технику в райотделе привозит неисправное оборудование
(например: системный блок). Перед принятием на склад проверяется наличие
документов на аппарат (формуляр), проверяется комплектность на соответствие с данными
в формуляре, уточняется неисправность, заносится в БД и ответственному лицу
выдается корешок, что аппарат принят на ремонт. Системный блок размещают на
складе. Далее составляется наряд на ремонт и выдается работнику. Работник
расписывается в журнале что он взял аппарат на ремонт. Если в процессе ремонт
выясняется что необходимо заменить деталь, что работник выписывает деталь на
складе запчастей. После того как техника отремонтирована, она возвращается на
склад, где инженеру райотдела сообщат что техника готова и её можно забрать. Но
в случае если при ремонте требуется заменить деталь которой нет на складе, то
деталь заказывается, а аппарат отправляется в долгий ремонт, продолжительность
нахождения техники в долгом ремонте зависит от выделения средств на покупку
запчастей (деньги на запчасти выделяются из средств поступивших из федерального
бюджета РФ для УВД), это от одного месяца до полугода.
1.3 Перечень документов ЦСОСТ и
СС
Два документа ЦСОСТ и СС формируемые в нем
представлены в приложении 1.
). Акт приемки в эксплуатацию техники связи
после технического обслуживания (см. прил. 1). Данный документ является важным
документом подтверждающем, что в каком-либо подразделении УВД проведено тех.
обслуживание техники. Во время проведение тех. обслуживания проверятся
состояние и работоспособность оборудования, программного обеспечения и
телекоммуникаций.
). Формуляр технического средства (см. прил. 1).
Это документ закреплённый за технической единицей, несущую информацию о самом
изделии, о его ремонте и т.д. Утрата данного документа является серьёзным
нарушением и чтобы такого не случалось в каждом подразделении есть инженер
связи ответственный за все технику в подразделении.
.4 Информационные системы, используемые в УВД
"1С" "Товары и склад"
используется в сервисном центре УВД для учета оборудования на складе, а точнее
находящемся в текущем ремонте, в долгом ремонте, оборудовании подлежащему
списании и списанном оборудовании подлежащему разборке.
ПАРУС-Предприятие версия 7.
Назначение системы
Система "ПАРУС-Предприятие 7"
предназначена для малых и средних хозрасчетных предприятий различной отраслевой
принадлежности (торговля, сфера услуг, элементарное производство, реклама и
СМИ, общественное питание, туризм, иностранные компании и др.). Это простая,
удобная, но в то же время мощная полнофункциональная система, позволяющая
автоматизировать бухгалтерский учет, основные торговые процессы и складской
учет, расчет заработной платы и кадровый учет. Может эксплуатироваться как на
одном, так и на нескольких (в пределах 15-20) объединенных в локальную сеть
компьютерах.
Пользователями системы могут быть:
o главные бухгалтеры и бухгалтеры по
разделам учета;
o менеджеры по сбыту и складские
работники;
o специалисты финансово-экономических
отделов;
Структура системы и варианты поставки.
Система построена по модульному принципу и
представляет собой набор модулей, каждый из которых предназначен для
автоматизации одного из основных видов деятельности предприятия и может
работать как в автономном режиме, так и совместно с другими модулями комплекса,
образуя единое информационно-управленческое пространство масштаба предприятия.
Каждый модуль может работать как самостоятельное
приложение, но в полной мере достоинства модулей реализуются при использовании
их в качестве единого программного комплекса с общей базой данных.
o Бухгалтерия.
o Реализация и склад.
o Комплекс.
o Учет договоров.
o Комплектование.
o Заработная плата.
o Кадры.
Бухгалтерская часть комплекса представляет собой
универсальную полнофункциональную бухгалтерскую систему с новыми возможностями,
предоставляемыми Windows-интерфейсом. Система вобрала в себя весь многолетний
опыт ПАРУСа и его многочисленных клиентов. Предназначена для широкого круга
предприятий.
Торгово-складская часть комплекса представляет
собой систему для автоматизации торговой деятельности. Здесь управление
торговлей рассматривается как самостоятельный вид деятельности, выведенный за
рамки бухгалтерии. Торговая часть комплекса представляет собой отдельный
полноценный программный продукт, отвечающий требованиям менеджеров и
ориентированный на них и других работников торговли. В ней можно учитывать и
контролировать не только движение товаров, но и состояние финансов, и
взаиморасчеты с автоматическим контролем лимита кредитования.
Модуль "Комплекс"
<#"551253.files/image001.gif">
ПРИЛОЖЕНИЕ 2
Структурная функциональная модель деятельности
"как есть" (AS-IS)
Рис. 1. Контекстная диаграмма функционирования
организации
ПРИЛОЖЕНИЕ 3
Структурная функциональная модель деятельности
"как должно быть" (TO-BE)
