Вытяжные вентиляции производственного цеха

  • Вид работы:
    Дипломная (ВКР)
  • Предмет:
    Другое
  • Язык:
    Русский
    ,
    Формат файла:
    MS Word
    3,42 Мб
  • Опубликовано:
    2012-06-10
Вы можете узнать стоимость помощи в написании студенческой работы.
Помощь в написании работы, которую точно примут!

Вытяжные вентиляции производственного цеха

Доклад

Уважаемые члены аттестационной комиссии, представляю вашему вниманию выпускную квалификационную работу, цель которой - разработка системы автоматического управления приточно-вытяжной вентиляцией производственных цехов.

Известно, что автоматизация - один из важнейших факторов роста производительности труда в промышленном производстве, роста качества продукции и услуг. Постоянное расширение сферы автоматизации является одной из главных особенностей промышленности на данном этапе. Разрабатываемый дипломный проект является одной из идей наследования развивающейся концепции построения «интеллектуальных» зданий, то есть объектов, в которых условия жизнедеятельности человека контролируются техническими средствами.

Основные задачи, решаемые в проектирования - модернизация существующей на объекте внедрения - производственных цехах ОАО «ВОМЗ» - системы вентилирования воздуха для обеспечения ее экономичности (экономия по расходу энерго- и теплоресурсов, сокращение затрат на обслуживание системы, уменьшение времени простоя), поддержанию комфортного микроклимата и чистоты воздуха в рабочих зонах, работоспособности и устойчивости, надежности работы системы в аварийных/критичных режимах.

Проблема, рассматриваемая в дипломном проекте, обусловлена моральным и техническим устареванием (износом) существующей системы управления ПВВ. Распределенный принцип, примененный при построении ПВВ исключает возможность централизованного управления (запуска и мониторинга состояния). Отсутствие четкого алгоритма пуска/останова системы также делает систему ненадежной вследствие человеческих ошибок, а отсутствие аварийных режимов работы - неустойчивой по отношению к решаемым задачам.

Актуальность проблемы дипломного проектирования обусловлена общим ростом заболеваемости дыхательных путей и простудных заболеваний рабочих, общим падением производительности труда и качества выпускаемой продукции на данном участке. Разработка новой САУ ПВВ напрямую связана с политикой завода в области качества (ISO 9000), а также с программами модернизации заводского оборудования и автоматизации систем жизнеобеспечения цехов.

Центральным управляющим элементом системы является шкаф автоматики с микроконтроллером и аппаратурой, выбранный по результатам маркетингового исследования (плакат 1). Существует множество рыночных предложений, однако выбранное оборудование является как минимум не хуже своих аналогов. Немаловажным критерием выступала и стоимость, энергопотребление и защитное исполнение оборудования.

Функциональная схема автоматизации ПВВ приведена на чертеже 1. В качестве основного при проектировании САУ выбран централизованный подход, позволяющий мобильно привести систему в случае необходимости к реализации согласно смешанному подходу, подразумевающему возможность диспетчеризации и связей с другими промышленными сетями. Централизованный подход является хорошо масштабируемым, достаточно гибким - все эти качественные свойства определяются выбранным микроконтроллером - WAGO I/O System, а также реализацией управляющей программы.

В ходе проектирования были выбраны элементы автоматизации - исполнительные механизмы, датчики, критерием выбора выступали функциональность, устойчивость работы в критических режимах, диапазон измерения/контроля параметра, особенности монтажа, форма выдачи сигнала, режимы работы. Выбраны главные математические модели и промоделирована работа системы регулирования температуры воздуха с управлением положением заслонки трехходового клапана. Моделирование проводилось в среде VisSim.

Для регулирования был выбран метод «балансировки параметра» в области контролируемых значений. В качестве закона регулирования выбран пропорциональный, так как не предъявляется высоких требований к точности и быстродействию системы, а диапазоны изменения входной/выходной величин небольшие. Функции регулятора выполняет один из портов контроллера в соответствии с управляющей программой. Результаты моделирования данного блока представлены на плакате 2.

Алгоритм работы системы представлен на чертеже 2. Реализующая данный алгоритм управляющая программа по структуре состоит из функциональных блоков, блока констант, используются стандартные и специализированные функции. Гибкость и масштабируемость системы обеспечивается как программно (использование ФБ, констант, меток и переходов,компактность программы в памяти контроллера), так и технически (экономное использование портов ввода/вывода, резервные порты).

Программно предусмотрены действия системы в аварийных режимах (перегрев, поломка вентилятора. переохлаждение, засорение фильтра. пожар). Алгоритм действия системы в режиме противопожарной защиты представлен на чертеже 3. Данный алгоритм учитывает требования стандартов по времени эвакуации и действиях ПВВ при пожаре. В целом, применение данного алгоритма эффективно и доказано испытаниями. Также была решена задача модернизации вытяжных зонтов в плане пожаробезопасности. Найденные решения были рассмотрены и приняты как рекомендательные.

Надежность спроектированной системы целиком зависит от надежности программного обеспечения и от контроллера в целом. Разработанная управляющая программа была подвергнута процессу отладки, ручному, структурному и функциональному тестированию. Для обеспечения надежности и соблюдения условий гарантии на оборудование автоматизации выбирались только рекомендованные и сертифицированные агрегаты. Гарантия производителя на выбранный шкаф автоматики при условии соблюдений гарантийных обязательств - 5 лет.

Также была разработана обобщенная структура системы, построена тактовая циклограмма работы системы, сформирована таблица соединений и маркировка кабелей, схема монтажа САУ.

Экономические показатели проекта, рассчитанные мной в организационно-экономической части изображены на плакате №3. На этом же плакате отображен ленточный график процесса проектирования. Для оценки качества управляющей программы использовались критерии согласно ГОСТ РИСО/МЭК 926-93. Оценка экономической эффективности разработки выполнялась с помощью SWOT-анализа. Очевидно, что проектируемая система обладает невысокой себестоимостью (структура затрат - плакат 3) и достаточно быстрыми сроками окупаемости (при расчетах с использованием минимальных величин экономии). Таким образом, можно заключить о высокой экономической эффективности разработки.

Кроме того, были решены вопросы охраны труда, обеспечения электробезопасности и экологичности системы. Обоснован выбор токопроводящих кабелей, фильтров воздуховодов.

Таким образом, в результате выполнения дипломной работы разработан проект модернизации, оптимальный по отношению ко всем поставленным требованиям. Данный проект рекомендован к внедрению согласно срокам модернизации заводского оборудования.

Если экономичность и качество проекта будут подтверждены испытательным сроком, планируется реализация диспетчерского уровня с использованием локальной сети предприятия, а также модернизация вентиляции остальных производственных помещений с целью объединения их в единую промышленную сеть. Соответственно, к данным этапам относится разработка программного обеспечения диспетчера, ведение журналов состояния системы, ошибок, аварий (БД), организация АРМ или контрольного поста управления (КПУ) Возможно распространение проектных решений для решения задач управления воздушно-тепловыми завесами цехов. Также возможна отработка слабых мест существующей системы, таких как модернизация очистных агрегатов, а также доработка воздухозаборных клапанов механизмом от замерзания.

Аннотация

Дипломный проект включает введение, 8 разделов, заключение, список использованных источников, приложения и составляет 141 страницу машинописного текста с иллюстрациями.

В первом разделе приводится обзор и анализ необходимости проектирования системы автоматического управления приточно-вытяжной вентиляцией (САУ ПВВ) производственных цехов, маркетинговое исследование шкафов автоматики. Рассматриваются типовые схемы вентиляции и альтернативные подходы к решению задач дипломного проектирования.

Во втором разделе дается описание существующей системы ПВВ на объекте внедрения - ОАО «ВОМЗ», как технологического процесса. Формируется обобщенная структурная схема автоматизации по технологическому процессу подготовки воздуха.

В третьем разделе сформулировано расширенное техническое предложение по решению задач дипломного проектирования.

Четвертый раздел посвящен разработке САУ ПВВ. Выбраны элементы автоматизации и управления, представлены их технические и математические описания. Описан алгоритм регулирования температуры приточного воздуха. Сформирована модель и проведено моделирование работы САУ ПВВ по поддержанию температуры воздуха в помещении. Выбрана и обоснована электрическая проводка. Построена тактовая циклограмма работы системы.

В пятом разделе приведены технические характеристики программируемого логического контроллера (ПЛК) WAGO I/O System. Приведены таблицы соединений датчиков и исполнительных устройств с портами ПЛК, в т.ч. и виртуальными.

Шестой раздел посвящен разработке алгоритмов функционирования и написанию управляющей программы ПЛК. Обоснован выбор среды программирования. Приведены блок-алгоритмы отработки системой аварийных ситуаций, блок-алгоритмы функциональных блоков, решающих задачи запуска, управления и регулирования. В раздел включены результаты тестирования и отладки управляющей программы ПЛК.

В седьмом разделе рассматривается безопасность и экологичность проекта. Проводится анализ опасных и вредных факторов при эксплуатации САУ ПВВ, приводятся решение по охране труда и обеспечении экологичности проекта. Разрабатывается защита системы от аварийных ситуаций, в т.ч. усиление системы в плане пожарозащищенности и обеспечения устойчивости функционирования при чрезвычайных ситуациях. Приведена разработанная принципиальная функциональная схема автоматизации со спецификацией.

Восьмой раздел посвящен организационно-экономическому обоснованию разработки. Приводится расчет себестоимости, экономичности и сроков окупаемости проектной разработки, в т.ч. с учетом этапа внедрения. Отражены стадии разработки проекта, оценена трудоемкость работ. Приведена оценка экономической эффективности проекта с использованием SWOT-анализа разработки.

В заключении приведены выводы по дипломному проекту.

Введение

Автоматизация является одним из важнейших факторов роста производительности труда в промышленном производстве. Непрерывным условием ускорения темпов роста автоматизации является развитие технических средств автоматизации. К техническим средствам автоматизации относятся все устройства, входящие в систему управления и предназначенные для получения информации, ее передачи, хранения и преобразования, а также для осуществления управляющих и регулирующих воздействий на технологический объект управления.

Развития технологических средств автоматизации является сложным процессом, в основе которого лежат интересы автоматизируемых производств потребителей, с одной стороны и экономические возможности предприятий - изготовителей с другой. Первичным стимулом развития является повышение эффективности работы производств - потребителей, за счет внедрения новой техники могут быть целесообразными только при условии быстрой окупаемости затрат. Поэтому критерием всех решений по разработкам и внедрению новых средств, должен быть суммарный экономический эффект, с учетом всех затрат на разработку, производство и внедрение. Соответственно к разработке, изготовлению следует принимать, прежде всего, те варианты технических средств, которые обеспечиваю максимум суммарного эффекта.

Постоянное расширение сферы автоматизации является одной из главных особенностей промышленности на данном этапе.

Особое внимание уделяется вопросам промышленной экологии и безопасности труда производства. При проектировании современной технологии, оборудования и конструкций необходимо научно обосновано подходить к разработке безопасности и безвредности работ.

На современном этапе развития народного хозяйства страны одной из основных задач является повышение эффективности общественного производства на основе научно-технического процесса и более полное использования всех резервов. Эта задача неразрывно связана с проблемой оптимизации проектных решений, цель которых заключается в создании необходимых предпосылок для повышения эффективности капиталовложений, сокращения сроков их окупаемости и обеспечения наибольшего прироста продукции на каждый затраченный рубль. Повышение производительности труда, выпуск качественной продукции, улучшение условий труда и отдыха трудящихся обеспечивают системы вентиляции воздуха, которые создают необходимый микроклимат и качество воздушной среды в помещениях.

Цель дипломного проекта - разработка системы автоматического управления приточно-вытяжной вентиляцией (САУ ПВВ) производственных цехов.

Проблема, рассматриваемая в дипломном проекте, обусловлена износом существующей на ОАО «Вологодский оптико-механический завод» системы автоматики ПВВ. Кроме того, система спроектирована распределенно, что исключает возможность централизованного управления и мониторинга. В качестве объекта внедрения выбран участок литья под давлением (В-категория по пожаробезопасности), а также прилегающие к нему помещения - участок станков ЧПУ, планово-диспетчерское бюро, склады.

Задачи дипломного проекта сформулированы в результате исследования текущего состояния САУ ПВВ и на основании аналитического обзора, приведены в разделе 3 «Техническое предложение».

Использование управляемой вентиляции открывает новые возможности для решения поставленных выше задач. Разрабатываемая система автоматического управления должна быть оптимальной в отношении выполнения обозначенных функций.

Как уже было отмечено выше, актуальность разработки обусловлена как устареванием существующей САУ ПВВ, увеличением количества ремонтных работ на вентиляционных «трассах», так и общим ростом заболеваемости дыхательных путей и простудных заболеваний рабочих, тенденцией ухудшения самочувствия при долгих работах, и, как следствие, общим падением производительности труда и качества производимой продукции. Немаловажно отметить тот факт, что существующая САУ ПВВ не связана с пожарной автоматикой, что является недопустимым для подобного рода производств. Разработка новой САУ ПВВ напрямую связана с политикой завода в области качества (ISO 9000), а также с программами модернизации заводского оборудования и автоматизации систем жизнеобеспечения цехов.

В дипломном проекте используются интернет - ресурсы (форумы, электронные библиотеки, статьи и публикации, электронные порталы), а также техническая литература необходимой предметной области и тексты стандартов (ГОСТ, СНИП, СанПиН). Также разработка САУ ПВВ ведется с учетом предложений и рекомендаций специалистов, на основании имеющихся монтажных планов, кабельных трасс, систем воздуховодов.

Стоит отметить, что затронутая в дипломном проекте проблема имеет место быть практически на всех старых заводах оборонно-промышленного комплекса, переоборудование цехов - одна из наиболее важных задач в плане обеспечения качества продукции для конечного потребителя. Таким образом, в дипломном проектировании будет отражен накопленный опыт решения подобных задач на предприятиях со схожим типом производства.

1. Аналитический обзор

.1 Общий анализ необходимости проектирования САУ ПВВ

Важнейшим источником экономии топливно-энергетических ресурсов, затрачиваемых на теплоснабжение крупных производственных зданий со значительным потреблением тепловой и электрической энергии, является повышение эффективности работы системы приточно-вытяжной вентиляции (ПВВ) на основе использования современных достижений вычислительной и управляющей техники.

Обычно для управления системой вентиляции служат средства локальной автоматики. Основным недостатком такого регулирования является то, что оно не учитывает фактический воздушный и тепловой баланс здания и реальные погодные условия: температуру наружного воздуха, скорость и направление ветра, атмосферное давление.

Поэтому под воздействием средств локальной автоматики система вентилирования воздуха работает, как правило, не в оптимальном режиме.

Эффективность работы системы приточно-вытяжной вентиляции можно значительно увеличить, если осуществлять оптимальное управление системами, основанное на использовании комплекса соответствующих технических и программных средств.

Формирование теплового режима можно представить как взаимодействие возмущающих и регулирующих факторов. Для определения управляющего воздействия нужна информация о свойствах и количестве входных и выходных параметров и условия протекания процесса передачи тепла. Так как целью управления вентиляционным оборудованием является обеспечение требуемых условий воздушной среды в рабочей зоне помещений зданий при минимальных энергетических и материальных затратах, то с помощью ЭВМ можно будет найти оптимальный вариант и выработать соответствующие управляющие воздействия на эту систему. В результате ЭВМ с соответствующим комплексом технических и программных средств образует автоматизированную систему управления тепловым режимом помещений зданий (АСУ ТРП). При этом стоит отметить также, что под ЭВМ можно понимать и пульт управления ПВВ, и пульт мониторинга состояния ПВВ, а также простейший компьютер с программой моделирования САУ ПВВ, обработки результатов и оперативного управления на их основе.

Система автоматического управления - это совокупность объекта управления (управляемого технологического процесса) и управляющих устройств, взаимодействие которых обеспечивает автоматическое протекание процесса в соответствии с заданной программой. При этом под технологическим процессом понимается последовательность операций, которые необходимо выполнить, чтобы из исходного сырья получить готовый продукт. В случае ПВВ готовым продуктом является воздух в обслуживаемом помещении с заданными параметрами (температура, газовый состав и т.д.), а сырьем - наружный и вытяжной воздух, теплоносители, электроэнергия и др.

В основу функционирования САУ ПВВ, как и любой системы управления, должен быть положен принцип обратной связи (ОС): выработка управляющих воздействий на основе информации об объекте, полученной с помощью датчиков, установленных или распределенных на объекте.

Каждая конкретная САУ разрабатывается исходя из заданной технологии обработки входного потока воздуха. Часто система приточно-вытяжной вентиляции сопряжена с системой кондиционирования (подготовки) воздуха, что отражается и в проектировании управляющей автоматики.

При применении автономных устройств или комплектных технологических установок обработки воздуха САУ поставляются уже встроенными в оборудование и уже заложенными определенными функциями управления, которые обычно подробно описываются в технической документации. В этом случае наладка, сервисное обслуживание и эксплуатация таких систем управления должны производиться в точном соответствии с указанной документацией.

Анализ технических решений современных ПВВ передовых фирм - производителей вентиляционного оборудования показал, что управляющие функции можно условно разделить на две категории:

функции управления, определяемые технологией и оборудованием обработки воздуха;

дополнительные функции, которые большей частью являются сервисными, представляются как ноу-хау фирм и здесь не рассматриваются.

В общем виде основные технологические функции управления ПВВ могут быть разделены на следующие группы (рис. 1.1)

Рис. 1.1 - Основные технологические функции управления ПВВ

Опишем, что подразумевается под функциями ПВВ, представленными на рис. 1.1.

1.1.1 Функция «контроль и регистрация параметров»

В соответствии с СНиП 2.04.05-91 обязательными параметрами контроля являются:

температура и давление в общих подающем и обратном трубопроводах и на выходе каждого теплообменника;

температура воздуха наружного, приточного после теплообменника, а также температура в помещении;

нормы ПДК вредных веществ в вытягиваемом из помещения воздухе (наличие газов, продуктов горения, нетоксичной пыли).

Другие параметры в системах приточно-вытяжной вентиляции контролируются по требованию технических условий на оборудование или по условию эксплуатации.

Дистанционный контроль предусматривают для измерения основных параметров технологического процесса или параметров, задействованных в реализации других функций управления. Такой контроль осуществляется с помощью датчиков и измерительных преобразователей с выводом (при необходимости) измеренных параметров на индикатор или экран управляющего прибора (пульт управления, монитор ЭВМ).

Для измерения других параметров обычно используют местные (переносные или стационарные) приборы - показывающие термометры, манометры, устройства спектрального анализа состава воздуха и т.п.

Применение местных контролирующих приборов не нарушает основной принцип систем управления - принцип обратной связи. В этом случае он реализуется либо с помощью человека (оператора или обслуживающего персонала), либо с помощью управляющей программы, «зашитой» в память микропроцессора.

.1.2 Функция «оперативное и программное управление»

Немаловажным является реализовать такую опцию, как «последовательность пуска». Для обеспечения нормального пуска системы ПВВ следует учитывать:

предварительное открытие воздушных заслонок до пуска вентиляторов. Это выполняется в связи с тем, что не все заслонки в закрытом состоянии могут выдержать перепад давлений, создаваемый вентилятором, а время полного открытия заслонки электроприводом доходит до двух минут.

разнесение моментов запуска электродвигателей. Асинхронные электродвигатели зачастую могут иметь большие пусковые токи. Если одновременно запустить вентиляторы приводы воздушных заслонок и другие приводы, то из-за большой нагрузки на электрическую сеть здания сильно упадет напряжение, и электродвигатели могут не запуститься. Поэтому запуск электродвигателей, особенно большой мощности, необходимо разносить по времени.

предварительный прогрев калорифера. Если не осуществить предварительный прогрев водяного калорифера, то при низкой температуре наружного воздуха может сработать защита от замораживания. Поэтому при запуске системы необходимо открыть заслонки приточного воздуха, открыть трехходовой клапан водяного калорифера и прогреть калорифер. Как правило, эта функция включается при температуре наружного воздуха ниже 12 °С.

Обратная опция - «последовательность останова» При отключении системы следует учитывать:

задержку остановки вентилятора приточного воздуха в установках с электрокалорифером. После снятия напряжения с электрокалорифера следует охлаждать его некоторое время, не выключая вентилятор приточного воздуха. В противном случае нагревательный элемент калорифера (тепловой электрический нагреватель - ТЭН) может выйти из строя. Для существующих задач дипломного проектирования данная опция не является важной вследствие использования водяного калорифера, однако немаловажно отметить и ее.

Таким образом, на основании выделенных опций оперативного и программного управления можно представить типовой график включения и отключения аппаратов устройств ПВВ.

Рис. 1.2 - Типовая циклограмма работы САУ ПВВ с водяным калорифером

Весь этот цикл (рис. 1.2) система должна отрабатывать автоматически, а, кроме того, должен быть предусмотрен индивидуальный пуск оборудования, который необходим при наладке и профилактических работах.

Немаловажное значение имеют функции программного управления, такие как смена режима «зима-лето». Особенно актуальна реализация этих функций в современных условиях дефицита энергетических ресурсов. В нормативных документах [3] выполнение этой функции носит рекомендательный характер - «для общественных, административно-бытовых и производственных зданий следует, как правило, предусматривать программное регулирование параметров, обеспечивающее снижение расхода теплоты».

В простейшем случае эти функции предусматривают или вообще отключение ПВВ в определенный момент времени, или снижение (повышение) заданного значения регулируемого параметра (например, температуры) в зависимости от изменения тепловых нагрузок в обслуживаемом помещении.

Более эффективным, но и более сложным в реализации, является программное управление, предусматривающее автоматическое изменение структуры ПВВ и алгоритма ее функционирования не только в традиционном режиме «зима-лето», но и в переходных режимах. Анализ и синтез структуры ПВВ и алгоритма ее функционирования обычно производится на основе их термодинамической модели.

При этом основной мотивацией и критерием оптимизации, как правило, является стремление обеспечить, возможно, минимальное потребление энергии при ограничениях на капитальные затраты, габариты и т.д.

.1.3 Функция «защитные функции и блокировки»

Защитные функции и блокировки общие для систем автоматики и электрооборудования (защита от короткого замыкания, перегрева, ограничения перемещения и т.п.) оговорены межведомственными нормативными документами. Такие функции, обычно, реализуются отдельными аппаратами (предохранителями, устройствами защитного отключения, конечными выключателями и т.д.). Их применение регламентируется правилами устройства электроустановок (ПУЭ), правилами пожарной безопасности (ППБ).

защита от замерзания. Функция автоматической защиты от замерзания должна быть предусмотрена в районах с расчетной температурой наружного воздуха для холодного периода минус 5оС и ниж. Защите подлежат теплообменники первого подогрева (водяной калорифер) и рекуператоры (если имеются).

Обычно защита от замерзания теплообменников выполняется на базе датчиков или датчиков-реле температуры воздуха за аппаратом и температуры теплоносителя в обратном трубопроводе.

Опасность замораживания прогнозируют по температуре воздуха перед аппаратом (tн<5 °С). При достижении указанных значений полностью открывают клапаны и останавливают приточный вентилятор.

В нерабочее время для систем с защитой от замерзания клапан должен оставаться приоткрытым (5-25 %) при закрытой заслонке наружного воздуха. Для большей надежности защиты при отключенной системе иногда реализуют функцию автоматического регулирования (стабилизации) температуры воды в обратном трубопроводе.

1.1.4 Функция «защита технологической аппаратуры и электрооборудования»

. Контроль загрязненности фильтра

Контроль загрязненности фильтра оценивается падением давления на нем, которое измеряется дифференциальным датчиком давления. Датчик измеряет разность давлений воздуха до и после фильтра. Допустимое падение давления на фильтре указывается в его паспорте (для манометров, представленных на заводских воздушных трассах, по техпаспорту - 150-300 Па). Эта разность устанавливается при наладке системы на дифференциальном датчике (уставка датчика). При достижении уставки от датчика поступает сигнал о предельной запыленности фильтра и необходимости его обслуживания или замены. Если в течение определенного времени (обычно 24 часа) после выдачи сигнала предельной запыленности фильтр не будет очищен или заменен, рекомендуется предусмотреть аварийную остановку системы.

Аналогичные датчики рекомендуется устанавливать на вентиляторах. Если выйдет из строя вентилятор или ремень привода вентилятора, то система должна быть остановлена в аварийном режиме. Однако, зачастую такими датчиками пренебрегают из соображений экономии, что значительно затрудняет диагностику системы и отыскание неисправностей в дальнейшем.

. Другие автоматические блокировки

Кроме того, автоматические блокировки должны быть предусмотрены для:

открывания и закрывания клапанов наружного воздуха при включении и отключении вентиляторов (заслонки) [3];

открывания и закрывания клапанов систем вентиляции, соединенных воздухопроводами для полной или частичной взаимозаменяемости при выходе из строя одной из систем [3];

закрывания клапанов систем вентиляции для помещений, защищаемых установками газового пожаротушения при отключении вентиляторов систем вентиляции этих помещений [3];

обеспечения минимального расхода наружного воздуха в системах с переменным расходом [3] и др.

.1.5 Регулирующие функции

Регулирующие функции - автоматическое поддержание заданных параметров являются основными по определению [3] для систем приточно-вытяжной вентиляции, работающей с переменным расходом, рециркуляцией воздуха, подогревом воздуха.

Эти функции выполняются с помощью замкнутых контуров регулирования, в которых принцип обратной связи присутствует в явном виде: информация об объекте, поступающая от датчиков, преобразуется регулирующими устройствами в управляющие воздействия. На рис. 1.3 приведен пример контура регулирования температуры приточного воздуха в канальном кондиционере. Температура воздуха поддерживается водяным калорифером, через который пропускается теплоноситель. Воздух, проходя через калорифер, нагревается. Температура воздуха после водяного калорифера измеряется датчиком (Т), далее ее величина поступает на устройство сравнения (УС) измеренного значения температуры и температуры уставки. В зависимости от разности между температурой уставки (Tуст) и измеренным значением температуры (Тизм) устройство управления (Р) вырабатывает сигнал, воздействующий на исполнительный механизм (М - электропривод трехходового клапана). Электропривод открывает или закрывает трехходовой клапан до положения, при котором ошибка:

ε = Tуст - Тизм

будет минимальной.

Рис. 1.3 - Контур регулирования температуры приточного воздуха в воздуховоде с водяным теплообменником: Т - датчик; УС - устройство сравнения; Р - регулирующее устройство; М - исполнительное устройство

Таким образом, построение системы автоматического регулирования (САР) на основании требований к точности и другим параметрам ее работы (устойчивости, колебательности и др.) сводится к выбору ее структуры и элементов, а также к определению параметров регулятора. Обычно, это выполняется специалистами по автоматизации с использованием классической теории автоматического регулирования. Отмечу только, что параметры настройки регулятора определяются динамическими свойствами объекта управления и выбранным законом регулирования. Закон регулирования - взаимосвязь между входным (∆) и выходным (Uр) сигналами регулятора.

Простейшим является пропорциональный закон регулирования, в котором ∆ и Uр связаны между собой постоянным коэффициентом Кп. Этот коэффициент и есть параметр настройки такого регулятора, который называют П-регулятор. Его реализация требует применения регулируемого усилительного элемента (механического, пневматического, электрического и т. п.), который может функционировать как с привлечением добавочного источника энергии, так и без него.

Одной из разновидностей П-регуляторов являются позиционные регуляторы, которые реализуют пропорциональный закон регулирования при Кпॠи формируют выходной сигнал Uр, имеющий определенное число постоянных значений, например, два или три, соответствующие двух- или трехпозиционным регуляторам. Такие регуляторы иногда называют релейными из-за сходства их графических характеристик с характеристиками реле. Параметром настройки таких регуляторов служит величина зоны нечувствительности Δε.

В технике автоматизации систем вентиляции двухпозиционные регуляторы в виду простоты и надежности нашли широкое применение при регулировании температуры (термостаты), давления (прессостаты) и других параметров состояния процесса.

Двухпозиционные регуляторы используются также в системах автоматической защиты, блокировок и переключения режимов работы оборудования. В этом случае их функции выполняют датчики-реле.

Несмотря на указанные достоинства П-регуляторов, они обладают большой статической ошибкой (при малых значениях Кп) и склонностью к автоколебаниям (при больших значениях Кп). Поэтому при более высоких требованиях к регулирующим функциям систем автоматики по точности и устойчивости применяют и более сложные законы регулирования, например, ПИ- и ПИД-законы.

Также регулирование температуры подогрева воздуха может быть выполнено П-регулятором, работающим по принципу балансировки: увеличивать температуру при ее значении, меньшем чем уставка, и наоборот. Такая интерпретация закона также нашла применение в системах, не требующих высоких точностей.

.2 Анализ существующих типовых схем автоматики вентиляции производственных цехов

Существует ряд стандартных реализаций автоматики системы приточно-вытяжной вентиляции, каждая и них имеет ряд преимуществ и недостатков. Отмечу, что несмотря на наличие множества типовых схем и разработок, весьма сложно создать такую САУ, которая бы была гибкой по настройкам относительно производства, на котором она внедряется. Таким образом, для проектирования САУ ПВВ необходим тщательный анализ существующей структуры вентиляции, анализ технологических процессов производственного цикла, а также анализ требований по охране труда, экологии, электро- и пожаробезопасности. Более того, зачастую проектируемая САУ ПВВ является специализированной относительно области своего применения.

В любом случае, в качестве типовых исходных данных на начальном этапе проектирования обычно принято рассматривать следующие группы:

. Общие данные: территориальное расположение объекта (город, район); тип и назначение объекта.

. Сведения о здании и помещениях: планы и разрезы с указанием всех размеров и отметок высот относительно уровня земли; указание категорий помещений (на архитектурных планах) в соответствии с противопожарными нормами; наличие технических площадей с указанием их размеров; расположение и характеристики существующих систем вентиляции; характеристики энергоносителей;

. Сведения о технологическом процессе: чертежи технологического проекта (планы) с указанием размещения технологического оборудования; спецификация оборудования с указанием установленных мощностей; характеристики технологического режима - число рабочих смен, среднее количество рабочих в смен; режим работы оборудования (одновременность работы, коэффициенты загрузки и др.); количество вредных выделений в воздушную среду (ПДК вредных веществ).

В качестве исходных данных для расчета автоматики системы ПВВ выносят:

производительность существующей системы (мощность, воздухообмен);

перечень параметров воздуха, подлежащих регулированию;

пределы регулирования;

работа автоматики при поступлении сигналов от других систем.

Таким образом, исполнение системы автоматики проектируется исходя из возложенных на нее задач с учетом норм и правил, а также общих исходных данных и схем. Составление схемы и подбор аппаратуры системы автоматики вентиляции выполняется индивидуально.

Приведем существующие типовые схемы систем управления приточно вытяжной вентиляцией, охарактеризуем некоторые из них относительно возможности применения для решения задач дипломного проекта (рис. 1.4 - 1.5, 1.9).

Рис. 1.4 -САУ прямоточной вентиляции

Данные системы автоматики нашли активное применение на фабриках, заводах, в офисных помещениях. Объект управления здесь - это шкаф автоматики (пульт управления), фиксирующие устройства - датчики каналов, управляющее воздействие оказывается на двигатели моторов вентиляторов, двигатели заслонок. Также присутствует САР подогрева/охлаждения воздуха. Забегая вперед, можно отметить, что система, приведенная на рис.1.4а - прототип системы, которую необходимо использовать на участке литья под давлением ОАО «Вологодский оптико-механический завод». Охлаждение воздуха в производственных помещениях малоэффективно вследствие объемов этих помещений, а подогрев является обязательным условием правильного функционирования САУ ПВВ.

Рис. 1.5- САУ вентиляцией с теплоутилизаторами

Построение САУ ПВВ с использованием теплоутилизаторов (рекуператоров) позволяет решать проблемы перерасхода электроэнергии (для электрокалориферов), проблемы выбросов в окружающую среду. Смысл рекуперации в том, что удаляемый безвозвратно воздух из помещения, обладающей температурой заданной в помещении, обменивается энергией с поступающим наружным воздухом, параметры, которого, как правило значительно отличаются от заданных. Т.е. зимой удаляемый теплый вытяжной воздух частично нагревает наружный приточный воздух, а летом более холодный вытяжной воздух частично охлаждает приточный воздух. В лучшем случае, на рекуперации можно уменьшить энергозатраты на обработку приточного воздуха на 80 %.

Технически рекуперация в приточно-вытяжной вентиляции осуществляется применением вращающихся теплоутилизаторов и систем с промежуточным теплоносителем. Таким образом, получаем выигрыш как на нагревании воздуха, так и на сокращении открытий заслонок (допускается большее время простоя двигателей, управляющих заслонками) - все это дает общий выигрыш в плане экономии электроэнегрии.

Системы с рекуперацией тепла являются перспективными и активно и внедряются вместо старых вентиляционных систем. Однако, стоит отметить, что подобные системы стоят дополнительных капиталовложений, однако и срок их окупаемости, сравнительно мал, в то время как рентабельность очень высока. Также отсутствие постоянного выброса в окружающую среду повышает экологические показатели подобной организации автоматики ПВВ. Упрощенно работа системы с рекуперацией тепла из воздуха (рециркуляцией воздуха) представлена на рис.1.6.

Рис. 1.6 - Работа системы воздухообмена с рециркуляцией (рекуперацией)

Перекрестноточные или пластинчатые рекуператоры (рис. 1.5 в,г) состоят из пластин (алюминиевых), представляющих систему каналов для протекания двух потоков воздуха. Стенки каналов являются общими для приточного и вытяжного воздуха и легко передают. Благодаря большой площади поверхности обмена и турбулентному течению воздуха в каналах добиваются высокой степени теплоутилизации (теплопередачи) при относительно низком гидравлическом сопротивлении. Эффективность пластинчатых рекуператоров доходит до 70%.

Рис. 1.7 - Организация воздухообмена САУ ПВВ на основе пластинчатых рекуператоров

Утилизируется только явное тепло вытяжного воздуха т.к. приточный и вытяжной воздух некоим образом не смешиваются, а конденсат образующий при охлаждении вытяжного воздуха задерживается сепаратором и отводиться дренажной системой из сливного поддона. Для предотвращения замерзания конденсата при низких температурах (до -15оС), формируются соответствующие требования к автоматике: она должна обеспечивать периодическую остановку приточного вентилятора или отвод части наружного воздуха в обводной канал в обход каналов рекуператора. Единственное ограничение в применении данного метода состоит в обязательном пересечении приточной и вытяжной ветки в одном месте, что в случае простой модернизации САУ накладывает ряд трудностей.

Системы рекуперации с промежуточным теплоносителем (рис. 1.5 а,б) представляют собой пару теплообменников соединенных замкнутым трубопроводом. Один теплообменник находится в вытяжном канале, а другой в приточном. По замкнутому контуру циркулирует незамерзающая гликолевая смесь, перенося тепло от одного теплообменника до другого, причем в этом случае расстояние от приточной установки до вытяжной может весьма значительным.

Эффективность теплоутилизации при таком методе не превышает 60 %. Стоимость сравнительна велика, однако в некоторых случаях это может быть единственным вариантом теплоутилизации.

Рис. 1.8 - Принцип теплоутилизации с применением промежуточного теплоносителя

Роторный теплоутилизатор (вращающийся теплообменник, рекуператор) - представляет собой ротор с каналами для горизонтального прохода воздуха. Часть ротора находится в вытяжном канале, а часть - в приточном. Вращаясь, ротор получает тепло вытяжного воздуха и передает его приточному, причем передается как явное, так и скрытое тепло, а также влажность. Эффективность теплоутилизации максимальна и достигает 80 %.

Рис. 1.9 - САУ ПВВ с роторным рекуператором

Ограничение на применение данного метода накладывает прежде всего то, что до 10 % вытяжного воздуха смешивается с приточным, а в ряде случаев это недопустимо или нежелательно (если воздух имеет значительный уровень загрязнения). Требования к конструкции аналогичны предыдущему варианту - вытяжная и приточная машина находится в одном месте. Этот способ дороже первого и реже находит применение.

В целом системы с рекуперацией стоят на 40-60 % дороже аналогичных систем без рекуперации, однако затраты на эксплуатацию при этом будут отличаться в разы. Даже при сегодняшних ценах на энергоносители время окупаемости системы рекуперации не превышает двух отопительных сезонов.

Хотелось бы отметить, что на энергосбережение влияют в том числе и алгоритмы управления. Однако, всегда следует учитывать, что все системы вентиляции рассчитываются на некоторые усредненные условия. Например, расход наружного воздуха определяли на одно количество людей, а реально в помещении может находиться менее 20 % от принятого значения, конечно в таком случае расчетный расход наружного воздуха будет явно избыточным, работа вентиляции в избыточном режиме приведет к необоснованной потере энергоресурсов. Логично в таком случае рассмотреть несколько режимов эксплуатации-например, зимний/летний. Если автоматика способна установить подобные режимы - экономия очевидна. Еще одни подход связан с регулированием расхода наружного воздуха в зависимости от качества газовой среды внутри помещения, т.е. система автоматики включает в себя газоанализаторы на вредные газы и подбирает значение расхода наружного воздуха таким образом, чтобы содержание вредных газов не превышало предельно-допустимых значений.

.3 Маркетинговое исследование

В настоящее время на рынке автоматики для приточно-вытяжной вентиляции широко представлены все ведущие мировые производители вентиляционного оборудования, причем каждый из них специализируется на производстве оборудования в определенном сегменте. Весь рынок вентиляционного оборудования можно условно разделить по следующим областям применения:

бытового и полупромышленного назначения;

промышленного назначения;

вентиляционное оборудование "специального" назначения.

Так как в дипломном проекте рассматривается проектирование автоматики для приточно-вытяжных систем производственных помещений, то для сравнения предлагаемой разработки с имеющимися на рынке необходимо выбрать подобные существующие пакеты автоматики известных производителей.

Результаты маркетингового исследования существующих пакетов САУ ПВВ представлены в приложении А.

Таким образом, в результате маркетингового исследования были рассмотрены несколько наиболее часто применяемых САУ ПВВ разных производителей, путем изучения их технической документации были получены сведения:

состав соответствующего пакета САУ ПВВ;

реестр параметров контроля (давление в воздуховодах, температура, чистота, влажность воздуха);

марка программируемого логического контроллера и его комплектация (программное обеспечение, система команд, принципы программирования);

наличие связей с другими системами (предусмотрена ли связь с пожарной автоматикой, имеется ли поддержка протоколов локальных сетей);

защитное исполнение (электробезопасность, пожаробезопасность, пылезащищенность, помехозащищенность, влагозащищенность).

2. Описание вентиляционной сети производственного цеха как объекта автоматического управления


В целом, по результатам анализа имеющихся подходов к автоматизации систем вентилирования и подготовки воздуха, а также в результате аналитических обзоров типовых схем можно сделать вывод о том, что задачи, рассматриваемые в дипломном проекте, являются актуальными и в настоящее время, активно рассматриваемыми и изучаемыми специализированными конструкторскими бюро (СКБ).

Отмечу, что существуют три основных подхода к реализации автоматики для системы вентиляции:

распределенный подход: реализация автоматики ПВВ на основе местного коммутационного оборудования, управление каждым вентилятором ведется соответствующим устройством.

Данный подход применяют для проектирования автоматики сравнительно небольших вентиляционных систем, в которых не предвидится дальнейшего расширения. Он является наиболее старым. К преимуществам подхода можно отнести, например, то, что в случае аварии на одной из контролируемых вентиляционных ветвей система производит аварийную остановку только данного звена/секции. Кроме того, данный подход является сравнительно простым в реализации, не требует сложных алгоритмов управления, упрощает техническое обслуживание устройств вентиляционной системы.

централизованный подход: реализация автоматики ПВВ на основе группы логических контроллеров или программируемого логического контроллера (ПЛК), управление всей системой вентиляции ведется централизованно в соответствии с заложенными программой и данными.

Централизованный подход является более надежным, чем распределенный. Все управление ПВВ является жестким, осуществляется на основе программы. Данное обстоятельство налагает дополнительные требования как к написанию кода программы (необходимо учитывать множество условий, в т.ч. действия в аварийных ситуациях), так и к особой защите управляющего ПЛК. Данный подход нашел применение для небольших административно-производственных комплексов. Его отличает гибкость настроек, возможность масштабирования системы до разумных пределов, а также возможность мобильного объединения системы по смешанному принципу организации;

смешанный подход: используется при проектировании больших систем (большое количество управляемой техники, обладающей огромной производительностью), представляет из себя комбинацию распределенного и централизованного подхода. В общем случае данный подход предполагает уровневую иерархию во главе с управляющей ЭВМ и ведомыми «микроЭВМ», таким.образом образуя глобальную по отношению к предприятию управляющую производственную сеть. Другими словами, данный подход - распределено-централизованный подход с диспетчеризацией системы.

В аспекте задачи, решаемой в дипломном проектировании, наиболее предпочтительным является централизованный подход к реализации автоматики ПВВ. Так как система разрабатывается для небольших производственных помещений, возможно использование данного подхода для других объектов с целью их последующего объединения в единую САУ ПВВ.

Зачастую для шкафов управления вентиляцией предусматривается интерфейс, позволяющий осуществлять мониторинг состояния вентиляционной системы с выводом информации на монитор ЭВМ. Однако, стоит отметить, что данная реализация требует дополнительных усложнений программы управления, подготовки специалиста, следящего за состоянием и принимающего оперативные решения на основе визуально получаемых данных от опроса датчиков. Кроме того, всегда присущ фактор человеческой ошибки в экстренных ситуациях. Поэтому реализация данного условия является скорее дополнительной опцией к проектированию пакета автоматики ПВВ.

2.1    Описание существующей системы автоматического управления приточно-вытяжной вентиляцией производственных цехов

Для обеспечения основного принципа вентиляции производственных цехов, заключающегося в поддержании в допустимых пределах параметров и состава воздуха, необходимо подавать чистый воздух к местам нахождения рабочих с последующим распределением воздуха по всему помещению.

Ниже на рис. 2.1 приведена иллюстрация типовой системы приточно-вытяжной вентиляции, подобная которой имеется на участке внедрения.

Вентиляционная система производственного помещения состоит из вентиляторов, воздуховодов, приемных устройств наружного воздуха, устройств для очистки поступающего и выбрасываемого в атмосферу воздух, устройства нагрева воздуха (водяной калорифер).

Проектирование существующей приточно-вытяжной вентиляционной систем велось в соответствии с требованиями СНиП II 33-75 «Отопление, вентиляция и кондиционирование воздуха», а также ГОСТ 12.4.021-75 «ССБТ. Системы вентиляционные. Общие требования», в котором указаны требования при монтаже и пусконаладочных работах и эксплуатации.

Очистка загрязненного воздуха, выбрасываемого в атмосферу, осуществляется специальными устройствами - пылеотделителями (применяется на производственном участке литья под давлением), фильтрами воздуховодов и др. При этом необходимо учесть, что пылеотделители не требуют дополнительного управления и срабатывают при включении вытяжной вентиляции.

Также очистка вытянутого из рабочей зоны воздуха может выполняться в пылеосадочных камерах (только для крупной пыли) и электрофильтрах (для мелкой пыли). Очистка воздуха от вредных газов осуществляется с использованием специальных абсорбирующих и дезактивирующих веществ, в том числе и нанесенных на фильтры (в ячейках фильтрах).

Рис. 2.1 - Система приточно-вытяжной вентиляции производственного цеха 1 -воздухозаборное устройство; 2 -калориферы для подогрева; 3- приточный вентилятор; 4 - магистральный воздуховод; 5 - ответвления воздуховода; 6 - приточные насадки; 7 - местные отсосы; 8 и 9 - магистр. воздуховод вытяжной установки; 10 - пылеотделитель; 11 - вытяжной вентилятор; 12 - шахта выброса очищенного воздуха в атмосферу

Автоматика существующей системы является сравнительно простой. Технологический процесс проветривания выглядит следующим образом:

. начало рабочей смены - производится пуск системы приточно-вытяжной вентиляции. Вентиляторы приводятся в действие централизованным устройством запуска. Другими словами, пульт управления представляет собой два пускателя - для старта и аварийного останова/выключения. Смена продолжается 8 часов - с часовым перерывом, то есть система в среднем простаивает 1 час в рабочее время. Кроме того, подобная «сблокированность» управления является экономически неэффективной, так как приводит к пере-расходу электроэнергии.

Следует отметить, что нет производственной необходимости, чтобы вытяжная вентиляция работала постоянно, целесообразно включать ее тогда, когда воздух загрязнен, либо, например, требуется отвод излишней тепловой энергии от рабочей зоны.

. открытие заслонок воздухозаборных устройств также управляется местной пускательной аппаратурой, воздух с параметрами внешней среды (температура, чистота) за счет разницы в давлении затягивается в воздуховоды приточным вентилятором.

. взятый из внешней среды воздух проходит через водяной калорифер, нагревается до допустимых температурных значений, и по воздуховодам через приточные насадки нагнетается в помещение. Водяной калорифер обеспечивает значительный нагрев воздуха, управление калорифером - ручное, специалист по электромонтажу открывает заслонку клапана. На летний период калорифер отключается. В качестве теплоносителя используется горячая вода, подаваемая от внутризаводской котельной. Не предусмотрена система автоматического регулирования температуры воздуха, вследствие чего происходит большой перерасход ресурса.

Применение водяных калориферов экономически выгодно, так как они практически не требуют затрат электроэнергии (в сравнении с электрокалориферами), питаются от собственной заводской котельной - отсутствие сторонних затрат на оплату нагрева воды.

. запуск вытяжной системы происходит одновременно с приточной. Таким образом, система построена так, что вытяжная система функционирует даже при отсутствии в этом необходимости. Воздух забирается вытяжными зонтами и попадает в пылеочиститель (для данного цеха), либо проходит через абсорбирующие фильтры (забирают вредные примеси из воздуха) и, очищенный, выбрасывается в окружающую среду через общий вытяжной магистральный воздуховод. Вытяжной вентилятор создает достаточный перепад давлений для того, чтобы обеспечить местную вытяжку воздуха рабочих зон и организовать движение воздуха через фильтры и пылеотделители.

. конец рабочей смены (или останов вентиляции на обеденный перерыв - как правило, в летний период) - вентиляция отключается, причем порядок отключения не регламентирован (человеческий фактор ошибки), заслонки воздухозаборных устройств закрываются.

Таким образом, можно сделать вывод, что существующая в приведенном производственном помещении местная система управления приточно-вытяжной вентиляцией не является оптимальной, хотя и обеспечивает допустимые значения параметров микроклимата рабочей зоны. Кроме того, отсутствие регулировки режимов работы вентиляции, режимов подогрева и очистки воздуха влечет за собой огромные экономические затраты, которых можно избежать. Они сказываются и в перерасходе электроэнергии, и в снижении износостойкости вентиляционного оборудования, в уменьшении сроков наработки техники на отказ.

На основании проведенного анализа состояния системы автоматики ПВВ, а также существующего на предприятии технологического процесса подготовки воздуха было принято решение о модернизации системы путем организации системы автоматического управления и регулирования, позволяющей решать следующие задачи:

управление приточными и вытяжными вентиляторами в автоматическом и ручном режиме управления, мониторинг состояния;

управление воздушными заслонками;

управление трехходовым клапаном (задача регулирования температуры);

поддержание заданного микроклимата в помещении;

защита калорифера от замораживания;

выдача сигналов о состоянии фильтров.

Приведу упрощенную структурную схему САУ ПВВ с точки зрения входящих в нее подсистем и принципов управления ими (дистанционно, автоматически, местно). Данная схема (рис. 2.2) может быть рассмотрена как схема декомпозиции системы вентилирования с точки зрения участвующих в подготовке воздуха подсистем. Выделены наиболее важные блоки, требующие детального изучения и проработки.

Насос находится в заводской котельной и постоянно создает напор нагретой воды на заслонку трехходового клапан системы подогрева воздуха (водяной калорифер). Управление циркуляционным насосом котельной и температурой подаваемого в калорифер теплоносителя не входит в задачи дипломного проектирования.

КПУ и АРМ выступают в роли опций и могут быть рассмотрены как перспективы развития проекта. В рамках данного проекта ограничимся управлением устройствами приточно-вытяжной вентиляции и индикацией состояний исполнительных механизмов и системы на выбранном шкафе автоматики марки WAGO Stream.

Таким образом, были проанализированы подходы к решению задач дипломного проектирования, рассмотрены типовые схемы существующих автоматик систем ПВВ, а также выполняемые ими группы функций. Можно сделать выводы об актуальности проблемы, поднимаемой в дипломном проектировании.

На основании имеющихся исходных данных была проанализирована и декомпозирована существующая на заводе система автоматического управления приточно-вытяжной вентиляцией производственных цехов, отображены ее недостатки и недоработки.

Рис. 2.2 - Обобщенная структурная схема САУ ПВВ

На основании требований ГОСТ 12.1.005-88 «Общие санитарно-гигиенические требования к воздуху рабочей зоны», а также планов производственных помещений были сформулированы исходные данные (температура, скорость движения воздуха, требования к уровню ПДК вредных веществ в воздухе рабочей зоны) и их диапазоны регулирования.

Были найдены и подчеркнуты недостатки существующего на предприятии технологического процесса вентилирования воздуха, в частности:

отсутствие качественных режимов регулирования и управления;

отсутствие связей с пожарной автоматикой;

отсутствие централизованного мониторинга состояния системы;

отсутствие защитных режимов работы калорифера.

автоматика вентиляция цех

3. Техническое предложение

На основании информации, представленной в разделах 1-2, сформируем цель, задачи и техническое предложение дипломного проекта.

Цель дипломного проекта - разработка системы автоматического управления приточно-вытяжной вентиляцией производственных цехов.

Основными задачами являются:

) изучение участка вентиляционной сети производственных помещений как объекта управления;

) исследование математической модели тепловых процессов и процессов воздухообмена в производственных помещениях;

) разработка алгоритмов управления системой вентилирования, с учетом отработки внештатных ситуаций (написание управляющей программы);

) моделирование переходных процессов в системе автоматического управления приточно-вытяжной вентиляцией (процессы регулирования подогрева воздуха посредством использования водяного калорифера).

) расчет эффективности капиталовложений и окупаемости разработанной системы автоматического управления приточно-вытяжной вентиляцией.

Таким образом, опишем необходимый функциональный минимум, которым по итогам проектирования и разработки должна обладать САУ ПВВ:

1.  Контроль и регулирование параметров микроклимата рабочих зон производственных помещений (температура воздуха, скорость движения воздуха).

2.      Контроль чистоты воздуха в рабочей зоне линий и станков с последующей очисткой вытянутого системой воздуха (нормы ПДК вредных веществ в воздушной среде).

.        Регулирование температуры в процессе подогрева воздуха в водяном калорифере, обеспечение защиты калорифера от переохлаждения (выбор закона регулирования, типа применяемого регулятора, разработка принципиальной схемы регулирования).

.        Режимы работы системы (оперативное управление):

- для приточной вентиляции:

а) режим «обычного притока»;

б) режим «экстренного притока» (для удаления продуктов горения или охлаждения помещения за счет увеличения скорости движения воздуха и ламинарного перемешивания потоков воздуха);

в) дежурный режим (при работе режима «экстренной вытяжки» или при получении сигналов от пожарной автоматики и сигналов о перегреве калорифера, режим простоя оборудования).

для вытяжной вентиляции:

а) режим «обычной вытяжки» (сигнал с пылевых, температурных, газовых датчиков);

б) режим «экстренной вытяжки» (при получении сигнала от пожарной автоматики);

в) дежурный режим.

для водяного калорифера:

а) режим нагревания воздуха (холодный период);

б) режим защиты от переохлаждения;

в) режим аварийного отключения (при перегреве).

Под дежурным режимом работы оборудования следует понимать начальный и аварийный режимы, то есть такие режимы, в которых система находится перед пуском или после получения сигнала об аварии.

. Предусмотреть в управляющей программе индикацию аварийных состояний: загрязнение очистных блоков - фильтров (на основании обработки показаний с датчиков перепада давлений), поломка вентилятора, аварии калориферной установки, положение шиберов.

. Управление заслонками воздухозаборников (шиберы) должно быть сопряжено с работой вентиляторов во избежание их поломки.

. Предусмотреть как режим автоматического включения вентиляторов, так и режим ручного (местного) управления системой (в случае выхода автоматики из строя или технического обслуживания, диагностики и ремонта системы).

. Предусмотреть связь САУ ПВВ с существующей в производственном цеху системой пожарной автоматики, а также алгоритм действия в случае возникновения подобных ситуаций.

. Для управления выбирать режимы, являющиеся наименее «тяжелыми» для отработки на конечных установках (например, «разнесенный» по времени пуск асинхронных моторов вентиляторов, линейный запуск электроприводов).

Решаемые в дипломном проектировании задачи структурированы и представлены в приложении Б. Также в данном приложении кратко даны пояснения этапам, то есть то, чего необходимо достигнуть в результате выполнения проекта и какая информация при этом используются.

4. Математическая модель процесса вентиляции производственных помещений, выбор и описание средств автоматизации и элементов управления


Опишем в данном разделе основные элементы, входящие в систему управления, дадим им техническую характеристику и математическое описание. Более подробно остановимся на разрабатываемой системе автоматического регулирования температуры приточного воздуха, проходящего через калорифер. Так как основным продуктом подготовки является температура воздуха, то в рамках дипломного проекта можно пренебречь построением математических моделей и моделированием процессов циркуляции и расхода воздуха. Также данным математическим обоснованием функционирования САУ ПВВ можно пренебречь вследствие особенностей архитектуры помещений - значителен приток внешнего неподготовленного воздуха в цеха и склады через щели, зазоры. Именно поэтому при любом расходе воздуха практически невозможно состояние «кислородного голодания» у работников данного цеха.

Таким образом, построением термодинамической модели распределения воздуха в помещении, а также математическим описанием САУ по расходу воздуха пренебрегаем в виду их нецелесообразности. Остановимся более подробно на разработке САР температуры приточного воздуха. В действительности, данная система является системой автоматического регулирования положения заслонки ЗРК в зависимости от температуры приточного воздуха. Регулирование - пропорциональный закон методом балансировки значений.

Представим основные элементы, входящие в САУ, приведем их технические характеристики, позволяющие выявить особенности управления ими. Руководствуемся при выборе оборудования и средств автоматизации их техническими паспортами и предыдущими инженерными расчетами старой системы, а также результатами проведенных экспериментов и испытаний.

.1 Приточный и вытяжные центробежные вентиляторы

Обычный центробежный вентилятор представляет собой расположенное в спиральном кожухе колесо с рабочими лопастями, при вращении которого воздух, поступающий через входное отверстие, попадает в каналы между лопастями и под действием центробежной силы перемещается по этим каналам, собирается спиральным кожухом и направляется в его выпускное отверстие. Кожух также служит для преобразования динамического напора в статический. Для усиления напора за кожухом ставят диффузор. На рис. 4.1 представлен общий вид центробежного вентилятора.

Обычное центробежное колесо состоит из лопастей, заднего диска, ступицы и переднего диска. Литую или точеную ступицу, предназначенную для насаживания колеса на вал, приклепывают, приворачивают или приваривают к заднему диску. К диску приклепывают лопасти. Передние кромки лопастей обычно крепят к переднему кольцу.

Спиральные кожуха выполняют из листовой стали и устанавливают на самостоятельных опорах, у вентиляторов малой мощности их крепят к станинам.

При вращении колеса воздуху передается часть подводимой к двигателю энергии. Развиваемое колесом давление зависит от плотности воздуха, геометрической формы лопастей и окружной скорости на концах лопастей.

Выходные кромки лопастей центробежных вентиляторов могут быть загнутыми вперед, радиальными и загнутыми назад. До недавнего времени делали в основном кромки лопастей загнутыми вперед, так как это позволяло уменьшить габаритные размеры вентиляторов. В настоящее время часто встречаются рабочие колеса с лопастями, загнутыми назад, потому что это позволяет поднять к.п.д. вентилятора.

Рис. 4.1 - Общий вид центробежного вентилятора

При осмотре вентиляторов следует иметь в виду, что выходные (по ходу воздуха) кромки лопастей для обеспечения безударного входа всегда должны быть отогнуты в направлении, обратном направлению вращения колеса.

Одни и те же вентиляторы при изменении частоты вращения могут иметь различную подачу и развивать различные давления, зависящие не только от свойств вентилятора и частоты вращения, но и от присоединенных к ним воздуховодов.

Характеристики вентиляторов выражают связь между основными параметрами его работы. Полная характеристика вентилятора при постоянной частоте вращения вала (n = const) выражается зависимостями между подачей Q и давлением Р, мощностью N и к. п. д. Зависимости P(Q), N(Q) и T(Q) обычно строят на одном графике. По ним подбирают вентилятор. Характеристику строят на основе испытаний. На рис. 4.2 представлена аэродинамическая характеристика центробежного вентилятора ВЦ-4-76-16, который применяется в качестве приточного на объекте внедрения

Рис. 4.2 - Аэродинамическая характеристика вентилятора ВЦ-4-76-16

Производительность вентилятора составляет 70000 м3/ч или 19,4 м3/с. Частота вращения вала вентилятора - 720 об/мин. или 75,36 рад/сек., мощность приводного асинхронного двигателя вентилятора составляет 35 кВт.

Вентилятор нагнетает наружный атмосферный воздух в калорифер. В результате теплообмена воздуха с горячей водой, пропускаемой через трубки теплообменника, происходит нагрев проходящего воздуха.

Рассмотрим схему регулирования режима работы вентилятора ВЦ-4-76 №16. На рис. 4.3 приведена функциональная схема вентиляторного агрегата при регулировании частотой вращения.

Рис. 4.3 - Функциональная схема вентиляторного агрегата, регулируемого изменением частоты вращения асинхронного двигателя (w), ПЧ - преобразователь частот

Передаточную функцию вентилятора можно представить в виде коэффициента усиления, который определяется исходя из аэродинамической характеристики вентилятора (рис. 4.2). Коэффициент усиления вентилятора в рабочей точке равен 1,819 м3 /с (минимально возможный, установлено экспериментально).


Рис. 4.4 - Математическая модель центробежного вентилятора

 

Экспериментально установлено, что для реализации необходимых режимов работы вентилятора необходима подача на управляющий преобразователь частот следующих значений напряжения (табл. 4.1):


Таблица 4.1 Режимы работы приточной вентиляции

Наименование режима

Коэффициент усиления, м3 /с

Производительность, тыс. м3 /ч

Управляющее напряжение Uзf, В

Режим «обычного притока»

18,19 м3 /с

65,48 (n=650 об/мин)

8

Режим «экстренного притока»

19,31 м3 /с

69,52 (n=700 об/мин)

9


При этом для повышения надежности электродвигателя вентиляторов как приточной, так и вытяжной секции, нет необходимости задавать им режимы работы с максимальной производительностью. Задача экспериментальных исследования заключалась в нахождении таких управляющих напряжений, при которых соблюдались бы рассчитанные далее нормы кратности воздухообмена.

Вытяжная вентиляция представлена тремя центробежными вентиляторами марок ВЦ-4-76-12 (производительность 28000 м3/ч при n=350 об/мин, мощность асинхронного привода N=19,5 кВт) и ВЦ-4-76-10 (производительность 20000 м3/ч при n=270 об/мин, мощность асинхронного привода N=12,5 кВт). Аналогично приточной для вытяжной ветви вентиляции были экспериментально получены величины управляющих напряжений (табл. 4.2).

Для предотвращения состояние «кислородного голодания» у рабочих цехов, рассчитаем нормы воздухообмена при выбранных режимах работы вентиляторов. Он должен удовлетворять условию:


Таблица 4.2 Режимы работы вытяжной вентиляции

Наименование режима

Коэффициент усиления, м3 /с

Производительность, тыс. м3 /ч

Управляющее напряжение Uзf, В

Центробежный вентилятор ВЦ-4-76-12

Режим «обычной вытяжки»

4,97 м3 /с

17,82 (n=210 об/мин)

5

Режим «экстренной вытяжки»

6,31 м3 /с

22,72 (n=270 об/мин)

8

Центробежный вентилятор ВЦ-4-76-10

Режим «обычной вытяжки»

2,85 м3 /с

10,26 (n=110 об/мин)

5

Режим «экстренной вытяжки»

5,41 м3 /с

19,44 (n=250 об/мин)

9


В расчете пренебрежем приточным воздухом, поступающим извне, а также архитектурой здания (стены, перекрытия).

Размеры помещений под вентилирование: 150х40х10 м, общий объем помещения равен Vпомещ≈60000 м3 . Необходимый объем приточного воздуха равен 66000 м3 /ч (для коэффициента 1,1 - выбран минимальным, так как не учтен приток воздуха извне). Очевидно, что выбранные режимы работы приточного вентилятора удовлетворяют поставленному условию.

Суммарный объем вытянутого воздуха рассчитаем по следующей формуле


Для расчета вытяжной ветви выбраны режимы «экстренной вытяжки». С учетом поправочного коэффициента 1,1 (так как аварийный режим работы принят как наименее возможный) объем вытянутого воздуха будет равен 67,76 м3 /ч. Данное значение в рамках допустимых погрешностей и принятых ранее оговорок удовлетворяет условию (4.2), значит, выбранные режимы работы вентиляторов будут справляться с задачей обеспечения кратности воздухообмена.

Также в электродвигателях вентиляторов присутствует встроенная защита от перегрева (термостат). При возрастании температуры на двигателе релейный контакт термостата остановит работу электродвигателя. Датчик перепада давления зафиксирует остановку электродвигателя и выдаст сигнал на пульт управления. Необходимо предусмотреть реакцию САУ ПВВ на аварийную остановку двигателей вентиляторов.

.2 Преобразователь частоты (ПЧ)

Регулировать работу центробежных вентиляторов возможно с помощью преобразователя частоты (ПЧ). Преобразователь частоты осуществляет регулирование частоты тока статора электродвигателя вентилятора в зависимости от сигнала задания. Скорость вращения ротора определяется частотой тока статора. В соответствии с теорией электрических машин частота вращения ротора асинхронного электродвигателя изменяется не мгновенно при изменении частоты тока статора. При изменении частоты тока статора возникает переходной процесс, при котором электродвигатель переходит в новое равновесное состояние, характеризующееся новой частотой вращения ротора. Время переходного процесса зависит от суммарного момента инерции вращающихся масс вентилятора и ряда других причин. Поэтому в первом приближении передаточную функцию ПЧ можно записать в виде апериодического звена. Передаточная функция запишется в следующем виде:


Где  - коэффициент преобразователя частоты;

Кj - коэффициент передачи, который характеризует степень изменения скорости вентилятора при изменении частоты тока статора двигателя;

Тj - постоянная времени, характеризующая инерционность разгона вентилятора.

определяется по соотношению:


Где - максимальная частота тока статора, Uзf max - максимальное напряжение, подаваемое с устройства управления (программируемого логического контроллера).

Рассчитаем Кj по формуле:


Где ωВmax - максимальная частота вращения вентилятора, которая равна

Тогда, Кj будет равняться:

.

Постоянная времени Тj определяется по выражению  исходя из фактического времени разгона двигателем вентилятора, которое составляет Tразгон =10 сек. Поэтому:


TJ=3 сек.

Передаточная функция преобразователя частоты представляется в виде


Расчет коэффициентов передаточной функции приведен для максимальной производительности приточного вентилятора. Так как в задачи дипломного проектирования не входит построение модели системы по расходу воздуха, то опустим расчеты значений остальных коэффициентов.

Для обеспечения плавного пуска электродвигателя входное управляющее напряжение рекомендуется подавать по линейному или экспоненциальному закону.

4.3 Калориферная установка

Калориферы предназначены для нагрева чистого воздуха в системах кондиционирования воздуха, вентиляции, воздушного отопления и в сушильных установках. Классифицировать применяющиеся в настоящее время калориферы можно по нескольким признакам. На рис. 4.5 приведена краткая классификация калориферов.

Теплоноситель (вода или пар) поступает через входной штуцер, проходит по трубкам и удаляется через выходной штуцер. Нагреваемый воздух обтекает внешние поверхности труб. По ходу движения воздуха трубки в калориферах могут располагаться в коридорном или шахматном порядке. В последнем случае обеспечиваются лучшие условия теплопередачи однако вместе с этим возрастает и сопротивление воздуха.

В одноходовых калориферах доступ теплоносителя из распределительных коробок открыт во все трубки и теплоноситель проходит по ним между распределительной и сборной коробками один раз.

Коробки многоходовых калориферов имеют поперечные перегородки, которые создают последовательное движение теплоносителя по трубкам. В таких калориферах скорость движения теплоносителя в трубках при одинаковом расходе по сравнению с одноходовыми больше, в связи с чем интенсивность теплопередачи возрастает. В то же время живое сечение трубок меньше, следовательно, больше сопротивление движимого теплоносителя.

В ребристых калориферах наружная поверхность труб имеет оребрение, благодаря чему площадь теплопередающей поверхности увеличивается. Количество трубок ребристых калориферов меньше, чем у гладкотрубчатых, но технические показатели выше. Оребрение поверхностных трубок выполняется различными способами.

В пластинчатых калориферах ребра образованы стальными пластинами, насаженными на трубки.

В спирально-навивных калориферах ребра образуются навивкой стальной ленты. При этом за счет большого усилия при навивке обеспечивается плотный контакт между трубкой и лентой, что улучшает условия теплоотдачи. Однако при такой конструкции ребер сопротивление движению воздуха больше, чем у пластинчатых калориферов.

Рис. 4.5 - Классификация калориферов

Калориферная установка, используемая в производственном цеху - марки КВБ12-П (4 последовательно связанных калорифера). Предназначена для подогрева наружного воздуха, подаваемого в приточный канал вентиляции. Для г. Вологда диапазон температур наружного воздуха в зимний период составляет от -35оС до +10оС [5, стр.15].

В зимний период работы системы вентиляции нагрев воздуха осуществляется водой в теплообменнике. Калорифер данной марки изготовлен из металлических трубок с алюминиевым оребрением. В случае замерзания воды в этих трубках происходит их разрыв, что приводит к вытеканию воды из системы, и в дальнейшем требует ремонта или замены теплообменника.

· обеспечить скорость протекания воды не ниже минимально допустимой (обеспечивается выбором трехходового клапана - 13,8 м3/ч - пропускная способность, сила напора воды - постоянная, определяется производительностью циркуляционного насоса котельной);

· установить защиту по температуре воздуха;

· в случаи срабатывания защиты обеспечить отключение вентилятора, закрытие воздушного клапана и открытие регулирующего вентиля.

Для защиты по воздуху устанавливается капиллярный термостат. Капилляр устанавливается за теплообменником, перекрывая все сечение воздуховода. Термостат срабатывает при температуре воздуха 5°С, замыкая релейный контакт выдает сигнал в щит управления.

Температура теплоносителя равна +80о - +95оС, теплоносителем является вода, подаваемая в калорифер из заводской котельной. Наружный воздух нагревается, проходя через калорифер, нагнетаемый приточным центробежным вентилятором. На выходе калорифера температура воздуха проходящего через него составляет примерно 50оС. Далее уже нагретый воздух проходит через сеть воздуховодов, попадает в заводские помещения и смешивается с находящимся там воздухом. Столь высокая температура подогрева воздуха обусловлена тепловым рассеиванием на поверхность воздухопроводов.

Калориферная установка - центральный элемент разрабатываемой системы автоматического регулирования температуры приточного воздуха.

Математическая модель данной САР приведена на рис. 4.6.

Рис. 4.6 - Математическая модель САР температуры воздуха

Таблица 4.4

Пояснения к математической модели САР температуры воздуха

Обозначение

Пояснение

Wзу(s)

передаточная функция задающего устройства

Wy(s)

передаточная функция усилителя

Wдв(s)

передаточная функция электродвигателя

Wp(s)

передаточная функция редуктора

Wп(s)

передаточная функция проводящего звена (воздухопровод)

Wз(s)

передаточная функция заслонки

WT(s)

передаточная функция датчика температуры

ПЛК

программируемый логический контроллер (обведенные пунктиром структурные компоненты - составляют часть логического контроллера, работающего в форме П-регулятора с обратной связью по датчику температуры)

Координаты замкнутой САР

qз°

заданное значение температуры

напряжение, выдаваемое задающим устройством (регулятор)

DU = Uз-Uт

напряжение, выдаваемое сравнивающим устройством

U

напряжение на выходе усилителя

угол поворота вала двигателя

угол поворота вала редуктора

угол поворота заслонки

qд°

действительное значение температуры пара


Передаточные функции элементов САР взяты из соответствующих технических паспортов на калорифер марки КВБ12-П и входящих в состав системы средств автоматизации, а также установлены путем наблюдения и проведения испытаний. Также учитывались консультации специалистов по обслуживанию аналогичных САР.

Кратко приведем передаточные функции и требования к САР ниже:

. Передаточная функция пропорционального регулятора (задающее устройство):

зу(S) = Kзу

Где Кзу = 0,1 В/0С (установочная чувствительность ПЛК).

. Передаточная функции электропривода:


Где Тм - механическая постоянная времени; Тм = 0,4 с;

Тэ - электрическая постоянная времени; Тэ = 0,07 с;

Кдв - коэффициент передачи электропривода; Кдв = 24 угл.град/(с´В) (с учетом передаточного соотношения редуктора электропривода 0,0067).

В системе регулирования для управления трехходовым клапаном используется электрический привод марки REGIN S24 (рис.4.7) с управляющим напряжением 24В постоянного тока

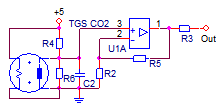
Рис. 4.7- Электропривод управления трехходовым клапаном REGIN S24

Данный электропривод имеет дискретный вход ("открыто", "закрыто", реле-пускатель на 5 В управляющего напряжения); аналоговый вход (для регулирования). Все это позволяет упростить процесс управления трехходовым клапаном. Принцип работы: в зависимости от пришедшего на вход управляющего напряжения вращает заслонку клапана в соответствующее процессу регулирования положение.

Отрабатывая управляющий дискретный сигнал, привод устанавливает регулирующий орган в крайнее положение ("открыто", "закрыто"). Для предотвращения выхода из строя регулирующего органа, последний снабжается концевыми выключателями, отключающими привод в крайних положениях. Привод оснащен возвратной пружиной, возвращающей исполнительный механизм привода в установленное состояние "закрыто" при аварийном сбое. Дискретный сигнал на выключение при управляющем сигнале по аналоговому выходу оставит заслонку в позиции, соответствующей подаваемому значению напряжения. Воспользуемся данной особенностью для обеспечения защиты калорифера от замерзания.

В конструкции приводов предусматривается ручная настройка концевых выключателей и ручное управление клапаном. Таким образом, реализуется местное управление калорифером.

Электроприводы с аналоговым входом могут передавать сигнал управления на регулирующий орган в виде:

а) "ступенек", когда каждая такая ступенька представляет собой импульс определенного уровня, направленный либо на увеличение, либо на уменьшение степени открытия клапана;

б) аналогового сигнала, воздействие которого уравновешивается компенсационным механизмом, который при ослаблении сигнала прикрывает, а при усилении - приоткрывает регулирующий орган (заслонку клапана).

Потребляемая мощность электропривода составляет 400 Вт.

Передаточную функцию электропривода в общем виде можно представить как совокупность передаточных функций апериодического звена II порядка и интегрирующего звена I порядка. Передаточную функцию найдём из выражения (4.9), предварительно приведя её к общему виду


Где Кдв = 24 угл.град/(с×В) - коэффициент передачи электродвигателя;

 - постоянные времени электродвигателя (характеризуют его механическую и электрическую инерционность в совокупности).

Вычислим постоянные времени Т1 и Т2, используя разложение квадратного многочлена на множители

 c,

 c.

Подставим полученные значения постоянных времени в выражение (4.10), представим передаточную функцию электродвигателя в числовом виде


2.      Передаточная функция заслонки трехходового клапана:

з(S) = Кз

Где Кз - коэффициент передачи заслонки; Кз = 4 0С/угл.град (принята поправка на 0,25 0С/угл.град в сторону уменьшения).

Клапан трехходовой имеет достаточно простое устройство. Он представляет собой корпус, имеющий два входных и одно выходное отверстие (рис.4.8)

Рис. 4.8 - Устройство трехходового клапана VXP45.20-4

В качестве регулирующего элемента в клапане, обычно, применяется шток (заслонка) специальной конструкции, который может двигаться в вертикальном направлении. При этом регулирующий элемент не осуществляет полное перекрытие клапана, а перераспределяет потоки жидкостей, тем самым производя их смешивание.

Трехходовой клапан производит регулирование температуры жидкости в автоматическом режиме, для чего он снабжен системой привода (рис. 4.7), которая, в свою очередь, получает сигналы от различных датчиков. Привод, который устанавливается на трехходовой смесительный клапан, может быть электрическим, пневматическим, гидравлическим и т.д. При этом наиболее широкое применение получил клапан трехходовой с электроприводом, который может осуществлять весьма точную регулировку.

Клапан трехходовой с электроприводом может управляться от датчиков давления или температуры, которые устанавливаются в соответствующих местах узлов обвязки.

. Передаточная функция проводящего канала:

п(S) = Кп*е-t*S

Где Кп - коэффициент передачи воздухопровода; Кп = 0,9;

t - время чистого запаздывания; t = 0,009 с.

. Передаточная функция датчика температуры:


Где Кт - чувствительность датчика температуры; Кт = 0,1 В/0С;

Тт - постоянная времени; Тт = 0,05 с.

. Передаточная функция усилителя (выполняет ПЛК): Wу(S) = Ку,


Предъявим к проектируемой системе ряд требований: заданное значение температуры подготовленного воздуха qЗ° = 50 0С; величина перерегулирования s должна составлять не более 30 %; время регулирования, определяющее быстродействие системы - не более 2 с; для расчетов - установившаяся ошибки по положению - отсутствует, по скорости - E = 5 % при Uз = 24 В/с.

Найдем общий коэффициент передачи разомкнутой САР: общий коэффициент передачи системы может быть получен из условия:


где  - абсолютная ошибка, определяемая, как:

где E% - установившаяся ошибка по скорости (в процентах).

Определим скорость изменения величины задающего воздействия , используя


Подставим выражения для скорости изменения величины задающего воздействия (4.17) и абсолютной ошибки (4.15) в (4.14), получим окончательное выражение для общего коэффициента передачи разомкнутой системы


Где Е% = 5% - установившаяся ошибка по скорости при значении (В/с);

oC - заданное значение температуры пара.

Найдём общий коэффициент передачи разомкнутой системы автоматического регулирования


Чтобы обеспечить систему некоторым запасом устойчивости, выберем общий коэффициент передачи замкнутой САР Кобщ = 25 с-1.

Рассчитаем коэффициент передачи усилителя разомкнутой системы


Где Ку - искомый коэффициент передачи усилителя разомкнутой САР;

Кобщ = 25 с -1- общий коэффициент передачи разомкнутой системы;

Кдв = 24 угл.град/с´В - коэффициент передачи электропривода;

Кз = 4 0C/угл.град. - коэффициент передачи заслонки;

Кт = 0,1 В/0C - коэффициент передачи термопары;

Кп = 0,9 - коэффициент передачи воздуховода.

Подставив данные значения коэффициентов передачи отдельных звеньев в (4.3.8), получим значение коэффициента передачи усилителя разомкнутой САР


Найдем передаточную функцию разомкнутой системы:

=


где s - здесь и в дальнейшем - оператор Лапласа.

На основании (4.19) построим в программном комплексе ТАУ логарифмическую амплитудную (ЛАЧХ) и логарифмическую фазовую (ЛФЧХ) частотные характеристики разомкнутой системы

Рис. 4.9 - ЛАЧХ и ЛФЧХ разомкнутой системы автоматического регулирования

На частотных характеристиках (рис. 4.9) видно, что критическая частота ωкрит = 0,69 Гц (фаза на ней равна -180о) достигается раньше частоты среза ωс = 3,21 Гц, при которой модуль передаточной функции равен 1, значит, данная система является неустойчивой (значение частоты среза больше значения частоты критической).

Получим передаточную функцию замкнутой системы: для этого упростим математическую модель САР, представленную на рис. 4.6

Рис. 4.10 - Упрощенная математическая модель САР температурой воздуха

Согласно упрощенной структурной схеме, запишем передаточную функцию замкнутой системы управления относительно задающего воздействия


Точность работы системы характеризуется установившимся значением ошибки. Значит, целесообразно записать передаточную функцию замкнутой системы управления по ошибке относительно задающего воздействия


Поясним обозначения в выражениях (4.20), (4.21):

Wзу(s) =Кзу - передаточная функция задающего устройства;

 - передаточная функция разомкнутой системы;

 - передаточная функция прямой цепи замкнутой системы;

- передаточная функция датчика температуры.

Подставим данные выражения в (4.20), получим выражение для передаточной функции замкнутой системы относительно задающего воздействия в общем виде


Подставим данные выражения в (4.21), получим выражение для передаточной функции замкнутой системы по ошибке относительно задающего воздействия в общем виде


На основании (4.22) и числовых значений параметров, построим в программе ТАУ ЛАЧХ (логарифмическую амплитудную) и ЛФЧХ (логарифмическую фазовую) замкнутой системы (рис.4.11)

Рис. 4.11 - ЛАЧХ и ЛФЧХ замкнутой системы автоматического регулирования

Получим качественные характеристики системы, построив ее переходный процесс (рис. 4.12).

Рис. 4.12 - Переходная характеристика замкнутой САР с качественными характеристиками

Очевидно, что переходный процесс, представленный на рис. 4.12 - расходящийся, следовательно, необходимо рассчитать для САР корректирующее устройство, чтобы затем на основе его математической модели разработать алгоритм управления системой, который отвечал бы поставленным техническим условиям. О неустойчивости существующей системы также свидетельствует оценка устойчивости согласно критерию Найквиста по частотным характеристикам разомкнутой ее составляющей: значение частоты среза больше критического значения частоты для данной системы.

Таким образом, задача проектирования САР температуры приточного воздуха сводится к задаче синтеза системы управления с целью обеспечения желаемых характеристик.

Обычно корректирующее устройство включается в цепь регулятора, тем самым изменяется передаточная функция регулятора. Наиболее часто применятся последовательное корректирующее устройство, однако имеются также параллельное корректирующее устройство и корректирующие обратные связи. Последовательное корректирующее устройство достаточно просто рассчитывается и вводится в систему. Обычно оно представляет собой электронную схему на входе исполнительного механизма регулятора.

Также данное корректирующее устройство может быть реализовано программно. Последовательное корректирующее устройство позволяет обеспечить предъявленные к системе требования по качеству переходного процесса и точности работы, но не уменьшает чувствительность системы к изменению параметров элементов системы.

Рассчитаем последовательное корректирующее устройство с использованием программы ТАУ.

Наиболее часто для расчёта корректирующих устройств используется частотный метод синтеза с помощью логарифмических частотных характеристик. Он основан на том, что логарифмическая амплитудная частотная характеристика (ЛАЧХ) разомкнутой системы однозначно определяется её передаточной функцией и наоборот. Следовательно, на основе предъявленных к системе требований можно сформировать желаемый вид логарифмической амплитудной частотной характеристики, а затем по неё сформировать требуемую передаточную функцию разомкнутой системы.

Процесс частотного синтеза системы представляет собой 2 этапа:

1.   Построение располагаемой логарифмической амплитудной частотной характеристики разомкнутой системы.

2.      Построение желаемой логарифмической амплитудной частотной характеристики разомкнутой системы.

Располагаемая ЛАЧХ (рис. 4.9) приведена в соответствии с выражением (4.19) и числовыми значениями параметров.

Желаемая логарифмическая амплитудная частотная характеристика может быть сформирована, исходя из заданных требований к САР по точности и качеству переходного процесса. Точность определяется значениями установившихся ошибок, а качество переходного процесса - величиной перерегулирования и временем регулирования - значением времени, по истечении которого система начинает работать с заданной точностью.

Низкочастотная часть ЛАЧХ формируется из условия обеспечения требуемой точности системы в установившемся режиме. В нашем случае система имеет нулевую позиционную ошибку, но имеет ошибку по скорости значит, является системой, отслеживающей линейно нарастающее входное воздействие.

Среднечастотный участок желаемой ЛАЧХ строится из условия обеспечения основных показателей качества переходного процесса - перерегулирования и времени регулирования. Требуемые показатели могут быть достигнуты, если среднечастотный участок желаемой ЛАЧХ пересекает ось частот на частоте среза wс и имеет наклон -20 дб/дек. Частоту среза wс и требуемые запасы устойчивости по амплитуде Lh и фазе m можно определить по номограмме Солодовникова, исходя из заданных значений tр = 3 с и s% = 30%.

Среднечастотный участок желаемой ЛАЧХ сопрягается с низкочастотным отрезком ЛАЧХ, имеющим наклон -40 дб/дек или -60 дб/дек. Рекомендуется выбирать наклон -60 дб/дек.

Высокочастотный участок желаемой ЛАЧХ проводится параллельно высокочастотному участку располагаемой ЛАЧХ.

Построим располагаемую ЛАЧХ системы (рис. 4.13)

Рис. 4.13 - Располагаемая и желаемая (штрих.) ЛАЧХ САР температуры

Исходя из проведённого анализа участков желаемой ЛАЧХ построим желаемую ЛАЧХ системы

Рис. 4.14 - Желаемая ЛАЧХ нескорректированной САР температуры

Для реализации качественных законов регулирования выберем последовательное корректирующее устройство (ПКУ). В этом случае желаемая передаточная функция разомкнутой системы примет вид:


Где WПКУ(s) - передаточная функция последовательного корректирующего устройства;р(s) - передаточная функция располагаемой системы.

Логарифмическую амплитудную частотную характеристику желаемой системы можно найти, как:

Выразим Lпку(ω) из (4.23):


Получим передаточную функцию последовательного корректирующего устройства


Где ТЖ1,ТЖ2, ТЖ3 - постоянные времени желаемой системы,

Т1=0,09 с - первая постоянная времени электродвигателя;

Т2=0,31 с - вторая постоянная времени электродвигателя;

ТТ=0,05 с - постоянная времени термопары.

Для того, чтобы рассчитать значения желаемых постоянных времени ТЖ1,ТЖ2, ТЖ3 и построить ЛАЧХ корректирующего устройства, уточним передаточную функцию желаемой системы.

Для получения желаемой передаточной функции замкнутой системы относительно задающего воздействия воспользуемся выражением (4.20)


Где Wзу(s) =Кзу - передаточная функция задающего устройства;

 - передаточная функция прямой цепи,ж(s) - желаемая передаточная функция разомкнутой системы ;

- передаточная функция датчика температуры.

Подставив известные значения постоянных времени и коэффициентов передачи, получим передаточную функцию желаемой замкнутой системы


Где ТЖ1=2,293 с, ТЖ2=1,086 с, ТЖ3=0,027 с, ТТ = 0,05 с, 25 с-1, t=0,009 с;

Для построения переходного процесса в выражении (4.26) заменим e-ts на


Представим переходную характеристику желаемой системы после коррекции (рис.4.15) и оценим показатели качества полученной САР

Рис. 4.15 - Переходная характеристика скорректированной САР с показателям качества

Так как полученная величина перерегулирования, определяющая устойчивость, а также время регулирования, определяющее быстродействие желаемой системы, удовлетворяют условиям, предъявляемым к проектируемой САР температуры приточного воздуха, то можно выполнить переход к построению модели корректирующего устройства.

Проверим запасы устойчивости желаемой системы с последовательным корректирующим устройством, характеризующие близость системы к границе устойчивости:

Таблица 4.5 Запасы устойчивости системы

ω, рад/с

L, дБ

Y, угл. град

5,64

0,00

-129,0

17,79

-12,5

-180,0


Запас устойчивости по амплитуде Lh=12,5 дБ, запас устойчивости по фазе μ=51o.

Очевидно, что система проектируемая система будет обладать хорошими запасами устойчивости по амплитуде и фазе.

Подставим числовые значения постоянных времени в (4.27), представим ЛАЧХ и ЛФЧХ последовательного корректирующего устройства (рис. 4.16)

Рис. 4.16 - ЛАЧХ и ЛФЧХ последовательного корректирующего устройства

Программная реализация корректирующего устройства предусматривает использование в своем составе импульсной системы - системы, где как минимум одна из описываемых систему координат подвергается квантованию по времени. Квантованные по времени величины при помощи импульсной модуляции преобразуются в чередование импульсов. Таким образом, импульсную систему для программной реализации целесообразно представить в виде комбинации импульсного элемента (осуществляет процесс квантования величины по времени с преобразованием её в последовательность импульсов) и непрерывной части, составленной из типовых динамических звеньев (заданная система с включенным в нее ПКУ). Забегая вперед, необходимо отметить, что функцию сравнивающего устройства, а также функцию последовательного корректирующего устройства будет выполнять программируемый логический контроллер марки WAGO I/O SYSTEM.

Представим математическую модель САР с включенным на вход импульсным элементом (рис. 4.17)

Рис. 4.17 - Схема САР с включенным в нее импульсным элементом: g - задающее воздействие; y1 - сигнал, получаемый с импульсного элемента; y - выходное воздействие; НЧ - непрерывная часть системы; ФЭ - формирующий элемент; ПНЧ - приведенная непрерывная часть системы; WПКУ(s) - передаточная функция непрерывной части системы (последовательного корректирующего устройства)

Дискретную передаточную функцию WПКУ(z) последовательного корректирующего устройства целесообразно получить через передаточную функцию непрерывной части системы Wнч(S).

Выражение для дискретной передаточной функции разомкнутой импульсной системы представим в следующем виде


Где  - импульсная функция последовательной непрерывной части.

Для практического расчёта в целях упрощении рекомендуется представить передаточную функцию в виде следующего выражения:

где


В нашем случае импульсный элемент формирует последовательность прямоугольных импульсов длительностью  , где γ - величина скважности импульса). Тогда расчетное соотношение для дискретной передаточной функции разомкнутой импульсной системы примет вид:

{ Wнч(s) }= W1(z,s) - W1g(z,s)

Где { Wнч(s) }; { Wнч(s) }.

В рамках дипломного проекта используем импульсный элемент контроллера, который генерирует прямоугольные импульсы, длительность которых совпадает с периодом дискретности, т. е. значение скважности γ = 1. Данный формирующий элемент носит название экстраполятора нулевого порядка или запоминающего элемента. Дискретная передаточная функция тогда примет вид


Согласно (4.31) можно определить дискретную передаточную функцию WПКУ(z) корректирующего устройства, учитывая, что WНЧ(s) =WПКУ(s)

.

Представим переходную характеристику WПКУ(s) (рис. 4.18)

Рис. 4.18 - Переходная характеристика последовательного корректирующего устройства

Исходя из представленной переходной характеристики, осуществим выбор частоты дискретизации: Т=0,002с - период дискретности, следовательно, частота дискретизации f дискрет = 500 Гц.

Получим следующее выражение для дискретной передаточной функций


Коэффициенты дискретной передаточной функции представлены в табл. 4.6. Для проверки правильности выбора частоты дискретизации приведем переходную характеристику дискретной передаточной функции последовательного корректирующего устройства WПКУ(z) (рис. 4.19).

Таблица 4.6

Полученные в результате преобразований значения коэффициентов

Коэффициент

Значение

Коэффициент

Значение

b0

15,5

a0

1

b1

-76,8

a1

-4,9

b2

152,6

a2

9,6

b3

-151,5

a3

-9,4

b4

75,2

a4

4,6

b5

-14,9

a5

-0,9


Рис. 4.19 - Переходная характеристика дискретной передаточной функции ПКУ WПКУ(z)

При сравнении двух характеристик (рис. 4.18, 4.19) видно, что визуально они практически не отличаются, что свидетельствует о верно выбранном значении периода, а, значит, и частоты дискретизации.

Для удобства программной реализации последовательного корректирующего устройства целесообразно составить разностное уравнения по дискретной передаточной функции WПКУ(z). Для этого домножим числитель и знаменатель WПКУ (z) на z-n, где n - максимальный порядок передаточной функции (в нашем случае n=5):

В результате домножения получим выражение для дискретной передаточной функции


Представим выражение (4.34) в виде разностного уравнения


Решением полученного разностного уравнения при нулевых начальных условиях y[n],f[n] для всех n<0 будет решение вида


Подставляя значения коэффициентов (табл. 4.6), найдём искомое выражение для y[n].

Таким образом, необходимо и достаточно реализовать функцию регулирования согласно (4.36), которая бы по программе на ЭВМ (автоматизированное рабочее место оператора, одно из направлений доработок проекта) осуществляла качественное регулирование температуры воздуха калорифера. Однако, данная функция является нереализуемой на выбранном ПЛК, так как нет поддержки механизмов очередей.

Так как высоких требований к точности регулирования температуры не предъявляется, то целесообразно управлять электроприводом REGIN S24 через аналоговый вход, подавая значения напряжения на перемещение позиции заслонки в клапане. Тогда диапазон движения заслонки будет напрямую зависеть от подаваемого уровня напряжения, или, другими словами, позиция заслонки будет определяться внесенными настройками. Воспользуемся регулированием по принципу балансировки.

Исходя из технического паспорта на электропривод REGIN S24 получим таблицу данных для качественного процесса регулирования температуры воздуха. Максимальное значение напряжения, подаваемое на аналоговый вход электропривода - 24 В. Подобный процесс регулирования был промоделирован в данном пункте, он является устойчивым и отвечает требованиям качества переходного процесса в системе.

Таким образом, приведем таблицу соответствия значений входного напряжения и позиций перемещения заслонки. Данные расчетов, необходимые для разработки управляющей программы ПЛК, приведены в табл. 4.7. В итоге получим электропривод, управляемый пропорциональным регулятором (балансирование), функции которого - формировать определенный уровень напряжения в зависимости от сравнения текущей температуры воздуха в паропроводе со значением температуры уставки, будет выполнять выбранный ПЛК. Коэффициент передачи регулятора рассчитаем по формуле.


Шаг изменения положения - на каждый 1 Вольт поданного напряжения от ПЛК заслонка меняет положение на 3,75 угл. градуса.

Таблица 4.7

Данные для качественного регулирования температуры воздуха

Управляющее напряжение, Uвх

Положение заслонки, угл. град

Управляющее напряжение, Uвх

Положение заслонки, угл. град

1

3,75

13

48,75

2

7,5

14

52,5

3

11,25

15

56,25

4

15

16

60

5

18,75

17

63,75

6

22,5

18

67,5

7

26,25

19

71,25

8

30

20

75

9

33,75

21

78,75

10

37,5

22

82,5

11

41,25

23

86,25

12

45

24

90


Данные из табл. 4.7 необходимы для написания управляющей программы САР температурой приточного воздуха. Полужирным шрифтом в таблице выделен режим защиты калорифера от переохлаждения - уровень клапана открыт на 25% во время простоя системы в зимний период. В летний период работы клапан будет закрыт и зафиксирован подачей дискретного импульса «закрыт». При этом необходимо будет программно связать управление электродвигателем в аварийных режимах работы - перегрев и переохлаждение калорифера.

4.4 Управляемые шиберы

Шибером называется запорное устройство типа задвижки (заслонки), при помощи которого открывается и закрывается канал для движения приточного/вытяжного воздуха. Небольшие шиберы, как правило, приводятся в движение вручную, большие посредством зубчатых реек, червячной передачи и т.п. Однако существуют и шиберы с электроприводами. В существующей на ОАО «ВОМЗ» системе приточно-вытяжной вентиляции шиберы управляются электроприводом мощностью 1700 Вт, находящимся под питанием 220 В и управляемым двухпозиционным реле-пускателем.

Во избежание поломок шиберов их необходимо открывать до включения вентиляторов как приточного, так и вытяжного. Схема устройства шибера приведена на рис 4.20.

Также шиберы выполняют функции огнеотсечения, если произошла ситуация распространения пожара по воздуховоду. Одной из немаловажных функций является способность шиберов не пропускать холодный воздух в воздуховоды благодаря использованию утеплителей.

У управляемых шиберов, относящихся к объекту внедрения, два положения: «открыт» - открытие канала воздуховода после подачи напряжения, и «закрыт» - после подачи напряжения обратной полярности. Таким образом, для управления электроприводом шиберов необходимо использовать двухпозиционные 24-вольтовые реле-пускатели. При размыкании реле-пускателя шибер возвращается в исходное положение с помощью возвратного механизма.

Рис. 4.20- Схема устройства шибера: корпус шибера (1); узел автоматического закрывания крышки шибера (2); крышка шибера (3); ручка крышки шибера (4); ловитель крышки шибера (5); упор (6)


Рис. 4.21 - Внешний вид датчиков-сигнализаторов положения DM9NVL шиберов

Время полного открытия/закрытия шиберов составляет 7,5 с - установлено экспериментально. Степень защиты датчиков - IP67. Подключение - с помощью кабелей типа КВВГ, подвод кабеля - осевой. Рабочий диапазон температур: -40...+500С; время срабатывания - 1 мс.

Всего в САУ ПВВ четыре шиберных устройства - в приточном и вытяжных каналах вентилирования.

.5 Датчики перепада давления и чистоты воздуха, датчики температуры

В системе предусмотрен контроль засорения фильтров воздуховодов. Когда перепад давления до и после фильтра превысит 100Па, датчик давления замкнет свои контакты и этот сигнал включит световую индикацию на пульте управления оператора. Если в течение 72 часов фильтр не почистят или не заменят, будет происходить аварийная остановка системы. Для контроля работы двигателя устанавливают реле давления, которое меряет наличие перепада давления до и после двигателя. Во время работы двигателя контакт датчика реле давления находится в замкнутом состоянии. В случае остановки двигателя (пропадания напряжения на двигателе и других возможных аварий) контакт датчика реле давления размыкается, и сигнал передается в щит управления. Датчики давления установлены непосредственно на прогонах воздуховодов с фильтрами и на вентиляторах.

Предусмотрена защита по температуре воздуха после калорифера. Датчик выработает сигнал при температуре 5°С который поступит в щит управления. При поступлении одного из сигналов происходит остановка вентилятора, закрывается сблокированный с ним клапан наружного воздуха и полностью открывается трехходовой клапан для максимального увеличения расхода теплоносителя. Таким образом, движение холодного воздуха прекращается, а циркуляция теплоносителя через калорифер продолжается.

Вследствие отсутствия теплосъема, температура охлажденного теплоносителя начинает повышаться. При достижении температуры теплоносителя 50°С вентилятор включается, клапан наружного воздуха открывается, и работа воздухонагревателя возобновляется.

.5.1 Наружный датчик температуры

По датчику температуры наружного воздуха происходит переключение режимов работы зимний или летний (настроен на температуру 12°С). В зависимости от режима работы воздух либо нагревается, либо заслонка трехходового клапана фиксируется в защитное положение и ее электропривод выключается, воздух проходит через калорифер без подогрева.

В качестве наружного температурного датчика используется датчик марки QAC2010 (измеритель наружной температуры, рис. 4.22)

Рис. 4.22 - Внешний вид датчика QAC2010

Датчик может использоваться в качестве:

контрольного датчика для управления температурой подающей в зависимости от погодных условий (сигнализатор);

измерительного датчика в целях оптимизации.

Наружный датчик с чувствительным элементом Pt 100 Ом при 0 °С. Датчик помещен в пластмассовый корпус со снимающейся крышкой. Чувствительный элемент залит синтетической резиной. Доступ к клеммам для подключения датчика обеспечивается после снятия крышки. Кабель подключается либо с тыльной стороны (скрытая проводка), либо с нижней стороны (открытая проводка). В нижнюю часть корпуса может вкручиваться уплотнитель кабельного ввода Рk11.

Технические характеристики:

диапазон измерения: -50...+700С;

чувствительный элемент Pt 100 Ом при 0 °С;

допустимые отклонения: ±1 0С при -10...+20 °С;

степень защиты корпуса: IP43;

форма выдачи сигнала - аналоговая.

В зависимости от цели использования, датчик может устанавливаться:

для контроля: на стене здания, на которой имеются окна, выходящие из жилых помещений. При этом на датчик не должны падать солнечные утренние лучи. Если это не гарантируется, его лучше установить на стене с северной или с северо-западной стороны.

для оптимизации:

Во всех случаях - на самой холодной стене дома или здания (обычно на стене с северной стороны).

Высота установки: предпочтительно посередине стены дома или здания, или зоны обогрева, но не ниже 2,5 м от уровня земли.

Не допускается крепление датчика над окнами, дверьми, вентиляционными решетками и другими источниками тепла; под балконами или козырьками крыш.

Во избежание ошибок измерения, вызванных циркуляцией воздуха, кабельный ввод датчика необходимо закрыть уплотнителем. Покраска корпуса датчика не допускается.

.5.2 Датчик-реле перепада давления воздуха QBM81.5

Используется для контроля перепада давления, а также для контроля за пониженным и повышенным давлением в системах вентиляции воздуха.

Применяется для контроля:

засорения фильтра (настроен на перепад давлений больше 200Па);

аварийной остановки двигателя (настроен на перепад давлений меньше 300 Па).

Принцип действия: перепад давления между обоими соединениями деформирует пружинную диафрагму, происходит замыкание контактов и выдача сигнала на ПЛК (уровень сигнала - 24 В).

Он пригоден для крепления на воздуховодах или стенах. Рекомендуемая ориентация - вертикальная, хотя в принципе приемлемо любое местоположение. Соединительные трубки могут иметь произвольную длину, однако если они длиннее 2-х метров, время реакции на перепад давления увеличивается. Датчик должен устанавливаться таким образом, чтобы он находился сверху от точек соединения. Для того чтобы избежать конденсации, трубопроводы должны прокладываться так, чтобы от точек соединения их с датчиком-реле трубопроводный участок имел уклон (без образования петли).

Диапазон измерения 50…500Па. Производитель - фирма «Siemens». Форма выдачи сигнала - дискретная. Для реализации системы необходимо 8 датчиков - по два на каждую ветвь вентиляции.

.5.3 Датчик температуры типа QAM2110.040

Внешний вид датчика приведён на рис. 4.23.

Рис. 4.23 - Внешний вид датчика QAM2110.040

Канальный датчик температуры используется в установках вентилирования воздуха в качестве датчика температуры входящего или выходящего воздуха, а также измерительного датчика, как например, для индикации измеряемых величин или подачи данных измерении централизованной системы контроля.

Технические характеристики:

рабочий диапазон: от -50 до +80°С;

измерительный элемент: Pt 100 Ом/0°C;

постоянная времени: 0,05 с;

форма выдачи сигнала - аналоговая.

Место установки:

в вытяжном канале до вытяжного вентилятора (3 датчика - по количеству вытяжных каналов);

в качестве ограничителя температуры входящего воздуха по возможности ближе к помещению, но после калорифера и до первого вывода магистрального воздухопровода;

чувствительный элемент не должен касаться стенок канала.

.5.4 Датчики контроля чистоты воздуха

Датчики вводятся в систему вытяжной вентиляции с целью упорядочить ее режим работы в плане вытяжки вредных веществ при наличии их в воздушной производственной среде. Логично, что вытяжная вентиляция должна работать только в тех случаях, когда в этом есть необходимость. Таким образом, датчики контроля чистоты воздуха призваны не только контролировать состав воздушной среды на содержание ПДК вредных веществ и пыли, но и решать задачу экономии электроэнергии.

Загрязняющие вещества объединим в 2 группы: продукты горения (угарный газ, сера элементарная, сероводород), и пылевидные продукты загрязнения (сажи черные, свинец и его неорганические соединения, пыль нетоксичная и капли эмульсий смазочно-охлаждающих).

Таким образом, необходимо два типа датчиков - датчики-газоанализаторы, которые сканируют плотность воздуха на содержания пыли и пылевидных веществ, а также датчики, реагирующие на появление в сканируемой среде продуктов горения. Выбранные датчики также должны быть легко монтируемые в канал вытяжной вентиляции (или в вытяжной зонт).

Рис. 4.24 - Внешний вид датчиков-сигнализаторов на продукты горения TGS2442 и TGS2445

Компания Exergia Division II выпускает газоанализаторные датчики-сигнализаторы, базирующиеся на металлоксидных (SnO2) чувствительных элементах типа TGS производства компании Фигаро (рис. 4.24), Япония. Газоанализаторные датчики предназначены для непрерывного контроля за составом воздуха в помещениях, производственных цехах. В зависимости от типа устанавливаемого чувствительного элемента, датчики чувствительны к разным газовым составам, самыми распространенными, являются датчики СО2, серы и сероводорода, угарного газа СО, пропилена.

Датчики с аналоговым выходом поставляются с градуировочными графиками, то есть настраиваются вручную. Таким образом, эти датчики являются комплексными, работаю как сигнализаторы - срабатывают при превышении определенного порога содержания вредных примесей в воздухе. Выходным элементом сигнализаторов является реле.

Выходной сигнал аналоговых датчиков нормируется в стандартных токовых единицах - 4-20 мА.

Рис. 4.25 - Принципиальная электрическая схема датчиков-сигнализаторов марки TGS

Монтаж датчиков может быть выполнен в вытяжных зонтах над работающим оборудованием. Количество - 7 датчиков по количеству вытяжных зонтов. Датчики поставляются в пыле- и влагозащитном корпусе, рабочий диапазон температур - от -5°С до 60°С.

Рис. 4.26 - Датчик загрязненности воздуха SHARP GP2Y1001AU

Для контроля чистоты воздушной среды воспользуемся датчиками-сигнализаторами компании SHARP (рис. 4.26). Они позволяют анализировать воздушную зону на высоте монтажа суммарной площадью до 100 м2. Монтируются на стенах на высоте не более 2,5 м от поверхности.

Выходной сигнал аналоговых датчиков нормируется в стандартных токовых единицах - 4-20 мА. Сигнализируют о загрязненности воздушной среды, используя сканирование. Рабочий диапазон температур: от -25°С до 80°С. Исполнение - пыле- и влагозащитное, высокая помехоустойчивость.

Расположение выбранных датчиков - в рабочих зонах и помещениях, оборудованных элементами вытяжной вентиляции (вытяжные зонты, вытяжные купола). Таким образом, выбранные датчики позволят полностью контролировать состав воздушной производственной среды и своевременно принимать решение о включении/выключении вытяжной секции.

Количество - 4 штуки (2 - для помещения более 200 м2, по одному - для помещений меньшей площади, оборудованных вытяжкой.

.5.5 Термостат защиты от замерзания типа QAF81.3

Термостат контролирует температуру воздуха после теплообменника в системе вентиляции, тем самым защищая его от замерзания и последующего разрушения теплообменника. Внешний вид датчика приведён на рис. 4.27.

Газонаполненный капилляр, соединенный с диафрагмированной камерой, представляет собой измерительный элемент, который механически связан с микропереключателем. Термостат чувствителен к падению температуры ниже установленного порога на длине участка капилляра 30 см.

При превышении температуры выше порога происходит автоматический сброс термостата. Капилляр термостата должен быть установлен непосредственно после калорифера по потоку воздуха. Его необходимо уложить петлями в плоскости, параллельной теплообменнику, на расстоянии от теплообменника около 5 см на специальных кронштейнах. Капилляр термостата должен перекрывать все сечение воздуховода после калорифера. Диапазон измерения -5…+15°C. Настроен замыкать контакты при температуре воздуха 5°C и ниже. Производитель: фирма «Siemens».

Рис. 4.27- Внешний вид термостата защиты от замерзания QAF81.3

Таким образом, сведем в таблицу 4.8 значения температурных уставок.

Таблица 4.8 Значения температурных уставок

Наименование

Значение

Заданная температура воздуха в калорифере

50°С

Температура наружного воздуха, при котором система меняет режим работы

12°С

Температура блокировки приточного канала (переохлаждение калорифера)

5°С

Заданная температура вытяжного воздуха (для аварийной вытяжки в случае перегрева среды)

40°С

Температура включения режима защиты от перегрева калорифера

65 °С


Значения температурных уставок будут использованы при написании управляющей программы ПЛК.

Заданный диапазон значений температуры приточного воздуха для теплого и холодного периодов соблюдается при прогреве воздуха в калорифере до 50°С и его притоке в рабочие помещения.

.6 Общая модель САУ приточной вентиляции по процессу подготовки температуры воздуха

Таким образом, в соответствии с рассмотренными в предыдущих пунктах устройствами автоматизации, принципами их управления и регулирования, можно составить тактовую циклограмму процесса вентилирования помещений в разных ситуациях.

Циклограмма последовательности работы механизмов и узлов оборудования, входящего в состав системы, является практически алгоритмом ее работы и служит исходной информацией для создания системы управления всем участком вентиляции. Следует отметить отсутствие необходимости включать в циклограмму все механизмы комплекса, т.к. многие группы механизмов управляются самостоятельно от своих систем управления. Такт здесь - это отдельное действие механизма, связанное с изменением его положения или состояния. На ней отображены устройства каналов приточной и вытяжной системы, в том числе и калориферная установка.

Разработку математической модели переходных процессов в наиболее простом варианте начнем с описания процессов, происходящих в приточной вентиляционной системе, обслуживающей некоторое помещение. Теплообменник регулируется по сигналу от датчика температуры воздуха, находящегося в этом помещении и реагирующего на ее отклонение от заданной установки.

Следовательно, контур регулирования является замкнутым.

При этом предусматривается качественно-качественный способ регулирования, т.е. колебания теплопоступлений и теплопотерь в помещении устраняются за счет изменения температуры приточного воздуха при постоянном его расходе.

В свою очередь, температура притока изменяется вследствие подмешивания того или иного количества охлажденной воды из обратного трубопровода через трехходовой клапан к горячей воде, поступающей в теплообменник, также при постоянном общем ее расходе.

Структурная схема САУ для системы обеспечения микроклимата в помещении представлена на рис. 4.28.

При ее построении учтено, что в силу принятого способа регулирования входным параметром для помещения, выбранного в качестве объекта регулирования, являются переменные теплопоступления или теплопотери Q, Вт, а выходным - температура воздуха в помещении tв, °C. Собственно САУ вместе с системой вентиляции в этом случае играют роль отрицательной обратной связи для помещения по каналу «Q - tв».

Рис. 4.28 - Структурная схема приточной ветви САУ ПВВ: Wрег - передаточная функция регулятора; Wио - передаточная функция исполнительного органа (трехходовой кран с электроприводом); WTO - передаточная функция технического объекта (трубопровод); WП - передаточная функция помещения; WД - передаточная функция датчика; группа блоков, находящихся в обратной связи, рассчитана в п.4.3; U1...U6 обозначают сигналы после промежуточных звеньев системы

Тогда математическая модель переходного процесса в САУ будет иметь вид


В соответствии с ранее данным определением и схемой САУ, приведенной на рис. 4.28, по физическому смыслу Wсист здесь представляет изменение температуры tв с течением времени при единичном тепловом воздействии, т.е. при Q = 1 Вт.

Следовательно, размерность Wсист должна быть [К/Вт]. Тогда передаточная функция САУ при использовании позиционного регулятора в линейном варианте будет выглядеть следующим образом

Где al ... a7 - коэффициенты, получающиеся при подстановке в (4.38) передаточных функций элементов САУ с учетом их коэффициентов передачи и постоянных времени;

р - некоторый комплексный параметр, имеющий размерность с-1.

Выражение (4.39) представляет переходный процесс в виде изображения, получаемого из переходной функции-оригинала с помощью интегрального преобразования Лапласа.

Рекомендуется получать значение оригинала переходной функции, используя приближенное аналитическое моделирование. Его сущность заключается в формальной замене оператора р на 1/τ, где τ - время с момента воздействия на систему, с. Такая замена базируется на соображениях, вытекающих из анализа размерностей. Как показывают расчеты на простейших примерах, данный прием позволяет достаточно точно определить характер поведения переходной функции, применяя несложный математический аппарат. Погрешность вычисления максимального отклонения при этом не превышает 15...20%, что вполне достаточно для инженерных расчетов.

Подставим известные передаточные функции, полученные в п.4.3, в выражение (4.38), смоделируем процесс регулирования температуры воздуха в помещении, при этом пренебрежем величиной теплопотерь Q. Процесс моделирования проведем для ряда выбранных значений входных напряжений из табл. 4.3.4 и коэффициента передачи пропорционального регулятора kp=3,75 (угл. град/В) в программе VisSim (рис. 4.29 - 4.30). Так как диапазоны регулирования и значение коэффициента передачи малы, то это не приведет к сильному ухудшению качества работы системы. Чем больше выбран пропорциональный диапазон регулирования, тем большей будет величина статистической ошибки. При малой величине пропорционального диапазона увеличивается время переходных процессов, и при некоторых условиях может возникнуть автоколебательный (незатухающий) процесс в контуре регулирования.

Передаточную функцию помещения без учета его динамического сопротивления, рекомендуется принять за

где


Здесь V - объем помещения, м3; c=1005 Дж/(кг_К), и ρ=1,225 кг/м3 - соответственно удельная теплоемкость и плотность внутреннего воздуха.

Если учитывать динамическое сопротивление помещения, то его модель значительно усложнится и станет зависимой от таких параметров, как, например, теплопотери Q. Но это принципиально для небольших помещений с низкими потолками, а для высоких объемных помещений может быть использована принятая (4.40) модель. Иначе, динамический характер без соответствующей термодинамической модели распределения тепловых потоков несет за собой огромные погрешности вычислений.

Таким образом, подставив числовые значения объявленных величин, рассчитаем, что значение начального коэффициента равно: 13,54*10-9 Дж/К.

Модель САУ ПВВ по регулированию температуры воздуха калорифера, выполненная в среде моделирования VisSim v6.0, приведена в приложении Г.

Рис. 4.29- Переходный процесс приточной ветви САУ ПВВ по регулированию температуры при Uвх=6 В и kp=3,75 угл. град/В (перерегулирование - 31 %, время регулирования - 1,53 с)

Как видно из графика переходного процесса (рис. 4.29) требования к качеству работы системы выполняются при небольших значениях входного напряжения, САР температуры воздуха относительно регулирования по положению заслонки работает с заданной точностью.

Как видно из графика переходного процесса (рис. 4.30), регулирование посредством изменения управляющего напряжения удовлетворяет качественным требованиям переходного процесса, при самом большом значении входного напряжения 24 В (заслонка полностью открыта) качественные показатели хуже, чем при регулировании с применением программно реализованной функции ПКУ, однако можно сделать вывод о возможности применения предложенного способа регулирования. Также видно, что у системы появилась установившаяся ошибка - следствие использования принципа пропорционального регулирования, впрочем, находящаяся в допустимом коридоре точности - 5%, а также склонность к автоколебательному процессу.

Рис. 4.30- Переходный процесс приточной ветви САУ ПВВ по регулированию температуры при Uвх=24 В и kp=3,75 угл. град/В (перерегулирование - 39%, время регулирования - 1,85 с)

Таким образом, по итогам описания технических средств автоматизации, входящих в состав САУ ПВВ, а также составления их математических моделей и режимов и параметров для управления ими, определения значений констант, можно приступать к разработке управляющей программы ПЛК.

.7 Электропроводка и внешние соединения САУ ПВВ

Правильная электропроводка - залог устойчивости и долговечности САУ ПВВ. Поэтому, необходимо обратить особое внимание на выбор проводящих кабелей для устройств автоматизации.

Дискретные датчики и исполнительные механизмы подсоединяются к щиту контрольным кабелем КВВГ (рис. 4.31)

Рис. 4.31 - Контрольный кабель КВВГ изоляцией из ПВХ пластиката

Токопроводящая жила - медная, однопроволочная, 1 класса по ГОСТ 22483. Изоляция - из поливинилхлоридного пластиката (ПВХ) пониженной горючести. Скрутка - изолированные жилы кабелей скручены (3х0,75). Предназначен для неподвижного присоединения к электрическим приборам, аппаратам, сборкам зажимов электрических распределительных устройств с номинальным переменным напряжением до 660 В частотой до 100 Гц или постоянным напряжением до 1000 В, для прокладки в помещениях, каналах, туннелях, в условиях агрессивной среды, при отсутствии механических воздействий на кабель.

Технические характеристики кабеля КВВГ:

Рабочая температура окружающей среды: от -50 °С до +50 °С.

Относительная влажность воздуха при температуре +35 °С: 98 %.

Электрическое сопротивление изоляции жил при температуре +20 °С сечением: 0,75мм2 - не менее 9 МОм/км;

Длительно допустимая температура нагрева жил при эксплуатации: не более +90 °С.

Кабели устойчивы к монтажным изгибам. Строительная длина кабелей не менее 250 м. Передача сигнала без потерь осуществляется на расстояние до 200 м.

Аналоговые датчики подключаются экранированным кабелем МКЭШ 3х0,75 согласно стандарту 4-20 мА. Преимуществами данного стандарта являются двухпроводная схема подключения, высокая степень защиты от наводок с силовых кабелей, не требующаяся калибровка датчика на контроллере и контроль короткого замыкания и обрыва линии. Кабель МКЭШ 3х0,75 состоит из витого многожильного провода 0,75 мм и экраном из оплетки. Максимальная длина передачи данных без искажения - не более 300 м, сопротивление линии связи - 9,3 Ом на каждые 100 м кабеля.

При подключении к щиту управления экраны кабелей соединяются между собой на шине заземления.

Щит управления и агрегаты системы должны быть заземлены/занулены согласно требованиям ПУЭ (подробнее об этом - в разделе 7).

5. Обоснование выбора управляющего ПЛК

Центральным звеном проектируемой системы автоматического управления приточно-вытяжной вентиляцией производственных цехов и помещений является управляющий элемент - программируемый логический контроллер (ПЛК) фирмы WAGO серии I/O System. Данный контроллер предназначен для удаленного сбора данных на основе различных промышленных сетей. Критериями выбора данного контроллера выступают:

компактность;

возможность принимать/передавать дискретные, аналоговые, числоимпульсные сигналы, а также обмениваться данными с различными специальными устройствами;

высокое быстродействие и достаточный для хранения управляющей программы и данных объем памяти;

большое количество информационных каналов, позволяющих без наращивания модулей контроллера охватить все решаемые в дипломном проектировании задачи;

простота программирования и отладки управляющей программы микроконтроллера, поддержка стандартных языков программирования;

высокая степень защиты от помех, пыли, влаги, короткого замыкания, скачков напряжения.

Всеми поставленными требованиями выбранный ПЛК обладает. Идеология WAGO I/O основана на предоставлении разработчику максимальных возможностей в конфигурировании, наращивании и обслуживании системы.

Подключение к различным промышленным сетям осуществляется путем применения соответствующих базовых контроллеров, при этом состав модулей ввода/вывода может оставаться неизменным.

С другой стороны, пользователю предоставлена возможность максимально гибко изменять состав каналов ввода/вывода за счет использования модулей, рассчитанных на подключение 4-х, 2-х или одного канала ввода/вывода. Это дает значительную экономию средств по сравнению с традиционными ПЛК, имеющими, как правило, модули, рассчитанные на 16/8 каналов ввода/вывода, за счет уменьшения избыточности системы.

В WAGO I/O отсутствует традиционное для практически всех PLC объединительное шасси. Механическим соединителем для отдельных модулей ввода/вывода является стандартный монтажный DIN-рельс, а электрическим - надежные лепестковые контакты внутренней шины.

Состав выбранного логического контроллера представлен на рис. 5.1.

Контроллер может выполнять некий управляющий алгоритм, на основании которого он и управляет состоянием своих выходных модулей напрямую, без участия компьютера верхнего уровня. Программирование таких контроллеров осуществляется с помощью стандартного технологического языка программирования WAGO I/O PRO32 стандарта МЭК 61131.3.

Загрузка управляющих программ может быть осуществлена как локально, через диагностический порт контроллера WAGO I/O, так и дистанционно, по сети Fieldbus (если использовать локальную сеть предприятия). Таким образом, выбранный ПЛК может осуществлять управление исполнительными механизмами на основе сбора информации от датчиков как через стандартные кабели (МКЭШ, КВВГ), так и с использованием локальной сети предприятия. Однако, из-за устаревания сетевого оборудования и ЛВС ОАО «ВОМЗ» вариант реализации САУ ПВВ с использованием действующей локальной сети не рассматривается. Данный вариант - одно из направлений модернизации проекта, направленное на масштабирование разработанной системы на все цеховое вентиляционное оборудование.

Рис. 5.1 - Элементы ПЛК WAGO I/O System

Основные технические характеристики программируемых контроллеров WAGO I/O приведены в табл. 5.1.

Таблица 5.1 Технические характеристики ПЛК WAGO I/O

Наименование

Численное значение

Объём памяти программ

32 кбайт

Объём памяти данных

32 кбайт (16х2 кбайт)

Максимальное число программных инструкций

около 3000

Количество одновременно выполняемых программ

1

Гарантированное время цикла исполнения программы

около 3 мс для программыь из 1000 инструкций (включая время обмена с модулями ввода/вывода)

Система программирования

WAGO I/O PRO32, в стандарте МЭК 61131.3

Поддерживаемые языки программирования:

Diagram (LD), Function Block Diagram (FBD), Structured Function Chart (SFC), Instruction List (IL), Structured Text (ST)

Требования по питанию

24 В, 500 мА

Диапазон рабочих температур

0…50°С

Суточная потребляемая мощность

1,2 кВт


Модули ввода/вывода обеспечивают сопряжение внешних сигналов с внутренней шиной. Модули позволяют подключать датчики и исполнительные устройства, а также содержат цепи гальванической развязки и индикаторы состояния каналов. Различаются несколько основных групп модулей ввода/вывода:

модули ввода дискретных сигналов: маркируются желтым цветом. Позволяют подключать любые дискретные датчики с рабочим напряжением 24, 48, 220, по 2-, 3- и 4-хпроводной схеме. В зависимости от типа модули поставляются в 2-, 4-, и 8-миканальном исполнении, содержат входной шумоподавляющий фильтр и работать с сигналами как положительной, так и отрицательной логики. К модулям данного типа принято также относить и частотные модули (одноканальные), которые обеспечивают подсчет событий или измерение частоты сигналов, формируемых датчиками, хотя, с точки зрения программиста (а также всех стандартных программ конфигурации), он больше похож на модуль аналогового ввода, так как возвращает не один бит данных, а целое слово;

модули вывода дискретных сигналов: маркируются красным цветом. Обеспечивают подключение исполнительных механизмов с рабочим напряжением 24 или 220 В. Выходные модули ШИМ (двухканальные), формирующие широтно-импульсный сигнал для пропорционального управления исполнительными механизмами, также относятся к данной подгруппе, хотя программно конфигурируются так же, как модули ЦАП;

модули ввода аналоговых сигналов: маркируются зеленым цветом. Обеспечивают прием сигналов с аналоговых датчиков, имеющих стандартные уровни выходных сигналов: 0…20 мА, 4…20 мА, 0…10 В, ±10 В. Модули поставляются в 2-х и 4-хканальном исполнении;

модули вывода аналоговых сигналов: маркируются синим цветом. Обеспечивают пропорциональное управление исполнительными механизмами и формируют сигналы 0…20 мА, 4…20 мА, 0…10 В, 0…24 В, ±10 В. Модули поставляются только в 2-х и 4-хканальном исполнении.

оконечный терминальный модуль: замыкает линию адреса внутренней шины. Данный модуль должен быть обязательно установлен в собранный узел WAGO I/O с противоположной стороны от базового контроллера узла сети;

модули подключения линий питания: обеспечивают подачу необходимых напряжений питания на логические и периферийные части модулей ввода/вывода. Содержат в себе цепи фильтрации, предохранители и светодиодные индикаторы состояния, а также встроенные источники питания.

Данные модули позволяют создавать большие распределенные системы сбора данных и управления на базе контроллеров WAGO I/O.

Выбранный ПЛК WAGO I/O System представлен на рис. 5.2.

Рис. 5.2 - ПЛК WAGO I/O System

Заключение

Разрабатываемая система автоматического управления приточно-вытяжной вентиляционной установкой подобна уже разработанным устройствам, основное отличие в том, что система была разработана на новом свободно программируемом контроллере пятого поколения WAGO I/O System 750.

Можно отметить основные принципиальные отличия разрабатываемой системы от традиционно используемых на большинстве российских предприятий:

применение свободно программируемого контролера позволяет осуществить управление вентиляционной установкой в автоматическом режиме, отсюда следует, что заданные параметры, например поддержание установленной температуры в производственных помещениях, будут поддерживаться значительно точнее, чем при ручном управлении;

применение свободно программируемого контролера позволяет в любой момент подключить новые системы, добавив, модули расширения или изменить работу системы по требованию заказчика;

использование в системе контроллера WAGO I/O позволяет вводить аналогичные системы, объединение их в единую систему и ввести диспетчеризацию по шине FieldBus (направление совершенствования проекта);

применение автоматического управления позволяет не держать в штате предприятия лиц ответственных за поддержание комфортных условий для работников. Следовательно, уменьшаются эксплуатационные расходы и производственный риск, связанный с человеческим фактором;

на комплектующие изделия вновь создаваемого устройства предприятие изготовитель даёт значительно больший гарантийный срок.

Применение данной системы экономически эффективно из-за невысокой стоимости комплекта автоматики (по сравнению с существующими предложениями), а также обеспечивается защита дорогостоящего оборудования. Это обеспечивает экономию на ремонт или замену оборудования. Система обладает высокими энергосберегающими свойствами, что определяет быстрые сроки ее окупаемости.

Система обеспечивает защиту технического персонала от поражения электрическим током (защитное зануление, реле отключения, изоляция проводки), а также является устойчивой к агрессивной среде производственных цехов.

В дипломном проекте рассмотрены все вопросы, обозначенные в задании на дипломное проектирование, техническом задании и требований ГОСТ на разработку САУ.

В ходе выполнения проекта были разработаны:

принципиальная функциональная схема автоматизации со спецификацией;

коммутационная программа контроллера;

таблица внешних соединений;

блок-алгоритмы функционирования системы (в т.ч. и в аварийных режимах);

тактовая циклограмма работы САУ ПВВ;

алгоритмы реагирования системы на сигнал от ППС, в т.ч. разработка защиты системы вытяжной вентиляции от возгораний.

Выбраны датчики, исполнительные механизмы, регулирующий клапан и устройства защиты.

Спроектированная система автоматического управления приточно-вытяжной вентиляцией обладает высокой окупаемостью и экономичностью, по итогам тестирования готова к внедрению на производство ОАО «ВОМЗ», участки резки металла и литья под давлением.

Список использованных источников

1.     ГОСТ Р ИСО/МЭК 926-93. Оценка программной продукции. Характеристики качества и руководства по их применению - М.: Госстандарт России, 1994.

2.      ГОСТ Р 12.3.047-98. Пожарная безопасность технологических процессов. Общие требования. Методы контроля. - Введ. 10.09.98. - М.: Госстандарт России, 2001. - 50 с.

.        Строительные нормы и правила : СНиП 2.04.05-91*. Отопление, вентиляция и кондиционирование. - Введ. 04.08.91. - М.: Стройиздат, 2008. - 72 с.

.        Строительные нормы и правила : СНиП 2.04.09-84. Пожарная автоматика зданий и сооружений. - Введ. 01.11.87. - М.: Стройиздат, 1998. - 80 с.

.        Строительные нормы и правила : СНиП 2.21-01-97. Пожарная безопасность зданий и сооружений. - Введ. 15.10.87. - М.: Стройиздат, 1994. 54 с.

.        Строительные нормы и правила : СНиП 3.05.07-85. Системы автоматизации. - Введ. 03.10.84. - М.: Стройиздат, 1994. - 40 с.

7.     Барташев, Л.В. Организация и экономика технической подготовки производства / Л.В. Барташев - М.: Высш. шк. , 1972

8.     Белов, С. В. Безопасность жизнедеятельности: учебник для вузов / С. В. Белов, А. В. Ильницкая, А. Ф. Козьяков и др.: под общ. ред. С. В. Белова. - М.: Высш. шк., 1999. - 448 с.

9.      Бесекерский, В.А. Теория автоматического регулирования: учебник для вузов / В.А. Бесекерский, Е.П. Попов.: под общ. ред. В.А. Бесекерского. - М.: Наука, 1972. - 768 с.

.        Богословский, В.Н. Отопление и вентиляция: учебник для вузов и сузов / В.Н. Богословский, С.П. Маминов.- М: Стройиздат, 1976. - 450 с.

.        Автоматизация систем вентиляции и кондиционирования воздуха // Е.С. Бондарь, Б.К. Пажин, С.В. Троегубов и др.; под ред. Е.С. Бондаря. - К.: «Аванпост-Прим», 2005. - 816 с.

.        Востриков, А.С. Теория автоматического регулирования: учебник для вузов / А.С. Востриков, Г.А. Французова.: под общ. ред. А.С. Вострикова. - М.: Высшая школа, 2004.- 365 с.:ил.

.        Олссон, Г., Цифровые системы автоматизации и управления: издание третье, переработанное и дополненное / Г. Олссон, Дж. Пиани.: СПб.: Невский диалект, 2001. - 520 с.: ил.

.        Зедгенизов, Д.В. Формирование алгоритмов управления воздухораспределением в вентиляционных сетях / Д.В. Зедгенизов// ИГД СО РАН. Изв. вузов. - Автоматизация. - 2010.- №7 - С.55-62

.        Королев, Г.В. Электронные устройства автоматики. Издание второе, переработанное и дополненное / Г.В. Королев. - М: Высшая школа, 1991

.        Кузьмин, М.С. Вытяжные и воздухораспределительные устройства / М.С. Кузьмин, П.А. Овчинников: под общ. ред. М.С. Кузьмина. - М.:Стройиздат. 1987. - 260 с.: ил.

.        Лугин, И.В. Разработка режимов работы вентиляции для повышения температуры воздуха в зимний период на тупиковой станции метрополитена мелкого заложения / И.В. Лугин, А.М. Красюк // Изв. вузов. Строительство. Новосибирск. -2004. - №10. - С.53 - 60.

.        Молчанов, Б.С. Проектирование промышленной вентиляции / Б.С. Молчанов. -СПб.: Стройиздат, 1970. - 800 с.: ил.

19.    Никитин, В.Н., Энциклопедия безопасности [электронный ресурс]: 2002. Режим доступа: <#"551217.files/image122.gif">

Приложение Б

Постановка задач дипломного проектирования: техническое предложение


Приложение В

Тактовая циклограмма работы САУ ПВВ

Рис. В.1

Приложение Г

Математическая модель САР температуры воздуха калорифера по обслуживаемому помещению в среде VisSim v6.0

Рис. Г.1

Приложение Д

Принципиальная функциональная схема автоматизации ПВВ


Приложение Е

Пояснительная таблица к принципиальной функциональной схеме автоматизации

Таблица Используемые датчики и исполнительные механизмы схемы автоматизации ПВВ

Поз.

Поз. обозн.

Наименование

Кол.

Примечание

1

Te

Датчик наружной температуры Siemens QAC2010

1


2а,3а

КП, КВ

Электропривод шибера приточной/вытяжной секции

4

по кол-ву вент. каналов

2б,3б

Ge

Датчик положения DM9NVL шибера приточной/вытяжной секций

4

по кол-ву вент. каналов

4,9

PDS

Датчик перепада давлений воздуха Siemens QBM81.5 фильтров

4



Электропривод управления запорно-регулирующим клапаном (ЗРК) Regin S24 калорифера

1



Пускатель электропривода ЗРК Regin S24

1


6

TS

Датчик температуры термостата защиты от замерзания Siemens QAF81.3

1


В

Электропривод вытяжного вентилятора

3

ВЦ-4-76-12 (1 шт.), ВЦ-4-76-10 (2 шт.).

П

Электропривод приточного вентилятора ВЦ-4-76-16

1

модель ВЦ-4-76-16

7б,8б

PDS

Датчики перепада давлений воздуха Siemens QBM81.5 вентиляторов

4

по кол-ву вентиляторов

10,12

TE

Канальный датчик температуры Siemens QAM2110.040

8

1 датчик - монтаж в приточный канал, 7 датчиков - монтаж в вытяжные зонты

11

ППС

Щит противопожарной сигнализации Сокол ПС 2.41-5

1


13

АА

Датчики-газоанализаторы и датчики пыли

11

газоанализаторы TGS2445 - 7 шт., датчики пыли Sharp GP2Y - 4 шт.


ЗРК

Запорно-регулирующий (трехходовой) клапан VXP45.20-4 калорифера

1



Приложение Ж

Ленточный график разработки САУ ПВВ

Похожие работы на - Вытяжные вентиляции производственного цеха

 

Не нашли материал для своей работы?
Поможем написать уникальную работу
Без плагиата!
Без нейросетей!