Основы электричества
Задача 1
Четыре одинаковых заряда Q1= Q2= Q3= Q4=40кНл
закреплены в вершинах квадрата со стороной а=10см. Найти силу F ,действующую на один из этих зарядов
со стороны трех остальных.
Задача 2
Диполь с электрическим моментом p=100 пКл*м свободно установился в
свободном электрическом поле напряженностью Е=200 кВ/м. Определить работу
внешних сил, которую необходимо совершить для поворота диполя на угол α=180°.
Задача 3
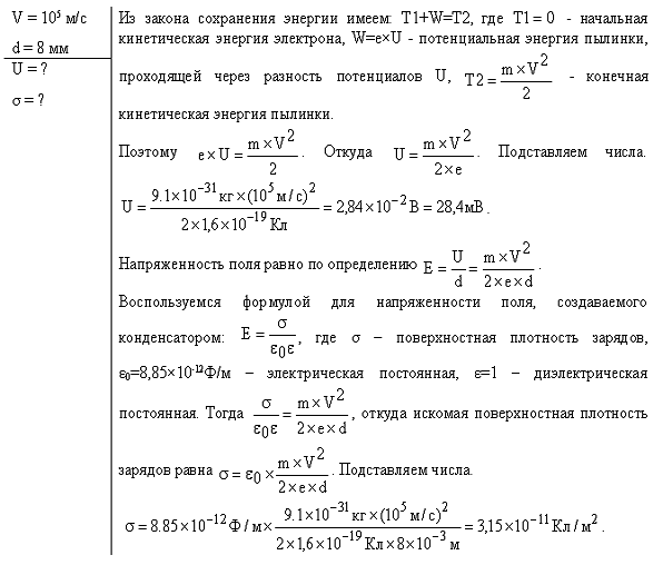
Электрон, пройдя в плоском конденсаторе путь от одной пластины до другой,
приобрел скорость v=105 м/с. Расстояние между пластинами d=8 мм. Найти:
) разность потенциалов U между пластинами;
) поверхностную плотность заряда σ на пластинах.
Задача 4
ЭДС батареи ε=24 В. Наибольшая сила тока, которую может дать батарея,
Imax=10 А. Определить максимальную мощность Рmax, которая может выделяться во
внешней цепи.
Задача 5
Тонкий провод длиной l=20 см изогнут в виде полукольца и помещен в
магнитное поле (В=10 мТл) так, что площадь полукольца перпендикулярна линиям
магнитной индукции. По проводу пропустили ток I=50 А. Определить силу F,
действующую на провод. Подводящие провода направлены вдоль линий магнитной
индукции.
Задача 6
Заряженная частица прошла ускоряющую разность потенциалов U=100 В и,
влетев в однородное магнитное поле (В=0,1 Тл), стала двигаться по винтовой
линии с шагом h=6,5 см и радиусом R=1 см. Определить отношение заряда частицы к
ее массе.
Задача 7
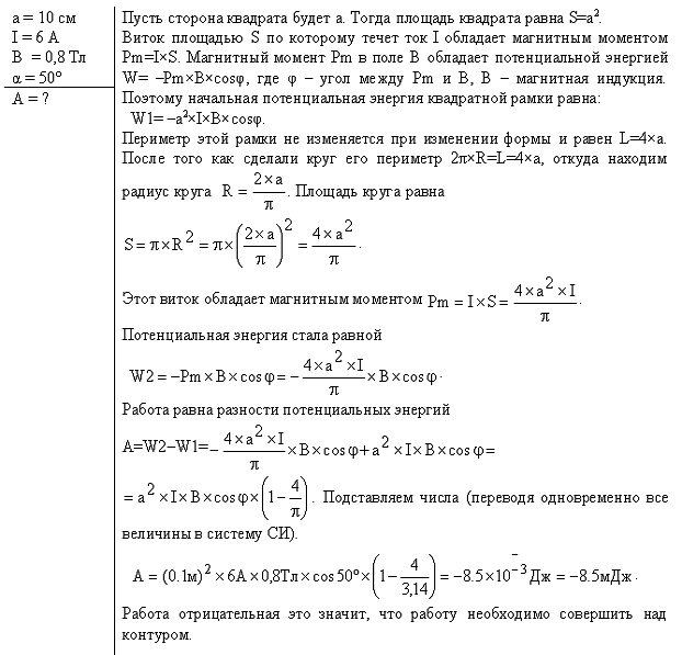
Квадратный контур со стороной a=10 см, в котором течет ток I=6 А,
находится в магнитном поле (В=0,8 Тл) под углом α=50° к линиям индукции. Какую работу A
нужно совершить, чтобы при неизменной силе тока в контуре изменить его форму на
окружность?
Задача 8
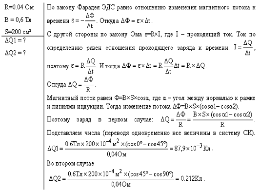
Рамка из провода сопротивлением R=0,04 Ом равномерно вращается в
однородном магнитном поле (В=0,6 Тл). Ось вращения лежит в плоскости рамки и
перпендикулярна линиям индукции. Площадь рамки S=200 см2. Определить заряд Q,
который протечет по рамке при изменении угла между нормалью к рамке и линиями индукции:
) от 0 до 45°;
) 2) от 45 до 90°.

Задача 10
заряд кулон потенциал частица
Тонкий провод длиной l=20 см изогнут в виде полукольца и помещен в
магнитное поле (В=10 мТл) так, что площадь полукольца перпендикулярна линиям
магнитной индукции. По проводу пропустили ток I=50 А. Определить силу F,
действующую на провод. Подводящие провода направлены вдоль линий магнитной
индукции.

Задача 11
Тонкое кольцо радиусом R=10 см несет равномерно распределенный заряд Q=80
нКл. Кольцо вращается с угловой скоростью ω=50 рад/с относительно оси, совпадающей с
одним из диаметров кольца. Найти магнитный момент pm, обусловленный вращением
кольца.
Задача 12
Заряженная частица прошла ускоряющую разность потенциалов U=100 В и,
влетев в однородное магнитное поле (В=0,1 Тл), стала двигаться по винтовой
линии с шагом h=6,5 см и радиусом R=1 см. Определить отношение заряда частицы к
ее массе.
Задача 13
Однородные магнитное (В=2,5 мТл) и электрическое (Е=10 кВ/м) поля
скрещены под прямым углом. Электрон, скорость v которого равна 4*106 м/с,
влетает в эти поля так, что силы, действующие на него со стороны магнитного и
электрического полей, сонаправлены. Определить ускорение a электрона.Ускорение
a определяется в момент вхождения заряженной частицы в область пространства,
где локализованы однородные магнитное и электрическое поля.
Задача 14
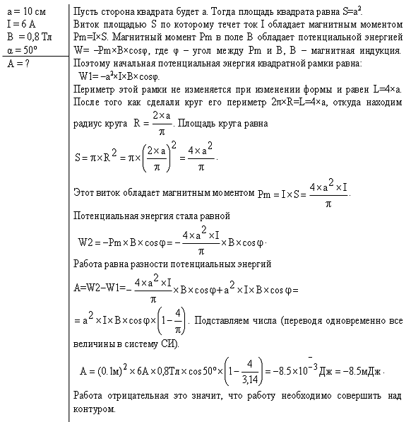
Квадратный контур со стороной a=10 см, в котором течет ток I=6 А,
находится в магнитном поле (В=0,8 Тл) под углом α=50° к линиям индукции. Какую работу A
нужно совершить, чтобы при неизменной силе тока в контуре изменить его форму на
окружность?
Задача 15
Рамка из провода сопротивлением R=0,04 Ом равномерно вращается в
однородном магнитном поле (В=0,6 Тл). Ось вращения лежит в плоскости рамки и
перпендикулярна линиям индукции. Площадь рамки S=200 см2. Определить заряд Q,
который протечет по рамке при изменении угла между нормалью к рамке и линиями
индукции:
)от 0 до 45°; 2) от 45 до 90°.
Задача 16
Соленоид содержит N=800 витков. Сечение сердечника (из немагнитного
материала) S=10 см2. По обмотке течет ток, создающий поле с индукцией B=8 мТл.
Определить среднее значение ЭДС <εs> самоиндукции, которая возникает на
зажимах соленоида, если ток уменьшается практически до нуля за время Δt=0,8
мс.