Исследование спектрально-люминесцентных свойств водорастворимых мезо-пиридил замещенных свободных оснований порфиринов и их цинковых комплексов
СОДЕРЖАНИЕ
ВВЕДЕНИЕ
1. МЕХАНИЗМ ДЕЙСТВИЯ ФОТОДИНАМИЧЕСКОЙ ТЕРАПИИ
.1 Общие сведения о механизме действия ФДТ
1.2 Фотосенсибилизаторы
.3 Механизм участия и методы регистрации
триплетного кислорода в ФДТ
2. СПЕКТРАЛЬНО-ЛЮМИНЕСЦЕНТНЫЕ СВОЙСТВА НОВЫХ
КАТИОННЫХ ВОДОРАСТВОРИМЫХ ПОРФИРИНОВ
.1 Материалы и методы
2.2 Экспериментальные результаты и их
обсуждение
ЗАКЛЮЧЕНИЕ
СПИСОК ИСПОЛЬЗОВАННЫХ ИСТОЧНИКОВ
ВВЕДЕНИЕ
Начиная с 80-х
годов прошлого века отмечается повышенный интерес к использованию порфиринов и
хлоринов в качестве фотосенсибилизаторов (ФС) для селективной и эффективной
деструкции злокачественных новообразований [1-13]. Было показано, что при
избирательной локализации в опухолевых тканях тетрапиррольные соединения за
счет эффекта фотосенсибилизации способны обеспечивать эффективную гибель
раковых и бактериальных клеток. К настоящему времени считается общепринятым
[8,14,15], что синглетный кислород (СК), генерируемый в процессе переноса
энергии от триплетного состояния (ТС) сенсибилизатора к молекулярному кислороду
(МК), - главный активный цитотоксический агент в явлении фототерапии раковых
тканей in vivo.
Использование
фотодинамической терапии (ФДТ) в клинической практике стимулировало, в свою
очередь, поиск ФС, оптические свойства, локализующая способность и
эффективность действия которых оказываются лучшими, чем у применяемых до сих
пор производных гематопорфирина [3-6]. В этом отношении новые ФС должны
удовлетворять целому ряду химических, оптических и фотофизических критериев для
обеспечения их эффективного действия. Так, эти молекулы должны иметь
интенсивную полосу поглощения (ПП) в красной области спектра, избирательное
возбуждение светом в которую исключает возможный вклад воздействия других
хромофоров, присутствующих в клетке, и, кроме того, в этой области спектра
ткани относительно прозрачны. Потенциальные ФС должны иметь высокий квантовый
выход интеркомбинационной конверсии S1~~>T1 при относительно большом времени жизни ТС, что в
итоге обеспечивает эффективное заселение возбужденных ТС, реагирующих с МК.
Наконец, с точки зрения биологических требований такие соединения должны быть
гидрофобными объектами, имеющими полярные заместители с одной из сторон
молекулы. Указанная амфифильность должна способствовать хорошей локализации
этих соединений в тканях, однако при этом сами ФС не должны обладать
цитотоксическими свойствами.
Целью настоящей
работы было исследование спектрально-люминесцентных свойств водорастворимых
мезо-пиридил замещенных свободных оснований порфиринов и их цинковых комплексов
в водных (при 293 К) и этанольных (293 и 77 К) растворах.
1. МЕХАНИЗМ
ДЕЙСТВИЯ ФОТОДИНАМИЧЕСКОЙ ТЕРАПИИ
.1 Общие
сведения о механизме действия ФДТ
В 1905 г. врачи
Tappeiner и Jodblauer впервые применили ФДТ для лечения рака кожи. В
последующие годы активация светом различных веществ изучалась для лечения
множества онкологических и кожных заболеваний, и хотя многие вещества показали
себя эффективными, длительная фотосенсибилизация и недостаточная специфичность
действия ограничивали применение ФДТ в широкой практике.
Обнаружение и
применение фотодинамических процессов в медицине связано с работой [16].
Предполагалось, что механизм разрушения состоит в переносе электрона от
сенсибилизатора к субстрату или, наоборот, с последующим взаимодействием
радикалов с кислородом (радикальный механизм). В начале 30-х годов был
предложен [17, 18] иной механизм, ключевым этапом которого предполагался
перенос энергии электронного возбуждения от молекулы сенсибилизатора к
кислороду с переводом последней в возбужденное электронное состояние. При ФДТ происходит избирательное уничтожение
тканей с помощью химической реакции, активируемой световой
энергией, которая приводит к образованию синглетного кислорода (1O2) или свободных радикалов, обладающих цитотоксическими свойствами.
Поскольку
фотосенсибилизатор накапливается преимущественно
в патологически измененных тканях
и цитотоксический эффект его продуктов реакции,
таким образом, ограничивается этими
тканями, для применения ФДТ в медицинской практике
существует большое количество показаний.
Наиболее часто наблюдаемым побочным эффектом
ФДТ является временное повышение фоточувствительности
кожных покровов. Для наиболее эффективного использования ФДТ в клинической практике важно хорошее понимание происходящей при этом уникальной химической реакции.
Хотя уже 50-60-е
годы химики получили дополнительные аргументы в пользу этой гипотезы, установив
тождественность продуктов фотодинамического окисления субстратов и продуктов их
окисления кислородом [19]. Следует отметить
также люминесцентные подтверждения образования синглетного кислорода в
растворах [20, 21] и даже биосистемах [22, 23]. Однако перенесение этого
механизма на клетки и организм невозможно из-за наличия в клетках соединений,
которые могут поглощать либо отдавать электроны фотосенсибилизатору, что
существенно ослабляет развитие процесса.
1.2 Фотосенсибилизаторы
В качестве
фотосенсибилизаторов используются сложные органические соединения, обладающие
высоким квантовым выходом интеркомбинационной конверсии (S1~~>T1) и
большое время жизни триплетного состояния. В ФДТ используются различные типы
фотосенсибилизаторов, включая порфирины, их предшественники, фталоцианины,
порфицены, хлорины и феофорбиды и т.д.
Эффективность
фотосенсибилизатора зависит от множества факторов. Идеальный фотосенсибилизатор:
) характеризуется
очень низкой темновой токсичностью;
) быстрее
захватывается патологически измененной тканью (т. е. тканью-мишенью), чем
нормальной тканью;
) быстро выводится
из нормальной ткани;
) активируется при
длине волн, проникающей в ткань-мишень;
) способен
производить большое количество цитотоксического продукта.
Фотосенсибилизаторы,
используемые для ФДТ, накапливаются как в нормальных, так и быстро делящихся
(злокачественных) клетках, но из опухолевых клеток удаляются медленнее. Эта разница
выведения обусловлена большим количеством и более высокой проницаемостью
кровеносных сосудов, снабжающих быстро делящиеся опухолевые клетки, а также
замедленным оттоком лимфы из этих клеток [24]. Считается, что
фотосенсибилизаторы локализуются в кровеносных сосудах, лизосомах,
митохондриях, плазматических мембранах и ядрах опухолевых клеток. ФДТ
уничтожает опухолевые клетки путем:
) непосредственного
разрушения под действием синглетного кислорода;
) повреждения
кровеносных сосудов;
) активации иммунного
ответа.
Скорость, с которой
фотосенсибилизатор накапливается в ткани-мишени и затем выводится из нее и
соседних здоровых тканей, помогает определить длительность и дозу облучения
светом. Эта скорость существенно зависит от типа фотосенсибилизатора и пути его
введения.
Фотосенсибилизаторы
на основе порфирина, в частности порфимер натрия (Фотофрин, QLT
Phototherapeutics Inc., Канада), используются для ФДТ рака мочевого пузыря, легкого, пищевода, желудка, кожи и шейки матки. Максимальное поглощение порфиринов приходится на полосу Соре
(360-400 нм), четыре меньших пика поглощения располагаются в диапазоне от 500 до 635 нм. Применение порфириновых сенсибилизаторов для лечения кожных поражений ограничено в связи с медленным выведением порфиринов и связанным с ним длительным (4-6 нед.) периодом повышенной фоточувствительности кожных покровов [24].
1.3 Механизм
участия и методы регистрации триплетного кислорода в ФДТ
Рассмотрим более
детально схему первичных процессов фотодинамического эффекта в биосистемах, которые
могут происходить после поглощения кванта света ФС:
|
1S ® 3S
|
K1
|
|
3S ® S0
|
K2
|
|
3S ® hv + S0
|
K3
|
|
3S + M ® S- + M+
|
K4
|
|
3S + O2 ® S0
+ 1O2
|
K5 (или Kq)
|
|
M + 1O2
® MO2
|
K6
|
|
M + 1O2
® M + O2
|
K7
|
|
1O2 ® O2
|
K8
|
Главным процессом в
механизме ФДТ с участием СК является процесс 5 взаимодействие
триплетно-возбужденного сенсибилизатора и МК. Перенос энергии управляется
диффузией молекул и осуществляется столкновительными процессами. В растворах
квантовый выход образования синглетного кислорода равен квантовому выходу триплетных
состояний сенсибилизатора, но в биосистеме эффективность его образования может
быть намного меньше, он зависит от константы скорости тушения молекул кислорода
в биосистеме.
Доказательством
участия синглетного кислорода в фотодинамическом процессе является только
наблюдение тушения триплетного состояния сенсибилизатора кислородом (процесс
5); и отсутствия тушения триплетного состояния в отсутствие кислорода с
одновременным прекращением фотодинамических эффектов.
Прямой метод
регистрации синглетного кислорода (lDg), по его синглет-триплетной люминесценции при 1,27 мкм, эффективен
в простых системах, таких, как растворы, где присутствуют только сенсибилизатор
и кислород. В более сложных системах выход люминесценции lDg очень мал (вероятно, менее 10-7), а время жизни
люминесценции lDg<0,1
мкс [23]. Короткое время жизни синглетного кислорода в биосистемах можно
трактовать как следствие его сильного тушения биомолекулами, а малый квантовый
выход - как результат тушения, а также малой эффективности столкновительных
процессов. Поэтому имеющиеся в настоящее время наблюдения сверхслабой
сенсибилизированной люминесценции синглетного кислорода не могут
рассматриваться как доказательство участия только этого механизма в
фотодинамике. Правильное заключение можно сделать, сопоставляя вклады в тушение
триплетов сенсибилизатора как кислородом, так и молекулами биосистемы.
Молекулы
фотосенсибилизатора с триплетного состояния Т1, преимущественно,
безызлучательно переходят в основное состояние с константой скорости K2. В
следствии чего, основным методом регистрации триплетных состояний является
метод Т-Т поглощения, который применим только для оптически прозрачных систем.
Другой метод
детектирования триплетов связан с регистрацией спектра излучения молекул.
Наиболее прямым методом регистрации триплетов является метод фосфоресценции
(константа K3). Как правило величина излучательной константы К3 на
много порядков меньше, чем величина безызлучательной K2.
Однако, среди производных металлопорфиринов есть такие, у которых K3 меньше,
чем К2 на один-два порядка, что обеспечивает квантовые выходы
фосфоресценции 0,1-0,01 и позволяет достаточно легко регистрировать свечение
триплетов.
фотодинамический
фотосенсибилизатор люминесцентный порфирин
2. СПЕКТРАЛЬНО-ЛЮМИНЕСЦЕНТНЫЕ
СВОЙСТВА НОВЫХ КАТИОННЫХ ВОДОРАСТВОРИМЫХ ПОРФИРИНОВ
2.1
Материалы и методы
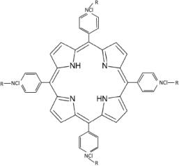
Объектами
исследования выбраны катионные водорастворимые свободные основания
тетра-мезопиридилпорфирина и их цинковые комплексы, содержащие в качестве
противоиона Cl-. Положение атома азота в пиридильном кольце 4 (пара) или 3 (мета)
относительно порфиринового макроцикла. Дополнительно в положение 2 атома азота
вводились различные функциональные группы (оксиэтил, бутил, аллил). Структурные
формулы исследованных порфиринов приведены на рисунках 2.1 и 2.2.
В качестве
растворителей использовались бидистиллированная вода (БД) и этанол марки
“Экстра”. Все измерения при 293 проведены в кюветах 1х1 см “HELLMA” УФ.
Рисунок 2.1 - Структурная формула порфиринов, где:
1. мезо-тетра [4-N-(2-оксиэтил)
пиридил] пофирин: R = -CH2-CH2-OH
(TOEt4PyP, TOEt3PyP)
2. мезо-тетра [4-N-бутил
пиридил] порфирин: R = -CH2-CH2-CH2-CH3
(TBut4PyP, TBut3PyP)
мезо-тетра [4-N-аллил
3. пиридил]
порфирин:
R = -CH2-CH=CH2 (TAll4PyP)

. мезо-тетра [4-N-(2-оксиэтил)
пиридил] пофирин: R = -CH2-CH2-OH
(Zn-TOEt4PyP, Zn-TOEt3PyP)
2. мезо-тетра [4-N-бутил
пиридил] порфирин: R = -CH2-CH2-CH2-CH3
(Zn-TBut4PyP, Zn-TBut3PyP)
мезо-тетра [4-N-аллил
3. пиридил]
порфирин:
R = -CH2-CH=CH2 (Zn-TAll4PyP)
Спектры поглощения
исследованных соединений измерены на спектрофотометре CARY 500 Scan (Varian)
Спектры
флуоресценции регистрировались на автоматизированном спектрофлуорофосфориметре,
построенном на базе двух светосильных дифракционных монохроматоров МДР-23.
Источником возбуждения служила ксеноновая лампа ДКсШ-3000. Возбуждающий свет
фокусировался на входную щель монохроматора возбуждения и после прохождения через
монохроматор собирался конденсором на кювете с исследуемым веществом. Световой
поток люминесценции фокусировался на входную щель монохроматора регистрации,
перед которой устанавливался механический дисковый модулятор с частотой
модуляции 500 Гц и преобразовывался на выходе из монохроматора в электрический
сигнал с помощью охлаждаемого до -60 0С ФЭУ-83. Сигнал с ФЭУ
усиливался селективным нановольтметром УПИ-2 и регистрировался компьютером.
Возбуждение и регистрация люминесценции осуществлялась под углом 900.
Все измерения
фосфоресценции выполнены при температуре жидкого азота в прямоугольном
кварцевом сосуде дъюара и прямоугольных кварцевых кюветах. Следует отметить,
что в кюветах толщиной 0,5 см этанол дает хорошее стекло при 77 К. Для
выделения слабой фосфоресценции использовался двухдисковый фосфороскоп
аналогичный описанному Паркером [25].
Кинетика затухания
фосфоресценции исследовалась импульсным методом. Источником возбуждения служила
вторая гармоника импульсного Nd-YAG-лазера. Система регистрации включала в себя ФЭУ-83 и цифровой
осциллограф С9-8, сопряженный с компьютером.
Квантовый выход
флуоресценции измерялся относительным методом. В качестве эталона использовался
раствор тетрафенилпорфирина в толуоле (jF=0,09). Квантовый выход исследуемого раствора, при условии
одинаковой оптической плотности эталона и исследуемого вещества на длине волны
возбуждения равен
jх=jэт · Sх/Sэт·n2x/n2эт(2.1)
где jх и jэт - квантовые выходы флуоресценции исследуемого соединения и
эталона; Sх и Sэт - площади под спектрами квантовой интенсивности флуоресценции; n2x/n2эт - отношение квадратов коэффициентов преломления
применяемых растворителей.
Квантовый выход
фосфоресценции определялся относительно квантового выхода флуоресценции при 77К
сравнением площадей под спектрами флуоресценции и фосфоресценции одного и того
же образца. При работе с фосфороскопом полученное отношение умножалось на
коэффициент светоиспользования фосфороскопа, который рассчитывался по формуле
приведенной в [25].
Принадлежность
спектров флуоресценции и фосфоресценции исследуемым соединениям доказывалась по
идентичности спектров поглощения и возбуждения люминесценции. Для исключения
влияния на результаты измерений реабсорбции и агрегации использовались
концентрации исследуемы соединений порядка 5·10-6 моль/л.
2.2
Экспериментальные результаты и их обсуждение
В работе проведено
систематическое исследование спектрально-люминесцентных свойств десяти новых
производных тетра-мезо пиридил порфирина.
Прежде, чем перейти
к анализу и обсуждению полученных результатов рассмотрим кратко сведения,
касающиеся химического строения и электронных спектров порфиринов.
Молекула
родоначальника ряда циклических тетрапиррольных соединений - порфина - состоит
из четырех пиррольных колец объединенных с помощью метиновых мостиков в единую
сопряженную π-элетронную систему содержащую 18 π-электронов. Замещение атомов водорода по пиррольнм кольцам и
метиновым мостикам дает большое число производных. Здесь мы не будем
останавливаться на гидрировании пиррольных колец, что дает гидропорфирины и, в
частности хлорофилл, аза-замещении по метиновым мостикам (аза-порфирины) и т.д.
Порфириновое кольцо
имеет амфотерную природу: два атома азота (=N-)
иминного типа (пирролениновые) способны принимать два избыточных протона,
другие два атома азота типа пиррола способны отдавать протоны. Особенностью
строения центра порфиринового макроцикла является способность образования
комплексных соединений с металлами, что определяет их биологическую активность.
Так, гемм крови - комплексное соединение протопорфирина с железом, а хлорофилл
- комплексное соединение сложного хлорина с магнием.
Типичный спектр
поглощения свободного основания порфирина состоит из интенсивной полосы около
400-440 нм (полоса Соре), характерной практически для всех тетрапиррольных
макроциклов, и четырех более слабых убывающих по интенсивности при переходе в
длинноволновую сторону полос в видимой области спектра. Замещение центральных
атомов водорода атомом метала приводит к тому, что электронный спектр
поглощения в видимой области упрощается и становится двухполосным, а полоса
Соре сужается.
Согласно
утвердившимся в настоящее время представлениям, длинноволновая часть
электронного спектра, связанная с возбуждением плоского тетрапиррольног
лиганда, определяется переходами π-электронов
между двумя верхними заполненными и двумя нижними вакантными орбиталями (ВЗМО и
НВМО) - четырехорбитальная модель Плетта-Гоутермана [26]. Существенная
особенность этой модели состоит в вырождении (квазивырождении) каждой пары МО.
Для металлопорфиринов (симметрия D4h) длинноволновой полосе поглощения соответствует “квазизапрещенный”
переход A1g-->1Eu, а полосе Соре разрешенный переход A1g-->2Eu. При переходе к свободному основанию (симметрия D2h)
состояния nEu расщепляются на состояния nB3u и nB2u.
Полосам I и III соответствуют
переходы Ag-->1B3u и Ag-->B2u, а полосе Соре два перехода Ag-->2B3u, Ag-->2B2u. Полосы II и IY свободного основания и полоса II металлокомплексов должны быть вибронными по природе. В
обозначениях Плетта длинноволновая полоса поглощения обозначается Qx(0-0), вторая полоса (вибронная) Qx(0-1), третья полоса Qy(0-0) и
четвертая полоса (вибронная) Qy(0-1).
Полосе Соре соответствуют переходы Bx и By.
Отметим, что
введение заместителей в мезо-положения порфиринового макроцикла приводит к дестабилизации
A2u орбитали, которая может оказаться ниже по энергии орбитали A1u. Это
приводит к существенному (20-30 нм) батохромному сдвигу спектров поглощения и
люминесценции в сравнении с порфиринами алкильные заместители на пиррольных
кольцах.
Следует указать
также на то, что по своей природе молекулы порфиринов гидрофобны и для придания
им гидрофильных свойств используются заряженные периферические заместители.
Рисунок 2.3 - Спектры поглощения свободных
оснований в бидистиллированной воде при 293 K
а) красный - H2TBut3Pyr; зеленый -
H2TOEt3Pyr
б) красный - H2TBut4Pyr; зеленый -
H2TOEt4Pyr; синий
- H2TAll4Pyr
Рисунок 2.4 - Спектры флуоресценции свободных
оснований в бидистиллированной воде при 293 K
а) красный - H2TBut3Pyr; зеленый -
H2TOEt3Pyr
б) красный - H2TBut4Pyr; зеленый -
H2TOEt4Pyr; синий
- H2TAll4Pyr
На рисунке 2.3.
приведены спектры поглощения, а на рисунке 2.4. спектры флуоресценции свободных
оснований исследованных порфиринов в БД при 293 К. Спектры поглощения и
флуоресценции исследованных пара-производных подобны спектрам мезо-тетра
приридил порфиринам содержащим атом азота в пара-положении пиридильного кольца
приведенных в работе [27], где отмечено существенное влияние пиридил-замещения
на спектры флуоресценции в сравнении с фенильным замещением по мезо-положениям
порфиринового макроцикла (спектр флуоресценции становится бесструктурным с
одним максимумом при 714 нм).
Такое поведение
спектра флуоресценции объяснено понижением энергии A2u орбитали
и наличием близколежащего состояния с переносом заряда в области S1-перехода.
В случае мета-производных в спектре флуоресценции наблюдается появление
структуры (перегиб в области 670 нм) и гипсохромный сдвиг спектра поглощения на
~ 6 нм. Максимумы полос поглощения и флуоресценции даны в таблице 2.1. Следует
отметить, что наличие алкильных и оксиэтильной групп в пиридильном кольце
практически не влияет на форму и положение спектров поглощения и флуоресценции.
При переходе к
цинковым комплексам наблюдается, как отмечалось выше, существенное упрощение
спектров поглощения (см. рисунок 2.5) Спектры поглощения становится
двухполосными в видимой области и смещаются гипсохромно на ~ 30 нм .
Спектральные характеристики для Zn-комплексов
исследованных порфиринов в БД приведены в таблице 2.2. Измеренные спектры
флуоресценции приведены на рисунке 2.6. Спектры флуоресценции пара-производных
состоят из двух максимумов при 610 нм (0-0-полоса) и 660 нм (0-1-полоса).
Наличие атома азота
в мета-положении пиридила приводит к существенным изменениям спектра
флуоресценции. В спектрах наблюдается четко выраженная 0-0-полоса при 610 нм, а
сам спектр испытывает коротковолновый сдвиг на 25 нм по сравнению с
пара-производными и становится подобным спектру флуоресценции Zn-тетрафенилпорфирина. Как и в случае свободных оснований
допонительные группы в пиридиле не влияют на спектральные характеристики
поглощения и люминесценции.
Рисунок 2.5 - Спектры поглощения цинковых
оснований в БД при 293 К
а) красный - ZnTBut3Pyr; зеленый - ZnTOEt3Pyr
б) красный - ZnTBut4Pyr;
зеленый - ZnTOEt4Pyr;
синий - ZnTAll4Pyr
В работе [28]
исследован фотоиндуцированный перенос электрона в мезо-нитрофенилзамещенных
порфиринах содержащих NO2 группу в пара-, мета- и орто-полжениях
фенильного кольца. Было обнаружено, что мета-положение фенильного кольца,
несмотря на его относительную близость к порфириновому макроциклу, является
малоэффективным для переноса электрона по сравнению даже с пара-положением, в
то время как для орто-положения наблюдается практически полный перенос
электрона с порфиринового макроцикла на NO2 группу.
Минимальное значение константы скорости переноса электрона в случае мета-NO2 в
работе [28] объяснено тем, что для верхних заполненных и нижних вакантных
молекулярных орбиталей фенильного спейсера орбитальная электронная плотность
больше для орто- и пара-положений по сравнению с мета-положением.
Соответственно, матричный элемент электронного взаимодействия для переноса
электрона между порфириновым макроциклом и NO2-группой
с участием спейсера в пара-положении должен быть больше, чем для
мета-положения. Аналогичным образом могут быть объяснены полученные нами данные
по влиянию положения атома азота в пиридильном кольце на спектральные
характеристики.
Совершенно
неожиданными, в связи с изложенным выше, оказались результаты измерения квантовых
выходов флуоресценции. Для свободных оснований квантовый выход флуоресценции (jF),
в пределах ошибки измерения, равен 0,035 для всех исследованных соединений. У
цинковых комплексов (jF=0,026) так же не зависит от положения атома азота в пиридильном
кольце. Для объяснения полученных результатов потребуется проведение
дополнительных исследований, в частности, измерение длительности флуоресценции.
Рисунок 2.7 - Спектры люминесценции свободных
оснований в этаноле:
а) H2TOEt3Pyr
(длина волны возбуждения 514 нм);
б) H2TOEt4Pyr
(длина волны возбуждения 519 нм)
- спектр флуоресценции при 293 К
- спектр флуоресценции при 77 К
- спектр фосфоресценции при 77 К
Рисунок 2.8 - Спектры люминесценции ZnTOEt3Pyr
в этаноле:
- спектр флуоресценции при 293 К
- спектр флуоресценции при 77 К
- спектр фосфоресценции при 77 К
- спектр возбуждения фосфоресценции
Рисунок 2.9 - Спектры люминесценции ZnTAll4Pyr
в этаноле:
- спектр флуоресценции при 293 К
- спектр флуоресценции при 77 К
- спектр фосфоресценции при 77 К
- спектр возбуждения фосфоресценции
Выполненные нами
измерения показали, что при понижении температуры водных растворов
исследованных порфиринов до 77 К флуоресценция полностью потушена. Тушение
флуоресценции, очевидно, связано с агрегацией порфиринов при низких
температурах. По этой причине измерения люминесцентных характеристик при 77 К проведено
в этаноле, где эффекты агрегации не проявляются.
Таблица 2.1
Максимумы полос
поглощения и флуоресценции водорастворимых свободных оснований
тетра-мезо-пиридил порфиринов в БД при 293 К
|
Соединение
|
Полоса Соре, нм
|
QY(0-0), нм
|
QX(0-1), нм
|
QX(0-0), нм
|
Мах флуор., нм
|
jF
|
|
H2TBut3Pyr
|
417
|
514
|
552
|
581
|
634
|
670/708
|
0,035
|
|
H2TOEt3Pyr
|
418
|
515
|
552
|
581
|
634
|
670/708
|
0,035
|
|
H2TByt4Pyr
|
424
|
520
|
557
|
585
|
640
|
714
|
0,035
|
|
H2TOEt4Pyr
|
424
|
520
|
557
|
585
|
640
|
714
|
0,035
|
|
H2TAllt4Pyr
|
424
|
520
|
558
|
584
|
639
|
714
|
0,035
|
Таблица 2.2
Максимумы полос поглощения и флуоресценции (водорастворимых Zn-комплексов тетра-мезо-пиридил порфиринов в БД при 293 К
|
Соединение
|
Полоса Соре, нм
|
Q(0-1), нм
|
Q(0-0), нм
|
Мах Флуор., нм
|
jF
|
|
ZnTBut3Pyr
|
429
|
559
|
598
|
610/660
|
0,026
|
|
ZnTOEt3Pyr
|
430
|
559
|
597
|
610/660
|
0,026
|
|
ZnTByt4Pyr
|
438
|
565
|
607
|
635/675
|
0,026
|
439
|
565
|
608
|
639/675
|
0,026
|
|
ZnTAllt4Pyr
|
438
|
565
|
608
|
639/675
|
0,026
|
Были изучены
спектрально-люминесцентные характеристики в этаноле для TOEt4Pyr, TOEt3Pyr, ZnTOEt3Pyr и ZnTAll4Pyr при 293 и 77К. Спектры флуоресценции свободных
оснований при переходе от БД к этанольным растворам становятся подобными
спектрам свободного основания тетрафенилпорфирина. При температуре жидкого
азота наблюдается сужение полос и перераспределение интенсивностей в спектрах.
С использованием фосфороскопической техники зарегистрирована слабая
фосфоресценция свободных оснований с квантовым выходом jPh=3,7x10-4
в случае TOEt4Pyr и jPh=2,5x10-4
для TOEt3Pyr. В
случае Zn-комплексов ситуация аналогична свободным
основаниям, однако при 293 К у ZnTAll4Pyr зарегистрирован спектр флуоресценции аналогичный спектру в БД.
Квантовые выходы фосфоресценции измеренные при 77 К равны jPh=0,013 для обоих исследованных цинковых
комплексов. Существенный рост квантового выхода фосфоресценции Zn-комплексов по сравнению со свободными основаниями связан с
внутренним эффектом тяжелого атома Zn,
существенно влияющего на параметры триплетного состояния порфиринового лиганда
в результате усиления спин-орбитального взаимодействия.
ЗАКЛЮЧЕНИЕ
Выполнено
систематическое исследование спектрально-люминесцентных свойств десяти новых
производных тетра-мезопиридилпорфирина. Получены спектры поглощения,
флуоресценции, измерены квантовые выходы флуоресценции в бидистиллрованной воде
при 293 К.
Обнаружена существенная
зависимость спектров флуоресценции от положения атома азота в пиридильном
кольце по отношению к порфириновому макроциклу (пара- и мета-замещение) и дана
интерпретация наблюдаемого эффекта.
Изучены
спектральные характеристики люминесценции в этаноле при 293 К. При температуре
жидкого азота впервые обнаружена фосфоресценция свободных оснований и их
цинковых комплексов и измерены параметры фосфоресценции.
СПИСОК
ИСПОЛЬЗОВАННЫХ ИСТОЧНИКОВ
1. L.I. Grossweiner, A. Blum, G.С. Goyal / Advances in Experimental Medicine and Biology. Methods in
Porphyrin Photosensitization / - 193,
1985 - 181-192 p.
2. J. Moan / Photochem. Photobiol / - 43,
1986 - 681-690 p.
. M. Kreimer-Birnbaum / Semin. Hematol / - 26, 1989 - 157-173 p.
4. Г.А. Костенич / Актуальные проблемы
онкологам и медицинской радиологии / Г.А. Костенич, Г.П. Гуринович, Г.А.
Кочубеев и др. / - Минск, 1986 - 168 - 173 стр.
5. J.S. Nelson, W. G. Roberts / Cancer Res /
- 47, 1987 - 4681 - 4685 p.
. A.A. Frolov / J. of Photochem. Photobiol
/ A.A. Frolov, Е.I. Zenkcvich, G.P. Gurinovich, G.A. Kochubeev / - В: Biol. 7,
1990 - 43-56 p.
7. А.Ф. Миронов / Тез. доклад международной конференции по когерентной и нелинейной оптике / -
Минск, 1988 - 6 - 7 стр.
8. S. Kimei / Photochem. Photobiol / S.
Kimei, B.J. Tromberg, W.G. Roberts, M.W. Berns / - 50, 1989 - 175 стр.
. R.K. Pandey / J. Chem. Soc. / R.K.
Pandey, F.U. Shiau, K. Ramachandran et al. / - Perkin Trans. I, 1992 -
1377-1385 p.
. X.R. Adams / J. Chem. Soc./ X.R. Adams,
M.C. Berenbaum, R. Bonnett et al. / -Perkin Trans. I, 1992 - 1465 - 1470 p.
. R. Bonnett, M.C. Berenbaum / Porphyrin
Photosensitization / - New York, 1983 - 241 - 250 p.
. G. Jori / Porphyrin Photosensitization /
G. Jori, R. Reddi, L. Tomio, F. Galzavara / - New York, 1983, - 193 - 212 p.
. J.D. Spikes / Porphyrin in Tumor
Phototherapy / - New-York, 1984 - 51 - 60 p.
. T.J. Dougherty, C.J. Gomer, K.R.
Weisbaut / Cancer Res/ - 36, 1976 - 2330 - 2333 p.
15. Г.П. Гуринович / Вестник Академии наук
СССР / Г.П. Гуринович, И.Г. Жаков, Г.А. Костенич и др. / - 12, 1987 - 24 - 30
стр.
16. Pottier R. / In NATO ASI Series V. H. 15.
«Molecular, Cellular and Medikal Aspects» / Ed. by G. Moreno, R. Pottier, T.G.
Truscott / - Berlin-Heidelberg, N. Y., London, Paris, Tokio, 1988 - 1 - 10 p.
. Kautsky H., de Brujn H. / Naturwiss V.
19 / - 1931, 1043 p.
. Kautsky H. / Ber. Deut. Chem. Ges. V. 66
/ Kautsky H., de Brujn H., Heuwirth R., Baumeister W. / - 1933, 1588 p.
. Foote S. / JACS V. 90 / Foote S., Wexler
S., Ando W., Higgins R. / - 1968, 975 p.
20. Красновский А.А. мл. / Биофизика Т. 21, №
4 / 1976, 748 - 749 стр.
. Салохиддинов К.И., Бытева И.М., Джагаров
Б.М. /Оптика и спектроскопия Т. 47 № 5 / - 1979, 881 - 886 стр.
22. Parker J. G. / IВЕЕ Circuit and Dev. Mag V. 3 /
- 1987, 10 p.
. Зинуков С. В. / II Всесоюзный семинар
«Лазерная биофизика и новые применения лазеров в медицине»: Тез. докл. Тарту -
Кяэрику / Зинуков С.В., Камалов В. Ф., Красновский А.А. мл., Толеутнев Н.Б / -
1989, 18 - 28 стр.
. Эстетическая медицина / Основы
фотодинамической терапии / Brian D. Zelickson. - Москва: Рид Элсивер, 2010
. Паркер С. / Фотолюминесценция растворов.
/ М.: Мир, 1972. - 510 с., ил.
26. Gouterman M. / Optical spectra and
electronic structure of porphyrins and related rings // The porphyrins./ Ed.D.
Dolphin. New York etc.: Acad. Press, 1978. V.3, P.1-165.
27. Крук Н.Н. \ Журнал прикладная
спектроскопия 2008. Т.75, №2. С.170-176.
. Кнюкшто В.Н. / Оптика и спектроскопия. /
Кнюкшто В.Н, Сагун Е.И., Шульга А.М., Бачило С.М., Зенькевич Э.И. / 2000. Т.88,
№2, С.241-254.