Зарядное устройство для заряда аккумуляторной батареи
СОДЕРЖАНИЕ
Введение
. Выбор и обоснование силовой части
. Расчет выпрямителя
. Разработка структурной схемы
системы управления
. Разработка структурной схемы
системы защиты
Заключение
Список литературы
ВВЕДЕНИЕ
При проектировании сложных полупроводниковых
преобразовательных устройств необходимо уделять надлежащее внимание всему
комплексу технических, эксплуатационных, конструктивно-технологических и
экономических требований.
К эксплуатационным требованиям
относятся:
качество обеспечения основных технических
характеристик,
надежность,
простота обслуживания,
ремонтопригодность,
обеспечение габаритных размеров и массы.
К конструктивно-технологическим
требованиям относятся:
конструктивная преемственность,
технологичность конструкции,
защита от воздействия внешних факторов.
Экономические требования учитывают:
- затраты труда, времени, материальных средств
на разработку, изготовление и эксплуатацию полупроводниковых преобразовательных
устройств.
При выборе и разработке источника питания
необходимо учитывать ряд факторов, определяемых условиями эксплуатации,
свойствами нагрузки, требованиями к безопасности и т.д. В первую очередь,
конечно, следует обратить внимание на соответствие электрических параметров
источника питания требованиям питаемого устройства, а именно:
- напряжение питания;
потребляемый ток;
требуемый уровень стабилизации напряжения
питания;
допустимый уровень пульсации напряжения питания.
Немаловажны и характеристики источника питания,
влияющие на его эксплуатационные качества: наличие систем защиты;
массогабаритные размеры.
Являясь неотъемлемой частью радиоэлектронной
аппаратуры, средства вторичного электропитания должны жестко соответствовать
определенным требованиям, которые определяются как требованиями к самой
аппаратуре в целом, так и условиями, предъявляемыми к источникам питания и их
работе в составе данной аппаратуры. Любой из параметров источника питания,
выходящий за границы допустимых требований, вносит диссонанс в работу
устройства. Поэтому, прежде чем начинать сборку источника к предполагаемой
конструкции, необходимо внимательно проанализировать все имеющиеся варианты и
выбрать такой источник питания, который будет максимально соответствовать всем
требованиям и возможностям.
Источники электропитания должны обеспечить:
нормальную работу питаемого устройства без
нарушения режима его работы
заданный переменный или постоянный ток
(напряжение)
длительный срок службы
максимальный КПД и надежность при минимальных
габаритах и массе.
1.
ВЫБОР И ОБОСНОВАНИЕ СИЛОВОЙ ЧАСТИ
Заряд аккумуляторной батареи осуществляется
путем заряда при неизменной величине постоянного тока.
Для поддержания
следует
непрерывно увеличивать подводимое к аккумулятору напряжение
. Это может
быть осуществлено двумя способами.
Рис.1. Заряд при неизменной величине
постоянного тока
Первый способ заключается в
постепенном увеличении напряжения источника питания (Схема 1, рис 1). Способ
весьма экономичен, т.к. отсутствует падение напряжения в реостате, но может
быть применен лишь в том случае, когда заряжается одна группа аккумуляторных
батарей.
Наиболее распространенным является
второй способ поддержания
(схема 2,
рис 1). Он заключается в том, что при постоянном напряжении источника питания
подаваемое на аккумуляторы напряжение постепенно увеличивается путем уменьшения
сопротивления реостата, включенного в зарядную цепь. Второй способ поддержания
является
менее экономичным, чем первый, но позволяет производить одновременный заряд
нескольких групп аккумуляторов, в каждой из которых включается по
соответствующему реостату.
В нашем случае для поддержания
постоянного зарядного тока целесообразно использовать способ поддержания
путем
регулирования угла управления тиристоров.
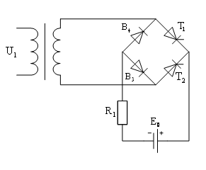
Принципиальная электрическая схема
однофазного устройства заряда аккумуляторов зарядным током показана на рис. 2.
Рис.2. Принципиальная схема
зарядного устройства.
Заряд аккумулятора осуществляется от
сети переменного тока (напряжением 220 В при частоте 50гц) через понижающий
трансформатор и тиристор, который шунтируется реостатом R1 .
Величина зарядного тока регулируется углом управления тиристоров. Зарядное
напряжение одного аккумулятора равно 24 В.
Исходя из эксплуатационных,
конструктивно-технологических и экономических требований данная схема является
не целесообразной.
Для уменьшения мощности вторичной
обмотки трансформатора и массогабаритных параметров целесообразно использовать
следующую схему рис.3.
Рис.3. Схема зарядного устройства.
В данной схеме заряд аккумулятора
осуществляется от сети переменного тока (напряжением 220 В при частоте 50 Гц)
через понижающий трансформатор и диодно-тиристорный мост.
На рис.4 предоставлены диаграммы
напряжений и токов.
Рис.4. Диаграммы напряжений и токов
для схемы зарядного устройства (рис.3).
2.
РАСЧЁТ СИЛОВОЙ ЧАСТИ
2.1 Начальный
расчет схемы
Определим основные параметры в схеме (рис.2),
необходимые для дальнейшего расчета.
Определим необходимую постоянную
составляющую выпрямленного напряжения
:
,
где
- внутреннее сопротивление
аккумулятора.
- токоограничивающие сопротивление.
- падение напряжение на вентиле.
Определим напряжение на
вторичной обмотке трансформатора:
Определим угол задержки
при котором
открывается диагональ Т2-В4:
.
Зная необходимые величины, запишем выражение для
тока заряда:
Т.к. вентиль управляемый и ток заряда
регулируется от 0 до 10 А, выбираем максимальный ток - 10 А.

2.2 Выбор
вентилей
Постоянная составляющая тока
проходящего через вентиль:
Мощность, отдаваемая
выпрямителем при заряде:
Ориентировочное значение максимального значения
обратного напряжения:
Выбираем для диодно-тиристорного
моста вентили типа Т2-12-05 и Д2-12-50 которые имеют следующие параметры:
2.3
Расчет трансформатора
Исходные данные для расчета:
Напряжение питающей сети:
Частота питающей сети:
Напряжение на вторичной обмотке:
Ток во вторичной обмотке:
Нагрузка - активная.
Определяем мощность вторичной
обмотки трансформатора:
Выбираем ленточный магнитопровод из стали Э310,
толщина ленты 0.35 мм.
Находим ориентировочные величины:
Индукцию, найденную по табл. 5-1
[2,стр. 173]
, уменьшаем
на 10% для того, чтобы при увеличении напряжения питающей цепи в заданных
пределах (+10%) максимальная индукция не превышала табличное значение, т.е.
- по табл. 5-2 [3,стр. 174]
- по табл. 5-3 [3,стр. 177]
- по табл. 5-4 [3,стр. 178]
Определяем произведение сечения стали
магнитопровода на площадь его окна:
Из табл. П2-2 [2,стр. 370] выбираем
магнитопровод ШЛ32х40, параметры которого:

По кривой рис. 5-1 [2,стр. 179] определяем
потери в стали для индукции
Находим активную составляющую
тока холостого хода по формуле:
Находим полную намагничивающую
мощность, используя кривую рис. 5-3 [2,стр. 180]:
Находим реактивную составляющую
тока холостого хода:
Находим абсолютное значение
тока холостого хода:
По
табл. 5-5 [3,стр. 181] определяем значения
и
:
,
.
Находим относительное значение
тока холостого хода:
при
В и f=50 Гц, что допустимо.
При номинальном напряжении сети
:
Определяем в процентном отношении превышение
напряжения на первичной и вторичной обмотке трансформатора, руководствуясь
рекомендациями на стр.184 [2].
По табл. 5-6 [2,стр. 185] определяем падения
напряжения в обмотках:
Находим числа витков обмоток
[3,стр. 185]:
,
.
Найдем ориентировочные величины плотности тока и
сечения проводов обмоток при помощи табл. 5-2 :
,
- по табл.
5-2 [2,стр. 174]
Выбираем сечения и диаметры
проводов из таблица П1-1 [2,стр. 362].
Для первичной обмотки выбираем
провод марки ПЭВ-2:
Для вторичной обмотки выбираем
провод марки ПСД:
Находим фактические плотности
тока в проводах:
Определяем испытательное напряжение обмоток по
рис. 2-25 [2,стр. 98] :

Определим длину гильзы и изоляционные
расстояние:
Примем длину концевой изоляции
первичной и вторичной обмоток по рекомендациям на стр.101 [2] равной 2мм и 3мм
соответственно.
Найдем число витков и в одном
слое и число слоев каждой обмотки:
По рис. 2-27 [2,стр. 103] находим коэффициенты
укладки в осевом направлении для первичной и вторичной обмотки в зависимости от
диаметра провода для первичной и вторичной обмотки:
Выбираем изоляционные
расстояния по рекомендациям на стр.102 [2].
-1 слой конденсаторной бумаги К-12.
-для первичной обмотки выбираем 1
слой бумаги ЭИП-50 толщиной 0.09 мм.
-для вторичной обмотки выбираем два
слоя конденсаторной бумаги К-12 толщиной 0.12 мм.
- толщина гильзы.
- толщина наружной изоляции ( два
слоя конденсаторной бумаги толщиной 0.12 мм с добавлением батистовой ленты
толщиной 0.16мм).
Определяем величины
коэффициентов.
Коэффициент укладки в радиальном
направлении от диаметра провода определяем из рис. 2-29 [2,стр. 104]:
Коэффициент неплотности междуслоевой
изоляции провода и толщины изоляции из рис. 2-30 [2,стр. 105]:
Коэффициент неплотности
междуобмоточной изоляции из рис. 2-31 [2,стр. 105]:
Определяем радиальные размеры
каждой обмотки:
По графику рис. 2-28 [2,стр. 104]
определяем
принимаем
Определяем радиальный размер
катушки:
Зазор между катушкой и
сердечником:
Определим потери в меди
обмоток:
Найдем среднею длину витка каждой обмотки:
Находим
массу меди каждой обмотки:
Находим
потери в каждой обмотке , предельно допустимая температура провода ПЭВ-2
, коэффициент
:
Находим
суммарные потери в меди катушки:
Определяем тепловое
сопротивления по таблице 3-1 [2,стр. 133]:
Для ШЛ 32х40:
Определяем величину теплового
потока катушки-сердечник:
Определяем тепловое сопротивление
катушки от максимально нагретой области до гильзы:
Определяем величину теплового
потока от сердечника к катушке:
Определим величину максимального превышения
температуры катушки:
Определяем величину среднего
перепада температуры в катушке:
Определим среднеобъемное
превышение температуры катушки:
Определяем максимальную и
среднею температуры проводов обмотки:
На
основании проведенного расчета видно, что принятые в расчете провода первичной
обмотки марки ПЭВ-2 с предельно допустимой температурой +1050 С
могут быть использованы в данном трансформаторе, при этом трансформатор
прослужит не менее 20-30 лет. Расчет для проводов вторичной обмотки не
проводился т.к. марка провода ПСД имеет предельную температуру +1550
С.
Определяем
активные сопротивления обмоток: при
Удельное
сопротивление медного провода -
при
Определим полное активное
сопротивление двухобмоточного трансформатора, приведенного к его первичной
обмотке:
Определим индуктивное сопротивление
двухобмоточного трансформатора:
Среднегеометрические расстояния сечения обмоток
от своих зеркальных изображений:
Среднегеометрическое расстояние
между сечениями обмоток:
Для простейшего расположения обмоток
kc- коэффициент учитывающий влияние стального стержня на индуктивность
рассеяния рассчитывается по формуле:
Определяем относительное значение
активной и индуктивной составляющей падения напряжения:
Определяем КПД трансформатора:
(было
принято 93%)
Определяем полное падение напряжения
в трансформаторе при
:
3
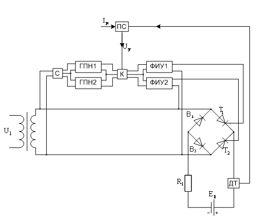
ВЫБОР СИСТЕМЫ УПРАВЛЕНИЯ
Способом управления выберем вертикальный способ
управления. Анодные напряжения тиристоров через синхронизатор (С) подаются
на вход генератора пилообразного напряжения ГПН1 строго в течение полупериода напряжения
(0-π),
который в течение этого полупериода формирует линейно-возрастающее напряжение (пилообразное
напряжение). Также с синхронизатора (С) подается напряжение на вход ГПН2 , но строго
в течение полупериода напряжения (π-2π),
который в течение этого полупериода формирует линейно-возрастающее напряжение,
такое же как и на ГПН1. Стркутурная схема системы управления приведена на рис.
5.
Эти напряжения поступают на схему сравнения
(компаратор К), где происходит сравнение пилообразного напряжения с напряжением
управления Uу. В момент равенства этих величин формируется
импульс Uк, который запускает формирователи импульсов управления
ФИУ1 и ФИУ2 для управления тиристорами Т1 и Т2 соответственно. Меняя
уровень напряжения управления Uу от нуля до амплитудного
значения пилообразного напряжения, линейно изменяем угол включения тиристоров (угол
управления) в диапазоне от
до π-
. Диаграммы
напряжений и токов приведены на рис.6.
Рис.5. Стркутурная схема системы управления.
Для стабилизации тока заряда аккумулятора
дополним систему управления контуром обратной связи. С датчика тока ДТ сигнал
обратной связи идет на преобразователь сигналов (ПС), на которой в свою очередь
подается ток уставки. Преобразователь сигналов обрабатывает два входных сигнала
и формирует напряжения управления для компаратора К.
Рис.6. Диаграммы напряжений и токов.
4
СИСТЕМА ЗАЩИТЫ
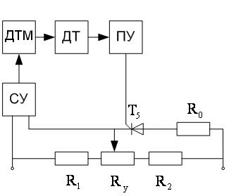
В качестве системы защиты воспользуемся
полуволновым устройством защиты. Система защиты приведена на рис.7.
Рис.7. Система защиты.
заряд
аккумуляторная батарея ток
На этой схеме ДТМ -
диодно-тиристорный мост, работающий с системой управления (СУ). Потенциометром Rу
можно регулировать уровень напряжения управления от нуля до
максимального значения, определяемого амплитудой пилообразного напряжения, при
котором система управления полностью запирается и формирование импульсов
управления не происходит. ДТ - датчик тока, регистрирующий значение тока. ПУ -
пороговое устройство, служащее для отсечки сигнала с датчика тока при
номинальных режимах работы преобразовательного устройства. В случае
возникновения аварийного режима с датчика тока сигнал поступает на пороговое
устройство, включающее тиристор защиты Т5, который в свою очередь
подаёт на вход системы управления запирающее напряжение, действием которого
формирование импульсов управления прекращается. После чего закрываются
тиристоры, и последующее их открытие не происходит.
ЗАКЛЮЧЕНИЕ
В данной курсовой работе был реализован источник
питания для заряда аккумуляторной батареи. Ток заряда был реализован при помощи
тиристорного моста. Такая схема позволила уменьшить мощность, а, следовательно,
и габариты трансформатора.
Также была реализована структурная схема
управления тиристорным мостом на основе вертикального способа управления.
Разработанная система защиты, удовлетворяет
данную схему быстродействием при КЗ на нагрузке.
Отсутствие сглаживающих фильтров в данной схеме
повышают ее надежность и уменьшают экономические показатели.
СПИСОК ИСПОЛЬЗОВАННОЙ ЛИТЕРАТУРЫ
1.
Петрович В.П. Силовые преобразователи электрической энергии. Учебное пособие. -
Томск: Изд. ТПУ, 2000.-154с.
.
Белопольский И.И. Расчет трансформаторов и дросселей малой мощности. - М.:
Энергия., 1973 - 399 с.
.
Т.Н. Калайда. Химические источники электрической энергии для летательных
аппаратов. - Ленинград: ЛВИКА им. А. Можайского., 1965-268 с.