Информационная система 'Кафедра Университета: модуль 'Студенты'
Министерство
образования и науки Российской Федерации
Государственное
образовательное учреждение
высшего
профессионального образования
Владимирский
государственный университет
Кафедра
информационных систем и информационного менеджмента
ДИПЛОМНЫЙ ПРОЕКТ
по дисциплине
«Проектирование информационных систем»
на тему «ИС
Кафедра Университета: модуль «Студенты»»
Выполнил: студент гр. ИСТ-106
Хуснутдинова И.Р.
Руководитель: Гусев М.А.
Владимир 2011
Содержание
ВВЕДЕНИЕ
. ПОСТАНОВКА ЗАДАЧИ
. РЕЗУЛЬТАТЫ ИССЛЕДОВАНИЯ ПРЕДМЕТНОЙ ОБЛАСТИ
.1 Организационная структура
.2 Обзор аналогов
.2.1 Программа «АВРО-БУС: Учебная часть»
.2.2 АИС «Алтайский государственный технический
университет(АлтГТУ)»
.2.3 АИС «Оренбургский государственный университет»
.2.4 1С: Что делать: Образовательное учреждение
.3 Моделирование бизнес-процессов
.4 Диаграмма потоков данных
.5 Логическая модель данных
. ТЕХНИЧЕСКОЕ ЗАДАНИЕ
.1 Общие сведения
.2 Назначение и цели создания системы
.3 Характеристика объекта автоматизации
.4 Требования к системе
. ОБЪЕКТНО-ОРИЕНТИРОВАННОЕ ПРОЕКТИРОВАНИЕ ИС
.1 Диаграмма прецедентов
.2 Диаграмма классов концептуального уровня
.3 Диаграмма компонентов и пакетов
.4 Диаграмма развертывания
. СЕТЕВОЙ ПЛАН ВЫПОЛНЕНИЯ ПРОЕКТНЫХ РАБОТ
.1 Определение состава работ по стадиям и этапам
.2 Содержание работ на каждом этапе
.3 Первоначальный сетевой план
.4 Квалификационный план
.5 Корректировка сетевого плана
.6 Разработка планов контрольных мероприятий
. ОЦЕНКА НАДЕЖНОСТИ ПРОЕКТИРУЕМОЙ СИСТЕМЫ. ОЦЕНКА ДОСТОВЕРНОСТИ
ВЫДАВАЕМОЙ ИНФОРМАЦИИ
.1 Расчет надежности проектируемой системы
.1.1 Схема соединения элементов системы
.1.2 Резервирование
.1.3 Расчет периодичности проведения проверок
.2 Оценка достоверности выдаваемой информации
. ОПРЕДЕЛЕНИЕ ТРЕБУЕМЫХ ВЫЧИСЛИТЕЛЬНЫХ РЕСУРСОВ
.1 Расчет производительности процессора
.2 Требуемый объем внешней памяти
.3 Математическое моделирование
. ИНФОРМАЦИОННЫЙ МЕНЕДЖМЕНТ
.1 Назначение ИМ
.2 Построение ресурсных матриц
.3 Экономическое обоснование. Оценка экономической эффективности
.3.1 Пример расчета технологического процесса
.3.2 Расчет показателей экономической эффективности
.4 Интерфейс пользователя
ЗАКЛЮЧЕНИЕ
СПИСОК ИСПОЛЬЗОВАННЫХ ИСТОЧНИКОВ
ВВЕДЕНИЕ
Вопросы качества и педагогического управления качеством подготовки специалистов
в учреждениях высшего образования привлекали внимание отечественных
исследователей. Поэтому можно констатировать наличие определенного раздела в
результатах научного осмысления различных аспектов этой проблемной области.
На сегодняшний день для эффективного управления учебным процессом
необходим переход на качественно новые технологии работы с данными,
относящимися к учебному процессу, а также технологии, основанные на
использовании компьютерных сетей и баз данных.
Одним из основных направлений развития образовательного процесса
становится реализация концепции опережающего образования, ориентированного на
новые условия информационного общества и широкое использование инновационных
педагогических технологий развивающего обучения, направленных на раскрытие
творческого потенциала личности. В связи с переходом к постиндустриальному
обществу все заметнее становится тенденция к информатизации сферы образования.
Создаются электронные учебники, разрабатываются автоматизированные системы
обучения, организуются виртуальные университеты, тестирующие программы.
Целью данного дипломного проекта является проектирование модуля
«Студенты» информационной системы «Кафедра Университета» на базе 1С:Предприятие
8.2. Включая в себя построение диаграммы прецедентов концептуального уровня,
диаграммы видов деятельности, состояний и диаграмма классов концептуального
уровня. Также в рамках данного дипломного проекта необходимо разработать
сетевой план, рассчитать надежность проектируемой системы, производительность
вычислителя и объем требуемой оперативной и внешней памяти.
1.
ПОСТАНОВКА ЗАДАЧИ
Цель дипломного проекта: Спроектировать модуль «Студенты» ИС «Кафедра»,
рассчитать надежность, объем оперативной и внешней памяти.
Цели проектируемой системы.
Проектируемая система является подсистемой информационной системы
управлением учебным процессом. «Студенты» - модуль, обеспечивающий хранение
всей информации, связанной со студентами.
Задачи проектируемой системы.
Разрабатываемая система содержит все необходимые справочники, константы,
перечисления, регистры накопления; иметь функции учета рейтинговых оценок,
формирование рейтинговых и экзаменационных ведомостей, хранение оценок,
создание на их основе отчетов.
2.
РЕЗУЛЬТАТЫ ИССЛЕДОВАНИЯ ПРЕДМЕТНОЙ ОБЛАСТИ
Для проектируемой системы объектом автоматизации является кафедра.
2.1 Организационная
структура
На рисунке 1 изображена организационная диаграмма.
Рисунок 1 - Организационная диаграмма
2.2 Обзор аналогов
2.2.1 Программа «АВРО-БУС: Учебная часть»
Данная программа предназначена для создания информационной системы вуза
или колледжа. Продукт реализован на платформе 1С:Предприятие 8 и обеспечивает:
хранение информации о студентах в единой базе данных;
автоматизацию процесса составления и ведения учебных планов;
автоматизацию процесса формирования личного дела студента;
учет всех процессов, связанных с обучением и движениями студента в
процессе обучения; автоматизация формирования приказов, справок и других
документов по студенту (в том числе академическая справка, учебная карточка по
форме №13 (14), печатная форма диплома и приложения к диплому); предоставление
актуальной отчетности.
Личное дело студента формируется по данным студента, зарегистрированным в
системе, и по данным об обучении, которые формируются приказами. Из личного
дела студента доступна следующая информация: ФИО, базовое образование, состав
семьи, данные о документах, удостоверяющих личность, учебный год, курс,
факультет, специальность, форма обучения, перечень приказов, выпущенных по
студенту, и т.д. Автоматизировано формирование номера личного дела и зачетной
книжки.
В системе хранится информация по всем элементам учебного процесса:
факультеты, формы обучения, сроки обучения, периоды учебного процесса, учебные
годы, специальности, специализации, дисциплины, договоры обучения, оценки, темы
курсовых и дипломных работ, причины неявок, причины отчисления и др.
Предусмотрены формы ведомостей для ввода оценок студентов, результатов
сдачи государственных экзаменов и защиты диплома. Реализована система
рейтинговой оценки знаний. Предоставлена возможность зачесть отдельные
дисциплины, освободив студента от их посещения, если студент изучил их до
поступления в вуз в другом образовательном учреждении. Предусмотрен анализ
результатов внутрисеместрового контроля в разрезе учебных групп. Ведется учет
посещаемости.
2.2.2 АИС «Алтайский государственный технический
университет(АлтГТУ)»
ЕАИС управления в АлтГТУ включает следующие подсистемы:
сектор разработки АИС образовательных услуг;
центр тестирования;
КМЦ электронной библиотеки;
сектор Интернет-технологий (Web-портал);
сектор сопровождения 1С-продуктов.
Сектор разработки АИС образовательных услуг АлтГТУ является
интегрированной системой, в основе которой лежит единая база данных,
осуществляющая связь между подсистемами «Абитуриент», «МРСК», «АСТ-Тест»,
«Контингент» и «Бюро расписаний».
Подсистема «МРСК» позволяет в любой момент времени получить следующие
виды рейтинговых оценок: входной рейтинг; рейтинг по данной дисциплине,
изучаемой в текущем семестре; комплексный (семестровый) рейтинг, учитывающий
рейтинги по всем дисциплинам текущего семестра, в том числе факультативных;
обобщённый рейтинг, учитывающий входной рейтинг и успехи за всё время с начала
обучения в вузе до момента аттестации; обобщённый рейтинг по циклам дисциплин
(ЕН, ГСЭ, ОПД, СД); выходной рейтинг, определяемый с учетом результатов
государственного экзамена и защиты дипломного проекта (дипломной работы).
Каждый вид рейтинговой оценки определяется для одного студента,
академической группы, групп одного курса данной специальности (направления),
курса факультета, курса университета, факультета и дневного отделения
университета в целом.
В соответствии с Положением о стипендиях в АлтГТУ, итоговый комплексный
рейтинг студента является определяющим фактором при решении вопроса о
назначении академической стипендии и ее размера.
Обобщённые рейтинги студентов используются при решении вопроса о
назначении именных стипендий, при конкурсном приёме и переводе на вакантные
места на второй и последующие курсы, при командировании студентов на учёбу в
зарубежные вузы.
Обобщённые рейтинги групп, специальностей, курсов используются для
мониторинга и измерения основных процессов в АлтГТУ, являются входными данными
для анализа и улучшения системы менеджмента качества АлтГТУ.
Создание системы оценки качества подготовки студентов включает разработку
теории научной организации тестового контроля и использования возможностей
тестов. Это явилось основанием для создания в июне 2006 года в АлтГТУ центра
информатизации и тестирования учебного управления (ЦИТ).
В качестве инструментальной среды для создания программно-педагогических
тестов и оценки успешности изучения дисциплины студентом в течение семестра
используется Адаптивная Среда Тестирования - АСТ-Тест. Это разработка
Независимого Центра тестирования качества обучения, который основан в 2003 году
и уже 7 лет принимает активное участие в процедурах проверки качества высшего
профессионального образования. На него возложена разработка инструментальных
средств и технологий адаптивного тестирования, формирование и модификация
банков программно-дидактических тестовых заданий (банков тестовых материалов)
по различным направлениям и специальностям, систематизация и обобщение
результатов тестовых проверок.
Отлажен организационный механизм и проведено четыре массовых компьютерных
тестирования итоговых знаний студентов. Тестирование позволяет: формировать
банки тестовых заданий по дисциплинам; оценивать успешность изучения студентами
дисциплин и модулей дисциплин; корректировать изучение отдельных тем дисциплин
в соответствии с полученными результатами; оценивать качество преподавания (при
статистике за несколько семестров).
2.2.3 АИС «Оренбургский государственный университет»
Создание технических условий, использование теоретических и практических
наработок компьютерных технологий обучения, выполненных созданной в 1989 г.
лабораторией, а далее сектором автоматизированных обучающих средств, позволило
активно развивать и внедрять современные информационные и компьютерные технологии
в обучение.
В университете с 1989 г. ведутся разработки автоматизированных средств
обучения. Разработаны инструментальные среды для подготовки и ведения
автоматизированных курсов. Наибольшее распространение получила инструментальная
среда "Исток", на основе которой было подготовлено и внедрено в
учебный процесс различных специальностей университета более 60
автоматизированных курсов контроля и обучения. В настоящее время завершается
разработка новой сетевой версии инструментальной среды "Исток" под
операционную систему WINDOWS с использованием технологии клиент-сервер и новых
дидактических возможностей современных компьютеров и средств связи.
Анализ ранее выполненных разработок программных продуктов и внедрения в
учебный процесс элементов автоматизирования обучения позволил определить:
границы применимости автоматизированных учебных курсов (АУК),
контрольно-обучающих программ (КОП) и степень эффективности последних;
особенности организации учебного процесса с элементами
автоматизированного обучения;
дидактические требования к выбору, структуризации и представлению
предметного материала для АУК и КОП;
особенности роли и функций преподавателя в интегрированной среде
обучения.
Современные информационные технологии и средства связи позволяют и
обязывают пересмотреть традиционный подход к разработке автоматизированных
курсов обучения и контроля.
На сегодняшний день как никогда актуальны вопросы разработки
интегрированных технологий обучения, а точнее, технологий организации и
методической поддержки самообучения. Проникновение во все сферы деятельности
мирового сообщества такой мощной системы общения, как Интернет, предоставляющей
возможности получения информации по самому широкому кругу вопросов, не могло не
отразиться на самой технологии обучения. Необходимы не только разработка
комплекса программ и методик самообучения по конкретному плану или теме, но
также изучение самого технологического цикла поиска новых сведений по
интересующему вопросу, отработка основных приемов этого поиска и построение
своего индивидуального маршрута и плана самообразования, что особенно важно в
послевузовском непрерывном повышении квалификации. Рассмотрим задачи очередного
этапа развития информатизации обучения на основе использования ранее
выполненных наработок и возможностей современных компьютерных и сетевых
информационных технологий работы:
Расширить функциональные возможности и границы применимости разработанных
ранее и широко используемых авторских сетевых инструментальных сред и
подготовки обучающих курсов с использованием мультимедиа- и электронных
гиперссылочных материалов и сетевых технологий обучения.
Расширить возможности выхода обучающегося в более широкое адресное
географическое информационное пространство и снять зависимость обучения от
конкретного рабочего места.
Повысить уровень информационного кругозора как студентов и аспирантов,
так и преподавателей университета, используя возможность подключения через
Интернет к информационным потокам других вузов нашей страны и за ее пределами.
Привлечь внимание всех преподавателей и студентов к вопросам
интернационального общения и необходимости повышения языковой культуры всех
обучающихся.
Разработать технологию и методику дистанционного обучения и контроля,
ориентированные в первую очередь на непрерывное повышение квалификации,
возможность использования разработанных технологий в самоподготовке студентов
всех форм обучения, для предоставления возможности повышения культурного,
образовательного, профессионального и коммуникативного уровня, в том числе для
лиц, имеющих определенные трудности в передвижении и общении.
Информационные системы (ИС) имеют огромные возможности в
совершенствовании системы управления документооборотом любого предприятия.
При разработке ИС необходимо выделить ряд очень важных моментов:
Должна быть заинтересованность в серьезной реорганизации управления вузом
со стороны высшего руководства.
Необходимо провести предварительно анализ работы всех подразделений
университета, изучить движение информационных потоков (документов) между всеми
подразделениями.
Определить основные задачи подразделений и выявить необходимые функции
последних, определить задачи статистической обработки информации, выходные
формы всех основных документов (разработать паспорта всех подразделений
университета).
Разработать в соответствии с проведенным анализом и полученными
результатами оптимизацию движения информационных потоков, их подчиненность
(вертикаль) и соподчиненность (горизонталь). Именно этот этап работы над
проектом дает массу информации для улучшения структуры университета и работы
его подразделений.
По такому примерно сценарию в университете начата разработка
информационной системы управления (ИС ОГУ). Сделан общий проект системы, и идет
разработка таких приоритетных и наиболее трудоемких для руководителей и
сотрудников подразделений университета подсистем, как "Приемная
комиссия", "Отдел кадров", "Деканат", "Плановый
отдел", "Коммерческий отдел". Наиболее проработанной и
находящейся в реальной эксплуатации является подсистема "Приемная
комиссия", которая разработана и запатентована сотрудниками Центра
дистанционного образования П.В. Веденеевым и А.Е. Заварихиным.
Возможности программы: ввод, просмотр, поиск, изменение и удаление личных
дел абитуриентов; ввод результатов апелляции и тестирования в базу данных;
автоматизированное зачисление поступающих на основании результатов экзаменов и
апелляции; формирование исходной информации для других подразделений
университета (деканатов, учебных отделов, кафедр); формирование и печать
различных отчетов, выборок, ведомостей, приказов, заявлений, расписок;
разграничение прав доступа к информации и работе в системе; оперативное
представление статистической информации о ходе подачи документов абитуриентов
на все специальности университета на Web-странице университета; возможность
автоматизированного получения разнообразной информации об абитуриентах,
подавших заявление в филиалах ОГУ.
Подсистема «Приемная комиссия» прошла два года пробной эксплуатации.
Последние два года прием документов абитуриентов на все специальности
Оренбургского государственного университета, формирование различных списков,
подготовка отчетов и выборок проводится в автоматизированном режиме с помощью
подсистемы "Приемная комиссия", которая формирует в итоге исходную
базу данных "Студент".
2.2.4 1С: Что делать: Образовательное учреждение
Конфигурация «Что делать: Образовательное учреждение»
предназначена для автоматизации процесса учета абитуриентов, кадрового учета
учащихся, управления платными услугами, управления учебным процессом в
учреждениях высшего и среднего профессионального образования.
Конфигурация обеспечивает:
· хранение информации об абитуриентах,
учет процессов, связанных с зачислением абитуриентов;
· хранение информации о студентах, учет
процессов, связанных с движениями студентов в процессе обучения;
· автоматизацию процесса управления
платными услугами, ведение взаиморасчетов по платным услугам;
· автоматизацию процесса начисления
услуг обучения, оплаты услуг обучения;
· автоматизацию процесса составления и
ведения учебных планов;
· формирование актуальной отчетности.
Документ «Экзаменационная ведомость»
Документ «Экзаменационный ведомость» хранит результаты любого
контрольного мероприятия. План, издаваемый министерством образования.
Справочник «Контрольные мероприятия» хранит список контрольных
мероприятий, требующих оценки.
Ниже представлена сравнительная таблица некоторых представленных выше
систем (см. Таблицу 1)
Таблица 1 Сравнение аналогов
|
Название
|
АИС «Университет»
|
1С: Что делать:
Образовательное учреждение
|
Галактика «Управление
вузом»
|
|
Функциональные возможности
|
Реализованы все необходимые
функции
|
Реализованы все необходимые
функции
|
Реализованы все необходимые
функции
|
|
Платформа
|
На базе SAP
|
На платформе
«1С:Предприятие 8»
|
Галактика
|
|
Стоимость
|
Нет данных
|
60 000р
|
Нет данных
|
|
Универсальность и
адаптируемость
|
АИС «Университет»
разрабатывается с учетом специфики Вашего учебного заведения:
|
Система адаптируема для
любого учебного заведения
|
Система адаптируема для
любого учебного заведения
|
|
Наличие дополнительных
подсистем
|
Комплексный мониторинг
деятельности ВУЗа: Менеджмент качества учебного процесса; Хранение и
обработка информации о студенческом и кадровом составе ВУЗа; Автоматизация
делопроизводства
|
Учет абитуриентов, кадровый
учет учащихся, управления платными услугами, управления учебным процессом
|
Управление учебным
процессом, Управление контингентом студентов, Контроль и анализ успеваемости
студентов
|
Из приведенной таблицы можно сделать вывод о том, что ИСУУП,
представленные на рынке, вполне соответствуют поставленным требованиям:
обладают достаточным функционалом, адаптируемы для нашего университета,
возможна доработка и увеличение количества необходимых функций.
2.3 Моделирование бизнес-процессов
В рамках данного дипломного проекта была построена модель бизнес-процесса
организация учебного процесса, контекстная диаграмма которой приведена на
рисунке 2.
Рисунок 2 - Концептуальный уровень IDEF0-модели процесса «Организовать
учебный процесс»
На рисунке 3 представлена декомпозиция блока «Организовать учебный
процесс».
Рис.3 - Декомпозиция блока «Организовать учебный процесс»
2.4 Диаграмма потоков данных
модель системы определяется как иерархия диаграмм потоков данных,
описывающих процессы преобразования информации от момента ее ввода в систему до
выдачи конечному пользователю.
В рамках дипломного проекта я рассматриваю одно из направлений
деятельности кафедры университета - организацию учебного процесса. Она включает
в себя, как и само проведение занятий, так и подготовку методических пособий,
оценку знаний студентов, а также формирование отчетности для предоставления
данных в деканат.
Контекстная диаграмма DFD-модели представлена на рисунке 4
Рис.4 - Контекстная диаграмма «Организовать учебный процесс»
Диаграмма 1-го уровня декомпозиции представлена на рисунке 5.
Рис.5 - Диаграмма 1-го уровня «Организовать учебный процесс»
Диаграмма 2-го уровня декомпозиции «Провести аудиторные занятия»
представлена на рисунке 6.
Рис.6 - Диаграмма 2-го уровня «Провести аудиторные занятия»
Миниспецификации процессов.. Организовать учебный процесс.
ПРОЦЕСС: Провести аудиторные занятия
ВХОД: Списки групп; Учебный план; Расписание; Нормативные документы
(Нормативные акты и документы Минобразования РФ; Положение о факультете;
Положение о кафедре; Положение об учебном управлении; ГОС ВПО по специальностям
(направлениям подготовки)
ВЫХОД: Журнал посещаемости студентов, Задания на курсовые проекты/работы
ПОДПРОЦЕССЫ:
· Подготовить учебную/методическую литературу
· Провести лекционные, практические и лабораторные занятия
· Учесть посещаемость и текущую успеваемость студентов
ПРОЦЕСС: Провести рейтинги
ВХОД: Списки групп, журнал посещаемости студентов, нормативные документы
ВЫХОД: Рейтинговые ведомости
ПРОЦЕСС: Принять зачеты и защиту курсовых работ/проектов
ВХОД: Задания на курсовые работы/проекты, Зачетные книжки, Нормативные
документы
ВЫХОД: Ведомости сдачи зачетов, курсовые работ/проектов.
ПРОЦЕСС: Провести экзамены
ВХОД: Ведомости сдачи зачетов, курсовые работ/проектов, Зачетные книжки,
График учебного процесса, Нормативные документы.
ВЫХОД: Экзаменационные ведомости
ПРОЦЕСС: Принять пересдачу экзаменов
ВХОД: Зачетные книжки, Направление на пересдачу, Экзаменационные
ведомости
ВЫХОД: Дополненные экзаменационные ведомости
ПРОЦЕСС: Передать данные в деканат
ВХОД: Ведомости об успеваемости студентов
ВЫХОД: Сводная информация о студенческих группах
2.5 Логическая модель данных
На этапе исследования объекта автоматизации была составлена модель данных
(рис.7). На ней показана взаимосвязь и структура хранимой информации.
Рис.7 - Модель данных
На основании модели данных были спроектированы соответствующие
справочники, перечисления, регистры сведений.
3. ТЕХНИЧЕСКОЕ ЗАДАНИЕ
3.1 Общие сведения
.1.1. Полное наименование системы и ее условное обозначение: подсистема
«Студенты».
.1.2. Наименование предприятий (объединений) разработчика и заказчика
(пользователя) системы и их реквизиты: разработчик системы - студент гр.ИСТ-106
Хуснутдинова И.Р.; заказчик системы - ВлГУ;
.1.3. . Перечень документов, на основании которых создается система, кем
и когда утверждены эти документы: задание на проектирование системы (дипломной
проект); утверждающие организации: кафедра информационных систем и информационного
менеджмента; дата утверждения: 13 февраля 2011г.
3.1.4. Плановые сроки начала и окончания работы по созданию системы:
13.02.2011 - 07.06.2011.
.1.5. Сведения об источниках и порядке финансирования работ: не
оплачиваются.
3.1.6. Порядок оформления и предъявления заказчику результатов работ по
созданию системы (ее частей), по изготовлению и наладке отдельных средств
(технических, программных, информационных) и программно-технических
(программно-методических) комплексов системы: передается в виде спроектированной
системы в сроки окончания работы. Приемка системы осуществляется комиссией в
составе представителей кафедры ИСИМ. Порядок предъявления системы, ее испытаний
и окончательной приемки определяется календарным графиком выполнения дипломного
проекта.
3.2 Назначение и цели создания системы
.2.1. Назначение системы: вид автоматизированной деятельности -
автоматизация процесса сбора и хранения сведений о студентах, их перемещениях
внутри университета и успеваемости; объект автоматизации - кафедра;
.2.2. Цели создания системы:
Цели создания системы: формирование единой информационной системы для
нужд кафедры.
Для реализации поставленной цели подсистема «Студенты» должна решать
следующие задачи:
- сбор и хранение данных о студентах, их передвижениях внутри
университета;
- формирование списков групп;
- учет успеваемости студентов;
- формирование отчетных ведомостей;
- формирование дипломных выписок;
3.3 Характеристика объекта автоматизации
Краткие сведения об объекте автоматизации или ссылки на документы,
содержащие такую информацию: объектом автоматизации является учебное заведение
- кафедра.
Процессы, подлежащие автоматизации:
получение сведений из приемной комиссии;
обмен информацией и документами с деканатом;
контроль успеваемости;
3.4 Требования к системе
.4.1. Требования к системе в целом
.4.1.1. Требования к структуре и функционированию системы
.4.1.1.1. Перечень подсистем, их назначение и основные характеристики:
Подсистема «Студенты» формально состоит из двух частей:
клиентские приложения для персональных компьютеров работников кафедры;
серверная часть;
На сервере хранится база данных.
.4.1.1.2. Требования к способам и средствам связи для информационного
обмена между компонентами системы:
От сервера к персональным компьютерам данные передаются по локальной сети
университета.
.4.1.1.3. Требования к характеристикам взаимосвязей создаваемой системы
со смежными системами: подсистема должна интегрироваться в создаваемую
информационную систему «Кафедра».
.4.1.1.4. Требования к режимам функционирования системы: режим
функционирования сменный.
.4.1.1.5. Требования по диагностированию системы: требования не
предъявляются;
.4.1.1.6. Перспективы развития, модернизации системы: подсистема должна
иметь возможность дальнейшей модернизации при расширении или выявлении новых
функций объекта автоматизации.
.4.1.2. Требования к численности и квалификации персонала системы: Для
эксплуатации подсистемы «Студент» необходимы базовые навыки работы с
персональным компьютером, а также в среде 1С. Для поддержания сервера 1С и
настройки сети требуется системный администратор.
.4.1.3. Показатели назначения: система должна обеспечивать возможность
одновременной работы нескольких пользователей.
.4.1.4. Требования к безопасности: требования не предъявляются;
3.4.1.5. Требования к эргономике и технической эстетике: интерфейс
системы должен быть понятным и удобным, не должен быть перегружен графическими
элементами и должен обеспечивать быстрое отображение экранных форм.
Навигационные элементы должны быть выполнены в удобной для пользователя форме.
Ввод-вывод данных системы, прием управляющих команд и отображение результатов
их исполнения должны выполняться в интерактивном режиме. Интерфейс должен
соответствовать современным требованиям эргономики и обеспечивать удобный
доступ к основным функциям и операциям системы.
3.4.1.6. Требования к транспортабельности для подвижных ИС: требования не
предъявляются;
.4.1.7. Требования к эксплуатации, техническому обслуживанию, ремонту и
хранению компонентов системы: Периодическое техническое обслуживание и
тестирование технических средств должны включать в себя обслуживание и
тестирование всех используемых средств, включая рабочие станции, серверы,
кабельные системы и сетевое оборудование, устройства бесперебойного питания. В
процессе проведения периодического технического обслуживания должны проводиться
внешний и внутренний осмотр и чистка технических средств, проверка контактных
соединений, проверка параметров настроек работоспособности технических средств
и тестирование их взаимодействия.
.4.1.8. Требования к защите информации от несанкционированного доступа:
компоненты подсистемы должны обеспечивать:
идентификацию пользователя;
проверку полномочий пользователя при работе с системой;
разграничение доступа пользователей к различным задачам системы.
.4.1.9. Требования по сохранности информации при авариях: в нештатных
ситуациях все данные должны сохраниться на сервере, для этого необходимо
автоматически проводить бэкап базы данных;
.4.1.10. Требования к защите от влияния внешних воздействий: требования
не предъявляются;
.4.1.11. Требования к патентной частоте: требования не предъявляются;
.4.1.12. Требования по стандартизации и унификации: взаимодействие
пользователей с прикладным программным обеспечением, входящим в состав системы
должно осуществляться посредством визуального графического интерфейса (GUI).
Экранные формы должны проектироваться с учетом требований унификации:
- все экранные формы пользовательского интерфейса должны быть
выполнены в едином графическом дизайне, с одинаковым расположением основных
элементов управления и навигации;
- для обозначения сходных операций должны использоваться
сходные графические знаки, кнопки и другие управляющие элементы. Термины,
используемые для обозначения типовых операций, а также последовательности действий
пользователя при их выполнении, должны быть унифицированы;
- поведение сходных элементов интерфейса должно реализовываться
одинаково для однотипных элементов.
.4.1.13. Дополнительные требования: дополнительные требования не
предъявляются.
.4.2.1 Хранение данных:
Все данные должны храниться в базе данных на сервере.
Функции:
- добавление/изменение данных о студентах;
- внесение информации об успеваемости;
- хранение о дополнительной деятельности студентов (выступление
на конференциях, участие в научной работе и т.д.)
- хранение сопутствующей документации;
.4.2.2 Составление отчетности:
Функции:
- формирование рейтинговых и экзаменационных ведомостей
- формирование списка групп
- формирование направлений
- отчеты по НИРС
- генерация дипломной выписки
.4.3. Требования к видам обеспечения;
.4.3.1. Требования информационному обеспечению системы:
Для обеспечения целостности данных должны использоваться встроенные
механизмы СУБД. Доступ к данным должен быть предоставлен только авторизованным
пользователям с учетом их служебных полномочий, а также с учетом категории
запрашиваемой информации.
.4.3.2. Требования к лингвистическому обеспечению системы: для
организации взаимодействия с пользователем должен использоваться русский язык.
.4.3.3. Требования к техническому обеспечению: в состав комплекса должны
входить следующие технические средства:
Сервер базы данных;
Сервер 1С;
персональные компьютеры пользователей;
.4.3.4. Требования к метрологическому обеспечению: требования к
метрологическому обеспечению не предъявляются.
.4.3.5. Требования к организационному обеспечению: к работе с системой
должны допускаться сотрудники, имеющие навыки работы на персональном
компьютере, ознакомленные с правилами эксплуатации и безопасности.
4. ОБЪЕКТНО-ОРИЕНТИРОВАННОЕ ПРОЕКТИРОВАНИЕ ИС
В качестве методологии проектирования был выбран объектно-ориентированный
подход. Достоинства объектно-ориентированного подхода:
- Сравнительная легкость, наглядность, эффективность моделей.
- Построение бизнес-модели организации, позволяющей перейти от
модели сценариев использования к модели, определяющей отдельные объекты,
участвующие в реализации бизнес-функций.
- Возможность автоматической генерации кода на основе
построенных моделей.
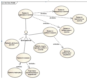
4.1 Диаграмма прецедентов
На рис.8 представлена диаграмма прецедентов, отражающая основные функции
системы.
Рисунок 8 - Диаграмма прецедентов
Документ описания прецедентов.
. Прецедент «Провести аудиторные занятия»
Краткое описание;
Главным про организации учебного процесса является проведение аудиторных
занятий, он включает в себя лекционные занятия, лабораторные и практические
Участвующие субъекты;
Преподаватель
Предусловия, необходимые для инициирования прецедента;
Наличие аудиторного фонда, методического комплекса, обучающихся,
календарного плана, расписания.
Детализированное описание потока событий, которое включает:
Основной поток событий;
Проведение занятий.
Альтернативные потоки для определения исключительных ситуаций;
Ошибка выполнения при отсутствии необходимых данных.
Постусловия, определяющее состояние системы, по достижении которого
прецедент завершается;
Выполнение прецедента завершается в соответствии с календарным планом.
. Прецедент «Принять защиту курсовых работ и зачетов»
Краткое описание.
Для курсовых работ формируется отдельная ведомость, в совокупности с
результатами зачетов получаем списки студентов, допущенных до сессии.
Участвующие субъекты
Преподаватель.
Предусловия, необходимые для инициирования прецедента
Для инициирования прецедента необходимо выполнение дипломной работы
студентом и проведение аудиторных занятий и консультаций.
Детализированное описание потока событий, которое включает:
Основной поток событий
Прием курсовых работ и зачетов.
Альтернативные потоки для определения исключительных ситуаций
Ошибка при отсутствии необходимых данных.
Постусловия, определяющее состояние системы, по достижении которого
прецедент завершается;
Выполнение прецедента завершается при корректном вводе всей необходимой
информации.
. Прецедент «Провести экзамен»
Краткое описание;
Экзамен является конечным итоговым мероприятием по контролю знаний, на
основе результатов формируются экзаменационные ведомости.
Участвующие субъекты;
Преподаватель.
Предусловия, необходимые для инициирования прецедента;
Для инициирования прецедента необходимы списки допущенных студентов.
Детализированное описание потока событий, которое включает:
Основной поток событий;
Проведение экзаменов, внесение оценок.
Альтернативные потоки для определения исключительных ситуаций;
Ошибка формирования при отсутствии необходимых данных.
. Прецедент «Передать данные в деканат»
Краткое описание.
Все результаты передаются в деканат.
Участвующие субъекты;
Преподаватель.
Предусловия, необходимые для инициирования прецедента;
Детализированное описание потока событий, которое включает:
Основной поток событий;
Передача данных в деканат.
Альтернативные потоки для определения исключительных ситуаций;
Ошибка при отсутствии необходимых данных.
Постусловия, определяющее состояние системы, по достижении которого
прецедент завершается.
Выполнение прецедента завершается при корректном вводе всей необходимой
информации.
4.2
Диаграмма классов концептуального уровня
Выделены классы: Преподаватель, Посещаемость студентов, Дисциплины, Группа,
Ведомости, Студенты, Направление, Рейтинговая ведомость, Экзаменационная
ведомость, Ведомость сдачи зачетов и курсовых работ.
Рисунок 9 - Диаграмма классов концептуального уровня
4.3 Диаграмма компонентов и пакетов
На диаграмме компонентов и пакетов отражаются программные компоненты
системы (рис.10)
Рис. 10 Диаграмма компонентов и пакетов.
Модуль конфигурации представляет собой пакет «Студенты», в нее включены
четыре пакета: пакет «Справочники», в котором хранятся справочники подсистемы и
формы для этих справочников; пакет «Документы», в котором хранятся документы и
пакет макетов документов; пакет «Регистры Накоплений».
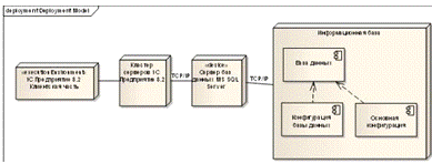
4.4
Диаграмма развертывания
Диаграмма развертывания, отражающая систему в ее работе с программными и
аппаратными ресурсами, представлена на рисунке 11.
информационный моделирование поток данные диаграмма
Рисунок 11 - Диаграмма развертывания
5. СЕТЕВОЙ ПЛАН ВЫПОЛНЕНИЯ ПРОЕКТНЫХ РАБОТ
.1 Определение состава работ по стадиям и этапам
В соответствии с ГОСТ 34.601-90 в процессе разработки ИС
«Кафедра:Студенты» можно выделить следующие этапы:
1. Формирование требований к системе;
2. Разработка концепции автоматизированной системы;
. Разработка технического задания;
. Эскизный проект;
. Технический проект;
. Рабочая документация;
. Ввод в действие;
. Сопровождение АС.
Все выделенные стадии состоят из этапов работ, выполнение которых
необходимо и достаточно для создания ИС, соответствующей заданным требованиям.
Распределение этапов работ по стадиям создания ИС в общем случае приведены в
таблице 2:
Таблица 2 - Стадии и этапы создания АС.
|
Стадии
|
Этапы работ
|
|
1. Формирование требований
к АС
|
1.1. Обследование объекта и
обоснование необходимости создания АС 1.2. Формирование требований
пользователя к АС 1.3. Оформление отчета о выполненной работе.
|
|
2. Разработка концепции АС
|
2.1 Разработка вариантов
концепции АС и выбор варианта концепции АС, удовлетворявшего требованиям
пользователя 2.2 Оформление отчета о выполненной работе
|
|
3. Техническое задание
|
3.1. Разработка и
утверждение технического задания на создание АС
|
|
4. Эскизный проект
|
4.1. Разработка
предварительных проектных решений по системе и ее частям
|
|
5. Технический проект 6.
Рабочая документация
|
5.1 Разработка проектных
решений по системе и ее частям 5.2 Разработка документации на АС и ее части
5.3. Разработка и оформление документации на поставку изделий для
комплектования АС и (или) технических требований (технических заданий) на их
разработку 6.1 Разработка рабочей документации на систему и ее части 6.2,
Разработка или адаптация программ
|
|
7. Ввод в действие
|
7.1. Подготовка объекта
автоматизации к вводу АС в действие 7.2. Подготовка персонала 7.3.
Комплектация АС поставляемыми изделиями (программными и техническими
средствами, программно-техническими комплексами, информационными изделиями)
7.4. Пусконаладочные работы 7.5. Проведение предварительных испытаний 7.6.
Проведение опытной эксплуатации 7.7. Проведение приемочных испытаний
|
|
8. Сопровождение АС
|
8.1. Выполнение работ в
соответствии с гарантийными обязательствами 8.2. Послегарантийное
обслуживание
|
5.2 Содержание работ на каждом этапе
Перечень работ, проводимых на выделенных этапах разработки ИС
«Кафедра:Студенты», соответствует ГОСТ 34.601-90, однако, учитывая специфику ИС
были внесены некоторые изменения и уточнения в содержание проводимых работ:
.На этапе 1.1 “Обследование объекта и обоснование необходимости создания
АС” в общем случае проводят:
Анализ предметной области, сбор данных об объекте автоматизации и
осуществляемых видах деятельности, оценку качества функционирования объекта и
осуществляемых видов деятельности, выявление проблем, решение которых возможно
средствами автоматизации, актуальность создания АС, обзор аналогов,
интервьюирование пользователей.
. На этапе 1.2 “Формирование требований пользователя к АС” проводят:
Подготовку исходных данных для формирования требований к АС
(характеристика объекта автоматизации, описание требований к системе, ограничения
допустимых затрат на разработку, ввод в действие и эксплуатацию, эффект,
ожидаемый от системы, условия создания и функционирования системы),
согласование сроков сдачи/приемки проекта.
. На этапе 1.3 «Оформление отчета о выполненной работе» предоставляется
описание бизнес-процессов (IDEF0), документооборота (DFD), сравнительная
таблица аналогов.
. Разработка концепции АС по ГОСТу должна включать в себя «Проведение
необходимых научно-исследовательских работ», но так как моя проектируемая
система не требует таких трудоёмких задач, данный этап исключается.
. На этапе 2.2 “Оформление отчета о выполненной работе” подготавливают и
оформляют отчет, содержащий описание выполненных работ на стадии, описание и
обоснование предлагаемого варианта концепции системы.
. На этапе 3.1 “Разработка и утверждение технического задания на создание
АС” проводят разработку, оформление, согласование и утверждение технического
задания на АС и, при необходимости, технических заданий на части АС.
. На этапе 4.1 “Разработка предварительных проектных решений по системе и
ее частям” определяются: функции АС; функции подсистем, их цели и эффекты;
состав комплексов задач и отдельных задач; концепции информационной базы, ее
укрупненная структура (логическая схема базы данных); функции системы
управления базой данных; состав вычислительной системы; функции и параметры
основных программных средств.
. Этап 4.2 “Разработка документации на АС и ее части” был исключен из-за
дублирования его с пунктом 5.2 на стадии разработки технического проекта, в
связи с малой значимостью эскизного проекта для данной ИС.
. На этапе 5.1 “Разработка проектных решений по системе и ее частям”-
обеспечивают разработку общих решений по системе и ее частям,
функционально-алгоритмической структуре системы, по функциям персонала и
организационной структуре, по структуре технических средств, по алгоритмам
решений задач и применяемым языкам, по организации и ведению информационной
базы, системе классификации и кодирования информации, по программному
обеспечению. (Диаграмма прецедентов, алгоритм работы системы, диаграмма классов
с концептуальной точки зрения)
. На этапе 5.2 “Разработка документации на АС и ее части” проводят
разработку, оформление, согласование и утверждение документации в объеме,
необходимом для описания полной совокупности принятых проектных решений и
достаточном для дальнейшего выполнения работ по созданию АС. Виды документов -
по ГОСТ 34.201. Разработка диаграммы классов объектов (уровня реализации),
диаграмм взаимодействия, деятельности.
. На этапе 5.3 “Разработка и оформление документации на поставку изделий
для комплектования АС и (или) технических требований (технических заданий) на
их разработку” не проводится;
. Этап 5.4. “Разработка заданий на проектирование в смежных частях
проекта объекта автоматизации” был также исключен, так как проведения
строительных, электротехнических, санитарно-технических и других
подготовительных работ, связанных с созданием АС не требуется и выходит за
рамки проекта.
. На этапе 6.1 “Разработка рабочей документации на систему и ее части”
осуществляют разработку рабочей документации, содержащей все необходимые и
достаточные сведения для обеспечения выполнения работ по вводу АС в действие и
ее эксплуатации, а также для поддерживания уровня эксплуатационных
характеристик (качества) системы в соответствии с принятыми проектными
решениями, ее оформление, согласование и утверждение, Виды документов - по ГОСТ
34.201. Разработка диаграммы развертывания, пакетов и компонентов.
. На этапе 6.2 “Разработка или адаптация программ” проводят разработку
программ и программных средств системы, выбор, адаптацию и (или) привязку
приобретаемых программных средств, разработку программной документации в
соответствии с ГОСТ 19.101. На этом этапе будет разработана конфигурация
подсистемы и проинтегрирована с другими смежными модулями в единую систему.
. На этапе 7.1 “Подготовка объекта автоматизации к вводу АС в
действие" проводят работы по организационной подготовке объекта
автоматизации к вводу АС в действие, в том числе: реализацию проектных решений
по организационной структуре АС; обеспечение подразделений объекта управления
инструктивно-методическими материалами; внедрение классификаторов информации.
. На этапе 7.2 “Подготовка персонала” проводят обучение персонала и
проверку его способности обеспечить функционирование АС. Тестирования кадров.
. На этапе 7.3 “Комплектация АС поставляемыми изделиями” обеспечивают
получение комплектующих изделий серийного и единичного производства, материалов
и монтажных изделий. Проводят входной контроль их качества. В рамках данного
дипломной работы не проводятся.
. Этап 7.4 “Строительно-монтажные работы” был исключен ввиду отсутствия
необходимости проведения работ по строительству специализированных зданий
(помещений) для размещения технических средств и персонала АС; сооружение
кабельных каналов; выполнение работ по монтажу технических средств и линий
связи; испытание смонтированных технических средств; сдачу технических средств
для проведения пусконаладочных работ.
. На этапе 7.5 “Пусконаладочные работы” проводят автономную наладку
технических и программных средств, загрузку информации в базу данных и проверку
системы ее ведения; комплексную наладку всех средств системы.
. На этапе 7.6 “Проведение предварительных испытаний” осуществляют:
испытания АС на работоспособность и соответствие техническому заданию в
соответствии с программой и методикой предварительных испытаний; устранение
неисправностей и внесение изменений в документацию на АС, в том числе
эксплуатационную в соответствии с протоколом испытаний; оформление акта о
приемке АС в опытную эксплуатацию.
. На этапе 7.7 “Проведение опытной эксплуатации” проводят: опытную
эксплуатацию АС; анализ результатов опытной эксплуатации АС; доработку (при
необходимости) программного обеспечения АС; дополнительную наладку (при
необходимости) технических средств АС; оформление акта о завершении опытной
эксплуатации.
. На этапе 7.8 “Проведение приемочных испытаний” проводят: испытания на
соответствие техническому заданию в соответствии с программой и методикой
приемочных испытаний; анализ результатов испытаний АС и устранение недостатков,
выявленных при испытаниях; оформление акта о приемке АС в постоянную
эксплуатацию.
. На этапе 8.1 “Выполнение работ в соответствии с гарантийными
обязательствами” осуществляют работы по устранению недостатков, выявленных при
эксплуатации АС в течение установленных гарантийных сроков, внесению
необходимых изменений в документацию на АС.
. На этапе 8.2 “Послегарантийное обслуживание” осуществляют работы по:
анализу функционирования системы; выявлению отклонений фактических
эксплуатационных характеристик АС от проектных значений; установлению причин
этих отклонений; устранению выявленных недостатков и обеспечению стабильности
эксплуатационных характеристик АС; внесению необходимых изменений в документацию
на АС.
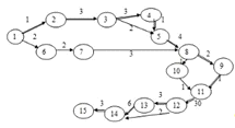
.3Первоначальный сетевой план
На сетевой модели плана наглядно отображаются операции по изданию и
проектированию системы.
На первоначальном исходном сетевом плане выполнения проектных работ
вершины обозначают события, инициирующие начало выполнения соответствующих
работ, а стрелки - выполняемые работы.
На рисунке 12 представлен сетевой план, выполненный на основании стадий
прошлого пункта.
Рис.12 - Первоначальный сетевой план
Обозначения событий:
- подписание договора на разработку ИС;
- получение отчета об исследовании предметной области и сформированных
требований пользователя к ИС;
- получение отчета с обоснованием выбора концепции ИС;
- утверждение технического задания на разработку ИС;
- сдача эскизного проекта на ИС;
- сдача технического проекта на ИС;
- получение рабочей документации на систему;
- получение акта приемки-сдачи выполненных работ;
- окончание срока действия гарантийных обязательств.
Обозначения выполняемых работ:
-2 - обзор предметной области и формирование требований к ИС
(длительность - 10 рабочих дней);
-3 - разработка концепции ИС (2 рабочих дня);
-4 - составление технического задания (6 рабочих дня);
-5 - разработка эскизного проекта (3 рабочих дней);
-6 - оформление технического проекта (20 рабочих дней);
-7 - разработка рабочей документации на систему (30 рабочих дней);
-8 - ввод ИС в действие (5 рабочих дней);
-9 - сопровождение системы (5 рабочих дней).
Длительность критического пути первоначального исходного сетевого плана
выполнения проектных работ составляет: Ткр = 81 рабочий день, что превышает
Тдир=60 рабочих дней, утвержденное с руководителем проекта.
5.4 Квалификационный план
Технология применения сетевых методов планирования управления процессом
разработки системы предполагает составление квалификационного плана (Таблица
3), который определяет перечень необходимых специалистов и закрепляет за
работниками соответствующие функции.
Таблица 3 - Квалификационный план проекта разработки ИС
|
Наименование Специалиста
|
Величина Ставки (тыс. руб.)
|
Выполняемые функции
|
|
Менеджер проекта
|
40
|
Контроль выполнения;
составление сетевого плана; координация хода работ; Анализ, формирование
требований и выбор концепции ИС; Разработка документации (отчеты о работе,
ТЗ, ТП, ЭП), внесение изменений в документацию; Анализ эксплуатации,
функционирования системы; Обучение персонала, обеспечение методическими
материалами
|
|
Программист-аналитик
|
20
|
Разработка структуры,
алгоритмов системы, глоссария и прецедентов использования, предоставление
полного описания проектных решений; Разработка программы; Устранение
неисправностей, недостатков, доработка ПО; Привязка ИС к внешним программным
средствам; Разработка документации на ИС; Послегарантийное обслуживание
|
|
Специалист по аппаратному
обеспечению
|
10
|
Подготовка и оформление
документации на поставку изделий для комплектования ИС, определение их
технических требований; Работа по размещению, монтажу, испытаниям и сдаче
технических средств; Наладка средств системы; Комплектация ИС поставляемыми
изделиями; Разработка документации для проведения подготовительных работ при
создании ИС
|
5.5 Корректировка сетевого плана
При проведении оптимизации исходного сетевого плана по времени выполнения
проекта в соответствии с ГОСТ 34.601-90 и спецификой проектируемой системы
целесообразно исключить стадию «Эскизный проект» и отдельные этапы работ на
всех стадиях, объединить стадии «Технический проект» и «Рабочая документация» в
одну стадию «Технорабочий проект».
Кроме того, отдельные виды работ на стадии разработки технорабочего
проекта целесообразно осуществлять параллельно. Сетевой график этапа
«Разработка технорабочего проекта», на котором отображено параллельное
выполнение работ (рис.13):
Рис.13 - Оптимизированный сетевой план
Условные обозначения выполняемых работ на этапе «Разработка технорабочего
проекта»:
-2 - построение диаграммы прецедентов;
-3 - построение диаграммы видов деятельности;
-4 - построение диаграммы последовательности;
-5,4-5 - построение обзорной диаграммы взаимодействия;
-6 - построение диаграммы классов
-7 - построение диаграмм состояний
-8, 7-8 - описание диаграмм
-9 - построение диаграммы пакетов и компонентов
-10 - построение диаграммы развертывания
-11, 10-11 - описание диаграмм
-12 - реализация проекта на платформе 1С (написание конфигурации)
-13 - интеграция модуля с другими модулями
- 14 - тестирование модулей
-14 - тестирование системы целиком
-15 - оформление рабочей документации.
В результате рассмотренного варианта оптимизации уменьшается количество
событий и работ в рассматриваемом сетевом плане (рис.14)
Рис. 14 - Оптимизированный сетевой план
Обозначения выполняемых работ оптимизированного сетевого графика:
-2 - обзор предметной области и формирование требований к ИС
(длительность - 10 рабочих дней);
-3 - разработка концепции ИС (длительность - 2 дня);
-4 - составление технического задания (длительность - 6 дня);
-5 - разработка технорабочего проекта ИС (длительность - 29 дней);
-6 - ввод ИС в действие (длительность -5 дней);
-7 - сопровождение системы (5 рабочих дней).
Длительность критического пути оптимизированного исходного сетевого плана
выполнения проектных работ составляет: Ткр = 57 рабочих дней, что не превышает
Тдир=60 рабочих дней.
5.6 Разработка планов контрольных мероприятий
Дата начала проектных работ в соответствии с составленным техническим
заданием 16.09.2010г. Исходный план контрольных мероприятий при выполнении
проектных работ представлен в Таблице 4.
Таблица 4 - План контрольных мероприятий
|
Дата
|
Наименование контрольного
мероприятия
|
|
13.02.2011
|
Подписание договора на
разработку ИС
|
|
27.03.2011
|
Сдача отчета о результатах
обследования объекта с обоснованием необходимости создания ИС и
сформированными требованиями к системе
|
|
01.04.2011
|
Подписание отчета с
обоснованием выбора концепции ИС
|
|
10.04.2011
|
Подписание технического
задания на разработку ИС
|
|
01.05.2011
|
Подписание технорабочего
проекта
|
|
06.12.2011
|
Подписание акта
сдачи-приемки выполненных работ
|
|
04.01.2011
|
Заключение договора на
последующее сопровождение системы
|
6. ОЦЕНКА НАДЕЖНОСТИ ПРОЕКТИРУЕМОЙ СИСТЕМЫ. ОЦЕНКА
ДОСТОВЕРНОСТИ ВЫДАВАЕМОЙ ИНФОРМАЦИИ
6.1 Расчет надежности проектируемой системы
Проектируемая система является клиент-серверным приложением. Расчеты
надежности будут производиться как для клиентской части, так и для серверной.
Расчет надежности необходимо производить при следующих заданных условиях:
· оценка надежности проектируемой системы осуществляется за
период работы 500 часов;
· вероятность безотказной работы (Pз) системы должна быть не
менее 0,95;
· достоверность выдаваемой информации 0,98.
6.1.1 Схема соединения элементов системы
Схема соединения элементов системы (n = 9) представлена на рис.15
Рис.15 - Схема соединения элементов системы
Интенсивность отказов системы:

, где
(1)
-
количество узлов

-
интенсивность отказов i-ого узла в 
.=9
Вероятность
безотказной работы системы:

,где (2)

-
интенсивность отказов в 1/час- время работы системы в часах
Рассчитаем
вероятность безотказной работы для каждого элемента:
(t)=
e-3*10-4*500=0.86(t)= e-0.83*10-4*500=0.95(t)= e-1*10-4*500=0.951(t)=
e-1*10-4*500=0.951(t)= e-5*10-4*500=0.78(t)= e-0.83*10-4*500=0.95(t)=
e-1*10-4*500=0.951(t)= e-1*10-4*500=0.951(t)= e-0,1*10-4*500=0.995(t)=0,492
< Pз
Вероятность
отказа системы:

(3)
Согласно
формуле (3)
Среднее
время безотказной работы (средняя наработка на отказ):

,где (4)
-
средняя наработка на отказ- время работы системы в часах
Согласно
формуле (4):
В результате расчетов вероятность безотказной работы системы (P0) равна
0,492. По условию вероятность безотказной работы системы за 500 часов должна
быть не менее 0,95. Следовательно, полученная вероятность не удовлетворяет
условию. В целях повышения надежности системы необходимо применить
резервирование.
6.1.2 Резервирование
6.1.2.1 Общее резервирование. Постоянное включение элементов.
Резервирование замещением в нагруженном режиме.
Схема общего резервирования с постоянным включением элементов
представлена на рисунке 15.
Рисунок 15 - Схема общего резервирования с постоянным включением
элементов
Вероятность безотказной работы системы при общем резервировании с
постоянным включением элементов равно вероятности безотказной работы системы
при общем резервировании резервирование замещением в нагруженном режиме.
λo= λ1=13,76*10-4
Вероятность безотказной работы системы:

где (5)
-
количество цепей резервирования
Если
m=1, то согласно формуле (5)
(t)=1-(1-e-
λot)m+1= 1-(1-0,505)2=1-0,245=0.755<Pз
Среднее
время безотказной работы:
Согласно
формуле (4):
.1.2.2 Резервирование замещением в ненагруженный режим
Вероятность безотказной работы системы:

, где
(6)

-
интенсивность отказов в 1/час,- время работы системы в часах
Согласно
формуле (6):
(t)= 0,505*(1+13,76*10-4*500)=0,85<Pз
Среднее время безотказной работы:
Согласно формуле (4):
Вероятность безотказной работы меньше заданной вероятности
.1.2.3 Поэлементное постоянное резервирование для всех элементов
Схема поэлементного постоянного резервирования для всех элементов
представлена на рисунке 16.
Рисунок 16 - Схема поэлементного постоянного резервирования для всех
элементов
Вероятность безотказной работы системы при поэлементном постоянном
резервировании для всех элементов равна вероятности безотказной работы системы
при поэлементном резервировании для всех элементов в нагруженном режиме.
Вероятность безотказной работы системы:

, где
(7)

-
интенсивность отказов в 1/час,- время работы системы в часах
Согласно
формуле (7):

P(t)=[1-(1-0.86)2]*[1-(1-0.95)2]2*[1-(1-0.951)2]4*
[1-(1-0.995)2]* [1-(1-0.78)2]=0,98*0,995*0,99*0,999*0,95=0,918
Среднее
время безотказной работы:
Согласно
формуле (4):
Вероятность
безотказной работы меньше заданной вероятности
.1.2.4
Поэлементное резервирование замещением для всех элементов в ненагруженном режиме
Вероятность
безотказной работы системы:

, где
(8)

-
интенсивность отказов в 1/час,- время работы системы в часах
Согласно
формуле (7):

=
(t)= 0.86
(1+3*10-4*500)=0,989,6(t)= 0.95 (1+0.83*10-4*500)=0,9894,4,7,8(t)= 0.951
(1+1*10-4*500)=0,998(t)= 0.78 (1+5*10-4*500)=0,975(t)= 0.995
(1+0,1*10-4*500)=0,999

0,9363
Среднее
время безотказной работы:
Вероятность
безотказной работы меньше заданной вероятности
.1.2.5 Поэлементное постоянное резервирование отдельных элементов
Зарезервируем память и процессор, как на клиентской части, так и на
серверной в нагруженном режиме (рис.17)
Рисунок 17 - Схема поэлементного постоянного резервирования отдельных
элементов
Вероятность безотказной работы системы при поэлементном постоянном
резервировании отдельных элементов равна вероятности безотказной работы системы
при поэлементном постоянном резервировании отдельных элементов в нагруженном
режиме.
Вероятность безотказной работы системы:
(t)= 0.86*0.952*[1-(1-0.951)2]4* 0.995*0.78=0,597 <Pз
Среднее время безотказной работы:
Согласно формуле (4):
Вероятность безотказной работы меньше заданной вероятности
.1.2.6 Поэлементное резервирование отдельных элементов в ненагруженном
режиме
Зарезервируем память и процессор, как на клиентской части, так и на
серверной в ненагруженном режиме (рис.18)
Рисунок 18 - Схема поэлементного постоянного резервирования отдельных
элементов а ненагруженном режиме
Вероятность безотказной работы системы:

, где
(10)

-
интенсивность отказов в 1/час,- время работы системы в часах
Согласно
формуле (10):
(t)= 0.86*0.952*0,9984* 0.995*0.78=0,598<Pз
Среднее время безотказной работы:
Согласно формуле (4):
Вероятность безотказной работы меньше заданной вероятности
Сравнения полученных результатов представлено в Таблице 5:
Таблица5 - Сравнение рассчитанных вероятностей при различных типах
резервирования
|
Pз
|
P0
|
P1= P2
|
P3
|
P4= P5
|
P6
|
P7
|
P8
|
|
0,95
|
0,492
|
0,755
|
0,85
|
0,918
|
0,9363
|
0,597
|
0,598
|
Таким образом, ни одно из значений безотказной работы системы при
различных вариантах резервирования не достигло заданного значения. Поэтому необходимо
рассчитать периодичность проведения проверок - другой вид повышения надежности
системы.
.1.3 Расчет периодичности проведения проверок

, где
(11)
п
- период проведения проверок в часах=Pзад=0,95 (из условия)=0,9363 -наиболее
экономически выгодный вариант резервирования с наиболее высокой вероятность
безотказной работы.
Интенсивность
отказов:

, где
(12)
-
среднее время безотказной работы системы
Согласно
формуле (12)
Согласно
формуле (11)
n=500/24,75=20,2
Количество необходимых проверок за 500ч работы равно 20 раз.
6.2 Оценка
достоверности выдаваемой информации
Сравним надежности построения двух вариантов ИС с устройством контроля и
без него.
. для ИС без устройства контроля:
Полученная из надежности вероятность безотказной работы:= 0,9363
. для ИС с устройством контроля:= 0,97
Условная вероятность обнаружения ошибки:
=
0,95
Вероятность
безотказной работы с УК:
*
= 0,99
Вероятность
обнаружения отказа с УК:
*
= 0,0315+ H = 1 (14)
-
недостоверность выдаваемой информации
Рассчитаем
процент улучшения ИС
Достоверность
выдаваемой информации для ИС без УК:
=> H1
= 0,188
Коэффициент
достоверной контрольной вероятности:
(15)
Достоверность
выдаваемой информации для ИС с УК:
(16)
=> H1
= 0,007
∆H
= H1-H2 = 0,181
Достоверность
выдаваемой информации для ИС с УК улучшится на 96% по сравнению с ИС без УК.
7. ОПРЕДЕЛЕНИЕ ТРЕБУЕМЫХ ВЫЧИСЛИТЕЛЬНЫХ РЕСУРСОВ
7.1 Расчет производительности процессора
Разделим задачи, выполняемых ЭВМ на классы (Таблица 6), а также укажем их
характеристики (Таблица 7,8,9)
Таблица 6 - Задачи, выполняемых ЭВМ
|
№
|
Класс задач
|
Функция ИС
|
|
1
|
Информационно-справочные
|
1
|
Ввод данных НИРС 102700КБ
|
|
|
2
|
Ввод данных
рейтинг-контролей
|
|
|
3
|
Ввод отчетов о практике
|
|
|
4
|
Сформировать приказ
«Принять студента»
|
|
|
5
|
Сформировать приказ
«Отчислить студента»
|
|
|
6
|
Сформировать приказ
«Перевод студента в другую группу»
|
|
|
7
|
Сформировать приказ
«Перевод студента на следующий курс»
|
|
|
8
|
Сформировать отчет об
успеваемости студентов
|
|
|
9
|
Сформировать отчет о
публикациях студентов
|
|
|
10
|
Сформировать отчет по
практикам
|
|
2
|
Моделирование,
планирование, научные и оптимизационные задачи;
|
11
|
Распределение студентов по
группам в соответствии с порядком указанных специальностей.
|
Определим объем входной\выходной информации, для заполненных формы оценим
количество заполняемого (в байтах), если на выходе имеем отчеты, документы, то
указываем структура документа.
) Ввод данных НИРС (рис.19)
Рис.19 - Форма ввода данных НИРС
) Ввод данных рейтинг-контролей (рис.20)
Рис.20 - Форма ввода данных рейтинг-контроля
) Ввод отчетов о практике (рис.21)
Рис.21 - Форма Отчета по практике
Таблица 7 - Характеристики задач, выполняемых на машинах
№ Наименование задачи № Функции Входные
данные, КБ Выходные данные Объем входной информации,
, битОбъем выходной информации,
|
, битЧисло операций (N2)
|
|
|
|
|
1
|
Информационно-справочные
|
1
|
102700
|
103980
|
1099335
|
1124903
|
2224238
|
|
|
2
|
112654
|
113765
|
|
|
|
|
|
3
|
107659
|
108790
|
|
|
|
|
|
4
|
102879
|
108741
|
|
|
|
|
|
5
|
108629
|
105890
|
|
|
|
|
|
6
|
100964
|
105378
|
|
|
|
|
|
7
|
109499
|
109853
|
|
|
|
|
|
8
|
117002
|
121789
|
|
|
|
|
|
9
|
116700
|
118431
|
|
|
|
|
|
10
|
120654
|
127432
|
|
|
|
|
2
|
Моделирование,
планирование, научные и оптимизационные задачи
|
11
|
126890
|
127991
|
126890
|
254780
|
52662363
|
*=Gвх+Gвых;=6*N*;=2.5*n;=8/3*p;=α/ (α+1)*N;=N-N1;
Для информационно-справочного класса задач:
*=1099335+1124903=2224238=42963798;=107409495;=286425320;=13801841=2224238;
Для оптимизационного класса задач:
*=126890+127890=2540959=15245754;=38114385;=101638360;=4897599;=52662363;
Таблица 8 - Исходные данные для расчета производительности вычислителя
|
Тип задачи
|
Vi, операций
|
Qi, знаков
|
Wi, знаков
|
mi, т.
|
Кi, т.
|
di
|
|
Информационно-справочная
|
2224238
|
11642912
|
16999620
|
20
|
30
|
0
|
|
Оптимизационные задачи
|
52662363
|
6596096
|
210649452
|
1
|
5
|
1
|
Таблица 9 - Параметры для расчета производительности вычислителя
|
№
|
1
|
2
|
3
|
4
|
|
Наименование параметра
|
Обозначение
|
Значение для сервера
|
Значение для ПК
|
|
1
|
Коэффициент неравномерности
распределения нагрузки по суткам месяца
|
Kн
|
1,4
|
1,4
|
|
2
|
Коэффициент запаса
производительности на развитие задач пользователя
|
Kр
|
1,2
|
1,2
|
|
3
|
Коэффициент перевода часов
в секунды
|
Q
|
3600
|
3600
|
|
4
|
Коэффициент, учитывающий
наличие процессора Телеобработки (1-есть, 0-нет)
|
s
|
1
|
1
|
|
5
|
Среднее количество операций
необходимое для организации приема и выдачи одного алфавитно- цифрового
сообщения
|
g1 g2
|
20 100
|
20 100
|
|
6
|
Фонд рабочего времени ЭВМ в
течении суток
|
Тф
|
24
|
8
|
|
7
|
Среднее время технического
обслуживания ЭВМ с учетом затрат на проведение работ обслуживания
|
Тто
|
2
|
1
|
|
8
|
Средняя наработка на отказ
|
То
|
487
|
401
|
|
9
|
Среднее время
восстановления
|
Тв
|
0,75
|
0,5
|
|
10
|
Наработка ЭВМ на сбой
|
Тсб
|
12
|
10
|
|
11
|
Среднее время
восстановления после сбоя
|
Тврсб = 0.1Тв
|
0,075
|
0,05
|
|
12
|
Среднесуточное время потерь
из-за ошибок оператора
|
Тп = 0,05 Тф
|
1,2
|
0,4
|
|
13
|
Период функционирования
систем диалогового режима в течении суток
|
Т
|
3
|
6
|
|
14
|
Число типов задач
|
N
|
2
|
2
|
|
15
|
Число терминалов часов при
выполнении работ i-типа (только для терминала)
|
ri
|
8
|
8
|
|
16
|
Удельная нагрузка
создаваемая пользователем на сервер (операций/с)
|
ni(z) li(z)
|
109 7*108
|
5*108 15*107
|
|
17
|
Вид обработки
|
di
|
1
|
0
|
|
18
|
Число классов работ
выполняемых в диалоговом режиме - работа с БД
|
b
|
2
|
2
|
Производительность процессора:

,
Pn=1,526*107Гц
Производительность процессора для обслуживания терминалов в диалоговом
режиме:
Pg=8*1017 Гц
Требуемая производительность процессора.
Pтр

8,2*108
Гц
Вычисление
объема требуемой памяти
Количество
операндов на один оператор:
Входная
и выходная информация в знаках:
Суммарный
поток информации:
Число
простых операндов
Число
команд в программе
Длина
программы
Число
операндов
Количество
вычислительных операций
Число
простых операторов (методом подбора)
Объем
требуемой оперативной памяти:

бит = 2
Гигабайта .
7.2 Требуемый объем внешней памяти
Для срока службы в 5 лет достаточно объема внешней памяти в 20 Гигабайт с
расчетом на хранение базы данных и ее резервного копирования.
7.3 Математическое моделирование
Дипломное проектирование включает этап построения математической модели
объекта автоматизации либо информационной системы в целом.
В качестве математической модели ИС часто используются системы массового
обслуживания (СМО). Это системы, которые обслуживают входящий поток заявок. На
выходе имеем поток обслуженных заявок. В процессе обслуживания могут создаваться
очереди конечной и бесконечной длины. Часть входящих заявок может получить
отказ.
Кроме того, различают одноканальные и многоканальные СМО.
Исходные данные для анализа: параметры распределения входящих и исходящих
потоков, а также характеристики самой СМО, например среднее время обслуживания.
В результате расчетов определяют такие характеристики СМО, как среднее число
заявок в системе, средняя продолжительность пребывания заявок в системе,
среднее число заявок в очереди, средняя продолжительность пребывания заявок в
очереди, средняя длина очереди и т.д. Такие модели исследуют двумя методами,
дающими близкие результаты. Аналитические методы теории СМО позволяют выполнять
вероятностные расчеты и вычислять теоретические значения характеристик СМО.
Имитационное моделирование позволяет получить приблизительные оценки тех же
параметров, причем с увеличением длительности моделирования они приближаются к
теоретическим значениям. Имитационное моделирование можно использовать для
исследования сложных систем, для которых непосредственное применение теории СМО
затруднительно.
Пакет имитационного моделирования Arena позволяет строить
визуализированные имитационные модели, проигрывать их и анализировать
результаты.
Одним из наиболее эффективных свойств данного инструмента является его
интеграция со средством функционального моделирования BPwin, в котором имеется
возможность экспорта диаграммы IDEF3 в имитационную модель Arena.
В ходе моделирования была построена имитационная модель СМО для
исследуемой предметной области:
В систему моделируются поступающие заявки от Преподавателей (Teacher) и
Студентов (Student). Время поступления запросов в систему экспоненциально
распределено со средним значением 30 минут, число запросов не ограничено, в
случае занятости обслуживающегося устройства запрос встает в очередь. Время
обслуживания запросов экспоненциально распределено со средним значением 24
минуты.
8. Информационный менеджмент
8.1
Назначение ИМ
Информационный менеджмент - это специальная область менеджмента,
охватывающая все задачи в сфере создания и использования информационных
ресурсов предприятия.
8.2
Построение ресурсных матриц
Ресурсная матрица в общем случае имеет следующий вид:
|
|
R11
|
R12
|
…
|
R1n
|
|
|
|
R21
|
R22
|
…
|
R2n
|
|
|
R
|
=
|
…
|
…
|
…
|
…
|
|
|
|
Rn-1,1
|
Rn-1,2
|
…
|
Rn-1,n
|
|
|
|
Rn1
|
Rn2
|
…
|
Rnn
|
|
Для нашей системы основными используемыми компонентами являются
пользователь, ПК пользователя, ОС, платформа 1С, конфигурация 1С:Предприятие,
сервер БД, кабели, шнуры, принтер.
Ресурсная матрица:
Таблица 7.1 Ресурсная матрица
|
Rпк
|
|
|
|
Rпк-пр
|
Rпк-п
|
|
Rпл
|
|
Rпл-серв
|
|
|
|
|
Rкон
|
|
|
Rкон-п
|
|
|
|
Rсерв
|
|
|
|
|
|
|
Rпр
|
Rпр-п
|
|
|
Rп-кон
|
|
|
Rп
|
Таблица 7.2 Компоненты ресурсной матрицы
|
Обозначение
|
Компонент матрицы
|
|
Rпк
|
характеризует ПК
пользователя: Intel 2Duo/2G /80Gb/15" (25000р/ 300с)
|
|
Rпл
|
Платформа 1С:Предприятие
8.2 (10000р/150с)
|
|
Rкон
|
Конфигурация «УСУУП» на
платформе 1С:Предприятие (4000р/150с)
|
|
Rсерв
|
Сервер БД SQL (8000р/1с)
|
|
Rпр
|
Принтер
(лазерный,черно-белый) (3000р/7с)
|
|
Rп
|
Пользователь (секретарь)
(з/п 15000р/300с)
|
|
R пк-п
|
характеризует
взаимодействие ПК с пользователем; загрузка ОС (20 секунд)
|
|
Rкон-п
|
Взаимодействие конфигурации
с пользователем (вывод сформированной ведомости) (1 сек)
|
|
Rпр-п
|
Время печати принтером
одной ведомости (3 сек)
|
|
Rпл-серв
|
Получение платформой данных
из БД (0,5)
|
|
Rпк-пр
|
Передача данных необходимых
для печати (0,01)
|
|
Rп-кон
|
Работа пользователя с
конфигурацией (выбор и ввод доп. параметров) (40 сек)
|
пк= 25000/5/12/21/8/60/60=0,014 - стоимость 1с работы компьютера.
Технологический процесс по своему существу - это упорядоченная
совокупность операций, выполняемых в определенном порядке с использованием
определенных ресурсов. Каждая технология представляет собой некоторый
определенный маршрут по клеткам ресурсной матрицы, развернутый во времени.
Таблица 7.3 Временная ресурсная матрица,
|
4,2
|
|
|
|
0,01
|
20
|
|
0,33
|
|
0,5
|
|
|
|
|
0,027
|
|
|
1
|
|
|
|
0,0000011
|
|
|
|
|
|
|
0,002
|
3
|
|
|
40
|
|
|
0,12
|
Процесс формирования ведомости можно разбить на несколько операций:
) Вход в систему
) Введение параметров формирования
) Получение результата
Таблица 7.4 Распределение ресурсов по операциям.
|
Ресурсы
|
Операции
|
|
1
|
2
|
3
|
4
|
|
Rпк
|
0,4
|
0,2
|
0,1
|
0,3
|
|
Rпл
|
0
|
0,4
|
0,5
|
0,1
|
|
Rкон
|
0
|
0,7
|
0,2
|
0,1
|
|
Rсерв
|
0
|
0,1
|
0,9
|
0
|
|
Rпр
|
0
|
0
|
0
|
1
|
|
Rп
|
0,3
|
0,5
|
0
|
0,2
|
|
R пк-п
|
1
|
0
|
0
|
0
|
|
Rкон-п
|
0
|
0,1
|
0,9
|
0
|
|
Rпр-п
|
0
|
0
|
0
|
1
|
|
Rпл-серв
|
0
|
0
|
1
|
0
|
|
Rпк-пр
|
0
|
0
|
0
|
1
|
|
Rп-кон
|
0
|
0,9
|
0,1
|
0
|
В клетках выше приведенной таблицы отражаются величины, характеризующие
объем соответствующего ресурса, затрачиваемого при выполнении той или иной
операции.
Рассчитаем функционалы:
= 20.008=40.48=1.9=4.008
После выполнения операции вычисления множества функционалов F по всем
технологическим процессам как показателей качества этих процессов, мы можем
решать разнообразные задачи анализа деятельности системы.
8.3 Экономическое обоснование. Оценка экономической
эффективности
Экономический эффект - это полученный (или предполагаемый) результат от
внедрения информационной системы, рассчитанный в денежном выражении.
Экономический эффект рассчитывается как сумма всех положительных факторов в
стоимостном выражении, обусловленных новой разработкой (снижение трудоемкости,
численности, затрат материалов, электроэнергии, повышение качества продукции и
т.п.)
Эффективность - сопоставление эффекта от реализации инвестиций в системы
с величиной затрат, необходимых для их внедрения.
Экономическая эффективность исчисляется как соотношение стоимостного
эффекта от внедрения ИС к стоимости самой системы и разность затрат на ее
создание и эксплуатацию за определенный период времени.
Показатели экономической эффективности имеют весьма приближенное значение
в связи с трудностью определения составляющих компонент эффекта, полученного за
счет внедрения ИС. Основную трудность составляет разделение результатов,
полученных за счет мероприятий по совершенствованию управления и
соответствующих величин, получаемых за счет автоматизации решения экономических
задач и повышения качества принимаемых решений.
Экономическая эффективность информационных систем в общем случае
обеспечивается за счёт следующих факторов:
высокой скорости выполнения операций по сбору, передачи и выводу
информации, достигаемой за счёт высокой производительности автоматических
средств, с помощью которых можно сократить до минимума время, необходимое для
выполнения отдельных технологических операций;
повышения качества учёта, контроля и регулирования за счёт увеличения
исходной информации, установления чёткого графика её получения, устранения из
неё условно постоянных данных, а также за счёт комплексной централизованной
обработки;
улучшения системы информации за устранения дублирования и искажения
информации, введения единой системы расчётов и форм документации.
Для оценки экономической эффективности рассматриваемые задачи ИС должны
быть охарактеризованы затратами на разработку ИС, приобретение технических
средств, величинами затрат на решение задачи до и после автоматизации и др.
Предпроизводственные затраты включают затраты на исследовательские и
проектные работы, включая приобретение программных средств, составление
инструкции пользователей, а также расходы на освоение средств
автоматизированного проектирования.
Полные (капитальные затраты) включают затраты на приобретение ПЭВМ,
оргтехники, средств связи, реконструкцию здания в связи с установкой ВТ с
учетом остаточной стоимости ликвидируемого оборудования, также затраты на
предотвращение отрицательных социальных, экономических и других последствий,
связанных с внедрением ИС.
Исходные данные для расчета коэффициента экономической эффективности
приведены в таблице 7.5.
Таблица 7.5 - Исходные данные
|
Наименование
|
Обозначение
|
Значение показателя
|
|
1.Кол-во рабочих дней в
году, дн
|
|
251
|
|
2.Среднемесячный фонд
времени, дн
|
Мд
|
21
|
|
3.Рабочее время в день,час.
|
Tд
|
8
|
|
4.Месячная зарплата
пользователя, руб
|
ЗП
|
4850
|
|
5.Часовая тарифная ставка
пользователя, час
|
tчас
|
28,9
|
|
6.Коэффициент, учитывающий
доп.зарплату, премии, накладные расходы:
|
Η
|
0,791
|
|
6.1 Коэффициент,
учитывающий доп.зарплату
|
Кд
|
0,091
|
|
6.2 Коэффициент,
учитывающий премии
|
Кп
|
0,3
|
|
6.3 Коэффициент,
учитывающий накладные расходы
|
Кн
|
0,4
|
|
7.Коэффициент, учитывающий
отчисления в соц. страхование и страхование от несчастных случаев
|
R
|
0,262
|
|
8.Месячная зарплата ИТР,
обслуживающего выч. технику, руб
|
ЗПитр
|
12000
|
|
9.Годовой фонд времени
работы ЭВМ, час.
|
Fэвм
|
2008
|
|
10.Мощность ЭВМ, КВт
|
Nэвм
|
0,5
|
|
11.Стоимость 1 КВт/часа
электроэнергии, руб.
|
Цэл
|
2,11
|
|
12.Коэффициент
использования энергоустановок по мощности
|
Ки
|
0,9
|
|
13.Стоимость ЭВМ, руб
|
Cэвм
|
18000
|
|
14. Норма амортизационных
отчислений для ПЭВМ
|
Α
|
0,25
|
|
15.Коэффициент, учитывающий
затраты на ремонт
|
Кзр
|
0,0825
|
|
16.Кол-во проектировщиков
|
К
|
1
|
|
17.Время проектирования,
мес.
|
Тпр
|
4
|
|
18.Зарплата проектировщика,
руб.
|
Зп
|
20000
|
Накладные расходы:
канцелярские расходы 2000 руб. в месяц;
командировочные расходы 10 000 руб. в месяц
Заработная плата персонала 25000 руб. в месяц.
Процент накладных расходов рассчитывается как
(1)
Накладные расходы =2000 + 10000 = 12000 руб. в месяц.
%
Задачи, решаемые с помощью разработанной информационной подсистемы,
представлены в таблице 7.6.
Таблица 7.6 - Задачи
|
Задача
|
Kр
|
Тр1
|
Тм1
|
Тр2
|
Тм2
|
Тр1*Kp
|
Тм1*Kp
|
Тр2*Kp
|
Тм2*Kp
|
|
1.Оперативный учет
|
2522
|
2 (120 мин)
|
-
|
0,08 (5 мин)
|
0,25 (15 мин)
|
5044
|
-
|
201
|
630
|
|
2.Оперативный анализ
|
5
|
64 (3840 мин)
|
-
|
-
|
1,08 (65 мин)
|
320
|
-
|
-
|
5
|
|
3.Формирование отчетов
|
7
|
112 (2688 мин)
|
-
|
-
|
16 (980 мин)
|
784
|
-
|
-
|
112
|
|
Итого
|
|
|
|
|
|
6148
|
-
|
201
|
747
|
) Kр - количество решений в год
Оперативный учет:
обязательное резервное копирование раз в месяц = 12 решений,
ввод, редактирование и поиск данных ежедневно = 2522 решений.
Итого:2522 решения в год.
Оперативный анализ:
ввод данных по перемещению студентов =2 решения в год.
формирование приказов об отчислении =2 решения в год.
Формирование отчетов:
-формирование ведомостей для одной группы = 18 решений в год.
формирование отчета по посещаемости = 6 решения в год.
2) Тр1 - время ручной обработки до автоматизации, час
Оперативный учет:
поиск нужной информации, редактирование, добавление данных составляет
примерно 2 часа.
Оперативный анализ:
Для корректировки понадобится около 3 дней (24 часа); для
перераспределения студенческих составов - 5 дней (40 часов).
Формирование отчетов:
На формирование ведомостей необходимо примерно 10 дней (80 часов); на
составление журнала посещаемости - 4 дня(32 часа).
) Тр2 - время ручной обработки после автоматизации, час.
Оперативный учет:
После автоматизации пользователь сможет:
вносить информацию за 5 мин или 0,08 часа
Оперативный анализ:
Необходимая информация загружается извне по стандартным правилам обмена.
Формирование отчетов:
Типовые отчеты уже есть в системе.
) Тм2 - время машинной обработки после автоматизации, час.
Оперативный учет:
Обновление БД займет примерно 0,25 часа (15 минут).
Оперативный анализ:
Для корректировки учебного состава понадобится 0,42 часа (25 минут).
Для корректировки статуса актуальности студента при отчислении - 0,66
часа (40 минут)
Формирование отчетов:
На формирование ведомостей необходимо примерно 9 часов (560 мин); на
составление отчета по посещаемости - 7 часов (420 мин).
. Затраты ручного труда, связанные с работой технических пользователей,
руб.
,(2)
где n - общее количество решений.
До
автоматизации:
После
автоматизации:
.
Затраты эксплутационные, связанные с решением задачи на вычислительной технике,
руб.
, (3)
.1 Зарплата инженерно-технических работников, обслуживающих
вычислительную технику, руб.
, (4)
где TMi - затраты машинного времени на одноразовое решение i задачи,
часы;
Фг - годовой фонд заработной платы ИТР, обслуживающего вычислительную
технику, руб;эвм - годовой фонд времени работы ЭВМ, часы.
После
автоматизации:
.2
Затраты на электроэнергию, руб.
, (5)
где Nэвм - уставная мощность ЭВМ, КВт;
Цэл - стоимость 1КВт/час электроэнергии, руб;
Ки - коэффициент использования электроустановок по мощности.
После
автоматизации:
.3
Aмортизационные отчисления.
, (6)
где
- норма амортизационных отчислений.
.3.1
Капитальные затраты на задачу, связанные со стоимостью вычислительной техники,
приходящейся на данный комплекс задач, руб.
, (7)
После
автоматизации:
Амортизационные
отчисления:
После
автоматизации:
.4
Затраты на запасные части, материалы, ремонт, руб.
, (8)
где К- сумма коэффициентов: нормы расходов запасных частей, нормы расходов
материалов, коэффициента ремонта.
После
автоматизации:
Таким образом, затраты эксплуатационные, связанные с решением задачи на
вычислительной технике, руб.:
После
автоматизации:
Затраты,
связанные с проектированием задачи, руб.
(9)
После
автоматизации:
В
таблице 7.8 приведены затраты на проектирование информационной подсистемы.
Таблица
7.8 - Затраты на проектирование ИП
|
Вид затрат
|
Показатель
|
Значение
|
|
Затраты ручного труда, руб.
|
Зр1
|
111167
|
|
Зр2
|
3634
|
|
Зарплата ИТР,
обслуживающего выч. технику, руб.
|
Зитр1
|
0
|
|
Зитр2
|
6684
|
|
Затраты капитальные, руб.
|
Зк1
|
0
|
|
Зк2
|
20088
|
|
Амортизационные отчисления,
руб.
|
А1
|
0
|
|
А2
|
5022
|
|
Затраты на электроэнергию,
руб.
|
Зэл1
|
0
|
|
Зэл2
|
709
|
|
Затраты на запасные части,
материалы, ремонт, руб.
|
С(зч+м+р)1
|
|
|
С(зч+м+р)2
|
1657
|
|
Затраты эксплуатационные,
руб.
|
Зэкс1
|
0
|
|
Зэкс2
|
14072
|
|
Затраты проектирования,
руб.
|
Зпр1
|
0
|
|
Зпр2
|
180819
|
.3.1
Пример расчета технологического процесса
Рассчитаем стоимость процесса «Формирование экзаменационной ведомости».
Данный процесс выполняется каждую сессию, для всех групп с учетом количества
предусмотренных экзаменов.
Сусл. = tусл*(Срасх. + Сз/п + Снач. + Свр.маш. + Свр.всп. + Сам.пк)
1. Рассчитаем Сз/п - зарплата основного производственного персонала.
Сз/п = См, где
См - зарплата секретаря.
Стоимость одного часа работы сотрудника рассчитывается по формуле:
час = ЗП/8*24, где
ЗП - заработная плата сотрудника,
- количество часов рабочего дня,
- количество рабочих дней
Стоимость часа работы сотрудника: 1 час = 15000/192 = 78.1 руб.
На технологический процесс он тратит 3 минуты, поэтому
Сз/п См = 78.1 * 3/60 =3.9 руб.
. Рассчитаем Срасх. - стоимость используемых расходных материалов.
Накладные расходы - 15% от фонда заработной платы.
Таким образом, Срах = 0,15*3.9 = 0,58 руб.
. Рассчитаем Снач. - страховые взносы
Начисления на заработную плату определяются установленным законом
способом. В них входят 26,2% страховой взнос во внебюджетные фонды и от
несчастных случаев.
Рассчитаем начисления на зарплату для каждого сотрудника.
Страховые начисления:
Снач. = 0,262*3,9 = 1,02 руб.
. Рассчитаем Свр.маш. - стоимость машинного времени.
В процессе участвует ПК сотрудника и лазерный принтер.
ПК тратит в месяц 100 кВатт электроэнергии, принтер - 20 кВатт.
Время работы ПК 8 часов в день, всего 24 рабочих дня, значит, в час ПК
расходует 100/8/24 = 0,52 кВатт электроэнергии.
ПК сотрудника работает 3 минут во время выполнения процесса. 1 кВатт/час
стоит 4 руб.
Тогда компьютер сотрудника:
Свр.маш. = 0,52 * 3 * 4/ 60 = 0,1 руб.
Аналогично для принтера:
Свр.маш.принт. = 0,42 * 1 *4/60 = 0,02 руб.
Тогда Свр.маш. = 0,1 + 0,02 = 0,12 руб.
Будем считать, что к нему относятся: время загрузки программного
обеспечения, время передачи данных по сети.
Загрузка программного обеспечения - 60 секунд:
Свр.всп.мен. = 0,52КВт * 1 * 4 Руб/КВт /60мин = 0,03 руб.
Время передачи данных по сети 2 секунды, участвуют оба компьютера:
Свр.всп.перед. = 0,52 * 1/30 * 4/60 = 0,001 руб.
Тогда Свр.всп:
Свр.всп. = 0,03+0,001 = 0,031 руб.
. Рассчитаем Сам.пк - амортизация персонального компьютера
Учитывая, что норма амортизации средств ВТ составляет 25% от балансовой
стоимости средств.
Рассчитаем амортизации ПК, стоимостью 25000, и временем работы 3 минут,
по формуле:
Сам.пк = первоначальная стоимость* норма амортизации * длительность
работы/время использования
Сам.пк. = 25000*0,25*3/ (12*24*8*60) = 0,13 руб.
В конечном итоге рассчитаем стоимость технологического процесса:
Сусл. =(0,58 + 3.9 + 1,02 + 0,1 + 0,031 + 0,13)= 5,76 руб.
8.3.2
Расчет показателей экономической эффективности
1. Расчет затрат на дополнительные капитальные вложения, руб.
(10)
Квл
= (180819- 0) + (20088 - 0) =200907 руб.
.
Годовая экономия, руб.
(11)
Э
= (111167- 3634) + (14072- 0) = 121605 руб.
.
Годовой экономический эффект, руб.
, (12)
где
Ен = 0,15
Эг
= 121605- 0,15Ч200907= 91469 руб.
.
Рассчитаем расчетный коэффициент экономической эффективности
(13)
Ер
= 121605 / 200907= 0,6
.
Расчетный срок окупаемости, год
(14)
Т
= 1 / 0,6 = 1,6 месяцев.
Показатели экономической эффективности разработанного проекта приводятся
в таблице 7.9.
Таблица 7.9 - Показатели экономической эффективности
|
Наименование
|
Показатель
|
Величина
|
|
1. Годовая экономия, руб.
|
Э
|
121605
|
|
2. Дополнительные
капитальные вложения, руб.
|
Кд
|
200907
|
|
3. Годовая экономическая
эффективность, руб.
|
Эг
|
91469
|
|
|
4. Расчетный коэффициент
экономической эффективности.
|
Ер
|
0,6
|
|
|
5. Срок окупаемости, год.
|
Тр
|
1,6
|
|
Рассчитанные показатели свидетельствуют об эффективности проектируемой
информационной подсистемы, годовая экономия от автоматизации комплекса задач
составила 121605 тыс. руб., срок окупаемости затрат при проектировании
информационной подсистемы равен 1 год 6 месяцев.
Сделанные расчеты показателей экономической
эффективности позволяют сделать вывод, что автоматизация комплекса
рассмотренных задач эффективна и будет приносить дополнительную экономическую
выгоду.
Таким образом, внедрение разрабатываемого проекта не только повышает
качественные показатели работы, но и обеспечивает экономический эффект.
8.4
Интерфейс пользователя
Рис. 7.1 Справочник «Дисциплины»
В справочнике «СтруктураВУЗА» является иерархическим, в нем показана
структура университета, разделение на факультеты, кафедры и специальности (см.
рис. 7.2)
Рис. 7.2. Справочник «СтруктураВУЗА»
В справочнике «Студенты» хранится информация об учащихся: факультет,
кафедра, актуальность, номер зачетной книжки, вид обучения (см. рис. 7.3)
Рис. 7.3 Справочник «Студенты»
В справочнике «Преподаватели» представлены данные о преподавателях (см.
рис. 7.4)
Рис. 7.4 Справочник «Преподаватели»
Документ «ЭкзаменационнаяВедомость» создается на основании документа
«РейтинговаяВедомость» (см. рис 7.5), в нее переносятся поля с информацией о
названии предмета, кафедры, факультета, номере семестра, преподавателе, а также
список студентов, и итоговые баллы, заработанные студентами в течение семестра
(см. рис. 7.6)
Рисунок 7.5 Документ «РейтинговаяВедомость»
Рис. 7.6. Документ «ЭкзаменационнаяВедомость»
Создадим команду «Печать» и шаблон для вывода печатной информации (см.
рис. 7.7)
При создании документа «Приказы» следует в первую очередь заполнить поля
шапки документа. Поле «Дата» заполняется автоматически, но внесенные данные
могут быть редактированы пользователем
Рис. 7.12 Создание документа «Приказ»
Затем следует выбрать тип приказа. В зависимости от типа приказа
формируется набор полей в правой части документа.
Рис. 7.13
Выбор типа приказа осуществляется с помощью кнопок «Добавить» или
«Подбор». При использовании кнопки «Добавить» в документ будет добавлен только
один тип приказа, как показано на рисунке выше. С помощью кнопки «Подбор» можно
создать несколько приказов различного типа в рамках одного документа.
Рис. 7.14
Далее необходимо внести в приказ список физических лиц, на которых
распространяется действие данного приказа. Если требуется внести в приказ
данные одного физического лица (например, в приказе на отчисление), следует
нажать кнопку «Добавить». Если же физических лиц несколько, целесообразно
воспользоваться кнопкой «Подбор», которая позволяет добавить в приказ
информацию о произвольном количестве физических лиц. И в том, и в другом случае
откроется форма выбора физических лиц, на которой и осуществляется выбор.
Рис. 7.15
После выбора физических лиц необходимо нажать кнопку «Перенести» для
добавления их данных в приказ.
Рис. 7.16
Для каждого приказа может быть назначен ответственный за его исполнение.
ФИО ответственного вносится в соответствующее поле в нижней части документа.
При этом данные могут быть внесены как в строковом формате, так и путем выбора
из справочника «Физические лица».
Рис. 7.17
Кроме того, для любого типа приказа возможно создание печатных форм
приказов и выписок из приказов.
Чтобы создать печатную форму приказа, следует нажать кнопку «Печать -
Приказ».
Рис. 7.18
Чтобы создать печатную форму выписки из приказа, следует отметить
«галочкой» тех лиц, для которых требуется создать выписку из приказа, и нажать
кнопку «Печать-Выписка».
Рис. 7.19
ЗАКЛЮЧЕНИЕ
В данном курсовом проекте был спроектирован модуль «Студенты» ИС
«Кафедра». Был проведен обзор аналогов данной системы, проведена сравнительная
характеристика, описаны бизнес-процессы для автоматизации, рассчитана
производительность процессора, а также необходимая внешняя и оперативная память
для правильного функционирования ИС.
Данная система позволит автоматизировать процесс управления и хранения
данных об успеваемости студентов. Это позволит повысить качество
образовательного процесса, обеспечить информационную поддержку работникам
кафедры и деканата.
Современные условия, общественные, политические процессы и тенденции,
происходящие в России и за рубежом, ставят высокую планку требований для
университетов XXI века, преодолеть которую представляется весьма
затруднительным без единой автоматизированной системы, поддерживающей принятие
решений, управление, планирование и учет всех ресурсов современного
вуза-корпорации. Для этого нужны четкие, отлаженные, не дающие сбоя
производственные взаимоотношения между людьми на основе использования
информационных технологий.
СПИСОК ИСПОЛЬЗОВАННЫХ ИСТОЧНИКОВ
1. Макаров Р.И Мазанова Р.И. Методические указания к
практическим занятиям: Проектирование информационных систем, 2008 г.
. ГОСТ 34.601 - 90 - АВТОМАТИЗИРОВАННЫЕ СИСТЕМЫ. СТАДИИ
СОЗДАНИЯ
. ГОСТ34.601-90 - Стадии создания АС.
. ГОСТ 2.105-95 - Общие требования к текстовым документам.