Разработка плана мероприятий по совершенствованию деятельности предприятий
Содержание
Введение
.
Теоретические аспекты планирования деятельности предприятия в современных
условиях
.1
Роль планирования в деятельности современных предприятий
.2
Виды планирования и способы разработки плана
.3
Особенности деятельности предприятий пищевой отрасли
.
Анализ деятельности ООО «БратскАква»
.1
Характеристика ООО «БратскАква»
.2
Анализ абсолютных показателей деятельности предприятия
.3
Анализ уровня и динамики относительных показателей деятельности предприятия
.4
Анализ прибыльности и рентабельности
.
Разработка плана мероприятий по улучшению деятельности ООО «БратскАква»
.1
План предлагаемых мероприятий
.2
Внедрение новшеств в производственном процессе
.3
Совершенствование сбытовой политики
.4
Расширение рынка сбыта
.5
Совершенствование маркетинговой политики
.6
Совершенствование системы управления и организационной структуры
Заключение
Список
источников
Приложение
Введение
Еще Иоганн Вольфганг Гете говорил: «Я уважаю
людей, которые точно знают, чего хотят. Большая часть бед во всем мире происходит
от того, что люди недостаточно точно понимают свои цели. Начиная возводить
здание, они тратят на фундамент слишком мало усилий, чтобы могла выстоять
башня». [1]
С необходимостью планирования своих действий
люди столкнулись, очевидно, еще в глубокой древности. Первой основополагающей
стадией любого осознанного дела является постановка цели. Вслед за первой
стадией идет следующая - выбор пути и средств достижения цели. Это были первые,
но очень важные ступени в развитии осознанного целевого управления. Постепенно
планирование получило всеобщее признание, как нажитой опыт, осознанная, но
архаично воспринимаемая необходимость.
Хотя планирование применяется в корпорациях и
компаниях развитых стран мира столетия и считается необходимой предпосылкой
эффективного и стабильного бизнеса, в России при переходе к рыночным отношениям
оно оказалось практически полузабытым. Недооценка планирования
предпринимательской деятельности в условиях рынка, сведение его к минимуму,
игнорирование или некомпетентное осуществление зачастую приводят к
неоправданным экономическим потерям и, в конечном счете, банкротству.
В условиях рынка, ориентирующего каждого
производителя и предпринимателя на получение высоких конечных результатов,
планирование приобретает на российских предприятиях новые функции. Оно призвано
не только обеспечивать процесс производства конкурентоспособной продукции, но и
способствовать при этом достижению полной занятости ресурсов, справедливому
распределению доходов и росту качества жизни. Из этого экономического положения
вытекают два важных в теории планирования метода обоснования и максимизации
плановой прибыли на каждом предприятии: 1) сокращение расхода применяемых
ресурсов и 2) приращения используемого капитала. Первый путь ориентирует
производителей на планирование снижения затрат, второй - на повышение
результатов. [2]
Эффективная деятельность предприятий в условиях
рыночной экономики возможна лишь при условии разработки планов развития.
Хороший план - одно из главных условий успеха любой фирмы. Выходить на рынок со
своей продукцией, не имея продуманного и точно рассчитанного плана действий, -
гарантия провала фирмы.
Сегодня в России существует достаточно много
предприятий, создававшихся еще в советское время. Руководителям таковых был
свойственен, скорее, производственный подход к управлению организацией. Поэтому
для них тема разработки и внедрения плана мероприятий по улучшению деятельности
предприятия в целом и маркетинговой деятельности в частности является наиболее
актуальной на данный момент.
Цель выпускной квалификационной работы -
изучение теоретико-методологических основ планирования деятельности
предприятия; анализ рассматриваемого предприятия (ООО «БратскАква»); разработка
рекомендаций по улучшению его деятельности.
Для достижения цели поставлены следующие задачи:
определить понятие, роль, виды планирования
деятельности современных предприятий;
изучить основные способы разработки плана;
рассмотреть особенности деятельности предприятий
пищевой отросли;
проанализировать деятельность ООО «БратскАква»
(дать характеристику компании; изучить финансово-хозяйственные показатели
деятельности);
разработать план рекомендаций и мероприятий по
улучшению деятельности ООО «БратскАква».
Объект исследования - ООО «БратскАква» -
предприятие, выпускающее и реализующее безалкогольную продукцию.
Предмет исследования - деятельность предприятия
в условиях современного рынка; пути совершенствования этой деятельности.
В процессе исследования были использованы
следующие методы: анализ документов и статистической отчетности предприятия;
наблюдение (за покупателями, сотрудниками предприятия), кабинетное исследование
(обработка имеющихся данных).
В первой главе рассмотрены теоретические основы
планирования деятельности предприятия: его определение; роль и значение;
функции, которые оно выполняет; виды; способы создания планов; а также
рассмотрены особенности деятельности предприятий пищевой отрасли.
Во второй главе приведены общие сведения об
исследуемом предприятии и его организационной структуре. Изучен ассортимент и
потребительские свойства выпускаемой продукции; проанализированы
финансово-хозяйственные показатели деятельности фирмы; рассмотрена структура и
принципы работы маркетинговой службы на исследуемом предприятии; приведен SWOT
- анализ, при помощи которого была определена дальнейшая стратегия предприятия.
В третьей главе разработан план мероприятий по
улучшению деятельности предприятия. По отдельности рассмотрены такие аспекты
деятельности как производство, сбыт, маркетинг. Кроме того, даны рекомендации
по совершенствованию системы управления.
В заключении сделаны необходимые выводы и
предложения.
В ходе исследования автор опирался на научные
труды таких зарубежных и российских авторов как Котлер Ф., Амблер Т., Дихтль
Е., Багиев Г.Л., Голубков Е.П., Завьялов П.С., Федько В.П. и мн.др. Изучив
работы теоретиков и практиков в области стратегического планирования, автор
сумел более глубоко и осмысленно подойти к вопросу совершенствования
деятельности рассматриваемого предприятия, предпринял попытку сверить
практические действия с классическими положениями теории, а также разработать
комплекс мер, направленных на улучшение данного вида деятельности.
Проведенное исследование позволило автору
углубить и систематизировать теоретические знания в области стратегического
планирования, а также приобрести практические навыки работы с документами,
проведения кабинетных исследований, разработки стратегических и тактических
планов, которые будут использованы в дальнейшей профессиональной деятельности.
1.
Теоретические аспекты планирования деятельности предприятия в современных
условиях
.1 Роль планирования в деятельности
современных предприятий
В условиях рынка ни один хозяйствующий субъект,
предприниматель, гражданин и государство в целом не могут рассчитывать на
правильность предпринимаемых действий без заранее составленного плана, т.к.
планирование служит началом всякой целенаправленной экономической деятельности
человека как коллективной, или корпоративной, в процессе производства и
потребления материальных благ, так и личной, или индивидуальной, в ходе ведения
своего домашнего хозяйства и собственного бизнеса.
Предположение, что рынок исключает планирование,
ничем необоснованно. Наоборот, в условиях конкурентной борьбы за потребителей
поставщики товарной массы вынуждены тщательно планировать свою деятельность.
Несвоевременность поставок продукции или оказания услуг отталкивает
потребителей, что грозит разорением недобросовестных поставщиков.
Рыночный механизм действует более жестко, чем
централизованное распределение ресурсов, где большую роль играет субъективный
фактор (таблица 1.1) [3].
Таблица 1.1 Отличия планирования в рыночных
условиях
|
Наименование
отличия
|
Централизованное
планирование (прежние условия хозяйствования)
|
Рыночные
условия (современный тип хозяйствования)
|
|
Исходный
принцип планирования
|
От
прошлого к будущему
|
От
будущего к настоящему
|
|
Направленность
планов
|
В
основе плана - производственные возможности предприятия, исходя из них
планируются объем и структура услуг и продукции
|
В
основе плана - неудовлетворенный спрос на услуги, исходя из него планируются
объем и структура услуг и продукции
|
|
Цели
планирования
|
Реализация
предприятием контрольных цифр вышестоящей организации
|
Удовлетворение
потребностей клиентов в различного рода услугах и извлечение максимума
прибыли
|
|
Структура
планов
|
Одним
из основных является план использования
|
Ведущими
плана являются план маркетинга и план реализации
|
|
Роль
финансовых вопросов в планировании
|
Существование
планово-убыточных предприятий, деятельность которых дотировалась государством
|
Главная
задача предприятия - обеспечить самофинансирование своей деятельности
|
При плановой экономике каждое предприятие на
основе контрольных цифр, которые доводились ему вышестоящей организацией, по
строго определенной методике разрабатывало техпромфинплан.
С переходом на рыночные отношения предприятиям
уже никто не устанавливает контрольные цифры и не требует представить к
определенному сроку план экономического и социального развития. Почувствовав
свободу и бесконтрольность, некоторые предприятия стали меньше внимания уделять
планированию своей деятельности, и это была одна из первых и весьма
существенных ошибок.
Как показывает анализ, такие предприятия в своем
значительном большинстве оказались в тяжелом финансовом положении или стали
банкротами.
В рыночных условиях предприятия могут широко
использовать планирование в конкурентной борьбе, наличие детально
разработанного плана позволяет активно развивать предпринимательство,
привлекать партнеров и инвесторов.
Планирование представляет собой умение
предвидеть цели организации на перспективу, способы их реализации, ресурсное
обеспечение и контроль за достижением поставленных целей.
Целями предприятия как экономической организации
являются удовлетворение потребностей клиентов в различного рода услугах,
работах, продукции; извлечение прибыли, увеличение объема реализации продукции
и услуг; расширение доли предприятия на рынке товаров и услуг; расширение
ассортимента предлагаемых клиенту услуг, работ, продукции; увеличение доли
постоянных клиентов и др. [4]
Для реализации поставленных предприятием целей
используются различные способы: рациональная организация производства
продукции, оказание услуг и выполнение работ; использование прогрессивных форм
организации и мотивации труда персонала, организация систем управления качеством
продукции и услуг; обеспечение повышения технического уровня производства,
услуг, работ и т.д.
Планированием охватываются все стороны
хозяйственной деятельности предприятия (рисунок 1.1) [5].
Рисунок 1.1 Планирование - центральное звено в
управлении предприятием
Процесс планирования в условиях рынка нацелен на
решение различных задач:
•
определение целей, стратегии и тактики деятельности на предприятии;
•
обеспечение успеха на рынке; обеспечение высоких и устойчивых темпов развития
предприятия;
•
обеспечение пропорционального и сбалансированного развития предприятия в
соответствии с требованиями рынка;
•
обеспечение наибольшей эффективности и оптимального использования ресурсов и
т.д. [6]
Планирование, административное управление и
контроль за деятельностью производственного предприятия неразрывно связаны. В
зарубежной практике они объединяются понятием менеджмент.
В современном отечественном производстве
планирование деятельности предприятий служит основой таких важнейших функций
менеджмента, как регулирование, стимулирование, учет, контроль, анализ и
организация (рисунок 1.2) [7].
Рисунок 1.2 Связь планирования с функциями
менеджмента
Функция планирования служит основой для принятия
управленческих решений и предусматривает выработку целей и задач управления
производством, а также определения путей реализации планов для достижения
поставленных целей.
Регулирование состоит в сохранении режима
функционирования хозяйственной системы. В силу различных причин производство
может отклоняться от заданных параметров. В этом случае путем регулирования
устраняются отклонения и обеспечивается нормальное протекание производственных
процессов.
Стимулирование - активизация трудовой и общественной
деятельности работников на основе повышения творческого потенциала личности и
коллектива. Достигается путем применения методов материального и морального
стимулирования.
Учет - сбор информации о состоянии хозяйственной
системы - служит базой для анализа.
Контроль является средством осуществления
обратных связей в системе управления. Посредством контроля проверяется
выполнение принятых плановых решений и оцениваются последствия.
Организация - это деятельность, направленная на
создание или развитие структуры хозяйственной системы (регламентацию отдельных
элементов процесса управления, установление времени выполнения работ, состава
исполнителей, прав, ответственности, технического и информационного обеспечения
и т.п.). [8]
Очевидно, что данные функции определяют не
только основной предмет планово-экономической деятельности фирм и других
предприятий, но и главным образом, объект внутрихозяйственного планирования.
Основными объектами выступают все существующие в Российской Федерации
хозяйствующие субъекты, коммерческие организации и юридические лица, главной
целью которых является извлечение прибыли из своей производственной
деятельности.
1.2 Виды планирования и способы
разработки плана
Структура планов определяется функциями
предприятия и его внутренней административно-хозяйственной структурой.
Вследствие того, что план - центральное звено
хозяйственного управления, с целью упорядочения руководства каждый цех, отдел,
лаборатория разрабатывают свой план, который увязывается с общим планом
предприятия. Сбалансированность внутрипроизводственных планов - одна из
наиболее сложных задач планирования.
Предприятие имеет, на первый взгляд,
несовместимый конгломерат различного рода структур: десятки цехов
разнообразного профиля, отделов, лабораторий, сотни разноименных профессий,
которые по горизонтали почти или совершенно не связаны между собой. Их усилия
планомерно объясняются общей конечной целью. В плане поэтапно устанавливаются
все необходимые вертикальные и горизонтальные связи между подразделениями на
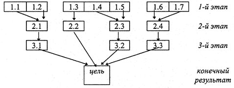
весь планируемый период (рисунок 1.3) [9].
Рисунок 1.3 Поэтапное соединение усилий
различных структур предприятия для достижения единой цели - получения готовой
продукции
Параллельно действующие структуры, как правило,
независимы друг от друга и не осведомлены о положении дел в смежных цехах и
отделах. Они выполняют задание, указанное в плане, который и служит системой
связи.
Система планирования обеспечивает наибольшую
отдачу и выгоду предприятию при выполнении следующих правил:
- пунктуальная обоснованность каждого
элемента и каждого этапа плана;
- точное исполнение плановых заданий
всеми его участниками;
- наличие сплошного непрерывного
учета, контроля и корректировки исполнения плана. [10]
Разнообразную по характеру и срокам исполнения
деятельность структур и персонала можно измерить, учесть и проконтролировать с
помощью не одинаковых, а разнообразных показателей, методов организации и
выполнения плана.
Планы при этом группируются: [11]
* По срокам исполнения:
- оперативно-календарные;
- текущие;
- среднесрочные;
- долгосрочные;
- стратегические.
* По функциям назначения:
- производственные (изготовление
продукции);
- коммерческие (сбыт готовой продукции
и материально-техническое обеспечение предприятия);
- инвестиционные и способствующие
техническому развитию производства;
- планы по труду, заработной плате,
социальной поддержке персонала;
* По уровням управления предприятием:
- общефирменные;
- цеховые;
- планы работ функциональных отделов и
лабораторий;
- планы работ участков и бригад.
* По видам изделий и работ, в том числе по
продукции:
- освоенной производством;
- находящейся в процессе освоения;
- проектируемой с учетом освоения в
будущем.
В современных условиях стали уделять все большее
внимание развитию перспективного планирования как инструменту централизованного
управления. Такое планирование, охватывающее период от 10 до 20 лет (обычно
10-12 лет), предусматривает разработку общих принципов ориентации предприятия
на перспективу (концепцию развития); определяет стратегическое направление и
программы развития, содержание и последовательность осуществления важнейших
мероприятий, обеспечивающих достижение поставленных целей. Перспективное
планирование помогает принимать решения по комплексным проблемам деятельности
предприятия в международном масштабе: [12]
· определение направлений и размеров
капиталовложений и источников их финансирования;
· внедрение технических новшеств и
прогрессивной технологии;
· диверсификация производства и
обновление продукции;
· формы осуществления заграничных
инвестиций в условиях приобретения новых предприятий;
· совершенствование организации
управления по отдельным подразделениям и кадровой политике.
Поскольку оценка перспектив в условиях
стихийного развития мирового рынка крайне неопределенна, перспективное
планирование не может ориентировать предприятие на достижение количественных
показателей и поэтому обычно ограничивается разработкой лишь важнейших
качественных характеристик, конкретизируемых в программах или прогнозах. Через
них осуществляется координация перспективных направлений развития всех
подразделений предприятия с учетом их потребностей и ресурсов. На основе
программы разрабатываются среднесрочные планы, которые уже содержат не только
качественные характеристики, но и количественные показатели, детализированные и
конкретизированные с точки зрения выбора средств для реализации целей,
намеченных в рамках перспективного планирования.
В системе перспективного планирования в
зависимости от методологии и целей обычно различают долгосрочное планирование и
стратегическое планирование.
В системе долгосрочного планирования
используется метод экстраполяции, т.е. применение результатов прошлого периода
и на основе постановки оптимистических целей распространение несколько
завышенных показателей на будущий период.
Стратегическое планирование ставит целью дать
комплексное научное обоснование проблем, с которыми может столкнуться
предприятие в предстоящем периоде, и на этой основе разработать показатели
развития предприятия на плановый период.
В основу при разработке плана кладется: [13]
§ анализ перспектив развития предприятия, задачей
которого является выяснение факторов, влияющих на развитие соответствующих
тенденций;
§ анализ позиций в конкурентной борьбе, задача
которого состоит в определении того, насколько конкурентоспособна продукция
предприятия на разных рынках и что оно может сделать для повышения результатов
работы в конкретных направлениях, если будет следовать оптимальным стратегиям
во всех видах деятельности;
§ выбор стратегии на основе анализа перспектив
предприятия в различных видах деятельности и определение приоритетов по
конкретным видам деятельности с точки зрения ее эффективности и обеспеченности
ресурсами;
§ анализ направлений диверсификации видов
деятельности, поиск новых, более эффективных видов деятельности и определение
ожидаемых результатов.
При выборе стратегии необходимо иметь в виду,
что новые стратегии как в традиционных отраслях, так и в новых сферах бизнеса
должны соответствовать накопленному потенциалу предприятия.
В системе долгосрочного планирования цели
претворяются в программы действий, бюджеты (годовой план), планы прибылей,
разрабатываемые для каждого из главных подразделений предприятия. Затем
программы и бюджеты выполняются этими подразделениями и определяются отклонения
фактических показателей от запланированных.
Перспективы и цели связаны между собой для
выработки стратегии. Текущие программы (бюджеты) ориентируют подразделения
предприятия в их повседневной работе, направленной на обеспечение текущей
рентабельности; стратегические программы и бюджеты закладывают основы будущей
рентабельности, что требует создания специальной системы исполнения,
построенной на управлении проектами.
Стратегический план выражен стратегией
предприятия. В нем содержатся решения относительно сфер деятельности и выбора
новых направлений. В нем могут перечисляться основные проекты и задаваться их
приоритеты. Разрабатывается он на уровне высшего звена управления. Обычно
стратегический план не содержит количественных показателей.
Среднесрочное и текущее (бюджетное) планирование
Среднесрочное планирование охватывает пятилетний
срок как наиболее удобный для обновления производственного аппарата и
ассортимента продукции. В планах формулируются основные задачи на установленный
период, например производственная стратегия предприятия в целом и каждого
подразделения (реконструкция и расширение производственных мощностей, освоение
новой продукции и расширение ассортимента); стратегия сбыта (структура сбытовой
сети и ее развитие, степень контроля над рынком и внедрение на новые рынки,
проведение мероприятий, содействующих расширению сбыта); финансовая стратегия
(объемы и направления капиталовложений, источники финансирования, структура
портфеля ценных бумаг); кадровая политика (состав и структура штатов, их
подготовка и использование); определение объема и структуры необходимых
ресурсов и форм материально-технического снабжения с учетом внутрифирменной
специализации и кооперирования производства. Среднесрочные планы
предусматривают разработку в определенной последовательности мероприятий,
направленных на достижение целей, намеченных долгосрочной программой развития.
Среднесрочный план обычно содержит
количественные показатели, в том числе и в отношении распределения ресурсов. В
нем приводятся детальные сведения в разбивке по видам продукции; данные о
капиталовложениях и источниках финансирования. Он разрабатывается в
производственных отделениях.
Текущее планирование осуществляется путем
детальной разработки (обычно на один год) оперативных планов для предприятия в
целом и его отдельных подразделений в международном масштабе, в частности
программ маркетинга, планов по научным исследованиям, планов по производству,
материально-техническому снабжению. Основными звеньями текущего плана
производства являются календарные планы (месячные, квартальные, полугодовые),
которые представляют собой детальную конкретизацию целей и задач, поставленных
перспективным и среднесрочным планами. Календарные планы производства
составляются на основе сведений о наличии заказов, обеспеченности их
материальными ресурсами, степени загрузки производственных мощностей и их
использовании с учетом сроков исполнения каждого заказа. В календарных планах
производства предусматриваются расходы на реконструкцию имеющихся мощностей,
замену оборудования, сооружение новых предприятий, обучение персонала. В планы
по сбыту продукции и предоставлению услуг включают показатели по экспорту
продукции, заграничному лицензированию, предоставлению технических услуг и
обслуживанию.
Оперативные планы реализуются через систему
бюджетов, или финансовых планов, которые составляются обычно на год или на
более короткий срок по каждому подразделению - центру прибыли, а затем
консолидируются в единый бюджет, или финансовый план. Бюджет формируется на
основе прогноза сбыта (главным образом, обеспеченности заказами и распределения
ресурсов), что необходимо для достижения намеченных финансовых показателей
(например, таких, как объем продаж, чистая прибыль и норма прибыли на
инвестированный капитал). При его составлении, прежде всего, учитываются
показатели, разработанные в перспективных или оперативных планах. Через бюджет
осуществляется взаимоувязка между перспективным, текущим и другими видами
планирования.
В обязанности работников службы
оперативно-календарного планирования (ОКП) входят обеспечение каждого рабочего
информацией о его рабочем месте и задании на текущую рабочую смену, на
ближайшие дни, неделю, месяц, обеспечение его исправно работающими приборами,
оборудованием, инструментом, материалами, заготовками, а также организация
согласованной работы всего коллектива, при которой каждый рабочий дополняет
другого.
ОКП является развернутым продолжением текущего
планирования производства и включает: [14]
· детализацию текущего плана
предприятия и доведение его заданий до каждого цеха, отдела, участка, бригады,
рабочего. Планы и графики при этом составляются на квартал, месяц, декаду,
сутки, смену, а иногда на каждый час;
· организацию доставки на рабочие
места материалов, заготовок, инструмента, вывоз готовой продукции, отходов
производства, обеспечение исправности оборудования, подачу энергии, топлива,
сжатого воздуха, организацию контроля качества;
· обеспечение сплошного контроля за
ходом производственного процесса и оперативное устранение неполадок и сбоев
работы на каждом рабочем месте.
Одной из самых распространенных, важных и
наиболее сложных функций ОКП является распределение работ по рабочим местам.
Оно осуществляется поэтапно: в цехах, затем на участках и, наконец, в бригадах.
Основная задача распределения - обеспечение полного и четкого выполнения
заданий производственной программы и сохранение ритмичной работы предприятия,
его цехов, участков, бригад и рабочих.
Более сложным является распределение работ на
серийных, мелкосерийных и единичных производствах ввиду необходимости учета
различной индивидуальной производительности действующего оборудования и труда
рабочих, так как одну и ту же работу рабочие одной и той же профессии, даже
имея одинаковый квалификационный разряд, с помощью различных технических
средств выполняют за разное время. Объясняется это тем, что производительность
рабочего места определяется множеством факторов, включая профессиональные
навыки и индивидуальные способности рабочих, исправность оборудования, наличие
инструмента и др.
Очевидно, что каждый из возможных вариантов
распределения будет отличаться от любого другого как величиной суммарных
трудовых и денежных затрат, так и промежутком времени (длительность цикла), в
течение которого будут выполняться работы. Оптимальный вариант распределения по
критерию максимальной производительности может быть получен только при
использовании экономико-математических методов, т.е. при объективном
распределении работ по рабочим местам с использованием соответствующих моделей,
выверенных норм и нормативов.
Целевая ориентация системы планов осуществляется
при помощи организационно-иерархической соподчиненности и естественно
обусловленной кооперации объектов планирования. Основой системы планов является
долгосрочная целевая программа, содержащая главные установочные показатели
деятельности структурных единиц и предприятия в целом.
Отдаленные долгосрочные цели дважды подвергаются
планированию - в долгосрочных и в оперативно управляемых планах. Вначале
отдаленные цели включаются в план как предмет их разработки, т.е. в оперативном
и текущем планах определяются задания разработчикам, сроки начала работ по
этапам и даты их завершения. Далее из наличных ресурсов для обеспечения начатых
работ выделяются необходимые средства, которые также подвергаются текущему
планированию.
Чем шире интервал планирования, тем выше степень
неопределенности параметров плана, поэтому резко сужается число показателей и
степень их точности.
Рамки стратегического плана почти всегда
подвижны, так же как сроки получения конечного результата и суммы расходов. Как
правило, устанавливается лишь основной ответственный исполнитель, так как на
первом этапе еще не ясны ни содержание работ, ни их объемы.
В целом долгосрочное, текущее и
оперативно-календарное планирование взаимосвязаны и представляют собой систему
планирования, которая объединяет в комплекс весь механизм управления
предприятием.
1.3 Особенности деятельности
предприятий пищевой отрасли
Экономика страны состоит из нескольких
хозяйственных комплексов, в состав которых входят отдельные отрасли. Важнейшими
хозяйственными комплексами являются: топливно-энергетический;
аграрно-промышленный; химико-лесной; металлургический; машиностроительный;
оборонный.
Агропромышленный комплекс (АПК) представляет
собой совокупность многих отраслей производств, взаимосвязанных экономически,
технологически и организационно. Отрасль является совокупностью предприятий,
выпускающих однородную продукцию и входящих в один хозяйственный комплекс. Так,
например, в состав пищевой промышленности входят шесть отраслей, каждая из
которых состоит из подотраслей. Рассматриваемое нами предприятие относится к
пивобезалкогольной подотрасли пищевкусовой отрасли.
В дореформенный период АПК был выделен в единый
объект государственного управления со специальными государственными органами
(система Госагропрома СССР), он включал в себя три сферы: производство
сельскохозяйственной продукции, переработку сельскохозяйственного сырья и
систему заготовок; материально-техническое снабжение и агросервисное
обслуживание сельского хозяйства и других отраслей АПК. В настоящее время
основная часть государственной собственности перешла в руки новых хозяйствующих
субъектов, стала частной, и выполнять непосредственные функции управления
агропромышленным производством исполнительные органы уже не вправе.
Государственное регулирование АПК предполагает
воздействие на социально-экономические процессы (распределение, обмен и
потребление) как в государственном, так и в негосударственном секторах
преимущественно экономическими методами (ценовой, финансовый, налоговый и
кредитный механизмы), предписывающими условия функционирования всех
хозяйствующих субъектов рынка. Цели, принципы и функции государственного
регулирования изложены в Законе «О государственном регулировании
агропромышленного производства» и других нормативно-законодательных актах.
Государственное управление АПК как экономическая
категория может выступать в двух формах: прямого и косвенного (рисунок 1.4)
[15].
Рисунок 1.4 Система государственного управления
в АПК
За последние несколько лет пищевая
промышленность России показала стабильную динамику роста, которая
поддерживается возрастающим потребительским спросом, инвестиционной
привлекательностью данного сектора, расширением экспортных возможностей и
развитием сырьевой базы. Довольно показательный период - 2003-2007 гг. -
среднегодовой темп роста производства пищевой продукции в России составил
105,4% [16].
Несмотря на то, что рост агропродовольственного
экспорта обгонял рост импорта, Россия по-прежнему сохраняет традиционное
положение нетто-импортера продовольственной продукции. Например, поставки мяса
по-прежнему остаются основной статьей всего агропродовольственного импорта. В
структуре российского экспорта продовольствия снизилась доля вывоза масло-семян
при расширении экспортных поставок подсолнечного масла. Возросли объёмы
экспорта мучных кондитерских изделий, шоколада и продуктов, содержащих какао.
Ограничения развития производства пищевых
продуктов связаны с:
- несовершенством механизма
государственного и, прежде всего, таможенно-тарифного регулирования рынка
продовольствия;
- неразвитостью инфраструктуры
производства продукции, особенно в мясомолочном секторе;
- зависимостью от импортных поставок
сырья и колебаний мировых цен;
- недостаточной развитостью сырьевой
базы и сохранением проблемы поставок качественного сырья на переработку;
- незавершенностью работы по
разработке технических регламентов.[17]
К конкурентным преимуществам российской пищевой
отрасли относятся:
· быстрый и устойчивый рост рынков и
их большие масштабы, как существенные факторы инвестиционной привлекательности
отрасли;
· обновление в среднем по отрасли
свыше половины производственных мощностей;
· динамичное развитие вспомогательных
и обслуживающих производств (тара и упаковка, логистические и маркетинговые
услуги) [18].
Планирование деятельности на предприятиях
пищевой промышленности имеет огромное значение. Выпуск продукции пищевых
предприятий тесно связан со сбытом, поскольку выработанная, но не реализованная
вовремя продукция представляет собой возвратные отходы производства. Как
готовая, так и незавершенная продукция пивобезалкогольной отрасли исключает
возможность слишком длительного хранения. Кроме того, производственный процесс
на таких предприятиях является непрерывным, и вмешательство в него, с точки
зрения оперативного управления, практически невозможно. То есть регулирующие
воздействия можно осуществлять лишь до запуска партии в производство.
Указанные особенности существенно влияют на
организацию и планирование хозяйственной деятельности предприятий пищевой
промышленности. В частности, при наличии широкого ассортимента массовых сортов
продукции не всегда целесообразна слишком узкая специализация предприятия.
Поэтому распространенный тип производства на пищевых предприятиях - серийное
производство, а основная форма его организации - переменно-поточная.
Общая потребность в продуктах питания может
ежедневно изменяться. Поэтому и план работы предприятия в соответствии с этим
требованием должен подвергаться ежедневной корректировке. С этим может
справиться только гибкое оперативно-календарное планирование и регулирование.
Оптимизация оперативно-календарных планов экономико-математическими методами с
применением современных компьютерных технологий - важное условие
совершенствования оперативно-календарного планирования и повышения
эффективности производства.
Обеспечение конкурентоспособности предприятия и
производимой продукции становится первоочередной задачей управления
предприятием. В связи с этим инструментарий управления должен существенно
измениться, главным образом, в части организации и методологии планирования.
Восстановление и развитие планирования на
предприятиях пищевой промышленности происходит с различной степенью
интенсивности. Формирование новых систем внутрифирменного планирования зависит
от многих факторов, которые оказывают влияние на уровень плановой работы.
Первая группа факторов - это тяжелое финансовое
состояние предприятия, низкая квалификация персонала, компьютерная
неграмотность работников, неэффективные системы мотивации - отрицательное
влияние.
Вторая противоположная группа факторов - это
заинтересованность руководства, инновационность персонала, эффективная
маркетинговая деятельность - положительное влияние [19].
Зависимость качества планов предприятий пищевой
промышленности от множества факторов доказывает сложность выбора оптимального
направления развития внутрифирменного планирования. Более того, опыт работы
предприятий показывает, что изменения, касающиеся только технологии
планирования, наблюдавшиеся в ходе реформирования экономики в России, могут
только снизить расхождения плановых и фактических значений показателей, что
конечно актуально в условиях нестабильности внешней среды. Изменения только в
области технологии плановых расчетов позволяют лишь незначительно повысить
"авторитет" плановой работы в глазах руководителей предприятий,
который был утрачен в виду неспособности последней вырабатывать качественные
планы в условиях меняющейся среды переходной экономики. Необходимо использовать
принципиально новые подходы к внутрифирменному планированию.
Одновременно существенные возможности для
повышения эффективности внутрифирменного планирования дает использование
мирового опыта плановой работы на предприятиях в развитых странах. Однако для
внедрения современных технологий планирования отечественным предприятиям
пищевой промышленности необходимо создать условия для его осуществления:
изменение организационной структуры управления; внедрение управленческого
учета; компьютеризация управления и производства; повышение квалификации
работников, занимающихся планированием. Таким образом, важнейшей проблемой
развития внутрифирменного планирования является сложность организационных
преобразований в системе управления пищевых предприятий.
2. Анализ деятельности ООО
«БратскАква»
.1 Характеристика ООО «БратскАква»
Предприятие по выпуску безалкогольной продукции
«БратскАква» (ранее Братский пивоваренный завод «Гелиос») было основано в 1968
году.
История производства безалкогольной продукции в
Братске началась в 1969 году, когда с линии сошла первая партия напитков
«Буратино», «Экстра-ситро», «Лимонад», «Байкал», «Крем-сода». Производственные
мощности составляли: 220 тысяч декалитров - по безалкогольным напиткам, 90
тысяч декалитров - по квасу.[20] В то время на предприятии выпускались напитки
союзных и республиканских разработок; строго соблюдалась рецептура их
производства.
Ассортимент выпускаемой продукции с каждым годом
расширялся. На территории завода были открыты две скважины, из которых
добывается рассол для производства минеральных вод. Первая категория -
лечебно-столовые минеральные воды «Гелиос 2», «Гелиос 3». Вторая категория -
столовая питьевая вода «АкваЛюкс». На основе «АкваЛюкс» готовятся напитки с
добавлением витаминов, экстрактов женьшеня и фукуса.
Шагая в ногу со временем, руководство завода
уделило большое внимание качеству воды. В связи с этим в 2002 году была
приобретена американская установка водоподготовки фирмы «АкваВита». Благодаря
внедрению данной установки был налажен выпуск очищенной питьевой воды под торговой
маркой «Во!Да!», обогащенной витаминами и микроэлементами. На основе этой воды
производятся все остальные напитки, что повышает их качество.
В 2003 году произвели реконструкцию квасного
отделения с установкой дополнительных бродильных емкостей, а также напорных
емкостей для подачи на линию розлива кваса в ПЭТ-бутылку. Помимо этого
приобрели термопластавтомат для производства преформы. В 2004 году было
приобретено следующее оборудование:
линия розлива в ПЭТ-бутылку емкостью 0,5 л;
полуавтомат выдува ПЭТ-бутылки емкостью 5 л;
линия розлива в ПЭТ-бутылку емкостью 5 л;
линия розлива и мойка ПЭТ-бутылок емкостью 18,9
л.
Со дня основания завода и по сей день
специалисты строго подходят к технологии производства безалкогольных напитков,
и поэтому в процессе приготовления используется исключительно натуральное
сырье: сахар, экстракты, соки, настои.
Благодаря современному технологическому
оснащению значительно вырос выпуск безалкогольной продукции. К предлагаемому
ранее ассортименту классических напитков добавились напитки с добавлением
витаминов «Витаминчик с ароматом лимона» и «Витаминчик с ароматом апельсина»,
сокосодержащие «Вырастай-ка» и «Непоседа», «Серебристый с ароматом лимона»,
«Серебристый с ароматом апельсина», а также новый холодный тонизирующий чай со
вкусом лимона и яблока.
Предприятие «БратскАква» - это общество с
ограниченной ответственностью, действующее в рамках Устава общества и
законодательства РФ. Структура компании представлена на рисунке 2.1 и выглядит
следующим образом.
Рисунок 2.1 - Организационная структура ООО
«БратскАква»
Как видно из рисунка 2.1, во главе ООО
«БратскАква» стоит директор, который организует всю работу предприятия и несет
полную ответственность за его состояние и деятельность перед государством и
трудовым коллективом. Директор представляет предприятие во всех учреждениях и
организациях, распоряжается имуществом предприятия, заключает договора, издает
приказы по предприятию, в соответствии с трудовым законодательством принимает и
увольняет работников, применяет меры поощрения и налагает взыскания на
работников предприятия, открывает в банках счета предприятия. Кроме того, на
директоре лежит решение огромного числа задач, например, принятие
ориентированных на выбранный сегмент рынка решений, направленных на
удовлетворение потребностей клиентов, определение общих направлений политики
предприятия в рамках поставленных целей и задач, в том числе проведение
финансовой политики, к которой могут быть отнесены такие вопросы, как
определение лимитов расходов на содержание персонала, предельных ассигнований
на административные и хозяйственные нужды.
Директор без доверенности действует от имени
Общества, в том числе:
распоряжается имуществом Общества для
обеспечения его текущей деятельности в пределах, установленных уставом и
внутренними документами Общества;
представляет интересы Общества, как в Российской
Федерации, так и за ее пределами;
утверждает штаты, заключает трудовые договоры с
работниками Общества,
применяет к этим работникам меры поощрения и
налагает на них взыскания;
представляет Общество в отношениях с третьими
лицами без доверенности;
имеет право выдавать доверенности, предъявлять
иски, пользоваться всеми правами от имени Общества, предоставленными
законодательством истцу, ответчику и третьему лицу, право подавать
апелляционные и кассационные жалобы, отзывы на них и т.д.;
совершает сделки от имени Общества,
самостоятельно в пределах своей компетенции или после утверждения их органами
управления.
Организационно-управленческая структура ООО
«БратскАква» является линейно - функциональной по принципу своего построения и
сильно централизованной. При такой структуре управления производством каждое
подразделение выполняет четко определенные функции в общей цепочке производственного
процесса. По сути, это - конвейер, и каждое подразделение четко знает свою роль
в функционировании этого конвейера: технологи разрабатывают, внедряют, отдел
сбыта продает и т.д. Подобная структура является вполне адекватной для ООО
«БратскАква» как для:
1
компании
среднего размера;
2
предприятия
с ограниченной номенклатурой продукции.
Эта структура в целом неплохо работает, учитывая
стабильную экономическую ситуацию. Она предназначена для выполнения однотипных
повторяющихся операций, коими и является налаженное производство продукции. ООО
«БратскАква» благополучно работало по такой схеме при стабильном рынке. При
указанных условиях (и только при них) система имеет следующие преимущества:
3
внутренние
организационные связи ясно очерчены;
4
система
позволяет повышать профессиональный уровень технических специалистов;
5
система
управления и контроля относительно проста;
6
может
быть обеспечено конкурентное преимущество через повышение качества работы
функциональных подразделений;
7
относительно
низкие накладные расходы при условии полной загрузки производственных
мощностей.
Однако сегодня рынок безалкогольной продукции в
городе и регионе диктует новые требования. Предприятие должно быть максимально
готово реагировать на ежедневно меняющиеся потребности в товарах. Этим должен
заниматься квалифицированный отдел маркетинга. На сегодняшний день на изучаемом
предприятии как такового отдела маркетинга не существует. Предприятию
необходимо разработать стратегическую программу по маркетингу и осуществлять ее
в соответствии с постоянно меняющимися потребностями покупателей. Для этого
необходимо не только значительно расширить маркетинговое звено компании,
которое в настоящее время состоит из одного специалиста-маркетолога, но и
организовать работу этого звена таким образом, чтобы оно, находясь в
непосредственном подчинении у генерального директора, могло осуществлять
горизонтальные связи с остальными подразделениями предприятия.
Финансовое состояние предприятия характеризуется
размещением и использованием средств (активов) и источниками их формирования
(собственного капитала и обязательств, то есть пассивов). Эти сведения
представлены в балансе предприятия и отчете о прибылях и убытках.
Согласно этим показателям деятельность компании
можно считать успешной, большой прирост показателей объясняется увеличением
объема производства. Динамика годовых доходов компании наглядно демонстрирует
позитивную тенденцию.
2.2 Анализ абсолютных показателей
деятельности предприятия
В таблице 2.1 представлена динамика абсолютных
показателей деятельности ООО «БратскАква».
Таблица 2.1 Динамика абсолютных показателей
деятельности ООО "БратскАква"
|
Показатель
|
Ед.изм
|
Период
исследования
|
Ср.знач.
|
Ср.квадрат.
отклон.
|
Коэф-т
вариации
|
Разброс
|
|
|
|
1квартал
|
2квартал
|
3квартал
|
4квартал
|
Ср.индекс
|
|
|
|
|
Выручка предприятия
|
абс.
|
26512
|
54610
|
45732
|
26898
|
38339,500
|
12240,7827
|
31,92734
|
2,06044
|
|
|
баз.
|
1,0000
|
2,0598
|
1,7250
|
0,9997
|
|
|
|
|
|
|
цепн.
|
1,0000
|
2,0598
|
0,8374
|
0,5796
|
0,99990
|
|
|
|
|
Стоимость ОПФ
|
абс.
|
31148
|
32758
|
36915
|
38287
|
34777,000
|
2921,3501
|
8,40024
|
1,22920
|
|
|
баз.
|
1,0000
|
1,0517
|
1,1851
|
1,2292
|
|
|
|
|
|
|
цепн.
|
1,0000
|
1,0517
|
1,1269
|
1,0372
|
1,07121
|
|
|
|
|
Стоимость оборотных средств
|
абс.
|
27902
|
32675
|
31891
|
26487
|
29738,750
|
2607,7420
|
8,76884
|
1,23362
|
|
|
баз.
|
1,0000
|
1,1711
|
1,1430
|
0,9493
|
|
|
|
|
|
|
цепн.
|
1,0000
|
1,1711
|
0,9760
|
0,8305
|
0,98280
|
|
|
|
|
Среднесписочная численность
|
абс.
|
84
|
95
|
95
|
94
|
92,000
|
4,6368
|
5,04001
|
1,13095
|
|
|
баз.
|
1,0000
|
1,1310
|
1,1310
|
1,1190
|
|
|
|
|
|
|
цепн.
|
1,0000
|
1,1310
|
1,0000
|
0,9895
|
1,03820
|
|
|
|
|
Себестоимость в том числе:
|
абс.
|
19680
|
36843
|
33058
|
22311
|
27973,000
|
7165,3021
|
25,61506
|
1,87210
|
|
|
баз.
|
1,0000
|
1,8721
|
1,6798
|
1,1337
|
|
|
|
|
|
|
цепн.
|
1,0000
|
1,8721
|
0,8973
|
0,6749
|
1,04271
|
абс.
|
11178
|
20190
|
18446
|
13944
|
15939,650
|
3570,7931
|
22,40195
|
1,80622
|
|
|
баз.
|
1,0000
|
1,8062
|
1,6502
|
1,2475
|
|
|
|
|
|
|
цепн.
|
1,0000
|
1,8062
|
0,9136
|
0,7559
|
1,07649
|
|
|
|
|
затраты на оплату труда
|
абс.
|
3031
|
6706
|
6446
|
3994
|
5044,030
|
1571,9148
|
31,16387
|
2,21251
|
|
|
баз.
|
1,0000
|
2,2125
|
2,1270
|
1,3177
|
|
|
|
|
|
|
цепн.
|
1,0000
|
2,2125
|
0,9613
|
0,6195
|
1,09633
|
|
|
|
|
отчисления на социальные нужды
|
абс.
|
1594
|
2505
|
2380
|
1450
|
1982,438
|
465,2082
|
23,46647
|
1,72755
|
|
|
баз.
|
1,0000
|
1,5716
|
1,4931
|
0,9097
|
|
|
|
|
|
|
цепн.
|
1,0000
|
1,5716
|
0,9501
|
0,6093
|
0,96896
|
|
|
|
|
амортизация
|
абс.
|
1102
|
2026
|
1686
|
536
|
1337,598
|
568,7201
|
42,51803
|
3,78052
|
|
|
баз.
|
1,0000
|
1,8387
|
1,5298
|
0,4864
|
|
|
|
|
|
|
цепн.
|
1,0000
|
1,8387
|
0,8320
|
0,3179
|
0,78641
|
|
|
|
|
прочие затраты
|
абс.
|
2775
|
5416
|
4100
|
2387
|
3669,500
|
1191,6930
|
32,47562
|
2,26896
|
|
|
баз.
|
1,0000
|
1,9517
|
1,4775
|
0,8602
|
|
|
|
|
|
|
цепн.
|
1,0000
|
1,9517
|
0,7570
|
0,5822
|
0,95103
|
|
|
|
|
Прибыль(убыток) от продаж
|
абс.
|
2582
|
11314
|
5724
|
323
|
4985,750
|
4126,4698
|
82,76528
|
35,02786
|
|
|
баз.
|
1,0000
|
4,3819
|
2,2169
|
0,1251
|
|
|
|
|
|
|
цепн.
|
1,0000
|
4,3819
|
0,5059
|
0,0564
|
0,50013
|
|
|
|
В целом за год выручка предприятия снизилась на
1 %, среднее значение за год 38339,50. Причем, снижение показателя не
равномерно: во втором квартале выручка увеличилась на 100,01%, в третьем
квартале показатель вырос на 73% по сравнению с первым кварталом, а в четвертом
квартале снижение составило 1%. Поведение показателя не стабильно. О чем
говорит отклонение его от средней величины на 12240,78 тыс.руб. или 106%. Это
свидетельствует о нестабильной динамике исследуемого показателя. Снижение
показателя связано с увеличением численности работающих, также увеличением
себестоимости.
Увеличение ОПФ в целом за год составило 1,07%
или 34777 тыс.руб. Изменение показателя происходило неравномерно: во втором
квартале он увеличился на 5,1%, в третьем увеличился на 18,5%, и в четвертом
квартале увеличился на 22,9% по сравнению с первым кварталом. Среднее
квадратическое отклонение составило 8,40024 тыс.руб. или 22%. Увеличение
основных производственных фондов произошло за счет уменьшения материальных
затрат, затрат на оплату труда, отчисления на соц. нужды, а так же за счет
снижения выручки предприятия.
Стоимость оборотных средств в целом за год
увеличилось на 98,2% , среднее значение за год 29738,750 тыс.руб. Коэффициент
оборотных средств относительно не стабилен. Во втором квартале увеличение
составило 17,1%, в третьем 14,3% по сравнению с первым кварталом, а в четвертом
квартале увеличение составило 94,9%. Показатель не стабилен,
среднеквадратическое отклонение составило 2607,74 тыс.руб. или 23%.
Среднесписочная численность работников
предприятия за год увеличилась на 3,8% или на 10 человек. Коэффициент стабилен,
среднее значение 92 чел. Во втором квартале произошло увеличение численности на
13%, в третьем тоже на 13%, в четвертом квартале на 11%. Отклонение
среднеквадратическое 4,6368 или 13%.
В течение года произошло увеличение
себестоимости на 4,2% , среднее значение 27973тыс.руб . Во втором квартале
себестоимость увеличилась на 87,2%, в третьем квартале показатель увеличился по
сравнению с первым кварталом на 67,9% и в четвертом на 13,3% . Поведение
показателя нестабильно, о чем говорит его отклонение от средней величины
7165,302тыс.руб. или 87%. Это свидетельствует о нестабильной динамике
показателя. Увеличение показателя связано с увеличением затрат на оплату труда
и с увеличением на отчисления соц.нужд и амортизацию.
Материальные затраты в целом за год увеличились
на 7.6%. Среднее значение 15939,650. Коэффициент не стабилен. Во втором
квартале произошло повышение показателя на 80%, в третьем квартале показатель
увеличился на 65%, в четвертом квартале произошло повышение до 24%.
Среднеквадратическое отклонение 3570,79 тыс.руб. или 80%. Материальные затраты
возросли из-за возрастания оборотных средств предприятия.
Затраты на оплату труда в целом за год
увеличились на 9,6%. Во втором квартале затраты возросли на 121%, в третьем
квартале на 112% и в четвертом на 31,7%. Среднеквадратическое отклонение
1571,91тыс.руб. Коэффициент вариации 121%. Затраты на оплату труда увеличились
за счет увеличения численности работников.
Отчисления на социальные нужды уменьшились на
3,2%, среднее значение 1982,43. Коэффициент нестабилен. Во втором квартале
отчисления увеличились на 41%, в третьем квартале увеличение составило 51% а в
четвертом квартале резко уменьшилось на 90,9%. Среднеквадратическое отклонение
465,20 тыс.руб. и коэффициент вариации 72%. Уменьшение отчислений на соц.нужды
связано с увеличением затрат на оплату труда.
Амортизационные отчисления в среднем за год
уменьшились на 22%, среднее значение 1337,598. Коэффициент нестабилен. Во
втором квартале произошло увеличение амортизационных отчислений на 83%, в
третьем на 52,9%, а в четвертом квартале произошло резкое уменьшение на 52%,
Среднеквадратическое отклонение составило 568,72 тыс.руб. Коэффициент вариации
278%.
Прочие расходы сократились на 5% . Коэффициент
нестабилен, среднее значение 3669,5. Во втором квартале увеличение составило
95%, в третьем квартале прочие расходы возросли на 47,7%, а в четвертом
квартале резко уменьшились по сравнению с первым кварталом на 14%.
Среднеквадратическое отклонение за год 3669,5 тыс.руб. Коэффициент вариации
126%.
Прибыль от продаж уменьшилась за год на 2259
тыс. руб. Среднее значение прибыли -4985,75 тыс.руб. Во втором квартале прибыль
от продаж увеличилась на 438%, в третьем квартале прибыль возросла по сравнению
с первым кварталом на 221%, а в четвертом квартале прибыль уменьшилась на
12,5%. Показатель очень нестабилен. Это связано с перепадами себестоимости и
выручки предприятия. Улучшение показателя зависит от снижения материальных
затрат предприятия.
Проанализировав абсолютные показатели
деятельности предприятия ООО «БратскАква», в целом, можно говорить о
стабильности производства.
На рисунках 2.2 и 2.3 отражена динамика
абсолютных показателей деятельности предприятия и динамика показателей
себестоимости и среднесписочной численности.
Рисунок 2.2 - Динамика абсолютных показателей
деятельности предприятия
Рисунок 2.3 - Динамика показателей себестоимости
и среднесписочной численности
2.3
Анализ уровня и динамики относительных показателей деятельности предприятия
В разделе исследуются относительные показатели, характеризующие
структуру и эффективность использования затрат предприятия. Относительные
показатели отражают удельный вес отдельных элементов затрат в общей их
стоимости.
В себестоимости продукции отражаются стороны
производственной и финансово-хозяйственной деятельности предприятия. От уровня
себестоимости зависит уровень прибыли. Чем экономичнее предприятие использует
материальные, трудовые, финансовые ресурсы при выполнении работ, тем
значительнее эффективность производственного процесса.
Удельный вес затрат определяется по формуле:
[21]
Yi = Ci
/ ?Ci, где: (2.1)
Yi - удельный
вес элемента в составе себестоимости;
Ci - величина
элемента себестоимости;
?Ci
- общая сумма затрат на производство продукции.
Yi 1кв. =
11178/19680=56,8% Yi
3 кв. = 18446 / 33058=55,8%
Yi 2кв.=
20198/ 36843=54,8% Yi
4 кв. = 13944/ 22311=62,5%
Удельный вес затрат на оплату труда в составе
себестоимости (в %):
Yi 1 кв. =
3031 / 19680=15,4% Yi
3 кв. = 6446/ 33058=19,5%
Yi 2 кв. =
6706 / 36843=18,2% Yi
4 кв. = 3994/ 22311=17,9%
Удельный вес затрат на отчисления на социальные
нужды (в%):
Yi 1 кв. =
1594 / 19680=8,1% Yi
3 кв. = 2380/ 33058=7,2%
Yi 2 кв. =
2505 / 36843=6,8% Yi
4 кв. = 1450/ 22311=6,5%
Удельный вес затрат на амортизационные
отчисления (в%):
Yi 1 кв. =
1102 / 19680=5,6% Yi
3 кв. = 1686/ 33058=5,1%
Yi 2 кв. =
2026/ 36843=5,5% Yi
4 кв. = 536/ 22311=2,4%
Удельный вес на прочие затраты (в%):
Yi 1 кв. =
2775/ 19680=14,1% Yi
3 кв. = 4100/ 33058=12,4%
Yi 2 кв. =
5416/ 36843=14,7% Yi
4 кв. = 2387/ 22311=10,7
Результаты расчета сведены в таблице 2.2.
Таблица 2.2 - Структура себестоимости продукции,
%
|
Наименование
показателя
|
Период
исследования, квартал
|
|
I
|
II
|
III
|
IV
|
|
Затраты
на производство и реализацию продукции
|
100
|
100
|
100
|
100
|
|
материальные
затраты
|
56,8
|
54,8
|
55,8
|
62,5
|
|
затраты
на оплату труда
|
15,4
|
18,2
|
19,5
|
17,9
|
|
Отчисления
на соц.нужды.
|
8,1
|
6,8
|
7,2
|
6,5
|
|
амортизационные
отчисления
|
5,6
|
5,5
|
5,1
|
2,4
|
|
прочие
расходы
|
14,1
|
14,7
|
12,4
|
10,7
|
Проанализируем полученную структуру:
В структуре себестоимости предприятия наибольший
удельный вес занимают материальные затраты, что говорит о материалоемкости
производства. Следует заметить, что удельный вес материальных затрат в
себестоимости увеличивается в четвертом квартале до 62,5%. Второе место в структуре
себестоимости занимают затраты на оплату труда. В первом квартале 15,4%, во
втором квартале 18,2%, в третьем квартале 19,5% и в четвертом квартале 17,9%.
Отчисления на соц.нужды и амортизационные отчисления имеют небольшой удельный
вес в структуре себестоимости. Доля прочих затрат в себестоимости в первом
квартале 14,1% и снижается до 10,7% в четвертом квартале.
Для характеристики эффективности использования
затрат на производство и реализацию продукции используется показатель удельных
текущих затрат, определяемый по формуле: [22]
Утз = С / В, где: (2.2)
С - себестоимость;
В - выручка
Утз 1 кв. = 19680 / 26512=0,74
Утз 2 кв. = 36843/ 54610=0,67
Утз 3 кв. = 33058/ 45732=0,72.
Утз 4 кв. = 22311/ 26504=0,84.
Удельные текущие затраты с первого по четвертый
квартал принимают следующие значения: 0,74; 0,67; 0,72; 0,84. При уменьшении
удельного веса материальных затрат эффективность производства увеличивается.
Можно сделать следующие выводы: в первом квартале деятельность предприятия
являлась прибыльной, так как величина показателя удельных текущих затрат меньше
единицы. Эффективность производства увеличивается во втором, третьем квартале и
в четвертом квартале. На рисунках 2.4 и 2.5 приведен совмещенный график
структуры себестоимости и эффективности использования затрат.
Рисунок 2.4 - Удельные текущие затраты
Рисунок 2.5 - Оценка влияния изменения структуры
себестоимости на эффективность текущих затрат
На основании анализа совмещенного графика, с помощью
которого произведена оценка влияния изменения структуры на эффективность
текущих затрат, можно сделать следующие выводы. При увеличении удельного веса
затрат на оплату труда эффективность производства повышается. Несомненно,
значительную роль в формировании показателя эффективности играет наибольший по
доле элемент затрат. Следовательно, управляя величиной затрат на оплату труда,
предприятие может снижать себестоимость и повышать эффективность. Наиболее
оптимальной структура затрат была в первом квартале.
Для оценки эффективности использования затрат
применяются качественные показатели интенсивности развития. В данной работе
используются следующие качественные показатели эффективности использования
затрат: производительность труда, фондовооруженность труда, фондоотдача
производства.
Показатель производительности труда
характеризует эффективность использования трудовых ресурсов предприятия,
определяется отношением объема произведенной продукции (в нашем случае -
выручки предприятия) к среднесписочной численности работающих. [23]
ПТ = В/Ч (2.3)
ПТ 1 кв.= 26512: 84=315,61
ПТ 2 кв.=54610:95=574,84
ПТ 3 кв.=45732: 95=481,38
ПТ 4 кв.=26504: 94=281,95
Показатель фондовооруженности труда используется
для характеристики технической вооруженности труда. Он представляет собой
отношение средней за период стоимости основных производственных фондов к
среднесписочной численности работающих. [24]
ФВ = ОПФ/Ч, где: (2.4)
ОПФ - Основные фонды предприятия.
ФВ 1 кв.=31148: 84=370,80
ФВ 2 кв.= 32758: 95=344,82
ФВ 3 кв.= 36915:95=388,57
ФВ 4 кв.=38287: 94=407,30
Фондоотдача - один из обобщающих показателей,
характеризующих уровень эффективности использования основных фондов
предприятия. В общем виде показатель выражает объем произведенной продукции на
1 руб. основных фондов. [25]
ФО = В/ОПФ (2.5)
ФО 1 кв.=26512: 31148=0,85
ФО 2 кв.=54610: 32758= 1,66
ФО 3 кв.=45732: 36915=1,23
ФО 4 кв.= 26504: 38287=0,69
Уровень и динамика показателей представлены в
таблице 2.3 и на рисунке 2.6.
Таблица 2.3 - Показатели
эффективности деятельности
|
Наименование
показателя
|
1
квартал
|
2
квартал
|
3
квартал
|
4
квартал
|
|
Производительность
труда, тыс.руб./чел.
|
315,610
|
574,840
|
481,380
|
281,950
|
|
Темп
роста, %
|
100,0
|
0,8
|
0,5
|
-
0,1
|
|
Фондоотдача
производства, руб./руб.
|
0,850
|
1,660
|
1,230
|
0,690
|
|
Темп
роста, %
|
100,0
|
2,0
|
0,7
|
-
0,2
|
|
Фондовооруженность
труда, тыс.руб./чел.
|
370,800
|
344,820
|
388,570
|
407,300
|
|
Темп
роста, %
|
100,0
|
0,9
|
1,1
|
1,0
|
Рисунок 2.6 - Динамика показателей эффективности
Производительность труда на протяжении всего
периода имела нестабильный характер. Темп роста показателя увеличивался во
втором квартале (в 2-ом квартале темп роста показателя значительно возрос на
80% по сравнению с 1-ым кварталом). Однако в третьем квартале темп роста
производительности труда опять понизился и составил 50%. В 4-ом квартале темп
роста показателя снизился на 10%. Такое изменение показателя обусловлено динамикой
показателя выручки предприятия в исследуемом периоде. Показатель фондоотдачи
ведет себя аналогично предыдущему показателю на протяжении 1, 2, 3-его периодов
только в 4-ом квартале показатель темпа роста снизился. Это вызвано повышением
темпа роста выручки предприятия в 2-ом квартале и снижению в 4-ом квартале.
Показатель фондовооруженности имеет нестабильную динамику. Уменьшившись во
втором квартале, он повышается в третьем квартале и в четвертом.
2.4 Анализ прибыльности и
рентабельности
Существенное влияние на чистую прибыль оказывает
структура себестоимости. Для управления затратами и определения их оптимальной
структуры для заданного объема производства применяют показатель -
производственный рычаг, который характеризует потенциальную возможность оказывать
влияние на валовый доход путем изменения структуры себестоимости и объема
выпуска продукции.
При расчете производственного (операционного)
рычага используют понятие маржинальной прибыли. Маржинальная прибыль
характеризует степень покрытия постоянных затрат выручкой от реализации. В
отличие от переменных большую часть постоянных затрат при сокращении
деятельности предприятия и снижении выручки от реализации нелегко уменьшить,
так как предприятие обязано начислять амортизацию, выплачивать проценты по
ранее полученным кредитам и производить другие выплаты. Показатели прибыльности
характеризуют возможность предприятия влиять на объем получаемой выручки и
соответственно прибыли через управление уровнем переменных и постоянных затрат.
Для выявления причин, влияющих на данные показатели, рассчитывается ряд
коэффициентов. В Приложении А - отчет о прибыльности и рентабельности ООО
«БратскАква» за 2010 г.
Показатель прибыльности переменных затрат
показывает, как изменится прибыль от основной деятельности при изменении
переменных затрат на одну денежную единицу. [26]
Ппер.зат. = Посн./ Пер.зат., где: (2.6)
Ппер.зат. - прибыльность переменных затрат
предприятия;
Посн. - прибыль от основной деятельности
предприятия, тыс.руб;
Пер.зат. - переменные затраты предприятия,
тыс.руб.
Прибыльность всех затрат отражает влияние общих
затрат на изменение прибыли. Данный показатель определяется по формуле: [27]
Пзат. - Посн. /Пер.зат. + Пост.зат., где: (2.7)
Где Пзат. - прибыльность всех затрат.
Для определения запаса финансовой прочности
предприятия определяют точку безубыточности, или порог рентабельности. Точка
безубыточности - это такая выручка от реализации услуг, при которой предприятие
уже не имеет убытков, но еще и не получает прибыли. Валовой маржи в точности
хватает на покрытие постоянных затрат. Точку безубыточности можно определить по
следующей формуле: [28]
Тбез. = ВМ*Пост.зат. /(ВМ - Пер.зат.) (2.8)
Запас финансовой прочности в абсолютном
выражении показывает превышение выручки от реализации над точкой безубыточности.
В процентном отношении данный показатель можно
рассчитать по формуле: [29]
ЗФП =( ВР - Тбез. /ВР) * 100 %, где: (2.9)
Где ЗФП - запас финансовой прочности, %.
Прибыльность переменных затрат В ООО
«БратскАква» к концу четвертого квартала 2009г. снизилась от 20,7% до -2,4%,
т.е. это показывает что прибыль предприятия от основной деятельности снизилась
при изменении переменных затрат (см. отчет о прибылях и убытках в Приложении
А).
Прибыльность постоянных затрат аналогична
прибыльности переменных.
Следовательно прибыльность всех затрат
показывает изменение прибыли предприятия - ее снижение с 10,8% до 1,2%.
Запас финансовой прочности имеет следующую
динамику: первый квартал 18,4%; второй квартал 34,8% ; третий квартал 22,2% ;
четвертый квартал -2,4%, наибольшее влияние на данный показатель оказало
изменение объема реализации, изменение суммы постоянных затрат.
При таких показателях больше присутствует риск
потери предприятием платежеспособности и возникновения ситуации банкротства.
Маржинальная прибыль не покрывает постоянные
затраты выручкой от реализации, она составляет на конец четвертого квартала
13345 тыс.руб. ( по структуре 49,6%, а сумма постоянных затрат равна 13022
тыс.руб. ( по структуре 48,4%).
Для повышения эффективности деятельности предприятия
нужно увеличить объем реализации услуг, провести некоторое снижение цен на
услуги, снижение себестоимости услуг.
Показатели рентабельности являются
относительными характеристиками финансовых результатов и эффективности
деятельности предприятия. Они измеряют доходность предприятия с различных
позиций и группируются в соответствии с интересами участников экономического
процесса, рыночного обмена. Показатели рентабельности - это важные
характеристики факторной среды формирования прибыли и дохода предприятий. По
этой причине они являются обязательными элементами сравнительного анализа и
оценки финансового состояния предприятия. При анализе производства показатели
рентабельности используются как инструмент инвестиционной политики и
ценообразования.
Коэффициенты рентабельности показывают,
насколько прибыльна деятельность предприятия. Базой для расчета данных
коэффициентов служит полученная прибыль и ее отношение либо к вложенным
средствам, либо к объему реализованной продукции. Рентабельность всего капитала
позволяет определить эффективность использования всего капитала предприятия по
формуле: [31]
Rek = (ЧП / ВБ)
* 100%, где: (2.10)
Rek -
рентабельность всего капитала предприятия, %;
Чп - чистая прибыль, тыс.руб.
Рентабельность собственного капитала показывает,
сколько чистой прибыли принесли вложения собственникам предприятия. [32]
Re сk
= ( ЧП / СК) * 100%, (2.11)
Где Re
сk - рентабельность
собственного капитала, %.
Одним из приемов анализа является оценка
взаимозависимости рентабельности активов, рентабельности реализации,
оборачиваемости активов. С помощью формулы Дюпона осуществляют факторный анализ
рентабельности собственного капитала: [33]
Re сk
= ЧП / CК = ЧП/ВР * ВР/ВБ *
ВБ/СК. (2.12)
Данный показатель отражает зависимость
рентабельности активов не только от рентабельности реализации, но и от
оборачиваемости активов, а также показывает:
· значение коэффициента
оборачиваемости активов для обеспечения конкурентоспособного уровня
рентабельности активов;
· значение коэффициента реализованной
продукции;
· возможность альтернативного выбора
между рентабельностью реализованной продукции и скоростью оборота активов
компании.
Такое представление рентабельности собственного
капитала на составляющие позволяет выявить, что является причиной недостаточно
высокого уровня этого показателя. В таблице 2.4 представлены показатели
рентабельности.
Таблица 2.4 - Показатели рентабельности
|
Предприятие:
ООО БратскАква
|
|
|
|
|
|
|
Наименование
позиций
|
Кварталы
|
2010
|
|
|
|
|
|
|
1
|
2
|
3
|
4
|
|
Рентабельность
всего капитала
|
|
1,4%
|
10,1%
|
4,4%
|
-2,1%
|
|
То
же, в годовом измерении
|
|
5,7%
|
40,3%
|
17,7%
|
-8,6%
|
|
Рентабельность
собственного капитала
|
|
7,9%
|
50,6%
|
22,8%
|
-12,8%
|
|
То
же, в годовом измерении
|
|
31,6%
|
91,2%
|
-51,1%
|
|
Рентабельность
акционерного капитала
|
|
9900,0%
|
71270,0%
|
31510,0%
|
-14340,0%
|
|
То
же, в годовом измерении
|
|
39600,0%
|
285080,0%
|
126040,0%
|
-57360,0%
|
|
Рентабельность
постоянных активов (Чистая прибыль/Внеоборотные активы)
|
|
2,6%
|
18,7%
|
8,0%
|
-3,6%
|
|
То
же, в годовом измерении
|
|
10,2%
|
74,8%
|
32,0%
|
-14,2%
|
|
Рентабельность
оборотных активов (Чистая прибыль/Оборотные активы)
|
|
3,5%
|
21,8%
|
9,9%
|
-5,4%
|
|
То
же, в годовом измерении
|
|
14,2%
|
87,2%
|
39,5%
|
-21,7%
|
|
АНАЛИЗ
ФИНАНСОВОГО РЫЧАГА
|
|
|
|
|
|
|
Доля
кредитов в заемных средствах
|
|
0,65
|
0,59
|
0,64
|
0,73
|
|
Средняя
ставка процента (Итого начисленные проценты/Заемный капитал)
|
|
0,0%
|
0,0%
|
0,0%
|
0,0%
|
|
Дифференциал
рычага (Рентабельность всего капитала-Средняя ставка процента)
|
|
1,4%
|
10,1%
|
4,4%
|
-2,1%
|
|
Финансовый
рычаг (Заемный капитал/Собственный капитал)
|
|
4,37
|
4,02
|
4,16
|
4,96
|
|
Эффект
рычага (Финансовый рычаг*Дифференциал рычага)
|
|
6,28%
|
40,50%
|
18,38%
|
-10,64%
|
|
Cтавка
процентов по кредитам
|
|
0,0%
|
0,0%
|
0,0%
|
0,0%
|
|
АНАЛИЗ
ФОРМУЛЫ DUPONT
|
|
|
|
|
|
|
Рентабельность
собственного капитала
|
|
0,079
|
0,506
|
0,228
|
-0,128
|
|
Оборачиваемость
всех активов
|
|
0,394
|
0,772
|
0,642
|
0,402
|
|
Прибыльность
продаж
|
|
0,037
|
0,131
|
0,069
|
-0,053
|
|
Коэффициент
капитализации
|
|
5,374
|
5,022
|
5,155
|
5,957
|
|
Изменение
рентабельности собственного капитала
|
|
|
0,427
|
-0,278
|
-0,356
|
|
Влияние
оборачиваемости всех активов
|
|
|
0,076
|
-0,085
|
-0,085
|
|
Влияние
прибыльности продаж
|
|
|
0,386
|
-0,199
|
-0,254
|
|
Влияние
структуры источников
|
|
|
-0,035
|
0,006
|
-0,017
|
|
Контроль
|
|
|
0,000
|
0,000
|
0,000
|
Все показатели рентабельности ООО «БратскАква»,
кроме четвертого квартала, имеют положительную динамику, за отчетный период
предприятие увеличило собственный капитал, тем самым снизив финансовый риск. В
целом по организации ООО «БратскАква» можно сделать следующие выводы:
Ликвидность баланса - это степень покрытия
обязательств предприятия активами, срок превращения которых в денежные средства
соответствует сроку погашения обязательств. От степени ликвидности баланса
зависит платежеспособность предприятия.
Данные анализа ликвидности ООО «БратскАква»
свидетельствуют о том, что в отчетном периоде предприятие не обладало
абсолютной ликвидностью.
Наиболее ликвидные активы значительно меньше
суммы кредиторской задолженности, платежный недостаток составил на начало
периода 34986 тыс. руб., на конец года 118599 тыс. руб.
На конец периода быстрореализуемые активы
превышают краткосрочные пассивы на 134275 тыс.руб. Это говорит о том, что
краткосрочные пассивы могут быть погашены средствами в расчетах на конец
отчетного периода.
Медленно реализуемые активы превышают
долгосрочные пассивы, как на начало, так и на конец отчетного периода,
соответственно, на 7955 тыс. руб. и 10787 тыс. руб. Выполнение данного
неравенства говорит о том, что предприятие имеет перспективную ликвидность.
Превышение постоянных пассивов над
труднореализуемыми активами на 21591 тыс. руб. на начало периода, и конец
периода на 26463 тыс. руб. свидетельствует о том, что предприятие обладает
собственными оборотными средствами.
Финансовая устойчивость организации
характеризует ее финансовое положение с позиции достаточности и эффективности
использования собственного капитала. Показатели финансовой устойчивости вместе
с показателями ликвидности характеризуют надежность организации. Если потеряна
финансовая устойчивость, то вероятность банкротства высока, предприятие
финансово несостоятельно.
По анализу финансовой устойчивости ООО
«БратскАква» можно сказать, что внеоборотные и оборотные производственные
средства предприятия погашаются за счет собственного и приравненного к нему
капитала с возможным привлечением долгосрочных и краткосрочных кредитов, а
денежных средств предприятия, находящихся в расчетах, достаточно для погашения
срочных обязательств, следовательно можно говорить о той или иной степени
финансовой устойчивости (платежеспособности) предприятия.
Деловая активность предприятия в финансовом
смысле проявляется прежде всего в скорости оборота его средств. Анализ деловой
активности заключается в исследовании уровней и динамики разнообразных
финансовых коэффициентов оборачиваемости.
Анализ деловой активности (показателей
оборачиваемости) ООО «БратскАква» позволяет сделать вывод о недостаточно высокой
деловой активности и снижении ее уровня в динамике.
Прибыль является одним из обобщающих оценочных
показателей деятельности предприятий (организаций, учреждений).
Прибыль выполняет две важнейшие функции:
) характеризует конечные финансовые результаты
деятельности предприятия, размер его денежных накоплений;
) является главным источником финансирования
затрат на производственное и социальное развитие предприятия (налог на прибыль
- важнейший элемент доходов государственного бюджета).
Основной принцип деятельности предприятия
состоит в стремлении к максимизации прибыли. По этой причине прибыль выступает
основным показателем эффективности производства.
Проведя анализ показателей прибыльности ООО
«БратскАква» можно признать его прибыльным, хотя к концу отчетного периода
прибыль предприятия снизилась: балансовая прибыль к общим затратам на
реализованную продукцию с 4,6% до 2,9%; чистая прибыль с 3,4% до 2,9%;
прибыльность всей деятельности с 3,2% до 2,8%.
3.
Разработка плана мероприятий по улучшению деятельности ООО «БратскАква»
.1 План предлагаемых мероприятий
В процессе исследования деятельности предприятия
ООО «БратскАква», автор пришел к выводу, что это - успешная, стабильно
развивающаяся компания, широко известный в Братске и за его пределами
производитель безалкогольной продукции; надежный партнер для многих поставщиков
и покупателей; социально значимый для города объект и т.д. «БратскАква» -
постоянный участник и обладатель ценных наград на различных
дегустационно-презентационных мероприятиях как местного, так и регионального,
общероссийского и даже международного уровней. Это одно из немногих предприятий
города, оказывающих на постоянной основе спонсорскую и благотворительную помощь
организациям Братска, Ангарска, Иркутска. Компания имеет деловую репутацию и
благоприятный имидж, сформированный, прежде всего, за счет высочайшего качества
производимой продукции.
Однако, помимо сильных сторон, у компании
имеются и слабые. Одной из особенностью компании является то, что само
предприятие создавалось ещё в советское время, когда руководителю был
свойственен производственный подход к управлению. Условия же современного рынка
диктуют, прежде всего, такие требования, как совершенствование системы
управления и выбор адекватного стиля руководства; разработку четко спланированной
маркетинговой стратегии фирмы; географическое расширение рынка сбыта; выход на
качественно новый уровень производства за счет внедрения инноваций и т.д.
Безусловно, у компании имеется достаточно
большой потенциал для дальнейшего развития, совершенствования деятельности.
Среди основных пунктов такие, как:
- Активное выделение средств на
обновление оборудования;
- Увеличение прибыли предприятия за
счет снижения затрат;
- Ведение строгого отчета о
расходовании материальных ресурсов;
- Обеспечение предприятия оборотными
средствами для снижения кредиторской задолженности;
- Сокращение кредитов поставщиков,
т.к. они превосходят потребность предприятия;
- Повышение таких показателей как:
стоимость основных средств; стабилизация численности рабочих на предприятии,
устранение текучки кадров;
- Снижение переменных затрат;
- Принятие в штат
высокоспециализированных сотрудников, имеющих опыт работы в этой области;
- Постоянное проведение семинаров и
тренингов на тему повышения производительности труда;
- Совершенствование рекламной
стратегии предприятия, расчет эффективности медиа-рекламы;
- Обновление ассортимента выпускаемой
продукции;
- Проведение на постоянной основе
исследований рынка сбыта своей продукции;
- Поиск новых рынков сбыта продукции и
пр.
Автор совместно со специалистами компании
разработал план мероприятий по улучшению деятельности предприятия, в который
включены следующие пункты:
. Внедрение новшеств в производственном процессе
. Совершенствование сбытовой политики
. Расширение рынка сбыта
. Совершенствование маркетинговой политики
. Совершенствование системы управления и
организационной структуры
3.2 Внедрение новшеств в
производственном процессе
В производстве безалкогольных напитков
немаловажную роль играет упаковка, а именно тара. Безусловно, если говорить о
качестве безалкогольных газированных напитков, то стеклотара обладает
определенным преимуществом, но при этом у неё есть и значительные недостатки. В
этой связи, сегодня, необычайным успехом на рынке упаковки пользуется ПЭТ
(полиэтилентерефталат), особенно в качестве материала для производства бутылок
для напитков.
Сегодня ПЭТ нашел себе многообразные способы
применения в области тарирования напитков, однако, даже принимая во внимание
его уникальные физические свойства, определяющим фактором в его использовании
все же была его цена. Именно ПЭТ было суждено стать очень популярным
материалом, способным в определенной степени заменить стекло и пластиковые
бутылки из других материалов.
Поскольку ПЭТ-бутылки очень легки и не бьются,
им не требуются ящики. Их вполне достаточно упаковать в полиэтиленовую пленку с
картонным поддоном или даже без него. Этот фактор ведет к дальнейшей экономии
на упаковочных материалах, очистке тары (ящиков), транспортировке и т.д.
Размеры ПЭТ-бутылок постоянно увеличиваются.
ПЭТ-бутылки производятся с помощью процесса,
известного как формовка внутренним надуванием (injection stretch blow moulding,
ISBM).- это двухступенчатый процесс, включающий изготовление
"матрицы", то есть преформы, с виду напоминающей тонкую стеклянную
пробирку. Затем преформа размягчается путем нагревания и с помощью внутреннего
наддува воздуха из нее изготовляется полноразмерная бутылка. Горлышку бутылки
окончательный вид придается еще на стадии изготовления преформы. Собственно, в
дальнейшем выдувается только тулово бутылки. Преимущества использования ПЭТ
многочисленны. Обычная пол-литровая ПЭТ-бутылка весит около 28 г, в то время
как стандартная бутылка того же объема, сделанная из стекла, может весить около
350 г. ПЭТ абсолютно прозрачен, бутылка, изготовленная из этого материала,
выглядит чистой, привлекательной, естественная прозрачность материала делает
его идеальным для розлива газированной воды. Кроме того, ПЭТ можно окрасить,
например, в зеленый или коричневый цвет, для того, чтобы внешний вид продукции
максимально соответствовал запросам потребителей. Использование пластиковых
бутылок помогает устранить такой неприятный эффект, как бой тары при
транспортировке, свойственный стеклотаре, при этом ПЭТ, как и стекло, прекрасно
(и полностью) перерабатывается. В целом, в настоящее время ПЭТ-упаковка с ее
безграничным инновационным потенциалом и широкими возможностями в смысле
дизайна рассматривается, скорее, не как конкурент стеклотаре, а как материал,
способный открыть совершенно новые рынки и породить абсолютно новые
потребительские приоритеты.
Одно из основных преимуществ ПЭТ-тары - это та
простота, с которой производитель напитков может смонтировать линию по
изготовлению ПЭТ-тары прямо на своем предприятии, а такой путь существенно
удешевляет тару и, соответственно, весьма привлекателен для производителей пива
и напитков.
Этим преимуществом руководство ООО «БратскАква»
воспользовалось в 2002 году. Тогда на предприятии был впервые введен в
эксплуатацию полуавтомат выдува ПЭТ-бутылок. Работа полуавтомата сопровождалась
действиями оператора, который вручную отправлял прессформы (заготовки) и
принимал на выходе готовые ПЭТ-бутылки. Производительность составляла 10 тысяч
бутылок в смену.
В настоящее время в связи с ростом объемов
производства и продаж безалкогольных напитков возникла необходимость в
модернизации производства. Совместно со специалистами и руководством компании
автором данного исследования был подготовлен проект внедрения на производство
автоматической машины по выдуву ПЭТ-бутылок.
Для начала был проведен сравнительный анализ
различных поставщиков интересующего нас оборудования. В качестве параметров для
сравнения мы рассматривали цену оборудования, условия оплаты, срок и способ
доставки и, что немаловажно, наличие или отсутствие гарантийного и
постгарантийного (сервисного) обслуживания. В таблице 3.1 представлена
сравнительная характеристика по поставщикам оборудования для выдува ПЭТ.
Таблица 3.1 Сравнительная характеристика
поставщиков оборудования по выдуву ПЭТ
|
Поставщик
оборудования
|
Параметры
для сравнения
|
|
Стоимость
укомплектованного оборудования, руб.
|
Условия
оплаты
|
Срок
и способ доставки
|
Гарантия
|
Сервисное
обслуживание
|
|
Рос-инжиниринг,
Москва
|
4
023 600
|
100%
предоплата
|
30
календ.дн., Авто
|
2
года
|
+
|
|
Данбру,
Санкт-Петербург
|
3
855 700
|
50%
предоплата; 50% - при получении
|
20
календ.дн., Ж/д
|
1
год
|
-
|
|
Принципы,
Москва
|
3
345 200
|
70%
- предоплата; 30% - после монтажа
|
25
раб.дн., Ж/д
|
3
года
|
+
|
|
Дальснаб,
Владивосток
|
2
809 320
|
100%
предоплата
|
20
календ.дн., Авто
|
1
год
|
-
|
|
Техносервис,
Москва
|
3
230 000
|
70%
предоплата; 30% - при получении
|
2
недели, Ж/д
|
4
года
|
-
|
Транспортные расходы рассчитываются отдельно и
зависят от способа доставки (ж/д, авто), тоннажа, расстояния. В каждой фирме
также предусмотрены условия самовывоза.
Изучив различные коммерческие предложения, мы
решили остановить свой выбор на компании «Принципы» (г. Москва), осуществляющей
производство оборудования для пищевых предприятий, а также его доставку,
установку, гарантийное и сервисное обслуживание. В соответствии с технической
документацией и экономическими показателями деятельности компании «БратскАква»,
специалистами данной фирмы был предложен автомат выдува серии АВТ 8000. Его
техническая характеристика представлена в таблице 3.2, а внешний вид - на
рисунке 3.1.
Таблица 3.2 - Техническая характеристика
автомата по выдуву ПЭТ АВТ 8000 («Принципы», Москва)
|
Наименование
показателя
|
Техническая
характеристика
|
|
Производительность
автомата, шт/час
|
7500
|
|
Кол-во
мест в прессформе
|
8
|
|
Давление
предварительного раздува до, мПа
|
1,0
- 1,6
|
|
Давление
основного раздува до, мПа
|
4,0
|
|
Расход
воздуха, м3/мин
|
10
|
|
В
том числе основной раздув, м3/мин
|
7,5
|
|
Расход
охлаждающей воды, м3/час
|
2,0
|
|
Температура
охлаждающей воды, С
|
9…12
|
|
Напряжение
питания, В
|
380
|
|
Потребляемая
мощность, кВт
|
40,0
|
|
Габаритные
размеры, см:
|
|
Длина
|
4650
|
|
Ширина
|
3200
|
|
Высота
|
2200
|
Рисунок 3.1 - внешний вид автомата по выдуву ПЭТ
АВТ8000
Прямые затраты составят:
|
Назначение
платежа
|
Сумма,
руб.
|
|
-
Оборудование
|
3
345 200
|
|
-
Доставка
|
28
400
|
|
-
Монтаж
|
92
000
|
|
Итого:
|
3
465 600
|
Внедрение в производственную цепь
автоматического оборудования по выдуву ПЭТ-бутылок позволит значительно
сократить трудозатраты: 3 смены (по 2 человека в каждой), работающие на
полуавтоматах. Средняя ежемесячная зарплата каждого сотрудника составляла 18
715 руб. Таким образом, на оплате труда экономия составит 112 290 руб. в месяц.
Рассчитаем экономию за год:
Формула для расчета заработной платы: (3.1)
ЗП = Ок * Крс, где:
ЗП - заработная плата за месяц;
Ок - оклад сотрудника;
Крс - коэффициент районных и северных добавок (=
1,9)
Таким образом, ЗП = 9850*1,9 = 18 715 руб. Это
заработная плата на одного сотрудника в месяц. Следовательно, зарплата на 6
человек за год составит: 18 715 руб. * 12 мес. * 6 чел. = 1 347 480 руб.
Страховые выплаты составляют 34% от ЗП или 458
143 руб.
В таблице 3.3 представлен расчет заработной
платы сотрудников.
Таблица 3.3 - расчет заработной платы операторов
ПАВП
|
Оклад,
руб.
|
Надбавки,
руб.
|
Итого
ЗП за мес., руб.
|
Итого
ЗП за год, руб.
|
Итого
ЗП со страх.выплатами за год, руб.
|
|
1-й
сотрудник
|
9850
|
8865
|
18715
|
224580
|
300937
|
|
2-й
сотрудник
|
9850
|
8865
|
18715
|
224580
|
300937
|
|
3-й
сотрудник
|
9850
|
8865
|
18715
|
224580
|
300937
|
|
4-й
сотрудник
|
9850
|
8865
|
18715
|
224580
|
300937
|
|
5-й
сотрудник
|
9850
|
8865
|
18715
|
224580
|
300937
|
|
6-й
сотрудник
|
9850
|
8865
|
18715
|
224580
|
300937
|
|
Итого:
|
59100
|
53190
|
112290
|
1347480
|
1805622
|
В таблице 3.4 представлены данные о сокращении
штатных единиц
Таблица 3.4 - Анализ сокращения штатных единиц
|
Штатная
единица
|
Кол-во,
чел.
|
Информация
об уходе сотрудника
|
|
|
Причина
сокращения
|
Примечание
|
|
Оператор
ПАВП
|
1
|
По
уходу на пенсию
|
|
|
Оператор
ПАВП
|
1
|
По
уходу на пенсию
|
|
|
Оператор
ПАВП
|
1
|
По
уходу на пенсию
|
|
|
Оператор
ПАВП
|
1
|
Увольнение
по причине нарушения труд. дисциплины
|
|
|
Оператор
ПАВП
|
1
|
Отпуск
по БиР, по уходу за ребенком до 1,5 лет
|
Выплата
единовременного пособия по БиР; ежемесячного - по уходу за ребенком до 1,5
лет
|
|
Оператор
ПАВП
|
1
|
Увольнение
по собственному желанию в связи с переходом на другое предприятие
|
|
Получаемый нами экономический эффект будет
являться экономией по заработной плате со страховыми выплатами, составляющей 1
805 622 руб. Используя формулу, рассчитаем срок окупаемости нового
оборудования.
С ок = И пр / Э ср/г, где: (3.2)
С ок - срок окупаемости оборудования;
И пр - инвестиции в проект (комплексные затраты
на оборудование);
Э ср/г - размер среднегодовой экономии по
заработной плате, получаемой при измении численности
Таким образом, С ок = 3 465 600 / 1 805 622 =
1,9 года.
.3 Совершенствование сбытовой
политики
В зависимости от уровня каналов распределения
ООО «БратскАква» в настоящее время использует двух-, одноуровневые каналы, а
также канал нулевого уровня товародвижения. Канал нулевого уровня распределения
продукции используется, когда крупный заказ на газированную или минеральную
воду размещает непосредственно потребитель: детские сады, больницы, школы,
больницы, а также организации по случаю торжеств, презентаций и т.д.
Одноуровневый канал используется при реализации
продукции завода через фирменную сеть розничных магазинов, а также сторонних
магазинов, осуществляющих розничную торговлю, частных предпринимателей, кафе,
ресторанов и т.д.
Двухуровневый канал применяется при реализации
продукции через дистрибьюторов и предприятия оптовой торговли. Посредством
региональных дистрибьюторов реализация безалкогольной продукции осуществляется
за пределами Братска: в Ангарске, Иркутске, Красноярске, Улан-Удэ,
Усть-Илимске, Северобайкальске и пр. Дистрибьюторы являются официальными
представителями производителя в своем регионе и на их долю приходится до 75%
всей продаваемой продукции. На рисунке 3.2 представлены доли продаж всей
продукции по регионам.
Рисунок 3.2 - Доли продаж продукции ООО
«БратскАква» в городе и регионе
На территории предприятия имеются подъездные
пути для автомобильного транспорта. На данный момент собственный парк грузовых
автомобилей различного тоннажа состоит из четырнадцати машин. В таблице 3.5
представлена характеристика автотранспорта фирмы. Это: три автомобиля Газель,
шесть автомобилей ГАЗ-3307 (“Газон”), три 8-тонных КАМАЗа и два МАЗа с
полуприцепами грузоподъемностью 10 и 14 тонн соответственно. Автомобили
ГАЗ-3307 и Газель используются для доставки продукции к клиентам, расположенным
в пределах города и области.
Таблица 3.5 Техническая характеристика
транспортных средств ООО «БратскАква»
|
Наименование
ТС, кол-во
|
Параметры
характеристики
|
|
Г/подъемность,
тонн
|
Факт.срок
службы, лет
|
Среднегодовой
пробег, км
|
Износ,
%
|
Последний
кап.ремонт, год
|
|
ГАЗель,
3 шт.
|
1,5
|
1,5
|
11160
|
|
|
ГАЗ-3307,
6 шт.
|
4
|
3
|
24450
|
22,0
|
|
|
КАМАЗ,
3 шт.
|
8
|
5
|
165300
|
23,4
|
2009
|
|
МАЗ,
1 шт.
|
10
|
4
|
234000
|
26,3
|
2010
|
|
МАЗ,
1 шт.
|
14
|
4
|
254000
|
27,2
|
2010
|
Ввиду того, что автомобили имеют различную
грузоподъемность, предприятие может наиболее полно загрузить автомобиль для
доставки продукции в любую торговую точку. В случае нехватки собственного
автопарка, для доставки продукции по городу и области нанимается один или
несколько автомобилей у транспортных предприятий. Собственные и наемные
автомобили КАМАЗ и МАЗ используются для доставки продукции в другие регионы.
Также в случае нехватки собственно автопарка используется наемный грузовой
транспорт для доставки продукции по городу и области.
Стратегию охвата рынка ООО «БратскАква» можно
охарактеризовать как недифференцированный маркетинг. Предприятие пренебрегает
различиями в сегментах и обращается ко всему рынку с предложением одного вида
товара - минеральной питьевой воды. То есть предприятие концентрирует усилия не
на том, чем отличаются друг от друга нужды потенциальных потребителей, а на
том, что в этих нуждах общее - желание использовать в пищу чистую, полезную для
здоровья воду, лучше чем ароматизированные напитки и соки утоляющую жажду.
Завод разработал такой вид питьевой воды, который кажется привлекательным
большинству числу покупателей: лечебно-столовая вода может быть использована не
только для лечения и профилактики заболеваний, но и как питьевая вода взамен
воды из-под крана.
Недифференцированный маркетинг более экономичен,
чем другие виды стратегий охвата рынка. Издержки по производству товара,
поддержанию его запасов и транспортировке невысоки. Отсутствие необходимости в
проведении маркетинговых исследований сегментов рынка и планирования в разбивке
по этим сегментам способствует снижению затрат на маркетинговые исследования и
управления производством товара.
Стратегия охвата рынка определяется также
количеством торговых точек в регионе и степенью наполнения рынка продукцией.
ООО «БратскАква» использует стратегию “интенсивного распределения” товара, при
которой торговая марка распределяется между максимальным количеством торговых
точек. В данном случае в сбытовой программе подключены все возможные торговые
посредники независимо от масштабов их деятельности (оптовые базы, предприятия
розничной торговли, дистрибьюторы). Такая стратегия позволяет захватить
значительную долю рынка (80%), хотя ведет к таким последствиям как увеличение
товарных запасов и потерю контроля над маркетингом продукции.
Недостатками сбытовой политики рассматриваемого
предприятия можно считать недостаточную развитость региональной сбытовой сети,
отсутствие адекватной программы стимулирования сбыта.
Автор предлагает осуществлять мероприятия по
совершенствованию региональной дилерской сбытовой сети в следующей
последовательности:
) Проведение рекламы в региональных СМИ, анализ
реакции на рекламу, поиск возможных посредников.
Рекламные мероприятия планируются заранее. В
таблице 3.6 представлен расчет затрат на проведение данного мероприятия по
городам. С этой целью выбираются наиболее подходящие СМИ в целевом регионе. Это
могут быть местные газеты, в частности, распространяемая бесплатно газета с
телевизионной программой. В эту газету подается рекламное сообщение, нацеленное
именно на оптовые посреднические фирмы (смысл: “предлагаем возможность
заработать”). Объявления подаются не менее 3-х раз в год.
Таблица 3.6 Расчет подачи рекламного объявления
о приглашении к сотрудничеству в городах присутствия.
|
Город
|
Наименование
издания
|
Тираж,
экз.
|
Стоимость
1 рекл.модуля, руб.
|
Кол-во
выходов
|
Сумма,
руб.
|
Итого,
за год (3 серии выходов), руб.
|
|
Ангарск
|
Свеча
|
95000
|
350
|
4
|
1400
|
4200
|
|
Иркутск
|
Из
рук в руки
|
120000
|
500
|
4
|
2000
|
6000
|
|
Усть-Илимск
|
Вестник
УИ
|
75000
|
250
|
4
|
1000
|
3000
|
|
Северобайкальск
|
Железнодорожник
|
88000
|
300
|
4
|
1200
|
3600
|
|
Улан-Удэ
|
БурятИнфо
|
95000
|
350
|
4
|
1400
|
4200
|
|
Красноярск
|
Вечерний
Красноярск
|
110000
|
400
|
4
|
1600
|
4800
|
|
Итого:
|
8600
|
25800
|
Отклики на данное сообщение регистрируются, и
проводится сбор данных по возможным посредникам.
) Изучение сбытовых сетей конкурентов, а также
их посредников.
Параллельно с первым шагом проводится анализ
сбытовых сетей конкурентов по каждому виду продукции, изучается их опыт
продвижения и продажи товара. Определяются каналы товародвижения и
фирмы-посредники, работающие с фирмами-конкурентами. Результат - аналитическая
справка с представленным списком фирм, реквизитами, желательно досье по каждой
фирме.
) Анализ предложений в региональной рекламе.
Выявляются фирмы, торгующих подобной продукцией.
В процессе анализа региональной рекламы выявляются фирмы, присутствующие на
рынке и работающие по интересующему рассматриваемое предприятие направлению.
) Работа на региональных оптовых выставках и
ярмарках, заключение протоколов о намерениях.
Работа на региональных выставках дает
возможность непосредственно увидеть фирмы, работающие на рынке, познакомиться,
обсудить условия работы в данном регионе, а также обозначить требования
потребителей к производимой продукции и т. д. Все представленные мероприятия
направлены на выявление возможных посредников в целевом регионе.
) Формирование базы данных “Посредники”.
Формируется база данных фирм-посредников в разрезе
региона, учитывая результаты проделанной работы. В базе данных должно
содержаться максимум информации по фирмам: реквизиты, ФИО директора и
контактной персоны, финансовое состояние, номенклатура продукции, имидж данной
фирмы на рынке и т. д.
) Установление контактов с потенциальными
посредниками с целью получения информации.
Данная работа проводится для уточнения и
получения максимального объема информации. Для заключения договора с
фирмой-посредником информации о финансовом состоянии дел в фирме и юридической
проверки недостаточно, необходимо получение и обработка информации о
коммерческой деятельности фирмы. Для этого рекомендуется использование сети
Интернет, получение необходимой информации от других поставщиков и клиентов
фирмы. Полученными данными постоянно пополняется созданная база данных
“Посредник”.
7) Разработка типового договора, матрицы скидок.
Определяются условия договора и скидки в
зависимости от объемов планируемых закупок и особенностей рынка в данном
регионе в рамках ценовой политики предприятия.
Например, особенность рынка питьевой воды
Псковской области - низкий уровень цен на продукцию (на 10-30% ниже цен
рассматриваемого предприятия). Это объясняется тем, что в данном регионе,
во-первых, ниже уровень доходов и во-вторых, на рынке функционирует огромное
число мелких фирм, занимающихся разливом питьевой воды. Эти условия ужесточают
конкуренцию на рынке и снижают цены. По этим причинам, ценовая политика «Искра»
должна подразумевать дифференциацию цен в зависимости от региона.
) Отбор посредников (по методике выбора
посредников).
Проводится предварительный отбор оптимальных
посредников для продолжения работы в данном регионе.
) Заключение краткосрочных договоров на
посреднические услуги (пробные поставки).
Проводятся опытные поставки товара малыми
партиями для изучения работы посредника и реакции рынка на поставляемую
продукцию. По возникшим замечаниям со стороны посредников и конечных
потребителей проводятся корректирующие мероприятия.
) Дополнительный отбор по результатам пробных
поставок.
При положительном опыте, как со стороны
производителя, так и со стороны посредника проводится работа по заключению
долгосрочных договоров.
) Заключение долгосрочных договоров и работа на
постоянной основе. Система прямого сбыта в региональной сети предусматривает
непосредственную реализацию продукции конечному потребителю через собственные
торговые точки.
На рисунке 3.3 автор схематично представил
вышеперечисленные этапы.
Рисунок 3.3 - Мероприятия по совершенствованию
региональной дилерской сбытовой сети
Эффективным для ООО «БратскАква» может также
стать сбыт продукции через собственную фирменную сеть в регионах. Преимуществом
этого канала сбыта продукции является, прежде всего, несмотря на существенные
внепроизводственные издержки, обусловленные необходимостью затрачивать большое
количество ресурсов на осуществление функции непосредственного доведения
(продажи) товара до конечного потребителя, возлагая при этом на себя все
коммерческие риски товародвижения, является право «БратскАква» на максимальный
объем прибыли, какой только можно выручить от продажи производимой продукции.
Кроме того, через своих представителей (продавцов торговых точек) предприятие
сможет поддерживать тесные связи с потребителями, узнавать отзывы о продукции,
дополнительные запросы потребителей к продукции.
Рассмотрим данное предложение на примере
Усть-Илимска. Учитывая численность населения (100 тысяч человек) и
территориальную разрозненность, целесообразно будет открыть 5 торговых точек. В
таблице 3.7 представлен расчет стоимости затрат на открытие и содержание одной
торговой точки.
Используем для этого следующие формулы: (3.3)
Зт = А + ТОх + ТОк + ЗПз + ЗПп + ЗПо + ЗПг +
ЗПу, где:
Зт - затраты текущие;
А - аренда помещения;
ТОх - техническое обслуживание холодильного
оборудования;
ТОк - техническое обслуживание кассового
аппарата;
ЗПз - заработная плата заведующего;
ЗПп - заработная плата продавцов;
ЗПо - заработная охранников;
ЗПг - заработная плата грузчиков;
ЗПу - заработная плата уборщика;
Зе = Ух + Уд + Нр, где: (3.4)
Зе - затраты единовременные;
Ух - установка холодильного оборудования;
Уд - установка дополнительного оборудования;
Нр - наружная реклама (изготовление и монтаж
вывески)
Таким образом,
Зт = 13500 +
1000 + 1000 + 19000 + 24000 + 14000 + 14000 + 1500 =
= 88000 руб.
Зе = 8000 + 30000 + 3000 = 41000 руб.
Прибавим также к единовременным затратам и
текущие за первый месяц и получим в общем за первый месяц 129000 руб. В таблице
представлены эти расходы.
Таблица 3.7 Затраты на открытие и содержание
одной торговой точки в г. Усть-Илимск
|
Наименование
затрат
|
Сумма,
руб.
|
|
Аренда
помещения (до 30 м2)
|
13500
(в месяц)
|
|
Установка
холодильного оборудования
|
8000
(единовременно)
|
|
Ежемесячное
обслуживание холодильного оборудования
|
1000
(в месяц)
|
|
Установка
доп.оборудования (витрина, касс. аппарат)
|
30000
(единовременно)
|
|
Обслуживание
касс. аппарата
|
1000
(в месяц)
|
|
Изготовление
вывески
|
3000
(единовременно)
|
|
Зарплата
заведующего
|
19000
(в месяц)
|
|
Зарплата
продавцов (3 чел.)
|
8000
х 3 = 24000 (в месяц)
|
|
Зарплата
охранника (2 чел.)
|
7000
х 2 = 14000 (в месяц)
|
|
Зарплата
грузчиков (2 чел.)
|
7000
х 2 = 14000 (в месяц)
|
|
Уборка
помещения
|
1500
(в месяц)
|
|
Итого:
|
129000
(единовременно), затем 88000 (ежемесячно)
|
Таким образом, за первый год общие затраты составят
1097000 руб. по одной торговой точке и, соответственно, 5485000 по всем пяти.
При этом, исходя из анализа существующих объемов продаж и экономических
прогнозов, ежемесячный объем продаж в одной точке составит не менее 5 тысяч
декалитров. Используя формулу, рассчитаем общий объем продаж:
VпрО = Vпр1
х Ктт х Кмес., где: (3.5)
VпрО - объем продаж
общий;
Vпр1 - объем продаж
в одной торговой точке;
Ктт - количество торговых точек;
Кмес. - количество месяцев
литр продукции стоит в среднем 24 рубля. Соответственно,
общий объем продаж равен: VпрО
= (5000 дал. х 24) х 5 т.т. х 12 мес. = 72 000 000 рублей.
Затраты на производство 1 литра составляют 12,5
рублей; на доставку - 3 рубля. Таким образом, затраты составят: 46500000 руб.
Прибавим к ним затраты на открытие и содержание торговых точек и получим
51985000 руб. Значит, прибыль - доходы минус расходы - составит: 72 000 000 -
51 985 000 = 20 015 000 руб. за год.
Таким образом, мы видим, что открытие в регионах
собственной торговой сети - мероприятие не столь затратное, но довольно
прибыльное.
3.4 Расширение рынка сбыта
На сегодняшний день продукция компании
«БратскАква» представлена далеко за пределами города Братска. Она реализуется
во всех населенных пунктах и городах Иркутской области (Тулун, Куйтун, Саянск,
Зима, Ангарск, Иркутск, Усть-Илимск, Нижнеудинск, Тайшет и мн.др.), в городах
Красноярского края (Красноярск, Канск, Сосновоборск, Железногорск),
Северобайкальске, Улан-Удэ. В рамках расширения рынка сбыта специалистам завода
показался весьма перспективным рынок Дальнего Востока. Программа изучения
данного рынка включила в себя следующие пункты:
поиск информации в Интернете, её обработка;
переговоры с потенциальными дистрибьюторами;
коммерческое предложение;
изучение способов и тарифов доставки продукции
авто- и ж/д транспортом;
выпуск рекламно-информационных материалов;
командировка специалиста предприятия в г.
Большой Камень (Приморский край).
Посредством Интернета была получена достоверная
информация о предприятиях-изготовителях пивобезалкогольной продукции в
Приморском крае; об ассортименте, представленном на рынке; а также были
отобраны контактные данные нескольких крупных оптово-розничных компаний. Для
каждой из них было подготовлено адресное коммерческое предложение. Путем
телефонных переговоров было достигнуто соглашение о потенциальном
сотрудничестве с фирмой «Сириус» (г. Большой Камень). Параллельно с этим велись
переговоры с транспортными компаниями на предмет наиболее эффективных и
экономически выгодных вариантов доставки продукции. В результате чего, выбор
остановился на доставке напитков в ж/д контейнерах с отправной точки База
«Русь» (г. Братск) до оптовой базы в г. Большой Камень.
Для более детальных переговоров и заключения
договора поставки, в Большой Камень был направлен специалист отдела сбыта ООО
«БратскАква». На месте было выявлено, что в техническом плане представитель
дальневосточного рынка практически полностью готов к сотрудничеству. В его
арсенале (см.рисунок 3.4): три складских помещения общей площадью 240 м2,
соответствующие требованиям и условиям долгосрочного и промежуточного хранения
безалкогольной продукции; 6 грузовых автомобилей грузоподъемностью 1,5; 3; 10
тонн; 2 офисных помещения в гг. Большой Камень и Находка; укомплектованный штат
квалифицированных сотрудников, среди которых команда из 10 торговых
представителей с л/а; развитая база контрагентов в гг. Большой Камень, Находка,
Уссурийск, Владивосток, Артем; все необходимые офисные технические средства.
Рисунок 3.4 - Ресурсы ООО «Сириус» (Большой
Камень)
Рынок Дальнего Востока представлен огромным
многообразием безалкогольной продукции местных, иногородних и иностранных
товаропроизводителей. Довольно острую конкуренцию даже таким мировым брендам
как «Кока-Кола», «Пепси», «Фанта» и т.д. составляют напитки не менее известной
на Дальнем Востоке корейской фирмы «Лотте», отличающиеся высокими вкусовыми
качествами и относительно недорогой ценой. Однако, интересующий нас, сегмент
газированных напитков, изготовленных на основе натурального сахара, без
добавления ароматизаторов и консервантов, представлен 3-4 марками. Цена на
такие напитки варьируется от 17 до 28 рублей за 0,5 л. Для сравнения, лимонад
«Гелиос» с учетом транспортировки и торговой накрутки предпринимателя, в
розничную сеть поступит по цене 19 руб.
В таблице 3.8 представлена сравнительная
характеристика продукции ООО «БратскАква» и аналогичной продукции
фирм-конкурентов.
Таблица 3.8 - Сравнительная характеристика
безалкогольных напитков разных производителей
|
Наименование
ТМ
|
Параметры
для сравнения
|
|
Упаковка
|
Объем
|
Сырье
|
Рекламная
поддержка
|
PR-сопровождение
|
|
Кока-Кола
|
Стекло
Пэт ж/б
|
0,33
0,5 0,5 1 1,5 2 0,33
|
С
добавлением искусственного
|
Мощная,
массированная, периодическая
|
+
|
|
Фанта
|
Стекло
Пэт ж/б
|
0,33
0,5 0,5 1 1,5 2 0,33
|
С
добавлением искусственного
|
Мощная,
массированная, периодическая
|
+
|
|
Спрайт
|
Стекло
Пэт ж/б
|
0,33
0,5 0,5 1 1,5 2 0,33
|
С
добавлением искусственного
|
Мощная,
массированная, периодическая
|
+
|
|
Пепси-Кола
|
Стекло
Пэт ж/б
|
0,33
0,5 0,5 1 1,5 2 0,33
|
С
добавлением искусственного
|
Мощная,
массированная, периодическая
|
+
|
|
Миринда
|
Стекло
Пэт ж/б
|
0,33
0,5 0,5 1 1,5 2 0,33
|
С
добавлением искусственного
|
Мощная,
массированная, периодическая
|
+
|
|
7up
|
Стекло
Пэт ж/б
|
0,33
0,5 0,5 1 1,5 2 0,33
|
С
добавлением искусственного
|
Мощная,
массированная, периодическая
|
+
|
|
Бинго
|
пэт
|
0,5
1 1,5
|
С
добавлением искусственного
|
Сезонная
|
-
|
|
БинглДжус
|
Стекло
Пэт ж/б
|
0,5
0,5 1 1,5 0,33 0,5
|
С
добавлением искусственного
|
Мощная,
массированная, периодическая
|
+
|
|
Лимонад
(Владивосток)
|
Стекло
|
0,5
|
Натуральное
|
Отсутствует
|
-
|
|
Буратино
(Владивосток)
|
Стекло
|
0,5
|
Натуральное
|
Отсутствует
|
-
|
|
Крем-Сода
(Владивосток)
|
Стекло
|
0,5
|
Натуральное
|
Отсутствует
|
-
|
|
Джой
|
Стекло
пэт
|
0,33
0,5 1 1,5
|
Натуральное
|
Сезонная
|
-
|
|
Оранж
|
Стекло
пэт
|
0,33
0,5 0,5 1 1,5
|
С
добавлением искусственного
|
Сезонная
|
+
|
|
Океан
|
Стекло
пэт
|
0,33
0,5 0,5 1 1,5
|
С
добавлением искусственного
|
Сезонная
|
-
|
|
Родник
|
Стекло
пэт
|
0,33
0,5 0,5 1
|
Натуральное
|
Сезонная
|
-
|
|
Напитки
«БратскАква»
|
Стекло
Пэт ж/б
|
0,5
0,5 1,5 0,33
|
Натуральное
|
Сезонная
|
+
|
На данном этапе разработана следующая программа
внедрения и продвижения на рынок Приморья продукта компании «БратскАква»:
предварительное размещение информирующих
рекламных материалов (статьи в печатных изданиях, промо-ролик по ТВ, баннеры,
листовки и стикеры в местах продаж);
запуск акции «Скидка 5%» для мелкооптовых и
розничных покупателей;
проведение в крупных торговых точках
дегустационных мероприятий с выдачей сувенирной продукции;
нанесение фирменной символики на транспортные
единицы дистрибьютора;
изготовление фирменных визиток и прайс-листов
для торговых представителей.
В таблице 3.9 представлен расчет затрат,
необходимых на начальном этапе для освоения рынка безалкогольных напитков в
Приморском крае.
Таблица 3.9 - расчет затрат по выходу на
Приморский рынок сбыта
|
Наименование
затрат
|
Сумма,
руб.
|
|
Предварительное
размещение рекламно-информационных материалов в печатных, электронных СМИ; на
радио и ТВ
|
160
000
|
|
Изготовление
визиток, прайс-листов
|
300
000
|
|
Брэндирование
транспорта (нанесение логотипа), 6 ед.
|
24
000
|
|
Планирование
презентационных дегустаций в 20 крупных торговых точках
|
60
000
|
|
Изготовление
фирменной специальной продукции (календарики, ручки, брелоки и пр.)
|
250
000
|
|
Итого:
|
794
000
|
Таким образом, на подготовительные мероприятия,
связанные с информирующей рекламой и PR,
у предприятия уйдет 794 000 рублей. По оценкам специалистов, объем продаж
дистрибьютора по Приморскому краю на первых порах составит не менее 30 тысяч
декалитров продукции в месяц. Рассчитаем затраты на один календарный месяц при
помощи формул:
Зо = Рр + Зпд, где: (3.6)
Зо - затраты общие;
Рр - расходы на рекламу;
Зпд - затраты на производство и доставку.
Таким образом, Зо = 794 000 руб. (расходы на
рекламу) + затраты на пр-во и доставку (8 руб./л) 20,5х300 000 = 6944000 руб.
Предполагаемая розничная цена 1 литра в Приморском крае = 38 руб.
Следовательно, выручка за месяц составит 11 400 000 руб. Отнимем отсюда все
затраты (6944000 руб.) и получим 4 456 000 руб. прибыли.
Отсюда следует, что Приморский край является ещё
одним перспективным рынком сбыта продукции ООО «БратскАква» при реализации
четко выстроенной маркетинговой стратегии. Поскольку этот рынок является
абсолютно новым для компании, необходимо на первом этапе запустить масштабную
рекламную акцию с целью подготовить розничных торговцев и конечных потребителей
к новым торговым маркам.
планирование финансовый
хозяйственный
3.5 Совершенствование маркетинговой
политики
На изучаемом предприятии как такового отдела
маркетинга не существует, а все его обязанности выполняет специалист по
маркетингу. Главной задачей маркетолога является своевременная реализация
намеченных мероприятий и промоакций и создание благоприятных для их
осуществления условий. Маркетинговые исследования носят, как правило,
эпизодический характер и в основном заказываются у сторонних организаций.
Маркетолог в большинстве случаев проводит кабинетные исследования или
классический анализ документов. То есть он совместно с экономистами и
специалистами отдела сбыта изучает документы отчетности с целью выявления
товаров, пользующихся наибольшей популярностью, а также проблемных товаров.
Также маркетолог выполняет функции мерчандайзера. Он обязан осуществлять заказ
рекламной продукции (в частности, POS-материалы)
и контролировать правильность и своевременность ее размещения.
По данным, полученным в ходе непосредственного
наблюдения и опроса покупателей, а также информации, полученной от работников
исследуемого предприятия, автор может составить заключение об основных
категориях потребителей. Потребителями безалкогольной продукции являются
широкие слои населения. Целевая аудитория ООО «БратскАква» - это дети,
подростки, студенты, работающее население в возрасте от 21 года до 55 лет (а
также старше), как мужчины, так и женщины, имеющие разные социальные статусы и
доход, не ниже прожиточного минимума. К ним относятся рабочие, служащие,
предприниматели, студенты, пенсионеры.
Конкурентов исследуемого предприятия можно
поделить на две группы: прямые и косвенные. Так, к прямым конкурентам относятся
практически все производители и марки газированных напитков и минеральных вод,
представленные на рынке города, особенно те, что находятся в одной ценовой
категории с «БратскАквой» (это «Бинго», «Микс», «Хан-куль», «Мальтинская»,
«Братское взморье» и мн.др.) К косвенным конкурентам можно отнести различные
соки, энергетические напитки.
Несмотря на то, что ООО «БратскАква» -
единственный в городе производитель данной группы товаров, можно сделать
заключение, что конкуренция (даже на рынке города) довольна острая. Исследуемое
нами предприятие функционирует на рынке несовершенной конкуренции. Можно также
сделать вывод, что на рынке присутствуют два вида конкуренции - функциональная,
так как предприятия-конкуренты продают товары, удовлетворяющие одни и те же
потребности (потребность в употреблении холодных напитков можно удовлетворить
так же соками или энерготониками) и видовая, так как на рынке присутствует
соперничество между различными товарами, удовлетворяющими одну и туже
потребность (напитки различных марок). В конкурентной борьбе на рынке
доминирует неценовая политика, так как запас резерва понижения цены у
продавцов-конкурентов или исчерпан или на грани исчерпания. Такое положение дел
характерно для современного рынка, так как в большинстве случаев покупатель
ориентируется на цену товара, а затем на все остальное. Поэтому изучаемое
предприятие к снижению цен, как к методу конкуренции, прибегает нечасто, а в
основном пользуется неценовыми методами. Сильнейшим оружием неценовой
конкуренции всегда была реклама, сегодня ее роль возросла многократно. С
помощью рекламы изучаемое предприятие не только доносит до покупателей
информацию о потребительских свойствах своих товаров, но и формирует доверие к
своей политике.
Ценовая политика - система
принципов и методов управления деятельностью по установлению цен в процессе
достижения целей предприятия. Ценовая политика - важное средство конкурентной
борьбы. Ценовая политика исследуемого предприятия определяется стремлением
уменьшить количество промежуточных звеньев между производителем и потребителем.
Нельзя точно утверждать, что предприятие ориентируется при формировании ценовой
политики в основном на спрос и возможности потенциальных покупателей или в
основном на условия конкуренции. Будет правильнее утверждать, что оно в равной
степени уделяет внимание и первому и второму подходу.
Если рассматривать систему
сбыта, то можно утверждать, что на предприятии присутствует прямой сбыт -
непосредственная реализация продукции продавца конкретному потребителю и сбыт
через дистрибьюторскую сеть.
Сбытовая деятельность
предполагает наличие торговой коммуникации предприятия, т.е. передачу торговой
информации от одного потребителя к другим. Торговая коммуникация должна
включать все формы воздействия, обеспечивать целенаправленную передачу
коммерческих сведений заинтересованным лицам. Ее цель - передача информации о
продукте по всем каналам его продвижения для формирования благоприятного
отношения к предприятию, его производящему.
Торговая коммуникация
осуществляется через:
• демонстрацию продукта
представителям торговли, посредникам, торгово-закупочным организациям,
предприятиям-потребителям и прочим заинтересованным лицам;
• торговые конференции,
ярмарки;
• коммерческую
корреспонденцию и бюллетени;
• рекламу, каталоги,
материалы выставок и т.п.
В программу стимулирования
сбыта на исследуемом предприятии входит:
1. Акции с полиграфической
продукцией
. Промоакции в местах продаж;
. Совместные мероприятия с
производителями пищевой продукции;
. Сезонные акции.
Акции с полиграфической
продукцией подразумевают заказ и распространение по местам продаж специальных
рекламных POS-материалов,
таких как «Новинка», «Народная марка», «Гран-при» и т.д. Это могут быть
ценники, воблеры и шелфтокеры, которые, несомненно, выделяют конкретный товар
на полке.
Промоакции в местах продаж
включают в себя: дегустации, консультации, лотереи, подарки за покупку,
интервьюирование, организация центров выдачи призов. Акции направлены на
стимулирование продаж и повышение лояльности у покупателей к продукту.
Совместные мероприятия с
производителями пищевой продукции. Такие мероприятия проводятся как в г.
Братске, так и за его пределами. В рамках этого проводятся выдачи образцов
продукции, беспроигрышные мгновенные лотереи, подарки за покупку.
Сезонные акции. Существует два
вида сезонных акций:
. Акции, приуроченные к
праздникам. На изучаемом предприятии существуют следующие сезонные акции,
приуроченные к праздникам - «23 февраля», «8 марта», «9 мая», «Новый год»;
. Акции, напрямую связанные с
сезоном года - акцент делается с учетом специфики продажи товара в разные
сезоны года и конкуренции рынков.
Помимо вышеперечисленных
средств продвижения товаров и повышения спроса на них, предприятие размещает
рекламу на рекламных щитах размером 3х6 в разных частях города. Также
используется реклама на наиболее прослушиваемых радиостанциях города - «Европа+»,
«Русское Радио», «Шансон», «РГА», «Авторадио Братск»; и на телеканалах БСТ
(ТНТ, СТС, Домашний), 1 канал (ТРК Телеос1) и Россия (ИГТРК). Однако, следует
отметить, что такая аудио- и видеореклама носит скорее эпизодический, нежели
постоянный стратегический характер, и, как правило, подобные ролики являются
информирующими (анонсируют какое-либо событие), реже - имиджевыми (в основном,
только при запуске на рынок новых сортов продукции).
Из наиболее ярких акций,
относящихся к паблик рилейшинз, можно отметить организацию выдачи призов на
территории изучаемого предприятия (это и бытовая техника, и спорттовары, и даже
золотые слитки). Такие розыгрыши проводятся исключительно в интересах
потребителей; регламентируются специальным Положением о проведении розыгрыша; и
широко освещаются в СМИ.
Отправной точкой для всесторонней оценки
эффективности деятельности предприятия служит SWOT-анализ, один из самых
распространенных видов анализа в маркетинге (рисунок 3.5) [36]. Проще говоря,
SWOT-анализ позволяет выявить и структурировать сильные и слабые стороны фирмы,
а также потенциальные возможности и угрозы. Достигается это за счет того, что
менеджеры должны сравнивать внутренние силы и слабости своей компании с
возможностями, которые дает им рынок. Исходя из качества соответствия, делается
вывод о том, в каком направлении организация должна развивать свой бизнес и в
конечном итоге определяется распределение ресурсов по сегментам.
|
Сильные
стороны
|
Возможности
|
|
Слабые
стороны
|
Угрозы
|
Рисунок 3.5 - Матрица для составления SWOT
- анализа
В соответствии с тем, что исследуемое
предприятие относится к сфере продаж товаров массового потребления и с учетом
данных, полученных путем анализа SWOT-таблицы,
приведенной в таблице 3.10, можно сделать заключение, что предприятию необходимо
придерживаться стратегии массового маркетинга, с целью привлечения как можно
большего числа покупателей.
Таблица 3.10 - SWOT-анализ
для ООО «БратскАква»
|
Сильные стороны компании
|
Возможности во внешней среде
|
1.
Увеличение покупательского спроса 2. Увеличение числа рекламных агентств 3.
Уход с рынка одного или нескольких конкурентов (например, продукция
Усть-Илимского пивоваренного завода)
|
|
Слабые стороны компании
|
Угрозы внешней среды для бизнеса
|
|
1.
Отсутствие четких знаний у специалистов коммерческих служб в области
стратегического менеджмента и маркетинга 2. Отсутствие четко выстроенной,
прописанной миссии компании, рекламной политики 3. Подверженность действиям
недобросовестных конкурентов (слухи о плохом качестве продукта, о добавлении
недопустимых в производстве ингредиентов)
|
1.
Усиление конкуренции на рынке 2. Появление новых конкурентов
|
Как видно, сильных сторон у предприятия
достаточно много, наиболее важными являются следующее: предприятие является
местным производителем; предприятие вполне может «отстроиться» от конкурентов
по цене; для производства используется высококачественное сырье и современное
оборудование; продукцию отличают высокие показатели вкусовых качеств;
ассортимент постоянно расширяется. Вместе с тем у предприятия и немало
«минусов», пожалуй, главным из которых является отсутствие службы маркетинга и
четко спланированной маркетинговой стратегии.
Анализ конкурентной среды проводится в основном
в рамках собирания информации о ценах конкурентов. Данный факт может
свидетельствовать о крайне узком спектре данных, собираемых о конкурентах, что
не может дать полной картины о конкурентной среде, в которой функционирует
предприятие.
На предприятии не уделяется должного внимания PR
- акциям, направленным на создание и сохранение имиджа фирмы.
Телевизионная реклама используется крайне редко.
Известно, что это самый дорогой вид рекламы, но по охвату, а самое главное силе
воздействия на потенциального потребителя, ему нет равных, поэтому необходимо
более детально и взвешенно подойти к этому аспекту маркетинговой деятельности
предприятия.
Рассмотрев сложившуюся ситуацию в ООО
«БратскАква», проанализировав основные показатели его деятельности и
всесторонне изучив работу маркетолога, автор разработал рекомендации для
улучшения ситуации, более эффективного функционирования исследуемого
предприятия, а также рационализации деятельности маркетинговой службы.
На начальном этапе рекламной кампании нужно
определиться, на кого, в первую очередь, она будет направлена. Представляется
более целесообразным адресовать ее прежде всего розничным клиентам.
Креативная стратегия предполагает выбор наиболее
эффективного способа выражения позиции марки и формы ее рекламы, посредством
использования ряда творческих идей. В данном случае это могут быть:
. Активное продвижение не товаров и услуг,
предлагаемых компанией, а собственно бренда «Гелиос». Акцентирование
преимуществ сотрудничества с компанией, большого опыта деятельности на рынке, а
также специальные предложения (акции и т.п.) должны использоваться только как
вспомогательный, информационный элемент общей кампании.
2. Использование образа «типичного»
представителя основной целевой аудитории для создания имиджа прогрессивного,
идущего в ногу со временем товаропроизводителя, ставящей перед собой социально
значимые цели. В сочетании с динамичным, нестандартным фирменным стилем и
оформлением товаров этот приём несомненно даст положительный эффект.
3. Пропаганда не только потребительских свойств
предлагаемой продукции, но и ее социально значимых характеристик, например,
«региональность».
. Создание целостной системы маркетинговых
коммуникаций, включающей в себя весь комплекс средств воздействия на
потребителя (рекламные обращения, PR,
информационная политика, средства их художественного воплощения и т.д.), единой
для всех товаров завода.
Реализация этих творческих идей в ситуации
отсутствия подобного опыта рекламной активности ближайших региональных
конкурентов позволит заводу закрепиться в сознании потребителя, сформировать
оригинальный «человечный», «родной» имидж (в отличие от компаний из других
регионов).
Медиа-стратегия предполагает ответ на вопрос
кого охватывать рекламой и как часто это делать (число и частота контактов).
Наличие внутри целевой аудитории разных групп диктует необходимость
использования различных каналов обращения к потребителю. В данном случае это
могут быть:
СМИ (размещение оригинал-макетов в печатных
изданиях, распространяемых в рамках целевой аудитории, прокат рекламных роликов
на радио и ТВ);
использование возможностей наружной рекламы;
размещение информации в сети Интернет;
распространение рекламных материалов через
собственных торговых представителей;
внедрение новых, ранее не использовавшихся
способов воздействия на потребителя (реклама на транспорте, спонсорские акции,
развлекательные мероприятия, создание неформальной структуры для привлечения
активной части целевой аудитории к сотрудничеству и т.п.);
принятие участия в «отраслевых акциях»
(выставки, ярмарки, мероприятия корпоративных организаций и т.д.).
PR-стратегия -
это распространение сообщения о марке, осуществляемое не явно через платную
рекламу, а путем использования других источников информации (информация или
статья в газете или журнале, общественная, культурная, спортивная, благотворительная
акция, пресс-конференция и т.д.). PR
рассматриваются как путь создания общего позитивного образа компании и как
средство противодействия возможной негативной пропаганде. Одной из задач PR
является демонстрация вовлеченности компании в активную общественную
деятельность, заинтересованность в реализации общественно-значимых целей. В
силу необходимости упрочения позиций компании в новых городах присутствия
компании, PR-деятельность
определенно потребует со стороны компании больших затрат и большей изобретательности.
В силу того, что неотъемлемым элементом рыночной
экономики являются средства индивидуализации товаров и услуг. К таковым, в
соответствии с Гражданским кодексом относятся товарные знаки и знаки
обслуживания. Компания ООО «БратскАква» в целях усиления позиций на братском,
иркутском и прочих рынках решила зарегистрировать свой товарный знак.
Товарный знак (или торговая марка) являясь
своеобразным звеном между изготовителем и потребителем, служит активным
средством привлечения внимания покупателей к маркируемым товарам и позволяет
потребителям выбрать необходимые им товары определенного производителя. Поэтому
все рекламные материалы фирмы (и газетные статьи, и ролики) сопровождаются
изображением товарного знака.
Рисунок 3.5 - Логотип ООО «БратскАква»
(фирменный товарный знак)
С расширением связана также проблема обеспечения
дилеров рекламными материалами (роликами, полиграфической продукцией и т.п.).
Идеальным было бы приведение их к единому стандарту, а это потребует
дополнительных времени и средств. Это скажется также и на организации общих для
всех филиалов акций. Необходимо будет планировать и готовить их заранее и
добиться более четкой координации действий непосредственно вовлеченных в них
подразделений компании и их руководителей.
Таким образом, все сказанное выше представляет
собой изложенную в самом общем виде своего рода программу-максимум. Ее
выполнение - дело трудное и долгое. Потребуется приложение огромных усилий,
привлечение значительных средств, реализовывать программу придется постепенно,
на этом пути неизбежны ошибки, но воплощение подобной программы является
абсолютно необходимым для компании шагом, своеобразным пропуском в будущее.
3.6
Совершенствование системы управления и организационной структуры
Изучив всесторонне деятельность предприятия,
автор получил следующую картину. Руководитель - человек опытный,
квалифицированный специалист в сфере производства, но не уделяющий должного
внимания современному подходу к управлению персоналом и продвижению продукции.
Ему присущ авторитарный стиль управления. К решению проблем не всегда подходит
должным образом (то есть взвешенно, логично и глубоко); и поэтому принятые
решения не всегда отвечают целям и задачам компании.
Охарактеризовать персонал можно следующим
образом. Коллектив преимущественно немолодой (исключение составляют лишь
работники бухгалтерии и отдела сбыта). Не все специалисты имеют законченное
высшее образование, высокую квалификацию. На заводе отсутствует должность
менеджера по персоналу; поэтому прием на работу осуществляет старший инспектор
отдела кадров, руководствуясь только «сухими» фактами трудовой биографии
соискателя.
В целом, завод представляет собой успешно
функционирующее предприятие; является постоянным участником и обладателем
высших наград за продукцию на различных выставках и конкурсах местного,
регионального, российского и даже международного уровней.
Таким образом, автором был предложен адекватный
и соответствующий целям компании стиль - демократический.
Этот стиль может эффективно использоваться при
решении задач творческого содержания. Он предполагает близость образовательного
уровня начальника и подчиненных, а также преимущественно нематериальную
мотивационную структуру сотрудников.
Демократический стиль руководства имеет девять
характерных черт:
. Взаимовлияние руководителя и
сотрудников, которое предполагает отказ руководителя от исполнения части своих
прав и обязанностей по принятию решений и передачу их членам группы, а также не
только активное участие членов группы в принятии решений, но и их широкое
повседневное сотрудничество.
. Функциональная дифференциация ролей с
учетом компетентности членов группы. Кооперативный стиль старается сочетать
стремление всех к выполнению общей задачи с рациональным распределением функций
в зависимости от способностей работников.
. Многосторонние информационные и
коммуникационные отношения. Широкая сеть вертикальных, горизонтальных и
диагональных информационных потоков призвана облегчать компетентное выполнение
организационных задач, а также развитие межличностных отношений.
. Урегулирование конфликтов с помощью
переговоров, торга и компромиссов. В конфликтных ситуациях руководитель,
придерживающийся кооперативного стиля, использует именно эти методы и
отказывается от односторонних авторитарных решений.
. Ориентация на группу. Первостепенное
внимание руководителя к коллективу и людям позволяет сотрудникам осуществлять
растущее влияние на процессы руководства и тем самым повышать удовлетворенность
трудом и пребыванием в группе.
. Доверие как основа сотрудничества.
Атмосфера взаимного доверия между членами организации является непременным
условием кооперативного стиля руководства.
. Удовлетворение потребностей сотрудников
и руководителей. Эта черта имеет ту особенность, что обладающий ею руководитель
обращает особое внимание на реализацию личных и профессиональных интересов
членов организации, которая не ставится в прямую зависимость лишь от
экономической эффективности предприятия.
. Ориентация на цели и результаты.
Противоречия между индивидуальными целями сотрудников и целью организации не
камуфлируются, что имеет место при авторитарно-бюрократическом руководстве, а
разрешаются на основе их интеграции при активном участии всех заинтересованных
лиц. Это позволяет обеспечивать реальную поддержку общей ориентации на
достижение высоких результатов работы организации.
. Ориентация на развитие персонала и всей
организации.
Организации, в которых доминирует
демократический стиль руководства, характеризуются высокой степенью
децентрализации полномочий, активным участием работающих в принятии решений,
созданием таких условий, при которых выполнение служебных обязанностей
оказывается для них привлекательным, и вознаграждением для персонала является
чувство причастности к достижению успеха.
Второе, не менее важное мероприятие в этом
направлении, - совершенствование организационной структуры предприятия. Автор
видит необходимость в создании полноценной службы маркетинга, которая, в свою
очередь, находясь в горизонтальных связях с остальными звеньями компании, будет
неким координирующем центром всего предприятия. Планирование маркетинга -
логическая последовательность отдельных видов деятельности и процедур по
постановке маркетинговых целей, выбору стратегий маркетинга и разработке
мероприятий по их достижению, исходя из предположений о будущих вероятных
условиях выполнения плана, то есть это деятельность по разработке планов
маркетинга.
План маркетинга - совокупность целей, стратегий
маркетинговой деятельности, а также мероприятий по их реализации на определённый
интервал времени.
Различают тактические и стратегические планы
маркетинга, которые отличаются по степени проработки отдельных разделов.
Тактический план маркетинга составляется на
период от одного года до пяти лет. Особое внимание уделяется оперативным
планам, программам действий, координации подразделений службы маркетинга
предприятия. Тактический план более детализован в отличие от стратегического.
Подробно отражает номенклатуру продукции, объём производства, цены, издержки,
методы организации товародвижения и продвижения и т.п.
Стратегический план маркетинга направлен на
выявление стратегических целей маркетинговой деятельности и определение в
достаточно обобщённом виде стратегий маркетинга. Стратегический план маркетинга
разрабатывается в рамках стратегического планирования предприятия на 3 - 5 лет
и не является столь детализированным, как тактический план.
Исходя из вышеизложенного, автор приводит планы
реализации каждого из предлагаемых совершенствований.
План создания единой маркетинговой службы на
предприятии.
Первым шагом на пути создания службы маркетинга
на предприятии является определение ее системы организации.
В наибольшей степени отвечающая критериям
максимально эффективной службы маркетинга для ООО «БратскАква» на данный момент
является, представленная на рисунке 3.6.
Рисунок 3.6 - Организация службы маркетинга ООО
«БратскАква»
Основные принципы, которые предлагается заложить
при создании службы маркетинга, следующие:
• служба маркетинга организуется в виде
самостоятельного подразделения;
• служба маркетинга имеет в своем составе
специалистов, которые планируют, организуют и контролируют выполнение
определенных маркетинговых функций компании;
• в процессе своей деятельности службе
маркетинга в специальном (функциональном) отношении подчиняются соответствующие
подразделения компании; т.е. служба маркетинга выполняет роль своеобразного
«интеллектуального штаба» компании.
Директор по маркетингу руководит службой
маркетинга компании, организует и управляет всей деятельностью компании в сфере
маркетинга, рекламы и стимулирования сбыта. Он является первым заместителем
генерального директора и в его отсутствие выполняет его функции. Функционально
он входит в состав совета директоров компании и подчиняется непосредственно
генеральному директору. Ему напрямую подчинены специалисты службы маркетинга.
Маркетолог отвечает за планирование,
организацию, сбор информации и обработку результатов маркетинговых
исследований, проводимых службой маркетинга. При этом, сферой исследований
может выступать любой элемент как внешней так и внутренней маркетинговой среды
предприятия. При необходимости, маркетолог может привлекать внешние ресурсы
(компании) к проведению маркетинговых исследований. Также он занимается
изучением новинок.
Специалист по паблик рилейшнз отвечает за связи
со СМИ, внутрифирменный PR;
организовывает пресс-конференции и иные публичные выступления руководителя и
сотрудников компании.
Специалист по экономическому анализу и ценовой
политике осуществляет анализ экономических показателей деятельности
предприятия. При этом в его задачи не входят задачи финансового анализа и
планирования деятельности. Этот специалист определяет ценовую политику
компании, политику скидок, составляют прайс-листы компании.
Специалист по стимулированию сбыта предназначен
для планирования, организации и контроля деятельности в области продвижения
продукции и стимулирования сбыта.
Предложенная структура службы маркетинга и
уровень полномочий его сотрудников максимально адаптированы к особенностям и
потребностям ООО «БратскАква».
Заключение
В процессе исследования автор пришел к следующим
выводам.
В настоящее время планирование в деятельности
современного предприятия играет особую значимую роль. Планирование представляет
собой умение предвидеть цели организации на перспективу, способы их реализации,
ресурсное обеспечение и контроль за достижением поставленных целей. В рыночных
условиях предприятия могут широко использовать планирование в конкурентной
борьбе, наличие детально разработанного плана позволяет активно развивать
предпринимательство, привлекать партнеров и инвесторов. В первой части своего
исследования автор подробно рассмотрел теоретические аспекты планирования
деятельности предприятий; представил классификацию планов.
Особо автор отметил значение планирования для
предприятий пищевой промышленности, выпускающих товары, спрос на которые
достаточно гибок и подвержен изменениям, сезонным колебаниям и т.д.
Рассматриваемое автором предприятие - компания
«БратскАква» - является предприятием пищевой отрасли, производителем
безалкогольной продукции, такой как газированные напитки, минеральная вода,
квас.
Детально изучив характеристику компании и
показатели ее финансово-хозяйственной деятельности, автор пришел к выводу, что
«БратскАква» - это современное, стабильно развивающееся предприятие,
производитель высококачественной продукции, постоянных участник и обладатель
высших наград на различных дегустационно-презентационных мероприятиях, как
местного, так и регионального и международного уровней, социально значимый в
городе объект. Предприятие предоставляет предусмотренные законодательством РФ
социальные гарантии занятым, приближено к градообразующим предприятиям по
уровню заработной платы сотрудников; на постоянной основе оказывает спонсорскую
и благотворительную помощь общественным организациям, некоммерческим фондам,
спортивным клубам, детским центрам и пр. При всех явных положительных моментах,
у компании, однако, имеются и серьезные слабые стороны. Одна из них - это
отсутствие четко спланированной стратегии долгосрочного развития фирмы.
Компания «БратскАква» (а ранее это Братский пивоваренный завод «Гелиос»)
создавалась ещё в советское время, в 1968 году, когда руководителям был
свойственен производственный подход к управлению.
В настоящее же время назрела острая
необходимость в пересмотре таких ключевых моментов деятельности и развития
компании, как стиль руководства; сбытовая и маркетинговая политика;
модернизация производства; инновации. Автор совместно со специалистами и
руководством завода предпринял попытку разработки плана мероприятий по
совершенствованию деятельности фирмы «БратскАква». План из шести пунктов,
подкрепленный экономическими расчетами, представлен в третьей части выпускной
квалификационной работы.
Выполнение всех намеченных пунктов является
трудоемким, затратным с финансовой точки зрения, процессом. На пути к
намеченной цели неизбежны трудности и ошибки, но при этом такой подход к
стратегическому планированию деятельности компании является обязательным и,
пожалуй, главным фактором успешного функционирования в условиях современного
рынка и жесткой конкурентной борьбы.
Данная работа позволила автору не только
углубить и систематизировать теоретические знания в области стратегического
менеджмента, но и получить необходимые навыки самостоятельной работы с
внутренней документацией предприятия, анализа финансовых показателей
деятельности, проведения маркетинговых исследований, обработки информации и
разработки стратегии и тактики развития компании.
Список источников
1. Голубков
Е.П. Маркетинговые исследования / Е.П. Голубков. 3-е изд., перер.и доп. - М.,
2007. - С.106
2. Дункан
У. Дж. Основополагающие идеи в менеджменте: Пер. с англ. М.; Дело, 1996. - С.
89
. Стражев
В.Н. Анализ хозяйственной деятельности в промышленности / В.Н. Стражев. - М.,
2005. - С.88
4. Драпкина
Г.С.Планирование на предприятии: учебное пособие / Г.С. Драпкина, В.Н. Дикарёв;
Кемеровский технологический институт пищевой промышленности. - Кемерово, 2006.
- С.112
5. Савицкая
Г.В. Анализ хозяйственной деятельности предприятий АПК. (Учебное пособие) /
Г.В. Савицкая.: М., 2006. -С.652
6. Бовыкин
В.И. Новый менеджмент: (управление предприятием на уровне высших стандартов;
теория и практика эффективного управления). - М.: ОАО «Издательство
«Экономика», 2008. - С. 56
7. Виханский
О.С., Наумов А.И. Менеджмент. М.: Гардарики, 2007. - С. 122
. Казначевская
Г.Б. Менеджмент Ростов-на-ДонуФеникс, 2006. - С. 102
. Уткин
Э.А., Бутова Т.В. Общий и стратегический менеджмент, М.: ИКФ ЭСКМОС, 2006. - С.
312
10. Большаков
А.С. Моделирование в менеджменте: Учеб. пособие. 2-е изд., перер. и доп. М.:
Филинъ, 2007. - С. 92
11. Виханский
О.С, Наумов А.И. Менеджмент: Учебник. 3-е изд., перер.и доп. М.: Гардарика,
2008. - С. 260
. Виханский
О.С. Стратегическое управление: Учебник. М.: Гардарика, 1998. - С. 167
. Галькович
Р.С., Набоков В.И. Основы менеджмента. М.: ИНФРА-М, 2008. - С. 145
. Герчикова
И.Н. Менеджмент: Учебник. М.: ЮНИТИ: Банки и биржи, 1996. - С. 69
15. Драпкина
Г.С.Планирование на предприятии: учебное пособие / Г.С. Драпкина, В.Н. Дикарёв;
Кемеровский технологический институт пищевой промышленности. - Кемерово, 2006.
- С.132
16. <http://economican.ru>- Экономика
и финансы
. Стражев
В.Н. Анализ хозяйственной деятельности в промышленности / В.Н. Стражев. - М.,
2005. - С.88
. Стражев
В.Н. Анализ хозяйственной деятельности в промышленности / В.Н. Стражев. - М.,
2005. - С.93
19. Стражев
В.Н. Анализ хозяйственной деятельности в промышленности / В.Н. Стражев. - М.,
2005. - С.96
20. Новикова
А.А. «Гелиос»: вчера, сегодня, завтра…// А.А. Новикова. Знамя. - 1975. -
нояб.(№ 360)
21. Герасимов
Б.И. Введение в экономику. Основы экономического анализа / Б.И. Герасимов, Ю.В.
Иода - ТГТУ., 2006. - С.140
22. Герасимов
Б.И. Введение в экономику. Основы экономического анализа / Б.И. Герасимов, Ю.В.
Иода - ТГТУ., 2006. - С.142
23. Герасимов
Б.И. Введение в экономику. Основы экономического анализа / Б.И. Герасимов, Ю.В.
Иода - ТГТУ., 2006. - С.144
24. Савицкая
Г.В. Анализ хозяйственной деятельности предприятий АПК. (Учебное пособие) /
Г.В. Савицкая.: М., 2006. -С.652
25. Савицкая
Г.В. Анализ хозяйственной деятельности предприятий АПК. (Учебное пособие) /
Г.В. Савицкая: М., 2006. -С.662
26. Бляхман
Л. С. Введение в менеджмент. СПб: Из-во СПбУЭФ, 2006. - С. 332
27. Большаков
А.С. Менеджмент. Краткий курс: Учеб. пособие. М.: Филинъ, 2007. - С. 230
28. Экономика
предприятия: учебник / Под ред. проф. Н.А. Сафронова. - М.: Юристъ, 1998. - С.
584
29. Экономика
предприятия: учебник / Под ред. проф. О.И. Волкова. - М.: ИНФРА-М, 1998. - С.
416
. Кейлер
В.А. Экономика предприятия: курс лекций. - М.: ИНФРА-М. Новосибирск: НГАЭиУ,
1999. - С. 132
. Шепеленко
Г.И. Экономика, организация и планирование производства на предприятии: учебное
пособие для студентов экономических факультетов и вузов / Г.И. Шепеленко. - 2-е
изд., доп. и перераб. - Ростов н/Д: Издательский центр «МарТ», 2000. - С. 544
32. Брезе О.Э. Основы менеджмента: курс
лекций / О.Э. Брезе, В.А. Брезе, Кемеровский технологический институт пищевой
промышленности. - Кемерово, 2006. - С. 146
33. Мустафина
А.С. Экономика и организация производства: учебное пособие / А.С. Мустафина,
А.Н. Кирюхина, Кемеровский технологический институт пищевой промышленности. -
Кемерово, 2006. - С. 128
Приложение
Отчет о прибылях и убытках
|
Предприятие: ООО БратскАква
|
тыс.руб.
|
|
|
|
|
|
Наименование позиций
|
Кварталы
|
2010
|
|
|
|
|
|
|
1
|
2
|
3
|
4
|
|
Выручка
от реализации (без НДС)
|
|
26
512
|
54
610
|
45
732
|
26
898
|
|
Переменные
затраты
|
|
12
444
|
22
081
|
20
004
|
13
553
|
|
Маржинальная прибыль
|
|
14 068
|
32 529
|
25 728
|
13 345
|
|
Постоянные
затраты
|
|
11
486
|
21
215
|
20
004
|
13
022
|
|
Всего
затраты на реализованную продукцию
|
|
23
930
|
43
296
|
40
008
|
26
575
|
|
Прибыль (убыток) от продаж
|
|
2 582
|
11 314
|
5 724
|
323
|
|
Доходы
по ценным бумагам и от долевого участия в других организациях
|
|
-1
092
|
-1
247
|
-1
285
|
-1
439
|
|
Прочие
операционные доходы (+)/расходы (-)
|
|
-124
|
-485
|
-266
|
-693
|
|
Прочие
внереализационные доходы (+)/расходы(-)
|
|
0
|
0
|
0
|
0
|
|
Балансовая прибыль (прибыль до
налогообложения)
|
|
1 366
|
9 582
|
4 173
|
-1 809
|
|
Отложенные
налоговые активы
|
|
11
|
13
|
17
|
52
|
|
Отложенные
налоговые обязательства
|
|
3
|
88
|
-19
|
-72
|
|
Текущий
налог на прибыль
|
|
384
|
2
380
|
1
058
|
-251
|
|
Чистая прибыль (прибыль после налогообложения)
за период
|
|
990
|
7 127
|
3 151
|
-1 434
|
|
Предприятие: ООО БратскАква
|
|
|
|
|
|
|
Наименование позиций
|
Кварталы
|
2010
|
|
|
|
|
|
|
1
|
2
|
3
|
4
|
|
Соотношения
показателей и выручки от реализации:
|
|
|
|
|
|
|
Выручка
от реализации (без НДС)
|
|
100,0%
|
100,0%
|
100,0%
|
100,0%
|
|
Переменные
затраты
|
|
46,9%
|
40,4%
|
43,7%
|
50,4%
|
|
Маржинальная
прибыль
|
|
53,1%
|
59,6%
|
56,3%
|
49,6%
|
|
Постоянные
затраты
|
|
43,3%
|
38,8%
|
43,7%
|
48,4%
|
|
Всего
затраты на реализованную продукцию
|
|
90,3%
|
79,3%
|
87,5%
|
98,8%
|
|
Прибыль
от основной деятельности
|
|
9,7%
|
20,7%
|
12,5%
|
1,2%
|
|
Соотношения
показателей и балансовой прибыли:
|
|
|
|
|
|
|
Балансовая
прибыль
|
|
100,0%
|
100,0%
|
100,0%
|
100,0%
|
|
Прибыль
от основной деятельности
|
|
189,0%
|
118,1%
|
137,2%
|
-17,9%
|
|
Доходы
по ЦБ и от долевого участия
|
|
-79,9%
|
-13,0%
|
-30,8%
|
79,5%
|
|
Прочие
операционные доходы
|
|
-9,1%
|
-5,1%
|
-6,4%
|
38,3%
|
|
Прочие
внереализационные доходы
|
|
0,0%
|
0,0%
|
0,0%
|
0,0%
|
|
Отношение
налога на прибыль к балансовой прибыли
|
|
28,1%
|
24,8%
|
25,4%
|
13,9%
|
|
Чистая
прибыль в общей величине доходов
|
|
3,9%
|
13,5%
|
7,1%
|
-5,8%
|
|
Предприятие: ООО БратскАква
|
|
|
|
|
|
|
Наименование позиций
|
Кварталы
|
2010
|
|
|
|
|
|
|
1
|
2
|
3
|
4
|
|
ПРИБЫЛЬНОСТЬ ОСНОВНОЙ ДЕЯТЕЛЬНОСТИ
|
|
|
|
|
|
|
Прибыльность
переменных затрат (Прибыль от основной деятельности/Переменные затраты)
|
|
20,7%
|
51,2%
|
28,6%
|
2,4%
|
|
Прибыльность
постоянных затрат (Прибыль от основной деятельности/Постоянные затраты)
|
|
22,5%
|
53,3%
|
28,6%
|
2,5%
|
|
Прибыльность
всех затрат (Прибыль от основной деятельности/Затраты)
|
|
10,8%
|
26,1%
|
14,3%
|
1,2%
|
|
Прибыльностьосновной
деятельности (Прибыль от основной деятельности/Выручка от реализации)
|
|
9,7%
|
20,7%
|
12,5%
|
1,2%
|
|
ПРИБЫЛЬНОСТЬ ВСЕЙ ДЕЯТЕЛЬНОСТИ
|
|
|
|
|
|
|
Балансовая
прибыль к общим затратам на реализованную продукцию
|
|
5,7%
|
22,1%
|
10,4%
|
-6,8%
|
|
Чистая
прибыль к общим затратам на реализованную продукцию
|
|
4,1%
|
16,5%
|
7,9%
|
-5,4%
|
|
Прибыльность
всей деятельности
|
|
3,7%
|
13,1%
|
6,9%
|
-5,3%
|
|
АНАЛИЗ БЕЗУБЫТОЧНОСТИ
|
|
|
|
|
|
|
Нижняя
граница прибыльности (точка безубыточности)
|
тыс.руб.
|
21
646
|
35
616
|
35
557
|
26
247
|
|
Абсолютное
отклонение от точки безубыточности
|
тыс.руб.
|
4
866
|
18
994
|
10
175
|
651
|
|
"Запас
прочности"
|
|
18,4%
|
34,8%
|
22,2%
|
2,4%
|
|
|
0,164
|
-0,125
|
-0,198
|
|
Влияние
объема реализации
|
|
|
0,420
|
-0,127
|
-0,544
|
|
Влияние
постоянных затрат
|
|
|
-0,336
|
0,044
|
0,461
|
|
Влияние
цены
|
|
|
0,080
|
-0,043
|
-0,115
|
|
Контроль
|
|
|
0,000
|
0,000
|
0,000
|
|
Ценовой
коэффициент (Маржинальная прибыль/Выручка от реализации)
|
|
0,53
|
0,60
|
0,56
|
0,50
|
|
Производственный
рычаг (Маржинальная прибыль/Прибыль от основной деятельности)
|
|
5,4%
|
2,9%
|
4,5%
|
41,3%
|
|
Предприятие:
ООО БратскАква
|
|
|
|
|
|
|
Наименование позиций
|
Кварталы
|
2010
|
|
|
|
|
|
|
1
|
2
|
3
|
4
|
|
Рентабельность
всего капитала
|
|
1,4%
|
10,1%
|
4,4%
|
-2,1%
|
|
То
же, в годовом измерении
|
|
5,7%
|
40,3%
|
17,7%
|
-8,6%
|
|
Рентабельность
собственного капитала
|
|
7,9%
|
50,6%
|
22,8%
|
-12,8%
|
|
То
же, в годовом измерении
|
|
31,6%
|
202,3%
|
91,2%
|
-51,1%
|
|
Рентабельность
акционерного капитала
|
|
9900,0%
|
71270,0%
|
31510,0%
|
-14340,0%
|
|
То
же, в годовом измерении
|
|
39600,0%
|
285080,0%
|
126040,0%
|
-57360,0%
|
|
Рентабельность
постоянных активов (Чистая прибыль/Внеоборотные активы)
|
|
2,6%
|
18,7%
|
8,0%
|
-3,6%
|
|
То
же, в годовом измерении
|
|
10,2%
|
74,8%
|
32,0%
|
-14,2%
|
|
Рентабельность
оборотных активов (Чистая прибыль/Оборотные активы)
|
|
3,5%
|
21,8%
|
9,9%
|
-5,4%
|
|
То
же, в годовом измерении
|
|
14,2%
|
87,2%
|
39,5%
|
-21,7%
|
|
АНАЛИЗ ФИНАНСОВОГО РЫЧАГА
|
|
|
|
|
|
|
Доля
кредитов в заемных средствах
|
|
0,65
|
0,59
|
0,64
|
0,73
|
|
Средняя
ставка процента (Итого начисленные проценты/Заемный капитал)
|
|
0,0%
|
0,0%
|
0,0%
|
0,0%
|
|
Дифференциал
рычага (Рентабельность всего капитала-Средняя ставка процента)
|
|
1,4%
|
10,1%
|
4,4%
|
-2,1%
|
|
Финансовый
рычаг (Заемный капитал/Собственный капитал)
|
|
4,37
|
4,02
|
4,16
|
4,96
|
|
Эффект
рычага (Финансовый рычаг*Дифференциал рычага)
|
|
6,28%
|
40,50%
|
18,38%
|
-10,64%
|
|
Cтавка
процентов по кредитам
|
|
0,0%
|
0,0%
|
0,0%
|
0,0%
|
|
АНАЛИЗ ФОРМУЛЫ DUPONT
|
|
|
|
|
|
|
Рентабельность
собственного капитала
|
|
0,079
|
0,506
|
0,228
|
-0,128
|
|
Оборачиваемость
всех активов
|
|
0,394
|
0,772
|
0,642
|
0,402
|
|
Прибыльность
продаж
|
|
0,037
|
0,131
|
0,069
|
-0,053
|
|
Коэффициент
капитализации
|
|
5,374
|
5,022
|
5,155
|
5,957
|
|
Изменение
рентабельности собственного капитала
|
|
|
0,427
|
-0,278
|
-0,356
|
|
Влияние
оборачиваемости всех активов
|
|
|
0,076
|
-0,085
|
-0,085
|
|
Влияние
прибыльности продаж
|
|
|
0,386
|
-0,199
|
-0,254
|
|
Влияние
структуры источников
|
|
|
-0,035
|
0,006
|
-0,017
|
|
Контроль
|
|
|
0,000
|
0,000
|
0,000
|