Инвестиционный проект по увеличению доходности компании ООО 'Стройинвест'

  • Вид работы:
    Дипломная (ВКР)
  • Предмет:
    Финансы, деньги, кредит
  • Язык:
    Русский
    ,
    Формат файла:
    MS Word
    1,79 Mb
  • Опубликовано:
    2011-11-07
Вы можете узнать стоимость помощи в написании студенческой работы.
Помощь в написании работы, которую точно примут!

Инвестиционный проект по увеличению доходности компании ООО 'Стройинвест'

РЕФЕРАТ

В данном дипломном проекте проведен анализ результатов финансово-хозяйственной деятельности ООО «Стройинвест» и разработан комплекс мероприятий по совершенствованию работы направленных на повышение эффективности торговой деятельности.

В процессе работы над дипломным проектом рассмотрены различные методики составления бизнес-плана, разработана авторская методика, которая и была использована при составлении проекта бизнес-плана.

Также в дипломной работе представлен инвестиционный план, направленный на повышение популярности интернет магазина, оценка рисков. На основании продаж проведенных за счет реализации проекта был определен экономический эффект от реализации проекта, исходя из которого можно сделать вывод, что организация интернет магазина в дипломном проекте экономически выгодна.

Технико-экономическое обоснование и расчеты экономической эффективности мероприятий показывают, что в результате их реализации чистый доход ООО «Стройинвест» может увеличиться в несколько раз, а также предприятие может получать дополнительный доход с размещения рекламы на информационном портале.

Работа состоит из четырех глав, введения и заключения общим объемом 114 страниц. В работе содержится 5 таблиц, 57 рисунков, 1 схема, 5 формул.

ВВЕДЕНИЕ

Стремительное развитие сети Интернет, применение новейших технологий и коммуникаций в коммерческой деятельности и повседневной жизни обусловило возникновение новых экономических явлений, таких как электронная коммерция. Электронная коммерция - это довольно широкая сфера экономики, включающая в себя многие виды деятельности, такие как интернет-магазины, интернет-маркетинг и реклама, различные платёжные системы и многие другие. Сегодня всё больше и больше магазинов, от маленьких узкоспециализированных до крупных торговых сетей стремятся иметь своё представительство в сети Интернет, а многие вообще осуществляют свою деятельность исключительно в сети. Интернет предоставляет новые каналы сбыта продукции, открывает широкие возможности для рекламы и маркетинговых исследований.

Интернет-магазин - это виртуальный магазин с реальными товарами, инструмент для продажи товаров и услуг через Интернет.

Интернет-магазин имеет ряд преимуществ перед обычным магазином. Информация о клиенте может храниться в системе управления магазином, доступ к витрине имеют покупатели со всего мира, имеется возможность расширение географии продаж. Список плюсов можно продолжать долго, но уже приведенные факты говорят о многом.

Кроме того, владелец интернет-магазина может изучать поведение покупателей на сайте, интерес к товарам, и таким образом подстраивать свой магазин под актуальные потребности потребителя. Все это позволит значительно увеличить продажи.

Также интернет-магазин удобен и для покупателя. Большой ассортимент, удобный выбор, возможность сравнить товар и изучить характеристики, отзывы, удобные цены, круглосуточный заказ и доступ к магазину и товарам, удобная доставка на дом или в офис.

Для дипломного проектирования было выбрано строительное предприятие ООО «Стройинвест». Предметом деятельности компании является осуществление строительство зданий и сооружений I и II уровней ответственности в соответствии с государственным стандартом. Предприятие сотрудничает с заказчиками, как в Свердловской области, так и в Тюменской области.

Основной целью проекта является разработка интернет магазина компании «Стройинвест». Для достижения поставленной цели необходимо решить следующие задачи:

рассмотреть организационную структуру управления деятельностью предприятия;

изучить методику проектирования интернет магазина;

выявить эффективность функционирования интернет магазина;

рассчитать необходимые экономические показатели для обоснования эффективности использования интернет магазина;

разработать интернет-магазин для компании «Стройинвест».

Перечисленные задачи будут решаться путем применения метода системного анализа и синтеза, методов динамического программирования.

1. АНАЛИЗ ПРЕДПРИЯТИЯ ООО «СТРОЙИНВЕСТ»

.1 Общая финансовая информация о предприятие

ООО «Стройинвест» зарегистрировано 28 ноября 2006 г. администрацией Верх-Исетского района г. Екатеринбурга от 28.11.2006 года.

Предметом деятельности ООО «Стройинвест» является осуществление строительство зданий и сооружений I и II уровней ответственности в соответствии с государственным стандартом.

Высшим органом управления общества является собрание Участников. Общество раз в год проводит годовое собрание Участников независимо от других собраний. Собрание созывается генеральным директором общества, ревизионной комиссией или по требованию не менее двух участников. Собрание избирает из числа участников ревизионную комиссию для контроля за финансово-хозяйственной деятельностью общества.

Уставный капитал общества составляет 10000 рублей. Вкладом участника общества могут быть здания, сооружения, оборудование и другие материальные ценности. Для государственной регистрации каждый из участников обязан внести не менее 50% своей доли в уставный капитал. Участник обязан полностью внести свою долю не позднее года после регистрации общества. Собрание Участников может в случае необходимости простым большинством голосов увеличить или уменьшить уставный капитал.

Общество прекращается (ликвидируется):

по решению Собрания Участников;

по решению суда, в случае неплатежеспособности или нарушения обществом действующего законодательства.

Ликвидация и реорганизация общества осуществляется в порядке предусмотренном действующим законодательством. Имеющиеся у общества средства, в том числе от распродажи имущества, после расчетов по оплате труда, выполнения обязательств перед кредиторами и бюджетом, распределяются между участниками. Разделение осуществляется путем создания на основе одного общества новых самостоятельных юридических лиц, с разделением балансов и капиталов.

Допускается выделение из общества подразделений и образование нового юридического лица со своим балансом и капиталом. Общество продолжает существовать с соответствующими изменениями в активах и пассивах.

Добровольная ликвидация Общества производится назначенной собранием участников ликвидационной комиссией, принудительная - в установленном действующим законодательством порядке. При ликвидации общество обязано предоставить все данные по личному составу в архив местной администрации.

Общество создавалось в целях:

участие в ускоренном формировании товарного рынка;

удовлетворения общественных потребностей в его продукции, работах, товарах и услугах.

Виды деятельности:

строительные работы;

организация поставки и монтаж оборудования.

Отдельные виды деятельности могут осуществляться предприятием только на основании специального разрешения (лицензии) в случаях и порядке предусмотренном законодательством.

На данный момент численность ООО «Стройинвест» составляет 36 человек.

Финансовое состояние предприятия и его устойчивость в значительной степени зависят от того, каким имуществом оно располагает.

Имущество предприятия включает в себя внеоборотные и оборотные активы. Под внеоборотными активами понимают основные средства и нематериальные активы. Основные средства - это здания, сооружения, рабочие и силовые машины и оборудование, вычислительная техника, транспортные средства, инструмент, производственный и хозяйственный инвентарь.

Нематериальные активы приобретаются на длительный период (более 1 года) и способствуют получению дохода. К нематериальным активам относятся: патенты, авторские права, товарные знаки, лицензии.

Непрерывный кругооборот капитала зависит от оборотных средств предприятия: запасов, дебиторской задолженности, денежных средств, краткосрочных финансовых вложений. Но краткосрочных финансовых вложений у ООО «Стройинвест» нет.

Искусство управления оборотными активами состоит в том, чтобы держать на счетах минимально необходимую сумму денежных средств, которые нужны для текущей оперативной деятельности. Сумма денежных средств, которая необходима хорошо управляемому предприятию, - это страховой запас, предназначенный для покрытия кратковременной несбалансированности денежных потоков. Она должна быть такой, чтобы ее хватило для производства всех первоочередных платежей.

Увеличение или уменьшение остатков денежной наличности на счетах в банке обусловливается уровнем несбалансированности денежных потоков.

Актив баланса позволяет дать общую оценку имущества, находящегося в распоряжении предприятия, а также выделить в составе имущества оборотные (мобильные) и внеоборотные (иммобилизованные) средства.

Структура и динамика имущества ООО «Стройинвест» показаны в таблице 1, построенной на основе извлечения показателей из бухгалтерского баланса, форма № 1.

Таблица 1 - Движение имущества ООО «Стройинвест» в 2007-2009 гг., тыс.руб.

Показатели

На конец 2007 г.

На конец 2009 г.




Стоимость имущества в целом

111374

102979

Из нее стоимость:



внеоборотных активов

75410

73583

основных средств

73401

71582

оборотных средств

35964

29396

в том числе:



запасов

16044

14071

дебиторской задолженности

17191

13437

денежных средств и краткосрочных финансовых вложений

268

247


Из таблицы 1 видно, что за рассматриваемый трехлетний период общая стоимость имущества (активов) в ООО «Стройинвест» уменьшилось на 8395 тыс.руб. На первый взгляд, это значительное уменьшение. Однако если учесть, что в рассматриваемые годы произошел «финансовый кризис», то реальная рыночная стоимость имущества в ООО «Стройинвест» уменьшилась существенно.

Правда, уменьшение стоимости имущества произошло не только за счет внеоборотных активов, но и оборотных активов - дебиторской задолженности покупателей и заказчиков, а также запасов. Уменьшение по указанным статьям можно считать во многом отрицательным явлением. Из имущества предприятия медленнее всего падали те его виды (основные средства), которые плохо использовались, зачастую были излишними и сдавались в аренду на не очень выгодных условиях. Положительно заметное уменьшение дебиторской задолженности: с 17,2 до 13,4 млн. руб., так как эта статья оборотных активов относится к относительно ликвидному имуществу. Производственные запасы уменьшились на 14 %, что ухудшает условия деятельности строительной организации. Однако при этом важно выявить, за счет каких источников уменьшились запасы - за счет своих или заемных. Ответ на этот вопрос дает таблица 2.

Таблица 2 - Источники формирования имущества ООО «Стройинвест» в 2007-2009 гг., тыс.руб.

Источники

На конец 2007 г.

На конец 2009 г.

Собственный капитал

87660

78912

Долгосрочные обязательства

-

-

Краткосрочные обязательства

23708

24059

Итого пассивов

111374

102971

Удельный вес собственных источников, %

78,7

76,6


Таблица 2, как и таблица 1, составлена на основе бухгалтерских балансов (форма № 1) ООО «Стройинвест» за 2007, 2008 и 2009 гг. Из таблицы 2 вытекает, что уменьшение производственных запасов предприятие смогло осуществить только благодаря уменьшению собственных средств, так как сумма краткосрочных обязательств в целом увеличилась. Правда, это не относится к задолженности перед поставщиками.

Указанное положение таит в себе немало неприятностей для предприятия, так как оно легко может стать неплатежеспособным с угрозой несостоятельности и банкротства. Такая ситуация во многом может быть объяснена большим ростом дебиторской задолженности (таблица 1). Не получая всех денег от покупателей, предприятие вынуждено приобретать стройматериалы и другие ресурсы в долг.

Характеризуя производственную деятельность любого предприятия, необходимо изучить результаты его финансово-хозяйственной деятельности. Поскольку обследуемое предприятие занимается выполнением строительно-монтажных и ремонтных работ, то основными показателями, характеризующими его деятельность, являются себестоимость строительных работ, выручка от реализации работ и услуг и получаемая прибыль. Соответствующие показатели, извлеченные из отчетов о прибылях и убытках за 2003-2005 гг. приведены в таблице 3. Отдельные показатели рассчитаны дополнительно.

Таблица 3 - Динамика выручки, затрат и прибыли ООО «Стройинвест» в 2007-2009 гг., тыс.руб.

Показатели

Годы


2007

2008

2009

Выручка от реализации (без НДС)

81486

75147

64143

Себестоимость реализованной продукции, работ, услуг

71490

69356

59670

Прибыль от реализации

9996

5791

4479

Рентабельность затрат, %

14

8,3

7,5

Рентабельность активов, %

4

4

3

Рентабельность собственного капитала, %

5

5,1

3,9


Рентабельность затрат определяется делением суммы прибыли от продаж на сумму себестоимости проданной продукции, выполненных работ, оказанных услуг. Из таблицы 3 видно, что в 2009 г. рентабельность затрат в ООО «Стройинвест» уменьшилась до 7,5 % против 14 % в 2007 г.

Как видно из таблицы 3, рентабельность активов также ухудшился, хотя его еще нельзя признать достаточно низким: предприятие довело чистую прибыль до 3 коп. на 1 руб. имеющегося у него имущества.

То же относится к показателю рентабельности собственного капитала.

1.2 Состав затрат, включаемых в себестоимость строительных работ на предприятии

Под экономическим элементом затрат понимается совокупность израсходованных ресурсов, однородных по экономическому содержанию и функциональной роли в процессе производства. Учет затрат на производство по экономическим элементам имеет важное значение, так как он позволяет определить, что именно расходуется на производство и на какую сумму. Группировка затрат по экономическим элементам необходима при планировании для увязки плановой себестоимости с другими разделами плана, составления сметы затрат на производство, расчета нормативов оборотных средств и т.д.

Таблица 4 - Структура затрат на строительно-монтажные работы по элементам затрат ООО «Стройинвест» за 2009 гг., тыс.руб.

Затраты

Сумма,тыс.руб.

Всего затрат:

59670

В том числе:

 

1. Материальные затраты

23510

2. Расходы на оплату труда

8170

3. Отчисления на соц. нужды

430

4. Амортизация основных фондов

12150

5. Прочие затраты

15410


Стоимость материальных ресурсов, отражаемая по элементу «Материальные затраты», формируется исходя из цен их приобретения в кредит, предоставленный поставщиком этих ресурсов, расходов на транспортировку, хранение и доставку, осуществляемые силами сторонних организаций.

В элементе «Расходы на оплату труда» отражаются расходы труда на оплату труда основного производственного персонала строительного предприятия, включая премии рабочим и служащим за производственные результаты, стимулирующие и компенсирующие выплаты, а также расходы на оплату труда не состоящих в штате предприятия работников, относящихся к основной деятельности.

В элементе «Отчисления на социальные нужды» отражаются отчисления по установленным нормам на социальное страхование от расходов на оплату труда, включаемых в себестоимость работ (услуг).

К элементу «Амортизация основных фондов» относятся суммы амортизационных отчислений, производимых по установленным нормам от стоимости основных фондов, находящихся на балансе предприятий.

К элементу «Прочие расходы» в составе себестоимости работ (услуг) относятся платежи по обязательному страхованию имущества предприятия, учитываемого в составе производственных фондов, вознаграждения за изобретения и рационализаторские предложения, плата по процентам за краткосрочные кредиты банков, оплата услуг связи и вычислительных центров и другие затраты, входящие в состав себестоимости строительно-монтажных работ, но не относящиеся к ранее перечисленным элементам затрат.

В прочие затраты также относится аренда склада стройматериалов, использующихся для работ ООО «Стройинвест». Склад находится в черте города с общей площадью 200 кв.м. На складе скапливаются остатки стройматериалов, которые остались после объекта и также используются в случаи недостаточного количества на строящемся объекте. Компания «Стройинвест» несет расходы в виде затрат при фактическом хранении стройматериалов и аренды за год в сумме 600 тысяч рублей (50 000р за месяц).

На складе очень приличное количество стройматериалов, которые можно реализовать путем продажи и обеспечить платеж в виде аренды, которые приходится оплачивать из доходов предприятия.

1.3 Анализ работы склада

Для получения общего представления о деятельности компании, была рассмотрена существующая на предприятии организационная схема.

ООО «Стройинвест» имеет иерархическую структуру, и организационно состоит из ряда отделов подчиняющихся непосредственно генеральному директору (организационная схема представлена на рисунке 1.3.1).

Рисунок 1.3.1 - Организационная схема предприятия ООО «Стройинвест»

В непосредственном подчинении у директора находится пять отделов:

производственно-технический отдел;

финансовый отдел;

юридический отдел;

отдел продаж;

склад.

Для более детального ознакомления с деятельностью предприятия было составлено дерево функции процессов управлением склада (рисунок 1.3.2). Целью моделирования дерево функции процессов управление склада является показание работы склада с точки зрение начальника склада. Границы дерево функции:

началом является подача заявок на транспортировку продукции;

окончанием является отгруженная продукция со склада.

Рисунок 1.3.2 - Дерево функции процессов управление складом ООО «Стройинвест»

Для выявления ошибок, неточностей и дальнейшего анализа компании была составлена контекстная диаграмма процесса управление складом по методологии IDEF0 (Рисунок 1.3.3).

Представлено краткое описание методологии IDEF0.

Объектами моделирования являются системы.

Описание IDEF0 модели построено в виде иерархической пирамиды, в вершине которой представляется самое общее описание системы, а основание представляет собой множество более детальных описаний. методология построена на следующих принципах.

Графическое описание моделируемых процессов. Графический язык блоков и дуг IDEF0 диаграмм отображает операции или функции в виде блоков, а взаимодействие между входами/выходами операций, входящими в Блок или выходящими из него, дугами.

Лаконичность. За счет использования графического языка описания процессов достигается с одной стороны точность описания, а с другой - краткость.

Рисунок 1.3.3 - Контекстная диаграмма процесса «Управление складом»

На первом уровне декомпозиции процесс управление складом разбит на четыре функций (Рисунок 1.3.4).

Рисунок 1.3.4 - Декомпозиция первого уровня процесса «Управление складом»

Анализируя контекстную диаграмму первого уровня функционального моделирования «Управление складом» можно понять какие функции выполняет отдел склада.

Рассмотрим в целом и по порядку основные функции управление складом:

Оказание транспортных услуг.

Поступает заявка на транспортировку продукции с товарно-транспортной накладной. Затем происходит страхование груза.

Страхование грузов - важный элемент подготовки грузоперевозок. Никто не ожидает худшего, но если вдруг оно случится, то страховая компенсация покроет ваши убытки на сумму, которую вы сами укажете в страховом полисе. В случае частичной утраты груза (потери, порчи и других ущербов), эта часть убытка будет покрыта страхованием. Заключение страхования грузов рекомендуется при любой грузоперевозке, так как потеря груза, а значит, и прибыли от его продажи, грозит серьезным уроном в бизнесе.

И в конечном итоге происходит осуществление перевозки.

Организация приемки.

Вместе с продукцией склад получает сопроводительные документы: товарно-транспортные накладные, счета-фактуры, инвойсы и т.п. Эти документы регистрируются в журнале учета поступающих грузов и транспортных средств и в базе данных складской компьютерной системы.

В процессе приемки происходит сверка фактических параметров поступившего груза с данными товарно-сопроводительных документов. Это позволяет актуализировать информацию о количественном и качественном составе принимаемого товара путем его идентификации.

Идентификация товара может производиться на основе текстово-числовой информации, содержащейся на этикетке, расположенной на упаковке или путем считывания штрих-кода с помощью переносных считывателей или другим способом.

Приемка по грузовым местам заключается в проверке соответствия их количества , массы брутто, указанным в транспортных и сопроводительных документах отправителя. Отсутствие указанных документов, пломбы, какое-либо несоответствие не приостанавливает приемки. В этих случаях необходимо составить коммерческий акт, который будет служить в дальнейшем основанием для предъявления претензий к перевозчику, если недостача или порча груза произошла по его вине.

При автомобильных перевозках коммерческий акт, как правило, не составляется, а факты, свидетельствующие о несохранной перевозке, фиксируются записями в товарно-транспортных накладных и удостоверяются подписями грузополучателя (склада) и водителя.

Акт составляют лишь в случае, когда между грузополучателем и перевозчиком возникают разногласия, а также, если требуется подробное описание сложившихся обстоятельств, что не может быть сделано в товарно-транспортном документе. Ни одна из сторон не имеет права отказаться от составления акта. Каждая сторона при несогласии с содержанием акта излагает свое мнение о нем. О составлении акта делается отметка в товарно- транспортной накладной.

После проверки фактического наличия грузовых мест или номенклатуры товаров производится ввод информации в базу данных (БД) складской информационной системы, генерация складских этикеток на грузовые места или упаковки товарных единиц с обозначением необходимых параметров для складского учета и размещения (№ заказа, владельца товара, количества поступивших грузовых мест и т.п.) и формирование шаблона приходного ордера, в котором в случае учета товаров по номенклатуре против каждого наименования обязательно должен быть записан товарный код поставщика. Этот код является важным параметром для идентификации и контроля за движением товара.

Организация размещения и укладки.

После окончания проверки товара, наклейки маркировочных этикеток, шаблон приходного ордера передается бригадире грузчиков для размещения поступивших грузов в зоне хранения.

В схемах размещения за товарами определенных групп, подгрупп и наименований как правило закрепляются постоянные места хранения. Каждому месту хранения присваивают код (индекс, порядковый номер, условное обозначение и т.п.), используя разные способы кодирования. Их наносят яркой краской на конструкции стеллажей, отсеков, по полу. Пространство без стеллажей либо конструктивно, либо условно с помощью разметки также может делиться на отсеки. Кодировка отсеков как и ячеек на стеллажах может быть буквенно-цифровой или цифровой, каждый символ которой содержит информацию. Коды мест хранения товаров - необходимые элементы автоматизированной системы поиска, перемещения и укладки грузов - заносят в БД. Они вводятся при поступлении товара и указывается при распечатке листа комплектации (маршрутной карты).

После того как размещение товаров произведено, шаблон приходного ордера с обозначением кодов ячеек (местоположения), в которых размещен товар, передается для ввода информации о размещении товаров в БД, заполнение карточек складского учета и окончательного оформления приходного документа.

Организация отпуска товаров.

Отпуск товаров со склада - заключительная стадия складского технологического процесса. Она включает в себя следующие операции:

отборка товаров с мест хранения (комплектация);

подготовка к отпуску (упаковка, окантовка , маркировка и т.п. );

оформление отпуска;

отправка по назначению (доставка), либо отгрузка.

Операции отпуска начинаются с момента получения распоряжения и документов на отгрузку. После получения на складе оформленного отгрузочного документа производится регистрация документов, делается запрос в БД о наличии и местоположении товаров и распечатывается лист комплектации (маршрутная карта).

Работники склада, получив лист комплектации (маршрутную карту), производят отборку товаров с мест хранения. После окончания процесса комплектования партии и урегулирования возможных несоответствий, упаковки, заполнения упаковочных листов, лист комплектации передается для завершения стадии подготовки к отгрузке, маркировки отгружаемых грузовых мест и ввода соответствующей информации в БД. После окончания оформления документов производится фактическая отгрузка товара со склада.

Наибольший интерес представляет бизнес-процесс «Хранение продукции» так как предприятие арендует склад для хранения продукции для строительства жилых объектов, а также остатки продукции с завершенного производства (Рисунок 1.3.5).

Рисунок 1.3.5 -Декомпозиция второго уровня процесса «Управление складом»

На третьем уровне декомпозиции процесс управление остатков разбит на четыре функции (Рисунок 1.3.6).

Рисунок 1.3.6 -Декомпозиция третьего уровня процесса «Управление складом»

Из диаграммы видно, что функция обработка информации дублируются, так как кроме заказанной продукции на складе числятся остатки с завершенного строительства, из-за этого скапливается большой объем документации и затрачивается время.

На основе анализа построенной информационной модели управление остатками, были выделены следующие проблемы.

Ошибка технологического процесса из-за этого происходит дублирование документов обработки информации, которые приведут к не совпадению данных, которые могут привести к ошибке при обработке и к затрачиванию времени на обработку данных.

В рамках преддипломной практики было исследовано работа склада, который показал нецелесообразные расходы по хранению остатков продукции с производства.

На складе скапливаются остатки стройматериалов, которые остались после объекта и также используются в случаи недостаточного количества на строящемся объекте. ООО «Стройинвест» несет расходы в виде затрат при фактическом хранении стройматериалов и аренды за год в сумме 600 тысяч рублей (50 000р за месяц).

2. ПРОЕКТ ПО СОЗДАНИЮ ИНТЕРНЕТ-МАГАЗИНА

Интернет-магазин - это виртуальный магазин с реальными товарами, инструмент для продажи товаров и услуг через Интернет.

Интернет-магазин имеет ряд преимуществ перед обычным магазином. Информация о клиенте может храниться в системе управления магазином, доступ к витрине имеют покупатели со всего мира, имеется возможность расширение географии продаж. Список плюсов можно продолжать долго, но уже приведенные факты говорят о многом.

Кроме того, владелец интернет-магазина может изучать поведение покупателей на сайте, интерес к товарам, и таким образом подстраивать свой магазин под актуальные потребности потребителя. Все это позволит значительно увеличить продажи.

Также интернет-магазин удобен и для покупателя. Большой ассортимент, удобный выбор, возможность сравнить товар и изучить характеристики, отзывы, удобные цены, круглосуточный заказ и доступ к магазину и товарам, удобная доставка на дом или в офис.

.1 Цели проекта

Для успешной деятельности предприятия в современных условиях кроме конкурентоспособного качества продукции, также необходимо продвижение товара на рынке, для увеличения объемов продаж, и более выгодных условий сбыта.

Цель создания интернет-магазина - привлечение постоянных партнеров.

Задачами данного интернет-магазина является:

увеличение прибыли;

увеличение оборот денежных средств;

покрытие расходов аренды;

привлечение новых покупателей и поставщиков.

При поисковой оптимизации посещаемость можно увеличить в десятки и тысячи раз. Благодаря тому, что тематикой интернет магазина будет продажа стройматериалов, с помощью гиперссылок, баннеров и объявлений, можно будет привлечь большое количество целевых посетителей на сайт предприятия.

Результатом данного проекта является:

Измененный технологический процесс складирование продукции (Рисунок 2.1.1).

Рисунок 2.1.1 - Исправленная декомпозиция третьего уровня функционального моделирования «Управление складом»

Создание программного продукта.

Модуль Интернет-магазина позволит:

создавать электронные прайс-листы (каталоги) предлагаемых владельцем сайта на рынке товаров или услуг;

получить эффективную рекламную поддержку своему бизнесу в Интернет;

организовать круглосуточный канал сбыта товаров без дополнительных финансовых затрат на торговые площади и персонал;

самостоятельно управлять работой Интернет-магазина, используя административный интерфейс;

проводить анализ работы Интернет-магазина на основании статистики, которая формируется автоматически в процессе работы магазина;

вести денежный отчет (доллары и рубли), используя при этом внутренний валютный курс пересчета.

.2 Участники проекта

Для реализации проекта необходимо сформулировать долгосрочные и краткосрочные цели проекта, стратегию и тактику их достижения. Определить лиц, ответственных за реализацию проекта. Выявить соответствие имеющихся кадров, условий мотивации их труда предъявляемым требованиям для достижения поставленных целей, определить состав маркетинговых мероприятий по изучению рынка, предусмотреть возможные риски, которые могут помешать практическому выполнению проекта, и разработать программу управления рисками.

Для реализации проекта необходимо наличие следующих сотрудников:

куратор проекта (директор предприятия) - контроль работы по реализации проекта.

экономист - отвечает за анализ развития (изменения) рынка.

системный аналитик - формулирования требований к разрабатываемым информационным системам, ответственный за организационно-технические решения, оформление техническое задание на web сайты. По завершению проекта может привлекаться для значительных изменений или доработок.

контент менеджер - управляют содержанием и структурой web-сайта, информационное наполнение, сбор и обработка материалов для сайта, удаление спама. Данный сотрудник необходим на протяжении всего времени существования интернет портала.

программист - создание сайта компании, создание информационного металлургического портала, верстка и программирование. По завершению проекта может привлекаться для изменений или доработок сайтов.

дизайнер - создание макетов сайтов. По завершению проекта может привлекаться для изменений или доработок сайтов.

инженер по тестированию программ - в обязанность входит поиск вероятных ошибок и сбоев в функционировании сайтов, моделирование различные ситуации, которые могут возникнуть в процессе использования сайтов, чтобы разработчик смог исправить обнаруженные ошибки. По завершению проекта может привлекаться в случаях, когда сайты в значительной степени были доработаны и необходимо тестирование для выявлений ошибок.

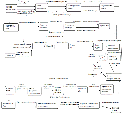
2.3 Постановка задач проекта

Для того, что бы реализовать проект по созданию интернет-магазина, необходимо определить задачи, выполняя которые, будет создан интернет-магазин компании «Стройинвест».

Задачи:

Анализ

Разработка ТЗ

Разработка программного продукта

Внедрение

Сопровождение

Схематично все задачи, которые должны быть выполнены для успешной реализации проекта и максимально эффективного внедрения сайтов, можно представить в виде иерархического дерева, приведенного на рисунке 2.3.1

Рисунок 2.3.1- Дерево функции процессов разработки проекта

После создания и структурирования списка задач нужно было проверить, как задачи соотносятся друг с другом и как они соответствуют важным датам. Вместе с длительностью и другими факторами планирования зависимости задач играют важную роль при расчете начальной и конечной даты задач. Для определения сроков на выполнение проекта был составлен календарный план работ (рисунок 2.3.2).

Рисунок 2.3.2 - календарный план проекта

Она представляет собой отрезки (графические плашки), размещенные на горизонтальной шкале времени. Каждый отрезок соответствует отдельной задаче или подзадаче. Задачи и подзадачи, составляющие план, размещаются по вертикали. Начало, конец и длина отрезка на шкале времени соответствуют началу, концу и длительности задачи.

Все задачи, реализуемые в рамках данного проекта, должны выполняться в строгой последовательности. Весь проект можно представить в виде абстрактной цепочки состояний разрабатываемой системы, переход между которыми осуществляется при выполнении определенной задачи или группы задач. Данная цепочка проиллюстрирована на сетевом графике (рисунок 2.3.4)

На данном графике промежуточные состояние проекта представлены в виде окружностей, а задачи, при помощи которых осуществляется переход от одного состояния к другому, в виде соединяющих их стрелок.

Рисунок 2.3.3 - Сетевой график

В сетевом графике между начальными и конечными событиями может быть несколько путей. Путь, имеющий наибольшую продолжительность, называется критическим, он составляет 50 дней. Критический путь определяет общую продолжительность работ. Все остальные пути имеют меньшую продолжительность, и поэтому в них выполняемое работы имеют резервы времени, которые составляют 16 дней. Продолжительность общего пути 66 дня, на которое можно задержать выполнение данной работы, не увеличивая общую продолжительность работ.

2.4 Ресурсы, необходимые для реализации проекта

Для реализации проекта необходимо задействовать ряд ресурсов. В данный перечень включены не только человеческие и технические ресурсы, но и коммуникационные, так как постоянная связь с конечным пользователем обеспечивает реализуемому проекту максимальную эффективность. Можно выделить список основных ресурсов проекта.

Прежде всего, это человеческие ресурсы. Под человеческими ресурсами подразумеваются сотрудники предприятия-исполнителя, которые затрачивают свое рабочее время и используют свои профессиональные навыки для реализации проекта. Для реализации данного проекта необходимы следующие специалисты:

куратор проекта -

месячный оклад 16000 рублей, день 761 рублей, 1ч=95р;

экономист -

месячный оклад 12000 рублей, день 570 рублей, 1ч=71р;

системный аналитик -

месячный оклад 14000 рублей, день 666 рублей, 1ч=83р;

контент менеджер -

месячный оклад 12000 рублей, день 619 рублей, 1ч=71р;

программист -

месячный оклад 14000 рублей, день 666 рублей, 1ч=83р;

дизайнер -

месячный оклад 10000 рублей, день 476 рублей, 1ч=59р;

инженер по тестированию программ -

месячный оклад 10000 рублей, день 476 рублей, 1ч=59р.

Стоимостная оценка использования специалистов выражается в выплате заработной платы данным сотрудникам предприятием-исполнителем в течение всего срока реализации проекта.

Помимо человеческого ресурса, так же, для реализации проекта необходима компьютерная техника. Стоимостная оценка использования данного вида ресурсов выражается в исчислении амортизации на используемую технику за весь срок реализации проекта. Стоимость одного дня использования будет составлять 12 рублей.

Также в работе над проектом задействованы разнообразные коммуникационные ресурсы. Помимо традиционной телефонной связи, используемой для уточнения технического задания, а также разрешения вопросов, возникающих у исполнителей, широко используется доступ в Интернет. Стоимостная оценка использования данного вида ресурсов выражается в оплате счетов операторов связи и Интернет-провайдеров по установленным тарифам. Стоимость одного дня использования будет составлять 20 рублей. Перечень ресурсов приведен на рисунке 2.4.1.

Рисунок 2.4.1 - Ресурсы проекта

В итоге полная стоимость проекта представлена на рисунке 2.4.2.

Рисунок 2.4.2 - Полная стоимость проекта

2.5 Выявление рисков проекта

себестоимость строительный инвестиционный доход

Риск проекта возникает на протяжении жизненного цикла проекта и влияет на проект следующим образом: увеличение длительности, увеличение стоимости, или и то, и другое. Цель управление рисками - избежать подобного влияния, или разработать меры для снижения этого эффекта. В ходе выполнения проекта возникает ряд рисков, которые могут нанести материальный ущерб компании и остановку реализации проекта. Основная часть этих рисков связана с ошибками, которые могут допустить сотрудники занимающиеся реализацией проекта. Также существует ряд рисков, связанных с отказом техники или оборудования.

) Болезнь сотрудника.

Заболел сотрудник, работу которого нельзя передать не одному сотруднику из команды проекта. Так как сотрудники, вовлеченные в реализацию данного проекта, перед началом непосредственной работы над разработкой нового программного продукта получают общее представление о специфики деятельности предприятия-заказчика, существует жесткая привязка сотрудника к проекту. В случае возникновения ситуации, при которой сотрудник временно не может исполнять свои обязанности (болезнь, личные обстоятельства) заменить данного сотрудника в кратчайшие сроки не представляется возможным, что приводит к неизбежным простоям в осуществление проекта.

Из-за этого задержка проекта составит от 2 до 5 дней в зависимости от выздоровления или замены сотрудника.

При необходимости выполнять параллельные задачи проекта на время болезни сотрудника.

Для предотвращения данного риска необходимо иметь в резерве специалистов, которые могли бы заменить отсутствующего сотрудника. Необходимо собрать информацию о сторонних специалистах, которые будут компетентны в данной области и согласятся заменить сотрудника компании при необходимости. Такой процесс может занять от 1 дня до 4 дней. Резервные затраты на предотвращение данного риска составят 2100 рублей.

) Выход из строя компьютерной техники.

Возникает в случаи неисправностей, в компьютерном оборудовании предприятия. Неисправность компьютеров разработчиков может привести как к непосредственным простоям в работе, связанным с временной невозможностью выполнения своих функций сотрудниками, так и к утере части наработок и возникновению необходимости их восстановления.

При полном выходе из строя компьютера, а также частичном, временные потери составят 1 день, а денежные (стоимость одного запчасти) составят 1 000 рублей. При потере важной информации временные и денежные потери варьируются в зависимости от стадии проекта.

Действия при таком случаи ограничится покупкой новой компьютерной техники или восстановление старой компьютерной техники.

Для предотвращения данного риска необходимо иметь в резерве наличие резервного компьютерного оборудования.

) Сохранность информации.

По ошибке сотрудников или выхода из строя компьютерной техники может быть удалена значительная часть информации. Такая ситуация может привести как к возникновению необходимости восстановления информации, так и к полной потери информации за определенный период.

В результате удаления время на восстановление информации составит от 1 до 2 дней.

Для предотвращения данного риска необходимо обеспечить сотрудников компании внешними Flash USB-носителями информации. Стоимость составит 2000 рублей.

) Квалификация сотрудников проекта.

По ошибке или по неопытности сотрудников может привести к более длительному проекту, чем заранее предполагалось.

В результате потери во времени на исправление технической части проекта составит от 3 до 7 дней.

Для предотвращения данного риска необходимо обучить сотрудников компании правильному использованию систем управления техническими программами. Необходимо убедится, что сотрудники в полной степени получили навыки работы с техническими программами. Временные затраты на обучение составят от 3 до 5 дней. Стоимость обучения составит 2400 рублей.

) Интернет-магазин не индексируется поисковыми системами.

Такая ситуация может возникнуть если информация на сайте не уникальна, плохо структурирована.

В результате потери во времени составят примерно 4 дня, за которые необходимо будет структурировать информацию. Затраты на дополнительную оплату работы контент менеджера 2 400 руб.

Для предотвращения данного риска необходимо убедится, что информация, добавляемая на интернет магазин в большей степени уникальна, а содержимое и структура сайта не нарушает требования поисковых систем.

Полная стоимость проекта составила 45 800 рублей. С учетом рисков проекта для страховки необходимо иметь 9 900 рублей для устранения будущих рисков. В итоге полная стоимость проекта составило 55 700 рублей.

3. РАЗРАБОТКА ИНТЕРНЕТ-МАГАЗИНА ДЛЯ ООО «СТРОЙИНВЕСТ»

Основной целью разработанного проекта является создание интернет-магазина компании, на котором будет размещаться информация об остатках продукции компании. Как правило, посещаемость у таких интернет-магазинов значительно больше чем у обычных сайтов благодаря большому количеству размещенной информации, а при поисковой оптимизации посещаемость можно увеличить в десятки и тысячи раз. Благодаря тому, что тематикой интернет-магазина будет продажа стройматериалов, с помощью гиперссылок, баннеров и объявлений, можно будет привлечь большое количество целевых посетителей на интернет-магазин предприятия.

Список задач, которые необходимо решить в процессе реализации проекта:

Создание структуры WEB-сайтов;

Создание дизайна;

Программирование;

Информационное наполнение;

Запуск и регистрация ресурсов;

Создание связей между сайтами.

.1 Анализ конкурентоспособности интернет-магазина

Интернет-магазины, на современном уровне развития товарного рынка, достаточно успешно вступили в конкурентную борьбу с объектами традиционных форм торговли. Интернет-магазины, в настоящее время способны достаточно успешно конкурировать с обычными магазинами и салонами. Этому явлению, конечно же, есть разумное объяснение.

В условиях постоянно возрастающего разнообразия товаров и улучшения их потребительских качеств, торговым предприятиям становится все тяжелее конкурировать между собой. Для того чтобы привлечь клиентов, приходится тщательно исследовать факторы как ценовой, так и неценовой конкуренции и выявлять те, которые в наибольшей степени влияют на лояльность покупателей.

Безусловно, низкая цена на товары является ключевым моментом при построении маркетинговой политики. Именно на цену обращают в первую очередь внимание подавляющее большинство людей. Вместе с тем существуют расходы, которые даже при минимальной заявленной цене на товар делают покупку недостаточно целесообразной.

Простой пример - доставка. Если товар находится на складе в крупном областном центре, а покупатель - в небольшом городке, то к цене товара придется прибавить расходы на услуги водителя, на топливо, на перевозку товара по населенному пункту. А это уже совсем другие деньги.

Именно решение перечисленных проблем и является залогом высокой конкурентоспособности интернет магазинов. Интернет магазины способны оперативно откликаться на запросы потребительского рынка, в отношении свободного доступа к продукции различных товарных групп. При невысокой стоимости товаров, покупки в интернет магазинах очень приятны покупателям - ведь от них требуется только выбор товара, а точнее, щелчок мышкой в нужном месте экрана. Интернет магазины уверенно и прочно заняли свою нишу в сегменте оптовой и розничной торговли.

Интернет магазины и основные факторы конкурентоспособности:

Привлекательная цена. Причиной невысоких цен, которыми характеризуются интернет магазины, является отнюдь не низкое качество товаров. Товары, которые предлагают интернет магазины, поступают с официальных складов, и отличаются таким же высоким качеством, как и продукция, реализуемая стационарными торговыми точками. Однако владельцы интернет магазинов не несут накладных расходов, таких, как высокая аренда складских помещений и их уборка. Такая экономия позволяет добиться снижения цен на 10-15%.

Высокий уровень обслуживания клиентов. Менеджер интернет магазина, в отличие от продавца-консультанта, всегда находится на связи по телефону, электронной почте, ICQ. Его не нужно звать из соседнего отдела или ждать окончания обеденного перерыва. Отличная подготовка менеджеров позволяет им предоставлять квалифицированные консультации и оперативно сообщать клиентам об изменении стоимости товара и наличии его на складе.

Таким образом, можно с уверенностью говорить о том, что интернет магазины являются одной из самых современных и наиболее перспективных форм торговли. Их конкурентоспособность, без сомнения, на сегодняшний день исключительно высока и имеет тенденцию к стабильному росту.

На сегодняшний день существует много интернет-магазинов в Екатеринбурге по продаже стройматериалов. Например, такие интернет-магазины как, «Строители 66» [31] и «Строительный двор» [32].

Их главная задача - это осуществление розничной продажи стройматериалов через интернет-магазин.

Как известно, они не имеют складов и работают с торговыми организациями, реализуя их товар. При этом они работают не с одним, а с целым рядом поставщиков. Сейчас, получив заказ, они связываются со всеми складами и узнают, где есть необходимый товар, а затем уже отвечают клиенту. На склад за продукцией курьеры ездят только, когда получен ряд заказов на продукцию данного поставщика. Это приводит к затягиванию поставки товаров клиенту или отказу от поставки, в том случае, если товара на складе нет.

При такой схеме работы количество недовольных клиентов будет достаточно высоким, хотя сейчас количество заказов через Интернет относительно велико. При том, что количество пользователей Интернета увеличивается, можно предположить, что в дальнейшем ситуация станет более критичной. [33]

ООО «Стройинвест» выбрало новое направление на реализацию остатков стройматериалов на складе путём создания интернет-магазина, который позволит привлечь новых партнеров, покупателей, а также повысит имидж компании. При наличии своего склада компании будет легче осуществить поставку товара, за счет этого будут обслужены все клиенты.

.2 Анализ программного обеспечения на складе предприятия

На складе предприятия используется программа «Складской учет и торговля предприятия».

«Складской учет и торговля» - программа предназначена для автоматизации складских и торговых операций в организациях оптовой и розничной торговли. Программа выполняет функции автоматизированного рабочего места (АРМ) для менеджера по продажам, складского работника, а также управленческого персонала. Складской работник может выполнить приход, расход, перемещение товаров между складами, инвентаризации. В любой момент доступна информация о наличии товаров на любом складе, резерве и ожидаемом приходе товара. Менеджер по продажам получает возможность работать с неограниченным числом прайс-листов, каждый из которых отличается своей наценкой, учетом НсП, округлением цены. Управленческому персоналу будут интересны отчеты о движении товаров, выручке и взаиморасчетам с контрагентами, формируемым за любой период. Программа оперирует следующими документами: приходные и расходные накладные, накладные перемещения, акты инвентаризации, счета, счета-фактуры, кассовые ордера, платежные поручения, ведется кассовый журнал. Многие документы создаются на основании других (накладная на основании счета и т.д.). Из сервисных возможностей можно отметить экспорт прайс-листов в MS Excel, импорт справочника товаров, встроенный дизайнер отчетов. С одной базой данных могут работать несколько сотрудников одновременно. Эта программа представлена на рисунке 3.2.1.

Рисунок 3.2.1 - Складской учет и торговля

С помощью отчета «Товар на складах» формируется список остатков на складах (рисунок 3.2.2.).

Рисунок 3.2.2 - Товар на складах

С помощью функции «Экспорт в Excel» выполняется передача данных из программы в Excel (рисунок 3.2.3.).

Рисунок 3.2.3 - Excel «Товары на складе»

С помощью Excel мы сможем наполнять интернет магазин остатками продукции, изменять цены, а также указывать продукции в наличии.

3.3 Выбор программного продукта для разработанного проекта

Выбрать подходящее программное решение для своего магазина непросто, поскольку сегодня на рынке предлагаются сотни программных продуктов и каждый день появляются новые.

Сегодня несложно найти программные решения, которые позволяют создавать полномасштабные онлайновые магазины с помощью мастеров и шаблонов. Это большое подспорье для дизайнеров, не слишком искушенных в создании HTML-страниц: их вполне устроит стандартное решение, полученное с помощью мастеров и шаблонов. Недостаток этого решения в том, что подобные магазины не обладают достаточной гибкостью, присущей более сложным решениям, которые при необходимости может расширить дизайнер.

Но нужно учитывать, при разработке Интернет-магазина, не только опытных Web-дизайнеров, но и наличие базовых технических функций, которыми определяется диапазон проблем, с которыми поможет справиться ваше программное решение в будущем. Качественное программное обеспечение Интернет-продаж позволит в перспективе подключаться к существующим базам данных по товарам и как минимум, импортировав эти данные в новые базы данных.

В Интернет скорость - ключевой фактор, а это означает, что максимальное количество этапов, за исключением требующих принятия решения, следует автоматизировать.

Создание качественной системы Интернет-торговли невозможно без изучения посетителей. Для этого используются различные технологии отслеживания, с помощью которых продавец узнаёт, какие товары выбирает каждый из посетителей. Эти сведения используются также в сфере индивидуального маркетинга и бизнеса, основу которого составляют хранимые предпочтения отдельных потребителей.

Существуют различные технологии отслеживания потребителей. Большинство Web-сайтов для хранения информации о посетителях использует cookie. Cookie - это строка текста, в которой содержатся идентификатор пользователя и некоторые пользовательские предпочтения, например язык, который он применяет, или выбранная им раскладка Web-сайта. Но такая информация может храниться и на сервере. Cookie нужны только для хранения пользовательского идентификатора, потому что помогают идентифицировать пользователя и фиксировать его действия. Cookie создается web-сервером и хранится в компьютер пользователя. Прочесть cookie может только сервер, который поместил его на компьютер пользователя, поэтому другие сайты абсолютно лишены возможности получить информацию о сделанных вами покупках или просмотренных страницах. Но для нормального функционирования cookie желательно, чтобы у пользователя был установлен один из новых браузере, потому что в ранних версия содержатся дефекты, из-за которых информация cookie может считываться и другими серверами. Некоторые компании не позволяют своим работникам пользоваться cookie из соображений конфиденциальности, поэтому желательно иметь и другие способы идентификации пользователя.

При использовании метода базовой идентификации пользователи регистрируются на сайте с помощью идентификатора и пароля, по которым Web-сервер и опознает посетителей. Если для отслеживания пользователя нельзя использовать cookie, идентификатор добавляется к адресу с той же целью - для идентификации пользователя. Еще один способ идентификации посетителей - регистрация их доменных имен или IP-адресов и сохранение этих данных в файле журнала регистрации.

Под интернет-магазином понимается официальное представительство компании в сети Интернет. На нем будет, размещается каталог продукции, справочная информация по продукции, прайс-листы. Для создания интернет-магазина целесообразно использовать CMS. CMS является аббревиатурой (Content Management System), что в переводе означает «Система Управления сайтом». Эту программу еще именуют «менеджер контент» или как «движок для сайта».

В настоящее время практически любой интернет-магазин основан на управлении CMS-движка. Во-первых, это позволяет обычному сотруднику офиса редактировать сайт (фото, текстовые материалы и многое другое), обладая минимальными навыками в области веб-дизайна.

Следующий шаг для подбора программного продукта, заключается в выборе языка программирования на котором будет написана CMS.

Предположительно интернет магазин разрабатывается в среде php. Для ответа обоснования выбора было произведено сравнение РНР с другими языками программирования Web-приложений. Это его основные конкуренты- Perl, ASP.NET и Java.

РНР и Perl

Язык Perl был создан программистом Ларри Уоллом (Larry Wall) и расшифровывается как Practical Extraction and Report Language. Перевести это можно как «язык для практического извлечения данных и составления отчетов». Perl является интерпретатором и появился намного раньше, чем Web. С появлением интернета язык Perl оказался удобным инструментом для создания динамических Web-страниц. Большое распространение Perl получил потому, что был доступен на каждом Web-сервере, поскольку практически все они работали под управлением UNIX, и альтернативой ему являлся лишь более сложный язык С.проигрывает РНР в изяществе, притом, что РНР предлагает функциональность, аналогичную Perl при значительно меньшей избыточности и сравнительной простоте синтаксиса. Избыточность языка Perl связана с тем, что он разрабатывался для самых разнообразных приложений, что не могло не сказаться на его синтаксисе, в то время как РНР изначально разрабатывался для Интернета. По мнению очень многих пользователей, не знавших изначально ни РНР, ни Perl, выучить РНР намного проще.

РНР и Java

Вообще говоря, различают язык Java и технологию Java. Язык Java представляет собой С-подобный язык, который разрабатывался как "улучшенный C++". Технология Java включает в себя клиентскую и серверную часть, а также доступ к базам данных, поэтому наиболее корректно проводить сравнение технологии Java со связкой Apache/PHP/MySQL. Технология Java разрабатывалась как межплатформенная технология, позволяющая создавать Web-приложения корпоративного масштаба. Основными достоинствами этой технологии являются межплатформенная переносимость и объектно-ориентированный язык, что позволяет создавать сложные и объемные приложения. К числу недостатков можно отнести медленное выполнение, потребление большого количества памяти (плата за межплатформенную переносимость) и сложность разработки Web-приложений по сравнению с РНР. Между тем РНР почти не уступает Java в гибкости и масштабируемости созданных приложений. Кроме того, использование Java для разработки достаточно простых приложений вряд ли оправдано, а при работе над серьезными задачами Java обходится дороже.

РНР и ASP.NET(Active Server Pages) - язык сценариев от Microsoft. Если язык ASP значительно уступал РНР по многим параметрам, в первую очередь, по времени выполнения сценариев, то с появлением технологии ASP.NET ситуация изменилась.

Основное достоинство ASP.NET заключается в возможности применения всей мощи интерфейса Windows для разработки Web-приложений. Это позволяет разрабатывать страницы со сложным интерфейсом, не заботясь о сохранении, шифровании и передаче переменных, используемых на динамических страницах..NET тесно интегрирован в новую технологию NET компании Microsoft. Главной особенностью разработки Web-приложений при помощи ASP.NET является возможность использовать любой язык программирования среды исполнения NET. Это может быть как модифицированный вариант Visual Basic - Visual Basic.NET, так и новый язык С# или клон Java - J#. Более того, в рамках одного Web-приложения могут быть использованы несколько языков программирования. Все это позволяет объединять в рамках одного проекта программистов, владеющих разными языками программирования. Код Web-приложения на ASP.NET компилируется в промежуточный язык MSIL (Microsoft Intermediate Language), иногда просто называемый IL. Аппаратно-независимый код на языке IL помещается в кэш Web-сервера для повышения производительности, по аналоги с байт-кодом Java. Но в отличие от технологии Java, обеспечивающей платформенную независимость, NET обеспечивает независимость от языка разработки. Выполнение Web-приложений ASP.NET на серверах, работающих не под Windows, практически невозможно. Более того, если Web-приложение интенсивно использует компоненты NET, просмотр динамической страницы будет возможен только под Windows и только с помощью браузера Internet Explorer. Поэтому в смысле переносимости РНР, безусловно, отличается от ASP.NET в лучшую сторону. Другой крайне немаловажный довод в пользу РНР заключается в быстром исправлении обнаруженных ошибок. Теоретически исправить их можно самостоятельно, если обладаете достаточной квалификацией. Также можно написать письмо разработчикам, и с большой долей вероятности, в следующей версии ошибка будет исправлена. А версии РНР выходят очень часто. С другой стороны, попробуйте написать об ошибке в Microsoft и попросить ее исправить. Если вы не глава Пентагона, вам это вряд ли удастся. Еще одним плюсом РНР, особенно важным для начинающих, является то, что его легче использовать для построения Web-приложений.

Таким образом, при выборе между ASP.NET и РНР следует исходить из стоящей задачи. Если в сети Интранет крупной корпорации большинство серверов и клиентских машин работают под управлением Windows, применение ASP.NET более чем оправдано. В то же время для разработки Web-сайта, размещаемого в Интернете, целесообразнее использовать РНР.

Основные требования к CMS для сайта компании:должна быть написана на языке программирования PHP;

использовать для хранения информации базу данных MySql;

быть простой в использовании и доработке.

Основные достоинства PHP- это его простота, обилие простых функций, большинство расширений для него. Также удобство работы с базами данных. Интенсивно применяется для разработки веб-приложений. В настоящее время поддерживается подавляющим большинством хостинг-провайдеров и является одним из лидеров среди языков программирования, применяющихся для создания динамических веб-сайтов.- очень быстрая и надежная система управления реляционными базами данных (СУБД). Эта СУБД позволяет эффективно хранить, искать, сортировать и вы­бирать информацию. MySQL управляет доступом к данным, позволяя рабо­тать с ними одновременно нескольким пользователям, обеспечивает быстрый дос­туп к данным и гарантирует предоставление доступа только тем пользователям, которые имеют на это право. Следовательно, MySQL является многопользователь­ским, многопоточной СУБД. MySQL портирована на большое количество платформ: AIX, BSDi, FreeBSD, HP-UX, GNU/Linux, Mac OS X, NetBSD, OpenBSD, OS/2 Warp, SGI IRIX, Solaris, SunOS, SCO OpenServer, SCO UnixWare, Tru64, Windows 95, Windows 98, Windows NT, Windows 2000, Windows XP. совместима с множеством языков программирования в том числе и с PHP.должна быть максимально простой и дружелюбной к пользователю уже с первых шагов использования системы. Что бы у контент менеджера не возникали проблемы в работе с сайтом. В тоже время CMS должна быть удобной для разработки. В процессе существования сайта могут появиться потребности в его доработке.

Среди всего разнообразия представленных бесплатных CMS работающих на php и mysql можно выделить несколько продуктов, наиболее подходящих по функционалу для решения поставленных задач. Наибольший интерес представляют три CMS. Это Drupal, Joomla и CMS, разработанная автором диплома.Drupal может применяться для создания различных типов сайтов - блогов, форумов, информационных порталов. Для работы (выполнения) скриптов Drupal, необходимо наличие вэб-сервера с поддержкой PHP и MySQL. Большое количество подключаемых модулей для CMS Drupal позволяет значительно расширить ее функциональность. Интерфейс пользователя позволяет управлять сайтами на Drupal без знаний HTML, веб-вёрстки и языков программирования.

Основные недостатки, которые не позволяют использовать эту CMS для создания сайтов предприятия, заключаются в том что, документация на модули по большей части не переведена. Проблематично заниматься разработкой сайтов на Drupal без хорошего знания английского языка. Для разработки много функционального сайта на Drupal необходимо изучение его взаимодействие с модулями, что сложно сделать в жатые сроки при малой документированности данной CMS. Еще одним недостатком Drupal является значительная нагрузка на сервер, что делает разработку портала с большим количеством посетителей не целесообразным.Joomla представляет собой набор скриптов, написанных на языке программирования PHP. Этот язык был специально разработан для написания вэб-приложений. Для работы (выполнения) скриптов Joomla, необходимо наличие вэб-сервера с поддержкой PHP и MySQL (рекомендуется Apache версии 1.3 и старше) и вєб-браузера у пользователя (самые популярные - Internet Explorer, Mozilla Firefox, Opera).

Основные недостатки, которые не позволяют использовать эту CMS для создания сайтов предприятия, заключаются в том что, для разработки сайта необходимо заниматься поиском модулей которые отвечают требования к сайтам компании, при этом нет гарантии, что такие модули будут работать правильно, будут безопасными, а написание собственных модулей выливается в большие временные затраты.

Для разработки сайта была выбрана CMS разработанная автором диплома. Данная CMS позволяет:

создание не ограниченного количества страниц;

подключать раздел каталог товаров;

подключать раздел новостей, статей, каталог;

загрузка не ограниченного количества прайс-листов в любых форматах.

.4 Аппаратные и программные средства для разработки интернет-магазина

Для программирования и верстки сайтов была выбрана программа Adobe Dreamweaver. Эта программа позволяет легко и просто проектировать, создавать и обслуживать веб-сайты и веб-приложения, от начала и до конца. Adobe Dreamweaver включает самые прогрессивные возможности и технологии, с помощью которых можно создавать динамичные и современные веб-сайты, соответствующие сегодняшним стандартам. В программе присутствует полная поддержка формата CSS, с функцией проверки его совместимости с различными браузерами, функциональный редактор кода веб-страниц и возможность работать с такими технологиями, как: XML, JavaScript, PHP.

Для создания макетов сайтов была выбрана программа Adobe Photoshop. Эта растровый графический редактор, разработанный и распространяемый фирмой Adobe Systems. Этот продукт является лидером рынка в области коммерческих средств редактирования растровых изображений. В настоящее время Photoshop доступен на платформах Mac OS X/Mac OS и Microsoft Windows. В данное время она широко используется в веб-дизайне.

Для оптимизации графики используемой в дизайне использовалась программа Adobe Fireworks. Это растровый и векторный графический редактор для веб-дизайнеров и разработчиков, позволяющий быстро создавать, редактировать и оптимизировать изображения для веб-сайтов, эскизы веб-сайтов и веб-приложений. Позволяет создавать яркую графику с высоким уровнем оптимизации для размещения в сети Интернет.

Для корректной работы данной программы устанавливаются минимальные требования к программному и аппаратному обеспечению персонального компьютера.

Минимальным требование к программному обеспечению на машине сервере является СУБД MySQL 3.23., интерпретатор PHP, Apache Web Server.

Минимальным требование к программному обеспечению на машине клиента является браузер Internet Explorer v6.0 и выше, Opera v.7.0 и т.д.

Минимальные требования к аппаратному обеспечению машины сервера является:

процессор Intel Pentium IV 3,0 ГГц;

512 Мб оперативной памяти;

операционная система Windows 98SE\2000\XP;

Мб свободного места на жестком диске.

Минимальные требования к аппаратному обеспечению машины клиента является:

процессор Intel Pentium III 700 МГц;

128 Мб оперативной памяти;

операционная система Windows 98SE\2000\XP.

.5 Проектирование структуры и разделов сайта

В первую очередь необходимо было определить главное меню интернет-магазина и меню сервисов.

В главное меню интернет-магазина были включены ссылки на главную страницу и основные информационные разделы сайта. Т.е. такие разделы, которые относятся к информационному наполнению сайта. В итоге было сформировано 5 основных разделов: каталог продукции; контакты; прайс-лист; о магазине; доставка и оплата.

Схема структуры сайта представлена на рисунке 3.5.1.

Рисунок 3.5.1 - структура интернет-магазина

Основной упор при составлении главного меню был сделан на каталог продукции.

Создание базы данных для интернет-магазина

Следующим этапом работы является описание структуры данных. Для решения поставленной задачи необходимо создать базу данных, в которой будет храниться информация, отображаемая на сайте и данные необходимые для обеспечения работы сайта. На основании разработанной информационной модели определяются таблицы базы данных и последовательность их заполнения и обработки. Большинство таблиц базы данных отвечают за работу различных разделов сайта, поэтому между ними нет связей.

В таблице table_config хранится информация необходимая для входа в систему управления сайтом (логин и пароль), префикс для meta заголовка страниц title, email для приема писем с сайта.

В таблице table_price хранится meta заголовки для страницы с прайс- листами (title, keywords, description), статус страницы (подключена или отключена), название прайс-листов, описание прайс-листов, порядок отображение прайс-листов.

В таблице table_pages хранятся данные для информационных страниц сайта, meta заголовки (title, keywords, description) название страницы (заголовок и анкор ссылки на страницу), текст страницы, позиция в меню, статус страницы, вид URL адреса страницы.

В таблице catalog_conf хранится meta заголовки для главной страницы каталога (title, keywords, description) статус каталога (подключен или отключен) название каталога, позиция дополнительного текста на главной странице каталога, дополнительный текст, позиция разделов каталога, количество товаров на странице, количество колонок для отображение товаров в каталоге, размер изображения товара для краткого описания и полного описания, изображение для раздела каталога, цена.

В таблице catalog_pages хранится информация о товаре, название товара, краткое описание товара, полное описание, изображение, наличие товара, позиция товара в списке, вид URL страницы.

В таблице module_articles_razdel хранится информация для подразделов разделов сайта.

В таблице module_articles_pages хранится информация для страницы с материалами раздела.

Реализация информационных страниц сайта

Для возможности создания и управления информационными страницами сайта была разработана подсистема, позволяющая создавать, редактировать и удалять страницы интернет-магазина. Подсистема необходима так же для редактирования главной страницы интернет-магазина.

Принцип работы подсистемы. При обращении пользователя к сайту по адресу <#"538904.files/image021.gif">

Рисунок 3.6.1 - поиск запроса «Стройматериалы»

А на рисунке 3.6.2 представлен поиск запроса на стройматериалы в Екатеринбурге:

Рисунок 3.6.2 - поиск запроса «Стройматериалы в Екатеринбурге»

Итак, имеется набор целевых слов и их сочетаний.

Затем необходима разработка словаря сайта, текстов ссылок и описаний, создание первичного контента сайта. Словарь сайта - это множество целевых слов, целевых словосочетаний, и сопутствующих сочетаний. Все их желательно использовать при написании текстов, особое внимание уделяя проставлению целевых словосочетаний в заголовки. В словарь надо включить конкурентные слова и сочетания - так повышается вероятность нахождения сайта по запросу, содержащему очень популярные слова.

Для того чтобы страница была релевантной запросу, достаточно соблюдать некие простые правила:

Запрос не должен быть очень широким и охватывать большую область. Например, все целевые слова разместить на главной странице сайта и он должен быть посвящен одной теме.

В текстах сайта нужно использовать, по возможности, большее количество слов из словаря сайта.

Желательно присутствие ссылок на сайты по тематике данной страницы с целевыми словами в тексте ссылок.

На рисунке 3.6.3 представлен оптимизированный текст интернет-магазина:

Рисунок 3.6.3 - оптимизированный текст интернет-магазина

Самое главное - регистрация в поисковых системах yandex, google, rambler, mail.

При добавлении сайта в поисковые системы нужно иметь все тексты описаний. Обычно предлагается добавить сайт сразу и в каталог - это тоже необходимо сделать. Google, mail, rambler рассматривает заявки достаточно быстро, а yandex -примерно от двух недель до месяца.

На регистрацию желательно подавать главную страницу сайта, на которой уже есть все ссылки на остальные страницы сайта. Это поможет поисковику быстро проиндексировать все содержимое.

4. ЭКОНОМИЧЕСКАЯ ЭФФЕКТИВНОСТЬ ПРОЕКТА

Экономическая эффективность - это разность или соотношение стоимостного эффекта от внедрения автоматизированной системы и стоимости самой системы и затрат на ее создание и эксплуатацию за определенный период времени.

4.1 Интернет-магазин stroyinvest66.ru

Для оценки отдачи от созданной информационной системы была обобщена статистика посещаемости сайта. Анализ сайта проводился по состоянию на 19.06.2010 года. Домен для сайта строительной компании stroyinvest66.ru был зарегистрирован 01.04.2010, после этого начались мероприятия по размещению портала на хостинге и регистрация его в поисковых системах и каталогах. В настоящее время сайт присутствует в поисковых системах: yandex.ru, google.com, rambler.ru, mail.ru.

- количество посетителей  - количество хостов  - количество визитов

Рисунок 4.1.1 -динамика визитов

Рисунок 4.1.2 - позиция интернет-магазина

4.2 Затраты на инвестиционный проект

Затраты на использование компьютерной техники. Стоимостная оценка использования данного вида ресурсов выражается в исчислении амортизации на используемую технику за весь срок реализации проекта. Стоимость одного дня использования будет составлять 12 рублей.

Затраты на интернет. Стоимостная оценка использования данного вида ресурсов выражается в оплате счетов операторов связи и Интернет-провайдеров по установленным тарифам. Стоимость одного дня использования будет составлять 20 рублей. Общая стоимость составила 1020 рублей

Затраты на покупку доменов. Для осуществления проекта потребовалось покупка доменного имени stroyinvest66.ru. Стоимость доменного имени 110 рублей.

Затраты на хостинг. Для интернет-магазина был куплен виртуальный хостинг. Стоимость месячного размещения 110 рублей, было оплачено годовое обслуживание, сумма составила 1 310 рублей.

Затраты на поддержку сайтов. Ежемесячные денежные затраты на поддержку сайтов составляют 2000 рублей.

Затраты заработную плату. Для реализации данного проекта необходимы следующие специалисты:

куратор проекта -

Месячный оклад 16000 рублей, день 761 рублей, 1ч=95р.

экономист -

Месячный оклад 12000 рублей, день 570 рублей, 1ч=71р.

системный аналитик -

Месячный оклад 14000 рублей, день 666 рублей, 1ч=83р.

контент менеджер -

Месячный оклад 12000 рублей, день 619 рублей, 1ч=71р.

программист -

месячный оклад 14000 рублей, день 666 рублей, 1ч=83р.

дизайнер -

месячный оклад 10000 рублей, день 476 рублей, 1ч=59р.

инженер по тестированию программ -

месячный оклад 10000 рублей, день 476 рублей, 1ч=59р.

Затраты на предотвращение рисков. С учетом рисков проекта для страховки необходимо иметь 9 900 рублей для устранения будущих рисков.

Общая стоимость инвестиций на реализацию проекта составили 56 312 рублей. Ежемесячные затраты на поддержку сайтов 2000 рублей. Общие затраты на реализацию проекта представлены в таблице 5.

Рисунок 5 - Инвестиции в проект

Ресурсы

Стоимость

Амортизация компьютерной техники

612 рублей

Доступ в интернет

1 020 рублей

Доменные имена

110 рублей

Хостинг

1 310 рублей

Оплата труда

44 168 рублей

Затраты на предотвращение рисков

9 900 рублей


Итого: 56 312 рублей

4.3 Экономическая эффективность проекта

Экономическая эффективность - это разность или соотношение стоимостного эффекта от внедрения автоматизированной системы и стоимости самой системы и затрат на ее создание и эксплуатацию за определенный период времени.

Обоснование экономической эффективности машинной обработки экономической информации позволяет:

выявить необходимость и целесообразность затрат на создание и внедрение автоматизированной системы обработки экономической информации на конкретном объекте;

наметить очередность проведения работ по автоматизации обработки информации;

рассчитать срок окупаемости затрат на создание автоматизированной системы обработки экономической информации и сравнить его с установленными нормативами;

определить влияние внедрения новых технических средств в управление объектом на технико-экономические показатели его деятельности (себестоимость, рентабельность, производительность труда, и т.п.);

выбрать экономически наиболее эффективные варианты построения информационного обеспечения автоматизированной системы обработки экономической информации;

Во многих случаях, при автоматизации экономических задач определение общей экономической эффективности не представляется возможным, такой вариант можно оценить лишь качественно. В этих случаях единственно целесообразной является количественная оценка экономичности выбираемого варианта решения задач.

Для определения экономической эффективности автоматизированных систем существует целый ряд типовых методик, используемых с учетом специфики данного органа управления и организации в нем процесса внедрения автоматизированной системы.

Метод внутренней нормы доходности - Internal Rate of Return (IRR) - ставка дисконтирования, которая уравновешивает текущую стоимость инвестиционных затрат с текущей стоимость чистых денежных притоков.

Для использования метода чистой современной ценности нужно заранее устанавливать величину ставки дисконтирования. Решение подобной задачи может вызывать определенные затруднения. Поэтому весьма широкое распространение получил метод, в котором оценка эффективности базируется на определении критического уровня стоимости капитала, который может быть использован в данном инвестиционном проекте. Этот показатель получил название «внутренней ставки доходности инвестиций».

Расчет внутренней ставки доходности (IRR) осуществляется методом итеративного подбора такой величины ставки дисконтирования, при которой чистая современная ценность инвестиционного проекта обращается в ноль. Этому условию соответствует формула 1:

 (1)

где I - величина инвестиций;t - денежный поток периода t;- ставка дисконтирования, при которой показатель NPV=0;- длительность проекта.

Чистая текущая стоимость - Net Present Value (NPV) - Экономическая стоимость проекта, рассчитанная путем суммирования его издержек и доходов, которые он будет приносить в течение всего времени своего функционирования, и вычитания первой суммы из последней. Если в результате расчетов чистая приведенная стоимость оказывается положительной, проект должен быть прибыльным. Будущие издержки и доходы должны дисконтироваться по соответствующей процентной ставке (например, стоимость капитала организации).

Рассчитывается чистая текущая стоимость по формуле 2:

 (2)

Индекс прибыльности проекта - Profitability Index (PI) - показатель, который показывает во сколько раз возрастает первоначальная сумма инвестиций за весь период реализации проекта с учетом затрат на привлечение капитала либо без них. Показатель тесно связан с показателем чистой современной ценности инвестиций, но, в отличие от последнего, позволяет определить не абсолютную, а относительную характеристику эффективности инвестиций.

Индекс доходности инвестиций (PI) рассчитывается по формуле 3:

 (3)

где I - величина инвестиций;t - денежный поток периода t;- длительность проекта;

К - стоимость капитала.

Индекс рентабельности инвестиций отвечает на вопрос: каков уровень генерируемых проектом доходов, получаемых на одну единицу капитальных вложений.

Дисконтированный срок окупаемости - Discounted pay-back period. Метод определения дисконтированного срока окупаемости инвестиций в целом аналогичен методу расчета простого срока окупаемости, однако, свободен от одного из недостатков последнего, а именно - от игнорирования факта неравноценности денежных потоков, возникающих в различные моменты времени.

Период окупаемости определяется по формуле 4:

 Т ок =

кол-во полных лет до года, в котором проект окупается

+

кол-во полных лет до года, в котором проект окупается

 (4)




непокрытый остаток денежных средств года окупаемости проекта



Модифицированная норма внутренней доходности - Modified Internal Rate Of Return (MIRR) - как и IRR, MIRR характеризует ставку дисконтирования, при которой суммарная приведенная стоимость доходов от осуществляемых инвестиций равна стоимости этих инвестиций. Поскольку метод, используемый для расчета IRR, иногда приводит к неопределенностям, модифицированное значение MIRR рассчитывается несколько иначе, методика расчета:

Все значения доходов, формируемых инвестициями, приводятся к концу проекта. Для приведения используется ставка, равная средневзвешенной стоимости капитала (WACC).

Все инвестиции и реинвестиции приводятся к началу проекта. Для приведения используется ставка дисконтирования. определяется как норма дохода, при которой все ожидаемые доходы, приведенные к концу проекта, имеют текущую стоимость, равную стоимости всех требуемых затрат (формула 5):

 (5)

Очевидно, что проект принимается в том случае, если MIRR > собственного капитала. Если MIRR < собственного капитала, проект не принимается.

Все расчеты производились в программе Microsoft Project Expert.

Программный комплекс Project Expert - это набор профессиональных инструментов для финансового управления бизнесом.

С помощью программы можно построить финансовую модель предприятия и окружения, в котором оно работает. Не производя реальных затрат оценить и проанализировать последствия и результаты планируемых решений. На основе сценарного подхода сравнить решения между собой и выбрать для реализации наиболее эффективное решение. Определить устойчивость бизнеса к изменениям параметров внешней и внутренней среды. Рассчитать стоимость бизнеса и доходы участников, определить эффективность работы подразделений, вклад каждого продукта или услуги, которые производите и многое другое.

За этот отрезок были осуществлены 3 продажи на общую сумму 61 599 рублей.

Отчет о прибылях и убытках представлен на рисунке 4.3.1.

Рисунок 4.3.1- отчет о прибылях и убытках

Экономические показатели реализованного проекта представлены на рисунке 4.3.2.

Рисунок 4.3.2 - экономические показатели реализованного проекта

Всего при трех продажах в месяц, произведенных благодаря интернет-магазину предприятия, проект окупится через шесть месяцев и будет приносить дополнительную прибыль. Первоначальная сумма инвестиций в проект за один год увеличится в 1,08 раза.

Экономические показатели дают понять, что рассмотренные проекты экономически выгодны для предприятия, так как индекс прибыльности проекта (PI) больше единицы.

ЗАКЛЮЧЕНИЕ

В результате реализации проекта компания ООО «Стройинвест» получил интернет-магазин. Интернет-магазин позволяет размещать продукцию и коммерческие предложения на своих страницах, имеет удобный интерфейс администрирования, который позволяет любому сотруднику компании редактировать и размещать информацию.

Данный подход для реализации поставленной цели не является популярным из-за значительных денежных вложений и долгой окупаемости. Не смотря на это, удалось снизить стоимость проекта, до такой суммы которую предприятие может инвестировать в проект. При дальнейшем развитии интернет-магазина и увеличении его популярности, предприятие может еще получать прибыль с рекламы. Также компания может реализовать новое направление в области розничной продажи стройматериалов, то интернет-магазин поможет в будущем увеличить прибыль, а также привлечь серьезных партнеров и постоянных покупателей.

Таким образом, все задачи проекта выполнены, цель достигнута.

БИБЛИОГРАФИЧЕСКИЙ СПИСОК

1.     Косарев А.Ф. PHP в web-дизайне - СПб BHV, 2001.

2.       Гилмор В. PHP 4. Учебный курс. СПб. Питер, 2001.

.        Дюбуа П. MySQL. - М Вильямс, 2001.

.        Джона Коггзолл. РНР 5. Полное руководство. - М Диалектика, 2006.

.        Основы веб-дизайна, http://www.nundesign.com/st/35.html

.        Свободная энциклопедия Википедия: XML,

.        http://ru.wikipedia.org/wiki/XML

.        Свободная энциклопедия Википедия: XHTML,

.        http://ru.wikipedia.org/wiki/XHTML

.        Свободная энциклопедия Википедия: JavaScrit,

.        http://ru.wikipedia.org/wiki/JavaScript

.        Графика в веб, http://kata-log.ru/computers/internet/grafika-v-web.html

.        Ойхман Е., Попов Э.В. Реинжиниринг бизнеса. - М., 1997.

.        Методические указания по подготовке курсового проекта по дисциплине «Реинжиниринг бизнес-процессов».

.        Робсон М., Уллах Ф. Практическое руководство по реинжинирингу бизнес-проектов. - М., 1999.

Похожие работы на - Инвестиционный проект по увеличению доходности компании ООО 'Стройинвест'

 

Не нашли материал для своей работы?
Поможем написать уникальную работу
Без плагиата!
Без нейросетей!