Разработка и монтаж лабораторного стенда на основе преобразователя ЭТ6

  • Вид работы:
    Дипломная (ВКР)
  • Предмет:
    Физика
  • Язык:
    Русский
    ,
    Формат файла:
    MS Word
    2,97 Mb
  • Опубликовано:
    2011-06-08
Вы можете узнать стоимость помощи в написании студенческой работы.
Помощь в написании работы, которую точно примут!

Разработка и монтаж лабораторного стенда на основе преобразователя ЭТ6

Федеральное агентство по образованию

Государственное образовательное учреждение высшего профессионального образования

Кузбасский государственный университет

Кафедра электропривода и автоматизации

ПОЯСНИТЕЛЬНАЯ ЗАПИСКА

к дипломной работе

Тема работы:

Разработка и монтаж лабораторного стенда на основе преобразователя

ЭТ6



Автор проекта: студент группы ЭА-022

Бурзянцев А.В.

Проверил: к.т.н, доцент кафедры ЭПА

Сидельцев С.В.




Кемерово 2007

Содержание

Введение

1. Описание электропривода

.1 Основные технические данные и условия работы

1.2 Конструкция электропривода

. Устройство и принцип работы

.1 Структурная схема электропривода

.2 Принцип работы электропривода

. Состав тиристорного преобразователя и принцип работы его составных частей [2]

.1 Силовая схема

.2 Схема формирования управляющих импульсов

.3 Регулятор скорости

.4 Регулятор тока с датчиком тока и схемой ограничения производной

напряжения на выходе регулятора

.5. Схема ограничения минимального угла управления

.5 Схема ограничения минимального угла управления

.6 Схема ограничения тока якоря

.7 Схема защиты

Приложение 1

Приложение 2

Введение

Много внимания уделялось поиску возможностей замены электромашинных преобразователей статическими вентильными преобразователями. В свое время получила некоторое распространение система управляемый ртутный выпрямитель - двигатель (УРВ-Д). Однако особенности ртутных вентилей не позволили этой системе успешно конкурировать с системой Г-Д. Эта задача получила успешное решение только после создания полупроводниковых кремниевых вентилей и совершенных систем импульсно-фазового (СИФУ) управления на базе микроэлектроники, которые позволили разработать тиристорные преобразователи с высокими техническими показателями [1].

Лабораторный стенд собран на основе серийно выпускаемого унифицированного электропривода серии ЭТ6 и представляет собой автоматизированный электропривод постоянного тока. Стенд служит для изучения и исследования параметров работы электропривода и снятия осциллограмм контрольных точек и показаний приборов. Он предназначен для регулирования и стабилизации частоты вращения электропривода постоянного тока в диапазоне 1:10000.

1. Описание электропривода

1.1 Основные технические данные и условия работы

Электропривод предназначен для работы в закрытых отапливаемых помещениях при следующих условиях:

·        высота над уровнем моря не более 1000 м;

·        температура окружающего воздуха (внутри шкафа) от +5 до +45°С;

·        относительная влажность окружающего воздуха 80% при температуре 30°С.

Окружающая среда невзрывоопасная, не содержащая токопроводящей пыли, агрессивных газов и паров в концентрациях, разрушающих металлы и изоляцию. Содержание масел, пыли - в пределах санитарных норм.

Основные технические параметры электропривода указаны в табл. 1.

Таблица 1

Наименование параметра

Ед. измерения

Требования техническихусловий

Напряжение сети

В

380 (+10-15) %

Частота сети

Гц

50±1

Мощность электродвигателя

кВт

0,611,3

Максимальный диапазон регулирования частоты вращения электродвигателя


10000


Электропривод обеспечивает работу во всех 4-х квадрантах механической характеристики при изменении управляющего напряжения в пределах ±10В.

1.2 Конструкция электропривода

Электропривод серии ЭТ6 состоит из тиристорного преобразователя, электродвигателя со встроенным тахогенератором, согласующего трансформатора серии ТСТ, задатчика частоты вращения и токоограничивающих реакторов РТ.

Электропривод конструктивно представляет собой комплектное устройство, выполненное в открытом исполнении (степень защиты IP00) и предназначенное (кроме электродвигателя) для встройки в шкаф.

Преобразователь имеет блочную конструкцию, обеспечивающую оперативную замену блоков и возможность ремонта или замены отдельных элементов.

Внешний вид преобразователя приведен на рис. 1.

В электроприводе применены электроизоляционные материалы класса нагревостойкости не ниже В.

Рис.1. Преобразователь тиристорный

2. Устройство и принцип работы


Электропривод серии ЭТ6 представляет собой электромеханическое устройство, служащее для регулирования и стабилизации частоты вращения электродвигателя постоянного тока в диапазоне 1:10000.

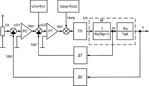
Структурная схема электропривода приведена на рис. 2.1, где:

РС - регулятор скорости;

РТ - регулятор тока;

Uто=f(n) - узел зависимости токоограничения;

ТП - тиристорный преобразователь;

ДТ - датчик тока;

ДС - датчик скорости;

Rэ - эквивалентное сопротивление якорной цепи;

Тя - электромагнитная постоянная времени;

Тм - электромеханическая постоянная времени;

К - конструктивный коэффициент;

Uз - задающее напряжение;

Uогр=f(Uc) - узел ограничения минимального угла управления;

Uдс - напряжение датчика скорости;

ΔU1 - разность (Uз-Uдс);

Uрс - напряжение на выходе регулятора скорости;

Uто - напряжение узла токоограничения;

Uдт - напряжение на выходе датчика тока;

ΔU2 - разность (Uрс-Uдт);

Uрт - напряжение на выходе регулятора тока;

Uя - напряжение на якоре двигателя;

Iя - ток якоря двигателя;

n - частота вращения электродвигателя;

М - двигатель;

Принципиальная электрическая схема приведена в Приложении 1.

2.2 Принцип работы электропривода

Электропривод состоит из двух замкнутых контуров подчиненного регулирования: контура тока (РТ) и контура скорости (РС).

Работа электропривода осуществляется следующим образом:

Рис. 2.1 Структурная схема электропривода

При наличии рассогласования (ΔU1) на входе регулятора скорости (РС), на его выходе формируется сигнал, пропорциональный этому рассогласованию, который, сравниваясь с текущим значением тока якоря, поступает на вход регулятора тока РТ. Регулятор тока усиливает эту разность и подает управляющее напряжение на схему формирования управляющих импульсов (СИФУ), функция которой заключается в формировании и распределении импульсов управления силовыми тиристорами. По мере уменьшения рассогласования (под действием отрицательной обратной связи по частоте вращения) происходит стабилизация часты вращения двигателя на уровне, пропорциональном напряжению задания (Uз). Коэффициент усиления системы регулирования обеспечивает необходимый диапазон регулирования и достаточную точность поддержания частоты вращения при различных возмущающих воздействиях.

Ограничение тока якоря двигателя осуществляется путем ограничения напряжения выхода регулятора скорости.

Предусмотрено зависимое ограничение тока в функции частоты вращения.

тиристорный преобразователь автоматизированный электропривод

3. Состав тиристорного преобразователя и принцип работы его составных частей [2]

Тиристорный преобразователь является управляемым двухполярным, шестипульсным выпрямителем, состоящим из:

силовой схемы;

схемы формирования управляющих импульсов;

схемы усилителя - регулятора скорости;

схемы усилителя - регулятора тока с датчиком тока и схемой ограничения производной РТ;

схемы ограничения минимального угла управления;

схемы ограничения тока якоря;

схемы защиты;

источника питания;

схемы дополнительного усилителя.

3.1 Силовая схема

Силовая схема (см. Приложение 2) и состоит из:

согласующего трансформатора типа ТСТ (Тр13);

управляемого выпрямителя;

токоограничивающих реакторов РТ (Др1, Др2).

Трансформатор трехфазный ТСТ имеет две силовые обмотки и обмотку для питания цепей управления. Первичная обмотка соединена в треугольник, вторичная - шестифазную звезду с нулевым выводом, третья обмотка - в звезду.

.2 Схема формирования управляющих импульсов

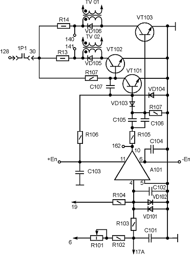
Схема формирования управляющих импульсов (СИФУ) осуществляет формирование и распределение управляющих импульсов на тиристоры силовой схемы и состоит их шести идентичных каналов управления. Схема СИФУ приведена на рис. 3.1.

Рис. 3.1 Схема формирования управляющих импульсов

Принцип работы схемы рассмотрим на примере работы канала фазы Al.

Отфильтрованное опорное напряжение синусоидальной формы снимается с конденсатора С101 и через резистор R103 подается на вход нуль-органа DA101. Нуль-орган выполнен на интегральном операционном усилителе с большим коэффициентом усиления. Моменты времени переключения нуль-органа DА101 выделяются дифференцирующей цепочкой R105, С105, С106, производные напряжения усиливаются транзисторами VT101, VT102 и через импульсный трансформатор TV02 поступают на управление тиристоров анодной группы, а импульсы, усиленные транзистором VT103, через импульсный трансформатор TV01 поступают на управление тиристором катодной группы. Резисторы R13 и R14 служат для ограничения тока через первичные обмотки импульсных трансформаторов и являются общими для всех шести каналов СИФУ. Ширина импульса 10-15 электрических градусов.

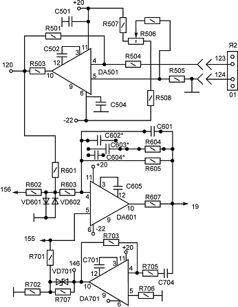
3.3 Регулятор скорости

Регулятор скорости (см. рис. 3.2.) представляет собой многокаскадный усилитель постоянного тока с цепями обратной связи, собранный на трех микросхемах. Первый каскад состоит из двух интегральных усилителей DА301, DА302. Структура первого каскада и соответствующий выбор входящих в его состав элементов обеспечили термостабильность характеристик электропривода за счет компенсации теплового дрейфа усилителя DA301 параллельно включенным усилителем DА302. Второй каскад, собранный на операционном усилителе DА303, служит для получения необходимого коэффициента усиления усилителя - регулятора скopoсти.

Схема работает следующим образом. Сигнал задания снимается со средней точки делителя, собранного на резисторе RV, и подается на неинвертирующие входы DA301 и DA303, представляющие собой суммирующий усилитель. На вход 90 подается сигнал от тахогенератора и с помощью резистора R302 осуществляется нормирование этого сигнала. На вход 91 подается сигнал задания. С выхода DA301 сигнал поступает на инвертирующий вход DA303, на неинвертирующем входе которого сигнал пропорциональный заданию. На выходе DA303 (точка 156) сигнал - напряжение, соответствующее заданной частоте вращения, поступает на вход регулятора тока, выполненного на ОУ DA601.

Рис. 3.2 Регулятор скорости.

Цепи подстроек и коррекции:

R323, R324 - резисторы смещения «нуля» усилителя;

R302, R307 - резисторы подстройки максимальной скорости;

R319, R320, C315, С316, С317 - элементы коррекции скоростного контура, которые подбираются в процессе наладки.

3.4 Регулятор тока с датчиком тока и схемой ограничения производной напряжения на выходе регулятора

Регулятор тока (рис. 3.3) выполнен на операционном усилителе DА601 и представляет собой пропорционально интегральный регулятор. Датчик тока предназначен для передачи на вход регулятора тока сигнала обратной связи, пpoпopциoнaльнoго тoку якоря двигателя.

Схема работает следующим образом. Сигнал с выхода РС, пропорциональный рассогласованию (UЗ-Uдс), поступает на R602 и через R603 подается на инвертирующий вход DA601. На неинвертирующий вход поступает сигнал, соответствующий минимальному углу управления (точка 155). На DA601 происходит сравнение этих сигналов и при превышении сигнала, подаваемого на 155 вход (неинвертирующий вход DA601) на выходе DA601 появляется сигнал отрицательной полярности, пропорциональный разности сигналов от РС и обратной связи по току, подаваемый в схему формирования управляющих импульсов.

Схема работает следующим образом. Выходной сигнал на выходе регулятора тока дифференцируется при величине выходного напряжения DА701, большей, чем напряжение пробоя стабилитрона VD701, поступает на неинвертирующий вход усилителя РТ DА601, осуществляя ограничение производной выходного сигнала РТ на заданном уровне.

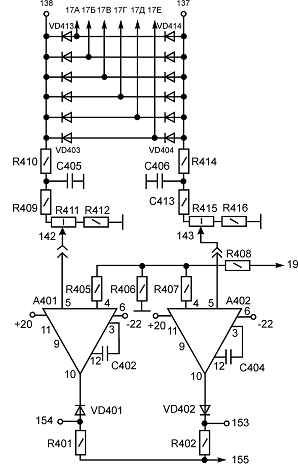
3.5 Схема ограничения минимального угла управления

Схема ограничения минимального угла управления (рис. 3.4) предназначена для исключения превышения напряжения на выходе РТ амплитудой опорного напряжения питающей сети.

Рис. 3.3 Регулятор тока и схема ограничения производной напряжения на выходе регулятора.

Схема работает следующим образом: опорные синусоидальные напряжения всех шести фаз с точки 17 подаются на выпрямительный мост VD403...VD414. Резисторы R411 и R415 служат для регулирования уровня ограничения (уставки напряжения ограничения). Напряжения с движков потенциометров R411, R415 поступают на неинвертирующие входы операционных усилителей DА401, DА402, на инвертирующие входы которых поступает через делители R408, R406 и резисторы R405, R407 выходное напряжение регулятора тока. выходные напряжения DA401, DA402 через диоды VD401, VD402 и резисторы R401, R402 поступают на неинвертирующий вход операционного усилителя DA601 (регулятора тока).

Таким образом, усилители DA401, DА402 образуют контуры отрицательной обратной связи усилителя - регулятора тока, которые включаются при достижении напряжения на выходе делителей R408, R406 величины напряжения уставки ограничения и предотвращают дальнейший рост напряжения на выходе РТ. В динамических режимах и при изменении напряжения питающей сети величина напряжения уставки меняется пропорционально изменению величины опорных напряжений и тем самым обеспечивает исключение превышения напряжения управления (регулятора тока) уровня опорных напряжении.

Рис. 3.4 Схема ограничения минимального угла управления

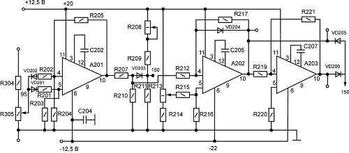
3.6 Схема ограничения тока якоря

Схема ограничения тока якоря (см. рис. 3.5) обеспечивает, в зависимости от настройки, ограничение тока якоря на заданном уровне и зависимое ограничение тока в функции частоты вращения.

Рис. 3.5 Схема ограничения тока якоря

Принцип работы токоограничения основан на ограничении выходного напряжения регулятора тока, которое пропорционально частоте вращения якоря двигателя. При работе токоограничения в режиме, независимом от частоты вращения якоря, выводится нуль-резистор R305. Величина уставки задается резистором R213. Схема работает следующим образом.

Напряжение тахогенератора через делители R304, R305 подается на схему выделения модуля, выполненную на микросхеме DА201, с выхода которой снимается сигнал положительной полярности, пропорциональный напряжению тахогенератора. Этот сигнал подается на вход узла аппроксимации, выполненного на элементах R207, R210, R208, R209, R211, VD203. Точка перегиба определяется величиной напряжения подпора диода VD203 и регулируется в зависимости от типа применяемого электродвигателя резистором R208.

В результате суммирования напряжения усилителя DА201, напряжений узла аппроксимации и смещения усилителя DА202 на выходе формируется напряжение подпора диода VD205 заданной величины. Величина смещения определяет максимальный ток уставки и регулируется резистором R213. Для ограничения сигнала регулятора скорости другой полярности напряжение подпора диода VD206 формируется инвертором DА203, подключенным к выходу DА202. Диод VD204 ограничивает величину отрицательного напряжения на выходе DА202.

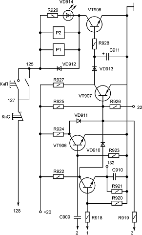
3.7 Схема защиты

Схема защиты (см. рис. 3.6) предназначена для осуществления защиты электропривода от неправильного чередования фаз питающей сети, обрыва любой из фаз, от исчезновения стабилизированного питания любой полярности, от перегрева электродвигателей типа ПБВ.

Схема состоит из фазосдвигающего конденсатора С909, транзисторных ключей VТ905, VТ906, схемы совпадений нa VD910, VD911, VT907, R925, R926, интегрирующего конденсатора С911, транзистора VT908, реле К1, К2, индикатора VD914, сигнализирующего о наличии управляющих импульсов на тиристорах, а следовательно, и наличии напряжения на выходе тиристорного преобразователя, опасного для обслуживающего персонала, и терморезистора, встроенного в двигатель.

В исходном состоянии транзистор VT907 заперт и цепь приготовлена для включения реле К1, К2. При нажатии кнопки SВC «Пуск» включается реле, загорается индикатор состояния привода, размыкается цепь обратной связи регуляторов и подаются управляющие импульсы на тиристоры силовой схемы - происходит запуск электропривода. В случае неисправности в стабилизаторе напряжения или при неправильном подключении к питающей сети не подается управляющий сигнал транзистору VT908 и не включаются реле Kl, К2.

Рис. 3.6 Схема защиты

Список литературы

1.         Ключев В.И.. Теория электропривода: Учеб. для вузов.-2-е изд. перераб. и доп. - М.: Энергоатомиздат, 2001.-704 с.: ил.

2.       Электропривод постоянного тока серии ЭТ6. Паспорт ИЖВЕ 654632. 003ПС.

Приложение 1

Схема электрическая принципиальная

Приложение 2


Похожие работы на - Разработка и монтаж лабораторного стенда на основе преобразователя ЭТ6

 

Не нашли материал для своей работы?
Поможем написать уникальную работу
Без плагиата!
Без нейросетей!