|
Параметр
|
Ед. изм.
|
|
Номинальная
выходная активная мощность, Рвых н Номинальный выходной ток, Iвых
н Номинальный входной ток, Iвх н Максимальный выходной ток Iвых max Максимальный входной ток Iвх max
Номинальное напряжение питающей сети, Uc Номинальная частота питающей сети, fс Число
фаз на входе и выходе, m Диапазон изменения напряжения на выходе, Umin…Umax Диапазон изменения выходной частоты, fmin…fmax КПД в номинальном режиме, з Коэффициент
мощности, cosц Длительность изменения скорости, tзис Пусковой момент в течение 1 мин Пусковой момент в
течение 0,5 с Перегрузка по моменту
|
кВт А А А А В
Гц - В Гц - - С % % %
|
15 34 30,9 54,4
37,4 380 50 (60) 3 0…400 0,2…650 0,97 0,7 0,02-3600 160 180 160
|
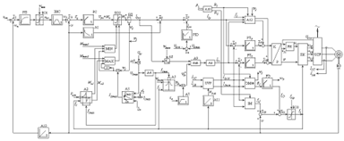
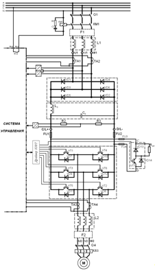
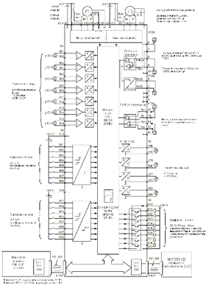
Рисунок 1.7 Принципиальная силовая схема преобразователя частоты
1.8.2 Выбор силового токоограничивающего реактора
Преобразователь частоты подключается к сети переменного тока 380 кВ через
токоограничивающий реактор. Необходимо выбрать реактор на 380 В и ток I > Iвх н = 30,9 А.
Этим условиям удовлетворяет реактор производства Siemens типа 4EP36
00-4DS на номинальный фазный ток 31,5А, напряжение 380 В. Номинальная
индуктивность фазы реактора составляет Lф = 0,445 мГн.
Индуктивное сопротивление фазы реактора:
1.8.3
Расчёт параметров сетевого фильтра
В комплект ПЧ входит сетевой помехоподавляющий фильтр типа 6SE6400-2FA00-6AD0, обеспечивающий снижение уровня радиопомех до значений,
соответствующих классу А1. Класс А - это оборудование, которое пригодно для
использования во всех областях, кроме бытовой сферы; группа 1 - оборудование,
которое вырабатывает только наведенную высокочастотную энергию в результате
внутренних функций (т.е. ШИМ в ПЧ).
Неоспоримые достоинства транзисторных IGBT-инверторов напряжения с ШИМ в
регулируемом асинхронном электроприводе сочетаются, однако, с рядом проблем,
одной из которых является проблема «длинного кабеля», соединяющего обмотки
двигателя (АД) с выходом АИН.
Выходное напряжение АИН с ШИМ представляет собой высокочастотную
последовательность прямоугольных импульсов различной полярности и длительности
с одинаковой амплитудой Ud - величины постоянного напряжения на
входе АИН. Крутизна фронта импульсов напряжения определяется скоростью
переключения силовых ключей АИН и при использовании транзисторов IGBT
составляет 0,05…0,1 мкс.
Прохождение импульсного сигнала с крутым фронтом вызывает волновые
процессы в кабеле, приводящие к появлению перенапряжений на зажимах двигателя.
Таким образом, от длины волны l зависит критическая длина кабеля lкр: кабель, длина которого
соизмерима с длиной волны, считается «длинным кабелем». Критической считается
длина кабеля, равная половине длины волны, при которой к обмоткам АД
прикладываются импульсы напряжения, по величине близкие к двойному напряжению Ud
. В электроприводах на напряжение 0,4 кВ перенапряжение может достигать 1000 В.
Известны два основных способа ограничения волновых перенапряжений на
зажимах АД [7]: установка последовательного силового LC-фильтра на выходе АИН
уменьшения крутизны фронта импульсов его выходного напряжения; установка
параллельного RC-фильтра (слаботочного) непосредственно у зажимов АД для
согласования волнового сопротивления кабеля.
В электроприводах Simovert Masterdrives проблема «длинного кабеля»
решается установкой на выходе ПЧ du/dt-фильтра (фильтр F2 на рисунке 1.7). В
комплект выбранного ПЧ входит фильтр типа 6SE6400-2FA00-6AD0.
Выходной дроссель L2 с железным сердечником, установленный на выходе ПЧ,
ограничивает токи заряда/разряда кабелей, соединяющих ПЧ и АД, таким образом,
возможна работа при более больших расстояниях между преобразователем и
двигателем (длина кабеля от 50 до 1000 м). В комплект выбранного ПЧ входит
дроссель типа 6SE6400-3CC02-2СD0.
1.8.4 Выбор блока торможения
Торможение двигателя осуществляется отключением ПЧ от сети 380 В и
подключением его к блоку торможения на постоянном токе (рисунок 1.8). Блоки
торможения фирмы Siemens характеризуются следующими показателями [6]:
PDB - продолжительная мощность;20 = 4·PDB
мощность, допустимая в течение 20 с для времени цикла 90 с;
3
= 6·PDB
мощность, допустимая в течение 3 с для времени цикла 90 с.
Таким образом, для правильного выбора блока торможения и внешнего
тормозного резистора необходимо определить максимальную мощность торможения.
Активная мощность на валу двигателя при торможении равна:
где
Мт - момент на валу двигателя при торможении;
щh
- угловая скорость двигателя при работе.
Максимальное
значение активной мощности, передаваемой в звено постоянного тока
где
здв - КПД двигателя;
зпч
- КПД преобразователя частоты.
Поскольку
длительность торможения составляет не более 1 с, причем торможение с выделением
значительной энергии происходит только при обратном ходе, необходимо предусмотреть
запас по мощности при выборе тормозного блока.
По каталогу [6] выбираем блок тормозной резистор 4BD26-5CA0:
продолжительная мощность 7500 Вт;
мощность, допустимая в течение 12 с - 13000 Вт;
сопротивление 156 Ом.
Рисунок 1.8 Функциональная схема торможения
1.9 Защита
электропривода
1.9.1
Максимально токовая защита
Двигатель защищён от токов короткого замыкания автоматическим
трёхполюсным выключателем Q4. На рисунке 1.7 показан автоматический
трёхполюсный выключатель Q1 типа 3RT13 16 фирмы Siemens на
напряжение 380 В, номинальный ток 15 А уставкой по току расцепителя 30 А.
Со стороны питающей сети преобразователь частоты защищён автоматическим
выключателем Q1 трёхполюсного исполнения типа 3RT13 16 на напряжение 380В, номинальный ток 30 А и уставкой по
току расцепителя 82,5 А.
1.9.2 Тепловая защита
От перегрева двигатель защищён электротепловым реле встроенным в
выключатель на номинальный ток 22 А. На рисунке 1.7 тепловое реле имеет
обозначение КК1.
1.9.3 Другие виды защит преобразователя частоты
В преобразователе частоты также имеются собственные защиты:
а) отключение и запрещение включения электродвигателя при напряжении
питающей сети выше или ниже заданных значений;
б) электронная тепловая защита электродвигателя от перегрузки;
в) предотвращение сброса защит, изменения режимов работы,
включения/отключения защит и изменения уставок без ввода индивидуального
пароля;
г) контроль обрыва фаз питающей сети;
д) защита от обрыва фазы двигателя;
е) контроль активной мощности на электродвигателе, на предмет её
снижения, вызванного обрывом муфты;
ж) защита ПЧ от короткого замыкания и замыкания на землю;
з) постоянный контроль напряжения промежуточных схем и схем управления.
Если эти напряжения оказываются слишком высокими или низкими, то происходит
отключение преобразователя;
и) при отключении питающей сети, преобразователь частоты осуществляет
регулируемое торможение;
к) все силовые полупроводниковые приборы внутри ПЧ имеют собственную
защиту плавкими предохранителями.
2.
Специальная часть
2.1 Принцип
построения системы управления электроприводом
В электроприводе применена система с векторным управлением Vector
Control. Система векторного управления асинхронного электропривода в наиболее
общем случае должна решать задачи регулирования и стабилизации момента АД.
Момент АД можно определить из выражения:
В
то же время для обобщенного вектора потокосцепления ротора можно записать:
Из
этих уравнений видно, что формирование момента АД возможно за счет воздействий
на абсолютные значения векторов потокосцеплений, токов и фазовых сдвигов между
ними. При этом роль тока возбуждения выполняет составляющая тока статора I1x,
определяет потокосцепление ym АД (магнитный поток
ДПТ), а составляющая I1у является моментной составляющей тока
статора (подобна току якоря ДПТ).
Следует
отметить, что от того, какие вектора выбраны в качестве регулируемых, будет
зависеть принцип построения и техническая реализация системы управления
электроприводом.
Таким
образом, система векторного управления с опорным вектором по потокосцеплению ym должна иметь два канала управления: канал управления
модулем ym и канал управления угловой скоростью ротора или
момента АД. По аналогии с ДПТ канал управления скоростью должен содержать
внутренний контур управления составляющей тока статора I1у,
эквивалентной току якоря ДПТ, и внешний контур управления угловой скоростью
ротора. Канал управления модулем потокосцепления ym
должен содержать контур управления составляющей тока статора I1x,
эквивалентной току возбуждения ДПТ. Хотя по своей функции этот канал и подобен
каналу управления магнитным потоком ДПТ, он более сложен, поскольку взаимосвязь
модуля ym, и составляющих тока и напряжения статора по оси Х
характеризуется дифференциальными уравнениями второго порядка. На этот канал
оказывает влияние и составляющая тока статора I1у в виде
трансформаторных ЭДС, пропорциональных рассеяниям статора и ротора.
Следует
отметить, что из-за отсутствия датчиков магнитного поля в воздушном зазоре АД,
информация о векторах потокосцеплений получается косвенным путем на основе
математической модели используемого АД. Сама модель двигателя реализована на
основе микропроцессорной техники.
2.2 Выбор и
разработка функциональной схемы САР электропривода
2.2.1
Применение технологической платы Т300
В соответствии с требованиями к электроприводу, необходимо обеспечить
точность остановки лотка ±0,5є. Данное требование выполнимо при реализации
системы регулирования положения. На базе электроприводов Simovert Masterdrives
систему регулирования положения можно легко реализовать при подключении
дополнительной технологической платы Т300. На рисунке 2.1 представлена схема
клеммных соединений платы Т300.
Т300 позволяет использовать дополнительные технологические функции
(например, замкнутые системы по положению и натяжению, синхронные привода,
привода моталок, летучих ножниц, подъемные механизмы) [6]. Дополнительные
технические задачи, часто встречающиеся в промышленности, запрограммированы в
специализированные программные модули. Двунаправленный порт обеспечивает
быстрый обмен данными между платой управления CUVC и T300. Последовательный
интерфейс может быть подсоединен прямо к клеммам на плате Т300. Все остальные
внешние сигналы могут быть подсоединены к внешнему блоку SE300. На SE300 есть
питание 15В/ 100мА для импульсных датчиков. Для управления двоичными
входами/выходами необходимо подключить внешнее питание DC 24В. Плата управления
также может служить источником 24В до тех пор, пока ток через клеммы Х101.13,
23 не превышает 150мА. Параметрирование Т300 может осуществляться с помощью:
Drive ES или SIMOVIS PC, панели оператора PMU, комфортной панели оператора
OP1S, интерфейсных плат (CBP, SCB1, SCB2), при помощи интерфейса Т300 и
стартовой программы. Измененные параметры сохраняются в энергонезависимой
памяти EEPROM.
Стандартные конфигурации доступны на модулях памяти для часто
встречающихся применений. Стандартная конфигурация готова к работе, если модуль
памяти встроен в T300. Стандартную конфигурацию можно настроить согласно
требованиям заказчика. Компоненты и возможности стандартных конфигураций:
. Соединение Peer-to-Peer (последовательность цифровых заданий).
. T300 со стандартной конфигурацией можно использовать без или вместе с
платами связи (CBx, SCB1 или SCB2). Платы связи, однако, позволяют:
а) задавать команды управления и задания для T300 посредством
коммуникации (например, PROFIBUS-DP) или соединения от точки к точке;
б) записывать и читать реальные значения и слова состояния, также как
технологические параметры.
. Сохранение важных данных.
. Входы и выходы, также как данные процесса можно ввести в DPRAM, таким
образом, имеется доступ ко всем важным данным из ПЧ. Это делает наладку гибкой.
. Сброс всех параметров на заводские установки.
. Описание и инструкция по вводу в эксплуатацию.
. Загрузка и сохранение параметров с помощью программного обеспечения
SIMOVIS.
Рисунок 2.1 Схема технологической платы Т300
В наличии есть следующие стандартные конфигурации:
многодвигательный привод;
моталка;
синхронизация углов;
регулирование положения.
Стандартная конфигурация для регулирования положения с Т300
Применение:
Регулирование положения в замкнутой системе с высокими требованиями по
точности перемещения, например, краны-штабелеры, погрузочное и разгрузочное
оборудование, обрабатывающие машины, загрузка и разгрузка материала для печей,
портальные краны и т. д. Можно использовать для времени цикла больше 100мс.
Возможности:
используется для линейных перемещений и для вращательного движения также
как для простых приводов опускания валков или для реализации бесконечных
круговых осей;
точное позиционирование без перерегулирования посредством
предварительного регулятора скорости;
с помощью логических сигналов или слова управления можно выбрать 6
наборов данных для оптимизации регулятора, компенсации люфта, скорости и
времени реверса, максимальной скорости;
можно заложить в память 100 заданий на положение и вызывать их с помощью
логических сигналов или слова управления;
автоматическое возвращение к реперной точке с учетом возможного люфта;
возможно абсолютное позиционирование относительно реперной точки и
фактического положения;
толчковый режим с регулированием скорости и положения;
быстрое задание нужных рабочих точек как данных процесса (например
заданий на положение, максимальных скоростей) с помощью последовательного
интерфейса;
Для регулирования положения датчик ставиться либо на двигатель, либо
непосредственно на тот орган, положение которого надо регулировать. Можно
подключить многовитковый абсолютный датчик с инкрементальным последовательным
интерфейсом (ISI).
2.2.2 Функциональная схема САР положения
Система векторного управления асинхронным электроприводом в наиболее
общем случае должна решать задачи регулирования и стабилизации момента и
скорости двигателя [5].
Формирование момента АД возможно за счет воздействий на абсолютные
значения векторов потокосцеплений Y1, Ym ,
Y2 , токов I1, I2 и фазовых сдвигов
между ними. От того, какие векторы выбраны в качестве регулируемых, зависит
принцип построения и техническая реализация системы управления электроприводом.
При стабилизации потокосцепления ротора (при Y2 =const) механические характеристики
АД подобны характеристикам ДПТ независимого возбуждения. Поскольку теория и
технические решения замкнутых систем управления электроприводом с ДПТ
независимого возбуждения достаточно апробированы, то понятна привлекательность
применения систем векторного управления с управлением по потоку ротора.
Установка датчиков магнитного поля в воздушном зазоре АД в системах
прямого управления векторами его потокосцеплений требует дополнительных
изменений в конструктивных решениях серийно выпускаемых АД и сопровождается
снижением надежности электропривода. Поэтому в современных и наиболее
совершенных частотно-регулируемых электроприводах, где системы программного
управления реализованы на основе микропроцессорной техники, информация о
векторах потокосцеплений электрической машины получается косвенным путем на
основе ее математических моделей.
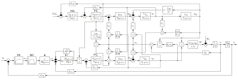
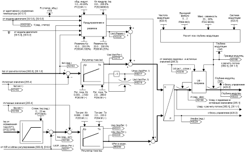
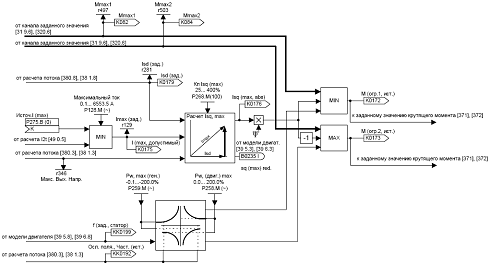
На рисунке 2.2 представлена функциональная схема системы автоматического
регулирования положения электропривода серии Simovert Masterdrives с косвенной
ориентацией по вектору потокосцепления ротора [6].
Система имеет два основных канала управления - положением лотка и модулем
потокосцепления ротора çY2
ç АД. Канал регулирования положения в
свою очередь имеет внутренний контур регулирования угловой скорости АД с
подчиненным ему контуром регулирования тока I1у. Канал регулирования
модуля потокосцепления имеет внутренний подчиненный контур регулирования тока I1x.
Токи I1x и I1у являются составляющими тока статора в осях
х и у ортогональной системы координат, вращающейся с синхронной скоростью w0эл магнитного поля двигателя.
Сигнал задания положения uзп поступает на сумматор å1, где он сравнивается с сигналом отрицательной
обратной связи по положению uп. Сигнал обратной связи по положению
получен с выхода цифрового интегратора А13, где происходит преобразование
последовательности импульсов с выхода импульсного датчика BV в сигнал,
пропорциональный углу наклона лотка.
Рисунок 2.2 Функциональная схема регулирования
Для получения сигнала по действительному углу наклона лотка применяется
многооборотный абсолютный энкодер фирмы STEGMANN серии ATM60. Вал энкодера соединён с помощью муфты с валом
двигателя. Вращение вала двигателя с помощью энкодера преобразуется в импульсы,
которые подаются на вход платы преобразования T300 (п. 2.2.1). Энкодером также
фиксируется количество оборотов вала двигателя.
Сигнал рассогласования Дuп с выхода å1 поступает на вход регулятора перемещения РП, имеющего
нелинейную характеристику вследствие того, что лоток работает с различными
углами наклона (малыми, средними, большими). Для ограничения максимальной
скорости необходимо ограничивать задание на скорость, т.е. выход регулятора
положения. С этой целью установлен блок ограничения БО1 на выходе РП,
ограничивающий задание на скорость в зависимости от режима работы на уровне
номинальной или удвоенной номинальной угловой скорости.
Сигнал задания скорости АД uзс предварительно поступает на
вход задатчика интенсивности ЗИС, формирующего на выходе сигнал задания
скорости с темпом, обеспечивающим ограничение ускорений в соответствии с
технологическими требованиями к электроприводу и максимально допустимыми
динамическими перегрузками по току и электромагнитному моменту АД.
Сигнал рассогласования sа на выходе сумматора å2 сигнала управления wз и сигнала w реальной скорости АД с выхода импульсного датчика BV,
пропорциональный абсолютному скольжению АД, поступает на вход
пропорционально-интегрального регулятора скорости РС. Его выходной сигнал uрс
формирует сигнал задания Мз электромагнитного момента, необходимого
для полной компенсации скольжения АД.
Сигнал задания электромагнитного момента Мз ограничивается блоком БО2 на
уровне задания, соответствующего выбранному максимальному значению
электромагнитного момента АД. Задание этого значения определяется внешними
сигналами управления Мmax1 и Мmax2. В зависимости от
энергетических режимов работы электропривода предусмотрена коррекция по
ограничению максимально допустимых моментов АД (блоки MIN и MAX). Так, при
отсутствии дополнительного блока рекуперативного торможения в силовой цепи
выпрямителя на входе автономного инвертора напряжения UZF для ограничения
максимально допустимой рекуперируемой активной мощности Ра.m и,
соответственно, ограничения перенапряжения на емкостном фильтре выпрямителя, в
режиме рекуперативного торможения АД в блоке А2 в функции от скорости АД или
частоты его питания f1 формируются сигналы Мо1 и Мо2
, уменьшающие уровень задания электромагнитного момента АД. Функциональная
связь между Ра.m , частотой f1 с учетом ее максимального
значения f1max, качественно отраженная в блоке А2, определена их
математической моделью и корректируется при автоматической идентификации
параметров электропривода.
Ограничение электромагнитного момента АД связано и с выбором максимально
допустимого тока статора I1max. С этой целью в блоке А3 с учетом
максимального значения напряжения питания АД U1max и реального
значения составляющей тока статора I1x по оси x определяется вектор
максимально допустимой составляющей тока статора I1у.max. Выходной
сигнал блока произведения I1у.max на потокосцепление ротора Y2, пропорциональный реальному максимально допустимому
электромагнитному моменту АД и контролирует ограничение выходного сигнала М.
Для постоянства задания электромагнитного момента при изменении потокосцепления
ротора в соответствии с уравнениями определения момента используется блок
деления БД сигнала Мз* на выходе БО2 на сигнал, пропорциональный Y2 . Выход БД формирует сигнал задания I1уз
составляющей тока статора по оси у.
Для коррекции по динамической составляющей момента на валу АД в структуре
управления электроприводом предусмотрена возможность подключения на вход
сумматора å3 сигнала отрицательной обратной
связи, пропорционального производной по скорости АД (устройство А1).
Входом РID является выходной сигнал сумматора å4, где сравниваются сигналы, пропорциональные текущему
Ud.ist и установленному максимально допустимому Ud.max
напряжениям на выходе выпрямителя UZF. Рассматриваемый узел способствует
управлению моментом АД во время кратковременных отключений или возможных
уменьшений напряжения питающей сети преобразователя частоты. При
кратковременных отключениях сети управление может быть продолжено за счет
рекуперации кинетической энергии вращающегося вала АД в цепь выпрямителя UZF.
Сигнал задания потокосцепления ротора y2з формируется в блоке А5. Функциональная связь между реальной частотой f1
выходного напряжения преобразователя и потокосцеплением ротора АД определяет
постоянство y2з на уровне задания номинального
потокосцепления ротора y2ном при f1
£ f1max @ f1.ном.
Сигнал f1max , корректирующий допустимую максимальную частоту
выходного напряжения преобразователя UZF, формируется расчетным путем по модели
АД в блоке А4 в зависимости от заданного максимально допустимого напряжения
питания статора U1max . Значение U1max определяется
напряжением Udc на выходе силового фильтра выпрямителя UZF с
коррекцией по сигналу, пропорционального максимально возможной глубине
модуляции выходного напряжения UZF.
Сигнал y2з задания потокосцепления ротора с
выхода блока А5 в результате перемножения на выходной сигнал блока А7
преобразуется в сигнал y*2з,
изменяющийся во времени с темпом, определяющим время возбуждения АД. Лишь по
истечению этого времени, когда возбуждение АД достигнет установившегося
значения, в системе управления преобразователем частоты появляется логический
сигнал на разрешение управления преобразователем со стороны сигнала uзс
управления электроприводом. Значение времени возбуждения АД может быть задано
как внешним сигналом tв блока А7, так и определено при
автоматической идентификации параметров АД.
В структуре управления предусмотрена возможность адаптации потока ротора
к нагрузке АД, способствующая снижению суммарных магнитных потерь в машине при
уменьшении нагрузки. С этой целью сигнал I1уз задания составляющей
тока статора по оси у поступает на блок А8, где при заданном минимально
допустимом значении потока ротора y2min и заданном коэффициенте адаптации ка формируется сигнал,
определяющий поток ротора в зависимости от нагрузки АД.
При включенном контуре адаптации потока ротора блок А9 выделяет
минимальное значение сигнала задания y*2з
В соответствии с уравнением [5]:
и
заданием потокосцепления ротора в блоке А6 по математической модели АД
определяется сигнал задания составляющей тока статора I1x. Каждая из
составляющих I1у и I1x тока статора сравнивается на å6 и å7 со
своими текущими значениями I1у.ist и I1x.ist, которые
выделяются в блоке UVF векторного преобразования токов I1А и I1С
в цепи обмоток фаз А и С статора АД. Угол j0.эл поворота осей координат х и у, вращающихся со
скоростью электромагнитного поля АД, формируется в блоке А11 согласно частоте f1.
Сигналы
рассогласования задающих и реальных значений составляющих тока статора
поступают на входы их соответствующих регуляторов РТх и РТу.
Выходные сигналы регуляторов после суммирования на å8 и å9 с
сигналами компенсации составляющих и учета внутренней обратной связи по ЭДС
двигателя, сформированными в блоке А12, поступают на координатный
преобразователь К/Р. В зависимости от его входных сигналов, пропорциональных
заданию составляющих выходного напряжения преобразователя в осях х, у на выходе
К/Р формируются сигналы u1з и j, определяющие
соответственно амплитуду и фазу вектора напряжения в двухфазной системе
координат a, b, неподвижной относительно
статора АД. Регулятор напряжения РН, на входе которого сравниваются сигналы
задания u1з и реального значения напряжения u1ist на
выходе выпрямителя UZF, обеспечивает стабилизацию его выходных напряжений.
Сигналы задания выходного напряжения преобразователя u1 и j совместно с сигналом f1, определяющим частоту выходного
напряжения преобразователя частоты, трансформируются в преобразователе
координат ПК в эквивалентные сигналы u1А , u1В , u1С
трехфазной системы координат, определяющие выходные напряжения UZF.
Формирование
сигнала f1 задания частоты выходных напряжений UZF обеспечивается
суммированием на å10 и å11 сигнала
w реального значения скорости АД, поступающего с
импульсного датчика BV, и сигналов fsI , fsЭ,
определяющих частоту скольжения АД соответственно в функции тока и ЭДС
двигателя. Вычисление fsI осуществляется в блоке IM математической
модели двигателя по току, на вход которого совместно с текущими значениями I1у.ist
и I1x.ist составляющих тока статора в осях х, у подается сигнал R2 ,
пропорциональный сопротивлению ротора АД.
В
блоке ЭМФ математической модели АД, на вход которого кроме текущих значений I1у
ist и I1x ist составляющих тока статора поступает сигнал R1,
пропорциональный результирующему сопротивлению цепи статора, формируются два
выходных сигнала: y2 -
определяющий потокосцепление ротора, и Е1 - пропорциональный ЭДС
двигателя.
Реализована
логика управления, обеспечивающая раздельное подключение сигналов fsI
и fsЭ на вход å10 и å11 в
зависимости от заданной частоты выходного напряжения UZF. При малых частотах
действует контур коррекции по току, обеспечивая компенсацию падения напряжения
на сопротивлении статора; при больших частотах - по ЭДС двигателя, обеспечивая
коррекцию скорости АД. Выбор частоты, при которой переключаются контуры
коррекции, определяется экспериментально. Максимально допустимая частота
выходного напряжения UZF ограничивается сигналом fогр блока БО3.
Значения сигналов R1 и R2 формируются в блоке А10 тепловой модели АД,
куда поступает совокупность сигналов рå , включающих в себя информацию о
сопротивлениях цепи статора и ротора, определенных при автоматической
идентификации параметров двигателя, степени влияния на них температуры
собственно двигателя и окружающей среды, условий охлаждения двигателя, о
наличии выходных фильтров преобразователя.
2.2.3 Структурная схема САР и выбор параметров регуляторов
Принцип векторного управления асинхронным двигателем основан на
преобразовании измеренных в неподвижной системе a, b координат двигателя (напряжений, токов, потокосцеплений и т.п.) к
вращающейся системе координат x, y. В результате такого преобразования
выделяются составляющие соответствующих обобщенных векторов во вращающейся
системе координат, которые будут иметь постоянные в установившемся режиме
значения. Регулирование их позволяет осуществить раздельное управление
скоростью и потокосцеплением АД [8].
В структурной схеме АД имеются перекрестные обратные связи, которые
необходимо компенсировать системой управления. Использование в системе
управления связей, компенсирующих основные нелинейности АД, как элемента САР,
позволяет получить математическое описание динамических режимов АД с системой
векторного управления, которое аналогично математическому описанию подобных
режимов для двигателя постоянного тока при двухзонном регулировании скорости.
Указанное позволяет применить для асинхронного электропривода разработанные для
приводов постоянного тока принципы подчиненного регулирования.
В системе координат x, y, связанной с вектором потокосцепления ротора,
электромагнитный момент АД определяется:
(2.1)
где
2p - число пар полюсов АД;
kт - коэффициент электромагнитной связи ротора;
Ш2
- вектор потокосцепления ротора;
I1y
- составляющая тока статора по оси y.
Таким
образом, следует, что, осуществив стабилизацию потокосцепления ротора │Ш2│, управление электромагнитным
моментом можно свести к управлению составляющей тока I1y,
аналогично управлению двигателем постоянного тока с неизменным током
возбуждения.
Вектор
обобщенного потокосцепления ротора определяется
(2.2)
где
Lm - взаимная индуктивность обмоток статора и ротора;
Т2
- постоянная времени контура ротора.
Из
выражения (2.2) следует, что стабилизацию или регулирование потокосцепления
ротора можно осуществить посредством стабилизации или управления проекцией тока
I1х.
Опираясь
на систему дифференциальных уравнений, описывающих электромагнитные процессы в
АД, и на структурную схему АД, как объекта регулирования, и руководствуясь
принципами построения систем подчиненного регулирования, можно представить
структурную схему системы векторного управления АД (рисунок 2.3), позволяющую
осуществить регулирование положения лотка и потокосцепления ротора.
Рисунок 2.3 Структурная схема системы векторного управления АД
2.2.4 Расчет параметров объекта регулирования
На рисунке 2.4 представлена упрощенная структурная схема объекта
регулирования [8]. Далее приведен расчет основных его параметров.
Рисунок 2.4 Структурная схема объекта регулирования
Индуктивность рассеяния статорной обмотки двигателя
где
щон - угловая скорость холостого хода:
f1н - номинальная частота напряжения питания двигателя;
p - число пар
полюсов АД.
Взаимная
индуктивность обмоток статора и ротора:
Полная
индуктивность обмотки статора:
Индуктивность
рассеяния роторной обмотки двигателя:
где
x″2 - индуктивное сопротивление
рассеяния фазы ротора.
Полная
индуктивность обмотки ротора:
Коэффициент
электромагнитной связи ротора:
Электромагнитная
постоянная времени статорной цепи:
Электромагнитная
постоянная времени роторной цепи:
Динамические
свойства преобразователя частоты с блоками измерения и преобразования координат
могут быть упрощенно представлены передаточной функцией инерционного звена.
,
где
kпч -
коэффициент усиления ПЧ;
Тм
- постоянная времени ПЧ, с.
Примем
максимальное напряжение управления 10В. Поскольку максимальное фазное
напряжение на выходе ПЧ составляет 220В, то коэффициент усиления ПЧ:
.
Некомпенсируемую
постоянную времени Тм примем равной:
где fsw - несущая частота ШИМ, Гц.
2.2.5 Расчет параметров регуляторов
Канал регулирования потокосцепления содержит два апериодических звена с
передаточными функциями
и
.
Поэтому
система регулирования канала потокосцепления строится как двухконтурная система
подчиненного регулирования с внутренним контуром управления по току статора I1x
и с внешним - по модулю потокосцепления ротора.
Канал
управления положением содержит три контура регулирования: внутренний - по току
статора I1y, средний - по угловой
скорости ротора и внешний - по положению лотка.
Следовательно,
в структурной схеме системы управления образованы два независимых канала
регулирования, в которых параметры регуляторов рассчитываются известными
методами [8].
В
соответствии с методикой расчета систем подчиненного регулирования, каждый из
контуров канала потокосцепления настраивается на модульный оптимум с
применением ПИ-регуляторов, компенсирующих соответствующие апериодические
звенья.
Внутренний
контур регулирования составляющей тока I1x
содержит ПИ-регулятор тока с передаточной функцией:
,
где
Tix = T1; Ти.х
- постоянная времени интегрирования контура регулирования составляющей тока I1x:
kот - коэффициент обратной связи по току статора
двигателя:
Внешний
контур регулирования потокосцепления содержит ПИ-регулятор потока с
передаточной функцией:
где
ТШ = Т2; ТиШ - постоянная времени
интегрирования контура регулирования потокосцепления ротора:
kоШ - коэффициент обратной связи по потокосцеплению
ротора:
Шн
- номинальное значение потокосцепления:
Контур
регулирования тока I1y по каналу регулирования
положением содержит одно апериодическое звено
и
настраивается на модульный оптимум. Следовательно, внутренний контур
регулирования составляющей тока I1y имеет ПИ-регулятор тока с
той же передаточной функцией, что и в контуре регулирования тока I1x:
где
Tiy = Tix = T1;
Ти.y
= Ти.x
При
составлении передаточной функции регулятора скорости необходимо учитывать то,
что регулятор скорости должен обеспечивать компенсацию влияния узла произведения
при формировании электромагнитного момента АД. Для этой цели по аналогии с
системами двухзонного регулирования скорости двигателей постоянного тока на
выходе РС должен быть включен блок деления. В этом случае передаточная функция
регулятора скорости будет иметь следующий вид:
где
J∑ -
суммарный момент инерции электропривода;
kос - коэффициент обратной связи по скорости:
Для
сведения к нулю ошибки регулирования положения необходимо осуществить настройку
контура регулирования скорости на симметричный оптимум, т.е. применить
ПИ-регулятор скорости со следующей передаточной функцией:
Для
снижения перерегулирования по заданию в контуре тока необходимо на вход
регулятора скорости установить фильтр с передаточной функцией:
Кроме
того, наличие фильтра позволит обеспечить ограничение скорости нарастания
активной составляющей тока.
Регулятор
положения представлен нелинейным звеном и состоит из трех участков. Коэффициент
передачи первого участка:
где
kоп -
коэффициент обратной связи по положению:
цmax - максимальный угол наклона;
Второй
участок имеет нелинейную передаточную функцию следующего вида:
где
е - угловое ускорение, с-2 (таблица 1.2);
ДUп -
напряжение на входе регулятора положения, В.
Третий
участок ограничивает выход регулятора положения на уровне, соответствующем
максимальному заданию на скорость.
2.3
Реализация системы автоматического регулирования
Реализация системы автоматического регулирования электроприводом наклона
лотка БЗУ на базе блоков управления Simovert Masterdrives фирмы Siemens (Германия).
В каждом блоке Simovert Masterdrives программно заложены регуляторы
скорости, тока и задатчики интенсивности. Также программируются различные
защиты и дополнительные корректирующие функции (эксплуатационная характеристика
двигателя, компенсация трения и т. д.). В этом же шкафу расположены блоки
согласования управляющих импульсов между управляющим модулем и силовыми
тиристорами
Рисунок 2.4 Структурная схема объекта регулирования
Управление транзисторными ключами осуществляется с помощью
микроконтроллера. Цепь управления гальванически развязана от модулей IGBT. На
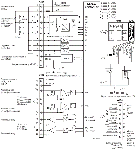
рисунке 2.5 представлена плата управления CUVC (Vector Control).
Клеммный разъем Х101 предназначен для задания сигналов управления
двигателем из АСУ ТП верхнего уровня, последовательного интерфейса и подачи
напряжения питания на всю плату. Клеммный разъем Х102 служит для подключения
аналоговых сигналов обратной связи по току и скорости. Подача напряжения
управления на транзисторы IGBT происходит через блок ASIC и клеммный разъем
Х103. Микроконтроллер имеет так же ряд входов (Slot A, Slot B и т.д.) для
подключения дополнительных (опциональных) плат для расширения числа аналоговых
входов-выходов, для совместной работы с другими микроконтроллерами, для возможности
работы с электроприводами, управляемыми по сложным законам и с повышенными
требованиями к переходным процессам [6].
Плата управления CUVC (Vector Control) в стандартном исполнении имеет
следующие функции [6]:
наборы параметров ВIСО (стандартная и резервная настройки). Логически
объединяют функции управления (функции управления задания величин). Другими
словами они позволяют переключаться, например между ручным и автоматическим
управлением, между различными источниками задания рабочей точки (панель управления,
фиксированные рабочие точки, клеммный разъем).
ввод задания. Можно использовать сумму основного и дополнительных
заданий. Задание может быть как внутренним так и внешним. Внутренними могут
служить фиксированные настройки, моторпотенциометр или задание рывка. Внешними
служат аналоговый вход, последовательный интерфейс или дополнительная плата.
Внутренние источники могут переключаться между собой с помощью команд
управления с любого интерфейса.
наборы функциональных параметров FDS (наборы заданий SDS). Функции
управления включают в себя 4 различных настройки каналов задания, которые могут
переключаться между собой. Эти наборы включают в себя, например, 4
фиксированные точки, фильтр резонансных частот, ограничители минимальных и
максимальных значений, настройки задатчика интенсивности. Это позволяет
адаптировать функции управления к различным техническим требованиям. К примеру,
задатчик интенсивности позволяет задавать отдельно скорости разгона и
торможения, начальную и конечную S-образность.
технологический контроллер, т.е. для регулирования давления, выходной
мощности и т.д.
идентификация двигателя. Параметры разомкнутых и замкнутых систем
настраиваются по время параметризации преобразователя и двигателя. Вслед за
этим происходит измерение без нагрузки и оптимизация параметров на основе
измеренных данных. Эта функция позволяет настроить преобразователь быстро и без
проблем.
автоматический перезапуск (WEA). Включает преобразователь после
возвращения питания на силовые цепи, если перед этим питание неожиданно
пропало. Ограничений по времени нет.
кинетическое буферирование (KIP). Компенсирует просадку напряжения в
звене постоянного тока до тех пор, пока хватает запасенной кинетической энергии
двигателя.
перезапуск на ходу. Позволяет Simovert Masterdrives Vector Control
подключать к вращающемуся двигателю.
Так как система векторного управления в электроприводе Simovert
Masterdrives реализована программно (микропроцессорное управление), то вместо
элементных модулей реализованы программные блоки (например, программный
задатчик интенсивности, вместо ЗИ на операционном усилителе). А значит и связи
между блоками должны быть программными. Для этого и существует система BICO
(система бинекторов и коннекторов).
Бинектор - свободно программируемый двоичный сигнал; обозначается как
Bxxxx, где xxxx - адрес (номер) бинектора.
Рисунок 2.5 Плата управления CUVC (Vector Control)
Коннектор - свободно программируемый аналоговый сигнал. 16-ти битный
коннектор обозначается Kxxxx, где xxxx - номер коннектора, 32-х битный
коннектор обозначается KKxxxx.
Обозначение коннекторов и бинекторов на схемах представлено на рисунке
2.6.
Рисунок 2.6 Обозначение коннекторов и бинекторов

На структурных схемах соединения при помощи системы BICO можно задавать
графически или параметрически.
На структурных схемах электропривода применяются следующие обозначения
параметров:
Pxxx - изменяемый параметр;
rxxx - неизменяемый параметр;
Параметры подразделяются на:
функциональные (PxxxF)
двигательные (PxxxM)
BICO-параметры (PxxxB)
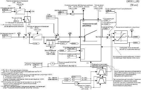
2.3.1 Задатчик интенсивности скорости
Задатчик интенсивности определяет темп разгона и торможения привода, а
также величину закругления в начале и в конце разгона (торможения). На рисунке
2.7 представлены функциональная схема ЗИ, реализованного в цифровых модулях
Simovert Masterdrives.
Рисунок 2.7 Задатчик интенсивности скорости Simovert Masterdrives
В схеме предусмотрена возможность задания различных параметров для
движения вперёд и назад. Настройка ЗИС устанавливается значениями параметров P467, P466, P464, P116, P477 и т.д.
2.3.2 Регулятор скорости
Разность между заданной скоростью (с ЗИС) и фактической скоростью
подаётся на вход регулятора скорости (рисунок 2.8). В качестве фактической
скорости используется её вычисленное значение через канал подготовки скорости
[350.8].
Рисунок 2.8 Регулятор скорости
.3.3 Ограничение тока
На рисунке 2.9 представлена функциональная схема ограничителя тока
двигателя.
Абсолютное ограничение тока задаётся в параметрах Р128 (в % от
номинального тока двигателя).
ПИ-регулятор тока сравнивает фактический ток с заданным и выдаёт сигнал,
соответствующий углу открывания вентилей IGBT инвертора. Параллельно регулятору подключен
дополнительный контур «предуправления» (рисунок 2.10) для улучшения
динамических свойств привода. Параметры регуляторов настраиваются автоматически
при тестовом запуске.
Рисунок 2.9 Ограничение тока и момента двигателя
2.3.4 Регулятор тока
Рисунок 2.10 Регулятор тока
.3.5 Регулятор положения
Для реализации регулятора положения в систему управления программируется
специальный технологический регулятор, функциональная схема которого
представлена на рисунке 2.11. Панелью управления преобразователя
программируется необходимый регулятор положения.
Рисунок 2.11 Регулятор положения
2.3.6 Настройка параметров преобразователей Simovert Masterdrives
Преобразователи частоты Simovert Masterdrives являются преобразователями
с цифровой системой управления. Настройка преобразователей производиться путём
задания уставок параметров в соответствии с функциональными схемами с помощью
панели управления (PMU),
расположенной на двери преобразователя.
Так как в рассматриваемом приводе система управления реализована
программно, то необходимо выполнить программную настройку параметров всей
системы и привода в частности. В этом пункте рассматривается так называемое
подробное параметрирование системы привода. Существует также возможность
быстрой параметризации, когда пользователь задает только основные
характеристики системы, а привод подбирает все остальные параметры
самостоятельно.
Подробное параметрирование включает в себя следующие шаги:
определение силовой части;
конфигурация платы;
установка привода;
установка функций.
Определение силовой части уже полностью произведено в состоянии поставки.
Его проведение необходимо только в случае замены платы CUVC и не требуется в
других случаях.
При определении конфигурации платы система управления информируется,
каким путем установленные опциональные платы конфигурируются. Это производится
путем выбора меню «Конфигурация платы». В этом меню устанавливаются параметры,
требуемые для приспособления опциональных плат к специфическим условиям
применения (например, шинный адрес, скорость передачи данных и т.д.).
Во время установки привода система управления информируется о входном
напряжении питания, о подключенном двигателе и об энкодере двигателя.
Дополнительно выбирается закон управления двигателем и частота ШИМ. Если
требуется, необходимые параметры для модели двигателя могут быть вычислены
автоматически.
Настройке подлежат параметры, обозначение которых начинается с символов
«Р» и «U». параметры, начинающиеся с символов «r» и «n» являются параметрами
индикации и доступны только для чтения. Для получения доступа ко всему списку
параметров необходимо установить Р051=40. кроме того, ряд параметров, связанных
с использованием свободных функциональных блоков, относятся к “технологическому
программному обеспечению” и становятся доступными только после их разрешения
путём ввода PIN-кода в параметр U997. PIN-код поставляется вместе с
преобразователем (опция S00). Свободные функциональные блоки обозначены на
функциональных схемах как “FB”.
Преобразователь настраиваются в следующей последовательности:
. Выбор меню «установка привода».
. Наличие выходного фильтра: Р068=2 - du/dt выходной фильтр.
. Входное линейное напряжение ПЧ, В: Р071=380.
. Тип двигателя: Р095=10 - АД IEC (международный стандарт);
5. Ввод типа управления: Р100=5 - управление положенинем с датчиком
положения.
. Номинальное напряжение двигателя, В: Р101=380.
. Номинальный ток двигателя, А: Р102=0,87.
. Ток намагничивания в % от номинального: Р103=43.
. Значение коэффициента мощности (cosj): Р104=0,69.
. Номинальная частота двигателя, Гц: Р107=50.
. Номинальная скорость двигателя, об/мин: Р108=1350.
. Число пар полюсов: Р109=4.
. Номинальный момент двигателя, Нм: Р113=1,77.
. Условия для управления, связанные с процессом: Р114=6 - привода с
высоким стартовым моментом.
. Вычисление модели двигателя («Автоматическое параметрирование»).
. Тип датчика скорости: Р130=16 - импульсный с нулевой и контрольной
дорожкой.
. Число импульсов на оборот энкодера: Р151=1024.
. Статическая характеристика: Р330=0 - привод с постоянным моментом.
. Система модуляции фронта: Р339=4 - пространственная векторная
модуляция.
. Частота ШИМ, кГц: Р340=2,5.
. Ввод максимальной скорости при движении вперед, %: Р452=100.
. Ввод максимальной скорости при движении назад, %: Р453=700.
. Максимальный выходной ток, А: Р128=2,87.
. Время разгона Р462.
. Единица измерения для времени разгона: Р463=0 - секунды.
. Время торможения: Р464.
. Единица измерения для времени торможения: Р465=0 - секунды.
. Вычисление модели двигателя без нагрузки.
. Оптимизация контроллера.
2.4 Анализ
динамических процессов
На основании структурной схемы, представленной на рисунке 2.3, проводим
моделирование переходных процессов электропривода с помощью программы Matlab
Simulink в режиме реза заготовки. Смоделированный переходный процесс, график
которого представлен на рисунке 2.14, показывает, что система четко
отрабатывает заданное перемещение с нулевой ошибкой и с минимальным
перерегулированием по моменту.
Исходя из этого можно сделать вывод, что спроектированная система
электропривода полностью удовлетворяет главному требованию - обеспечению
минимальной ошибки регулирования.
Рисунок 2.12 Переходные процессы в электроприводе
3. Анализ технико-экономических показателей и обоснование
целесообразности принятых в проекте решений
3.1
Юридический статус ОАО «ММК»
3.1.1
Правовое положение ОАО «ММК»
Магнитогорский металлургический комбинат является открытым акционерным
обществом, общество является юридическим лицом и имеет в собственности
обособленное имущество, учитываемое на его самостоятельном балансе, может от
своего имени приобретать и осуществлять имущественные и личные неимущественные
права, нести обязанности, быть истцом и ответчиком в суде. Общество открывает
банковские счета на территории Российской Федерации и за ее пределами. Общество
имеет круглую печать, содержащую полное фирменное наименование на русском языке
и указание на место его нахождения. Общество имеет штампы и бланки со своим
наименованием, собственную эмблему, а также зарегистрированный в установленном
порядке товарный знак и другие средства визуальной идентификации. Учредителем
общества на момент образования являлся Государственный комитет Российской
Федерации по управлению государственным имуществом. Общество несет
ответственность по своим обязательствам всем принадлежащим ему имуществом.
Акционеры не отвечают по обязательствам общества и несут риск убытков,
связанных с его деятельностью, в пределах стоимости принадлежащих им акций.
Общество не отвечает по обязательствам своих акционеров. Общество является
правопреемником государственного предприятия «Магнитогорский металлургический
комбинат им. В.И. Ленина».
3.1.2 Уставной капитал общества
Уставной капитал составляет 8 858 518 рублей. Он разделен на 8 858 518
акций и состоит из:
привилегированных акций (типа А) в количестве 2 214 630 штук, номинальной
стоимостью один рубль;
обыкновенных акций в количестве 6 643 888 штук, номинальной стоимостью
один рубль.
Участники акционерного общества (акционеры) не отвечают по его
обязательствам и несут риск убытков, связанных с деятельностью общества, в
пределах стоимости принадлежащих им акций. Акционеры могут отчуждать
принадлежащие им акции без согласия других акционеров.
Общество в праве проводить размещение акций и иных ценных бумаг
посредством открытой или закрытой подписки, распределения среди акционеров.
Акции «ММК» поступают в свободную продажу. Все акции общества являются
именными. Держатели акций регистрируются в специальном реестре. Общество
обязано обеспечить ведение и хранение реестра акционеров. Общество поручает
ведение и хранение реестра акционеров специализированному регистратору.
Внесение записи в реестр акционеров осуществляется в соответствии с
требованиями действующего законодательства. Общество, поручившее ведение и
хранение реестра акционеров специализированному регистратору, не освобождается
от ответственности за его ведение и хранение. Держатель реестра акционеров
общества по требованию акционера или номинального держателя акций обязан
подтвердить его права на акции путем выдачи выписки из реестра акционеров
общества, которая не является ценной бумагой. Выписки из системы ведения
реестра, оформленные при размещении ценных бумаг, выдаются бесплатно. При
повторных обращениях акционера, выписка из реестра выдается за счет средств
акционера. Лицо, зарегистрированное в реестре акционеров общества, обязано
своевременно информировать держателя реестра акционеров общества об изменении
своих данных. В случае представления им информации об изменении своих данных
общество и специализированный регистратор не несут ответственности за причиненные
в связи с этим убытки. Формирование уставного капитала, порядок, формы и сроки
оплаты акций при первоначальном размещении определяются в плане приватизации.
3.2 Анализ
рынков сбыта ОАО «ММК»
ОАО «ММК» сегодня - это современное высокорентабельное предприятие,
входящее в число 20 крупнейших сталелитейных компаний мира. Он представляет
собой крупнейший в России металлургический комплекс с полным производственным
циклом.
ОАО «ММК» производит самый широкий на сегодняшний день сортамент
металлопродукции среди предприятий РФ и стран СНГ. Магнитка является
единственным в России производителем высококачественной холоднокатаной ленты и
белой жести. По объемам реализации продукции ОАО «ММК» имеет лучшие показатели
среди металлургических предприятий России. «ММК» экспортирует около 45% своей
продукции. За пределами страны находит сбыт продукция кислородно-конверторного
цеха, сортовых станов и практически всех листовых цехов. География экспорта
включает государства Юго-Восточной Азии 43%, Европы 15%, Ближнего Востока и
Африки 22%, Северной Америки 20%. Крупнейшими потребителями металла «ММК» в
ближнем зарубежье является Беларусь, Украина, Казахстан. Структура экспорта
постоянно меняется в сторону увеличения продаж готовых видов проката.
3.3 Анализ
технико-экономических показателей цеха
Если за 2004 г. план по выпуску чугуна доменным цехом был равен 9450000
тонн, то фактический выпуск чугуна составил 9864000 тонн. Таким образом, план
по выпуску готовой продукции выполнен на 104,4% , что говорит о хорошей работе
цеха в отчетном году. Себестоимость тонны чугуна составила 5846,22 руб.
(заводская себестоимость отпускной чугуна). При этом рентабельность работы цеха
находится на уровне 15,92%.
Увеличения производительности, снижения себестоимости продукции и
увеличения плана можно добиться за счёт: уменьшения производственного цикла,
сокращения простоев, уменьшения времени на ремонты, сокращения брака,
уменьшения расходов на энергетические затраты, затрат на ремонт оборудования.
Применение современных электроприводов позволяет улучшить
вышеперечисленные факторы, влияющие на производительность и качество
выплавляемого чугуна. За счёт надёжности, высокого КПД современных
электроприводов, возможно, улучшить технико-экономические показатели, при этом,
не ухудшая качества выпускаемой продукции.
В данном разделе дипломного проекта рассматривается экономические
показатели доменного цеха ОАО «ММК». Данные сведены в таблице 3.1. Данные взяты
из бухгалтерской отчётности цеха за 2004 год.
Таблица 3.1 Технико-экономические показатели доменного цеха ОАО «ММК»
|
Показатели
|
План
|
Факт
|
|
Производство чугуна, т
|
9450000
|
9864000
|
|
Производительность т/ч
|
1096,5
|
|
Плановые ремонты, ч
|
64
|
62
|
|
Текущие простои, ч:
|
102
|
94
|
Из таблицы 3.1. видно, что фактический объём производства превысил
планируемый на 414000 тонн, что вызвано уменьшением времени простоев и времени
затраченного на ремонты.
Фактическая часовая производительность составляет 1143 тонн, что на 46,5
т больше запланированной. Это достигнуто за счёт более равномерного
распределения работы печей по времени.
3.4 Расчёт
производственной программы цеха
Расчёт производственной программы цеха начинается с составления баланса
времени работы доменного цеха. При этом рассчитывается календарное, номинальное
и фактическое время работы за год. Данные для расчётов принимаются из таблицы
3.1.
Календарным временем считается всё время нахождения доменных печей в
эксплуатации, независимо от времени их ремонтов и простоев. Так как печи
находятся в работе круглый год (366 суток в 2004 году), то в пересчёте на часы
календарное время Ткал составит 8784 ч.
Печи работают и в праздничные дни и в выходные, поэтому номинальное время
работы определяется исключением времени простоев на ремонтах из календарного
времени работы:
где
Тк.р. - время, затраченное на капитальные ремонты, которых в 2004
году не проводилось;
Тт.р.
- время, затраченное на текущие ремонты оборудования.
Фактическое
время:
где
Тпр - текущие простои всех печей.
Средняя
часовая производительность:
где
Wг - годовой объём выпущенной продукции доменного цеха.
Результаты
расчётов сведены в таблице 3.2.
Таблица
3.2 Расчёт производственной программы цеха
|
Показатели
|
Величина
|
|
Календарное время, ч
Планово-предупредительные ремонты, ч Капитальный ремонт, ч Номинальное время,
ч Текущие простои, ч Фактическое время, ч Средняя часовая производительность,
т/ч Годовая производительность цеха, т/год
|
8784 621 0 8722 94 8628
1143 9864000
|
.5 Расчёт
сметы капитальных затрат
3.5.1 Расчёт
стоимости приобретённого оборудования (О)
Перечень необходимого оборудования устанавливается на основании
спецификации. Цены на основное оборудование принимаются из прейскуранта оптовых
цен предоставленных производителями. Расчёт стоимости приобретённого
оборудования представлен в таблице 3.3.
Таблица 3.3 Расчёт стоимости приобретённого оборудования (О)
|
Наименование оборудования
|
Кол-во
|
Цена за единицу продукции,
тыс. руб.
|
Общая стоимость, тыс. руб.
|
|
Частотный преобразователь
Электродвигатель
|
1 1
|
240 82
|
240,00 82,00
|
|
Итого учтённое оборудование
|
-
|
-
|
322,00
|
|
Прочее неучтённое
оборудование
|
-
|
-
|
64,40
|
|
Итого стоимость исходного
оборудования
|
-
|
-
|
386,40
|
Стоимость неучтённого оборудования (кабели, проводка и прочее мелкое
оборудование) принимается в размере 20% от стоимости учтённого оборудования.
3.5.2 Расчёт затрат на монтаж оборудования (М)
Затраты на монтаж определяются по ценнику на монтаж оборудования [10].
Расчёт затрат на монтаж оборудования представлен в таблице 3.4. Цена монтажа
электрических машин определяется суммированием цен отдельных работ:
установка электрических машин;
присоединение их к электрической сети;
ревизия и сушка электрических машин.
Графы 3 - 5 таблицы 3.4 заполняются на основе [10] с использованием
коэффициента инфляции кинф = 30. Расчёт приведён только для
электродвигателя, для остального оборудования рассчитывается аналогично.
Доплата по районному коэффициенту рассчитывается исходя из районного
коэффициента. Для районов Среднего и Южного Урала этот коэффициент составляет
0,15. Тогда графы 6 и 7 заполняются следующим образом:
графа 6 = графа 4·кр = 10,142·0,15 = 1,5213 тыс. руб.;
графа 7 = графе 5·кр = 5,4633·0,15 = 0,819 тыс. руб.
Таблица 3.4 - Расчёт затрат на монтаж оборудования
|
Наименование монтируемого
оборудования
|
Вид монтажной работы
|
Цена монтажа, тыс. руб.
|
Основная зарплата, тыс. руб.
|
Зарплата по эксплуатации
оборудования, тыс. руб.
|
Доплата по районному
коэффициенту
|
Доплата по прочим
коэффициентам
|
Накладные расходы, тыс. руб.
|
Себестоимость монтажа, тыс.
руб.
|
Плановые накопления, тыс.
руб.
|
Всего затрат, тыс. руб.
|
|
|
|
|
|
на основную зарплату, тыс.
руб.
|
на зарплату по эксплуатации
машин, тыс. руб.
|
на основную зарплату, тыс.
руб.
|
на зарплату по эксплуатации
машин, тыс. руб.
|
|
|
|
на единицу
|
на весь объём
|
|
1
|
2
|
3
|
4
|
5
|
6
|
7
|
8
|
9
|
10
|
11
|
12
|
13
|
14
|
|
Электродвигатель
|
Установка
|
16,39
|
8,01
|
5,46
|
-
|
-
|
-
|
-
|
-
|
-
|
-
|
-
|
-
|
|
Присоединение
|
2,32
|
1,962
|
0,0033
|
-
|
-
|
-
|
-
|
-
|
-
|
-
|
-
|
-
|
|
Ревизия и сушка
|
0,69
|
0,17
|
-
|
-
|
-
|
-
|
-
|
-
|
-
|
-
|
-
|
-
|
|
Итого для двигателя
|
19,4
|
10,142
|
5,4633
|
1,5213
|
0,819
|
6,592
|
3,55
|
15,882
|
47,7643
|
3,821
|
51,5853
|
51,5853
|
|
Преобразователь частотный
|
Установка
|
39,24
|
21,12
|
0,21
|
-
|
-
|
-
|
-
|
-
|
-
|
-
|
-
|
-
|
|
Ревизия
|
34,35
|
9,26
|
0,99
|
-
|
-
|
-
|
-
|
-
|
-
|
-
|
-
|
-
|
|
Присоединение
|
5,97
|
2,13
|
0,47
|
-
|
-
|
-
|
-
|
-
|
-
|
-
|
-
|
-
|
|
Итого для преобразователя
|
79,56
|
32,51
|
1,67
|
4,876
|
0,25
|
21,13
|
1,085
|
50,91
|
157,811
|
12,625
|
170,436
|
170,436
|
|
Итого учтённое оборудование
|
-
|
-
|
-
|
-
|
-
|
-
|
-
|
-
|
-
|
-
|
-
|
222,021
|
|
Неучтённое оборудование
|
-
|
-
|
-
|
-
|
-
|
-
|
-
|
-
|
-
|
-
|
-
|
44,405
|
|
ИТОГО
|
-
|
-
|
-
|
-
|
-
|
-
|
-
|
-
|
-
|
-
|
-
|
266,426
|
Для учёта отклонения по заработной плате в связи со стеснённостью и
вредностью условий работ необходимо ввести следующие коэффициенты:
а) коэффициент, равный 1,1 и учитывающий монтаж в эксплуатируемых
зданиях, действующих цехах, производственных участках и т.д., где есть
загромождение оборудования и движение транспорта;
б) коэффициент, учитывающий работу вблизи объектов, находящихся под
высоким напряжением, равный 1,2;
в) при температуре воздуха на рабочем месте более 40°С, вводится
поправочный коэффициент равный 1,25.
Итого необходимо ввести следующий дополнительный коэффициент:
кдоп = 1,1·1,2·1,25 = 1,65.
Таким образом, расчёты в графах 8 и 9 ведётся следующим образом:
графа 8 = графа 4·кдоп = 10,142·1,65 = 6,592 тыс. руб.;
графа 9 = графа 5·кдоп = 5,4633·1,65 = 3,55 тыс. руб.
Так как учитывается дополнительный коэффициент, то сумма косвенных
расходов не рассчитывается.
Накладные расходы на электромонтажные работы, связанные с управлением и
обслуживанием, начисляются в размере 87% от скорректированной заработной платы
монтажников:
графа 10 = (графа 4 + графа 6 + графа 8)·0,87 = (10,142 + 1,5213 +
6,592)·0,87 = 15,882 тыс. руб.
В графе 11 рассчитывается себестоимость монтажа по ценнику с учётом
доплат и накладных расходов:
графа 11 = графа 3 + графа 6 + графа 7 + графа 8 + графа 9 + графа 10 =
= 19,4 + 1,5213 + 0,819 + 6,592 + 3,55 + 15,882 = 47,7643 тыс. руб.
Плановые накопления образуют прибыль строительно-монтажных организаций и
определяются в размере 8% от себестоимости монтажных работ:
графа 12 = графа 11·0,08 = 47,7643·0,08 = 3,821 тыс. руб.
Затраты на единицу оборудования определяются сложением себестоимости
монтажа и плановых накоплений:
графа 13 = графа 11 + графа 12 = 47,7643 + 3,821 = 51,5853 тыс. руб.
Затраты на весь объём оборудования определяются с учётом количества
монтируемых единиц оборудования данного типа:
графа 14 = графа 13·n =
51,5853·1 = 51,5853тыс. руб.
Затраты на монтаж учтённого оборудования определяются суммированием сумм
графы 14 для всех видов оборудования:
Мучт = 51,5853+ 170,436 = 222,021 тыс. руб.
Затраты на монтаж неучтённого исходного оборудования определяются в
размере 20% от затрат на монтаж учтённого оборудования:
Мнеучт = 0,20·Мучт = 0,2·222,021 = 44,405 тыс. руб.
Затраты на монтаж всего исходного оборудования, включая неучтённое,
определяются:
М = Мучт + Мнеучт = 222,021 + 51,22 = 266,426 тыс.
руб.
3.5.3 Расчёт величины транспортных расходов (Тр),
заготовительно-складских расходов (Зс), затрат на запасные части (Зч) и
расходов на комплектацию оборудования (Зк)
Затраты на запасные части берутся в размере (2 - 3)% от стоимости
оборудования (О):
Зч = 0,03·О = 0,03·386,4 = 11,592 тыс. руб.
Транспортные расходы берутся в размере 3,3% от стоимости оборудования и
запасных частей:
Тр = 0,033·(О + Зч) = 0,033·(386,4 + 11,592) =
13,134 тыс. руб.
Заготовительно-складские расходы берутся в размере 1,2% от стоимости
оборудования и запасных частей, включая транспортные расходы:
Зс = 0,012·(О + Зч + Тр) = 0,012·(386,4
+ 11,592 + 13,134) = 4,934 тыс. руб.
Затраты на комплектацию оборудования берётся в размере (0,5 - 1,5)% от
стоимости оборудования и запасных частей:
Зк = 0,01·(О + Зч) = 0,01·(386,4 + 11,592) = 3,98
тыс. руб.
3.5.4 Капитальные затраты
При проектировании системы электропривода сумма капитальных затрат
считается по формуле:
К = О + М + Тр + Зс + Зч + Зк
= 386,4 + 266,426 + 11,592 + 13,134 + 3,98 = 686,465 тыс. руб.
3.6 Расчёт
затрат на эксплуатацию системы электропривода
В данном разделе определяется состав и размер эксплуатационных расходов,
связанных с работой электрооборудования.
Эксплуатационные расходы, связанные с работой электрооборудования,
состоят, как правило, из следующих видов затрат:
а) потерь электроэнергии (Э); б) амортизационных отчислений (А); в)
затрат на ремонты и обслуживание электрооборудования (Стр).
Таким образом, затраты на эксплуатацию системы электропривода (С) можно
рассчитать по формуле:
С = Э + А + Стр, (3.1)
Эксплуатационные расходы рассчитываются за год.
3.6.1 Расчёт потерь электроэнергии (Э)
Расчёт потерь электроэнергии определяется умножением себестоимости 1
кВт·ч энергии на количество теряемой энергии в течении года.
Стоимость потерь электроэнергии рассчитывается по формуле:
где
Р - мощность на входе установки. Номинальная мощность установленного
электропривода составляет 7,5 кВт;
з-
КПД установки. Коэффициент полезного действия установки рассчитывается как
произведение КПД входящего электрооборудования в эту электроустановку:
где
зтп - КПД тиристорного преобразователя; здв - КПД
электродвигателя.
3.6.2 Расчёт амортизационных отчислений (A)
Первоначальная стоимость оборудования рассчитывается по каждому виду
оборудования по формуле:
Затраты
на транспортировку, складирование, запчасти и комплектацию для единицы
оборудования рассчитываются аналогично п. 3.5.3. Затраты на монтаж берутся из
таблицы 3.4. Результаты расчётов первоначальной стоимости оборудования
представлены в таблице 3.5.
Таблица
3.5 Расчёт первоначальной стоимости оборудования в тыс. руб.
|
Наименование оборудования
|
О
|
М
|
Зч
|
Тр
|
Зс
|
Зк
|
Спер
|
|
Преобразователь
|
240,0
|
170,436
|
7,200
|
8,158
|
3,064
|
2,472
|
431,330
|
|
Электродвигатель
|
82,0
|
51,585
|
2,460
|
2,787
|
1,047
|
0,845
|
140,724
|
Сумма амортизации определяется по следующей формуле:
,
Первоначальная
стоимость неучтённого оборудования берётся в размере 20% от учтённого
оборудования. Результаты расчётов сведены в таблице 3.6.
Таблица
3.6 Расчёт годовой суммы амортизации
|
Наименование оборудования
|
Первоначальная стоимость,
тыс. руб.
|
Кол-во, шт.
|
Общая стоимость, тыс. руб.
|
Норма амортизации, %
|
Сумма амортизации, тыс. руб.
|
|
Преобразователь частотный
|
431,33
|
1
|
431,33
|
5,60
|
24,15
|
|
Электродвигатель
|
140,72
|
1
|
140,72
|
6,30
|
8,87
|
|
Прочее неучтённое
оборудование
|
-
|
-
|
114,41
|
5,77
|
6,60
|
|
Итого
|
-
|
-
|
686,46
|
-
|
Амортизация по неучтённому оборудованию начисляется по средневзвешенной
норме, которая рассчитывается для исходного оборудования по формуле:
где
Сoj - общая стоимость каждого вида оборудования (таблица 3.6);-
номер вида оборудования;
n - количество учтённого оборудования.
3.6.3 Расчёт затрат на ремонты и обслуживание электрооборудования
Величина затрат на ремонты и обслуживание складывается из большого
количества элементов, а именно:
стоимость энергии всех видов;
материалов;
запасных частей;
инструмента и инвентаря;
заработной платы ремонтного и дежурного персонала.
Из множества этих элементов прямому счёту в рамках дипломного проекта
поддаётся только заработная плата. Доля затрат на содержание основных средств,
принимается равной k = 0,9. Тогда
величина затрат на ремонты и обслуживание с учётом этого коэффициента и суммы
амортизации (из таблицы 3.6) определится следующим образом:
Таким
образом, по формуле (3.1), сумма годовых затрат на эксплуатацию системы
электропривода составит:
3.7 Расчёт
показателей прибыли предприятия
Прибыль является важнейшим показателем эффективности работы предприятия.
Калькуляция себестоимости 1 тонны чугуна доменного цеха за отчётный 2004
год приведена в таблице 3.7. Все приведённые в ней данные взяты в бухгалтерии
цеха.
Таблица 3.7 Калькуляция себестоимости 1 тонны чугуна доменного цеха
|
Наименование статьи расхода
|
Цена, руб.
|
Кол-во
|
Сумма, руб.
|
|
Полуфабрикаты, т Флюсы и
добавочные материалы, т Топливо: - газ природный, тыс. м3 - кокс
скиповый, т Лом и отходы, т Побочные продукты (щебень и песок), т
|
2039,607 371,34 917,02
3808,43 192,5 8,33
|
1,7407 0,00368 0,09 0,46
0,741 0,0003
|
3550,3441 1,3667 1850,4103
84,85 1765,56 142,6586 0,0025
|
|
Итого задано за вычетом
отходов и брака
|
-
|
-
|
5259,4650
|
|
Задано (прямые расходы)
|
-
|
-
|
206,8492
|
|
Взносы на обязательное
пенсионное страхование Взносы на обязательное страхование от несч. случаев
ЕСН работников не участвующих в производстве ЕСН работников участвующих в
производстве Топливо технологическое Услуги ЦПАШ ГОП Энергетические затраты
Фонд оплаты труда Сменное оборудование Текущие ремонты и обслуживание
основных средств Амортизация основных средств Работа транспортных цехов
Прочие расходы
|
- - - - - - - - - - - - -
|
- - - - - - - - - - - - -
|
2,689 0,7188 1,8964 2,2224
50,7807 10,4307 120,2799 35,1097 7,895 87,7555 8,7323 44,2541 7,1457
|
|
Итого расходов по переделу
|
-
|
-
|
379,9103
|
|
Потери от брака выявленного
в других цехах
|
-
|
-
|
0,0
|
|
Потери от брака относимые на
другие цеха
|
-
|
-
|
0,0
|
|
Производственная себестоимость
|
-
|
-
|
5846,22
|
3.8
Организация и планирование ремонтов электрооборудования
В основу организации ремонтов оборудования положена система ТОиР
(техническое обслуживание и ремонты электрооборудования), представляющая собой
совокупность организационных и технических мероприятий по уходу за
оборудованием, надзору за ним, его обслуживание и ремонту, проводимых по
заранее составленному плану в профилактических целях, т.е. для предупреждения
неожиданных выходов оборудования из строя.
Планирование ремонтов включает:
а) составление календарных плановых ремонтов;
б) определение трудоёмкости ремонтов и численности ремонтного персонала,
материалов и ремонтных средств;
в) планирование себестоимости ремонтов.
Основой календарного планирования ремонтов (годового графика ремонтов)
служит структура ремонтного цикла, длительность ремонтного цикла, межремонтные
периоды, нормы простоя оборудования в ремонтах.
Правильная организация ремонтных работ требует составления плана вывода
оборудования в ремонт на протяжении всего года. Чтобы наиболее полно и
равномерно загрузить ремонтный персонал ежегодные объёмы ремонтных работ должны
быть, по возможности равными. На основе ТО и Р осуществляется определение
объёма ремонтных работ.
3.8.1 Расчёт трудоёмкости ремонтных работ
Расчёт среднегодовой трудоёмкости ремонтных работ представлен в таблице
3.8.
Таблица 3.8 Расчёт среднегодовой трудоёмкости ремонтных работ
|
Наименование оборудования
|
Кол-во, шт.
|
Группа режима работы
|
Структура ремонтного цикла
|
Продолжительность ремонтного
цикла, лет
|
Трудоёмкость, чел·ч
|
Среднегодовая трудоёмкость,
чел·ч
|
|
|
|
|
|
средний ремонт
|
текущий ремонт
|
единицы оборудования
|
общая
|
|
Преобразователь частоты
|
1
|
III
|
К-Т-С-Т-С-Т-С-Т-С-Т-С-Т-К
|
6
|
3
|
1,2
|
3,7
|
3,7
|
|
Электродвигатель
|
1
|
III
|
К-2Т-К
|
6
|
-
|
22,5
|
7,5
|
7,5
|
|
Прочее неучтённое
оборудование
|
-
|
-
|
-
|
-
|
-
|
-
|
-
|
2,24
|
|
Итого
|
-
|
-
|
-
|
-
|
-
|
-
|
-
|
13,44
|
Данные о группе режима работы, габарите структуре ремонтного цикла и его
продолжительности, а также трудоемкости ремонтов различного вида, принимаются
на основе ТО и Р [11].
Выше названные исходные данные позволяют определить среднегодовую
трудоёмкость ремонта одной единицы оборудования по формуле (для
преобразователя):
где
nс, nт - количество соответственно средних и текущих
ремонтов в течение одного ремонтного цикла;c, tт -
средняя трудоёмкость соответственно одного среднего и текущего ремонта, чел·ч;ц
- продолжительность ремонтного цикла, лет;
Для остального оборудования расчёты ведутся аналогично. Среднегодовая
трудоёмкость ремонта по неучтённому оборудованию берётся в количестве 20% от
среднегодовой трудоёмкости ремонта учтённого оборудования. Итогом расчётов
является величина суммарной трудоёмкости ремонтных работ (таблица 3.8).
3.8.2 Расчёт численности ремонтного и дежурного персонала
Базой для расчёта численности ремонтного персонала (Nрем)
является величина суммарной трудоёмкости ремонтных работ, рассчитанная в
таблице 3.8.
Численность ремонтного персонала определяется по зависимости:
где
Фпл - годовой фонд рабочего времени по графику в часах;
квыраб
- планируемый коэффициент выполнения норм выработки (планируется 100%);
ксп
- коэффициент списочного состава, определяемый по формуле:
где
Фпл.дн.- годовой фонд рабочего времени по графику в днях;1,
t2, t3 - среднегодовая продолжительность очередного
отпуска (24 дня), болезни (5 дней), выполнение государственных и общественных
обязанностей (2 дня).
Годовой
фонд рабочего времени в днях:
Годовой
фонд рабочего времени в часах:
где
праздвых - количество праздничных дней, выпадающих на выходные
(праздник переносится на рабочий день);
предпр
- количество предпраздничных дней (в предпраздничные дни смена на 1 час
короче).
3.9 Расчёт
налогов на фонд оплаты труда по цеху
Средняя заработной плата работника доменного цеха составляет 25680,28
руб./месяц.
Средняя численность работников цеха 1013 чел.
Тогда годовой фонд оплаты труда составит сумму
ФОТ = 12·1013 ·25680,28 = 312169,4837 тыс. руб.
С полученной на социальные нужды отчисляются следующие суммы:
в Пенсионный фонд РФ (20% от ФОТ);
в фонд социального страхования (3,2%);
в фонд обязательного медицинского страхования (2,8%).
В итоге получается общий размер отчислений по единому социальному налогу
26%.
Нед.соц. = 0,26 · ФОТ = 0,26 ·312169,4837 = 81164,066 тыс.
руб.
3.10 Сводная
экономическая характеристика проектируемой системы электропривода
Сводная экономическая характеристика проектируемой системы электропривода
приведена в таблице 3.9.
Таблица 3.9 - Технико-экономические показатели электропривода БЗУ
доменного цеха ММК
|
Показатель
|
Значение
|
|
Годовой объём производства
чугуна, т Капитальные вложения, тыс. руб. Эксплутационные затраты, тыс.
руб./г: всего в том числе: - потери электроэнергии - амортизация - текущий
ремонт и содержание электрооборудования Себестоимость единицы продукции,
руб./т Фонд оплаты труда (ФОТ), тыс. руб./г Единый социальный налог, тыс.
руб./г
|
9864000 686,465 79,378 4,1
39,62 35,658 5846,22 312169,4837 81164,066
|
4. Безопасность и экологичность
Неотъемлемым следствием развития промышленности
является химическое загрязнение биосферы. Мощнейшим источником химического
загрязнения окружающей среды служит металлургическое производство.
В 2004 году выбросы загрязняющих веществ в атмосферу
составили (от стационарных источников) - 2,3 млн. т, объем сброса сточных вод в
поверхностные водоемы - 0,9 млрд. м3.
Производство чугуна в доменных печах в XX столетии в мире выросло более, чем в
100 раз (с 40,7 млн. т. в 1900 г. до 580 млн. т в 2001 г).
Из доменных цехов отрасли ежегодно выбрасывается 1,2
млн. т вредных веществ и 70 тыс. т пыли. Доменные цеха в основном загрязняют
воздушный бассейн, но также пагубно влияют на состояние водных объектов и почв.
Ниже рассмотрены вопросы загрязнения окружающей
природной среды доменным производством, приведена схема выбросов доменного
производства, рассмотрен состав доменного газа, в таблицах приведены валовые
выбросы пыли и вредных веществ, а также рассмотрены вопросы влияния
колошниковых газов, твердого аэрозоля и шлаковых отвалов на окружающую среду.
4.1 Анализ
опасных и вредных факторов в доменном цехе ОАО ММК
К местам с опасными и вредными производственными
факторами в доменном цехе относятся:
доменные печи, в отдельных частях которых существует
вероятность взрывов (например, в фурмах, в шлаковых фурмочках, в шлаковых
ковшах при сливе шлака, а также взрывов газа в пылеуловителях, в межконусном
пространстве, в воздухонагревателях и т.д.). Кроме того, в футеровку печи могут
быть заложены радиоактивные препараты для контроля за ее разгаром, а также в продуктах
доменной плавки могут растворяться радиоактивные вещества;
газопровод, подводящий природный газ к доменной печи,
кислородные устройства и кислородопроводы;
помещения, в которых расположены: распределительная
установка для вдувания пылеугольного топлива в доменную печь и
распределительная установка для вдувания мазута в доменную печь;
- электромашинные помещения (ЭМП), в которых
существует опасность поражения электрическим током;
- к опасным также относятся подъёмно-транспортные
механизмы (скиповые подъемники, краны) [12].
Электромашинные помещения обладают рядом вредных для
здоровья факторов, которыми являются высокий уровень шума и вибрации.
Источниками шума являются электромашинные установки, преобразующие
электрическую энергию в механическую. Причинами шума и вибрации является
колебания элементов электромеханических устройств под действием магнитных
полей.
4.1.1 Характеристика электромашинного помещения
Правила устройства электроустановок (ПУЭ) оговаривают
электропомещения, как помещения доступные только для квалифицированного
обслуживающего персонала, в которых расположены электроустановки и
вспомогательное оборудование, предназначенное для производства, преобразования,
трансформации, передачи и распределения электрической энергии.
Тип электропомещения определяется технологическим
процессом, возможностью борьбы с шумом, вибрациями и загрязнением воздуха.
Наличие больших оконных проемов и фонарей должно
обеспечивать хорошую освещенность. В помещении обязательно устройство
вентиляции, а также устройств очистки воздуха от пыли. Объем и площадь
производственного электромашинного помещения, приходящегося на каждого
работающего по санитарным нормам, должны быть не менее 15 м3 и 4,5 м2
соответственно.
Высота электромашинного помещения не должна быть менее
3,2 м.
Стены и потолки необходимо сооружать из
малотеплопроводных материалов, не задерживающих осаждение пыли.
Полы должны быть неэлектропроводными, ровными и
нескользкими. Характеристика условий труда на рабочем месте в ЭМП представлена
в таб. 4.1.
Таблица 4.1 Характеристика условий труда в
электромашинных помещениях
|
№
|
Наименование факторов
условий труда
|
Ед.изм.
|
Нормативное значение
|
Фактическая величина
|
|
1
|
Температура воздуха:
|
|
|
|
|
1.1
|
тёплый период
|
°С
|
24-26
|
30-40
|
|
1.2
|
холодный период
|
°С
|
20-22
|
20-22
|
|
2
|
Относительная влажность
воздуха:
|
|
|
|
|
2.1
|
тёплый период
|
%
|
40-60
|
30
|
|
2.2
|
холодный период
|
%
|
40-60
|
30
|
|
3
|
Скорость движения воздуха:
|
|
|
|
|
3.1
|
тёплый период
|
м/с
|
0.1-0.5
|
5
|
|
3.2
|
холодный период
|
м/с
|
0.1
|
0.1
|
|
4
|
Промышленный шум
|
дБА
|
80
|
98
|
|
5
|
Вибрация
|
дБ
|
50-60
|
87
|
|
6
|
Тепловое излучение
|
Вт/м2
|
70
|
53
|
|
7
|
Освещённость:
|
|
|
|
|
7.1
|
естественная
|
%
|
2
|
2
|
|
7.2
|
искусственная
|
Лк
|
150
|
150
|
Анализ условий труда в электромашинных помещениях
показывает, что санитарное состояние рабочих мест в электромашинных помещениях
доменного цеха не удовлетворяет требуемым нормативам по 6 позициям, что говорит
о плохой работе вентиляции, осветительных установок, не соблюдении норм и
правил СНиП по снижению уровня шума.
4.1.2 Категория помещений по пожарной опасности.
Требования, предъявляемые к оборудованию, размещённому в помещениях данной
категории
Электромашинное помещение доменного цеха по пожарной
опасности относится к категории Г согласно СНиП, классу П -2а в соответствии с
ПУЭ.
Производства категории Г характеризуются наличием
веществ и материалов в горячем, раскаленном или расплавленном состоянии,
процесс обработки, которых сопровождается излучением теплоты, искр и пламени, а
также производства, в которых в качестве топлива сжигают твердые, жидкие и
газообразные вещества.
П - ||а - зоны, расположенные в помещениях, в которых
обращаются твердые или волокнистые горючие вещества.
Согласно ПУЭ в помещениях такого класса допускается
установка электрических машин защищенного исполнения. Аппаратуру управления
электродвигателями этого класса рекомендуется выполнять в пылезащищенном
исполнении.
В таких помещениях используются светильники
защищенного исполнения. У переносных светильников должно быть закрытое
исполнение, стеклянный колпак защищен стальной сеткой.
В электромашинных помещениях следует применять только
защищенные электропроводки (кабель марок ВРГ, АВРГ или провода АПВР, АПВ, АПРТО
в стальных тонкостенных трубках). Допускается открытая прокладка изолированных
проводов на изоляторах, но при условии их отдаления от мест скопления горючих
материалов и невозможности механического повреждения. Допускается применение
алюминиевых проводов только при условии надежного их соединения сваркой, пайкой
или опрессовкой. Соединительные коробки должны быть пылезащищенного исполнения.
Сооружение распределительных устройств свыше 1 кВ в
пожароопасных помещениях не рекомендуется, но при необходимости допускается при
условии применения щитов и шкафов в закрытом исполнении.
4.1.3 Анализ опасности поражения электрическим током
В различных электроустановках имеется различная
опасность поражения электрическим током, так как параметры электроэнергии,
условия эксплуатации и характер среды помещения, в которой они установлены,
весьма разнообразны. Комплекс защитных мер должен соответствовать виду
электроустановки и условиям применения электрооборудования, обеспечивая
достаточную безопасность.
В отношении опасности поражения людей электрическим
током различают:
. Помещения без повышенной опасности.
. Помещения с повышенной опасностью, характеризующиеся
наличием в них одного из следующих условий, создающих повышенную опасность:
.1. Сырости или токопроводящей пыли;
.2. Токопроводящих полов;
.3. Высокой температуры;
.4. Возможности одновременного прикосновения человека
к имеющим соединение с землей металлоконструкциям зданий, технологическим
аппаратам, и т.п., с одной стороны, и к металлическим корпусам
электрооборудования - с другой.
. Особо опасные помещения, характеризующиеся наличием
в них одного из следующих условий, создающих особую опасность:
.1. Особой сырости;
.2. Химически активной или органической среды;
.3. Одновременно двух или более условий повышенной
опасности.
В электромашинном зале доменного цеха существует
опасность выполнения условий 2.1, 2.3 и 2.4, поэтому данное помещение относится
к разряду особо опасных помещений. В зависимости от вида электроустановки,
номинального напряжения, режима нейтрали, условий среды помещения и доступности
электрооборудования необходимо выполнять следующие требования защитных мер,
обеспечивающих достаточную безопасность. В электроустановках доменного цеха
используются следующие защитные меры:
. Применение малых напряжений.
. Применение разделительных трансформаторов при
переходе напряжения с высшей стороны на низкую.
. Контроль и профилактика при повреждении изоляции.
. Компенсация емкостной составляющей тока замыкания на
землю.
. Защита от случайного прикосновения к токоведущим
частям.
. Защитное заземление или зануление и применение
электрозащитных средств.
4.2 Защитное
заземление
Характеристика защитного заземления электроустановок. Электроустановки в
отношении мер электробезопасности разделяются на:
электроустановки выше 1 кВ в сетях с эффективно заземленной нейтралью (с
большими токами замыкания на землю);
электроустановки выше 1 кВ в сетях с изолированной нейтралью (с малыми
токами замыкания на землю);
электроустановки до 1 кВ с глухозаземленной нейтралью;
электроустановки до 1 кВ с изолированной нейтралью.
Ниже приводятся некоторые основные определения.
Электрической сетью с эффективно заземленной нейтралью называется
трехфазная электрическая сеть выше 1 кВ, в которой коэффициент замыкания на
землю не превышает 1,4.
Коэффициентом замыкания на землю в трехфазной электрической сети
называется отношение разности потенциалов между неповрежденной фазой и землей в
точке замыкания на землю другой или двух других фаз к разности потенциалов
между фазой и землей в этой точке до замыкания.
Глухозаземленной нейтралью называется нейтраль трансформатора или
генератора, присоединенная к заземляющему устройству непосредственно или через
малое сопротивление (например, через трансформаторы тока).
Изолированной нейтралью называется нейтраль трансформатора или
генератора, не присоединенная к заземляющему устройству или присоединенная к
нему через приборы сигнализации, измерения, защиты, заземляющие дугогасящие
реакторы и подобные им устройства, имеющие большое сопротивление.
Заземлением какой-либо части электроустановки или другой установки
называется преднамеренное электрическое соединение этой части с заземляющим
устройством. Защитным заземлением называется заземление частей электроустановки
с целью обеспечения электробезопасности.
Заземляющим устройством называется совокупность заземлителя и заземляющих
проводников. Заземлителем называется проводник (электрод) или совокупность
металлически соединенных между собой проводников (электродов), находящихся в
соприкосновении с землей.
Искусственным заземлителем называется заземлитель, специально выполняемый
для целей заземления. Естественным заземлителем называются находящиеся в
соприкосновении с землей электропроводящие части коммуникаций, зданий и
сооружений производственного или иного назначения, используемые для целей
заземления.
Заземляющим проводником называется проводник, соединяющий заземляемые
части с заземлителем.
Зоной растекания называется область земли, в пределах которой возникает
заметный градиент потенциала при отекании тока с заземлителя.
Сопротивлением заземляющего устройства называется отношение напряжения на
заземляющем устройстве к току, стекающему с заземлителя в землю.
Общие требования
Заземление применяется для защиты людей от поражения электрическим током
при повреждении изоляции.
Заземление электроустановок следует выполнять в следующих случаях:
) при напряжении 380 В и выше переменного тока и 440 В выше постоянного
тока -во всех электроустановках;
) при номинальных напряжениях выше 42 В, но ниже 380 В переменного тока и
выше 110В, но ниже 440 В постоянного тока - только в помещениях с повышенной
опасностью, особо опасных и в наружных установках.
Заземление электроустановок не требуется при номинальных напряжениях до
42 В переменного тока и до 110 В постоянного тока.
Для заземления электроустановок в первую очередь должны быть использованы
естественные заземлители. Если при этом сопротивление заземляющих устройств или
напряжение прикосновения имеет допустимые значения, а также обеспечиваются
нормированные значения напряжения на заземляющем устройстве, то искусственные
заземлители должны применяться лишь при необходимости снижения плотности токов,
протекающих по естественным заземлителям или стекающих с них.
В электроустановках выше 1 кВ с изолированной нейтралью должно быть
выполнено заземление. В таких электроустановках должна быть предусмотрена
возможность быстрого отыскания замыканий на землю. При невозможности выполнения
заземления, удовлетворяющего представленным требованиям, или если это
представляет значительные трудности по технологическим причинам, допускается
обслуживание электрооборудования с изолирующих площадок.
Части, подлежащие заземлению:
К частям, подлежащим занулению или заземлению, относятся:
корпуса электрических машин, трансформаторов, аппаратов, светильников и
т. п.;
приводы электрических аппаратов, вторичные обмотки измерительных
трансформаторов; каркасы распределительных щитов, щитов управления, щитков и
шкафов;
металлические конструкции распределительных устройств, металлические
кабельные конструкции, металлические кабельные соединительные муфты,
металлические оболочки и броня контрольных и силовых кабелей, металлические
оболочки проводов, металлические рукава и трубы электропроводки, а также другие
металлические конструкции, на которых устанавливается электрооборудование;
металлические оболочки и броня контрольных и силовых кабелей и проводов
напряжением до 42 В переменного тока и до 110 В постоянного тока, металлические
корпуса передвижных и переносных электроприемников, электрооборудование,
размещенное на движущихся частях станков, машин и механизмов. Не требуется
преднамеренно заземлять:
корпуса электрооборудования, аппаратов и электромонтажных конструкций,
установленных на заземленных (зануленных) металлических конструкциях.
арматуру изоляторов всех типов, оттяжек, кронштейнов и осветительной
арматуры;
съемные или открывающиеся части металлических каркасов камер
распределительных устройств, шкафов, ограждений и т. п.;
корпуса электроприемников с двойной изоляцией.
Электроустановки напряжением выше 1 кВ сети с эффективно заземленной
нейтралью:
Заземляющие устройства электроустановок выше 1 кВ сети с эффективно
заземленной нейтралью следует выполнять с соблюдением требований либо к их
сопротивлению, либо конструктивному исполнению, либо к ограничению напряжения
на заземляющем устройстве.
Напряжение на заземляющем устройстве при отекании с него тока замыкания
на землю не должно превышать 10 кВ. Заземляющее устройство, которое выполняется
с соблюдением требований к его сопротивлению, должно иметь в любое время года
сопротивление не более 0,5 Ом, включая сопротивление естественных заземлителей.
Заземляющее устройство, которое выполняется с соблюдением требований
предъявляемых к напряжению прикосновения, должно обеспечивать в любое время
года при отекании с него тока замыкания на землю значения напряжений
прикосновения, не превышающих нормированных. Сопротивление заземляющего
устройства при этом определяется по допустимому напряжению на заземляющем
устройстве и току замыкания на землю.
Электроустановки напряжением выше 1 кВ сети с изолированной нейтралью:
В электроустановках выше 1 кВ сети с изолированной нейтралью
сопротивление заземляющего устройства К, Ом, при прохождении расчетного тока
замыкания на землю в любое время года с учетом сопротивления естественных
заземлителей должно быть не более:
при использовании заземляющего устройства одновременно для электроустановок
напряжением до 1 кВ:
= 125·I, но не более 10 Ом,
где I - расчетный ток замыкания на землю,
А.
При этом должны также выполняться требования к заземлению
электроустановок до 1 кВ.
при использовании заземляющего устройства только для электроустановок
выше 1кВ:
R = 250·I, но не более 10 Ом.
В качестве расчетного тока принимается:
) в сетях без компенсации ем костных токов-полный ток замыкания на землю,
) в сетях с компенсацией емкостных токов: для заземляющих устройств, к
которым присоединены компенсирующие аппараты, -ток, равный 125% номинального
тока этих аппаратов, для заземляющих устройств, к которым не присоединены
компенсирующие аппараты, - остаточный ток замыкания на землю, проходящий в
данной сети при отключении наиболее мощного из компенсирующих аппаратов или
наиболее разветвленного участка сети.
Электроустановки напряжением до 1 кВ с глухозаземленной нейтралью
Нейтраль генератора, трансформатора на стороне до 1 кВ должна быть
присоединена к заземлителю при помощи заземляющего проводника.
Сопротивление заземляющего устройства, к которому присоединены нейтрали
генераторов или трансформаторов или выводы источника однофазного тока в любое
время года должно быть не более 2, 4 и 8 Ом соответственно при линейных
напряжениях 660, 380 и 220 В источника трехфазного тока.
Электроустановки напряжением до 1 кВ с изолированной нейтралью
Сопротивление заземляющего устройства используемого для заземления
электрооборудования, должно быть не более 4 Ом. При мощности генераторов и
трансформаторов 100 кВА и менее заземляющие устройства могут иметь
сопротивление не более 10 Ом.
Заземляющие проводники:
В качестве заземляющих проводников могут быть использованы, металлические
конструкции зданий, арматура железобетонных строительных конструкций и
фундаментов, стальные трубы электропроводок, алюминиевые оболочки кабелей и
т.д.
4.3 Оценка
влияния доменного производства на окружающую среду
К технологическим выбросам доменного производства
относится: колошниковый газ, прорывающийся из печи в атмосферу через загрузочное
устройство.
Неорганизованные выбросы пыли в доменном производстве
фактически начинаются с момента поступления в доменный цех шихтовых материалов
и выгрузки их на рудном дворе или в бункере эстакады.
Разгрузка вагонов на рудном дворе, подача руды на бункерную
эстакаду, сопровождаются повышенным образованием пыли.
Пыль в подбункерном помещении выделяется при работе
вагон-весов, грохотов, лебедок и других механизмов, а также при транспортерной
подаче материалов. Пыль выбивается из труб аспирационных систем.
Содержание оксида углерода в колошниковом газе зависит
от состава дутья, расхода кокса, флюса, развития процессов прямого и косвенного
восстановления в доменной печи. Газ из межконусного пространства выбрасывается
через БЗУ.
В доменной печи вынос серы с газом из офлюсованного
агломерата весьма незначителен. Из кокса некоторая часть серы улетучивается до
поступления кокса к фурмам доменной печи. Значительное количество этой серы
поглощается шихтовыми материалами. Остальная сера кокса сгорает у фурм до SО2 и, поднимаясь с газами,
восстанавливается углеродом кокса до элементарной серы или переходит в
соединения СS, СS2, H2S. H2S
(сероводород) активно поглощается шихтой.
Применение офлюсованного агломерата, уменьшение выхода
шлака, снижение расхода кокса, сокращают унос серы с газами. И, наоборот,
повышение температуры колошниковых газов увеличивает количество уносимой серы.
Доменный (колошниковый) газ после очистки содержащейся
в нем пыли, используют как топливо для нагрева насадок воздухонагревателей,
стальных слитков, коксовых батарей, для отопления котлов и других целей.
Горючими компонентами в газе являются СО, Н2 и СН4.
Вместе с газом из доменной печи выносится значительное
количество пыли. Значительное количество пыли выделяется из загрузочного
устройства в момент открытия заслонок БЗУ.
На литейном дворе пыль и газы выделяются в основном от
леток чугуна и шлака, желобов и участков слива и от ковшей (см. таблицу 4.2).
Кроме того, доменный газ в небольших количествах выделяется через неплотности в
соединениях коммуникаций охлаждающей арматуры печи, у фурменных приборов.
Максимальное количество пыли и газов выбрасывается во время выпуска чугуна и
шлака. При разливе чугуна в помещении разливочных машин выделяются пыль и
угарный газ.
Таблица 4.2 Валовые выбросы пыли, СО и SO2 на литейном дворе
|
Объем печи
|
Условная производительность,
т/сутки
|
Пыль
|
СО
|
S02
|
|
|
кг/т чугуна
|
кг/г чугуна
|
кг/сут.
|
кг/т чугуна
|
кг/сут.
|
|
1386
|
2300
|
0,60
|
1400
|
1,00
|
2300
|
0,155
|
360
|
|
1513
|
2520
|
0,60
|
1500
|
0,95
|
2400
|
0,150
|
380
|
|
1719
|
2800
|
0,55
|
1600
|
0,90
|
2600
|
0,140
|
400
|
|
2014
|
4350
|
0,50
|
2200
|
0,85
|
3800
|
0,130
|
560
|
При выплавке небольшие количества серы в шлаке могут
окисляться до SO2. Обычно расплавленный шлак направляют в яму для
шлака, находящуюся в непосредственной близости от доменной печи. Чтобы повысить
скорость охлаждения шлака, а также, чтобы этот шлак был в дисперсном состоянии,
над ним иногда разбрызгивают воду - этот процесс называют грануляцией шлака.
Источниками вредных выделений при переработке шлаков являются сульфиды металлов,
из которых образуются газообразные сернистые выделения. Доменные шлаковые
расплавы могут содержать растворённые, в некоторых количествах, легколетучие
соединения углерода, водорода, фосфора и т.д. При сливе и переработке доменных
шлаков эти вещества выделяются в атмосферный воздух.
Влияние колошниковых газов на окружающую среду:
оксид углерода СО - его отравляющее действие
заключается во взаимодействии с гемоглобином крови, вследствие которого
гемоглобин утрачивает способность переносить кислород;
гарный газ по своим химическим свойствам является
восстановителем и может быть повторно использован в доменном производстве;
диоксид углерода СО2 растворим в воде,
образует угольную кислоту и её соли. Присутствие СО2 и угольной
кислоты в метеорных водах обуславливает их углекислотную и выщелачивающую
агрессивности. Эти виды агрессивности осадков воздействуют на состоящую из СаСО3
поверхностную защитную корку бетона строительных конструкций и зависят от
карбонатного равновесия воды;
валовые выбросы СО и СО2 доменным
производством могут влиять на возникновение так называемого "парникового
эффекта".
Влияние шлаковых отвалов на окружающую среду весьма
многообразно и весьма мало изучено. Предельно кратко его можно охарактеризовать
так:
шлаковые отвалы служат вторичным источником запыления
атмосферного воздуха. В результате ветровой эрозии частички шлака поступают в
приземные слои атмосферного воздуха, тем самым, увеличивая его запыленность и
минерализацию метеорных вод.
шлаковые отвалы, размещенные на плодородном почвенном
слое, снижают его плодородие и, в конечном счете, приводят к образованию
«техногенной пустыни». Негативное действие шлаковых отвалов на почву
заключается в ухудшении их воздушного и водного режимов, в поступлении в
почвенный раствор минеральных соединений серы и других элементов.
Поступление серы в виде сульфат-иона в почву и
природные воды может вызвать их прогрессивное подкисление. Повышенное
содержание сульфат-иона в природных водах ведет к массовому развитию водорослей
и служит причиной эвтрифи-кации. Уменьшение содержания кислорода в почвенном
воздухе служит причиной появления восстановительной обстановки, снижения
значений редокс-потенциала почв и, как следствие, резкого повышения
миграционной способности многих элементов с переменной валентностью, тяжелых
металлов, железа и т.д.
Повышенное поступление элементов с переменной
валентностью, например, тяжелых металлов, в живые организмы может вызвать их
накопление в звеньях трофической цепи, а затем и гибель наиболее чувствительных
организмов, являющихся "экологическими мишенями".
Для сохранения плодородного слоя почв при размещении
шлаковых отвалов, верхний гумусный горизонт почв рекомендуется снять. Кроме
того, размещение шлаковых отвалов вблизи водоносных горизонтов крайне
нежелательно.
Шлаковые отвалы существенно изменяют городские
ландшафты.
4.4
Предупреждение и ликвидация чрезвычайных ситуаций
Анализ организационных и технических мероприятий по
предупреждению и ликвидации взрывов в доменных печах производится на основе.
Взрывы доменных печей при нормальной работе происходят
крайне редко. Они возникают при остановках или при пропусках доменных печей,
при переводах воздухонагревательных агрегатов на "газ" или
"дутье", а также при всякого рода аварийных прорывах горна и при других
неполадках на печах и воздухонагревательных агрегатах.
Наиболее распространенными видами взрывов в доменном
цехе являются взрывы вследствие встречи жидкого чугуна или шлака с водой или
влажными материалами и взрывы газов. Взрыв первого вида возникает главным
образом при прогарах стенок горна или лещади, в зонах леток и фурм. Взрыв
второго вида происходит в газопроводах, пылеуловителях, воздухонагревателях и
воздухопроводах горячего и холодного дутья.
При прорыве горна чугун подходит к телу
водоохлаждаемых холодильников лещади, расплавляет их, сжигает броню и на
глубине примерно 1.5 м выходит наружу.
До появления аналогичной аварии в доменном цехе печь
стояла на капитальном ремонте 1-ого разряда, во время которого была заменена
вся кладка печи, горна и лещади. Через месяц после ремонта и задувки печи на
кожухе горна появились трещины. Попытки заварить трещину и приостановить ее
распространение не дали результатов. Одновременно наблюдалось повышение
температуры фундамента печи. Через сравнительно короткое время термопары, заложенные
в фундамент, показывали температуру 600 °С и выше.
Такое повышение температуры фундамента вскоре после
задувки свидетельствовало о форсированной работе доменной печи, начавшейся
сразу после капремонта, что и привело к неравномерному разогреву кладки горна и
лещади. В результате в массиве кладки появились трещины и, возможно, произошли
срывы целых рядов кладки. По образовавшимся трещинам чугун из .горна проник
глубоко в лещадь и подошел к холодильнику.
Однако авария не произошла, т.к. администрация цеха
перевела печь на выплавку "холодного" чугуна (с малым расходом
топлива); это мероприятие привело к затвердеванию чугуна, глубоко проникшего в
кладку лещади, что и предотвратило аварию. В дальнейшем на печи был установлен
строгий режим: не допускались большие колебания в нагревах горна.
Взрывы в фурмах. Особенно опасны взрывы в фурмах,
происходящие крайне редко, На выходящую в горн часть фурмы сверху стекают
продукты плавки - жидкие чугун и шлак; поэтому для большей стойкости фурмы
изготавливают из красной меди, обладающей высокой теплопроводностью, и усиленно
охлаждают их водой.
При таких взрывах открывается горн и через фурменное
отверстие выбрасываются на рабочую площадку вокруг горна раскаленные кокс и
газы, Последние в атмосфере воспламеняются и горят длинными языками пламени.
Взрывы в фурмах происходят по разным причинам;
главнейшие из них - повышение давления пара, образовавшегося внутри полости
фурмы, и образование взрывоопасных газо-воздушных смесей в канале фурмы
Взрывы, вызываемые повышенным давлением пара,
происходят вследствие внезапного прекращения поступления воды в полость фурмы.
Такие условия наступают, если почему-либо водопроводные трубки фурмы забиваются
и не пропускают воду, Тогда вся оставшаяся в полости фурмы вода испаряется, и
давление пара, не имеющего выхода, достигает величины, превосходящей прочность
фурмы, и она разрывается. При таких взрывах отбрасывается часть фурменного
прибора и травмируются люди, находящиеся вблизи.
Образование взрывоопасных газо-воздушных смесей
происходит в канале фурм при остановках доменных печей или при осадках шихтовых
материалов, когда давление газов и дутья выравнивается; иногда давление газов в
горне становится даже выше, чем давление горячего дутья в фурменных приборах, В
такие периоды газы из горна проникают в фурменные рукава и здесь встречаются с
воздухом дутья, который также, как и газы, нагрет до высокой температуры;
встреча их приводит к воспламенению и горению, которая иногда происходит со
взрывом.
Особенно опасна встреча газов с воздухом дутья в
присутствии воды ( вследствие течи фурм). Температура газов и дутья в фурменном
приборе может оказаться ниже температуры их воспламенения вследствие потери
тепла на испарение воды. В результате образуются взрывоопасные газо-воздушные
смеси, которые и взрываются.
Взрывы в шлаковых фурмочках. В арматуре шлаковой летки
фурмочка является отверстием для выпуска шлака из горна доменной печи. Через
отверстие шлаковой фурмочки выпускается только шлак. Если по каким-либо
причинам вместе со шлаком из летки начинает выходить чугун, то немедленно
произойдет прогар тела фурмочки и охлаждающая вода начнет поступать в шлаковый
канал. Обычно это заканчивается соприкосновением воды с чугуном и взрывом с
выбросом фурмочки.
Взрывы и выбросы шлаковых фурмочек происходят очень
часто; они вызываются двумя причинами: 1) прогаром фурмочки и встречей воды с
жидким чугуном и 2) порчей подводящей или отводящей воду трубок, нагреванием
оставшейся в полости фурмочки воды. Выброс фурмочки может произойти также
вследствие проникновения и испарения воды в шлаковом канале фурмочки.
Вследствие появления воды в канале шлак в нем охлаждается, затвердевает и
закрывает отверстие для прохода пара в горн. В результате пар не имеет выхода,
давление его в канале повышается и достигает такого значения, при котором он
преодолевает прочность крепления фурмочки и выбрасывает ее из гнезда со
взрывом.
Взрывы в шлаковых ковшах при сливах шлака. Взрывы в
шлаковых ковшах происходят сравнительно редко. Они возникают вследствие
скопления воды на дне чаши и присыпки ее слоем мусора, забрасываемого из
литейного двора. Вода на дне чаши может оказаться также под слоем остывшего, не
слитого остатка шлака.
Вода в ковши проникает вследствие выпадения
атмосферных осадков или плохой работы, устройства для опрыскивания известковым
раствором внутренней полости чаши, когда на дне ее скопилась вода. Слив шлака в
такую чашу приводит к контакту его с мусором или коркой шлака, которые
вследствие низкой их теплопроводности нагреваются медленно; в результате, пока
высокая температура достигнет воды и произойдет ее испарение, ковш заполнится
значительным количеством жидкого шлака. Так как шлак плотно закрывает выход
образующемуся под ним водяному пару, давление его под слоем шлака повышается и
достигает значения, при котором он поднимает лежащий над ним жидкий шлак и
выбрасывает его из чаши.
Взрывов в ковшах при сливах в них шлака можно избежать
лишь при точном выполнении правил безопасности в доменном производстве.
Основные правила, которые необходимо строго соблюдать
при сливах шлака заключаются в следующем:
. Чаши под слив шлака должны подаваться сухими. Нельзя
допускать заброску мусора в чаши, поставленные под слив шлака.
. Перед открытием летки мастер должен убедиться в
наличии шлаковозных ковшей под носками для слива шлака и осмотреть чаши.
. Нельзя допускать постановку ковшей под слив шлака с
остывшим шлаком на дне чаши.
Взрывы газов. Образующиеся в горне каждой работающей
доменной печи газы, поднимаясь сквозь толщу шихтовых материалов на колошник,
отдают им свое тепло и: взаимодействуя с окислами железа, восстанавливают его.
Из печи газы поступают через газоотводы в наклонные
газопроводы, оттуда в пылеуловители и дальше в общую газовую сеть и на
газоочистку. Количество образующихся газов в доменных печах зависит от объема
печи и от сорта выплавляемых чугунов. По опытным данным в доменных печах
объемом 2014 м', при выплавке передельных чугунов, выход газа составляет 380000
м* /час.
При нормальной работе доменных печей воздух окружающей
атмосферы не может проникнуть в газопроводы и в газовые системы вследствие
более высокого в них давления газов. Воздух может проникнуть в газопроводы
только при снижении давления газа, что происходит при всевозможных неполадках.
Например, при внезапных остановках доменной печи, при самопроизвольных и
принудительных осадках и т.д.
Наиболее часто взрывы газов возникают в следующих
местах: в газо- и воздухопроводах доменной печи и в аппаратах для нагрева
воздуха, в пылеуловителях и на колошнике доменной печи. Предотвратить взрыв
можно только точным выполнением инструкций по пуску и остановке печей при
аварийных остановках.
Взрывы газов в пылеуловителях. Выходящие из доменной
печи газы по газоотводам и наклонным газопроводам поступают в пылеуловитель,
где происходит выпадение наиболее крупных частиц пыли шихтовых материалов,
унесенных газами из доменной печи. За пылеуловителем расположены отсечные
устройства-тарельчатый отделительный клапан и листовая задвижка, - при помощи
которых, в случае необходимости, доменная печь отделяется от общей газовой сети
и газоочистки.
Особенно опасное положение наступает после закрытия
тарельчатого отделительного клапана при выдувках печи, когда доменная печь
отсоединяется от общей газовой сети и газоочистки; тогда газопроводы и
пылеуловитель образуют тупиковую газопроводную систему, заполненную газом,
который находится в неподвижном состоянии.
Когда же давление в печи понижается до атмосферного,
газы, находящиеся в тупиковой системе, начинают перемещаться в сторону,
обратную принудительному, т.е. от пылеуловителя к печи: и выходят наружу через
открытые атмосферные клапаны печи.
В пылеуловителях и во всей системе газопроводов при
выдувках доменных печей взрывы не происходят, если строго соблюдаются следующие
основные правила, изложенные в инструкциях:
. К выдувке доменной печи можно приступать только
после тщательной подготовки печи к остановке. В печи не должно быть костылей;
чугун и шлак должны иметь нормальный состав и температуру. Ход печи должен быть
ровный, без осадок и состав газа нормальный.
. Выдувку печи следует проводить медленно, не
допускать во время выдувки осадок шихтовых материалов и остановок печи.
. Во время выдувки печи газовыпускной клапан на
пылеуловителе должен быть, как правило, закрыт.
. Нельзя допускать обильной подачи воды в печь во
время выдувки; вода в больших количествах проникает глубоко в шихтовые
материалы, охлаждает жидкие первичные шлаки, которые затвердевают и
закрепляются на стенках кладки, что и приводит к осадкам.
Взрывы газов в межконусном пространстве. При
остановках доменных печей создаются условия для образования и взрыва
газо-воздушной смеси в межконусном пространстве засыпного аппарата.
Здесь так же, как и в пылеуловителях, вследствие
естественной тяги, создаваемой газоотводами печи, наступает разряжение и через
неплотности в местах прилегания конуса к кромке чаши и открытую загрузочную
воронку воздух проникает в межконусное пространство и смешивается с газом,
выходящим из печи.
Воспламенение взрывоопасной смеси происходит от искр,
вырывающихся из раскаленных шихтовых материалов, находящихся в печи.
Взрывы эти возможны только при остановках доменных
печей, они исключаются при соблюдении следующих мер предосторожности:
) при кратковременных остановках (не больше двух
часов) необходимо подавать пар в межконусное пространство и в течение всего
времени остановки дутья поддерживать в нем давление выше атмосферного;
) при продолжительных остановках дутья (более двух
часов) необходимо открыть люки газового затвора и конуса, поджечь газ на
поверхности шихты в печи и установить строгий контроль за его горением. Для
этого на шихтовых материалах под колошником разводят костер из дров или
загружают раскаленный кокс. Воздух для горения дров или кокса поступает через
открытые люки на газоотводах.
Анализ вредных и опасных факторов доменного
производства показывает, что доменные цеха в основном загрязняют воздушный
бассейн пылью при открытой разгрузке вагонов на бункерной эстакаде, выбросами
от систем аспирации подбункерных помещений, из межконусных пространств доменных
печей, от литейных дворов при выпуске и разливке чугуна и шлака. При
транспортировке и переработке доменного шлака происходит загрязнение окружающей
среды соединениями серы.
Водные объекты загрязняются взвешенными и
механическими веществами, а также химическими веществами: известью, железом, окисями
калия и другими элементами.
Загрязнение почвы происходит в результате миграции в
почву тяжелых металлов таких как свинец, ртуть, никель, мышьяк и т.д.
размещения на плодородном слое шлаковых отвалов, что снижает плодородие почвы
и, в конечном счете, приводят к образованию "техногенной пустыни".
Негативное действие шлаковых отвалов на почву заключается в ухудшении их
воздушного и водного режимов, в поступлении в почвенный раствор минеральных
соединений серы и других элементов, а также тяжелых металлов, которые
накапливаются в растениях и могут передаваться по трофическим цепям, вызывая
отравления.
Также происходит влияние выбросов на растения.
Химические соединения, содержащиеся в выбрасываемом газе, пагубно влияют на
растения, вызывая ожоги, что может привести к его гибели, а также большое
количество пыли оседает на растениях, препятствуя процессу фотосинтеза, что
тоже приводит к гибели растения.
Заключение
В данном дипломном проекте спроектирован электропривод механизма наклона
лотка БЗУ доменных печей ОАО «ММК».
При проведении анализа технологических режимов сформулированы основные
требования, предъявляемые к электроприводу механизма.
На основе требований технологии был выбран приводной электродвигатель
переменного тока фирмы Siemens типа 1LA7131-4АА.
С учетом номинальных данных двигателя и требований технологического
процесса был выбран комплектный частотный преобразователь фирмы Simovert
Masterdrives 6SE7022-1EP60. Частотный преобразователь применяющийся для питания
двигателя подключается к сети переменного тока 380В через токоограничивающий
реактор типа 4EP36 00-2DS производства Siemens.
Разработана структурная системы автоматического регулирования
электроприводом. Рассчитаны основные параметры системы ТПЧ-АД и все необходимые
параметры контуров регулирования, коэффициентов обратных связей и датчиков.
Принципиальная электрическая схема системы управления электроприводом
реализована на микропроцессорной базе Simovert Masterdrives цифрового действия.
С точки зрения экономических затрат, проект разработки не приводит к
уменьшению прибыли предприятия. Разработка современного привода приводит к
увеличению качества продукции, производительности.
Условия труда и его охрана удовлетворяет всем санитарным нормам. Уровни
вредных выбросов на предприятии, опасных и вредных производственных факторов не
превышают допустимых значений. Для защиты работающего персонала от воздействия
этих факторов приняты все необходимые меры.
Список
использованных источников
1. Косматов В.И. Проектирование электроприводов металлургического
производства. Учебное пособие. Магнитогорск: МГТУ, 2000. 244 с.
. Механическое оборудование доменных цехов. Левин М.З., Седуш
В. Я. - Киев: Высшая школа, 1970. - 220 с.
. Электропривод машин непрерывного литья заготовок. Марголин.
Ш.М. - М.: Металлургия, 1987. 279 с.
. Комплектные тиристорные электроприводы: Справочник/ И.Х.
Евзеров, А. С. Горобец, Б.И. Мошкович и др.; Под ред. канд. техн. наук В.М.
Перельмутера. - М.: Энергоатомиздат, 1988. - 319 с.
. Замятин В.Я., Кондратьев Б.В., Петухов В.М. Мощные
полупроводниковые приборы. Тиристоры: Справочник. М.: радио и связь, 1988. 576
с.
. SIMOVERT
MASTERDRIVES VC. Каталог DA
65.10.2001-2002. Siemens
AG, 2001. - 302с.
7. Simovert Masterdrives. Vector Control (VC).
Betriebsanleitung. Teil 2. Siemens, 1998. - 256с.
. Лукин А.Н. Системы автоматизированного электропривода с
векторным управлением асинхронных двигателей: Методические указания к курсовому
и дипломному проектированию для студентов специальности 1804. Магнитогорск:
МГТУ, 2002. - 50с.
. Ценник на монтаж оборудования №8. Электрические установки.
3-е изд. М.: Стройиздат, 1983.
. Бахольская Л.И. Экономика, организация и планирование
производства: Методические указания по дипломному и курсовому проектированию
для студентов специальности 180400 дневной и заочной форм обучения.
Магнитогорск: МГТУ, 2001.
. Правила устройства электроустановок (ПУЭ). - Санкт
Петербург, 2000.