Исследование на модели алгоритма управления группой насосов с каскадно-частотным регулированием скорости
Аннотация
В данной работе последовательно рассмотрены все
применяемые алгоритмы и выявлен наиболее оптимальный с точки зрения
технико-экономических показателей. Во второй главе составлена математическая
модель насосной станции. При исследовании алгоритма каскадно-частотного
регулирования в пакете программ Matlab
Simulink выявлена проблема
обеспечения устойчивой работы насосных агрегатов и предложено решение о
введении зоны нечувствительности. Даны рекомендации о выборе ширины зоны
нечувствительности для устойчивой работы НС.
Abstract.diesem Papier haben wir
adressieren konsequent sämtliche
anwendbaren Algorithmen und identifiziert die am besten geeignete in Bezug auf
technische und wirtschaftliche Indikatoren. Das zweite Kapitel ist ein
mathematisches Modell der Pumpstation gemacht. In der Studie von Algorithmen
kaskadierte Inverter-Software-Paket Matlab Simulink hat das Problem der
nachhaltigen Pumpstände
und schlug vor, dass eine Entscheidung über
die tote Zone einzuführen.
Die Empfehlungen für
die Wahl der Breite der toten Zone für
einen stabilen Betrieb der Pumpstation.
Содержание
Введение
. Обзор известных вариантов
построения САУ для НС с применением ПЧ. Анализ алгоритма управления группой
насосов с каскадно-частотным регулированием скорости
. Разработка математической модели
НС
.1 Математическое описание насоса и
трубопровода
.2 Модель НС в Matlab
Simulink
. Исследование на модели алгоритма
управления группой
насосов с каскадно-частотным
регулированием скорости
Заключение
Список использованной литературы
Введение
Решение проблемы полной автоматизации объекта
при работе с минимально необходимым энергопотреблением, повышая при этом
качество водоснабжения - вот основная задача, которая стоит перед предприятиями
ЖКХ и производителями оборудования.
Для создания напора в водопроводной сети
используются насосы. В настоящее время в сфере водоснабжения наибольшее
распространение получили центробежные насосы. Для привода насосов используются
преимущественно асинхронные двигатели с короткозамкнутым ротором. Насос в
совокупности с электроприводом и передаточным механизмом образует насосный
агрегат (НА). Для обеспечения работы оного или нескольких НА в требуемом режиме
необходим целый комплекс оборудования: трубопроводы, запорная и регулирующая
арматура, контрольно-измерительная аппаратура, а также аппаратура управления и
защиты. НА с необходимым оборудованием образует насосную установку (НУ). Для
создания требуемого напора и обеспечения подачи зачастую применяют несколько
НУ, работающих на общую сеть. Сооружение, в состав которой входят одна или
несколько НУ, а также вспомогательные системы и оборудование, бытовые и
производственные помещения, обеспечивающие работоспособность в целом,
называется насосной станцией (НС). В зависимости от требуемой суммарной характеристики
НУ соединяются между собой или параллельно, или последовательно, или смешанным
образом. Наиболее часто в сфере хозяиственно-бытового водоснабжения НУ работают
параллельно и подают воду в один напорный трубопровод. Режим работы НС
существенно зависит от изменения режима водопотребления. Приведение в
соответствие водопотребления и подачи осуществляется системами автоматического
управления (САУ), стабилизирующими напор в сети по заданному значению. В
современных НС применяется два основных способа регулирования
производительности: каскадное и частотное. Каскадное регулирование состоит во
включении и выключении параллельно установленных насосов. Частотное
регулирование позволяет регулировать производительность НС за счет изменения
частоты вращения насосов с помощью преобразователей частоты (ПЧ).
Комбинирование каскадного и частотного регулирования производительности группы
НУ является наиболее эффективным средством с точки зрения технико-экономических
показателей [1]. При данном способе регулирования отмечается снижение
энергопотребление насосных станций на 10-45%, сокращение расходов на
эксплуатацию и ремонт оборудования, а самое главное-оптимизация
технологического процесса и высокая точность поддержания напора.
В данное время разработкой,
проектированием и выпуском САУ занимается множество частных фирм и компаний. В
связи с износом и устареванием оборудования объектов ЖКХ производится
реконструкция насосных станций и все большее применение частотно регулируемого
привода. Как показывает практика срок окупаемости установки оборудования
автоматических систем управления и регулирования на станциях водоснабжения
составляет от 3 месяцев до 2 лет. А, как известно спрос диктует предложение.
Вот лишь некоторый перечень компаний, занимающих этот сектор рынка: ЗАО "Электротекс",
г. Орел, www.etx.ru; ООО "НТ-Проект", г. Киев, www.novitech.com.ua;
ООО "ТАК-ЭНЕРГО", Калуга, www.takenergo.ru;
CONTROLSTATION, Москва, www.controlstation.ru;
"Электросервис комплект", Москва, www.esc.su
<#"536562.files/image001.gif">
Рис.1.1. Известные способы регулирования частоты
вращения насосов в НС: ПЧ - преобразователь частоты, УПП - устройство плавного
пуска, КА - коммутационная аппаратура, Д - двигатель НА.
насосный каскадный программа matlab
Индивидуальное регулирование.
Способ управления, при котором все двигатели
снабжены своими собственными преобразователями частоты (ПЧ). Данный метод
наиболее универсален. Может обеспечить наивысшую точность в широком диапазоне
регулирования. Функциональные возможности ограничиваются лишь энергетическими
параметрами. Обеспечивает все защитные функции (максимально-токовая и
времятоковая защиты; защита от потери нагрузки, от межфазных КЗ, от отклонения
напряжения питающей сети, от обрыва фаз, контроль последовательности фаз и
др.). Позволяет использовать различные по характеристикам насосные агрегаты.
Сохраняет работоспособность при отказе ПЧ, при этом АД запитывается при помощи
обводного контактора от сети. Высокая энергоэффективность данного метода
обеспечивается выполнением энергетических расчетов для уточнения параметров,
при которых целесообразно изменение состава работающих насосов. Основной
недостаток - высокая стоимость. Из-за ограниченности средств на приобретение ПЧ
данный способ не нашел широкого применения.
Групповое регулирование.
Использование одного преобразователя для
одновременного управления параметрами нескольких АД встречается достаточно
редко. Точность и диапазон регулирования определяются подобранными техническими
средствами и программным обеспечением. Требует установки дополнительного
оборудования для защиты электродвигателей и агрегатов в целом. Исключена
возможность применения в НУ разных насосов. Энергоэффективность снижена потому,
что при малом водопотреблении все насосные агрегаты работают в режиме с
пониженным КПД. ПЧ большой мощности имеет высокую стоимость.
Смешанное регулирование.
Системы с одним частотно регулируемым насосным
агрегатом и несколькими нерегулируемыми НА - это системы каскадного
регулирования, но с увеличенной точностью регулирования, благодаря применению
ПЧ и усложненного алгоритма управления. Основные недостатки - возникновение в сети
бросков напряжения, связанных с переходными процессами при пуске двигателей и
сокращение ресурса оборудования.
Другим решением, которое не только снижает
броски тока в сети, уменьшает износ элементов НУ и позволяет предотвратить
гидроудар, является использование устройства плавного пуска (УПП) совместно с
ПЧ с каскадным включением насосных агрегатов. Применение УПП значительно
повышает стоимость системы.
Каскадно-частотное регулирование.
Наиболее оптимальным, с точки зрения
технико-экономических показателей является каскадно-частотное регулирование.
Данный метод обеспечивает высокое качество регулирования, высокую
энергоэффективность насосной станции и обладает потенциалом к модернизации.
Алгоритм работы (рис.1.2):
основной частотно-регулируемый НА стабилизирует
технологический параметр в диапазоне нагрузок, обеспечиваемых одиночным
агрегатом, постепенно разгоняясь до номинальной частоты вращения;
при дальнейшем росте нагрузок электродвигатель
работающего на номинальной частоте вращения ЧР НА синхронизируется с питающей
сетью, а преобразователь переключается на управление другим НА, который
становится основным;
при дальнейшем росте нагрузок таким же образом
подключается следующий дополнительный агрегат;
при снижении нагрузок операции выполняются в
обратной последовательности.
Рис.1.2. Блок-схема каскадно-частотного
регулирования группы из 4 насосов.
Контроль расхода и давления осуществляется в
конкретных диктующих точках сети. Программируемый логический контроллер (ПЛК)
обрабатывает поступающие на него сигналы от датчика давления, воздействует на
ПЧ, который изменяет скорость вращения приводного двигателя насосного агрегата,
и управляет подключением требуемого количества двигателей для обеспечения
потребительских нужд. Специализированные ПЧ с функцией многомоторного
управления (или MMC - Multi Motor Control или IMC - Intelligent
Motor Control) способны заменить ПЛК, так как вся логика уже есть внутри них.
Но ПЧ с многомоторным управлением - это всего лишь удобный инструмент для
создания системы управления автоматизированной НС, а не система управления в
целом и им присущи следующие недостатки:
) При управлении от преобразователя частоты
гарантируется защита только основного двигателя. В алгоритмах, которые заложены
в ПЧ ММС защита будет обеспечена тому двигателю, который в данный момент
управляется от ПЧ. Защита же остальных двигателей, работающих от сети,
возлагается на их пускорегулирующую аппаратуру (контакторы, пускатели). Сбой в
работе какого-либо двигателя становится известным ПЧ с помощью соответствующих
диагностических дискретных входов. Аварийный двигатель просто исключается из
дальнейшей работы.
) Выход из строя ПЧ означает невозможность
продолжения работы. Работа же специализированной станции управления может быть
продолжена.
) Специализированная станция реализует более
широкий спектр защитных и сервисных функций, недоступных отдельному ПЧ.
Например, автоматический ввод резерва при пропадании основного питания, система
телеметрии и пр. Действительно, если в специализированной станции установлен
некий контроллер (ПЛК), то он сможет реализовать гораздо более широкий спектр
сервисных функций и защит.
При организации параллельной работы любых
насосных агрегатов необходимо решить три основные задачи: определить условия,
при которых должен включаться НА; разработать алгоритм распределения нагрузки
между параллельно работающими НА; определить условия, при которых НА
целесообразно отключить.
Но помимо этого, у метода каскадно-частотного
регулирования группы насосов есть много проблем, требующих решения [3]:
• в виду того, что процесс изменения
водопотребления не всегда идет монотонно, часто при достижении граничного
значения подачи возникает ситуация, в которой дополнительный насос будет
многократно включаться и отключаться;
•качество управления сильно зависит от настройки
коэффициентов ПИД регулятора, которые подбираются индивидуально;
• алгоритм должен по возможности управлять и
использовать насосы в режимах, где их КПД наивысший;
•в случае установки на насосной станции разнотипных
насосов нужно предусмотреть возможность обхода мертвых зон (подробно рассмотрен
в [3]);
• необходимость создания ограничений уставок для
защиты от ошибок оператора или скачкообразного изменения контролирующего
параметра.В последующих главах будет рассмотрен именно метод
каскадно-частотного регулирования и решена проблема многократного
включения-выключения насосного агрегата.
2. Разработка математической модели НС
.1 Математическое описание насоса и трубопровода
Анализ режима работы НУ выполняется с
использованием характеристик насосов и трубопроводов. На рис. 2.1[4]
представлены рабочие характеристики насоса CA120/33
при частоте вращения 2850 об/мин.
Рис. 2.1. Рабочие характеристики центробежного
насоса.
Характеристики Q-H
центробежных насосов в пределах рекомендуемых подач описываются уравнением
квадратичной параболы[1]:
(2.1),
где
-фиктивный напор, при нулевой
подаче, м;
-гидравлическое
фиктивное сопротивление насоса,
.
-потери напора в самом насосе,
зависящие от множества факторов (тип жидкости, конструкция насоса, скорость
вращения и т.д.). Здесь потери в насосе вычисляются упрощенно через коэффициент
. Фиктивные
параметры могут быть определены по каталожным или экспериментальным данным. Для
этого необходимо определить координаты двух точек рабочей части напорной
характеристики. Используя т.1 и т.2 на рис.2.1 определим параметры насоса CA120/33:

;
м
Характеристика насоса CA120/33,
построенная по формуле (2.1) представлена на рис.2.3. Видно, что из-за принятых
допущений, характеристика несколько отличается от приведенной на рис.2.2,
однако близка к ней в области рекомендуемых подач.
Рис. 2.3. Характеристика насоса по формуле
(2.1).
Изменение частоты вращения рабочего
колеса насоса ведет к изменению всех его рабочих параметров. При этом напорная
характеристика центробежного насоса, работающего с переменной частотой
вращения, описывается следующим уравнением[1]:
(2.2), где
-частота
вращения рабочего колеса,
;
-номинальная
частота вращения ,
. Из (2.2)
видно, что гидравлические потери в насосе при одной и той же подаче не зависят
от частоты вращения. Это значит, что при ее изменении напорные характеристики
насоса остаются подобными друг другу и только изменяют свое положение по
вертикали в координатах Q и H на графике
(рис.2.4)
При параллельной работе насосы
подают воду в одну систему трубопроводов. Суммарная характеристика Q-H параллельно
работающих насосов строится сложением абсцисс их характеристик при одном и том
же значении ординаты (напора), т.к. их общая подача равна сумме подач каждого
насоса (рис.2.5.).
Рис. 2.4. График насоса CA120/33,
работающего с переменной частотой вращения: 1-3-напорные характеристики насоса,
при
соответственно.
Рис. 2.5. График параллельной работы двух
одинаковых центробежных насосов: 1-хар-ка одного насоса; 2-результирующая
характеристика.
Момент сопротивления, создаваемый
насосом, определяется по формуле:
Н (2.2). Примем, что КПД насоса
при любой
частоте вращения.
Зависимость между расходом жидкости
через трубопровод и напором, который требуется для обеспечения этого расхода,
называется характеристикой трубопровода и описывается уравнением[1]:
(2.3), где
-статический
напор, S-гидравлическое
сопротивление трубопровода.
-магистральные потери напора,
которые в общем случае рассчитываются по универсальной формуле
Вейсбаха-Дарси[9]:
, где
-коэффициент
гидравлического трения, зависящий от числа Рейнольдса и относительной
шероховатости трубы; l и d -длинна и
диаметр трубопровода соответственно, м; v-средняя
скорость движения жидкости, м/с; g-ускорение свободного падения,
. Средняя
скорость течения жидкости при ламинарном потоке может быть определена из
выражения[9]:
.
Синтезировав вышеприведенные формулы, получаем:
. Сеть водопотребления - это целая
система трубопроводов различных по длине, диаметру, форме, материалу и строго
говоря, не может быть описана уравнением (2.3). Для примера на рис.2.6 показана
реальная зависимость напора от подачи одной из водопроводных станций Москвы[1].
Для простоты коэффициент S принимается приближенно постоянным.
Из-за сложной разветвленной
структуры трубопровода стабилизация напора во всех точках сети водопотребления
- практически не решаемая задача. Поэтому речь может идти о стабилизации напора
в некоторых отдельных точках сети, называемых диктующими. Как правило, в
качестве диктующей выбирается точка, наиболее удаленная и расположенная на
наиболее высоких отметках. Такой выбор гарантирует поддержание такого же или
более высокого напора в остальных точках сети.
Рис. 2.6. Эквивалентная
характеристика водопроводной сети:
-эквивалентная характеристика сети,
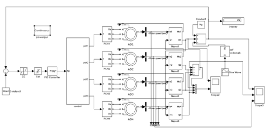
2.2 Модель НУ в Matlab
Simulink
Моделирование системы управления НС
производилось в программной среде Matlab
Simulink. Повысительная НС
(рис. 2.7) состоит из четырех параллельно работающих насосов CA120/33с
каскадно-частотным регулированием. Насос поставляется вместе с асинхронным
двигателем 1.1 кВт. Данная станция может использоваться для водоснабжения 12-ти
этажного жилого дома.
АД смоделирован при
помощи блока Asynchronous Machine SI Units из библиотеки SimPowerSystems, что дает возможность не только имитировать работу во
временной области, но и изучать их частотные свойства и оценивать динамические
параметры.
Рис. 2.7. Модель насосной станции
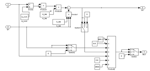
Моделирование насоса производилось по уравнению
(2) рис. 2.8, рис.
2.9.
Рис. 2.8.
Подсистема Nasos1.
Рис. 2.9. Подсистемы
Nasos2, Nasos3, Nasos4.
Модель сети водопотребления была собрана
согласно формуле (3) и представлена на рис.2.10. График водопотребления задан
условно при помощи блока Sine
Wave .
Рис. 2.10. Подсистема set`
vodosnab.
Модель ПЧ со скалярным управлением
представлена на рис. 2.11. В ПЧ при помощи блока Lookup Table задается
закон регулирования
с IR-компенсацией.
Такой закон применяется на большинстве промышленных преобразователей частоты.
Но для насосов, работающих со статическим напором, должно соблюдаться более
сложное соотношение
, где k=2-5-показатель
степени в уравнении механической характеристики насоса.
Рис. 2.11. Подсистемы PCH1,
PCH2, PCH3,
PCH4.
Так как перед переключением двигателя от ПЧ на
сеть, нужно произвести синхронизацию напряжения, частоты и фазы, что может
являться предметом отдельной работы, было решено упрощенно использовать 4
преобразователя частоты. При достижении преобразователем частоты 50 Гц, выход
ПИ регулятора переключается на следующий ПЧ, а данный ПЧ остается работать с
постоянной частотой сети.
Для моделирования ПИ регулятора был использован
отдельный блок из библиотеки PID
Controller. Коэффициенты
регулятора подбирались экспериментально при работе от ПЧ одного насоса и
скачкообразном изменении ошибки. ПИ регулятор формирует частоту для ПЧ, изменяя
которую мы поддерживаем заданный напор Hzad
в диктующей точке сети.
Основным элементом модели является подсистема control
рис. 2.12, в которой реализовано управление НС. Задан описанный в главе 1
алгоритм работы. Также реализовано условие, согласно которому при достижении
основным НА максимальной производительности производится переключение его на
питание от сети, а включение следующего НА производится на ПЧ с нулевой
частотой и НА плавно вводится в работу. При работе агрегата от сети перед его
переключением на работу от ПЧ, задается частота 50 Гц.
Рис. 2.12. Подсистема control-основной
блок управления.
При помощи модели был получен
суточный график (рис.2.13) работы типовой повысительной насосной станции для
водоснабжения жилого 12-ти этажного дома. Задано давление в диктующей
(последний этаж) точке 30
1 м.
Принято, что гарантированный напор в городской сети ХВС 35м. Согласно [5]
минимальный свободный напор в сети водопровода населенного пункта при
максимальном хозяйственно-питьевом водопотреблении на вводе в здание над
поверхностью земли должен приниматься при одноэтажной застройке не менее 10 м,
при большей этажности на каждый этаж следует добавлять 4 м. Для 12-ти этажного
здания
, т.е. в
диктующей точке получим:
, где
-давление
столба жидкости; 2.7 м-высота одного этажа здания. Согласно [6] следует
обеспечивать необходимые напоры воды у сантехнических приборов 2-5м.
Законодательно [7] оговорено, что давление ХВС в многоквартирных жилых домах
должно быть в пределах 3-60 м. Руководствуясь этими документами, получаем
довольно широкий диапазон разрешенных давлений 3-60 м. Для хорошей работы
душевых и уборных на последнем этаже давление воды должно быть, по рекомендации
изготовителей сантехнических устройств, 10 м. Но, для более современного
оборудования (душевые кабины, гидромассажные ванны, стиральные машины)
минимальное рабочее давление порядка 20-30 м. Для потребителя же, чем выше
давление тем лучше. Но, как уже говорилось, увеличение давления в системе на 10
м ведет к увеличению утечек на 7-9% и расходов на ремонт водопроводной сети в
целом. Получаем, что оптимальное давление - 30 м.
Рис. 2.13. Работа НС.
3. Исследование на модели алгоритма управления
группой насосов с каскадно-частотным регулированием скорости
Процесс изменения водопотребления, в отличие от
представленного на рис.2.13, не всегда идет монотонно. Действительная картина
отбора воды из сети весьма сложна; он происходит в огромном числе точек
(измеряемом сотнями, тысячами и более). Отбор в каждой точке возникает и
прекращается исключительно по воле потребителя и совершенно не управляем. Может
возникнуть режим, когда отбор воды из сети изменяется не значительно и
колеблется около некоторого среднего значения. При этом водоподача не может
быть обеспечена уже работающими НА и начнет включаться следующий насос, т.е.
система будет находиться в так называемом граничном режиме. Из-за колебания
водопотребления возникает ситуация, когда НА постоянно включаются и
выключаются. Пример такого режима при заданном нулевом отклонении показан на
рис.3.1. Видно, что за промежуток времени 10 мин, даже при отклонении давления
от граничной величины на 1% наблюдается постоянное включение-выключение насоса,
что снижает энергоэффективность системы (низкий КПД) и сокращает срок службы
насосного оборудования, запорной и регулирующей аппаратуры. К сожалению, мне не
удалось найти точных данных о влиянии частоты пусков НА на срок службы и износ
оборудования. Производитель данного оборудования ограничивает лишь число прямых
пусков, что объясняется большими потерями и нагревом двигателя. Однако при
частотном регулировании потери в переходных процессах пуска сведены к минимуму.
Рис. 3.1 Граничный режим: постоянное включение и
выключение одного из группы насосов.
Для исключения колебательного режима работы
насосов в системе регулирования предусматривается зона нечувствительности -
диапазон отклонений давления от его заданного значения, не вызывающих изменения
регулятором выходной величины. Наличие зоны нечувствительности в характеристике
объекта управления приводит к тому, что в интервале ее действия ΔH
никакое отклонение давления не приводит к соответствующему изменению частоты
ПИ-регулятора, что в свою очередь снижает частоту пусков НА. В модели зона
нечувствительности реализуется элементом DZ
(Dead Zone). Выходной сигнал блока вычисляется в соответствии со следующим
алгоритмом:
если величина входного сигнала находится в
пределах зоны нечувствительности, то выходной сигнал блока равен нулю;
если входной сигнал больше или равен верхнему
входному порогу зоны нечувствительности, то выходной сигнал равен входному
минус величина порога;
если входной сигнал меньше или равен нижнему
входному порогу зоны нечувствительности, то выходной сигнал равен входному
минус величина порога. На рис. 3.2 представлена блок-схема алгоритма
каскадно-частотного управления группой насосов с зоной нечувствительности.
Рис. 3.2. Алгоритм с зоной нечувствительности.
Выбор зоны нечувствительности должен
производиться исходя из двух условий:
•поддержание напора в диктующей точке в
допустимых пределах;
•исключение или минимизация граничных режимов.
Как уже говорилось выше,
законодательно давление в системе ХВС ограничено довольно широким диапазоном.
Однако, при этом потребитель будет испытывать большие неудобства, а большинство
современного сантехнического оборудования просто не будет работать. Для
определения уставки зоны нечувствительности в качестве основного параметра
примем комфортность использования смесителя в ванной комнате. Потребителям
хорошо известна ситуация, когда изменение напора по холодной или горячей воде
резко меняет температуру за смесителем и иногда в достаточно широких пределах,
а это становится опасным, особенно при пользовании смесителем детьми. Согласно
проведенным испытаниям [8] для поддержания стабильной температуры за смесителем
(
) колебания
давления в сети ХВС должны находиться в пределах 0.7-1м. На рис.3.3 отображен
режим работы НС с зоной нечувствительности 1м (водопотребление как и на рис.
3.1 отклоняется от граничного значения на 1%). Как видно из рис.3.3 введение
допустимого отклонения напора позволяет избежать постоянных коммутаций НА, что
улучшает условия работы оборудования, не принося неудобств потребителю.
Был проведено моделирование для
различных отклонений водопотребления от граничного значения в интервале 10 мин
с целью поиска уставок зоны нечувствительности. Результаты сведены в табл. 3.1
и представлены на рис. 3.4.
Рис. 3.3 Работа НС с зоной нечувствительности
1м.
Табл.3.1 Расчетное значение зоны
нечувствительности.
|
Изменение
водопотребления относительно граничного значения, %
|
Изменение
водопотребления относительно полной производительности станции, %
|
Зона
нечувствительности (полное отсутствие колебаний), м
|
|
|
|
|
|
|
|
1
|
0.87
|
0.65
|
|
2
|
1.73
|
1.25
|
|
3
|
2.6
|
2
|
|
4
|
3.46
|
2.8
|
|
5
|
4.33
|
3.6
|
Рис.3.4. Ширина зоны нечувствительности в
зависимости от изменения водопотребления в граничных режимах.
Заключение
В работе проанализированы основные существующие
алгоритмы управления НС. На основании проведенной сравнительной характеристики,
получено: наиболее оптимальным по технико-экономическим показателям является
каскадно-частотное регулирование при помощи станции управления, которое и было
выбрано как объект для дальнейшего исследования.
В аналитической части разработана
математическая модель объекта. При исследовании выявлен режим неустойчивой
работы НС при граничном водопотреблении (рис.3.1). Для решения этой проблемы
был составлен новый алгоритм с зоной нечувствительности (рис. 3.2). Результатом
моделирования и анализа являются полученные значения допустимого отклонения
давления (ширина зоны нечувствительности), которые не создают дискомфорта для
потребителей
1 м. - с
одной стороны и уставки, не вызывающие частых переключений НА (рис.3.3, 3.4)-с
другой. Данные значения носят рекомендательный характер и могут варьироваться в
зависимости от параметров НС и сети ХВС. Поэтому перед
инженером-проектировщиком ставится задача оптимизации работы насосов и в тоже
время, обеспечения комфортных условий водопользования благодаря правильному
выбору соответствующей уставки ширины зоны нечувствительности.
Список использованной литературы
[1]-
Лезнов Б.С. Энергосбережение и регулируемый привод в насосных и воздуходувных
установках.- М.: Энергоатомиздат, 2006 г.
[2]-
Ильинский Н. Ф., Москаленко В.В. Электропривод: энерго- и ресурсосбережение:
учеб. пособие для студ. высш. учеб. заведений.- М.: Издательский центр
"Академия", 2008 г.
[3]-
Сербин Ю.В., Прокопов А.А., Бугров В.П. Параллельная работа насосных агрегатов
при использовании технологии частотного регулирования. -Информационный
бюллетень 2007 №2, ИНЖЕНЕРНЫЙ ЦЕНТР "АРТ".
[4]-
Насосы LOWARA, серия CA-CAM, каталог продукции. 2011 г.
[6]-
СНиП 2.04.01-85*
[7]-
Постановление Правительства Российской Федерации от 23 мая 2006 г. № 307 г.
Москва "О порядке предоставления коммунальных услуг гражданам"
[8]-
Лузгачев М.В. О квартирном регуляторе давления.
[9]-
Материалы Всемирной компьютерной сети Интернет.