Автоматизированная информационная система учета автотранспорта

  • Вид работы:
    Дипломная (ВКР)
  • Предмет:
    Информационное обеспечение, программирование
  • Язык:
    Русский
    ,
    Формат файла:
    MS Word
    1,37 Mb
  • Опубликовано:
    2011-05-20
Вы можете узнать стоимость помощи в написании студенческой работы.
Помощь в написании работы, которую точно примут!

Автоматизированная информационная система учета автотранспорта

Автоматизированная информационная система учета автотранспорта

Содержание

Введение

1.1 Описание деятельности фирмы

1.2 Оценка функций учета в автосалоне Aurore Auto

2. Проектирование информационной системы

2.1 Подходы к проектированию ИС

2.2 Унифицированный язык моделирования UML

2.3 CASE средство Rational Rose

2.4 Диаграмма вариантов использования

2.5 Диаграммы состояний

2.6 Диаграмма деятельности

2.7 Диаграммы взаимодействия

3. Проектирование БД.

3.1 Требования, предъявляемые к базе данных

3.2 Rational Rose Data Modeler средство проектирования БД

3.3 Создание логической модели

3.4 Выбор инструментального средства построения системы учета

4. Реализация ИС учета автомобилей для автосалона

5. Расчет экономической эффективности проекта

5.1 План маркетинга

5.1.1 Описание характеристик товара/услуги

5.2.1 Цели, задачи и методы оценки инвестиций

5.2.2 Выбор и описание разрабатываемого и альтернативного вариантов

5.2.3 Расчёт вложений на этапе разработки и отладки основного варианта

5.2.4 Расчёт вложений на этапе разработки и отладки альтернативного варианта

5.2.5 Расчёт вложений по годам этапа эксплуатации

5.2.6 Итоговые показатели технико-экономической эффективности

5.2.7 Вывод

6. Безопасность и санитарно-гигиенические условия труда на рабочем месте пользователя ПЭВМ

6.1 Характеристика санитарно-гигиенических условий труда

6.1.1 Микроклимат

6.1.2 Вредные вещества и пыль

6.1.3 Уровень ионизации воздуха

6.1.4 Требования к уровню вибрации

6.1.5 Требования к уровню шума

6.1.6 Излучения

6.1.7 Нормы на освещение рабочего места

6.2 Вентиляция

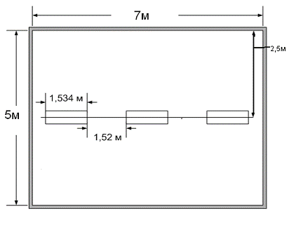
6.3 Расчет осветительной установки

6.4 Режим труда

6.5 Характеристика электрооборудования

6.5.1 Электрическая безопасность

6.5.2 Оценка необходимости применения защитных устройств

6.5.3 Пожарная безопасность

6.6 Выводы

Заключение

Приложение 1. Код программы

Список использованной литературы

Введение


Современные информационные технологии применяются уже практически во всех сферах деятельности человека. Можно сказать, что в настоящий момент, эффективное развитие любого общества немыслимо без систем управления, построенных на комплексных системах обработки информации, на современных информационных технологиях.

Наибольшая актуальность и практическая потребность в разработке методов применения электронной информации в экономике, наблюдается на уровне различных фирм, так как предприятия выступают как основной субъект хозяйственной деятельности в экономике. Этот факт подтверждается постоянно растущим интересом со стороны менеджеров крупных и средних компаний к внедрению автоматизированных компьютерных систем учета и поддержки принятия решений.

Интерес к автоматизированным системам учета вызван качественно новыми технологическими возможностями обработки управленческой информации, которые имеют прямое приложение для задач повышения экономической эффективности работы, повышение конкурентоспособности и рентабельности рынка, за счет использования информационных методов, позволяющих рационализировать управление ресурсами.

Компания «Aurore Auto», официальный дилер Nissan, одна из наиболее динамично развивающихся компаний на автомобильном рынке Санкт- Петербурга, о чем свидетельствует растущее число клиентов, большинство из которых становится постоянными. На сегодняшний день компания представляет жителям Санкт- Петербурга наивысшие стандарты качества. Компания оказывает услуги в сферах продаж автомобилей, сервисного обслуживания, кредитования, страхования и лизинга.

В автосалоне компании представлен полный модельный ряд Nissan и некоторые модели других производителей.

В специализированном центре оказываются услуги по гарантийному и послегарантийному ремонту, диагностические и восстановительные работы любой сложности, кузовной ремонт.

На складе компании в наличии широкий выбор оригинальных запасных частей, еще больше запчастей доступно под заказ.

Автосалон динамично развивается, соответственно возрастает необходимость ведения более точного учета автомобилей, а так же возможности получения оперативной информации о состоянии различных бизнес-процессов, происходящих в компании.

В данный момент в отделе компаунда (склада автомобилей) учет частично автоматизирован, за счет использования MS Excel, однако данная автоматизация обрывочна и уже не справляется с возложенными на нее задачами. На хранение, обработку и своевременное редактирование и обновление данных уходит значительное количество времени и трудовых ресурсов.

В настоящей работе будет решаться задача построения информационной системы, посредством которой можно было бы оперативно вносить, удалять и корректировать сведения об автомобилях, проходящих через компаунд, а так же получать резюмирующие сведения, для нужд менеджмента компании.

Актуальность данной работы объясняется тем, что единая информационная среда, в которой могли бы работать сотрудники отдела продаж и компаунда, повысила бы эффективность их труда, сократила бы издержки компании. Помимо снижения трудозатрат, внедряемая система автоматизации, позволила бы получать руководству компании более точные сведения о ее функционировании, что позволило бы принимать более взвешенные решения о дальнейшем развитии компании.

Предполагается создание информационной системы учета на базе таких средства как PHP и MySQL и разработка соответствующего интерфейса для пользователя высокого уровня подготовки.

Итак, целью настоящей дипломной работы является построение автоматизированной системы для решения учетных задач, возникающих в автосалоне «Aurore Auto».

Для достижения поставленной цели необходимо решить ряд задач:

·     Рассмотреть теоретический аспект внедрения систем автоматизации

·        Проанализировать существующие методы автоматизации

·        Формализовать деятельность автосалона «Aurore Auto», выделив необходимые к отслеживанию процессы

·        Выбрать необходимую среду реализации ПО.

·        Разработать действующее ПО, решающее поставленные задачи

·   Проанализировать экономическую эффективность внедрения средства автоматизации.

1. Проектирование системы учета для автосалона

 

.1 Описание деятельности фирмы


Компания «Aurore Auto» осуществляет продажу и сервисное гарантийное обслуживание автомобилей различных марок, в основном автомобилей марки Nissan. Точно так же она осуществляет ремонт автомобилей с закончившимся сроком гарантии и продажей различных запчастей и аксессуаров.

Автосалон компании представляет из себя выставочный зал, склад, ангар для проведения работ, другие рабочие помещения, стоянку автомобилей.

Структура ООО «Aurore Auto» определяется структурой управления и структурой своих функциональных подразделений.

Главой является генеральный директор. Он руководит производственной и коммерческой деятельностью фирмы в целом. Занимается закупкой товаров, работой с поставщиками, решает стратегические задачи. Дает распоряжения и контролирует работу управляющего топ-менеджера - руководителя отдела продаж (РОП).

Основная задача руководителя отдела продаж: управление коммерческой деятельностью автосалона, направленной на удовлетворение нужд потребителей и получение прибыли за счет стабильного функционирования, поддержания деловой репутации в соответствии с предоставленными полномочиями и выделенными ресурсами. Назначение на должность руководителя отдела продаж и освобождение от неё производится приказом ген.директора фирмы. В своей деятельности РОП руководствуется должностной инструкцией и Уставом предприятия ООО «Aurore Auto».

Руководитель отдела продаж должен знать:

·          законодательные и нормативные правовые акты.

·        теорию и практику работы с персоналом.

·        структуру управления магазином.

·        условия поставки, хранения товаров.

·        действующие цены на товар.

·        правила и нормы охраны труда, техники безопасности, противопожарной защиты.

Цель работы - достижение максимальных продаж при высоком уровне обслуживания и полном удовлетворении потребностей клиента в товарах и услугах компании за счет слаженной работы всего персонала магазина.

Должностные обязанности РОП:

·          осуществляет управление деятельностью работы магазина.

·        решает организационно-технические, экономические, кадровые проблемы.

·        осуществляет расстановку кадров, мотивацию их развития, оценку и стимулирования качества труда.

·        осуществляет анализ спроса на продукцию.

·        обеспечивает рост прибыльности, конкурентоспособности и качества товаров и услуг.

·        периодически предоставляет директору компании отчеты о деятельности автосалона

Основная задача администратора: обеспечение бесперебойной работы магазина. Подчиняется и получает приказы и рабочие распоряжения от руководителя отдела продаж магазина. В своей работе администратор руководствуется правилами торговли, законом «о защите прав потребителей», правилами работы на кассе, правилами работы с кредитными картами, правилами внутреннего трудового распорядка магазина, технологией продаж.

Администратор должен знать:

·          правила работы магазина, организации торгового процесса.

·        права и обязанности работников торгового зала.

·        виды выполняемых ремонтных работ, цены

·        виды автомобилей, ассортимент запчастей и аксессуаров, размещение, свойства, цены товаров.

·        правила обслуживания покупателей.

·        порядок учета товаров, проведение инвентаризации.

·        правила и нормы охраны труда, техники безопасности, противопожарной защиты.

Должностные обязанности администратора:

·          соблюдать правила внутреннего трудового распорядка

·        находится на рабочем месте находиться в чистой форменной одежде.

·        составлять и контролировать график работы персонала магазина (технического отдела и торгового зала).

·        ежедневно вести табель учета рабочего времени.

·        осуществлять первичное обучение продавцов в период стажировки.

·        координировать работу персонала магазина при его: открытии-закрытии, проведении инвентаризации, приемке нового товара.

·        координировать работу технического отдела (ремонтной мастерской)

·        выполнять по необходимости обязанности менеджера по продажам.

·        обеспечивать контроль за оформлением торгового зала, помещения в целом.

Основная задача менеджера: достижение максимальных продаж при высочайшем уровне обслуживания. Менеджер согласует свою деятельность по всем вопросам с администратором. Цели- наиболее полное удовлетворение потребностей клиента в товарах и услугах при выполнении плана продаж. Качественное обслуживание согласно стандартам компании и правилам торговли, формирование и поддержание имиджа автосалона.

Менеджер должен знать ассортимент автомобилей, дополнительных товаров, характеристики каждого вида товара, приемы подбора товара, основные формы и способы представления товара в торговом зале, правила обмена товаров, гарантийные сроки, а так же: перечень видов технических ремонтных работ, цены, сроки выполнения.

Должностные обязанности менеджера:

·          Передавать сотрудникам технического отдела заказ-наряд по ремонту автомобиля.

·        Следить за презентацией.

·        За наличием ценников.

·        Проверять товар перед началом и окончанием смены.

·        Информировать заказчиков о завершении сервисных работ по их автомобилям

·        Менеджер по продажам должен уметь вежливо и корректно вести беседу с покупателями.

Основная задача кассира- качественное и безошибочное обслуживание покупателей, контроль за сохранностью денежных средств. В своей деятельности кассир руководствуется- должностной инструкцией, правилами торговли, правилами работы на кассе, правилами внутреннего распорядка магазина.

Должностные обязанности кассира:

·          Обеспечить тщательный уход и бережное обращение с ККМ.

·        Осуществлять операции ввода сумм в соответствии с руководством по эксплуатации на данный тип ККМ.

·        Для каждого покупателя определить общую сумму покупки по показанию индикатора кассовой машины.

·        Получить от покупателя деньги за товары согласно стоимости приобретаемого товара.

·        В случае возврата денег кассир действует в соответствии с указаниями администратора магазина.

·        В случае обмена товара на аналогичный обязан заполнить справку об обмене товара.

·        В конце рабочего дня кассир обязан сдать торговую выручку администратору магазина.

Описанный тип структуры является линейным.

Всего, в автосалоне «Aurore Auto» работает более 70 человек линейного персонала и 5 управленцев. Средний возраст сотрудников - 32 года. При отборе претендентов, а занимается этим непосредственно начальство автосалона, прежде всего, обращается внимание на предыдущий опыт работы, желательно, чтобы претендент уже работал в подобных торговых предприятиях.

Компания активно поддерживает и развивает систему нематериального вознаграждения. Под нематериальным вознаграждением понимаются все формы признания заслуг и поощрения, ценность которых для работника не определяется и не исчерпывается их непосредственным денежным эквивалентом. Нематериальное вознаграждение, используемое в рассматриваемой компании включает корпоративные награды (знаки отличия, призы за победу в конкурсах «Лучший по профессии»).

Рис 1.1. Структура управления сети автосалонов «Aurore Auto»

 

.2 Оценка функций учета в автосалоне Aurore Auto

автоматизированный информационный система учет автотранспорт

Основные функции автосалона «Aurore Auto» заключаются в продаже автомобилей, продаже запчастей к автомобилям, выполнение диагностики автомобилей и ремонтных работы по автомобилям.

До сих пор автоматизация деятельности отдела компаунда заключалась в использовании MS Excel

В настоящий момент учет авто в типовом автосалоне «Aurore Auto» ведется следующим образом:

Все счета в процессе работы заполняются в текстовом редакторе на основе типовых бланков.

Стоимость запчастей, предпродажной подготовки и т.д., а также предположительное время доставки определяется, на основе ряда программных продуктов от производителей автомобилей той или иной марки.

В конце рабочего сотрудники отдела сводят всю информацию по продажам текущего дня и по осуществленным заказам на технические работы в сводную таблицу Excel

Выполнение ремонтных и диагностических работ связано с ведением заказ-нарядов, определением стоимости работ, исходя из времени и количества работников, участвующих в починке, а так же количеству израсходованных запчастей.

Каждый администратор в MS Excel ведет учет текущих ремонтных работ, а так же учет рабочего времени сотрудников технического отдела, эти работы осуществляющих. Ему ежедневно предоставляется сводная отчетность в виде таблицы MS Excel, состоящей из четырех листов.

На первом листе представлена информация о продажах, т.е. о проданных автомобилях и комплектующих. Второй лист представляет собой сводную информацию о принятых заказах на ремонтные работы. Третий лист предоставляет сводную информацию о выработке сотрудников технического отдела по типам работ, в зависимости от их категории сложности. На четвертом листе- итоговые показатели по текущему месяцу с учетом прошедших суток.

Администратор на основе поступающей ему отчетности производит итоговую отчетность, строит диаграммы показателей работы автосалона.

Основные проблемы существующего учета: отсутствие оперативности в обновлении данных, дублирование данных и вызванная этим постоянная необходимость перепроверки всей отчетности. Из-за отсутствия унификации, данная автоматизация хотя и помогала справиться с необходимым учетом, отнимает слишком много рабочего времени администраторов, менеджеров отдела продаж и компаунда.

Очевидно, что для успешного функционирования предприятия автосалону требуется построение более эффективной схемы автоматизации учета, которая позволила бы вести учет продаж автомобилей, комплектующих и осуществленных работ, печать счетов.

Исходя из вышесказанного требуется разработать базу данных, где была бы собрана и структурирована информация обо всех значимых бизнес-процессах отдела компаунда, хранились бы справочники фирм-производителей автомобилей относительно стоимости и вида комплектующих, на основе данных поставщиков имелась бы информация относительно видов и цены деталей, запчастей, учитывалось бы выполнение заказа-нарядов.

Для топ-менеджмента компании необходимо иметь возможность получать данные о выручке и других статистических показателях работы автосалона. Соответственно требуется разграничение прав пользователей к базе сотрудников автосалона.

Система управления должна позволять осуществлять независимую работу многих пользователей структурного подразделения с базой данных, внесение в нее изменений, получение оперативных отчетов.

2. Проектирование информационной системы

 

.1 Подходы к проектированию ИС


Проблема сложности является главной проблемой, которую приходится решать при создании больших и сложных ИС. Ни один разработчик не в состоянии понять всю систему в целом. На сегодняшний момент существует два подхода к разработке ИС, которые обусловлены разными принципами декомпозиции системы:

Функционально модульный или структурный - в основу положен принцип функциональной декомпозиции, в котором система описывается в терминах иерархии ее функций и передачи информации между отдельными функциональными элементами

Объектно-ориентированный подход - использует объектную декомпозицию. Система описывается в терминах объектов и связей между ними, а поведение системы в терминах обмена между ними.

Появление первых ЭВМ ознаменовало новый этап в развитии техники вычислений. Появились специальные языки программирования, позволяющие преобразовывать отдельные вычислительные операции в программный код. Со временем разработка больших программ превратилась в серьезную проблему, и потребовало разбиение на более мелкие фрагменты. Основой для такого разбиения стала процедурная декомпозиция, при которой отдельные части программ или модули представляли собой совокупность процедур для решения некоторой совокупности задач.

Появилась методология структурного программирования. Основой данной методологии является процедурная декомпозиция программной системы и организация отдельных модулей в виде совокупности выполняемых процедур.

Во второй половине 80х годов появилось методология объектно-ориентированного программирования

Главный недостаток структурного подхода заключается в том, что процессы и данные существуют отдельно друг от друга, причем проектирование ведется от процессов к данным. Таким образом, помимо функциональной декомпозиции, существует также структура данных, находящаяся на втором плане.

В объектно-ориентированном подходе основная категория объектной модели - класс - объединяет в себе как данные, так и операции. Данные по сравнению с процессами являются более стабильной и относительно редко изменяющейся частью системы. Один из основоположников объектно-ориентированного подхода сформулировал преимущества следующим образом:

“Объектно-ориентированные системы более открыты и легче поддаются внесению изменений, поскольку их конструкция базируется на устойчивых формах. Это дает возможность системе развиваться постепенно и не приводит к полной ее переработке даже в случае существенных изменений исходных требований”.

Тем не менее, структурный подход по-прежнему сохраняет свою значимость и достаточно широко используется на практике. Довольно часто при проектировании ИС используются оба подхода. В частности возможно использование структурного анализа как основы для объектно-ориентированного проектирования. При этом структурный анализ следуют прекращать, как только диаграммы начнут отражать не только деятельность предприятия, но и саму систему.

В первом разделе дипломного проекта использовалась методология структурного подхода для описания бизнес процессов предприятия.

 

.2 Унифицированный язык моделирования UML


В настоящее время унифицированный язык моделирования UML является визуальным языком моделирования, который позволяет системным архитекторам представить свое видение системы в стандартной и легкой для понимания форме. Кроме того, UML представляет эффективный механизм совместного использования проектных решений и взаимодействия разработчиков друг с другом.

Сформировать видение системы - чрезвычайно важный момент. До появления языка UML процесс разработки зачастую основывался на сделанных наугад предположениях. Системный аналитик должен был оценить потребности клиентов, сформулировать задачу в понятной для специалиста форме, передать результаты своего анализа программисту и надеяться, что конечный программный продукт будет представлять собой именно ту систему, которая нужна клиенту.

Поскольку процесс разработки системы во многом зависит от человеческой деятельности, то на любой стадии могут возникать ошибки. Аналитик может неправильно понять клиента и создать непонятный для него документ. Результаты работы аналитика могут оказаться неочевидными для программистов, которые создадут сложную в использовании программу, не позволяющую клиенту решить исходную задачу.

В настоящее время ключевым моментом процесса разработки является хорошо продуманный план. Клиент должен разобраться в том, что собирается делать группа разработчиков, и должен иметь возможность внести поправки, если его задачи решаются не в полном объеме.

Окружающий мир становится все более сложным. Поэтому отражающие его компьютерные системы также усложняются. Зачастую они состоят из большого числа программных аппаратных компонентов, взаимодействующих друг с другом на больших расстояниях и связанных с базами данных, в которых содержится огромное количество информации.

Ключевым аспектом процесса проектирования является его правильная организация, когда аналитики, клиенты, программисты и другие специалисты, участвующие в разработке системы, способны понять друг друга и придти к общему мнению. Язык UML и обеспечивает такую возможность.

Еще одной отличительной чертой процесса разработки современных систем является дефицит времени для выполнения работ. Если предельные сроки сдачи подсистем нагромождаются друг на друга, то обеспечение непрерывности процесса разработки становится жизненно важной необходимостью.

Потребность в качестве процесса разработки обуславливает необходимость создания стандартных условных обозначений. Язык UML представляет собой именно такую систему обозначений.

Авторами UML являются Гради Буч (Grady Booch), Джеймс Румбах (James Rumbaugh) и Айвар Якобсон (Ivar Jacobson). Известные как «три товарища», в 80-х - начале 90-х годов они работали в разных организациях и независимо друг от друга продумывали методологии объектно-ориентированного анализа и проектирования, которые имели явные преимущества перед всеми остальными известными методами. В середине 90-х годов они стали заимствовать идеи друг у друга и поэтому решили объединить свои усилия.

В 1994 году Румбаха пригласили в компанию Rational Software Corporation, где в это же время уже работал Буч. Через год к ним присоединился Якобсон.

Предварительные версии UML начали использоваться в области создания программного обеспечения, а на основании отзывов потребителей производились существенные доработки. Многие корпорации ощутили, что язык UML может оказаться полезным для достижения их стратегических целей. Это привело к возникновению консорциума UML, в который вошли такие компании, как DEC, Hewlett-Packard, Intellicorp, Microsoft, Oracle, Texas Instruments, Rational и другие. В 1997 году консорциум выработал первую версию UML и представил ее на рассмотрение группе OMG (Object Management Group), откликнувшись на ее запрос о подаче предложений по стандартному языку моделирования.

После расширения консорциума вышла версия 1.1 языка UML, которую группа OMG приняла в конце 1997 года. После этого OMG приступила к сопровождению UML и выпустила в 1998 году две его новые версии. Язык UML стал стандартом де-факто в области разработки программного обеспечения. В настоящее время этот язык продолжает активно развиваться

Язык UML предназначен для решения следующих задач:

·          Предоставить пользователю легко воспринимаемый язык визуального моделирования, специально предназначенный для разработки и документирования моделей сложных систем самого различного целевого назначения.

·        Снабдить исходные понятия языка UML возможностью расширения и специализации для более точного представления моделей системы в ООАП (объектно-ориентированный анализ и проектирование) конкретной предметной области.

·        Ни одна из конструкций языка UML не должна зависеть от особенностей ее реализации в известных языках программирования.

·        Поощрять развитие рынка объектных инструментальных средств.

·        Способность совершенствоваться.

·        Интегрировать в себя новейшие и наилучшие достижения практики

В рамках языка UML все представления о модели сложной системы фиксируются в виде специальных графических конструкций, получивших название диаграмм. В терминах языка UML определены следующие виды диаграмм:

·          Диаграмма вариантов или прецедентов использования (use case diagram)

·        Диаграмма классов (class diagram)

·        Диаграммы поведения (behavior diagrams)

·        Диаграмма состояний (statechart diagram)

·        Диаграмма деятельности (activity diagram)

·        Диаграммы взаимодействия (interaction diagrams)

·        Диаграмма последовательности (sequence diagram)

·        Диаграмма кооперации (collaboration diagram)

·        Диаграммы реализации (implementation diagrams)

·        Диаграмма компонентов (component diagram)

·        Диаграмма развертывания (deployment diagram)

Перечень этих диаграмм и их названия являются каноническими в том смысле, что представляют неотъемлемую часть графической нотации языка UML. Каждая из этих диаграмм детализирует и конкретизирует различные представления о модели сложной системы в терминах языка UML.

Также стоит добавить, что не всегда обязательно строить абсолютно все диаграммы, разработчик сам решает - устраивает ли его данный уровень детализации, нужно ли рассмотреть систему или ее часть с «другого вида», достаточно ли подробно рассмотрены самые «сложные и скользкие моменты». Т.е. инструменты, поддерживающие UML и предназначенные для моделирования программного обеспечения, позволяют еще на этапе разработки проверить архитектурные решения, полноту модели, ее корректность, для того, чтобы, в том числе, уменьшить риск «провала» проекта. Опишем некоторые из графических диаграмм построенных при разработке нашей системы.

2.3 CASE средство Rational Rose

Rose - мощное CASE-средство для проектирования программных систем любой сложности. Одним из достоинств этого программного продукта будет возможность использования диаграмм на языке UML. Можно сказать, что Rational Rose является графическим редактором UML диаграммсредство Rational Rose со времени своего появления претерпело серьезную эволюцию и превратилось в современное и мощное средство анализа, моделирования и разработки программных систем. Именно в Rational Rose 98/2000 язык UML стал базовой технологией визуализации и разработки программ, что определило популярность и стратегическую перспективность этого инструментария.

В рамках Rational Rose существуют различные программные инструментарии, отличающиеся между собой диапазоном реализованных возможностей.

То, что пакет позволяет создавать сложные программные системы от замысла до создания исходного кода, привлекает не только проектировщиков, но программистов - разработчиков. В сочетании со средствами документирования он дает полное представление о проекте. Выделим следующие преимущества от применения этого пакета:

·          сокращение время разработки;

·        уменьшение ручного труда, увеличение продуктивности;

·        улучшение потребительских качеств создаваемых программ;

·        способность вести большие проекты или группу проектов;

·        позволяет быть языком общения между различными разработчиками.

В виду того, что разрабатываемая система представляет собой создание БД, то не стоят задачи полной разработки автоматизации процесса моделирования, т.е. написание кодов программ при помощи Rational Rose. Решение поставленных задач позволяют не пользоваться этим на данной точке проектирования, но в свою очередь является полезной стартовой площадкой для возможного дальнейшего использования, данного разработанного проекта, для внедрения в состав какого-либо другого программного продукта. Построенные модели помогают точнее понять задачи, которые должна выполнять система и являются понятным средством общения с заказчиком или в дальнейшей работе с другими разработчиками. Рассмотрим сначала функциональную модель нашей системы. Наша система имеет ряд пользователей, объединенных определенными задачами, что позволяет нам разделить систему на несколько подсистем и описать их по отдельности не создавая большого объема и избыточности. Рассмотрим некоторые из диаграмм, которые активно помогли мне в определении большинства тех вещей, которые будет выполнять данная информационная система.

 

.4. Диаграмма вариантов использования


Разработка данной диаграммы преследует следующие цели:

·          Определить общие границы и контекст моделируемой предметной области на начальных этапах проектирования системы

·        Сформулировать общие требования к функциональному поведению проектируемой системы.

·        Разработать исходную концептуальную модель системы для ее последующей детализации в форме логических и физических моделей.

·        Подготовить исходную документацию для взаимодействия разработчиков системы с ее заказчиками и пользователями.

Суть данной диаграммы состоит в следующем: проектируемая система представляется в виде множества сущностей или актеров, взаимодействующих с системой с помощью так называемых вариантов использования. При этом актером или действующим лицом называется любая сущность, взаимодействующая с системой извне. Это может быть человек, техническое устройство, программа или любая другая система, которая может служить источником воздействия на моделируемую систему так, как определит сам разработчик. В свою очередь вариант использования служит для описания сервисов, которые система предоставляет актеру. При этом ничего не говорится о том, каким образом будет реализовано взаимодействие актеров с системой.

Средства Rational Rose позволяют для описания функциональной системы воспользоваться графическим редактором для построения Use Case диаграмм (сценариев). Опишем основные элементы см. таблице 1.

Таб.1 Условные обозначения диаграммы вариантов использования

Условное обозначение

Описание условного обозначения

Actor-актер системы, т.е. любое действующее лицо, которое представляет собой любую внешнюю по отношению к моделируемой системе сущность, которая взаимодействует с системой и использует ее функциональные возможности для достижения определенных целей. В системе актерами являются «директор», «Менеджер по продажам», «руководитель отдела продаж» и «клиент».

Use case -стандартное обозначение варианта (прецедента) использования, описывающий типичное взаимодействие между пользователем и системой

связь, называемая коммуникацией (communication). Устанавливает, какую конкретную роль играет актер при взаимодействии с экземпляром варианта использования

связь включения (include) между двумя вариантами использования, которая указывает, что некоторое заданное поведение для одного варианта использования включается в качестве составного компонента в последовательности поведения другого варианта использования


связь расширение (extend)отмечает тот факт, что один из вариантов использования может присоединять к своему поведению некоторое дополнительное поведение, определенное для другого варианта использования



В результате использования этих обозначения построена следующая обобщенная диаграмма вариантов использования для действующих лиц:

Рис. 2.1 Диаграмма прецедентов

 

.5. Диаграммы состояний


Диаграммы состояний определяют все возможные состояния, в которых может находиться конкретный объект, а также процесс смены состояний объекта в результате наступления некоторого события. Существует много форм диаграмм состояний, незначительно отличающихся друг от друга семантикой.

Таб 2.1. Условные обозначения диаграммы состояний

Условное обозначение

Описание условного обозначения

начальное состояние, не содержит никаких внутренних действий, в этом состоянии находится объект по умолчанию в начальный момент времени

конечное состояние, которое также не содержит никаких внутренних действий. В этом состоянии будет находиться по умолчанию после завершения работы в конечный момент времени. Оно служит для указания графической области, в которой завершается процесс изменения состояния

Состояние

Переходом (transition) называется перемещение объекта из одного состояния в другое

Рефлекторный переход


На диаграмме состояний может быть одно и только одно начальное состояние. В то же время может быть столько конечных состояний, сколько вам нужно, или их может не быть вообще. Когда объект находится в каком-то конкретном состоянии, могут выполняться различные процессы.

Процессы, происходящие в этот момент, когда объект находится в определенном состоянии, называются действиями (actions).

С состоянием можно связывать следующие данные: деятельность, входное действие, выходное действие и событие.

Деятельность (activity) - это поведение, реализуемое объектом, пока он находится в данном состоянии. Деятельность изображают внутри самого состояния; ее обозначению должно предшествовать слово do (делать) и двоеточие.

Входное действие (entry action) - это поведение, которое выполняется, когда объект переходит в данное состояние. Входное действие также показывают внутри состояния, его обозначению предшествуют слово entry (вход) и двоеточие.

Выходное действие (exit action) подобно входному. Однако оно осуществляется как составная часть процесса выхода из данного состояния. Выходное действие изображают внутри состояния, его описанию предшествуют слово exit (выход) и двоеточие.

Переходом (transition) называется перемещение объекта из одного состояния в другое. На диаграмме все переходы изображают в виде стрелки, начинающейся на первоначальном состоянии и заканчивающейся последующим.

Переходы могут быть рефлексивными. Объект может перейти в то же состояние, в котором он в настоящий момент находится. Рефлексивные переходы изображают в виде стрелки, начинающейся и завершающейся на одном и том же состоянии.

2.6 Диаграмма деятельности


Диаграммы активности (деятельности) частный случай диаграмм состояний. Каждое состояние есть выполнение некоторой операции и переход в следующее состояние. Диаграммы деятельности особенно полезны в описании поведения, включающего большое количество параллельных процессов. Самым большим достоинством диаграмм деятельностей является поддержка параллелизма. Благодаря этому они являются мощным средством моделирования потоков работ и, по существу, параллельного программирования. Самый большой их недостаток заключается в том, что связи между действиями и объектами просматриваются не слишком четко.

Рассмотрим пример диаграммы состояний автомобиля:

Рис 2.2. Диаграмма состояний автомобиля

 

Средства Rational Rose позволяют для описания функциональной системы воспользоваться графическим редактором для построения Activity диаграмм (деятельности).

Таб 2.2. Условные обозначения диаграммы деятельности

Условное обозначение

Описание условного обозначения

начальное состояние, не содержит никаких внутренних действий, в этом состоянии находится объект по умолчанию в начальный момент времени

конечное состояние, которое также не содержит никаких внутренних действий. В этом состоянии будет находиться по умолчанию после завершения работы в конечный момент времени. Оно служит для указания графической области, в которой завершается процесс изменения состояния

состояние действий с некоторым входным действием и, по крайней мере, одним выходящим из состояния перехода. Внутри этой фигурки записывается выражение действий, которое должно быть уникальным в пределах одной диаграммы деятельности

ветвление, применяемое в случаях, когда последовательно выполняемая деятельность должна разделиться на альтернативные ветви в зависимости от значения некоторого промежуточного результата. В этот ромб может входить только одна стрелка от того состояния, после выполнения которого, поток управления должен быть продолжен по одной из взаимно исключающих ветвей. Выходящих стрелок может быть две или более, но для каждой из них явно указывается соответствующее условие

переход, т. е. отношение между двумя последовательными состояниями, которое указывает на факт смены одного состояния другим

распараллеливание вычислений. Может иметь один входящий переход и несколько выходящих, либо несколько входящих и один выходящий


Диаграммы деятельностей предпочтительнее использовать в следующих ситуациях:

·          анализ варианта использования. На этой стадии нас не интересует связь между действиями и объектами, а нужно только понять, какие действия должны иметь место и каковы зависимости в поведении системы. Связывание методов и объектов выполняется позднее с помощью диаграмм взаимодействия;

·        анализ потоков работ (workflow) в различных вариантах использования. Когда варианты использования взаимодействуют друг с другом, диаграммы деятельностей являются мощным средством представления и анализа их поведения.

Рассмотрим диаграмму активности «заказ автомобиля»:

Рис.2.3. Диаграмма активности «заказ автомобиля»

 

2.7 Диаграммы взаимодействия


Диаграммы взаимодействия (interaction diagrams) описывают поведение взаимодействующих групп объектов. Каждая диаграмма описывает поведение объектов в рамках только одного прецедента. На диаграмме изображаются объекты и те сообщения, которыми они обмениваются между собой. Определяют три типа сообщений:

информационные (informative) - сообщения, снабжающие объект-получатель информацией для обновления его состояния;

сообщения - запросы (interrogative) - сообщения, запрашивающие выдачу информации об объекте-получателе;

императивные (imperative) - сообщения, запрашивающие у объекта-получателя выполнение действия.

Существует два вида диаграмм взаимодействия:

I.  последовательности (sequence diagrams);

II.      кооперативные (collaboration diagrams).

На диаграмме последовательности объект изображается в виде прямоугольника на вершине пунктирной вертикальной линии. Эта вертикальная линия называется линией жизни (lifeline) объекта. Она представляет собой фрагмент жизненного цикла объекта в процессе взаимодействия.

Каждое сообщение изображается в виде стрелки между линиями жизни двух объектов. Сообщения появляются в том порядке, как они показаны на странице, сверху вниз. Каждое сообщение помечается как минимум именем сообщения; при желании можно добавить также аргументы и некоторую управляющую информацию и, кроме того, показать самоделегирование (self-delegation) -сообщение, которое объект посылает самому себе, при этом стрелка сообщения указывает на ту же самую линию жизни.

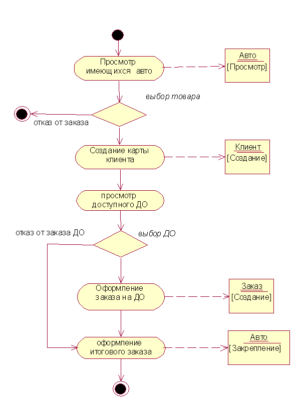
Рис.2.4. Диаграмма последовательности «заказ дополнительного оборудования»

Вторым видом диаграммы взаимодействия является кооперативная диаграмма. Подобно диаграммам последовательности, кооперативные диаграммы отображают поток событий через конкретный сценарий варианта использования. Диаграммы последовательности упорядочены по времени, а кооперативные диаграммы заостряют внимание на связях между объектами.

Рис.2.5. Диаграмма кооперации «заказ дополнительного оборудования»

Как видно из рисунка, здесь представлена вся та информация, которая была и на диаграмме последовательности, но кооперативная диаграмма по-другому описывает поток событий. Из нее легче понять связи между объектами, однако труднее уяснить последовательность событий.

По этой причине часто для какого-либо сценария создают диаграммы обоих типов. Хотя они служат одной и той же цели и содержат одну и ту же информацию, но представляют ее с разных точек зрения.

На кооперативной диаграмме, так же как и на диаграмме последовательности, стрелки обозначают сообщения, обмен которыми осуществляется в рамках данного варианта использования.

3. Проектирование БД

 

.1 Требования, предъявляемые к базе данных


) Минимальная избыточность. Данные, хранимые в памяти ЭВМ, могут содержать как полезную, так и вредную избыточность. Вредная избыточность всегда имеет место, когда каждый пользователь вынужден создавать для своих приложений отдельный набор данных. Если нескольким пользователям требовались бы одни и те же данные, то они повторялись бы в каждом наборе. Такую избыточность часто называют неконтролируемой, поскольку об её существовании отдельные пользователи могут и не подозревать. К полезной избыточности можно отнести периодические копии данных хранящихся в базе данных. Эта избыточность легко контролируется. Более того, она является необходимой, например, для восстановления данных, разрушенных при случайных сбоях в работе ЭВМ. Таким образом, требование минимальной избыточности следует понимать как устранение вредной (неконтролируемой) и сведение к минимуму полезной (контролируемой) избыточности.

) Целостность данных. Целостность данных состоит в поддержании правильности данных. Обеспечивается восстановлением данных после разрушения в результате случайных сбоев в работе ЭВМ, а также устранения противоречивости данных, которое заключается в появлении различных экземпляров для одних и тех же атрибутов. Противоречивость может появиться при обновлении избыточных данных в том случае, если обновление будет выполнено только на части данных.

) Безопасность и секретность. Обеспечивает защиту данных от аппаратных и программных сбоев, от катастрофических и криминальных ситуаций, а также от некомпетентного доступа к ним.

) Независимость данных. Обеспечивает возможность изменения структуры базы данных без изменения прикладных программ пользователей. Понимается в двух аспектах, а именно, как логическая и физическая независимость.

Логическая независимость предлагает возможность изменения логической структуры баз данных, не затрагивая прикладных программ.

Физическая независимость подразумевает такую же возможность физической структуры баз данных, включая как способы размещения данных на физических носителях, так и методы доступа к данным (то есть операции поиска, чтения и записи данных в память ЭВМ). Обеспечение независимости данных представляет собой основную цель, преследуемую при создании базы данных.

) Производительность. Характеризуется временем ответа информационной системы, использующей базы данных, на запросы пользователей. При этом запросы на данные должны удовлетворяться с такой скоростью, какая требуется для использования данных.

) Гибкость и способность к расширению. Понимается как способность базы данных к наращиванию данных, а также увеличению количества возможных приложений и расширению функций в пределах каждого приложения.

3.2 Rational Rose Data Modeler средство проектирования БД


Авторы Data Modeler прежде всего ориентировались на создание инструмента проектирования физической модели данных. При этом не произошло отказа от UML как от средства моделирования данных, а некоторым образом были смещены акценты: теперь UML предполагается использовать для построения логической модели. По сути, логическая модель - это та же объектная модель, состоящая из объектов - сущностей. Переход от логической модели к физической и наоборот в части моделирования данных обеспечивается Rational Rose автоматически. Для этого введено соответствие элемент моделей

Таблица3.1. Соответствие элементов логической и физической модели

Логическая модель

Физическая модель

Class (Класс)

Table (Таблица)

Operation (Операция)

Constraint (Ограничение)

Attribute (Атрибут)

Column (Колонка)

Package (Пакет)

Scheme (Схема)

Component (Компонент)

Database (База данных)

Association (Ассоциация)

Relationship (Связь)

Нет

Trigger (Тригер)

Нет

Index (Индекс)


Таким образом, концептуально модуль Data Modeler не является заменой UML в некотором его подмножестве, а всего лишь дает приверженцам объектных технологий мощное средство эффективного построения физических схем БД.

Перечень основных возможностей Data Modeler включает в себя:

Data Modeler поддерживает большинство возможностей структурных CASE-средств в плане физического моделирования данных;

Data Modeler обеспечивает генерацию эффективной физической структуры БД, поддерживающей механизмы обеспечения ссылочной целостности;

Data Modeler тесно интегрирован с Rational Rose, а диаграмма Data Model естественным образом вписывается в общую технологию разработки ПО с использованием линейки продуктов фирмы Rational Software Corporation;

Можно отказаться от интеграции Rational Rose с другими средствами генерации физических моделей.

Обеспечивается концептуальное соответствие моделирования данных и объектных моделей, что позволяет более эффективно

3.3 Создание логической модели


Основные компоненты диаграммы Data Modeler - это сущности, атрибуты и связи. Каждая сущность является множеством подобных индивидуальных объектов, называемых экземплярами. Каждый экземпляр индивидуален и должен отличаться ото всех остальных экземпляров. Атрибут выражает определенное свойство объекта. На физическом уровне сущности соответствует таблица, экземпляру сущности - строка в таблице, а атрибуту - колонка таблицы.

Работа Data Modeler основана на известном механизме отображения объектной модели в реляционную. Результатом являются построение диаграммы «сущность - связь» и последующая генерация описания базы данных на SQL.

Диаграмма классов (class diagram) служит для представления статической структуры модели системы в терминологии классов объектно-ориентированного программирования. Диаграмма классов может отражать, в частности, различные взаимосвязи между отдельными сущностями предметной области, такими как объекты и подсистемы, а также описывает их внутреннюю структуру и типы отношений. На данной диаграмме не указывается информация о временных аспектах функционирования системы. С этой точки зрения диаграмма классов является дальнейшим развитием концептуальной модели проектируемой системы.

Рис 3.1. Диаграмма классов

Рассмотрим подробнее сущности таблиц диаграммы классов:

Таблица «клиенты» описывает данные, относящиеся к клиентам компании, т.к. ФИО, телефон и адрес:

Рис 3.2. таблица «клиенты»

Таблица «заказы» определяет заказ клиента на автомобиль и/или комплектующие для автомобиля.

В таблице содержатся сведения о номере заказа, дате поставки, дате сборки и фактической дате оформления заказа. Так же в таблице содержится информация о внесенной предоплате. Заказ считается полностью оплаченным, когда предоплата равна сумме стоимости автомобиля и всех комплектущих.

Рис 3.3. Таблица «Заказы»

Таблица запчасти/комплектующие описывает возможные комплектующие, которые можно заказать. Комплектующие характеризуются ценой, принадлежностью к конкретной модели автомобилей и иногда цветом. Цветовой характеристикой обладают комплектующие, участвующие в отделке салона.

Рис 3.4. таблица «Комплектуещие»

Таблица «Цвета» содержит цвета, в которые может быть окрашен автомобиль:

Рис 3.5. таблица «Цвета»

В таблице «Салон» хранятся данные о типе салона автомобиля- кожаный, тканевый или велюровый салон:

Рис 3.6. таблица «Салон»

Таблица «Трансмиссия» содержит тип коробки передач автомобиля: механическая КП, автоматическая КП, вариатор:

Рис 3.7 таблица «Трансмиссия»

В таблице «Двигатели» описываются типы двигателей и их объемы, которые возможно установить на авто.

Рис 3.8. таблица «Двигатели»

Таблица «пользователи» содержит сведения о пользователях создаваемой автоматизированной системы с указанием уровня доступа каждого.

Рис 3.9. таблица «Пользователи»

Таблица автомобилей описывает конкретные автомобили, которые имеются в автосалоне. Также здесь содержатся VIN авто, данные о предоплате и статус о территории нахождения авто (статус ведется от его поставки в порт и до продажи автомобиля)

Рис 3.10. таблица «Автомобили»

Каждому автомобилю соответствует конкретная модель.

Рис 3.11. таблица «Модели»

Таблица моделей описывает модели автомобилей различных марок. Для каждой модели установлена базовая цена в стандартной поставки. Она так же присутствует в таблице модели. Это цена берется по умолчанию при формировании заказа с автомобилем этой модели. Потом к цене за автомобиль в заказе прибавляются цены на комплектующие. Каждой модели соответствует конкретная марка производителя, список которых содержится в таблице brand.

Рис 3.12. Таблица «Бренды»

Создание схемы данных

Из к.з. меню на созданном пакете выполнить команду Þ Data Modeler/Transform to Data Model.

В открывшемся окне в списке Target Database указать DB_0 и закрыть окно кнопкой ОК. В результате в логическом представлении в пакете Schemas появится пакет «Schema» S_0, в который войдут две таблицы Устройство для чтения карточек и Счет.

Из к.з. меню на пакете «Schema» S_0 выполнить команду Þ Data Modeler/New/Data Model Diagram. В пакете «Schema» S_0 появится новая диаграмма NewDiagram (диаграмма «сущность - связь»).

Нанести на нее все классы-таблицы, находящиеся в пакете «Schema» S_0.

Рис 3.13. Физическая модель (Модель данных)

3.4 Выбор инструментального средства построения системы учета


В настоящее время используется большое количество различных достаточно мощных программных пакетов и сред, облегчающих работу пользователей по созданию БД и обработке данных в них. Наиболее совершенные из них имеют, как правило, удобный “дружественный” интерфейс для работы пользователя с пакетом в диалоговом режиме, простые и богатые по своим функциональным возможностям непроцедурные языки запросов, а также мощные средства автоматизации программирования (генераторы отчетов, экранных форм, меню, прикладных программ), позволяющие неквалифицированным пользователям создавать простые приложения без программирования, а квалифицированным пользователям значительно ускорять процесс создания сложных приложений.

Для создания баз данных используется архитектура клиент-сервер.

В качестве базы данных используется MySQL 5.0.

В качестве сервера используется Apache2.

Для создания графического интерфейса используются PHP и HTML.

В архитектуре клиент-сервер все задачи, связанные с доступом к данным, выполняются на центральном сервере. Особенностью архитектуры клиент-сервер является то, что один процесс может запросить информацию у другого процесса. В этой архитектуре вычислительная нагрузка распределена между клиентами и сервером. Под клиентом понимается программное обеспечение, которое с одной стороны взаимодействует с сервером баз данных, а с другой - с пользователем через графический интерфейс. При использовании этого типа архитектуры приложение выполняет все задачи, связанные с интерфейсом пользователя, логикой работы программы и проверкой целостности данных. Сервер отвечает за логику работы программы и проверку целостности данных.

На клиентской машине выполняются процессы, которые отвечают за составление запросов и представление полученных данных. На сервере выполняются процессы, которые обрабатывают запросы и отвечают на них. Одним из главных преимуществ архитектуры клиент-сервер является то, что клиенту после его запроса к серверу баз данных возвращается только результат выполнения этого запроса. Другими словами выборка данных происходит на сервере, а не на клиентской машине. Вследствие этого значительно снижается сетевой трафик.

Выбор PHP был основан на его сранвении с другими языками программирования веб-приложений. Его основные конкуренты - Perl, ASP.NET, ColdFusion и Java.

. РНР и Perl

Язык Perl был создан программистом Ларри Уоллом (Larry Wall) и расшифровывается как Practical Extraction and Report Language. Перевести это можно как "язык для практического извлечения данных и составления отчетов". Perl является интерпретатором и появился намного раньше, чем Web. С появлением интернета язык Perl оказался удобным инструментом для создания динамических Web-страниц. Большое распространение Perl получил потому, что был доступен на каждом Web-сервере, поскольку практически все они работали под управлением UNIX, и альтернативой ему являлся лишь более сложный язык С.проигрывает РНР в изяществе, притом, что РНР предлагает функциональность, аналогичную Perl при значительно меньшей избыточности и сравнительной простоте синтаксиса. Избыточность языка Perl связана с тем, что он разрабатывался для самых разнообразных приложений, что не могло не сказаться на его синтаксисе, в то время как РНР изначально разрабатывался для Интернета. По мнению очень многих пользователей, не знавших изначально ни РНР, ни Perl, выучить РНР намного проще.

. РНР и Java

Язык Java представляет собой С-подобный язык, который разрабатывался как "улучшенный C++". Технология Java включает в себя клиентскую и серверную часть, а также доступ к базам данных, поэтому наиболее корректно проводить сравнение технологии Java со связкой Apache/PHP/MySQL. Технология Java разрабатывалась как межплатформенная технология, позволяющая создавать Web-приложения корпоративного масштаба. Основными достоинствами этой технологии являются межплатформенная переносимость и объектно-ориентированный язык, что позволяет создавать сложные и объемные приложения. К числу недостатков можно отнести медленное выполнение, потребление большого количества памяти (плата за межплатформенную переносимость) и сложность разработки Web-приложений по сравнению с РНР. Между тем РНР почти не уступает Java в гибкости и масштабируемости созданных приложений. Кроме того, использование Java для разработки достаточно простых приложений вряд ли оправдано, а при работе над серьезными задачами Java обходится дороже.

3. РНР и ASP.NET(Active Server Pages) - язык сценариев от Microsoft. Если язык ASP значительно уступал РНР по многим параметрам, в первую очередь, по времени выполнения сценариев, то с появлением технологии ASP.NET ситуация изменилась.

Основное достоинство ASP.NET заключается в возможности применения всей мощи интерфейса Windows для разработки Web-приложений. Это позволяет разрабатывать страницы со сложным интерфейсом, не заботясь о сохранении, шифровании и передаче переменных, используемых на динамических страницах..NET тесно интегрирован в новую технологию NET компании Microsoft. Главной особенностью разработки Web-приложений при помощи ASP.NET является возможность использовать любой язык программирования среды исполнения NET. Это может быть как модифицированный вариант Visual Basic - Visual Basic.NET, так и новый язык С# или клон Java - J#. Более того, в рамках одного Web-приложения могут быть использованы несколько языков программирования. Все это позволяет объединять в рамках одного проекта программистов, владеющих разными языками программирования. Код Web-приложения на ASP.NET компилируется в промежуточный язык MSIL (Microsoft Intermediate Language), иногда просто называемый IL. Аппаратно-независимый код на языке IL помещается в кэш Web-сервера для повышения производительности, по аналоги с байт-кодом Java. Но в отличие от технологии Java, обеспечивающей платформенную независимость, NET обеспечивает независимость от языка разработки. Выполнение Web-приложений ASP.NET на серверах, работающих не под Windows, практически невозможно. Более того, если Web-приложение интенсивно использует компоненты NET, просмотр динамической страницы будет возможен только под Windows и только с помощью браузера Internet Explorer. Поэтому в смысле переносимости РНР, безусловно, отличается от ASP.NET в лучшую сторону. Другой крайне немаловажный довод в пользу РНР заключается в быстром исправлении обнаруженных ошибок. Теоретически исправить их можно самостоятельно, если обладаете достаточной квалификацией. Также можно написать письмо разработчикам, и с большой долей вероятности, в следующей версии ошибка будет исправлена. А версии РНР выходят очень часто. Еще одним плюсом РНР, особенно важным для начинающих, является то, что его легче использовать для построения Web-приложений.

Таким образом, при выборе между ASP.NET и РНР следует исходить из стоящей задачи. Если в сети Интранет крупной корпорации большинство серверов и клиентских машин работают под управлением Windows, применение ASP.NET более чем оправдано. В то же время для разработки Web-сайта, размещаемого в Интернете, целесообразнее использовать РНР.

. РНР и ColdFusion

Пакет ColdFusion разработан фирмой Allaire и предназначен для быстрой разработки как интерактивных, так и динамических Web-документов путем обработки информации, полученной из базы данных. Минусом ColdFusion является достаточно низкая переносимость. РНР работает практически на всех платформах, a ColdFusion - только на четырех: Win32, Solaris, HP/UX и Linux. Кроме того, ColdFusion, так же как и ASP, является коммерческой разработкой. ColdFusion достаточно мало распространен. По сравнению с РНР он более требователен к ресурсам. Плюсом ColdFusion является хорошая интегрированная среда разработки и, как следствие, более простые, чем в РНР языковые конструкции и более быстрое написание кода. Правда, из-за такой высокоуровневости языка некоторые задачи на нем решаются сложнее.

. Из нововведений PHP 5.0 по сравнению с предыдущей версией этого продукта следует отметить слеудющее:

Введены закрытые (private) и открытые (protected) члены и методы класса, а также абстрактные классы и методы.

Введены интерфейсы, при этом класс может реализовывать произвольный список интерфейсов.

В РНР 5 также присутствуют расширенные возможности для клонирования объектов. Предназначенный для этого конструктор копирования позволяет не просто идентично клонировать объекты, а изменять при этом некоторые их свойства.

Введены постоянные члены и методы класса.

Одним из важнейших нововведений является наличие деструкторов.

Хорошей новостью является введение в РНР 5.0 статических членов класса. В РНР 4.0, если возникала необходимость в использовании статических членов, приходилось пользоваться искусственным приемом, заключающемся в комбинации глобальных переменных со статическими методами. При этом получались члены, которые действовали так же, как статические. Прием этот, мягко говоря, не очень хороший, поскольку привносил с собой все проблемы, связанные с использованием глобальных переменных. Теперь в РНР 5.0 статические методы можно объявлять явно при помощи ключевого слова static.

В РНР 5.0 введен механизм обработки исключений, отсутствующий в РНР 4.0.

Таким образом, в результате подобных нововведений в объектную модель РНР 5.0 стал полностью профессиональным языком программирования, что позволяет использовать его для решения задач любой степени сложности.

4. Реализация ИС учета автомобилей для автосалона


Учитывая все задачи, которые должно решать средство автоматизации, необходимые запросы работников автосалона, а так же информацию, которую необходимо получать топ-менеджменту компании была спроектирована программно-интерфейсная часть БД, на основе логической модели, построенной в пункте 3.3.

При заходе на сайт ИС мы попадаем на страницу авторизации. После прохождения которой определяются права на использование ИС.

Рис.4.1 Страница «Авторизация»

При определении прав, как менеджера- автоматически загружается страница из которой доступны основные операции доступные менеджеру. Данный уровень позволяет: cоздавать карточку клиента, просматривать прайсы, открывать заказы на авто и ДО, так же есть возможность отображения информации автомобилей в наличии.

Рис. 4.2. Главная страница менеджера

Если Вы авторизируетесь как директор, то загружается главная страница Директора (Территориальный менеджер). Данному уровню доступа соответствуют следующие возможности: создание планов, просмотр отчетов, добавление и просмотр различной информации.

Рис 4.3. Страница «Территориального менеджера»

Менеджер имеет возможность заказать авто из имеющихся в наличии. Нажав на картинку с изображением нужной модели, он попадает на страницу выбора комплектаций нужного автомобиля. На этом этапе определяется комплектация и стоимость авто, который будет продан или предоплачен.

Рис 4.4 Страница выбора комплектации автомобиля

Рис. 4.4. Страница «Подтверждения заказа на авто»

После определения модели и нужной комплектации автомобиля, появляется окно подтверждения заказа авто, в которой отображается: модель, комплектация и его стоимость. Так же есть возможность распечатки карты авто, путем экспорта данных о заказе (данные клиента и данные авто) в MS Excel.

Рис.4.5. «»Карта автомобиля»

На карте представлена информация о заказе, а именно: VIN авто, марка и модель, данные клиента, и информация о комплектации. Так же подсчитана стоимость авто в данной комплектации.

Рис. 4.6. Страница «Автомобили в наличии»

Так же менеджер имеет возможность посмотреть список имеющихся в наличии авто. На странице в таблице отображаются: номер авто, марка и модель, его VIN, STAUS, который говорит о месте положения авто и данные о предоплате. Так же эти данные можно экспортировать в MS Excel и распечатать, если эта информация требуется сотрудникам.

5. Расчет экономической эффективности проекта

 

.1 План маркетинга

 

.1.1 Описание характеристик товара/услуги

Сущность информационного товара

Предоставление доступа к программному комплексу и последующая обработка данных.

Описание товара и его применения

Программная часть проекта: база данных реализована на MySQL, интерфейс - на языке программирования PHP и HTML.

Отличительные особенности товара

Использование Интернет-технологий, что позволяет обновлять программный продукт без участия клиента. Модульная структура, облегчающая модификацию системы. Проверка корректности данных на этапе ввода.

Потенциальные возможности в будущем

Расширение возможностей системы с выполнением иных задач. Внедрение программного комплекса на любых предприятиях, либо интегрирование её в качестве составной части (подсистемы) в сайт предприятия.

5.2.1 Цели, задачи и методы оценки инвестиций

Под реализацией любого технического проекта понимается ряд этапов, включающих разработку этого проекта, его исполнение и последующую эксплуатацию. Осуществление каждого из этих этапов требует привлечения различных средств, называемых инвестициями. Источником инвестиций могут быть собственные или заемные средства. И в этом и в другом случае весьма важным для вкладчика является определение эффективности их вложения.

В финансовом анализе для измерения этой величины принимают различные показатели, взаимосвязаны друг с другом и отображают один и тот же процесс сопоставления распределенных во времени доходов от инвестиций. Наиболее информативным из этих показателей является общий итоговый результат проводимой инвестиционной деятельности, называемый "чистой" приведенной величиной дохода (ЧПВД). Этот показатель определяется как разность между возможными доходами, получаемыми при осуществлении проекта, и обеспечивающими эти доходы инвестициями.

Для определения указанного показателя предварительно необходимо обратить внимание на основные особенности предполагаемой инвестиционной деятельности, к которым относятся:

·          возможное получение реальной отдачи (дохода) от вложения инвестиций по истечении ряда лет вложения;

·        отличие "сегодняшней ценности" инвестиций от их "ценности" в будущем из-за существования инфляционных процессов (падение покупательной способности денежных средств, с течением времени) и постоянного изменения рыночной конъюнктуры, приводящего к изменению реальных доходов по сравнению с ожидаемыми (финансовые риски).

В финансовых операциях сумму прибыли от представления денег в долг в любое форме называют процентными деньгами, а отношение процентных денег, выплачиваемых за фиксированный отрезок времени, к величине первоначальной суммы называют процентной ставкой.

Процентные ставки могут быть простыми и сложными в зависимости от формирования исходной суммы, на которую они начисляются. Если начальная сумма, на которую начисляются ставки процента, в течение всего срока ссуды не меняется, то речь идет о простых процентных ставках. Если же применение ставок процента идет к сумме с уже начисленными на нее в предыдущем периоде процентами, то это сложная процентная ставка.

Для расчета ЧПВД весь процесс инвестиционной деятельности представляется в виде последовательности множества распределенных во времени первоначальных вложений и последующих доходов. Эту последовательность называют потоком платежей. При определении ЧПВД на каждый член потока платежей определяются потери от неиспользованных возможностей. Такое определение "ценности" каждого члена потока на момент начала вложений (т.е. "сегодняшней ценности") при условии, что в будущем она составит другую величину за счет действия ставки процента, называют дисконтированием.

Дисконтирование по сложной ставке процента связано с определением дисконтного множителя Vt за каждый год из n-лет вложения по следующей формуле 5.2.1.


Формула 5.2.1

где i - ставка сложных процентов, t = 1,2, ..., n.

Обычно значение дисконтных множителей для различных ставок и целого числа лет вложения являются табличными.

Такой расчет в количественном финансовом анализе называют приведением стоимости показателя к заданному моменту времени, а величину каждого члена потока платежей, найденную дисконтированием, называют современной, или приведенной величиной.

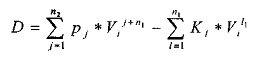
Итоговая величина искомого показателя ЧПВД может быть определена по следующей формуле 5.2.2.


Формула 5.2.2

где n1, - продолжительность осуществления инвестиций;

п2 - продолжительность периода отдачи;

Кl - ежегодные инвестиции в периоде l, l =1,2,..., п1;

pj - ежегодные инвестиции в периоде j, j = 1, 2, ... , п2.

Определение ЧПВД по формуле 1.2.2 отвечает требованию строгой последовательности процесса вложения инвестиций и получения от них доходов. Расчет показателя ЧПВД связан со значительными трудностями и, в первую очередь, с определением ожидаемых доходов. Однако сравнение возможных альтернативных технических проектов, дающих одно и тоже техническое задание, позволяет значительно упростить задачу, так как предполагается равенство составляющей в формуле 1.2.2 по всем предлагаемым вариантам. Поэтому формула определения показателей ЧПВД упрощается и принимает следующий вид:


Формула 5.2.3

где З - характеризует современную величину совокупных затрат, руб.

Проект, обеспечивающий минимальное значение 3, является наиболее предпочтительным и подлежит финансированию.

5.2.2 Выбор и описание разрабатываемого и альтернативного вариантов

Анализ производственных инвестиций в основном заключается в оценке и сравнении эффективности основного и альтернативного инвестиционных проектов.

Общий период осуществления инвестиционной деятельности при реализации любого технического проекта определяется наличием следующих основных этапов жизненного цикла:

·          разработка;

·        производство;

·        эксплуатация.

Нормальная деятельность на каждом из этих этапов требует вложений определённых денежных средств. На этапе разработки - это стоимость проведения научно-исследовательских и опытно-конструкторских работ (НИОКР). На этапе производства - это затраты на выпуск новых объектов, т.е. фактически себестоимость единицы продукции, и вложения в основные фонды и оборотные средства, обеспечивающие этот выпуск. На этапе эксплуатации - это затраты, связанные с текущим использованием нового объекта (годовые издержки эксплуатации) и сопутствующие капитальные вложения. Сумма всех этих затрат, вычисленная по годам каждого из трёх этапов, характеризует последовательность первоначальных вложений или инвестиций.

Поскольку разработкой в конкретном случае является программное обеспечение, можно сформулировать два периода инвестиций:

разработка и отладка программного обеспечения;

эксплуатация.

В качестве основного варианта рассмотрим проект написания программного продукта с помощью базы данных на MySQL и интерфейса на языке программирования PHP.

В качестве альтернативного варианта рассмотрим проект написания данного программного продукта с помощью технологии ASP.NET и языка программирования C#, а также база данных, реализованной на SQL Server 2005.

Исходные данные для расчётов приведены в таблице 5.1.

Таблица 5.1.

Назначение показателей

Условные обозначения

Значения по вариантам



Основной

Альтернативный

Общая продолжительность этапа разработки и отладки, мес.

T

3

3

Общая численность исполнителей в период разработки, чел.

U

2

2

Среднемесячная заработная плата всех исполнителей, р./мес.

З

45000

60000

Общая продолжительность этапа эксплуатации, лет

Тэ

2

2

Выбор ставки сложных процентов играет весьма важную роль в приводимых расчётах. Он определяет современную величину предполагаемых инвестиций тем точнее, чем точнее выбрана ставка и учтены такие реальные процессы, как сокращение отдачи денежных средств по сравнению с ожидаемой и инфляционное обесценивание денег.

Выбираем в качестве ставки сложных процентов усреднённую существующую величину 10 процентов, хотя эта величина ниже усреднённого уровня.

Чтобы определить дисконтный множитель по каждому году отчётного периода, воспользуемся данными из справочных источников.

Для разрабатываемого в данной дипломной работе программного продукта:

·          общая продолжительность разработки 3 месяца;

·        общая продолжительность эксплуатации 2 года.

В итоге, общий период составляет 2 года 3 месяца

На рисунке 22 представлено графическое изображение последовательности вложений инвестиций по годам расчётного периода:


Рис. 5.1.

Поскольку этап разработки длится 3 месяца, то вложения денежных средств, в течение этого периода, можно считать разовыми и не дисконтировать, и, следовательно, можно принять общий расчётный период 2 года.

Учитывая это и используя данные из справочных источников, находим дисконтный множитель. Дисконтный множитель при i = 10% по годам вложений представлен в таблице 5.2

Таблица 5.2

Год вложения

1

2

Дисконтный множитель

0.9091

0.8264

5.2.3 Расчёт вложений на этапе разработки и отладки основного варианта

Общая продолжительность на этапе разработки и отладки равна 3 месяцам. Сметная стоимость работ, выполняемых в течение этого времени, определяется прямым методом расчёта по отдельным статьям сметной калькуляции на основе анализа данных по технической подготовке производства.

Календарный график выполнения работ представлен в таблице 5.3.

Таблица 5.3.

Наименование этапа

Сроки начала

Сроки окончания

 Всего, мес.

1. Определение требований к системе

01.10.08

07.10.08

1/4

2. Определение структуры системы

08.10.08

14.10.08

1/4

3. Написание программного комплекса

15.10.08

14.12.08

2

4. Отладка

15.12.08

21.12.08

1/4

5. Подготовка документации

22.12.08

28.12.08

1/4


Расчёт основной и дополнительной заработной платы на этапе разработки приведен в таблице 5.4.

Таблица 5.4

Категория персонала

Кол-во чел

Основная зарплата, тыс. руб.

Доп. Зарплата (14% от ОснЗп) тыс. руб.

Время занятий мес.

Сумма, тыс. руб.

Старший программист

1

25

3,5

3

85,5

Программист

1

20

2,8

3

68,4


Для учёта затрат на этапе написания программного комплекса и его отладки необходимо определить себестоимость машино-часа работы ЭВМ. Необходимые формулы приведены в таблице 5.5.

Таблица 5.5.

Формулы для расчёта

Условные обозначения

С = Зо+ Зд + Зсс + Зм + Зээ + За + Зпр

Зо - основная з/п персонала, руб./час Зд - доп. з/п персонала, руб./час Зсс - отчисления на гос. страх., руб./час Зм - затраты на материалы, руб./час Зээ - затраты на потр. энергию, руб./час За - амортизация выч. средств, руб./час Зпр - прочие производ. расходы, руб./час

Зо = Зосн /(m * 8)

Зосн - основная з/п программиста, руб./час (см. таб. 4) m - ср. кол-во рабочих дней в месяце m=21

Зд =(Нд /100)* Зо

Нд - процент доп. з/п персонала (14%)

Зсс =(Нсс / 100) * (Зо + Зд)

Нсс - процент отчисления на соц.обеспечение (26%)

Зээ =å qj * Nj * S

qj - число j-х технических средств ЭВМ Nj - потр. мощность j-х технических средств, кВт S - стоимость кВт/ч электроэнергии (1,85 руб.)

За=а* Sэвм /(100*8*m*12)

a - годовая норма амортизации ЭВМ (20%) Sэвм - балансовая стоимость ЭВМ (30000 руб.)

Зпр =(Нпр / 100) * (Зо + Зээ + За)

Нпр - процент прочих произв. расходов (50%)


Основная заработная плата:

Зо =45000 / (21* 8) = 267,9 руб./час;

Дополнительная заработная плата:

Зд = (14 / 100) * 238,1 = 37,5 руб./ час;

Отчисления на соцобеспечение:

Зсс = (26 / 100) * (238,1 + 33,3) = 79,4 руб./ час;

Затраты на электроэнергию:

Зээ = 2 * 0,3 * 1,85 = 1,1 руб./час;

Амортизация:

За = 20 * 30000 * 2 / (100 * 8 * 21 * 12) = 6 руб./час;

Прочие производственные расходы:

Зпр = 50 / 100 * (267,9 + 1,1 + 6) = 137,5 руб./час;

К прочим производственным расходам можно отнести затраты на материалы, лицензионное программное обеспечение и т.д.

Таким образом, себестоимость машино-часа работы ЭВМ составит:

С = 267,9 + 37,5 + 79,4 + 1,1 + 6 + 137,5 = 529,4 руб./час;

Однако, при расчёте себестоимости машино-часа учитывались затраты лишь на ЭВМ, занятой для решения данного вопроса. Кроме этого, необходимо ещё учитывать затраты на ремонт оборудования. Затраты на ремонт составляют 10% от стоимости оборудования, т.е.:

Зр = 10 * Sэвм * 2 / (8 * m * 12 * 100);

Зр = 10 * 30000 * 2 / (8 * 21 * 12 * 100) = 3 руб./час;

Таким образом, себестоимость машино-часа работы

С = 529,4 + 3 = 532,4 руб./час;

Зная себестоимость машино-часа работы ЭВМ, можно определить затраты на написание программного комплекса и его отладку по формуле:

Знп-о = С * t ,

где t = 504 - время написания программного комплекса и его отладки и использование вычислительной машины для подготовки технической документации, час (63 рабочих дня).

Получим:

Знп-о = 532,4 * 504 = 268,4 тыс. руб.;

В целом показатели на этапе разработки характеризуются величиной стоимости работы и дисконтным множителем. Величина дисконтного множителя равна 1 (т.к. t = 3 мес. не дисконтируется).

Таким образом, величина затрат на разработку составляет 268,4 тыс. руб.

5.2.4 Расчёт вложений на этапе разработки и отладки альтернативного варианта

Исходная информация по календарному графику выполнения работ и расчёт отдельных статей калькуляции сведены в таблице 5.6.

Таблица 5.6

Наименование этапа

Сроки начала

Сроки окончания

 Всего, мес.

1. Определение требований к системе

01.10.08

07.10.08

1/4

2. Определение структуры системы

08.10.08

14.10.08

1/4

3. Написание программного комплекса

15.10.08

14.12.08

2

4. Отладка

15.12.08

21.12.08

1/4

5. Подготовка документации

22.12.08

28.12.08

1/4



Расчёт основной и дополнительной заработной платы на этапе разработки приведен в таблице 5.7.

Таблица 5.7

Категория персонала

Кол-во человек

Основная зарплата тыс. руб.

Доп. Зарплата (14% от ОснЗп) тыс. руб.

Время занятий, мес.

Сумма, тыс. руб.

Разработчик

1

35,0

4,9

3

119,7

Инженер-программист

1

25,0

3,5

3

85,5


Для учёта затрат на этапе написания программного комплекса и его отладки определим себестоимость машино-часа работы ЭВМ. Необходимые формулы приведены в таблице 8.

Основная заработная плата:

Зо = 60000 / (21* 8) = 357,1 руб./час;

Дополнительная заработная плата:

Зд = (14 / 100) * 357,1 = 50 руб./час;

Отчисления на соцобеспечение:

Зсс = (26 / 100) * (357,1 + 50) = 105,9 руб./час;

Затраты на электроэнергию:

Зээ = 2 * 0,3 * 1,85 = 1,1 руб./час;

Амортизация:

За = 20 * 30000 * 2 / (100 * 8 * 21 * 12) = 6 руб./час;

Прочие производственные расходы:

Зпр = 50 / 100 * (357,1 + 1,1 + 6) = 182,1 руб./час;

Таким образом, себестоимость машино-часа работы ЭВМ составит:

С = 357,1 + 50 + 105,9 + 1,1 + 6 + 182,1 = 702,2 руб./час;

Однако, при расчёте себестоимости машино-часа учитывались затраты лишь на ЭВМ, занятой для решения данного вопроса. А нам необходимо ещё учитывать затраты на ремонт оборудования. Затраты на ремонт составляют 10% от стоимости оборудования, т.е.:

Зр = 10 * Sэвм * 2 / (8 * m * 12 * 100);

Зр = 10 * 30000 * 2 / (8 * 21 * 12 * 100) = 3 руб./час;

Таким образом, себестоимость машино-часа работы:

С = 702,2 + 3 = 705,2 руб./час;

Зная себестоимость машино-часа работы ЭВМ, можно определить затраты на написание программного комплекса и его отладку по формуле:

Знп-о = С * t ,

где t = 504 - время написания и отладки программного комплекса и использования вычислительной техники для подготовки технической документации, час (63 рабочих дня).

Знп-о = 705,2 * 504 = 355,4 тыс. руб.

Таким образом, величина затрат на разработку составляет 355,4 тыс. руб.

 

.2.5 Расчёт вложений по годам этапа эксплуатации

Общая продолжительность этапа эксплуатации равна 2 года. Годовые текущие (эксплуатационные) затраты на обработку информации в ИТ-проекте рассчитываются как сумма следующих слагаемых:

·          Основная и дополнительная зарплата персонала;

·        Отчисления на социальные отчисления;

·        Амортизация технических средств и вспомогательного оборудования;

·        Расходы на текущий ремонт и содержание технических средств и оборудования (затраты на запчасти и вспомогательные материалы)

·        Затраты на электроэнергию, потребляемую оборудованием и расходуемую на освещение;

·        Расходные материалы (носители информации) и прочие расходы.

При эксплуатации будет использована 1 вычислительная машина (в роли сервера необходимых приложений). При этом будем считать, что установка программного комплекса будет осуществляться на имеющиеся у потребителя ЭВМ. Кроме этого количество клиентских модулей зависит от задания потребителя и может быть увеличено.

Общие эксплуатационные издержки потребителя составят:

И = (Зп + Зд + Зс + Зр + За + Зээ) * t ,

где t -время эксплуатации (4032 часов);

Зп - совокупная основная заработная плата пользователей, руб./час;

Для эксплуатации комплекса потребуется администратор. Поэтому при расчете необходимо учитывать заработную плату администратора - 30000 р.

Тогда,

Зп = 30000 / 21 / 8 = 178,6 руб./час;

Зд - совокупная дополнительная заработная плата пользователей, руб./час. (14% от основной зарплаты).

Зд = Зп*0,14 = 178,6*0,14 = 25 руб./час;

Зс - отчисления на социальное страхование.

Зс = 0,26*(Зп + Зд) = 53 руб./час;

Зр - затраты на ремонт (10% от стоимости оборудования).

Зр = 0,1* 1*30000/ 8 / 21/ 12 = 1,49 руб./час;

         За - затраты на амортизацию(20% от стоимости оборудования).

Зр = 0,2* 1*30000/ 8 / 21/ 12 = 2,98 руб./час;

Зээ - затраты на электроэнергию.

Зээ = 1,85 * 0.3 * 1 = 0,55 руб./час;

Тогда при основном варианте и альтернативном варианте:

И = (178,6 + 25 + 53 + 1,49 + 2,98 + 0,55 ) * 4032 = 1 054,8 тыс. руб.

 

.2.6 Итоговые показатели технико-экономической эффективности

Динамика показателей на этапе эксплуатации для основного и альтернативного варианта приведены в таблице 11

В результате современная величина затрат на этапе эксплуатации составит для основного варианта и альтернативного вариантов:

·          за первый год эксплуатации (0.9091) * 1 054,8 тыс. руб. / 2 = 479,5 тыс. руб.;

·        за второй год эксплуатации (0.8264) * 1 054,8 тыс. руб. / 2 =

,8 тыс. руб.

Показатель итоговой величины затрат:

,4 тыс. руб. + 915,3 тыс. руб. = 1 183,7 тыс. руб.;

для альтернативного варианта:

,4 тыс. руб. + 915,3 тыс. руб. = 1 270,7 тыс. руб.

Показатели технико-экономической эффективности разрабатываемого продукта сведены в таблицу 5.8.

Таблица 5.8

Наименование показателей

Значения показателей по вариантам


Основной

Альтернативный

Технико-эксплуатационные



Рекомендуемый объём ОЗУ, Мбайт

1024

2048

Рекомендуемый тип процессора

Pentium IV 3,0 и выше

Pentium IV 3,0 и выше

Язык программирования

PHP

С#

Экономические показатели



Период разработки и отладки, мес.

3

3

Количество исполнителей

2

2

Период эксплуатации, мес.

24

24

Современная величина затрат на разработку и отладку ПП, тыс. руб.

268,4

355,4

Современная величина затрат на эксплуатацию ПП, тыс. руб.

915,3

915,3

Показатель итоговой величины современных затрат, тыс. руб.

1 183,7

1 270,7

5.2.7 Вывод

Сравнение сумм современных затрат по двум возможным вариантам вложения инвестиций показывает, что предпочтительным для финансирования является основной вариант проекта, для осуществления которого при прочих равных условиях требуется меньшая современная сумма затрат. Показатель итоговой величины современных затрат на этапе разработки для этого варианта составляет 268,4 тыс. руб. Это значение меньше показателя итоговой величины современных затрат второго (альтернативного) варианта. Также, следует отметить, что технико-эксплутационные показатели основного варианта лучше, ввиду меньшего затрата ресурсов памяти ЭВМ.

 

6. Безопасность и санитарно-гигиенические условия труда на рабочем месте пользователя ПЭВМ


В настоящем дипломном проекте разработана информационная система (ИС) учета автотранспорта. Она позволяет вести полный контроль за автомобилями, которые есть в наличии.

Рассмотрим меры безопасности жизнедеятельности, которые необходимо принять на рабочем месте оператора ПК. Санитарные требования по обеспечению нормальных условий труда для операторов персональных компьютеров (ПК) включают требования к персональным электронно-вычислительным машинам (защита от электромагнитных, электростатических полей, эргономические параметры видеодисплэйных терминалов - ВДТ), требования к микроклимату помещений, освещенности, шуму и вибрации. Безопасность и санитарно-гигиенические условия труда на рабочем месте пользователя ПЭВМ определяются требованиями СанПиН 2.2.2/2.4.1340-03 и будут подробнее рассмотрены в следующих пунктах данного раздела.

 

.1 Характеристика санитарно-гигиенических условий труда


Все расчеты проводятся для помещения, характеристики которого приведены в таблице 6.1.

Таблица 6.1. Характеристики помещения

Параметр

Значение

длина

7 м

ширина

5 м

высота

3 м

площадь

35 м²

объем

105 м³

количество работников

5 чел.

объем для каждого работника

21 м³

6.1.1 Микроклимат

Микроклимат помещения определяется температурой, относительной влажностью, скоростью движения воздуха.

Согласно требованиям СанПиН 2.2.2/2.4.1340-03 «Гигиенические требования к видео дисплейным терминалам (ВДТ), персональным электронно-вычислительным машинам и организации работы», нормирование параметров микроклимата в рабочей зоне производится в зависимости от периода года, категории работ по энергозатратам, наличия в помещении источников явного тепла.

Согласно установленным нормам, по энергозатратам вычислительная работа, которая будет проводиться в данном помещении, относится к категории «легкая физическая» (таблица 6.2).

Таблица 6.2. Легкая физическая работа

Категория

Энергозатраты организма

Характеристика работы

До 120 ккал/ч (до 500,5 кДж/ч)

Проводится сидя и сопровождается незначительным физическим напряжением.


В таблице 6.3 приведены оптимальные и допустимые нормы температуры, относительной влажности и скорости движения воздуха в помещениях для работы с персональным компьютером (ПК) в соответствии СанПиН 2.2.2/2.4.1340-03.

Таблица 6.3. Оптимальные нормы для помещений с ВТ и ПК

Период года

Температура, 0С оптимальная

Относительная влажность, % оптимальная, не более

Скорость движения воздуха, м/с оптим., не более доп.

Холодный

22-24

40-60

0,1

Теплый

23-25

40-60

0.1


Для повышения влажности воздуха в помещениях с ВДТ и ПЭВМ следует применять увлажнители воздуха, заправляемые ежедневно дистиллированной или прокипяченной питьевой водой.

 

.1.2 Вредные вещества и пыль

Содержание вредных химических веществ в производственных помещениях, работа на ВДТ и ПЭВМ в которых является основной (диспетчерские, операторские, расчетные, кабины и посты управления, залы вычислительной техники и др.), не должно превышать «Предельно допустимых концентраций загрязняющих веществ в атмосферном воздухе населенных мест» (СанПиН 2.2.2/2.4.1340-03).

 

.1.3 Уровень ионизации воздуха

Уровни положительных и отрицательных аэроионов в воздухе помещений с ВДТ и ПЭВМ должны соответствовать нормам, приведенным в таблице 6.4. (согласно СанПиН 2.2.2/2.4.1340-03).

Таблица 6.4. Уровни ионизации воздуха помещений при работе на ПЭВМ

Уровни аэроионов

Число ионов в 1 см3 воздуха


n+

n-

Минимально необходимые

400

600

Оптимальные

1500-3000

3000-5000

Максимально допустимые

50000

50000

6.1.4 Требования к уровню вибрации

В производственных помещениях, в которых работа с ВДТ и ПЭВМ является основной, вибрация на рабочих местах не должна превышать допустимых норм вибрации.

В таблице 6.5. приведены допустимые нормы вибрации на всех рабочих местах с ВДТ и ПЭВМ согласно СанПиН 2.2.2/2.4.1340-03.

Таблица 6.5. Допустимые нормы вибрации на всех рабочих местах с ПЭВМ

Среднегеометрические частоты октавных полос, Гц

Допустимые значения


по виброускорению

по виброскорости


м/с2

дБ

м/с

дБ

2

5,3х10

25

4,5х10

79

4

5,3х10

25

2,2х10

67

8

5,3х10

25

2,2х10

67

16

1,0х10

31

1,1х10

67

31,5

2,1х10

37

1,1х10

67

63

4,2х10

43

1,1х10

67

Корректированные значения и их уровни в дБ

9,3х10

30

2,0х10

72

6.1.5 Требования к уровню шума

Шум на уровне 50-60 дБА создает значительную нагрузку на нервную систему человека, оказывая на него психологическое воздействие. Это особенно часто наблюдается у людей, занятых умственной деятельностью. Степень вредности и неприятное воздействие какого-либо шума зависит также от того, насколько он отличается от привычного шума и от индивидуального отношения к нему. Предельно допустимые уровни шума в отдельных октавных полосах на рабочих местах в офисном помещении, установленные в соответствии с требованиями СанПиН 2.2.2/2.4.1340-03 «Гигиенические требования к видео дисплейным терминалам, персональным электронно-вычислительным машинам и организации работы».

При выполнении основной работы на ПК (соответствует рассматриваемому случаю), во всех помещениях с ПК уровень шума на рабочем месте не должен превышать 50 дБА (согласно СанПиН 2.2.2/2.4.1340-03).

Таблица 6.6. Предельно допустимые уровни шума

 Рабочие места

Среднегеометрические частоты октавных полос, Гц

Эквивалентные уровни звука, дБ А


31,5

63

125

250

500

1000

2000

4000

8000



Уровни звукового давления, дБ


- рабочие места в помещениях программистов ЭВМ

  86

  71

  61

  54

  49

  45

  42

  40

  39

  50


Шумящее оборудование (принтеры и т.п.), уровни шума которого превышают нормированные, должно находиться вне помещения с ПК.

Снизить уровень шума в помещениях можно использованием звукопоглощающих материалов с максимальными коэффициентами звукопоглощения в области частот 63 - 8000 Гц для отделки помещений (разрешенных органами и учреждениями Госсанэпиднадзора России), подтвержденных специальными акустическими расчетами.

Дополнительным звукопоглощением служат однотонные занавеси из плотной ткани, гармонирующие с окраской стен и подвешенные в складку на расстоянии 15-20 см от ограждения. Ширина занавеси должна быть в 2 раза больше ширины окна.

 

.1.6 Излучения

Сотрудники, работающие с ПК, подвержены воздействию электромагнитных полей.

ПК при работе излучают электромагнитную энергию радиочастот, значит, работники подвержены воздействию электромагнитных полей с ВЧ и УВЧ излучением. Интенсивность ЭМП ВЧ и УВЧ согласно ГОСТ 12.1.006. - 88 «ССБТ Электромагнитные поля радиочастот» на рабочих местах оценивается напряженностью E (В/м) для электрической составляющей и напряженностью Н (А/м) для магнитной составляющей. В целях обеспечения требований, а также защиты от электромагнитных и электростатических полей, допускается применение при экранных фильтров, специальных экранов и других средств индивидуальной защиты, прошедших испытания в аккредитованных лабораториях и имеющих гигиенический сертификат.

Степень воздействия ЭМИ на организм человека зависит от:

·          частоты колебаний;

·        значения напряженности электрических и магнитных полей;

·        размеров облучаемой поверхности тела.

Допустимые значения параметров неионизирующих электромагнитных излучений приведены в таблице 6.7.

Таблица 6.7. Допустимые значения параметров неионизирующих электромагнитных излучений

Наименование параметров

Допустимое значение

Напряженность электромагнитного поля на расстоянии 50 см вокруг ВДТ по электрической составляющей должна быть не более: в диапазоне частот 5 Гц - 2 кГц; в диапазоне частот 2 - 400 кГц

    25 В/м 2,5 В/м

Плотность магнитного потока должна быть не более: в диапазоне частот 5 Гц - 2 кГц; в диапазоне частот 2 - 400 кГц.

  250 нТл 25 нТл

Поверхностный электростатический потенциал не должен превышать

 500 В


Допускаются уровни выше указанных, но не более чем в 2 раза, в случаях, когда время воздействия на персонал не превышает 50 % от продолжительности рабочего дня.

Силовые линии электромагнитных полей не ограничиваются экраном монитора, а охватывают все пространство вокруг, значит, персонал целесообразно размещать вдоль стен, так чтобы панель монитора была обращена к стене.

В результате воздействия ЭМИ нарушается работа центральной нервной системы, сердечно-сосудистой системы; при низких дозах есть опасность воздействия на иммунитет.

В случае превышения допустимых значений параметров ЭМИ, следует воспользоваться некоторыми способами защиты от ЭМИ:

·          Уменьшение мощности источника - уменьшение параметров излучения в самом источнике;

·        Экранирование источника излучения (рабочего места);

·        Выделение зоны излучения;

·        Удаление рабочего места от источника излучения;

·        Защита временем (от тока промышленной частоты).

При выборе средств защиты следует отдавать предпочтение экранированию источника излучения (согласно СанПиН 2.2.2/2.4.1340-03).

«В целях обеспечения требований, а также защиты от электромагнитных и электростатических полей, допускается применение при экранных фильтров, специальных экранов и других средств индивидуальной защиты, прошедших испытания в аккредитованных лабораториях и имеющих гигиенический сертификат».

Конструкция ВДТ и ПЭВМ должна обеспечивать мощность экспозиционной дозы рентгеновского излучения в любой точке на расстоянии 0,05 м от экрана и корпуса ВДТ при любых положениях регулировочных устройств не должна превышать 7,74х10 А/кг, что соответствует эквивалентной дозе, равной 1,0 мкЗв/час.

Схемы размещения рабочих мест с ВДТ и ПЭВМ должны учитывать расстояния между рабочими столами с видеомониторами (в направлении тыла поверхности одного видеомонитора и экрана другого видеомонитора), которое должно быть не менее 2,0м, а расстояние между боковыми поверхностями видеомониторов - не менее 1,2м.

 

.1.7 Нормы на освещение рабочего места

Помещения с ПК должны иметь естественное и искусственное освещение.

Естественное освещение должно осуществляться через светопроемы, ориентированные преимущественно на север и северо-восток и обеспечивать коэффициент естественной освещенности (КЕО) не ниже 1,2 % в зонах с устойчивым снежным покровом и не ниже 1,5 % на остальной территории. Для внутренней отделки интерьера помещений с ЭВМ должны использоваться диффузно-отражающие материалы с коэффициентом отражения для потолка ρП - 0,7 - 0,8; для стен ρС - 0,5 - 0,6; для рабочей поверхности ρР - 0,3 - 0,5. и

Искусственное освещение в помещениях эксплуатации ВДТ и ПЭВМ должно осуществляться системой общего равномерного освещения. В производственных и административно-общественных помещениях, в случаях преимущественной работы с документами, допускается применение системы комбинированного освещения (к общему освещению дополнительно устанавливаются светильники местного освещения, предназначенные для освещения зоны расположения документов).

Освещенность на поверхности стола в зоне размещения рабочего документа должна быть 300-500 лк.

Допускается установка светильников местного освещения для подсветки документов. Местное освещение не должно создавать бликов на поверхности экрана и увеличивать освещенность экрана не более 300 лк.

Следует ограничивать прямую блескость от источников освещения, при этом яркость освещения поверхностей (окна, светильников и др.), находящихся в поле зрения, должна быть не более 200 кд/м².

Следует ограничивать отраженную блескость на рабочих поверхностях (экран, стол, клавиатура и др.) за счет правильного выбора типов светильников и расположения рабочих мест по отношению к источникам естественного и искусственного освещения, при этом яркость бликов на экране ПК не должна превышать 40 кд/м² и яркость потолка, при применении системы отраженного освещения, не должна превышать 200 кд/м².

Следует ограничивать неравномерность распределения яркости в поле зрения пользователя ПК, при этом соотношение яркости между рабочими поверхностями не должно превышать 3:1 - 5:1, а между рабочими поверхностями и поверхностями стен и оборудования 10:1.

В качестве источников света при искусственном освещении должны применяться преимущественно люминесцентные лампы типа ЛБ, т.к. они обладают достаточно высоким КПД, а особых требований с точки зрения взрывоопасности и климатических условий не предъявляют. При устройстве отраженного освещения в производственных и административно - общественных помещениях допускается применение металлогалогенных ламп мощностью до 250 Вт. Допускается применение ламп накаливания в светильниках местного освещения. Общее освещение следует выполнять в виде сплошных или прерывистых линий светильников, расположенных сбоку от рабочих мест, параллельно линии зрения пользователя при рядном расположении ПК. При периметрическом расположении компьютеров линии светильников должны располагаться локализовано над рабочим столом ближе к его переднему краю, обращенному к оператору.

Для освещения помещений с ПК следует применять светильники серии ЛПО36 с зеркальными решетками, укомплектованные высокочастотными пускорегулирующими аппаратами (ВЧ ПРА). Допускается применять светильники серии ЛПО36 без ВЧ ПРА только в модификации «Кососвет», а также светильники прямого света П, преимущественно прямого света - Н, преимущественно отраженного света В. применение светильников без рассеивателей и экранирующих решеток не допускается.

Яркость светильников общего освещения в зоне углов излучения от 50 до 90 градусов с вертикалью в продольной и поперечной плоскостях должна составлять не более 200 кдж/м², защитный угол светильников должен быть не менее 40 градусов.

Светильники местного освещения должны иметь непросвечивающий отражатель с защитным углом не менее 40 градусов.

Коэффициент запаса (Кз) для осветительных установок общего освещения должен приниматься равным 1,4.

Коэффициент пульсации не должен превышать 5%, что должно обеспечиваться применением газоразрядных ламп в светильниках общего и местного освещения с высокочастотными пускорегулирующими аппаратами (ВЧ ПРА) для любых типов светильников.

При отсутствии светильников с ВЧ ПРА лампы многоламповых светильников или рядом расположенные светильники общего освещения следует включать на разные фазы трехфазной сети.

Для обеспечения нормируемых значений освещенности в помещениях использования ВДТ и ПЭВМ следует проводить чистку стекол оконных рам и светильников не реже 2-х раз в год и проводить своевременную замену перегоревших ламп.

 

6.2 Вентиляция


Чтобы нормализовать воздушную среду, в производственном помещении должен осуществляться воздухообмен (вентиляция).

По способу перемещения воздуха вентиляция разделяется на:

1.         естественную - осуществляется за счет разности температур воздуха помещения и наружного воздуха или действия ветра;

2.       механическую - спроектированную систему для подачи воздуха.

В помещении, объемом 105м3, 5 рабочих места. Следовательно, на каждого работающего приходиться 21м3 объема воздуха.

Согласно санитарным нормам проектирования промышленных предприятий СН-245-71 в производственных помещениях с объемом на одного работающего:

·          менее 20м3 осуществляется подача наружного воздуха в количестве не менее 30м3/ч на каждого работающего;

·        более 20м3 - не менее 20м3/ч;

·        более 40м3 и при наличии окон достаточно естественной вентиляции.

Объем воздуха на каждого рабочего в этом помещении составляет 21м3, следовательно, согласно санитарным нормам проектирования промышленных предприятий, на одного работающего необходима подачама воздуха в количестве не менее 20м3/ч, т.е. для 5 человек необходимо осуществить подачу воздуха на все помещение, не менее 100 м3/ч.

 

.3 Расчет осветительной установки


Работа с ПК относится к работе IV-а разряда (средней точности, наименьший размер объекта различия от 0,5 до 1мм). В данном помещении - высота потолков 3м. Целесообразно применять люминесцентные лампы, так как существуют повышенные требования к цветопередаче и качеству освещения.

При выборе нормативного значения освещенности необходимо учитывать, что в производственных помещениях используются системы освещения двух типов:

1.         общего (светильники, установленные на потолке помещения, равномерно освещают всю рабочую зону);

2.       комбинированного (к общему освещению добавляется местное).

В помещениях, где выполняются работы наивысшей, очень высокой, высокой точности необходимо применять систему комбинированной освещенности. Капитальные затраты на осуществление такого типа освещения выше, чем при общем освещении. Система общего освещения в гигиеническом отношении более совершенна благодаря равномерному распределению яркости в поле зрения.

В соответствии с нормами освещенности рабочих поверхностей в производственных помещениях (по СНиП 23-05-95), требуемая освещенность для системы одного общего освещения при использовании люминесцентных ламп для проведения работ IV-а разряда составляет 300 лк.

Рассматриваемое помещение относится к помещениям с нормальными условиями среды, для освещения можно использовать светильник типа ЛСП02 (прямого света, исполнение пыле- и водо- незащищенное, тип кривой силы света (КСС) - Д).

Определение высоты подвеса светильника над рабочей поверхностью происходит по формуле:

= Н - hc - hp,

где:

Н - высота помещения, м;

hc - расстояние от потолка до светильника, м;

hp - высота рабочей поверхности, равная 0,8 м.

h = 3 - 0,168- 0,8 = 2,032 (м)

Индекс помещения вычисляется по формуле:

,

где:

L - длина помещения, м;

В - ширина помещения, м;

h - расчетная высота подвеса светильника, м.


С учетом зависимости коэффициента использования светового потока от индекса помещения и характеристики помещения, определяем коэффициент использования светового потока. Он получен для указанных значений типа кривой силы света (Д - косинусная группа) и коэффициентов отражения потолка, стен и пола, равных, соответственно, 0,7; 0,5; 0,1 (помещение относится к чистым). В данном случае индекс помещения равен 1.435, следовательно, hи = 0,64.

Светильники с люминесцентными лампами рекомендуется размещать сплошными рядами или рядами с небольшими разрывами, не превышающими половины высоты h подвеса светильников над рабочей поверхностью. Ряды светильников целесообразно располагать параллельно длине помещения или стенам с окнами.

Число светильников в осветительной установке определяется по формуле:

,

где:

Ен - нормированная освещенность рабочей поверхности, лк;- площадь помещения, м2;з - коэффициент запаса;- коэффициент неравномерности освещения;- количество ламп в одном светильнике;и - коэффициент использования светового потока в долях единицы;

Ф - световой поток одной лампы, лм.

Коэффициент запаса Kз учитывает возможность уменьшения освещенности в процессе эксплуатации осветительной установки и принимается в данном случае равным 1,5. Коэффициент неравномерности Z для люминесцентных ламп равен 1,1. Световой поток Ф для ЛБ ламп равен 5220 лм и находится из таблиц ГОСТ 6825-74, в зависимости от типа и мощности используемых в светильнике ламп.

Число светильников в осветительной установке:


Светильники с люминесцентными лампами следует размещать сплошными рядами или рядами с разрывами

∆L ≤ 0,5*h

В данном случае ∆L должно быть не более 1,02м.

Длина светильника L = 1,534м, ширина светильника d = 0,276м.

Примечание. Из конструктивных соображений допускается изменять количество светильников в осветительной установке. При этом фактическое число светильников не должно отличаться от расчетного N не менее -10% и более +20%.

Предлагаемая схема организации освещения в помещении приведена на рисунке 6.1.

Рис. 6.1. Схема размещения светильников

При эксплуатации установок искусственного освещения необходимо регулярно производить очистку светильников от загрязнений, своевременную замену перегоревших или отработавших свой срок службы ламп, контроль напряжений в осветительной сети, регулярную окраску или побелку стен и потолка. Периодически, но не реже одного раза в год, должен проводиться контроль освещенности на рабочих поверхностях с помощью фотоэлектрических люксметров.

Существует так же ряд требований к расположению рабочих мест в помещении:

·          рабочие места с ВДТ и ПЭВМ по отношению к световым проемам должны располагаться так, чтобы естественный свет падал сбоку, преимущественно слева,

·        оконные проемы в помещениях использования ВДТ и ПЭВМ должны быть оборудованы регулируемыми устройствами типа: жалюзи, занавесей, внешних козырьков и др.

 

.4 Режим труда


Общие требования к организации режима труда и отдыха при работе с ВДТ и ПЭВМ по СанПиН 2.2.2/2.4.1340-03:

1.    Режимы труда и отдыха при работе с ПЭВМ и ВДТ должны организовываться в зависимости от вида и категории трудовой деятельности.

2.       Виды трудовой деятельности разделяются на 3 группы:

·        группа А - работа по считыванию информации с экрана ВДТ или ПЭВМ с предварительным запросом;

·        группа Б - работа по вводу информации;

·        группа В - творческая работа в режиме диалога с ЭВМ.

При выполнении в течение рабочей смены работ, относящихся к разным видам трудовой деятельности, за основную работу с ПЭВМ и ВДТ следует принимать такую, которая занимает не менее 50% времени в течение рабочей смены или рабочего дня.

3.    Для видов трудовой деятельности устанавливается 3 категории тяжести и напряженности работы с ВДТ и ПЭВМ, которые определяются:

·          для группы А - по суммарному числу считываемых знаков за рабочую смену, но не более 60 000 знаков за смену;

·        для группы Б - по суммарному числу считываемых или вводимых знаков за рабочую смену, но не более 40 000 знаков за смену;

·        для группы В - по суммарному времени непосредственной работы с ВДТ и ПЭВМ за рабочую смену, но не более 6 часов за смену.

4.    Продолжительность обеденного перерыва определяется действующим законодательством о труде и Правилами внутреннего трудового распорядка предприятия (организации, учреждения).

5.       Для обеспечения оптимальной работоспособности и сохранения здоровья профессиональных пользователей, на протяжении рабочей смены должны устанавливаться регламентированные перерывы.

.        Время регламентированных перерывов в течение рабочей смены следует устанавливать в зависимости от ее продолжительности, вида и категории трудовой деятельности.

.        Продолжительность непрерывной работы с ВДТ без регламентированного перерыва не должна превышать 2 часов.

.        При работе с ВДТ и ПЭВМ в ночную смену (с 22 до 6 часов), независимо от категории и вида трудовой деятельности, продолжительность регламентированных перерывов должна увеличиваться на 60 минут.

.        При 8-ми часовой рабочей смене и работе на ВДТ и ПЭВМ регламентированные перерывы следует устанавливать:

·          для I категории работ через 2 часа от начала рабочей смены и через 2 часа после обеденного перерыва продолжительностью 15 минут каждый;

·        для II категории работ через 2 часа от начала рабочей смены и через 1.5-2.0 часа после обеденного перерыва продолжительностью 15 минут каждый или продолжительностью 10 минут через каждый час работы;

·        для III категории работ через 1.5-2.0 часа от начала рабочей смены и через 1.5-2 часа после обеденного перерыва продолжительностью 20 минут каждый или продолжительностью 15 минут через каждый час работы.

10.   При 12-ти часовой рабочей смене регламентированные перерывы должны устанавливаться в первые 8 часов работы, аналогично перерывам при 8-ми часовой рабочей смене, а в течение последних 4 часов работы, независимо от категории и вида работ, каждый час продолжительностью 15 минут.

11.     Во время регламентированных перерывов с целью снижения нервно-эмоционального напряжения, утомления зрительного анализатора, устранения влияния гиподинамии и гипокинезии, предотвращения развития познотонического утомления целесообразно выполнять комплексы упражнений.

.        С целью уменьшения отрицательного влияния монотонии целесообразно применять чередование операций осмысленного текста и числовых данных (изменение содержания работ), чередование редактирования текстов и ввода данных (изменение содержания работы).

.        В случаях возникновения у работающих с ВДТ и ПЭВМ зрительного дискомфорта и других неблагоприятных субъективных ощущений, несмотря на соблюдение санитарно-гигиенических, эргономических требований, режимов труда и отдыха следует применять индивидуальный подход в ограничении времени работ с ВДТ и ПЭВМ, коррекцию длительности перерывов для отдыха или проводить смену деятельности на другую, не связанную с использованием ВДТ и ПЭВМ.

.        Работающим на ВДТ и ПЭВМ с высоким уровнем напряженности во время регламентированных перерывов и в конце рабочего дня показана психологическая разгрузка в специально оборудованных помещениях (комната психологической разгрузки).

 

.5 Характеристика электрооборудования

 

.5.1 Электрическая безопасность

Согласно классификации помещений по степени опасности поражения человека электрическим током, рассматриваемое помещение принадлежит к категории «без повышенной опасности», так как помещение является сухим, относительная влажность воздуха не превышает 60 %, не жарким, с токонепроводящим полом, без токопроводящей пыли, отсутствует возможность одновременного прикосновения человека к имеющим соединение с землей металлоконструкциям зданий, технологическим аппаратам, механизмам и т.п. с одной стороны, и к металлическим корпусам электрооборудования, которые при пробое изоляции могут оказаться под напряжением, - с другой.

Применяемая электросеть является однофазной, с напряжением 220 В, ток переменный с частотой 50 Гц, с заземленной нейтралью.

Напряжения прикосновения и токи, протекающие через человека, нормируются согласно ГОСТ 12.1.038-88 «ССБТ. Электробезопасность. Предельно допустимые значения напряжений и токов».

В таблице 6.7 приведены допустимые значения напряжений прикосновения и токов при аварийном режиме работы техники, где резистором моделируется сопротивление тела человека R = 850(Ом). Найдем силу тока в аварийном режиме:


Таблица 6.7. Допустимые значения напряжений прикосновения и токов при аварийном режиме работы

Род и частота тока

Норм. велич.

Продолжительность воздействия, t, с



0,01-0,08

0,1

0,2

0,4

0,5

0,8

1

>1

Переменный 50 Гц

Uпр, В Iч, мА

 550 650

340 400

160 190

120 140

105125

75 75

60 50

20 6


Из таблицы 6.7 следует, что необходимо предусмотреть защитные отключающие устройства, время срабатывания которых не должно превышать допустимой длительности прохождения тока через человека 0,2с.

 

6.5.2 Оценка необходимости применения защитных устройств

В качестве меры защиты людей от поражения электрическим током применяются защитное заземление (в сетях с изолированной нейтралью) и зануление (в сетях с глухозаземленной нейтралью) нетоковедущих частей электрооборудования.

Защитное заземление - преднамеренное электрическое соединение металлических нетоковедущих частей электрооборудования с землей или ее эквивалентом.

Зануление - преднамеренное электрическое соединение металлических нетоковедущих частей электрооборудования с заземленной точкой источника питания электроэнергией при помощи нулевого защитного проводника.

Следует иметь в виду, что в соответствии с «Правилами устройства электроустановок потребителей (ПУЭ)» защитное заземление или зануление электроустановок следует выполнять при напряжении питания 380 В и выше переменного тока и 440 В и выше постоянного тока во всех случаях. При напряжении питания выше 42, но ниже 380 В переменного тока, и выше 110, но ниже 440 В постоянного тока, защитное заземление (зануление) электроустановок выполняется только в помещения с повышенной опасностью и особо опасных по поражению электрическим током, а также в наружных электроустановках.

Напряжение питания в рабочем помещении не превышает 380В, необходимость в занулении электроустановок отсутствует.

Сопротивление изоляции электрических цепей ЭВМ общего назначения должно быть не менее значений, указанных в таблице 6.8.

Таблица 6.8

Климатические условия

Сопротивление изоляции, МОм, при рабочем напряжении цепи кВ

Нормальные

0,1-0,5


20,0

Сопротивление изоляции силовой и осветительной сети напряжением до 1000В на участке между двумя смежными предохранителями или любым проводом и землей должно быть не менее 0.5 МОм.

 

.5.3 Пожарная безопасность

Основы противопожарной защиты предприятий определены стандартами ГОСТ 12.1.004-91 «Пожарная безопасность» и ГОСТ 12.1.010-76 «Взрывобезопасность. Общие требования».

В соответствии с типовыми правилами пожарной безопасности промышленных предприятий все производственные, складские, вспомогательные и административные помещения должны быть обеспечены огнетушителями, пожарным инвентарем и пожарным ручным инструментом, которые используются для локализации и ликвидации небольших возгорании, а также пожаров в их начальной стадии. В целях своевременного оповещения о пожаре в данном помещении необходимо использование автоматической пожарной сигнализации.

В целях своевременного оповещения о пожаре в данном помещении необходимо использование автоматической пожарной сигнализации. Применение автоматических средств обнаружения пожаров является одним из основных условий обеспечения пожарной безопасности на производстве, так как позволяет своевременно известить о пожаре и принять меры к быстрой его ликвидации. Наиболее надежной системой извещения о пожаре является электрическая пожарная сигнализация, которая бывает автоматической и ручной. В состав сигнализации входят извещатели, линии связи, приемные станции (коммутаторы), источники питания, звуковые и световые средства сигнализации. Основными элементами систем являются пожарные извещатели, преобразующие физические параметры, характеризующие пожар (тепло, дым, свет), в электрические сигналы.

При выборе пожарных извещателей необходимо учитывать характер горения веществ, т.е. какие физические параметры пожара преобладают в начальной стадии горения, а также условия эксплуатации и взрывопожароопасность зон размещения оповещателей.

Автоматические извещатели делятся на: тепловые (срабатывают при превышении максимально допустимой температуры в помещении), дымовые (реагируют на скопление дыма) и световые (срабатывают при появлении открытого пламени).

Площадь, контролируемая автоматическими пожарными извещателями, и другие важные параметры приведены в таблице 6.9.

Таблица 6.9.


Не нашли материал для своей работы?
Поможем написать уникальную работу
Без плагиата!
Без нейросетей!