Электропривод подъемно-опускных ворот
Электропривод
подъемно-опускных ворот
Содержание
Содержание
и условия выполнения технологических операций
.
Последовательность проектирования электроприводов подъемно-опускных ворот
.1
Общие положения
.2
Определение статических нагрузок подъемно-опускных ворот
.3
Нагрузки в операции наполнение
.4
Нагрузки в операциях перемещения затвора без напора
.5
Статические нагрузки в аварийном режиме
.6
Определение предварительной мощности двигателей привода подъемно-опускных ворот
.
Уточнение предварительной мощности и выбор электродвигателей для привода
подъемно-опускных ворот
.1
Определение предварительной мощности двигателя при работе на сниженной скорости
.2
Выбор электродвигателей для привода
.
Проверка выбранных электродвигателей
.1
Проверка двигателей на перегрузочную способность
.2
Проверка на тепловую способность двигателей привода подъемно-опускных ворот
.
Выбор других элементов электроприводов
.1
Выбор тормозов и их аппаратов управления
.2
Выбор уставок для аппаратуры защита
.3
Выбор коммутирующей аппаратуры
.
Пояснение работы электрической схемы управления электроприводом
подъемно-опускных ворот
.1
Общие положения
.2
Принцип работы асинхронных вентильных каскадов
.3
Подчиненное регулирование координат в системе АВК
.4
Работа схемы
Список
литературы
Содержание и условия выполнения
технологических операций
|
Технологическая
операция, выполняемая ПОВ на цикле шлюзования
|
Содержание
операции (указать начальное и конечное положение ворот, скорость перемещения
ворот и др.)
|
Условия
выполнения технологической операции (учесть требуемое положение ворот нижней
головы, затворов галерей и др.)
|
|
Цикл
шлюзование снизу - вверх
|
|
1.
Наполнение камеры шлюза;
|
ПОВ,
двигаясь с малой скоростью, из положения «рабочее» переходят в положение
«наполнения»; Вода начинает перетекать из верхнего бьефа в камеру шлюза через
отверстие образованное ПОВ; Судна в камере вертикально перемещаются от уровня
нижнего бьефа до уровня верхнего бьефа.
|
Судна
в камере должны быть пришвартованы; Положение ворот нижней головы - закрыты;
Положение ворот верхней головы - приподняты; Положение затворов галерей -
подняты;
|
|
2.
Выход судов из камеры шлюза;
|
ПОВ,
двигаясь с номинальной скоростью, из положения «наполнения» переходят в
положение «судоходное»; Судна отшвартовываются и выходят из камеры, расходясь
при этом с судами входящими в камеру;
|
Уровень
воды верхнего бьефа и уровень воды в камере, должны быть равными; Положение
ворот нижней головы - закрыты; Положение ворот верхней головы - опущены;
Положение затворов галерей - подняты;
|
|
Цикл
шлюзование сверху - вниз
|
|
3.
Вход судов в камеру шлюза;
|
Судна
входят в камеру, расходясь при этом с судами, выходящими из камеры; ПОВ,
двигаясь с номинальной скоростью, из положения «судоходное» переходят в
положение «рабочее»;
|
Положение
ворот нижней головы - закрыты; Положение ворот верхней головы - подняты;
Положение затворов галерей - подняты;
|
Исходные данные
Подъемно-опускные ворота
Вес ворот:
;
Вес противовеса:
;
Уровень воды на короле:
;
Ширины камеры:
Полная высота подъема ворот при наполнении:
;
Полная высота подъема ворот при закрытии камеры:
;
Ширина уплотнений с одной стороны ворот:
;
Ширина верхней части ворот:
;
Скорость подъема ворот при наполнении:
;
Скорость подъема ворот при закрытии камеры:
;
Радиус ведущей звездочки:
;
Передаточное число механизма:
КПД механизма:
;
1. Последовательность
проектирования электроприводов подъемно-опускных ворот
.1 Общие положения
При проектировании электроприводов
подъемно-опускных ворот определяющими являются следующие положения:
· при длине камеры
и
напоре
предпочтительна
головная (из-под щита) система питания; при этом для использования
рекомендуются плоские или сегментные ворота; при больших значениях L
и H эффективнее
оказывается галерейное наполнение камер;
· при ширине камеры до 18 м
продолжительность закрытия ворот в эксплуатационном режиме должны быть не более
120 с, а при ширине более 18 м - не более 150 с;
· привод подъемно-опускных ворот
должен допускать программное наполнение камеры и обеспечивать согласованное
движение тяговых органов без перекоса сверх допустимого предела и автоматически
отключаться при достижении этого предела; схемой управления должна
предусматриваться возможность устранения накопившегося перекоса при ручном
управлении;
· в установке должны быть
предусмотрены тормозные устройства и технологические и защитные блокировки.
.2 Определение статических нагрузок
подъемно-опускных ворот
К числу эксплуатационных для привода
подъемно-опускных ворот относятся режимы:
· Подъема ворот при наполнении камеры;
· Опускания ворот в судоходное
положение;
· Подъем ворот для перекрытия камеры.
При использовании основных ворот в качестве
аварийных электропривод должен обеспечивать еще и подъем (опускание) ворот под
напором, и этот режим также может быть отнесен к эксплуатационному.
При движении подъемно-опускных ворот в любом из
режимов момент сопротивления создается в основном их весом, силами трения в
опорно-ходовых частях и уплотнениях, а также усилиями, воздействующими на
верхний и нижний ригели ворот. Не все составляющие нагрузок одинаковы по своему
действию в различных режимах, и те из них, которые оказываются пренебрежительно
малыми, могут не учитываться в расчетах.
.3 Нагрузки в операции наполнение
Согласно РТМ 212.0106-81, необходимое усилие в
тяговых органах при подъеме ворот для наполнения
рекомендуется
определять по формуле:
(1)
где:
,
,
,
,
,
-
соответственно нагрузки от веса ворот, противовесов, цепей, сил трения в
направляющих и уплотнениях, и нагрузки на нижний ригель, H;
,
-
коэффициенты, учитывающие возможное отклонение весовых характеристик и сил
трения (
).
Нагрузки от веса ворот и других
элементов кинематической схемы
Вес ворот (указан в исходных данных):
Вес противовеса (указан в исходных данных):
Вес цепей (принимается равным
):
Нагрузка от сил трения
в опорно-ходовых
частях подъемно-опускных ворот зависит от конструкции опорно-ходового
устройства.
Нагрузка от сил трения в направляющих при опорах
скольжения:
(2)
где:
-
поправочный коэффициент, учитывающий обтекание ворот в зависимости от высоты их
подъема;
- коэффициент
трения скольжения, зависящий от материала опор и режима работы (принимаем:
);
- сила
горизонтального давления (H),
рассчитывается по формуле:
где:
-
удельный вес воды, (
);
- высота подъема
ворот при наполнении, м
Нагрузка от сил трения в уплотнениях
между торцами ворот и вереяльным и створным столбами
(Н) определяется
по формуле:
(4)
где:
-
коэффициент трения, зависящий от материала трущихся пар (
);
- среднее давление
на боковые уплотнения ворот (
), определяется по
формуле:
(5)
Нагрузка на нижний ригель
(Н) возникает при
движении потока воды через образовавшуюся щель между королем и нижней кромкой
ворот. Определяется по формуле:
(6)
где:
-
ширина нижней кромки затвора (принимаем равной
);
1.4 Нагрузки в операциях перемещения
затвора без напора
Необходимые тяговые усилия
(H)
для перемещения подъемно-опускных ворот в режиме их эксплуатационного опускания
и подъема без напора, определяют по формуле:
(7)
где:
-
вес ворот с учетом веса вытесненной воды (H),
определяется по формуле:
где:
-
удельный вес стали,
(
);

Построение графиков нагрузок в
операции наполнения
График изменения статических сил в операции
наполнения
1.5 Статические нагрузки в аварийном
режиме
В аварийном режиме подъема ворот под напором, в
закрытое положение, в расчетной формуле суммарной нагрузки давление на нижний
ригель
(H)
заменяется на гидростатическую нагрузку
(H)
столба воды на верхний ригель (пешеходный мостик, ширина которого принимается
равной
).
Расчетные формулы в этом случае будут равны:
(9)
(10)
(11)
(12)
Найдем значения
в
зависимости от
, через каждые 1 м:
Н
Построение графиков нагрузок в аварийном
режиме
.6 Определение предварительной
мощности двигателей привода подъемно-опускных ворот
В качестве расчетного режима для подъемно-опускных
ворот должен приниматься аварийный режим в операции подъема ворот под напором.
Мощность двигателя (кВт) определяется по
формуле:
где:
-
угловая скорость звездочки (
), определяется по
формуле:
- среднее значение
момента сил сопротивления на валу ведущей звездочки (Hм),
определяется по формуле:
где:
-
текущее значение суммарного момента сил сопротивления на валу ведущей звездочки
(Нм), определяется по формуле:
Найдем значения
в
зависимости от
, через каждые 1 м:
Определим среднее значение момента сил
сопротивления на валу ведущей звездочки:
Максимальное значение момента сил сопротивления:
Нм
Определим мощность двигателя:
2. Уточнение предварительной
мощности и выбор электродвигателей для привода подъемно-опускных ворот
электропривод двигатель ворота
подъемный
2.1 Определение предварительной
мощности двигателя при работе на сниженной скорости
Из-за ухудшения теплоотдачи работа двигателей
регулируемых электроприводов на пониженных скоростях сопряжена с их
перегреванием. Поэтому при выборе двигателя должен быть предусмотрен
определенный запас по мощности.
Необходимую мощность двигателя Р' (кВт) с таким
запасом приближенно можно определить по формуле:
где:
-
коэффициент ухудшения теплоотдачи при снижении скорости (Принимаю равным
);
- отношение
текущей скорости к номинальной скорости двигателя;
На шлюзах допускается 10-кратное снижение
скорости двигателей:
Мощность двигателя подъемно-опускных ворот:
2.2 Выбор электродвигателей для
привода
Основным типом двигателей, рекомендуемых для
приводов транспортных гидротехнических сооружений, являются крановые
электродвигатели переменного тока MTF и MTKF и металлургические
электродвигатели MTH и MTKH или постоянного тока типа Д. Основным номинальным
режимом работы этих двигателей является повторно-кратковременный режим при
ПВ=40%. Предельно допустимая температура перегрева этих двигателей составляет
при изоляции класса F-100°С, а при изоляции класса Н-125°С. Кратность пусковых
(максимальных) моментов по отношению к номинальным составляет 2,3-3,0.
С учетом принятой структуры электропривода, а
тем самым и рода тока, по установленным выше мощности и скорости привода и
соответствующим каталогам для режима ПВ=25% намечаются для установки ближайшие
меньшие по мощности двигатели.
Пересчитаем полученную мощность для режима
ПВ=25%:
Выбираем электродвигатель для привода подъемно-опускных
ворот:
Пересчитаем значения мощности и токов для режима
ПВ=25%:
Уточняем значение передаточного отношения:
3. Проверка выбранных
электродвигателей
.1 Проверка двигателей на
перегрузочную способность
Эта проверка выполняется по условию:
где:
,
-
начальный пусковой момент ближайшего меньшего к намеченному и намеченного к
установке двигателей, Нм;
- начальный
приведенные к валу двигателя момент сопротивления привода, Нм;
Выпишем значения скорости и мощности выбранных
двигателей:
Найдем значения начальных пусковых моментов
двигателей:
Найдем максимальное значение момента
сопротивления и приведем его к валу двигателя:
Выполним расчет:
Условие выполняется, значит, двигатель выбран
правильно.
.2 Проверка на тепловую способность
двигателей привода подъемно-опускных ворот
Эта проверка производится по методу предельного
перегрева по условию:
где:
-
наибольший расчетные перегрев двигателя, достигнутый в n-цикле,
отличающийся от наибольшего перегрева в предыдущем (n-1)
цикле не более чем на 2-5%.
Значение наибольшего расчетного перегрева
двигателя определяется для ряда циклов по известным из теории электропривода
формулам:
1) Нагревание:
) Охлаждение:
где:
-
потери мощности, кВт;
А - усредненная теплоотдача двигателя,
;
T - постоянная
времени нагревания, с.
Значения
,
T, A,
характеризующие процесс перегрева двигателя, определяются следующим образом.
Для предварительно выбранного двигателя
вычисляются номинальные потери
(кВт) по формуле:
где:
,
-
соответственно номинальная мощность и КПД двигателя при
.
Затем для каждого режима работы двигателя
определяются номинальные переменные потери (кВт) по формуле:
где:
,
-
активное сопротивление фазы статора и ротора, Ом;
,
-
номинальные токи статора и ротора АД, А;
Далее определяются постоянные потери двигателя
оп формуле:
Постоянная времени нагревания Т (с) двигателя
при номинальной частоте вращения определяется по формуле:
Значение постоянной времени
при
частоте вращения, отличной от номинальной, можно определить по формуле:
где:
-
коэффициент, учитывающий изменение условий охлаждения при изменении скорости
двигателя;
Значение средней теплоотдачи двигателя А,
определяется в
по формулам:
) Для номинального режима:
) При пониженной скорости:
Найдем номинальные потери для выбранного
двигателя:
Для номинального режима при закрытии
ворот
Определим номинальные переменные потери
двигателя:
Определим постоянные потери двигателя:
Определим постоянную времени нагревания:
Определим значение средней теплоотдачи
двигателя:
Для режима работы на пониженной
скорости при наполнении
Для определения переменных потерь построим
характеристики
,
.
Определим значения токов статора и ротора
двигателя при ПВ=25%, 40%, 60%:
Определим значения моментов двигателя при
ПВ=25%, 40%, 60%:
Построим графики зависимостей
,
.
Определим постоянную времени нагревания:
Определим значение средней теплоотдачи
двигателя:
Первый цикл
Подъем ворот с малой скоростью
Начальная температура двигателя:
Время работы двигателя:
Температура двигателя в конце операции:
Пауза при наполнении камеры
Время работы двигателя:
Температура двигателя в конце операции:
Опускание ворот в судоходное
положение
Время работы двигателя:
Температура двигателя в конце операции:
Пауза при заходе судов в камеру и
швартовки
Время работы двигателя:

Температура двигателя в конце операции:

Подъем ворот для перекрытия камеры
шлюза
Время работы двигателя:


(с)
Температура двигателя в конце операции:

Пауза при опорожнении камеры
Время работы двигателя:
(с)
Температура двигателя в конце операции:
Второй цикл
Подъем ворот с малой скоростью
Начальная температура двигателя:
Температура двигателя в конце операции:

Пауза при наполнении камеры
Температура двигателя в конце операции:

Опускание ворот в судоходное
положение
Температура двигателя в конце операции:

Пауза при заходе судов в камеру и
швартовки
Температура двигателя в конце операции:

Подъем ворот для перекрытия камеры
шлюза
Температура двигателя в конце операции:

Пауза при опорожнении камеры
Температура двигателя в конце операции:

Третий цикл
Подъем ворот с малой скоростью
Начальная температура двигателя:
Температура двигателя в конце операции:

Пауза при наполнении камеры
Температура двигателя в конце операции:

Опускание ворот в судоходное
положение
Температура двигателя в конце операции:

Пауза при заходе судов в камеру и
швартовки
Температура двигателя в конце операции:

Подъем ворот для перекрытия камеры
шлюза
Температура двигателя в конце операции:

Пауза при опорожнении камеры
Температура двигателя в конце операции:

Четвертый цикл
Подъем ворот с малой скоростью
Начальная температура двигателя:
Температура двигателя в конце операции:

Пауза при наполнении камеры
Температура двигателя в конце операции:

Опускание ворот в судоходное
положение
Температура двигателя в конце операции:

Пауза при заходе судов в камеру и
швартовки
Температура двигателя в конце операции:

Подъем ворот для перекрытия камеры
шлюза
Температура двигателя в конце операции:

Пауза при опорожнении камеры
Температура двигателя в конце операции:

Пятый цикл
Подъем ворот с малой скоростью
Начальная температура двигателя:
Температура двигателя в конце операции:

Пауза при наполнении камеры
Температура двигателя в конце операции:

Опускание ворот в судоходное
положение
Температура двигателя в конце операции:

Пауза при заходе судов в камеру и швартовки
Температура двигателя в конце операции:

Подъем ворот для перекрытия камеры
шлюза
Температура двигателя в конце операции:

Пауза при опорожнении камеры
Температура двигателя в конце операции:

Шестой цикл
Подъем ворот с малой скоростью
Начальная температура двигателя:
Температура двигателя в конце операции:

Пауза при наполнении камеры
Температура двигателя в конце операции:

Опускание ворот в судоходное
положение
Температура двигателя в конце операции:

Пауза при заходе судов в камеру и
швартовки
Температура двигателя в конце операции:

Подъем ворот для перекрытия камеры
шлюза
Температура двигателя в конце операции:

Пауза при опорожнении камеры
Температура двигателя в конце операции:

График изменения температур
Проверим разность температур в последовательных
циклах в %:

Выполним проверку:
Условие выполняется, значит, двигатель выбран
верно.
4. Выбор других элементов
электроприводов
.1 Выбор тормозов и их аппаратов
управления
На всех механизмах судоходных гидротехнических
сооружений для удержания их в неподвижном состоянии в период бездействия или
для замедления движения перед остановкой принимаются механические тормоза с
электрическими аппаратами управления, выпускаемые комплектно. Поэтому выбор
аппаратов управления тормозами фактически превращается в выбор механического
тормоза с его электроприводом по необходимому тормозному моменту.
Необходимый тормозной момент при этом
определяется по формуле:
где:
-
коэффициент запаса тормоза (принимается равным
);
- максимальный
тормозной момент рабочего механизма, приведенный к валу двигателя, Нм;
Вычислим тормозной момент:
Выбираем тормоз типа ТКГ с гидравлическим
толкателем типа ТЭ (ТГМ):
Тип тормоза: ТКГ - 400М;
Ход штока: 50 мм;
Тяговое усилие: 800 Н;
Тормозной момент: 1500 Нм;
4.2 Выбор уставок для аппаратуры
защита
Выбор осуществляется по номинальному току,
который должен превышать ток нагрузки расчетного режима работы. При
предусмотренных технологических перегрузках аппаратура защиты не должна
срабатывать. Состав и параметры аппаратура должны соответствовать назначению
привода и технологическим особенностям его эксплуатации. Значение уставок тока
максимальной защиты
и тока защиты от
перегрузки
выбираются по
условию:
Уставка для тепловой защиты:
Уставка для максимальной защиты
.3 Выбор коммутирующей аппаратуры
Выбор аппарата защиты:
Автоматический выключатель типа АЕ-2050М;
Выбор конечного выключателя:
КУ-701А;
Выбор кнопки:
КУ120;
Трансформатор напряжения:
Трансформатор понижающий типа ОСМ1-0,63УЗ;
Тиристорные контакторы:
Тиристорный контактор с естественной коммутацией
типа ТКЕП-100/380;
Датчик напряжения:
ДНТ-051
Тахогенератор
ТМГ-30П Т3
Выпрямитель
ТЕ1-100/24Т-0УХЛ4
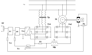
5. Пояснение работы электрической
схемы управления электроприводом подъемно-опускных ворот
.1 Общие положения
В своем проекте, для управления электроприводом
подъемно-опускных ворот, я использую схему с асинхронным двигателем с фазным
ротором с асинхронно-вентильным каскадом.
В целом каскадный способ регулирования является
одним из наиболее экономичных способов регулирования частоты вращения
асинхронных двигателей.
Специальные каскадные установки позволяют
регулировать частоту вращения двигателя не только вниз от синхронной, но и выше
ее, при этом получается выигрыш в габаритах преобразовательных устройств
трансформатора и вентильного преобразователя. Такие каскадные установки
называют установками с двухзонным регулированием.
.2 Принцип работы асинхронных
вентильных каскадов
Принцип регулирования скорости асинхронного двигателя
в каскадных схемах заключается во введении в роторную цепь добавочной ЭДС
.
Рис. 1. Электрическая схема АВК
Ток ротора в этом случае определяется разностью
векторов ЭДС ротора
и добавочной
:
где
-
полное сопротивление роторной цепи.
Из записанного выражения следует, что изменяя
величину
,
можно регулировать ток ротора, а, следовательно, и момент двигателя, и в конечном
итоге, скорость.
Исходя из удобства практической реализации,
наиболее целесообразно в цепи ротора суммировать не трехфазную переменную ЭДС,
а ЭДС постоянного тока. С этой целью в цепь ротора двигателя включается
выпрямитель. Источником добавочной ЭДС может служить, либо машина постоянного
тока (вентильно-машинный каскад), либо статический преобразователь,
подключенный к питающей сети (вентильный каскад).
В АВК (см. рис. 1) энергия скольжения вначале
преобразуется в энергию постоянного тока, а затем инвертором UZ2
в энергию переменного тока фиксированной частоты. Трансформатор
предназначен
для согласования выходного напряжения инвертора с напряжением сети. Для
регулирования скорости АВК необходимо изменять величину ЭДС инвертора на
стороне постоянного тока за счет изменения угла открывания тиристоров b.
.3 Подчиненное регулирование
координат в системе АВК
Замкнутые системы АВК реализуют не только с
суммирующим усилителем, но и с подчиненным регулированием выпрямленного тока
ротора асинхронного двигателя. Структурная схема такой системы приведена на
рис. 2. Система регулирования двухконтурная с внутренним контуром выпрямленного
тока ротора и внешним контуром скорости.
Рис. 2. Структурная схема АВК
За малую некомпенсированную постоянную времени Тm
принимается
сумма малых постоянных времени: инвертора с системой импульсно-фазового
управления и фильтра датчика тока зависит от аппаратной реализации датчики
тока.
Регуляторы тока РТ и скорости РС обеспечивают
компенсацию больших постоянных времени в соответствующих контурах
регулирования. Пренебрегая внутренней обратной связью по ЭДС ротора,
оптимизацию контура тока можно осуществить по техническому оптимуму.
Компенсации подлежит инерционность звена с передаточной функцией
Используя методику синтеза регуляторов, принятую
для приводов постоянного тока, найдем передаточную функцию регулятора тока:

В связи с тем что Rэ
и Tэ зависят
от скольжения, то для учета этого следовало бы выполнить регулятор тока с
переменными параметрами, зависимыми от S.
Настройка регулятора тока должна производится при таких значениях Rэ
и Tэ,
чтобы при отклонении от оптимальной настройке запас устойчивости контура тока
не снижался.
Передаточная функция оптимизированного
регулятора скорости будет иметь вид:
Регулятор скорости при настройке на технический
оптимум получается пропорциональным. Полученные передаточные функции аналогичны
соответствующим передаточным функциям для двухконтурной системы подчиненного
регулирования ЭП постоянного тока.
Если такой перепад скорости не удовлетворяет
требованиям производственного механизма, то оптимизацию контура скорости так и
в приводах постоянного тока проводят по симметричного оптимуму, в результате
чего регулятор скорости получается пропорционально-интегральным. При этом
система АВК становится двукратно-интегрирующей, имеющей астатическую
механическую характеристику со скоростью

.4 Работа схемы
Виды защит:
· Максимальная токовая и тепловая
защиты.
Реализованы с помощью автоматов QF1
(защита привода гидротолкателя M1),
QF2 (защита двигателя
привода ворот М2) и QF3
(защита согласующего трансформатора TV2
и всего каскада ). Силовые контакты автоматов находятся в силовых цепях
статоров двигателей М1 и М2, и первичной обмотки трансформатора TV2,
их блок-контакты расположены в схеме управления. При срабатывании защиты
силовые контакты разрывают силовую цепь, а блок-контакты подают дискретный
сигнала «0», на отмену работы двигателя.
· Минимальная защита по напряжению.
Реализована с помощью датчика напряжения UV1
и компаратора (==). Датчик напряжения снимает аналоговый сигнал между фазами и
подает его на один из аналоговых входов компаратора, на другой аналоговый вход
компаратора подается постоянный аналоговый сигнал равный уставке срабатывания
минимальной защиты. При выравнивании этих сигналов компаратор подает дискретный
сигнал «0», на отмену работы двигателя.
· Конечная защита.
Реализована на конечных выключателях SQ1
(положение ворот при наполнении), SQ2
(судоходное положение ворот), SQ3
(рабочее положение ворот). Конечные выключатели расположены непосредственно у
ворот на определенных уровнях. Контакты конечных выключателей помещены в схему
управления, при их срабатывании они подают дискретный сигнала «0», на отмену
работы двигателя.
· Нулевая блокировка
Реализована в схеме управления с помощью
элементов логики в виде функции
.
· Соответствующие блокировки
технологических операций
В данной схеме срабатывание путевого выключателя
SQ4 соответствует
выравниванию уровней воды в камере и верхнем бьефе. При его срабатывании
подается дискретный сигнала «1», который разрешает опускание ворот в положение
судоходное. Срабатывание путевого выключателя SQ5
соответствует полному створению двустворчатых ворот нижней головы. При его срабатывании
подается дискретный сигнала «1», который разрешает поднятие ворот в положение
наполнения камеры.
Торможение
Электрическое торможение
При нажатии на кнопку SB4
(кнопка стоп) или при срабатывании любой одной или нескольких защит, с помощью
логических элементов реализуется функция
,
сигнал
подается
на управляющий электрод тиристорного ключа UZ4,
и двигатель переходит в режим динамического торможения в функции времени.
Механическое торможение
При нажатии на кнопку SB4
(кнопка стоп) или при срабатывании любой одной или нескольких защит, с помощью
логических элементов реализуется функция
,
сигнал
подается
на управляющий электрод тиристорного ключа UZ3,
и, после срабатывания динамического торможения в функции времени, на вал
двигателя накладываются тормозные колодки.
Управление положением
подъемно-опускных ворот
В данной схеме управление положением и движением
подъемно-опускных ворот производится с помощью кнопок SB1
(режим наполнения камеры), SB2
(опускание ворот), SB3
(поднятие ворот), SB4
(кнопка стоп).
Нажимая на кнопку SB1,
в схеме управления реализуется функция
.
При условии, что не одна из защит не сработала, на управляющий электрод
тиристорного ключа UZ1
подается сигнал, и он открывается и производится пуск двигателя. Также подается
сигнал на вход усилителя D1,
который задает величину
на входе СУЭП.
Величина
на
выходе усилителя D1,
соответствует такому значению скорости двигателя, при которой он работает на
сниженной скорости. Реализуется режим наполнения камеры шлюза.
Нажимая на кнопку SB2,
в схеме управления реализуется функция
.
При условии, что не одна из защит не сработала, на управляющий электрод
тиристорного ключа UZ2
подается сигнал, и он открывается и производится реверсивный пуск двигателя.
Также подается сигнал на вход усилителя D2,
который задает величину
на входе СУЭП.
Величина
на
выходе усилителя D2
соответствует такому значению скорости двигателя, при которой он работает при
номинальной скорости. Реализуется опускание ворот в положение «судоходное».
Нажимая на кнопку SB3,
в схеме управления реализуется функция
.
При условии, что не одна из защит не сработала, на управляющий электрод
тиристорного ключа UZ1
подается сигнал, и он открывается и производится пуск двигателя. Также подается
сигнал на вход усилителя D2,
который задает величину
на входе СУЭП.
Величина
на
выходе усилителя D2
соответствует такому значению скорости двигателя, при которой он работает при
номинальной скорости. Реализуется поднятие ворот в положение «рабочее».
Нажимая на кнопку SB4,
в схеме управления реализуются функции
и
,
производится торможение двигателя и остановка ворот.
Список литературы
1.
Шорин В. П. «Электрооборудование гидротехнических сооружений. Задание и
методические указания по курсовому проектированию». - СПб.: СПГУВК, 2001г. - 67
с.;
.
Шорин В. П. «Электрооборудование гидротехнических сооружений». - СПб.: СПГУВК,
2000г. - 320 с.;
.
Витюк К. Т., Рейнгольдт Ю. А., Шорин В. П. «Электрооборудование и автоматизация
береговых установок на речном транспорте». - М.: Транспорт, 1979г. - 320 с.
.
«Руководящий технический материал. Расчет и выбор электрооборудования
судоходных сооружений. РТМ 212 0106-81». - М.: Транспорт, 1983г. - 64 с.;
.
«Правила технической эксплуатации судоходных гидротехнических сооружений». -
М.: 1979г. - 46 с.