Многоканальный имитатор полукружного канала внутреннего уха

  • Вид работы:
    Дипломная (ВКР)
  • Предмет:
    Медицина, физкультура, здравоохранение
  • Язык:
    Русский
    ,
    Формат файла:
    MS Word
    324,49 kb
  • Опубликовано:
    2012-01-24
Вы можете узнать стоимость помощи в написании студенческой работы.
Помощь в написании работы, которую точно примут!

Многоканальный имитатор полукружного канала внутреннего уха

ФЕДЕРАЛЬНОЕ АГЕНТСТВО ПО ОБРАЗОВАНИЮ

Государственное образовательное учреждение высшего профессионального образования

«Санкт-Петербургский государственный электротехнический университет “ЛЭТИ” имени В.И. Ульянова (Ленина)»

(СПбГЭТУ)


Кафедра БТС

Курсовой проект

По дисциплине: Моделирование биологических процессов и систем

Тема: Многоканальный имитатор полукружного канала внутреннего уха

Оглавление

Введение

1.Основные понятия, заболевания и обзор кохлеарного имплантата

1.1 Основные понятия и определения

1.2 Нарушения вестибулярного аппарата

1.3 Модифицированный кохлеарный имплантат

Вывод

2.Описание многоканального протеза полукружного канала

Многоканальный вестибулярный протез

Вывод

3.Эксперимент

Выводы

Заключение

Использованные источники

Введение

Актуальность работы:

В настоящее время широко разрабатываются прототипы вестибулярного протеза и других микросенсорных систем для навигации людей с вестибулярными нарушениями. Такие нарушения появляются в результате травм или врожденных дефектов. Они приводят к потере зрения, проблемам с поддержанием равновесия, частым головокружениям и неспособности ориентироваться в пространстве необходимым образом, а также к банальным частым падениям.

Чтобы помочь таким людям справиться с их недугом и разрабатываются подобные системы. Но, несмотря на значительный прогресс и успех в данной области за последнее время, остается еще множество сложностей, которые предстоит решить.

Основной проблемой является сложность вестибулярной системы человека и множество факторов, которые необходимо учитывать при создании моделей, имитирующих функции вестибулярного аппарата. В том числе строение и функции внутреннего, внешнего и среднего ушей.

Очень сложной структурой являются полукружные каналы. Т.к. они расположены под прямыми углами друг к другу. А жидкость, находящаяся внутри них двигается по инерции. Поэтому особенно важно создать качественный имитатор функций именно этой части внутреннего уха.

Цели работы: сравнение модифицированного кохлеарного имплантата и нового многоканального протеза

Задачи:

·        Обзор существующих заболеваний вестибулярного аппарата

·        Описание кохлеарного имплантата

·        Описание многоканального нейронного протеза полукружного канала внутреннего уха с использованием электрической стимуляции [1]

Объект исследования: протезы полукружных каналов внутреннего уха

Предмет исследования: многоканальный нейронный протез

Структура работы:

·        Основные понятия, заболевания и обзор кохлеарного имплантата

·        Описание многоканального протеза полукружного канала

·        Эксперимент

·        Заключение

1.Основные понятия, заболевания и обзор кохлеарного имплантата

 

1.1    Основные понятия и определения

Вестибулярный аппарат - орган, воспринимающий изменения положения головы и тела в пространстве и направление движения тела у позвоночных животных и человека; часть внутреннего уха.

Внешнее ухо - состоит из ушной раковины (auricula) и наружного слухового канала (meatus acusticus externus), длина которого в среднем составляет 3 см.

Внутреннее ухо - один из трех отделов органа слуха и равновесия. Является наиболее сложным отделом органов слуха, из-за своей замысловатой формы называется лабиринтом.

Костный лабиринт состоит из:

o     преддверия

o     улитки

o     полукружных каналов

У стоящего человека улитка находится впереди, а полукружные каналы сзади, между ними расположена полость неправильной формы - преддверие. Внутри костного лабиринта находится перепончатый лабиринт, который имеет точно такие же три части, но меньших размеров, а между стенками обоих лабиринтов находится небольшая щель, заполненная прозрачной жидкостью - перилимфой.

Полукружный канал - образует костный лабиринт, где расположен перепончатый лабиринт, заполненный жидкостью.

Их всего шесть - по три в каждом ухе. Они имеют дугообразную форму и начинаются и кончаются в маточке. Три полукружных канала каждого уха расположены под прямыми углами друг к другу. Каждый канал имеет на одном конце расширение - ампулу. Шесть каналов расположены таким образом, что для каждого существует противолежащий ему канал в той же плоскости, но в другом ухе, однако их ампулы расположены на взаимнопротивоположных концах.

1.2 Нарушения вестибулярного аппарата

Периферический отдел вестибулярной системы - вестибулярный аппарат - находится во внутреннем ухе и отвечает за равновесие и правильную ориентацию в пространстве. При нарушении вестибулярного аппарата человек теряет способность ориентироваться вследствие нарушения зрительного и слухового восприятия, потери тактильной чувствительности. Вестибулярный аппарат состоит из нескольких отделов, и о нарушении работы каждого из них говорят определенные симптомы.

Симптомы нарушений

В основном нарушения проявляются следующими признаками:

·              прямые:

o     головокружение;

o     колебательные движения глаз (нистагм).

·              сопутствующие:

o     тошнота различной интенсивности, часто сопровождающаяся рвотой;

o     побледнение или покраснение кожи лица и шеи;

o     потеря равновесия;

o     нарушение координации движений;

o     нарушение уровня артериального давления;

o     потоотделение;

o     изменение частоты дыхательных движений и сердцебиения.

Симптомы нарушений могут быть непостоянными и возникать внезапно, при большинстве заболеваний носят приступообразный характер. Приступы могут возникнуть при появлении резкого запаха или звука, резкого изменения погоды и пр. В перерывах между приступами человек ощущает себя здоровым.

Причины нарушений

Существует множество причин, по которым могут возникнуть нарушения основных функций вестибулярного аппарата. Они связаны с различными заболеваниями внутреннего уха и некоторых систем организма, с травмами и новообразованиями, воспалительными процессами, вызванными инфекциями и вирусами.

1. Доброкачественное пароксизмальное позиционное головокружение - одна из самых распространенных форм головокружения. Ощущению позиционного головокружения подвержены все, но особенно часто состояние возникает у людей старше 60 лет, в основном у женщин. Основные симптомы позиционного головокружения:

·              иногда возникает тошнота и рвота;

·              в редких случаях отмечается резкая боль в желудке.

Причины возникновения головокружения чаще всего установить не удается, но в основном оно отмечается в посттравматическом и постоперационном состоянии, а также при заражении респираторной инфекцией на фоне общей слабости.

2. Вестибулярный неврит, чаще всего возникающий по причине инфекционных заболеваний (герпес, грипп, лишай и пр.). Является наиболее часто встречающейся причиной нарушения вестибулярного аппарата или нарушения функции вестибулярного нерва. Основные симптомы:

·              истинное головокружение, при котором создается иллюзия быстрого кругового вращения;

·              тошнота, сопровождающаяся рвотой;

·              спонтанный горизонтально-ротаторный нистагм, при котором оба глазных яблока очень быстро движутся горизонтально и по кругу.

Чаще всего тяжелые симптомы продолжаются в течение 3-4 дней, но полное выздоровление наступает лишь через несколько недель, у пожилых людей - через несколько месяцев.

3. Синдром вертебрально-базилярной недостаточности. В группу риска возникновения синдрома входят люди старше 60 лет, и лечение нарушений вестибулярного аппарата сопровождается лечением заболеваний сердечно-сосудистой системы. Среди причин возникновения синдрома отмечены мозжечковые инсульты, сосудистая ишемия внутреннего уха, нарушения работы вестибулярного нерва. Признаки синдрома подразделяются на:
основные:

·              головокружение, возникающее неожиданно и без видимых причин;

·              тошнота и частая рвота;

·              нарушение равновесия;

сопутствующие:

·              нарушение зрительного восприятия (часто у больных двоится в глазах);

·              частые падения вследствие нарушения равновесия;

·              нарушение речи (смазанность, с носовым звуком).

При этом следует отметить, что синдром вертебрально-базилярной недостаточности обычно кратковременен, и если характерные для него симптомы повторяются в течение нескольких месяцев и дольше, данный диагноз подлежит исключению, пациента нужно отправить на более детальное обследование.

4. Закупорка внутренней слуховой (лабиринтной) артерии. Является одной из самых опасных причин нарушения функции вестибулярного аппарата, поскольку при этом нарушается кровоснабжение головного мозга, что может привести к мозжечковому инсульту и инфаркту, кровоизлиянию в мозг, представляющих смертельную опасность. Основным признаком является острое головокружение, сопровождающееся потерей координации движений и односторонней глухотой. При возникновении такого состояния необходимо немедленно вызвать скорую помощь.

5. Двусторонняя вестибулопатия в хронической форме. Возникает в основном вследствие интоксикации лекарствами, оказывающими ототоксическое действие. Основные симптомы:

·              умеренное головокружение, сопровождающееся тошнотой;

·              нарастающее нарушение устойчивости, особенно заметное в сумерках и темноте.

6. Болезнь (синдром) Меньера - одно из наиболее распространенных заболеваний внутреннего уха. Основные симптомы:

·              быстро нарастающее и медленно спадающее головокружение, имеющее приступообразный характер;

·              снижение слуха различной интенсивности в разные промежутки времени, ведущее с течением болезни к постепенной потере слуха;

·              шум в ухе, который в процессе развития болезни принимает постоянный характер, значительно усиливается перед приступом головокружения;

·              заложенность в ухе.

7. Ушные заболевания, к которым относятся:

·              серная пробка;

·              поражение костной капсулы внутреннего уха - отосклероз;

·              нарушение функции слуховой трубы, связывающей внутреннее ухо с глоткой, которое может возникнуть по причине повреждения височно-челюстного сустава, полипов, аллергии и др.;

·              острый отит или гнойный отит.

8. Травма. Головокружение также может быть вызвано черепно-мозговой травмой, вызвавшей сотрясение лабиринта или перелом височной кости.

9. Базилярная мигрень. В некоторых случаях признаком мигрени является не изнуряющая головная боль, а приступообразное длительное головокружение. Чаще всего такими формами мигрени страдают девочки подросткового возраста. В основном такие больные склонны к укачиванию.

10. Эпилепсия. Признаком этой болезни, особенно в детском возрасте, может оказаться головокружение, сопровождаемое тошнотой. Но чаще всего эти основные признаки нарушения вестибулярного аппарата сопровождаются при эпилепсии кратковременным нарушением сознания, галлюцинациями, выделением слюны, нехарактерными двигательными движениями.

11. Довольно редко причиной подобных нарушений является опухоль мостомозжечкового угла. Проявляются новообразования в основном постепенным снижением слуха вплоть до его потери, впрочем, глухота иногда наступает резко. Головокружение практически не встречается, но часто проявляется нарушение координации движений. Новообразования чаще всего возникают по причине нейрофиброматоза в любой форме, при котором на коже проявляются светло-коричневые пятна.

12. Краниовертебральная патология является довольно распространенной причиной возникновения головокружения и нарушения координации движений. При этом могут проявляться нистагмы, нарушения речи, у больного отмечается нарушение глотательной функции. В основном возникновению данного патологического состояния подвержены дети.

13. Рассеянный склероз часто характеризуется истинным головокружением, сопровождаемым сильной тошнотой.

Диагностика

Ввиду того что основные вестибулярные функции нарушаются по причине патологического состояния, лечение нарушений вестибулярного аппарата нужно начинать с выяснения первопричины возникновения патологического состояния. При первых признаках нарушений необходимо обратиться к отоларингологу. Кроме осмотра врача обычно проводится детальное обследование при помощи:

·              аудиометрии, позволяющей определить слуховую чувствительность;

·              ультразвукового исследования, при помощи которого проверяется состояние позвоночных артерий;

·              компьютерной томографии мозга на предмет патологических изменений.

1.3 Модифицированный кохлеарный имплантат

 

Структурная схема



Кохлеарный имплантат[2] состоит из внешней (носимой) и внутренней (имплантируемой) части.

Во внешней части находятся:

o     Микрофон

o     Микропроцессор для преобразования звука в электрические импульсы

o     Радиопередатчик

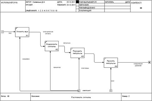
Звуковой процессор - это электронное устройство, функция которого заключается в улавливании звуков от микрофона, кодировании их в последовательные электрические импульсы и передаче этих импульсов через катушку (антенну) непосредственно на кохлеарный имплантат.

Имплантируемая часть содержит:

o     Радиоприёмник

o     Дешифратор сигналов

o     Цепочку электродов, которые вживляются в улитку

Цепочка электродов - самая сложная часть имплантата. Она представляет собой тончайшую гибкую спиралеобразную трубочку, повторяющую естественную анатомическую форму улитки, с тонкими волосками электродов по всей длине спирали. Материал трубочки химически и биологически инертен, не отторгается организмом и обладает свойствами хорошего электроизолятора (силикон). Электроды изготовлены из платины - металла с высокой электропроводностью, характеризующегося биологической и химической инертностью. Система электродов покоится на базилярной мембране улитки и непосредственно контактирует с веточками слухового нерва, иннервирующими те или иные участки базилярной мембраны.

Таким образом, кохлеарный имплантат решает проблему повреждённых или погибших волосковых клеток улитки, передавая информацию о звуках окружающего мира по системе электродов непосредственно к слуховому нерву. При этом современные кохлеарные имплантаты стремятся максимально точно (насколько это вообще возможно при существующих технических ограничениях) воспроизвести естественную физиологическую систему кодирования информации о громкости, тональности и прочих характеристиках звука.

Звуки улавливаются микрофоном и преобразуются в электрические сигналы, которые, попадая в звуковой процессор, "кодируются" (превращаются в пакет электрических импульсов). Эти импульсы пересылаются на катушку передатчика и посредством радиоволн через неповрежденную кожу передаются в имплантат. Последний посылает пакеты электрических импульсов на электроды, локализованные в улитке. Слуховой нерв собирает эти слабые электрические сигналы и передает их в мозг. И, наконец, головной мозг распознает эти сигналы.

Функциональная модель


Концепция: на основании приведенной функциональной модели и структурной схемы модифицированного кохлерного импланта сравним его с другим протезов, восстанавливающим функции вестибулярного аппарата.

Вывод: были проанализированы существующие заболевания внутреннего уха. Было проведен анализ существующего протеза улитки, восстанавливающего в частности функции полукружных каналов, с составлением структурной схемы и функциональной модели, отображающей основные принципы работы прибора.


2.Описание многоканального протеза полукружного канала

 

.1 Многоканальный вестибулярный протез

 

Структурная схема





Многоканальный вестибулярный протез предназначен для одновременного преобразования из аналоговой формы в цифровую сигналов от поворотов головы в каждом из 3-х измерений и доставки стимулов постоянного тока через пары электродов. Прибор включает в себя микроконтроллер, который постоянно проверяет входящий сигнал от 3-х взаимноперпендикулярных датчиков угловой скорости и, соответственно, модулирует частоту стимулов от источника тока. Любые комбинации «биполярных» (два электрода находятся в пределах прибора) и «монополярных» (один электрод в приборе, другой в мускулатуре шеи) электродов могут быть настроены после имплантации с помощью программного обеспечения. В результате мы можем получить до 4-х изолированных биполярных пар электродов или до 7 монополярных электродов.

Сенсоры

3 гиромикродатчика угловой скорости (ADXRS300) перпендикулярны друг к другу. Каждый оцифровывает скорость вращения вокруг оси с разрешением ~ 0,2 ° / с (младший бит после оцифровки) в диапазоне от -450 до +450 ° / с с пропускной способностью 40 Гц. Устройство крепится к голове и датчики примерно выравниваются (с точностью до ~ 10 °) согласно плоскостям имплантированных полукружных каналов, таким образом, чтобы выход каждого датчика мог напрямую модулировать частоту импульсов определенного электрода, соответствующего конкретному полукружному каналу. Эти устройства были выбраны из-за их небольшого размера (7 × 7 × 3 мм), а также из-за соответствия диапазона чувствительности, уровня шумов и полосы пропускания требованиям системы. Их основным недостатком является высокое энергопотребление (30 мВт для каждого), на их долю приходится 90% потребления протеза.

Процессор

MSP430F149 микроконтроллер с частотой от 6 МГц. Наряду с ультра-низким энергопотреблением, некоторые функции этого устройства делают его особенно выгодным. Поддерживает простую в обращении, но мощную программу отладки. Это устройство включает в себя несколько схем- модулей, необходимых для данного проекта. Размер 10 × 10 × 1,8 мм, включая 16-битный центральный процессор (CPU), 16-битной аппаратный множитель, 2 КБ оперативной памяти, 60 Кб флэш-памяти, два многофункциональных реле, 8-канальный 12 -разрядный аналого-цифровой преобразователь, а также интерфейс JTAG, который позволяет на месте перепрограммировать протез с помощью 6-проводнго интерфейса.

Бесперебойное питание очень важно, так как пациент привыкает к тонизирующему действию импланта и может получить серьезные травмы из-за внезапного прекращения работы протеза. Литиевые батареи, находящиеся в головке устройства (Saft LS14250, 3,6 В, 1000 мАч, диаметр 14.7мм × 24.8мм, 8.9гр) могут выступать в качестве подзарядки для основного аккумулятора, находящегося внутри корпуса прибора (Lenmar LIJ408, 7,2 В, 1100 мАч, 54 × 38 × 22 мм, 71 г), упрощая процесс замены батареи без прерывания подачи питания.

К сожалению, высокое потребление тока 3-х гироскопов ограничивает автономную работу до 48 часов.

Габаритные параметры

На рисунке показана фотография протеза до упаковки. Он реализован с использованием технологии поверхностного монтажа и составляет ~ 30 × 30 × 11 мм, после упаковки в пластиковый корпус 35 × 35 × 15 мм, вес 19 г без батареи.


Функциональная модель


Вывод: были разработаны функциональная и структурная модели, отображающие основные принципы работы многоканального нейронного протеза полукружных каналов. Также были описаны технические параметры данного прибора.

3.Эксперимент

Сравним функциональные модели этих двух протезов

Многоканальный нейронный имплантат

Модифицированный кохлеарный имплантат

1. Не зависит от параметров на входе. 2. Данные с гиродатчиков сразу поступают на микроконтроллер 3. Сигнал от микроконтроллера поступает сразу на электроды 4. Сигналы поступают сразу в мозг

1.Сильно зависит от звука на входе 2. После приёма звука идет преобразование сигнала в электрический импульс 3.После кодирования сигнала его необходимо передать с помощью радиопередатчика на имплантированную часть 4. Слуховой нерв разбирает сигналы от электродов и передает их в мозг

кохлеарный имплантат вестибулярный протез ухо

Выводы: как мы можем видеть из приведенной таблицы сравнения, работа кохлеарного импланта зависит от большего количества переменных. Также легко заметить, что процесс обработки и передачи сигнала в нем намного сложнее и требует больше технических средств для осуществления, чем в многоканальном нейронном протезе.

Заключение


В результате сравнения двух существующих протезов, позволяющих восстановить функции вестибулярного аппарата, и в результате аналитического эксперимента мы можем сделать вывод, что на данный момент вестибулярный аппарат является еще слишком сложной системой для полной его замены, однако новый многоканальный нейронный протез позволяет почти в точности восстановить навигационные функции полукружных каналов.

В настоящее время этот имплант нельзя полностью вживить под кожу человека и у него есть ряд недоработок, в том числе невозможность работы под водой. Однако, после сравнения его с другим имплантом, можно сказать, что на данный момент он является наилучшей альтернативой для решения проблем с вестибулярным аппаратом.

Использованные источники

[1] A Multi-channel Semicircular Canal Neural Prosthesis Using Electrical Stimulation to Restore 3D Vestibular Sensation

Charles C. Della Santina,Americo A. Migliaccio, and Amit H. Patel

[2] History of Cochlear Implants and Auditory Brainstem Implants

Aage R. Mшller

Похожие работы на - Многоканальный имитатор полукружного канала внутреннего уха

 

Не нашли материал для своей работы?
Поможем написать уникальную работу
Без плагиата!
Без нейросетей!