Учёт выпуска готовой продукции

  • Вид работы:
    Дипломная (ВКР)
  • Предмет:
    Информационное обеспечение, программирование
  • Язык:
    Русский
    ,
    Формат файла:
    MS Word
    2,50 Mb
  • Опубликовано:
    2011-11-06
Вы можете узнать стоимость помощи в написании студенческой работы.
Помощь в написании работы, которую точно примут!

Учёт выпуска готовой продукции

Содержание

Введение

. Общая часть

.1 Предпосылки для создания задачи

.2 Анализ используемых инструментальных средств программирования

.3 Характеристика используемого комплекса технических средств и программного обеспечения ЭВМ

. Специальная часть

.1 Постановка задачи

.2 Информационное обеспечение задачи

.3 Алгоритмы и их описание

.4 Описание программы

.5 Описание процесса отладки и контрольный пример

.6 Обработка ошибок в программе

2.7 Инструкция пользователю

3. Экономическая часть

.1 Методика расчета экономической эффективности

3.2 Исходные данные, используемые для расчета

3.3 Расчет экономической эффективности. Выводы

4. Мероприятия по обеспечению безопасности жизнедеятельности

Заключение

Список использованной литературы

Приложение

Введение

В нашем довольно современном мире компьютер занимает очень важное место в нашей жизни. Так как сейчас почти каждая организация использует компьютерные технологии для более эффективной работы.

Целью дипломного проекта является создание "Автоматизированной системы учёта выпуска готовой продукции". Перед созданием программного продукта необходимо определить задачи, которые будет выполнять программа и ее возможности, что требуется получить в итоге, как организовать работу так, чтобы решение поставленной задачи было оптимальным и в тоже время доступным и понятным для пользователя. Программный продукт необходим для обеспечению формирования информации о наличии и движении готовой продукции по местам хранения и материально ответственным лицам. Созданный программный продукт поможет избавиться от хранения информации на бумажных носителях.

Данный проект нацелен на помощь пользователю в просмотре и осуществления поиска необходимой информации. Особое внимание уделяется полноте представляемой информации.

Система предоставляет такие возможности как:

1.      Просмотр данных;

.        Редактирование, добавление и удаление данных;

3.      Использование удобной навигации.

1.     
Общая часть


1.1 Предпосылки для создания задачи

На любом предприятии большое внимание уделяется вопросам автоматизации решения планово-экономических задач. Задача по учёту выпуска готовой продукции предприятием относится к одной из них.

Автоматизация решения задачи позволит упростить ввод информации и сократить затрачиваемое время, связанное с оформлением, поиском и просмотром необходимой документации. Для этого необходимо создать понятный интерфейс с использованием удобной навигации. Разработанный продукт должен автоматически выводить требуемые отчеты, выводить в данные о материально ответственных лицах, продукции, а также данные о движении готовой продукции по местам хранения.

Предлагаемая программа "Автоматизированная система учёта выпуска готовой продукции предприятием" облегчит работу персонала переведя персонал из бумажной волокиты, к более простому и легкому способу.

Данная программа разработана на языке объектно-ориентированного программирования Visual Basic 6.0. С помощью Microsoft Visual Basic 6.0, можно быстро и эффективно создать приложение для Microsoft Windows ХР.

1.2 Анализ используемых инструментальных средств программирования


Дипломный проект разработан на языке объектно-ориентированного программирования Visual Basic 6.0. С появлением системы Windows фирма Microsoft разработала графический вариант языка Basic. Этот язык предназначался для создания программ, работающих в режиме диалога с пользователем (визуальный режим). По мере развития компьютерной технологии Visual Basic постепенно превращался из простого языка, в мощный инструмент для разработки приложений. Пользователь может разработать приложение, изучив лишь небольшое количество ключевых слов, тогда как вся мощь языка позволяет профессионалам достичь таких же высоких результатов, как и при помощи любого другого языка программирования для Windows.

Visual Basic.Basic - это язык программирования. Его версия для приложений, Applications Edition, включена в Microsoft Excel, Microsoft Access, да и многие другие Windows-приложения используют тот же самый язык. Visual Basic Scripting Edition (VBScript) хорошо использует язык написания скриптов (сценариев) и подмножество языка Visual Basic.

Главным преимуществом языка Visual Basic является возможность быстрого создания работоспособных приложений, подстраиваемых под нужды пользователя. Готовое приложение является exe-файлом, использующим распространяемую виртуальную машину Visual Basic.

В Visual Basic 6.0 используются самые современные методы программирования:

·        Модель составных компонентов COM (Component Object Model).

·        Распределенная модель составных объектов DCOM (Distributed Component Object Model).

·        Технология программных компонентов ActiveX.

Доступ к данным основан на трех технологиях: OLE DB, ActiveX Data Objects (ADO) и Open Database Connectivity (ODBC).

ODBC обеспечивает стандартный доступ к основным реляционным системам. Кроме того, OLE DB Provider для ODBC использует существующие драйвера ODBC для доступа к данным.

OLE DB является программным интерфейсом к разнообразным источникам данных. OLE DB определяет набор интерфейсов Microsoft Component Object Model (COM), которые содержат различные службы доступа к данным. OLE DB создан как для реляционных источников, так и для нереляционных баз данных, таких как электронная почта, текст, графика, файловые системы, географические данные и определенные бизнес-объекты.

ADO является высокоуровневым интерфейсом для доступа к данным. ADO представляет собой открытую объектную модель для доступа к данным, которая позволяет разработчикам писать приложения для OLE DB на любом языке. Через ADO разработчики получают доступ ко многим видам данных и будут тратить меньше времени для написания сложного кода для работы с данными в среде клиент/сервер.

Пользовательский интерфейс - это окно приложения, т.е. то, что увидит пользователь после запуска программы. Он предназначен для организации взаимодействия пользователя с компьютером. Хотя формы являются основными элементами пользовательского интерфейса любой программы, сами по себе они мало, что умеют делать. Для расширения функциональных возможностей форм служат элементы управления. В поставку всех редакций Visual Basic 6.0. входит стандартный набор элементов управления, позволяющий запрограммировать большое количество типовых задач. В блоке инструментов находятся внутренние элементы управления (intrinsic), которые появляются на экране сразу после запуска Visual Basic, такие как, например, Label - надпись, TextBox - текстовое поле, CommandButton - кнопка, Picture Box - графический фрейм, Checkbox - флажок, List Box - список, Option Button - переключатель, Combo Box - поле со списком, Horizontal и Vertical Scrollbar - полосы прокрутки, Timer, Shape, Line, Image, Data Control - объект данных, OLE - объект OLE, Common Dialog - диалоговое окно, FileListBox - список файлов, DriveListBox и Directory List. Изменяя свойства, методы и код процедур обработки событий элементов управления, мы можем преобразовывать внешний вид и выполняемые функции. Формы и элементы управления являются основой любой программы.

Перед запуском программы на выполнение, её необходимо скомпилировать и проверить синтаксис. Если никаких ошибок во время компилирования не обнаружено, приложение запустится на выполнение. Далее следует протестировать программу, введя исходные данные. После отладки и обработки ошибок разработка приложения считается завершенной.

1.3 Характеристика используемого комплекса технических средств и программного обеспечения ЭВМ


Дипломный проект бы разработан на персональном компьютере со следующими характеристиками:

·        Материнская плата Intel®Desktop Boards D915GAV.

Материнская (системная) плата - это самая большая электронная плата в компьютере. Обычно на ней располагаются основной микропроцессор, оперативная память, кэш-память, шины и постоянная плата (BIOS). Там также располагаются контроллеры - это электронные схемы, управляющие некоторыми устройствами компьютера.

·        Процессор Intel Pentium 4 2,93GHz.

Сердцевиной материнской платы является микропроцессор. Микропроцессор - самый главный элемент в компьютере, он умеет выполнять сотни различных операций и делает это со скоростью в несколько десятков или даже сотен миллионов операций в секунду. Он представляет собой небольшую электронную схему. Основной характеристикой микропроцессора является тактовая частота, которая указывает скорость выполнения элементарных операций внутри микропроцессора. Чем выше тактовая частота, тем выше производительность микропроцессора. Тактовая частота измеряется в мегагерцах (МГц).

·        Оперативная память 512Мb.

Очень важным элементом компьютера является оперативная память. Оперативное запоминающее устройство предназначено для хранения информации, непосредственно участвующей в вычислительном процессе на текущем этапе функционирования ПК. Именно из нее процессор берет программы и исходные данные для обработки, в нее он записывает полученные результаты. Название "оперативная" эта память получила потому, что она работает очень быстро, так что процессору не приходится ждать при чтении данных из памяти или записи в память. Однако содержащиеся в ней данные сохраняются только пока компьютер включен. Часто для оперативной памяти используется обозначение RAM (Random Access Memory, то есть память с произвольным доступом). От количества установленной в компьютере оперативной памяти напрямую зависит, с какими программами можно будет работать на нем. При недостаточном количестве оперативной памяти многие программы либо вовсе не будут работать, либо станут работать крайне медленно.

·        Винчестер Samsung SATA120Gb.

Накопители на жестком диске (они же винчестеры) предназначены для постоянного хранения информации, используемой при работе с компьютером. Жесткие диски состоят из нескольких магнитных дисков, закрепленных на оси на небольшом расстоянии друг от друга, в зазорах между ними ходит магнитная головка, она и производит чтение и запись данных. Здесь используется тот же принцип, что и в магнитофоне - магнитная поляризация, разница лишь в том, что используется диски, а не лента. Главными их характеристиками являются: емкость диска (сейчас желательно иметь не менее 10 Гб) и частота вращения - не менее 5400 оборотов в минуту.

·        Монитор 19’ Samsung Sync Master 930N.

Монитор (дисплей) предназначен для вывода на экран текстовой и графической информации. Мониторы бывают цветные и монохромные, отличаются друг от друга по размеру (обычно диагональ кинескопа - от 14 до 21 дюйма). В зависимости от назначения мониторы оснащаются разными средствами регулировки, цветокорректировки и т.д. Разные мониторы могут иметь разные разрешения, т.е. количества точек в выводимом изображении по горизонтали и вертикали - от 640*480 точек до 1600*1280 точек. Чем выше разрешение, тем более детальным может быть изображение на экране. Монитор состоит из электронно-лучевой трубки, блока питания и электронного блока управления лучом. Роль дисплея в ряде случаев может выполнять обычный телевизионный приемник. Информация на экране может быть представлена как в знаковой форме (в виде символов, цифр, букв), так и в графической форме (в виде кривых, графиков, изображений и т.п.). Возможности дисплея характеризуются размерами экрана, способностью генерировать цветные изображения и размерами минимального элемента (пикселя), который может быть высвечен на экране. Из комбинаций этих элементов строятся все символы и изображения.

·        Видеокарта Intel 82915G Express Chipset Family 64Mb.

Сигналы, которые получает монитор: символы, числа, графика формируются в видеокарте. Таким образом, монитор и видеокарта являются парой, которая должна быть настроена оптимальным образом.

·        Дисковод Sony CDRW+ DVD CRX320.

Дисковод для компакт-дисков предназначен для считывания специальных компьютерных компакт-дисков, а также (при наличии звуковой карты) проигрывания аудио компакт-дисков. Для обозначения скорости дисковода обычно указывают, во сколько раз в секунду дисковод вращает диск. Скорость передачи 3105.88 Кбайт/с.

·        Floppy- дисковод.

Трехдюймовый дисковод, поддерживающий дискеты емкостью 1,44 Мбайта.

·        Мышь.

При перемещении мыши по столу или иной поверхности на экране ПК соответственно передвигается указатель мыши. Когда необходимо выполнить то или иное действие, например: выполнить пункт меню, на который установлен указатель мыши, пользователь нажимает ту или иную кнопку мыши.

·        Клавиатура.

Предназначена для ввода в компьютер информации от пользователя

Программное обеспечение персонального компьютера

Дипломный проект был разработан на ПК, на котором установлена операционная система Windows XP Professional - самая быстрая операционная система из семейства Windows, поддерживающая распределенные приложения, основанную на стандартах систему безопасности, надежная и гибкая в управлении. Это полностью 32 разрядная ОС с приоритетной многозадачностью.XP объединяет в себе достоинства уже знакомых пользователям операционных систем предыдущих поколений: удобство, простоту установки и эксплуатации ОС семейства Windows 98 и Windows ME, а также надежность и многофункциональность Windows 2000.

Новый интерфейс Microsoft Windows XP позволяет в кратчайшие сроки освоить принципы работы с операционной системой даже тем пользователям, которые ранее никогда не сталкивались с системами семейства Windows.

Применяемые в Windows XP расширенные web-технологии открывают возможность обмена текстовыми и голосовыми сообщениями.Windows XP полностью поддерживает многопользовательский режим работы, причем усовершенствованный механизм разграничения доступа обеспечивает повышенный уровень безопасности хранящихся на дисках секретных данных, а усовершенствованные алгоритмы контроля гарантируют стабильность работы новой версии Windows.

Операционная система Windows XP Professional обеспечивает надежную вычислительную среду, отвечающую потребностям всех бизнес-пользователей.

В операционной системе сокращено число перезагрузок.

Устранена большая часть конфликтных ситуаций, при которых пользователи Windows NT4.0 и Windows 95/98/ME были вынуждены перезагружать свои компьютеры. Кроме того, во многих случаях теперь не требуется выполнять перезагрузку после установки программного обеспечения. В результате этих действий значительно увеличивается время бесперебойной работы системы.

Сохранив ядро Windows 2000, операционная система Windows XP Professional приобрела обновленный внешний вид. Типичные задачи объединены и упрощены, добавлены новые визуальные подсказки, помогающие пользователю в работе с компьютером. Одним нажатием кнопки администратор или пользователь может сменить обновленный пользовательский интерфейс на классический интерфейс Windows 2000.

Эти действия упрощают выполнение типичных задач, позволяя наиболее полно реализовать возможности системы Windows XP Professional

Средства устранения неполадок позволяют предоставить пользователю и администратору возможности настройки и оптимизации многочисленных функций операционной системы Windows XP Professional, а также устранить возникшие неполадки.

Пользователи приобретают гораздо большую самостоятельность, в результате чего возрастает производительность их труда и сокращается число обращений в службу поддержки.

Прикладные программы - в состав Windows включен ряд сравнительно простых полезных прикладных программ, позволяющих наилучшим способом организовать рабочий день.

Освоив простые программы можно приступать к освоению профессионально - прикладных программ. В среде Windows разработаны мощные и удобные программы для офиса : текстовый редактор Word, электронные таблицы EXCEL, база данных ACCESS, работа с презентациями в POWER POINT и.др.

Для дипломного проекта понадобились такие программы как:

1.      Microsoft Word 2003- используется для написания пояснительной записки.

2.      Microsoft Access 2003- используется для создании БД для дипломного проекта.

3.      Power Point 2003- используется для презентации диплома.

4.      Антивирусные программы - предназначены для предотвращения заражения системы компьютерными вирусом.

5.      Программы - упаковщики - сжимают информацию на дискаWord 2003Word 2003 с самого начала разрабатывался как инструмент, с помощью которого пользователи в любой стране мира могли бы легко и просто создавать не только обычные печатные документы, но и сообщения электронной почты. В настоящее время Microsoft Word является приложением, широко используемым для подготовки обычных печатных документов. В Word 2000 в качестве одного из основных форматов создаваемых файлов выбран HTML. Простота создания многоязычных документов делает Word 2003 доступным для пользователей в различных странах мира.

Дополнительные модули Word позволяют выполнять такие операции, как проверка орфографии и грамматики, формирование оглавлений и указателей, слияние с базой данных. Современную жизнь нельзя представить без обилия текстовых документов в бумажном и электронном виде. Word XP - это современная версия популярного текстового процессора, позволяющая писать письма, форматировать тексты любой сложности, добавлять в них рисунки, формулы и графики и даже верстать целые книги. Сегодня формат документов Word стал общепризнанным. Вы можете отправить такой документ по электронной почте в любую точку земного тара, и практически везде его смогут прочесть.

Любой файл Windows отождествляется с некоторым типом, который идентифицируется расширением имени файла. Расширение - это совокупность символов, расположенных в имени файла правее последней точки. У документов Word назначается расширение DOC.PowerPoint 2003

Microsoft PowerPoint обеспечивает профессиональный способ представления информации. Microsoft PowerPoint помогает в подготовке презентаций.

Преимущества:

1.      Вещание презентаций в Интеренте Интеграция PowerPoint 2000 с Windows® Media позволяет проводить сеансы вещания для широкой аудитории через интрасеть.

2.      Быстрое создание эффектных презентаций Новый режим, объединяющий три области просмотра, позволяет добавлять новые слайды, редактировать текст и вводить заметки, работая в одном окне.Простое обучение Помощник предлагает советы по решению типовых задач и позволяет задавать вопросы на естественном языке.

3.      Создание и форматирование таблиц PowerPoint обеспечивает гибкие возможности создания слайдов, содержащих перемещаемые таблицы и обтекающий текст.

.        С помощью этой программы можно подготовить выступление с использованием слайдов, которые потом можно напечатать на прозрачных пленках, бумаге, 35-миллиметровых слайдах или просто демонстрировать на экране компьютера или проекционного экрана, можно также создать конспект доклада и материал для раздачи слушателям. PowerPoint создает файл презентаций, который имеет расширение имени РРТ и содержит набор слайдов.

Программа предоставляет пользователю большое количество шаблонов презентаций на различные темы. Такие шаблоны содержат слайды, оформленные определенным образом. В поле слайда мы можем вставить свой текст, графику, а также таблицу и диаграмму. Кроме того, можно изменить художественное оформление любого шаблона презентации, выбрав дизайн по своему вкусу. При этом изменится только внешний вид презентации, а не его содержание.

СУБД Microsoft Access 2003.

Для разработки программы использовалась СУБД Microsoft Access - это система управления базами данных (СУБД), предназначенная для создания и обслуживания баз данных, обеспечения доступа к данным и их обработки.

При создании базы данных были задействованы такие объекты Microsoft Access 2003, как: таблицы и запросы.

Таблицы являются основой базы данных, т.к. - в таблицах хранится вся информация.

Каждая таблица состоит из столбцов и строк.

Каждый столбец содержит один определенный тип информации, называемый полем, а каждая строка содержит информацию об определенном объекте. При этом каждое поле относится к этому объекту. Все данные о конкретном объекте называются записью.

При создании таблиц в Microsoft Access 2003 используются следующие возможности: создание таблиц несколькими различными способами (в режиме таблицы, конструктора, мастера таблиц), но при каждом обязательно описание структуры, что значит ввод имен полей, типов данных для каждого поля и описаний полей. Эта операция заканчивается сохранением (записью) установленной структуры под определенным именем.

Следует отметить, что обязательной деталью структуры таблицы является первичный ключ, поле уникальной идентификации каждой записи. Access предлагает в качестве первичного ключа поле Код с типом данных Счётчик, в котором каждой записи присваивается номер, начиная с 1. Можно самостоятельно создать первичный ключ, выбрав 1 или несколько полей в этом качестве. Access автоматически индексирует поле первичного ключа. Это помогает программе определять местонахождение информации и, таким образом, ускоряет поиск.

Запросы в базе данных создаются для получения информации из одной или нескольких таблиц. В Access можно осуществлять поиск информации по достаточно сложным критериям. Запрос нужен для выборки информации, хранящейся в базе данных, отвечающей определенным условиям. Результаты запроса были представлены в виде таблицы, схожей с исходной. Но кроме запроса можно было использовать и "одноразовый запрос" - фильтр. С помощью фильтра можно использовать только в одном, открытом в данный момент, объекте базы данных.

Антивирусные программы

Антивирусные программы - предназначены для предотвращения заражения системы компьютерными вирусом и ликвидации последствий заражения вирусом. Одной из самых мощных и надежных программ данного типа является Dr.Web. Обеспечивает точную взаимную синхронизацию процессов, связанных с антивирусной защитой системы, что позволяет избежать конфликтов между ними.

Программы -упаковщики

Программы-упаковщики (архиваторами) которые за счет использования специальных методов и упаковки информации сжимют информацию на дисках, то есть создают копии файла меньшего разрада, а также объединяют копии нескольких файлов в один архивный файл. WINRAR- 32-разрядная версия RAR для Windows, мощного средства создания архивов и управления ими. WINRAR обеспечивает полную поддержку множества архивов, включая RAR и ZIP.

2. Специальная часть


.1 Постановка задачи

В данном курсовом проекте рассматривается вопрос по созданию приложения, целью которого является учёт выпуска готовой продукции предприятием. При учёте готовой продукции необходимо обеспечить формирование информации о наличии и движении готовой продукции по местам хранения и материально ответственным лицам.

Предприятие занимается выпуском продукции, которая производится в цехах. Каждый цех предприятия занимается выпуском конкретного вида продукции. Производство продукции осуществляется на основании утвержденного плана.

Вся изготовленная продукция принимается специальными контролёрами отдела качества (ОТК), с оформлением соответствующих документов и передачей на склад готовой продукции.

Для учёта передачи готовой продукции из производства в места хранения в качестве первичного документа применяется приёмо - сдаточная накладная, которая выписывается непосредственно в цехе. В накладной подсчитывается количество сданной продукции по каждому наименованию, указывается учётная цена за единицу продукта и стоимость выпущенной продукции по учётным ценам. Подписывается накладная представителем цеха - сдатчика, склада - получателя и отдела технического контроля (ОТК). Один экземпляр передается кладовщику, а другой с распиской о приёме продукции остаётся в цехе.

Готовая продукция хранится на складе по сортам (наименованиям) и учитывается в количественном выражение на карточках складского учёта, где отражается её наличие и движение. Каждая вновь поступающая партия присоединяется к имеющимся товарам того же сорта (наименования).

В программе необходимо предусмотреть просмотр на экране справочной информации о материально ответственных лицах, о продукции и о учётной документации, а так же информации о передвижении и местах хранения готовой продукции.

Приложение должно обеспечивать заполнение справочников и добавление информации о приходе товаров на склад из производства, о материально ответственных лицах, учётной документации и продукции.

Также, а приложении необходимо предусмотреть поиск готовой продукции по следующим критериям:

1.      по номеру накладной;

2.      по наименованию изделия;

.        по марке изделия;

.        по дате выпуска;

Выходная информация, формируемая в результате работы программы, должна быть представлена в следующих формах:

·        отчёт о накладных - выводится информация обо всех накладных отражающих сдачу готовой продукции из производства на склад;

·        отчёт по складу - выводится информация о поступлении готовой продукции на склад и её расположение;

·        отчёт о материально ответственных лицах - выводится информация о материально ответственных лицах;

·        отчёт о ценах - выводится информация о стоимости выпущенной продукции по учётным ценам;

2.2 Информационное обеспечение задачи

 

Входные данные

В таблице 1 содержится информация о цехах

Наименование поля

Имя поля

Тип

Длина

Дополнительное условие

Код цеха

Kod_cexa

Счётчик

Длинное целое

Индексированное поле Да (Совпадения не допускаются)

Код начальника цеха

Kod_nach_cexa

Числовой

Длинное целое


Название цеха

Name_cexa

Текстовый

35



В таблице 2 содержится информация о продукции

Наименование поля

Имя поля

Тип

Длина

Дополнительное условие

Код изделия

Kod_izdelia

Счётчик

Длинное целое

Индексированное поле Да (Совпадения не допускаются)

Наименование изделия

Name_izdelia

Текстовый

15


Марка изделия

Marka_izdelia

Текстовый

7


Учётная цена

Uchetnia_cena

Денежный




В таблице 3 содержится информация о карточках складского учёта

Наименование поля

Имя поля

Тип

Длина

Дополнительное условие

Код карточки

Kod_kartochki

Счётчик

Длинное целое

Индексированное поле Да (Совпадения не допускаются

Наименование изделия

Name_izdelia

Текстовый

15


Марка изделия

Marka_izdelia

Текстовый

7



В таблице 4 содержится информация о кладовщиках

Наименование поля

Имя поля

Тип

Длина

Дополнительное условие

Код кладовщика

Kod_kladovcika

Счётчик

Длинное целое

Индексированное поле Да (Совпадения не допускаются

Фио кладовщика

Fio_kladovcika

Текстовый

35



В таблице 5 содержится информация о начальниках цеха

Наименование поля

Имя поля

Тип

Длина

Дополнительное условие

Код начальника цеха

Kod_nach_cexa

Счётчик

Длинное целое

Индексированное поле Да (Совпадения не допускаются

Фио начальника цеха

Fio_nach_cexa

Текстовый

35



В таблице 6 содержится информация о начальниках цехов

Наименование поля

Имя поля

Тип

Длина

Дополнительное условие

Номер накладной

Nom_nakladnoi

Счётчик

Длинное целое

Индексированное поле Да (Совпадения не допускаются

Дата

Data

Дата/время




В таблице 7 содержится информация о контролёрах отдела контроля качества

Наименование поля

Имя поля

Тип

Длина

Дополнительное условие

Код контролёра

Kod_kontrolera

Счётчик

Длинное целое

Индексированное поле Да (Совпадения не допускаются

Фио контролёра

Fio_kontrolera

Текстовый

35



В таблице 8 содержится информация о плановом выпуске продукции

Наименование поля

Имя поля

Тип

Длина

Дополнительное условие

Номер записи

Nom_zapisi

Счётчик

Длинное целое

Индексированное поле Да (Совпадения не допускаются

Номер приказа

Nom_dok

Числовой

Длинное целое


Код цеха

Kod_cexa

Числовой

Длинное целое


Код изделия

Kod_izdelia

Числовой

Длинное целое


Количество

Kolichestvo

Числовой

Длинное целое



В таблице 9 содержится информация о приказах

Наименование поля

Имя поля

Тип

Длина

Дополнительное условие

Номер приказа

Nom_dok

Счётчик

Длинное целое

Индексированное поле Да (Совпадения не допускаются

Дата

Data

Дата/время




В таблице 10 содержится информация о местоположении готовой продукции на складе

Наименование поля

Имя поля

Тип

Длина

Дополнительное условие

Код места

Kod_mesta

Счётчик

Длинное целое

Индексированное поле Да (Совпадения не допускаются

Номер секции

Nom_sekcii

Числовой

Длинное целое


Номер стелажа

Nom_stelaja

Числовой

Длинное целое



В таблице 11 содержится информация о складе

Наименование поля

Имя поля

Тип

Длина

Дополнительное условие

Номер записи

Nom_zapisi

Счётчик

Длинное целое

Индексированное поле Да (Совпадения не допускаются

Код карточки

Kod_kartochki

Числовой

Длинное целое


Номер накладной

Nom_nakladnoi

Числовой

Длинное целое


Код места

Kod_mesta

Числовой

Длинное целое


Количество

Kolichestvo

Числовой

Длинное целое



Схема данных.

Схема данных состоит из двенадцати таблиц связанных по видам "Один-ко-многим".

Во всех связях таблиц обеспечены условия целостности данных, каскадное обновление и удаление данных. Условиями целостности данных называют набор правил, которые MS Access использует для поддержания допустимых межтабличных связей и запрета на случайное изменение или удаления связанных данных. Эта опция доступна только когда:

1.      Связываемое поле из главной является полем первичного ключа или имеет уникальный индекс;

2.      Связанные данные имеют одинаковый тип данных;

Чтобы установить связи между таблицами, вызываем меню "Сервис - Схема данных", и в появившемся окне добавляем существующие таблицы. Для установления связи между таблицами перенесла соответственно ключевые поля на те же поля другой таблицы. Причем в соответствии с расставленными связями сначала заполняются справочные таблицы, затем рабочие таблицы.

Рис.1. Схема данных

Выходные данные

Выходная информация представлена в виде следующих отчетов:

.        отчёт о накладных;

.        отчёт по складу;

.        отчёт о материально ответственных лицах;

.        отчёт о ценах;

Ниже приведены описания полей отчетов.

Таблица 12

Наименование поля

Тип

Способ получения

Номер накладной

Nom_nakladnoi

Числовой

Таблица Fakt

Наименование изделия

Name_izdelia

Текстовый

Таблица Izdelia

Марка изделия

Marka_izdelia

Текстовый

Таблица Izdelia

Наименование цеха

Name_cexa

Текстовый

Таблица Cexa

Дата

Data

Дата/время

Таблица Nakladnie

Количество

Kolichestvo

Числовой

Таблица Fakt


Таблица 13

Наименование поля

Имя поля

Тип

Способ получения

Код карточки

Kod_kartochki

Числовой

Таблица Kartochki

Наименование изделия

Name_izdelia

Текстовый

Таблица Kartochki

Марка изделия

Marka_izdelia

Текстовый

Таблица Kartochki

Дата

Data

Дата/время

Таблица Nakladnie

Номер секции

Nom_cekcii

Числовой

Таблица Raspolojenie

Номер стеллажа

Nom_stelaja

Числовой

Таблица Raspolojenie

Количество

Kolichestvo

Числовой

Таблица Sclad


Таблица 14

Наименование поля

Имя поля

Тип

Способ получения

Номер накладной

Nom_nakladnoi

Числовой

Таблица Nakladnie

Фио начальника цеха

Fio_nach_cexa

Текстовый

Таблица OTK

Фио контролёра

Fio_kontrolera

Текстовый

Таблица OTK


Таблица 15

Наименование поля

Имя поля

Тип

Способ получения

Номер такладной

Nom_nakladnoi

Числовой

Таблица Fakt

Наименование изделия

Name_izdelia

Текстовый

Таблица Izdelia

Марка изделия

Marka_izdelia

Текстовый

Таблица Izdelia

Учётная цена

Uchetnia_cena

Числовой

Таблица Izdelia

Количество

Kolichestvo

Числовой

Таблица Fakt

Сумма

Сумма

Числовой

Сумма: Fakt!Kolichestvo*Izdelia!Uchetnia_cena


2.3. Алгоритмы и их описание

Рис.2. Алгоритм процедуры кнопки "Добавить"

Рис.4 Алгоритм процедуры NavigateButtons () из файла Module1.bas

2.4 Описание программы

Программный продукт разработан в среде программирования Visual Basiс 6.0.

При создании программного изделия были использованы такие языки как Visual Basiс и SQL в Microsoft Access.

В проект входят 10 форм, 4 отчета, лист модуля и база данных Microsoft Access.

Расширение файла *. Frm. В таком файле содержится информация о форме, ее свойствах, а также программный код.

Формы, как правило, используются для работы с индивидуальными записями из таблиц баз данных. С помощью форм можно вводить информацию в таблицы, редактировать, удалять ее, а также ограничить доступ к данным и отображать их только в режиме просмотра.

Модуль-файл, содержащий описание формы и ее элементов управления, объявления констант, переменных уровня формы и внешних процедур, также процедур событий и общих процедур.

Процедура обработки событий - это часть программного кода, которая выполняется при манипуляции объектом в программе. Устанавливает свойства, а также использует другие программные элементы для выполнения работы приложения.

Элементы управления, используемые в курсовом проекте:

-Label - размещение в форме текста (заголовков, надписей к полям, поясняющей информации) осуществляется с помощью этой метки. Текст метки задается свойством Caption. Текст, задаваемый объектом Label, не может быть изменен пользователем приложения. Изменить текст можно программно. Текст, задаваемый объектом, может иметь достаточно большой размер и занимать несколько строк. Максимальное количество его символов 65528.

-TextBox - служит для ввода информации во время работы приложения или отображения информации, задаваемые свойством Text программно или при разработке.

-CommandButton - имеет важную роль в форме (кнопка управления). Нажатие кнопки размещенной в форме позволяет выполнить процедура обработки события Click. Кнопки, размещаемые в форме, используются для выполнения определенной процедуры. Это может быть, например, печать данных или проведение определенных вычислений.

-DataGrid - позволяет представить информацию из базы данных в виде таблицы, как в программе электронных таблиц Excel.

Процедурами программного кода являются такие процедуры как:

Command_Click - происходит в результате щелчка на кнопке основной кнопки мыши;

Form_Initialize - происходит при инициализации формы;

Form_Activate - происходит при активации формы;

-Form_Load - выполняется при загрузке формы;

List_Click - выполняется при выборе записи из списка, служит для отбора записей согласно выбранному значению.

Также имеются пользовательские процедуры: ClearData (очищает текстовые поля), ShowData (служит для отображения записей набора в текстовых полях), SaveData ( служит для сохранения внесенных изменений в набор), Navigate_Recordset ( устанавливает доступность или недоступность массива кнопок).

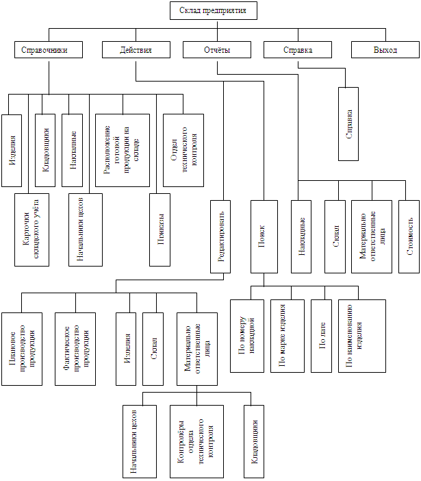
В результате представленных входных и выходных данных разработала функциональную схему (рис.5)

Рис.5. Функциональная схема приложения

1.      Справочники: возможность просмотра справочников

2.      Действия

.1. Редактировать: предусматривает добавление, удаление и редактирования данных

.2. Поиск: позволяет найти нужную информацию по критериям (по номеру накладной, по марке изделия, по наименованию изделия, по дате)

3.      Отчёты:

3.1. Позволяет вывести отчет о накладных

.2. Позволяет вывести отчет о складе

.3. Позволяет вывести отчет о материально ответственных лицах

.4. Позволяет вывести отчет о стоимости продукции

4.      Справка: сведения о программе

5.      Выход: выход из приложения

2.5 Описания процесса отладки и контрольный пример

При проверке корректности данных, вводимых пользователем необходимо уделять достаточно большое внимание, так как необработанные ошибки, возникающие при вводе данных, приводят к ошибкам в работе. Процесс поиска и исправления ошибок в программе называется отладкой. Отладка состоит из трех этапов:

1.      Ошибки компиляции - возникают, если Visual Basic не может интерпретировать введенный текст (неправильное имя оператора). Возникают так же во время выполнения программы.

2.      Ошибки выполнения - возникают при выполнении программы. Причинами таких ошибок могут быть некорректные данные (вместо числа вводится строка) в этом случае на экране отображается диалоговое окно с сообщением о номере ошибки и возможная ее причина.

.        Логические ошибки - труднее всего обнаружить и устранить. Эти ошибки не приводят к прерыванию выполнения программы, но это только кажется, поскольку программа выдает неверные результаты.

Пошаговое выполнение программы

Редактор Visual Basic позволяет осуществлять пошаговое выполнение программы. Такой режим можно задать при помощи меню Debug.

В пошаговом режиме существуют четыре команды :

1.       Debug/StepInto - осуществляется последовательную шаг за шагом отладку программы, включая процедуры;

2.      Debug/StepOpen - осуществляется последовательную шаг за шагом отладку всей программы, не заходя в код программы. Если встречается процедура, то она выполняет всю процедуру целиком.

3.      Debug/StepOut - завершение выполнения текущей процедуры и останавливается на следующей инструментальной программе, откуда процедура была вызвана.

4.      Debug/Run to Cursor - выполняет программу инструкции до места, где стоит курсор.

Контрольный пример

Служит для проверки правильности работы приложения.

Проверим, что в базе данных в таблице "Nakladnie" есть накладная под номером 46. (рис 6)

Рис. 6

Допустим, нас интересует, что за изделие проходило по этой накладной, его марка, ФИО контролёра который его проверял, то эти сведения будут представлены в отчете (рис.7.).

Рис.7 Сведения по накладной

Данные по накладной существуют, значит, контрольный пример показал правильность работы приложения.

2.6 Обработка ошибок в программе


Во время создания программы могут возникнуть ошибки четырех типов:

. Синтаксические;

. Ошибки в структуре программы;

. Ошибки, возникающие во время выполнения программы;

. Логические ошибки.

Синтаксические (ошибки, связанные с неправильным синтаксисом оператора, например, If без Then);

Ошибки в структуре программы (ошибки такого типа появляются в результате некорректного написания многострочных операторов, например, For без Next, по сути, это синтаксические ошибки, но обрабатывает ошибки этого типа несколько иначе);

Ошибки, возникающие во время выполнения программы (это ошибки, проявляющиеся во время работы программы, например, ошибка деления на ноль);

Логические ошибки (ошибки такого типа самые каверзные, программа выполняет вычисления, но выдает неправильный результат).Способ предотвращения логических ошибок состоит в пошаговом режиме выполнения программы, когда за один раз выполняется только одна инструкция, и вы можете просмотреть значения переменных или свойств в процессе их изменения. Для этого требуется остановить режим работы с остановом в контрольных точках при выполнении программы, а затем наблюдать текст программы в окне Code. При разработке приложения, я столкнулся с ошибками, которые возникают при работе с базами данных:

Стандартная ошибка обращения к объекту, которого не существует (рис.8.)

Рис.8. Ошибка- отсутствие объекта

Эту ошибку очень легко исправить: заменяем несуществующее имя объекта на то, которое есть;

Отсутствие таблицы в базе данных, (рис. 9.).

Рис.9. Ошибка отсутствия таблицы в БД

Этой таблицы не существует, ошибка исправлена при изменении имени открываемой таблицы;

Рис. 10. Попытка открыть набор записей в то время как он уже открыт

Рис. 11. Ошибка синтаксиса в запросе SQL (не верно указан оператор)

Рис. 12. Задано неверное значение свойства

.7 Инструкция пользователю

1) При открытии приложения произойдет загрузка и появится форма для работы (рис.10.), На экране пользователя отобразится главная форма с операционным меню, которое состоит из пунктов:

n     Справочники;

n     Действие;

n     Отчёты;

n     Справка;

n     Выход

Рис.10. Загрузочная форма приложения

) Если вы хотите просмотреть данные о изделиях вам необходимо в меню Справочники выбрать под пункт Изделия. Перед вами появится форма (рис. 11)

Рис.11 Справочник изделия

) Если вы хотите просмотреть данные о карточках складского учёта вам необходимо в меню Справочники выбрать под пункт Карточки складского учёта. Перед вами появится форма(рис. 12)

Рис.12 Справочник карточки складского учёта

) Если вы хотите просмотреть данные о кладовщиках вам необходимо в меню Справочники выбрать под пункт Кладовщики. Перед вами появится форма (рис. 13)

Рис.13 Справочник кладовщики

) Если вы хотите просмотреть данные о накладных вам необходимо в меню Справочники выбрать подпункт Накладные. Перед вами появится форма (рис.14)

Рис.14 Справочник накладные

) Если вы хотите просмотреть данные о начальников цехов вам необходимо в меню Справочники выбрать подпункт Начальники цехов. Перед вами появится форма (рис. 15)

Рис.15 Справочник начальники цехов

7) Если вы хотите просмотреть данные о отделе технического контроля вам необходимо в меню Справочники выбрать подпункт Отдел технического контроля. Перед вами появится форма (рис. 16)

Рис.16 Справочник отдел технического контроля

8) Если вы хотите просмотреть данные о приказах вам необходимо в меню Справочники выбрать подпункт Приказы. Перед вами появится форма (рис. 17)

Рис.17 Справочник приказы

9) Если вы хотите просмотреть данные о расположении готовой продукции на складе вам необходимо в меню Справочники выбрать подпункт Расположение готовой продукции на складе. Перед вами появится форма (рис. 18)

Рис.18 Справочник расположения готовой продукции на складе

10) Если вы хотите просмотреть данные о цехах вам необходимо в меню Справочники выбрать подпункт Цеха. Перед вами появится форма (рис. 19)

Рис.19 Справочник цеха

11) Если вы хотите просмотреть данные об плановом производстве продукции, удалить или добавить, необходимо в меню Действия выбрать Редактировать/Плановое производство продукции. Перед вами появится форма (рис. 20)

Рис.20 Плановое производство

12) Если вы хотите просмотреть данные об фактическом производстве продукции, удалить или добавить, необходимо в меню Действия выбрать Редактировать/Фактическое производство продукции. Перед вами появится форма (рис. 21)

Рис. 21

13) Если вы хотите просмотреть данные об изделиях, удалить или добавить, необходимо в меню Действия выбрать Редактировать/Изделия. Перед вами появится форма (рис. 22)

Рис. 22

14) Если вы хотите просмотреть данные о складе, удалить или добавить, необходимо в меню Действия выбрать Редактировать/Склад. Перед вами появится форма (рис. 23)

Рис. 24

15) Если вы хотите просмотреть данные о начальниках цехов, удалить или добавить, необходимо в меню Действия выбрать Редактировать/Материально ответственные лица/Начальники цехов. Перед вами появится форма (рис.25)

Рис. 25

16) Если вы хотите просмотреть данные о контролёрах отдела технического контроля, удалить или добавить, необходимо в меню Действия выбрать Редактировать/Материально ответственные лица/Контролёры отдела технического контроля. Перед вами появится форма (рис. 26)

Рис. 26

16) Если вы хотите просмотреть данные о кладовщиках удалить или добавить, необходимо в меню Действия выбрать Редактировать/Материально ответственные лица/Кладовщики. Перед вами появится форма (рис. 27)

Рис. 27

17) Если вы хотите найти данные по номеру накладной, необходимо в меню Действия выбрать Поиск/По номеру накладной. Перед вами появится форма (рис. 28)

Рис. 28

) Если вы хотите найти данные по марке изделия, необходимо в меню Действия выбрать Поиск/По марке изделия. Перед вами появится форма (рис. 29)

Рис. 29

19) Если вы хотите найти данные по наименованию изделия, необходимо в меню Действия выбрать Поиск/По наименованию изделия. Перед вами появится форма (рис. 30)

Рис. 30

20) Если вы хотите найти данные по дате, необходимо в меню Действия выбрать Поиск/По дате. Перед вами появится форма (рис. 31)

Рис. 31

3. Экономическая часть

 

.1 Методика расчета экономической эффективности


Итоговыми социально-экономическими результатами применения средств вычислительной техники, технологий могут быть:

Повышение уровня программно-технической вооруженности труда работников, использующих СВТ;

- Прирост прибыли от реализации дополнительного и за счет эффективного использования СВТ объема и качества информационно-вычислительных работ (ИВР) и информационно-вычислительных услуг (ИВС);

- Сокращение численности административно-управленческих работников и др.

Прирост объема качества продукции (услуг), которые дополнительно производят за счет использования в своей деятельности средств вычислительной техники (СВТ) предприятия;

В этом случае конечная эффективность определяется не только эффективностью отдельных автоматизированных систем (АС), но и системным эффектом, зависящим от степени интегрированности отдельных АС, функционирующих в рамках выделенного объекта управления. Наиболее важными социальными результатами, связанными непосредственно с производственной деятельностью, являются:

- Повышение заинтересованности в результатах труда в связи с получением более объективных оценок его количества и качества.

- Повышение степени доверия к информации, используемой для принятия решений и повышение ответственности за принимаемые решения;

Уменьшение доли физического труда и повышение его безопасности с конечной целью ликвидации участия человека в опасных, вредных и тяжелых производствах;

Повышение творческого уровня труда, что, в первую очередь, для рабочих означает изменение их социального статуса за счет роста интеллектуального уровня их труда;

Ускорение процесса "вхождения" руководителя в систему управления за счет лучшей информированности о состоянии вверенного подразделения;

Оценка эффективности отдачи от вложений в информационные технологии основана на сравнении объема инвестиций и денежных поступлений, обусловленных инвестициями.

Инвестиции - это долгосрочные вложения средств с целью получения сумм, превышающих израсходованные.

К долгосрочным инвестициям, в частности, относятся затраты, связанные с приобретением и созданием активов нематериального характера, одним из видов которых являются исключительные права на программы для ЭВМ, баз данных (БД).

Создание нематериальных активов возможно как собственными силами предприятия, так и с привлечением сторонних организаций. Затраты, связанные с созданием такого продукта, включают в себя расходы на оплату труда исполнителей по договору, отчисления на социальные нужды, некоторые другие, и могут быть определены следующим образом:

Ао = Зп * Тп * (1 + Кс + Кстрах + Кн) + Смч * Тмо (1)

где:

Кн - коэффициент накладных расходов, используемых для расчетов на конкретном предприятии;

Тп - время на составление и отладку программы (чел-часов);

Кс - коэффициент отчислений на социальные нужды (0,262 = 26,2%);

Смч - стоимость одного часа машинного времени, рублей;

Тмо - затраты машинного времени на отладку программы, часов.

Зп - средняя заработная плата программиста (часовая, дневная или месячная), рублей;

На полученную сумму начисляется НДС в размере 18%

Стоимость одного машинного часа (Смч) может быть рассчитана следующим образом:

 (2)

где:

Сэлектр - стоимость электроэнергии, которая рассчитывается по формуле:

Тэ - нормативный срок эксплуатации ПК, лет;

Чг - число рабочих дней в году, дней;

Чд - число часов работы ПК в день, часов;

Сбал - балансовая стоимость ПК, рублей;

Сэлектр = Сквт * Н (3)

где:

Сквт - стоимость одного кВт часа энергии, рублей;

Н - расход электроэнергии в час (по паспортным данным ПК), кВт.

Эффект от использования программных продуктов определяется скоростью обработки больших объемов информации, простотой освоения и эксплуатации персоналом различной квалификации. При этом изменяются условия труда работников, изменяется структура производственного персонала (меняется численность занятых на работах, требующих высшего или среднего специального образования; численность работников по разрядам; работников, подлежащих обучению, переобучению, повышению квалификации).

В конечном счете эффект (Э) выражается экономией материальных и трудовых ресурсов в стоимостном выражении за установленный период времени, обычно за год:

Э = З1 - З2 (4)

где:

З1 - элементы производственных затрат, связанные с использованием заменяемой информационной технологии (или традиционного способа решения задачи), рублей;

З2 - элементы производственных затрат, связанные с использованием новой информационной технологии, рублей;

Э - снижение себестоимости продукции (работ) после внедрения нового программного продукта (для каждого года его использования), рублей.

Затраты могут быть определены по формуле:

З = Зп * Тр * (1 + Кс + Кн) (5)

где:

Зп - средняя заработная плата работника (среднечасовая, среднедневная, среднемесячная), рублей;

Тр - трудоемкость решения задачи из расчета за год в чел-часах, чел-днях, чел-мес.

При определении затрат следует учитывать затраты на электроэнергию, которые возникают при эксплуатации компьютера с использованием новой или заменяемой ИС.

Эффективность внедрения программного продукта характеризуется системой показателей, отражающих соотношение затрат и результатов. Для определения прибыльности проекта используется метод расчета дисконтированной (чистой) стоимости капитала (или чистого дисконтированного дохода).

Чистая дисконтированная прибыль - это доход, полученный от вложения капитала на разработку проекта. При расчете идет сравнение эффекта от использования созданного продукта с тем, как доход можно получить от вложения тех же средств в банк. При этом:

·        Заранее задается минимально допустимая ставка процента окупаемости (прибыльный процент - норма дисконта), при которой объект инвестирования считается прибыльным. Такой ставкой является ставка банковского процента.

·        Осуществляется дисконтирование (приведение к базисному моменту времени) на основе расчетной ставки процента всех текущих поступлений, полученных после приобретения объекта инвестирования (иначе - дисконтный эффект):

 (6)

где:

n - срок службы объекта инвестирования (для программных продуктов обычно 3 года)ж

t - номер шага расчета (t = 1, 2, …, n);

Эt - текущие годовые поступления в году t, то есть:

 (7)

Условно можно считать, что Э1, Э2 и Э3 равны между собой (они рассчитываются по формуле (4)), однако эти величины могут корректироваться с учетом инфляции.

Для упрощения допустим, что все платежи осуществляются в конце года, за исключением Ао, то есть расходы на создание программного продукта совершены в начале первого года:


·        Рассчитывается дисконтированная (чистая) стоимость капитала путем вычитания расходов на приобретение (создание) объекта инвестирования из величины выручки от инвестиций:

К = Э - Ао (8)

где:

Э - рассчитывается по формуле (7);

Ао - рассчитывается по формуле (1).

Положительная величина дисконтированной стоимости капитала означает, что проект эффективен (при данной норме дисконта). Чем больше эта величина, тем эффективнее проект.

Отрицательная величина дисконтированной стоимости капитала означает убыточность инвестиций.

Полученный показатель также называется интегральным эффектов. Кроме него можно определить индекс доходности как отношение суммы приведенных эффектов к сумме инвестиций:

 (9)

Если ИД > 1, то проект эффективен, в противном случае - неэффективен. В систему показателей, характеризующих эффективность проекта, включается срок окупаемости (Ток) - период (измеряемый в месяцах, кварталах или годах), начиная с которого первоначальные вложения, связанные с инвестиционным проектом, покрываются суммарными результатами его осуществления.

3.2 Исходные данные, используемые для расчета


Таблице 13. Исходные данные, используемые для расчета

Показатели

Обозначение

Ед.измерения

Значение

Средняя заработная плата программиста (часовая)

Зп

рублей

35

Время на составление программы

Тп

чел/часов

160

Коэффициент отчислений на социальные нужды

Кс

-

0,262

Коэффициент накладных расходов

Кн

-

Затраты машинного времени на отладку программы

Тмо

часов

80

Балансовая стоимость ПК

Сбал

рублей

25000

Нормативный срок эксплуатации ПК

Тэ

лет

10

Число рабочих дней в году

Чг

дней

251

Число часов работы ПК в день

Чд

часов

8

Стоимость одного кВт часа энергии

Сквт

рублей

1,41

Расход электроэнергии в час

Н

кВт

0,26

Средняя заработная плата работника (часовая)

Зп

рублей

40

Ставка банковского процента

Е

%

13

Коэффициент отчислений на социальное страхование от несчастных случаев

Кстрах

-

0,002

Трудоемкость решения задачи из расчета за год (с исп. старой технологии)

Тр1

чел-часы

753

Трудоемкость решения задачи из расчета за год (с исп. новой технологии)

Тр2

чел-часы

505

3.3 Расчет экономической эффективности. Выводы

 

Чтобы найти затраты, связанные с созданием программы для ЭВМ (Ао), необходимо знать стоимость одного машинного часа (Смч), которая рассчитывается по формуле (3) и стоимость электроэнергии (Сэлектр), которая рассчитывается по формуле (4).

Сэлектр = 1,41 * 0,262 = 0,369 (руб./час)

Смч = (25000 / (10 * 251 * 8)) + 0,369 = 1,61 (руб.)

Затраты рассчитываются по формуле (1):

Ао = 35 * 160 * (1 + 0,262 + 0,002 + 1,3) + 1,61 * 80 = 14487 (руб.)

Ао с учетом НДС в размере 18%

Ао НДС = 17095(руб.)

Экономический эффект (Эt) находится по формуле (5), где изменяющиеся элементы производственных затрат, связанные с использованием заменяемой ИТ (З1) и элементы производственных затрат, связанные с использованием новой ИТ (З2) определяются по формуле (6)

З1 = 40 * 753 * (1 + 0,262 + 0,002 + 1,3) = 77228(руб.)

= 40* 505 * (1 + 0,262 + 0,002 + 1,3) = 51793 (руб.)

Эt =77228- 51793 = 25435 (руб.)

Для определения прибыльности проекта определяется дисконтированный эффект (Э), который рассчитывается по формуле (8)

Э =25435/ (1 + 0,13)1 + 25435/ (1 + 0,13)2 =

= 22509 + 25032= 47541 (руб.)

Дисконтированная (чистая) стоимость капитала (К) рассчитывается по формуле (9)

К =47541 - 17095 = 30446 (руб.)

Индекс доходности (ИД) определяется по формуле (10). Если ИД > 1, то проект эффективен, в противном случае - неэффективен.

ИД = 47541 / 17095 = 2,78

Срок окупаемости (Ток) можно найти по следующей формуле:

Ток = 17095 /22509 = 0,75

Таблице 14. Результаты расчёта экономической эффективности

Показатели

Обозначение

Ед.измерения

Значение

Стоимость электроэнергии

Сэлектр

Руб./час

0,369

Стоимость одного часа машинного времени

Смч

Руб.

1,61

Затраты связанные с созданием программного продукта

Ао

Руб.

14487

Затраты, связанные с использованием существующей технологии

З1

Руб.

77228

Затраты, связанные с использованием новой технологии

З2

Руб.

51793

Текущие годовые поступления

Эt

Руб.

25435

Дисконтированный эффект

Э

Руб.

47541

Чистая (дисконтированная) стоимость капитала

К

Руб.

30446

Индекс доходности

ИД

-

2,78

Срок окупаемости

Ток

лет

0,75


При расчетах экономической эффективности было выявлено, что:

дисконтированная стоимость капитала равна 47580 руб., величина положительная, а значит проект эффективен и безубыточен;

индекс доходности 2,78 >1, что подтверждает эффективность созданного проекта;

4. Мероприятия по обеспечению безопасности жизнедеятельности

. Инструкция по охране труда для пользователя компьютерами.

Общие положения:

.1. К работам с компьютером допускаются лица не моложе 18 лет, прошедшие специальное обучение по работе на персональном компьютере с использованием конкретного программного обеспечения, обученные на 1группу по электробезопасности и не имеющие противопоказаний по состоянию здоровья.

.2. Работающие на компьютерах (в дальнейшем пользователи) должны проходить обязательный медицинский осмотр при поступление на работу и периодически медицинский не реже 1 раза в 12 месяцев.

Женщины со временем установления беременности и в период кормления ребенка грудью к выполнению всех видов работ, связанных с использованием компьютера, не допускаются.

.3. Каждый новый принятый на работу должен пройти вводный инструктаж у инженера по охране труда и первичный инструктаж на рабочем месте у своего руководителя. Повторный инструктаж проводиться не реже 1 раза в 6 месяцев. Все инструктажи регистрируются в журнале инструктажа.

.4. Пользователи обязаны соблюдать требования правил внутреннего трудового распорядка, режимы труда и отдыха.

.5. Опасными и вредными производственными факторами, действующими на пользователя, при работе на компьютере, являются:

физические:

- повышенные уровни электромагнитного излучения;

повышенные уровни рентгеновского излучения;

повышенные уровни ультрафиолетового излучения;

повышенный уровень инфракрасного излучения;

повышенный уровень статистического электричества;

повышенный уровень запыленности воздуха рабочей зоны;

-    повышенный уровень прямой блесткости;

- повышенный уровень отраженной блесткости;

неравномерность распределения яркости в поле зрения;

повышенная яркость светового изображения;

повышенный уровень пульсации светового потока;

повышенное значение напряжения в электрической цепи, замыкание которой может произойти через тело человека.

химические:

- повышенное содержание в воздухе рабочей зоны двуокиси углерода, озона, аммиака, фенола, формальдегида и полихлорированных дифенилов;

психофизиологические:

- напряжение зрения;

напряжения внимания;

интеллектуальные нагрузки;

эмоциональные нагрузки;

длительные статические нагрузки;

монотонность труда;

большой объем информации обрабатываемой в единицу времени;

нерациональная организация рабочего места;

биологические:

- повышенное содержание в воздухе рабочей зоны микроорганизмов.

. Требования безопасности перед началом работы

.1. Перед началом работы пользователь должен надеть санитарную одежду и обувь, проветрить помещение.

.2. Осмотреть и привести в порядок рабочее место.

.3. Проветрить правильность подключения оборудования в электросеть и убедиться в целостности питающих проводов.

.4. При необходимости, протереть сухой салфеткой поверхность экрана и отрегулировать его яркость, убедиться в отсутствии отражений на экране и встречного светового потока.

.5. Проверить правильность установки стола, стула, положения оборудования, угла наклона экрана, положение клавиатуры в соответствии с требованиями эргономики и в целях исключения неудобных поз и длительных напряжений тела.

.6. Оптимальное расстояние от глаз до монитора -60 - 70 см, минимальное - 50 см.

.7. При включение компьютера необходимо соблюдать следующую последовательность включения оборудования:

включить блок питания;

включить периферийные устройства (принтер, монитор, сканер и др.).

. Требования безопасности во время работы

.1. Во время работы пользователь должен выполнять санитарные нормы и соблюдать режимы отдыха и работы.

выполнять только ту работу, которая ему была поручена и по которой он был проинструктирован;

в течение всего рабочего дня содержать в порядке и чистоте рабочее место;

держать открытыми все вентиляционные отверстия устройств;

внешнее устройство "мышь" применять только при наличии специального коврика;

при необходимости прекращения работы на некоторое время корректно закрыть все активные задачи;

отключать питание только в том случае, если пользователь во время перерыва в работе на компьютере вынужден находиться в непосредственной близости от видеотерминала (менее 2 метров), в противном случае питание разрешается не отключать;

выполнять санитарные нормы и соблюдать режимы работы и отдыха;

соблюдать правила эксплуатации вычислительной техники в соответствии с инструкциями по эксплуатации;

при работе с текстовой информацией выбирать наиболее физиологичные режимы представления черных символов на белом фоне;

соблюдать установленные режимов рабочего времени регламентированные перерывы в работе и выполнять в физкультпаузах и физкультминутках рекомендованные упражнения для глаз, шеи, рук, туловища, ног;

соблюдать расстояния от глаз до экрана в пределах 60-80 см.

.2. Пользователю во время работы запрещается: касаться одновременно экрана монитора и клавиатуры; прикасаться к задней панели системного блока (процессора) при включенном питании; переключение разъемов интерфейсных кабелей периферийных устройств при включенном питании; загромождать верхние панели устройств бумагами и посторонними предметами; допускать захламленность рабочего места бумагой в целях недопущения накапливания органической пыли; производить отключение в о время выполнения активной задачи; производить частые переключения питания; допускать попадание влаги на поверхность системного блока (процессора), монитора, рабочею поверхность клавиатуры, дисковод, принтеров и др. устройств; включать сильноохлажденное (принесенное с улицы в зимнее время) оборудования; производить самостоятельное вскрытие и ремонт оборудования; превышать величину количества обрабатываемых символов свыше 30 тыс. за 4 часа работы.

. Требования безопасности в аварийных ситуациях

.1. Пользователь обязан:

во всех случаях обнаружения обрыва проводов питания, неисправности заземления и других повреждений электрооборудования, появления запаха гари немедленно отключить питание и сообщить об аварийной ситуации руководителю и дежурному электрику;

при обнаружении человека, попавшего под напряжение, немедленно освободить его от действия тока путем отключения электропитания и до прибытия врача оказать потерпевшему помощь;

при любых случаях сбоя в работе технического оборудования или программного обеспечения немедленно вызвать представителя инженерно-технической службы эксплуатации вычислительной техники;

в случае появления рези в глазах, резком ухудшении видимости - невозможности сфокусировать взгляд или навести его на резкость, появлении боли в пальцах и кистях рук, усиление сердцебиения немедленно покинуть рабочее место, сообщить о происшедшем руководителю работ и обратиться к врачу; учет продукция алгоритм таблица

- при возгорании оборудования, отключить питание и принять меры к тушению очага пожара при помощи углекислотного или порошкового огнетушителя, вызвать пожарную команду и сообщить о происшествии руководителю работ.

. Требования безопасности после окончания работы

.1. По окончании работ, пользователь обязан соблюдать следующую последовательность выключения вычислительной техники:

произвести закрытие всех активных задач;

выполнить парковку считывающей головки жесткого диска (если не предусмотрена автоматическая парковка головки);

убедиться, что в дисководах нет дискет;

выключить питание системного блока (процессора)

выключить питание всех периферийных устройств;

отключить блок питания.

.2. По окончании работ пользователь обязан осмотреть и привести в порядок рабочее место, повесить халат в шкаф и вымыть с мылом руки лицо.

Заключение

В ходе дипломного проектирования был разработан программный продукт, позволяющий добавить новые записи, редактировать имеющиеся и удалять не нужные. Программный продукт был выполнен в интегрированной среде разработки языка программирования Visual Basic 6.0.

Программный продукт имеет удобный пользовательский интерфейс, созданный с помощью встроенных средств мощного языка программирования Visual Basic 6.0. Была создана база данных. Программный продукт состоит из форм поиска, форм работы с записями, а также из форм просмотра данных. Можно выводить отчеты, составленные на основании введённых данных.

Для каждой формы написан и отлажен свой программный код. Процесс разработки программного кода заключался на основании трёх отдельных этапов: написание, компилирование, тестирование.

Программный продукт позволяет освободить персонал предприятия от ручного учета ведения данных о движении готовой продукции по местам хранения и материально ответственным лицам. И делать это в автоматизированной форме. Кроме того, это позволяет уменьшить число ошибок при ведении учёта.

Приложения


Таблица "Цеха"


Таблица "Факт"


Таблица "Изделия"


Таблица "Карточки"


Таблица "Кладовщики"


Таблица "Начальники цехов"


Таблица "Накладные"


Таблица "ОТК"


Таблица "План"


Таблица "Приказы"


Таблица "Расположение"


Таблица "Склад"

Отчёт по накладным


Отчёт по складу


Отчёт по материально ответственным лицам

Отчёт по стоимости


Список литературы

1.   А. Ананьев, А. Федоров "Visual Basic 6.0" Санкт-Петербург "БХВ-Петербург" 2003г.

2.      Валерий Алиев "Visual Basic".

.        Правила приема в Санкт-Петербургский промышленно-экономический колледж.

.        Микаэл Хальворсон. Microsoft Visual Basic 6.0 для профессионалов. Шаг за шагом: Издательство ЭКОМ, 2002.

.        Борис Карпов. Visual Basic 6. Специальный справочник: Издательство ПИТЕР, 2002

.        Элен Фаддема. Access 2002. Издательство ПИТЕР, 2003

Приложение

Программный код файла Form_cexa представлен в файле.

Похожие работы на - Учёт выпуска готовой продукции

 

Не нашли материал для своей работы?
Поможем написать уникальную работу
Без плагиата!
Без нейросетей!