Исследование процесса нагрева аккумуляторных батарей
Министерство
образования Российской Федерации
Саратовский
Государственный технический Университет
Кафедра
технической кибернетики и информатики
Пояснительная записка к курсовому
проекту
по дисциплине
"Электромеханические
системы"
Тема:
"Исследование процесса нагрева аккумуляторных батарей"
Выполнил: студенты гр. УИТ-31
Ланских К.А.
Руководитель:
доцент Фомин А.И.
Саратов 2002
г.
ЗАДАНИЕ
на курсовой проект
Тема: Исследование процесса нагрева аккумуляторных батарей.
. Исходные данные
Спроектировать математическую модель термического переходного процесса и
составить программу по методике расчёта в основу, которой положено рассмотрение
этого переходного процесса нагрева аккумулятора как системы 3-х тел с
сосредоточенной теплоёмкостью: электроды, электролит и бак.
Постоянные величины, используемые в программе:=11300; Плотность
электродов=1660000; Удельная теплоёмкость бака_Elt=172; Коэффициент теплоотдачи
от электродов электролиту_Bak=200; Коэффициент теплоотдачи от электролита
баку=0.0196; Поверхность охлаждения электродов=0.0625; Поверхность охлаждения
бака=0.000037; Обьём электродов=0.00045; Объём электролита=0.00025; Объём
бака=0.139; Расстояние между положительным и отрицательным электродами=0.0001;
Точность вычисления корней кубического полинома=0.2; Точность вычисления
превышений температуры=0.000283; Площадь поперечного сечения пластины
электрода=0.133; Высота пластины электрода
Реферат
Курсовой проект содержит страниц, таблицу, источников литературы,
приложения.
АККУМУЛЯТОРНЫЕ БАТАРЕИ, ДИАГНОСТИКА СОСТОЯНИЙ, ПОДОГРЕВ, ИЗМЕРЕНИЕ ЗАРЯЖЕННОСТИ
Объектом исследования являются свинцовые аккумуляторы типа
12-СТ-70(12-СТ-85Р).
Цель работы: построить математическую модель термического переходного
процесса нагрева аккумулятора и с помощью ЭВМ исследовать этот процесс.
Оборудование и программное обеспечение, используемое при написании
программы: персональные компьютеры AMD Athlon 950, AMD Duron 850, пакеты Microsoft Word,
язык объектно-ориентированного программирования Delphi 5.0.
Курсовой проект выполнен в учебных целях.
Содержание
Задание
Реферат
Введение
1. Состояние
вопроса
2. Теоретическое исследование процесса
нагрева аккумуляторных батарей
Заключение
Введение
Свинцовый
аккумулятор попрежнему остаётся самым массовым типом среди всех известных
источников тока. За свою более чем вековую историю он подвергался значительным
изменениям, которые способствовали повышению энергетических параметров и срока
службы. Несмотря на достигнутые успехи в области теории, технологии
производства и эксплуатации свинцовых источников тока, остаётся ещё ряд
нерешённых проблем. К их числу можно отнести и улучшение работоспособности
аккумулятора при низких температурах окружающей среды и определение степени
готовности аккумулятора к эксплуатации.
Известно, что со снижением температуры электролита разрядная ёмкость
аккумуляторных батарей (АБ) падает вследствие увеличения вязкости и активного
сопротивления электролита, а также за счёт снижения скорости диффузии кислоты в
поры активной массы аккумуляторных пластин и растворимости сульфата свинца.
Указанные изменения ведут к уменьшению отдачи АБ, особенно при стартерных
режимах разряда. Активное сопротивление АБ складывается из сопротивления
электролита, сепараторов и пластин. Удельное сопротивление электролита, равное 0,5
Ом.см при +30 С, возрастает в 20…30 раз при температуре -40 С. Кроме того, при
низких температурах уменьшается растворимость сульфата свинца в серной кислоте,
что приводит к закупорке пор активных масс.
Попытка увеличить электропроводность и уменьшить вязкость растворов
серной кислоты при низких температурах путём введения различных добавок в
настоящее время не увенчались успехом.
Понятно, что проблема приведения стартерного аккумулятора в состояние
готовности перед пуском мощного теплового двигателя является насущей задачей.
Существует несколько способов подогрева АБ как перед пуском первичного
теплового двигателя, так и в процессе движения: погрев с помощью проволочного
нагревательного элемента внутри АБ, внешний подогрев с помощью отработавших
газов, погрев переменным током в процессе заряд-разряд, подогрев АБ с помощью
энергии СВЧ генератора.
Первые два способа пригодны лишь для поддержания температуры АБ в
состоянии готовности, но не для начального подогрева его при низких
температурах. Последний способ, хотя и является перспективным с точки зрения
энергетических затрат и скорости подогрева для нашего случая является весьма
проблематичным, поскольку АБ находится в непосредственной близости от водителя.
Говорить в этом случае о серьёзной экранировки биологического объекта от
воздействия поля СВЧ не приходится. Поэтому мы остановились на способе
подогрева АБ симметричным переменным током частотой порядка 300…400 Гц методом
заряда-разряда.
1. Состояние вопроса
Обычно свинцово-кислотный аккумулятор состоит из положительного электрода
(двуокись свинца PbO2) и отрицательного электрода
(губчатый свинец), помещённых в сосуд с электролитом, представляющий 25…30%
раствор серной кислоты. Плотность электролита при этом составляет 1,25…1,31
г/см3.
Согласно теории двойной сульфатации при разряде на обоих электродах
происходит образование одного продукта-сульфата свинца (PbSO4) вследствие восстановления двуокиси свинца PbO2 на положительном электроде и окислении губчатого
свинца на отрицательном. При этом количество серной кислоты в электролите
уменьшается, а количество воды увеличивается и соответственно понижается
плотность электролита. В процессе заряда химические процессы проходят в
обратном направлении и плотность электролита растёт.
Поскольку в обоих случаях изменяется плотность электролита, то по
величине плотности можно судить о степени заряженности аккумулятора. Связь
между ЭДС аккумулятора и плотностью электролита приближённо определяется
эмпирической зависимостью:
Е=0,84+r ,
где ρ - плотность электролита при температуре +15 С.
Температура электролита в значительной степени влияет на ёмкость АБ:
изменение температуры приводит к изменению вязкости электролита и,
следовательно, скорости его диффузии в поры пластин. С понижением температуры
диффузионные процессы замедляются и ёмкость батарей снижается.
С увеличением разрядного тока ёмкость аккумулятора также уменьшается. По
мере разряда на поверхности активного вещества пластин образуются кристаллы
сульфата свинца, вызывающего уменьшение проходных сечений пор и, следовательно,
замедление процесса диффузии. С увеличением тока разряда интенсивность реакции
на наружных поверхностях пластин возрастает, а внутри пор пластин расход серной
кислоты не успевает пополняться за счёт диффузионных процессов. При значительном
разрядном токе внутренние слои активного вещества практически не участвуют в
работе аккумулятора. Напряжение аккумулятора быстро падает.
Таким образом, основные параметры АБ - напряжение, ЭДС, ёмкость зависят
от температуры электролита, от плотности электролита, интенсивности процессов
разряда и саморазряда.
С понижением температуры электролита разрядная ёмкость АБ резко падает
вследствие увеличения вязкости и электросопротивления электролитов, снижения
скорости диффузии кислоты в поры активных масс и растворимости PbSO4. Указанные изменения ведут к уменьшению отдачи АБ при
длительных и, особенно, при стартерных режимах разряда.
Попытка увеличить электропроводность и уменьшить вязкость растворов
серной кислоты при низких температурах путём введения различных добавок
(например, сульфата магния, церия) не увенчалась успехом.
Совершенным способом подогрева является подогрев АБ переменным током в
процессе заряд-разряд. При этом интенсивность нагрева может быть значительно
увеличена. Воздействие на аккумулятор асимметричного импульсного тока уменьшает
процесс сульфатации пластин АБ. Этот метод не требует установки внутри АБ
дополнительных элементов, а, следовательно, не снижает надёжность работы
химического источника тока.
Согласно теории двойной сульфатации, которая достаточно достоверно
описывает явления, происходящие в аккумуляторе, процессы заряда и разряда
сопровождаются выделением серной кислоты на обоих электродах и воды на
положительном электроде. Это приводит к практически пропорциональной
зависимости концентрации электролита, а значит, и его плотности, от степени
заряженности аккумулятора. Зависимость плотности электролита от степени
заряженности - линейная:
t=
15+
(15-t)
где
t
- плотность электролита при температуре t, С
15 -плотность электролита при температуре +15, С
-
температурный коэффициент, зависящий от
15 в диапазоне от 1,1 до 1,3 г/см3,
изменяется от 0,00048 до 0,00075.
В зависимости от плотности электролита изменяется равновесная ЭДС:
Е=0,32+1,43*
Сопротивление электролита зависит от его плотности и температуры. С
повышением температуры сопротивление понижается:
Rt = R0*[1+
*(t-200)
где
Rt - удельное сопротивление электролита при t,
отличной от 200;
R0 - удельное сопротивление электролита при температуре
+200;
-
температурный коэффициент, зависящий от температуры.
. Теоретическое
исследование процесса нагрева аккумуляторных батарей переменным током
При
нагреве аккумулятора током, который попадает на его подвесные выводы, имеет
место теплообмен между электродами, электролитом, баком и окружающим воздухом.
Для исследования процесса нагрева АБ необходимо рассмотреть термический
переходной процесс между указанными элементами. Указанный переходной процесс
рассматривается при следующих допущениях: активные элементы аккумулятора
представляются системой 3-х тел с сосредоточенной теплоёмкостью, ввиду
относительно высокой внутренней теплопроводности активных элементов
аккумулятора, температура внутри объёма каждого тела принимают одинаковой в
любой точке, теплоёмкость окружающего воздуха принимается бесконечно большой.
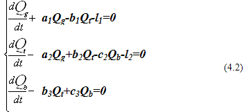
Уравнения
теплового баланса, описывающие термический переходной процесс при
нестационарном нагреве аккумулятора как системы трёх тел, составляем в таком виде:
где Pgdt,Ptdt -количество теплоты, выделившееся в
электродах и электролите за время dt.
Kgt(Qg-Qt)dt - количество теплоты, переданное от электродов электролиту
за время dt.
Ktb(Qt-Qb)dt - количество теплоты, переданное от электролита баку за
время dt.
KbQbdt - количество теплоты, переданное от бака окружающему
воздуху за время dt.
CgdQg , CtdQt , CbdQb - количество теплоты аккумулируемое в электродах,
электролите и баке.
Pg,t
- потери в электродах и электролите.
Qg,t,b -
превышение температуры электродов, электролита и бака.
Cg,t,b - полная
теплоёмкость электродов, электролита и бака.
Ktb - тепловая проводимость от электролита к баку.
Kb - тепловая проводимость от бака к окружающему воздуху.
В результате выполненных преобразований уравнений (4.1) получаем
следующую систему неоднородных линейных дифференциальных уравнений первого
порядка с постоянными коэффициентами, описывающую термический переходной
процесс при нестационарном нагреве элементов аккумулятора:
a1=
;
b1=
; l1=
;
a2=
; b2=
;
c2=
;2=
;
b3=
; c3=
;
После
определённых преобразований системы (4.2) получаем следующие дифференциальные
уравнения третьего порядка с постоянными коэффициентами, описывающие
термический переходной процесс при нестационарном нагреве:
электродов-
(4.3)
электролита-
(4.4)
бака-
(4.5)
Здесь
приняты следующие обозначения:
=a1+b2+c3=a1b2-a2b1+b2c3-b3c2+a1c3=a1b2c3-a1b3c2-a2b1c3
D1=b1c3l2+b2c3l1-b3c2l1
D2=c3(a1l2+a2l1)3=b3(a1l2+a2l1)
Как указано, коэффициенты дифференциальных уравнений
(4.3);(4.4);(4.5)-постоянные величины. На самом деле, параметры, входящие в указанные
коэффициенты, при нестационарном нагреве аккумулятора существенно зависят от
температуры и плотности электролита. Поэтому интегрирование этих уравнений
должно проходить методом последовательных интервалов. При этом принимаем, что
на каждом участке определённой продолжительностью, указанные параметры являются
постоянными величинами и соответствуют средней температуре данного элемента
аккумулятора на рассматриваемом интервале времени его нагрева и принятой
величине плотности электролита. Тогда величину коэффициентов А,B,C,Di
можно принять постоянными на каждом рассматриваемом интервале. Общее решение
дифференциального уравнения (4.3) таково:
(4.7)
Постоянные
m1, m2, m3
находятся из решения следующего характеристического уравнения:
3+Am2+Bm+C=0
По
условиям рассматриваемой задачи все корни данного уравнения должны быть
действительными и различными. Частное решение находится при следующих начальных
условиях: в начале каждого интервала нагрева превышение температуры элементов
аккумулятора равно их значению в конце предыдущего интервала - на первом
интервале они все равны нулю. Коэффициенты M1, M2, M3, входящие в уравнение (4.7) определяются на основании
начальных условий следующим образом:
, то из
(4.7) получаем первое алгебраическое уравнение:
термический аккумуляторный батарея
теплоемкость
M1+M2+M3=Qgn-
(4.9)
Из
первого уравнения системы (4.2) при
имеем:
(4.10)
Продифференцируем уравнение (4.7)
При
указанное уравнение примет вид:
(4.11)
Так как правые части (4.10) и (4.11) равны, то получаем второе
алгебраическое уравнение для определения коэффициентов Мi:
+
+
=
(4.12)
Из первого уравнения системы (4.2) получаем:
Продифференцируем указанное выражение, полученный результат подставим во
второе уравнение (4.2) и после упрощения имеем:
(4.13)
Продифференцируем
(4.7) дважды; полученное выражение при
примет
вид:
(4.14)
Подставим
(4.11) и (4.14) в (4.13) и после преобразования полученного выражения с учётом
начальных условий имеем третье алгебраическое уравнение для определения
коэффициентов Mi
(4.15)
В результате решения трёх алгебраических уравнений, относительно Mi получаем значения коэффициентов М1,
М2, М3. Таким образом частное решение уравнения (4.7)
определено.
Общее решение дифференциального уравнения (4.4) таково:
(4.16)
Коэффициенты
N1, N2, N3,
входящие в уравнение (4.16) определяются на основании начальных условий
следующим образом:
, то из (4.16) получаем первое алгебраическое
уравнение:
1+N2+N3=Qtn-
(4.17)
Из
второго уравнения системы (4.2) при
имеем:
(4.18)
Продифференцируем уравнение (4.16)
При
указанное уравнение примет вид:
(4.19)
Так как правые части (4.18) и (4.19) равны, то получаем второе
алгебраическое уравнение для определения коэффициентов Ni:
+
+
=
(4.20)
Из второго уравнения системы (4.2) получаем:
Продифференцируем указанное выражение, полученный результат подставим во
второе уравнение (4.2) и после упрощения имеем:
(4.21)
Продифференцируем
(4.16) дважды; полученное выражение при
примет
вид:
(4.22)
Подставим
(4.19) и (4.13) в (4.22) и после преобразования полученного выражения с учётом
начальных условий имеем третье алгебраическое уравнение для определения
коэффициентов Ni
(4.23)
В результате решения трёх алгебраических уравнений (4.17), (4.20) и
(4.23), относительно Ni получаем значения коэффициентов N1, N2, N3.
Общее решение дифференциального уравнения (4.5) таково:
(4.24)
Коэффициенты
F1, F2, F3,
входящие в уравнение (4.24) определяются на основании начальных условий
следующим образом:
, то из (4.24) получаем первое алгебраическое
уравнение:
1+F2+F3=Qbn-
(4.25)
Из
третьего уравнения системы (4.2) при
имеем:
(4.26)
Продифференцируем уравнение (4.24)
При
указанное уравнение примет вид:
Так как правые части (4.26) и (4.27) равны, то получаем второе
алгебраическое уравнение для определения коэффициентов Fi:
+
+
=
(4.28)
Из третьего уравнения системы (4.2) получаем:
Продифференцируем указанное выражение, полученный результат подставим во
второе уравнение (4.2) и после упрощения имеем:
(4.29)
Продифференцируем
(4.24) дважды; полученное выражение при
примет
вид:
(4.30)
Подставим
(4.27) и (4.30) в (4.29) и после преобразования полученного выражения с учётом
начальных условий имеем третье алгебраическое уравнение для определения
коэффициентов Mi
(4.31)
В результате решения трёх алгебраических уравнений (4.25), (4.28) и
(4.31), относительно Fi получаем значения коэффициентов F1, F2, F3.
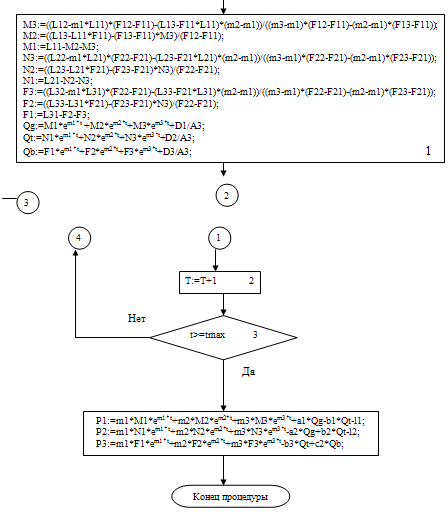
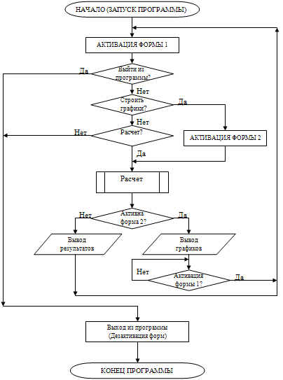
Структурная схема работы программы представлена на рис 1.
Рис.1 Структурная схема работы программы.
Основная форма программы представлена на рис.2. Графики переходных
процессов представлены на рис.3. Блок-схема алгоритма расчёта процедуры Raschet() представлена на рис. 4.

Рис.2 Основная форма программы.
Задавать можно как ток нагрева, так и температуру окружающего воздуха. По
графикам можно проследить нагрев отдельных элементов аккумулятора, задав
автономно температуру электролита, электродов, бака.
Рис. 3 Графики переходных процессов.
Рис.4 Блок-схема алгоритма расчёта процедуры Raschet().
Заключение
В данной работе была спроектирована математическая модель термического
переходного процесса и была составлена программа по методике расчёта в основу,
которой положено рассмотрение этого переходного процесса нагрева аккумулятора
как системы 3-х тел с сосредоточенной теплоёмкостью: электроды, электролит и
бак. Были построены графики переходных процессов.