Создание интерактивных сервисов доступа к расписанию занятий СевКавГТУ
Содержание
Введение
1. Результаты предпроектного обследования
образовательно-информационного центра северо-кавказского государсвенного
технического университета. формулировка задач проектирования
1.1 Результаты предпроектного обследования образовательно-информационного
центра Северо-Кавказского государственного технического университета
1.1.1 Объекты и методы проведения предпроектного обследования
1.1.2 Программа проведения обследования
1.1.3 Результаты предпроектного обследования и их анализ
1.1.4 Анализ проблемных ситуаций и обоснование путей их решения
1.2 Формулировка задач проектирования
1.2.1 Общие сведения
1.2.2 Назначение, цели создания интерактивных сервисов
1.2.3 Характеристика объекта автоматизации
1.2.4 Требования к интерактивным сервисам
1.2.5 Состав и содержание работ по созданию интерактивных сервисов
1.2.6 Порядок контроля приемки подсистемы
1.2.7 Требования к составу и содержанию работ по подготовке объекта
автоматизации к вводу интерактивных сервисов в действие
1.2.8 Требование к документированию
1.2.9 Источники разработки
Выводы
2. Реализация интерактивных сервисов доступа к расписанию занятий
севкавгту г. Ставрополь
2.1 Обоснование выбора среды разработки интерактивных сервисов
2.2 Создание проекта PyDev Django Project и его приложений в среде
программирования Eclipse
2.3 Создание логической модели базы данных
2.3.1 Определение сущностей модели базы данных
2.3.2 Определение атрибутов сущностей базы данных
2.3.3 Ввод атрибутов и первичных ключей сущностей логической модели
базы данных
2.4 Создание физической модели базы данных для интерактивных
сервисов доступа к расписанию занятий СевКавГТУ
2.4.1 Генерирование SQL-сценария создания базы данных
информационной подсистемы средствами Django ORM
2.5 Реализация интерактивных сервисов доступа к расписанию занятий
СевКавГТУ
2.5.1 Разработка меню пользователя
2.5.2 Реализация формы поиска расписания преподавателя
2.5.3 Реализация обновления базы данных
2.5.4 Реализация представления и единых указателей ресурсов
2.5.5 Установка разработанного проекта на Web-сервер
Выводы
3. Информационное и программное обеспечение
3.1 Общие сведения об интерактивных сервисах доступа к расписанию
занятий СевКавГТУ г. Ставрополь
3.2 Функциональное назначение интерактивных сервисов доступа к
расписанию занятий СевКавГТУ г. Ставрополь
3.3 Описание логической структуры интерактивных сервисов доступа к
расписанию занятий СевКавГТУ г. Ставрополь
3.4 Требование к техническому обеспечению
3.4.1 Общие требования
3.4.2 Требования к центральному процессору
3.4.3 Требования к оперативному запоминающему устройству
3.4.4 Требования к наличию сводного места на жестком диске
3.4.5 Требования к монитору
3.4.6 Требования к принтеру
3.5 Установка и вызов интерактивных сервисов
3.6 Входные данные интерактивных сервисов
3.6.1 Входные данные интерактивного сервиса обеспечивающего
синхронизацию с ИАСУ "ВУЗ"
3.6.2 Входные данные интерактивных сервисов вывода расписания
занятий
3.7 Выходные данные
3.7.1 Выходные данные интерактивного сервиса обеспечивающего
синхронизацию с ИАСУ "ВУЗ"
3.7.2 Выходные данные интерактивных сервисов вывода расписания
занятий
3.8 Результаты тестирования
3.9 Краткая инструкция пользователя по работе с интерактивными
сервисами
Выводы
4. Технико-экономическое обоснование проекта
4.1 Краткая характеристика проекта
4.2 Трудоемкость выполняемых работ
4.3 Расчет себестоимости автоматизированной информационной
подсистемы
4.4 Оценка экономической эффективности внедрения интерактивных
сервисов
4.5 Основные технико-экономические показатели проекта
Выводы
Заключение
Библиографический список
Приложения
Введение
Актуальность разработки интерактивных сервисов доступа к
расписанию занятий СевКавГТУ, г. Ставрополь обусловлена тем, что процесс
распространения расписания занятий студентов и преподавателей занимает большие
материальные и временные затраты.
Целью дипломного проекта является сокращение временных затрат
работников кафедр и деканатов на распространение расписания занятий для
студентов и преподавателей.
Дипломный проект состоит из введения,
четырех разделов, основной части пояснительной записки, заключения,
библиографического списка и приложений.
В первом разделе пояснительной записки проводится результаты
предпроектного обследования Северо-Кавказского государственного технического
университета, г. Ставрополь. Выявляются проблемные ситуации, возникающие при
функционировании университета, формулируются задачи дипломного проектирования.
Во втором разделе пояснительной записки рассмотрены вопросы
реализации интерактивных сервисов доступа к расписанию занятий СевКавГТУ. При
разработке базы данных для интерактивных сервисов использовался фреймворк Django, а интерактивные сервисы
были реализованы в среде программирования Eclipse.
В третьем разделе пояснительной записки рассматриваются
вопросы информационного и программного обеспечения разработки. Производится
обоснование требований к техническому обеспечению, гарантирующих нормальную
работу интерактивных сервисов доступа к расписанию занятий СевКавГТУ.
В четвертом разделе был проведен расчет
цены программного продукта (интерактивные сервисы доступа к расписанию занятий
СевКавГТУ) и анализ экономической эффективности его использования.
В заключении рассмотрены основные итоги
дипломного проектирования и намечены перспективные направления дальнейшего
развития его темы.
В библиографическом списке указан перечень
из 23 источников информации.
В приложениях к пояснительной записке
представлены тексты основных программных модулей интерактивных сервисов доступа
к расписанию занятий на языке программирования Python, тексты конфигурационных
файлов Web-сервера Lighthttpd и планировщика задач Cron, а также копии слайдов
презентации.
1. Результаты
предпроектного обследования образовательно-информационного центра
северо-кавказского государсвенного технического университета. формулировка
задач проектирования
1.1
Результаты предпроектного обследования образовательно-информационного центра
Северо-Кавказского государственного технического университета
1.1.1 Объекты
и методы проведения предпроектного обследования
Основными объектами предпроектного обследования являются:
- функциональная структура, состав
хозяйственных процессов и процедур;
- образовательно-информационный центр
Северо-Кавказского государственного технического университета;
- элементы информационной автоматизированной
системы управления "ВУЗ".
Обследование учреждения производится путем опроса сотрудников
ОИЦ СевКавГТУ
1.1.2
Программа проведения обследования
Программа обследования учреждения представлена в таблице 1.1.
Таблица 1.1 - Программа обследования учреждения
|
Наименование
вопроса
|
Источник информации
|
Получатель
информации
|
|
1
|
2
|
3
|
|
Общая
характеристика
|
Устав СевКавГТУ
|
Студент Татусь
С.А.
|
|
Организационная
структура
|
Аналогично
|
Аналогично
|
|
Цели
деятельности
|
Аналогично
|
Аналогично
|
|
Наличие
проблемных ситуаций в деятельности СевКавГТУ
|
Аналогично
|
Аналогично
|
|
Цели
деятельности ОИЦ
|
Директор ОИЦ,
положение об ОИЦ СевКавГТУ
|
Аналогично
|
|
Наличие
проблемных ситуаций в деятельности ОИЦ
|
Директор ОИЦ
|
Аналогично
|
|
Наличие средств
вычислительной техники и программного обеспечения в ОИЦ
|
Зам. директора
ОИЦ
|
Аналогично
|
1.1.3
Результаты предпроектного обследования и их анализ
Общая характеристика учреждения. Северо-Кавказский
государственный технический университет создан в 1971 году постановлениями
Совета Министров СССР на базе филиала Краснодарского политехнического института
в г. Ставрополе под наименованием Ставропольский политехнический институт,
переименованного в Ставропольский государственный технический университет
приказом Государственного комитета Российской Федерации по высшему образованию.
Ввиду того, что Ставропольский технический университет являлся одним из ведущих
вузов региона, единственным по своему профилю на Северном Кавказе, приказом
Министерства образования Российской Федерации он переименован в
Северо-Кавказский государственный технический университет.
Полное наименование университета: государственное
образовательное учреждение высшего профессионального образования
"Северо-Кавказский государственный технический университет".
Сокращенное наименование - СевКавГТУ.
Место нахождения СевКавГТУ: Россия, Ставропольский край,
город Ставрополь, проспект Кулакова, дом 2. Почтовый адрес: Россия, 355029,
город Ставрополь, проспект Кулакова, дом 2.
СевКавГТУ является государственным образовательным
учреждением высшего профессионального образования федерального подчинения.
Университет реализует образовательные программы высшего и послевузовского
профессионального образования по многим направлениям подготовки; осуществляет
подготовку, переподготовку и повышение квалификации работников высшей
квалификации, научных и научно-педагогических работников; выполняет
фундаментальные и прикладные научные исследования по широкому спектру наук;
является ведущим научным и методическим.
Организационная структура учреждения. В структуру вуза
входят: учебные, в том числе лицей-интернат для одаренных детей Ставропольского
края, научные, научно-исследовательские, хозяйственные, производственные и
вспомогательные структурные подразделения, в том числе пользующиеся по
доверенности университета правомочиями юридического лица и действующие на
основании положений, принятых Ученым Советом СевКавГТУ и утвержденных приказом
ректора. Создание (ликвидация) структурных подразделений осуществляется самим
университетом по решению Ученого совета. Положения о структурных подразделениях
утверждаются приказом ректора по согласованию с Ученым советом. Структурные
подразделения вуза не являются юридическими лицами.
Структурному подразделению могут быть предоставлены по
доверенности ректора полные или частичные правомочия юридического лица на срок
не более трех лет. В доверенности указываются предоставленные структурному
подразделению правомочия. Вопрос о досрочном прекращении действия доверенности
или продлении ее на очередной срок решается ректором.
Обособленные структурные подразделения, расположенные вне
места нахождения СевКавГТУ, являются его филиалами или представительствами.
Филиал осуществляет самостоятельно все функции университета или их часть.
Представительство представляет интересы вуза, осуществляет их защиту, но не
осуществляет самостоятельно образовательную, научную, хозяйственную, социальную
или иную деятельность.
Функциональная структура учреждения. Управление в любой
организации - это процесс взаимодействия между управляющей, управляемой
системами (субъектом и объектом управления) и внешней средой. Управляющая
система представляет собой совокупность тех органов и лиц, которые осуществляют
целенаправленное воздействие с учетом информации о состоянии объекта управления
и внешней среды. Управляемая система является тем объектом, на который направлены
определенные управленческие воздействия с целью улучшения функционирования
управляемого объекта, придания ему конкретных форм развития в интересах
достижения намеченного результата [5].
Конкретная функциональная структура управления определяется в
зависимости от сочетания двух основных типов руководства - линейного (ректор,
проректора) и функционального (специализация глав отделов) [6].
При анализе процесса функционирования объекта ввиду его
сложности производят, обычно, разбиение системы на части. Такое разбиение
называется декомпозицией. Разбивать систему на части можно до тех пор, пока
выделенный элемент не перестает выполнять в системе каких-либо функций.
В основу декомпозиции могут быть положены различные
основания, например: временное, пространственное, информационное,
функциональное и другие.
Лучше всего делить систему на подсистемы по функциональному
признаку, то есть на основе выполняемых системой функций, а также существующей
линейной структуры управления. Функциональная иерархия предполагает
специализацию по отдельным функциям управления на всех уровнях этой иерархии
[7].
В составе учреждения целесообразно выделить четыре области
управления:
- управление планированием;
- управление учебным процессом;
Рисунок 1.1 - Схема организационной структуры СевКавГТУ
управление обеспечением [1]; управление научной деятельностью.
Функциональные задачи и подзадачи организации представлены в
таблице 1.2.
Таблица 1.2 - Функциональные области и задачи СевКавГТУ
|
Номер и
название функциональной области
|
Номер и
содержание функциональной задачи
|
|
1. Управление
планированием
|
1.1
Прогнозирование спроса на выпускаемых специалистов
|
|
1.2 Внесение
изменений в сроки, периоды обучения, графики проведения экзаменов и зачетов
|
|
1.3 Составление
требований к подготовке специалистов
|
|
2. Управление
учебным процессом
|
2.1 Составление
расписания занятий
|
|
2.2
Распределение нагрузки преподавателям
|
|
2.3 Разработка
учебно-методических пособий
|
|
2.4
Организационно-воспитательная деятельность
|
|
3. Управление
обеспечением
|
3.1 Управление
кадрами
|
|
3.2 Управление
материальными средствами
|
|
3.3
Делопроизводство
|
|
4. Управление
научной деятельностью
|
4.1 Организация
и планирование научно-исследовательских работ по инновационной деятельности и
проведения фундаментальных и поисковых исследований
|
|
4.2 Организация семинаров, конференций
|
|
4.3 Создание
наиболее благоприятных условий при подготовке специалистов и создании
кандидатских и докторских диссертаций
|
Организационно-управленческая модель организации (таблица
1.3), представлена в виде таблицы-матрицы, в которой имеются следующие
обозначения:
Х - полное участие в процессе;
/ - частичное участие в процессе;
- ответственность за выполнение процесса.
Таблица 1.3 - Организационно-управленческая модель СевКавГТУ
|
Ответственные
лица
|
Номера и
наименование задач
|
|
1. Управление
планирова-нием
|
2. Управление
учебным процессом
|
3. Управление
обеспечением
|
4. Управление
научной дея-тельностью
|
|
1.1
|
1.2
|
1.3
|
2.1
|
2.2
|
2.3
|
2.4
|
3.1
|
3.2
|
3.3
|
4.1
|
4.2
|
4.3
|
|
УМУ
|
× /
|
0
|
× /
|
×
|
0
|
/
|
|
|
|
|
× /
|
/
|
/
|
|
Деканаты
|
|
/
|
/
|
/
|
/
|
|
× /
|
|
|
|
|
/
|
× /
|
|
Кафедры
|
|
/
|
/
|
×
|
× /
|
× /
|
/
|
|
|
|
|
/
|
/
|
|
НТЦ
|
|
|
|
|
|
|
|
|
|
|
× /
|
× /
|
|
|
Бухгалтерия
|
|
|
|
|
|
|
|
|
× /
|
|
|
|
/
|
|
Отдел кадров
|
|
|
|
|
|
|
|
× /
|
|
× /
|
|
|
|
|
Общий отдел
|
|
|
|
|
|
|
|
|
|
× /
|
|
|
|
|
ОИЦ
|
|
|
|
/
|
/
|
/
|
× /
|
/
|
|
|
/
|
/
|
/
|
|
Лаборатория
информацио-нных систем
|
|
|
/
|
|
|
/
|
|
|
|
|
|
|
/
|
|
Отдел сетевых и
телекоммуникационных технологий
|
|
|
/
|
|
|
/
|
|
|
/
|
|
|
/
|
/
|
|
Отдел
эксплуатации и обслуживания компьютерных классов
|
|
/
|
|
/
|
|
/
|
|
|
|
|
|
/
|
/
|
|
Отдел
эксплуатации и развития телекоммуникационных сетей
|
|
|
/
|
/
|
|
/
|
|
|
|
|
|
/
|
/
|
|
Диспетчерская
|
|
×
|
|
0
|
/
|
|
|
|
|
|
|
|
/
|
Цели функционирования СевКавГТУ В результате проведенного
обследования вуза были выделены основные цели, средства их достижения и
сформулированы критерии эффективности применяемых мер. Главной целью
функционирования СевКавГТУ является подготовка специалистов для удовлетворения
потребности общества в высококвалифицированных кадрах, а так же разработка и
внедрение результатов научных исследований. При построении "дерева
целей" его проектирование идет по методу "от общего к частному".
Прекращение декомпозиции цели на более мелкие прекращается в тот момент, когда
дальнейший процесс является нецелесообразным в рамках рассмотрения Главной
цели. Правильно построенное дерево целей в дальнейшем легко может быть
преобразовано в план-график или диаграмму Ганта [1].
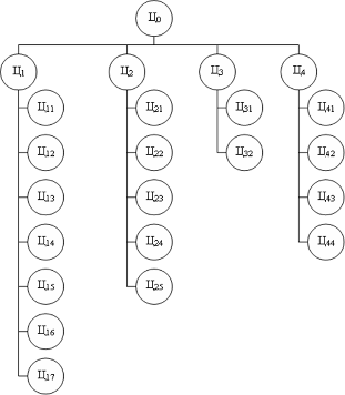
Схема дерева целей представлена на рисунке 1.2
Рисунок 1.2 - Дерево целей СевКавГТУ
В таблице 1.4 приведены возможные средства и критерии достижения
поставленных целей.
Таблица 1.4 - Цели деятельности СевКавГТУ, средства
достижения и критерии оценки уровня достижения цели
|
Цель
|
Формулировка
подцели
|
Средства
достижения
|
Критерий
эффективности
|
|
1
|
2
|
3
|
4
|
|
Ц1
|
Улучшение
качества образования
|
Ц11
- совершенствование учебно-технологической базы; Ц12 -
совершенствование научно-методической базы; Ц13 -
совершенствование программ обучения; Ц14 - внедрение новых и
улучшение; существующих средств контроля качества образования; Ц15
- поощрение лучших студентов (именные стипендии, награждение победителей
конкурсов, олимпиад); Ц16 - подбор профессорско-преподавательского
состава; Ц17 - проведение курсов по повышению квалификации
специалистов;
|
Проведение и
победы в региональных, федеральных и международных олимпиадах, участие в
конференциях, хозяйственно-договорных тематиках Увеличение количества
договоров о проведении производственной практики и договоров о сотрудничестве
с университетом сторонних организаций
|
|
Ц2
|
Выполнение
научно-исследовательских и опытно-конструкторских работ, проведение фундаментальных
научных исследований
|
Ц21
- привлечение студентов и сотрудников университета к НИР, Ц22 -
стимулирование проведения НИР; Ц23 - обеспечение необходимым
оборудованием НИР; Ц24 - финансирование НИР; Ц25 -
сотрудничество с НИИ, КБ и сторонними организациями.
|
Увеличение
числа завоеванных грантов, проводимых научных хозяйственно-договорных
тематик, внедренных результатов НИР, количества публикаций и участий в
научных конференциях
|
|
Ц3
|
Эффективная
организация деятельности университета
|
Ц31
- обеспечение университета необходимыми ресурсами и средствами; Ц32
- совершенствование структуры управления университетом.
|
Уменьшение
затрат университета, управление и согласование обеспечивающей образовательный
процесс деятельности
|
|
Ц4
|
Развитие
социальной и материальной инфраструктуры университета
|
Ц41
- развитие жилищно-коммунального хозяйства; Ц42 - рациональная
организация труда и отдыха; Ц43 - повышение благосостояния
коллектива; Ц44 - развитие поддержки молодым семьям.
|
Снижение
текучести кадров
|
Документооборот учреждения. Документооборот в ОИЦ СевКавГТУ,
осуществляется в виде потоков документов между теми людьми, которые анализируют
и производят информацию или принимают решения (руководитель учреждения, главный
инженер, специалисты и квалифицированные служащие) и пунктами технической
обработки документов в учреждении (секретарь руководителя, канцелярия, архив).
Задача служб организации заключается в том, чтобы документы
во время своего движения не терялись и вовремя поступали в очередные пункты
обработки. Эта задача решается с помощью многолетнего опыта и системы
организации документооборота, которая изложена в нормативных документах.
Определены следующие этапы обработки внутренних документов:
. Внутренние распорядительные документы (например,
приказы, решения или распоряжения) составляются и оформляются секретарем по
указанию ректора университета.
2. Затем приказы, при необходимости, согласовываются с
юридическим отделом университета.
. Согласованные приказы подписываются ректором.
Затем внутренние документы регистрируются в общем отделе,
размножаются секретарем (или в общем отделе) и направляются в структурные
подразделения для исполнения.
Определены следующие этапы обработки внутренних документов
для формирования расписания занятий (таблица 1.5):
. Учебно-методическим управлением формируются
учебно-методические планы, которые отдаются для утверждения ректору, а затем
возвращаются в учебно-методическое управление.
2. Учебно-методическим отделом передаются пустые бланки
штатного расписания на кафедры.
. Штатное расписание преподавателей формируется
кафедрами и передается в учебно-методическое управление.
интерактивный сервис расписание база
4. Согласно штатному расписанию преподавателей и
учебно-методическим планам учебно-методическим отделом формируется нагрузка,
которая передается в диспетчерскую.
5. При формировании расписания учитываются пожелания,
преподавателей которые направляются ректору в виде служебных записок, а затем
одобренные служебные записки перенаправляются в диспетчерскую.
. Проректором по административно-хозяйственной работе
формируются отчеты о состоянии аудиторного фонда и передаются в диспетчерскую.
. Проректором по учебе и проректором по науке,
информатизации и инновационной деятельности формируются планы проведения
конференций и семинаров, которые передаются в диспетчерскую.
. Диспетчерской согласно всех входящих документов
формируется расписание занятий, которое затем утверждается ректором.
Наличие средств вычислительной техники и программного
обеспечения. В организации используется следующее компьютерное оборудование:
. Системный блок: Intel Celeron D 2.66ГГц /512Мбайт
/80Гбайт /FDD /CDRW /Video /Sound /Lan /ATX 250 Вт;
2. Системный блок: Intel Pentium 4 2.4 ГГц /512 Мбайт
/320 Гбайт /DVD+CDRW /Video /Sound /Lan /ATX 400 Вт;
. Системный блок: Intel Core2Duo E6750 /2048 Мбайт /1 Тбайт
+320 Гбайт /DVD+CDRW /Video GF8800GT /Sound /Lan /ATX 580 Вт;
. Системный блок: AMD Athlon 64 3000+ /512 Мбайт /160
Гбайт /DVD+CDRW /Video /Sound /Lan /ATX 400 Вт;
5. Wi-Fi Роутер 802.11n D-Link DIR-620;
6. Принтер Epson AcuLaser c1100;
. Принтер Kyosera ML 1030;
8. Сканер Canon LIDE 60.
. Мониторы Philips N740.
Таблица 1.5 - Схема документооборота для составления
расписания занятий
В качестве программного обеспечения, обеспечивающего
деятельность учреждения, используется следующее:
− операционная система - Linux Ubuntu 10.10;
− текстовый процессор - Open Office 3.1;
− архиватор - PeaZip v3,5;
− cреда программирования - Eclipse 3.5.
1.1.4 Анализ
проблемных ситуаций и обоснование путей их решения
Анализ проблемных ситуаций и СевКавГТУ представлен в таблице
1.6.
Таблица 1.6 - Анализ проблемных ситуаций СевКавГТУ
|
Наименование
проблемы
|
Способы
разрешения проблемной ситуации
|
|
1. Недостаток
финансирования из федерального бюджета
|
1.1 Участие и
победа в грантах 1.2 Привлечение инвесторов 1.3 Увеличение
хозяйственно-расчетных договоров
|
|
2. Недостаток
площадей
|
2.1
Строительство новых корпусов 2.2 Строительство новых общежитий
|
|
3. Культура
быта
|
3.1
Воспитательная работа студентов 3.2 Расширение штата обслуживающего персонала
|
|
4. Существенные
материальные и временные затраты на распространение расписания занятия
студентов и преподавателей
|
4.1 Разработка
интерактивных сервисов
|
В ОИЦ СевКавГТУ используется информационная подсистема в виде
веб-приложения, для представления результатов научной деятельности СевКавГТУ
широкой общественности и привлечения сторонних организаций. Функционирование ИС
обеспечивается OS Linux, c установленным на нем: Lighthttpd Web-server. Анализ перечисленных
проблемных ситуаций показывает, что для их разрешения невозможно использовать
готовый программный продукт, так как на рынке лицензионного программного
обеспечения отсутствуют программы, позволяющие автоматизировать решение
перечисленных задач. По этой причине необходимо разработать интерактивные
сервисы доступа к расписанию занятий, которые понизят материальные и временные
затраты на распространение расписания занятий студентов и преподавателей.
1.2
Формулировка задач проектирования
1.2.1 Общие
сведения
Полное наименование подсистемы - "Расписание занятий
СевКавГТУ".
Наименование организации разработчика - СевКавГТУ, факультет
ИТТ, кафедра информационных систем и технологий, студент группы ПИ-061 Татусь
Сергей Андреевич.
Наименование организации заказчика - Северо-Кавказский
государственный технический университет.
Перечень документов, на основе которых создается система:
отчет о преддипломной практике студента группы ПИ-061 Татусь
С. А.;
заказ от СевКавГТУ;
техническая документация ИАСУ "ВУЗ".
Источники финансирования - заработная плата техника ОИЦ
СевКавГТУ
Порядок оформления и предъявления заказчику результатов работ
по созданию интерактивных сервисов, реализованных в виде интернет-портала в
электронном формате.
1.2.2
Назначение, цели создания интерактивных сервисов
Интерактивные сервисы предназначены для:
. Уменьшение материальных и временных затрат на
распространение расписания занятий студентов и преподавателей.
2. Уменьшение нагрузки на ИАСУ "ВУЗ".
. Обеспечение простого и удобного доступа к расписанию
занятий СевКавГТУ для широкого круга пользователей.
1.2.3
Характеристика объекта автоматизации
Краткие сведения об объекте автоматизации - рабочее место
старшего и младшего сотрудник ОИЦ СевКавГТУ.
Условия эксплуатации - стандартные.
1.2.4
Требования к интерактивным сервисам
Интерактивные сервисы должны обеспечивать автоматическое
обновление базы данных расписания занятий путем синхронизации ее с базой данных
ИАСУ "ВУЗ", при котором будет вестись логирование обновлений.
Интерактивные сервисы должны иметь интуитивно понятный интерфейс пользователя.
1.2.5 Состав
и содержание работ по созданию интерактивных сервисов
Работы по созданию интерактивных сервисов доступа к
расписанию занятий СевКавГТУ г. Ставрополь выполняются на основе утвержденного
"Технического задания". Разрабатываются основные положения
проектируемой системы, принципы ее функционирования и взаимодействия с другими
системами, определяется структура системы, разрабатываются проектные решения по
обеспечивающим частям системы.
Запланирован следующий состав и содержание работ по созданию
информационной подсистемы:
изучение предметной области - с 18 февраля по 8 марта 2011
г.;
кодирование - с 12 марта по 01 мая 2011 г.;
отладка и тестирование - с 01 по 15 мая 2011 г.;
сдача проектной документации - с 15 по 20 мая 2011 г.
Наиболее ответственной работой, выполняемой на этом этапе,
являются "Кодирование и составление программной документации", в
состав которой входят следующие компоненты:
− описание программ;
− спецификация программ;
− тексты программ;
− инструкции для системного программиста,
оператора и пользователя.
Большую роль в деле эффективного использования разработанного
проекта информационной системы играет качественная технологическая
документация, входящая в состав "Рабочего проекта". Эта часть проекта
предназначена для использования специалистами в своей деятельности на каждом
автоматизированном рабочем месте.
Технологическая документация разрабатывается в соответствии с
требованиями ГОСТ 3.11.09 - 82 "Система технологической документации.
Термины и определения основных понятий", и составляет содержание
технологического обеспечения информационной системы.
К числу работ, выполняемых на этом этапе, относится
"Разработка правовых инструкций", определяющая права и обязанности
специалистов, работающих в условиях функционирования в учреждении компонентов
информационной системы.
1.2.6 Порядок
контроля приемки подсистемы
Перечень научной, технической и другой документации,
подлежащей оформлению исполнителем и передаче заказчику на отдельных этапах
выполнения и по окончании договора, порядок проведения контроля качества
сопровождения программно-технических средств заказчика определены календарным
планом и техническим заданием, являющимися частью договора.
В соответствии с данными документами разработанное
программно-техническое средство должно быть передано заказчику до окончания
срока выполнения работ, то есть 20 мая 2011 года, при этом приемка подсистемы
осуществляется приемочной комиссией после передачи документации и подсистемы заказчику.
Заказчик в течение 10 дней со дня получения Акта
сдачи-приемки и отчетных документов обязан направить исполнителю подписанный
Акт сдачи-приемки программно-технической продукции или мотивированный отказ от
приемки работ.
В случае отказа сторонами составляется двусторонний акт с
перечнем необходимых доработок и сроков их выполнения.
Как исполнитель, так и заказчик имеют право на использование
созданной программно-технической продукции. Авторское право при этом
принадлежит исполнителю.
В соответствии с договором, исполнитель должен осуществить
личную публикацию результатов исследований.
1.2.7
Требования к составу и содержанию работ по подготовке объекта автоматизации к
вводу интерактивных сервисов в действие
Для подготовки ввода интерактивных сервисов в действие
необходимо
Установить на сервер следующее программное обеспечение:
.1. СУБД MySQL.
1.2. Язык программирования Python.
.3. Фреймворк Django.
.4. Планировщик задач Cron.
.5. Web-сервер Lighthttpd.
.6. Установить протокол SSH.
Необходимо настроить права доступа пользователей по протоколу
SSH.
1.2.8
Требование к документированию
Разработчиком предоставляется следующая документация:
. Интерактивные сервисы доступа к расписанию занятий п
в электронном виде на CD-диске.
2. Инструкция по инсталляции в электронном виде на CD-диске, в формате PDF.
. Инструкция эксплуатации для пользователей в формате PDF на CD-диске
1.2.9
Источники разработки
Источниками разработки являются:
. Материалы отчета о преддипломной практике студента
группы ПИ-061 Татусь С. А.;
2. Заказ от СевКавГТУ;
. Технические данные ИАСУ "ВУЗ".
Выводы
1. СевКавГТУ является одним из крупнейших университетов
в Северо-Кавказском Федеральном округе и занимает первое места по выпуску
высококвалифицированных работников.
2. Основной причиной создания интерактивных сервисов
доступа к расписанию занятий являются большие материальные и временные затраты
на распространение расписания занятий.
. Для создания интерактивных сервисов необходимо
решить следующие задачи:
3.1. Реализовать структуру логической и физической модели
базы данных.
3.2. Произвести тестирование и внедрение интерактивных
сервисов.
.3. Оценить технико-экономические показатели.
2. Реализация
интерактивных сервисов доступа к расписанию занятий севкавгту г. Ставрополь
2.1
Обоснование выбора среды разработки интерактивных сервисов
В качестве средства Web-разработки выбран фреймворк Django. Основные его
преимущества:
. Является свободно распространяемым программным
обеспечением.
2. Имеет открытый исходный код.
. Позволяет делать несколько приложений для одного
проекта.
. Использует язык программирования Python
. Имеет встроенный интерфейс администратора.
. Обладает объектно-реляционным отображением (ORM - Object Role Model) и интерфейсом
прикладного программирования (API - Application Programming Interface) доступа к базам данных
с поддержкой транзакций.
Разработка приложения осуществлялась в среде программирования
Eclipse с установленным плагином
PyDev. Данная среда
программирования была выбрана по следующим причинам:
. Является свободно распространяемым программным
обеспечением.
2. Поддерживается операционной системой Linux.
3. Имеется поддержка юнит-тестов.
. Имеется поддержка систем контроля версий.
. Имеется поддержка фреймворка Django.
2.2
Создание проекта PyDev Django Project и его приложений в среде программирования
Eclipse
Для создания проекта необходимо запустить среду
программирования Eclipse. После запуска на экране появится диалоговое окно выбора рабочего
каталога (рисунок 2.1).
Рисунок 2.1 - Диалоговое окно выбора рабочего каталога
После выбора рабочего каталога среды необходимо нажать кнопку
ОК.
Откроется среда программирования Eclipse (рисунок 2.2) и в ней
необходимо создать проект PyDev Django Project, выбрав в главном меню
среды File - New - Project (рисунок 2.3).
Рисунок 2.2 - Окно среды программирования Eclipse
Рисунок 2.3 - Меню создания проекта в среде программирования Eclipse
В открывшемся диалоговом окне выбора типа проекта (рисунок
2.4), необходимо указать тип проекта "PyDev Django Project" и перейти к
настройкам проекта - кнопка Next.
Рисунок 2.4 - Диалоговое окно выбора типа проекта
Откроется первое диалоговое окно настройки проекта (рисунок
2.5), в котором необходимо ввести название проекта и перейти далее - кнопка Next.
Рисунок 2.5 - Первое диалоговое окно настройки проекта
Откроется второе диалоговое окно настройки проекта (рисунок
2.6), в котором предлагается подключение создаваемого проекта к уже
существующим и осуществляется переход к следующему диалоговому окну настройки
приложения - кнопка Next.
Рисунок 2.6 - Второе диалоговое окно настройки проекта
В третьем диалоговом окне настройки проекта необходимо
выбрать версию фреймворка Django и указать используемую систему управления базами
данных, название базы данных, адрес и порт сетевого ресурса базы данных, имя
пользователя и пароль (рисунок 2.7). После ввода для окончания создания проекта
необходимо нажать кнопку Finish.
Рисунок 2.7 - Третье диалоговое окно настройки проекта
После создания проекта необходимо создать Django-приложение. В навигаторе
среды программирования в контекстном меню проекта необходимо выбрать Django - Create application (рисунок 2.8).
Рисунок 2.8 - Контекстное меню для создания Django приложения
Откроется диалоговое окно, в котором вводится название
приложения (рисунок 2.9).
Рисунок 2.9 - Диалоговое окно ввода имени приложения
2.3 Создание
логической модели базы данных
При создании логической модели базы данных для интерактивных
сервисов доступа к расписанию занятий СевКавГТУ г. Ставрополь используется
среда программирования Eclipse.
2.3.1
Определение сущностей модели базы данных
На основе анализа предметной области выделяются сущности,
представленные в таблице 2.1.
Таблица 2.1 - Перечень сущностей предметной области
|
Идентификатор
сущности
|
Назначение
сущности
|
|
Faculty
|
Справочник
"Факультеты"
|
|
Specialty
|
Справочник
"Специальности"
|
|
Person
|
Справочник
"Преподаватели"
|
|
Group
|
Справочник
"Группы"
|
|
Schedule
|
Справочник
"Расписание"
|
|
UpdateLog
|
Хранение
информации об обновлении базы данных
|
Для внесения в логическую модель базы данных для
интерактивных сервисов доступа к расписанию занятий СевКавГТУ в Eclipse, необходимо в приложении
PyDev Django Project проекта открыть файл с
названием models. py и создать классы с именами сущностей, наследовав их от класса Model модуля Django. db. models (приложение А).
2.3.2
Определение атрибутов сущностей базы данных
После того как определены сущности, следующим шагом в
разработке логической модели базы данных, является определение атрибутов этих
сущностей. Перечень выделенных сущностей, их атрибутов с характеристиками
приведены в таблице 2.2
Таблица 2.2 -
Атрибуты сущностей базы данных, связей между
сущностями базы данных информационной подсистемы
|
Сущность
|
Атрибут
|
Ключ
|
Тип
|
Назначение
|
|
1
|
2
|
3
|
4
|
5
|
|
Faculty
|
id
|
Первичный ключ
|
Целое число
|
Идентификатор
факультета
|
|
kaf
|
Нет
|
Целое число
|
Код факультета
|
|
kaf1
|
Нет
|
Целое число
|
Код факультета
используемый в ИАСУ "ВУЗ"
|
|
kod_tip
|
Нет
|
Целое число
|
Код типа
используется для обработки данных полученных из ИАСУ "ВУЗ"
|
|
kfil
|
Нет
|
Целое число
|
Код
расположения факультета
|
|
name
|
Нет
|
Строка
|
Полное название
факультета
|
|
kname
|
Нет
|
Строка
|
Короткое
название факультета
|
|
tipd
|
Нет
|
Целое число
|
Используется
для синхронизации данных из ИАСУ "ВУЗ"
|
|
flag_del
|
Нет
|
Логический
|
Флаг удаления
|
|
posl
|
Нет
|
Целое число
|
Используется
для синхронизации данных из ИАСУ "ВУЗ"
|
|
id_aud
|
Нет
|
Целое число
|
Код аудитории
|
|
Faculty
|
work_week
|
Нет
|
Целое число
|
Количество дней
в рабочей неделе
|
|
treekey
|
Нет
|
Строка
|
Используется
для синхронизации данных с ИАСУ "ВУЗ"
|
|
Faculty
|
publish
|
Нет
|
Логический
|
Публикация
факультета для отображения
|
|
Specialty
|
id
|
Первичный ключ
|
Целое число
|
Идентификатор
специальности
|
|
kaf
|
Внешний ключ
|
Целое число
|
Идентификатор
факультета
|
|
kod_sp
|
Нет
|
Целое число
|
Код
специальность в базе ИАСУ "ВУЗ"
|
|
kod_ur
|
Нет
|
Целое число
|
Используется
для синхронизации данных из ИАСУ "ВУЗ"
|
|
name
|
Нет
|
Строка
|
Название
специальности
|
|
spec
|
Нет
|
Строка
|
Шифр
специальности
|
|
date_ut
|
Нет
|
Дата
|
Дата
утверждения специальности
|
|
specOKCO
|
Нет
|
Строка
|
Шифр
специальности согласно ОКСО
|
|
publish
|
Нет
|
Логический
|
Публикация
специальности для отображения
|
|
Person
|
id
|
Первичный ключ
|
Целое число
|
Идентификатор
преподавателя
|
|
last_name
|
Нет
|
Строка
|
Фамилия
|
|
first_name
|
Нет
|
Строка
|
Имя
|
|
patronymic
|
Нет
|
Строка
|
Отчество
|
|
kod_card
|
Первичный ключ
|
Целое число
|
Код преподаваля
в ИАСУ "ВУЗ"
|
|
person_url
|
Нет
|
Строка
|
Ссылка на
личную страницу преподавателя
|
|
Group
|
id
|
Первичный ключ
|
Целое число
|
Идентификатор
группы
|
|
specialty
|
Внешний ключе
|
Целое число
|
Идентификатор
специальности
|
|
group
|
Нет
|
Строка
|
Название группы
|
|
kod_gu
|
Нет
|
Целое число
|
Код группы в
ИАСУ "ВУЗ"
|
|
Schedule
|
id
|
Первичный ключ
|
Целое число
|
Идентификатор
расписания
|
|
spec
|
Внешний ключ
|
Целое число
|
Идентификатор
специальности
|
|
group
|
Внешний ключ
|
Целое число
|
Идентификатор
группы
|
|
pdr
|
Нет
|
Целое число
|
Номер подгруппы
|
|
kurs
|
Нет
|
Целое число
|
Курс
|
|
sem
|
Нет
|
Целое число
|
Номер
обучаемого периода
|
|
name_type_sem
|
Нет
|
Строка
|
Название
обучаемого периода
|
|
name
|
Нет
|
Строка
|
Дисциплина
|
|
knvid
|
Нет
|
Строка
|
Вид занятия
|
|
datazan
|
Нет
|
Дата
|
Дата занятия
|
|
para
|
Нет
|
Целое число
|
Номер пары
|
|
aud
|
Нет
|
Строка
|
Аудитория
|
|
raz_mesyac
|
Нет
|
Целое число
|
Количество раз
в месяц проведения занятия
|
|
vid_ned
|
Нет
|
Строка
|
Вид недели
|
|
perden
|
Нет
|
Дата
|
Первый день
занятий
|
|
perden_start
|
Нет
|
Дата
|
Дата начала
занятий
|
|
perden_end
|
Нет
|
Дата
|
Дата окончания
занятий
|
|
fio
|
Внешний ключ
|
Целое число
|
Код
преподавателя в ИАСУ "ВУЗ"
|
|
week
|
Нет
|
Целое число
|
Неделя
|
|
day
|
Нет
|
Строка
|
День недели
|
|
UpdateLog
|
id
|
Первичный ключ
|
Целое число
|
Идентификатор
лога обновлений
|
|
update_start
|
Нет
|
Дата/время
|
Начало
обновления
|
|
UpdateLog
|
update_end
|
Нет
|
Дата/время
|
Окончание
обновления
|
|
error_count
|
Нет
|
Целое число
|
Количество
ошибок при обновлении
|
|
update_data_type
|
Нет
|
Строка
|
Тип обновляемых
данных
|
|
update_log
|
Нет
|
Строка
|
Лог обновления
|
|
update_error
|
Нет
|
Строка
|
Анализ данных таблицы 2.2 позволяет сделать вывод о том, что
в логической модели базы данных имеются независимые и зависимые сущности.
Признаком того, что сущность является зависимой, служит наличие среди ее
атрибутов внешних ключей. Более подробные сведения о взаимосвязи зависимых и
независимых сущностях приведены в таблице 2.3.
Таблица 2.3 - Данные о взаимодействии сущностей базы данных
для интерактивных сервисов доступа к расписанию занятий СевКавГТУ
|
Зависимая
сущность
|
Наследуемый
(внешний) ключ
|
Независимая
сущность
|
Тип связи
|
Кратность связи
|
|
1
|
2
|
3
|
4
|
5
|
|
Specialty
|
kaf
|
Faculty
|
Неидентифицирущая
|
1: N
|
|
Schedule
|
id
|
Specialty
|
Аналогично
|
1: N
|
|
kod_gu
|
Group
|
Аналогично
|
1: N
|
|
kod_card
|
Person
|
Аналогично
|
1: N
|
|
Group
|
id
|
Specialty
|
Аналогично
|
1: N
|
Из анализа таблицы 2.3 можно сделать следующие выводы:
. Количество родительских сущностей - четыре (Faculty,
Specialty, Group, Person).
2. Количество дочерних сущностей - три (Specialty, Schedule, Froup).
. Количество неидентифицирующих связей между
сущностями - пять.
. Во всех типах связи наследуемый ключ не может
принимать пустые значения типа Null.
. Кратность связей в рассмотренных случаях составляет
1: N (один-ко-многим).
2.3.3 Ввод
атрибутов и первичных ключей сущностей логической модели базы данных
Для задания атрибутов и первичных ключей необходимо в
приложении PyDev Django Project проекта в файле models. py указать каждому классу
соответствующие ему атрибуты (приложение А).
2.4 Создание
физической модели базы данных для интерактивных сервисов доступа к расписанию
занятий СевКавГТУ
Фреймворк Django обладает мощным средством объектно-реляционных
проекций (Object-Relation Mapping, ORM), которое позволяет создавать и
использовать базы данных, не используя SQL. Механизмы ORM генерируют код Python в SQL запросы и выполняет их,
скрыв от пользователя, что позволяет создавать приложения с реляционными базами
данных без знаний SQL. Сам код Python для создания базы данных находится в файле
приложения models. py, в котором указывается имя таблицы как имя класса, наследованного
от класса Model модуля djnago. db. models, переменные объявленные в классе являются полями
базы данных, где значение этих переменных задают параметры полей, таких как
тип, длина, значение по умолчанию. В классах могут определяться методы, которые
буду влиять на сохранение или отображение данных
.4.1
Генерирование SQL-сценария создания базы данных информационной подсистемы
средствами Django ORM
Для генерирования SQL-сценария создания базы данных необходимо в среде
программирования Eclipse вызвать контекстное меню проекта и выбрать Django - Sync DB (рисунок 2.10), после
чего произойдет генерация SQL-сценария и его выполнение.
Рисунок 2.10 - Меню для создания базы данных средствами Django ORM
Если необходимо только просмотреть сгенерированный SQL-сценарий, то необходимо
в консоли операционной системы перейти в каталог PyDev Django Project проекта и выполнить
команду". /manage. py sqlall appname", где appname - имя приложения, после
чего произойдет вывод SQL-сценария.
2.5
Реализация интерактивных сервисов доступа к расписанию занятий СевКавГТУ
Разработанный интерактивный сервис доступа к расписанию
занятий построены на основе архитектуры клиент - сервер, где сервером является Web-сервер, а клиентом
браузер. Сервер генерирует html код и передает его клиенту. Фреймворк Django для генерирования html кода использует
шаблонную систему, которая разделяет представление генерируемого документа от
данных. Шаблонная система для фильтрации данных использует теги и фильтры,
которые представляют собой набор функций и операторов. Данные шаблонная система
получает из функций представления, которые хранятся в файле views. py приложения проекта.
2.5.1
Разработка меню пользователя
Меню сервиса сделано посредством технологии AJAX. AJAX (Asynchronous Javascript and XML) - подход к построению
интерактивных пользовательских интерфейсов веб-приложений, заключающийся в
"фоновом" обмене данными браузера с веб-сервером. В результате, при
обновлении данных, веб-страница не перезагружается полностью, и веб-приложения
становятся более быстрыми и удобными. Меню состоит из трех уровней (рисунок
2.11):
. Список факультетов.
2. Список специальностей.
. Список групп.
Данные каждого уровня меню динамически выбираются из базы
данных и отображаются, согласно выбранного пункта.
Рисунок 2.11 - Меню пользователя
После выбора группы осуществляется переход на страницу с
расписанием занятий группы (рисунок 2.12).
Рисунок 2.12 - Расписание занятий группы
2.5.2
Реализация формы поиска расписания преподавателя
В форму поиска (рисунок 2.13) вводится название группы или
фамилия преподавателя отправляется POST запрос. Сервер получает данные, передает их в
скрипт представления, в котором находится функция по обработке запросов поиска.
Функция посредством Django ORM осуществляет поиск в базе данных и возвращает
его результат, передавая в шаблонную систему для отображения клиенту.
Рисунок 2.13 - Форма поиска расписания занятий
Если поиск не дал результатов выводится соответствующее
сообщение. Если имеется только одно совпадение, то происходит переход на
страницу с расписанием. Если результатом является несколько совпадений, то
генерируется страница со списком совпадение в виде ссылок на расписание
занятий.
2.5.3
Реализация обновления базы данных
Данные о расписании занятий обновляются из базы данных ИАСУ
"ВУЗ". Для обновления используются скрипты, которые запускаются в
консоли операционной системы. Скрипты хранятся в каталоге management/commands/ каталога приложения.
Каждый скрипт осуществляет подключение к базе данных ИАСУ "ВУЗ",
выполнение SQL-сценария, получение данных, сравнение с имеющимися данными в базе
данных и запись новых данных в базу данных для разработанного сервиса. Для
автоматизации запуска команд используется планировщик задач Cron, в котором выставляются
параметры обновления - каждое воскресенье в 1: 00. При обновлении данных
ведется логирование о состоянии обновлений, в котором указывается информации об
обновленных объектах, ошибках обновлений и их количестве.
2.5.4
Реализация представления и единых указателей ресурсов
Для передачи данных в шаблонную систему используется скрипт
представления данных под названием views. py, который хранится в каталоге приложения. В этом
скрипте описаны функции, которые отвечают за передачу данных в представление.
Каждая функция имеет обязательный параметр request, в котором хранится
объект запроса, и различные необязательные параметры. Список единых указателей
ресурсов хранится в файле urls. py в каталоге приложения. В нем описаны указатели
ресурсов, при которых будет выполняться соответствующая им функция
представления данных. Для описания единых указателей ресурсов используются
регулярные выражения, которые являются компактным методом определения шаблонов
в тексте.
2.5.5
Установка разработанного проекта на Web-сервер
Для использования разработанного проекта необходим Web-сервер поддерживающий
интерфейс FastCGI. Интерфейс FastCGI - клиент-серверный протокол взаимодействия Web-сервера и приложения,
дальнейшее развитие технологии CGI. По сравнению с CGI является более
производительным и безопасным. Так как на серверах СевКавГТУ уже имеется
установленный Web-сервер Lighthttpd, поддерживающий интерфейс FastCGI, то разработанный проект
будет установлен на него. Lighthttpd является свободным программным обеспечение,
распространяемым по лицензии BSD. Для установки разработанного сервиса
достаточно внести изменения в конфигурационный файл Web-сервера
/etc/lighttpd/lighttpd. conf (приложение Б) и скопировать каталог проекта в
каталог Web-севрера /var/www/lighttpd/.
После внесение изменений в конфигурационный файл необходимо
перезагрузить Web-сервер командой /etc/init. d/lighttp restart и разработанный интерактивный сервис готов к
использованию.
В настоящее время разработанный сервис установлен на
оборудовании СевКавГТУ, протестирован и запущен для эксплуатации.
Выводы
1. Для разработки была выбрана среда программирования Eclipse, потому что она является
бесплатным программным продуктом и существует поддержка фреймворка Django.
2. В результате тестирования интерактивных сервисов
доступа к расписанию занятий СевКавГТУ установлено, что он в полном объеме
удовлетворяет требованиям заказчика.
. Размер каталога проекта составляет 568,3 Кбайт.
3.
Информационное и программное обеспечение
3.1 Общие
сведения об интерактивных сервисах доступа к расписанию занятий СевКавГТУ г.
Ставрополь
Интерактивные сервисы доступа к расписанию занятий СевКавГТУ
г. Ставрополь имеют архитектуру клиент - сервер. Для функционирования
интерактивных сервисов на сервере необходимо следующее программное обеспечение:
. Операционная система Linux.
2. Web-сервер Lighthttpd.
3. Язык программирования Python.
4. Фреймворк Django.
5. Планировщик задач Cron.
Клиентом интерактивных сервисов является любой Web-браузер.
3.2
Функциональное назначение интерактивных сервисов доступа к расписанию занятий
СевКавГТУ г. Ставрополь
Общие сведения о функциональном назначении интерактивных
сервисов представлены в таблице 3.2.
Таблица 3.2 - Функциональное назначение интерактивных
сервисов
|
Наименование
сведений
|
Содержание
сведений
|
|
Назначение
интерактивных сервисов
|
Обеспечение
простого и удобного доступа к расписанию СевКавГТУ г. Ставрополь для широкого
круга пользователей (студентов, преподавателей, родителей студентов)
|
|
Цель создания
интерактивных сервисов
|
Сокращение
временных и материальных затрат работников кафедр и деканатов на
распространение расписания занятий
|
|
Функциональные
ограничения на применение
|
Наличие на
компьютере пользователя установленного Web-браузера
|
3.3 Описание
логической структуры интерактивных сервисов доступа к расписанию занятий
СевКавГТУ г. Ставрополь
Логическую структуру интерактивных сервисов иллюстрирует
диаграмма компонентов (рисунок 3.1).
Рисунок 3.1 - Диаграмма компонентов интерактивных сервисов
доступа к расписанию занятий СевКавГТУ
3.4
Требование к техническому обеспечению
3.4.1 Общие
требования
Для нормальной работы интерактивных сервисов на стороне
клиента достаточно наличия любого Web-браузера и выхода в интернет со скоростью 33,6
Кбит/сек или доступа к корпоративной информационной сети СевКавГТУ.
Для нормальной работы интерактивных сервисов на стороне
сервера необходимо наличие операционной системы Linux, системы управления
базами данных MySQL, Web-сервера Lighthttpd, языка программирования Python, фреймворка Djnago, планировщика задач Cron.
3.4.2
Требования к центральному процессору
В результате контрольных прогонов для работы с интерактивными
сервисами достаточно сервера с тактовой частотой центрального процессор 100
МГц. Обоснование: при более низкой тактовой чистоте центрального процессора
быстродействие интерактивных сервисов является неудовлетворительным, например,
время выполнения синхронизации базы с ИАСУ "ВУЗ" увеличивается до 5
часов.
Для персонального компьютера клиента с операционной системой Microsoft Windows XP необходим центральный
процессор с тактовой частотой 233 МГц Это минимальной. Обоснование: данное
требование сформулировано фирмой Microsoft, как минимальное при установке Microsoft Windows XP. Web-браузер Internet Explorer 6 предустановлен в
операционной системе Microsoft Windows XP и не требует
дополнительных ресурсов центрального процессора.
3.4.3
Требования к оперативному запоминающему устройству
Необходимый размер оперативного запоминающего устройства
(ОЗУ) WОЗУ рассчитаем по формуле
WОЗУ = WОЗУ1 + WОЗУ2 + WОЗУ3, (3.1)
где
- минимально необходимый размер ОЗУ,
требуемый для работы
операционной системы (ОС), Мбайт;
- объем ОЗУ, требуемый интерактивными сервисами, Мбайт;
WОЗУ3 - минимальных требований со стороны
дополнительных
программных модулей, обеспечивающих работу программного
продукта, Мбайт
Значение параметра
для серверной версии операционной системы определяется, как 16
Мбайт. Обоснование: данное требование сформулировано разработчиками Linux дистрибутива Debian, как минимальное при установке Linux Debian.
Значение параметра
в рассматриваемом случае определяется необходимостью загрузки в
оперативную память сервера интерактивных сервисов и составляет 2,15 Мбайт
оперативной памяти.
Значение параметра WОЗУ3
в рассматриваемом случае
определяется, как сумма требуемой оперативной памяти для прогрммных модулей,
обеспечивающих работу интерактивных сервисов. Для СУБД MySQL необходимо минимум 64Мбайт, для Web-сервера Lighthttpd 12
Мбайт, для Python 1 Mайт, для фреймворка Django 1 Мбайт,
для планировщика задач Cron 1 Мбайт
тогда
WОЗУ3 = 64
+ 12 + 1 + 1 + 1 = 79 Мбайт.
Таким образом, воспользовавшись формулой (3.1) получаем
WОЗУ =
16 + 2,15+ 79= 97,15 Мбайт.
Для персонального компьютера клиента размер оперативного
запоминающего устройства определяется в зависимости от установленной
операционной системы и Web-браузера. Значение параметра
для Microsoft Windows XP определяется, как 64 Мбайт. Обоснование:
данное требование сформулировано фирмой Microsoft, как минимальное при установке Microsoft Windows XP. Web-браузер Internet Explorer 6 предустановлен в операционной системе Microsoft Windows XP и не
требует дополнительной оперативной памяти.
Делаем следующий вывод - для нормальной работы интерактивных
сервисов на сервере под управлением операционной системы Linux будет достаточно 97,15 Мбайт оперативной
памяти. Для обеспечения комфортных условий работы информационной подсистемы
рекомендуется использовать ОЗУ размером 200 Мбайт и более. Для персонального
компьютера клиента с установленной операционной системой Microsoft Windows XP
необходимо 64 Мбайт оперативной памяти.
3.4.4
Требования к наличию сводного места на жестком диске
Кроме типа процессора и размера ОЗУ, важной характеристикой
работы сервера и вместе с ним и разработанных интерактивных сервисов, является
размер свободного пространства на жестком диске сервера. Определить минимально
необходимое свободное пространство W, Мбайт можно, используя формулу следующим
соотношением
, (3.2)
где
- размер пространства, которое занимает
инсталляция интерактивных сервисов, Мбайт;
- размер временных файлов, создаваемых при работе с программой,
Мбайт.
Размер пространства W1,
которое занимает инсталляция интерактивных сервисов, определяется размером
занимаемого дискового пространства папкой проекта (рисунок 3.2).
Рисунок 3.2 - Размер занимаемого дискового пространства каталогом
проекта
Как видно из рисунка 3.2, размер пространства W1, которое занимает инсталляция интерактивных сервисов
доступа составляет 568,3 Кбайт.
В процессе эксплуатации интерактивных сервисов могут создаваться
временные файлы (запросы и пр.). Размер временных файлов (параметр
) может составить примерно 25 Кбайт памяти
жесткого диска.
На основании формулы (3.2) приходим к выводу, что для корректной
работы интерактивных сервисов на сервере необходимо следующее количество
свободной памяти ж6.есткого диска:
= 568,3 + 25 = 593,3 Кбайт.
Для персонального компьютера клиента с операционной системой Microsoft Windows XP
необходимо 1,5 Гбайт свободного места на жестком диске. Обоснование: данное
требование сформулировано фирмой Microsoft, как
минимальное при установке Microsoft Windows XP. Web-браузер Internet Explorer
6 предустановлен в операционной системе Microsoft Windows XP и не требует дополнительного дискового
пространства.
3.4.5
Требования к монитору
При работе с интерактивными сервисами не предполагается вывод
на экран сложного графического материала, поэтому для получения результатов
работы программы рекомендуется использовать любой современный
жидкокристаллический цветной монитор с разрешением 1024×768 или с более высоким разрешением.
Обоснование: если разрешение монитора будет менее 1024×768, то отображаемые html-страницы не будут полностью отображаться на
экране монитора, что затруднит работу с интерактивными сервисами.
3.4.6
Требования к принтеру
Для вывода на печать расписания занятий необходим любой
лазерный или струйный принтер с разрешением печати не менее 300 точек/дюйм.
Обоснование: если разрешение печати принтера будет менее 300
точек/дюйм html-страницы с расписанием занятий предусмотренные к выводу на
принтер, не будут качественно пропечатываться, так как они разрабатывались для
вывода на печать лазерным или струйным принтером с минимальным разрешением 300
точек/дюйм.
3.5 Установка
и вызов интерактивных сервисов
Установка интерактивных сервисов на сервер производится
следующим образом.
. Производится соединение с сервером через протокол ssh.
2. После соединения с сервером производится копирование
папки с проектом на сервер.
. В конфигурационном файле Web-сервера Lighthttpd вносятся изменения
(приложение Б).
. Производится рестарт Web-сервера.
. В конфигурационный файл планировщика задач Cron вносятся изменения
(приложение В).
. Производится рестарт планировщика задач.
На этом процесс установки интерактивных сервисов завершен.
Для вызова интерактивных сервисов пользователю необходимо
запустить Web-браузер и перейти по адресу #"530145.files/image025.gif">
Рисунок 3.3 - Список групп специальности "Реклама"
Рисунок 3.4 - Расписание занятий группы "ГСХ-071"
Рисунок 3.4 - Расписание занятий преподавателя "Юдина
Ольга Ивановна"
3.8
Результаты тестирования
Интерактивные сервисы доступа к расписанию занятий СевКавГТУ
г. Ставрополь прошли тестирование в условиях запуска тестовой версии. В
результате тестирования установлено, что они в полном объеме удовлетворяет
требованиям заказчика. В настоящее время, разработанные интерактивные сервисы,
уже внедрены в практику работы СевКавГТУ, и находится в стадии опытной
эксплуатации.
3.9 Краткая
инструкция пользователя по работе с интерактивными сервисами
Для вызова интерактивных сервисов необходимо.
. В адресной строке Web-браузера ввести адрес #"530145.files/image028.gif">
. (4.13)
Подставив все числовые значения параметров в формулу (4.13)
получим, что основная заработная плата инженера-программиста первой категории
составит:
Зо = 51,14 × 190,13 = 9722,5 руб.
Дополнительная заработная плата Зд руб.,
производственного персонала определяется по формуле:
Зд = Зоηд, (4.14)
где ηд - коэффициент дополнительной заработной
платы.
Коэффициент дополнительной заработной платы инженера-программиста
первой категории составляет ηд = 0,2.
Таким образом, дополнительная заработная плата Зд руб.,
инженера-программиста первой категории, вычисленная по формуле (4.14), равна:
Зд = 9722,5 × 0,2= 1944,5 руб.
Отчисления в Пенсионный фонд Российской Федерации, Фонд
социального страхования Российской Федерации и фонды обязательного медицинского
страхования Российской Федерации согласно закону № 212-Ф3 от 24.07.2009 
, руб., вычислим по формуле:
Зс = (Зо + Зд) × ηс/100, (4.15)
где ηс - норматива страховых взносов.
В соответствие с законом № 212-Ф3 от 24.07.2009 норматива
страховых взносов составляет 34 % (
=34 %).
Подставив все численные значения в формулу (4.15) получим, что
отчисления на страховые взносы равны:
Зс = (9722,5 + 1944,5) × 34/100 = 3966,78 руб.
Таким образом, размер страховых взносов составит 3966,78 руб.
Затраты на потребляемую электроэнергию Зэ руб.:
Зэ = Pв × tв × цэ, (4.16)
гдеPв - мощность ЭВМ;
tв - время
работы вычислительного комплекса, ч.
цэ - стоимость 1 кВтч электроэнергии, руб. /кВтч.
Мощность ЭВМ, на которой работает инженер-программист первой
категории, равна Pв =0,3 кВт.
Время работы вычислительного комплекса tв ч., при
создании программного продукта вычислим по формуле:
tВ = αП × (ТП
+ ТД + ТОТЛ) × kКОР, (4.17)
где αП - коэффициент, учитывающий затраты времени
на профилактические работы на ЭВМ;
kКОР -
коэффициент коррекции времени работы вычислительного
комплекса
Для расчётов по формуле (4.17) примем αП = 1,1 и kКОР = 0,8. Подставив все численные значения
параметров в формулу (4.17) получим:
tВ = 1,1 × (30,06 + 58,46 + 33,4) × 0,8 = 107,3 ч.
Подставив все численные значения параметров в формулу (4.16)
получим, что затраты на потребляемую энергию составят:
ЗЭ = 0,3 × 107,3 × 5,64 = 181,56 руб.
Данные для расчёта затрат на материалы и запасные части занесём в
таблицу 4.2.
Таблица 4.2 - Затраты на материалы и покупные изделия
|
Материал,
покупаемое изделие
|
Количество, ед.
|
Цена за
единицу, руб.
|
Сумма, руб.
|
|
Тонер для
картриджа принтера
|
1
|
500
|
500,00
|
|
USB-Flash
накопитель, 16ГБ
|
1
|
1300
|
1300,00
|
|
Бумага офисная
|
10
|
250
|
2500,00
|
|
DVD-диск
|
10
|
15
|
150,00
|
|
Итого
|
4450,00
|
Следовательно, затраты на материалы и запасные части ЗМ
составят:
ЗМ = 500 + 1300 + 2500 + 150 = 4450 руб.
Затраты на техническое обслуживание и текущий ремонт
вычислительной техники ЗП руб.:
ЗП = КВ × α/100 × tВ/tВ.Г.
(4.18)
где КВ - балансовая стоимость вычислительной техники,
руб.; α - норма
отчислений на ремонт, %; tВ.Г. - годовой фонд времени работы вычислительной
техники, ч. Для расчётов по формуле (4.18) примем: балансовая стоимость вычислительной
техники КВ 100000,00 руб.; норма отчислений на ремонт α = 4 %; годовой фонд времени работы
вычислительной техники при 40-часовой
рабочей неделе в текущем году tВ.Г. =
1986 ч.
Подставив все числовые значения параметров в формулу (4.18)
получим, что затраты на техническое обслуживание и текущий ремонт
вычислительной техники составят:
ЗП = 100000 × 4/100 × 107,3/1986 = 216,12 руб.
Затраты на амортизацию вычислительной техники ЗАО руб.:
ЗАО = КВ × β/100 × tВ/tВ.Г. (4.19)
Где КВ - балансовая стоимость вычислительной техники,
руб.;
β - норма отчислений на амортизацию вычислительной техники,
%;
tВ.Г. - годовой
фонд времени работы вычислительной техники, ч.
Для расчётов по формуле (4.19) примем:
− балансовая стоимость вычислительной техники КВ
1000000,00 руб.;
− норма отчислений на амортизацию β = 10 %;
− годовой фонд времени работы вычислительной техники при
40-часовой рабочей неделе в текущем году tВ.Г. =
1986 ч.
Подставив все числовые значения параметров в формулу (4.19)
получим, что затраты на амортизацию вычислительной техники составят:
ЗАО= 100000 × 10/100 × 107,3/1986 = 540,3 руб.
Все расчёты по статьям калькуляции затрат, составляющих
себестоимость автоматизированной подсистемы сведены в таблицу 4.3.
Таблица 4.3 - Величины затрат, составляющих себестоимость
автоматизированной информационной системы
|
Статья расхода
|
Сумма, руб.
|
|
Основная
заработная плата производственного персонала
|
9722,50
|
|
Дополнительная
заработная плата производственного персонала
|
1944,50
|
|
Отчисления на
страховые взносы
|
3966,78
|
|
Затраты на
потребляемую электроэнергию
|
181,56
|
|
Расходы на
материалы и запасные части
|
4450
|
|
Затраты на
техническое обслуживание и ремонт вычислительной техники
|
216,12
|
|
Затраты на
амортизацию вычислительной техники
|
540,30
|
|
Итого
|
21021,77
|
Таким образом, полные затраты на создание программного
продукта составляют 21021,77 руб.
4.4 Оценка
экономической эффективности внедрения интерактивных сервисов
Показатель эффекта определяет все позитивные результаты,
достигаемые при использовании интерактивных сервисов. Прибыль от использования
интерактивных сервисов за год эксплуатации П, руб., определяется по формуле:
П = Э - ЗИСП (4.20)
где Э - стоимостная оценка результатов применения
программного продукта в течение года, руб.; ЗИСП - стоимостная
оценка затрат при использовании интерактивных сервисов в течение года, руб.
Приток денежных средств из-за использования программного продукта Э, руб., в
течение года может составить:
Э = (Зруч + Завт) + Эдоп
(4.21)
где Зруч - затраты на ручную обработку информации,
руб.;
Завт - затраты на автоматизированную обработку
информации, руб.;
Эдоп - дополнительный экономический эффект,
связанный с уменьшением, высвобождением рабочего времени и т.д., руб.
Данный продукт используется специалистами СевКавГТУ. Оклад
работников кафедр и деканатов составляет 9000 руб., премиальный фонд - 50 % от
оклада. Тогда, цена одного часа работы работников кафедр или деканатов цч
руб. /ч., составит:
цч = (9000 + 0,5 × 9000) /176 = 76,7 руб.
/ч.
В таблице 4.4 приведены данные, полученные в ходе тестирования
программы, о времени, затрачиваемом на обработку информации вручную и при
использовании программного продукта за один месяц.
Таблица 4.4 - Данные о времени, затрачиваемом на обработку
информации вручную и при использовании программного продукта за один месяц
|
Наименование
работы
|
tр, ч. tа, ч.
|
|
|
Обработка
первичных документов
|
4
|
0,1
|
|
Получение
информации
|
10
|
0,05
|
|
Обработка
информации
|
1,9
|
0,05
|
|
Печать
расписания занятий
|
0,1
|
0,1
|
|
Итого
|
16
|
0,3
|
В таблице 4.4 использованы следующие условные обозначения:
− tр - затраты на ручную обработку информации в
месяц, ч.;
− tа - затраты на автоматизированную обработку
информации в месяц, ч.;
Из таблицы 4.4 следует, что общие затраты времени на ручную
обработку информации в месяц tобщ. р, ч., составляют tобщ. р = 16 ч., а общие затраты
на автоматизированную обработку информации - tобщ. а = 0,3 ч.
Годовые затраты (затраты за 12 месяцев) специалистов при
ручной обработке информации вычислим по формуле:
Зручн = tобщ. р × 12 × цч (4.22)
Тогда годовые затраты кредитных инспекторов при ручной обработке
информации (по данным таблицы 4.3 общие затраты времени на ручную обработку
информации tобщ. р = 16 ч. /месяц) составят:
Зручн = 16 × 12 × 76,7 = 14727,27 руб.
Годовые затраты (затраты за 12 месяцев) специалистов при автоматизированной
обработке информации вычислим по формуле:
Завт = tобщ. а × 12 × цч. (4.23)
Тогда годовые затраты кредитных инспекторов при автоматизированной
обработке информации (по данным таблицы 4.3 общие затраты времени на ручную
обработку информации tавт = 0,3 ч. /месяц) составят:
Завт = 0,3 × 12 × 76,7 = 276,14 руб.
Следовательно, годовой эффект от внедрения программного продукта,
даже без учёта дополнительного экономического эффекта (Эдоп = 0%),
на основании формулы (4.22), получится равным:
Э = Зруч - Завт = 14451,14 руб.
Эксплуатационные затраты при использовании программного продукта
состоят из затрат на электроэнергию, техническое обслуживание, текущий ремонт
вычислительной техники и затрат на амортизацию вычислительной техники.
На основании формулы (4.16), для персональных компьютеров
работников кафедр и деканатов за 12 месяцев затраты на электроэнергию при
потребляемой мощности компьютера PB =
0,3 кВт составят (стоимость электроэнергии цэ = 5,64 руб. /кВт-ч.):
ЗЭ = 0,3 × 0,3 × 12 × 5,64 = 6,09 руб.
Балансовая стоимость вычислительной техники (персональных
компьютеров специалистов) KВ= 500000 руб. Тогда, на основании формулы
(4.18), для персонального компьютера специалиста за 12 месяцев затраты на
техническое обслуживание и текущий ремонт составят:
ЗП = 50000 × 0,04 × 0,3 × 12/1986 = 3,63 руб.
Затраты на амортизацию вычислительной техники по формуле (4.19)
составят:
ЗАО = 50000 × 0,1 × 0,3 × 12/1986 = 9,06 руб.
Тогда, эксплуатационные затраты при использовании программного
продукта составят:
ЗИСП = 6,09 + 3,63 + 9,06 = 18,78 руб.
Прибыль от использования программного продукта за год рассчитаем
по формуле (4.21):
П = Э - З = 12845,45 - 18,78 = 14432,36 руб.
Таким образом, имеем следующий денежный поток:
шаг (капиталовложения) - 21021,77 руб.;
шаг − 14432,36 руб.;
шаг − 14432,36 руб.;
шаг − 14432,36 руб.;
шаг − 14432,36 руб.;
шаг − 14432,36 руб.
Чистый дисконтированный доход ЧДД, руб., от использования программного
продукта определим по формуле:
где N - расчётный период, год;
ПК - прибыль от использования программного продукта за
k-й год его
эксплуатации, руб.;
К - капиталовложения при внедрении программного продукта, руб.
Следовательно, ЧДД, руб., при N
= 5, т.е. за пять лет использования программного продукта (срок до морального
старения рассматриваемой информационной системы) при норме дисконта Е = 20 % в
соответствие с формулой (4.25) составит: ЧДД = 22139,81 руб.
Приходим к выводу, что ЧДД положителен, т.е. проект эффективен.
Внутреннею норму доходности проекта 
, %, определим по формуле:
где
− максимальное значение внутренней нормы дисконта, %,
прикоторой ЧДД
является положительной величиной (ЧДД > 0);

− минимальное значение внутренней нормы дисконта, %,
прикоторой ЧДД
является отрицательной величиной (ЧДД < 0);

− ЧДД,
руб., вычисляемый по формуле (4.24) при подстановке нормы дисконта E = 
;

− ЧДД,
руб., вычисляемый по формуле (4.24) при подстановке нормы дисконта E = 
.
Предполагаем, что 
лежит в диапазоне 60% … 65%. При норме дисконта 
=60 % получаем ЧДД = 738,20 руб. Таким образом, при ЧДД = 60 % ЧДД положителен.
При норме дисконта 
= 65% получаем ЧДД = −633,68 руб. Таким образом, при ЧДД = 65% ЧДД отрицателен.
Следовательно, по формуле (4.25) имеем: Евн = 63%.
Рассчитаем срок окупаемости проекта. Срок окупаемости проекта 
, год, найдём по формуле:
где N - максимальное количество лет, прошедших с начала
эксплуатации программного продукта, в течение которых величина дохода от его
использования не превысила величины капиталовложения при внедрении программного
продукта;
Эj - величины приведённых годовых эффектов
за j-й год, руб., прошедший
с начала эксплуатации программного продукта, вычисленные по
формуле (4.24) при подстановке нормы дисконта Е = 20 %.
Величина приведённого (дисконтированного) годового эффекта за
первый год расчётного периода по формуле (4.24) равна:
Э1= 12826,67/ (1 + 0,2) = 12026,96 руб.,
что меньше величины капиталовложений (К = 21021,77) .
Тогда, в формуле (4.25) имеем N = 1.
Величина приведённого (дисконтированного) годового эффекта за
второй год расчётного периода по формуле (4.24) равна:
Э2= 12826,67/ (1 + 0,2) 2 = 10022,47 руб.
Э1 + Э2 = 22049,43 руб.
Сумма Э1 и Э2 больше величины
капиталовложений (К = 21021,77), следовательно в формуле (4.25) будет N = 1 и срок окупаемости составит:
ТОК = 1 + (21021,77 - 12026,96) /10022,47 = 1,9 года.
4.5 Основные
технико-экономические показатели проекта
Для удобства анализа, все основные технико-экономические
показатели проекта сведены в таблицу 4.5.
Таблица 4.5 - Основные технико-экономические показатели
проекта
|
Основные
характеристики
|
Единицы измерения
|
Проект
|
|
Итоговая
трудоёмкость разработки
|
чел-ч.
|
223,68
|
|
Полные затраты
на создание программного продукта
|
руб.
|
21021,77
|
|
Годовой
экономический эффект от внедрения программного продукта
|
руб.
|
14432,36
|
|
Чистый
дисконтированный доход
|
руб.
|
22139,81
|
|
Внутренняя
норма доходности
|
%
|
63
|
|
Срок
окупаемости проекта
|
год
|
Выводы
1. Итоговая трудоёмкость разработки программного
продукта составила 223,68 чел. - ч.
2. Полные затраты на создание программного продукта
составляют 21021,77 руб.
. Годовой эффект от внедрения программного продукта
составляет 14432,36 руб.
. Чистый дисконтированный доход - 22139,81руб.
. Внутренняя норма доходности - 63%.
. Срок окупаемости проекта 1,9 года.
. После внедрения программного продукта ежемесячные
затраты времени специалистов на составление расписания сократились с 16 до 0,3
часов, т.е. в пятьдесят раза.
. Таким образом, разработка интерактивных сервисов
доступа к расписанию занятий для СевКавГТУ г. Ставрополь является экономически
обоснованной и эффективной.
Заключение
Основным результатом дипломного проектирования является
разработка, на основе использования современных Web-технологий, фреймворка Django и среды программирования
Eclipse, интерактивных сервисов
доступа к расписанию занятий СевКавГТУ, г. Ставрополь.
В результате дипломного проектирования было показано, что:
. Итоговая трудоемкость разработки программного
продукта (интерактивные сервисы доступа к расписанию занятий СевКавГТУ)
составляет 223,68 чел. - ч.
2. Полные затраты на создание программного продукта
составляют 21021,77 руб.
. Годовой эффект от внедрения программного продукта
составляет 14432,36 руб.
. Чистый дисконтированный доход за четыре года
использования программного продукта равен 22139,81 руб.
. Внутренняя норма доходности 63%.
. Срок окупаемости проекта 1,9 года.
После внедрения программного продукта ежемесячные затраты
времени работников кафедр и деканатов снизилось с 16 часов до 18, т.е. примерно
в 50 раз.
Таким образом, разработка интерактивных сервисов доступа к
расписанию занятий СевКавГТУ является экономически обоснованной и эффективной.
К перспективным направлениям развития темы дипломного проекта
можно отнести разработку новых сервисов, например, сервис отображения
расписания занятий на мобильных устройствах и рассылка расписания занятий на электронную
почту.
Библиографический
список
1. Пятибратов
А.П., Гудыно Л.П., Кириченко А.А. Вычислительные системы, сети и
телекоммуникации: Учебник. - 2-е изд., перераб. и доп. - М.: Финансы и
статистика, 2002.
2. Методические
указания по определению экономической эффективности новых машин и оборудования/
Горлов С.М., Небесский В.Д. - Ставрополь, 2003.
. Бурлак
Г.Н. Безопасность работы на компьютере: организация труда на предприятиях
информационного обслуживания. - М.: "Финансы и статистика", 1998.
. ГОСТ
2.105-95 ЕСКД Общие требования к текстовым документам.
. Ротков
Л.Ю., Рябов А.А., Виценко А.Ю. Современные сетевые технологии, технологии
Интернет. Учебное пособие. Нижний Новгород: ННГУ, 2002, 244 с.
. Будилов
И.Ю. JavaSkript, XML и объктная модель документа - М.: "Диалог -
МИФИ", 2001. - 352 с.: ил.
. Николенко
С.А. Практические занятия по HTML.
- М.: ЗАО "Издательство БИНОМ", 2001. - 784 с.: ил.
. Цеховой
А.Д. Программирование на языке Java:
краткий курс. - СПб: "КОРОНА принт", 2002. - 672с.
. Серогодский
Ф.Д. Энциклопедия дизайнера Corel Draw 10.: Пер с
англ. - М.: и. д. "Вильямс", 2002. - 256с.
. Финков
В.И. Интерент. Шаг второй: от пользователя к профессионлау. - М.: и. д.
"Вильямс", 2004. - 384с.
. Колисниченко
Т.С. Web: дизайн и коммерция. - СПб.: "Питер",
2002. - 304с.
. Подольский
С.В. Самоучитель по Web-дизайну. -
СПб.: "Питер", 2000. - 543 с.
. Петров,
А.И. Информационные системы [Текст] / А.И. Петров. - М.: Горячая линия-Телеком,
2000. − 300с., ил.
. Буч,
Г., Рамбо, Д., Джекобсон, А. Язык UML для пользователя: Пер. с англ [Текст] / Г. Буч, Д. Рамбо, А. Джекобсон.
- М.: ДМК, 2000. − 432 с., ил. (Серия "для программистов").
. Боггс,
У., Боггс, М. UML и Rational Rose: Пер. с англ [Текст] / У. Боггс, М. Боггс. - М.:
Издательство "Лори", 2000. - 581 с.
. Калянов,
Г.Н. CASE-технологии. Консалтинг при
автоматизации бизнес процессов.2-е изд. перераб. и доп [Текст] /Г.Н. Калянов. -
М.: Горячая линия - Телеком, 2000. − 320 с.
. Ларман,
К. применение UML и шаблонов проектирования: Пер. с
англ [Текст] / К. Ларман. - М.: Издательский дом "Вильямс", 2001. -
496 с.
. Гуидо,
А.Я. Программирование в Python
[Текст] / А.Я. Гуидо. - М.: ООО "Бином-Пресс", 2003. - 1152 с.
. Баженова,
И.Ю. Delphi 7 Самоучитель программиста [Текст] /
И.Ю. Баженова. - М.: Кудиц-Образ, 2003. - 436 с.
. Кобейн,
К.Б. Основы программирования в Python
[Текст] / К.Б. Кобейн. - СПб.: БХВ-Петербург, 2003. - 608 с.
. Гофман,
В. Э, Хомоненко, А.Д. Python
[Текст] / В.Э. Гофман, А.Д. Хомоненко. - СПб.: БХВ, 2000. - 800 с.: ил.
. Тейксера
Стив, Пачеко Ксавье. Eclipse.
Руководство разработчика.: Пер. с англ. - М.: Издательский дом
"Вильямс", 2000. - 817 с.
. Кандзюба,
С.П., Громов, В.Н. Django. Базы
данных и приложения. Лекции и упражнения [Текст] / С.П. Кандзюба, В.Н. Громов.
- К.: Издательство "ДиаСофт", 2001. - 576 с.
Приложения
Приложение А
Листинг файла models. py
# - * - coding: utf-8 - *-django. db import modelsdjango.
utils. translation import ugettext as _datetimeFaculty (models. Model):=
models. IntegerField (_ ('Code "KAF"'), blank=False, null=False,
help_text=_ ('Code in ASU "KAF"'), unique=True)= models. IntegerField
(_ ('Code "KAF1"'), blank=True, null=True, help_text=_ ('Code in ASU
"KAF1"'))_tip = models. IntegerField (_ ('Code type'), blank=False,
null=False, help_text=_ ('Code type in ASU "KOD_TIP"'))= models.
IntegerField (_ ('Code "KFIL"'), blank=False, null=False, help_text=_
('Code in ASU "KFIL". For Stavropol "1"'))= models.
CharField (_ (u'Факультет'), blank=False, null=False, max_length=254,
help_text=_ ('Name faculty in ASU "NAME"'))= models. CharField (_
('Slug'), blank=False, null=False, max_length=100, help_text=_ ('Slug faculty
in ASU "kname"'))_pr = models. IntegerField (_ ('Code "KOD_PR"'),
blank=True, null=True, help_text=_ ('Code in ASU "KOD_PR"'))= models.
IntegerField (_ ('Code "TIPD"'), blank=True, null=True, help_text=_
('Code in ASU "TIPD"'))_del = models. BooleanField (_ ('Flag del'),
blank=False, null=False, help_text=_ ('Flag del in ASU "DEL"'))=
models. IntegerField (_ ('Code "POSL"'), blank=True, null=True,
help_text=_ ('Code in ASU "POSL"'))_aud = models. IntegerField (_
('Code auditorium'), blank=True, null=True, help_text=_ ('Code auditorium in
ASU "ID_AUD"'))_week = models. IntegerField (_ ('Work week'),
blank=True, null=True, help_text=_ ('Number of working days in ASU
"WORK_WEEK"'))= models. CharField (_ ('TreeKey'), blank=True,
null=True, max_length=900, help_text=_ ('TreeKey in ASU "TREEKEY"'))=
models. BooleanField (_ ('Publish'), blank=False, null=False, help_text=_
('Publish faculty on site'))__unicode__ (self):self. publish == True:_pub =
'Publish':_pub = 'Close'u'%s - %s' % (self. kname, status_pub)Specialty
(models. Model):= models. ForeignKey (Faculty)_sp = models. IntegerField (_
('Code "SP"'), blank=False, null=False, help_text=_ ('Code specialty
in ASU. '), unique=True)_ur = models. IntegerField (_ ('Code "UR"'),
blank=False, null=False, help_text=_ ('Code "UR" in ASU. '))= models.
CharField (_ ('Specialty'), blank=False, null=False, max_length=200,
help_text=_ ('Name speialty'))= models. CharField (_ ('Code'), blank=False,
null=False, max_length=9, help_text=_ ('Code specialty'))_ut = models.
DateField (_ ('Date'), blank=False, null=False, help_text=_ ('Date in ASU'))=
models. CharField (_ ('Code OKCO'), blank=False, null=True, max_length=12,
help_text=_ ('Code specialty OKCO'))= models. BooleanField (_ ('Publish'),
blank=False, null=False, help_text=_ ('Publish faculty on site'))__unicode__
(self):self. publish == True:_pub = 'Publish':_pub = 'Close'u'%s | %s | %s |
%s' % (self. kaf, self. spec, self. name, status_pub)Person (models.
Model):_name = models. CharField (_ (u'Фамилия'), null=False, blank=False,
max_length=50)_name = models. CharField (_ (u'Имя'), null=False, blank=False,
max_length=50)= models. CharField (_ (u'Отчество'), null=False, blank=False,
max_length=50)_card = models. IntegerField (_ (u'Код'), null=False,
blank=False, help_text=_ (u'kod_card в АСУ ВУЗ'), unique=True,
db_index=True)_url = models. URLField (_ (u'URL'), help_text=_ (u'Ссылка на
личную страничку'), blank=True, null=True)__unicode__ (self):u'%s %s %s' %
(self. last_name, self. first_name, self. patronymic)Schedule (models. Model):=
models. ForeignKey (Specialty)
#gu = models. CharField (_ (u'Группа'), max_length=30,
null=False, blank=False, help_text=_ (u'Название группы в АСУ ВУЗ используется
как "GU"'))= models. ForeignKey ('Group', to_field='kod_gu')= models.
IntegerField (_ (u'Подгруппа'), null=False, blank=False, help_text=_ (u'Номер
подгруппы для общих пар 0 в АСУ ВУЗ используется как "PGR"'))=
models. IntegerField (_ (u'Курс'), null=False, blank=False, help_text=_ (u'Курс
обучения в АСУ ВУЗ используется как "KURS"'))= models. IntegerField
(_ (u'Период'), null=False, blank=False, help_text=_ (u'Номер семестра/триместра
в АСУ ВУЗ используется как "SEM"'))_type_sem = models. CharField (_
(u'Тип периода'), max_length=30, null=False, blank=False, help_text=_ (u'Тип
периода убучения семестр/триместр в АСУ ВУЗ используется как
"NAME_TYPE_SEM"'))= models. CharField (_ (u'Дисциплина'),
max_length=200, blank=False, null=False, help_text=_ (u'Название дисциплины в
АСУ ВУЗ используется как "NAME"'))= models. CharField (_ (u'Вид
занятия'), max_length=100, blank=False, null=False, help_text=_ (u'Вид занятия,
например "Лекция", в АСУ используется как "KNVID"'))=
models. DateField (_ (u'Дата занятия'), blank=True, null=True, help_text=_
(u'Дата занятия в основном используется для рассписания экзаменов, в АСУ ВУЗ
используется как "DATAZAN"'))= models. IntegerField (_ (u'Пара'), blank=False,
null=False, help_text=_ (u'Номер пары, в АСУ ВУЗ используется как
"PARA"'))= models. CharField (_ (u'Аудитория'), blank=False,
null=False, max_length=255, help_text=_ (u'Аудитория проведения занятияб в АСУ
ВУЗ используется как "AUD"'))_mesac = models. IntegerField (_ (u'Раз
в месяц'), blank=True, null=True, help_text=_ (u'Раз в месяц в АСУ ВУЗ
используется как "RAZ_MESAC"'))_ned = models. IntegerField (_ (u'Вид
недели'),blank=False, null=False, help_text=_ (u'Вид недели лекционная=1, в АСУ
ВУЗ используется как "VID_NED"'))= models. DateField (_ (u'Первый
день'), blank=False, null=False, help_text=_ (u'Первый день уч. года, в АСУ ВУЗ
используется как "PERDEN"'))_start = models. DateField (_ (u'Первый
день занятия'), blank=False, null=False, help_text=_ (u'Первый день проведения
занятия, в АСУ ВУЗ используется как "PERDEN_START"'))_end = models.
DateField (_ (u'Последний день занятия'), blank=False, null=False, help_text=_
(u'Последний день проведения занятия, в АСУ ВУЗ используется как
"PERDEM_END"'))
#fio = models. CharField (_ (u'Преподаватель'), blank=False,
null=False, max_length=100, help_text=_ (u'Фамилия и инициалы преподавателя, в
АСУ ВУЗ используется как "FIO"'))= models. ForeignKey (Person,
to_field='kod_card')= models. IntegerField (_ (u'Неделя'), blank=False,
null=False, help_text=_ (u'Номер учебной недели 1/2, в АСУ ВУЗ используется как
"WEEK"'))= models. CharField (_ (u'День недели'), blank=False,
null=False, max_length=10, help_text=_ (u'День недели проведения занятия, в АСУ
ВУЗ используется как "DAY"'))__unicode__ (self):
#return u'%s | %s | %i | %i |%s | %i | %s | %s | %s | %s' %
(self. spec. name. rstrip (), self. gu. rstrip (), self. para, self. week,
self. knvid, self. pgr, self. name. rstrip (), self. fio. rstrip (), self. aud,
self. day. rstrip ())u'%s|%s' % (self. group. group. rstrip (), self. name.
rstrip ())Group (models. Model):= models. ForeignKey (Specialty)= models.
CharField (_ (u'Группа'), max_length=30, null=False, blank=False, help_text=_
(u'Название группы в АСУ ВУЗ используется как "GU"'))_gu = models.
IntegerField (_ (u'Код группы'), null=False, blank=False, help_text=_ (u'Код
группы, в АСУ ВУЗ используется как "KOD_GU"'),
db_index=True)__unicode__ (self):u'%s - %i - %s' % (self. group. rstrip (),
self. kod_gu, self. specialty. kaf. name)UpdateLog (models. Model):_start =
models. DateTimeField (u'дата начала обновления')_end = models. DateTimeField
(u'дата окончания обновления')_count = models. IntegerField (u'количество
ошибок')_data_type = models. CharField (u'тип обновляемых данные',
max_length='50')_log = models. TextField (u'обновленные данные')_error =
models. TextField (u'ошибки в обновлениях')Meta:= ['-update_start',
'-update_end']_name = u'статистика обновлений'_name_plural = u'статистика
обновлений'__unicode__ (self):'%s-%s' % (datetime. datetime. strftime (self.
update_start, '%d. %m. %Y'), self. update_data_type)
Приложение Б
Листинг файла lighttpd. conf
## FastCGI programs have the same functionality as CGI
programs,
## but are considerably faster through lower interpreter
startup
## time and socketed communication
##
## Documentation: /usr/share/doc/lighttpd-doc/fastcgi. txt.
gz
## #"530145.files/image041.gif">
Слайд 1 - Тема дипломного проекта, ФИО дипломника, ученая
степень, ученое звание и ФИО руководителя
Слайд 2 - Актуальность, цель и задачи дипломного проекта
Слайд 3 - Диаграмма компонентов интерактивных сервисов доступа к
расписанию занятий
Слайд 4 - Интерфейс интерактивных сервисов доступа к расписанию занятий
Слайд 5 - Интерфейс интерактивных сервисов доступа к расписанию занятий
Слайд 6 - Показатели технико-экономической эффективности проекта
Слайд 7 - Показатели технико-экономической эффективности проекта
Слайд 8 - Итоги дипломного проекта