|
Диапазон
|
Ослабление на краях полосы,
дБ
|
|
Всего тракта
|
Тракта РЧ
|
Тракта ПЧ
|
Детектора
|
|
ДВ
|
15
|
8
|
7
|
1
|
|
СВ
|
11
|
3
|
7
|
1
|
|
КВ
|
12
|
2
|
7
|
1
|
3.4 Определение добротности и числа контуров тракта радиочастоты
Расчет
ведется отдельно на диапазонах ДВ,СВ, КВ1..5,УКВ. Исходными данными к расчету
являются избирательность по зеркальному каналу
и
ослабление на краях полосы пропускания тракта РЧ
(табл.3.3.2).
Расчёт диапазона ДВ.
.
Выбираем
одноконтурную ВЦ с индуктивной связью с антенной и резонансный УРС. Тогда число
контуров n=2.
Определяем
максимально допустимую добротность контуров, обеспечивающую заданное ослабление
на краях полосы
:
(3.4.89)
Определяем
минимальную допустимую добротность, обеспечивающую заданную избирательность по
зеркальному каналу
,
(3.4.90)
Где
, (3.4.
91)
для
диапазона ДВ.
Эквивалентная
добротность контура
должна удовлетворять условиям:
,
,
.
(3.4.92)
Выбираем
.
(3.4.93)
Поскольку
, то расчет произведен правильно.
Для
выбранных n и
в худших
точках диапазона производим контрольный расчет показателей
(3.4.94)
(3.4.95)
Где
(3.4.96)
(3.4.97)
(3.4.98)
, при
(3.4.99)
По
вышеописанной методике осуществим предварительный расчет для диапазона СВ.
.
(3.4.100)
Определяем
минимальную допустимую добротность, обеспечивающую заданную избирательность по
зеркальному каналу
(3.4.101)
Где
(3.4.102)
для
диапазона CВ.
Эквивалентная
добротность контура
должна удовлетворять условиям:
,
,
(3.4.103)
Выбираем
.
(3.4.104)
Поскольку
, то расчет произведен правильно.
Для
выбранных n и
в худших
точках диапазона производим контрольный расчет показателей
(3.4.105)
(3.4.106)
Где
(3.4.107)
(3.4.108)
(3.4.109)
, при
(3.4.110)
Аналогичный
расчет произведем для диапазона КВ1.

(3.4.111)
Определяем
минимальную допустимую добротность, обеспечивающую заданную избирательность по
зеркальному каналу
,
(3.4.112)
Где
,
(3.4.113)
для
диапазона КВ1.
Эквивалентная
добротность контура
должна удовлетворять условиям:
,
,
.
(3.4.114)
Выбираем
.
(3.4.115)
Для
выбранных n и
в худших
точках диапазона производим контрольный расчет показателей
.
(3.4.116)
Аналогичный
расчет произведем для диапазона КВ2
(3.4.117)
Определяем
минимальную допустимую добротность, обеспечивающую заданную избирательность по
зеркальному каналу
(3.4.118)
Где
(3.4.119)
для
диапазона КВ2. Эквивалентная добротность контура
должна
удовлетворять условиям:
,
,
.
(3.4.120)
Выбираем
.
.
(3.4.121)
Для
выбранных n и
в худших
точках диапазона производим контрольный расчет показателей
.
(3.4.122)
Аналогичный
расчет произведем для диапазона КВ3.
(3.4.123)
Определяем
минимальную допустимую добротность, обеспечивающую заданную избирательность по
зеркальному каналу
,
(3.4.124)
Где
,
(3.4.125)
для
диапазона КВ3.
Эквивалентная
добротность контура
должна удовлетворять условиям:
,
,
.
(3.4.126)
Выбираем
.
.
(3.4.127)
Для
выбранных n и
в худших
точках диапазона производим контрольный расчет показателей
.
(3.4.128)
Аналогичный
расчет произведем для диапазона КВ4.
(3.4.129)
Определяем
минимальную допустимую добротность, обеспечивающую заданную избирательность по
зеркальному каналу
,
(3.4.130)
Где
,
(3.4.131)
для
диапазона КВ4.
Эквивалентная
добротность контура
должна удовлетворять условиям:
,
,
.
(3.4.132)
Выбираем
.
.
(3.4.133)
Для
выбранных n и
в худших
точках диапазона производим контрольный расчет показателей
.
(3.4.134)
Аналогичный
расчет произведем для диапазона КВ5.
(3.4.135)
Определяем
минимальную допустимую добротность, обеспечивающую заданную избирательность по
зеркальному каналу
,
(3.4.136)
Где
,
(3.4.137)
для
диапазона КВ5.
Эквивалентная
добротность контура
должна удовлетворять условиям:
,
,
.
(3.4.138)
Выбираем
.
.
(3.4.139)
Для
выбранных n и
в худших
точках диапазона производим контрольный расчет показателей
.
(3.4.140)
3.5 Проектирование избирательной системы тракта промежуточной частоты
Избирательную систему тракта промежуточной частоты построим при помощи
пьезокерамического фильтра (ПКФ),который при небольших габаритах и массе
обеспечивает высокую избирательность по соседнему каналу. Выберем из таблицы
3.3 [1] стандартный ПКФ - ПФ1П-2. Он имеет следующие параметры:
полоса пропускания на уровне -6дБ - 8,5...12,5 Кгц;
избирательность при расстройке ± 9 кГц - 40 дБ;
коэффициент передачи ПКФ на средней частоте полосы пропускания, не менее
-8 дБ;
-
сопротивление источника сигнала
;
сопротивление
нагрузки
;
неравномерность
коэффициента передачи в полосе пропускания не превышает 2 дБ.
Но
этот фильтр не обеспечивает в полной мере требуемую избирательность по
соседнему каналу. Недостающую избирательность сформируем при помощи добавления
двух настроенных каскадов. Сделаем их более широкополосными
.
(3.5.141)
С
учетом допустимого подавления полосы сигнала на 8дБ, и ослабления ПКФ на краях
полосы на 6дБ выбираем для заданного значения
значение
обобщенной расстройки на краях полосы пропускания ξ=0,56. Вычисляем необходимую добротность.
,
(3.5.142)
.
Так
как
то принимаем
.
(3.5.143)
Тогда
по графику определяем избирательность по соседнему каналу
.
.6
Определение числа каскадов АМ тракта
Первоначально
определим тип детектора. Используем последовательный диодный детектор с
предварительным смещением. Методика определения параметров такого детектора
следующая:
задаемся
величиной входного сопротивления тракта НЧ
;
задаемся
величиной сопротивления нагрузки детектора по постоянному току
;
номинальное
сопротивление нагрузки
;
Так
как
,то необходимо разделить нагрузку. Для этого
определим коэффициент передачи разделенной нагрузки
(3.6.144)
Определим
верхнее
и нижнее
сопротивления
разделенной нагрузки:
,
(3.6.145)
.
(3.6.146)
Определим
действующее выходное напряжение детектора
,
(3.6.147)
где
для кремниевых транзисторов.
Определим
требуемое усиление до детектора. Поскольку прием осуществляется на наружную
антенну, то требуемое усиление рассчитывается по формуле
,
(3.6.148)
ДВ
диапазон
Определяем
напряжение на входе первого каскада РВП, мВ:
, где
где
E - чувствительность по полю, мВ/м;
- действующая высота встроенной антенны, м;
- эквивалентная добротность контура ВЦ; m -
коэффициент включения первого усилительного прибора в контур ВЦ.
Требуемое
усиление на всех диапазонах увеличивается с целью обеспечения производственного
запаса
.
(3.6.70)
СВ
диапазон
Определяем
напряжение на входе первого каскада РВП, мВ:
, где
где
E - чувствительность по полю, мВ/м;
- действующая высота встроенной антенны, м;
- эквивалентная добротность контура ВЦ; m -
коэффициент включения первого усилительного прибора в контур ВЦ.
Требуемое
усиление на всех диапазонах увеличивается с целью обеспечения производственного
запаса
.
КВ1
диапазон
КВ2
диапазон
КВ3
диапазон
КВ4
диапазон
КВ5
диапазон
Наибольший
требуемый коэффициент усиления будет в диапазоне ДВ и СВ, его и примем для
расчета числа каскадов.
Требуемое
усиление на всех диапазонах увеличивается с целью обеспечения производственного
запаса
(3.6.150)
Определим
количество каскадов тракта УПЧ.
Максимальный
устойчивый коэффициент усиления:
где Y21 - крутизна транзистора на ПЧ,
мА/В;
fпч -
промежуточная частота в МГц;
Скб - емкость коллектор-база, пФ.
Расчеты приведены для транзистора КТ315Б.
Наибольший достижимый коэффициент усиления каскада в режиме согласования
по мощности:
.
.
Коэффициент
передачи преобразователя частоты:
.
Тогда требуемое число каскадов УПЧ рассчитываем следующим образом:
.
Число
каскадов усиления тракта ПЧ примем равным 3.
3.7
Определение числа каскадов, охваченных схемой АРУ
Порядок
определения числа каскадов, охваченных схемой АРУ следующий:
выбираем
изменение усиления, практически легко осуществимое в одном каскаде
;
определяем
требуемое изменение коэффициента усиления приемника под действием АРУ
(3.7.153)
где
,
.
Определяем необходимое число регулируемых каскадов
.
(3.7.154)
.8
Предварительное проектирование тракта низкой частоты
В
качестве усилителя низкой частоты применим интегральную микросхему (ИМС)
К174УН14, имеющую следующие параметры:
;
;
;
;
;
;
.
После
детектора используем усилительный каскад на полевом транзисторе КП307Д с
крутизной
. В этом каскаде с легкостью можно получить
коэффициент усиления 10 раз. Между полевым транзистором и ИМС используем
двухполосный пассивный регулятор тембра. Итак , при выходной мощности 3Вт нам
необходимо на выходе детектора иметь амплитуду напряжения порядка 50 мВ. В
результате предварительного расчета имеем
.
4. Электрический расчет диапазона СВ
4.1 Расчет контура входной цепи
Принципиальная схема входной цепи (магнитной антенны) представлена на
рисунке 4.1
Рис.4.1.
Схема входной цепи
Определяем
индуктивность контура по формуле:
(мкГн),
(4.1.1)
где
- коэффициент перекрытия диапазона,
- верхняя
граница диапазона СВ, увеличенная с целью обеспечения производственного запаса,
-
максимальная и минимальная емкости контура соответственно.
Далее, по заданной избирательности входной цепи, рассчитываем
индуктивность катушки связи:
(мкГн),
(4.1.2)
где
- эквивалентное затухание контура, при котором
достигается заданная избирательность ВЦ,
=0.01 -
конструктивное затухание контура ненагруженной магнитной антенны,
=0.8 -
коэффициент связи между контуром катушки и катушкой связи.
При
индуктивно-емкостной связи со входом каскада УРЧ, при заданном эквивалентном
затухании, емкость конденсатора связи определяется уравнением:
(4.1.3)
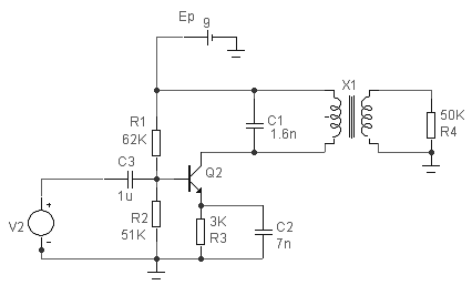
.2
Расчет усилителя радиочастоты
В качестве УРЧ выбираем схему с включением транзистора с ОЭ. Схема
представлена на рис.4.2.
Рис.4.2.-Схема
каскада УРЧ.
В
качестве усилительного элемента выбирается биполярный транзистор с малым
коэффициентом шума КТ368А.
Исходные
данные для расчета:
В;
В;
мА;
мкА;
;
В;
пс;
пФ;
С.
Ом,
(4.2.1)
См.
(4.2.2)
Вычисляем
:
(мкА).
(4.2.3)
Определяем
:
(В).
(4.2.4)
Определяем
:
(мА).
(4.2.5)
Рассчитываем
:
(Ом),
(4.2.6)
откуда
выбираем
Ом.
Рассчитываем
:
(Ом),
(4.2.7)
откуда
выбираем
Ом.
Находим
сопротивления делителя (вх.урс.) в цепи питания базы:
(кОм).
(4.2.8)
Сопротивления
резисторов
и
:
(кОм),
(4.2.9)
откуда
выбираем
кОм;
(кОм),
(4.2.10)
откуда
выбираем
кОм;
Рассчитываем
емкость конденсаторов:
(мкФ),
(4.2.11)
откуда
выбираем
0.68мкФ;
(нФ),
(4.2.12)
откуда
выбираем
9нФ.
Разделительные
конденсаторы:
(пФ),
(4.2.13)
откуда
выбираем
27пФ.
Произведём
расчёт каскада УРЧ по переменному току.
В
качестве избирательной нагрузки каскада УПЧ используем контур, рассчитанный для
входной цепи.
Исходные
данные:
,
,
,
,
мА/В
Определим характеристическое сопротивление контура на крайних частотах
поддиапазона:
(4.2.14)
(4.2.15)
Коэффициент
включения контура со стороны коллектора, исходя из условия получения
максимального устойчивого усиления на максимальной частоте поддиапазона,
находим по формуле:
(4.2.16)
где
(берём из предварительного расчёта) (4.2.17)
-
коэффициент включения контура предыдущего каскада во входную цепь транзистора.
(4.2.18)
Коэффициент
включения контура со стороны коллектора исходя из условия получения
оптимального согласования на минимальной частоте поддиапазона:
(4.2.19)
Где
(4.2.20)
Для
m1
принимается меньшее из mY и mОПТ: m1=0,065.
Берём
индуктивность контура
=170мкГн, равную вычисленной для входной цепи.
Вычисляем коэффициент подключения m2:
;
(4.2.21)
.
Для обеспечения требуемого ослабления по зеркальному каналу,
выбираем m2=0,071.
Определяем
резонансный коэффициент усиления каскада на максимальной частоте:
;
(4.2.22)
.
Эквивалентное
затухание каскада на частоте
:
;
(4.2.24)
;
Рассчитываем
напряжение на выходе каскада УРЧ:
;
(4.2.25)
мкВ.
.3 Расчёт сопряжения тракта гетеродина и преселектора
Обеспечить
сопряжение настроек гетеродина и преселектора - значит сделать так, чтобы при
всех положениях ручки настройки приёмника частота гетеродина 
отличалась
от частоты настройки преселектора
в
большую (верхнее сопряжение) сторону на промежуточную частоту
, т.е. чтобы имело место равенство:
Контур
гетеродина перестраивается в диапазоне частот:
(4.3.1)
кГц
(4.3.2)
кГц
Контур
гетеродина имеет коэффициент перекрытия по частоте:
(4.3.3)
,
отличающийся
от коэффициента перекрытия по частоте контура преселектора:
(4.3.4)
Рассчитываем
частоты сопряжения:
(4.3.5)
кГц
(4.3.6)
кГц
(4.3.7)
кГц
При
точном сопряжении в трёх точках контур гетеродина выполняется по схеме рис 4.3.
Рис.4.3.
Контур гетеродина
Находим
вспомогательные коэффициенты:
(4.3.8)
(4.3.9)
(4.3.10)
(4.3.11)
(4.3.12)
(4.3.13)
(4.3.14)
(4.3.15)
Рассчитываем
значения емкостей:
(4.3.16)
(4.3.17)
(4.3.18)
(4.3.19)
По
ГОСТ выбираем
%,
%,
%
Произведём
проверку правильности выполнения расчета:
(4.3.20)
(4.3.21)
Если
расчёт выполнен правильно, то, с небольшой погрешностью, должно выполняться
следующее равенство:
(4.3.22)
(4.3.23)
Расчёт
проведён правильно.
Рассчитываем
индуктивность катушки контура гетеродина:
(4.3.24)
.4
Расчёт гетеродина
Схема
гетеродина представлена на рис.4.4.
Рис.4.4-
Схема гетеродина
Выбираем
постоянную составляющую тока эмиттера при отсутствии генерации (отсутствия
обратной связи) и минимальную амплитуду напряжения эмиттер-база:
,
С
уменьшением
в преобразователе уменьшается крутизна преобразования
. Увеличение
сверх
1мА, не давая существенных преимуществ, приводит к нежелательному росту
потребления электроэнергии от источника. Уменьшение
ведет к уменьшению надежности генерации.
Выбираем
и рассчитываем:
, (4.4.1)
где
- минимальное значение температурного изменения у
транзистора.
Рассчитываем:
, (4.4.2)
где
,
- допустимые величины относительных отклонений тока
эмиттера.
Рассчитываем внутренние сопротивления:
где
- период удвоения тока
(4.4.3)
Рассчитываем
сопротивление цепей питания эмиттера и базы:
(4.4.4)
(4.4.5)
(4.4.6)
По
ГОСТ выбираем
,
Должно
выполняться следующее условие:
,
Где
(4.4.7)
С
увеличением
растёт
и, как
следствие, увеличивается сопротивление, вносимое в контур транзистором.
Находим
отношение наибольшей амплитуды напряжения на коллекторе к наименьшей амплитуде
этого напряжения:
(4.4.8)
где
(4.4.9)
Находим
наибольшее допустимое значение амплитуды коллекторного напряжения:
(4.4.10)
Где
(4.4.11)
Находим
добротность контура с учётом сопротивления, вносимого из цепи эмиттер-база:
(4.4.12)
Находим
минимальное значение постоянной составляющей тока эмиттера при наличии
генерации:
Определяем
наименьшую амплитуду тока коллектора:
Минимальное
значение эквивалентного сопротивления контура:
(4.4.14)
Где
(4.4.15)
Коэффициенты
включения контура в коллекторную цепь:
(4.4.16)
в
эмиттерную или базовую цепь:
(4.4.17)
Определяем
индуктивности катушек:
(4.4.18)
(4.4.19)
Должны
выполняться условия:
(4.4.20)
(4.4.21)
Принимаем
%,
%
Находим
значения ёмкостей:
(4.4.22)
Выбираем
%,
%
.5
Расчет смесителя
Рис.4.5
Схема смесителя сигналов
Основные
параметры ПКФ ПФ1П-2:
г =1,2 кОм;
; (4.5.1)
Rн =0,6 кОм;
(4.5.2)
где
и
-
характеристические проводимости со стороны соответственно входных и выходных
зажимов.
Основные
параметры транзистора КТ368:
= 38 мСм,
= 1,35 мСм,
= 20
мкСм,
= 0,094 мСм,
= 63,8 20
мкСм,
= 0,94 мСм.
Находим
допустимое значение обобщенного показателя связи:
(4.5.3)
(4.5.4)
где
= 0,2 .
Рассчитаем
значения показателя, характеризующего степень связи входа транзистора смесителя
с УРС:
(4.5.5)
(4.5.6)
Где
= 28,71
(кОм),
= 56,36 (кОм),
= 0,052,
= 0,013.
Показатели
связи:
(4.5.7)
(4.5.8)
где
q = 1.
Находим
наименьшее значение А2, при котором обратная связь через транзистор
по промежуточной частоте еще не оказывает существенного влияния на работу
преобразователя:
Где
=
(4.5.9)
Находим
наименьшее значение А2, при котором обратная связь через транзистор
на частоте сигнала еще не оказывает существенного влияния на работу
преобразователя:
(4.5.10)
Где
= 4
=
(кГц) - полоса пропускания вспомогательного
эквивалентного контура и
=0.
Находим минимальные значения показателей А2 и А1 сл
:
(4.5.11)
где
=1.
Большее
из найденных А2 , А2ПЧ, А2с обозначаем А2о.с
: А2 о.с = 29,165
Большее
из
,
-
:
= 4
Большее
из
,
обозначаем
А2 : А2 = 4
Находим
следующие параметры:
)
величину емкости:
(4.5.12)
По
ГОСТ выбираем Ск = 2,2 (нФ)±10%
)
конструктивную добротность:
(4.5.13)
3)
коэффициент включения :
(4.5.14)
Находим
индуктивность катушки :
(мкГн)
(4.5.15)
Принимаем
с и находим
,
(4.5.16)
.
(4.5.17)
Принимаем
.
Находим коэффициент усиления преобразователя:
(4.5.18)
где
(4.5.19)
b0 = 8 дБ - собственное затухание фильтра.
Т.к.
коэффициент усиления преобразователя не соответствует полученному в ходе
предварительного расчёта, то необходимо принять меры по его уменьшению. Для
этого нам необходимо уменьшить
.
Зададимся
, т.е. в 5 раз меньше, чем сразу. Т.к.
, то с уменьшением в 5 раз
во столько же увеличится
. А исходя из формулы
мы
видим, что с увеличением
растёт
.
Следовательно
уменьшиться
в связи с
обратно пропорциональной зависимостью
и
.
Пересчитаем:
.6
Расчёт тракта УПЧ
Исходными
данными к расчёту тракта УПЧ является: количество каскадов тракта УПЧ; вид
избирательной системы; добротности избирательных систем, обеспечивающих
заданное подавление соседнего канала при заданном подавлении полосы
пропускания; коэффициент усиления каскада УПЧ.
Схема
1-го каскада УПЧ представлена на рис.4.5.
Рис.
4.6.1 Схема 1-го каскада УПЧ.
Рассчитаем
параметры избирательной системы.
Эквивалентная
добротность тракта (по полосе пропускания), обеспечивающая заданное подавление
соседнего канала, равна
.
По таблицам находим для заданного типа избирательной систем (одиночный
резонансный контур) вспомогательные величины:
;
.
Эквивалентное
затухание контура:
. (4.6.1)
Абсолютные
отклонения емкостей транзистора КТ315Б равны:
;
.
Тогда
минимально допустимая эквивалентная ёмкость рассчитывается следующим образом:
. (4.6.2)
Определяем
индуктивность контурной катушки:
. (4.6.3)
Пологая
собственное затухание контуров равным
, находим
проводимости g и
:
; (4.6.4)
. (4.6.5)
Рассчитываем
N и М:
; (4.6.6)
. (4.6.7)
Определяем
коэффициенты включения контурной катушки с цепью коллектора и последующего
каскада соответственно:
; (4.6.8)
. (4.6.9)
Полагая
монтажные и паразитные ёмкости равными:
,
находим
ёмкость в контуре:
.
(4.6.10)
Выбираем
ёмкость из стандартного ряда:
.
(4.6.11)
Рассчитаем
сопротивления резисторов и ёмкости конденсаторов, обеспечивающих режим работы
транзистора.
Принимаем
падение напряжения на резисторе фильтра
и
находим его сопротивление
.
(4.6.12)
Определяем
ёмкость конденсатора
:
.
(4.6.13)
Принимаем
.
Вычисляем
напряжение на эмиттерном сопротивлении:
.
(4.6.14)
Ток
базы:
.
(4.6.15)
Вычисляем
сопротивление резистора
:
.
(4.6.16)
Определяем
ёмкость конденсатора
:
.
(4.6.17)
Принимаем
.
Положим
. Тогда:
.
(4.6.18)
Ток
через делитель в цепи базы:
.
(4.6.19)
Тогда
сопротивления в цепи базы рассчитываются следующим образом:
;
(4.6.20)
.
(4.6.21)
Сопротивления
резисторов делителя базы выбираем из стандартного ряда сопротивлений:
;
.
Характеристическое
сопротивление контура :
(4.6.22)
Резонансный
коэффициент усиления:
(4.6.23)
Расчёт второго каскада аналогичен.
Рассчитаем 3-й каскад УПЧ.
Рассчитаем параметры избирательной системы.
Т.к.
каскад должен быть широкополосным, то добротность избирательной системы должна
быть малой. Пусть
.
По
таблицам находим для заданного типа избирательной систем (одиночный резонансный
контур) вспомогательные величины:
;
.
Эквивалентное
затухание контура:
.
(4.6.24)
Тогда
минимально допустимая эквивалентная ёмкость рассчитывается следующим образом:
.
(4.6.25)
Определяем
индуктивность контурной катушки:
.
(4.6.26)
Пологая
собственное затухание контуров равным
, находим
проводимости g и
:
;
(4.6.27)
.
(4.6.28)
Рассчитываем
N и М:
;
(4.6.29)
.
(4.6.30)
Определяем
коэффициенты включения контурной катушки с цепью коллектора и детектором
соответственно:
;
(4.6.31)
.
(4.6.32)
Полагая
монтажные и паразитные ёмкости равными:
,
Находим
ёмкость в контуре:
.
(4.6.33)
Выбираем
ёмкость из стандартного ряда:
.
(4.6.34)
Расчет
по постоянному току такой же как и для 1-го каскада УПЧ.
Характеристическое
сопротивление контура :
(4.6.35)
Резонансный
коэффициент усиления:
(4.6.36)
.7
Расчёт АМ детектора
В
качестве амплитудного детектора был выбран последовательный диодный детектор,
работающий в режиме линейного детектирования, т.к. он имеет относительно
большое входное сопротивление.
Схема
детектора представлена на рис.6.
Рис.6.
Схема последовательного детектора
Исходные
данные для электрического расчёта:
Напряжение
несущей на входе детектора:
.
Максимальный
коэффициент модуляции: m=0.8.
Диапазон
модулирующих частот: 80...5000Гц
Выбираем
диоды с малы внутренним сопротивление, малой ёмкостью и большим обратным
сопротивлением:
Д9Б:
;
;
.
Определяем
требуемое входное сопротивление детектора:
. (4.7.1)
Сопротивление
нагрузки:
. (4.7.2)
Эквивалентная
ёмкость нагрузки детектора:
(4.7.3)
Рассчитываем
сопротивления резисторов
,
:
(4.7.4)
Выбираем
.
. (4.7.5)
Выбираем
Определяем
ёмкости конденсаторов:
, (4.7.6)
где
- ёмкость монтажа.
(4.7.7)
Выбираем
.
(4.7.8)
Выбираем
.
.8
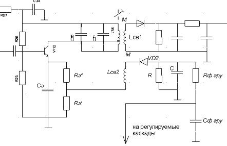
Расчёт схемы АРУ
Согласно
результата предварительного проектирования, системой АРУ следует охватить 3
каскада: УРЧ и 2 первых каскада УПЧ.
Будем
использовать задержанную АРУ. В приёмнике 0 для системы АРУ применяется
отдельный выпрямитель .Схема задержанной АРУ изображена на рисунке 4.8.
Рис.4.8.
Схема задержанной АРУ
Выбираем
диод выпрямителя АРУ типа Д9В.
Принимаем
. Максимальный коллекторный ток примем равным
.
Определяем
параметра
:
(4.8.1)
Для
максимального коллекторного тока принимаем:
;
;
;
;
.
Рассчитаем
сопротивление резистора фильтра АРУ:
. (4.8.2)
Выбираем
.
Емкость
фильтра конденсатора:
. (4.8.3)
Выбираем
.
Коэффициент
управления:
. (4.8.4)
Полагаем
. Коэффициент передачи цепи управления равен
.
(4.8.5)
Возьмем
(4.8.6)
(4.8.7)
(4.8.8)
(4.8.9)
Устойчивый
коэффициент усиления:
.
(4.8.10)
Вычисляем
коэффициенты включения с коллектором транзистора:
.
(4.8.11)
Находим
необходимую проводимость на выходе транзистора:
. (4.8.12)
Коэффициент
включения с детектором:
.
(4.8.14)
При
этих коэффициентах включения для максимального регулирующего напряжения будем
иметь:
.
(4.8.15)
Минимальный
коэффициент усиления каскада:
,
(4.8.16)
что
больше устойчивого.
Снизим
коэффициент включения:
.
(4.8.17)
Глубина
регулировки для УРЧ (таблица 11-12[4]):
(4.8.18)
(4.8.19)
Для
первого каскада УПЧ:
(4.8.20)
Для
второго каскада УПЧ:
(4.8.21)
Глубина
регулирования всей системы АРУ:
.
(4.8.22)
Таким
образом, рассчитанная система АРУ обеспечивает заданную глубину регулирования
усиления приёмника.
5. Поверочный расчет
на ЭВМ
Произведем
поверочный расчет 3-го каскада УПЧ. Данная схема промоделирована в Micro-Cap.
Рис.5.1.
- схема 3-го УПЧ
Рис.5.2.
- зависимость Uвых от
частоты
6.
Конструктивный расчет магнитной антенны
Входная
цепь с магнитной антенной обычно является входным контуром приемника. Она
содержит конденсатор и катушку индуктивности, внутри которой помещен магнитный
стержень. Такого типа магнитная антенна при правильном ее исполнении сравнима
по эффективности со штыревой антенной высотой 1-2 метра.
Для
уменьшения длины соединительных проводов магнитную антенну необходимо
устанавливать как можно ближе к входному каскаду приемника. Вблизи от антенны
не должно быть короткозамкнутых витков.
Закреплять
антенну необходимо в держателях с мягкими прокладками. Во избежание увеличения
собственной емкости магнитная антенна должна быть удалена от шасси на
расстояние не менее 3см, а также максимально удалена от трансформаторов и
электродинамического громкоговорителя.
.
Из таблицы 11.5 [3] выбираем тип и размеры сердечника антенны:
,
, µ=1000 с граничной частотой fгр=2Мгц.
.
По графику рис.11.9 [3] при µ=1000 и
определяем
эффективную магнитную проницаемость сердечника
.
.
Ориентировочное значение действующей магнитной проницаемости антенны
(6.1)
4.
Ориентировочная расчетная индуктивность антенной катушки
(6.2)
5.
Вибираем вид намотки катушки антенны - однослойная сплошная намотка на каркасе
диаметром D=9мм.
.
Вибираем для намотки провод типа ПЭВ-2, для которого d=0.25 мм,
do=0.3,
.
.
Число витков на один сантиметр длины намотки
(6.3)
8.
Вспомогательный параметр
(6.4)
9.
По графику рис.11.6 [3] и значению
определяем
точку, для которой
.
.
Длина намотки
(6.5)
11.
Число витков намотки
(6.6)
12.
Действующая высота антенны
(6.7)
13.
Величины вспомогательных коэффициентов
(6.8)
электрический приемник антенна частота
По
графику рис.11.11. [3] и отношению
получается
, по графику рис.11.12. [3] и отношению
получается
.
.
Точное значение действующей магнитной проницаемости антенны
(6.9)
.
Тоочная расчетная индуктивность антенной катушки
(6.10)
(6.11)
(6.12)
По
графику 5.7 [4] находим a’=5мм.
Для
магнитной антенны принимают :
Заключение
В данном курсовом проекте согласно заданию разработали радиовещательный
переносной приемник нулевой группы сложности.
Произвели расчет основных качественных показателей и полный электрический
расчет блоков приемника для диапазона СВ. Выполнили конструктивный расчет
магнитной антенны.
Разработанный РВП отвечает требованиям технического задания и
обеспечивает необходимую чувствительность, избирательность и диапазон
воспроизводимых частот.
Литература
1.
Окулич Н. И.
Методическое пособие по курсовому проектированию по курсу "Радиоприемные
устройства" (предварительное проектирование радиовещательных приемников)./
Под редакцией Б. М. Богдановича. -Мн.: МРТИ, 1986г.
2.
Сиверс А.П.
Проектирование радиоприемных устройств. -М., Сов. Радио, 1976г.
3.
Екимов В.Д.
Павлов К.М. Проектирование радиоприемных устройств. -М., Связь, 1968г.
4.
Бобров Н. В.
Расчет радиоприемников. -М., Радио и Связь, 1981г.
5.
Музыка З. Н.,
Пустовалов В. Е., Синицкий Б. Г. Расчет высокочастотных каскадов радиоприемных
устройств на транзисторах. -М., Энергия, 1975г.