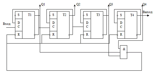
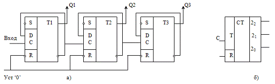
Исследование нестабилизированных источников напряжения, мостовых усилителей, счетчиков, мультивибраторов
Министерство
образования Республики Беларусь
Учреждение
образования
Брестский
государственный технический университет
Кафедра
автоматизации технологических процессов и производств
Лабораторная
работа № 1
Исследование
нестабилизированных источников напряжения
Выполнил студент
Группы АТП-6 МСФ
Чмелев А.А.
Проверил Смаль А.С.
Брест 2008
Цель работы - изучение принципа работы и исследование характеристик
нестабилизированных источников вторичного электропитания.
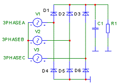
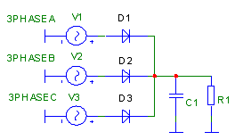
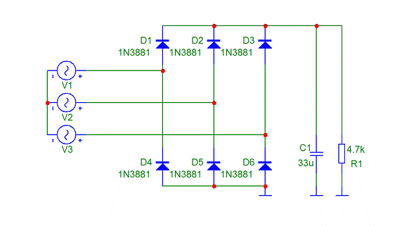
Задание 1: Исследование однофазных выпрямителей
а) для каждой из схем (рис.1.10) получить осциллограммы входного (Um ВХ = 10…15 В, fС = 50 Гц) и выходного напряжений, а
также напряжения на одном из диодов, для заданного значения сопротивления
нагрузки R1 при отсутствии и наличии ёмкостного
фильтра (С1 = 33 мкФ и 120 мкФ);
1.
2.
.
в) оценить коэффициент сглаживания q ёмкостного фильтра по формуле
и сравнить с теоретическим значением
, где fП - частота пульсаций выпрямленного напряжения.
.
= 8^0.5 * 14.38 / (14.38 - 12,7) =
24,21
= 48.7
.
= 8^0.5 * 14.33 / (14.33 - 13.48) =
47.7
= 97.4
.
= 8^0.5 * 10.8 / (10.8 -10.2) = 50.9
= 97.4
г) для мостового выпрямителя построить внешнюю характеристику при
отсутствии фильтра и при наличии ёмкостного и индуктивного фильтров;
1. При
отсутствии фильтра
|
R
|
U
|
I = U / R
|
|
100
|
6
|
0,0600
|
|
1000
|
6,2
|
0,00620
|
|
10000
|
6,43
|
0,000643
|
|
100000
|
6,75
|
0,0000675
|
|
1000000
|
6,89
|
0,00000689
|
|
10000000
|
6,9
|
0,000000690
|
|
100000000
|
6,91
|
0,0000000691
|
2. при наличии ёмкостного фильтра;
|
R
|
U
|
I = U / R
|
|
1
|
6.1
|
6.1
|
|
10
|
6,15
|
0.615
|
|
100
|
6,94
|
0.0694
|
|
1000
|
9,56
|
0.00956
|
|
10000
|
9.65
|
0.000965
|
|
100000
|
9.80
|
0.0000980
|
|
1000000
|
9.95
|
0.00000995
|
|
10000000
|
10,43
|
0.0000001043
|
|
100000000
|
10,53
|
0.00000001053
|
3. при наличии индуктивного фильтра;
|
R
|
U
|
I = U / R
|
|
1
|
5.43
|
5.43
|
|
10
|
5.47
|
0.547
|
|
100
|
5.53
|
0.0553
|
|
1000
|
6,56
|
0.00656
|
|
10000
|
6,63
|
0.000663
|
|
100000
|
6,67
|
0.0000667
|
|
1000000
|
6,72
|
0.00000672
|
|
10000000
|
6,81
|
0.000000681
|
|
100000000
|
6.85
|
0.0000000685
|
Задание 2: Исследование трёхфазных выпрямителей
а) для каждой из схем (рис.1.11) выполнить пункты а) - в) задания 2.
1.
.
в) оценить коэффициент сглаживания q ёмкостного фильтра по формуле
и сравнить с теоретическим значением
, где fП - частота пульсаций выпрямленного напряжения.
.
= 8^0.5 * 14.3 / (14.3 - 13.7) =
67.68
= 136.8
.
= 8^0.5 * 16.1 / (16.1 - 15.7) =
113.8
= 295.1
Вывод: изучены принципы работы и исследование характеристик
нестабилизированных источников вторичного электропитания.
Цель работы - изучение принципа работы и исследование характеристик
нестабилизированных источников вторичного электропитания.
Ход работы
Задание 3: Исследование однополупериодного выпрямителя
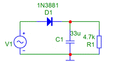
а) собрать принципиальную схему выпрямителя согласно (рис.1);
Рис.1
б) получить осциллограммы входного и выходного напряжений и записать
показания вольтметров для значений сопротивления нагрузки RL = 1 кОм и 10 кОм
при отключённом и включённом ёмкостном фильтре при значениях ёмкости
конденсатора С = 1 мкФ и 5 мкФ;
) RL = 1 кОм и С =(1-5) мкФ
) RL = 10 кОм и С =(1-5) мкФ
) RL = (1 -10) кОм
Задание 4: Исследование однофазного мостового выпрямителя
а) собрать принципиальную схему выпрямителя (рис.2);
Рис.2
б) выполнить исследование аналогично заданию 1.
) RL = (1-10) кОм
) RL = 1 кОм и С =(1-5) мкФ
) RL = 10 кОм и С =(1-5) мкФ
Задание 5: Исследование ИВЭП с удвоением напряжения
а) собрать принципиальную схему (рис.3);
Рис.3
б) выполнить исследование аналогично заданию 1.
) RL = 1 кОм и С =(1-5) мкФ
) RL = 10 кОм и С =(1-5) мкФ
3) RL
= (1-10) кОм
Задание 6: Исследование трёхфазного однополупериодного выпрямителя
а) собрать принципиальную схему выпрямителя (рис.4);
Рис.4
б) записать показания вольтметров при подключении ёмкостного,
индуктивного, резистивно-ёмкостного и индуктивно-ёмкостного фильтров;
|
Фильтр
|
Uвх
|
Uвых
|
|
C
|
14,2
|
0,3445
|
в) оценить коэффициенты сглаживания фильтров по формуле
, где
- действующее значение переменной
составляющей до фильтра,
- действующее значение переменной составляющей после
фильтра.
Задание 7: Исследование трёхфазного мостового выпрямителя
а) собрать принципиальную схему выпрямителя (рис.5);
Рис.5
б) провести исследование трёхфазного мостового выпрямителя аналогично
заданию 4.
|
Фильтр
|
Uвх
|
Uвых
|
|
С
|
11,4
|
0,188
|
Вывод: Изучили принцип работы и исследовали характеристики нестабилизированных
источников вторичного электропитания.
Министерство
образования Республики Беларусь
Учреждение
образования
“Брестский
государственный технический университет”
Кафедра АТПиП
Лабораторная работа № 1
Исследование нестабилизированных
источников напряжения
Выполнил:
студент группы АТП-6
Пахмурный С.В.
Проверил:
Смаль А.С.
Брест 2008 г.
Цель
работы - изучение
принципа работы и исследование характеристик нестабилизированных источников
вторичного электропитания.
Порядок выполнения работы
Задание 8: Исследование однофазных выпрямителей
а) для каждой из схем (рис.1.10) получить осциллограммы входного (Um ВХ = 10…15 В, fС = 50 Гц) и выходного напряжений, а
также напряжения на одном из диодов, для заданного значения сопротивления
нагрузки R1 при отсутствии и наличии ёмкостного
фильтра (С1 = 33 мкФ и 120 мкФ);
б) определить с помощью осциллограмм максимальное обратное напряжение
UОБР max на диоде среднее значение
выпрямленного напряжения UН.СР на нагрузке; сравнить полученные значения с
теоретическими (для построения UН.СР используется функция AVG(v(R1)));
А)
Б)
В)
в) оценить коэффициент сглаживания q ёмкостного фильтра по формуле
и сравнить с теоретическим значением
, где fП - частота пульсаций выпрямленного напряжения.
a) q экс
=2,828*9,235/(9,235-8,875) =72,5теор =2*3,14*50*3900*120*10^(-6)=145
б) q экс= 2,828*9,236/(9,236-9,062)=150
q
теор=2*3,14*100*3900*120*10^(-6)=294
в) q экс = 2,828*8,458/(8,458-8,305)=156
q
теор= 2*3,14*100*3900*120*10^(-6)=293
г) для мостового выпрямителя построить внешнюю характеристику при
отсутствии фильтра и при наличии ёмкостного и индуктивного фильтров;
|
Rн
|
Uн емк
|
Iн емк
|
Uн инд
|
Iн инд
|
Uн без
|
Iн без
|
|
1000000000
|
8,364
|
8,36E-09
|
5,472
|
5,472E-09
|
5,472
|
5,472E-09
|
|
100000000
|
8,364
|
8,36E-08
|
5,471
|
5,471E-08
|
5,471
|
5,471E-08
|
|
10000000
|
8,364
|
8,36E-07
|
5,46
|
5,46E-07
|
5,46
|
5,46E-07
|
|
1000000
|
8,36
|
8,36E-06
|
5,4
|
0,0000054
|
5,4
|
0,0000054
|
|
100000
|
8,326
|
8,33E-05
|
5,4272
|
5,427E-05
|
5,273
|
5,273E-05
|
|
10000
|
8,181
|
0,000818
|
5,113
|
0,0005113
|
5,125
|
0,0005125
|
|
1000
|
7,47
|
0,00747
|
4,746
|
0,004746
|
4,975
|
0,004975
|
|
100
|
5,411
|
0,05411
|
4,04
|
0,0404
|
4,53
|
0,0453
|
Задание 9:
Исследование трёхфазных выпрямителей
а) для каждой из схем (рис.1.11) выполнить пункты а) - в) задания 1:
а) для каждой из схем (рис.1.10) получить осциллограммы входного (Um ВХ = 10…15 В, fС = 50 Гц) и выходного напряжений, а
также напряжения на одном из диодов, для заданного значения сопротивления
нагрузки R1 при отсутствии и наличии ёмкостного
фильтра (С1 = 33 мкФ и 120 мкФ);
б) определить с помощью осциллограмм максимальное обратное напряжение
UОБР max на диоде среднее значение
выпрямленного напряжения UН.СР на нагрузке; сравнить полученные значения с
теоретическими (для построения UН.СР используется функция AVG(v(R1)));
в) оценить коэффициент сглаживания q ёмкостного фильтра по формуле
и сравнить с теоретическим значением
, где fП - частота пульсаций выпрямленного напряжения.
А)
экс=2,828*9,236/(9,236-9,126)=237
q
теор=2*3.14*150*3900*120*10^(-6)=440
Б)
q экс=
2,828*15,766/(15,766-15,687)=564
q
теор=2*3.14*300*3900*120*10^(-6)=881
Вывод: изучили принцип работы и исследовали характеристики
нестабилизированных источников вторичного электропитания.
Лабораторная работа № 1
Исследование нестабилизированных
источников напряжения
Цель работы - изучение принципа работы и исследование характеристик
нестабилизированных источников вторичного электропитания.
Задание 10: Исследование однофазных выпрямителей
Для каждой из схем получил осциллограммы входного и выходного напряжений,
а также напряжения на одном из диодов, для заданного значения сопротивления
нагрузки R1 при отсутствии и наличии ёмкостного
фильтра (С1 = 33 мкФ и 120 мкФ);
0
0

0
Для мостового выпрямителя построил внешнюю характеристику при отсутствии
фильтра и при наличии ёмкостного и индуктивного фильтров
|
С емкостным фильтром
|
Без емкостного фильтра
|
С индуктивным фильтром
|
|
|
|
|
|
|
|
|
|
7,49
|
7,49
|
1
|
7,49
|
7,49
|
7,48
|
7,48
|
|
0,789
|
7,89
|
10
|
0,789
|
7,89
|
0,789
|
7,89
|
|
0,0802
|
8,02
|
100
|
0,0802
|
8,02
|
0,0802
|
8,02
|
|
0,00808
|
8,08
|
1000
|
0,00813
|
8,13
|
0,00813
|
8,13
|
|
0,000809
|
8,09
|
10000
|
0,000823
|
8,23
|
0,000823
|
8,23
|
|
8,09E-05
|
8,09
|
100000
|
8,33E-05
|
8,33
|
8,31E-05
|
8,31
|
|
8,11E-06
|
8,11
|
1000000
|
8,4E-06
|
8,4
|
8,36E-06
|
8,36
|
Задание 11:
Исследование трёхфазных выпрямителей
0
0
Вывод: изучил принцип работы и исследовал характеристики
нестабилизированных источников вторичного электропитания, в частности
исследовал однофазные (однополупериодный, двухполупериодный и мостовой) и
трехфазные(с отводом от нулевой точки и мостовой) выпрямители. В ходе работы
выяснил, что мостовые схемы имеют наилучшие параметры.
Лабораторная работа № 1
Исследование нестабилизированных
источников напряжения
Цель работы - изучение принципа работы и исследование характеристик
нестабилизированных источников вторичного электропитания.
Задание 12: Исследование однофазных выпрямителей
а) для каждой из схем (рис.1) получить осциллограммы входного (Um ВХ = 10…15 В, fС = 50 Гц) и выходного напряжений, а
также напряжения на одном из диодов, для заданного значения сопротивления
нагрузки R1 при отсутствии и наличии ёмкостного
фильтра (С1 = 33 мкФ и 120 мкФ);
Для схемы однополупериодного выпрямителя:
Таблица 1. Измеряемые параметры.
|
|
однополупериодный
|
двухполупериодный
|
мостовой
|
|
|
0
|
33
|
120
|
0
|
33
|
120
|
0
|
33
|
120
|
|
Uн min
|
-0,006
|
7,6113
|
8,7303
|
-0,003
|
8,472
|
8,999
|
0
|
7,812
|
8,251
|
|
Uн max
|
9,307
|
9,2854
|
9,2402
|
9,304
|
9,285
|
9,241
|
8,621
|
8,556
|
8,467
|
|
Uн ср теор
|
2,88
|
8,44
|
8,97
|
5,719
|
8,874
|
9,104
|
5,103
|
8,18
|
8,34
|
|
Uобр max
|
-10,0053
|
-18,3369
|
-18,9725
|
-9,311
|
-9,267
|
-9,215
|
-9,311
|
-9,267
|
-9,215
|
|
q
|
2,826605
|
15,6879
|
51,2556
|
2,82752
|
32,3025
|
108,006
|
2,82843
|
32,5269
|
110,872
|
|
q теор
|
0
|
13,9958
|
50,8938
|
0
|
27,9916
|
101,788
|
0
|
27,9916
|
101,788
|
|
fp
|
25
|
25
|
25
|
50
|
50
|
50
|
50
|
50
|
50
|
Для схемы двухполупериодного выпрямителя:
Для схемы мостового выпрямителя:
б) определить с помощью осциллограмм максимальное обратное напряжение
UОБР max на диоде среднее значение выпрямленного
напряжения UН.СР на нагрузке; сравнить полученные значения с теоретическими
(для построения UН.СР используется функция AVG(v(R1)));
в) оценить коэффициент сглаживания q ёмкостного фильтра по формуле
и сравнить с теоретическим значением
, где fП - частота пульсаций выпрямленного напряжения.
г) для мостового выпрямителя построить внешнюю характеристику при
отсутствии фильтра и при наличии ёмкостного и индуктивного фильтров;
При отсутствии фильтра:
При наличии индуктивного фильтра:
При наличии емкостного фильтра:
Задание 13: Исследование трёхфазных выпрямителей
а) для каждой из схем (рис.1.11) выполнить пункты а) - в) задания 1.
Таблица 2. Измеряемые параметры.
|
|
с отводом
|
мостовая
|
|
|
0
|
33
|
120
|
0
|
33
|
120
|
|
Uн min
|
4,367
|
8,758
|
9,089
|
4,366
|
8,757
|
9,089
|
|
Uн max
|
9,312
|
9,285
|
9,244
|
9,308
|
9,285
|
9,244
|
|
Uн ср теор
|
7,587
|
9,031
|
9,163
|
7,587
|
9,031
|
9,163
|
|
Uобр max
|
-16,636
|
-18,984
|
-19,163
|
-16,625
|
-18,974
|
-19,152
|
|
q
|
5,326251
|
49,8329
|
168,684
|
5,3272
|
49,7385
|
168,684
|
|
q теор
|
0
|
41,9874
|
152,681
|
0
|
41,9874
|
152,681
|
|
fp
|
75
|
75
|
75
|
75
|
75
|
75
|
Для схемы с отводом от нулевой точки:
Для мостовой схемы:
Вывод: изучил принцип работы и исследовал характеристики
нестабилизированных источников вторичного электропитания, в частности
исследовал однофазные (однополупериодный, двухполупериодный и мостовой) и
трехфазные(с отводом от нулевой точки и мостовой) выпрямители. В ходе работы
выяснил, что мостовые схемы имеют наилучшие параметры.
Министерство
образования Республики Беларусь
Учреждение
образования
Брестский
государственный технический университет
Кафедра АТПиП
Лабораторная работа № 1
Исследование
нестабилизированных источников напряжения
Выполнил студент
Группы АТП-7 МСФ:
Броницкий А.С.
Проверил:
Смаль А.С.
Брест 2009
Цель работы - изучение принципа работы и исследование характеристик
нестабилизированных источников вторичного электропитания.
Задание 14: Исследование однофазных выпрямителей
а) для каждой из схем (рис.1) получить осциллограммы входного (Um ВХ = 10…15 В, fС = 50 Гц) и выходного напряжений, а
также напряжения на одном из диодов, для заданного значения сопротивления
нагрузки R1 при отсутствии и наличии ёмкостного
фильтра (С1 = 33 мкФ и 120 мкФ);
Для схемы однополупериодного выпрямителя:
Таблица 1. Измеряемые параметры.
|
|
однополупериодный
|
двухполупериодный
|
мостовой
|
|
|
0
|
33
|
120
|
0
|
33
|
120
|
0
|
33
|
120
|
|
Uн min
|
0,0001
|
7,36
|
8,706
|
0
|
8,375
|
9,03
|
0
|
7,813
|
8,372
|
|
Uн max
|
9,383
|
9,365
|
9,33
|
9,383
|
9,365
|
9,33
|
8,773
|
8,719
|
8,64
|
|
Uн ср теор
|
3,474
|
8,176
|
8,709
|
5,791
|
8,595
|
8,839
|
5,243
|
7,979
|
8,155
|
|
Uн ср
|
4,69145
|
1,0025
|
0,312
|
4,6915
|
0,495
|
4,3865
|
0,453
|
0,134
|
|
Uобр max
|
-9,997
|
-18,206
|
-18,998
|
-19,382
|
-19,357
|
-19,314
|
-9,386
|
-9,35
|
-9,303
|
|
q
|
2,828457
|
13,2111
|
42,2904
|
2,82843
|
26,7558
|
87,9641
|
2,82843
|
27,2197
|
91,1851
|
|
q теор
|
0
|
22,808
|
82,938
|
0
|
45,6159
|
165,876
|
0
|
45,6159
|
165,876
|
|
fp
|
50
|
50
|
50
|
100
|
100
|
100
|
100
|
100
|
100
|
Для схемы двухполупериодного выпрямителя:
Для схемы мостового выпрямителя:
б) определить с помощью осциллограмм максимальное обратное напряжение
UОБР max на диоде среднее значение
выпрямленного напряжения UН.СР на нагрузке; сравнить полученные значения с
теоретическими (для построения UН.СР используется функция AVG(v(R1)));
в) оценить коэффициент сглаживания q ёмкостного фильтра по формуле
и сравнить с теоретическим значением
, где fП - частота пульсаций выпрямленного напряжения.
г) для мостового выпрямителя построить внешнюю характеристику при
отсутствии фильтра и при наличии ёмкостного и индуктивного фильтров;
При отсутствии фильтра:
При наличии индуктивного фильтра:
При наличии емкостного фильтра:
|
С емкостным стабилизатором
|
без стабилизатора
|
С ин-тью
|
|
In
|
Un
|
Rn
|
In
|
Un
|
In
|
Un
|
|
3,751
|
3,751
|
1
|
3,751
|
3,751
|
0,976
|
0,976
|
|
0,4724
|
4,724
|
10
|
0,4707
|
4,707
|
0,3784
|
3,784
|
|
0,05547
|
5,547
|
100
|
0,04987
|
4,987
|
0,0491
|
4,91
|
|
0,007595
|
7,595
|
1000
|
0,00518
|
5,179
|
0,00518
|
5,178
|
|
0,00083
|
8,3
|
10000
|
0,00054
|
5,365
|
0,00054
|
5,364
|
|
8,44E-05
|
8,444
|
100000
|
5,6E-05
|
5,551
|
5,6E-05
|
5,551
|
|
8,47E-06
|
8,47
|
1000000
|
5,7E-06
|
5,734
|
5,7E-06
|
5,733
|
|
8,47E-07
|
8,473
|
1E+07
|
5,9E-07
|
5,878
|
5,9E-07
|
5,878
|
|
8,47E-08
|
8,474
|
1E+08
|
5,9E-08
|
5,932
|
5,9E-08
|
5,932
|
Задание 15: Исследование трёхфазных выпрямителей
а) для каждой из схем (рис.1.11) выполнить пункты а) - в) задания 1.
Таблица 2. Измеряемые параметры.
|
|
с отводом
|
мостовая
|
|
|
0
|
33
|
120
|
0
|
33
|
120
|
|
Uн min R1
|
4,512
|
8,682
|
9,14
|
0
|
12,279
|
13,212
|
|
Uн max R1
|
9,383
|
9,367
|
9,331
|
13,764
|
13,72
|
13,645
|
|
Uн ср теор AVG
|
7,579
|
8,962
|
9,144
|
8,403
|
12,58
|
12,911
|
|
Uн ср
|
7,5645
|
9,6575
|
9,9045
|
3,118
|
9,2795
|
9,7835
|
|
Uобр max VD1
|
-16,71
|
-18,962
|
-19,229
|
-14,397
|
-14,367
|
-14,321
|
|
q
|
5,448395
|
38,6772
|
138,178
|
2,82843
|
26,9299
|
89,1314
|
|
q теор
|
0
|
68,4239
|
248,814
|
0
|
68,4239
|
248,814
|
|
fp
|
150
|
150
|
150
|
150
|
150
|
150
|
Для схемы с отводом от нулевой точки:
Для мостовой схемы:
Вывод: изучил принцип работы и исследовал характеристики
нестабилизированных источников вторичного электропитания, в частности
исследовал однофазные (однополупериодный, двухполупериодный и мостовой) и
трехфазные(с отводом от нулевой точки и мостовой) выпрямители. В ходе работы
выяснил, что мостовые схемы имеют наилучшие параметры.
Министерство
образования Республики Беларусь
Учреждение
образования
Брестский
государственный технический университет
Кафедра
автоматизации технологических процессов и производств
Лабораторная
работа № 4
Исследование
мостовых усилителей
Выполнил студент
Группы АТП-6 МСФ
Зиновик М.С.
Проверил Смаль А.С.
Брест 2008
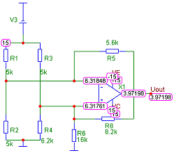
Цель работы: изучение принципа действия мостовых усилителей на базе
операционного усилителя.
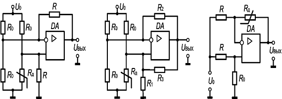
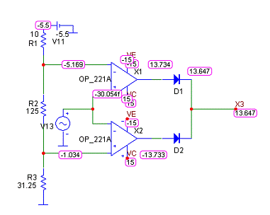
Задание 1: Исследование мостового усилителя с нелинейной характеристикой
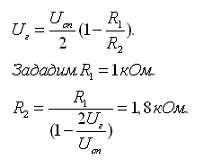
а) рассчитать напряжения источника питания моста
и номинальные значения резисторов в
мостовом усилителе, представленного на рис.4.1;
.
Подставляя U1 = 10, U0 = 15, R = 12 000, ∆R = 2800, находим R0 =
82 кОм
б) собрать схему мостового усилителя (рис.4.1);
в) изменяя сопротивление соответствующего резистора в заданном диапазоне
значений, записать в таблицу значения выходного напряжения;
|
R
|
UВЫХ
|
R
|
UВЫХ
|
|
10.6
|
-5.941
|
12.8
|
3.075
|
|
10.8
|
-5.044
|
13.0
|
3.811
|
|
11.0
|
-4.164
|
13.2
|
4.534
|
|
11.2
|
-3.300
|
13.4
|
5.245
|
|
11.4
|
-2.452
|
13.6
|
5.945
|
|
11.6
|
-1.620
|
13.8
|
6.633
|
|
11.8
|
-0.802
|
14.0
|
7.309
|
|
12.0
|
0.001
|
14.2
|
7.975
|
|
12.2
|
0.790
|
14.4
|
8.630
|
|
12.4
|
1.565
|
14.6
|
9.274
|
|
12.6
|
2.326
|
14.8
|
9.909
|
Задание 2: Исследование мостового усилителя с линейной характеристикой
а) рассчитать напряжение источника питания моста
и номинальные значения резисторов в
мостовом усилителе на рис.4.2а;
= 2 * 82 + 12 = 180 кОм
= 82 (2 * 82 + 12) / (82 + 12) = 150 кОм
б) собрать схему мостового усилителя (рис.4.2а);
в) провести измерения аналогично п. в) Задания 1.
|
R
|
UВЫХ
|
R
|
UВЫХ
|
|
10.6
|
-4.090
|
12.8
|
2.334
|
|
10.8
|
-3.509
|
13.0
|
2.921
|
|
11.0
|
-2.927
|
13.2
|
3.509
|
|
11.2
|
-2.344
|
13.4
|
4.097
|
|
11.4
|
-1.762
|
13.6
|
4.686
|
|
11.6
|
-1.178
|
13.8
|
5.276
|
|
11.8
|
-0.594
|
14.0
|
5.866
|
|
12.0
|
-0.009
|
14.2
|
6.456
|
|
12.2
|
0.576
|
14.4
|
7.047
|
|
12.4
|
1.161
|
14.6
|
7.639
|
|
12.6
|
1.747
|
14.8
|
8.231
|
Задание 3: Исследование мостового усилителя с датчиком в цепи обратной
связи
а) рассчитать напряжение источника питания
и номинальные значения резисторов в
мостовом усилителе на рис.4.2б;
б) собрать схему мостового усилителя (рис.4.2б);
в) провести измерения аналогично п. в) Задания 1.
|
R
|
UВЫХ
|
R
|
UВЫХ
|
|
10.6
|
7.187
|
12.8
|
8.036
|
|
10.8
|
7.279
|
13.0
|
|
11.0
|
7.367
|
13.2
|
8.160
|
|
11.2
|
7.452
|
13.4
|
8.219
|
|
11.4
|
7.534
|
13.6
|
8.277
|
|
11.6
|
7.613
|
13.8
|
8.333
|
|
11.8
|
7.690
|
14.0
|
8.387
|
|
12.0
|
7.763
|
14.2
|
8.439
|
|
12.2
|
7.835
|
14.4
|
8.491
|
|
12.4
|
7.904
|
14.6
|
8.540
|
|
12.6
|
7.971
|
14.8
|
8.589
|
Задание 4: Обработка результатов эксперимента
а) рассчитать теоретические зависимости
для исследованных схем мостовых
усилителей (рис.4.1 и 4.2);
=
= 0,104 * ∆R /
(2,146 + 0,096 * ∆R)
= 2,847 * ∆R
= - 4,688 * 10-4 * ∆R
б) результаты расчётов и измерений представить в виде графиков в общей
системе координат.
Вывод: изучен принцип действия мостовых усилителей на базе операционного
усилителя.
Министерство
образования Республики Беларусь
УО «Брестский
государственный технический университет»
Кафедра АТП и
П
Лабораторная
работа №4
«Исследование
мостовых усилителей»
Выполнил студент МСФ
группыАТП-7
Иванюк П.В.
Проверил ст. преподаватель
Смаль А.С.
Брест 2009
Цель работы: изучение принципа действия мостовых усилителей на базе
операционного усилителя.
Ход работы
Задание 1: Исследование мостового усилителя с нелинейной характеристикой.
Тип операционного усилителя OP_5.
U1max =
10 В; Imax = 1 мА; R0= 4 кОм; α = 15 Ом/град; t0=20 оС;
Температура t изменяется в диапазоне Tmin = -50 оС, Tmax = 100 оС
а) рассчитал напряжения источника питания моста U0 и номинальные значения резисторов в мостовом усилителе
Rtmin=
R0+ΔRmin=2950 Ом
Rtmax=
R0+ Δrmax=5200 Ом
В СКМ Mathematika 5.0 определил:
{{U0®6.95,R®46280.3}
б) собрал схему мостового усилителя
в) изменяя сопротивление соответствующего резистора в заданном диапазоне
значений, записал в таблицу значения выходного напряжения
|
ΔR
|
Rд
|
U1пр
|
U1теор
|
|
-1050
|
2950
|
-11,906
|
-11,7187
|
|
-900
|
3100
|
-9,979
|
-9,82241
|
|
-750
|
3250
|
-8,136
|
-8,00821
|
|
-600
|
3400
|
-6,371
|
-6,27087
|
|
-450
|
3550
|
-4,679
|
-4,6056
|
|
-300
|
3700
|
-3,056
|
-3,00801
|
|
-150
|
3850
|
-1,4977
|
-1,47405
|
|
0
|
4000
|
0,001737
|
0
|
|
150
|
4150
|
1,44
|
1,417587
|
|
300
|
4300
|
2,827
|
2,781894
|
|
450
|
4450
|
4,161
|
4,095868
|
|
600
|
4600
|
5,449
|
5,362245
|
|
750
|
4750
|
6,69
|
6,583564
|
|
900
|
4900
|
7,89
|
7,762189
|
|
1050
|
5050
|
9,044
|
8,90032
|
|
1200
|
5200
|
10,161
|
10,00001
|
Задание 2: Исследование мостового усилителя с линейной характеристикой
а) рассчитал напряжение источника питания моста U0 и номинальные значения резисторов в мостовом усилителе.
В СКМ Mathematika 5.0 определил:
{{U0®6.95,R2®19184.7}}=2*R2+R0=27180
Ом=R2*(2*R2+R0)/(R2+R0)=35060 Ом
б) собрал схему мостового усилителя
в) изменяя сопротивление соответствующего резистора в заданном диапазоне
значений, записал в таблицу значения выходного напряжения;
|
ΔR
|
Rд
|
U1пр
|
U1теор
|
|
-1050
|
2950
|
-9,407
|
-8,75002
|
|
-900
|
3100
|
-7,721
|
-7,50002
|
|
-750
|
3250
|
-6,412
|
-6,25002
|
|
-600
|
3400
|
-5,162
|
-5,00001
|
|
-450
|
3550
|
-3,986
|
-3,75001
|
|
-300
|
3700
|
-2,634
|
-2,50001
|
|
-150
|
3850
|
-1,731
|
-1,25
|
|
0
|
4000
|
-0,563
|
0
|
|
150
|
4150
|
1,321
|
1,250003
|
|
300
|
4300
|
2,403
|
2,500006
|
|
450
|
4450
|
3,803
|
3,750009
|
|
600
|
4600
|
4,962
|
5,000012
|
|
750
|
4750
|
6,039
|
6,250016
|
|
900
|
4900
|
7,463
|
7,500019
|
|
1050
|
5050
|
8,609
|
8,750022
|
|
1200
|
5200
|
9,763
|
10,00002
|
Задание 3: Исследование мостового усилителя с датчиком в цепи обратной
связи
а) рассчитал напряжение источника питания U0 и номинальные значения резисторов в мостовом усилителе
В СКМ Mathematika 5.0 определили:
{{U0®-12.5568,R®-5506.82}}
б) собрал схему мостового усилителя
в) изменяя сопротивление соответствующего резистора в заданном диапазоне
значений, записал в таблицу значения выходного напряжения
|
ΔR
|
Rд
|
U1пр
|
U1теор
|
|
-1050
|
2950
|
1,387
|
1,386861
|
|
-900
|
3100
|
1,189
|
1,188738
|
|
-750
|
3250
|
0,99084
|
0,990615
|
|
-600
|
3400
|
0,79267
|
0,792492
|
|
-450
|
3550
|
0,59451
|
0,594369
|
|
-300
|
3700
|
0,39634
|
0,396246
|
|
-150
|
3850
|
0,19817
|
0,198123
|
|
0
|
4000
|
0,00023
|
0
|
|
150
|
4150
|
-0,19817
|
-0,19812
|
|
300
|
4300
|
-0,39633
|
-0,39625
|
|
450
|
4450
|
-0,5945
|
-0,59437
|
|
600
|
4600
|
-0,79267
|
-0,79249
|
|
750
|
4750
|
-0,99094
|
-0,99062
|
|
900
|
4900
|
-1,189
|
-1,18874
|
|
1050
|
5050
|
-1,387
|
-1,38686
|
|
1200
|
5200
|
-1,585
|
-1,25618
|
Вывод: изучил принцип действия мостовых усилителей на базе операционного
усилителя.
Лабораторная
работа № 4
Исследование
мостовых усилителей
Цель работы: изучение принципа действия мостовых усилителей на базе
операционного усилителя.
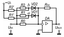
Краткие теоретические сведения
Дифференциальные усилители, включённые в мостовую схему и преобразующие
приращение сопротивления в напряжение, называются мостовыми, и относятся к
преобразователям сопротивления в напряжение. Такие усилители применяются при
использовании резистивных первичных преобразователей (тензометров, термисторов
и т.п.), включаемых по мостовой схеме.
Различают мостовые усилители с нелинейной и линейной характеристиками.
Схема усилителя первого типа показана на рис.4.1. Мостовая схема составлена из
резисторов
и резистивного датчика
, где
- приращение сопротивления датчика в
результате воздействия контролируемого параметра;
- сопротивление датчика при
температуре
. В общем случае мост может состоять из комплексных
сопротивлений - в зависимости от типа датчика (ёмкостного, индуктивного или
чисто резистивного), а его питание осуществляться от источника
как постоянного, так и переменного
тока. Выходное напряжение схемы на рис.4.1 определяется выражением:
. (4.1)
Зависимость
нелинейная, как и для любого неравновесного моста. Поэтому
такая схема применяется только при малых относительных приращениях
.
В схеме на рис.4.2а погрешность нелинейности корректируется путём
введения цепи положительной обратной связи (резистор
). Если принять
и
, то в этом случае зависимость
становится линейной:
.
(4.2)
Если известны сопротивления
и
, то используя принятые соотношения
можно найти сопротивления резисторов
, и
. (4.3)
Схема, представленная на рис.4.2б, также относится к классу линейных
схем. Её выходное напряжение определяется выражением:
. (4.4)
При нулевом выходном напряжении сопротивления на входах ОУ должны быть
равны между собой.
Порядок выполнения работы
Для заданных диапазонов изменения выходного напряжения и сопротивления
датчика и максимально допустимого тока датчика выполнить следующие задания.
Задание 5: Исследование мостового усилителя с нелинейной характеристикой
а) рассчитать напряжения источника питания моста
и номинальные значения резисторов в
мостовом усилителе, представленного на рис.4.1;
б) собрать схему мостового усилителя (рис.4.1);
в) изменяя сопротивление соответствующего резистора в заданном диапазоне
значений, записать в таблицу значения выходного напряжения;
Изменяя сопротивление датчика, обращайте внимание на протекающий через
него ток.
Задание 6: Исследование мостового усилителя с линейной характеристикой
а) рассчитать напряжение источника питания моста
и номинальные значения резисторов в
мостовом усилителе на рис.4.2а;
б) собрать схему мостового усилителя (рис.4.2а);
в) провести измерения аналогично п. в) Задания 1.
Задание 7: Исследование мостового усилителя с датчиком в цепи обратной
связи
а) рассчитать напряжение источника питания
и номинальные значения резисторов в
мостовом усилителе на рис.4.2б;
б) собрать схему мостового усилителя (рис.4.2б);
в) провести измерения аналогично п. в) Задания 1.
Задание 8: Обработка результатов эксперимента
а) рассчитать теоретические зависимости
для исследованных схем мостовых
усилителей (рис.4.1 и 4.2);
б) результаты расчётов и измерений представить в виде графиков в общей
системе координат.
Контрольные вопросы
1. Что называют мостовым усилителем?
2. Для чего используются мостовые
усилители?
3. Укажите достоинства и недостатки
мостовых усилителей на рис.4.1 и 4.2.
4. Объясните, за счет чего в схемах,
представленных на рис.4.2, обеспечивается линейная зависимость выходного напряжения
от приращения сопротивления
.
5. В каких случаях целесообразно
применять ту или иную схему мостового усилителя?
Министерство
образования республики Беларусь
учреждение
образования
“Брестский
государственный технический университет”
Кафедра АТП и
П
Лабораторная
работа №4
«Исследование
мостовых усилителей»
Выполнила:
студентка
группы АТП-7
Якута Е.А.
Проверил:
Смаль А.С.
г
Цель работы: изучение принципа действия мостовых усилителей на базе
операционного усилителя.
Ход работы
Тип операционного усилителя OP_207A.
max =
10 В; Imax = 1 мА; R0= 4.5 кОм; α = 30 Ом/град; t0=20 оС;
Задание 9: Исследование мостового усилителя с нелинейной характеристикой
а) рассчитала напряжения источника питания моста U0 и номинальные значения резисторов в мостовом усилителе
Rtmin=
R0+ΔRmin=3300 Ом
Rtmax=
R0+ ΔRmax=6900 Ом
В СКМ Mathematika 5.0 определила:
{{U0®7.8,R®29900.1},{U0®7.8,R®-2496.29}}
б) собрала схему мостового усилителя
в) изменяя сопротивление соответствующего резистора в заданном диапазоне
значений, записала в таблицу значения выходного напряжения
|
ΔR
|
Rд
|
U1пр
|
U1теор
|
|
-1200
|
3300
|
-7,495
|
-7,49606
|
|
-900
|
3600
|
-5,397
|
-5,3975
|
|
-600
|
3900
|
-3,46
|
-3,46014
|
|
-300
|
4200
|
-1,666
|
-1,66608
|
|
0
|
4500
|
0,0005
|
0
|
|
300
|
4800
|
1,552
|
1,551329
|
|
600
|
5100
|
3
|
2,999367
|
|
900
|
5400
|
4,354
|
4,354096
|
|
1200
|
5700
|
5,625
|
5,624255
|
|
1500
|
6000
|
6,818
|
6,817523
|
|
1800
|
6300
|
7,941
|
7,940676
|
|
2100
|
6600
|
9
|
8,999718
|
|
2400
|
6900
|
10,036
|
9,999987
|
Задание 10: Исследование мостового усилителя с линейной
характеристикой
а) рассчитала напряжение источника питания моста U0 и номинальные значения резисторов в мостовом усилителе.
В СКМ Mathematika 5.0 определила:
{{U0®7.8,R2®10817.3}}
R1=2*R2+R0=26134,6 Ом=R2*(2*R2+R0)/(R2+R0)=18456,6346 Ом
б) собрала красивую схему мостового усилителя
в) изменяя сопротивление соответствующего резистора в заданном диапазоне
значений, записала в таблицу значения выходного напряжения;
|
ΔR
|
Rд
|
U1пр
|
U1теор
|
|
-1200
|
3300
|
-5,41
|
-5
|
|
-900
|
3600
|
-4,111
|
-3,75
|
|
-600
|
3900
|
-2,802
|
-2,5
|
|
-300
|
4200
|
-1,482
|
-1,25
|
|
0
|
4500
|
-0,152
|
0
|
|
300
|
4800
|
1,118
|
1,249999
|
|
600
|
5100
|
2,539
|
2,499998
|
|
900
|
5400
|
3,9
|
3,749997
|
|
1200
|
5700
|
5,273
|
4,999996
|
|
1500
|
6000
|
6,656
|
6,249996
|
|
1800
|
6300
|
8,051
|
7,499995
|
|
2100
|
6600
|
9,457
|
8,749994
|
|
2400
|
6900
|
10,874
|
9,999993
|
Задание 3: Исследование мостового усилителя с датчиком в цепи обратной
связи
а) рассчитала напряжение источника питания U0 и номинальные значения резисторов в мостовом усилителе и
покрасила ногти.
В СКМ Mathematika 5.0 определила:
{{U0®-9.03226,R®-2332.26}}
б) собрала схему мостового усилителя
в) изменяя сопротивление соответствующего резистора в заданном диапазоне
значений, записала в таблицу значения выходного напряжения
|
ΔR
|
Rд
|
U1пр
|
U1теор
|
|
-1200
|
3300
|
1,618
|
1,586402
|
|
-900
|
3600
|
1,213
|
1,189802
|
|
-600
|
3900
|
0,808
|
0,793201
|
|
-300
|
4200
|
0,404
|
0,396601
|
|
0
|
4500
|
0,1
|
0
|
|
300
|
4800
|
-0,404
|
-0,3966
|
|
600
|
5100
|
-0,808
|
-0,7932
|
|
900
|
5400
|
-1,213
|
-1,1898
|
|
1200
|
5700
|
-1,618
|
-1,5864
|
|
1500
|
6000
|
-2,022
|
-1,983
|
|
1800
|
6300
|
-2,426
|
-2,3796
|
|
2100
|
6600
|
-2,831
|
-2,7762
|
|
2400
|
6900
|
-3,235
|
-3,1728
|
Вывод: изучила принцип действия мостовых усилителей на базе операционного
усилителя.
Министерство
образования Республики Беларусь
Учреждение
образования
Брестский
государственный технический университет
Кафедра АТП и
П
Лабораторная
работа № 4
«Исследование мостовых усилителей»
Выполнил студент
машиностроительного факультета,
группы АТП-8,
Родин Сергей Александрович
Проверил ст. преподаватель Смаль А.С.
Брест 2010
Цель работы: изучение принципа действия мостовых усилителей на базе
операционного усилителя.
Задание 11: Исследование мостового усилителя с нелинейной
характеристикой
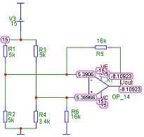
Тип операционного усилителя OP_14.
max =
10 В; Imax = 1 мА; Rдо= 5 кОм; α = 20 Ом/град;
Температура t изменяется в диапазоне
= -80 оС, Tmax = 60 оС
а) рассчитали напряжения источника питания моста U0 и
номинальные значения резисторов в мостовом усилителе
Rtmin=Rдо+a*Tmin=5*108
+20*(-80)=3400 Ом
Rtmax=Rдо+a*Tmax=5*108
+20*60=6200 Ом
Rд=Rдо+a* (Tmax -Tmin)=5*108 +20*140=7800 Ом
U0<2Rд*Iд=2*7800*1*10-3 =15.6В=15В
∆R=α*∆t
∆t=
∆R= Rtmax- Rtmin=6200-3400=2800
Ом
В Mathematika определим:
{{R®-2602.42},{R®17840.5}}
R0=17840.5=16
kОм
б) собрали схему мостового усилителя
в) изменяя сопротивление соответствующего резистора в заданном диапазоне
значений, записали в таблицу значения выходного напряжения
|
Rd
|
∆t
|
∆R
|
Uтеор
|
Uпракт
|
|
3400
|
-80
|
-1600
|
-8,11625
|
-8,10923
|
|
3600
|
-70
|
-1400
|
-6,91003
|
-6,90308
|
|
3800
|
-60
|
-1200
|
-5,76721
|
-5,76033
|
|
4000
|
-50
|
-1000
|
-4,68293
|
-4,67611
|
|
4200
|
-40
|
-800
|
-3,65279
|
-3,64604
|
|
4400
|
-30
|
-600
|
-2,67285
|
-2,66616
|
|
4600
|
-20
|
-400
|
-1,73952
|
-1,73289
|
|
4800
|
-10
|
-200
|
-0,84956
|
-0,84297
|
|
5000
|
0
|
0
|
0
|
-0,00002
|
|
5200
|
10
|
200
|
0,811839
|
0,81832
|
|
5400
|
20
|
400
|
1,588418
|
1,59485
|
|
5600
|
30
|
600
|
2,331984
|
2,33838
|
|
5800
|
40
|
800
|
3,044599
|
3,05095
|
|
6000
|
50
|
1000
|
3,728155
|
3,73446
|
|
6200
|
60
|
1200
|
4,384396
|
4,39067
|
Задание 12:
Исследование мостового усилителя с линейной характеристикой
а) рассчитали напряжение источника питания моста
и номинальные значения резисторов в
мостовом усилителе;
В Mathematiсa определим:
{{R5952.38}}
=2*5,6+5=16 кОм (Е24)
=5,6*(2*5,6+5)/(5,6+5)=8,2 кОм
б) собрали схему мостового усилителя;
в) изменяя сопротивление соответствующего резистора в заданном диапазоне
значений, записали в таблицу значения выходного напряжения
|
Rd
|
∆t
|
∆R
|
Uтеор
|
Uпракт
|
|
3400
|
-80
|
-1600
|
-5,376
|
-5,2
|
|
3600
|
-75
|
-1400
|
-4,704
|
-4,9
|
|
3800
|
-60
|
-1200
|
-4,032
|
-4,1
|
|
4000
|
-50
|
-1000
|
-3,36
|
-3,3
|
|
4200
|
-40
|
-800
|
-2,8
|
|
4400
|
-30
|
-600
|
-2,016
|
-2,162
|
|
4600
|
-20
|
-400
|
-1,344
|
-1,23
|
|
4800
|
-10
|
-200
|
-0,672
|
-0,637
|
|
5000
|
0
|
0
|
0
|
0,13
|
|
5200
|
10
|
200
|
0,672
|
0,576
|
|
5400
|
20
|
400
|
1,344
|
1,269
|
|
5600
|
30
|
600
|
2,016
|
2
|
|
5800
|
40
|
800
|
2,688
|
2,464
|
|
6000
|
50
|
1000
|
3,36
|
3,166
|
|
6200
|
60
|
1200
|
4,032
|
3,97
|
Задание 13: Исследование мостового усилителя с датчиком в цепи
обратной связи
а) рассчитали напряжение источника питания
и номинальные значения резисторов в
мостовом усилителе;
В Mathematika определили:
s1/.{U0®9,uOut®2} {{R®7600}}
|
Rd
|
∆t
|
∆R
|
Uтеор
|
Uпракт
|
|
3400
|
-80
|
-1600
|
1,14
|
1,142857
|
|
3600
|
-70
|
-1400
|
1
|
1
|
|
3800
|
-60
|
-1200
|
0,85
|
0,857143
|
|
4000
|
-50
|
-1000
|
0,71
|
0,714286
|
|
4200
|
-40
|
-800
|
0,57
|
0,571429
|
|
4400
|
-30
|
-600
|
0,42
|
0,428571
|
|
4600
|
-20
|
-400
|
0,28
|
0,285714
|
|
4800
|
-10
|
-200
|
0,14
|
0,142857
|
|
5000
|
0
|
0
|
0
|
0
|
|
5200
|
10
|
200
|
-0,14
|
-0,14286
|
|
5400
|
20
|
400
|
-0,28
|
-0,28571
|
|
5600
|
30
|
600
|
-0,42
|
-0,42857
|
|
5800
|
40
|
800
|
-0,57
|
-0,57143
|
|
6000
|
50
|
1000
|
-0,71
|
-0,71429
|
|
6200
|
60
|
1200
|
-0,85
|
-0,85714
|
Задание 14:
Обработка результатов эксперимента
Результаты расчётов и измерений представим в виде графиков в общей
системе координат.
Лабораторная
работа № 4
Исследование
мостовых усилителей
Цель работы: изучение принципа действия мостовых усилителей на базе
операционного усилителя.
Ход работы
Задание 1: Исследование мостового усилителя с нелинейной характеристикой
Тип операционного усилителя OP_10.
max =
10 В; Imax = 1 мА; Rt= 6 кОм; α = 5 Ом/град;
Температура t изменяется в диапазоне Tmin = -100 оС, Tmax = 120 оС
а) рассчитать напряжения источника питания моста U0 и номинальные значения резисторов в мостовом усилителе
Rtmin=Rt+*Tmin=5500 Ом
Rtmax=Rt+*Tmax=6600 Ом
В СКМ Mathematika 5.0 определил:
{U0®11.5,R0®112623.}
б) собрать схему мостового усилителя
в) изменяя сопротивление соответствующего резистора в заданном диапазоне
значений, записать в таблицу значения выходного напряжения
|
ΔR
|
Rt
|
U1пр
|
U1теор
|
|
-500
|
5500
|
-8,92621
|
-8,93362
|
|
-400
|
5600
|
-7,07632
|
-7,08359
|
|
-300
|
5700
|
-5,25893
|
-5,26605
|
|
-200
|
5800
|
-3,47316
|
-3,48014
|
|
-100
|
5900
|
-1,71822
|
-1,72506
|
|
0
|
6000
|
0,006702
|
0
|
|
100
|
6100
|
1,70236
|
1,695793
|
|
200
|
6200
|
3,3695
|
3,363061
|
|
300
|
6300
|
5,00882
|
5,002517
|
|
400
|
6400
|
6,62103
|
6,614851
|
|
500
|
6500
|
8,20678
|
8,200731
|
Задание 2: Исследование мостового усилителя с линейной характеристикой
а) рассчитать напряжение источника питания моста U0 и номинальные значения резисторов в мостовом усилителе на рисунке
В СКМ Mathematika 5.0 определил:
{{U0®11.5,R0®52173.9}}
=110 кОм
=100 кОм
б) собрать схему мостового усилителя
в) изменяя сопротивление соответствующего резистора в заданном диапазоне
значений, записать в таблицу значения выходного напряжения;
|
ΔR
|
Rt
|
U1пр
|
U1теор
|
|
-500
|
5500
|
-8,20068
|
-8,14583
|
|
-400
|
5600
|
-6,54893
|
-6,51667
|
|
-300
|
5700
|
-4,89778
|
-4,8875
|
|
-200
|
5800
|
-3,24724
|
-3,25833
|
|
-100
|
5900
|
-1,59731
|
-1,62917
|
|
0
|
6000
|
0,052021
|
0
|
|
100
|
6100
|
1,70074
|
1,629167
|
|
200
|
6200
|
3,34886
|
3,258333
|
|
300
|
6300
|
4,99638
|
4,8875
|
|
400
|
6400
|
6,64329
|
6,516667
|
|
500
|
6500
|
8,2896
|
8,145833
|
Задание 3: Исследование мостового усилителя с датчиком в цепи обратной
связи.
а) рассчитать напряжение источника питания U0 и номинальные значения резисторов в мостовом усилителе
В СКМ Mathematika 5.0 определили:
{{U0®-9.90566,R1®-5405.66}}
б) собрать схему мостового усилителя
в) изменяя сопротивление соответствующего резистора в заданном диапазоне
значений, записать в таблицу значения выходного напряжения
|
ΔR
|
Rt
|
U1пр
|
U1теор
|
|
-560
|
940
|
2,468
|
2,468691
|
|
-424
|
1076
|
1,869
|
1,869152
|
|
-288
|
1212
|
1,269
|
1,269613
|
|
-152
|
1348
|
0,669
|
0,670073
|
|
-16
|
1484
|
0,07
|
0,070534
|
|
120
|
1620
|
-0,53
|
-0,52901
|
|
256
|
1756
|
-1,129
|
-1,12854
|
|
392
|
1892
|
-1,729
|
-1,72808
|
|
528
|
2028
|
-2,328
|
-2,32762
|
|
664
|
2164
|
-2,928
|
-2,92716
|
|
800
|
2300
|
-3,528
|
-3,5267
|
Задание 4: Обработка результатов эксперимента
а) рассчитать теоретические зависимости U1(ΔR) для исследованных схем мостовых
усилителей (см. Задание 2, Задание 3)
б) результаты расчётов и измерений представить в виде графиков в общей
системе координат
Вывод: изучил принцип действия мостовых усилителей на базе операционного
усилителя.
Министерство
образования Республики Беларусь
учреждение
образования
“Брестский
государственный технический университет”
Кафедра АТПиП
Лабораторная
работа №4
Исследование
мостовых усилителей
Выполнил:
Студент группы АТП-6
Мамайко М.И.
Проверил:
Смаль А.С.
Брест 2008 г.
Цель работы: изучение принципа действия мостовых
усилителей на базе операционного усилителя.
Порядок выполнения работы
Задание 15: Исследование мостового усилителя с нелинейной
характеристикой
а) рассчитать напряжения источника питания моста
и номинальные значения резисторов в
мостовом усилителе
U0
определяется исходя из максимально допустимого тока протекающего через датчик.
IMAX=10^-3;=4000;
a=15;
t=20:=-70
Rt=a*t+R
3000 Ом:=80;
Rt=a*t+R
6 В
U1=10;
R0=51kОм
б) собрать схему мостового усилителя
в) изменяя сопротивление соответствующего резистора в заданном диапазоне
значений, записать в таблицу значения выходного напряжения;
|
Uвых В
|
Rt кОм
|
|
-10,571
|
3
|
|
-8,212
|
3,2
|
|
-5,985
|
3,4
|
|
-3,880
|
3,6
|
|
-1,888
|
3,8
|
|
0,002
|
4
|
|
1,795
|
4,2
|
|
3,501
|
4,4
|
|
5,124
|
4,6
|
|
6,671
|
4,8
|
|
8,146
|
5
|
|
9,556
|
5,2
|
|
Uвых В
|
Rt кОм
|
|
-10,573
|
3
|
|
-8,2136
|
3,2
|
|
-5,9869
|
3,4
|
|
-3,8821
|
3,6
|
|
-1,8893
|
3,8
|
|
0
|
4
|
|
1,7938
|
4,2
|
|
3,4991
|
4,4
|
|
5,1223
|
4,6
|
|
6,6692
|
4,8
|
|
8,1451
|
5
|
|
9,5547
|
5,2
|
Задание 16: Исследование мостового усилителя с линейной
характеристикой
а) рассчитать напряжение источника питания моста
и номинальные значения резисторов в
мостовом усилителе
=> R0=(4000^2*10)/(6*1200)=22kOm
=2*22+4=48kOm
=22*(2*22+4)/(22+4)=41kOm
б) собрать схему мостового усилителя
в) провести измерения аналогично п. в) Задания 1
|
Uвых В
|
Rt кОм
|
|
-8,160
|
3
|
|
-6,519
|
3,2
|
|
-4,877
|
3,4
|
|
-3,238
|
3,6
|
|
-1,601
|
3,8
|
|
0,035
|
4
|
|
1,609
|
4,2
|
|
3,302
|
4,4
|
|
4,932
|
4,6
|
|
6,562
|
4,8
|
|
8,189
|
5
|
|
9,815
|
5,2
|
|
Uвых В
|
Rt кОм
|
|
-8,25
|
3
|
|
-6,6
|
3,2
|
|
-4,99
|
3,4
|
|
-3,33
|
3,6
|
|
-1,66
|
3,8
|
|
0
|
4
|
|
1,66
|
4,2
|
|
3,33
|
4,4
|
|
4,99
|
4,6
|
|
6,6
|
4,8
|
|
8,25
|
5
|
|
9,9
|
5,2
|
Задание 3:Исследование мостового усилителя с датчиком в цепи обратной
связи
а) рассчитать напряжение источника питания
и номинальные значения резисторов в
мостовом усилителе
=> R1=4720
Ом
б) собрать схему мостового усилителя
в) провести измерения аналогично п. в) Задания 1.
|
Uвых В
|
Rt кОм
|
|
0,688
|
3
|
|
0,550
|
3,2
|
|
0,413
|
3,4
|
|
0,275
|
3,6
|
|
0,137
|
3,8
|
|
0
|
4
|
|
-0,138
|
4,2
|
|
-0,276
|
4,4
|
|
-0,413
|
4,6
|
|
-0,550
|
4,8
|
|
-0,688
|
5
|
|
-0,826
|
5,2
|
|
Uвых В
|
Rt кОм
|
|
0,688
|
3
|
|
0,5504
|
3,2
|
|
0,4128
|
3,4
|
|
0,2752
|
3,6
|
|
0,1378
|
3,8
|
|
0
|
4
|
|
-0,1376
|
4,2
|
|
-0,2752
|
4,4
|
|
-0,4128
|
4,6
|
|
-0,5504
|
4,8
|
|
-0,688
|
5
|
|
-0,8256
|
5,2
|
Задание 4:Обработка результатов эксперимента
а) рассчитать теоретические зависимости
для исследованных схем мостовых
усилителей
1. .
= (780,3*ΔR)/(84800+11*ΔR)
.
=0,00825*ΔR
.
=-0,000688*ΔR
б) результаты расчётов и измерений представить в виде графиков в общей
системе координат.
Вывод: изучили принцип действия мостовых усилителей на базе операционного
усилителя. Научились теоретически рассчитывать мостовые усилители на базе
операционного усилителя.
Министерство
образования Республики Беларусь
Учреждение
образования
“Брестский
государственный технический университет”
Кафедра АТП и
П
Лабораторная
работа №4
Исследование
мостовых усилителей
Выполнил:
студент
группы АТП-4
Божик О.В.
Проверил:
Смаль А.С.
Брест, 2006
г.
Цель работы: изучение принципа действия мостовых
усилителей на базе операционного усилителя.
Порядок выполнения работы
1. Мостовой усилитель с нелинейной амплитудной характеристикой.
Рассчитаем напряжение источника питания моста и номинальные значения резисторов
в мостовом усилителе.
U0
определяется исходя из максимально допустимого тока протекающего через датчик.
Imax=10.^-3;
R=3000;
a=10;
t=-30;
Rt=a*t+R
Ом
t=120;=a*t+R
Ом=Imax*(R+Rt)
5.7 В
r=10*(120);
U1=10;
{R0®33241.4}
Проведем моделирование схемы в указанном диапазоне
значений.
Эксперимент
|
Uвых
|
Rt
|
t
|
|
8,705
|
4200
|
120
|
|
8,096
|
4100
|
110
|
|
7,47
|
4000
|
100
|
|
6,824
|
3900
|
90
|
|
6,158
|
3800
|
80
|
|
5,472
|
3700
|
70
|
|
4,764
|
3600
|
60
|
|
4,034
|
3500
|
50
|
|
3,28
|
3400
|
40
|
|
2,5
|
3300
|
30
|
|
1,695
|
3200
|
20
|
|
0,862
|
3100
|
10
|
|
0,001
|
3000
|
0
|
|
-0,892
|
2900
|
-10
|
|
-1,816
|
2800
|
-20
|
|
-2,775
|
2700
|
-30
|
Теория
|
Uвых
|
Rt
|
t
|
|
8,705042
|
4200
|
120
|
|
8,096112
|
4100
|
110
|
|
7,469141
|
4000
|
100
|
|
6,823313
|
3900
|
90
|
|
6,157765
|
3800
|
80
|
|
5,47158
|
3700
|
70
|
|
4,763783
|
3600
|
60
|
|
4,033336
|
3500
|
50
|
|
3,279135
|
3400
|
40
|
|
2,500002
|
3300
|
30
|
|
1,694679
|
3200
|
20
|
|
0,861824
|
3100
|
10
|
|
0
|
3000
|
0
|
|
-0,89233
|
2900
|
-10
|
|
-1,81681
|
2800
|
-20
|
|
-2,77523
|
2700
|
-30
|
Рассчитаем теоретические зависимости U1(r) для схемы
Сравним теоретическое и экспериментальное решение в виде графика
построенного на одном координатном поле.
. Мостовой усилитель с линейной амплитудной характеристикой. Рассчитаем
номинальные значения резисторов в мостовом усилителе.
{{R1®69000.,R2®63250.}}
Проведем моделирование схемы в указанном диапазоне
значений.
Эксперимент
|
Uвых
|
Rt
|
t
|
|
8,846
|
4200
|
120
|
|
8,108
|
4100
|
110
|
|
7,37
|
4000
|
100
|
|
6,631
|
3900
|
90
|
|
5,893
|
3800
|
80
|
|
5,156
|
3700
|
|
4,418
|
3600
|
60
|
|
3,681
|
3500
|
50
|
|
2,944
|
3400
|
40
|
|
2,207
|
3300
|
30
|
|
1,47
|
3200
|
20
|
|
0,732
|
3100
|
10
|
|
-0,003
|
3000
|
0
|
|
-0,739
|
2900
|
-10
|
|
-1,475
|
2800
|
-20
|
|
-2,21
|
2700
|
-30
|
Теория
|
Uвых
|
Rt
|
t
|
|
8,7996
|
4200
|
120
|
|
8,0663
|
4100
|
110
|
|
7,333
|
4000
|
100
|
|
6,5997
|
3900
|
90
|
|
5,8664
|
3800
|
80
|
|
5,1331
|
3700
|
70
|
|
4,3998
|
3600
|
60
|
|
3,6665
|
3500
|
50
|
|
2,9332
|
3400
|
40
|
|
2,1999
|
3300
|
30
|
|
1,4666
|
3200
|
20
|
|
0,7333
|
3100
|
10
|
|
0
|
3000
|
0
|
|
-0,7333
|
2900
|
-10
|
|
-1,4666
|
2800
|
-20
|
|
-2,1999
|
2700
|
-30
|
Рассчитаем теоретические зависимости U1(r) для схемы
{{U1®0.0183333 r}}
. Мостовой усилитель с линейной амплитудной характеристикой. Рассчитаем
номинальные значения резисторов в мостовом усилителе.
Проведем моделирование схемы в указанном диапазоне
значений.
Эксперимент
|
Uвых
|
Rt
|
t
|
|
-0,0832
|
4200
|
120
|
|
-0,0763
|
4100
|
110
|
|
-0,0693
|
4000
|
100
|
|
-0,0625
|
3900
|
90
|
|
-0,0555
|
3800
|
80
|
|
-0,0486
|
3700
|
70
|
|
-0,0416
|
3600
|
60
|
|
-0,0347
|
3500
|
50
|
|
-0,0277
|
3400
|
40
|
|
-0,0208
|
3300
|
30
|
|
-0,0138
|
3200
|
20
|
|
-0,0069
|
3100
|
10
|
|
0,00003
|
3000
|
0
|
|
0,0069
|
2900
|
-10
|
|
0,0139
|
2800
|
-20
|
|
0,0298
|
2700
|
-30
|
Теория
|
Uвых
|
Rt
|
t
|
|
-0,082
|
4200
|
120
|
|
-0,075
|
4100
|
110
|
|
-0,069
|
4000
|
100
|
|
-0,062
|
3900
|
90
|
|
-0,055
|
3800
|
80
|
|
-0,048
|
3700
|
70
|
|
-0,041
|
3600
|
60
|
|
-0,034
|
3500
|
50
|
|
-0,027
|
3400
|
40
|
|
-0,02
|
3300
|
30
|
|
-0,013
|
3200
|
20
|
|
-0,006
|
3100
|
10
|
|
0
|
3000
|
0
|
|
0,006
|
2900
|
-10
|
|
0,013
|
2800
|
-20
|
|
0,020
|
2700
|
-30
|
Рассчитаем теоретические зависимости U1(r) для схемы
{{U1®-0.0000694444
r}}
Вывод: изучили принцип действия мостовых усилителей на базе операционного
усилителя. Научились теоретически рассчитывать мостовые усилители на базе
операционного усилителя. Убедились, что теория почти полностью совпадает с
практикой.
Министерство
образования Республики Беларусь
Учреждение
образования
“Брестский
государственный технический университет”
Кафедра АТПиП
Лабораторная
работа №4
Исследование
мостовых усилителей
Выполнил:
Студент группы АТП-6
Пахмурный С.В.
Проверил:
Смаль А.С.
Брест, 2008
г.
Цель работы: изучение принципа действия мостовых
усилителей на базе операционного усилителя.
Порядок выполнения работы
Задание 17: Исследование мостового усилителя с нелинейной
характеристикой
а) рассчитать напряжения источника питания моста
и номинальные значения резисторов в
мостовом усилителе
U0
определяется исходя из максимально допустимого тока протекающего через датчик.
IMAX=10^-3;=1000;
a=5;=20:=-50=a*t+R
Ом:=100;=a*t+R
Ом=Imax*(R+Rt)
.5 В=10;
R0=39kОм
б) собрать схему мостового усилителя
в) изменяя сопротивление соответствующего резистора в заданном диапазоне
значений, записать в таблицу значения выходного напряжения;
|
Rt, kOm
|
Uвых,В
|
|
1000
|
-0,016
|
|
1025
|
0,67
|
|
1050
|
1,4
|
|
1075
|
2,07
|
|
1100
|
2,733
|
|
1125
|
3,38
|
|
1150
|
4
|
|
1175
|
4,6
|
|
1200
|
5,23
|
|
1225
|
5,8
|
|
1250
|
6,4
|
|
1275
|
6,95
|
|
1300
|
7,5
|
|
1325
|
8,04
|
|
1350
|
8,57
|
|
1375
|
9,1
|
|
1400
|
9,6
|
Задание 18: Исследование мостового усилителя с линейной
характеристикой
а) рассчитать напряжение источника питания моста
и номинальные значения резисторов в
мостовом усилителе
=> R0=(1000^2*10)/(1.5*400)=16kOm
=2*16+1=33kOm
=16*(2*16+1)/(16+1)=30kOm
б) собрать схему мостового усилителя
в) провести измерения аналогично п. в) Задания 1.
|
R
|
U
|
|
1000
|
0,043
|
|
1025
|
0,58
|
|
1050
|
1,2
|
|
1075
|
1,8
|
|
1100
|
2,4
|
|
1125
|
3,08
|
|
1150
|
3,7
|
|
1175
|
4,3
|
|
1200
|
4,9
|
|
1225
|
5,6
|
|
1250
|
6,2
|
|
1275
|
6,8
|
|
1300
|
7,5
|
|
1325
|
8,1
|
|
1350
|
8,7
|
|
1375
|
9,4
|
|
1400
|
10
|
Задание 19: Исследование мостового усилителя с датчиком в цепи
обратной связи
а) рассчитать напряжение источника питания
и номинальные значения резисторов в
мостовом усилителе
1=1060 Om=1.1kOm
б) собрать схему мостового усилителя
в) провести измерения аналогично п. в) Задания 1.
Эксперимент
|
R, kOm
|
U, mV
|
|
1000
|
0,38
|
|
1025
|
18,24
|
|
1050
|
36,1
|
|
1075
|
53,9
|
|
1100
|
71,8
|
|
1125
|
89,7
|
|
1150
|
107,5
|
|
1175
|
125,4
|
|
1200
|
143,2
|
|
1225
|
161,1
|
|
1250
|
179
|
|
1275
|
196,8
|
|
1300
|
214,7
|
|
1325
|
232,6
|
|
1350
|
250,4
|
|
1375
|
268,3
|
|
1400
|
286,1
|
Задание 20: Обработка результатов эксперимента
а) рассчитать теоретические зависимости
для исследованных схем мостовых
усилителей
.
=
.
=0,025*ΔR
б) результаты расчётов и измерений представить в виде графиков в общей
системе координат.
Вывод: изучили принцип действия мостовых усилителей на базе операционного
усилителя. Научились теоретически рассчитывать мостовые усилители на базе
операционного усилителя.
Министерство
образования Республики Беларусь
Учреждение
образования
Брестский
государственный технический университет
Кафедра
автоматизации технологических процессов и производств
Лабораторная
работа № 4
Счётчики
Выполнил студент
Группы АТП-6 МСФ
Борисюк С.Л.
Проверил Смаль А.С.
Брест 2009
Цель работы: Изучение принципов построения счетчиков и пересчетных схем,
выполненных на триггерах; получение навыков в сборке, экспериментальном
исследовании и контроле работоспособности счетчиков.
Табл. 1
|
Номер состояния
|
Q3
|
Q2
|
Q1
|
|
0 1 2 3 4 5 6 7 0
|
0 0 0 0 1 1 1 1 0
|
0 0 1 1 0 0 1 1 0
|
0 1 0 1 0 1 0 1 0
|
Рис 1. Схемы счётчиков на D-
триггерах.
а - суммирующий счётчик б- условное обозначение
в - вычитающий счётчик г- реверсивный счётчик
Рис 2. Асинхронный счётчик со сквозным переносом
Рис 3. Синхронный делитель с коэффициентом деления 16 на JK-триггерах и двухвходовых элементах
И-НЕ. А - функциональная схема;
Б - временная диаграмма работы.
Рис 4. Схема счётчика на D -
триггерах Ксч =14
Вывод: Изучены принципы построения счетчиков и пересчетных схем,
выполненных на триггерах; получены навыки в сборке, экспериментальном
исследовании и контроле работоспособности счетчиков.
Министерство
образования Республики Беларусь
Учреждение
образования
Брестский
государственный технический университет
Кафедра АТП и
П
Лабораторная
работа № 4
«Счётчики»
Выполнил студент
машиностроительного факультета,
группы АТП-8,
Родин Сергей Александрович
Проверил ст. преподаватель Смаль А.С.
Брест 2011
Цель работы: Изучение принципов построения счетчиков и пересчетных схем,
выполненных на триггерах; получение навыков в сборке, экспериментальном
исследовании и контроле работоспособности счетчиков.
Ход работы
. Изучил принцип построения счетчиков и пересчетных схем, выполненных на
триггерах.
. Собрал схему четырехразрядного счетчика на D-триггерах с
последовательным переносом (по согласованию с преподавателем). Убедился в его
работоспособности, используя для создания импульсов генератор одиночных
импульсов.
Суммирующий счетчик с последовательным переносом:
Таблица истинности суммирующего счётчика: Временная диаграмма
суммирующего счётчика:
|
Номер состояния
|
Q3
|
Q2
|
Q1
|
|
0 1 2 3 4 5 6 7 0
|
0 0 0 0 1 1 1 1 0
|
0 0 1 1 0 0 1 1 0
|
0 1 0 1 0 1 0 1 0
|
Асинхронный счётчик с параллельным переносом:
Временная диаграмма суммирующего счётчика:
Вычитающий счётчик с последовательным переносом:
Таблица истинности счётчика: Временная диаграмма счётчика:
|
Номер состояния
|
Q3
|
Q2
|
Q1
|
|
7 6 5 4 3 2 1 0 7
|
1 1 1 1 0 0 0 0 1
|
1 1 0 0 1 1 0 0 1
|
1 0 1 0 1 0 1 0 1
|
. Для указанного преподавателем модуля счета (Ксч=14) в соответствии с
изложенной в теоретической части методикой собрал пересчетную схему на
D-триггерах, (при естественном порядке счета).
Временная диаграмма счётчика:
Вывод: Изучены принципы построения счетчиков и пересчетных схем,
выполненных на триггерах; получены навыки в сборке, экспериментальном
исследовании и контроле работоспособности счетчиков.
Министерство
образования Республики Беларусь
Учреждение
образования
Брестский
государственный технический университет
Кафедра АТПиП
Лабораторная
работа №4
«Счетчики»
Выполнила:
студентка гр. АТП-7
Якута Е.А.
Проверил:
Смаль А.С.
Брест 2010
Цель работы: изучение принципов построения счетчиков и пересчетных схем,
выполненных на триггерах; получение навыков в сборке, экспериментальном
исследовании и контроле работоспособности счетчиков.
Ход работы
. Собрала схему четырехразрядного счетчика на D-триггерах с
последовательным переносом. Убедилась в его работоспособности, используя для
создания импульсов генератор одиночных импульсов.
суммирующий счётчик
Q1 Q2 Q3
Вход C
Уст ‘0’
вычитающий счётчик
Q1 Q2 Q3 Q4
Вход
Уст ‘0’
2.
. Для указанного преподавателем модуля счета (Ксч=12) в соответствии с
изложенной в теоретической части методикой собрала пересчетную схему на
D-триггерах, (при естественном порядке счета) и проверила ее работоспособность:
Вывод: изучили принципы построения счетчиков и пересчетных схем,
выполненных на триггерах; получили навыки в сборке, экспериментальном исследовании
и контроле работоспособности счетчиков.
Министерство
образования Республики Беларусь
Учреждение
образования
Брестский
государственный технический университет
Кафедра
автоматизации технологических процессов и производств
Лабораторная работа
№ 4
Счётчики
Выполнил студент
Группы АТП-6 МСФ
Чмелев А.А.
Проверил Смаль А.С.
Брест 2009
Цель работы: Изучение принципов построения счетчиков и
пересчетных схем, выполненных на триггерах; получение навыков в сборке,
экспериментальном исследовании и контроле работоспособности счетчиков.
Табл. 1
|
Номер состоянияQ3Q2Q1
|
|
|
|
|
0 1 2 3 4 5 6 7 0
|
0 0 0 0 1 1 1 1 0
|
0 0 1 1 0 0 1 1 0
|
0 1 0 1 0 1 0 1 0
|
Рис 1. Схемы счётчиков на D-
триггерах.
а - суммирующий счётчик б- условное обозначение
в - вычитающий счётчик г- реверсивный счётчик
Рис 2. Асинхронный счётчик со сквозным переносом
Рис 3. Синхронный делитель с коэффициентом деления 16 на JK-триггерах и двухвходовых элементах
И-НЕ. А - функциональная схема;
Б - временная диаграмма работы.
Рис 4. Схема счётчика на D -
триггерах Ксч =14
Вывод: Изучены принципы построения счетчиков и пересчетных схем,
выполненных на триггерах; получены навыки в сборке, экспериментальном
исследовании и контроле работоспособности счетчиков.
Министерство
образования Республики Беларусь
Учреждение
образования
Брестский
государственный технический университет
Кафедра
автоматизации технологических процессов и производств
Лабораторная
работа № 4
Счётчики
Выполнил студент
Группы АТП-6 МСФ
Зиновик М.С.
Проверил Смаль А.С.
Брест 2009
Цель работы: Изучение принципов построения счетчиков и пересчетных схем,
выполненных на триггерах; получение навыков в сборке, экспериментальном
исследовании и контроле работоспособности счетчиков.
Табл. 1
|
Номер состоянияQ3Q2Q1
|
|
|
|
|
0 1 2 3 4 5 6 7 0
|
0 0 0 0 1 1 1 1 0
|
0 0 1 1 0 0 1 1 0
|
0 1 0 1 0 1 0 1 0
|
Рис 1. Схемы счётчиков на D-
триггерах.
а - суммирующий счётчик б- условное обозначение
в - вычитающий счётчик г- реверсивный счётчик
Рис 2. Асинхронный счётчик со сквозным переносом
Рис 3. Синхронный делитель с коэффициентом деления 16 на JK-триггерах и двухвходовых элементах
И-НЕ. А - функциональная схема;
Б - временная диаграмма работы.
Рис 4. Схема счётчика на D -
триггерах Ксч =13
Вывод: Изучены принципы построения счетчиков и пересчетных схем,
выполненных на триггерах; получены навыки в сборке, экспериментальном
исследовании и контроле работоспособности счетчиков.
Министерство
образования Республики Беларусь
Учреждение
образования
Брестский
государственный технический университет
Кафедра АТП и
П
Лабораторная
работа №5
«Исследование
схем на интегральном таймере»
Выполнил:
студент гр. АТП-4
Сахарук А.А.
Проверил:
Смаль А.С.
Брест 2007
Цель работы: Изучение принципа действия интегрального таймера и расчёт
схем на его основе.
1. Одновибратор (ждущий мультивибратор);
. Компаратор с гистерезисом.
Uоп=4.5 В
Uг=2 В
Из соотношения находим сопротивления:
Uг=Uоп(1-R1/R2)/2
Получаем:
R2=R1/0,111
Отсюда выбираем сопротивления :
Выбираем R1=2,7 кОм и R2= 24 кОм.
.Преобразователь «напряжение-частота»
Сt=25мкФ
|
|
|
Теория
|
|
|
Практика
|
f,Гц
|
Uвх,В
|
|
1.838
|
1
|
|
2
|
1
|
|
5.649
|
3
|
|
6
|
3
|
|
9.434
|
5
|
|
10
|
5
|
|
13.158
|
7
|
|
14
|
7
|
|
17.241
|
9
|
|
18
|
9
|
|
21.276
|
11
|
|
22
|
11
|
Вывод: На лабораторном занятии изучили принцип
действия интегрального таймера и рассчитали схемы на его основе.
Министерство
образования Республики Беларусь
Учреждение
образования
Брестский
государственный технический университет
Кафедра
автоматизации технологических процессов и производств
Отчёт по
лабораторной работе №5
Исследование
схем на интегральном таймере
Выполнил студент
Группы АТП-6 МСФ
Чмелев А.А.
Проверил: Смаль А.С.
Брест 2009
Цель работы: Изучение принципа действия интегрального таймера и расчёт
схем на его основе
В; 2 В; 100 мс; 1,8 мкФ; UП =
15 В
1) компаратор с гистерезисом
=UОП/2 * (1 - R1/R2)/R2 = 1 -
2Ur/UОП = 1 - 2*2/5 = 0,2= 1 кОм= 5 кОм
2)
одновибратор (ждущий мультивибратор)
= RC= T/C = 100/0.0018 = 55,5 кОм
3) преобразователь напряжения в частоту
Вывод: Изучен принцип действия интегрального таймера и рассчитаны схемы
на его основе
Министерство
образования Республики Беларусь
Учреждение
образования
Брестский
государственный технический университет
Кафедра автоматизации
технологических процессов и производств
Отчёт по
лабораторной работе №5
Исследование
схем на интегральном таймере
Выполнил студент
Группы АТП-8 МСФ
Родин С.А.
Проверил: Смаль А.С.
Брест 2011
Цель работы: Изучение принципа действия интегрального таймера и расчёт
схем на его основе
В; 3 В; 100 мс; 10 мкФ; UП =
15 В
4) компаратор с гистерезисом
=UОП/2 * (1 - R1/R2)/R2 = 1 -
2Ur/UОП = 1 - 2*7/15 = 3.29= 1 кОм
R2 =
3,2 кОм
5) одновибратор (ждущий мультивибратор)
= RC= T/C = 0.1/0.01 = 10 кОм
6) преобразователь напряжения в частоту
Вывод: Изучен принцип действия интегрального таймера и рассчитаны схемы
на его основе
Цель работы: Изучение принципа действия
интегрального таймера и расчёт схем на его основе.
Задание 1. Исследование компаратора с гистерезисом на
основе интегрального таймера
Исходные данные:
Схема реализации компаратора:
Расчет номиналов резисторов:
График работы компаратора:
Задание 2. Реализация одновибратора на интегральном таймере
Исходные данные:
tимп=50
мс.
Схема реализации:
Расчет номиналов элементов:
Зададим С2=10 мкФ.
Временная диаграмма работы одновибратора:
Задание 3 Реализация преобразователя «напряжение-частота» на интегральном
таймере
Исходные данные:
С=1 мкФ.
Схема реализации:
Зависимость частоты выходного сигнала от входного напряжения имеет вид:
Для данной схемы R3=10
кОм, C2=1 мкФ, Uп=15В.
|
Uвх
|
f, расч.
|
f, измер.
|
|
3,4
|
102
|
67
|
|
5
|
150
|
85
|
|
6,3
|
189
|
111
|
|
7,4
|
222
|
143
|
Вывод: в ходе работы был изучен принцип действия интегрального таймера и
произведен расчет схем на его основе.
Министерство
образования Республики Беларусь
Учреждение
образования
Брестский
государственный технический университет
Кафедра
автоматизации технологических процессов и производств
Отчёт по
лабораторной работе №5
Исследование
схем на интегральном таймере
Выполнил студент
Группы АТП-6 МСФ
Борисюк С.Л.
Брест 2009
Цель работы: Изучение принципа действия интегрального таймера и расчёт
схем на его основе
В; 2 В; 150 мс; 20 мкФ; UП =
15 В
7) компаратор с гистерезисом
=UОП/2 * (1 - R1/R2)
½=1- R1/R2
R1 = 1 кОм2
= 2 кОм
8) одновибратор (ждущий мультивибратор)
= RC =
T/C = 0.15/0.02 = 7.5 кОм
9) преобразователь напряжения в частоту
=3Uвх/ CtUпR1=3 Uвх/0,000015*15*7,5=1.78 Uвх
Вывод: Изучен принцип действия интегрального таймера и рассчитаны схемы
на его основе
Министерство
образования Республики Беларусь
Учреждение
образования
Брестский
государственный технический университет
Кафедра автоматизации
технологических процессов и производств
Отчёт по
лабораторной работе №5
Исследование
схем на интегральном таймере
Выполнил студент
Группы АТП-8 МСФ
Родин С.А.
Проверил: Смаль А.С.
Брест 2011
Цель работы: Изучение принципа действия интегрального таймера и расчёт
схем на его основе
В; 3 В; 100 мс; 10 мкФ; UП =
15 В
) одновибратор (ждущий мультивибратор)
= RC= T/C = 0.1/0.01 = 10 кОм
11) преобразователь напряжения в частоту
Вывод: Изучен принцип действия интегрального таймера и рассчитаны схемы
на его основе
Министерство образования Республики Беларусь
Учреждение
образования
Брестский
государственный технический университет
Кафедра
автоматизации технологических процессов и производств
Лабораторная
работа №5
Исследование
схем на интегральном таймере
Выполнил студент
Группы АТП-7 МСФ
Якута Е.А.
Проверил Смаль А.С.
Брест 2010
Цель работы: изучение принципа действия интегрального таймера и расчет
схем на его основе.
Дано: 5,5В, 3,0В, 230мс, 15мкФ.
Компаратор с гистерезисом
Возьмем
=10 Ом, тогда
, из ряда Е24
Одновибратор (ждущий мультивибратор)
, из ряда Е24
Вывод: изучила принцип действия интегрального таймера и произвела расчет
схем на его основе.
Министерство
образования Республики Беларусь
Учреждение
образования
Брестский
государственный технический университет
Кафедра
автоматизации технологических процессов и производств
Лабораторная
работа № 5
Исследование
функциональных преобразователей
Выполнил студент
Группы АТП-6 МСФ
Зиновик М.С.
Проверил Смаль А.С.
Брест 2008
Цель работы: изучение построения и принципа действия функциональных
преобразователей на основе операционного усилителя.
UВЫХ
МАХ = 0…8 В
Возрастающий коэффициент передачи
Квадратичная зависимость (UВЫХ =
a*UВХ)
Данная схема является функциональным усилителем с возрастающим (рис.1)
коэффициентом передачи.
= 2;
Рис. 1. Функциональный усилитель с возрастающим коэффициентом передачи
Разобьем нашу передаточную функцию на требуемое количество участков
аппроксимации при этом будут получены соответствующие значения напряжений в
узлах аппроксимации (UВХ i;
UВЫХ i);
Занесем эти значения в таблицу 1.
Таблица 1
|
Uвх
|
-0,791В
|
-1,385 В
|
-2 В
|
|
Uвых
|
1,245 В
|
3,829 В
|
8 В
|
Для каждого i-того участка
аппроксимации заданной зависимости определяем коэффициент передачи
;
|
K1 =
|
-1,57
|
|
K2 =
|
-4,35
|
|
K3 =
|
-6,78
|
возьмем
.
Рассчитаем номиналы резисторов по следующим формулам:
Воспользуемся СКМ «Mathematica»:
Ku1=1.57;
Ku2=4.35;
Ku3=6.78;
R0=51000;
Roc=R0*Ku1
.
NSolve[{Ku2Roc/(R0*R1/(R0+R1))},R1]
{{R128802.2}}
R1=28802.158273381294;
NSolve[{Ku3Roc/(1/(1/R0+1/R1+1/R2))},R2]
{{R232950.6}}
Используя полученные значения напряжений в узлах аппроксимаций,
рассчитаем значения сопротивлений резисторов R1', R2' по
формулам:
,
где Ua и Ub - напряжения открытия диодов VD1 и VD2.
Для кремниевых диодов UVD1 =
U VD2 = -0,5 В, а Ua = Ub = UVD1 = U VD2 = -0,5 В.
Вывод: изучены построение и принцип действия функциональных
преобразователей на основе операционного усилителя.
Цель работы: изучение построения и принципа действия функциональных
преобразователей на основе операционного усилителя.
Ход работы
Задание 1: соберем по указанию преподавателя схему для проведения
исследований;
Данная схема является функциональным усилителем с возрастающим (рис.1)
коэффициентом передачи.
Рис. 1. Функциональный усилитель с возрастающим коэффициентом передачи
Рис. 2. Передаточная функция
Разобьем нашу передаточную функцию на требуемое количество участков
аппроксимации при этом будут получены соответствующие значения напряжений в
узлах аппроксимации (UВХ i;
UВЫХ i);
Занесем эти значения в таблицу 1.
Таблица 1
|
Uвх
|
-1.5 В
|
-3.3 В
|
-5 В
|
|
Uвых
|
0.63 В
|
3,049 В
|
7 В
|
для каждого i-того участка
аппроксимации заданной зависимости определить коэффициент передачи
;
К1= -0.42;
К2= -1.343;
К3= -2.324;
Возьмем
,
.
Рассчитаем номиналы резисторов по следующим формулам:
Используя полученные значения напряжений в узлах аппроксимаций,
рассчитаем значения сопротивлений резисторов R1', R2' по
формулам:
где Ua и Ub - напряжения открытия диодов VD1 и VD2.
Для кремниевых диодов UVD1 =
U VD2 = 0,5 В, а Ua = Ub = UVD1 = U VD2 = 0,5 В.
Теоретический и экспериментальный графики построим на одном координатном
поле.
Вывод: Изучили построение и принцип действия функциональных
преобразователей на основе операционного усилителя.
Министерство
образования Республики Беларусь
Учреждение
образования
Брестский
государственный технический университет
Кафедра
автоматизации технологических процессов и производств
Лабораторная
работа № 5
Исследование
функциональных преобразователей
Выполнил студент
Группы АТП-6 МСФ
Чмелев А.А.
Проверил Смаль А.С.
Брест 2008
Цель работы: изучение построения и принципа действия функциональных
преобразователей на основе операционного усилителя.
UВЫХ
МАХ = -1.5…0В
Убывающий коэффициент передачи
Квадратичная зависимость (UВЫХ =
a*Sqrt[UВХ])
Данная схема является функциональным усилителем с убывающим (рис.1)
коэффициентом передачи.
a =
8,2;
Рис. 1. Функциональный усилитель с убывающим коэффициентом передачи
Разобьем нашу передаточную функцию на требуемое количество участков
аппроксимации при этом будут получены соответствующие значения напряжений в
узлах аппроксимации (UВХ i;
UВЫХ i);
Занесем эти значения в таблицу 1.
Таблица 1
|
Uвх
|
-0,4В
|
-1 В
|
-1,5 В
|
|
Uвых
|
5.2 В
|
8.2 В
|
10 В
|
для каждого i-того участка
аппроксимации заданной зависимости определяем коэффициент передачи
;
|
K1 =
|
-13
|
|
K2 =
|
-5
|
|
K3 =
|
-3.6
|
возьмем
.
Рассчитаем номиналы резисторов по следующим формулам:
Воспользуемся СКМ «Mathematica»:
Roc=-R0*Ku1
[{Ku2-par[Roc,R1]/R0},R1]
{{R1®414375.}}=414375;[{Ku3-par[Roc,par[R1,R2]]/R0},R2]
{{R2®655714.}}=655714;
Используя полученные значения напряжений в узлах аппроксимаций,
рассчитаем значения сопротивлений резисторов R1', R2' по
формулам:
,
где Ua и Ub - напряжения открытия диодов VD1 и VD2.
Для кремниевых диодов UVD1 =
U VD2 = -0,5 В, а Ua = Ub = UVD1 = U VD2 = -0,5 В.
'=R1*(-15+0.5)/(-0.5-5.2)
'=R2*(-15+0.5)/(-0.5-8.2)
Вывод: изучены построение и принцип действия функциональных
преобразователей на основе операционного усилителя.
Министерство
образования Республики Беларусь
Учреждение
образования
«Брестский
государственный технический университет»
Кафедра АТПиП
Лабораторная
работа № 5
«Исследование
функциональных преобразователей»
Выполнил студент МСФ
группы АТП-8
Кондратюк Д.А.
Проверил преподаватель:
Смаль А.С.
Брест 2010
Цель работы: изучение построения и принципа действия функциональных
преобразователей на основе операционного усилителя.
Расчёт функционального усилителя
Построил график функции, определил узлы аппроксимации и рассчитал для
каждого полученного участка аппроксимации заданной зависимости коэффициенты передач;
Вывод: изучил построение и принцип действия функциональных
преобразователей на основе операционного усилителя.
Министерство
образования Республики Беларусь
Учреждение
образования
Брестский
государственный технический университет
Кафедра
автоматизации технологических процессов и производств
Лабораторная
работа № 5
Исследование
функциональных преобразователей
Выполнил студент
Группы АТП-6 МСФ
Пахмурный С.В.
Проверил Смаль А.С.
Брест 2009
Цель работы: изучение построения и принципа действия функциональных
преобразователей на основе операционного усилителя.
Убывающий
вх напр 0..10 В
Разобьем нашу передаточную функцию на требуемое количество участков
аппроксимации при этом будут получены соответствующие значения напряжений в
узлах аппроксимации (UВХ i;
UВЫХ i);
Занесем эти значения в таблицу 1.
Таблица 1
|
Uвых
|
-0,216В
|
-0,364 В
|
-0.631 В
|
|
Uвх
|
1,160 В
|
3.3
|
10 В
|
Для каждого i-того участка
аппроксимации заданной зависимости определяем коэффициент передачи
;
K1=0.216/1.16=-0.135
K2=(-0.364+0.216)/(3.3-1.16)=-0.069
K3=(-0.631+0.346)/(10-3.3)=-0.042
возьмем
.
Рассчитаем номиналы резисторов по следующим формулам:
Roc =
8200 Ом
R1 =
8500 Ом
R2=
6500 Ом
Используя полученные значения напряжений в узлах аппроксимаций,
рассчитаем значения сопротивлений резисторов R1', R2' по
формулам:
нестабилизированный электропитание усилитель таймер счетчик
где Ua и Ub - напряжения открытия диодов VD1 и VD2.
Для кремниевых диодов UVD1 =
U VD2 = 0,5 В, а Ua = Ub = UVD1 = U VD2 = 0,4 В.
=8500*(15-0.4)/(0.4+0.216)=200 кОм
=6500* (15-0.4)/(0.4+0.364)=260к
Вывод: изучены построение и принцип действия функциональных
преобразователей на основе операционного усилителя.
Министерство
образования Республики Беларусь
Учреждение
образования
«Брестский
государственный технический университет»
Кафедра АТПиП
Лабораторная
работа № 5
«Исследование
функциональных преобразователей»
Выполнил студент МСФ
группы АТП-8
Савчук Р.А.
Проверил преподаватель:
Смаль А.С.
Брест 2010
Цель работы: изучение построения и принципа действия функциональных
преобразователей на основе операционного усилителя.
Расчёт функционального усилителя
Построил график функции, определил узлы аппроксимации и рассчитал для
каждого полученного участка аппроксимации заданной зависимости коэффициенты
передач;

Вывод: изучил построение и принцип действия функциональных
преобразователей на основе операционного усилителя.
Цель работы: изучение построения и принципа действия функциональных преобразователей
на основе операционного усилителя.
Ход работы
Задание 1: соберем по указанию преподавателя схему для проведения
исследований;
Данная схема является функциональным усилителем с возрастающим (рис.1)
коэффициентом передачи.
Рис. 1. Функциональный усилитель с возрастающим коэффициентом передачи
Рис. 2. Передаточная функция
Разобьем нашу передаточную функцию на требуемое количество участков
аппроксимации при этом будут получены соответствующие значения напряжений в
узлах аппроксимации (UВХ i;
UВЫХ i);
Занесем эти значения в таблицу 1.
Таблица 1
|
Uвх
|
0.65 В
|
1.289 В
|
2 В
|
|
Uвых
|
0.739 В
|
2.91 В
|
7 В
|
Для каждого i-того участка
аппроксимации заданной зависимости определить коэффициент передачи
;
К1= 1.137;
К2= 3.397;
К3= 5.752;
Возьмем
,
.
Рассчитаем номиналы резисторов по следующим формулам:
Используя полученные значения напряжений в узлах аппроксимаций,
рассчитаем значения сопротивлений резисторов R1', R2' по
формулам:
где Ua и Ub - напряжения открытия диодов VD1 и VD2.
Для кремниевых диодов UVD1 =
U VD2 = 0,6 В, а Ua = Ub = UVD1 = U VD2 = 0,6 В.
Теоретический и экспериментальный графики построим на одном координатном
поле.
Вывод: Изучили построение и принцип действия функциональных
преобразователей на основе операционного усилителя.
Министерство
образования Республики Беларусь
Учреждение
образования
Брестский
государственный технический университет
Кафедра
автоматизации технологических процессов и производств
Лабораторная
работа № 5
Исследование
функциональных преобразователей
Выполнил студент
Группы АТП-7 МСФ
Иванюк П.В.
Проверил Смаль А.С.
Брест 2009
Цель работы: изучение построения и принципа действия функциональных преобразователей
на основе операционного усилителя.
UВХ =
0…15В
UВЫХ MAX = 7В
Убывающий коэффициент передачи
Квадратичная зависимость (UВЫХ =
a*Sqrt[UВХ])
Данная схема является функциональным усилителем с убывающим коэффициентом
передачи (рис.1).
Разобьем нашу передаточную функцию на требуемое количество участков
аппроксимации при этом будут получены соответствующие значения напряжений в
узлах аппроксимации (UВХ i;
UВЫХ i);
Занесем эти значения в таблицу 1.
Таблица 1
|
Uвх
|
2,044В
|
8,029 В
|
14.989В
|
|
Uвых
|
2,587 В
|
5,129 В
|
7.007 В
|
Для каждого i-того участка
аппроксимации заданной зависимости определяем коэффициент передачи
;
|
K1 =
|
1,27
|
|
K2 =
|
0,425
|
|
K3 =
|
0,27
|
возьмем
.
Рассчитаем номиналы резисторов по следующим формулам:
{{Roc®-6477.,R1®-3257.66,R2®-3775.65}}
Используя полученные значения напряжений в узлах аппроксимаций, рассчитаем
значения сопротивлений резисторов R1', R2' по формулам:
,
где Ua и Ub - напряжения открытия диодов VD1 и VD2.
Для кремниевых диодов UVD1 =
U VD2 = -1 В, а Ua = Ub = UVD1 = U VD2 = -1 В.
R1'=R1*(0+1)/(-1-2.044)
1070.19
R2'=R2*(0+1)/(-1-8.029)
418.169
Вывод: изучены построение и принцип действия функциональных
преобразователей на основе операционного усилителя.
Министерство
образования Республики Беларусь
Учреждение
образования
Брестский
государственный технический университет
Кафедра
автоматизации технологических процессов и производств
Лабораторная
работа № 5
Исследование
функциональных преобразователей
Выполнил студент
Группы АТП-6 МСФ
Горецкая М.В.
Проверил Смаль А.С.
Брест 2008
Цель работы: изучение построения и принципа действия функциональных
преобразователей на основе операционного усилителя.
UВХ
МАХ = -5…0В
Убывающий коэффициент передачи
Квадратичная зависимость (UВЫХ =
a*Sqrt[UВХ])
Данная схема является функциональным усилителем с возрастающим (рис.1)
коэффициентом передачи.
Рис. 1. Функциональный усилитель с возрастающим коэффициентом передачи
Разобьем нашу передаточную функцию на требуемое количество участков
аппроксимации при этом будут получены соответствующие значения напряжений в
узлах аппроксимации (UВХ i;
UВЫХ i);
Занесем эти значения в таблицу 1.
Таблица 1
|
Uвх
|
-1В
|
-3 В
|
-5 В
|
|
Uвых
|
0,04 В
|
0,35 В
|
1 В
|
Для каждого i-того участка
аппроксимации заданной зависимости определяем коэффициент передачи
;
возьмем
.
Рассчитаем номиналы резисторов по следующим формулам:
Воспользуемся СКМ «Mathematica»:
=(Uvih1)/(Uvh1)
Ku2=(Uvih2-Uvih1)/(Uvh2-Uvh1)=(Uvih3-Uvih2)/(Uvh3-Uvh2)
.04
.155
.325=51000;=R0*Ku1
.[{Ku2Roc/(R0*R1/(R0+R1))},R1]
{{R1®17739.1}}=17739;[{Ku3Roc/(1/(1/R0+1/R1+1/R2))},R2]
{{R2®12000.}}=12000;
Используя полученные значения напряжений в узлах аппроксимаций,
рассчитаем значения сопротивлений резисторов R1', R2' по
формулам:
,
где Ua и Ub - напряжения открытия диодов VD1 и VD2.
Для кремниевых диодов UVD1 =
U VD2 = -0,5 В, а Ua = Ub = UVD1 = U VD2 = -0,5 В.
R1'=R1*(15+0.5)/(-0.5-Uvh1)
.'=R2*(15+0.5)/(-0.5-Uvh2)
74400.
Вывод: изучены построение и принцип действия функциональных
преобразователей на основе операционного усилителя.
Министерство
образования республики Беларусь
учреждение
образования
“Брестский
государственный технический университет”
Кафедра АТП и
П
Лабораторная
работа №5
Исследование
функциональных преобразователей
Выполнила:
студентка
группы АТП-4
Стромец А.И.
Проверил:
Смаль А.С.
Брест 2006 г.
Цель работы - Изучение построения и принципа действия функциональных
преобразователей на основе операционного усилителя.
Ход работы
Задание 1: соберем по указанию преподавателя схему для проведения
исследований;
Данная схема является функциональным усилителем с возрастающим (рис.1)
коэффициентом передачи.
Рис. 1.
Рис. 2. Передаточная функция
Разобьем нашу передаточную функцию на требуемое количество участков
аппроксимации при этом будут получены соответствующие значения напряжений в
узлах аппроксимации (UВХ i;
UВЫХ i);
Занесем эти значения в таблицу 1.
Таблица 1
|
Uвх
|
-1,26 В
|
-2,279 В
|
-2,865 В
|
|
Uвых
|
1,834 В
|
5,8 В
|
9,207 В
|
для каждого i-того участка
аппроксимации заданной зависимости определить коэффициент передачи
;
|
K1 =
|
-1,456
|
|
K2 =
|
-2,16
|
|
K3 =
|
-5,8
|
Возьмем
.
Рассчитаем номиналы резисторов по следующим формулам:
(1)
(2)
(3)
Используя полученные значения напряжений в узлах аппроксимаций,
рассчитаем значения сопротивлений резисторов R1', R2' по
формулам:
где Ua и Ub - напряжения открытия диодов VD1 и VD2.
Для кремниевых диодов UVD1 =
U VD2 = 0,5 В, а Ua = Ub = -UVD1 = -U VD2 = -0,5 В.
Рассчитаем коэффициенты передачи по формулам
K1=
K2=
K3=
Рассчитаем погрешность вычислений:
Т.к. все рассчитанные погрешности не превышают 5%, то
расчеты будем считать допустимыми.
Результаты расчётов и измерений представить в виде графиков в общей
системе координат;
Министерство
образования Республики Беларусь
Учреждение
образования
«Брестский
государственный технический университет»
Кафедра АТПиП
Лабораторная
работа № 5
«Исследование
функциональных преобразователей»
Выполнила: студентка
гр. АТП-7 МСФ
Якута Е.А.
Проверил преподаватель:
Смаль А.С.
Брест 2009
Цель работы: изучение построения и принципа действия функциональных
преобразователей на основе операционного усилителя.
Ход работы
Задание 21: Расчёт функционального усилителя
а) построила график функции, заданной преподавателем, определила узлы
аппроксимации и рассчитала для каждого полученного участка аппроксимации
заданной зависимости коэффициенты передач:
KU1=0.83;
KU2=2.442;
KU3=3.982;
б) рассчитала номиналы резисторов для реализации соответствующей функции
в заданном диапазоне входных и выходных напряжений, используя формулы:
Примем RОС=66,4 кОм; R0=80 кОм;
R1=41.2 кОм;
2=43.1 кОм;
R1'=410 кОм;
R2'=1170 кОм;
Задание 22: Проведение измерений
а) собрала предполагаемую схему функционального усилителя:
б) получила передаточную характеристику исследуемой схемы:
Вывод: Изучили построение и принцип действия функциональных
преобразователей на основе операционного усилителя.
Министерство
образования Республики Беларусь
Учреждение
образования
«Брестский
государственный технический университет»
Кафедра АТПиП
Лабораторная
работа № 5
«Исследование
функциональных преобразователей»
Выполнил студент МСФ
группы АТП-8
Родин С.А.
Проверил преподаватель:
Смаль А.С.
Брест 2010
Цель работы: изучение построения и принципа действия функциональных
преобразователей на основе операционного усилителя.
Расчёт функционального усилителя
Построил график функции, определил узлы аппроксимации и рассчитал для
каждого полученного участка аппроксимации заданной зависимости коэффициенты передач;
Вывод: изучил построение и принцип действия функциональных преобразователей
на основе операционного усилителя.
Министерство
образования Республики Беларусь
Учреждение
образования
Брестский
государственный технический университет
Кафедра
автоматизации технологических процессов и производств
Лабораторная
работа № 6
Исследование
компараторов
Выполнил студент
Группы АТП-6 МСФ
Зиновик М.С.
Проверил Смаль А.С.
Брест 2008
Цель работы: изучение построения и принципа действия компараторов на
основе операционного усилителя.
Задание 23: Исследование однопороговых компараторов
а) рассчитать номиналы резисторов для получения соответствующих пороговых
значений компараторов (рис.2-3);
б) изменяя входное напряжение (режим DC Analysis) получить передаточные
характеристики для рассчитанных схем.
,
.
R=1000;
Um=13;
Up=2;
NSolve[{1/R==1/R1+1/R2,Um*R2/(R1+R2)Up},{R1,R2}]
{{R1®6500.,R2®1181.82}}
Зададимся током делителя:
iдел =
1 мА;
Тогда сопротивления равны:
Задание 24: Исследование регенеративных компараторов
а) рассчитать номиналы резисторов для получения соответствующих пороговых
значений регенеративного компаратора с дополнительным источником смещения
(рис.5);
б) подключить ко входу компаратор источник синусоидального напряжения с
частотой 100 Гц и амплитудным значением превышающим максимальное по модулю либо
напряжение срабатывания, либо отпускания;
в) для получения передаточной характеристики выбрать режим Transient Analysis и задать временной диапазон не менее
100 мс;
,
,
R=1000;=15;=0.5;=0.16666666667;[{Usm==Uop*(1/(1/R1+1/R2))/(R3+(1/(1/R1+1/R2))),==(1/(1/R2+1/R3))/(R1+(1/(1/R1+1/R2))),
/R==1/R1+1/R2+1/R3},{R1,R2,R3}]
{{R1®-168.643,R2®145.004,R3®30000.},
{R1®6134.16,R2®1244.33,R3®30000.}}
Вывод: изучены построение и принцип действия компараторов на основе
операционного усилителя.
Министерство
образования Республики Беларусь
Учреждение
образования
Брестский
государственный технический университет
Кафедра
автоматизации технологических процессов и производств
Лабораторная
работа № 6
Исследование
компараторов
Выполнил студент
Группы АТП-6 МСФ
Чмелев А.А.
Брест 2008
Цель работы: изучение построения и принципа действия компараторов на
основе операционного усилителя.
Задание 25: Исследование однопороговых компараторов
а) рассчитать номиналы резисторов для получения соответствующих пороговых
значений компараторов (рис.2-3);
б) изменяя входное напряжение (режим DC Analysis) получить передаточные
характеристики для рассчитанных схем.
,
.
R=1000;
Um=13;
Up=0.8;
NSolve[{1/R==1/R1+1/R2,Um*R2/(R1+R2)Up},{R1,R2}]
{{R1®16250.,R2®1065.57}}
Зададимся током делителя:
iдел =
1 мА;
Тогда сопротивления равны:
, возьмем
2,2кОм
, возьмем
18кОм
Задание 26: Исследование регенеративных компараторов
а) рассчитать номиналы резисторов для получения соответствующих пороговых
значений регенеративного компаратора с дополнительным источником смещения
(рис.5);
б) подключить ко входу компараторa источник синусоидального напряжения с частотой 100 Гц и
амплитудным значением превышающим максимальное по модулю либо напряжение
срабатывания, либо отпускания;
в) для получения передаточной характеристики выбрать режим Transient Analysis и задать временной диапазон не менее 100 мс;
Воспользуемся СКМ Mathematica
[q_,w_]:=q*w/(q+w);
Usr=0.5;=2.5;=15;=1000;=(Usr+Uotp)/2
.5=Abs[(Usr-Usm)/Uvih]
.0666667[{UsmUp*par[R1,R2]/(R3+par[R1,R2]),
gammpar[R2,R3]/(R1+par[R2,R3]),
R==par[R1,par[R2,R3]]},{R1,R2,R3}]
{{R1®15000.,R2®1200.,R3®10000.}}
Вывод: изучили построение и принцип действия компараторов на основе
операционного усилителя.
Министерство
образования Республики Беларусь
Учреждение
образования
«Брестский
государственный технический университет»
Кафедра АТПиП
Лабораторная
работа № 6
«Исследование
компараторов»
Выполнила: студентка
гр. АТП-7 МСФ
Якута Е.А.
Проверил преподаватель:
Смаль А.С.
Брест 2009
Цель работы: изучение построения и принципа действия компараторов на
основе операционного усилителя.
Uпор=2,5В;
Uср=3В; Uотп=-1,5В
Задание 27: Исследование однопороговых
компараторов
а) рассчитать номиналы резисторов для получения соответствующих пороговых
значений компараторов (рис.2-3);
б) изменяя входное напряжение (режим DC Analysis) получить передаточные
характеристики для рассчитанных схем.
,
.=1000;=14;=2.5;[{1/R==1/R1+1/R2,Um*R2/(R1+R2)Up},{R1,R2}]
{{R1-5600.,R2848.485}}
U0=15;[{3U0*(R2+R3)/(R1+R2+R3),-1.5U0*R3/(R1+R2+R3)},{R1,R2,R3}]
{{R1®2.71638,R2®1.01864,R3®-0.339547}}
Задание 28: Исследование регенеративных компараторов
а) рассчитал номиналы резисторов для получения соответствующих пороговых
значений регенеративного компаратора с дополнительным источником смещения ;
б) подключил ко входу компараторa источник синусоидального напряжения с частотой 100 Гц и амплитудным
значением превышающим максимальное по модулю либо напряжение срабатывания, либо
отпускания;
в) для получения передаточной характеристики выбрал режим Transient Analysis и задал временной диапазон не менее
100 мс;
Usr=3;=-1.5;=15;=15;=1000;
NSolve[{Usm(Usr+Uotp)/2,Usm(Up*(R1*R2)/(R1+R2))/(R3+((R1*R2)/(R1+R2))),gamm(Usr-Usm)/Um,gamm((R2*R3)/(R2+R3))/(R1+((R2*R3)/(R2+R3))),RR1*R2*R3/(R1*R2+R2*R3+R1*R3)},{R1,R2,R3}]
{{R1®6666.67,R3®20000.,R2®1250.}}
Вывод: изучили построение и принцип действия компараторов на основе
операционного усилителя.
Министерство
образования республики Беларусь
учреждение образования
“Брестский
государственный технический университет”
Кафедра АТП и
П
Лабораторная
работа №6
Исследование
компараторов
Выполнила:
студентка гр. АТП-4
Чучкевич Т.М.
Проверил:
Смаль А.С.
Брест 2006г.
Цель работы - изучение принципа действия и
расчёт компараторов на базе операционного усилителя (ОУ).
Порядок выполнения работы
1. Собрать схемы компараторов, получить заданные
соответствующие значения напряжений.
Для однопорогового компаратора ( рис.1):
Рис.1 Компаратор.
Опорное напряжение Ur
подается на неинвертирующий вход ОУ, а на инвертирующий вход поступает входной
сигнал Uin.
2. На рис. 2 приведена схема компаратора, пороговый уровень входного
напряжения в котором величина напряжения смещения, подаваемого на инвертирующий
вход ОУ, задаётся с помощью делителя напряжения R2-R3.
Рис.2 Компаратор с делителем.
Здесь:
Задаёмся
, тогда
3. Компаратор, показанный на рис.3, позволяет фиксировать наличие
входного напряжения в определенном диапазоне значений.
Рис.3 Компаратор позволяющий фиксировать наличие входного напряжения.
;
U0=15 B. Примем
. Нам необходимо обеспечить Uпор1=1В и Uпор2=5В. Значит Ua =5 B, а Ub=1В. Решив эту систему уравнений относительно R1 и R2, получим: R1 =
50 кОм и R2 = 20 кОм.
. Для предотвращения ложных срабатываний применяют цепь положительной
обратной связи, за счет которой часть выходного напряжения подается на
неинвертирующий вход. Такой компаратор называется компаратором с гистерезисом,
его принципиальная схема показана на рис.4.
Номинальные значения резисторов рассчитаем по следующим формулам:
Решая эти уравнения, находим R1 = 1,5 кОм, R2 = 10 кОм
Рис.4 Компаратор с гистерезисом.
.Для получения различных напряжений срабатывания и отпускания можно
воспользоваться (как и в случае однопорогового компаратора) дополнительными
источниками смещения. Пример такой схемы показан на рис.5.
Номинальные значения резисторов рассчитаем по следующим формулам:
Рис.5 Компаратор с дополнительным источниками смещения.
Вывод: изучили принцип действия и расчёт компараторов
на базе операционного усилителя.
Лабораторная
работа № 6
Исследование
компараторов
Цель работы: изучение построения и принципа действия компараторов на
основе операционного усилителя.
Порядок выполнения работы
Задание 1: Исследование однопороговых компараторов
а) рассчитать номиналы резисторов для получения соответствующих пороговых
значений компараторов;
б) изменяя входное напряжение (режим DC Analysis) получить передаточные
характеристики для рассчитанных схем.
Расчет произведем в программе «математика»:
R=5100;=1.8;=-15;=5;=1.5;[{1/R==1/R1+1/R2,Upit*R2/(R1+R2)Usr},{R1,R2}]
{{R1®-15300.,R2®3825.}}.
Расчет произведем в программе «математика»:
R=5100;=1.8;=5;=1.5;=1.8;[{Uotp=Up0(R2+R3)/(R1+R2+R3),=Up0*R3/(R1+R2+R3),1/R1/R1+1/R2+1/R3},
{R1,R2,R3}]
{{R1207.65,R21445.54,R3637.357}}
Задание 2: Исследование регенеративных компараторов
а) рассчитать номиналы резисторов для получения соответствующих пороговых
значений регенеративного компаратора с дополнительным источником смещения;
Uср=5
В, Uотп=1,5 В, Uп1=15 В, Uп2=-15 В, Rвх=5,1 кОм
{{R1®11671.43,R2®-3414.59,R3®2824.62}}
б) подключить ко входу компаратора источник синусоидального напряжения с
частотой 100 Гц и амплитудным значением, превышающим максимальное по модулю
либо напряжение срабатывания, либо отпускания;
в) получить передаточную характеристику
Вывод: изучил построение и принцип действия компараторов на основе
операционного усилителя.
Министерство
образования Республики Беларусь
Учреждение
образования
Брестский
государственный технический университет
Кафедра
автоматизации технологических процессов и производств
Лабораторная
работа № 6
Исследование
компараторов
Выполнил студент
Группы АТП-7 МСФ
Иванюк П.В.
Проверил Смаль А.С.
Брест 2009
Цель работы: изучение построения и принципа действия компараторов на
основе операционного усилителя.
Uп=1,5В;
Uср=3В; Uотп=-0,5В
Задание 29: Исследование однопороговых компараторов
а) рассчитать номиналы резисторов для получения соответствующих пороговых
значений компараторов (рис.2-3);
б) изменяя входное напряжение (режим DC Analysis) получить передаточные
характеристики для рассчитанных схем.
,
.[R,Um,R1,R2,R3,Up,Uotp,Usm,gamm]=1000;=13;=1.5;[{1/R==1/R1+1/R2,Um*R2/(R1+R2)Up},{R1,R2}]
{{R1®8666.67,R2®1130.43}}
=15
NSolve[{3U0*(R2+R3)/(R1+R2+R3),-0.5U0*R3/(R1+R2+R3)},{R1,R2,R3}]
{{R1®1.82936,R2®0.533562,R3®-0.0762232}}Возьмем R1=1.75кОм, R2=0.51кОм, R3=-0.075кОм
Задание 30:
Исследование регенеративных компараторов
а) рассчитать номиналы резисторов для получения соответствующих пороговых
значений регенеративного компаратора с дополнительным источником смещения
(рис.5);
б) подключить ко входу компараторa источник синусоидального напряжения с частотой 100 Гц и
амплитудным значением превышающим максимальное по модулю либо напряжение
срабатывания, либо отпускания;
в) для получения передаточной характеристики выбрать режим Transient Analysis и задать временной диапазон не менее
100 мс;
par[q_,w_]:=q*w/(q+w);
Usr=3;=-0.5;=15;=1000;=15;=(Usr+Uo)/2
.25=Abs[(Usr-Usm)/Uvih]
.116667[{UsmUp*par[R1,R2]/(R3+par[R1,R2]), gammpar[R2,R3]/(R1+par[R2,R3]),
R==par[R1,par[R2,R3]]},{R1,R2,R3}]
{{R1®8571.43,R2®1250.,R3®12000.}}
Вывод: изучили построение и принцип действия компараторов на основе
операционного усилителя.
Министерство
образования республики Беларусь
Учреждение
образования
“Брестский
государственный технический университет”
Кафедра АТП и
П
Лабораторная
работа №6
Исследование
компараторов
Выполнил:
студент
группы АТП-4
Коховец Д.А.
Проверил:
Смаль А.С.
Брест 2007г.
Цель работы - изучение принципа действия и
расчёт компараторов на базе операционного усилителя (ОУ).
Порядок выполнения работы
1. Собрать схемы компараторов, получить заданные
соответствующие значения напряжений.
Для однопорогового компаратора ( рис.1):
Рис.1 Компаратор.
Опорное напряжение Ur
подается на неинвертирующий вход ОУ, а на инвертирующий вход поступает входной
сигнал Uin.
2. На рис. 2 приведена схема компаратора, пороговый уровень входного
напряжения в котором величина напряжения смещения, подаваемого на инвертирующий
вход ОУ, задаётся с помощью делителя напряжения R2-R3.
Рис.2 Компаратор с делителем.
Здесь:
Задаёмся
, тогда
3. Компаратор, показанный на рис.3, позволяет фиксировать наличие
входного напряжения в определенном диапазоне значений.
Рис.3 Компаратор позволяющий фиксировать наличие входного напряжения.
Для этой схемы берем V11=V12=6В. Оценочно принимаем
. На 1кОм приходится 1В, тогда в
точке б имеем -2В.
для того чтобы в точке а было 1В. Для уравнивания системы
принимаем
.
4. Для предотвращения ложных срабатываний применяют цепь положительной
обратной связи, за счет которой часть выходного напряжения подается на неинвертирующий
вход. Такой компаратор называется компаратором с гистерезисом, его
принципиальная схема показана на рис.4.
Номинальные значения резисторов рассчитаем по следующим формулам:
Решая эти уравнения, находим R1 = 1 кОм, R2 = 8 кОм
Рис.4 Компаратор с гистерезисом.
.Для получения различных напряжений срабатывания и отпускания можно
воспользоваться (как и в случае однопорогового компаратора) дополнительными
источниками смещения. Пример такой схемы показан на рис.5.
Номинальные значения резисторов рассчитаем по следующим формулам:
idel=0.5*10^-3=15=Up/idel
.=1=(Usr/Up)*Rdel
.
R11=2000
=Rdel-R1
.=27000
{{R3®80000.0}}
Рис.5 Компаратор с дополнительным источниками смещения.
Вывод: изучили принцип действия и расчёт компараторов
на базе операционного усилителя.
Министерство
образования Республики Беларусь
Учреждение
образования
«Брестский
государственный технический университет»
Кафедра автоматизации
технологических процессов и производств
Лабораторная
работа № 6
«Исследование
компараторов»
Выполнила: студентка 3 курса
МСФ, гр. АТП-4
Терешкевич Т.В.
Проверил: Смаль А.С.
Брест,2006
Цель работы: изучение принципа действия и расчет компараторов на базе
операционного усилителя (ОУ).
Порядок выполнения работы
Схема 1
Uоп=-0,35
В
Однопороговый компаратор
Uотп=-0,43
В
Ucраб=0,17
В
Схема 2
В данной схеме компаратора пороговый уровень входного напряжения есть
величина напряжения смещения, подаваемого на инвертирующий вход ОУ. Задается с
помощью делителя напряжения R1-R2.
Uпор=-0,35
В
Принимаем Uоп=-1 В
; принимаем R2=2
кОм
отп=0,89 В
Uсраб=0,15
Схема 3
Данный компаратор позволяет фиксировать наличие входного напряжения в
определенном диапазоне значений. Если входное напряжение изменяется в пределах
пороговых значений, устанавливаемых внешними элементами, то выходное напряжение
имеет низкий уровень. При выходе за установленные пределы пороговых значений
выходное напряжение изменяется на высокий уровень.
Принимаем Uвх=-5,5 В и
резистор R1=10 Ом.
оценочно принимаем R2=125
Ом, тогда R3=31.25 Ом.
сраб=-5,186 В
Uотп=-1,041
В
Uотп=-1;
Uвых max=13.734 В
Принимаем R2=1кОм
R1=40
кОм
Схема 4 (Компаратор с гистерезисом)
сраб=5,008 В
Схема 5 (Компаратор с дополнительными источниками смещения)
Uсраб=-0,31
В
Uотп=0,311
В
Вывод: изучили принцип действия и расчёт компараторов на
базе операционного усилителя.
Министерство
образования Республики Беларусь
Учреждение
образования
Брестский
государственный технический университет
Кафедра
автоматизации технологических процессов и производств
Отчёт по
лабораторной работе №6
Исследование
мультивибраторов
Выполнил студент
Группы АТП-6 МСФ
Борисюк С.Л.
Проверил: Смаль А.С.
Брест 2009
Цель работы: Изучение принципов построения мультивибраторов на биполярных
транзисторах и операционных усилителях.
1) T = 30 мс, S = 1.2
) T = 30 мс, S = 1.2
) T = 20 мс, S = 1.8
12) Мультивибратор на биполярных транзисторах
S = tп/tи + 1п/tи = 1/5
= t +5 t = 6t= 30/6 = 5и = 25 мсп = 5 мси = C1R1ln2п = C2R2ln2
Задаёмся
R1 = R2 = 10 кОм
Тогда C1 = 3,6 мкФ, C1 = 0,7 мкФ
Rк1 = Rк2 = 100 Ом
13) Мультивибратор на ОУ с диодными ключами
tи =
25 мс
tп = 5
мс
tи = R1C1ln[1 + 2 Rпос1/Rпос2]
tп = R2C1ln[1 + 2 Rпос1/Rпос2]
R2 / R1 = 1/5
Задаёмся R1 = 10 кОм, R2 = 2,1 кОм
Тогда C1 = 820 нФ
14) Мультивибратор на интегральном таймере
S = tп/tи + 1п/tи = 4/5и = 14 мсп = 11 мси = (Rt + R)Ctln2п = RCtln2
(Rt + R) / R = 5/4
Задаёмся R = 10 кОм
Тогда Rt = 2.5 кОм
Ct = 1.6 мкФ
Вывод: Изучены принципы построения мультивибраторов на биполярных
транзисторах и операционных усилителях
Министерство
образования Республики Беларусь
Учреждение
образования
Брестский
государственный технический университет
Кафедра
автоматизации технологических процессов и производств
Отчёт по
лабораторной работе №6
Исследование
мультивибраторов
Выполнил студент
Группы АТП-6 МСФ
Зиновик М.С.
Проверил: Смаль А.С.
Брест 2009
Цель работы: Изучение принципов построения мультивибраторов на биполярных
транзисторах и операционных усилителях.
4) T = 20 мс, S = 1.8
) T = 20 мс, S = 1.8
) T = 20 мс, S = 1.2
15) Мультивибратор на биполярных транзисторах
S = tп/tи + 1п/tи = 5/4
= 5t +4 t = 9t= 20/9 = 2.22и = 8.88 мсп =
11.1 мси = C1R1ln2п = C2R2ln2
Задаёмся
R1 = R2 = 10 кОм
Rк1 = Rк2 = 100 Ом
16) Мультивибратор на ОУ с диодными ключами
tи =
8.88 мс
tп =
11.1 мс
tи = R1C1ln[1 + 2 Rпос1/Rпос2]
tп = R2C1ln[1 + 2 Rпос1/Rпос2]
R2 / R1 = 5/4
Задаёмся R1 = 8 кОм, R2 = 10 кОм
Тогда C1 = 360 нФ
17) Мультивибратор на интегральном таймере
S = tп/tи + 1п/tи = 1/5
= 5t + t = 6t= 20/6 = 3.33и = 16.65 мсп = 3.33 мси = (Rt + R)Ctln2п = RCtln2
(Rt + R) / R = 5 = 4R
Задаёмся R = 1 кОм
Тогда Rt = 4 кОм
Ct = 4.8 мкФ
Вывод: Изучены принципы построения мультивибраторов на биполярных
транзисторах и операционных усилителях
Министерство
образования Республики Беларусь
Брестский
государственный технический университет
Кафедра АТПиП
Лабораторная
работа №6
Исследование
мультивибраторов
Выполнила: студентка гр. АТП-4
Саливончик Н.А.
Проверил: Смаль А.С.
Брест 2007
Цель работы: Изучение принципов построения
мультивибраторов на биполярных транзисторах и операционных усилителях.
1. Мультивибратор на биполярном транзисторе
со скважностью импульсов S ≠2
2. Мультивибратор на операционном
усилителе со скважностью импульсов S =2,3
3. Мультивибратор на таймере
Вывод: На лабораторном занятии изучили принципы построения
мультивибраторов на биполярных транзисторах и операционных усилителях.
Рассчитали мультивибраторы со скважностью импульсов
и
.
Министерство
образования Республики Беларусь
Учреждение
образования
Брестский
государственный технический университет
Кафедра
автоматизации технологических процессов и производств
Отчёт по
лабораторной работе №6
Исследование
мультивибраторов
Выполнил студент
Группы АТП-6 МСФ
Чмелев АА.
Проверил: Смаль А.С.
Брест 2009
Цель работы: Изучение принципов построения мультивибраторов на биполярных
транзисторах и операционных усилителях.
7) T = 20 мс, S = 1.8
) T = 20 мс, S = 1.8
) T = 20 мс, S = 1.2
18) Мультивибратор на биполярных транзисторах
S = tп/tи + 1п/tи = 2/1
= 2t +1 t = 3t= 25/3 = 8.33и = 8.33 мсп =
16.66 мси = C1R1ln2п = C2R2ln2к1 = Rк2 = 500 Ом
Задаёмся
R1 = R2 = 25 кОм
Тогда C1 = 0,47 мкФ, C1 = 0,91 мкФ
19) Мультивибратор на ОУ с диодными ключами
tи =
8.33 мс
tп =
16,66 мс
tи = R1C1ln[1 + 2 Rпос1/Rпос2]
tп = R2C1ln[1 + 2 Rпос1/Rпос2]
R2 / R1 = 5/4
Задаёмся R1 = 10 кОм, R2 = 20 кОм
Тогда C1 = 270 нФ
20) Мультивибратор на интегральном таймере
= tп/tи + 1п/tи = 1/7
= 7t + t = 8t= 35/8 = 4,38и = 30,62 мсп = 4,38 мси = (Rt + R)Ctln2п = RCtln2
(Rt + R) / R = 7 = 6R
Задаёмся R = 1 кОм
Тогда Rt = 6 кОм
Ct =
6,2 мкФ
Вывод: Изучены принципы построения мультивибраторов на биполярных
транзисторах и операционных усилителях
Министерство
образования Республики Беларусь
Учреждение
образования
Брестский
государственный технический университет
Кафедра
автоматизации технологических процессов и производств
Отчёт по
лабораторной работе №6
Исследование
мультивибраторов
Выполнила студентка
группы АТП-7
Якута Е.А.
Проверил: Смаль А.С.
Брест 2010
Цель работы: Изучение принципов построения мультивибраторов на биполярных
транзисторах и операционных усилителях.
10) T =65 мс, S = 4,5
) T =54 мс, S = 1,7
21) Мультивибратор на биполярных транзисторах
имп1=T/S=65*10-3/4.5=14,4*10-3 cимп2=T- tимп1=65*10-3
-14,4*10-3=50,6*10-3 cимп1=C1R1ln2имп2= C2R2ln2
Задаёмся
C1 = 1,7 мкФ C2 = 1 мкФ
Тогда
R1=20 кОм, R2=71 кОм
к1=Rк2=UП/Iк.нас=300 Ом
Мультивибратор на ОУ с диодными ключами.
tимп1=14,4
мс
tимп2=
50,6 мс
tимп1
= R1C1ln[1 + 2 Rпос1/Rпос2]
tимп2
= R2C1ln[1 + 2 Rпос1/Rпос2]
Задаёмся C1 = 1 мкФ
Тогда R1 = 13 кОм, R2 = 46 кОм
22)
Мультивибратор на интегральном таймере
имп1=T/S=54*10-3/1,7=31,8*10-3 cимп2=T- tимп1=54*10-3
-31,8*10-3=22,2*10-3 cимп1=(Rt + R)Ctln2имп2=RCtln2
Задаёмся C=1 мкФ
Тогда R1=15 кОм, R2=30 кОм
Вывод: Изучены принципы построения мультивибраторов на биполярных
транзисторах и операционных усилителях