Разработка мероприятий по повышению эффективности использования трудовых ресурсов на предприятии в связи со снижением объемов реализации товарной продукции

  • Вид работы:
    Дипломная (ВКР)
  • Предмет:
    Менеджмент
  • Язык:
    Русский
    ,
    Формат файла:
    MS Word
    101,91 kb
  • Опубликовано:
    2011-07-14
Вы можете узнать стоимость помощи в написании студенческой работы.
Помощь в написании работы, которую точно примут!

Разработка мероприятий по повышению эффективности использования трудовых ресурсов на предприятии в связи со снижением объемов реализации товарной продукции

Содержание

Введение

. Трудовые ресурсы и производительность труда на предприятиях питания

.1 Трудовые ресурсы предприятий питания и их характеристика

.2 Производительность труда: понятие, значение и методы расчета в предприятиях питания

. Алгоритм управления производительностью труда

.1 Управления производительностью труда

.2 Показатели управления

.3 Влияние производительности труда на себестоимость

. Мероприятия по возможному повышению производительности труда и их экономическая эффективность

.1 Основные направления предприятия по повышению производительности труда

.1.1 Оптимизация численности

.1.2 Нормирование труда

.1.3 Мотивация

.1.4 Гибкая организация труда

.1.5 Применение современной техники

.2 Определение необходимого роста производительности труда

.3 Автоматизация предприятий питания

Заключение

Список используемой литературы

 

Введение


В условиях перехода к рынку подавляющее большинство российских компаний главным показателем эффективности хозяйственной деятельности стало считать прибыль.

Многие при этом начисто забыли о том, что одним из важнейших факторов повышения упомянутой эффективности является рост производительности труда. Существуют, однако, и такие предприятия, где не только помнят о значении производительности труда, но и осознают, что управление ею должно носить системный характер.

Производительность труда - ключевой фактор, определяющий эффективность производства и, прежде всего, его конкурентоспособность. Президент России Дмитрий Медведев назвал рост производительности труда первоочередной задачей современного развития страны, иначе отечественная экономика так и не сможет занять достойное место на международном рынке. То большое значение, которое имеет производительность труда для всего нашего общества, требует внимательно взглянуть на ряд условий, влияющих на ее уровень, и резервы ее повышения.

Разразившийся в настоящее время мировой финансовый кризис cоздал серьезные проблемы в работе многих российских предприятий. Отечественные организации, столкнувшись со снижением спроса на производимую продукцию и нехваткой кредитных средств для осуществления деятельности, пришли к необходимости разработки антикризисных программ, поиска возможностей обеспечения выживаемости путем минимизации внутренних издержек.

Складывающаяся обстановка показывает, что многие предприятия видят возможности уменьшения затрат в сокращении численности персонала и продолжительности рабочего времени. Однако такие шаги приведут к росту безработицы и удешевлению рабочей силы. В этих условиях выиграют те предприятия, которые сумеют использовать кризисную ситуацию в своих интересах, приняв меры к снижению издержек, в том числе за счет повышения производительности труда персонала.

По оценкам специалистов, от производительности труда зависит до 60% себестоимости продукции (это прямые затраты - заработная плата и страховые взносы, а также амортизационные отчисления, другие косвенные расходы; в связи с сокращением длительности производственного цикла уменьшаются средства, вложенные в сырье и материалы).

Как известно, в Концепции развития страны до 2020 г. указано на необходимость четырехкратного повышения производительности труда, что позволит выйти нашему государству на пятое место в мире по валовому внутреннему продукту и существенно повысить конкурентоспособность производимой продукции. Для достижения такого роста производительности труда необходимо повышать ее ежегодно в среднем на 13%. Задача чрезвычайно сложная, если учесть, что в постсоветский период проблеме производительности в нашей стране не уделялось должного внимания. В 90-е годы она снизилась в три-четыре раза, и только в последние несколько лет появилась тенденция к ее повышению на четыре-семь процентов в год.

Главной причиной низкой производительности труда являются не устаревшие производственные фонды, на что предприятия обычно списывают все производственные проблемы (хотя в этом, конечно, есть доля истины), а, прежде всего, низкий уровень управления и неэффективная система мотивации труда.

В середине 90-х годов из государственной статистической отчетности был исключен показатель производительности труда, что явилось немаловажной причиной того, что подавляющее число предприятий не только прекратили всякую работу по управлению производительностью труда, но даже для внутренних целей не ведут статистику этого показателя. В этих условиях особую важность имеет разработка методического инструментария повышения эффективности производства на основе управления производительностью труда. При этом в механизме управления производительностью труда должны сочетаться два направления: техническое и мотивационное.

В настоящее время от предприятия требуется повышение эффективности производства, конкурентоспособности продукции и услуг на основе внедрения достижений научно-технического прогресса, эффективных форм хозяйствования. Главными задачами управления предприятием становятся - анализ производственной деятельности, оценка финансово-экономического положения, а также анализ использования трудовых ресурсов. производительность предприятие труд питание

С их помощью вырабатываются стратегия и тактика развития предприятия, обосновываются планы и управленческие решения, осуществляются контроль за их выполнением, выявляются резервы повышения эффективности производства, оцениваются результаты деятельности предприятия, его подразделений и работников.

В данной работе направление повышения эффективности использования трудовых ресурсов на объекте исследования определяется как приоритетное, в связи со снижением объемов реализации товарной продукции.

Целью данной работы является анализ производительности труда на предприятии.

Исходя из цели в работе будут решены следующие задачи:

определить понятие производительности труда и его показатели;

рассмотреть теоретические основы управления производительностью труда персонала;

предложить мероприятия по улучшению использования трудовых ресурсов на предприятии.

Задача повышения производительности труда, на мой взгляд, носит универсальный характер и одинаково актуальна и во времена экономического подъема, и в условиях кризиса. Еще года два - три года назад, когда о кризисе можно было прочитать только в Интернете, эта задача была поставлена в стране в целом и на производственных предприятиях в частности не из соображений поиска способов выживания, а исходя из прямо противоположных предпосылок.

В ходе аналитической работы по изысканию резервов и оценке путей повышения производительности труда оценивается уровень применяемых технологий, удельный вес технически обоснованных норм, степень их выполнения с учетом потерь рабочего времени в разрезе цехов, бригад, профессий. Результатом проделанной работы стала введенная на предприятии программа управления производительностью труда.

Зачем понадобилось разрабатывать целую программу? Дело в том, что процесс управления производительностью труда является частью более общего процесса управления и предполагает стратегическое и оперативное планирование и постоянный контроль за эффективным внедрением систем повышения производительности. И для того, чтобы мероприятия, направленные на рост производительности труда, давали желаемый результат, их следует внедрять системно и последовательно. Делать это значительно легче, когда они обобщены в единой программе.

1. Трудовые ресурсы и производительность труда на предприятиях питания

.1 Сущность трудовых ресурсов предприятий общественного питания

Достижение целей предприятия и решение соответствующих сложных задач во многом зависят от его трудовых ресурсов.

Трудовые ресурсы предприятия - численный профессионально-квалифицированный состав занятых работников (кадры). под кадрами предприятия понимают не только наемных работников. Но и собственников или совладельцев фирмы, если они принимают участие в деятельности предприятия своим трудом и получают за это соответствующую оплату. Следовательно, кадры предприятия - совокупность как работающих по найму, так и собственников, трудовой потенциал которых соответствует производственно - торговому процессу и обеспечивает эффективную хозяйственную деятельность.

Численность и структура кадров предприятия зависит от вида и объема деятельности фирмы, специализации, количества рабочих мест, режима работы, уровня производительности труда, формы обслуживания потребителей, степени механизации и автоматизации производственно - торговых процессов, степени сложности выполняемых функций и масштаба операций.

Работники предприятия общественного питания классифицируются по различным признакам :

1.      По категориям. В составе кадров общественного питания выделяют: административно - обслуживающий персонал, работники производства, работники зала и работники производственно - торговой группы. Деление работающих по категориям основано на функциональном разделении труда.

2.      По должностям. На предприятиях общественного питания в составе административно - обслуживающего персонала выделяют должности руководителей; специалистов (экономисты, бухгалтеры, инженеры - технологи); обслуживающий персонал (механики холодильных установок, гардеробщики, сторожи и т.п.); работников производства (заведующие производством и их заместители, заведующие цехами, кондитеры, пекари и т.д.); работники зала (метрдотели, администраторы, официанты, резчики хлеба, кассиры и т.д.); работников торговой группы (буфетчики, продавцы).

3.      По специальностям. В общественном питании в составе работников производства выделяют такие специальности, как пекари, кондитеры, повара и т.д.

4.      По уровню квалификации. Работники основных должностей, профессий, специальностей подразделяются на ряд квалификационных категорий, характеризующих степень сложности работ: продавцы и кассиры - на 3, специалисты - на 4, повара, пекари, кондитеры - на 6 и т.д.

С целью эффективного управления процессом формирования и использования кадров применяют и другие виды классификаций: по полу и возрасту, по стажу работы, по отношению к собственности, по характеру трудовых отношений.

Таким образом, состав персонала по естественным (пол, возраст) и приобретенным (стаж, профессия) признакам образует специальную структуру персонала, которая может быть:

) статистической, отражающей распределение и движение работников в разрезе категорий и должностей по профессии, специальности и квалификации;

) аналитической, подразделяемой на общую по таким признакам, как стаж работы, образование, и частную - по соотношению отдельных категорий работников.

На однотипных предприятиях численность и профессиональный состав кадров могут быть различными, но обеспечивающими возможность реализации целей и стратегии фирмы. Устанавливается оптимальное соотношение численности работников, имеющих различные профессионально-квалификационные и социально-психологические характеристики, с учетом оптимальной степени загрузки оборудования с целью полного использования их потенциала. Подбор и расстановка кадров осуществляется в зависимости от содержания труда, роли и места работника в структуре предприятия, его соответствия требованиям рабочего места. Основные принципы подбора кадров: соответствие численности работников объему выполняемых работ и квалификации работника, степени сложности его трудовых функций; формирование структуры кадров предприятия в зависимости от целей и стратегии предприятия, максимально эффективного использования рабочего времени; создание условий для повышения квалификации работников и расширения их производственного профиля, роста эффективности труда.

В условиях рынка определяющими становятся такие принципы, как сочетание внутренних и внешних источников подбора кадров, перспективность работника и динамизм его карьеры, т.е. ориентация на качество образования, личный потенциал работника, его стабильность и мобильность, длительную перспективу.

Таким образом, принципы подбора и отбора, кадровая политика должны соответствовать стратегии развития предприятия, основной составляющей которой является компетентность работника: его образование, опыт, навыки общения и умение работать в коллективе.

1.2 Производительность труда: понятие, значение и методы расчета в предприятиях питания

Производительность труда относится к числу важнейших показателей эффективности хозяйственной деятельности предприятий.

При рассмотрении производительности труда следует различать производительность общественного труда и индивидуальную производительность труда.

Производительность общественного труда характеризуется величиной затрат общественно необходимого рабочего времени на изготовление единицы продукции или величиной национального дохода, приходящегося на одного работника в материальном производстве.

Повышение эффективности труда на предприятии связано прежде всего с увеличением его производительной силы, достижением конечных результатов деятельности. Эффективность труда предприятия определяется количеством и качеством предоставляемых услуг, степень удовлетворения спроса и обслуживания потребителей, скоростью их обслуживания, ростом прибыли на 1 руб. трудовых затрат, размерами доходов на одного работника, ростом производительности труда, его фондовооруженности. На эффективность труда влияют многие факторы: уровень механизации и качества труда, формы его организации и стимулирования и т.д.

Эффективность определяет социально-экономический эффект результатов труда работников предприятия. Производительность же характеризует экономический эффект затрат живого труда. Поэтому понятие «эффективность труда» шире понятия «производительность труда».

В экономической литературе нет единого подхода к комплексному измерению эффективности труда на предприятии, а принято измерять отдельно производительность, качество обслуживания и доходность живого труда.

Одним из главных измерителей эффективности затрат живого труда на предприятии является прибыль в расчете на затраты живого труда. Она дополняется таким важным показателем, как производительность труда, которая представляет собой степень плодотворности целесообразной деятельности ее работников в сфере услуг, т.е. объемом товарооборота, торговых услуг или других работ, приходящихся на одного среднесписочного работника в единицу времени. Он характеризует как производственно - торговый процесс, так и полноту удовлетворения спроса населения в различных видах услуг.

При изучении экономического содержания производительности труда исходят из того, что труд, затраченный на производство и реализацию товара или услуги, состоит из живого труда, расходуемого в данный момент непосредственно в процессе оказания услуги, и прошлого, овеществленного в ранее созданной продукции, используемой в той или иной степени для оказания новой услуги. Следовательно, производительность живого труда определяется затратами рабочего времени на данном предприятии, а производительность общественного труда - затратами живого и овеществленного труда. Достижения научно - технического прогресса, совершенствование техники и технологии приводят к увеличению доли затрат общественного труда, поскольку растет оснащенность работника новыми средствами труда. Однако основная тенденция состоит в том, что абсолютная величина затрат как живого, так и общественного труда сокращается. Именно в этом состоит сущность повышения производительности труда.

Рост производительности труда влечет увеличение заработной платы работников при снижении совокупных расходов на оплату труда, позволяет более успешно осуществлять реконструкцию и техническое перевооружение предприятия, способствует росту его рентабельности и конкурентоспособности.

Показатель производительности труда выполняет следующие функции: плановую, учетную и стимулирующую.

Плановая функция является важнейшей, т. к. с помощью показателей производительности обосновывается плановая численность работников, объем трудозатрат сопоставляется с их необходимым количеством, рассчитываются расходы по заработной палате.

Учетная функция проявляется в измерении и оценке, поиске возможных резервов роста производительности, оценке эффективности функционирования труда на предприятии путем сравнения темпов роста производительности труда и средней заработной платы.

Производительность труда в общественном питании измеряется двумя показателями: выработкой и трудоемкостью.

Выработка измеряется объемом выполненных работ и услуг в единицу времени или на одного работника. Это наиболее распространенный и универсальный показатель производительности труда, который рассчитывается по формулам:

, или , (1)

где П - производительность труда, О-объем товарооборота предприятия общественного питания, Т-суммарные затраты времени на выполнение данного объема товарооборота, Ч-среднесписочная численность работников.

Показатель дневной производительности труда исчисляют по цехам лишь в том случае, если для работников установлена норма выработки их труд оплачивают сдельно.

Трудоемкость - это затраты рабочего времени на реализацию продукции на определенную сумму. Является обратным показателем выработки и определяется по формуле:

 (2)

где Т-суммарные затраты времени на выполнение данного объема товарооборота, О-объем товарооборота предприятия общественного питания.

Выработка может считаться для разных периодов.

Поэтому выработка может быть вычислена как:

·              Средняя часовая выработка. Это отношение объема произведенной продукции к числу человеко-часов, отработанных в течение данного периода времени.

·              Средняя дневная выработка. Показывает какой объем продукции был произведен каждый день в течение определенного периода времени. Для того чтобы вычислить среднюю дневнюю выработку времени необходимо объем произведенной продукции разделить на число человеко-дней затраченных на производство данного объема (время изготовления данного объема).

·              Средняя месячная выработка. Представляет собой отношение объема произведенной за месяц продукции к среднесписочной численности рабочих. Аналогично может быть вычислена выработка за квартал или год.

Производительность труда исчисляется тремя методами: в натуральном, стоимостном и трудовом выражении. Выбор метода измерения производительности труда зависит от учета на конкретном предприятии, его специализации, ассортимента выпускаемой продукции и ряда других факторов. В общественном питании выбор определяется наличием цехового деления.

Натуральный метод измерения производительности труда используется в общественном питании для определения количества продукции, произведенной в единицу времени. Данный метод является наиболее точным, однако применяется он лишь в тех случаях, когда предприятие или цех выпускает однородную продукцию, которую можно суммировать в соответствующих натуральных единицах. Такую продукцию выпускают кондитерские, мясорыбные, овощные цехи.

Стоимостной метод измерения производительности является наиболее распространенным и состоит в расчете среднего объема товарооборота на одного работника производства.

Измерение производительности труда в стоимостном выражении связано с тем, что предприятия реализуют продукцию различного ассортимента неодинаковой трудоемкости и с разным уровнем розничных цен, что затрудняет использование натуральных показателей.

Стоимостной метод измерения производительности труда в общественном питании не позволяет учесть различную трудоемкость составных частей товарооборота, поэтому используют условно-стоимостной метод, который имеет ряд разновидностей. В ходе исследований установлено, что затраты труда на приготовление продукции собственного производства в три раза превышают затраты труда на реализацию покупных товаров. Поэтому для того, чтобы привести составные части товарооборота в сопоставимый вид и определить товарооборот в условно-стоимостном измерении, необходимо разделить на три оборота по покупным товарам и к полученной сумме прибавить оборот по продукции собственного производства. Выработка в условно-стоимостном измерении одного работника определяется путем деления условного товарооборота на среднесписочную численность работников производства.

При расчете производительности труда можно использовать условный товарооборот-товарооборот, рассчитанный с учетом коэффициентов трудоемкости, где розничная реализация продукции собственного производства умножается на коэффициент 1,0; выпуск и реализация продукции собственного производства оптом - на коэффициент 0,8; реализация покупных - на 0,4.

Трудовой метод измерения производительности труда является наименее распространенным и состоит в расчете затрат рабочего времени на выпуск единицы продукции. Данный метод используется в общественном питании в предприятиях-заготовочных, в которых преобладает производственная функция.

Значение производительности труда делает необходимым изучение факторов и резервов роста.

Под факторами роста производительности труда следует понимать всю совокупность движущих сил и причин, определяющих его уровень и динамику. Они весьма разнообразны и в совокупности образуют определенную систему, элементы которой находятся в постоянном движении и взаимодействии.

Все факторы, влияющие на производительность труда, классифицируются следующим образом:

1.      По сфере действия: внешние и внутренние(отраслевые).

2.      В зависимости от степени и характера влияния: материально-технические, организационно-экономические, социально-психологические.

3.      В зависимости от использования: экстенсивные и интенсивные Резервы роста производительности труда - неиспользованные возможности экономии затрат труда (снижение трудоемкости и увеличения роста производительности труда)

Резервы роста производительности труда выявляют при анализе причин потерь и непроизводительных затрат труда по каждому фактору производительности труда, что позволяет наметить пути их устранения. Резервы разделяют на две группы: резервы лучшего использования технических средств и резервы улучшения использования рабочей силы.

Все резервы дифференцируют по времени и месту их выявления и использования. По времени использования различают: текущие резервы, которые могут быть использованы в течение года за счет оргтехмероприятий без дополнительных инвестиций; перспективные, связанные с изменениями в технике и технологии, организационно-техническом уровне в течение более продолжительно времени при соответствующих капиталовложениях. По месту возникновения различают: резервы, связанные с использованием материально-технической базы, организацией и уровнем механизации труда, организацией торгово-технологического процесса и формой продажи товаров и т.д. их использование предусматривается в перспективных планах. Как те, так и другие резервы получают определенную количественную оценку, используемую при планировании роста производительности труда.

Для использования резервов на предприятии разрабатываются планы организационно-технических мероприятий, в которых указываются виды резервов роста производительности труда, мероприятия по их реализации, планируемые затраты для этого, сроки проведения работ, ответственные исполнители.

Рост производительности труда является объективной необходимостью, диктуемой требованиями экономических законов и имеет огромное значение для каждого предприятия и народного хозяйства в целом.

Рост производительности труда способствует увеличению объема производства, росту благосостояния и увеличению потребления продукции и услуг населением.

Повышение производительности труда способствует снижению себестоимости продукции, увеличению накопления, сокращению доли заработной платы в себестоимости продукции при одновременном увеличении размера заработной платы, получаемой работником.

Рост производительности труда создает предпосылки для сокращения длительности рабочего периода, и увеличения свободного времени работающих.

В предприятиях туризма уровень производительности труда может быть представлен выработкой продукции и услуг. Первый показатель рассчитывается как отношение оборота фирмы к среднесписочной численности работников, а второй (трудоемкость), как отношение фонда рабочего времени к объему произведенной и реализованной продукции и услуг. Однако товар, производимый и реализуемый в предприятиях туризма столь специфичен, что вопрос о показателях производительности труда может рассчитываться только в теоретическом аспекте. Это касается и норм обслуживания, которые по своей природе являются плановыми показателями производительности труда, используемыми для определения объема оборота и услуг на предприятиях туризма.

Нормы выработки и нормы обслуживания (как разновидность показателя производительности труда) применяются в предприятиях общественного питания и гостиницах. Нормы обслуживания в гостиницах применяются по отношению к таким работникам как: горничные, уборщики, механики, гардеробщики и некоторые другие. Они разрабатываются вышестоящими организациями.

 

2. Алгоритм управления производительностью труда

.1 Система управления производительностью труда

Система включает в себя измерение и оценку производительности, анализ факторов повышения производительности труда для стратегического и оперативного планирования с учетом потребностей бизнеса, постоянный контроль внедрения запланированных мероприятий, а также разработку программ мотивации персонала за конкретные результаты повышения производительности труда.

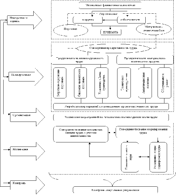
На рисунке 1 представлен предлагаемый авторами алгоритм управления производительностью труда на предприятии.

Первый функциональный блок в механизме управления производительностью труда включает оценку и измерение существующих показателей финансово-экономической деятельности предприятия. На этом этапе осуществляются анализ рыночной конъюнктуры, оценка позиции выпускаемого товара на рынке, определение необходимого уровня качества и состава услуг сервисного обслуживания для повышения конкурентоспособности товара на рынке, а также планируются желаемые результирующие показатели деятельности предприятия. Исходя из установившихся (или прогнозируемых) цен на рынке аналогичных товаров, планируемой прибыли от коммерческой деятельности определяются необходимая величина и направления снижения себестоимости продукции. При этом следует учитывать, что именно повышение производительности труда является одним из наиболее эффективных направлений снижения себестоимости продукции.

Второй блок включает определение необходимого повышения производительности труда для снижения себестоимости до конкурентного уровня, выбор направлений повышения производительности, а также планирование мероприятий по достижению заданного уровня производительности труда.

Третий блок - организация работы по повышению производительности труда - заключается в реализации запланированных мероприятий с распределением по центрам ответственности (местам реализации).

Четвертый блок предусматривает разработку системы мотивации работников к повышению производительности труда.

Рисунок 1. Алгоритм управления производительностью труда

Пятый блок состоит в оценке и контроле полученных результатов реализации мероприятий по повышению производительности труда на предприятии. Контроль выполнения работы должен осуществляться постоянно. Заключительный контроль выражается в оценке полученных результатов и определении вклада конкретных работников в общий результат с последующим вознаграждением.

2.2 Показатели управления

 

Важный момент в управления производительностью труда - выбор показателей, характеризующих его эффективность. В практике российских предприятий общепризнанными показателями являются выработка (отношение объема произведенной продукции к численности работающих) и трудоемкость продукции - показатель, обратный выработке.

Не отрицая определенной информативности показателя выработки, характеризующего отдачу в среднем от одного работающего, следует отметить, что он не определяет, как работают средства, вкладываемые работодателем в персонал, оправдываются ли ростом объема производства и прибыли дополнительные затраты на повышение заработной платы работающих, повышение их квалификации, улучшение условий труда, обеспечение социальным пакетом и другие издержки.

Мы считаем целесообразным в дополнение к вышеприведенному показателю выработки ввести в практику показатель продуктивности затрат на персонал, представляющий отношение объема произведенной продукции к затратам на содержание персонала. Особое значение предлагаемый показатель продуктивности персонала имеет для оценки эффективности инвестиций в персонал для тех единиц анализа, по которым объем производства измеряется в стоимостном выражении. Дело в том, что производительность труда и продуктивность персонала имеет смысл, как правило, оценивать в динамике, в сравнении за разные периоды времени. При этом для оценки динамики выработки необходимо корректировать числитель формулы (объем производства в стоимостном выражении) для исключения влияния инфляции на этот показатель, что достаточно трудоемко. Предлагаемый показатель продуктивности персонала, являясь, на наш взгляд, более информативным в сравнении с выработкой, не требует в то же время дополнительных расчетов, связанных с необходимостью учета инфляции.

Затраты на содержание персонала организации - общепризнанный для стран с рыночной экономикой интегральный показатель, включающий совокупность расходов, связанных с привлечением, вознаграждением, стимулированием, решением социальных проблем, организацией работы и улучшением условий труда персонала. В таблице 1 представлены укрупненный состав затрат на персонал, а также показатели оценки их эффективности.

Показатели, характеризующие затраты на персонал:

·              общие издержки предприятия на персонал;

·              доля издержек на персонал в объеме реализованной продукции;

·              издержки на одного работника;

·              издержки на один производительный час.

Таблица 1

Состав затрат на содержание персонала

Группы издержек

Виды расходов

Фонд заработной платы

Начисленные предприятием суммы оплаты труда в денежной и натуральной формах за отработанное и неотработанное время


Стимулирующие доплаты и надбавки


Компенсационные выплаты, связанные с режимом работы и условиями труда


Премии и единовременные поощрительные выплаты


Выплаты на питание, жилье, топливо, носящие систематический характер

Социальные выплаты

Компенсации и социальные льготы, предоставленные работникам на лечение, отдых, проезд, трудоустройство

Расходы, не относящиеся к фонду заработной платы и выплатам социального характера

Доходы по акциям и другие виды доходов от участия работников в собственности предприятия


Обязательные страховые взносы во внебюджетные фонды Российской Федерации


Взносы предприятия в негосударственные пенсионные фонды


Командировочные и приравненные к ним расходы

В таблице 2 приведены показатели, рекомендуемые для измерения и оценки эффективности труда.

Таблица 2

Показатели эффективности труда

Наименование показателя

Расчетная формула

Условные обозначения

Выработка на одного работающего (рабочего)

В = ОП/ЧР

В - выработка на человека в единицах измерения объема (руб., нормо-час, ...); ОП - объем произведенной продукции, руб., нормо-час, шт., ЧР - численность работающих (рабочих), чел.

Трудоемкость единицы продукции

Тр = Т/ОП

Тр - трудоемкость единицы продукции, ч, нормо-час; Т - затраты времени, ч, нормо-час.

Продуктивность персонала

ПП = ОП/ЗСП

ПП - продуктивность персонала, руб.; ОП - объем произведенной продукции, руб.; ЗСП - затраты на содержание персонала, руб.

Выработка на один рубль заработной платы (зарплатоотдача)

ЗО = ФЗП/ОП или ЗО = В/ЗПср

ЗО - зарплатоотдача, руб.; ФЗП - фонд заработной платы, руб.; ОП - объем произведенной продукции, руб.; ЗПср - средняя заработная плата работающего, руб.

Рентабельность персонала

Рп = П Ч 100/ЗСП

Рп - рентабельность персонала, %; П - операционная прибыль, руб.

 

.3 Влияние производительности труда на себестоимость

 

Влияние производительности труда на себестоимость обеспечивается снижением численности персонала, увеличением объема производства, а также опережением темпа роста производительности труда роста заработной платы.

Первое направление связано с высвобождением некоторой численности работающих, обусловленным повышением производительности труда, которое является следствием снижения трудоемкости продукции и уменьшения потерь рабочего времени. В этом случае снижение себестоимости продукции может быть определено по формуле:

Э = Эчр Ч ЗП Ч Ксоц, (3)

где Э - экономия текущих издержек производства на заработную плату и социальное страхование, руб.;

Эчр - экономия численности работающих (высвобождаемая численность) в результате осуществления мероприятий по повышению производительности труда, чел.;

ЗП - средняя годовая заработная плата высвобождаемых работников, руб.;

Ксоц - коэффициент, учитывающий отчисления на страховые взносы, доли единицы (Ксоц = 1,34).

Второе направление снижения себестоимости связано с ростом производительности труда основных рабочих и соответствующим этому увеличением объема производства, что приводит к относительному уменьшению условно-постоянных расходов в себестоимости продукции:

, (4)

где Э - снижение себестоимости продукции за счет относительной экономии условно-постоянных расходов, руб.;

Збупр - базовая величина условно-постоянных расходов, руб.;

ΔV - увеличение объема производства в результате повышения производительности труда основных рабочих, % (при условии, что численность основных рабочих остается без изменения, увеличение объема производства в процентах численно равно росту производительности труда основных рабочих);

Зпупр - величина условно-постоянных расходов в плановом (отчетном) периоде, руб.

Третье направление снижения себестоимости определяется соотношением темпов роста производительности труда и средней заработной платы работающих:

Э = ФЗП Ч Ксоотн Ч Ксоц., (5)

где Э - снижение себестоимости продукции за счет превышения темпов роста производительности труда в сравнении с темпами роста средней заработной платы, руб.;

ФЗП - фонд заработной платы в себестоимости продукции, руб.;

Ксоц - коэффициент, учитывающий отчисления на страховые взносы;

Ксоотн - коэффициент соотношения темпов роста производительности труда и средней заработной платы. Данный коэффициент определяется по формуле:

, (6)

где ТРЗП сред - темп роста средней заработной платы (планируемый, отчетный) в процентах, который рассчитывается по формуле:

, (7)

где ЗПсро - средняя заработная плата работающих в отчетном (плановом) периоде, руб.,

ЗПсрб - средняя заработная плата работающих в базовом периоде, руб.

ТРПТ - темп роста производительности труда в отчетном (плановом) периоде в процентах, который определяется по формуле:

, (8)

где ПТо - производительность труда в отчетном (плановом) периоде, руб. (нормо-часов, тонн, метров и др.);

ПТб - производительность труда в базовом периоде, руб. (нормо-часов, тонн, метров и др.).

Отечественной и зарубежной практикой выработаны рациональные соотношения между темпами роста производительности труда и заработной платы, которые составляют: на 1% роста производительности труда - повышение средней заработной платы на 0,5-0,8%.

Трудовым кодексом РФ предусмотрено, что работодатель обязан ежегодно повышать среднюю заработную плату в соответствии с индексом роста потребительских цен. Практически на всех предприятиях эта норма трудового законодательства неукоснительно выполняется, что закреплено в коллективных договорах или других документах локального характера. Однако, как свидетельствуют выборочные исследования, в коллективных договорах фиксируется обязательство работодателя повысить заработную плату персонала (правда, как правило, без определения конкретного размера повышения), а указаний на необходимость соответствующим образом повысить производительность труда не имеется. В этих случаях рост заработной платы приводит к увеличению себестоимости продукции, который не компенсируется повышением производительности труда (отдачи от работников). Чтобы себестоимость продукции при увеличении заработной платы, например на 12%, не только не повысилась, а даже снизилась, необходимо предусмотреть рост производительности труда на 20% (при коэффициенте соотношения - 0,6).

 

3.     
Мероприятия по возможному повышению производительности труда и их экономическая эффективность

3.1    Основные направления предприятия по повышению производительности труда

Интенсивное использование трудовых ресурсов заключается в повышении эффективности живого труда на основе внедрения достижений научно-технического прогресса, совершенствования организации труда и производства и т. п. (в том числе и за счет интенсификации труда).

.1.1 Оптимизация численности

Вовсе не обязательно, чтобы запланированные мероприятия представляли собой нечто «революционное» - они могут быть вполне традиционными. Так, программа управления производительностью труда включает мероприятия по следующим направлениям:

планирование численности персонала исходя из плановых объемов производства;

планирование экономически допустимых затрат на оплату труда и содержание персонала;

улучшение организации производственного процесса и организации труда с целью повышения эффективности использования кадрового потенциала;

совершенствование технологии производства и внедрение нового технологического оборудования;

повышение эффективности использования рабочего времени;

разработка и реализация комплекса мер по совершенствованию нормирования и оплаты труда.

В последнее время много и часто говорят об оптимизации численности персонала как обязательном направлении повышения производительности труда. Думается, однако, что этот термин у нас понимают несколько однобоко. Оптимизация численности персонала, безусловно, является необходимой составляющей работы по повышению производительности труда - такую оптимизацию следует проводить и в разрезе категорий работающих на предприятии в целом, и исходя из перспективных и текущих задач, выполняемых конкретным подразделением. Вместе с тем нужно помнить о том, что 90-е годы XX века были отмечены существенным, если не сказать катастрофическим, падением производительности труда на отечественных промышленных предприятиях. Логично предположить, что пропорционально упали и объемы производства. Это означает, что уменьшившаяся и продолжающая уменьшаться численность работников предприятий вступает в противоречие со сложившейся производственной инфраструктурой, а в отдельных случаях приближается к технологическому минимуму.

В связи с этим никак нельзя ставить знак равенства между оптимизацией численности и сокращением персонала - меры вынужденной и, как правило, не эффективной. Куда перспективнее повышать объемы производства и реализации продукции при рациональном ограничении роста численности персонала.

Наконец, ситуация на рынке труда обусловливает включение в программу управления производительностью труда мероприятий по еще одному направлению - подготовкe и переподготовке персонала, повышению его квалификации. Причем в данном направлении необходимо принимать срочные, комплексные и, без преувеличения, неординарные меры. Пожалуй, усилия, предпринимаемые именно в этой области, способны принести наибольший эффект в работе по повышению производительности труда.

3.1.2 Нормирования труда

Программа управления производительностью труда, включает комплекс мер стимулирования и методов оценки и регламентации труда, которые, в общем-то, хорошо известны и подробно описаны в соответствующей литературе, но в последнее время несколько подзабыты. Прежде всего, до всех подразделений доводится плановый уровень производительности труда. А поскольку существует план, естественно, предусматриваются и формы отчетности, меры контроля и ответственности за его выполнение.

Отдельно хотелось бы сказать о роли нормирования труда, к централизации которого в рамках всего предприятия нужно непременно стремиться. Установление корректных норм труда - основа эффективной системы его оплаты, правильного определения себестоимости продукции, ценообразования. Функции нормирования труда как меры оплаты труда, критерия формирования цены продукции хорошо известны. К сожалению, куда меньшее значение придается управленческой функции нормирования - о ней на предприятиях вообще нередко забывают. Между тем именно управленческая функция нормирования труда видится главной. Отсутствие четкого планирования и грамотного управления обходится предприятию слишком дорого: производительность труда падает, как следствие, растет себестоимость продукции, появляется необходимость в снижении любыми средствами затрат на оплату труда, обостряются противоречия между работодателем и работником, и т. д.

Результаты нормирования труда могут использоваться и в качестве инструмента оценки применяемых (планируемых к внедрению) технологий, а также критерия формирования технологических циклов изготовления продукции.

При наличии хорошего знания технологии и экономики удается добиться снижения трудоемкости минимум на 30%, а то и в три раза. Конечно, снижение трудоемкости и повышение производительности труда - вещи не тождественные, но тесно взаимосвязанные.


3.1.3 Мотивация

Добиться повышения производительности труда без должной мотивации персонала, разумеется, невозможно. Исходя из этого наличие роста производительности труда является сегодня одним из условий начисления премии персоналу цехов основного и вспомогательного производства. Дополнительным условием премирования ряда руководителей выступает непревышение во вверенном им подразделении заданного уровня потерь рабочего времени.

В качестве одного из возможных вариантов разработано Положение о премировании работников по принципу «процент (определенная доля процента) премии за каждый процент роста производительности труда».

Нельзя забывать и о задаче постоянного совершенствования норм труда. В связи с этим разрабатывается Положение о премировании работников, занятых нормированием, согласно которому качество норм - основной критерий начисления премии таким работникам.

Выполнение плана повышения производительности труда на предприятии контролирует инженер по организации труда, заработной платы и управления. При этом критериями оценки эффективности управления производительностью труда по предприятию в целом служат показатели производительности труда, соотношение фонда оплаты труда и объема реализованной продукции, соотношение темпов роста заработной платы и производительности труда. При оценке работы подразделений, главным образом производственных, дополнительно используются такие аналитические показатели, как процент выполнения норм выработки, удельный вес технически обоснованных норм, «вилка» результатов выполнения норм выработки.

Четкое планирование и постановка конкретных целей задают ясные ориентиры при решении вопроса о том, какая работа повышает производительность, а какая - мешает ее росту. Наличие же программы управления производительностью труда помогает менеджменту и персоналу предприятия координировать усилия в данном направлении, что само по себе является одним из важнейших факторов обеспечения общей производительности организации.

3.1.4 Гибкая организация труда

Гибкие условия труда подразумевают плавающие рабочие часы, альтернативные варианты рабочего графика или условий работы, телекоммуникацию (дистанционное присутствие на рабочем месте), деление одного рабочего места между несколькими работниками и иные нетрадиционные методы организации труда. Данные статистических исследований по полезности и эффективности гибких условий труда демонстрируют, что и работодатели, и работники, и общество в целом получают от них много пользы. Они, в частности:

·              Повышают стремление работника к самостоятельности и его преданность работе. Ощутимая поддержка гибкой организации труда в компании способствует росту ответственности работника и его преданности компании. Сотрудники становятся сознательнее, если им дают больше самостоятельности, контроля и гибкости в отношении того, как, когда и где быть производительным.

·              Привлекают высоко мотивированный персонал и помогают удовлетворить потребность в рабочей силе в периоды нехватки квалифицированного персонала. Помогают реализовать задачи, направленные на сохранение семейных ценностей, способствуют решению проблемы равноправия полов, предоставляют возможности населению с особыми нуждами. Современные работники более приучены получать то, что компании могут им предложить помимо заработной платы, в частности, к профессиональному развитию и условиям труда, которые позволяют им выполнять свои обязанности в семье, достичь гармонии в работе и жизни и вести избранный ими образ жизни. Однако памятуя о том, что гибкие условия труда способствуют решению проблемы равноправия полов и предоставляют возможности людям с особыми нуждами, компании должны избегать непоследовательности. Неофициальные договоренности между компанией и сотрудниками, которые различаются по отделам, могут привести к судебным искам из-за несправедливости или дискриминации.

·              Сокращают количество невыходов на работу. Иногда родителю необходимо остаться дома с заболевшим ребенком. Если он сможет работать дома, одновременно присматривая за ребенком, снижение производительности труда будет меньше чем в случае, если бы ему пришлось взять отгул на весь рабочий день.

·              Способствуют экономии ресурсов и увеличивают количество сотрудников, которое может нанять компания Например, если два человека могут пользоваться одним и тем же кабинетом и офисным оборудованием, компания имеет возможность сократить площади, занимаемые под офисы. Кроме этого, деление одного рабочего места между несколькими работниками позволяет им овладеть дополнительными навыками.

·              Дают работникам возможность работать больше часов

Гибкие условия труда не просто приносят пользу работникам и работодателям. Они также сокращают вредные воздействия на окружающую среду и дают обществу экономию на инфраструктуре и энергии. Дистанционное присутствие на рабочем месте означает, что на дорогах будет меньше машин, что в городах будет скапливаться меньше транспорта, что меньше времени и топлива будет потрачено на поиск места для парковки. При стремительно растущих ценах на топливо и устойчивом росте сознательности передовых групп общества прогрессивные компании, которые ответственно относятся к окружающей среде, пользуются преимуществами беспроводной связи и других технологий. Они дают возможность наладить нетрадиционную организацию труда, помогают привлекать и удерживать сотрудников и в то же время содействуют внедрению новых методов управления производительностью персонала.

.1.5 Применение современной техники

Позволяет повысить производительность труда, сократить затраты и облегчить труд работников предприятий массового питания, улучшить качество изделий и сократить время обслуживания клиентов. Экономическая эффективность - непременное условие применения новой техники. Механическое оборудование применяется как для первичной обработки продукции (мытье и очистка сырья) и основных технологических процессов (измельчение, перемешивание и др.), так и для вспомогательных операций по транспортированию, взвешиванию и расчетам с клиентами. Тепловое оборудование используется для тепловой обработки технологических сред и продуктов, а также для поддержания температуры готовых изделий. Холодильное оборудование на предприятиях общественного питания применяется для хранения охлажденных и замороженных продуктов, а также для приготовления охлажденных напитков, пищевого льда, мороженого.

По характеру воздействия на продукты оборудование делят на две группы: а) изменяющее форму, размеры или свойства продуктов (измельчительное, режущее, для содержания продуктов в холоде или для подогрева приготавливаемых блюд и напитков); б) изменяющее состояние продукта, положение товара (ледогенераторы, подъемно-транспортное). Перевод предприятий общественного питания на работу с полуфабрикатами существенно повышает производительность труда и уровень механизации технологических процессов, а также обусловливает необходимость сокращения в доготовочных предприятиях количества механического и увеличения теплового и холодильного оборудования.

 

3.2 Определение необходимого роста производительности труда


Исходя из возможной рыночной цены, предприятие определяет предельно допустимый (маргинальный) уровень себестоимости продукции, выше которого расчетная прибыль от ее реализации не позволит выделить средства на развитие производства и рост доходности труда. Сравнивая фактическую калькуляцию себестоимости при существующих условиях производства с ее допустимой величиной, предприятие определяет возможности снижения себестоимости как минимум до маргинального уровня на основе выявления и использования имеющихся внутрипроизводственных резервов реального снижения трудоемкости, материалоемкости, энергоемкости, фондоемкости единицы продукции. При этом учитывается, что снижение удельных затрат соответствующих ресурсов ограничено определенными условиями. Так, снижение материалоемкости ограничивается конструктивными характеристиками и потребительскими свойствами продукции, возможности снижения фондоемкости - расчетной величиной производственной мощности, необходимой для изготовления установленного количества продукции. Лишь повышение производительности труда представляет безграничный резерв уменьшения себестоимости продукции. Правда, если производительность труда повышается за счет снижения трудоемкости продукции, то это, как правило, требует единовременных (капитальных) вложений, которыми предприятия зачастую не располагают. Но предприятия имеют другие большие резервы повышения производительности туда, которые не требуют значительных средств на их реализацию (сокращение потерь рабочего времени, улучшение организации производства и труда, рационализация структуры кадров и др.), о которых речь пойдет ниже. Итак, предприятие устанавливает величину необходимого снижения себестоимости продукции, определяет, какая ее часть может быть достигнута за счет уменьшения затрат на сырье и материалы, на энергию, на услуги сторонних организаций, на амортизационные отчисления и др. Остальная часть необходимого снижения себестоимости должна быть достигнута повышением производительности труда.

Далее перед предприятием встают вопросы: какое направление повышения производительности труда выбрать и на какую величину необходимо ее повысить, чтобы снизить себестоимость до установленного уровня?

Методические основы расчета необходимого роста производительности труда для достижения заданного снижения себестоимости продукции включают три возможных направления повышения производительности труда. Первое направление связано с повышением производительности труда работников (относящихся к разным категориям), в результате чего некоторая их часть высвобождается с предприятия и себестоимость снижается за счет уменьшения затрат на оплату труда высвобожденных работников. Второе направление предусматривает повышение производительности труда только основных рабочих с целью увеличения объема производства и реализации продукции. В этом случае персонал не высвобождается, а снижение себестоимости достигается в результате относительного уменьшения условно-постоянных расходов. В ходе разработки и реализации организационных и технических мероприятий, направленных на повышение производительности труда основных рабочих, не следует забывать, что позволят реально увеличить объем производства мероприятия не по любым, а только по «узким» рабочим местам. Третье направление совмещает два первых. При этом часть необходимого снижения себестоимости достигается за счет повышения производительности труда основных рабочих с соответствующим увеличением объема производства (которое устанавливается на основе анализа производственных возможностей предприятия и возможностей реализации дополнительной продукции), а недостающая часть снижения себестоимости обеспечивается за счет высвобождения работников (кроме основных рабочих).

Каждое из указанных направлений может иметь два варианта расчета. Первый вариант не предусматривает увеличения заработной платы работников в связи с повышением производительности их труда. Во втором варианте заработная плата повышается, что увеличивает себестоимость и соответственно должно найти отражение в расчетной величине необходимого роста производительности труда. Таким образом, установленное работодателем планируемое снижение себестоимости продукции за счет роста производительности труда может иметь шесть вариантов решения, и задача руководителя - выбрать из них приемлемый для предприятия.

.3 Автоматизация предприятия питания

Автоматизация ресторанов оказывает реальную помощь в выполнении многих функций, выполняемых разными сотрудниками предприятия общественного питания - технологами, поварами, заведующими производством, калькуляторами, кладовщиками, бухгалтерами, отвечающими за различные участки учета. Возможность контролировать свой бизнес от момента закупки продуктов до расчета на кассе с клиентом.

Решаясь на автоматизацию бизнеса, можно получить следующие преимущества:

·              оперативное планирование закупок, производства, продаж;

·              учет комплексных обедов и типов питания, учет специй, учет продуктов по срокам хранения, учет сезонности потребления;

·              ведение регламентного и управленческого учета в единой информационной базе;

·              обмен данными с различными фронт-офисными системами;

·              отчетность: управленческий баланс, состояние заказов покупателей и поставщикам, ABC-привлекательность продаж, XYZ-привлекательность контрагентов;

·              работу с дисконтными и клубными картами.

·              Кроме того, будете надежно застрахованы от возможности воровства со стороны недобросовестных сотрудников.

·              Автоматизация - это не роскошь. Это средство для грамотного и эффективного управления современным предприятием!

В ресторанном бизнесе, инвестиции в который, как правило, поступают извне, отношения инвестора и администрации не всегда однозначны. Хозяин, как бы он ни доверял своему топ-менеджеру, всегда стремится независимо от администрации анализировать деятельность заведения. Администрация, в свою очередь, желает знать, в какой мере ее усилия идут на пользу бизнесу.

Можно сформулировать несколько “за” в пользу автоматизации ресторанного хозяйства.

. Посетитель садится за столик, чтобы не просто выпить-закусить, а сделать это в приличной обстановке. Поэтому для уважающего себя ресторана должно стать нормой быстро и качественно обслужить посетителя, а также обрадовать постоянного клиента накопительной скидкой.

. Тенденция демократизации ресторанов требует, чтобы рентабельность достигалась не за счет наценок, а за счет эффективной работы.

. Компьютерные системы позволяют свести к минимуму роль человеческого фактора в нанесении убытков; рестораторы утверждают - не менее чем на 30-50%.

. Реальный учет затрат и прибыли позволяет “двигать” бизнес дальше и создавать сеть заведений (у рестораторов в ходу поговорка-страшилка: “Кто “висит” в одном ресторане, в нем и погибнет”).

. Внедрение системы позволяет максимально сократить количество сотрудников, особенно в бухгалтерии.

Ресторанная АСУ позволяет более эффективно управлять предприятием, чтобы определять, какие шаги приносят прибыль, а какие - не срабатывают, для чего необходимо проанализировать накопленные данные. Из множества разнообразных отчетов (как для проверяющих, так и для управления предприятием) можно получить полные сведения о доходе за определенный период по каждому производственному подразделению: кухне, бару, кондитерскому цеху, по каждому столику, блюду и напитку.

Кроме того, заведения, которые чтут клиентов и стимулируют их лояльность, предоставляют скидки постоянным посетителям прямо в момент расчета - все “заслуги” гостя хранятся в базе данных.

При этом в системе благодаря именным карточкам или паролям разграничены права доступа. К определенным операциям и отчетам обращаются только те, кому это позволено по должности, тогда как “всевидящим оком” является хозяин.

Чего стоит ожидать от автоматизации? Разработчики в один голос утверждают, что задачу компьютеризации служб в своих заведениях хозяева ресторанов в большинстве случаев формулируют просто: чтобы было, как у коллеги в ресторане N, и немного лучше. Такой упрощенный подход к автоматизации ресторанного хозяйства в дальнейшем чреват дополнительными расходами на доработку и усовершенствование. Поэтому, посоветовавшись со специалистами, автоматику следует вводить с учетом перспектив развития ресторана или сети ресторанов.

Система автоматизации состоит из двух частей, одна из которых отвечает за работу зала и прием гостей (“фронт-офис”), а другая (“бэк-офис”) следит за движением продукции. В некоторых ресторанах используют лишь одну подсистему, но гораздо эффективнее объединять их в замкнутый цикл.

Главным элементом компьютерной системы, обслуживающей зал, является терминал официанта, где фиксируется перечень заказанных клиентом блюд. Заказ автоматически передается на кухню и в бар. Гость же получает подробный счет с учетом каких-либо скидок.

“Бэк-офис”, в свою очередь, отслеживает движение продуктов и материальных ценностей. Оприходовав очередную поставку товаров, технолог заносит данные о закупленных продуктах в калькуляционные карты. Система использует эти карты при списании составляющих реализуемых блюд. Можно “заставить” систему выполнять операцию списания составляющих автоматически и выдавать точную информацию об остатках продуктов и напитков в любое время.

Общий принцип работы программных продуктов - завязать в единый узел все процессы работы заведения, дабы ежедневно получать финансовые результаты (стоимость закупок, наценки, выручка, остатки на складе), выдавать необходимые отчеты, чтобы владелец, даже находясь в другом городе, мог ежедневно анализировать все данные.

Все это влечет за собой увеличение производительности труда и облегчает управление персоналом и производительностью.

Заключение


Исследования показывают, что 20-30% роста производительности труда обеспечиваются более продуктивной работой персонала. А в жесткой конкурентной борьбе они зачастую могут оказаться решающими для выживания предприятия через завоевание и поддержку лояльности гостей.

Большинство руководителей признают, что управление производительностью работников представляет собой проблему и что необходимы новые процессы. Соответственно сначала необходимо определить, что же это за деятельность. Вот усредненное определение, которое используют большинство из консультантов: "Управление производительностью работников - это практика управления эффективностью труда и значением служащих для организации посредством планирования, и развития навыков сотрудников с целью достижения оптимальной производительности организации".

В это определение не случайно включена задача "максимизировать значение человеческого капитала для компании". Последние исследования показывают, что этот вопрос все больше интересует собственников и инвесторов. Задача станет достижимой, если вы позволяете служащим повышать их производительность, существенно привязывая их участие в бизнес-процессах к результатам.

В целом процесс управления производительностью работников состоит из следующего, достаточно очевидного, набора действий:

·              планирование набора внутреннего персонала и найма внештатных сотрудников и консультантов;

·              система оплаты, поощрений и мотивации;

·              цикл совершенствования навыков персонала, обучение;

·              управление портфелем навыков персонала компании.

Одним из средств достижения этой цели является администрирование. Конечно, его основным предназначением является организация бизнес-процессов, т.е. операционное управление.

Там, где наведён строгий, контролируемый и постоянно поддерживаемый порядок, отношение людей к делу совершенно иное. Реализация этого положения опирается на ряд принципов. К ним можно отнести следующие четыре:

. Четкость организации. Все работы должны быть организованы на основе должностных инструкций, постоянного контроля, инструктажей и тренингов.

. Непрерывность внимания. Каждый сотрудник должен ежедневно подвергаться какой либо форме воздействия со стороны руководителей в организационном плане. Это могут быть контроль, инструктаж, беседа о его обязанностях и т.п. Главное постоянство и разнообразие.

. Научить, потом спросить. Ни в коем случае не может быть наоборот. Это не значит только рассказать об обязанностях или дать прочитать что-то напечатанное. Обязательным элементом является какое-либо испытание на проверку знаний и умений с выставлением оценки и дружеским указанием недостатков.

. Твёрдость в принципах и гибкость в методах их реализации. Меняющаяся обстановка приводит к необходимости внесения изменений во многие стороны деятельности предприятия. Но они всегда должны соответствовать выбранным принципам этой деятельности во всех отношениях. Они могут меняться только со сменой стратегии. А вот, например, устаревающие или неэффективные положения инструкций должны меняться, но не очень часто. Эти изменения обязательно следует делать обоснованными и ясными для сотрудников.

Обобщение практического опыта позволяет предложить следующие основные методы и формы реализации перечисленных принципов:

. Разработка и внедрение должностных инструкций (работающих). В них должны быть прописаны: назначение должности, требуемый уровень квалификации работника, за что и каким образом отвечает, основные должностные обязанности, права и полномочия, с кем и по каким вопросам взаимодействует. Особое внимание точности формулировок. Например, в инструкции официанту в качестве обязанности не может быть записано: «Правильно обслуживать гостей». Это не поддаётся контролю и под эту формулировку при желании можно подвести что угодно в зависимости от целей. А должно быть записано: «При обслуживании гостей делать то-то и то-то». Инструкции должны быть работающими, т.е. должно регулярно контролироваться их исполнение с публичным анализом результатов контроля. Иначе персонал будет к ним относиться как к пустому месту. Важнейшее значение имеет подпись сотрудника под инструкцией с указанием даты. Это делается на двух экземплярах, один из которых подшивается, а другой выдается сотруднику. Часто на предприятиях делают ещё третьи экземпляры, которые не подписывается. Они либо брошюруются и выставляются, либо вывешиваются в месте, доступном для данной категории персонала. И ещё, в разделе обязанностей количество пунктов должно быть разумным. Необозримую инструкцию не то что выполнять, читать не хочется.

. «Человек в домашних тапочках». Эффективно постоянное присутствие на предприятии кого-нибудь из состава менеджеров с контрольно-надзорными функциями. Но он не должен, образно говоря, спать. Персонал должен постоянно ощущать его присутствие. Это, при добросовестном отношении к делу, достигается просто.

. Разработка и внедрение корпоративной программы по управлению персоналом. Порядок реализации этого метода в полном объёме затруднительно описать в кратком изложении. Соответствующий материал можно найти в специальной литературе. Её достаточно много. Достаточно сказать, что европейские предприятия гостеприимства и развлечений использует до 30 подпрограмм различной направленности в рамках одной общей большой программы. Но, тем не менее, с чего-то надо начинать в этом плане. Для начала можно сделать одностраничный документ с изложением своих замыслов в этом направлении на 1-2 года. Их, в нужной форме, следует довести до персонала и затем выполнять.

4.      Регулярные разъяснения содержания и необходимости пунктов инструкций, контроль знаний. Это могут быть специализированные 10-15 минутные тематические тренинги по должностям. При этом в инструкциях не должно быть явно абсурдных или явно не нужных пунктов.

5.      Регулярное проведение коротких тематических собраний и тренингов по различным вопросам организации работы. На них обычно выносится один небольшой вопрос, наиболее актуальный для текущего времени, например анализ выявленных за прошедшую неделю нарушений. Однако он должен носить обучающий характер, а не унизительно-наказательный. Иначе эффект будет отрицательным.

6.      Постоянный и разнообразный контроль выполнения должностных обязанностей, в том числе «Инкогнито». Суть, думаю, понятна и частично разъяснялась в пункте 1. Метод «Инкогнито» заключается в приглашении неизвестного персоналу человека в качестве гостя. Естественно, ему компенсируются понесённые расходы. Он ведёт себя как обычный гость, но запоминает и потом доводит до менеджера всё, что с ним происходило. Опять же, публичный и обучающий характер анализа результатов контроля будет более эффективным, чем унизительно-наказательный.


Список используемой литературы:

1.      Конституция РФ. Принята всенародным голосованием 12 декабря 1993 г.

2.      Гражданский кодекс РФ. - М.: Ось-89, 2007. Баканов М.И.,.

.        Трудовой кодекс РФ. Новая редакция - М.: ТК Велби, Изд-во Проспект, 2007.

.        Басаков М.И. Управление персоналом. Конспект лекций. изд. 3-е испр. и доп. - Ростов н/Д: Феникс, 2005. - 160с.

.        Бородушко И.В. Стратегическое планирование и контроллинг: краткий курс - СПб.: Питер, 2006.

.        Блинов О.А., Кайтаева Х.И. Управление персоналом: Учебник. - М.: Элит, 2007. - 394с.

.        Веснин В.Р. Управление персоналом. - М.: «Элит-2000», 2006.

8.      Зайцев, Н.Л. Экономика предприятия: Учебник для вузов/Н.Л. Зайцев. - М.: ИНФРА, 2007. - 414 с.

9.      Емельянова Т.В., Лебедева Т.Н., Мисникова Л.В. Организация труда: Учебник. Мн.: Вышэйшая школа, 2004.

.        Кабушкин Н.И., Бондаренко Г.А. Менеджмент гостиниц и ресторанов: Учебное пособие. - Мн.: Новое знание, 2001

11.    Корчагина А.С., Клочкова М.С. Управление персоналом. М.: Экзамен, 2005.

.        Любушин Н.П., Лещева В.Б., Дьякова В.Г. Анализ финансово-экономической деятельности предприятия. - М.: Юнити - Дана, 2004. - 471с.

.        Шекшня С.В. Управление персоналом современной организации: учебно-практическое пособие. - М.: ОАО Бизнес-школа «Интел-Синтез», 2006. - 368с.

.        Шеремет А.Д. Комплексный анализ хозяйственной деятельности. - М.: Инфра, 2006. - 415с.

.        Штефан В.И. Социальная составляющая - качество труда // Кадры предприятия. - 2007. - №6.

.        Экономика труда / Под ред. Горелова Н.А. - СПБ.: Питер, 2007. - 208с

.        Экономика общественного питания: Учебник для торговых вузов / Л.П. Басков, Н.П. Дмитриевский и др. - М, 2002, 256 с.

18.    Экономика предприятий торговли и общественного питания: учебное пособие / Под ред. Т.И. Николаевой, Н.Р. Егоровой. - М., 2008, 348 с.

19.    Поисковые системы Rambler, Yandex, Google

Похожие работы на - Разработка мероприятий по повышению эффективности использования трудовых ресурсов на предприятии в связи со снижением объемов реализации товарной продукции

 

Не нашли материал для своей работы?
Поможем написать уникальную работу
Без плагиата!
Без нейросетей!