Разработка информационной системы 'Цветы' для компании 'AMF – международная сеть доставки цветов'

  • Вид работы:
    Дипломная (ВКР)
  • Предмет:
    Информационное обеспечение, программирование
  • Язык:
    Русский
    ,
    Формат файла:
    MS Word
    2,79 Mb
  • Опубликовано:
    2011-11-26
Вы можете узнать стоимость помощи в написании студенческой работы.
Помощь в написании работы, которую точно примут!

Разработка информационной системы 'Цветы' для компании 'AMF – международная сеть доставки цветов'

Оглавление

Введение

Глава 1. Описание предметной области

1. Проектирование базы данных

.1 Инфологическая модель данных

.2 Логическая модель данных

.3 Физическая модель данных

. Разработка объектов базы данных - транзакций, представлений, хранимых процедур и запросов к базе данных

. Описание проекта

. Демонстрация работающего проекта

Список литературы

Приложения

Заключение

Введение

Компания «AMF - международная сеть доставки цветов» предоставляет полный комплекс услуг по оформлению и доставке заказов букетов и композиций.

С целью удобства работы с клиентами требуется разработать ИПС «Цветы». Задачей данного проекта является проектирование и реализация информационной системы, решающей следующие задачи:

накопление информации, повышающей эффективность работы флористов компании;

повышение оперативности работы оператора компании;

решение вопросов, связанных с получением ежедневной документации отчетного характера.

Для решения данных заданная информационная система должна выполнять следующие функции:

. Хранить информацию о цветах, декоративной зелени, упаковке.

. Хранить сведения о поступивших заказах

. Формировать и хранить чек на сформированный заказ

. Поддерживать возможность оформления доставки заказа клиенту через собственную курьерскую службу.

. Оформлять факт отказа клиента от заказа.

. Формировать отчетную документацию по оплаченным и доставленным заказам за отчетный период.

. Формировать индивидуальный график работ курьерам, с учетом их текущей загруженности.

. Формирование плана работ флористу на день.

. Выводить на печать прайс-лист компании.

. Осуществлять подбор композиции в зависимости от цены.

. Осуществлять подбор композиции в зависимости от темы.

. Осуществлять подбор композиции в зависимости от единицы композиции.

. Осуществлять подбор композиции в зависимости от декора.

Глава 1. Описание предметной области

. Проектирование базы данных

ИПС «Цветы» предназначена для выполнения следующих действий:

ввод, вывод, хранение и обработка информации о цветах, декоративной зелени, упаковке, поступивших заказах;

информация о заказчиках включает сведения об их личных данных (ФИО, контактный телефон, адрес), которые при необходимости можно изменить;

информация о курьере включает сведения об их личных данных (ФИО, контактный телефон), которые также при необходимости можно изменить;

поиск композиции в зависимости от цены;

поиск композиции в зависимости от темы;

поиск композиции в зависимости от единицы композиции;

поиск композиции в зависимости от декора;

выбор подходящей букета или композиции из существующих образцов;

оформление спецзаказа, исходя из требований заказчиков;

оформление факта отказа клиента от заказа.

Предусматривается формирование и печать следующих документов:

печать чека на сформированный заказ;

печать отчетной документации по оплаченным и доставленным заказам за день;

печать отчетной документации по оплаченным и доставленным заказам за отчетный период;

печать индивидуального графика работ курьерам, с учетом их текущей загруженности;

печать плана работ флористу на день;

печать прайс-листа компании по цветам, декору, композициям компании.

Определение ограничений проекта

Созданная информационно-поисковая система не предназначена для приема заказов посредством электронной почты. Для осуществления приема заказа по интернету в рамках данного проекта применяется следующая схема: сотрудник получает электронное письмо, на основании которого он формирует новый заказ. Ответ на письмо - заказ клиента высылается при помощи почтового ящика, не включенного в данную разработку.

Ограничением также является не возможность оформления международной доставки в БД внутреннего пользования. Для поддержания данной функции торговой сети сотруднику, принимающему заказ следует передать его вышестоящей организации. При этом передача осуществляется при помощи звонка в соответствующий офис.

На стадии постановки задачи управляющим компанией не было сформулировано требований по реализации скидочных программ, т.к. на данном этапе развития магазина скидочная компания не предусмотрена, однако возможность изменения цены вручную в программе осуществлена.

.11. Инфологическая модель данных

Формирование таблиц начинается с открытия окна БД, в котором выбирается пункт Таблицы в разделе Объекты. Далее щелчком по кнопке ”Создать” на панели окна БД.

В диалоговом окне Новая таблица, представлены все возможные параметры создания таблицы:

1)  режим таблицы;

2)      конструктор;

)        мастер таблиц;

)        импорт таблиц;

)        связь с таблицами.

В данном случае использовался метод создания таблиц в режиме Конструктора. Войти в этот режим можно двумя способами. Первый: выбирается пункт Конструктор в окне Новая таблица. Второй вариант: выбрав пункт Создания таблицы в режиме Конструктора в окне БД. На экране появляется окно конструктора таблиц, содержащее три раздела:

) имя поля;

) тип данных;

) описание.

В столбце Имя поля (Filed Name) осуществляется ввод имен полей создаваемой таблицы.

В столбец Тип данных (Data Type) вводятся или выбираются из открывшегося списка тип данных, который будет содержаться в поле для каждого поля таблицы.

В столбце Описание (Description) можно ввести описание данного поля.

В нижней части окна Конструктора таблиц на вкладке Общие (General) и (Lookup) вводим свойства каждого поля или можно оставить значение свойств по умолчанию.

Указываем ключевые поля (Primary Key).

После описания всех таблиц нажимаем кнопку Закрыть (Close) и вводим имя для созданной таблицы.

Аналогичные действия делаем с другими таблицами БД. Все данные вводились в режиме Конструктор. Ниже приведены следующие таблицы:

Таблица 1 - «Букет»

Таблица 2 - «Упаковка составляющая букета»

Таблица 3 - «Упаковка»

Таблица 4 - «Зеленая составляющая букета»

Таблица 5 - «Единица композиции»

Таблица 6 - «Заказ»

Таблица 7 - «Отказ»

Таблица 8 - «Доставка»

Таблица 9 - «Курьер»

Рис.9 Таблица «Заказ» в режиме конструктора

Таблица 1.

Описание свойств, полей таблицы «Букет»

Имя поля

Ключевое поле

Обязат. поле

Тип данных

Размер

Число десят. знаков

Подпись поля

Код_букета

Да

Да

Счетчик

Длинное целое

0

Код букета

Наименование

Нет

Да

Текстовый

50

0

Наименование

Описание

Нет

Да

Текстовый

250

0

Описание

Фото

Нет

Да

Поле объекта OLE

50

0

Фото

Тема

Нет

Да

Текстовый

50

0

Тема

Цена_букета

Нет

Да

Числовой

Одинарное с плавающей точкой

0

Цена букета

Стандарт/Спец

Нет

Да

Логический

Да/Нет

0

Стандарт/ Спец


Таблица 2.

Описание свойств, полей таблицы «Упаковочная составляющая букета»

Имя поля

Ключевое поле

Обязат. поле

Тип данных

Размер

Число десят. знаков

Подпись поля

Код_ строки

Да

Да

Счетчик

Длинное целое

0

Код строки

Код_ Букета

Внешний

Да

Числовой

Длинное целое

0

Код Букета

Код_ Упаковки

Внешний

Да

Числовой

Длинное целое

0

Код Упаковки

Количество_ Единицы

Нет

Да

Числовой

Длинное целое

0

Количество Единицы


Таблица 3.

Описание свойств, полей таблицы «Упаковка»

Имя поля

Ключевое поле

Обязат. поле

Тип данных

Размер

Число десят. знаков

Подпись поля

Код_Упаковки

Да

Да

Счетчик

Длинное целое

0

Код Упаковки

Наименование

Нет

Да

Текстовый

50


Наименование

Артикул

Нет

Да

Текстовый

50

0

Артикул

Цена за единицу

Нет

Да

Числовой

Одинарное с плавающей точкой

0

Цена за единицу

Единица измерения

Нет

Да

Текстовый

50

0

Единица измерения

Фото

Нет

Да

Поле объекта OLE


0

Фото

В наличии

Нет

Да

Числовой

Длинное целое

0

В наличии

Дополнительно

Нет

Да

Поле МЕМО


0

Дополнительно


Таблица 4.

Описание свойств, полей таблицы «Зеленая составляющая букета»

Имя поля

Ключевое поле

Обязат. поле

Тип данных

Размер

Число десят. знаков

Подпись поля

1

2

3

4

5

6

7

Код_строки

Да

Да

Счетчик

Длинное целое

0

Код строки

Код_Букета

Внешний

Да

Числовой

Длинное целое

0

Код Букета

1

2

3

4

5

6

7

Код_Составляющей

Внешний

Да

Числовой

Длинное целое

0

Код Составляющей

Количество_Единицы

Нет

Да

Числовой

Длинное целое

0

Количество Единицы


Таблица 5.

Описание свойств, полей таблицы «Единица композиции»

Имя поля

Ключевое поле

Обязат. поле

Тип данных

Размер

Число десят. знаков

Подпись поля

Код_единицы

Да

Да

Счетчик

Длинное целое

0

Код единицы

Название

Нет

Да

Текстовый

50

0

Название

Цвет

Нет

Да

Текстовый

50

0

Цвет

Длина стебля

Нет

Да

Числовой

Длинное целое

0

Длина стебля

Дата привоза

Нет

Да

Дата/время

Краткий формат даты

0

Дата привоза

Фото

Нет

Да

Поле объекта OLE


0

Фото

Дополнительно

Нет

Да

Текстовый

250

Дополнительно

Цена за единицу

Нет

Да

Числовой

Одинарное с плавающей точкой

0

Цена за единицу

В наличии

Нет

Да

Числовой

Длинное целое

0

В наличии


Таблица 6.

Описание свойств, полей таблицы «Заказ»

Имя поля

Ключевое поле

Обязат. поле

Тип данных

Размер

Число десят. знаков

Подпись поля

1

2

3

4

5

6

7

Код_Заказа

Да

Да

Счетчик

Длинное целое

0

Код Заказа

Номер_Заказа

Нет

Да

Текстовый

10

0

Номер Заказа

Дата_Заказа

Нет

Да

Дата/время


0

Дата Заказа

Фамилия

Нет

Да

Текстовый

50

0

Фамилия

Имя

Нет

Да

Текстовый

50

0

Имя

Отчество

Нет

Да

Текстовый

50

0

Отчество

Контактный телефон

Нет

Да

Текстовый

15

0

Контактный телефон

Цена заказа

Нет

Да

Числовой

Длинное целое

0

Цена заказа

Код_букета

Внешний

Да

Числовой

Длинное целое

0

Код букета

Код_чека

Нет

Да

Числовой

Длинное целое

0

Код чека


Таблица 7.

Описание свойств, полей таблицы «Отказ»

Имя поля

Ключевое поле

Обязат. поле

Тип данных

Размер

Число десят. знаков

Подпись поля

Код_заказа

Да

Да

Числовой

Длинное целое

0

Код заказа

Причина отказа

Нет

Да

Поле МЕМО


0

Причина отказа


Таблица 8.

Описание свойств, полей таблицы «Доставка»

Имя поля

Ключевое поле

Обязат. поле

Тип данных

Размер

Число десят. знаков

Подпись поля

Код_Заказа

Да

Да

Числовой

Длинное целое

0

Код Заказа

Дата_Доставки

Нет

Да

Дата/время

Краткий формат даты

0

Дата Доставки

Оплачено

Нет

Да

Логический

Да/Нет

0

Оплачено

Код_Курьера

Внешний

Да

Числовой

Длинное целое

0

Код Курьера

Адрес

Нет

Да

Текстовый

50

0

Адрес

Фамилия

Нет

Да

Текстовый

50

0

Фамилия

Имя

Нет

Да

Текстовый

50

0

Имя

Отчество

Нет

Да

Текстовый

50

0

Отчество

Контактный телефон

Нет

Да

Текстовый

15

0

Контактный телефон

Время доставки

Нет

Да

Дата/время

Средний формат времени

0

Время доставки

Цена доставки

Нет

Да

Числовой

Одинарное с плавающей точкой

0

Цена доставки

Прошла

Нет

Да

Логический

Да/Нет

0

Прошла


Таблица 9.

Описание свойств, полей таблицы «Курьер»

Имя поля

Ключевое поле

Обязат. поле

Тип данных

Размер

Число десят. знаков

Подпись поля

Код_Курьера

Да

Да

Счетчик

Длинное целое

0

Код Курьера

Фамилия

Нет

Да

Текстовый

50

0

Фамилия

Имя

Нет

Да

Текстовый

50

0

Имя

Отчество

Нет

Да

Текстовый

50

0

Отчество

Активен

Нет

Да

Логический

Да/Нет

0

Активен

Телефон

Нет

Да

Текстовый

15

0

Телефон

Дни работы

Нет

Да

Текстовый

50

0

Дни работы


В СУБД Access процесс создания реляционной базы данных включает создание схемы данных. Схема данных наглядно отображает таблицы и связи между ними, а также обеспечивает использование связей при обработке данных. В схеме данных устанавливаются параметры обеспечения целостности связей в базе данных, в ней определяются и запоминаются связи между таблицами. Это позволяет системе автоматически использовать связи, один раз определенные в схеме данных, при создании форм, запросов, отчетов, на основе взаимосвязанных таблиц, а пользователь освобождается от необходимости указывать эти связи при конструировании этих объектов. Схема данных базы графически отображается в своем окне, где таблицы представлены списками полей, а связи - линиями между полями разных таблиц.

Создание схемы данных начинается в окне Базы данных (Database) с выполнения команды Сервис|Схема данных (Tools|Realationships) или нажатия кнопки Схема данных (Realationships) на панели инструментов базы данных. После нажатия кнопки Схемы данных (Realationships) открывается окно Добавление таблицы (Show Table), в котором можно выбрать таблицы и запросы, включаемые в схему данных. Для размещения таблицы в окне Схема данных (Realationships) надо выделить ее в окне Добавление таблицы (Show Table) и нажать кнопку Добавить (Add). Для выделения нескольких таблиц надо, удерживая клавишу, щелкнуть мышью на каждой из этих таблиц. Включив все нужные таблицы в схему данных, нажать кнопку Закрыть (Close).

В результате в окне Схема данных (Realationships) будут представлены все включенные таблицы со списком своих полей. Далее можно приступать к определению связей между ними.

При определении связей в схеме данных удобно использовать физическую модель. Эти связи являются основными в реляционных базах данных, т.к. связь 1:1 используются лишь в редких случаях, когда приходится разделять большое количество полей, определяемых одним и тем же ключом, по разным таблицам, имеющим разный регламент обслуживания.

Установление между двумя таблицами связи типа 1:М или 1:1 возможно только при следующих условиях параметров целостности данных:

связываемые поля имеют одинаковый тип данных, причем имена полей могут быть различными;

обе таблицы сохраняются в одной базе данных Access;

главная таблица связываются с подчиненной по первичному простому или составному ключу (уникальному индексу) главной таблицы.

Для связей типа 1:1 и 1:М можно задать параметр обеспечения связанной целостности данных, а также режим автоматического каскадного обновления связанных полей и режим каскадного удаления связанных записей.

В режиме каскадного обновления связанных полей при изменении значения поля связи в записи главной таблицы, Access автоматически изменит в соответствующем поле в подчиненных записях.

В режиме каскадного удаления связанных записей при удалении записи из главной таблицы будут автоматически удаляться все связанные записи в подчиненных таблицах.

Рис. 10 Схема данных ИПС «Цветы»

Здесь содержатся входные и выходные документы, необходимые для реализации системы «Computers Media».

Входные документы:

) акт приема заказа (см. рис.23), в котором указывается:

- данные о клиенте;

причина неисправностей;

- дата акта;

- стоимость.

) прайс - лист компании «Computers Media».

Выходным документами будут:

Акт приема заказа (см. рис.23);

Копия акта приема заказа, предназначенная для клиента.

.2 Логическая модель данных

Создание базы данных, которая удовлетворяла бы текущим и информационным потребностям управления тем или иным объектом связано с необходимостью разработки концептуальной модели предметной области.

Понятие предметной области является одним из ключевых в теории проектирования баз данных. В общем случае под ней понимается часть реального мира, подлежащая изучению с целью организации управления, а в конечном итоге - его автоматизации.

Концептуальная модель включает описание объектов и их взаимосвязей и выявление в результате анализа данных.

Процесс проектирования базы данных начинается с установления концептуальных требований пользователей системы. Эти требования отдельных пользователей интегрируются в едином "обобщенном представлении". Последние и называют концептуальной моделью. В конечном итоге концептуальная модель представляет объекты и их взаимосвязи без указания их физического хранения. И, следовательно, концептуальная модель по своей сути является моделью предметной области.

Концептуальная модель затем трансформируется в модель данных, совместную с выбранной моделью данных. Версия концептуальной модели, которая может быть обеспечена выбранной системой управления, называется логической моделью, которая затем отображается в физическую модель.

На стадии построения логической модели данных необходимо осуществить выбор модели, для которой данная логическая модель будет построена. В дипломном проекте было решено использовать реляционную модель, как достаточную для реализации функций ИС. Выбранная модель характеризуются простотой структуры данных, удобным для пользователя табличным представлением и возможностью использования формального аппарата алгебры отношений и реляционного исчисления для обработки данных.

Анализируя предметную область выделяются основные сущности, участвующие в задаче, определяются их свойства, уточняются типы связей между ними. После этого нормализуем все сущности.

. Сущность «Букет» - объект реального мира, отражающий взаимосвязь отдельных компонент флористической композиции, таких как цветы и декор.

Модель данных «Цветы» приведена на Рис.6.

Рис.6 Логическая модель ИПС «Цветы»

Создание модели управления данными

Согласно архитектуре шаблона MVC(Model/View/Controller) любое хорошее Windows-приложение должно содержать:

Модель (Основы модели: диаграммы и схемы данных);

Вид (Основы вида: формы, запросы);

Контроллер (Основы контроллера: формы, запросы, отчеты и интерфейс).

Чтобы спроектировать вид необходимо определить его структуру, содержание, внешний вид, исходя из требований, предъявляемых к информационной системе.

Создание модели управления данными приложения «Цветы», осуществляется на основе тех требований и правил к проекту, которые описаны в пункте 1.1.1, выделяются классы пользователей системы, определяются требования к ним и дается её описание с точки зрения пользователя.

В системе обозначений UML таким описанием является представление использования (use-case-view). Это представление может состоять из нескольких диаграмм использования (use-case-diagram), которые описывают отдельные части системы и систему в целом.

UML - унифицированный объектно-ориентированный язык моделирования, который гармонично сочетает в себе достоинства структурных и объектных методов проектирования.

В информационной системе «Цветы» выделен 1 класс пользователей (1 роль), которой соответствует 1 внешних субъект, изображённых на диаграмме (см. Рис.1).

Оператор - имеет право использовать все функции данной ИПС «Цветы». Основные функции приведены на диаграмме использования (см. рис.1).

Рис.1 Диаграмма использования ИПС «Цветы»

Каждому аспекту использования (Принять заказ (см. рис.2), (Прайс-лист (см. рис.3), (Формирование отчетов (см. рис.4), (Работа с персоналом (см. рис.5)) можно сопоставить собственные диаграммы активности.

Рис.2 Диаграмма использования «Принять заказ» 

Рис.3 Диаграмма использования «Прайс-лист» 

Рис.4 Диаграмма использования «Формирование отчета» 

 

Рис.5 Диаграмма использования «Работа с персоналом»

Создание модели представления данных

Модель данных - описание организационных данных в системе. В понятии объектно-ориентированного проектирования элементами модели данных являются классы и объекты завязанные, связанные между собой определенными отношениями (ассоциациями).

Диаграмма классов представлена на рисунке 3.

Класс «Акты» должен содержать следующие атрибуты:

) код акта;

) код клиента;

) код специалиста;

) дата;

) время;

) итог.

Класс «Клиенты» должен содержать следующие атрибуты:

) код клиента;

) ФИО;

) адрес;

) телефон.

Класс «Услуги» должен содержать:

) код услуги;

) тип услуги;

) наименование;

Класс «Типы услуг» должен содержать:

) код типа услуг;

) наименование.

Класс «Специалисты» должен содержать:

) код специалиста;

) ФИО.

Рис. 3 Диаграмма классов «Computers Media»

Создание модели представления данных

Для введения исходных данных в ИС «Computers Media» мы используем входной документ акт приема заказа, в котором указываются:

- данные о клиенте;

причина неисправностей;

- дата акта;

- стоимость.

Выходным документами будут:

Акт приема заказа;

Копия акта приема заказа, предназначенная для клиента.

1.3 Физическая модель данных

Необходимость построения физической модели как отдельного шага проектирования объясняется требованием приведения описания сущностей и связей, определенных на стадии построения концептуальной модели, к физической структуре с учетом специфики целевой СУБД. При генерации физической модели из классов становятся таблицами, атрибуты - полями, для альтернативных ключей генерируются уникальные индексы, а идентификаторы становятся первичными ключами.

Одним из наиболее сложных этапов в процессе проектирования базы данных является разработка таблиц, так как результаты, которые должна выдавать база данных (отчеты, выходные формы и др.) не всегда дают полное представление о структуре таблицы.

При проектировании таблиц вовсе не обязательно использовать Microsoft Access 2003. Сначала лучше разработать структуру на бумаге. При проектировке таблиц, рекомендуется руководствоваться следующими основными принципами:

)Информация в таблице не должна дублироваться. Не должно быть повторений и между таблицами.

)Когда определенная информация храниться только в одной таблице, то и изменять ее придется только в одном месте. Это делает работу более эффективной, а также исключает возможность несовпадения информации в разных таблицах.

)Каждая таблица должна содержать информацию только на одну тему.

Сведения на каждую тему обрабатываются намного легче, если содержатся они в независимых друг от друга таблицах.

Нормализация отношений - формальный аппарат ограничений на формирование отношений (таблиц), который позволяет устранить дублирование, обеспечивает непротиворечивость хранимой в БД информации, уменьшает трудозатраты на ведение, ввод, корректировку БД.

Проанализировав ту информацию, которая составляет сущность класса «Акты» можно сделать вывод, что помещать все сведения о заказе в одну таблицу нерационально. Следуя правилам нормализации, будет несколько таблиц, содержащих определенного вида информацию.

Таблица «Акт» должна содержать:

) Код акта (значение счетчик);

) Код клиента (числовое значение);

) Код Мастера (числовое значение);

) Дата (значение дата/время);

) Время (значение дата/время);

) Итог (числовое значение);

Таблица «Клиенты» должна содержать:

) Код клиента (числовое значение);

) ФИО клиента (текстовое значение);

) Адрес (текстовое значение);

) Телефон (числовое изображение).

Таблица «Оказание услуги» должна содержать:

) Код оказанной услуги (числовое значение);

) Код акта (числовое значение).

Таблица «Специалисты» должна содержать:

) Код специалиста (числовое значение);

) ФИО (текстовое значение);

Таблица «Типы услуг» должна содержать:

1) Код типа услуг (числовое значение);

) Наименование (текстовое значение).

Таблица «Услуги» должна содержать:

1) Код услуги (числовое значение);

) Тип услуги (числовое значение);

) Наименование (текстовое значение);

) Цена (значение денежный).

С тем чтобы Microsoft Access мог связать данные из разных таблиц каждая таблица должна содержать поле или набор полей, которые будут задавать индивидуальное значение каждой записи в таблице. Такое поле или набор полей называют основным ключом.

В таблице «Акт» основной ключ - код акта;

В таблице «Клиенты» основной ключ - код клиента;

В таблице «Оказание услуги» основной ключ - код оказанной услуги;

В таблице «Специалисты» основной ключ - код специалиста;

В таблице «Типы услуг» основной ключ - код типа услуг;

В таблице «Услуги» основной ключ - код услуги;

В физической модели содержится информация обо всех объектах БД.

Рассмотрим построение такой физической модели данных на основе логической модели данных созданном на предыдущем этапе. Схема данных для информационной системы «Computers Media» представлена на рис.4.

Рис. 4 Физическая модель данных «Computers Media»

информационный поисковый база данные

2. Разработка объектов базы данных - транзакций, представлений, хранимых процедур и запросов к базе данных

предоставляет возможность вводить данные как непосредственно в таблицу, так и с помощью форм. Форма в БД - это структурированное окно, которое можно представить так, чтобы оно повторяло форму бланка. Формы создаются из набора отдельных элементов управления.

Внешний вид формы выбирается в зависимости от того, с какой целью она создается. Формы Access позволяют выполнять задания, которые нельзя выполнить в режиме таблицы. Формы позволяют вычислять значения и выводить на экран результат. Источником данных для формы являются записи таблицы или запроса.

Форма предоставляет возможности для:

ввода и просмотра информации базы данных;

изменения данных;

печати.

В Access формы можно создавать разными способами:

- с помощью мастера форм;

с помощью конструктора.

Рис. 5 Форма «Клиенты» в режиме формы

Рис. 6 Форма «Клиенты» в режиме конструктора

В ИС «Computers Media» создано шесть простых форм, одна подчинённая форма для просмотра данных и одна главная кнопочная форма. Все формы создавались с помощью мастера форм, после чего дорабатывались в режиме Конструктора.

Запросы являются одним из основных инструментов выборки, обновления и обработки данных в таблицах базы данных. Перечислим важнейшие типы запросов:

- запрос на выборку;

запрос на изменение;

SQL-запрос;

запрос с параметрами;

перекрёстный запрос.

Чтобы сформировать запрос с помощью конструктора, необходимо выбрать вкладку «Запросы» в окне БД. В окне «Добавление таблицы» выбираем таблицы или запросы, на основе которых следует сформировать запрос. Далее на экране появится окно конструктора запроса - основного инструмента для построения запроса. В окне вы видите включённый в него макет таблицы, выбранный в предыдущей операции. Щелкнув дважды по необходимым полям, они переместятся в бланк запроса.

Рис. 7 Вид запроса в режиме выполнения

Рис. 8 Вид запроса в конструкторе

Отчет - это форматированное представление данных, которое выводится на экран, в печать или файл. Они позволяют извлечь из базы нужные сведения и представить их в виде, удобном для восприятия, а также предоставляют широкие возможности для обобщения и анализа данных.Access отображает в отчете данные из запроса или таблицы, добавляя к ним текстовые элементы, которые упрощают его восприятие.

Отчеты можно создавать различными способами:

Конструктор;

Мастер отчетов.

Рис. 9 «Отчет за весну»

Рис. 10 «Отчет за весну» в режиме конструктор

В информационную систему «Computers Media » входят таблицы, запросы, формы, отчёты.

Здесь приведём тексты программ и режим выполнения запросов и макроса.

Запрос «Букет» (см.рис.1)

Рис. 1 Запрос «Букет»

Программный код запроса «Букет» в SQL

Заказ.Код_Заказа AS Заказ_Код_Заказа, Заказ.Номер_Заказа, Заказ.Дата_Заказа, Заказ.Фамилия AS Заказ_Фамилия, Заказ.Имя AS Заказ_Имя, Заказ.Отчество AS Заказ_Отчество, Заказ.[Контактный телефон] AS [Заказ_Контактный телефон], Заказ.[Цена заказа], Заказ.Код_букета AS Заказ_Код_букета, Заказ.Код_чека, Букет.Код_букета AS Букет_Код_букета, Букет.Наименование, Букет.Описание, Букет.Фото, Букет.Тема, Букет.Цена_букета, Букет.[Стандарт/Спец], [Зеленая cоставляющая букета].Код_строки AS [Зеленая Составляющая букета_Код_строки], [Зеленая cоставляющая букета].Код_Букета AS [Зеленая Составляющая букета_Код_Букета], [Зеленая cоставляющая букета].Код_Составляющей, [Зеленая cоставляющая букета].Количество_Единицы AS [Зеленая Составляющая букета_Количество_Единицы], [Упаковочная составляющая букета].Код_строки AS [Упаковочная составляющая букета_Код_строки], [Упаковочная составляющая букета].Код_Букета AS [Упаковочная составляющая букета_Код_Букета], [Упаковочная составляющая букета].Код_Упаковки, [Упаковочная составляющая букета].Количество_Единицы AS [Упаковочная составляющая букета_Количество_Единицы], Доставка.Код_Заказа AS Доставка_Код_Заказа, Доставка.Дата_Доставки, Доставка.Оплачено, Доставка.Код_Курьера AS Доставка_Код_Курьера, Доставка.Адрес, Доставка.Фамилия AS Доставка_Фамилия, Доставка.Имя AS Доставка_Имя, Доставка.Отчество AS Доставка_Отчество, Доставка.[Контактный телефон] AS [Доставка_Контактный телефон], Доставка.[Время доставки], Доставка.[Цена доставки], Курьер.Код_курьера AS Курьер_Код_курьера, Курьер.Фамилия AS Курьер_Фамилия, Курьер.Имя AS Курьер_Имя, Курьер.Отчество AS Курьер_Отчество, Курьер.Активен, Курьер.ТелефонКурьер INNER JOIN ((((Букет INNER JOIN Заказ ON Букет.Код_букета = Заказ.Код_букета) INNER JOIN [Зеленая cоставляющая букета] ON Букет.Код_букета = [Зеленая cоставляющая букета].Код_Букета) INNER JOIN [Упаковочная составляющая букета] ON Букет.Код_букета = [Упаковочная составляющая букета].Код_Букета) INNER JOIN Доставка ON Заказ.Код_Заказа = Доставка.Код_Заказа) ON Курьер.Код_курьера = Доставка.Код_Курьера;

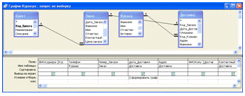
Запрос «График курьера» (см.рис.2)

Рис. 2 Запрос «График курьера»

Программный код запроса « График курьера » в SQL

[Курьер.Фамилия]+" "+[Курьер.Имя]+" "+[Курьер.Отчество] AS ФИОкурьера, Курьер.Телефон, Заказ.Номер_Заказа, Доставка.Дата_Доставки, Доставка.Адрес, [Доставка.Фамилия]+" "+[Доставка.Имя]+" "+[Доставка.Отчество] AS ФИОКому, Доставка.[Контактный телефон], Доставка.[Время доставки], Доставка.Оплачено, Заказ.[Цена заказа], IIf([Оплачено],"оплачено","Итого к оплате:"+CStr([Цена заказа])) AS Выражение1, Доставка.ПрошлаКурьер INNER JOIN ((Букет INNER JOIN Заказ ON Букет.Код_букета = Заказ.Код_букета) INNER JOIN Доставка ON Заказ.Код_Заказа = Доставка.Код_Заказа) ON Курьер.Код_курьера = Доставка.Код_Курьера(((Доставка.Дата_Доставки)=[Сформировать график на дату:]) AND ((Доставка.Прошла)=False Or (Доставка.Прошла) Is Null));

Запрос «Для поиска букета по теме» (см. рис.3)

Рис. 3 Запрос «Для поиска букета по теме»

Программный код запроса « Для поиска букета по теме» в SQL

Букет.Код_букета, Букет.Наименование, Букет.Описание, Букет.Фото, Букет.Тема, Букет.Цена_букета, Букет.[Стандарт/Спец]Букет(((Букет.Тема)=[Введите название темы:]) AND ((Букет.[Стандарт/Спец])=True));

Запрос «Для поиска букета по цене» (см.рис.4)

Рис. 4 Запрос «Для поиска букета по цене»

Программный код запроса « Для поиска букета по цене» в SQL

Букет.Код_букета, Букет.Наименование, Букет.Описание, Букет.Фото, Букет.Тема, Букет.Цена_букета, Букет.[Стандарт/Спец]Букет(((Букет.Цена_букета) Between [Нижняя граница диапозона цены] And [Верхняя граница диапозона цены]) AND ((Букет.[Стандарт/Спец])=True));

Запрос «Для чека» (см. рис.5)

Рис. 5 Запрос «Для чека»

Программный код запроса «Для чека» в SQL

Заказ.Код_чека, Заказ.Номер_Заказа, Заказ.Фамилия, Заказ.Имя, Заказ.Отчество, Заказ.[Контактный телефон], Букет.Наименование, Букет.Цена_букета, Заказ.[Цена заказа], Доставка.Дата_Доставки, Доставка.Оплачено, Доставка.Код_Курьера, Доставка.Адрес, Доставка.Фамилия, Доставка.Имя, Доставка.Отчество, Доставка.[Контактный телефон], Доставка.[Время доставки], Доставка.[Цена доставки], Букет.Код_букета(Букет INNER JOIN Заказ ON Букет.Код_букета = Заказ.Код_букета) LEFT JOIN Доставка ON Заказ.Код_Заказа = Доставка.Код_Заказа(((Заказ.Номер_Заказа)=[Введите номер заказа:]));

Запрос «Для чека 2» (см.рис.6)

Рис. 6 Запрос «Для чека 2»

Программный код запроса «Для чека 2» в SQL

[Для чека].*, [Курьер.Фамилия]+" "+Left([Курьер.Имя],1)+"."+Left([Курьер.Отчество],1) AS ФИОкурьера, [Заказ.Фамилия]+" "+[Заказ.Имя]+" "+[Заказ.Отчество] AS ФИОпокупателя, [Доставка.Фамилия]+" "+[Доставка.Имя]+" "+[Доставка.Отчество] AS ФИОполучателя, CStr([Код_букета])+" - "+[Наименование] AS ОписБукетаКурьер RIGHT JOIN [Для чека] ON Курьер.Код_курьера = [Для чека].Код_Курьера;

Запрос «Для отчета флористам 1» (см.рис.7)

Рис. 7 Запрос «Для отчета флористам 1»

Программный код запроса «Для отчета флористам 1» в SQL

SELECT Букет.Описание, Букет.Цена_букета, Букет.[Стандарт/Спец], Заказ.Номер_Заказа, Заказ.Дата_Заказа, CStr([Букет.Код_букета])+" - "+[Букет.Наименование] AS Выражение1, [Название]+"("+CStr([Зеленая cоставляющая букета.Количество_Единицы])+")шт "+[Цвет]+" "+[Упаковка.Наименование]+"-"+[Артикул]+"("+CStr([Упаковочная составляющая букета.Количество_Единицы])+")шт" AS СоставУпаковка INNER JOIN ([Единица композиции] INNER JOIN (((Букет INNER JOIN Заказ ON Букет.Код_букета = Заказ.Код_букета) INNER JOIN [Зеленая cоставляющая букета] ON Букет.Код_букета = [Зеленая cоставляющая букета].Код_Букета) INNER JOIN [Упаковочная составляющая букета] ON Букет.Код_букета = [Упаковочная составляющая букета].Код_Букета) ON [Единица композиции].Код_единицы = [Зеленая cоставляющая букета].Код_Составляющей) ON Упаковка.Код_Упаковки = [Упаковочная составляющая букета].Код_Упаковки(((Заказ.Дата_Заказа)=[Введите дату, на которую следует составить отчет]));

Запрос «Для флористов 2» (см.рис.8)

Рис. 8 Запрос «Для флористов 2»

Программный код запроса «Для флористов 2» в SQL

[Запрос для отчета Флористам 1].Букет_Наименование AS Выражение2, [Запрос для отчета Флористам 1].Номер_Заказа[Запрос для отчета Флористам 1]BY [Запрос для отчета Флористам 1].Букет_Наименование, [Запрос для отчета Флористам 1].Номер_Заказа;

Запрос «Поиск по единице декора» (см.рис.9)

Рис. 9 Запрос «Поиск по единице декора»

Программный код запроса «Поиск по единице декора» в SQL

Букет.Наименование, Букет.Описание, Букет.Фото, Букет.Тема, Букет.Цена_букета, Упаковка.НаименованиеУпаковка INNER JOIN (Букет INNER JOIN [Упаковочная составляющая букета] ON Букет.Код_букета = [Упаковочная составляющая букета].Код_Букета) ON Упаковка.Код_Упаковки = [Упаковочная составляющая букета].Код_Упаковки(((Упаковка.Наименование) Like [Введите единицу декора]) AND ((Букет.[Стандарт/Спец])=True));

Запрос «Поиск по зеленым составляющим» (см.рис.10)

Рис. 10 Запрос «Поиск по зеленым составляющим»

Программный код запроса «Поиск по зеленым составляющим» в SQL

Букет.Наименование, Букет.Описание, Букет.Фото, Букет.Тема, Букет.Цена_букета[Единица композиции] INNER JOIN (Букет INNER JOIN [Зеленая cоставляющая букета] ON Букет.Код_букета = [Зеленая cоставляющая букета].Код_Букета) ON [Единица композиции].Код_единицы = [Зеленая cоставляющая букета].Код_Составляющей(((Букет.[Стандарт/Спец])=True) AND (([Единица композиции].Название) Like [Введите единицу для поиска]));

3. Описание проекта

Эта информационная система предназначена для ввода, хранения и обработки информации о клиентах, нуждающихся в предоставлении услуг компании по ремонту и устранению неисправностей компьютерной техники.

Информация о клиентах включает анкетные данные, которые берутся из акта приема заказа (см. рис. 23). Для данного документа от клиента необходимы следующие исходные данные:

ФИО;

Адрес;

Контактный телефон;

Причина неисправностей;

Стоимость.

Рис.23 Акт приема заказа компании «Computers Media»

Системой справочника будет пользоваться менеджер по работе с клиентами.

Работа с программой «Computers Media»

Для начала работы следует включить компьютер. Далее загрузить пакет MS Access 2003 (Пуск - Программы - Microsoft Access).

Для запуска приложения откройте файл двойным щелчком левой кнопки мыши по файлу Цветы.mde меню=>Файл=>Открыть и появится главная кнопочная форма. Она зрительно разделена на три части: заказ, печать/просмотр, поиск (см. рис.1).

Рис. 1. Кнопочная форма ИПС «Цветы»

При нажатии кнопок, расположенных на главной странице, мы переходим на следующую страницу, например:

Первая часть Заказ содержит кнопку, при нажатии которой появляется форма «Составить композицию» (см. рис.2) открывается следующее окно:

Рис. 2 Страница кнопочной формы ИПС «Цветы»

Вторая кнопка открывает форму «Оформить заказ», в ней вводятся данные о заказчике и заказе (см. рис.3).

Рис. 3 Форма «Оформить заказ»

Третья кнопка была создана для удобства ввода данных о заказе в форму «Оформить заказ», которая открывает подчинённую форму «Оформить доставку», в которую вводится информация о заказчике, дате, времени доставке и выборе курьера (см. рис.4)

Рис. 4 Форма «Оформить доставку»

Внутри формы «Оформить заказ» содержится кнопка «Оформить чек», с помощью которой можно просмотреть отчёт «Чек» по номеру заказа, который является выходным документом системы (см. рис.5,6).

Рис. 5 Ввод номера заказа

Рис. 6 Отчет «Оформить чек»

Четвёртая кнопка открывает форму «Отказ от заказа». В эту форму вносят информацию об отказе от заказа (см. рис.7).

Рис. 7 Форма «Отказ от заказа»

Вторая часть Печать/Просмотр состоит из 4 кнопок.

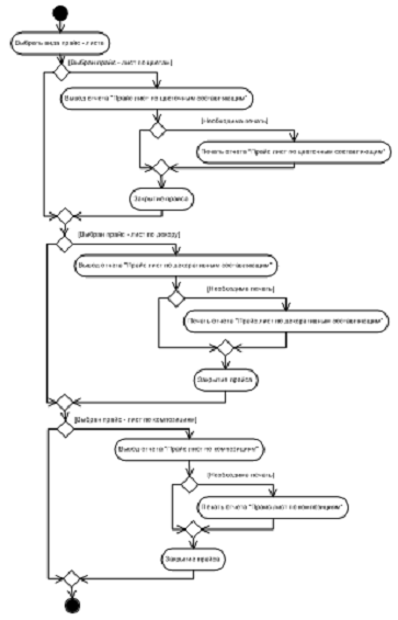
Первая кнопка открывает форму «Прайс лист», внутри которой содержатся 4 кнопки (см. рис.8).

С помощью которой можно получить информацию о прай-листах компании:

- Цветы (см. рис.9)

Декор (см. рис.10)

Композиции (см. рис. 11)

- Назад - возврат на предыдущую страницу (см. рис.12)

Рис. 8 «Прайс-лист»

Рис. 9 «Цветы»

Рис. 10 «Декор»

Рис. 11 «Композиции»

Рис. 12 Кнопка «Назад»

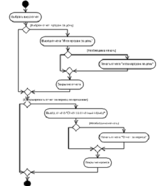
Вторая кнопка открывает форму «Отчет продаж», внутри которой содержатся 3 кнопки (см. рис.13).

С помощью которой открывается доступ к отчетам:

- Продажи за день (см. рис.14,15)

Продажи за отчетный период (см. рис.16,17,18)

- Назад - возврат на предыдущую страницу (см. рис.12)

Рис. 13 «Отчет продаж»

Рис. 14 Ввод даты продаж

Рис. 15 Отчет «Продажи за день»

Рис. 16 Ввод начала периода даты продаж

Рис. 17 Ввод конца периода даты продаж

Рис. 18 Отчет «Продажи за отчетный период»

Третья кнопка открывает форму «Работа с персоналом», внутри которой содержатся 3 кнопки (см. рис.18).

С помощью которой можно получить доступ к документам в виде отчетов:

- Собрать флористу (см. рис.19,20)

График на день курьеру (см. рис.21,22)

- Назад - возврат на предыдущую страницу (см. рис.12)

Рис. 18 «Работы с персоналом»

Рис. 19 Ввод даты для работы флориста

Рис. 20 «Собрать флористу»

Рис. 21 Ввод даты для графика курьера

Рис. 22 «График на день курьеру»

Четвёртая кнопка открывает форму «Справочники», внутри которой содержатся 3 кнопки (см. рис.23).

С помощью которой можно получить доступ к соответствующим формам:

- Цветы (см. рис.24)

Декор (см. рис.25)

Композиции (см. рис. 2)

Журнал работы курьера (см. рис.26)

Назад - возврат на предыдущую страницу (см. рис.12)

Рис. 23«Справочники»

Рис. 24 Форма «Цветы»

Рис. 25 Форма «Декор»

Рис. 26 Форма «Журнал работы курьера»

Третья часть «Поиск» состоит из четырех кнопок, используемых для поиска определенной цветочной композиции (см. рис.27).

Рис. 27 «Поиск»

При нажатии на кнопку открывается форма «Подбор букета по цене» (см. рис.28,29,30).

Рис. 28 Ввод минимальной суммы

Рис. 21 Ввод максимальной суммы

Рис. 30 Форма «Подбор букета по цене»

При нажатии на кнопку открывается форма «Подбор букета по теме» (см. рис.31,32).

Рис. 31 Поиск букета по теме

Рис. 32 Форма «Подбор букета по теме»

При нажатии на кнопку открывается форма «Подбор букета по единице композиции» (см. рис.33,34).

Рис. 33 Поиск единицы композиции

Рис. 34 Форма «Подбор букета по единице композиции»

При нажатии на кнопку открывается форма «Подбор букета по декору» (см. рис.35,36).

Рис. 35 Поиск единицы декора

Рис. 36 Форма «Подбор букета по декору»

А для того, чтобы листать форму, добавить новую запись или удалить не нужную информацию, можно воспользоваться кнопками прокрутки:

Рис. 37 Кнопки прокрутки формы ИПС «Цветы»

Для того, чтобы закрыть форму нужно нажать кнопку:

Рис. 38 Кнопка закрытия формы ИПС «Цветы»

В правом нижнем углу главной формы расположена кнопка «Выйти из приложения» при нажатии которая позволяет выйти из системы «Цветы» пакета MS Access.

Рис. 39 Кнопка выхода из системы ИПС «Цветы»

Список литературы

1.      Требования к оформлению курсовых работ по дисциплине ИСРКЭС

.        Пушников А.Ю. Введение в системы управления базами данных. Часть 1 Реляционная модель данных: Учебное пособие/Изд-е Башкирского ун-та. - Уфа, 1999. - 108 с. - ISBN 5-7477-0350-1.

3.      Microsoft Office Access 2003. Самоучитель, Тимошок Татьяна Владимировна; 464 стр., с ил.; 2004, 3 кв.; Диалектика.

.        Базы данных. Учебник для вузов. А.Д. Хомоненко, В.М. Цыганков, М. Г. Мальцев, 2004

.        Access 2010. Учебный курс Сеннов А. С. <#"525865.files/image068.gif">

Рис. 2 Прайс-лист «Композиции»

Рис. 3 Прайс-лист «Цветы»

Рис. 4 Прайс-лист «Декор»

Рис. 5 План работы флористам на день

Рис. 6 График работы курьера на день

Рис. 7 Документ о продажи за день

Рис. 8 Документ о продажи за отчетный период

Рис.9 Чек

Заключение

В курсовом проекте была разработана программа «Цветы».

Данная версия не является окончательной, т.к. согласно спиральному жизненному циклу программного обеспечения при внедрении системы происходит набор информации для построения следующей версии системы.

На данном этапе происходит формирование требований, которые предусматривают работу с данной системой посредством глобальной сети Internet.

В ходе работы над проектом были использованы передовые технологии анализа предметной области, что позволяет с наименьшими затратами осуществлять расширение данной системы с точки зрения ее функциональности.

За счет подробной инструкции пользователя, работа с данной ИС является легкодоступной для пользователя не профессионала. А использование описания курсового проекта является необходимой документацией для разработчика, определяющего требования к последующим версиям системы.

Похожие работы на - Разработка информационной системы 'Цветы' для компании 'AMF – международная сеть доставки цветов'

 

Не нашли материал для своей работы?
Поможем написать уникальную работу
Без плагиата!
Без нейросетей!