Организация строительства кирпичного завода
Министерство
образования Российской Федерации
Пермский
государственный технический университет
Кафедра
менеджмента и маркетинга
Курсовая
работа
по курсу
«Управление проектами»
на тему
«Бизнес-план создания кирпичного завода»
Пермь 2004 г.
Содержание
инвестиция управление кирпичный завод проектирование
Резюме
Описание
направления деятельности
Описание
товара
Анализ рынка
и продвижение товара
Конкурентная
стратегия
План
производства
Система
управления
Кадры и
управление ими
Финансовый
план
Список
литературы
Приложения
Резюме
Настоящий бизнес-план направлен на описание строительства нового завода
на территории пос. Иваново Пермской области.
Сущность проекта: строительство нового кирпичного завода «Кирпич».
Вид выпускаемой продукции: строительный материал - кирпич. Продукция имеет
широкий спектр применения в строительстве индивидуального характера и массовых
построек.
Планируемая мощность завода: 75 млн. шт. в год, из них 60 млн. шт. - лицевого
пустотелого; 15 млн. шт.- лицевого полнотелого.
Дата начала выпуска продукции: декабрь 2005 г. - план, 2006 г. -
для расчетов.
Период планирования: 7 лет; 2004-2010 гг. включительно.
Объем первоначальных инвестиций по проекту (без НДС): 22 572 тыс. долл.
Объем кредита (без НДС): 26 000 тыс. долл.
Объем выручки за планируемый период (без НДС): 99 794 тыс. долл.
Балансовая прибыль за период: 16 987 тыс. долл.
Чистая прибыль за период: 12 910 тыс. долл.
Сумма накопленной амортизации: 22 572 тыс. долл.
Резерв дополнительной экономии: 2 177 тыс. долл.
Общая рентабельность проекта: 13%.
Срок окупаемости проекта: 6 лет.
Чистая дисконтированная текущая стоимость: 5 458 тыс. долл.
Ставка дисконтирования: 14%.
Проект создает около 125 новых рабочих мест в п. Иваново и ближних
районах.
Как видно, проект по всем показателям является эффективным, приносит
бюджетный эффект и создает новые рабочие места, способствует строительству
зданий и жилых домов в пермской области и за её пределами из
высококачественного и эстетичного кирпича.
Описание направления деятельности
Нет, пожалуй, в мире более популярного строительного материала, чем
кирпич. Его достоинства - высокая стойкость и декоративность, позволяющие
воплощать практически любые замыслы архитектора. Кроме того, кирпичные дома
уютны и экологичны.
Неискушенному обывателю может показаться, что все кирпичи «на одно лицо».
Это далеко не так. Кирпичи выполняют различные функции, поэтому они очень
разнообразны. Прежде всего, кирпич может быть полнотелым и пустотелым (процент
пустотности всегда указывается производителем). По назначению - рядовым,
облицовочным (или лицевым) и специальным, предназначенным для особых условий
эксплуатации. Кирпичи (и рядовые, и облицовочные) могут различаться не только
по размерам (250 х 120 х 65 мм - одинарный; 250 х 120 х 88 мм - утолщенный или
полуторный; 250 х 120 х 138 мм - двойной), но и по прочностным характеристикам
- в зависимости от предела прочности при сжатии, в кг/см2, их подразделяют на
марки: 75, 100, 125, 150, 200, 250 и 300. Кроме того, важные показатели -
морозостойкость (обычно она составляет 25-50 циклов) и водопоглощение (в
процентах).
Отечественные заводы производят практически все виды кирпича. В последнее
время можно отметить расширение ассортимента и повышение качества до
доллпейского уровня. В условиях растущей конкуренции в этом сегменте кирпичные
заводы реконструируются, приобретают новое оборудование. Возникают и новые
производства.
Для строительных материалов высокого передела перспективным является
местный рынок, поэтому основной рынок сбыта для нового завода - это, прежде
всего, Пермь и пермская область. В то же время, следующие факторы могут
позволить выйти на новые географические рынки:
· с учетом планируемого высокого качества кирпича и при
приемлемом уровне цен - возможность освоения рынка областей Приволжского
Федерального округа;
· низкий уровень конкуренции производителей в данных регионах
России, в особенности по качественному кирпичу, при наличии устойчивого
экономического роста и, следовательно, перспектив роста в жилищном
строительстве;
Пермская область:
С начала 2002 года в промышленности строительных материалов производство
продукции снизилось к октябрю 2002 года на 14,1%. Уменьшился выпуск большинства
важнейших видов продукции, в том числе и строительного кирпича. Но уже в первом
квартале 2003 года ситуация существенно улучшилась. Объем жилищного
строительства в Пермской области вырос в первом полугодии в 2,2 раза, по
сравнению с соответствующим периодом прошлого года. Можно констатировать
увеличение спроса на стройматериалы.
Но все же, если сравнивать с другими регионами, объемы строительства в
Перми не дают поводов для радости. Итак, невысокая интенсивность строительства
- с одной стороны. С другой же - значительная доля элитного жилья среди
новостроек. А элитное жилье - обязательно из кирпича. Причем кирпича
высококачественного. Если к тому же учесть, что некоторые строительные
организации Перми (например, один из пермских гигантов - строительно-монтажный
трест № 14) строят сейчас только из кирпича, то станет ясно: кирпич сегодня -
самый популярный строительный материал.
Приволжский Федеральный Округ:
Достоверных оценок емкости рынка данных регионов нет, но можно ожидать,
что при появлении на рынке поставщика кирпича очень высокого качества с широким
ассортиментом по цветовой гамме, его продукция будет востребована. На
сегодняшний день известно, что общий объем введенного жилья в приволжском
федеральном округе, в 2003 г., составил около 914 тыс. кв. м. Поэтому по
отдельным регионам данный рынок не представляет большого интереса, но
стратегически может быть привлекательным для кирпичного завода. При этом
следует учитывать, что сегмент высококачественного облицовочного кирпича может
представлять интерес и в среднесрочной перспективе.
В последнее время снижаются физические объемы производства строительного
пустотелого кирпича, что связано со следующими факторами:
· замещением строительного кирпича поризованным камнем;
· увеличением импорта относительно более дешевого строительного
кирпича из других регионов;
· частичным снижением интереса основных производителей к
данному виду кирпича (при полной загрузке мощностей) из-за относительно более
низкой рентабельности по сравнению с другими видами изделий.
Наблюдающаяся тенденция сокращения потребления красного лицевого кирпича
объясняется следующими факторами:
· снижением интереса со стороны застройщиков к красному
кирпичу, что не может быть компенсировано соответствующим увеличением
предложения лицевого кирпича других цветов;
· частичное замещение существующего дефицита цветного лицевого
кирпича силикатным облицовочным кирпичом (с нарушением требований СНиП).
При этом с учетом роста потребности в лицевом кирпиче можно
прогнозировать рост его потребления в дальнейшем при расширении ассортимента
предлагаемого на рынке кирпича по цветовой гамме.
В 2002 - 2003 году отмечалось превышение спроса над тем количеством
кирпича, которое могли произвести местные производители. Источником покрытия
дефицита служили поставки кирпича из близлежащих регионов России. Вследствие
такой ситуации сложились высокие тепы прироста импорта кирпича из соседних
регионов: с 5 млн. шт. в 2001 г. до 24 млн. и 26 млн. шт. в 2002 и 2003 г.
соответственно.
Цены
В последние годы цены на кирпич росли высокими темпами, на что влияли
следующие факторы:
· высокий спрос на кирпич (дефицит по отдельным позициям в
сезон) в связи с ростом жилищного строительства;
· высокие темпы роста цен на строительные материалы в целом
компенсируются увеличением цен на жилье.
В то же время необходимо отметить, что замедление темпов прироста цен и
реальное их приближение к темпам инфляции говорит о том, что возможности по
регулированию рентабельности производства кирпича через олигопольное повышение
цен исчерпаны. В будущем динамику цен на кирпич, вероятнее всего, будет
определять реальный рост затрат производителей в пределах темпов инфляции
издержек.
Товары - заменители
На сегодняшний день для керамического кирпича основным продуктом
заменителем на рынке пермской области является силикатный кирпич. При этом
основная конкуренция возникает, прежде всего, из-за более низких цен на
силикатный кирпич и частично из-за дефицита цветного (не красного) лицевого
керамического кирпича на рынке. С учетом существенно более низких
потребительских качеств силикатного кирпича, при увеличении объемов
производства поризованного камня и расширении ассортимента цветного
облицовочного кирпича, возможно постепенное вытеснение силикатного кирпича с
сегмента жилищного строительства.
В текущей перспективе давление со стороны силикатного кирпича на рынок
высокое, но с точки зрения рыночных перспектив в сегменте жилищного
строительства данный материал относится к категории «быстро стареющих»
продуктов.
Рынок кирпича можно рассматривать как составную часть рынка стеновых
материалов, который подразделяется на следующие направления:
· внутренние несущие стены;
· наружные стены;
· перегородки.
Некоторое сокращение использования кирпича на первых двух направлениях
связано с расширением применения монолитных технологий, что вызывает:
· замену несущих стен из строительного кирпича на монолитный
железобетонный каркас;
· замену строительного кирпича в наружной стене на газобетон и
эффективные утеплители;
· использование вместо кирпичной облицовки наружных стен
навесных фасадных систем.
В последнем разделе осуществляются только «пилотные» проекты. Существенным
преимуществом технологии навесных вентилируемых фасадов является высокая
скорость монтажа. Но с учетом приверженности потребителей квартир в нашем
регионе к кирпичу, относительно более высокой стоимости навесных фасадов и
отсутствия широкой практики их применения, лицевой кирпич является более
предпочтительным материалом для строителей. Требуется значительное время для
широкого применения таких сложнокомпонентных конструкций.
При устройстве внутренних перегородок, кирпич уступает блочным
материалам: газобетону и пазогребневым плитам. Такие перегородки легче и их
возведение менее трудоемко. Хотя с потребительской точки зрения кирпичные
перегородки предпочтительнее по звукоизоляции и прочности, использование
газобетона, пенобетона, гипсовых плит будет расширяться.
В какой-то степени альтернативой данным материалам является поризованный
камень, расширение производства которого, возможно, будет снижать темпы
вытеснения керамических изделий с рынка.
Анализ факторов и прогнозы развития рынка:
По мнению специалистов, серьезных отрицательных изменений в экономической
ситуации в РФ не ожидается. В ближайшее время на рынке недвижимости в целом
предсказывается спокойное развитие, с ростом цен в пределах 10%, обусловленное
стабильным ростом доходов населения.
На темпы роста потребления кирпича в пермской области в основном влияют
следующие факторы:
· темпы роста объемов строительного производства в
пермскойобласти в целом;
· доля кирпичных домов:
o в многоэтажном домостроении;
o в малоэтажном домостроении;
· применяемые технологии облицовки домов монолитного и
каркасного типа.
На протяжении нескольких последних лет объемы строительства жилья растут
устойчивыми темпами как в пермской области
Как видно из имеющихся данных, динамика кирпичного строительства в Перми
характеризуется двумя основными тенденциями:
· с одной стороны, увеличение физического объема ввода
кирпичных домов, что обусловлено консервативностью потребителей пермской
области, традиционно считающих их более престижными и наиболее комфортными для
проживания; кроме того, они считаются оптимальными для наших климатических
условий, что подтверждается экспертными оценками;
· с другой стороны, уменьшение доли кирпичных домов в общем
объеме вводимого жилья, что прежде всего связано с активным развитием технологии
монолитного домостроения.
Потребители
Потребители могут быть разделены на три группы
· Крупные инвестиционно-строительные организации,
обеспечивающие около 70% продаж кирпича:
o Заказчики - организации - девелоперы, взявшие на себя функцию
поставок стройматериалов.
o Инвесторы - организации, осуществляющие поставки на условиях
долевого участия.
o Крупные посреднические организации, комплектующие
строительные объекты.
o Генподрядчики - организации, возводящие многоэтажные дома и
малоэтажные комплексы, объекты промышленного и гражданского строительства.
· Малые и средние строительные предприятия, базы
стройматериалов и прочие торговые организации - 25% объема продаж.
· Население, занимающееся индивидуальным строительством около
5% продаж.
Среди строительных организаций города - потребителей кирпича постепенно
сформировалась определенная специализация по типам строящегося жилья. Ряд
организаций специализируется на строительстве только кирпичных зданий, другие в
большей степени тяготеют к кирпично-монолитному строительству. Соответственно,
у первых большую долю в потреблении занимает строительный кирпич, у вторых -
лицевой кирпич.
Основные требования, предъявляемые большинством потребителей - участников
строительного рынка - надежность поставок, качество, удовлетворяющее
требованиям проекта, возможность закупать у поставщика все требуемые виды
кирпича: строительный, полнотелый, лицевой. Издержки, связанные с простоем
объекта, могут ударить строителя гораздо ощутимее, чем экономия на стоимости
кирпича. По этой причине крупные заказы на кирпич размещаются потребителями
напрямую среди основных производителей, обладающих достаточными
производственными мощностями и широким спектром выпускаемой продукции.
В силу стабильного роста объемов потребления кирпича при слабом уровне
конкуренции между производителями, отсутствия посредников при размещении
крупных заказов, давление потребителей на производителей является
слабовыраженным. В ближайшие годы на фоне общего объема увеличения объемов
строительства и роста спроса на кирпич структура потребителей кирпича
существенно меняться не будет.
Описание товара
Предполагается,
что на новом заводе будут выпускаться следующие виды кирпича (Таблица 1):
Таблица 1. Планируемый ассортимент и
объемы выпуска кирпича на новом заводе
|
Наименование ассортиментной позиции
|
Объем производства, млн. шт. в год
|
|
Лицевой пустотелый кирпич красный
|
15,0
|
|
Лицевой пустотелый кирпич белый
|
20,0
|
|
Лицевой пустотелый кирпич цветной
|
25,0
|
|
Строительный полнотелый кирпич
|
8,0
|
|
Лицевой полнотелый кирпич белый
|
3,5
|
|
Лицевой полнотелый кирпич цветной
|
3,5
|
|
Итого
|
75,0
|
Основные
характеристики предполагаемой к выпуску продукции нового завода представлены
ниже (Таблица 2).
Таблица 2. Технико-потребительские
характеристики кирпича
|
Вид продукции
|
Размер
|
Вес
|
Поверхность
|
Морозостойкость
|
Прочность
|
|
Кирпич пустотелый
|
250*120*65 мм
|
2,0-2,3 кг
|
Гладкая Рельефная
|
не менее 50 циклов
|
Красный Цветной по цвету глины или окрашенный по массе
|
|
Кирпич полнотелый (строительный и лицевой)
|
250*120*65 мм
|
4 кг
|
Гладкая Рельефная
|
не менее 50 циклов
|
Красный Цветной по цвету глины или окрашенный по массе
|
Цвет: В основе ассортиментной политики будет лежать производственная
возможность производить один из самого высококачественного кирпича в России.
Также немаловажным является возможность производить цветной кирпич различных
оттенков. Соответственно в предлагаемом ассортименте будет преобладать наиболее
рентабельный вид продукции- цветной кирпич, который будет составлять 70% от
общего объема выпуска продукции.
С
учетом проведенных предварительных исследований предполагается следующее
распределение лицевого кирпича по цвету (Таблица 3):
Таблица
3. Предполагаемая структура ассортимента лицевого кирпича по цвету
|
Цвет
|
Доля в ассортименте
|
|
Белый (слоновая кость, кремовый, бежевый)
|
15%
|
|
Светло-желтый (соломенный)
|
20%
|
|
Желтый
|
15%
|
|
Светло коричневый (кофе с молоком)
|
10%
|
|
Ярко-коричневый
|
10%
|
|
Красный
|
25%
|
|
Другие (под заказ)
|
5%
|
|
Итого
|
100%
|
Фаска: Является неотъемлемой
характеристикой современного качественного кирпича. Она улучшает внешний вид
кирпичной кладки, способствует сохранности лицевой поверхности при перевозке и
хранении. Все современные технологические проекты предполагают выпуск кирпича с
фаской. На пермском рынке нет производителей, которые выпускают весь лицевой
кирпич с фаской, что является конкурентным преимуществом нового завода.
Вес: Выбор веса кирпича в пределах 2,0-2,3 кг является оптимальным. По
мнению строительных организаций, уменьшение веса кирпича, приводящее к
увеличению цены, не будет оправданным, так как случаи, когда нагрузку можно
было бы сократить за счет именно лицевого кирпича, редки.
К тому же увеличение пустотности в первую очередь приведет к увеличению
расхода раствора, и реальная экономия в весе кладки будет незначительной.
Полнотелый кирпич будет иметь массу 4 кг.
Марка: Оценка потенциального спроса на кирпич предполагает следующее
распределение лицевого кирпича по марочности:
М125 - 50%; М150 - 40%; М175 - 10%
При этом у населения и у организаций существует предубеждение против
низких марок, даже в случае постройки коттеджей.
Предполагается, что продукция нового завода будет реализоваться, главным
образом, в Перми и пермской области - 70%, а также в Приволжском Федеральном
Округе - 25%, и другие регионы - 5%. Объемы производства предусматривают
поставки за пределы Перми и пермской области около 50% полнотелого лицевого
кирпича и 30% белого и цветного лицевого кирпича.
С
учетом высокого качества выпускаемого кирпича цена на изделия нового завода
будет на 10% выше, чем на существующую аналогичную продукцию. На планируемый период
предполагаются следующие среднегодовые цены (Таблица 4).
Таблица 4. Прогноз средних цен на
кирпич нового завода без НДС, долл/тыс. шт.
|
Вид продукции
|
Цена
|
Цена сравнения, руб./тыс.
|
Индекс увеличения стоимости
|
|
Лицевой пустотелый кирпич красный
|
164,29
|
5750
|
1,0
|
|
Лицевой пустотелый кирпич белый
|
214,75
|
6833
|
1,1
|
|
Лицевой пустотелый кирпич цветной
|
405,43
|
12900
|
1,1
|
|
Строительный полнотелый кирпич красный
|
187,20
|
6552
|
1,0
|
|
Лицевой полнотелый кирпич белый
|
428,60
|
15000
|
1,0
|
|
Лицевой полнотелый кирпич цветной
|
428,60
|
15000
|
1,0
|
Для того чтобы потребители охотно использовали кирпич различных марок
необходима достаточная дифференциация стоимости кирпича по маркам (5-10% по
смежным маркам). Это позволит удовлетворить спрос в разных сегментах рынка и
заработать дополнительную прибыль при продаже высокомарочного кирпича.
Анализ рынка и продвижение товара
С учетом ограниченного круга ключевых потребителей - строительных
компаний и важного звена участников строительного процесса - проектных
организаций, в качестве основного метода продвижения необходимо использовать
прямую рекламу на интересующие целевые группы. Для этого можно использовать:
· семинары, посвященные продукции нового завода;
· рассылки рекламных материалов о новом заводе и
рекламно-технической документации по продукции завода;
· подготовка рекламно-информационных статей, посвященных
продукции нового завода в специальных строительных изданиях местного и
российского значения.
При этом немаловажным фактором будет являться создание образа компании,
соответствующего принятому позиционированию, для чего эффективно использовать
средства PR - создания необходимого
общественного мнения. Из них могут быть эффективными:
· проведение пресс-конференций, посвященных закладке нового
завода;
· проведение официальных мероприятий («обрезание лент») с
пресс-конференцией, посвященной вводу в действие нового завода;
· подготовка серии информационных статей, посвященных новому
заводу;
· подготовка рекламно-информационных статей в
общественно-политических изданиях города, посвященных продукции нового завода.
В целом для кирпичного блока задачами продвижения могут следующее:
· популяризация кирпичного домостроения;
· поддержка кирпично-монолитного домостроения, в том числе для
ограничения темпов перехода на навесные фасады;
· разъяснение недостатков применения отдельных
товаров-заменителей.
При этом для выполнения данных задач является эффективным создание
рекламного пула со строительными организациями, специализирующимися на
возведении кирпичных домов.
Данный комплекс мероприятий по продвижению позволит также сформировать
необходимое общественное мнение потенциальных частных потребителей.
План продаж:
Предполагается, что в первый год запуска оборудования (2006 г.) новый
завод сможет выпустить 54 млн. шт. кирпича, из них 43 млн. шт. - лицевого
пустотелого, 6 млн. шт. - строительного и 5 млн. шт. - лицевого полнотелого.
Начиная со второго года действия (2007 г.) и далее - 75 млн. кирпича, из них -
60 млн. шт. - пустотелого, 8 млн. шт. - строительного и 7 млн. шт. - лицевого
полнотелого.
Планируемая
структура продаж по типам изделий представлена ниже (Таблица 5).
Таблица 5. План продаж (тыс. долл)
|
Ассортиментная позиция
|
Всего за период
|
Период планирования
|
|
|
2004
|
2005
|
2006
|
2007
|
2008
|
2009
|
2010
|
|
Лицевой пустотелый кирпич красный
|
12 322
|
|
0
|
2 464
|
2 464
|
2 464
|
2 464
|
2 464
|
|
Лицевой пустотелый кирпич белый
|
20 401
|
|
0
|
3 221
|
4 295
|
4 295
|
4 295
|
4 295
|
|
Лицевой пустотелый кирпич цветной
|
45 814
|
|
0
|
5 271
|
10 136
|
10 136
|
10 136
|
10 136
|
|
Лицевой полнотелый кирпич красный
|
7 114
|
|
0
|
1 123
|
1 498
|
1 498
|
1 498
|
1 498
|
|
Лицевой полнотелый кирпич белый
|
7 072
|
|
0
|
1 072
|
1 500
|
1 500
|
1 500
|
1 500
|
|
Лицевой полнотелый кирпич цветной
|
7 072
|
|
0
|
1 072
|
1 500
|
1 500
|
1 500
|
1 500
|
|
Итого без НДС
|
99 794
|
0
|
0
|
14 222
|
21 393
|
21 393
|
21 393
|
21 393
|
|
НДС
|
19 959
|
0
|
0
|
2 844
|
4 279
|
4 279
|
4 279
|
4 279
|
|
Итого с НДС
|
119 753
|
0
|
0
|
17 067
|
25 671
|
25 671
|
25 671
|
25 671
|
Конкурентная стратегия
Существующие конкуренты:
На пермском рынке стройматериалов кирпич предлагают более 15
производителей, в том числе - из других регионов (Удмуртия, Екатеринбург). И
это очень хорошо, ведь все познается в сравнении. Хотя стоит заметить, что
производители Перми и Пермской области способны полностью удовлетворить
потребности пермских строителей в качественном кирпиче. Имеющиеся заводы
работают сейчас не на полную мощность. Пример тому - Пермский кирпичный завод
(на Загарье). Он существует с 1954 года. В 1970 году завод возглавил
объединение, включавшее в себя несколько производств: в Александровске, Н.
Муллах, на Балмошной, в Кунгуре, Оверятах, Лядах и Калино. Позднее в
объединении остались лишь головной цех на Загарье, производства на Балмошной, в
Кунгуре, Н. Муллах, на Мостовой (Гайва); завод в Калино прекратил свое
существование. С 1992 года заводы, входившие в объединение, «отпали», и остался
только завод на Загарье. Завод производит красный (керамический) кирпич, причем
только полнотелый. Объем производства на сегодняшний день - 5 миллионов штук в
год, в то время как потенциальные возможности производства - 12 миллионов. На
заводе работают около 80 человек.
В поселке Новые Ляды находится кирпичный завод «Керамос». Предприятие за
время своего существования (с 1994 года) прошло тернистый путь к признанию.
Долгое время у завода были серьезные проблемы в плане управления и организации
производства, негативно отразившиеся на качестве выпускаемой продукции и,
следовательно, на репутации предприятия. Но это уже в прошлом. Сейчас кирпич от
«Керамоса» соответствует лучшим образцам, производимым на территории Пермской
области заводами-конкурентами. На «Керамосе» установлена линия австрийской
фирмы «Фогель и Фукс», каких в России - единицы. Технологический процесс имеет
свои особенности. Кирпич проходит несколько стадий, не требуя перемещения с
места на место. Формовка, сушка, обжиг проходят в режиме непрерывного конвейера,
вплоть до упаковки и отгрузки. Размер кирпича, выпускаемого ОАО «Кирпичный
завод «Керамос»: одинарный, полуторный, двойной. Пустотность - 33-37%,
морозостойкость - не менее 50 циклов, водопоглощение - 11-12%, теплопроводность
- 0,4 Вт/мС.
Крупнейший (более 30% производимого в области керамического кирпича)
региональный производитель - ООО «Производство керамического кирпича на
Закаменной» - работает с конца 1997 года. Завод (две линии технологического
оборудования) построен «под ключ» фирмой «Occidental Industries S.A.» (Франция,
Париж) по заказу ООО «ЛУКойл-ПНОС». Проектная мощность - 5 миллионов штук в
месяц. Фактическая мощность - 4,5 миллиона в месяц. У предприятия собственная
сырьевая база - Каменское месторождение кирпичных глин, которого должно хватить
еще на 40 лет. Карьер находится всего в двух километрах от производства, что
снижает стоимость продукции. На предприятии работают более 200 человек.
Отменное качество кирпича ООО «ПКК на Закаменной» давно признано не только в
Пермской области, но и далеко за ее пределами. Никто из местных производителей
не может сравниться с этим заводом по числу дипломов и призовых мест на
различных выставках. И без того богатый ассортимент расширился в 2002 году
благодаря появлению светлой разновидности кирпича. Выпускаемый заводом кирпич
имеет следующие характеристики: прочность - от М-75 до М-200 (лицевой - от
М-100 до М-250), морозостойкость - до 50 циклов, водопоглощение - 8-12%,
теплопроводность - 0,34-0,36 Вт/мС (пустотелый) и 0,51 Вт/мС (полнотелый). ЗАО
«Пермстром» - крупное объединение, производящее различные строительные
материалы, в том числе и кирпич (как керамический, так и силикатный). В
объединении работают более 2 тысяч человек. Производственные филиалы в Старых
Лядах («ЗАО Лядовский кирпичный завод»), в Закамске («Закамский завод
силикатного кирпича»), в Александровске («Алексстром»), в Чернушке
(«Чернушкастройкерамика»). ООО «Чернушкастройкерамика» выпускает как
полнотелый, так и пустотелый керамический кирпич, прочностью от М-75 до М-150.
На предприятии используется импортное оборудование. Морозостойкость - до 50
циклов, водопоглощение - 9-11%.
В Березниках успешно работают два завода. ООО «Березниковский кирпичный
завод» производит и реализует керамический кирпич доллпейского качества,
изготовленный на западногерманском оборудовании «Карл Вальтер». Производство
расположено прямо на глиняном карьере, что снижает стоимость продукции. Кирпич
производства ООО «БКЗ» - приятное сочетание высокого качества, красивого
внешнего вида и приемлемой цены. Технические характеристики: прочность - от
М-75 до М-200, морозостойкость - до 50 циклов, водопоглощение - 8-12%,
теплопроводность - 0,45 Вт/мС. В зависимости от вида пустотность может
составлять 20, 27 или 38%.
В основе конкурентной стратегии нового кирпичного завода будет лежать
стратегия лидерства по качеству продукции.
Ключевая компетенция первого уровня
В основе конкурентной стратегии нового завода будет лежать самое высокое
в России качество выпускаемой продукции, что является устойчивым преимуществом
на длительном отрезке времени.
Ключевая компетенция второго уровня
Следующими по важности преимуществами являются:
· Самый широкий среди производителей России ассортимент
цветного кирпича, включая полноокрашенный.
Ключевая компетенция третьего уровня
Менее значимыми, но имеющимися отличиями от большинства (но не всех)
конкурентов, являются также следующие факторы:
· Наличие собственного карьера.
· Наличие собственных подъездных путей.
План производства
Финансирование текущей деятельности складывается из трех основных групп
расходов:
· общехозяйственных;
· общепроизводственных;
· заработной платы административно-хозяйственного и
производственного персонала;
· производственных.
Общехозяйственные расходы:
Норматив общехозяйственных расходов определяется на уровне 12% к
планируемой выручке. Данный уровень был определен на основании анализа
соответствующей статьи расходов существующих предприятий и корректировался с
учетом особенностей нового завода.
Таблица 6. Состав и размер общехозяйственных расходов, тыс. долл.
|
Статья расходов
|
Сумма, без НДС
|
|
Вспомогательное сырье, материалы
|
360,0
|
|
Инструмент и хозинвентарь
|
180,0
|
|
Доставка песка
|
32,0
|
|
Доставка кембрийской глины
|
67,5
|
|
Прочие услуги спецтехники, кранов, доставка сырья и
материалов
|
40,0
|
|
Текущие ремонты оборудования с привлечением сторонних
организаций
|
300,0
|
|
Текущие ремонты и работы, не связанные с оборудованием
|
400,0
|
|
Затраты на освещение, отопление производственных цехов, а
также вода на бытовые нужды
|
500,0
|
|
Очистка воды
|
3,0
|
|
Затраты на приобретение отечественных запасных частей
|
250,0
|
|
Дизельное топливо на работу погрузчиков
|
20,0
|
|
Таможенные услуги и доставка по гарантийным запасным частям
|
10,0
|
12,5
|
|
Прочие расходы
|
1 034
|
|
Итого
|
3 209
|
Общепроизводственные расходы
Норматив
общепроизводственных расходов определяется на уровне 15% к планируемой выручке
аналогично общехозяйственным расходам (Таблица 7).
Таблица 7. Состав и размер
общепроизводственных расходов, тыс. долл.
|
Статья расходов
|
Сумма, без НДС
|
|
Охрана
|
102,0
|
|
Содержание сбытового подразделения
|
600,0
|
|
Юридические и аудиторские услуги, включая неплатежи и
судебные издержки
|
24,0
|
|
Плата за превышение ПДК и экологические сборы
|
25,0
|
|
Обучение персонала
|
125,0
|
|
Лицензии, страховки
|
37,0
|
|
Ремонт, обслуживание и замена ПК и компьютерные сети АБК
|
24,0
|
|
Арендная плата за землю
|
350,0
|
|
Представительские расходы
|
20,0
|
|
Услуги связи, электронная почта
|
35,0
|
|
Прочие расходы
|
1 225,0
|
|
Итого
|
2 567,0
|
Расходы на заработную плату персонала
Расходы
на оплату труда состоят из следующих элементов (см. Таблица8)
Таблица
8. Фонд заработной платы персонала нового завода, долл. в месяц
|
Подразделение
|
Должность
|
Кол-во
|
Заработная плата
|
Сумма
|
|
Основной производственный персонал
|
|
Цех 1
|
Рабочий 1
|
20
|
500
|
10 000
|
|
Вспомогательный персонал
|
|
Цех 1
|
Ремонтные рабочие
|
25
|
400
|
10 000
|
|
|
Прочие рабочие
|
25
|
300
|
7 500
|
|
Водители на производстве и отгрузке
|
10
|
400
|
4 000
|
|
Инженерно-технические работники
|
|
Отдел 1
|
Младшие ИТР
|
20
|
400
|
8 000
|
|
|
Старшие ИТР
|
15
|
800
|
12 000
|
|
Административно-управленческий персонал
|
|
Отдел 1
|
АУП 1
|
10
|
1 500
|
15 000
|
|
Всего по проекту:
|
125
|
|
66 500
|
Производственные расходы:
К
производственным расходам относятся затраты, напрямую связанные с производством
кирпича (см. Таблица 9).
Таблица 9. Размер и состав
производственных расходов на примере 2007 г., долл в год.
|
Статья затрат
|
Сумма
|
НДС
|
Итого с НДС
|
|
Глина беложгущаяся
|
1 687
|
337
|
2 024
|
|
Песок
|
131
|
26
|
157
|
|
Добавки цветовые
|
404
|
81
|
485
|
|
Глина кембрийская
|
225
|
45
|
270
|
|
Вода техническая
|
2
|
0,5
|
2,5
|
|
Газ
|
250
|
50
|
300
|
|
Электроэнергия
|
396
|
79
|
475
|
|
Поддоны
|
372
|
74
|
446
|
Нормативы, на основании которых были рассчитаны производственные расходы,
представлены в Приложении 1-3.
Расчеты с бюджетом
Основные налоги, их ставки и суммы выплат в г. см. Таблица 10.
Таблица
10. Ставки налогов и суммы выплат за период планирования 2004-2010 гг.
|
Вид налога
|
Сумма, тыс. долл.
|
Ставка
|
База расчета
|
Периодичность
|
Примечание
|
|
Налог на имущество
|
564
|
1%
|
Среднегодовая стоимость имущества
|
Раз в квартал
|
Включается в себестоимость
|
|
Налог на прибыль
|
4 077
|
24%
|
Балансовая прибыль
|
По реализации
|
|
|
Налог на добавленную стоимость (НДС)
|
-
|
20%
|
Валовой доход
|
По реализации
|
|
|
Налоги на фонд заработной платы
|
1 480
|
37,1%
|
Фонд заработной платы
|
Ежемесячно
|
Включается в себестоимость
|
Другие налоги не брались в рассмотрение (например, налог на рекламу, сбор
на уборку территории) в силу незначительных сумм. Налоги на недра и
воспроизводство минерально-сырьевой базы включены в стоимость сырья.
Налог на имущество будет выплачиваться с момента постановки на
бухгалтерский учет оборудования (с момента запуска), т.е. с начала 2006 г.
Для расчета налога на имущество учитывается средняя остаточная стоимость
имущества на начало и конец периода. Изменение сумм налога на имущество
происходит с учетом уменьшения остаточной стоимости имущества за счет
амортизации.
Расчет налога на имущество по проекту (см. Приложение 4), налога на
прибыль (см. ниже).
Амортизация основных средств:
Норма амортизационных отчислений определяется как 20% в год. По данной
ставке размер амортизационных отчислений рассчитывается от суммы первоначальной
стоимости оборудования на начало 2006 г.
Система управления
Организационно-правовая форма предприятия - Открытое акционерное
общество. Общество несет ответственность по своим обязательствам только в
пределах своего имущества. Акционеры несут убытки в пределах своего вклада
(пакета принадлежащих акций). Общество не отвечает по имущественным
обязательствам акционеров. Основной целью общества является получение прибыли..
Высшим органом управления является собрание акционеров, в компетенции которого
входят такие вопросы, как: избрание членов ревизионной комиссии; утверждение
аудиторов общества; утверждение годовых отчетов, бухгалтерских балансов, счета
прибылей и убытков общества, распределение его прибылей и убытков; определение
количественного состава Наблюдательного Совета общества, избрание его членов
сроком на один год и досрочное прекращение их полномочий; решение иных
вопросов, предусмотренных Федеральным законом “Об акционерных обществах”.
Руководство текущей деятельностью общества осуществляются единоличным
исполнительным органом общества - директором. Основной задачей исполнительного
органа и Наблюдательного Совета является выработка политики с целью увеличения
прибыльности общества.
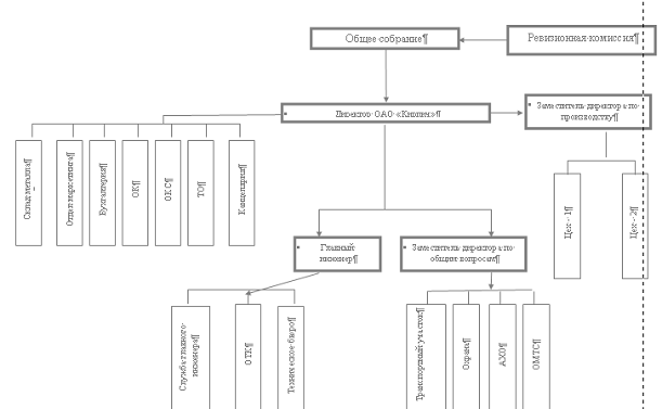
Организационная структура ОАО "Кирпич" является линейно-функциональной
(приложение 6).
Распределение обязанностей между работниками приведено ниже.
|
Должность
|
Кол-во
|
Задачи, функции, ответственность
|
Требование к сотруднику
|
Зарпл. в месяц (руб.)
|
Платежи относительно месяца проекта
|
|
Управление
|
|
Директор
|
1
|
Общее руководство фирмой, Организация процесса закупки
сырья, поиск клиентов и работа с ними, управление финансовыми потоками,
подбор персонала, представление организации во всех инстанциях и др.
|
-
|
30000,00
|
Ежемесячно, весь проект
|
|
Гл. бухгалтер
|
1
|
Установка учетной политики, Представление фирмы в ГНИ,
фондах, Формирование отчетности.
|
Стаж работы - 8 лет, в том числе 3 года в должности
главного бухгалтера
|
10 000,00
|
Ежемесячно, с 2 по 36 мес.
|
|
Бухгалтер
|
2
|
Ведение различных хозяйственных операций
|
Высшее или среднее специальное образование, опыт работы не
манне года
|
5 000,00
|
Ежемесячно, с 3 по 36 мес.
|
|
Юрист, референт
|
1
|
Работа с юридическими документами, оформление договоров,
секретарское дело
|
Высшее юридическое образование, опыт работы не менее 2
лет, Привлекательность, Общительность, Машинопись, Английский язык
|
7 000,00
|
Ежемесячно, с 3 по 36 мес.
|
|
Главный инженер
|
1
|
Организация всего цикла производства, работа с поставщиками
и др.
|
Высшее образование, опыт работы, мужчина, энергичность
|
7000,00
|
Ежемесячно, с 2 по 36 мес.
|
Проект имеет поддержку администрации п. Ивново, так как он создает новые
рабочие места (около 125) и является источником пополнения местного бюджета в
зависимости от периода проекта.
Кадры и управление ими
Всего планируется создать 125 рабочих мест, в т.ч.:
Административно-управленческий персонал - 10 чел.
Инженерно-технические работники - 35 чел.
Основной производственный персонал - 20 чел.
Вспомогательный персонал - 60 чел.
Планируется, что кадры будут пополняться в основном за счёт трудовых
ресурсов п. Иваново. По данным анализа необходимое число человек имеет
соответствующее образование. Однако по той причине, что в настоящее время в
посёлке нет массового проозвиодства, наблюдается отток рабочей силы в
близлижащие города.
Изначально кадровая политика будет направлена на долгосрочное
сотрудничество и низкую текучесть кадров. Всем работникам будет предоставляться
справедливый компенсационный и социальный пакет, который повзолит поддерживать
и повышать уровень жизни сотрудников и членов их семей.
Финансовый план
Так как все расчеты по проекту номинируются в долл, то при расчетах не
будет учитываться темп инфляции, т.е. допускается, что рост курса долл будет
соответствовать уровню инфляции/темпам роста издержек и цен реализации
продукции.
Капитальные вложения
Основные
суммы капитальных вложений связаны с приобретением оборудования и
сопутствующими расходами (Таблица11).
Таблица 11. Капитальные вложения,
тыс. долл.
|
Статья расходов
|
Сумма
|
|
Экспертиза существующих основных средств
|
27
|
|
Технические условия, функции заказчика, согласования
|
458
|
|
Проектные работы
|
460
|
|
Строительно-монтажные работы
|
5 317
|
|
Оборудование, в т.ч.: импортные поставки местные поставки
инжиниринг монтаж
|
13 460 9 000 3 000 192 1 268
|
|
Упаковка и доставка оборудования
|
670
|
|
Непредвиденные расходы
|
1 250
|
|
Таможенная пошлина
|
630
|
|
Услуги по выбору поставщика оборудования
|
300
|
|
Итого без НДС
|
22 572
|
|
НДС
|
4 388
|
|
Итого с НДС
|
26 960
|
В сумме капитальных вложений не учитываются расходы, связанные с
приобретением участка земли, на котором располагается существующее
незавершенное строительство мощностей завода «Морандо». Данные вложения
составили 1,45 млн. долл. США при оценочной стоимости приобретенного
незавершенного завода около 15 млн. долл.
Таможенная пошлина рассчитывается в размере 7% от стоимости оборудования
без НДС.
Приток денежных средств
Всю сумму притока денежных средств составляет выручка от реализации
продукции.
Для упрощения расчетов предполагается, что вся выручка от реализации
поступает в отчетном периоде без отсрочек.
Отток денежных средств
В план движения денежных средств включаются основные разделы затрат по
текущей деятельности и капитальным вложениям плюс налог на прибыль.
Для
упрощения расчетов в настоящем бизнес-плане все расходы, включая налоги,
оплачиваются в отчетный период, без отсрочки, за исключением сумм капитальных
вложений (Таблица12).
Таблица
12. Порядок оплаты капитальных вложений
|
Статья затрат
|
Период
|
|
2004
|
2005
|
|
Экспертиза существующих основных средств
|
100%
|
|
|
Технические условия, функции заказчика, согласования
|
20%
|
80%
|
|
Проектные работы
|
70%
|
30%
|
|
Строительно-монтажные расходы
|
35%
|
65%
|
|
Оборудование
|
90%
|
10%
|
|
Упаковка и доставка оборудования
|
80%
|
20%
|
|
Непредвиденные расходы
|
25%
|
75%
|
|
Таможенная пошлина
|
100%
|
|
|
Услуги по выбору поставщика оборудования
|
100%
|
|
Расчет кредита
Для упрощения расчетов выплата процентов производится в текущем году за
текущий период.
Начисление и выплата процентов ежегодно.
Схема выплат основной суммы долга - с 2006 г. по 2009 включительно с
учетом имеющихся средств в распоряжении.
Ставка кредита - 11% в год в долл.
Возврат основной суммы в конце текущего периода.
Планируемая дата получения кредита 3 квартал 2004 г., соответственно
начисление процентов за 2004 год происходит за 4 квартал.
Все проценты по кредиту включаются в себестоимость продукции.
Расчет кредита см. Приложение 5.
Анализ
показателей эффективности проекта представлен ниже (Таблица 13).
Таблица 13. Анализ показателей
эффективности за 2005-2015 гг., долл.
|
Показатель
|
Всего за период
|
Период
|
|
|
2004
|
2005
|
2006
|
2007
|
2008
|
2009
|
2010
|
|
Валовая выручка
|
99 794
|
0
|
0
|
14 222
|
21 393
|
21 393
|
21 393
|
21 393
|
|
Затраты, всего
|
82 807
|
481
|
2 860
|
15 009
|
17 464
|
16 546
|
15 573
|
14 875
|
|
Балансовая прибыль
|
16 987
|
-481
|
-2 860
|
-786
|
3 929
|
4 847
|
5 820
|
6 518
|
|
Налог на прибыль
|
4 077
|
-116
|
-686
|
-189
|
943
|
1 163
|
1 397
|
1 564
|
|
Чистая прибыль
|
12 910
|
-366
|
-2 174
|
-598
|
2 986
|
3 684
|
4 423
|
4 953
|
|
Коэффициент прибыльности
|
17%
|
|
|
-6%
|
18%
|
23%
|
27%
|
|
Рентабельность
|
13%
|
|
|
-4%
|
14%
|
17%
|
21%
|
23%
|
Примечание: Рентабельность рассчитана как отношение чистой прибыли к
выручке.
Средняя рентабельность за весь период планирования составила 13%
(Приложение 6).
При прогнозировании доходов и расходов использовались расчетные данные и
установленные ставки налога на прибыль (Приложение 6).
Резерв увеличения прибыльности проекта
При
реализации проекта могут возникнуть источники экономии средств, которые
отразятся на соответствующем показателе прибыльности проекта (Таблица14). Этому
могут способствовать следующие обстоятельства:
возможность
снижения выплат по налогу прибыль за счет его оптимизации;
получение
дополнительной скидки от поставщика оборудования.
Таблица 14. Источники и суммы
снижения расходов
|
Источник экономии
|
Сумма расходов за период 2003-2009 гг., тыс. долл
|
Планируемый показатель экономии
|
Сэкономленная сумма, тыс. долл
|
|
Снижение налога на прибыль за счет использования легальных
методов
|
4 077
|
Из расчета не более 500 тыс. долл в год налога с 2005 по
2009 гг.
|
1 577
|
|
Экономия при закупке оборудования
|
3 000
|
20% от стоимости местных поставок и связанных с ними
расходов
|
600
|
|
Итого
|
|
|
2 177
|
Таким образом, возможная сумма экономии составляет 2,2 млн. долл за пять
лет функционирования предприятия.
Еще одним источником снижения расходов по проекту является снижение
процентных выплат по кредиту за счет частичного привлечения собственных средств
финансирования. Размер данной экономии может быть рассчитан отдельно.
Расчёт основных показателей оценки эффективности инвестиций представлен в
приложении 8.
Существует простое правило, в соответствии с которым к рассмотрению
следует принимать проекты, у которых чистая приведённая величина доходности
больше нуля, индекс прибыльности не менее единицы, внутренняя норма
рентабельности больше процентной ставки по кредитам и срок окупаемости
минимален.
Чистый приток денежных средств (NPV)
Показатель ставки составляет по результатам 2002 г. - 12%, плюс условная
надбавка за риск вложения в кирпичное направление в размере 2%. Итого расчетная
ставка дисконтирования составляет - 14%.
Установленная ставка дисконтирования в два раза превышает ставки
депозитов для юридических лиц в валюте, предлагаемые банками высокой категории
надежности - 7%.
Таким образом, можно определить показатель «чистый приведенный поток»
(NPV - net present value) для анализа инвестиционной привлекательности проекта
нового завода. Этот показатель представляет собой оценку сегодняшней стоимости
потока будущего дохода.
Чистый приведенный поток нового завода за период 2006-2010 гг.
включительно, при ставке дисконтирования 14% составляет 5 458 тыс. долл, что
говорит о высокой устойчивости деятельности.
Период окупаемости проекта
С учетом суммы первоначальных вложений 25 913 за первые два года проекта
(2004-2005 гг.), включая процентные выплаты, без учета дисконтирования денежных
потоков окупаемость проекта составляет 6 лет с 2003 г. (5 лет с 2005) с
наступлением срока окупаемости в 2009 г.
Внутренняя норма рентабельности (Internal rate of return-IRR) рассчитывается путём нахождения ставки
дисконтирования, при которой значение показателя «чистый приведенный поток»
равен нулю.
Учитывая, что в нашем случае уровень ставки внутренней нормы доходности
очень высок (тысячи процентов), её применять нецелесообразно, т.к. она
показывает крайне высокую эффективность по проекту.
Индекс прибыльности (Profitability Index-PI) также является одним из показателей, на основании
которого производят сравнение различных проектов и принимают решение о
финансировании. Он представляет собой отношение стоимостей приведённых
поступлений к приведённым выплатам и составляет 1,14.
Показатель движения собственных средств
Всего за весь планируемый период с 2004 по 2010 г. сумма накопленных
собственных средств составит 35,5 млн. долл (Таблица 15). В последний период
планирования данная сумма составляет 9,5 млн. долл.
Таблица 15. Накопленные собственные
средства по проекту, тыс. долл.
|
Показатель
|
Сумма, тыс. долл
|
|
Чистая прибыль
|
12 910
|
|
Амортизация
|
22 572
|
|
Итого
|
35 482
|
Анализ чувствительности проекта
Расчет основных данных, произведенный в постоянных ценах, показывает, что
деятельность нового завода является высокоэффективной и устойчивой с
экономической точки зрения.
Анализ чувствительности деятельности показывает, что на период 2004-2010
гг. проект остается рентабельным при следующих факторах (независимо):
· при снижении объема выручки по всем видам кирпича на 17% от
запланированного по каждому году (с 2005 по 2009 гг.);
· росте ставки по кредиту до 28%;
· при опережающем росте цен на энергоресурсы и другие
производственные составляющие - на 100% уже в первый год действия производства.
Поток денежных средств приведен в приложении 8.
Таким образом, можно сделать вывод о высокой устойчивости проекта к
возможным колебаниям конъюнктуры, влияющей на выручку продукции и опережающему
росту цен на материальные ресурсы, формирующих себестоимость продукции.
Список литературы
1. Бринк
И.Ю. «Бизнес-план предприятия. Теория и практика». Р/н/Д: Феникс, 2002;
2. Буров
В.П. «Бизнес-план инвестиционного проекта». М.: УИПКК АП, 1997;
. Горфинкель
В.Я. «Предпринимательство». М.: Банки и биржи, ЮНИТИ, 1999;
. Громов
А.В. «Бизнес-план: рекомендации по составлению. Нормативная база». М.: ПРИОР,
2001;
. Ильин
А.И. «Планирование на предприятии». Мн.: ООО «Новое знание», 2000;
. Колтынюк
Б.А. «Инвестиционные проекты». СПб.: Издательство Михайлова В.А., 2000;
. Косякова
Н.И. «Предпринимательское право». М.: ПРИОР, 2000;
. Левкина
Н.М. «Как организовать свой бизнес и сделать его успешным». М.: Маркетинг,
2001;
. Пелих
А.С. «Бизнес-план или как организовать собственный бизнес». М.: Ось-89, 2001;
. Пивоваров
К.В. «Бизнес-план». М.: Маркетинг, 2001;
. Попов
В.М. «Сборник бизнес-планов с комментариями и рекомендациями». М.: КноРус,
2002;
. Стоянова
Е.С. «Финансовый менеджмент». М.: Перспектива, 2002;
. Уткин
Э.А. «Бизнес-план компании». М.: ЭКМОС, 2000;
. Швандар
В.А. «Оценка эффективности инвестиций и обоснованности предпринимательского
проекта». //Финансы, 2000, №9;
. Шевченко
И.В. «Методические аспекты планирования выбора инвестиционных проектов
деятельности фирмы». //Финансы и кредит, 2000, №9.
Приложения
Приложение 1
Нормы расхода основного сырья и материалов
|
|
на тыс. шт. кирпича, долл.
|
|
|
|
Статья расходов
|
Единица измерения
|
Кол-во
|
Цена, без НДС (с учетом транспортных расходов)
|
Стоимость, без НДС
|
|
Глина беложгущаяся
|
тн
|
1.08
|
20.83
|
22.50
|
|
Песок
|
м3
|
0.42
|
4.17
|
1.75
|
|
Добавки цветовые (оксид Mn)
|
тн
|
0.00462
|
1 166.67
|
5.39
|
|
Глина кембрийская
|
тн
|
1.80
|
1.67
|
3.01
|
|
Итого
|
|
|
|
32.64
|
Приложение
2
Нормы
расхода энергоносителей
|
|
на тыс. шт. кирпича, долл.
|
|
|
|
Статья расходов
|
Единица измерения
|
Кол-во
|
Цена, без НДС
|
Стоимость, без НДС
|
|
Вода техническая
|
м3
|
0.15
|
0.208
|
0.03
|
|
Газ
|
м3
|
160.00
|
0.021
|
3.33
|
|
Электроэнергия (установочная мощность)
|
кВтч
|
160.00
|
0.033
|
5.28
|
|
Итого
|
|
|
|
8.64
|
|
|
|
|
|
Приложение
3
Нормы
расхода вспомогательного сырья
|
и материалов на тыс. шт. кирпича, долл.
|
|
|
|
|
|
Статья расходов
|
Единица измерения
|
Кол-во
|
Цена, без НДС
|
Стоимость, без НДС
|
|
Поддоны
|
шт.
|
2.38
|
2.083
|
4.96
|
|
Итого
|
|
|
|
4.96
|
Приложение 4
|
Вид налога
|
Всего за период
|
Период планирования
|
Ставка налога
|
|
|
2003
|
2004
|
2005
|
2006
|
2007
|
2008
|
2009
|
|
|
Налог на имущество
|
564
|
|
|
203
|
158
|
113
|
68
|
23
|
1%
|
|
Налог на ФЗП
|
1 480
|
|
|
296
|
296
|
296
|
296
|
296
|
37.1%
|
|
Налог на прибыль
|
4 077
|
-116
|
-686
|
-189
|
943
|
1 163
|
1 397
|
1 564
|
24%
|
|
Итого
|
6 121
|
-116
|
-686
|
311
|
1 397
|
1 572
|
1 761
|
1 883
|
|
Приложение 5
|
Показатель
|
Всего за период
|
Период планирования
|
|
|
2003
|
2004
|
2005
|
2006
|
2007
|
2008
|
2009
|
|
Сумма кредита
|
26 000
|
17 500
|
8 500
|
|
|
|
|
|
|
Начисляемые и выплачиваемые проценты
|
10 887
|
481
|
2 860
|
2 860
|
2 453
|
1 580
|
653
|
0
|
|
Возврат основной суммы долга
|
26 000
|
|
|
3 700
|
7 933
|
8 433
|
5 933
|
|
|
Остаток кредита на начало периода
|
112 100
|
17 500
|
26 000
|
26 000
|
22 300
|
14 367
|
5 933
|
0
|
|
|
|
|
|
|
|
|
|
|
|
|
|
|
|
|
|
|
|
Ставка процента по кредиту
|
11%
|
|
|
|
|
|
|
|
Приложение
6
Прогноз
доходов и расходов, тыс. долл
|
№ п/п
|
Показатель
|
Всего за период
|
Период планирования
|
|
|
|
2003
|
2004
|
2005
|
2006
|
2007
|
2008
|
2009
|
|
1
|
Валовая выручка
|
99 794
|
0
|
0
|
14 222
|
21 393
|
21 393
|
21 393
|
21 393
|
|
2
|
Общехозяйственные расходы
|
11 975
|
0
|
0
|
1 707
|
2 567
|
2 567
|
2 567
|
2 567
|
|
3
|
Общепроизводственные расходы
|
14 969
|
0
|
0
|
2 133
|
3 209
|
3 209
|
3 209
|
3 209
|
|
4
|
Производственные расходы
|
16 369
|
0
|
0
|
2 497
|
3 468
|
3 468
|
3 468
|
3 468
|
|
5
|
Оплата труда
|
3 990
|
0
|
0
|
798
|
798
|
798
|
798
|
798
|
|
6
|
Расчеты с бюджетом, кроме НДС
|
2 045
|
0
|
0
|
499
|
454
|
409
|
364
|
319
|
|
7
|
Амортизация
|
22 572
|
0
|
0
|
4 514
|
4 514
|
4 514
|
4 514
|
4 514
|
|
8
|
Проценты по кредиту
|
10 887
|
481
|
2 860
|
2 860
|
2 453
|
1 580
|
653
|
0
|
|
9
|
16 987
|
-481
|
-2 860
|
-786
|
3 929
|
4 847
|
5 820
|
6 518
|
|
10
|
Налог на прибыль
|
4 077
|
-116
|
-686
|
-189
|
943
|
1 163
|
1 397
|
1 564
|
|
11
|
Чистая прибыль
|
12 910
|
-366
|
-2 174
|
-598
|
2 986
|
3 684
|
4 423
|
4 953
|
|
|
Коэффициент прибыльности
|
17%
|
|
|
-6%
|
18%
|
23%
|
27%
|
30%
|
|
|
Рентабельность проекта
|
13%
|
|
|
-4%
|
14%
|
17%
|
21%
|
23%
|
|
|
|
|
|
|
|
|
|
|
|
Примечание: все расходы и доходы приведены без НДС
|
|
|
|
|
|
|
|
|
|
|
|
|
|
|
|
|
|
|
|
Приложение 7
Организационная структура завода
Приложение 8
Движение денег по
проекту, тыс. долл без НДС
|
Показатель
|
Всего за период
|
Период планирования
|
|
|
2003
|
2004
|
2005
|
2006
|
2007
|
2008
|
2009
|
|
Приток
|
|
|
|
|
|
|
|
|
|
Выручка от реализации
|
99 794
|
0
|
0
|
14 222
|
21 393
|
21 393
|
21 393
|
21 393
|
|
Поступление кредита
|
26 000
|
17 500
|
8 500
|
|
|
|
|
|
|
Итого приток
|
125 794
|
17 500
|
8 500
|
14 222
|
21 393
|
21 393
|
21 393
|
21 393
|
|
Отток
|
|
|
|
|
|
|
|
|
|
Экспертиза существующих основных средств
|
27
|
27
|
|
|
|
|
|
|
|
Технические условия, функции заказчика, согласования
|
458
|
92
|
366
|
|
|
|
|
|
|
Проектные работы
|
460
|
322
|
138
|
|
|
|
|
|
|
Строительно-монтажные расходы
|
5 317
|
1 861
|
3 456
|
|
|
|
|
|
|
Оборудование
|
13 460
|
12 114
|
1 346
|
|
|
|
|
|
|
Упаковка и доставка оборудования
|
670
|
536
|
134
|
|
|
|
|
|
|
Непредвиденные расходы
|
1 250
|
1 000
|
250
|
|
|
|
|
|
|
Услуги по выбору поставщика оборудования
|
300
|
300
|
|
|
|
|
|
|
|
Таможенная пошлина
|
630
|
630
|
|
|
|
|
|
|
|
Общехозяйственные расходы
|
11 975
|
0
|
0
|
1 707
|
2 567
|
2 567
|
2 567
|
2 567
|
|
Общепроизводственные расходы
|
14 969
|
0
|
0
|
2 133
|
3 209
|
3 209
|
3 209
|
3 209
|
|
Производтвенные расходы
|
16 369
|
0
|
0
|
2 497
|
3 468
|
3 468
|
3 468
|
3 468
|
|
Фонд заработной платы
|
3 990
|
0
|
0
|
798
|
798
|
798
|
798
|
798
|
|
Налог на имущество
|
564
|
0
|
0
|
203
|
158
|
113
|
68
|
23
|
|
Налог на прибыль
|
4 077
|
|
|
|
|
1 116
|
1 397
|
1 564
|
|
Налоги на ФЗП
|
1 480
|
0
|
0
|
296
|
296
|
296
|
296
|
296
|
|
Возврат основной суммы кредита
|
26 000
|
0
|
0
|
3 700
|
7 933
|
8 433
|
5 933
|
0
|
|
Проценты по кредиту
|
10 887
|
481
|
2 860
|
2 860
|
2 453
|
1 580
|
653
|
0
|
|
Итого отток
|
112 884
|
17 363
|
8 550
|
14 194
|
20 883
|
21 580
|
18 389
|
11 925
|
|
Чистый приток денежных средств
|
12 910
|
137
|
-50
|
28
|
510
|
-188
|
3 004
|
9 468
|
|
Остаток денежных средств на конец периода
|
|
137
|
87
|
115
|
625
|
438
|
3 442
|
12 910
|
|
Приведенный поток доходов
|
73 564
|
15 351
|
6 540
|
9 600
|
12 666
|
11 111
|
9 746
|
8 549
|
|
Приведенный поток затрат
|
68 106
|
15 231
|
6 579
|
9 581
|
12 364
|
11 208
|
8 378
|
4 766
|
|
Коэффициент дисконтирования
|
|
0.8772
|
0.76947
|
0.67497
|
0.59208
|
0.51937
|
0.45559
|
0.39964
|
|
Ставка дисконтирования
|
14%
|
|
|
|
|
|
|
|
|
Чистый приведенный поток денежных средств (NPV)
|
5 458
|
|
|
|
|
|
|
|